KR20120037580A - 디지털 오디오 신호의 출력 제어 시스템 - Google Patents

디지털 오디오 신호의 출력 제어 시스템 Download PDF

Info

Publication number
KR20120037580A
KR20120037580A KR1020100099115A KR20100099115A KR20120037580A KR 20120037580 A KR20120037580 A KR 20120037580A KR 1020100099115 A KR1020100099115 A KR 1020100099115A KR 20100099115 A KR20100099115 A KR 20100099115A KR 20120037580 A KR20120037580 A KR 20120037580A
Authority
KR
South Korea
Prior art keywords
audio signal
digital audio
ports
channel
standard
Prior art date
Legal status (The legal status is an assumption and is not a legal conclusion. Google has not performed a legal analysis and makes no representation as to the accuracy of the status listed.)
Withdrawn
Application number
KR1020100099115A
Other languages
English (en)
Inventor
백인수
Original Assignee
엘지전자 주식회사
Priority date (The priority date is an assumption and is not a legal conclusion. Google has not performed a legal analysis and makes no representation as to the accuracy of the date listed.)
Filing date
Publication date
Application filed by 엘지전자 주식회사 filed Critical 엘지전자 주식회사
Priority to KR1020100099115A priority Critical patent/KR20120037580A/ko
Publication of KR20120037580A publication Critical patent/KR20120037580A/ko
Withdrawn legal-status Critical Current

Links

Images

Classifications

    • HELECTRICITY
    • H04ELECTRIC COMMUNICATION TECHNIQUE
    • H04NPICTORIAL COMMUNICATION, e.g. TELEVISION
    • H04N5/00Details of television systems
    • H04N5/44Receiver circuitry for the reception of television signals according to analogue transmission standards
    • H04N5/60Receiver circuitry for the reception of television signals according to analogue transmission standards for the sound signals
    • H04N5/602Receiver circuitry for the reception of television signals according to analogue transmission standards for the sound signals for digital sound signals

Landscapes

  • Engineering & Computer Science (AREA)
  • Multimedia (AREA)
  • Signal Processing (AREA)
  • Two-Way Televisions, Distribution Of Moving Picture Or The Like (AREA)

Abstract

본 발명은 복수개 포트(port)를 구비한 기기에서, 각 포트가 디지털 오디오 신호의 전송을 지원하는지 확인할 수 있도록 한 것으로, 일 실시예에서는 Sink 디바이스의 HDMI 각 포트마다 할당되어 있는 EDID(Extended display identification data) 블럭에, 각 포트의 ARC 기능 지원 유무를 표기해서 제시한 문제점을 해결한다.

Description

디지털 오디오 신호의 출력 제어 시스템{System for controlling output of digital audio signal}
본 발명은 복수개 포트(port)를 구비한 기기에서, 각 포트가 디지털 오디오 신호의 전송을 지원하는지 확인할 수 있도록 한 것이다.
일 예로, 종전 홈씨어터 시스템과 같은 복합기기에서 방송 음성을 홈씨어터의 스피커를 통해 출력할 수 있게, 디지털 오디오 신호 전송이 가능하도록 SPDIF(Sony/Philips Digital Interface) 포맷으로 음성 신호를 전송하는 포트가 각 기기에 갖춰져 있다. 우리가 흔히 볼 수 있는 TV 등의 광입출력 단자가 SPDIF 포맷으로 음성 신호를 전송하는 포트에 해당한다.
HDMI(High Definition Multimedia Interface) 1.4 규격 이상에서는 SPDIF 포맷으로 음성 신호를 전송할 수 있도록 규격화함(일반적으로, ARC(Audio Return Channel) 기능이라고 칭함)으로써, 디지털 음성 신호 전송을 위한 별도의 케이블이 더이상 필요치 않게 되었다. 이와 함께, HDMI Sink & Source 디바이스 사이의 디지털 음성 신호 관련 통신을 위해 CEC(Consumer Electronics Control) 규격을 사용하고 있다. 여기서, Source 디바이스는 신호를 전송하는 기기를 말하고, Sink 디바이스는 신호를 수신하는 기기를 의미한다.
이 CEC 규격에 대해서 좀 더 설명하면, CEC는 도 1의 테이블과 같이 규격화되어 있으며, 이에 따르면 Sink & Source 디바이스 사이에서 ARC 기능을 "initiate" "terminate"할 수 있는 통신 규격을 정의하고 있다.
한편, 도 2는 복합기기에서 복수개 포트의 물리적 연결 모습을 개략적으로 설명하는 도면이다.
현재 시장에 출시되고 있는 TV, DVD 플레이어 등을 보면, 1.4 규격 이상을 지원하는 HDMI 포트들이 복수개 설치되어 있다.
각 HDMI 포트들(#1, #2, #3)은 동일한 라인(30)을 통해서 공통으로 장치의 마이컴(10)과 연결되어 있으며, CEC 규격에 따라서 각 포트들에 연결되는 기기와 ARC 관련된 양방향 통신을 한다.
그리고, 특정 포트, 도 2의 경우에서는 제1번 HDMI 포트(#1)만이 다른 라인(40)을 통해서 장치의 SOC(System On Chip)와 연결되어 있으며, 이를 통해서 디지털 음성이 출력되는 단방향 통신을 한다.
그런데, 외부장치가 제1번 HDMI 포트(#1)에 연결된 상태에서 추가로 다른 외부장치가 제2번 HDMI 포트(#2)로 연결되는 경우, 제1번 HDMI 포트(#1)와 동일한 라인(30)을 통해서 다른 외부장치도 CEC 규격에 따른 통신을 하게 됨에 따라, 제2번 HDMI 포트(#2)로 연결되어 있는 외부장치는 제1번 HDMI 포트(#1)로 인해 제2번 HDMI 포트(#2) 역시도 ARC 기능이 지원되는 것으로 인식한다.
마찬가지로 기기 입장에서도 제2번 HDMI 포트(#2)를 통해서 디지털 음성 신호가 출력되는 것으로 인식하기 때문에, 실제로는 제2번 HDMI 포트(#2)를 통해서는 음성이 출력되지 않음에도 불구하고, 기기 입장에서는 음성이 출력되는 것으로 인식하는 문제가 발생한다.
본 발명은 이 같은 기술적 배경에서 창안된 것으로, 복수개 포트를 구비한 기기에서, 각 포트가 디지털 오디오 신호의 전송을 지원하는지 확인할 수 있도록 하는데 있다.
본 발명의 일 실시예에서는 외부 기기를 물리적으로 연결하고, 적어도 하나는 디지털 오디오 신호를 전송하는 채널을 구비하고 있는 포트들과, 상기 포트들이 디지털 오디오 신호를 ARC(Audio Return Channel) 규격으로 전송할수 있는지 기록한 채널 데이터를 기억하는 메모리를 포함하는 디지털 오디오 신호의 출력 제어 시스템을 제공한다.
상기 시스템은, 제1 라인을 통해 상기 포트들과 공통으로 CEC 규격에 따라 양방향 통신을 하는 마이컴과, 제2 라인을 통해 선택적으로 상기 디지털 오디오 신호를 상기 포트로 출력하는 SOC를 더 포함할 수 있다.
상기 채널 데이터는 EDID(Extended Display Identification Data) 정보에 포함될 수 있다. 이 경우, 상기 채널 데이터는 CEA861-E에 따라 규격화된 Vendor-specific Audio Data Block에 기록되어 있을 수 있다.
상기 포트들은 HDMI(High Definition Multimedia Interface) 규격을 따르는 포트일 수 있다.
본 발명의 일 실시예에 따르면, 각 포트들에 대한 ARC 기능 지원 유무를 연결되는 외부기기에 알림으로써, 기기가 오작동하는 것을 방지할 수 있다.
또한, ARC 기능 지원 유무를 알리는 채널 데이터를 EDID 정보에 기록함으로써, 외부기기가 연결되는 시점에서 플러그앤 플레이 형태로 ARC 기능을 초기화시킬 수 있다.
도 1은 CEC 규격을 설명하는 테이블이다.
도 2는 복합기기에서 복수개 포트의 물리적 모습을 개략적으로 설명하는 도면이다.
도 3은 CEA-861-E에서 규격화하고 있는 데이터 포맷을 설명하는 테이블이다.
도 4는 "Extended Tag"의 각 코드별 데이터 포맷을 설명하는 테이블이다.
도 5는 "Specific Audio Data Block"에서 규격화하고 있는 데이터 포멧을 설명하는 도면이다.
도 6은 복수개 포트의 물리적 모습을 개략적으로 설명하는 도면이다.
이하, 첨부한 도면을 참조로 본 발명의 바람직한 실시예에 대해 당업자가 용이하게 실시할 수 있도록 상세히 설명한다. 그러나 본 발명은 여러 가지 상이한 형태로 구현될 수 있고, 후술하는 실시예 형태로 구현될 뿐만 아니라, 각각의 실시예를 서로 결합하거나 구성 요소를 일부 변경해서 구현하는 것도 가능함으로, 여기에서 설명하는 실시예에 한정되는 것은 아니다.
본 실시예에서는 Sink 디바이스의 HDMI 각 포트마다 할당되어 있는 EDID(Extended display identification data) 블럭에, 각 포트의 ARC 기능 지원 유무를 표기해서 앞서 제시한 문제점을 해결한다.
주지하는 바처럼, EDID는 선택적 변수와 구조 형식에 관해 설명하는 데이터의 규격이고, 디스플레이 또는 음성 출력과 관련된 역량 정보를 sink 디바이스에 전달한다.
도 3은 CEA-861-E에서 규격화하고 있는 데이터 포맷을 설명하는 테이블이다. 7번 코드에서는 "Use Extended Tag"를 규격화하고 있으며,"Extended Tag"의 17번 코드에서는 "Vendor-Specific Audio Data Block"을 규격화하고 있다(도 4 참조).
한편, "Vendor-Specific Audio Data Block"에서 규격화하고 있는 데이터 포멧은 도 5와 같다.
첫번째 바이트에서는 태그 코드와 데이터의 길이를 정의하고, 2번째 바이트는 Extneded Tag의 코드를 정의한다. 그리고, 3번째 바이트에서 5번째 바이트까지는 IEEE registration을 위해서 할당된다.
이에 따라, 본 실시예에서는 "Vendor-Specific Audio Data Block"의 6번째 바이트에 ARC 기능을 지원하는지 알리는 데이터(이하, 채널 데이터)를 기록해서 sink 디바이스에 전송하도록 구성된다.
한편, 상술한 채널 데이터를 포함하는 EDID 정보는 기기의 비휘발성 메모리인 롬(ROM)에 제품 출하시 기록되거나, 기기의 업데이트 과정에서 메모리에 기록될 수 있다.
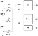
도 6은 복수개 HDMI 포트의 물리적 연결을 보여준다. 본 실시예의 각 HDMI 포트들(#1, #2, #3)은 동일한 라인(300)을 통해서 장치의 마이컴과 연결되어 있으며, CEC 규격에 따라서 각 포트들에 연결되는 기기와 ARC 관련된 양방향 통신을 한다.
한편, 마이컴(200)은 비휘발성 메모리인 롬(101)을 포함해서 구성되며, 상기 메모리(101)에는 상술한 채널 데이터를 포함하는 EDID 정보를 기록하고 있다.
그리고, 특정 포트, 도 6의 경우에서는 제1번 HDMI 포트(#1)가 HDMI(High Definition Multimedia Interface) 1.4 규격 이상을 만족하는 것으로 예시해 ARC 기능을 지원하는 것으로 설명한다. 제1번 HDMI 포트(#1)는 다른 라인(400)을 통해서 장치의 SOC(System On Chip)와 연결되어 있으며, 이를 통해서 디지털 음성이 출력되는 단방향 통신을 한다.
이에 따라, HDMI 포트들(#1, #2, #3) 중 어느 하나(도 6의 경우 #1)에 외부 기기가 연결되면, 외부기기는 플러그앤 플레이(Plug & Play)가 가능하게 메모리(101)에 기록된 EDID 정보를 포트를 통해서 읽어 들인다. 이에 따라, EDID 정보를 참조로 외부기기는 현재 연결되어 있는 포트가 ARC 기능이 지원되는지를 확인한다. 이에 따라, 도 6에서는 제1번 HDMI 포트(#1)는 ARC 기능이 지원되는 것이고, 제2번 및 제3번 HDMI 포트(#2, #3)는 ARC 기능이 지원되지 않는 것으로 확인된 것을 예시한다.
ARC 기능이 지원되는 경우, 외부기기는 CEC 규격에 따라 장치와 양방향 통신을 수행해서, ARC 기능을 초기화시키거나 종료시키는 등의 동작을 행한다. 반면에, ARC 기능이 지원되지 않는 경우, 외부기기는 라인(300)을 통해서 입력되는 CEC 통신에 반응을 하지 않음으로써 상술한 문제점을 해소한다.
이상 첨부된 도면을 참조하여 본 발명의 실시 예를 설명하였지만, 상술한 본 발명의 기술적 구성은 본 발명이 속하는 기술 분야의 당업자가 본 발명의 그 기술적 사상이나 필수적 특징을 변경하지 않고서 다른 구체적인 형태로 실시될 수 있다는 것을 이해할 수 있을 것이다. 그러므로 이상에서 기술한 실시 예들은 모든 면에서 예시적인 것이며 한정적인 것이 아닌 것으로서 이해되어야 한다. 아울러, 본 발명의 범위는 상기 상세한 설명보다는 후술하는 특허청구범위에 의하여 나타내어진다. 또한, 특허청구범위의 의미 및 범위 그리고 그 등가 개념으로부터 도출되는 모든 변경 또는 변형된 형태가 본 발명의 범위에 포함되는 것으로 해석되어야 한다.

Claims (5)

  1. 디지털 오디오 신호의 출력 제어 시스템에 관한 것으로,
    외부 기기를 물리적으로 연결하고, 적어도 하나는 디지털 오디오 신호를 전송하는 채널을 구비하고 있는 포트들과,
    상기 포트들이 디지털 오디오 신호를 ARC(Audio Return Channel) 규격으로 전송할수 있는지 기록한 채널 데이터를 기억하는 메모리,
    를 포함하는 디지털 오디오 신호의 출력 제어 시스템.
  2. 제1항에 있어서,
    제1 라인을 통해 상기 포트들과 공통으로 CEC 규격에 따라 양방향 통신을 하는 마이컴과, 제2 라인을 통해 선택적으로 상기 디지털 오디오 신호를 상기 포트로 출력하는 SOC(System On Chip)를 더 포함하는 디지털 오디오 신호의 출력 제어 시스템.
  3. 제1항에 있어서,
    상기 채널 데이터는 EDID(Extended Display Identification Data) 정보에 포함된 디지털 오디오 신호의 출력 제어 시스템.
  4. 제3항에 있어서,
    상기 채널 데이터는 CEA861-E에 따라 규격화된 Vendor-specific Audio Data Block에 기록되어 있는 디지털 오디오 신호의 출력 제어 시스템.
  5. 제1항에 있어서,
    상기 포트들은 HDMI(High Definition Multimedia Interface) 규격을 따르는 포트인 디지털 오디오 신호의 출력 제어 시스템.
KR1020100099115A 2010-10-12 2010-10-12 디지털 오디오 신호의 출력 제어 시스템 Withdrawn KR20120037580A (ko)

Priority Applications (1)

Application Number Priority Date Filing Date Title
KR1020100099115A KR20120037580A (ko) 2010-10-12 2010-10-12 디지털 오디오 신호의 출력 제어 시스템

Applications Claiming Priority (1)

Application Number Priority Date Filing Date Title
KR1020100099115A KR20120037580A (ko) 2010-10-12 2010-10-12 디지털 오디오 신호의 출력 제어 시스템

Publications (1)

Publication Number Publication Date
KR20120037580A true KR20120037580A (ko) 2012-04-20

Family

ID=46138639

Family Applications (1)

Application Number Title Priority Date Filing Date
KR1020100099115A Withdrawn KR20120037580A (ko) 2010-10-12 2010-10-12 디지털 오디오 신호의 출력 제어 시스템

Country Status (1)

Country Link
KR (1) KR20120037580A (ko)

Cited By (1)

* Cited by examiner, † Cited by third party
Publication number Priority date Publication date Assignee Title
CN106331557A (zh) * 2015-06-17 2017-01-11 华为技术有限公司 Arc控制方法、控制单元和显示设备

Cited By (2)

* Cited by examiner, † Cited by third party
Publication number Priority date Publication date Assignee Title
CN106331557A (zh) * 2015-06-17 2017-01-11 华为技术有限公司 Arc控制方法、控制单元和显示设备
CN106331557B (zh) * 2015-06-17 2019-06-21 华为技术有限公司 Arc控制方法、控制单元和显示设备

Similar Documents

Publication Publication Date Title
US9491503B2 (en) Communication system, transmission device, reception device, communication method, program, and communication cable
US9161096B2 (en) Wireless transmission system, relay device, wireless sink device, and wireless source device
US8401461B2 (en) Wireless communication system for wirelessly transmitting setting information of display unit
US8032077B2 (en) Wireless communication device
JP4879830B2 (ja) 無線通信システム
WO2008056686A1 (fr) Système de communication, dispositif de transmission, dispositif de réception, procédé de communication, programme et câble de communication
KR20080046858A (ko) 미디어 싱크 기기, 미이어 소스 기기 및 미디어 싱크기기의 제어 방법
KR102156456B1 (ko) 전자 기기, 데이터 블록의 송신 방법, 송신 신호의 내용 결정 방법 및 송수신 시스템
JP2012015649A (ja) 双方向通信インターフェース装置及び双方向通信インターフェースシステム
KR20120037580A (ko) 디지털 오디오 신호의 출력 제어 시스템
WO2008117234A1 (en) Digital interface for connecting audio-visual devices
JP2012165131A (ja) 音声出力装置
CN103188471A (zh) 发送器、接收器和通信路径切换方法
KR100966500B1 (ko) 에이치디엠아이 기기 제어를 위한 데이터 송수신 방법 및그 장치
KR20210102302A (ko) 전자 디바이스들 및 전자 디바이스들의 동작 방법
KR20120134051A (ko) 무선 멀티미디어 인터페이스 장치 및 방법
KR20080067452A (ko) 고화질 멀티미디어 인터페이스에 있어서의 논리주소 할당방법 및 원 터치 플레이 방법
JP2004241966A (ja) Avネットワークデジタル受信機

Legal Events

Date Code Title Description
PA0109 Patent application

Patent event code: PA01091R01D

Comment text: Patent Application

Patent event date: 20101012

PG1501 Laying open of application
PC1203 Withdrawal of no request for examination
WITN Application deemed withdrawn, e.g. because no request for examination was filed or no examination fee was paid