JP2024049481A - 遊技機 - Google Patents

遊技機 Download PDF

Info

Publication number
JP2024049481A
JP2024049481A JP2022155722A JP2022155722A JP2024049481A JP 2024049481 A JP2024049481 A JP 2024049481A JP 2022155722 A JP2022155722 A JP 2022155722A JP 2022155722 A JP2022155722 A JP 2022155722A JP 2024049481 A JP2024049481 A JP 2024049481A
Authority
JP
Japan
Prior art keywords
state
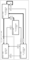
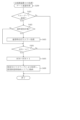
diagram showing
special
time
mpu
Prior art date
Legal status (The legal status is an assumption and is not a legal conclusion. Google has not performed a legal analysis and makes no representation as to the accuracy of the status listed.)
Pending
Application number
JP2022155722A
Other languages
English (en)
Japanese (ja)
Other versions
JP2024049481A5 (enExample
Inventor
鉉 岡村
Gen Okamura
Current Assignee (The listed assignees may be inaccurate. Google has not performed a legal analysis and makes no representation or warranty as to the accuracy of the list.)
Sanyo Bussan Co Ltd
Original Assignee
Sanyo Bussan Co Ltd
Priority date (The priority date is an assumption and is not a legal conclusion. Google has not performed a legal analysis and makes no representation as to the accuracy of the date listed.)
Filing date
Publication date
Application filed by Sanyo Bussan Co Ltd filed Critical Sanyo Bussan Co Ltd
Priority to JP2022155722A priority Critical patent/JP2024049481A/ja
Publication of JP2024049481A publication Critical patent/JP2024049481A/ja
Publication of JP2024049481A5 publication Critical patent/JP2024049481A5/ja
Pending legal-status Critical Current

Links

Images

Classifications

    • YGENERAL TAGGING OF NEW TECHNOLOGICAL DEVELOPMENTS; GENERAL TAGGING OF CROSS-SECTIONAL TECHNOLOGIES SPANNING OVER SEVERAL SECTIONS OF THE IPC; TECHNICAL SUBJECTS COVERED BY FORMER USPC CROSS-REFERENCE ART COLLECTIONS [XRACs] AND DIGESTS
    • Y02TECHNOLOGIES OR APPLICATIONS FOR MITIGATION OR ADAPTATION AGAINST CLIMATE CHANGE
    • Y02EREDUCTION OF GREENHOUSE GAS [GHG] EMISSIONS, RELATED TO ENERGY GENERATION, TRANSMISSION OR DISTRIBUTION
    • Y02E60/00Enabling technologies; Technologies with a potential or indirect contribution to GHG emissions mitigation
    • Y02E60/10Energy storage using batteries

Landscapes

  • Display Devices Of Pinball Game Machines (AREA)
JP2022155722A 2022-09-29 2022-09-29 遊技機 Pending JP2024049481A (ja)

Priority Applications (1)

Application Number Priority Date Filing Date Title
JP2022155722A JP2024049481A (ja) 2022-09-29 2022-09-29 遊技機

Applications Claiming Priority (1)

Application Number Priority Date Filing Date Title
JP2022155722A JP2024049481A (ja) 2022-09-29 2022-09-29 遊技機

Publications (2)

Publication Number Publication Date
JP2024049481A true JP2024049481A (ja) 2024-04-10
JP2024049481A5 JP2024049481A5 (enExample) 2024-09-13

Family

ID=90622418

Family Applications (1)

Application Number Title Priority Date Filing Date
JP2022155722A Pending JP2024049481A (ja) 2022-09-29 2022-09-29 遊技機

Country Status (1)

Country Link
JP (1) JP2024049481A (enExample)

Citations (2)

* Cited by examiner, † Cited by third party
Publication number Priority date Publication date Assignee Title
JP2022134007A (ja) * 2021-03-02 2022-09-14 株式会社三洋物産 遊技機
JP2022155859A (ja) * 2021-03-31 2022-10-14 サミー株式会社 遊技機

Patent Citations (2)

* Cited by examiner, † Cited by third party
Publication number Priority date Publication date Assignee Title
JP2022134007A (ja) * 2021-03-02 2022-09-14 株式会社三洋物産 遊技機
JP2022155859A (ja) * 2021-03-31 2022-10-14 サミー株式会社 遊技機

Similar Documents

Publication Publication Date Title
JP7669997B2 (ja) 遊技機
JP7616170B2 (ja) 遊技機
JP7616166B2 (ja) 遊技機
JP7666475B2 (ja) 遊技機
JP7666474B2 (ja) 遊技機
JP7666472B2 (ja) 遊技機
JP7666471B2 (ja) 遊技機
JP7708057B2 (ja) 遊技機
JP7666476B2 (ja) 遊技機
JP7666473B2 (ja) 遊技機
JP7609138B2 (ja) 遊技機
JP7616167B2 (ja) 遊技機
JP7609140B2 (ja) 遊技機
JP7613424B2 (ja) 遊技機
JP7613426B2 (ja) 遊技機
JP7666436B2 (ja) 遊技機
JP7616169B2 (ja) 遊技機
JP7609139B2 (ja) 遊技機
JP7613425B2 (ja) 遊技機
JP7616168B2 (ja) 遊技機
JP7666435B2 (ja) 遊技機
JP7666439B2 (ja) 遊技機
JP7673704B2 (ja) 遊技機
JP2024049481A (ja) 遊技機
JP2024049565A (ja) 遊技機

Legal Events

Date Code Title Description
A521 Request for written amendment filed

Free format text: JAPANESE INTERMEDIATE CODE: A523

Effective date: 20230728

A521 Request for written amendment filed

Free format text: JAPANESE INTERMEDIATE CODE: A523

Effective date: 20240726

A621 Written request for application examination

Free format text: JAPANESE INTERMEDIATE CODE: A621

Effective date: 20240726

A871 Explanation of circumstances concerning accelerated examination

Free format text: JAPANESE INTERMEDIATE CODE: A871

Effective date: 20240726

A521 Request for written amendment filed

Free format text: JAPANESE INTERMEDIATE CODE: A523

Effective date: 20240905

A977 Report on retrieval

Free format text: JAPANESE INTERMEDIATE CODE: A971007

Effective date: 20241129

A131 Notification of reasons for refusal

Free format text: JAPANESE INTERMEDIATE CODE: A131

Effective date: 20241203

A601 Written request for extension of time

Free format text: JAPANESE INTERMEDIATE CODE: A601

Effective date: 20250203

A521 Request for written amendment filed

Free format text: JAPANESE INTERMEDIATE CODE: A523

Effective date: 20250401

RD02 Notification of acceptance of power of attorney

Free format text: JAPANESE INTERMEDIATE CODE: A7422

Effective date: 20250401

A02 Decision of refusal

Free format text: JAPANESE INTERMEDIATE CODE: A02

Effective date: 20250624

A521 Request for written amendment filed

Free format text: JAPANESE INTERMEDIATE CODE: A523

Effective date: 20250924

A01 Written decision to grant a patent or to grant a registration (utility model)

Free format text: JAPANESE INTERMEDIATE CODE: A01

Effective date: 20251209