JP2023177162A - 遊技機 - Google Patents

遊技機 Download PDF

Info

Publication number
JP2023177162A
JP2023177162A JP2022089948A JP2022089948A JP2023177162A JP 2023177162 A JP2023177162 A JP 2023177162A JP 2022089948 A JP2022089948 A JP 2022089948A JP 2022089948 A JP2022089948 A JP 2022089948A JP 2023177162 A JP2023177162 A JP 2023177162A
Authority
JP
Japan
Prior art keywords
performance
predetermined
game
accessory
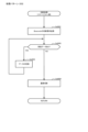
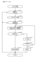
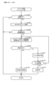
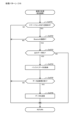
flowchart
Prior art date
Legal status (The legal status is an assumption and is not a legal conclusion. Google has not performed a legal analysis and makes no representation as to the accuracy of the status listed.)
Pending
Application number
JP2022089948A
Other languages
English (en)
Japanese (ja)
Other versions
JP2023177162A5 (enExample
Inventor
昇平 北田
Shohei Kitada
Current Assignee (The listed assignees may be inaccurate. Google has not performed a legal analysis and makes no representation or warranty as to the accuracy of the list.)
Sanyo Bussan Co Ltd
Original Assignee
Sanyo Bussan Co Ltd
Priority date (The priority date is an assumption and is not a legal conclusion. Google has not performed a legal analysis and makes no representation as to the accuracy of the date listed.)
Filing date
Publication date
Application filed by Sanyo Bussan Co Ltd filed Critical Sanyo Bussan Co Ltd
Priority to JP2022089948A priority Critical patent/JP2023177162A/ja
Publication of JP2023177162A publication Critical patent/JP2023177162A/ja
Publication of JP2023177162A5 publication Critical patent/JP2023177162A5/ja
Pending legal-status Critical Current

Links

Images

Classifications

    • YGENERAL TAGGING OF NEW TECHNOLOGICAL DEVELOPMENTS; GENERAL TAGGING OF CROSS-SECTIONAL TECHNOLOGIES SPANNING OVER SEVERAL SECTIONS OF THE IPC; TECHNICAL SUBJECTS COVERED BY FORMER USPC CROSS-REFERENCE ART COLLECTIONS [XRACs] AND DIGESTS
    • Y02TECHNOLOGIES OR APPLICATIONS FOR MITIGATION OR ADAPTATION AGAINST CLIMATE CHANGE
    • Y02EREDUCTION OF GREENHOUSE GAS [GHG] EMISSIONS, RELATED TO ENERGY GENERATION, TRANSMISSION OR DISTRIBUTION
    • Y02E60/00Enabling technologies; Technologies with a potential or indirect contribution to GHG emissions mitigation
    • Y02E60/10Energy storage using batteries

Landscapes

  • Pinball Game Machines (AREA)
JP2022089948A 2022-06-01 2022-06-01 遊技機 Pending JP2023177162A (ja)

Priority Applications (1)

Application Number Priority Date Filing Date Title
JP2022089948A JP2023177162A (ja) 2022-06-01 2022-06-01 遊技機

Applications Claiming Priority (1)

Application Number Priority Date Filing Date Title
JP2022089948A JP2023177162A (ja) 2022-06-01 2022-06-01 遊技機

Publications (2)

Publication Number Publication Date
JP2023177162A true JP2023177162A (ja) 2023-12-13
JP2023177162A5 JP2023177162A5 (enExample) 2025-12-09

Family

ID=89122501

Family Applications (1)

Application Number Title Priority Date Filing Date
JP2022089948A Pending JP2023177162A (ja) 2022-06-01 2022-06-01 遊技機

Country Status (1)

Country Link
JP (1) JP2023177162A (enExample)

Similar Documents

Publication Publication Date Title
JP2023169026A (ja) 遊技機
JP2023169020A (ja) 遊技機
JP2023169025A (ja) 遊技機
JP2023169021A (ja) 遊技機
JP2023153438A (ja) 遊技機
JP2023177162A (ja) 遊技機
JP2024029344A (ja) 遊技機
JP2024029346A (ja) 遊技機
JP2024029343A (ja) 遊技機
JP2024013881A (ja) 遊技機
JP2023177166A (ja) 遊技機
JP2024013882A (ja) 遊技機
JP2024029345A (ja) 遊技機
JP2023177163A (ja) 遊技機
JP2024013885A (ja) 遊技機
JP2024007843A (ja) 遊技機
JP2024013883A (ja) 遊技機
JP2024029347A (ja) 遊技機
JP2023177164A (ja) 遊技機
JP2023165142A (ja) 遊技機
JP2024013886A (ja) 遊技機
JP2024013884A (ja) 遊技機
JP2023165148A (ja) 遊技機
JP2023165144A (ja) 遊技機
JP2024007844A (ja) 遊技機

Legal Events

Date Code Title Description
A521 Request for written amendment filed

Free format text: JAPANESE INTERMEDIATE CODE: A523

Effective date: 20230515

A621 Written request for application examination

Free format text: JAPANESE INTERMEDIATE CODE: A621

Effective date: 20250527

A521 Request for written amendment filed

Free format text: JAPANESE INTERMEDIATE CODE: A523

Effective date: 20251008

A521 Request for written amendment filed

Free format text: JAPANESE INTERMEDIATE CODE: A523

Effective date: 20251009

A521 Request for written amendment filed

Free format text: JAPANESE INTERMEDIATE CODE: A523

Effective date: 20251201