JP2021069488A - 遊技機 - Google Patents

遊技機 Download PDF

Info

Publication number
JP2021069488A
JP2021069488A JP2019196394A JP2019196394A JP2021069488A JP 2021069488 A JP2021069488 A JP 2021069488A JP 2019196394 A JP2019196394 A JP 2019196394A JP 2019196394 A JP2019196394 A JP 2019196394A JP 2021069488 A JP2021069488 A JP 2021069488A
Authority
JP
Japan
Prior art keywords
unit
ball
door frame
handle
view
Prior art date
Legal status (The legal status is an assumption and is not a legal conclusion. Google has not performed a legal analysis and makes no representation as to the accuracy of the status listed.)
Granted
Application number
JP2019196394A
Other languages
English (en)
Other versions
JP6982937B2 (ja
JP2021069488A5 (ja
Inventor
市原 高明
Takaaki Ichihara
高明 市原
渉 坂根
Wataru Sakane
渉 坂根
Current Assignee (The listed assignees may be inaccurate. Google has not performed a legal analysis and makes no representation or warranty as to the accuracy of the list.)
Daiichi Co Ltd
Original Assignee
Daiichi Shokai Co Ltd
Priority date (The priority date is an assumption and is not a legal conclusion. Google has not performed a legal analysis and makes no representation as to the accuracy of the date listed.)
Filing date
Publication date
Application filed by Daiichi Shokai Co Ltd filed Critical Daiichi Shokai Co Ltd
Priority to JP2019196394A priority Critical patent/JP6982937B2/ja
Publication of JP2021069488A publication Critical patent/JP2021069488A/ja
Publication of JP2021069488A5 publication Critical patent/JP2021069488A5/ja
Application granted granted Critical
Publication of JP6982937B2 publication Critical patent/JP6982937B2/ja
Active legal-status Critical Current
Anticipated expiration legal-status Critical

Links

Images

Landscapes

  • Pinball Game Machines (AREA)

Abstract

【課題】右打ち用の第1球通路部の終端部に遊技球が衝突しうる球当て部を設けてなる遊技機に対して、快適な遊技環境を持続させうるようにする。【解決手段】前面に遊技領域を有する遊技パネルと、遊技領域の上方にあってそこに打ち込まれた遊技球が通りうる第1球通路部2506と、第1球通路部2506の終端部に設けられていて該第1球通路部2506を通った遊技球が衝突しうる球当て部1006と、第1球通路部2506から落下する遊技球を受けて下方に案内する第2球通路部2521と、を有する遊技機において、球当て部1006に当たって跳ね返る遊技球を受けて該遊技球を第2球通路部2521側に落下させうる跳ね球受部2521aを有しており、該跳ね球受部2521aは、遊技パネルと別体であり、該遊技パネル側に設けた支持部2501cに非剛接合構造をもって取り付けられていることを特徴とする。【選択図】 図149D

Description

本発明は、遊技球(例えば「パチンコ球」)を遊技媒体にして遊技を行う遊技機に関する。
遊技球を遊技媒体とする遊技機(パチンコ機)は、例えば特許文献1に記載されているように、前面に遊技領域を有する遊技パネルと、該遊技領域の上方にあって該遊技領域内に打ち込まれた遊技球が通りうる第1球通路部(特許文献1の「右打ち経路」)と、第1球通路部の終端部に設けられていて該第1球通路部を通った遊技球が衝突しうる球当て部(同「緩衝部材」)と、第1球通路部から落下する遊技球を受けて遊技領域の右下に案内する第2球通路部とを有する。
特開2012−161476号公報
特許文献1に記載されているように、第1球通路部の終端部に設けられた球当て部には遊技球が繰り返し、しかも激しく衝突するため、破損し易い。このため、こうした衝突部分に関し、一層の工夫を施すことが課題とされている。
本発明は上記に鑑みなされたもので、その目的は、発射された遊技球が衝突しうる箇所に一層の工夫を施し、好適な遊技機を提供することにある。
上記した目的を達成するために、本発明は、
遊技領域を有する遊技パネルと、
前記遊技領域内に打ち込まれた遊技球が通りうる上通路部と、
前記上通路部の終端部に設けられていて該上通路部を通った遊技球が衝突しうる球当て部と、
前記球当て部に当たって跳ね返る遊技球を受ける跳ね球受部と、
前記球当て部に衝突した遊技球が通りうる右通路部と、を備え、
前記跳ね球受部は、所定の収容部に収容され、単独で取り外し可能である
ことを特徴とする。
本発明によれば、好適な遊技機を提供することが可能である。
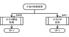
本発明の一実施形態であるパチンコ機の正面図である。 パチンコ機の右側面図である。 パチンコ機の左側面図である。 パチンコ機の背面図である。 パチンコ機を右前から見た斜視図である。 パチンコ機を左前から見た斜視図である。 パチンコ機を後ろから見た斜視図である。 演出操作ユニットの押圧操作部が上昇位置の時のパチンコ機の正面図である。 演出操作ユニットの押圧操作部が上昇位置の時のパチンコ機を右前から見た斜視図である。 本体枠から扉枠を開放させると共に、外枠から本体枠を開放させた状態で前から見たパチンコ機の斜視図である。 パチンコ機を扉枠、遊技盤、本体枠、及び外枠に分解して前から見た分解斜視図である。 パチンコ機を扉枠、遊技盤、本体枠、及び外枠に分解して後ろから見た分解斜視図である。 パチンコ機における外枠の正面図である。 外枠の背面図である。 外枠の右側面図である。 外枠を前から見た斜視図である。 外枠を後ろから見た斜視図である。 外枠を主な部材毎に分解して前から見た分解斜視図である。 外枠の外枠左組立体及び外枠右組立体を夫々分解して前から見た分解斜視図である。 外枠の外枠下組立体を分解して前から見た分解斜視図である。 (a)は外枠の外枠上ヒンジ組立体を分解して前上から見た分解斜視図であり、(b)は(a)を前下から見た分解斜視図である。 パチンコ機における扉枠の正面図である。 扉枠の背面図である。 扉枠の左側面図である。 扉枠の右側面図である。 扉枠を右前から見た斜視図である。 扉枠を左前から見た斜視図である。 扉枠を後ろから見た斜視図である。 扉枠を主な部材毎に分解して前から見た分解斜視図である。 扉枠を主な部材毎に分解して後ろから見た分解斜視図である。 (a)は扉枠の扉枠ベースユニットを前から見た斜視図であり、(b)は扉枠ベースユニットを後ろから見た斜視図である。 扉枠ベースユニットを主な部材毎に分解して前から見た分解斜視図である。 扉枠ベースユニットを主な部材毎に分解して後ろから見た分解斜視図である。 (a)は扉枠のシリンダ錠を前から見た斜視図であり、(b)は(a)のシリンダ錠を後ろ前から見た斜視図であり、(c)は従来のパチンコ機におけるシリンダ錠を前から見た斜視図であり、(d)は(a)のシリンダ錠を後ろから見た斜視図である。 (a)は図34(a)のシリンダ錠を分解して前から見た分解斜視図であり、(b)は図34(a)のシリンダ錠を分解して後ろから見た分解斜視図である。 (a)は図34(a)のシリンダ錠の可動機構を正面から示す説明図であり、(b)は(a)の状態から反時計回りの方向へ90度回転させた状態で示すシリンダ錠の説明図であり、(c)は(a)の状態から時計回りの方向へ90度回転させた状態で示すシリンダ錠の説明図である。 (a)は扉枠ベースユニットの球送給ユニットを前から見た斜視図であり、(b)は球送給ユニットを後ろから見た斜視図である。 (a)は球送給ユニットを分解して前から見た分解斜視図であり、(b)は球送給ユニットの後ケースと不正防止部材を外して後から見た分解斜視図である。 (a)は扉枠ベースユニットのファールカバーユニットを前から見た斜視図であり、(b)はファールカバーユニットを後ろから見た斜視図である。 蓋部材を外した状態のファールカバーユニットの正面図である。 (a)は扉枠におけるハンドルユニット及びハンドルカバーユニットの部位を示す拡大正面図であり、(b)は扉枠におけるハンドルユニット及びハンドルカバーユニットの部位を示す拡大斜視図である。 ハンドルカバーユニットを分解して前から見た分解斜視図である。 ハンドルカバーユニットを分解して後ろから見た分解斜視図である。 ハンドルユニットを分解して前から見た分解斜視図である。 ハンドルユニットを分解して後ろから見た分解斜視図である。 図41(a)におけるイ−イ線で切断した断面図である。 図1におけるア−ア線で切断した断面図である。 扉枠の皿ユニットを見た斜視図である。 皿ユニットを後ろから見た斜視図である。 (a)は扉枠において下皿球供給口の部位で水平に切断して要部を示す断面図であり、(b)は従来の扉枠において(a)と同じ部位を切断して要部を示す断面図である。 扉枠の皿ユニットにおける球貸操作ユニットの部位を拡大して示す平面図である。 (a)は演出操作ボタンを上方へ向けた状態で演出操作ユニットを前から見た斜視図であり、(b)は(a)の演出操作ユニットを後ろから見た斜視図である。 演出操作ユニットを主な部材毎に分解して前上から見た分解斜視図である。 演出操作ユニットを主な部材毎に分解して前下から見た分解斜視図である。 (a)は演出操作部ユニットが下降位置で昇降バネ下保持部材が上方へ移動端の位置の状態の演出操作ユニットの断面図であり、(b)は(a)の状態から演出操作部ユニットが上昇位置へ移動した状態の演出操作ユニットの断面図である。 演出操作部ユニットが下降位置で昇降バネ下保持部材が下方へ移動端の位置の状態の演出操作ユニットの断面図である。 演出操作ユニットを押圧操作部の押圧方向から見た平面図において演出操作部外周装飾基板、ボタン外装飾基板、及びボタン内装飾基板の位置関係を示す説明図である。 (a)は通常の状態で示す皿ユニットの正面図であり、(b)は演出操作部ユニットが上昇位置の時の皿ユニットの正面図である。 演出操作ユニットの演出操作部ユニットにおいて接触検知体を複数設けた例を示す演出操作部ユニットの平面図である。 (a)は一つの接触検知センサ本体に複数の接触検知体を接続した例を模式的に示す説明図であり、(b)は(a)において接触検知センサ本体と複数の接触検知体との間に切換部を設けた例を模式的に示す説明図であり、(c)は皿ユニットの皿左装飾ユニット、皿右装飾ユニット、及び演出操作ユニット等を前後方向へ進退可能とし演出操作ユニット等の前側と後側に接触検知体を設けた例を示す説明図である。 (a)は装飾性を有した接触検知体の一例を示す説明図であり、(b)は演出操作ユニットの別の実施形態を模式的に示す説明図である。 (a)は扉枠の扉枠左サイドユニットの正面図であり、(b)は扉枠左サイドユニットを前から見た斜視図であり、(c)は扉枠左サイドユニットを後ろから見た斜視図である。 扉枠左サイドユニットを分解して前から見た分解斜視図である。 扉枠左サイドユニットを分解して後ろから見た分解斜視図である。 図62(a)においてウ−ウ線で切断した断面図である。 (a)は扉枠の扉枠右サイドユニットの正面図であり、(b)は扉枠右サイドユニットの右側面図であり、(c)は扉枠右サイドユニットを前から見た斜視図であり、(d)は扉枠右サイドユニットを後ろから見た斜視図である。 扉枠右サイドユニットを分解して前から見た分解斜視図である。 扉枠右サイドユニットを分解して後ろから見た分解斜視図である。 図66(a)においてエ−エ線で切断した断面図である。 図66(a)においてオ−オ線で切断した断面図である。 (a)は扉枠において2色成形の外側層を不透明にした状態で示す扉枠右サイドユニットの右側面図であり、(b)は(a)において内側層をそのままにして外側層を透明にした状態で示す扉枠右サイドユニットの右側面図である。 扉枠の各装飾基板を示す正面図である。 扉枠の演出操作ユニットの部位の装飾基板を示す平面図である。 扉枠の扉窓の周囲に設けられている各装飾基板を示す背面図である。 パチンコ機における本体枠の正面図である。 パチンコ機における本体枠の背面図である。 本体枠を右前から見た斜視図である。 本体枠を左前から見た斜視図である。 本体枠を後ろから見た斜視図である。 本体枠を主な部材毎に分解して前から見た分解斜視図である。 本体枠を主な部材毎に分解して後ろから見た分解斜視図である。 (a)は本体枠における正面左下隅を示す拡大斜視図であり、(b)は本体枠に対して扉枠を開いた時の本体枠の正面左下隅を示す拡大斜視図である。 本体枠に対する扉枠の開閉時における本体枠の接続ケーブル案内部材の動作を示す説明図である。 (a)は本体枠における球発射装置を前から見た斜視図であり、(b)は球発射装置を後ろから見た斜視図である。 (a)は本体枠の払出ベースユニットを前から見た斜視図であり、(b)は払出ベースユニットを後ろから見た斜視図である。 (a)は本体枠における払出ユニットを前から見た斜視図であり、(b)は払出ユニットを後ろから見た斜視図である。 (a)は払出ユニットを主な構成毎に分解して前から見た分解斜視図であり、(b)は払出ユニットを主な構成毎に分解して後ろから見た分解斜視図である。 払出ユニットの払出装置を払出羽根の前後方向中央で切断した背面断面図である。 (a)は球抜可動片が開状態の時に払出装置を払出羽根の前後方向中央で切断した背面断面図であり、(b)は(a)におけるA−A線で切断した断面図である。 扉枠のファールカバーユニットと下部満タン球経路ユニットとの関係を示す説明図である。 本体枠における遊技球の流れを示す説明図である。 (a)は本体枠の基板ユニットを前から見た斜視図であり、(b)は基板ユニットを後ろから見た斜視図である。 基板ユニットを後ろ下から見た斜視図である。 基板ユニットを主な構成毎に分解して前から見た分解斜視図である。 基板ユニットを主な構成毎に分解して後ろから見た分解斜視図である。 左右方向中央で切断したパチンコ機の下部を示す拡大側面断面図である。 (a)は本体枠の施錠ユニットを前から見た斜視図であり、(b)は施錠ユニットを後ろから見た斜視図である。 本体枠の平面図である。 図98AにおけるB1−B1線で切断した断面図である。 図98AにおけるB2−B2線で切断した断面図である。 図98AにおけるB3−B3線で切断した断面図である。 図98AにおけるB4−B4線で切断した断面図である。 本体枠の上部を後ろから見た斜視図である。 タンクユニットを分解し、さらに装着用の遊技盤を前面に配置した状態を示す本体枠上部の後面側斜視図である。 (a)は球タンクにタンクレール等を組立てた状態で前上から見た斜視図であり、(b)は(a)を前下から見た斜視図である。 図100(a)の要部断面図を含む図100(a)の分解斜視図である。 本体枠上部における球タンクから溢れた遊技球が流通する領域を示す説明図である。 本体枠上部における球タンクから溢れた遊技球の流れを示す説明図である。 本体枠上部における迂回通路への遊技球の流れを示す説明図である。 本体枠をヒンジ側の後ろから見た斜視図においてタンクレール付近を拡大して示す拡大図である。 別の実施形態のタンクレール等を備えたパチンコ機を後ろから見てタンクレールの部位を拡大して示す斜視図である。 (a)は図106のタンクレール等を球タンクと共に組立てた状態で示す平面図であり、(b)は(a)のタンクレール等を前から見た斜視図であり、(c)は(a)のタンクレール等を後ろから見た斜視図である。 (a)は図107のタンクレール等を分解して前から見た分解斜視図であり、(b)は図107のタンクレール等を分解して後ろから見た分解斜視図である。 図107(a)においてカ−カ線で切断したタンクレール等の断面図である。 図107のタンクレール内での遊技球の流れを断面で示す説明図である。 (a)、(b)は、図109の保護壁をタンクレールの樋前壁と樋後壁に設けた別形態を示す断面図である。 図107(a)のケ−ケ線断面に相当する別形態のタンクレール等の断面図である。 図98AのB4−B4線断面に相当する別形態のタンクレール等の断面図である。 別形態の球止部材の斜視図である。 屈曲部付近を切断した別形態のタンクレール等の縦断面図である。 退避位置にある図115の球止部材を突出位置に移動させた状態を示す別形態のタンクレール等の縦断面図である。 (a)は図115のZ1−Z1線断面図、(b)は図115のZ2−Z2線断面図である。 (a)は別の実施形態の基板ユニットの正面図であり、(b)は(a)の基板ユニットを右前から見た斜視図であり、(c)は(a)の基板ユニットを左前から見た斜視図である。 (a)は図118(a)の基板ユニットを右上後ろから見た斜視図であり、(b)は図118(a)の基板ユニットを右下後ろから見た斜視図である。 図118(a)の基板ユニットを分解して前から見た分解斜視図である。 図118(a)の基板ユニットを分解して後ろから見た分解斜視図である。 (a)は図118(a)におけるキ−キ線で切断した断面図であり、(b)は(a)におけるク−ク線で切断した断面図であり、(c)は(a)におけるケーケ線で切断した断面図である。 図118(a)の基板ユニットを備えたパチンコ機において扉枠よりも後側の部位を示す底面図である。 アウト球通路のアウト球排出口に誘導片を設けた例を示す説明図である。 (a)はアウトセンサを着脱可能とした例を示す説明図であり、(b)は(a)においてアウトセンサを取外した状態を示す説明図である。 パチンコ機においてセンター部材等を不透明にした遊技盤の正面図である。 図126の遊技盤を右前から見た斜視図である。 図126の遊技盤を左前から見た斜視図である。 遊技盤を後ろから見た斜視図である。 主制御基板における機能表示ユニットからの配線の引き回しの概略説明図である。 センター部材等を透明にした状態の遊技盤の正面図である。 遊技盤を主な部材毎に分解して前から見た分解斜視図である。 遊技盤を主な部材毎に分解して後ろから見た分解斜視図である。 図126におけるC−C線で切断した断面図である。 図126におけるD−D線で切断した断面図である。 遊技パネルの面と平行に表ユニットを切断して遊技球が流通する遊技領域内と障害釘とを現した状態で示す遊技盤の正面図である。 (a)は遊技盤における前構成部材及び遊技パネルを前から見た斜視図であり、(b)は前構成部材及び遊技パネルを後ろから見た斜視図である。 遊技盤における表ユニットを前から見た斜視図である。 (a)は表ユニットにおける始動口ユニット、サイドユニット、サイド左上ユニット、及びアタッカユニットを前から見た斜視図であり、(b)は表ユニットにおける始動口ユニット、サイドユニット、サイド左上ユニット、及びアタッカユニットを後ろから見た斜視図である。 (a)は表ユニットにおけるセンター部材を前から見た斜視図、(b)はセンターフレームの上部を構成する上構成部の斜視図である。 センター部材と遊技パネルの開口部との関係を示す説明図である。 (a)はセンター部材と遊技パネルと裏ユニットの裏左装飾体との関係を示す斜視図であり、(b)は(a)の正面図である。 (a)はセンター部材における第三振分装置の平面図であり、(b)はセンター部材における第三振分装置を前から見た斜視図である。 センター部材の第三振分装置を分解して前上から見た分解斜視図である。 センター部材の第三振分装置を分解して前下から見た分解斜視図である。 センター部材における第三振分装置での遊技球の流れを示す説明図である。 (a)はセンター部材の第三振分装置において第二V入賞口及び第三ハズレ口に設けられた突起部の作用を示す説明図であり、(b)は第二V入賞口及び第三ハズレ口に突起部が設けられていない時の遊技球の動きを示す説明図である。 表ユニットにおける右側の遊技球の流路を示す説明図である。 (a)は第2球通路部を流通する遊技球の流れを示す説明図であり、(b)は第3球通路部を流通する遊技球の流れを示す説明図である。 図149Aの跳ね球受部の他の実施形態を示す遊技盤要部の断面正面図である。 図149Bの分解斜視図である。 図149Bの跳ね球受部を図126の実施形態に適用した例を示す遊技盤要部の断面正面図である。 図149Dの斜視図である。 図149Eの分解斜視図である。 (a)は役物入賞口に受入れられた遊技球の流れを示す説明図であり、(b)は(a)における第三振分装置の部位を平面から示す説明図であり、(c)は(a)における第二振分装置の部位を示す説明図である。 「小当り」の種類に応じた役物入賞口と第一振分装置及び第二振分装置の動作のタイミングを示す説明図である。 (a)はアタッカユニットにおける遊技球の流れを示す説明図であり、(a)におけるE−E線で切断した断面図である。 (a)〜(d)は図149Aとは異なる第2球通路部と第3球通路部の実施形態を示す説明図である。 (e)及び(f)は更に異なる第2球通路部と第3球通路部の実施形態を示す説明図である。 遊技盤における裏ユニットの正面図である。 遊技盤の裏ユニットを前から見た斜視図である。 遊技盤の裏ユニットを後ろから見た斜視図である。 裏ユニットを主な部材毎に分解して前から見た分解斜視図である。 裏ユニットを主な部材毎に分解して後ろから見た分解斜視図である。 (a)は裏ユニットの導光板演出ユニットを前から見た斜視図であり、(b)は導光板演出ユニットを後ろから見た斜視図である。 導光板演出ユニットにおける導光板と絵柄用基板との関係を正面から示す説明図である。 (a)は導光板の第一絵柄を発光させた状態を示す説明図であり、(b)は導光板の第二絵柄を発光させた状態を示す説明図である。 裏ユニットにおける裏前演出ユニットの各装飾基板の配置を示す正面図である。 (a)は裏ユニットにおける裏前演出ユニットの裏右装飾基板とサブ状態表示器とセンター部材の右側の部位との関係を左側面断面により示す説明図であり、(b)は(a)裏ユニットにおける裏前演出ユニットの裏右装飾基板とサブ状態表示器とセンター部材の右側の部位との関係を正面から示す説明図である。 裏右装飾基板におけるサブ状態用LEDの一部のLEDの配線を示す配線図である。 (a)は裏ユニットにおけるアウト球検知ユニットの正面図であり、(b)はアウト球検知ユニットの右側面図であり、(c)はアウト球検知ユニットの背面図であり、(d)はアウト球検知ユニットを前から見た斜視図であり、(e)はアウト球検知ユニットを後ろから見た斜視図であり、(f)はアウト球検知ユニットと右前下寄りの位置から見た斜視図であり、(g)はアウト球検知ユニットを右下後方から見た斜視図である。 (a)はアウト球検知ユニットを分解して前から見た分解斜視図であり、(b)はアウト球検知ユニットを分解して後ろから見た分解斜視図である。 (a)は遊技パネルとアウト球検知ユニットとの関係を示す斜視図であり、(b)は遊技パネルにアウト球検知ユニットを当接させた状態で示す斜視図である。 遊技盤に組立ててアウト口右センサの中心で上下に切断して右側から見た拡大断面図である。 遊技盤に組立てた状態で前方からアウト口の付近を示す斜視図である。 裏ユニットの導光板演出ユニットの導光板において第二絵柄を発光装飾させた状態で示す遊技盤の正面図である。 裏ユニットの導光板演出ユニットの導光板において第一絵柄を発光装飾させた状態で示す遊技盤の正面図である。 パチンコ機の制御構成を概略で示すブロック図である。 遊技盤における各基板やモータ等の接続構成を示す説明図である。 主制御側電源投入時処理の一例を示すフローチャートである。 図175の主制御側電源投入時処理のつづきを示すフローチャートである。 主制御側タイマ割り込み処理の一例を示すフローチャートである。 設定変更処理の一例を示すフローチャートである。 エラー表示処理の一例を示すフローチャートである。 設定値確認表示処理の一例を示すフローチャートである。 払出制御部電源投入時処理の一例を示すフローチャートである。 図181の払出制御部電源投入時処理のつづきを示すフローチャートである。 図182に続いて払出制御部電源投入時処理のつづきを示すフローチャートである。 払出制御部タイマ割り込み処理の一例を示すフローチャートである。 周辺制御部電源投入時処理の一例を示すフローチャートである。 周辺制御部Vブランク割り込み処理の一例を示すフローチャートである。 周辺制御部1msタイマ割り込み処理の一例を示すフローチャートである。 周辺制御部コマンド受信割り込み処理の一例を示すフローチャートである。 周辺制御部停電予告信号割り込み処理の一例を示すフローチャートである。 同実施の形態の主制御MPUによって実行される特別図柄及び特別電動役物制御処理についてその手順を示すフローチャートである。 同実施の形態の主制御MPUによって実行される第一始動口通過処理についてその手順を示すフローチャートである。 同実施の形態の主制御MPUによって実行される事前判定処理についてその手順を示すフローチャートである。 同実施の形態の主制御MPUによって実行される第二始動口通過処理についてその手順を示すフローチャートである。 同実施の形態の主制御MPUによって実行される第一特別図柄プロセス処理についてその手順を示すフローチャートである。 同実施の形態の主制御MPUによって実行される第一特別図柄通常処理についてその手順を示すフローチャートである。 同実施の形態の主制御MPUによって実行される当り判定処理についてその手順を示すフローチャートである。 (A)は、大当りについての抽選処理に用いられる当り判定テーブルであり、(B)は、大当りの種類についての抽選処理に用いられる大当り図柄決定テーブルであり、(C)は、小当りの種類についての抽選処理に用いられる小当り図柄決定テーブルである。 同実施の形態の主制御MPUによって実行される第一特別図柄停止図柄設定処理についてその手順を示すフローチャートである。 同実施の形態の主制御MPUによって実行される第一変動パターン設定処理についてその手順を示すフローチャートである。 同実施の形態の主制御MPUによって実行される第一特別図柄変動処理についてその手順を示すフローチャートである。 同実施の形態の主制御MPUによって実行される第一特別図柄停止処理についてその手順を示すフローチャートである。 同実施の形態の主制御MPUによって実行される大当り制御処理についてその手順を示すフローチャートである。 同実施の形態の主制御MPUによって実行される小当り制御処理についてその手順を示すフローチャートである。 同実施の形態の主制御MPUによって実行される普通図柄及び普通電動役物制御処理についてその手順を示すフローチャートである。 同実施の形態の主制御MPUによって実行される小当り開始処理についてその手順を示すフローチャートである。 同実施の形態の主制御MPUによって実行される小当り中処理についてその手順を示すフローチャートである。 エラー報知の態様例である。 音量調節及び所定の周波数帯域の音出力抑制のタイミングを示すタイミング図である。 音量調節及び所定の周波数帯域の音出力抑制のタイミングを示すタイミング図である。 音量調節及び所定の周波数帯域の音出力抑制のタイミングを示すタイミング図である。 遊技機の設定値に応じた当選確率等を示すテーブルである。 設定値を変更する手順について示す説明図である。 変動パターンの決定に用いられる変動パターンテーブルである。 第2球通路部に右検出センサが設けられる実施形態を示す説明図である。 右検出センサを用いた警告演出の実行時における具体的な演出例である。 第2球通路部と第3球通路部とに検出センサが設けられる実施形態を示す説明図である。 右検出センサ及び左検出センサを用いた警告演出の実行時における具体的な演出例である。 第2球通路部および第3球通路部に球詰まり解消穴が設けられる実施形態を示す説明図である。 第2球通路部および第3球通路部に球詰まり解消穴が設けられる実施形態を示す説明図である。 第2球通路部および第3球通路部の入口付近に第二アウト口が設けられる実施形態を示す説明図である。 第2球通路部の内部の出口付近に第二アウト口が設けられる実施形態を示す説明図である。 異常が発生した場合における演算の実行状態を示す説明図である。 異常が発生した場合における演算の実行状態を示す説明図である。 アウト口とは別に第二アウト口および第三アウト口が設けられる実施形態を示す説明図である。 アウト口とは別に第二アウト口および第三アウト口が設けられた場合における演算の実行状態を示す説明図である。 導光板の発光色パターンが設定された発光色パターンテーブルである。 演出表示装置の表示領域の周囲に複数の装飾体が設けられる実施形態を示す説明図である。 発光演出の実行時における導光板および複数の装飾体での具体的な演出例である。 模倣演出の実行時における導光板および演出表示装置に表示される絵柄である。 模倣演出の実行時における導光板および演出表示装置での具体的な演出例である。 主制御基板から周辺制御基板へ送信される各種コマンドの一例を示すテーブルである。 主制御基板から周辺制御基板へ送信される各種コマンドの一例を示すテーブルである。 主制御基板から周辺制御基板へ送信される各種コマンドの一例を示すテーブルである。 主制御MPUによって実行される設定情報判定処理についてその手順を示すフローチャートである。 設定値保留示唆演出の一例を示す説明図である。 保留予告演出の表示態様と設定値保留示唆演出の表示態様とを組み合わせた画像データの一例を示す説明図である。 設定値連続示唆演出の一例を示す説明図である。 遊技機の設定値に応じた当選確率等を示すテーブルである。 遊技機の設定値に応じた当選確率等を示すテーブルである。 設定値の設定変更中における不正行為の監視状態を示すタイムチャートである。 設定値の確認表示中に不正行為を監視していない場合における不正行為の監視状態を示すタイムチャートである。 設定値の確認表示中に不正行為を一部で監視している場合における不正行為の監視状態を示すタイムチャートである。 設定値の設定変更中に不正行為を一部で監視している場合における不正行為の監視状態を示すタイムチャートである。 変形例の遊技盤の正面図である。 抽選処理で用いられるテーブルの一例である。 設定値示唆演出の変形例である。 遊技盤を主な構成毎に分解して前から見た分解斜視図である。 遊技盤を主な構成毎に分解して後ろから見た分解斜視図である。 遊技盤を後ろから見た斜視図である。 主制御基板における機能表示ユニットからの配線の引き回しの概略説明図である。 主制御ユニットの斜視図である。 主制御ユニットの分解斜視図である。 他形態の主制御ユニットの斜視図である。 他形態の主制御ユニットの分解斜視図である。 他形態の主制御ユニットの要部縦断面図である。 他形態の主制御ユニットの設定キーによる回動操作状態を示す要部縦断面図である。 他形態の主制御ユニットの分解斜視図である。 他形態の主制御ユニットの要部縦断面図である。 他形態の主制御ユニットの設定キーによる回動操作状態を示す要部縦断面図である。 他形態の主制御ユニットの設定キーによる回動操作状態を示す要部縦断面図である。 主制御ユニットの斜視図である。 主制御ユニットの斜視図である。 主制御ユニットの要部拡大部分正面図である。 図263のZ−Z線断面図である。 図263から変更抑制手段が第2状態に変化した状態を示す主制御ユニットの要部拡大部分正面図である。 主制御ユニットの分解斜視図である。 主制御ユニットの要部拡大断面図である。 主制御ユニットの要部拡大断面図である。 パチンコ機の制御構成を概略で示すブロック図である。
[1.パチンコ機の全体構造]
本発明の一実施形態であるパチンコ機1について、図面を参照して詳細に説明する。まず、図1乃至図12を参照して本実施形態のパチンコ機1の全体構成について説明する。図1は本発明の一実施形態であるパチンコ機の正面図である。図2はパチンコ機の右側面図であり、図3はパチンコ機の左側面図であり、図4はパチンコ機の背面図である。図5はパチンコ機を右前から見た斜視図であり、図6はパチンコ機を左前から見た斜視図であり、図7はパチンコ機を後ろから見た斜視図である。図8は演出操作ユニットの押圧操作部が上昇位置の時のパチンコ機の正面図であり、図9は演出操作ユニットの押圧操作部が上昇位置の時のパチンコ機を右前から見た斜視図である。また、図10は、本体枠から扉枠を開放させると共に、外枠から本体枠を開放させた状態で前から見たパチンコ機の斜視図である。図11はパチンコ機を扉枠、遊技盤、本体枠、及び外枠に分解して前から見た分解斜視図であり、図12はパチンコ機を扉枠、遊技盤、本体枠、及び外枠に分解して後ろから見た分解斜視図である。
本実施形態のパチンコ機1は、遊技ホールの島設備(図示しない)に設置される枠状の外枠2と、外枠2の前面を開閉可能に閉鎖する扉枠3と、扉枠3を開閉可能に支持していると共に外枠2に開閉可能に取付けられている本体枠4と、本体枠4に前側から着脱可能に取付けられると共に扉枠3を通して遊技者側から視認可能とされ遊技者によって遊技球B(図89を参照)が打込まれる遊技領域5aを有した遊技盤5と、を備えている。
外枠2は、正面視の形状が上下に延びた四角形の枠に形成されている。外枠2は、左右に離間しており上下に延びている外枠左組立体10及び外枠右組立体20と、外枠左組立体10及び外枠右組立体20の上端同士を連結している外枠上部材30と、外枠左組立体10及び外枠右組立体20の下端同士を連結している外枠下組立体40と、外枠上部材30の上面左端に取付けられている外枠上ヒンジ組立体50と、外枠左組立体10の右側面下部と外枠下組立体40の上面左端に取付けられている外枠下ヒンジ部材60と、を備えている。
外枠2は、パチンコ機1が設置される遊技ホールの島設備に取付けられ、外枠上ヒンジ組立体50と外枠下ヒンジ部材60とによって、本体枠4の本体枠上ヒンジ部材510と本体枠下ヒンジ組立体520とを同軸上で回転可能に支持して、本体枠4を正面視左側を中心にして前方へ開閉可能に取付けるためのものである。
また、扉枠3は、本体枠4を閉じた時に、外枠下組立体40が、本体枠4における基板ユニット620のスピーカユニット620aと協働して、本体枠スピーカ622のエンクロージャ624の一部を形成し、本体枠スピーカ622の後方へ出力されたサウンドを、位相反転させて前方へ放射することで、より重低音のサウンドを遊技者に聴かせることができるものである。
扉枠3は、遊技球Bが打込まれる遊技盤5の遊技領域5aを前側から視認可能に閉鎖し、遊技領域5a内に打込むための遊技球Bを貯留すると共に、貯留している遊技球Bを遊技領域5a内へ打込むために遊技者が操作するハンドル195を備えているものである。また、扉枠3は、パチンコ機1の前面全体を装飾するものである。
また、扉枠3は、ハンドル195とは別に遊技者が操作可能な演出操作部301を備えており、遊技者参加型演出が実行された際に、遊技者が演出操作部301を操作することで遊技者が演出に参加できるようになり、遊技球Bによる遊技に加えて、演出操作部301の操作によっても遊技者を楽しませることができるようにしている。
本体枠4は、後部が外枠2の枠内に挿入可能とされると共に遊技盤5の外周を支持可能とされた枠状の本体枠ベースユニット500と、本体枠4を外枠2に対して開閉可能に取付けると共に扉枠3を開閉可能に取付けるための本体枠上ヒンジ部材510及び本体枠下ヒンジ組立体520と、本体枠ベースユニット500を補強している本体枠補強フレーム530と、遊技盤5の遊技領域5a内に遊技球Bを打込むための球発射装置540と、遊技ホールの島設備から供給される遊技球Bを受取る払出ベースユニット550と、払出ベースユニット550で受取った遊技球Bを遊技者側へ払出すための払出ユニット560と、パチンコ機1の電源投入を行うことができる電源スイッチ630aを備える電源基板630のほかに払出制御基板633を有している基板ユニット620と、本体枠ベース501に取付けられた遊技盤5の後側を覆う裏カバー640と、外枠2と本体枠4、及び扉枠3と本体枠4の間を施錠する施錠ユニット650と、を備えている。
本体枠4は、遊技球Bを打込むことで遊技が行われる遊技領域5aを有した遊技盤5を保持すると共に、遊技球Bを遊技者側へ払出したり、遊技に使用された遊技球Bをパチンコ機1の後方(遊技ホールの島設備側)へ排出したり、するためのものである。本体枠4は、前方が開放された箱状に形成されており、内部に前方から遊技盤5が着脱可能に収容される。また、本体枠4は、正面左辺側前端の上下において、遊技ホールの島設備に取付けられる枠状の外枠2に開閉可能に取付けられると共に、開放された前面側が閉鎖されるように扉枠3が開閉可能に取付けられる。
遊技盤5は、遊技者の操作によって遊技球Bが行われる遊技領域5aと、遊技領域5aの外周を区画し外形が正面視略四角形状とされた前構成部材1000と、前構成部材1000の後側に取付けられており遊技領域5aの後端を区画する板状の遊技パネル1100と、遊技パネル1100の後側下部に取付けられている基板ホルダ1200と、基板ホルダ1200の後面に取付けられており主制御基板1310及び設定変更基板1311を有している主制御ユニット1300と、主制御基板1310からの制御信号に基づいて遊技状況を表示する機能表示ユニット1400と、遊技パネル1100の後側に配置されている周辺制御ユニット1500(図12を参照)と、正面視において遊技領域5aの中央に配置されており所定の演出画像を表示可能な演出表示装置1600と、遊技パネル1100の前面に取付けられる表ユニット2000と、遊技パネル1100の後面に取付けられる裏ユニット3000と、を備えている。裏ユニット3000には、遊技状態に応じて可動演出や発光演出を行うことが可能な各種の演出ユニットを備えている。
遊技盤5の遊技領域5a内には、遊技球Bと当接し所定のゲージ配列で植設されている複数の障害釘Nと、遊技球Bの受入れ又は通過により遊技者に対して所定の特典(例えば、所定数の遊技球Bの払出し)を付与する一般入賞口2001、第一始動口2002、普通入賞口2003、第二始動口2004、及び大入賞口2005と、を備えている。障害釘Nは、遊技パネル1100の前面に植設されている。一般入賞口2001、第一始動口2002、普通入賞口2003、第二始動口2004、及び大入賞口2005は、表ユニット2000に備えられている。
遊技盤5の遊技領域5a内には、遊技者がハンドルユニット180のハンドル195を操作することで、遊技球Bを打込むことができる。これにより、遊技球Bが、遊技領域5a内の一般入賞口2001、第一始動口2002、普通入賞口2003、第二始動口2004、及び大入賞口2005等に、受入れられたり通過したりするように、遊技者に対してハンドル195の打込操作を楽しませることができる。
また、遊技盤5は、遊技領域5a内に遊技球Bを打込むことで変化する遊技状態に応じて、演出表示装置1600に所定の演出画像を表示させたり、導光板演出ユニット3100、裏前演出ユニット3200、等により発光演出を行わせたりして、遊技者を楽しませることができる。
[2.外枠の全体構成]
パチンコ機1の外枠2について、図13乃至図18を参照して説明する。図13はパチンコ機における外枠の正面図であり、図14は外枠の背面図であり、図15は外枠の右側面図である。また、図16は外枠を前から見た斜視図であり、図17は外枠を後ろから見た斜視図である。図18は、外枠を主な部材毎に分解して前から見た分解斜視図である。外枠2は、遊技ホール等のパチンコ機1が設置される島設備(図示は省略)に取付けられるものである。外枠2は、正面視の形状が上下に延びた四角形の枠に形成されている。
外枠2は、図示するように、左右に離間しており上下に延びている外枠左組立体10及び外枠右組立体20と、外枠左組立体10及び外枠右組立体20の上端同士を連結している外枠上部材30と、外枠左組立体10及び外枠右組立体20の下端同士を連結している外枠下組立体40と、外枠上部材30の上面左端に取付けられている外枠上ヒンジ組立体50と、外枠左組立体10の右側面下部と外枠下組立体40の上面左端に取付けられている外枠下ヒンジ部材60と、を備えている。
外枠2は、本体枠4を閉じた時に、外枠下組立体40が、本体枠4における基板ユニット620のスピーカユニット620aと協働して、本体枠スピーカ622のエンクロージャ624の一部を形成していると共に、本体枠スピーカ622の後方へ出力されたサウンドを、位相反転させて前方へ放射することができるものである。
外枠2は、外枠上ヒンジ組立体50が、本体枠4の本体枠上ヒンジ部材510を着脱可能に支持することができる。外枠2は、外枠上ヒンジ組立体50と外枠下ヒンジ部材60とによって、本体枠4の本体枠上ヒンジ部材510と本体枠下ヒンジ組立体520とを同軸上で回転可能に支持することができ、本体枠4を正面視左側を中心にして前方へ開閉可能に取付けることができる。
[2−1.外枠左組立体及び外枠右組立体]
外枠2の外枠左組立体10及び外枠右組立体20について、主に図19を参照して詳細に説明する。図19は、外枠の外枠左組立体及び外枠右組立体を夫々分解して前から見た分解斜視図である。外枠2の外枠左組立体10及び外枠右組立体20は、夫々が上下に延びており、互いに左右に離間して配置されている。外枠左組立体10及び外枠右組立体20は、本体枠4の本体枠上ヒンジ部材510及び本体枠下ヒンジ組立体520を同軸上で回転可能に支持して、外枠2に対して本体枠4を開閉可能に取付けるためのものである。
まず、外枠左組立体10は、前後方向が一定の幅(奥行)で上下に延びている外枠左部材11と、外枠左部材11の右側面上端に取付けられている左上連結部材12と、外枠左部材11の右側面下端に取付けられている左下連結部材13と、を備えている。
外枠左部材11は、一定の断面形状で上下に延びており、アルミ合金の押出型材によって形成されている。外枠左部材11は、左側面における前後方向を三等分したうちの後側の部位において平坦状に右方へ窪んでいる凹部11aと、右側面における凹部11aとは反対側の部位から右方へ膨出している膨出部11bと、膨出部11bを上下に貫通している空洞部11cと、を備えている。外枠左部材11は、凹部11aや膨出部11bによって、強度・剛性が高められていると共に、空洞部11cによって、重量が軽減されている。
また、外枠左部材11は、左右両側面において、上下に延びた複数の溝が形成されている。左側面の複数の溝は、V字状に形成されており、右側面の複数の溝は、半円形状に形成されている。外枠左部材11は、後述する外枠右組立体20の外枠右部材21と左右対称形状に形成されている。
左上連結部材12は、外枠左部材11の上端と外枠上部材30の左端とを連結するためのものである。左上連結部材12は、水平に延びた平板状の水平固定部12aと、水平固定部12aの左辺における前後方向の中間から上方へ延出している平板状の上横固定部12bと、水平固定部12aの左辺における上横固定部12bの前後両側から下方へ延出している平板状の一対の下横固定部12cと、を備えている。左上連結部材12は、平板状の金属板を屈曲させて形成されている。
左上連結部材12は、後側の下横固定部12cを外枠左部材11の空洞部11c内に挿入させると共に、水平固定部12aを外枠左部材11の上端に当接させ、更に、前側及び後側の下横固定部12cを外枠左部材11の右側面に当接させた状態で、外枠左部材11の左側面の外側から下横固定部12cにビスを捩じ込むことで、外枠左部材11に取付けられる。また、左上連結部材12は、水平固定部12aを外枠上部材30の左端側の下面に当接させると共に、上横固定部12bを外枠上部材30の左側面の切欠部30a内に挿入させた状態で、水平固定部12a及び上横固定部12bを通して外枠上部材30にビスを捩じ込むことで、外枠上部材30に取付けられる。
左下連結部材13は、外枠左部材11の下端と外枠下組立体40(外枠下部材41)の左端とを連結するためのものである。左下連結部材13は、水平に延びた平板状の水平固定部13aと、水平固定部13aの左辺から上方へ延出していると共に水平固定部13aよりも後方へ延出している平板状の上横固定部13bと、上横固定部13bの下辺における水平固定部13aよりも後側の部位から下方へ延出している平板状の下横固定部13cと、上横固定部13bの後辺から右方へ短く延出している平板状の当接部13dと、を備えている。左下連結部材13は、平板状の金属板を屈曲させて形成されている。
左下連結部材13は、当接部13dの後面を外枠左部材11の膨出部11bの前面に当接させると共に、上横固定部13bの左側面を外枠左部材11の右側面に当接させ、水平固定部13aの下面を外枠左部材11の下端と一致させた状態で、外枠左部材11の左側面の外側から上横固定部13bにビスを捩じ込むことで、外枠左部材11に取付けられる。また、左下連結部材13は、水平固定部13aを外枠下部材41の左端側の上面に当接させると共に、下横固定部13cを外枠下部材41の左側面の切欠部41aに挿入させた状態で、水平固定部13a及び下横固定部13cを通して外枠下部材41にビスを捩じ込むことで、外枠下部材41に取付けられる。
次に、外枠右組立体20は、前後方向が一定の幅(奥行)で上下に延びている外枠右部材21と、外枠右部材21の左側面上端に取付けられている右上連結部材22と、外枠右部材21の左側面下端に取付けられている右下連結部材23と、外枠右部材21の左側面上部に取付けられている上鉤掛部材24と、外枠右部材21の左側面下部に取付けられている下鉤掛部材25と、を備えている。
外枠右部材21は、一定の断面形状で上下に延びており、アルミ合金の押出型材によって形成されている。外枠右部材21は、右側面における前後方向を三等分したうちの後側の部位において平坦状に左方へ窪んでいる凹部21aと、左側面における凹部21aとは反対側の部位から左方へ膨出している膨出部21bと、膨出部21bを上下に貫通している空洞部21cと、を備えている。外枠右部材21は、凹部21aや膨出部21bによって、強度・剛性が高められていると共に、空洞部21cによって、重量が軽減されている。
また、外枠右部材21は、左右両側面において、上下に延びた複数の溝が形成されている。右側面の複数の溝は、V字状に形成されており、左側面の複数の溝は、半円形状に形成されている。外枠右部材21は、外枠左組立体10の外枠左部材11と左右対称形状に形成されている。
右上連結部材22は、外枠右部材21の上端と外枠上部材30の右端とを連結するためのものである。右上連結部材22は、水平に延びた平板状の水平固定部22aと、水平固定部22aの右辺における前後方向の中間から上方へ延出している平板状の上横固定部22bと、水平固定部22aの右辺における上横固定部22bの前後両側から下方へ延出している平板状の一対の下横固定部22cと、を備えている。右上連結部材22は、平板状の金属板を屈曲させて形成されている。
右上連結部材22は、後側の下横固定部22cを外枠右部材21の空洞部21c内に挿入させると共に、水平固定部22aを外枠右部材21の上端に当接させ、更に、前側及び後側の下横固定部22cを外枠右部材21の左側面に当接させた状態で、外枠右部材21の右側面の外側から下横固定部22cにビスを捩じ込むことで、外枠右部材21に取付けられる。また、右上連結部材22は、水平固定部22aを外枠上部材30の右端側の下面に当接させると共に、上横固定部22bを外枠上部材30の右側面の切欠部30a内に挿入させた状態で、水平固定部22a及び上横固定部22bを通して外枠上部材30にビスを捩じ込むことで、外枠上部材30に取付けられる。
右下連結部材23は、外枠右部材21の下端と外枠下組立体40(外枠下部材41)の右端とを連結するためのものである。右下連結部材23は、水平に延びた平板状の水平固定部23aと、水平固定部23aの右辺から上方へ延出していると共に水平固定部23aよりも後方へ延出している平板状の上横固定部23bと、上横固定部23bの下辺における水平固定部23aよりも後側の部位から下方へ延出している平板状の下横固定部23cと、上横固定部23bの後辺から左方へ短く延出している平板状の当接部23dと、を備えている。右下連結部材23は、平板状の金属板を屈曲させて形成されている。
右下連結部材23は、当接部23dの後面を外枠右部材21の膨出部21bの前面に当接させると共に、上横固定部23bの右側面を外枠右部材21の左側面に当接させ、水平固定部23aの下面を外枠右部材21の下端と一致させた状態で、外枠右部材21の右側面の外側から上横固定部23bにビスを捩じ込むことで、外枠右部材21に取付けられる。また、右下連結部材23は、水平固定部23aを外枠下部材41の右端側の上面に当接させると共に、下横固定部23cを外枠下部材41の右側面の切欠部41aに挿入させた状態で、水平固定部23a及び下横固定部23cを通して外枠下部材41にビスを捩じ込むことで、外枠下部材41に取付けられる。
上鉤掛部材24及び下鉤掛部材25は、後述する本体枠4における施錠ユニット650の外枠用鉤653が掛止されるものである。上鉤掛部材24は、前後方向に一定の幅で上下に延びており外枠右部材21の左側面に取付けられる平板状の取付部24aと、取付部24aの前辺から左方へ延出しており上側の外枠用鉤653が掛止される平板状の掛止片部24bと、を備えている。
下鉤掛部材25は、前後方向に一定の幅で上下に延びており外枠右部材21の左側面に取付けられる平板状の取付部25aと、取付部25aの前辺から左方へ延出しており下側の外枠用鉤653が掛止される平板状の掛止片部25bと、掛止片部25bを前後に貫通しており下側の外枠用鉤653が挿通可能な挿通口25cと、を備えている。
[2−2.外枠上部材]
外枠2の外枠上部材30について、主に図18を参照して詳細に説明する。外枠上部材30は、左右に離間している外枠左組立体10及び外枠右組立体20の上端同士を連結するためのものである。外枠上部材30は、前後方向の幅が、外枠左部材11及び外枠右部材21の前後方向と略同じ幅で、上下方向の厚さが一定で、左右方向に延びており、木材によって形成されている。外枠上部材30は、左右方向の長さが、後述する外枠下組立体40の外枠下部材41の左右方向の長さと同じに形成されている。
外枠上部材30は、左右両側面における前後方向の中央において、上下に貫通した状態で左右方向中央側へ夫々窪んでいる切欠部30aを備えている。これら左右両端の切欠部30aには、左上連結部材12の上横固定部12b及び右上連結部材22の上横固定部22bが夫々挿入された状態で取付けられる。
また、外枠上部材30は、左側端部において、上面と前面が一般面よりも窪んだ取付段部30bを備えている。この取付段部30bには、後述する外枠上ヒンジ組立体50が取付けられる。
[2−3.外枠下組立体]
外枠2の外枠下組立体40について、主に図20を参照して詳細に説明する。図20は、外枠の外枠下組立体を分解して前から見た分解斜視図である。外枠下組立体40は、左右に離間している外枠左組立体10及び外枠右組立体20の下端同士を連結すると共に、パチンコ機1において扉枠3よりも下側を閉鎖して装飾するためのものである。
外枠下組立体40は、左右に離間している外枠左組立体10及び外枠右組立体20の下端同士を連結しており左右に延びている外枠下部材41と、外枠下部材41の前方に配置されており外枠下部材41に沿って左右に延びていると共に後方が開放されている箱状の幕板前部材42と、幕板前部材42の後側に取付けられていると共に外枠下部材41の上面に取付けられており前方が開放されている左右に延びた箱状の幕板後部材43と、幕板後部材43の上面における左端に形成されている球噛防止機構44と、を備えている。
外枠下部材41は、前後方向の幅が、外枠左部材11及び外枠右部材21の前後方向と略同じ幅で、上下方向の厚さが一定で、左右方向に延びており、木材によって形成されている。外枠下部材41は、左右方向の長さが、外枠上部材30の左右方向の長さと同じに形成されている。
外枠下部材41は、左右両側面における前後方向の中央において、上下に貫通した状態で左右方向中央側へ夫々窪んでいる切欠部41aを備えている。これら左右両端の切欠部41aには、左下連結部材13の下横固定部13c及び右下連結部材23の下横固定部23cが夫々挿入された状態で取付けられる。これにより、外枠左部材11及び外枠右部材21の下端同士を連結することができる。
また、外枠下部材41は、上面から凹んでおり、幕板後部材43の下部が挿入される凹部41bを備えている。凹部41bは、左右に延びていると共に、前後方向中央の後ろ寄りの位置から前端側へ抜けている。この凹部41bにより、幕板前部材42及び幕板後部材43により形成される幕板内部空間40aの容積を可及的に広くしている。
幕板前部材42は、左右方向の長さが外枠下部材41と同じ長さに延びており、高さに対して前後方向の奥行が短い横長の直方体状の箱状に形成されており、後側の全面が開放されている。幕板前部材42は、開放されている後側を、幕板後部材43によって閉鎖することで、幕板後部材43と協働して本体枠スピーカ622のエンクロージャ624の一部となる幕板内部空間40aを形成する。幕板前部材42は、右端付近の前面において、前後に貫通していると共に左右に延びている長孔状の開口部42aを備えている。
幕板後部材43は、左右方向の長さが外枠下部材41よりも若干短く延びており、前方が開放された箱状に形成されている。幕板後部材43は、前面に幕板前部材42を取付けることで、幕板前部材42と協働して本体枠スピーカ622のエンクロージャ624の一部となる幕板内部空間40aを形成する。幕板後部材43は、上面における左右方向中央部において、左右に延びていると共に上方へ突出しており幕板内部空間40aと連通している筒状の接続筒部43aを有している。接続筒部43aは、上端が、幕板後部材43の一般的な上面と一致している前端側から後方へ向かうほど上方へ位置するように傾斜している。本実施形態では、接続筒部43aの上端は、45度の角度で傾斜している。
この接続筒部43aは、左右方向の長さが、幕板後部材43全体の約1/3の長さに形成されていると共に、前後方向の奥行が、幕板後部材43全体の奥行よりも若干短く形成されている。接続筒部43a内には、前端側と後端側とを結ぶ複数のリブ43bが備えられている。この接続筒部43aの上端には、外枠2に対して本体枠4を閉じた時に、本体枠4における基板ユニット620のスピーカユニット620aにおけるスピーカカバー621の接続部621cが接続されて、スピーカユニット620aの内部空間と連通した状態となり、エンクロージャ624を形成する。
球噛防止機構44は、幕板後部材43の上面における左端において、外枠下ヒンジ部材60の部位に遊技球Bが滞留することで、外枠2と本体枠4との間に遊技球Bが挟まれるのを防止するためのものである。
球噛防止機構44は、幕板後部材43の上面における左端に形成されており、後述する外枠下ヒンジ部材60が際されるように平坦に形成された載置部44aと、載置部44aの左端において上方へ向かって開口している第一排出口44bと、載置部44aにおける第一排出口44bよりも右方で上方へ向かって開口している第二排出口44cと、載置部44aの後辺及び右辺から上方へ延出している立壁部44dと、立壁部44dの上端から前方へ突出していると共に上面が後方へ向かうに従って上方に位置するように傾斜している上端突出部44eと、を備えている。
第一排出口44bは、後述する外枠下ヒンジ部材60の排出孔60dと一致する位置に形成されている。第一排出口44b及び第二排出口44cは、遊技球Bが通過可能な大きさに形成されている。第一排出口44b及び第二排出口44cは、幕板内部空間40aとは連通しておらず、幕板後部材43の後面に開口している。従って、第一排出口44b及び第二排出口44cに進入した遊技球Bを、幕板後部材43の後方へ排出することができる。
この球噛防止機構44は、球噛防止機構44は、外枠下ヒンジ部材60と後述する本体枠下ヒンジ組立体520との間の隙間を通して、ピアノ線等の不正な工具が挿入された場合、載置部44aの後端から立上っている立壁部44dにより、不正な工具の侵入を阻止することができる。仮に、不正な工具の先端が立壁部44dに当接することで、上方へ曲がったとしても、立壁部44dの上端に備えられている前方へ突出した上端突出部44eに当接し、これ以上の侵入を阻止することができる。従って、外枠下ヒンジ部材60の部位を介して、不正行為が行われるのを防止することができる。
ところで、載置部44aの後端に立壁部44dを備えた場合、外枠2に対して本体枠4を開けた時に、何らかの理由により載置部44a上に落下した遊技球Bが、立壁部44dによって外枠2の後方への移動が阻止されるため、載置部44a上に遊技球Bが滞留し易くなる。そして、載置部44a上に遊技球Bが滞留していると、外枠2に対して本体枠4を閉じる際に、外枠2と本体枠4との間に遊技球Bが挟み込まれてしまい、本体枠4を閉じることができなくなる問題が発生する。
これに対して、本実施形態の球噛防止機構44では、外枠下ヒンジ部材60上や載置部44a上に落下した遊技球Bを、外枠下ヒンジ部材60の排出孔60dと第一排出口44bを通して、又は、第二排出口44cを通して、遊技球Bを幕板後部材43の後方(外枠2の後方)へ排出することができ、外枠2と本体枠4との間に遊技球Bが挟まれるのを防止することができる。
外枠下組立体40は、幕板前部材42及び幕板後部材43の上面に左右に離間して配置されている一対の案内部材45と、幕板前部材42の開口部42aを後側から閉鎖している平板状のグリル部材46と、グリル部材46を挟んで開口部42aを閉鎖するように幕板前部材42の内部に取付けられており前後に延びた二つの円筒を有したポート部材47と、幕板後部材43の接続筒部43aの上端に配置される枠状のシール部材48と、を備えている。
一対の案内部材45は、外枠2に対して本体枠4を閉じた時に、扉枠3の下端が当接するものである。案内部材45は、摩擦抵抗の低い低摩擦材料によって形成されており、本体枠4の下端を滑り易くして、開閉を容易にしている。
グリル部材46は、左右方向へ延びた帯板状で、上下方向へ間隔をあけて設けられている複数の羽根部46bを有している。羽根部46bは、前端側が後端側よりも高くなるように、傾斜した状態で設けられている(図47を参照)。このグリル部材46は、羽根部46b同士の間の隙間を通して、幕板前部材42の内部(幕板内部空間40a)と外部とを通気可能に連通させている。
ポート部材47は、二つの円筒により、グリル部材46における羽根部46b同士の間の隙間を介して幕板内部空間40a(エンクロージャ624)と外枠2の前方とを連通させている。ポート部材47は、二つの円筒が、所定の内径で所定の長さに形成されており、ヘルムホルツ共鳴の原理により本体枠スピーカ622から後方(エンクロージャ624内)へ発せられた低音を共振・増幅させて、豊かな低音を外枠2の前方(遊技者側)へ放射することができる。つまり、本実施形態では、本体枠スピーカ622のエンクロージャ624がバスレフ型とされており、遊技者に対して重低音を聞かせることができる。
シール部材48は、外枠2に対して本体枠4を閉じた時に、接続筒部43aの上端と本体枠4におけるスピーカカバー621の接続部621cの下端との間に挟まれて圧縮されるものであり、接続筒部43aと接続部621cとの間から本体枠スピーカ622のエンクロージャ624内の音が漏れるのを防止するものである。
本実施形態のグリル部材46によれば、本体枠スピーカ622により幕板内部空間40aから外部へ放出される空気振動を、傾斜している複数の羽根部46bにより、斜め上前方のハンドルカバーユニット290におけるハンドルカバー295の下側の切欠開口部295bを通してハンドルユニット180が収容されているハンドルカバーベース291の前筒部291a内へ向けさせることができる。これにより、遊技者が、ハンドルカバー295(ハンドルカバーベース291の前筒部291a)の内側に手指を突っ込んで、ハンドル195を回転操作(遊技球Bの打込装置)している時に、本体枠スピーカ622を振動させて前筒部291a内へ風を送ることで、遊技者を驚かせることができ、これまでにない演出を行うことができる。
また、ポート部材47を前方へ向かって開口させていることから、グリル部材46の複数の羽根部46bを通ってポート部材47から放出される音圧の一部が、前方へ放出されることとなるため、本パチンコ機1の前方に着座している遊技者や、本パチンコ機1が設置されている遊技ホール内を回遊している他の遊技者に対しても、ポート部材47から放出される演出サウンドが聞えることとなり、演出サウンドによっても遊技者の関心を引付けることができ、遊技者に対する訴求力の高いパチンコ機1を提供することができる。
また、本体枠4に設けられている本体枠スピーカ622のエンクロージャ624に対して、ポート部材47を外枠2の外枠下組立体40に設けていることから、エンクロージャ624の容積を大きくすることができるため、より重低音の演出サウンドを出力することができ、遊技者を楽しませて興趣の低下を抑制させることができる。
[2−4.外枠上ヒンジ組立体]
外枠2の外枠上ヒンジ組立体50について、主に図21を参照して詳細に説明する。図21(a)は外枠の外枠上ヒンジ組立体を分解して前上から見た分解斜視図であり、(b)は(a)を前下から見た分解斜視図である。外枠上ヒンジ組立体50は、外枠左組立体10の上端と外枠上部材30の左端に取付けられるものであり、外枠2に対して本体枠4をヒンジ回転可能に取付けるためのものである。外枠上ヒンジ組立体50は、外枠左部材11の凹部11aの上端と外枠上部材30の取付段部30bとに取付けられる外枠上ヒンジ部材51と、外枠上ヒンジ部材51に取付けられているロック部材52と、ロック部材52を外枠上ヒンジ部材51に取付けている取付ビス53と、を備えている。
外枠上ヒンジ部材51は、水平に延びた平板状で外枠上部材30の取付段部30bの上面に取付けられる上固定部51aと、上固定部51aの前辺から前方へ延出している平板状の前方延出部51bと、前方延出部51bの右辺の途中から前方へ向かうに従って前方延出部51bの左右中央へ延びており上下に貫通している軸受溝51cと、上固定部51aの左辺から下方へ延びている平板状の横固定部51dと、前方延出部51bの左辺から前辺を周って軸受溝51cが開口している部位までの端縁から下方へ延びており横固定部51dと連続している平板状の端縁壁部51eと、を備えている。外枠上ヒンジ部材51は、金属板をプレス成型により打抜き・屈曲させて形成されている。外枠上ヒンジ部材51は、軸受溝51c内において、本体枠上ヒンジ部材510の後述する本体枠上ヒンジピン512を回転可能に支持することができる。
ロック部材52は、前後に延びている帯板状のロック本体52aと、ロック本体52aの後端から右方へ突出している操作片52bと、ロック本体52aの後端から左方へ延びた後に斜め左前方へ延びている弾性変形可能な棒状の弾性部52cと、ロック本体52aの後端付近で上下に貫通している取付孔52dと、を備えている。ロック部材52は、合成樹脂によって形成されている。ロック部材52は、取付ビス53によって、外枠上ヒンジ部材51における前方延出部51bの下面で、軸受溝51cよりも後側の部位に回動可能に取付けられる。
ロック部材52は、外枠上ヒンジ部材51に取付けた状態で、ロック本体52aが、平面視で軸受溝51cを遮ることができると共に、前端付近の右側面が、外枠上ヒンジ部材51の端縁壁部51eにおける軸受溝51cの開口まで延びている部位と当接可能となるように前方へ延びている。また、ロック本体52aの後端から左方へ延びている弾性部52cの先端は、外枠上ヒンジ部材51における端縁壁部51eの内周面に当接している。このロック部材52は、弾性部52cの付勢力によって取付孔52dを中心に、前端が左方へ回動する方向に付勢されている。従って、通常の状態では、ロック部材52のロック本体52aの前端付近の右側面が、端縁壁部51eに当接している。この状態では、軸受溝51cにおけるロック本体52aよりも前側の部位に、本体枠上ヒンジ部材510の本体枠上ヒンジピン512を収容可能な空間が形成される。
このロック部材52は、操作片52bを操作することで、弾性部52cの付勢力に抗してロック本体52aを回動させることができる。そして、操作片52bの操作によって、ロック本体52aを、その前端が左方へ移動する方向へ回動させることで、平面視において軸受溝51cからロック本体52aを後退させることができ、軸受溝51cが全通している状態とすることができる。これにより、軸受溝51c内に本体枠上ヒンジピン512を挿入したり、軸受溝51c内から本体枠上ヒンジピン512を外したりすることができる。
[2−5.外枠下ヒンジ部材]
外枠2の外枠下ヒンジ部材60について、主に図18を参照して詳細に説明する。外枠下ヒンジ部材60は、水平に延びた平板状の水平部60aと、水平部60aの左辺において前後方向中央よりも後側の部位から上方へ立上っている平板状の立上部60bと、水平部60aの前端付近から上方へ突出している外枠下ヒンジピン60cと、水平部60aを上下に貫通しており遊技球Bが一つのみ通過可能な大きさの排出孔60dと、を備えている。この外枠下ヒンジ部材60は、金属板をプレス成型により打抜き・屈曲させて形成されている。
外枠下ヒンジ部材60の水平部60aは、平面視において、左辺を底辺とした台形に形成されている。外枠下ヒンジピン60cは、円柱状で、上下方向中央よりも上部が、上端が窄まった円錐台状に形成されている。この外枠下ヒンジピン60cは、水平部60aの前端付近における左寄りの位置に取付けられている。排出孔60dは、水平部60aにおいて、立上部60bの前後方向中央の部位と接し、水平部60aの左辺から右方へ逆U字状に延びるように形成されている。この排出孔60dは、外枠下組立体40における球噛防止機構44の第一排出口44bと、略同じ大きさに形成されている。
外枠下ヒンジ部材60は、外枠2に組立てた状態で、水平部60aの後部が、外枠下組立体40における幕板後部材43の載置部44a上に載置され、図示しないビスによって幕板後部材43に固定されている。また、立上部60bが、外枠左部材11の右側面における膨出部11bよりも前側の部位に、図示しないビスによって取付けられている。この外枠下ヒンジ部材60は、外枠下ヒンジピン60cを、本体枠4の本体枠下ヒンジ組立体520における外枠用下ヒンジ孔521aに挿通させることで、外枠上ヒンジ部材51と協働して本体枠4を開閉可能に取付けることができる。
また、外枠2を組立てた状態では、排出孔60dが、外枠下組立体40における球噛防止機構44の第一排出口44bと一致している。これにより、水平部60a上の遊技球Bを、排出孔60d及び第一排出口44bを通して、外枠2の後方へ落下(排出)させることができる。詳述すると、外枠2に対して本体枠4を閉じる時に、外枠2と本体枠4との間に落下した遊技球Bが、本体枠4が閉じられるのに従って、外枠2と本体枠4との間が徐々に狭くなることから、間隔が広い後方側へ転動とすることとなり、排出孔60dから排出させることができる。この際に、排出孔60dが、パチンコ機1に組立てた状態で、外枠2に対して本体枠4を閉じた時に、本体枠4の後端と略同じとなる位置に形成されているため、外枠2と本体枠4との間に落下した遊技球Bを、排出孔60dから排出させることで本体枠4よりも後側へ転動するのを阻止し易くすることができ、外枠下ヒンジ部材60の部位に遊技球Bが留まり難くすることができる。
[3.扉枠の全体構成]
パチンコ機1の扉枠3について、主に図22乃至図30を参照して詳細に説明する。図22はパチンコ機における扉枠の正面図であり、図23は扉枠の背面図であり、図24は扉枠の左側面図であり、図25は扉枠の右側面図である。図26は扉枠を右前から見た斜視図であり、図27は扉枠を左前から見た斜視図であり、図28は扉枠を後ろから見た斜視図である。図29は扉枠を主な部材毎に分解して前から見た分解斜視図であり、図30は扉枠を主な部材毎に分解して後ろから見た分解斜視図である。
扉枠3は、外枠2の枠内と略同じ大きさで正面視において上下に延びた四角形に形成されており、本体枠4を介して外枠2の枠内を前側から開閉可能に取付けられている。扉枠3は、遊技球Bが打込まれる遊技盤5の遊技領域5aを前側から視認可能に閉鎖し、遊技領域5a内に打込むための遊技球Bを貯留すると共に、貯留している遊技球Bを遊技領域5a内へ打込むために遊技者が操作するハンドル195を備えているものである。また、扉枠3は、パチンコ機1の前面全体を装飾するものである。
扉枠3は、正面視の外形が上下に延びた四角形で枠状の扉枠ベースユニット100と、扉枠ベースユニット100に着脱可能に取付けられており本体枠4に取付けられた遊技盤5の遊技領域5aを前方から視認可能に閉鎖しているガラスユニット160と、ガラスユニット160の下部を後側から覆うように扉枠ベースユニット100に取付けられている防犯カバー170と、扉枠ベースユニット100の前面右下隅に取付けられているハンドルユニット180と、ハンドルユニット180の外周を覆うハンドルカバーユニット290と、扉枠ベースユニット100の前面下部に取付けられている皿ユニット200と、皿ユニット200の上側で扉枠ベースユニット100の前面左部に取付けられている扉枠左サイドユニット420と、皿ユニットの上側で扉枠ベースユニット100の前面右部に取付けられている扉枠右サイドユニット430と、扉枠左サイドユニット420及び扉枠右サイドユニット430の上側で扉枠ベースユニット100の前面上部に取付けられている扉枠トップユニット450と、を備えている。
扉枠ベースユニット100は、正面視の外形が上下に延びた四角形(長方形)に形成されており前後に貫通している扉窓101aを有した扉枠ベース101と、扉枠ベース101の後側で背面視右下隅に取付けられているスピーカダクト103と、扉枠ベース101の後側の下部における背面視右端付近に取付けられている扉枠主中継基板104と、扉枠主中継基板104の背面視左方に取付けられている扉枠副中継基板105と、扉枠副中継基板105の背面視左方に取付けられているハンドル後中継基板106と、扉枠主中継基板104と扉枠副中継基板105の一部とを後側から被覆する扉枠中継基板カバー107と、ハンドル後中継基板106を後側から被覆するハンドル後中継基板カバー108と、配線ケーブルを被覆するケーブルカバー109と、を備えている。
また、扉枠ベースユニット100は、扉枠ベース101の後側に取付けられている枠状の扉枠補強ユニット110と、扉枠補強ユニット110に取付けられている扉枠上ヒンジ組立体120及び扉枠下ヒンジ部材125と、扉枠補強ユニット110に取付けられている開閉用のシリンダ錠130と、扉枠ベース101の後側でハンドル後中継基板106の上方に取付けられている球送給ユニット140と、扉枠ベース101の後側の下部における背面視右側に取付けられているファールカバーユニット150と、を備えている。
扉枠補強ユニット110は、扉枠ベース101の後側に取付けられることで、扉枠ベース101を補強して剛性を付与するものである。扉枠上ヒンジ組立体120及び扉枠下ヒンジ部材125は、扉枠3を本体枠4に対して開閉可能に取付けるためのものである。シリンダ錠130は、本体枠4の施錠ユニット650と協働して、扉枠3と本体枠4との開閉、及び、外枠2と本体枠4との開閉施錠に使用されるものである。
また、球送給ユニット140は、上皿201内の遊技球Bを一つずつ本体枠4の球発射装置540へ供給するためのものである。ファールカバーユニット150は、球発射装置540により発射されて遊技盤5の遊技領域5a内に到達しなかった遊技球B(ファール球)を、下皿202に誘導すると共に、払出装置580から払出された遊技球Bを、上皿201又は下皿202に誘導するためのものである。
ガラスユニット160は、透明なガラス板162を有しており扉枠ベース101の扉窓101aを閉鎖している。防犯カバー170は、ガラスユニット160の下部を後方から覆うように扉枠ベース101に取付けられている。ハンドルユニット180は、遊技者が回転操作可能なハンドル195を備えており、ハンドルユニット180は、外周を覆うハンドルカバーユニット290とを操作することで、上皿201内の遊技球Bを、球発射装置540によって遊技盤5の遊技領域5a内に打込む遊技を行うためのものである。
[3−1.扉枠ベースユニットの全体構成]
扉枠3の扉枠ベースユニット100について、主に図31乃至図33を参照して詳細に説明する。図31(a)は扉枠の扉枠ベースユニットを前から見た斜視図であり、(b)は扉枠ベースユニットを後ろから見た斜視図である。図32は扉枠ベースユニットを主な部材毎に分解して前から見た分解斜視図であり、図33は扉枠ベースユニットを主な部材毎に分解して後ろから見た分解斜視図である。
扉枠ベースユニット100は、正面視左辺側が本体枠4に対してヒンジ回転可能に取付けられ、本体枠4の前面を開閉可能に閉鎖していると共に、本体枠4に取付けられている遊技盤5の遊技領域5aを前方から視認可能としている。扉枠ベースユニット100は、外形が上下に延びた四角形で平板状の扉枠ベース101と、扉枠ベース101の後側で背面視右下隅に取付けられているスピーカダクト103と、を備えている。
また、扉枠ベースユニット100は、扉枠ベース101の後側の下部における背面視右端付近に取付けられている扉枠主中継基板104と、扉枠ベース101の後側の下部における扉枠主中継基板104の背面視左方に取付けられている扉枠副中継基板105と、扉枠ベース101の後側の下部における扉枠副中継基板105の背面視左方に取付けられているハンドル後中継基板106と、扉枠ベース101の後側に取付けられており扉枠主中継基板104と扉枠副中継基板105の一部とを後側から被覆する扉枠中継基板カバー107と、扉枠ベース101の後側に取付けられておりハンドル後中継基板106を後側から被覆するハンドル後中継基板カバー108と、扉枠ベース101の後側に取付けられており配線ケーブルを被覆するケーブルカバー109と、を備えている。
更に、扉枠ベースユニット100は、扉枠ベース101の後側に取付けられている枠状の扉枠補強ユニット110と、扉枠補強ユニット110に取付けられている扉枠上ヒンジ組立体120及び扉枠下ヒンジ部材125と、扉枠補強ユニット110に取付けられている開閉用のシリンダ錠130と、扉枠ベース101の後側でハンドル後中継基板106の上方に取付けられている球送給ユニット140と、扉枠ベース101の後側の下部における背面視右側に取付けられているファールカバーユニット150と、を備えている。
この扉枠ベースユニット100には、前面下隅にハンドルユニット180及びハンドルカバーユニット290が、扉窓101aの下側前面に皿ユニット200が、扉窓101aの左外側前面に扉枠左サイドユニット420が、扉窓101aの右外側前面に扉枠右サイドユニット430が、扉窓101aの上外側前面に扉枠トップユニット450が、夫々取付けられるものである。
また、扉枠ベースユニット100には、扉窓101aを後方から閉鎖するようにガラスユニット160が取付けられると共に、ガラスユニット160の下部を後方から覆うように透明な防犯カバー170が取付けられるものである。
[3−1a.扉枠ベース]
扉枠3における扉枠ベースユニット100の扉枠ベース101について、主に図31乃至図33を参照して詳細に説明する。扉枠ベース101は、正面視の外形が上下に延びた四角形(長方形)に形成されている。扉枠ベース101は、前後に貫通しており、正面視における内周形状が上下に延びた略四角形に形成された扉窓101aを備えている。扉窓101aは、内周を形成している上辺及び左右両辺が、扉枠ベース101の外周辺に夫々接近しており、内周を形成している下辺が、扉枠ベース101の下端から上下方向の約1/3の高さに位置している。このように、扉枠ベース101は、前後に貫通している扉窓101aにより全体が枠状に形成されている。この扉枠ベース101は、合成樹脂により一体成形されている。
扉枠ベース101は、前面における正面視右下隅に形成されており左端側が右端側よりも前方へやや突出するように傾斜しているハンドル取付座面101b(図42等を参照)と、ハンドル取付座面101bと扉窓101aとの間で前後に貫通して扉枠補強ユニット110のシリンダ取付フレーム115が挿入されるシリンダ挿通孔101dと、シリンダ挿通孔101d及びハンドル取付座面101bの正面視左側で前後に貫通しており球送給ユニット140の進入口141a及び球抜口141bを前方に臨ませるための球送給開口101eと、を備えている。
また、扉枠ベース101は、左右方向中央より左寄りで且つハンドル取付座面101bと略同じ高さで前後に貫通しておりファールカバーユニット150の球放出口150dを前方に臨ませる下皿用球通過口101fと、正面視左端付近で扉窓101aの下辺に隣接するように前後に貫通しておりファールカバーユニット150の貫通球通路150aを前方に臨ませる上皿用球通過口101gと、扉窓101aの内周に沿って後面から前方へ向かって窪み、ガラスユニット160のガラス枠161が挿入されるガラスユニット取付部101hと、を備えている。
また、扉枠ベース101は、正面視左下隅(上皿用球通過口101gの下方)に形成されており前後に貫通した縦長の複数のスリット101iを、備えている。複数のスリット101iの後側にスピーカダクト103が取付けられる。また、複数のスリット101iは、パチンコ機1を組立てた状態で、前方に皿ユニット200における皿ユニットベース211のスピーカ口211bが位置していると共に、後方に本体枠4のスピーカユニット620aにおける本体枠スピーカ622が位置しており、本体枠スピーカ622からの音を前方へ放射することができる。
更に、扉枠ベース101は、扉窓101aの下方でハンドル取付座面101bの上方において、前後に貫通している貫通孔101jを備えている。この貫通孔101jは、扉枠ベースユニット100側と皿ユニット200側とを接続する配線ケーブル(図示は省略)が挿通されるものであり、後述する扉枠補強ユニット110における中間補強フレーム114の貫通部114bと一致するように形成されている。
[3−1b.スピーカダクト]
扉枠ベースユニット100のスピーカダクト103について、主に図31乃至図33を参照して詳細に説明する。このスピーカダクト103は、筒状に形成されており、扉枠ベース101の後側において複数のスリット101iが形成されている部位に取付けられる。スピーカダクト103は、パチンコ機1を組立てた状態で、筒状の部位の後端が、本体枠4の本体枠スピーカ622の前方に位置している。これにより、本体枠4の本体枠スピーカ622から放射(出力)された音(サウンド)を、拡散させることなく前方へ誘導することができ、扉枠ベース101の複数のスリット101i及び皿ユニット200の皿ユニットベース211におけるスピーカ口211bを通して、パチンコ機1の前方(遊技者側)へ良好に誘導することができる。
また、スピーカダクト103は、筒状の部位の下方の後面に、接続ケーブル503を保持するケーブルホルダ103aを備えている。ケーブルホルダ103aは、扉枠中継基板カバー107よりも正面視左方に配置されており、扉枠主中継基板104及び扉枠副中継基板105に接続されている接続ケーブル503を、扉枠3の左端側へ延びるように保持している。
[3−1c.扉枠主中継基板・扉枠副中継基板・ハンドル後中継基板]
扉枠ベースユニット100の扉枠主中継基板104、扉枠副中継基板105、ハンドル後中継基板106について、主に図32及び図33等を参照して説明する。扉枠主中継基板104は、外形が上下に延びた四角形に形成されており、扉枠ベース101の後側の下部における背面視右下隅に取付けられる。扉枠主中継基板104は、ハンドル後中継基板106と本体枠4の基板ユニット620におけるインターフェイス基板635との接続を中継するためのものであり、本体枠4から延びている接続ケーブル503(図82及び図83を参照)の一部が接続される。
扉枠副中継基板105は、外形が、上下に延びた四角形の上部の正面視右側に左右に延びた四角形が組み合された逆L字状に形成されており、上下に延びているが扉枠主中継基板104の背面視左方に隣接するように、扉枠ベース101の後側に取付けられている。扉枠副中継基板105は、ハンドルユニット180のハンドル装飾基板184、皿ユニット200の皿ユニット中継基板214、扉枠左サイドユニット420の扉枠左サイド上装飾基板422及び扉枠左サイド下装飾基板423、扉枠右サイドユニット430の扉枠右サイド上装飾基板432及び扉枠右サイド下装飾基板433、扉枠トップユニット450の扉枠トップ中継基板等と、本体枠4のインターフェイス基板635との接続を中継するためのものであり、本体枠4から延びている接続ケーブル503の残りが接続される。
扉枠主中継基板104及び扉枠副中継基板105は、接続端子が後方へ向かって突出するように、扉枠ベース101に取付けられる。扉枠主中継基板104及び扉枠副中継基板105は、扉枠ベースユニット100を組立てた状態で、扉枠主中継基板104と扉枠副中継基板105の上下に延びている部位とが、扉枠中継基板カバー107によって後側が被覆された状態となり、扉枠副中継基板105の残りの部位が、ファールカバーユニット150によって後側が被覆された状態となる。
ハンドル後中継基板106は、外形が左右に延びた四角形に形成されており、扉枠ベース101の後側における球送給開口101eの下方でハンドル取付座面101bの後側に取付けられる。ハンドル後中継基板106は、扉枠主中継基板104とハンドルユニット180のハンドル回転検知センサ189、ハンドルタッチセンサ192、単発ボタン操作センサ194、及び球送給ユニット140の球送給ソレノイド145との接続を中継するためのものである。ハンドル後中継基板106は、扉枠ベースユニット100を組立てた状態で、ハンドル後中継基板カバー108によって後側が被覆された状態となる。
[3−1d.扉枠中継基板カバー・ハンドル後中継基板カバー・ケーブルカバー]
扉枠ベースユニット100の扉枠中継基板カバー107、ハンドル後中継基板カバー108、及びケーブルカバー109について、主に図31乃至図33を参照して説明する。扉枠中継基板カバー107は、扉枠ベース101の後側に取付けることで、扉枠主中継基板104と扉枠副中継基板105の一部(逆L字状の上下に延びている部位)の後側を被覆するものである。扉枠中継基板カバー107は、前方及び正面視左方が開放された箱状に形成されている。扉枠ベースユニット100に組立てた状態では、後側を被覆している扉枠主中継基板104及び扉枠副中継基板105の接続端子が扉枠中継基板カバー107の内部に露出しており、開放されている左側から接続ケーブル503を内部に挿入して、それら端子に接続することができる。
ハンドル後中継基板カバー108は、ハンドル後中継基板106の後側を被覆するように扉枠ベース101の後側に取付けられるものである。ケーブルカバー109は、扉枠補強ユニット110における中間補強フレーム114の後側に取付けられ、扉枠主中継基板104と皿ユニット200の球貸操作ユニット220とを接続する配線ケーブル(図示は省略)を被覆するためのものである。ケーブルカバー109は、左右に延びた箱状に形成されており、前面の左端付近と下面の左右方向中央に、配線ケーブルを通すための開口が形成されている。
[3−1e.扉枠補強ユニット]
扉枠ベースユニット100の扉枠補強ユニット110について、主に図31乃至図33を参照して詳細に説明する。扉枠補強ユニット110は、扉枠ベース101の後側に取付けられることで、平板状の扉枠ベース101を補強して、扉枠ベースユニット100に剛性を付与している。扉枠補強ユニット110は、左右に離間して配置されている上下に延びた左補強フレーム111及び右補強フレーム112と、左補強フレーム111及び右補強フレーム112の上端同士を連結している左右に延びた上補強フレーム113と、左補強フレーム111の下端から上寄りの位置に左端側が取付けられており右補強フレーム112付近まで右方へ延びた中間補強フレーム114と、中間補強フレーム114の右端と右補強フレーム112とを連結しているシリンダ取付フレーム115と、右補強フレーム112の後側に上下に離間して複数取付けられており本体枠4の施錠ユニット650の扉枠用鉤652が掛止される鉤掛部材116と、を備えている。
左補強フレーム111及び右補強フレーム112は、左右方向が一定の幅で、扉枠ベース101の上下の高さと略同じ長さで上下に延びている。右補強フレーム112には、上下方向に離間しており、前後方向に貫通している複数の挿通孔が形成されている。これら挿通孔は、本体枠4に対して扉枠3を閉めた時に、施錠ユニット650の扉枠用鉤652の先端が挿通される。上補強フレーム113は、上下方向が一定の幅で、扉枠ベース101の左右の幅と略同じ長さで左右に延びている。
中間補強フレーム114は、上下方向が上補強フレーム113の上下の幅よりも広い幅で左右に延びている。中間補強フレーム114は、左端付近において上端から下方へ四角く切欠かれた切欠部114aと、右端付近において前後に貫通している貫通部114bと、を有している。切欠部114aは、扉枠ベース101の上皿用球通過口101gと、貫通部114bは、扉枠ベース101の貫通孔101jと、夫々一致する位置に形成されている。
シリンダ取付フレーム115は、左右に離間して配置されており正面視において上下に延びた四角形の平板状に形成されている一対の後片部と、一対の後片部の対面している夫々の辺から前方へ平板状に延出している一対の側片部と、一対の前方延出部の前端の辺同士を連結している平板状の前片部と、を備えている。このシリンダ取付フレーム115は、平面視の形状が前方へ突出した凸形状に形成されている。シリンダ取付フレーム115は、左側の後片部が中間補強フレーム114の右端に取付けられ、右側の後片部が右補強フレーム112に取付けられる。このシリンダ取付フレーム115は、前片部にシリンダ錠130が取付けられる。
鉤掛部材116は、右補強フレーム112の後側において、前後に貫通している挿通孔の部位に取付けられている。これら鉤掛部材116は、施錠ユニット650の扉枠用鉤652が掛止される。
扉枠補強ユニット110を構成している左補強フレーム111、右補強フレーム112、上補強フレーム113、中間補強フレーム114、シリンダ取付フレーム115、及び鉤掛部材116は、金属板をプレス成型によって打抜き・屈曲することで形成されている。これらは、リベットによって組立てられている。
扉枠補強ユニット110は、左補強フレーム111、右補強フレーム112、及び上補強フレーム113が、扉枠ベース101の左辺、右辺、及び上辺に沿うように組立てられていると共に、中間補強フレーム114が、扉枠ベース101の扉窓101aの下方に位置するように組立てられている。
扉枠補強ユニット110は、図示しない複数のビスにより扉枠ベース101の後側に取付けられる。この扉枠補強ユニット110は、扉枠ベース101に取付けた状態で、中間補強フレーム114の切欠部114a及び貫通部114bが、扉枠ベース101の上皿用球通過口101g及び貫通孔101jと一致した状態となると共に、シリンダ取付フレーム115が、扉枠ベース101のシリンダ挿通孔101dに挿入された状態となる。
[3−1f.扉枠上ヒンジ組立体]
扉枠ベースユニット100の扉枠上ヒンジ組立体120について、主に図31乃至図33を参照して説明する。扉枠上ヒンジ組立体120は、扉枠補強ユニット110の正面視左上隅に取付けられる。扉枠上ヒンジ組立体120は、扉枠3を、扉枠下ヒンジ部材125と協働して本体枠4に対してヒンジ回転可能に取付けるためのものである。扉枠上ヒンジ組立体120は、扉枠補強ユニット110に取付けられるヒンジブラケット121と、ヒンジブラケット121に上下方向へ移動可能に取付けられる扉枠上ヒンジピン122と、扉枠上ヒンジピン122に取付けられる鍔部材123と、扉枠上ヒンジピン122を上方へ移動するように付勢しているロックバネ124と、を備えている。
ヒンジブラケット121は、正面視四角形の平板状の取付片121aと、取付片121aの上辺及び下辺から前方へ延出している平板状の突出片121bと、を備えている。ヒンジブラケット121は、取付片121aが扉枠補強ユニット110に取付けられる。ヒンジブラケット121は、金属板を屈曲させて形成されている。
扉枠上ヒンジピン122は、円柱状の金属棒をL字状に屈曲させたものである。扉枠上ヒンジピン122は、扉枠上ヒンジ組立体120に組立てた状態で、上下に延びている部位が、ヒンジブラケット121における一対の突出片121bの前端付近において下方から貫通し、上端が上側の突出片121bよりも上方へ延び出していると共に、水平に延びている部位が下側の突出片121bの下面に当接している。扉枠上ヒンジピン122は、上端が本体枠4の本体枠上ヒンジ部材510における上ヒンジ本体511の扉枠用上ヒンジ孔511aに回転可能に挿通される。
鍔部材123は、Eリングとされており、扉枠上ヒンジピン122における一対の突出片121bの間となる部位に取付けられている。ロックバネ124は、コイル状に形成されており、鍔部材123とヒンジブラケット121における下側の突出片121bとの間において扉枠上ヒンジピン122の上下に延びている部位の周りに被せられている。このロックバネ124により、鍔部材123を介して扉枠上ヒンジピン122が上方へ付勢されている。
扉枠上ヒンジ組立体120は、扉枠上ヒンジピン122がロックバネ124により上方へ付勢された状態となっており、扉枠上ヒンジピン122における下端の水平に延びている部位が下側の突出片121bの下面に当接することで、これ以上の上方への移動が規制されている。この状態では、扉枠上ヒンジピン122の上端が、上側の突出片121bの上面よりも所定量上方に突出している。
扉枠上ヒンジ組立体120は、扉枠上ヒンジピン122における下端の水平に延びている部位を、ロックバネ124の付勢力に抗してその部位を下方へ移動させると、扉枠上ヒンジピン122を全体的に下方へ移動させることができ、扉枠上ヒンジピン122の上端を、上側の突出片121bの上面よりも下方へ没入させることができる。従って、扉枠上ヒンジ組立体120は、扉枠上ヒンジピン122の上端を、本体枠上ヒンジ部材510の扉枠用上ヒンジ孔511aに対して下方から挿入させたり、下方へ抜いたりすることができる。これにより、扉枠上ヒンジピン122の上端を、本体枠上ヒンジ部材510の扉枠用上ヒンジ孔511aに挿入させることで、扉枠3の正面視上部左端を、本体枠4に対してヒンジ回転可能に支持させることができる。
また、扉枠上ヒンジ組立体120は、扉枠上ヒンジピン122における上下に延びている部位が、後述する扉枠下ヒンジ部材125の扉枠下ヒンジピン126と同軸上に位置している。これにより、扉枠上ヒンジピン122と扉枠下ヒンジピン126とによって、扉枠3を本体枠4に対して良好な状態でヒンジ回転させることができる。
[3−1g.扉枠下ヒンジ部材]
扉枠ベースユニット100の扉枠下ヒンジ部材125について、主に図31乃至図33を参照して説明する。扉枠下ヒンジ部材125は、扉枠補強ユニット110の正面視左下隅に取付けられる。扉枠下ヒンジ部材125は、扉枠3を、扉枠上ヒンジ組立体120と協働して本体枠4に対してヒンジ回転可能に取付けるためのものである。
扉枠下ヒンジ部材125は、扉枠補強ユニット110に取付けられ正面視四角形で平板状の取付片125aと、取付片125aの下辺から前方へ延出している平板状の突出片125bと、突出片125bの前端付近の下面から下方へ突出している扉枠下ヒンジピン126(図22等を参照)と、を備えている。
扉枠下ヒンジ部材125の取付片125a及び突出片125bは、金属板を屈曲させて形成されている。扉枠下ヒンジピン126は、円柱状の金属棒で、下端部の外周にテーパ状の面取りが施されている。この扉枠下ヒンジピン126は、扉枠ベースユニット100に組立てた状態で、突出片125bにおける扉枠上ヒンジ組立体120の扉枠上ヒンジピン122の上下に延びている部位と同軸上となる部位に取付けられている。
この扉枠下ヒンジ部材125は、扉枠下ヒンジピン126を本体枠下ヒンジ組立体520の扉枠用下ヒンジ孔522aに挿入することで、扉枠3を本体枠4に対してヒンジ回転可能に支持することができる。
[3−1h.シリンダ錠]
扉枠3の扉枠ベースユニット100におけるシリンダ錠130について、主に図34乃至図36を参照して詳細に説明する。図34(a)は扉枠のシリンダ錠を前から見た斜視図であり、(b)は(a)のシリンダ錠を後ろ前から見た斜視図であり、(c)は従来のパチンコ機におけるシリンダ錠を前から見た斜視図であり、(d)は(a)のシリンダ錠を後ろから見た斜視図である。図35(a)は図34(a)のシリンダ錠を分解して前から見た分解斜視図であり、(b)は図34(a)のシリンダ錠を分解して後ろから見た分解斜視図である。図36(a)は図34(a)のシリンダ錠の可動機構を正面から示す説明図であり、(b)は(a)の状態から反時計回りの方向へ90度回転させた状態で示すシリンダ錠の説明図であり、(c)は(a)の状態から時計回りの方向へ90度回転させた状態で示すシリンダ錠の説明図である。
シリンダ錠130は、扉枠補強ユニット110のシリンダ取付フレーム115に取付けられ、本体枠4の施錠ユニット650と協働して、扉枠3と本体枠4との開閉、及び、外枠2と本体枠4との開閉施錠に使用されるものである。シリンダ錠130は、前後に延びた円柱状のシリンダ本体131と、シリンダ本体131の前端面に形成されている鍵穴132と、シリンダ本体131の後方に設けられており鍵穴132に挿入された正規の鍵を回転させると一緒に回転する回転伝達部材133と、を備えている。
シリンダ錠130のシリンダ本体131は、シリンダ取付フレーム115の前片部を後方から貫通して後端が前片部に取付けられている。回転伝達部材133は、後方が開放された円筒状(詳しくは、後方へ向かうに従って直径が大きくなる円錐筒状)に形成されており、中心軸を挟んで対向した位置に後端から前方へ向かって切欠かれた一対の切欠部を有している。回転伝達部材133は、本体枠4における施錠ユニット650の伝達シリンダ654が後方から挿入されるように形成されており、伝達シリンダ654の一対の突起が一対の切欠部内に挿入されることで、回転伝達部材133(鍵穴132に挿入された鍵)の回転を、伝達シリンダ654に伝達させて回転させることができる。
更に詳述すると、シリンダ錠130は、シリンダ本体131の後端側に設けられており鍵穴132に挿入された正規の鍵を回転させると一緒に回転する第一カム部材134と、シリンダ取付フレーム115におけるシリンダ本体131よりも下方の部位で前後方向の軸周りに対して回転可能に取付けられている第二カム部材135と、上端側が第一カム部材134における回転中心よりも右方の部位で回転可能に取付けられていると共に下端側が第二カム部材135における回転中心よりも右方の部位で回転可能に取付けられている帯板状の第一アーム136と、上端側が第一カム部材134における回転中心よりも下方の部位で回転可能に取付けられていると共に下端側が第二カム部材135における回転中心よりも下方の部位で回転可能に取付けられている帯板状の第二アーム137と、を備えている。
また、シリンダ錠130は、第二カム部材135(回転伝達部材133)を除いてシリンダ本体131、第一カム部材134、第一アーム136、及び第二アーム137を後方から覆うようにシリンダ取付フレーム115に取付けられている後カバー138と、第一アーム136及び第二アーム137の夫々の上下両端側を、夫々第一カム部材134や第二カム部材135に対して回転可能に取付けているリベット139と、を備えている。
第一カム部材134は、第一アーム136の上端側が後面側に取付けられていると共に、第二アーム137の上端側が前面側に取付けられている。第二カム部材135は、シリンダ取付フレーム115により後側から回転可能に取付けられており、シリンダ取付フレーム115の前面を挟んだ後側に、回転伝達部材133が一体回転可能に取付けられている。第二カム部材135は、第一アーム136の下端側が前面側に取付けられていると共に、第二アーム137の下端側が第一アーム136よりも前方で前面側に取付けられている。
第一カム部材134及び第二カム部材135は、夫々において、第一アーム136が取付けられる部位と、第二アーム137が取付けられる部位とが、夫々の回転軸を中心に90度の角度で離隔している。また、第一カム部材134及び第二カム部材135は、夫々において、第一アーム136が取付けられる部位が、第二アーム137が取付けられる部位よりも、回転中心から遠ざかった位置に設けられている。
後カバー138は、左右両側面の下端から外方へ円柱状に突出した軸部138aが、シリンダ取付フレーム115のL字状の係止スリット115bに係止された状態で、上端側が図示しないビスにより、シリンダ取付フレーム115に着脱可能に取付けられている。
このシリンダ錠130は、シリンダ取付フレーム115、シリンダ本体131、回転伝達部材133、第一カム部材134、第二カム部材135、第一アーム136、及び第二アーム137が、金属により形成されている。
シリンダ錠130は、扉枠3に組立てた状態で、シリンダ本体131の前端が扉枠右サイドユニット430のシリンダ挿通口440bの前端と略一致した状態となる。
ここで、従来のシリンダ錠130Aについて説明する。従来のシリンダ錠130Aは、図34(c)及び(d)に示すように、シリンダ本体131が、シリンダ取付フレーム115Aの前片部を後方から貫通して後端が前片部に取付けられている。このシリンダ錠130Aは、シリンダ本体131の軸芯上に回転伝達部材133が設けられている。
続いて、本実施形態のシリンダ錠130の作動について説明する。従来のシリンダ錠130は、図34(c)及び(d)に示すように、シリンダ本体131の軸芯上に回転伝達部材133が設けられているのに対して、本実施形態のシリンダ錠130は、図34(a)及び(b)等に示すように、シリンダ本体131の軸芯から下方へ離隔した位置に回転伝達部材133が設けられている。
このシリンダ錠130は、通常の状態では、図36(a)に示すように、第一アーム136の上下両端側が、第一カム部材134及び第二カム部材135の夫々において、夫々の回転中心の右方の部位に取付けられていると共に、第二アーム137の上下両端側が、第一カム部材134及び第二カム部材135の夫々において、夫々の回転中心の下方の部位に取付けられている。シリンダ本体131では、正規の鍵によって、通常の状態から、時計回りの方向、及び反時計回りの方向へ、夫々90度の角度で回転することができる。
この状態で、鍵穴132に挿入した鍵により、シリンダ本体131のシリンダを介して第一カム部材134を反時計回りの方向へ回転させると、第一アーム136及び第二アーム137が上方へ移動することとなる。この際に、第一アーム136では、上端側が第一カム部材134の回転中心の右方に取付けられているため、第一アーム136により第二カム部材135を反時計回りの方向へ回転させようとする力が大きく作用するのに対して、第二アーム137では、上端側が第一カム部材134の回転中心の下方に取付けられているため、第二アーム137からは第二カム部材135を反時計回りの方向へ回転させようとする力が殆ど作用しない。
このようにして、第一カム部材134が、通常の状態から反時計回りの方向へ回転すると、主に第一アーム136を介して力が伝達されて、第二カム部材135が反時計回りの方向へ回転し、第二カム部材135と一緒に回転伝達部材133が回転することとなる。この第一カム部材134の反時計回りの方向への回転により上方へ作用する力は、第一アーム136及び第二アーム137が第一カム部材134に取付けられている部位と、第一カム部材134の回転中心との間の左右方向の距離に比例している。そのため、第一カム部材134が、通常の状態から反時計回りの方向へ回転するのに従って、第一アーム136では上方へ作用する力が小さくなるのに対して、第二アーム137では上方へ作用する力が大きくなる。
従って、第一カム部材134が、通常の状態から反時計回りの方向への回転角度が45度を越えると、第一アーム136よりも第二アーム137の方が上方へ作用する力が大きくなり、主に第二アーム137を介して、第二カム部材135が反時計回りの方向へ回転することとなる。そして、鍵穴132に挿入した鍵を、通常の状態から、反時計回りの方向へ90度の角度まで回転させることができる(図36(b)を参照)。
なお、鍵により、通常の状態から反時計回りの方向へ90度回転させた状態から、時計回りの方向へ90度回転させて通常の状態に復帰させる際には、上記とは逆の作用により動作することとなる。
一方、通常の状態から、鍵穴132に挿入した鍵により、シリンダ本体131のシリンダを介して第一カム部材134を時計回りの方向へ回転させると、上端側が第一カム部材134の回転中心の右方に取付けられている第一アーム136が下方へ移動すると共に、上端側が第一カム部材134の回転中心の下方に取付けられている第二アーム137が上方へ移動することとなる。この際に、第一アーム136では、上端側が第一カム部材134の回転中心の右方に取付けられているため、第一アーム136により第二カム部材135を時計回りの方向へ回転させようとする力が大きく作用するのに対して、第二アーム137では、上端側が第一カム部材134の回転中心の下方に取付けられているため、第二アーム137からは第二カム部材135を時計回りの方向へ回転させようとする力が殆ど作用しない。
このようにして、第一カム部材134が、通常の状態から時計回りの方向へ回転すると、主に第一アーム136を介して力が伝達されて、第二カム部材135が時計回りの方向へ回転し、第二カム部材135と一緒に回転伝達部材133が回転することとなる。第一アーム136及び第二アーム137による第一カム部材134の回転を第二カム部材135に伝達する力は、第一アーム136及び第二アーム137が第一カム部材134に取付けられている部位と、第一カム部材134の回転中心との間の左右方向の距離に比例している。そのため、第一カム部材134が、通常の状態から時計回りの方向へ回転するのに従って、第一アーム136では第二カム部材135を回転させようとする力が小さくなるのに対して、第二アーム137では第二カム部材135を回転させようとする力が大きくなる。
従って、第一カム部材134が、通常の状態から時計回りの方向への回転角度が45度を越えると、第一アーム136よりも第二アーム137の方が第二カム部材135を回転させようとする力が大きくなり、主に第二アーム137を介して、第二カム部材135が時計回りの方向へ回転することとなる。そして、鍵穴132に挿入した鍵を、通常の状態から、時計回りの方向へ90度の角度まで回転させることができる(図36(c)を参照)。
なお、鍵により、通常の状態から時計回りの方向へ90度回転させた状態から、時計回りの方向へ90度回転させて通常の状態に復帰させる際には、上記とは逆の作用により動作することとなる。
このように、本実施形態のシリンダ錠130によれば、第一カム部材134と第二カム部材135とを、互いに90度の角度で位相させて取付けた第一アーム136と第二アーム137とで連結して、回転を伝達させるようにしているため、第一カム部材134(鍵穴132に挿入された鍵)がどの回転位置にあっても、第一アーム136及び第二アーム137の少なくとも一方により回転を伝達させて、第二カム部材135(回転伝達部材133)を回転させることができ、扉枠3や本体枠4の施錠や開錠を良好なものとすることができる。
また、本実施形態のシリンダ錠130によれば、回転伝達機構としての第一アーム136及び第二アーム137により回転を伝達させることで、シリンダ本体131の軸芯に対して、回転伝達部材133(本体枠4における施錠ユニット650の伝達シリンダ654)の軸芯を、異なる位置に設けることができるため、施錠ユニット650を変更しなくても、扉枠3におけるシリンダ本体131の位置を任意の位置に変更することが可能となり、扉枠3の装飾の邪魔にならない部位にシリンダ本体131(鍵穴132)を設けることができ、扉枠3の装飾性の高いパチンコ機1を提供することができる。
また、上述したように、扉枠3においてシリンダ本体131の位置を変更しても、本体枠4における施錠ユニット650を変更する必要がないため、施錠ユニット650を流用することができ、パチンコ機1にかかるコストの増加を抑制させることができる。
ところで、従来のシリンダ錠130Aでは、シリンダ本体131の後方に回転伝達部材133が設けられているため、当該構成を知見している不正行為者が、前方からシリンダ本体131の後方へ工具を挿入し、当該工具により回転伝達部材133を不正に回転させることで、扉枠3を開けて不正行為を行う恐れがある。これに対して、本実施形態のシリンダ錠130は、シリンダ本体131の軸芯(後方)から離れた位置に回転伝達部材133を設けていることから、シリンダ本体131の後方に工具を挿入して回転伝達部材133を回転させようとしても、当該部位に回転伝達部材133が存在していないため、回転伝達部材133を回転させることができず、扉枠3や本体枠4等を開けた不正行為が行われることを防止することができる。
更に、シリンダ錠130において、第一アーム136に対して第二アーム137が、第一カム部材134及び第二カム部材135において90度の回転角度で離間した部位同士を連結しているため、第一アーム136又は第二アーム137の一方の第一カム部材134及び第二カム部材135に取付けられている部位が、第一カム部材134の中心と第二カム部材135の中心とを結んだ直線上に位置しても、第一アーム136又は第二アーム137の他方が、第一カム部材134の中心と第二カム部材135の中心とを結んだ直線から最も離れた部位同士を連結している状態となる。従って、第一アーム136又は第二アーム137の一方が、第一カム部材134及び第二カム部材135の死点に位置することで、第一カム部材134からの回転を第二カム部材135へ伝達させることができなくても、第一アーム136又は第二アーム137の他方が、第一カム部材134からの回転を第二カム部材135へ伝達させることができるため、第一カム部材134の回転に大きな抵抗がかかることはなく、鍵穴132に挿入されている鍵を滑らかに回転させることができ、開錠・施錠を容易に行うことができると共に、鍵穴に挿入された鍵を無理に回転させられることを回避させることができ、鍵の破損を防止することができる。
また、第一アーム136と第二アーム137の二つのアームで鍵穴132に挿入された鍵の回転を偏芯した位置に設けられている回転伝達部材133へ伝達させるようにしているため、何らかの理由により一方のアームが破損しても、残りのアームにより回転を伝達させることができ、信頼性の高いシリンダ錠130を有したパチンコ機1を提供することができる。
また、滑らかな棒状(帯板状)の第一アーム136及び第二アーム137により、鍵穴132に挿入された鍵の回転を偏芯した位置に設けられている回転伝達部材133へ伝達させるようにしているため、ギアにより回転を伝達させるようにした場合では、工具の先端をギアの歯に引掛けることでギアが回転して回転伝達部材133が回転させられてしまう恐れがあるが、第一アーム136及び第二アーム137を表面が滑らかな棒状としていることで、工具の先端を第一アーム136や第二アーム137に引っ掛かり難くすることができ、第一アーム136や第二アーム137が動かされることで回転伝達部材133が回転させられてしまうことを回避させることができ、施錠ユニット650が不正に操作されて扉枠3や本体枠4が開錠させられてしまうことを確実に防止することができる。
なお、本実施形態のシリンダ錠130では、第一カム部材134の回転を第二カム部材135へ伝達させる回転伝達機構として、第一アーム136と第二アーム137とを用いたものを示したが、これに限定するものではなく、例えば、複数の歯車を用いた回転伝達機構、歯車とラックギアを用いた回転伝達機構、スプロケットとチェーンを用いた回転伝達機構、プーリとベルトを用いた回転伝達機構、等としても良い。
[3−1i.球送給ユニット]
扉枠ベースユニット100の球送給ユニット140について、主に図37及び図38を参照して詳細に説明する。図37(a)は扉枠ベースユニットの球送給ユニットを前から見た斜視図であり、(b)は球送給ユニットを後ろから見た斜視図である。図38(a)は球送給ユニットを分解して前から見た分解斜視図であり、(b)は球送給ユニットの後ケースと不正防止部材を外して後から見た分解斜視図である。球送給ユニット140は、皿ユニット200の上皿201から供給される遊技球Bを一つずつ本体枠4の球発射装置540へ供給することができると共に、上皿201内に貯留された遊技球Bを、上皿球抜ボタン222の操作によって下皿202へ抜くことができるものである。
球送給ユニット140は、皿ユニット200の上皿201から遊技球Bが供給され前後方向に貫通している進入口141a、及び進入口141aの下側に開口する球抜口141bを有し後方が開放された箱状の前カバー141と、前カバー141の後端を閉鎖すると共に前方が開放された箱状で、前後方向に貫通している前カバー141の進入口141aから進入した遊技球Bを球発射装置540へ供給するための打球供給口142aを有した後カバー142と、後カバー142及び前カバー141の間で前後方向へ延びた軸周りに回動可能に軸支され前カバー141の後側で進入口141aと球抜口141bとの間を仕切る仕切部143aを有した球抜部材143と、球抜部材143の仕切部143a上の遊技球Bを一つずつ後カバー142の打球供給口142aへ送り、前カバー141と後カバー142との間で上下方向へ延びた軸周りに回動可能に支持された球送給部材144と、球送給部材144を回動させる球送給ソレノイド145と、を備えている。
この球送給ユニット140は、図示するように、正面視で、球送給部材144が進入口141aの右側に配置されており、球送給部材144の左側に球抜部材143が、球送給部材144の右側に球送給ソレノイド145が夫々配置されている。
球送給ユニット140の前カバー141は、正面視で球抜口141bの左側に、球抜部材143の回転中心に対して同心円状に形成された円弧状のスリット141cを備えており、このスリット141cから後述する球抜部材143の作動棹143cが前方へ延びだすようになっている。また、前カバー141は、進入口141aの上縁から上側が上方へ延びだしており、扉枠3を組立てた際に、上皿球抜後ユニット240における後ベース241の球送給誘導路241b及び球抜誘導路241cの上流端側の後方へ開放されている部位を後側から閉鎖するように形成されている。
球抜部材143は、進入口141aよりも下側で進入口141aと球抜口141bとの間を仕切り上面が球送給部材144の方向へ向かって低くなる仕切部143aと、仕切部143aの球送給部材144とは反対側の端部から下方へ延出すると共に上下方向の中間付近から球抜口141bの下側中央へ向かってく字状に屈曲し下端が前後方向へ延びた軸周りに回動可能に支持される回動棹部143bと、回動棹部143bの上端から前方へ向かって突出する棒状の作動棹143cと、作動棹143cよりも下側で回動棹部143bの側面から仕切部143aとは反対側へ突出した錘部143dと、を備えている。球抜部材143の作動棹143cは、前カバー141に形成された円弧状のスリット141cを通して前方へ突出するように形成されている(図37(a)を参照)。作動棹143cは、扉枠ベース101の球送給開口101eを介して皿ユニット200の上皿球抜ボタン222の押圧操作によって下方へ移動する上皿球抜スライダ242の作動伝達部242bの上端(上面)と当接する。
球送給部材144は、進入口141a及び球抜部材143の仕切部143aの方を向き上下方向へ延びた回転軸芯を中心とした平面視が扇状の遮断部144aと、遮断部144aの後端から回転軸芯側へ円弧状に窪んだ球保持部144bと、球保持部144bの後端から下方へ延出する棒状の棹部144cと、を備えている。球送給部材144における遮断部144aと球保持部144bは、夫々回転軸芯を中心とした約180゜の角度範囲内に隣接して形成されている。また、球送給部材144の球保持部144bは、一つの遊技球Bを保持可能な大きさとされている。球送給部材144は、球送給ソレノイド145の駆動によって回転軸芯と偏芯した位置に配置された棹部144cが左右方向へ移動させられることで、回転軸芯周りに回動する。
この球送給部材144は、遮断部144aが仕切部143aの方向を向くと同時に球保持部144bが打球供給口142aと連通した方向を向いた供給位置と、球保持部144bが仕切部143aの方向へ向いた保持位置との間で回動するようになっている。球送給部材144が供給位置の時には、球保持部144bに保持された遊技球Bが、打球供給口142aから球発射装置540へ供給されると共に、進入口141aから仕切部143a上に進入した遊技球Bが、遮断部144aによって球保持部144b(打球供給口142a)側への移動が遮断されて仕切部143a上に留まった状態となる。一方、球送給部材144が保持位置へ回動すると、球保持部144bが仕切部143aの方向を向くと共に、球保持部144bの棹部144c側の端部が打球供給口142aを閉鎖した状態となり、仕切部143a上の遊技球Bが一つだけ球保持部144b内に保持される。
また、球送給ユニット140は、球送給ソレノイド145の駆動(通電)によって先端が上下方向へ揺動する球送給作動棹146と、球送給作動棹146における上下方向へ揺動する先端の動きによって前後方向へ延びた軸周りに回動すると共に、球送給部材144を上下方向へ延びた軸周りに回動させる球送給クランク147と、を備えている。
球送給作動棹146は、球送給ソレノイド145の下方の部位に鉄板146aを備えている。球送給作動棹146は、左右に延びており、球送給クランク147とは反対側の端部(右端部)が前後に延びた軸周りに回転可能に前カバー141及び後カバー142に取付けられている。球送給作動棹146は、球送給ソレノイド145が駆動されると、発生する磁力によって鉄板146aが球送給ソレノイド145の方(上方)へ引寄せられ、右端部を中心にして球送給クランク147に近い左端部側が上方へ移動するように回動する。その後、球送給ソレノイド145の駆動が解除されると、磁力が消滅することによって鉄板146aの自重が作用して、右端部を中心にして球送給クランク147に近い左端部側が下方へ移動するように回動して初めの状態に復帰する。これにより、球送給作動棹146は、球送給ソレノイド145によって、球送給クランク147に近い左端部(先端)が上下方向に揺動することとなる。
球送給クランク147は、球送給作動棹146の上下動する先端と係合可能とされ左右方向へ延びた係合部147aと、係合部147aの球送給作動棹146と係合する側とは反対側に配置され前カバー141と後カバー142との間で前後方向へ延びた軸周りに回動可能に軸支される軸部147bと、軸部147bから上方へ延出しており、球送給部材144における回動中心に対して偏芯した位置から下方へ突出する棒状の棹部144c(図38(b)を参照)と係合する伝達部147cと、を備えている。
この球送給ユニット140は、球送給ソレノイド145の駆動により球送給作動棹146の先端(左端)を上方へ移動させることで、球送給作動棹146を介して球送給クランク147を前後に延びた軸周りに回動させることができる。
球送給ユニット140は、球送給ソレノイド145の非駆動時(通常時)では、球送給作動棹146が球送給ソレノイド145の下端から離れて先端が下方へ位置した状態となり、この状態では球送給部材144が供給位置に位置した状態となる。また、球送給ソレノイド145の駆動時では、球送給作動棹146が球送給ソレノイド145の下端に吸引されて先端(左端)が上方へ位置した状態となり、球送給部材144が保持位置へ回動する。つまり、球送給ソレノイド145が駆動される(ONの状態)と、球送給部材144が遊技球Bを一つ受入れ、球送給ソレノイド145の駆動が解除される(OFFの状態)と、球送給部材144が受入れた遊技球Bを球発射装置540側へ送る(供給する)ことができる。この球送給ユニット140における球送給ソレノイド145の駆動は、払出制御基板633の発射制御部633b(図173を参照)により発射ソレノイド542の駆動制御と同期して制御される。
また、球送給ユニット140は、回動可能に軸支されている球抜部材143か、錘部143dによって正面視反時計周りの方向へ回転するようなモーメントがかかるようになっている。しかしながら、球抜部材143の前方へ突出している作動棹143cが、皿ユニット200の上皿球抜ボタン222の押圧操作によって動作する上皿球抜スライダ242の作動伝達部242bの上端と当接することで、その回動が規制されているため、通常の状態では、球抜部材143の仕切部143aが進入口141aと球抜口141bとの間に位置して仕切っており、球抜口141b側へ遊技球Bが侵入することはない。
そして、遊技者が、皿ユニット200の上皿球抜ボタン222を下方へ押圧操作すると、上皿球抜スライダ242が作動伝達部242bと共に下方へスライドし、作動伝達部242bの下方への移動に伴って作動棹143cも相対的に下方へ移動することとなる。作動伝達部242bと共に作動棹143cが下方へ移動すると、球抜部材143が正面視反時計周りの方向へ回動し、仕切部143aが進入口141aと球抜口141bとの間から移動して仕切りが解除される。これにより、進入口141aから進入した遊技球Bが、球抜口141b側へ落下し、球抜口141bから皿ユニット200における上皿球抜後ユニット240の球抜誘導路241cへと排出され、下皿球供給口211cを介して下皿202へ排出(供給)させることができる。
なお、球抜部材143の作動棹143cが当接する作動伝達部242bが形成されている上皿球抜スライダ242は、バネによって上方へ付勢されているので、仕切部143a上に遊技球Bが勢い良く供給されても、その衝撃を、作動棹143cを介してバネによって吸収させることができ、球抜部材143等が破損するのを防止することができると共に、遊技球Bが仕切部143aで跳ね返るのを防止することができる。
また、球送給ユニット140は、後カバー142における打球供給口142aの背面視で右上に前方へ窪んだ矩形状の取付凹部142b(図38(b)等を参照)が形成されていると共に、その取付凹部142b内に不正防止部材148が取付けられている。球送給ユニット140の不正防止部材148は、工具鋼やステンレス等の硬質の金属板により形成されており、後カバー142の取付凹部142b内に対して後側から脱着可能に取付けられている。
不正防止部材148は、正面視の外形が左右に延びた長方形状に形成されており、右辺から左方へ所定距離の間において、上下方向略中央で上下に分離している上片部148a及び下片部148bと、上片部148a及び下片部148bの互いに対向している辺の先端側(正面視右端側)でC面取り状に夫々形成されている傾斜部148cと、を備えている。不正防止部材148の上片部148aは、不正防止部材148の一般面に対して、正面視右端が後方へ突出するように屈曲させられている。下片部148bは、不正防止部材148の一般面と同一面上に延びている。これにより、平面視において、上片部148aと下片部148bとによって、右方に向かうに従って広がるV字状の溝を形成している。
不正防止部材148は、後カバー142の取付凹部142bに取付けられることで、上片部148aと下片部148bとで形成されるV字状の溝が、打球供給口142a内と連通した状態となる。
この不正防止部材148によれば、紐を取付けた不正な遊技球Bを、上皿から球送給ユニット140を介して球発射装置540により遊技領域5a内に打込み、不正な遊技球Bに取付けられた紐を操作して、不正な遊技球Bを第一始動口2002等に出し入れさせるような不正行為が行われる際に、球発射装置540により発射(打球)された不正な遊技球Bの勢いによって、不正な遊技球Bに取付けられた紐を、上片部148aと下片部148bとの間に挿入させた上で、上片部148aと下片部148bとによって形成されたV字状の狭くなった部位により切断させることができ、紐を取付けた不正な遊技球Bを用いた不正行為が行われるのを防止することができる。
[3−1j.ファールカバーユニット]
扉枠ベースユニット100のファールカバーユニット150について、主に図39及び図40を参照して詳細に説明する。図39(a)は扉枠ベースユニットのファールカバーユニットを前から見た斜視図であり、(b)はファールカバーユニットを後ろから見た斜視図である。また、図40は、蓋部材を外した状態のファールカバーユニットの正面図である。ファールカバーユニット150は、扉枠ベース101の後側の下部における背面視右側に取付けられている。ファールカバーユニット150は、球発射装置540により発射されて遊技盤5の遊技領域5a内に到達しなかった遊技球B(ファール球)を、下皿202に誘導すると共に、払出装置580から払出された遊技球Bを、上皿201又は下皿202に誘導するためのものである。ファールカバーユニット150は、図示するように、扉枠ベース101の後側に取付けられ前側が開放された浅い箱状のユニット本体151と、ユニット本体151の前面に取付けられている平板状の蓋部材152と、を備えている。
ファールカバーユニット150は、正面視左上隅において前後に貫通しており本体枠4の下部満タン球経路ユニット610の下部通常払出通路610aと皿ユニット200の上皿球供給口211aとを連通させる貫通球通路150aと、貫通球通路150aの正面視右下側で後方へ向かって開口しており本体枠4の下部満タン球経路ユニット610の下部満タン払出通路610bと連通可能な満タン球受口150bと、を備えている。
また、ファールカバーユニット150は、満タン球受口150bの正面視右側で上方へ向かって開口しており本体枠4の球発射装置540により発射されにも関わらず遊技領域5a内へ到達しなかった遊技球B(ファール球)を受けるファール球受口150cと、正面視右下隅付近で前方へ向かって開口しており満タン球受口150b及びファール球受口150cに受入れられた遊技球Bを前方へ放出すると共に皿ユニット200の下皿球供給口211cと連通する球放出口150dと、を備えている。
更に、ファールカバーユニット150は、ユニット本体151及び蓋部材152によって、満タン球受口150b及びファール球受口150cと球放出口150dとの間に形成されており所定量の遊技球Bを貯留可能な広さを有している貯留通路150eを、備えている。
貫通球通路150aは、ユニット本体151と蓋部材152の両方に跨って形成されている。満タン球受口150b及びファール球受口150cは、ユニット本体151に形成されている。球放出口150dは、蓋部材152に形成されている。貯留通路150eは、ユニット本体151と蓋部材152とで形成されている。
また、ファールカバーユニット150は、貯留通路150eの内壁の一部を構成しており下端が回動可能にユニット本体151及び蓋部材152に取付けられている平板状の可動片153と、可動片153の貯留通路150eから遠ざかる方向への回動を検知する満タン検知センサ154と、可動片153を貯留通路150e側へ付勢しているバネ155と、を備えている。
このファールカバーユニット150は、皿ユニット200の下皿202内が遊技球Bで一杯になって、球放出口150dから遊技球Bが下皿202側へ放出されなくなると、貯留通路150e内にある程度の数の遊技球Bを貯留することができる。そして、貯留通路150e内にある程度の数の遊技球Bが貯留されると、遊技球Bの重さによって可動片153の上端がバネ155の付勢力に抗して貯留通路150eから遠ざかる方向へ移動するように可動片153が回動し、その回動が満タン検知センサ154によって検知される。これにより、下皿202が遊技球Bで満タンになっていると判断することができるため、満タン検知センサ154により満タンが検知されると、これ以上の遊技球Bの払出しを停止させると共に、その旨を遊技者や遊技ホールの係員等に報知して、下皿202の満タンを解消させるように促すことができる。
また、ファールカバーユニット150は、ユニット本体151の後側で貫通球通路150aの下側に取付けられており、本体枠4の後述する払出ユニット560における下部満タン球経路ユニット610の払出通路開閉扉613の作動突部613aが当接可能な扉開閉当接部150fを備えている(図90を参照)。扉開閉当接部150fは、後面が下方へ向かうに従って前方へ移動するように傾斜している。この扉開閉当接部150fに払出通路開閉扉613の作動突部613aが当接することで、払出通路開閉扉613を回動させて下部通常払出通路610a及び下部満タン払出通路610bの下流端(前側開口)を開放させることができる。
[3−2.ガラスユニット]
扉枠3におけるガラスユニット160について、主に図29及び図30等を参照して詳細に説明する。ガラスユニット160は、扉枠ベースユニット100における扉枠ベース101の扉窓101aを閉鎖するように、後方からガラスユニット取付部101h内に挿入されて着脱可能に取付けられている。このガラスユニット160は、扉枠3を本体枠4に対して閉めた時に、本体枠4に取付けられている遊技盤5の遊技領域5aを遊技者側(前方)から視認可能とすると共に、遊技領域5aの前方を閉鎖するものである。
ガラスユニット160は、扉枠ベース101の扉窓101aの内周形状よりも大きくガラスユニット取付部101hに取付可能な枠状のガラス枠161と、ガラス枠161の枠内を閉鎖し外周がガラス枠161に取付けられている透明な二つのガラス板162と、扉枠ベースユニット100における扉枠ベース101の後側に回転可能に取付けられガラス枠161を扉枠ベース101に取付けるための一対のガラスユニット取付部材163と、を備えている。
ガラス枠161は、正面視左右上隅よりも下側の位置から外方へ平板状に延出している一対の取付片161aと、下端から下方へ突出していると共に下辺に沿って延びている帯板状の係止片161bと、を有している。ガラス枠161の取付片161aは、ガラスユニット取付部材163の突出部163bと当接可能とされている。係止片161bは、扉枠ベース101と扉枠補強ユニット110の中間補強フレーム114との間の空間内に挿入可能とされている(図96を参照)。二つのガラス板162は、ガラス枠161の前端側と後端側とに夫々取付けられており、互いの間に空間が形成されるように前後に離間している(図96を参照)。
ガラスユニット取付部材163は、扉枠ベース101の後側で前後に延びた軸線周りに対して回転可能に取付けられる円盤状の基部163aと、基部163aから回転軸線に対して直角方向へ棒状に突出している突出部163bと、を有している。ガラスユニット取付部材163は、扉枠ベース101の後面における扉窓101aの四隅のうち上側の二つの隅の外側に、夫々回転可能に取付けられる。
ガラスユニット160を扉枠ベース101に取付けるには、まず、扉枠ベース101に取付けられているガラスユニット取付部材163を、突出部163bが基部163aよりも上方に位置するように回転させた状態とする。そして、扉枠ベース101の後側から、ガラスユニット160のガラス枠161の係止片161bを、扉枠ベース101と扉枠補強ユニット110の中間補強フレーム114との間の隙間に上方から挿入した上で、ガラス枠161の前端を扉枠ベース101のガラスユニット取付部101hの後面に当接させる。その後、ガラスユニット取付部材163を、突出部163bが基部163aよりも下方に位置するように回転させて、突出部163bをガラス枠161の取付片161aの後面と当接させる。これにより、ガラスユニット160が扉枠ベース101に取付けられる。
ガラスユニット160を扉枠ベース101から取外す場合は、上記と逆の手順により、取外すことができる。これにより、ガラスユニット160は、扉枠ベース101(扉枠ベースユニット100)に対して着脱可能となっている。
なお、ガラスユニット160では、ガラスユニット取付部材163の突出部163bが、基部163aよりも下方に位置している回転位置の時に、突出部163bによりガラス枠161の後方への移動を規制しているため、ガラスユニット取付部材163に振動等が作用しても、突出部163bが基部163aよりも上方となるように位置へ回転することはない。従って、ガラス枠161の後方への移動の規制が自然に解除されることはなく、ガラスユニット160が扉枠ベース101から自然に外れることはない。
[3−3.防犯カバー]
扉枠3における防犯カバー170について、主に図29及び図30等を参照して詳細に説明する。防犯カバー170は、ガラスユニット160の後面下部を覆うように扉枠ベースユニット100の後側に取付けられ、透明な合成樹脂により形成されている。防犯カバー170は、外周が所定形状に形成された平板状の本体部171と、本体部171の外周縁に沿って後方へ短く突出した平板状の後方突片172と、左右に離間して配置され本体部171よりも前方に突出し、扉枠ベース101の後側に係止可能とされている一対の係止片173と、を備えている。
防犯カバー170の本体部171は、扉枠ベースユニット100に取付けた状態で下端がガラスユニット160の下端よりも下方へ突出するように形成されている。また、本体部171は、上端が、パチンコ機1に組立てた状態で、遊技盤5における遊技領域5aの下端に沿った形状に形成されている。詳述すると、本体部171の上端は、後述する前構成部材1000の内レール1002の一部、アウト誘導部1003、右下レール1004の一部、及び右レール1005に沿った形状に形成されており、パチンコ機1に組立てた状態で遊技領域5a内に突出しないように形成されている。
後方突片172は、本体部171の外周縁の略全周に亘って形成されている。従って、防犯カバー170は、本体部171と後方突片172とによって、後方へ開放された浅い箱状に形成されており、強度・剛性が高くなっている。また、後方突片172は、本体部171の外周縁とは異なる本体部171の後面の一部からも後方に突出している。この本体部171の後面の一部から後方に突出している後方突片172は、パチンコ機1に組立てた状態で遊技盤5の前構成部材1000における外レール1001の一部と沿うように形成されている。
なお、後方突片172は、パチンコ機1に組立てた状態で、遊技盤5における外レール1001と内レール1002との間に位置する部位には形成されていない。これにより、外レール1001と内レール1002との間を通る遊技球B(球発射装置540により発射された遊技球B)が、防犯カバー170の後方突片172に当接することはなく、遊技領域5a内への遊技球Bの打込みを阻害することはない。
一対の係止片173は、扉枠ベースユニット100(スピーカダクト103及びケーブルカバー109)の後側に弾性係止される。これにより、防犯カバー170は、扉枠ベースユニット100に対して容易に着脱することができる。
防犯カバー170は、パチンコ機1に組立てた状態で、本体部171の前面がガラスユニット160の後面(ガラス枠161の後端)と当接し、本体部171の下辺から後方へ突出している部位を除いた後方突片172が、前構成部材1000の防犯凹部1009内に挿入された状態となる。また、防犯カバー170は、本体部171の下辺から後方に突出している後方突片172が、前構成部材1000の下面と接するように前構成部材1000の前面よりも後方へ突出している状態となる。これにより、防犯カバー170と遊技盤5(前構成部材1000)との間が、防犯カバー170の後方突片172と前構成部材1000の防犯凹部1009とによって複雑に屈曲した状態となるため、遊技盤5の前面下方より防犯カバー170と前構成部材1000との間を通してピアノ線等の不正な工具を遊技領域5a内に侵入させようとしても、後方突片172や防犯凹部1009に阻まれることとなり、遊技領域5a内への不正な工具の侵入を阻止することができる。
[3−4.ハンドルユニット及びハンドルカバーユニット]
扉枠3におけるハンドルユニット180及びハンドルカバーユニット290について、主に図41乃至図47等を参照して詳細に説明する。図41(a)は扉枠におけるハンドルユニット及びハンドルカバーユニットの部位を示す拡大正面図であり、(b)は扉枠におけるハンドルユニット及びハンドルカバーユニットの部位を示す拡大斜視図である。図42はハンドルカバーユニットを分解して前から見た分解斜視図であり、図43はハンドルカバーユニットを分解して後ろから見た分解斜視図である。図44はハンドルユニットを分解して前から見た分解斜視図であり、図45はハンドルユニットを分解して後ろから見た分解斜視図である。図46は、図41(a)におけるイ−イ線で切断した断面図である。図47は、図1におけるア−ア線で切断した断面図である。なお、図46では、外枠2及び本体枠4を省略した扉枠3のみの断面図としている。
本実施形態のハンドルユニット180は、外周を覆うハンドルカバーユニット290と一緒に、扉枠ベースユニット100及び皿ユニット200に取付けられ、遊技者が操作することで、上皿201内の遊技球Bを遊技盤5の遊技領域5a内に打込むことができるものである。
まず、ハンドルユニット180について説明する。ハンドルユニット180は、後述するハンドルカバーユニット290のハンドルカバーベース291を介して後端が扉枠ベース101のハンドル取付座面101bに取付けられるハンドルベース181と、ハンドルベース181の前端に回転可能に取付けられるハンドル195と、ハンドル195の後側に取付けられ後述するハンドルカバーベース291に案内される複数のハンドルガイド196と、ハンドル195の前端側の中央を覆うようにハンドルベース181に取付けられる円盤状のカバー台座183と、カバー台座183の前側に取付けられており前面に複数のLED184aが実装されているハンドル装飾基板184と、ハンドル装飾基板184の前側を覆うようにカバー台座183に取付けられているハンドル前レンズ185と、を備えている。
また、ハンドルユニット180は、ハンドル195の後側でハンドルベース181の前面に取付けられるインナーベース186と、前端にハンドル195が取付けられると共にインナーベース186とハンドルベース181とによって回転可能に取付けられ外周に駆動ギア部187aを有している軸部材187と、軸部材187の駆動ギア部187aと噛合している伝達ギア188と、伝達ギア188と一体回転する検知軸189aを有しハンドルベース181とインナーベース186との間に挟持されているハンドル回転検知センサ189と、を備えている。
更に、ハンドルユニット180は、一端側がハンドルベース181に取付けられると共に他端側がハンドル195に取付けられハンドル195を初期回転位置(正面視で反時計周りの方向への回転端)へ復帰させるように付勢しているハンドル復帰バネ190と、一端側がインナーベース186に取付けられると共に他端側が伝達ギア188に取付けられ伝達ギア188を介してハンドル回転検知センサ189の検知軸189aを正面視で時計回りの方向へ付勢している補助バネ191と、を備えている。
また、ハンドルユニット180は、インナーベース186の後方でハンドルベース181に取付けられているハンドルタッチセンサ192と、先端側がハンドルベース181の前端外周面の正面視おける左側から外方に突出していると共に基端側がインナーベース186の後方でハンドルベース181に前後に延びた軸周りに回転可能に取付けられている単発ボタン193と、単発ボタン193の押圧操作を検知しハンドルベース181に取付けられている単発ボタン操作センサ194と、を備えている。
ハンドルユニット180のハンドルベース181は、前後に延びた円筒状の基部181aと、基部181aの前端から半径方向へ突出している円盤状の前端部181bと、円筒状の基部181aの外周面から窪んでいると共に軸方向に延びており周方向へ不等間隔で三つ形成されている溝部181cと、を備えている。ハンドルベース181の基部181aは、外径がハンドルカバーユニット290におけるハンドルカバーベース291の後筒部291cの内径よりも若干小さく形成されている。また、三つの溝部181cは、後述するハンドルカバーベース291の三つの突条291dと対応した位置に形成されている。従って、三つの溝部181cを三つの突条291dと一致させた状態で、基部181aをハンドルカバーベース291の後筒部291c内に挿入させることができると共に、三つの溝部181c内に夫々突条291dが挿入されることで、ハンドルベース181がハンドルカバーベース291に対して相対回転不能な状態となる。
ハンドル195は、円盤状の中央ハブ部195aと、中央ハブ部195aから周方向へ間隔をあけて放射状に外方へ延出している複数(ここでは三つ)のスポーク部195bと、複数のスポーク部195bの先端同士を連結している円環状の外周リング部195cと、回転軸(軸部材187)を中心として円弧状に延びていると共に中央ハブ部195aを前後方向に貫通している二つのスリット195dと、スリット195dよりも回転中心に対して内側の位置から後方に突出しておりハンドル復帰バネ190の他端側が係止される係止突起195eと、を備えている。中央ハブ部195aの外径は、従来のパチンコ機のハンドル一般外周面の外径と略同じである。
ハンドル195の三つのスポーク部195bは、ハンドル195がフリーの状態(回転させていない状態)で、中央ハブ部195aから水平に左方へ延出した一つのスポーク部195bを中心として、時計回り及び反時計回りの方向へ夫々120度の角度の部位から二つのスポーク部195bが延出している。三つのスポーク部195bは、中央ハブ部195aと外周リング部195cとの間に遊技者の指が挿入可能な隙間が形成されるような長さで延出している。
ハンドル195の外周リング部195cは、中央ハブ部195aの中心と同軸上に設けられている。外周リング部195cは、U字のアール側を前方へ向けた一定の断面形状で円環状に形成されている。
このハンドル195は、全体が透光性を有するように形成されていると共に、部分的に中央ハブ部195aから外周リング部195cまで電気的に連続したメッキ部が施されている。これにより、外周リング部195cのみに触れた状態でも、ハンドルタッチセンサ192によりハンドル195のタッチが検知されるようになっている。従って、外周リング部195cを回しても、遊技球Bを打込むことができる。
ハンドルガイド196は、ハンドル195の中心側へ向かって開放されたコ字状のガイド部196aと、ガイド部196aの前端から中心側へ延出している平板状の取付ステー196bと、を有している。三つのハンドルガイド196は、ガイド部196aがハンドル195における外周リング部195cの後方に位置するように、取付ステー196bがハンドル195のスポーク部195bの後側に取付けられる。ハンドルガイド196は、ガイド部196aの内部に、後述するハンドルカバーベース291のガイド片291gが挿入されることで、前後方向への移動が規制される。
カバー台座183は、ハンドル195における中央ハブ部195a外径よりも小径の円盤状に形成されており、後面から後方へ突出している三つの取付ボス183aを備えている。三つの取付ボス183aは、ハンドル195のスリット195dを前方から貫通してハンドルベース181の前面に取付けられる。カバー台座183の取付ボス183aが、ハンドル195のスリット195dを貫通していることから、取付ボス183aがスリット195dの周方向端部に当接することとなり、ハンドル195の回転角度を規制している。本例では、ハンドル195を、約120度の回転角度の範囲内で回転させることができる。
ハンドル装飾基板184は、中心に1個と、中間の円周上に周方向へ一定の間隔をあけた3個と、外周に沿って周方向へ一定の間隔をあけた6個、の合計10個のLED184a(フルカラーLED)が、三重の同心円状に実装されている。これらのLED184aは、中心の1個と、中間の3個と、及び、外周の左上の2個と、外周の右上の2個と、外周の下側の2個と、の5組に分けられている(図72を参照)。このハンドル装飾基板184には、各LED184aを発光させるための固有のアドレスを有した24ビットのLEDドライバ184bが実装されている。このLEDドライバ184bは、最大で24系統まで制御することができ、5組に分けられた10個のLED184aを夫々フルカラーで発光できるように、1組に対して3系統の合計15系統で制御するようにしている。
このハンドル装飾基板184には、図示は省略するが、LED184a及びLEDドライバ184bを駆動するための電力を供給する2本の電力線(1本はアース線)と、周辺制御基板1510からのコマンド及びアドレス等の信号を受信するための1本の制御信号線と、LEDドライバ184bを周辺制御基板1510と同期させるための1本のクロック線と、の4本の電線からなる配線ケーブルが接続されている。そして、このハンドル装飾基板184のLEDドライバ184bでは、周辺制御基板1510(演出制御基板)から制御信号線を介して当該アドレス宛のコマンドを受信すると、そのコマンドに応じて、5組に分けられた10個のLED184aを、各組毎に適宜の色と強さで発光させることができる。
このように、このハンドル装飾基板184では、LEDドライバ184bを有していることから、接続される配線ケーブルを構成している電線の数よりも多い数のLED184aの発光を、個別(ここでは組毎)に制御することができるため、電線の数を低減させることができ、電気配線にかかる構成を簡略化することができる。
ハンドル前レンズ185は、前面が前方へ丸く膨出しており、透光性を有している。ハンドル前レンズ185は、内部に、透明な部材で立体的に形成されたレンズ部材が備えられている。このハンドル前レンズ185は、ハンドル装飾基板184の前面のLEDを適宜発光させることで、発光装飾させられる。
ハンドル回転検知センサ189は、可変抵抗器とされており、ハンドル195を回転させると、軸部材187及び伝達ギア188を介してハンドル回転検知センサ189の検知軸189aが回転する。この検知軸189aの回転角度に応じてハンドル回転検知センサ189の内部抵抗が変化する。従って、ハンドル195を回転させてハンドル回転検知センサ189の内部抵抗を変化させると、その内部抵抗に応じて後述する球発射装置540における発射ソレノイド542の駆動力が変化することとなり、ハンドル195の回転角度に応じた強さで、遊技球Bを遊技領域5a内へ打込むことができる。
ハンドルタッチセンサ192は、ハンドルユニット180に作用する静電気を検知するものであり、遊技者がハンドル195に接触することで、遊技者から作用する静電気を検知し、遊技者のハンドル195への接触を検出する。そして、ハンドルタッチセンサ192が遊技者の接触を検出している時に、ハンドル195を回動させると、ハンドル回転検知センサ189の検知が受付けられ、ハンドル195の回転角度に応じた強さで発射ソレノイド542の駆動が制御されて、遊技球Bを打込むことができる。
従って、遊技者がハンドル195に触れずに、何らかの方法でハンドル195を回転させて遊技球Bを遊技領域5a内に打込もうとしても、ハンドルタッチセンサ192が遊技者の接触を検知していないことから、発射ソレノイド542は駆動されず、遊技球Bを打込むことができないようになっている。これにより、遊技者が本来とは異なる方法でハンドル195を回転させて遊技が行われるのを防止することができ、パチンコ機1を設置する遊技ホールに係る負荷(負担)を軽減させることができる。
単発ボタン操作センサ194は、遊技者による単発ボタン193の押圧操作を検知するものである。この単発ボタン操作センサ194が単発ボタンの193の操作を検知すると、払出制御基板633の発射制御部633bによって発射ソレノイド542の駆動が停止させられる。従って、遊技者がハンドル195を回転操作中に単発ボタンの193を押圧操作すると、ハンドル195の回転操作を戻さなくても、遊技球Bの発射を一時的に停止させることができると共に、単発ボタン193の押圧操作を解除することで、単発ボタン193を操作する前の打込強さで再び遊技球Bを遊技領域5a内に打込むことができる。
次に、ハンドルカバーユニット290について説明する。ハンドルカバーユニット290は、ハンドルユニット180におけるハンドル195よりも後側の外周を覆い、後端が扉枠ベース101のハンドル取付座面101bに取付けられるハンドルカバーベース291と、ハンドルカバーベース291の外周を覆い、後端が皿ユニット200の皿ユニット本体252に取付けられるインナー292と、インナー292の前側に設けられており、前面に複数のLED293aが実装されている円環状のハンドルカバー装飾基板293と、ハンドルカバー装飾基板293を前方から覆っている円環状の基板カバー294と、インナー292の外周を覆い、後端が皿ユニット200の皿ユニット本体252に取付けられるハンドルカバー295と、を備えている。
ハンドルカバーベース291は、ハンドル195の外周リング部195cの内径と略同じ内径で前後に延びた筒状の前筒部291aと、前筒部291aの後端から前方へ向かうに従って内径が小さくなるように延びている中壁部291bと、中壁部291bを貫通しハンドルベース181の基部181aを挿入可能な内径で前後に延びている筒状の後筒部291cと、後筒部291cの内周から内側へ突出していると共に前後に延びており、周方向におけるハンドルベース181の溝部181cと対応した位置に複数(ここでは三つ)設けられている突条291dと、を備えている。
また、ハンドルカバーベース291は、前筒部291aの外周の前端よりも後側の部位から外方へ延出しているフランジ部291eと、フランジ部291eの途中から前筒部291aの前端と同じ位置まで前方へ突出している円筒状の外筒部291fと、前筒部291aの前端とフランジ部291eとの間の部位において、前筒部291aから外方へ突出しているガイド片291gと、前筒部291aの下部において貫通している開口部291hと、を備えている。
ハンドルカバーベース291の中壁部291bは、前筒部291aの後端から前後方向の中央付近まで断面が外方へ膨らんだ円弧状に延びている。後筒部291cは、後端が扉枠ベース101のハンドル取付座面101bに取付けられる。この後筒部291cは、ハンドルベース181の基部181aと同じ長さに形成されており、内部にハンドルベース181の基部181aが挿入される。三つの突条291dは、ハンドルベース181の三つの溝部181cと対応しており、溝部181c内に挿入されることで、ハンドルベース181を相対回転不能とすることができる。外筒部291fは、フランジ部291eの径方向の中央よりも外側の位置から前方へ延出している。このハンドルカバーベース291では、フランジ部291eの前面と外筒部291fの外周面とを繋ぐように三角形状のリブが周方向へ複数設けられている。
ガイド片291gは、前筒部291aの外周と外筒部291fの内周との間の中央から前筒部291a寄りの位置まで、前筒部291aの外周から突出している。ガイド片291gは、約110度の範囲の長さで周方向へ延びており、10度の角度の間隔をあけて、周方向へ三つ設けられている。このガイド片291g同士の間を通して、ハンドルユニット180におけるハンドルガイド196のガイド部196aの後端側を、ガイド片291gよりも後方へ挿入してハンドル195を回転させることで、コ字状のガイド部196a内にガイド片291gを位置させて、ガイド部196a(ハンドル195)の前後方向への移動を規制することができる。
開口部291hは、前後方向が前筒部291aの後端からフランジ部291e付近までの長さで、周方向が約90度の角度の範囲の大きさで、前筒部291aを貫通している。
インナー292は、ハンドルカバーベース291の前筒部291aの外径よりも若干大きい内径でフランジ部291eよりも大きい外径の円環状の基部292aと、基部292aの外周縁から後方へ延出している脚部292bと、脚部292bの後端から基部292a付近まで切欠かれており、周方向へ離隔して設けられている複数(ここでは四つ)の切欠部292cと、を有している。基部292aは、前方からハンドルカバーベース291の前筒部291aが挿入されて、フランジ部291eの後方に位置する。脚部292bは、外側へ膨らむような湾曲状に延出しており、後端が皿ユニット200の皿ユニット本体252に取付けられる。切欠部292cは、脚部292bにおける上下の部位と左右の部位に夫々設けられている。
ハンドルカバー装飾基板293は、ハンドルカバーベース291の前筒部291aの外径よりも若干大きい内径でフランジ部291eと同じ外径の円環状に形成されている。ハンドルカバー装飾基板293は、12個のLED293aと、各LED293aを発光させるための固有のアドレスを有したLEDドライバ293bと、が実装されている。12個のLED293a(フルカラーLED)は、周方向へ間隔をあけて一列に設けられている。これら12個のLED293aは、中心から左下の2個と、左側の2個と、左上の2個と、右上の2個と、右側の2個と、右下の2個と、の6組に分けられている(図72を参照)。LEDドライバ293bは、最大で24系統まで制御することができ、6組に分けられた10個のLED293aを夫々フルカラーで発光できるように、1組に対して3系統の合計18系統で制御するようにしている。
このハンドルカバー装飾基板293には、図示は省略するが、LED293a及びLEDドライバ293bを駆動するための電力を供給する2本の電力線(1本はアース線)と、周辺制御基板1510からのコマンド及びアドレス等の信号を受信するための1本の制御信号線と、LEDドライバ293bを周辺制御基板1510と同期させるための1本のクロック線と、の4本の電線からなる配線ケーブルが接続されている。そして、このハンドルカバー装飾基板293のLEDドライバ293bでは、周辺制御基板1510(演出制御基板)から制御信号線を介して当該アドレス宛のコマンドを受信すると、そのコマンドに応じて、6組に分けられた12個のLED293aを、各組毎に適宜の色と強さで発光させることができる。
基板カバー294は、ハンドルカバーベース291の前筒部291aの外径よりも若干大きい内径でインナー292の基部292aの外径と略同じ外径の円環状の前板部294aと、前板部294aの外周縁が後方へ短く延出している筒状の側板部294bと、を有している。この基板カバー294は、前板部294aがハンドルカバーベース291のフランジ部291eとハンドルカバー装飾基板293との間に位置し、側板部294bがインナー292の基部292aまで延びている。
ハンドルカバー295は、前端にハンドルカバーベース291の外筒部291fの外径と同じ内形の前孔295aを有し、後方へ向かうに従って膨出するような紡錘台(かまくら型、或いは、お椀型、等)の筒状に形成されており、後端から前方へ向かって切欠かれた切欠開口部295bが周方向へ複数(ここでは四つ)設けられている。ハンドルカバー295は、インナー292の外周を覆うように形成されており、複数の切欠開口部295bが切欠部292cと一致するように形成されている。ハンドルカバー295の後端は、インナー292を介して皿ユニット200の皿ユニット本体252に取付けられる。
ハンドルカバー295は、色や透光性(光の透過率)の異なる合成樹脂により2色成形されている。詳述すると、ハンドルカバー295は、内側層3aと外側層3bとの2種類の樹脂により2色成形されており、内側層3aの一部が外側層3bを貫通して外側面に現れることで、円形や放射状の模様が形成されている。つまり、ハンドルカバー295の表面に表れている円形や放射状の模様は、内側層3aであり、円形や放射状の模様は外側層3bの裏側で繋がっている(図71(a)を参照)。なお、ハンドルカバー295を成形する際に、内側層3aを先に射出成形しても良いし、外側層3bを先に射出成形しても良い。
本実施形態のハンドルユニット180及びハンドルカバーユニット290は、図46等に示すように、パチンコ機1に組立てた状態で、ハンドルカバーベース291の前筒部291aの内部に、ハンドルユニット180におけるハンドル195よりも後側の部位が挿入されていると共に、ハンドルカバーユニット290よりも前方側にハンドル195やハンドル前レンズ185等が位置している。ハンドルユニット180のハンドルベース181の後端は、ハンドルカバーユニット290におけるハンドルカバーベース291の後筒部291cの後端を閉鎖している部位を挟んだ状態で、扉枠ベース101のハンドル取付座面101bに取付けられている。
このハンドルユニット180のハンドル195は、中央の中央ハブ部195aが、ハンドルベース181により回転可能に支持されている。また、ハンドル195は、中央ハブ部195aの外側の外周リング部195cが、その後側に取付けられているハンドルガイド196によりハンドルカバーユニット290により回転可能に支持されている。このハンドルガイド196は、ガイド部196aの後端側が、ハンドルカバーベース291における前筒部291aと外筒部291fとの間で、且つ、フランジ部291eとガイド片291gとの間に挿入(係止)されており、前後方向(軸方向)への移動が規制された状態で、回転可能に支持されている。
ハンドル195、及び、ハンドルカバーユニット290におけるハンドルカバーベース291、インナー292、基板カバー294、ハンドルカバー295は、透光性を有するように形成されており、ハンドルカバー装飾基板293のLED293aを発光させることで、ハンドル195の外周リング部195cを発光装飾させることができる他に、ハンドルカバーベース291(前筒部291a)の内部や、ハンドルカバー295、等も発光装飾させることができる。
ハンドルカバーユニット290は、ハンドルカバー295及びインナー292に、互いに一致する切欠開口部295b及び切欠部292cを有しているため、外側から見た時に、左右両側と下側に、ハンドルカバーベース291の前筒部291aの内部と連通する穴が開いているように見せることができる。これにより、遊技者に対して、ハンドル195の中央ハブ部195aと外周リング部195cとの間を通してハンドルカバーベース291の前筒部291aの内部に手(指)を突っ込む精神的な不安を和らげることができる。
なお、ハンドルカバー295の上側の切欠開口部295b(インナー292の上側の切欠部292c)は、皿右装飾ユニット275と扉枠右サイドユニット430とによって閉鎖されている。
本実施形態のハンドルカバーユニット290は、ハンドルユニット180の後側が挿入されているハンドルカバーベース291の前筒部291aの内部が、開口部291hを通して、インナー292及びハンドルカバー295の夫々の下側の切欠部292c及び切欠開口部295bと連通している(図47を参照)。これにより、ハンドル195の中央ハブ部195aと外周リング部195cとの間の隙間を通して、飲み物等の液体や遊技球B等がハンドルカバーベース291の前筒部291a内へ侵入しても、下側の開口部291h、切欠部292c、及び切欠開口部295bを介してハンドルカバーユニット290の下方へ排出させることができる。
また、ハンドルカバー295の左右両側の切欠開口部295b内に、液体や遊技球Bが侵入した場合は、前筒部291aとインナー292の脚部292bとの間の隙間を通って、下側の切欠開口部295bから下方へ排出することができる。
また、ハンドルカバーベース291の開口部291h、インナー292の下側の切欠部292c、及びハンドルカバー295の下側の切欠開口部295bは、図47に示すように、外枠2の外枠下組立体40におけるグリル部材46の羽根部46bの傾斜方向の延長線上に設けられている。これにより、本体枠スピーカ622の振動により羽根部46bを介してグリル部材46から斜め上前方へ放出された風(風圧)を、開口部291h、切欠部292c、及び切欠開口部295bを通して、前筒部291a内へ進入させることができる。従って、遊技者が、ハンドルカバー295(ハンドルカバーベース291の前筒部291a)の内側に手指を突っ込んで、ハンドル195を回転操作(遊技球Bの打込装置)している時に、本体枠スピーカ622を振動させて前筒部291a内へ風を送ることで、遊技者を驚かせることができ、これまでにない演出を行うことができる。
更に、ハンドルカバー295に切欠開口部295bを有しているため、扉枠3や本体枠4を開ける際に、右側の切欠開口部295bに指を掛けて引っ張ることができ、扉枠3等を開放する時の取っ手とすることができる。
また、ハンドル195では、外周リング部195cまでメッキ部が施されているため、ハンドルタッチセンサ192がハンドル195のタッチを検知することができ、外周リング部195cだけに触れた状態でも、遊技球Bを打込むことができる。
また、ハンドルカバー295に切欠開口部295bを有しているため、ハンドル195の外周リング部195cと切欠開口部295bとに指を掛けて掴むようにすることで、ハンドル195の回転位置を簡単に固定することができ、手をひねり続けていなくても一定の強さで遊技球Bを遊技領域5a内へ打込み続けることができる。このように、多様な方法でハンドル195を回転させて遊技球Bを打込むことができるため、遊技者に適した打込操作を選択可能なパチンコ機1を提供することができる。
このハンドルユニット180は、扉枠ベース101のハンドル取付座面101bに対して、ハンドルカバーユニット290(ハンドルカバーベース291)を介して取付けられる。この扉枠ベース101のハンドル取付座面101bは、平面視において、右端側が左端側よりも後方に位置するように傾斜しており、外側(開放側)を向いているため、ハンドルカバーベース291を介して取付けられるハンドルユニット180も平面視で外側に傾斜(換言すると、パチンコ機1の前面に直交する線に対してその先端部がパチンコ機1の外側に向かうように傾斜している。)して扉枠3に取付固定される。これにより、遊技者がハンドルユニット180のハンドル195が握り易く、違和感がなく回動操作を行わせることができる。
このように、本実施形態のハンドルユニット180及びハンドルカバーユニット290によれば、左辺側を軸芯にして開閉可能に設けられ、遊技盤5の遊技領域5aを前方から視認可能に閉鎖している扉枠3における右下隅に、円盤状の中央ハブ部195aと、中央ハブ部195aから放射状に突出している複数のスポーク部195bと、複数のスポーク部195bの先端同士を繋いでいる円環状の外周リング部195cと、を有するハンドル195を設けていると共に、外周リング部195cから後方へ延びているような筒状のハンドルカバーユニット290を設けているため、従来のパチンコ機におけるハンドルが設けられている部位に、これまでに見たこともないような形態のハンドル195とハンドルカバーユニット290とが見えることとなり、遊技者に対して強いインパクトを与えることができ、遊技者の関心を強く引付けさせることができると共に、遊技者に対して本パチンコ機1での遊技に対する意欲を高めさせることができ、本パチンコ機1が設置されている遊技ホール内を回遊している遊技者に対し、遊技するパチンコ機として本パチンコ機1を選択させ易くすることができる。
また、ハンドル195における中央ハブ部195aと外周リング部195cとの間を通して遊技者の指をハンドルカバーユニット290(ハンドルカバーベース291の前筒部291a)内へ挿入可能としていることから、遊技者が遊技領域5aに遊技球Bを打込むためにハンドル195を操作する際に、遊技者がハンドル195の中央ハブ部195aを掴むと、遊技者の指がハンドルカバーユニット290内に挿入された状態となるため、ハンドル195の操作に対して、従来のパチンコ機のハンドルとは異なった感覚を遊技者に付与することができ、新感覚の遊技球Bの打込操作により遊技者を楽しませて興趣の低下を抑制させることができる。
そして、遊技者がハンドル195を操作している時に、本体枠4の基板ユニット620Aにおけるスピーカユニット620aに設けられている本体枠スピーカ622から演出サウンドを出力させると、本体枠スピーカ622の振動によりスピーカボックス623によるエンクロージャ624内の空気が振動し、エンクロージャ624と連通している外枠2における外枠下組立体40の幕板内部空間40a及びポート部材47を通してエンクロージャ624内の空気の振動が音圧(音風)として前方へ放出される。この際に、ポート部材47の前端に設けられているグリル部材46の複数の羽根部46bにより、本体枠スピーカ622からの音圧(音風)を、ハンドルカバー295の切欠開口部295b及びハンドルカバーベース291の開口部291hを通してハンドルカバーユニット290内(ハンドルカバーベース291の前筒部291a内)へ誘導することができ、中央ハブ部195aと外周リング部195cとの間を通してハンドルカバーユニット290内に指を挿入した状態でハンドル195を操作している遊技者の指に対して、音圧による刺激を付与することができる。従って、遊技領域5a内における遊技状態に応じて、ハンドルカバーユニット290内に挿入されている遊技者の手指に、切欠開口部295b及び開口部291hを通してポート部材47からの音圧を供給することで、遊技者を驚かせたり、チャンスの到来を予感させたり、ハンドル操作の操作量を変更させたり、することができ、遊技者を楽しませることができると共に、遊技者を飽きさせ難くすることができ、遊技に対する興趣の低下を抑制させることができる。
また、切欠開口部295b及び開口部291hを通してハンドルカバーユニット290(ハンドルカバーベース291の前筒部291a)内に本体枠スピーカ622からの音圧(音風)を供給することができるため、ハンドルカバーユニット290内を涼しくすることができ、ハンドル195を操作している遊技者の手指まわりの環境を快適にすることで、遊技者にかかるストレスを緩和させて遊技に対する興趣の低下を抑制させることができる。
また、上述したように、中央ハブ部195aと外周リング部195cとの間を通してハンドルカバーユニット290内に指を挿入した状態でハンドル195を操作している遊技者の指に対して、ハンドル195やハンドルカバーユニット290が設けられている扉枠3とは異なる外枠2の外枠下組立体40に設けられたポート部材47から前方へ放出される音圧(音風)を、グリル部材46の複数の羽根部46bにより誘導して刺激を付与するようにしているため、ハンドル195に振動装置を設けるようにした場合と比較して、ハンドル195に設けられている各種のセンサ(ハンドル回転検知センサ189、ハンドルタッチセンサ192、単発ボタン操作センサ194、等)や軸受機構等にダメージを与えることはなく、ハンドルユニット180を破損し難くすることが可能となり、ハンドルユニット180の破損により遊技者に不快感を与えてしまうことを回避させることができ、遊技者の遊技に対する興趣の低下を抑制させることができる。
更に、ハンドル195に、中央ハブ部195a、スポーク部195b、及び外周リング部195cを有するようにしていることから、ハンドル195が自動車のステアリングホイールのような外観となるため、従来のパチンコ機のハンドルとは外観が大きく異なっていても、遊技者に対してハンドル195の操作が従来のパチンコ機と同様であることを直感的に認識させることが可能となる。従って、本パチンコ機1を初めて見た遊技者であっても、戸惑わせることなく本パチンコ機1のハンドル195を操作させることができ、遊技者を躊躇させることなく遊技するパチンコ機として本パチンコ機1を選択させ易くすることができる。
また、ハンドル195の中央ハブ部195aと外周リング部195cとの間を通して遊技者の指を挿入可能なハンドルカバーユニット290の外周面の下側を向いている部位に切欠開口部295b及び開口部291hを設けていることから、前方からハンドルカバーユニット290(ハンドルカバーベース291の前筒部291a)内を見た時に、開口部291h及び下側の切欠開口部295bを通してハンドルカバーユニット290よりも下方が見えることとなり、筒状のハンドルカバーユニット290に対して開放感を付与することができるため、ハンドルカバーユニット290に指を挿入することに対する遊技者の不安感を軽減させることができ、遊技者を躊躇させることなくハンドル195を操作させることができる。
また、ハンドルカバーユニット290の外周面における下側を向いている部位に、貫通している切欠開口部295b及び開口部291hを設けていると共に、外枠2(外枠下組立体40)のポート部材47を前方へ向かって開口させているため、ハンドルカバーユニット290内に飲み物等の液体や遊技球B等が入っても、下側の切欠開口部295b及び開口部291hから下方へ排出させることができると共に、切欠開口部295b及び開口部291hから下方へ排出された液体等をポート部材47内に入り難くすることができる。
更に、ハンドル195に、中央ハブ部195a、スポーク部195b、及び外周リング部195cを有するようにしていると共に、前端の径が外周リング部195cと同じ径のハンドルカバーユニット290のハンドルカバー295に複数の切欠開口部295bを設けるようにしているため、中央ハブ部195aにより従来のパチンコ機のハンドルと同じようなに手で掴んで操作したり、スポーク部195bにより指だけで操作したり、外周リング部195cにより自動車のステアリングホイールのような操作をしたり、外周リング部195cと切欠開口部295bとに指を掛けて掴むような操作をしたり、外周リング部195cを跨ぐようにしてハンドルカバーユニット290の内側と外側とを指で摘むような操作をしたりすることができ、多彩な遊技球Bの打込操作(ハンドル操作)が可能なパチンコ機1を提供することができる。従って、遊技状態や遊技者の状態等に応じて、遊技者が操作し易い方法で遊技球Bを遊技領域5aへ打込むことができ、遊技者を飽きさせ難くすることができると共に、遊技者に遊技球Bの打込操作を楽しませることができ、遊技に対する興趣の低下を抑制させることができる。
また、ハンドル195の外周リング部195cと切欠開口部295bとに指を掛けて掴むようにしたり、外周リング部195cを跨ぐようにしてハンドルカバーユニット290の内側と外側とを指で摘むようにしたりすることで、ハンドル195の操作位置を固定することが可能となる。従って、従来のパチンコ機のハンドルと同様のハンドル操作に加えて、従来のパチンコ機では成し得ないハンドル操作も行うことができるため、遊技者に対して多彩なハンドル操作を提供することができ、ハンドル操作を楽しませて遊技者を飽きさせ難くすることができる。
また、ハンドルカバーユニット290の前端の径を、ハンドル195における外周リング部195cの径と同じとしているため、ハンドルカバーユニット290が外周リング部195cから後方へ延びているような形態となり、ハンドルカバーユニット290がハンドル195と一体となっているような外観とすることができ、見栄えを良くして遊技者の関心を引付けることが可能なパチンコ機1とすることができる。
また、ハンドルカバーユニット290の前端の径が外周リング部195cと同じ径であるため、ハンドルカバーユニット290の上下方向の寸法が必要以上に大きくなることを抑制することが可能となり、ハンドルカバーユニット290により遊技領域5a(扉窓101a)が上方へ圧迫されることを抑制することで、遊技領域5aが狭くなることを回避させることができ、相対的に遊技領域5aを大きくすることができると共に、大きな遊技領域5aにより本パチンコ機1を目立たせることができ、遊技者の関心を強く引付けられる訴求力の高いパチンコ機1とすることができる。
更に、ハンドルカバー装飾基板293のLED293aを適宜発光させることで、ハンドルカバーユニット290(ハンドルカバーベース291の前筒部291a内やハンドルカバー295)やハンドル195の外周リング部195cを発光装飾させることができるため、遊技者がハンドル195を操作していても、遊技者の手によってハンドルカバー295や外周リング部195cの発光装飾が遮られることはなく、ハンドルカバー295や外周リング部195cを目立たせることができ、遊技者の関心を強く引付けることが可能な訴求力の高いパチンコ機1を提供することができる。
また、扉枠3におけるヒンジ側とは反対側の右下隅にハンドル195を設けていると共に、ハンドルカバーユニット290のハンドルカバー295における外周面の右側を向いている部位に切欠開口部295bを設けているため、当該切欠開口部295bを、扉枠3を開閉させる時の取っ手に用いることができる。従って、扉枠3に見栄えが悪くなるような取っ手を設ける必要が無く、扉枠3の見栄えを良くすることができる。
また、ハンドルカバーユニット290(ハンドルカバーベース291)に、ハンドル195の外周リング部195c(ハンドルガイド196)を、周方向へ回転可能に支持すると共に、前後方向への移動を規制するフランジ部291e及びガイド片291gを有するようにしており、ハンドル195の外周リング部195cが前方へ引っ張られても、ガイド片291g等によって外周リング部195cの前方への移動を規制することができるため、外周リング部195cや、外周リング部195cと中央ハブ部195aとを繋いでいるスポーク部195bが変形することはなく、ハンドル195が破損してしまうことを防止することができる。
また、ハンドルタッチセンサ192により遊技者がハンドル195に触れていることを検知した上で、ハンドル195の操作を受付けて遊技球Bを打込むようにしているため、スポーク部195bや外周リング部195cのみに触れた状態でハンドル195を操作しても遊技球Bを打込むことができ、上述したような多彩な打込操作(ハンドル操作)が可能なパチンコ機1とすることができると共に、遊技者がハンドル195に触れていない状態での遊技球Bの打込みを阻止することができ、道具を用いたハンドル操作が行われることを防止して遊技ホール側の負担を軽減させることができる。
[3−5.皿ユニットの全体構成]
扉枠3における皿ユニット200について、主に図48及び図49を参照して詳細に説明する。図48は扉枠の皿ユニットを見た斜視図であり、図49は皿ユニットを後ろから見た斜視図である。皿ユニット200は、扉枠ベースユニット100の扉枠ベース101の前面における扉窓101aよりも下側の部位に取付けられる。皿ユニット200は、遊技領域5a内に打込むための遊技球Bを貯留する上皿201と、上皿201の下側に配置されており上皿201やファールカバーユニット150から供給される遊技球Bを貯留可能な下皿202と、を備えている。
皿ユニット200は、上皿201を有しており扉枠ベースユニット100の扉枠ベース101の前面に取付けられている皿ベースユニット210と、皿ベースユニット210の前面に取付けられており下皿202を有している皿装飾ユニット250と、皿装飾ユニット250及び皿ベースユニット210の前面に取付けられており遊技者が操作可能な演出操作ユニット300と、を備えている。
皿ベースユニット210は、左右に延びた平板状の皿ユニットベース211と、皿ユニットベース211の前面上部に取付けられ上皿201を有している上皿本体212と、上皿本体212の右方に取付けられており前方へ突出している取付ベース(図示は省略)と、取付ベースの右方に取付けられている皿ユニット中継基板(図示は省略)と、取付ベースの上面に取付けられている球貸操作ユニット220と、取付ベースの下方に取付けられている上皿球抜前ユニット(図示は省略)と、上皿球抜前ユニットの後方に取付けられている上皿球抜後ユニット240と、を備えている。
皿装飾ユニット250は、皿ユニットベース211の前面下部に取付けられており下皿202を有している下皿本体251と、下皿本体251の外周を覆うように皿ユニットベース211の前面に取付けられる皿ユニット本体252と、下皿本体251の下面に取付けられている下皿球抜ユニット260と、皿ユニット本体252の前面上部に左右に離間して夫々取付けられている皿左装飾ユニット270及び皿右装飾ユニット275と、を備えている。
演出操作ユニット300は、遊技者が操作可能な演出操作部301として、遊技者が接触操作可能な接触操作部302と、遊技者が押圧操作可能な押圧操作部303と、を備えている。演出操作ユニット300は、外面が球形状の演出操作部カバーユニット310と、演出操作部カバーユニット310に内に収容され皿装飾ユニット250の前面に取付けられる操作部ベース315と、操作部ベース315の上面に取付けられている円環状の演出操作部外周装飾基板320と、演出操作部外周装飾基板320の上方を覆っている外周基板カバー325と、操作部ベース315の後側に取付けられている操作部中継基板ユニット330と、を備えている。
また、演出操作ユニット300は、演出操作部カバーユニット310から上方へ突出可能とされており演出操作部301が設けられている演出操作部ユニット350と、操作部ベース315に取付けられており演出操作部ユニット350を昇降可能に支持している演出操作部昇降機構360と、演出操作部昇降機構360による演出操作部ユニット350の上方への突出力を調整する突出力調整機構380と、を備えている。
皿ユニット200は、全体が前方へ膨出しており、左右方向中央において演出操作部301の上面が斜め上前方を向くように演出操作ユニット300が配置されており、上面における演出操作ユニット300の左側に上皿201が演出操作ユニット300の右側に球貸操作ユニット220が配置されていると共に、上皿201の下側で演出操作ユニット300の左側に下皿202が配置されている。
[3−5a.上皿]
皿ユニット200の上皿201について、主に図48及び図49等を参照して詳細に説明する。上皿201は、皿ユニットベース211と上皿本体212とによって形成されており、正面視左右の中央より左側の方が大きく前方へ膨出し、上方へ開放された容器状に形成されている。上皿201(上皿本体212)は、扉枠3の左右方向の幅に対して左端から右方へ約1/3の部位が最も前方に膨出している。上皿201は、最も膨出した部位から正面視右方へ向かうに従って、前端が後方へ後退しており、前後方向の奥行が遊技球Bの外径よりも若干大きい誘導通路部201a(図73を参照)を有している。上皿201は、誘導通路部201aを含む底面の全体が、右端側が低くなるように傾斜しており、誘導通路部201aの正面視右端側が、球貸操作ユニット220の下方へ潜り込んでいる。
上皿201は、皿ユニット200に組立てた状態で、その底面が、皿ユニットベース211の上皿球供給口211aよりも下側の位置から上皿球送給口(図示は省略)の上端に対して遊技球Bの外径よりも若干下側の位置へ向かって低くなるように傾斜している。これにより、上皿球供給口211aから前方へ放出された遊技球Bが、上皿201内に受けられて貯留させることができると共に、受けられた遊技球Bを誘導通路部201aの右端側から上皿球送給口を通って球送給ユニット140側へ供給させることができる。
なお、誘導通路部201aには、パチンコ機1において電気的に接地(アース)されている金属製のアース金具が備えられており、遊技球Bが接触(転動)することで、遊技球Bに帯電した静電気を除去させることができる。
[3−5b.下皿]
皿ユニット200の下皿202について、主に図48及び図50等を参照して詳細に説明する。図50(a)は扉枠において下皿球供給口の部位で水平に切断して要部を示す断面図であり、(b)は従来の扉枠において(a)と同じ部位を切断して要部を示す断面図である。下皿202は、上皿201の下方で、正面視おいて皿ユニット200(扉枠3)の左右方向中央よりも左側に配置されている。下皿202は、下皿本体251と皿ユニットベース211とで形成されている。下皿202は、遊技球Bを貯留可能な容器状に形成されており、底壁に上下に貫通し遊技球Bを排出可能とされた下皿球抜孔202aを備えている。下皿202の下皿球抜孔202aは、下皿球抜ユニット260の下皿球抜蓋265によって開閉可能に閉鎖されている。
下皿202は、平面視の形状が左右に延びた略四角形に形成されており、左右方向中央より左側の前端が右側よりも前方へ突出している。下皿202は、上下に貫通している下皿球抜孔202aが、右端付近の前端付近に配置されている。この下皿202は、底面が下皿球抜孔202aへ向かって低くなるように傾斜している。下皿202の下皿球抜孔202aは、皿ユニット200に組立てた状態で、下皿球供給口211cの前方に対して左寄りで演出操作ユニット300の下方に位置している。
下皿202は、下皿球抜孔202aを閉鎖している状態で、下皿球供給口211cから前方へ放出された遊技球Bを貯留することができると共に、下皿球抜孔202aを開放することで貯留されている遊技球Bを皿ユニット200の下方(例えば、ドル箱)へ排出させることができる。また、下皿202の下皿球抜孔202aが開放されている状態では、下皿球抜孔202aが下皿球供給口211cの前方に配置されていることから、下皿球供給口211cから前方へ放出された遊技球Bを、最短距離の移動で速やかに下皿球抜孔202aから下方へ排出させることができる。
ここで、従来のパチンコ機では、図50(b)に示すように、ファールカバーユニット150の球放出口150dと連通している皿ベースユニット210における皿ユニットベース211の下皿球供給口211jに対して、その中心軸線上の前方に下皿202の下皿球抜孔202bを設けている。そして、球放出口150dから前方へ放出された遊技球Bが、真直ぐに下皿球抜孔202bへ向かうように、下皿球供給口211jを前方へ真直ぐに延びた筒状としている。これにより、下皿球供給口211jから前方へ放出された遊技球Bを、最短距離の移動で速やかに下皿球抜孔202bから下方へ排出させることができるようにしている。
ところで、下皿球供給口211jにより遊技球Bを下皿球抜孔202bへ向かって真直ぐに誘導させるようにした場合、下皿球抜孔202bが下皿球抜蓋265により閉鎖されていると、下皿球抜孔202bや下皿球供給口211jが下皿202の右端付近に設けられていることから、下皿202内の中央よりも右側の領域において、遊技球Bの貯留が集中してしまう恐れがある。そして、下皿202内の右側の領域に集中した遊技球Bが、下皿球供給口211jの前を塞いでしまうと、ファールカバーユニット150の貯留通路150e内から遊技球Bが下皿202側へ放出されなくなることで、満タン検知センサ154が作動して、下皿202内の左側の領域にまだ余裕があるのにも関わらず、下皿202が満タンであると判定されてしまう恐れがある。
これに対して、本実施形態では、図50(a)に示すように、下皿球供給口211cの左側の側壁を、斜め左前方へ延びるように傾斜させている。詳述すると、下皿球供給口211cにおける左側の側壁を、下皿球抜孔202aの真後ろとなる部位では皿ユニットベース211の前面との間の距離が、少なくとも一つの遊技球Bが流通可能な距離となるように、斜め左前方へ傾斜させている。
また、本実施形態では、図50に示すように、下皿球抜孔202aを、下皿球供給口211cの後端(球放出口150d)の中心軸線(一点鎖線で示す線)よりも左方へ移動させている。
これにより、下皿球抜孔202aを左方へ移動させることで、下皿202の最も低くなっている部位(下皿球抜孔202aの部位)が、左方へ移動することとなり、下皿球抜孔202aが閉鎖されている状態で、遊技球Bが下皿202内の右側に集中して貯留されることを低減させることができる。そして、下皿202内において、下皿球抜孔202aの部位から複数の遊技球Bが貯留されて、下皿202の後端(皿ユニットベース211の前面)に到達しても、下皿球供給口211cの左側の側壁が斜めに延びて下皿202の後端との間に遊技球Bが流通可能な隙間を形成しているため、ファールカバーユニット150(球放出口150d)や上皿球抜後ユニット240(球抜誘導路241c)から下皿球供給口211c側へ放出された遊技球Bを、斜めに延びた左側の側壁に沿って下皿202内の左側へ誘導して放出させることができ、下皿202内の全体に遊技球Bをきちんと貯留させることができる。
従って、下皿202内において遊技球Bを貯留できる領域が十分に残っているのにも関わらず、満タン検知センサ154が作動して満タンが報知されてしまうことを防止することができる。
[3−5c.皿ベースユニット]
皿ユニット200における皿ベースユニット210について、主に図48及び図49を参照して詳細に説明する。皿ベースユニット210は、扉枠ベースユニット100の前面下部に取付けられ左右に延びた平板状の皿ユニットベース211と、皿ユニットベース211の前面上部に取付けられ上皿201を有している上皿本体212と、皿ユニットベース211の後面で右下隅付近に取付けられている皿ユニット中継基板214と、を備えている。
また、皿ベースユニット210は、皿ユニットベース211の前面の上部に取付けられている球貸操作ユニット220と、球貸操作ユニット220の下方で皿ユニットベース211の前面に取付けられている上皿球抜前ユニット(図示は省略)と、上皿球抜前ユニットの後方で皿ユニットベース211の後側に取付けられている上皿球抜後ユニット240と、を備えている。
[3−5c−1.皿ユニットベース]
皿ベースユニット210の皿ユニットベース211について、主に図48及び図49を参照して詳細に説明する。皿ユニットベース211は、扉枠ベースユニット100の扉枠ベース101の前面における扉窓101aの下方に取付けられ、扉枠ベース101の全幅に亘って左右に延びた平板状(後方が開放された浅い箱状)に形成されている。
皿ユニットベース211は、正面視左上隅付近で前後に貫通していると共に後方へ筒状に延びている上皿球供給口211aと、上皿球供給口211aの下方で前後に貫通しており前側にパンチングメタルが取付けられているスピーカ口211bと、正面視左右中央に対して左寄りの下部において前後に貫通していると共に後方へ筒状に延びている下皿球供給口211cと、下皿球供給口211cの後方へ筒状に延びている部位の右側壁において遊技球Bが通過可能な大きさに切欠かれている切欠部211dと、下皿球供給口211cの正面視右上側で前後に貫通していると共に上下に延びており上部が上皿本体212の右端に位置する上皿球送給口(図示は省略)と、を備えている。
皿ユニットベース211の上皿球供給口211aは、扉枠3に組立てた状態で、前端が上皿201の後壁に開口し、筒状の後端が扉枠ベース101の上皿用球通過口101gを前側から貫通してファールカバーユニット150の貫通球通路150aの前端と接続している。これにより、払出ユニット560の払出装置580から払出された遊技球Bが、上皿球供給口211aを通って上皿201内に供給(払出)される。
下皿球供給口211cは、扉枠3に組立てた状態で、前端が下皿202の後壁に開口し、筒状の後端が扉枠ベース101の下皿用球通過口101fを前側から貫通してファールカバーユニット150の球放出口150dの前端と接続している。これにより、ファールカバーユニット150の貯留通路150e内を流通する遊技球Bが、下皿球供給口211cを通って下皿202内に供給される。また、下皿球供給口211cの筒状に延びている部位に形成されている切欠部211dには、上皿球抜後ユニット240の後ベース241における球抜誘導路241cの下流端が接続されている。これにより、上皿201に貯留されている遊技球Bが、上皿球抜ボタン222の操作により、上皿球送給口、球送給ユニット140の進入口141a及び球抜口141b、上皿球抜後ユニット240の球送給誘導路241b及び球抜誘導路241c、及び切欠部211dを介して、下皿球供給口211cから下皿202内に排出される。
上皿球送給口は、皿ベースユニット210に組立てた状態で、上皿球抜後ユニット240における後ベース241の球受口(図示は省略)の前方に位置しており、上皿201内の遊技球Bが、上皿球抜後ユニット240の球受口から球送給誘導路241bへ供給される。
[3−5c−2.上皿本体]
皿ベースユニット210の上皿本体212について、主に図48及び図49等を参照して詳細に説明する。上皿本体212は、皿ユニットベース211の前面に取付けられ、皿ユニットベース211と協働して上皿201を形成するものである。上皿本体212は、上方及び後方が開放された容器状(皿状)に形成されている。上皿本体212は、左右に延びており、正面視左右の中央より左側の方が大きく前方へ膨出している。上皿本体212は、最も前方へ膨出した部位から正面視右方へ向かうに従って、前端が後方へ後退しており、前後方向の奥行が遊技球Bの外径よりも若干大きい幅に形成されている。上皿本体212の底面は、右端が最も低くなるように傾斜している。上皿本体212は、右端付近の上方が閉鎖されている。
上皿本体212は、皿ユニット200に組立てた状態で、右端付近の上方が閉鎖されている部位が、球貸操作ユニット220の下方に潜り込むように取付けられている。また、上皿本体212は、上部における左右方向の中間部に、演出操作ユニット取付部212aが形成されており、この演出操作ユニット取付部212aに演出操作ユニット300の一部が取付けられる。
[3−5c−3.皿ユニット中継基板]
皿ベースユニット210の皿ユニット中継基板214は、扉枠ベースユニット100における扉枠副中継基板105と、皿左装飾基板273、皿右装飾基板278、及び操作部中継基板332との接続を中継するためのものである。皿ユニット中継基板214は、皿ユニットベース211の後面における右下隅付近に取付けられる。この皿ユニット中継基板214は、皿ユニットベース211に取付けた状態では、後面が皿ユニットベース211の後側に臨んでいる。
[3−5c−4.球貸操作ユニット]
皿ベースユニット210の球貸操作ユニット220について、主に図51を参照して説明する。図51は、扉枠の皿ユニットにおける球貸操作ユニットの部位を拡大して示す平面図である。この球貸操作ユニット220は、上皿201に貯留されている遊技球Bを下皿202へ排出したり、パチンコ機1に隣接して設けられた球貸機(図示は省略)に対して現金やプリペイドカードを投入した上で、所定数の遊技球Bを皿ユニット200の上皿201内へ貸出したり、球貸機に投入された現金やプリペイドカードの残量を表示したり、球貸機に投入された現金やプリペイドカードを貸出された遊技球Bの分を差し引いて返却したり、音量を調節したり、光量を調節したり、するためのものである。
球貸操作ユニット220は、皿ユニットベース211の前面の上部に取付けられるベース部221と、ベース部221の上面の左端付近に配置されている上皿球抜ボタン222と、ベース部221の上面における上皿球抜ボタン222の右方に配置されており透光性を有した円盤状の球貸操作ベース223と、球貸操作ベース223の前部左側に配置されている球貸ボタン224と、球貸操作ベース223の前部右側に配置されている返却ボタン225と、球貸操作ベース223の後部下方に配置されている球貸表示部226と、ベース部221の外側で球貸ボタン224の前方に配置されている音量調節ボタン227と、音量調節ボタン227の左側に配置されている光量調節ボタン228と、を備えている。
上皿球抜ボタン222は、ベース部221の上面から円柱状に上方へ突出しており、遊技者が押圧操作することで下方へ移動することができる。球貸ボタン224は、円形状に形成されており、上面に「玉」の文字が施されている。返却ボタン225は、三角形状に形成されている。球貸表示部226は、三つの7セグメントLEDと一つの砲弾型LEDにより構成されており、発光している状態で透明な球貸操作ベース223を通して遊技者側から良好に視認することができる。
球貸操作ユニット220は、上皿球抜ボタン222を押圧操作することで、上皿201に貯留されている遊技球Bを下皿へ排出することができる。また、球貸機に現金や残金のあるプリペイドカードを投入した上で、球貸ボタン224を押圧操作すると、所定数の遊技球Bが上皿201に供給される。返却ボタン225を押圧操作すると、球貸機に投入されている現金やプリペイドカードに対して、貸出された遊技球Bの分を差し引いて返却する。球貸表示部226には、球貸機に投入されている現金やプリペイドカードの残量が表示される。また、球貸表示部226には、球貸機が故障した時にエラーコードが表示される。
音量調節ボタン227は、扉枠3のトップ中央スピーカ及びトップサイドスピーカと、本体枠4の低音用の本体枠スピーカ622から出力される音楽、音声、効果音、等の演出用のサウンドの音量を調節するためのものである。この音量調節ボタン227は、二つの円を組合せたような双円形のひょうたん型に形成されている。音量調節ボタン227は、一方(上側)の円の中心に「+」の文字が、他方(下側)の円の中心に「−」の文字が夫々施されていると共に、二つの円の間の部位に、スピーカから音が出ているような絵柄が施されている。音量調節ボタン227は、「+」側の円の直径が、「−」側の円の直径よりも大きく形成されている。この音量調節ボタン227は、「+」側を押圧すると音量が大きくなり、「−」側を押圧すると音量が小さくなる。
光量調節ボタン228は、扉枠3や遊技盤5に設けられている各種の装飾基板のLEDの光量や、演出表示装置1600の表示画面の明るさを調節するためのものである。この光量調節ボタン228は、二つの円を組合せたような双円形のひょうたん型に形成されている。光量調節ボタン228は、一方(上側)の円の中心に「+」の文字が、他方(下側)の円の中心に「−」の文字が夫々施されていると共に、二つの円の間の部位に、電球の絵柄が施されている。光量調節ボタン228は、「+」側の円の直径が、「−」側の円の直径よりも大きく形成されている。この光量調節ボタン228は、「+」側を押圧すると明るくなり、「−」側を押圧すると暗くなる。
音量調節ボタン227と光量調節ボタン228は、互いに異なる色(例えば、音量調節ボタン227を白色、光量調節ボタン228を黒色、)とされており、遊技者が間違え難いようにしている。
ところで、演出操作部301の接触操作部302や押圧操作部303を用いて音量や光量を調節するようにした場合、演出操作部301の操作を必要とする遊技者参加型演出が実行されていない時に、演出操作部301を適宜操作して音量や光量等を調節するための設定用のメニューを演出表示装置1600に表示させて調節する項目を選択した上で、接触操作部302を操作して音量の大きさや光量の明るさ等を変更することとなり、音量や光量を調節するのに手間(時間)がかかることとなる。これに対して、本実施形態によれば、音量調節ボタン227や光量調整ボタン228を操作することで、音量や光量を直接(ダイレクト)に調節することができ、音量や光量の調節にかかる手間を簡略化して短時間で調節することが可能なパチンコ機1を提供することができる。
[3−5c−5.上皿球抜後ユニット]
皿ベースユニット210における上皿球抜前ユニット及び上皿球抜後ユニット240について、主に図49を参照して詳細に説明する。上皿球抜後ユニット240は、球貸操作ユニット220の上皿球抜ボタン222が押圧操作された時に、球送給ユニット140と協働して、上皿201内に貯留されている遊技球Bを下皿202へ排出させるためのものである。
上皿球抜後ユニット240は、上皿球送給口を後方から閉鎖するように皿ユニットベース211の後面に取付けられる後ベース241と、後ベース241の前面に上下方向へスライド可能に取付けられている上皿球抜スライダ242と、上皿球抜スライダ242を上方へ付勢しているバネ(図示は省略)と、後ベース241の後側に取付けられている後カバー244と、を備えている。
後ベース241は、上皿球抜スライダ242をスライド可能に取付ける部位から上方へ突出していると共に前方へ向かって開口しており遊技球Bが通過可能な球受口(図示は省略)と、球受口に受入れられた遊技球Bを後ベース241の後面において下方へ誘導した後に後方へ誘導する球送給誘導路241bと、後ベース241の後面において球送給誘導路241bよりも下側の位置から遊技球Bを下方へ誘導した後に背面視右方へ誘導する球抜誘導路241cと、を備えている。
球受口は、皿ベースユニット210に組立てた状態で、上皿201の誘導通路部201a下流端(正面視右端)において、皿ユニットベース211の上皿球送給口を通して前方へ向かって開口する位置に形成されている。球送給誘導路241bは、扉枠3に組立てた状態で、下部の後方に球送給ユニット140の進入口141aが位置するように形成されている。これにより、上皿201に供給された遊技球Bが、球受口及び球送給誘導路241bを通って球送給ユニット140の進入口141aに進入するようになっている。
球抜誘導路241cの左右に延びている部位は、上皿球抜スライダ242をスライド可能に取付けている部位よりも背面視右方へ突出していると共に、背面視右端側が低くなるように傾斜しており、背面視右側面に開口している。球抜誘導路241cの左右に延びている部位は、後側が後カバー244によって閉鎖される。球抜誘導路241cは、扉枠3に組立てた状態で、球送給誘導路241bの下方で上下に延びている部位の上部が、球送給ユニット140の球抜口141bの前方に位置すると共に、左右に延びている部位の背面視右端が皿ユニットベース211における下皿球供給口211cの切欠部211dに接続されるように形成されている。これにより、球送給ユニット140の球抜口141bから排出された遊技球Bは、球抜誘導路241c及び切欠部211dを介して下皿球供給口211cから下皿202内へ放出される。
上皿球抜スライダ242は、正面視の形状が四角形に形成されており、左上隅から前方へ突出している作動受部(図示は省略)と、作動受部の後側となる後面から後方へ突出している作動伝達部242bと、を備えている。作動受部は、上面が平坦に形成されている。また、作動伝達部242bは、上面が後方へ向かうに従って下方へ位置するように傾斜しており、上面の後端と繋がるように下面が水平に延びている。
上皿球抜スライダ242は、扉枠3に組立てた状態で、作動受部が、皿ユニットベース211を後側から貫通して前方へ突出していると共に、作動受部の上面に上皿球抜ボタン222の下端が当接している。また、上皿球抜スライダ242は、扉枠3に組立てた状態で、作動伝達部242bが、後ベース241の後方に突出していると共に、上面に球送給ユニット140の球抜部材143における作動棹143cが当接している。
バネは、上端が後ベース241に取付けられていると共に、下端が上皿球抜スライダ242に取付けられており、上皿球抜スライダ242を上方へ付勢している。従って、上皿球抜スライダ242は、バネの付勢力により上方への移動端に位置しており、バネの付勢力に抗することで下方へ移動することができる。
上皿球抜後ユニット240は、バネの付勢力により、上皿球抜スライダ242が上方への移動端に位置させていると共に、上皿球抜スライダ242の作動受部を介して上皿球抜ボタン222を上方への移動端に位置させている。また、バネの付勢力により、上皿球抜スライダ242が上方への移動端に位置させていることから、作動伝達部242bの上面に当接している作動棹143cの下方への移動を阻止しており、球抜部材143の仕切部143aを進入口141aと球抜口141bとの間に位置させて、両者の間を仕切っている。
従って、上皿球抜ボタン222を押圧していない状態では、球送給ユニット140において進入口141aと球抜口141bとの間が仕切られており、上皿201から球受口へ送られた遊技球Bを、進入口141a及び球送給部材144を介して打球供給口142aから球発射装置540側へ送ることができる。
一方、上皿球抜ボタン222を、バネの付勢力に抗して下方へ押圧すると、上皿球抜スライダ242が下方へ移動し、上皿球抜スライダ242の作動伝達部242bの上面に当接している球抜部材143の作動棹143cが下方へ移動できるようになり、球抜部材143の錘部143dの荷重により球抜部材143が回動して仕切部143aが進入口141aと球抜口141bとの間から後退する。これにより、上皿201から球受口及び球送給誘導路241bを通って進入口141aに進入した遊技球Bが、進入口141aの下方に開口している球抜口141bから前方へ排出されることとなる。そして、球抜口141bから前方へ排出された遊技球Bは、球抜誘導路241cを通って切欠部211dから下皿球供給口211c内へ誘導された後に、下皿球供給口211cから下皿202内へ放出され、上皿201内の遊技球Bが下皿202内へ排出されることとなる。
上皿球抜ボタン222の下方への押圧を解除すると、バネの付勢力により上皿球抜スライダ242が上方へ移動し、上皿球抜ボタン222が上昇すると共に、作動伝達部242bと当接している作動棹143cにより球抜部材143が回動して進入口141aと球抜口141bとの間に仕切部143aが位置して元の状態に復帰することとなる。
このように、上皿球抜後ユニット240によって、上皿201内の遊技球Bを、球送給ユニット140を介して球発射装置540側へ送給したり、下皿202側へ排出したりすることができる。
[3−5d.皿装飾ユニット]
皿ユニット200における皿装飾ユニット250について、主に図22乃至図48等を参照して詳細に説明する。皿装飾ユニット250は、下皿202を有しており皿ベースユニット210の前面に取付けられると共に、左右方向中央に前方から演出操作ユニット300が取付けられるものである。皿装飾ユニット250は、皿ユニット200の略全体を装飾している。
皿装飾ユニット250は、皿ユニットベース211の前面下部に取付けられ皿ユニットベース211と協働して下皿202を形成する下皿本体251と、下皿本体251の外周を覆うように皿ユニットベース211の前面に取付けられる皿ユニット本体252と、下皿本体251の下面に取付けられている下皿球抜ユニット260と、皿ユニット本体252の前面上部に左右に離間して夫々取付けられている皿左装飾ユニット270及び皿右装飾ユニット275と、を備えている。
[3−5d−1.下皿本体]
皿装飾ユニット250における下皿本体251について、主に図48及び図50等を参照して詳細に説明する。下皿本体251は、皿ベースユニット210の皿ユニットベース211と協働して下皿202を形成するものである。下皿本体251は、左右に延びていると共に、上方及び後方が開放された容器状(皿状)に形成されている。この下皿本体251は、皿ユニットベース211の前面下部における左右方向中央より左側の部位に、開放されている後方が閉鎖されるように取付けられる。
下皿本体251は、平面視の形状が左右に延びた略四角形に形成されており、左右方向中央より左側の前端が右側よりも前方へ突出している。下皿本体251には、平面視において、右端の前端付近において、上下に貫通している下皿球抜孔202aが形成されている。下皿本体251は、底面が、下皿球抜孔202aへ向かって低くなるように傾斜している。下皿球抜孔202aは、下皿球抜ユニット260の下皿球抜蓋265によって開閉可能に閉鎖される。
下皿本体251は、皿装飾ユニット250に組立てた状態で、外周と下面の一部とが皿ユニット本体252に覆われた状態となる。また、下皿本体は、皿ユニット200に組立てた状態で、底面が皿ユニットベース211の下皿球供給口211cよりも下方に位置していると共に、下皿球抜孔202aが下皿球供給口211cの前方に位置している。これにより、下皿球供給口211cから前方へ放出された遊技球Bを、貯留することができる。
[3−5d−2.皿ユニット本体]
皿装飾ユニット250における皿ユニット本体252について、主に図48及び図49等を参照して詳細に説明する。皿ユニット本体252は、皿ベースユニット210における皿ユニットベース211の前面に取付けられ、皿ユニット200の前面を装飾するものである。皿ユニット本体252は、上部側では左右方向の中央が前方へ突出するように膨出しており、下部側では左右方向の左側が前方へ突出するように膨出している。また、皿ユニット本体252は、上面が、左右方向の中央が最も低くなるように湾曲している。皿ユニット本体252は、後方へ開放された箱状に形成されている。
皿ユニット本体252は、上部において左右両端から左右方向中央へ向かうに従って前方へ膨出していると共に下方へ延びており左右に離間している上部サイド膨出部252aと、下部において左右方向中央より左側が下皿本体251の外周を被覆するように前方へ膨出している下部前面装飾部252bと、を備えている。
左右の上部サイド膨出部252aは、夫々の前面に皿左装飾ユニット270及び皿右装飾ユニット275が取付けられる。
皿ユニット本体252は、左側の上部サイド膨出部252aと下部前面装飾部252bとの間で前後に貫通している下皿開口部252dが形成されている。下皿開口部252dは、遊技者の手指が挿入可能な大きさで、左方へ向かうに従って上下が広くなるように形成されている。下皿開口部252dは、下皿本体251と左側の上部サイド膨出部252aの下面とによって、前後に延びた筒状に形成されている。
更に、図示は省略するが、皿ユニット本体252は、左右方向中央となる一対の上部サイド膨出部252aの間に形成されており演出操作ユニット300が取付けられる演出操作ユニット取付部を備えている。演出操作ユニット取付部は、皿ユニット本体252の左右方向の幅の約1/3の幅に形成されている。
皿ユニット本体252は、皿ユニット200に組立てた状態で、皿ベースユニット210の前面を全体的に覆うように形成されており、下皿開口部252dを通してスピーカ口211bが前方へ臨んだ状態となる。
[3−5d−3.下皿球抜ユニット]
皿装飾ユニット250における下皿球抜ユニット260について、主に図27及び図50等を参照して詳細に説明する。下皿球抜ユニット260は、下皿本体251の下面に取付けられ、下皿球抜孔202aを開閉させることで、下皿202に遊技球Bを貯留させたり、下皿202から遊技球Bを排出させたりするためのものである。
下皿球抜ユニット260は、下皿球抜ボタン263と、下皿球抜ボタン263の操作により貫通孔を開閉する下皿球抜蓋265と、を備えている。
下皿球抜ユニット260は、皿装飾ユニット250に組立てた状態で、下皿球抜ボタン263が、皿ユニット本体252における下部前面装飾部252bの前面と一致していると共に、下皿球抜蓋265が下皿球抜孔202aを閉鎖している。この通常の状態では、下皿球抜孔202aが下皿球抜蓋265によって閉鎖されており、下皿202に遊技球Bを貯留させることができる。
通常の状態において、下皿球抜ボタン263を後方へ押圧すると、下皿球抜蓋265が移動して、下皿球抜孔202aが開いた状態となり、下皿球抜孔202aを通して下皿202内の遊技球Bを皿ユニット200の下方へ排出させることができる。
なお、下皿球抜ボタン263の押圧により下皿球抜蓋265を移動させると、下皿球抜蓋265が移動したままの状態となり、下皿球抜孔202aが開放されたままの状態で維持され、下皿202内の遊技球Bを連続して下方へ排出させることができる。
この状態から下皿球抜孔202aを閉鎖するには、下部前面装飾部252bの前面よりも後退している下皿球抜ボタン263を後方へ押圧した後に押圧を放すと、下皿球抜蓋265が通常の状態の位置に復帰し、下皿球抜孔202aが閉鎖された状態となる。これにより、下皿202内に遊技球Bを貯留させることができる。
[3−5d−4.皿左装飾ユニット及び皿右装飾ユニット]
皿装飾ユニット250における皿左装飾ユニット270及び皿右装飾ユニット275について、主に図48等を参照して詳細に説明する。皿左装飾ユニット270及び皿右装飾ユニット275は、皿ユニット本体252の上部サイド膨出部252aにおける前面の上部に取付けられる。皿左装飾ユニット270及び皿右装飾ユニット275は、皿ユニット200の上部で演出操作ユニット300の左右両側を装飾するものである。
皿左装飾ユニット270は、半円筒状で左右に延びており透光性を有している皿左装飾体271と、皿左装飾体271を貫通している透光性を有した皿左装飾レンズ272と、皿左装飾レンズ272の後側に設けられており前面に複数のLEDが実装されている皿左装飾基板273と、を備えている。
皿左装飾体271は、左端から右端へ向かうに従って、前方へ移動すると共に下方へ移動するように曲線状に延びており、左側の上部サイド膨出部252aの上部に取付けられる。皿左装飾体271は、前方へ膨出した半円弧が、左端では中心軸が斜め左上に延びていると共に、右端では中心軸が左右に延びており、半円筒が捩れているような形状に形成されている。この皿左装飾体271は、乳白色に形成されている。
皿左装飾レンズ272は、皿左装飾体271の前面と一致した状態でその長手方向へ延びている。皿左装飾基板273に実装されている複数のLEDは、フルカラーLEDとされており、発光させることで、皿左装飾体271を発光装飾させることができる。
皿左装飾ユニット270は、扉枠3に組立てた状態で、左端が扉枠左サイドユニット420の下端と連続している。皿左装飾ユニット270は、皿左装飾体271において長手方向の途中にリブを有していないことから、皿左装飾基板273の複数のLEDを発光させると、皿左装飾体271の前面全体を略均一に発光装飾させることができ、蛍光灯が埋め込まれているように見せることができる。
皿右装飾ユニット275は、半円筒状で左右に延びており透光性を有している皿右装飾体276と、皿右装飾体276を貫通している透光性を有した皿右装飾レンズ277と、皿右装飾レンズ277の後側に設けられており前面に複数のLEDが実装されている皿右装飾基板278と、を備えている。
皿右装飾体276は、右端から左端へ向かうに従って、前方へ移動すると共に下方へ移動するように曲線状に延びており、右側の上部サイド膨出部252aの上部に取付けられる。皿右装飾体276は、前方へ膨出した半円弧が、右端では中心軸が斜め右上に延びていると共に、左端では中心軸が左右に延びており、半円筒が捩れているような形状に形成されている。この皿右装飾体276は、乳白色に形成されている。
皿右装飾レンズ277は、皿右装飾体276の前面と一致した状態でその長手方向へ延びている。皿右装飾基板278に実装されている複数のLEDは、フルカラーLEDとされており、発光させることで、皿右装飾体276を発光装飾させることができる。
皿右装飾ユニット275は、扉枠3に組立てた状態で、右端が扉枠右サイドユニット430の下端と連続している。皿右装飾ユニット275は、皿右装飾体276において長手方向の途中にリブを有していないことから、皿右装飾基板278の複数のLEDを発光させると、皿右装飾体276の前面全体を略均一に発光装飾させることができ、蛍光灯が埋め込まれているように見せることができる。
皿左装飾ユニット270及び皿右装飾ユニット275は、扉枠3に組立てた状態で、皿装飾ユニット250の皿ユニット本体252における上部サイド膨出部252aの前端よりも一部が上方へ突出しており、上部サイド膨出部252aとの間で皿左装飾ユニット270及び皿右装飾ユニット275側が高くなった段差を形成することができる。これにより、皿左装飾ユニット270及び皿右装飾ユニット275と上部サイド膨出部252aとの段差を利用して、遊技者が指を引掛けることができ、上皿201内の遊技球Bを均したり、後述する演出操作部301を操作したり、する際の指掛りとすることができる。また、皿左装飾ユニット270及び皿右装飾ユニット275と上部サイド膨出部252aとの段差により、上部サイド膨出部252a上の遊技球Bが、前方へ流出することを防止することができる。
[3−5e.演出操作ユニットの全体構成]
皿ユニット200における演出操作ユニット300の全体構成について、主に図52乃至図56等を参照して詳細に説明する。図52(a)は演出操作ボタンを上方へ向けた状態で演出操作ユニットを前から見た斜視図であり、(b)は(a)の演出操作ユニットを後ろから見た斜視図である。図53は演出操作ユニットを主な部材毎に分解して前上から見た分解斜視図であり、図54は演出操作ユニットを主な部材毎に分解して前下から見た分解斜視図である。図55(a)は演出操作部ユニットが下降位置で昇降バネ下保持部材が上方へ移動端の位置の状態の演出操作ユニットの断面図であり、(b)は(a)の状態から演出操作部ユニットが上昇位置へ移動した状態の演出操作ユニットの断面図である。図56は、演出操作部ユニットが下降位置で昇降バネ下保持部材が下方へ移動端の位置の状態の演出操作ユニットの断面図である。
演出操作ユニット300は、皿ユニット200における左右方向中央に備えられており、皿ユニット200を装飾していると共に、遊技者参加型演出が実行された際に遊技者が操作して演出に参加することができるものである。演出操作ユニット300は、皿ベースユニット210と皿装飾ユニット250とに取付けられている。
演出操作ユニット300は、遊技者が操作可能な演出操作部301を備えている。演出操作部301は、遊技者が接触操作可能な接触操作部302と、遊技者が押圧操作可能な押圧操作部303と、から構成され、遊技者の操作を受付けたり、演出操作部301を可動(振動)させたりすることができ、遊技者に対して遊技球Bの打込操作だけでなく、遊技中の演出にも参加することができるようにするものである。演出操作部301は、接触操作部302が押圧操作部303の上部に設けられている。演出操作部301は、接触操作部302及び押圧操作部303が、演出操作ユニット300の外径に対して約5/8の大きさの直径の円形状に形成されている。
演出操作ユニット300は、皿ユニット200の左右方向中央の前面に設けられ外形が球状の演出操作部カバーユニット310と、演出操作部カバーユニット310が外側に取付けられており皿装飾ユニット250の前面に取付けられる操作部ベース315と、操作部ベース315の上面に設けられており演出操作部カバーユニット310の上部(ユニット上カバー312)を発光装飾させるための複数のLED320aが実装されている演出操作部外周装飾基板320と、演出操作部外周装飾基板320を上方から覆うように操作部ベース315に取付けられている外周基板カバー325と、操作部ベース315の後面に取付けられている操作部中継基板ユニット330と、を備えている。
また、演出操作ユニット300は、演出操作部301を有している演出操作部ユニット350と、演出操作部ユニット350を昇降させる演出操作部昇降機構360と、演出操作部ユニット350の突出力を調整する突出力調整機構380と、を備えている。演出操作部ユニット350は、演出操作部昇降機構360により、演出操作部カバーユニット310の上面から上方へ進退可能に設けられている。
[3−5e−1.演出操作部カバーユニット]
演出操作ユニット300の演出操作部カバーユニット310について、主に図53乃至図56等を参照して詳細に説明する。演出操作部カバーユニット310は、操作部ベース315を介して、皿装飾ユニット250の皿ユニット本体252の演出操作ユニット取付部に取付けられる。演出操作部カバーユニット310は、皿ユニット200の左右方向中央で演出操作ユニット300の外周(演出操作部ユニット350の周囲)を装飾するものである。
演出操作部カバーユニット310は、上方及び後方へ開放された半球状のユニット下カバー311と、ユニット下カバー311の上方に設けられ演出操作部301が挿通される挿通口312aを有した円環状のユニット上カバー312と、を備えている。ユニット下カバー311は、操作部ベース315の前方及び下方を覆うように半球状に形成されている。ユニット上カバー312は、ユニット下カバー311の外面と連続するように形成されている。つまり、演出操作部カバーユニット310は、外面が略球形に形成されている。因みに、本実施形態の演出操作部カバーユニット310は、直径が216mmの球形状である。
演出操作部カバーユニット310は、円環状のユニット上カバー312の軸線が、上方へ向かうに従って前方へ位置するように、傾斜した状態で取付けられる。本実施形態では、鉛直線に対して約18度(18.65度)の角度で傾斜している。
演出操作部カバーユニット310は、扉枠3に組立てた状態で、その前端が扉枠3の前端となっており、扉枠ベース101の前面からユニット下カバー311の前端までの距離が、扉枠ベース101の左右方向の全幅の約1/2の距離となっている。
演出操作部カバーユニット310は、少なくともユニット上カバー312が透光性を有しており、後述する演出操作部外周装飾基板320の複数のLEDの発光により、発光装飾させることができる。
演出操作部カバーユニット310は、皿ユニット200に組立てた状態で、前端が、上皿201や下皿202よりも前方へ大きく突出している。また、演出操作部カバーユニット310は、ユニット下カバー311の左右両側から皿左装飾体271及び皿右装飾体276が外方へ延出するように接続されている。これにより、演出操作ユニット300を目立たせていると共に、一体的な装飾により見栄えを良くしている。
[3−5e−2.操作部ベース]
演出操作ユニット300の操作部ベース315について、主に図53乃至図56等を参照して詳細に説明する。操作部ベース315は、後側が皿ベースユニット210における上皿本体212の演出操作ユニット取付部212aに取付けられる。操作部ベース315は、前方と下方がユニット下カバー311により覆われていると共に、上方がユニット上カバー312及び演出操作部301により覆われている。操作部ベース315は、上方が開放された容器状に形成されている。
操作部ベース315は、上方が開放された略立方体の箱状の本体部315aと、本体部の上端から外方へ延出しており外周が円形状に形成されているフランジ部315bと、を備えている。本体部315aは、内部に演出操作部ユニット350が収容される。また、本体部315aは、底壁に後述する演出操作部ユニット350における演出操作部昇降機構360の一対のガイドシャフト362と中央シャフト366の下端が取付けられる。また、本体部315aは、底壁の上面において、突出力調整機構380の調整スクリュー384の下端側を回転可能に支持している。更に、本体部315aの後壁の後面に、操作部中継基板ユニット330の基板ベース331が取付けられる。
フランジ部315bは、上面に演出操作部外周装飾基板320が載置される。また、フランジ部315bは、演出操作部外周装飾基板320を挟むように、円環状の外周基板カバー325が取付けられる。外周基板カバー325にユニット上カバー312が取付けられている。
操作部ベース315は、演出操作ユニット300に組立てた状態で、フランジ部315bの上面が、ユニット下カバー311の上面に対して略同一面上に位置している。
[3−5e−3.操作部中継基板ユニット]
演出操作ユニット300の操作部中継基板ユニット330について、主に図53乃至図56等を参照して詳細に説明する。操作部中継基板ユニット330は、操作部ベース315の後面に取付けられている。操作部中継基板ユニット330は、操作部ベース315における本体部315aの後面に取付けられる基板ベース331と、基板ベース331の後面に取付けられる操作部中継基板332と、操作部中継基板332を後方から覆うように基板ベース331に取付けられる基板カバー333と、を備えている。
操作部中継基板332は、演出操作部外周装飾基板320(前装飾基板321及び後装飾基板322)、ボタン外装飾基板355、振動モータ356、接触検知センサ本体358、ボタン中装飾基板364、操作ボタン昇降駆動モータ367、押圧検知センサ373、昇降検知センサ374、突出力検知センサ375、及び突出力調整駆動モータ381と、皿ベースユニット210の皿ユニット中継基板214との接続を中継している。
[3−5e−4.演出操作部ユニット]
演出操作ユニット300における演出操作部ユニット350について、主に図53乃至図56等を参照して詳細に説明する。演出操作部ユニット350は、演出操作部カバーユニット310におけるユニット上カバー312の挿通口312aから外方へ臨むように設けられており、接触操作部302や押圧操作部303として機能することができるものである。
演出操作部ユニット350は、上端側が閉鎖されている有底筒状のボタン本体351と、ボタン本体351内の上部に取付けられている円盤状の接触検知体352と、下方からボタン本体351内に挿入されている円筒状のボタンスリーブ353と、ボタンスリーブ353の下端に取付けられており演出操作部昇降機構360により昇降可能に支持される円盤状のボタンベース354と、ボタンベース354の上方に配置されており上面に複数のLED355aが実装されている円環状のボタン外装飾基板355と、を備えている。
また、演出操作部ユニット350は、ボタン本体351とボタンスリーブ353との間に配置されている振動モータ356と、振動モータ356をボタンスリーブ353に取付けているモータカバー357と、接触検知体352と接続されておりボタンスリーブ353の外周に取付けられる接触検知センサ本体358と、を備えている。
ボタン本体351は、全体が透明に形成されている。ボタン本体351は、上方へ膨出するように湾曲している円盤状の上面部351aと、上面部351aの外周から下方へ延出している筒状の筒状部351bと、筒状部351bの下端から下方へ突出している係止部351cと、を有している。上面部351aは、演出操作部カバーユニット310の球状の表面と同じ直径の球面の一部を構成する形状に形成されている。この上面部351aには、外径の約1/2の直径に形成されている円形の装飾が施されている。上面部351a(筒状部351b)の外径(直径)は、演出操作部カバーユニット310の直径の約5/8である。筒状部351bの長さ(高さ)は、上面部351aの直径の約5/8である。係止部351cは、筒状部の351bの周方向へ等間隔に四つ設けられている。係止部351cは、ボタンベース354に係止される。因みに、本実施形態のボタン本体351は、直径が約127mmである。
接触検知体352は、外周が円形で、外周から一定の幅の内側が上方へ膨出した皿状に形成されている。接触検知体352は、ボタン本体351の上面部351aにおける円形の装飾の下方の部位で、上方へ斜めに膨出しその内側が平坦に形成されている。これにより、接触検知体352がボタン本体351の装飾の一部のように見えるようになっている。接触検知体352は、外周縁の左右両端と後端から下方へ延出した平板状の下方延出片352aを有している。接触検知体352は、ボタン本体351の上面部351aの下面に取付けられている。接触検知体352は、パンチングメタルにより形成されている。接触検知体352は、パンチングメタルの複数の孔により、全体の面積に対する静電容量が抑制されており、誤検知が防止されている。また、接触検知体352をパンチングメタルとしているため、下方に設けられているボタン中装飾基板364のLED364aからの光を上方へ透過させることができ、ボタン本体351の上面部351aの中央部分を良好な状態で発光装飾させることができる。
接触検知体352は、接触検知センサ本体358における接続コネクタの外部電極端子に接続されている。これにより、接触検知体352が静電容量を検知するためのセンサ電極として機能することができ、ボタン本体351の上面や側面への被検知対象(遊技者の手)接触や接近を検知することができる。つまり、接触検知体352と接触検知センサ本体358とで、ボタン本体351を接触操作部302として機能させることができる。
ボタンスリーブ353は、上下に延びた筒状のスリーブ本体353aと、スリーブ本体353aの下端から外方へ延出している円環状のフランジ部353bと、を有している。ボタンスリーブ353は、全体が透明に形成されている。スリーブ本体353aは、外径がボタン本体351の内径の約4/7であり、長さがボタン本体351の筒状部351bの長さと略同じである。ボタンスリーブ353は、フランジ部353bを通して、ボタン外装飾基板355の複数のLED355aからの光を上方へ透過させることができる。
ボタンベース354は、ボタン本体351の外径と略同じ直径の円盤状であり、ボタン本体351の開放されている下端側を閉鎖するようにボタン本体351の下端に取付けられている。ボタンベース354は、中心に対して対称となる部位で上下に貫通している一対のガイド孔354aと、中心において上下に貫通している中央孔354bと、中央孔の内面から中心へ向かって突出している一対の案内ピン354cと、を備えている。一対のガイド孔354aは、夫々演出操作部昇降機構360のガイドシャフト362が摺動可能に挿入される。中央孔354bは、昇降カム部材371が通過可能な大きさの内径に形成されている。一対の案内ピン354cは、同一軸芯上で互いに対向していると共に、軸芯周りに回転可能に取付けられている。
ボタンベース354は、下方へ延出しており、演出操作部昇降機構360の押圧検知センサ373により検知される平板状の検知片354dを、更に有している。ボタンベース354は、ボタン本体351の係止部351cが外周面に係止される。ボタンベース354は、一対のガイド孔354aに一対のガイドシャフト362が挿通されることで、上下方向へ昇降可能に案内される。また、ボタンベース354は、一対の案内ピン354cが、昇降カム部材371のカム部371aに案内されることで、上下方向へ移動させられる。ボタンベース354は、下面に、演出操作部昇降機構360の一対の昇降バネ365の上端が当接しており、一対の昇降バネ365により上方へ付勢されている。
ボタン外装飾基板355は、上面に複数のLED355aが実装されている。複数のLED355aは、同心円の二重の円周上に列設されている。詳述すると、複数のLED355aは、ボタンスリーブ353のスリーブ本体353aよりもやや外側の部位と、フランジ部353bの幅の中央付近の部位と、に設けられている。ボタン外装飾基板355のLED355aを適宜発光させることで、ボタン本体351の上面における接触検知体352よりも外側の部位と、ボタン本体351の側面(周面)とを発光装飾させることができる。
振動モータ356は、回転軸に偏芯した錘が取付けられており、錘を回転させることで振動を発生させることができるものである。振動モータ356は、回転軸が左右方向へ延びるように配置されている。換言すると、振動モータ356は、演出操作部301の進退方向に対して直交する方向へ回転軸が延びるように配置されている。また、振動モータ356は、演出操作部301(演出操作部ユニット350)を上下方向へ案内する一対のガイドシャフト362を通る直線上の部位に設けられている。これにより、振動モータ356からの振動を演出操作部301へ良好に伝達させることができる。また、振動モータ356による振動により、一対のガイド孔354a(一対のガイドシャフト362)への影響を軽減させることができる。
接触検知センサ本体358は、静電容量センサである。接触検知センサ本体358は、詳細な図示は省略するが、サージ保護回路、発信回路、検波平滑回路、及び比較回路等を有したセンサICと、出力回路と、センサICや出力回路に電力を供給する定電圧回路と、センサ電極と、接続コネクタと、を有している。接触検知センサ本体358は、内部に有しているセンサ電極の静電容量を検知することができる。また、接触検知センサ本体358の接続コネクタは、センサ電極と接続されている外部電極端子を有しており、当該外部電極端子が接触検知体352に接続されている。つまり、接触検知センサ本体358は、接触検知体352を外部のセンサ電極として機能させることができるものである。接触検知センサ本体358は、センサ電極で静電容量を検知するとともに、外部抵抗で設定される所定の静電容量を越えたときにON信号を出力するものである。なお、本実施形態では、所定の静電容量を超えたときにON信号を出力するものであるが、静電容量の大小に応じて複数段階の信号を出力するものであっても良い。
本実施形態の演出操作部ユニット350は、ボタン本体351の上面部351aの下面に、接触検知センサ本体358により静電容量を検知するためのセンサ電極として機能させられる接触検知体352が設けられているため、接触検知体352を介してボタン本体351の上面への被検知対象(遊技者の手)接触や接近を検知することができる。また、演出操作部ユニット350の接触検知体352は、下方へ延出している複数の下方延出片352aを有しているため、演出操作部ユニット350を上方へ突出させた状態で、ボタン本体351の側面への被検知対象(遊技者の手)接触や接近を検知することができる。このようなことから、演出操作部ユニット350は、接触検知体352と接触検知センサ本体358とで、ボタン本体351を接触操作部302として機能させることができる。
この演出操作部ユニット350は、演出操作部昇降機構360により上下方向へ昇降可能に支持されている。演出操作部ユニット350は、最も下方へ移動した状態(通常の状態)では、ボタン本体351の上面部351aが、演出操作部カバーユニット310のユニット上カバー312の上面と一致しており、演出操作ユニット300が一つの球体に見えるようになっている。そして、演出操作部ユニット350を、演出操作部昇降機構360により通常の状態から上方へ移動させた状態では、ボタン本体351の上面部351aがユニット上カバー312の上面よりも上方へ突出した状態となり、昇降バネ365の付勢力に抗して下方へ押圧することで、押圧操作部303として機能することができる。
詳述すると、演出操作部ユニット350は、最も下方へ移動した状態(通常の状態)では、押圧してもこれ以上下方へ移動することはなく、押圧操作を行うことができない状態となっている。この通常の状態では、ボタンベース354の検知片354dが、演出操作部昇降機構360の押圧検知センサ373により検知されている。そして、演出操作部昇降機構360により演出操作部ユニット350を通常の状態よりも上方へ移動させた状態にすると、ボタンベース354の検知片354dが押圧検知センサ373から離れ、非検知の状態となる。そして、演出操作部ユニット350の上面を下方へ押圧し、昇降バネ365の付勢力に抗して演出操作部ユニット350を下方の移動端まで下降させると、ボタンベース354の検知片354dが押圧検知センサ373により検知される。これにより、演出操作部ユニット350(押圧操作部303)の押圧操作が検知される。
また、演出操作部ユニット350は、パンチングメタルからなる接触検知体352の上方をボタン本体351で覆っているため、接触操作部302を操作する際に、滑らかな球状のボタン本体351の上面に触れることとなり、複数の孔による凹凸を有したパンチングメタルの表面を遊技者が直接触れることはなく、遊技者に対して接触操作部302を滑らかに操作させることができる。また、接触検知体352をボタン本体351で覆っているため、ボタン本体351の表面(上面)に、微細な凹凸や複数の筋等を形成することで、接触操作部302に対して任意の触感を付与させることが可能となり、接触操作部302に対する設計自由度を高めることができ、より遊技者を楽しませられるパチンコ機1を提供することができる。
なお、上記では、ボタン本体351を透明なものとしたが、これに限定するものではなく、ボタン本体351を通して下方側が視認し難い、不透明、又は、半透明なものとしても良い。これにより、ボタン本体351を通してパンチングメタルからなる接触検知体352が見え辛くなるため、演出操作部ユニット350の見栄えを良くすることができる。また、ボタン本体351を不透明なものとした場合、透光性を有するようにすることが望ましい。これにより、下方に設けられているボタン外装飾基板355のLED355aやボタン中装飾基板364のLED364a等からの光により、ボタン本体351を発光装飾させることができ、ボタン本体351の発光演出により遊技者を楽しませることができる。
[3−5e−5.演出操作部昇降機構]
演出操作ユニット300における演出操作部昇降機構360について、主に図53乃至図56等を参照して詳細に説明する。演出操作部昇降機構360は、操作部ベース315に取付けられており、演出操作部ユニット350を昇降させることができるものである。演出操作部昇降機構360は、演出操作部ユニット350の下方で操作部ベース315の本体部315a内に取付けられており外周が略円形状の昇降機構ベース361と、昇降機構ベース361の中心軸を対称に配置されており下端が操作部ベース315の本体部315aの底壁に取付けられていると共に上端が操作部ベース315及びボタンベース354を貫通して上方へ延出している円柱状の一対のガイドシャフト362と、一対のガイドシャフト362の上端同士を連結しており外周がボタンスリーブ353の内径よりも小さい円盤状の上部ベース363と、上部ベース363の上面に取付けられており上方へ光を照射可能な複数のLED364aが実装されているボタン中装飾基板364と、を備えている。
また、演出操作部昇降機構360は、一対のガイドシャフト362が夫々挿通されておりボタンベース354を上方へ付勢している一対の昇降バネ365と、昇降機構ベース361及びボタンベース354の中心において上下に貫通しており下端が本体部315aの底壁に取付けられていると共に上端が上部ベース363に取付けられている中央シャフト366と、を備えている。
更に、演出操作部昇降機構360は、昇降機構ベース361の下面に回転軸が上方へ突出するように取付けられている操作ボタン昇降駆動モータ367と、操作ボタン昇降駆動モータ367の回転軸に取付けられている平歯車状の昇降駆動ギア368と、昇降駆動ギア368と噛合しており昇降機構ベース361の上側に回転可能に取付けられている平歯車状の従動ギア369と、従動ギア369により回転させられ中央シャフト366が挿通されて回転可能に取付けられている昇降カム駆動ギア部材370と、を備えている。
また、演出操作部昇降機構360は、昇降カム駆動ギア部材370と下端が連結されていると共に中央シャフト366が挿通されて回転可能に取付けられており回転することでボタンベース354を昇降させる昇降カム部材371と、昇降駆動ギア368、従動ギア369、及び昇降カム駆動ギア部材370を上方から覆うように昇降機構ベース361の上側に取付けられている円盤状のギアカバー372と、を備えている。
また、演出操作部昇降機構360は、昇降機構ベース361に取付けられており押圧操作部303の押圧操作を検知する押圧検知センサ373と、昇降機構ベース361に取付けられており昇降カム駆動ギア部材370(昇降カム部材371)の回転位置を検知することで演出操作部ユニット350の昇降を検知する昇降検知センサ374と、昇降機構ベース361に取付けられており突出力調整機構380の昇降バネ下保持部材385の昇降を検知することで演出操作部ユニット350の突出力を検知する突出力検知センサ375と、を備えている。
昇降機構ベース361は、円盤状に形成されているベース本体361aと、ベース本体361aから下方へ突出している複数の脚部361bと、ベース本体361aを貫通しており一対のガイドシャフト362と共に昇降バネ365が通過可能な一対の貫通孔361cと、を備えている。昇降機構ベース361のベース本体361aは、外径が、操作部ベース315における本体部315aの内周径よりも若干小さい大きさに形成されている。ベース本体361aには、従動ギア369、昇降カム駆動ギア部材370、ギアカバー372、押圧検知センサ373、及び突出力検知センサ375が、上面に取付けられている。また、ベース本体361aには、操作ボタン昇降駆動モータ367、昇降検知センサ374、及び突出力調整駆動モータ381が、下面に取付けられている。昇降機構ベース361は、脚部361bの下端が操作部ベース315における本体部315aの底壁に取付けられる。これにより、操作部ベース315の本体部315aの底壁と昇降機構ベース361のベース本体361aとの間に、突出力調整機構380が配置される空間が形成されている。一対の貫通孔361cは、昇降機構ベース361のベース本体361aにおいて、中心から前方及び後方へ、ベース本体361aの直径の半分の距離の位置に夫々設けられている。
一対のガイドシャフト362は、昇降機構ベース361のベース本体361aにおいて、中心から前方及び後方へ、ベース本体361aの直径の半分の距離の位置に設けられている一対の貫通孔361cを貫通している。中央シャフト366は、昇降機構ベース361のベース本体361aの中心を貫通している。一対のガイドシャフト362及び中央シャフト366は、夫々の下端が操作部ベース315における本体部315aの底壁に取付けられていると共に、夫々の上端が上部ベース363に取付けられている。一対のガイドシャフト362及び中央シャフト366は、金属棒によって形成されている。
上部ベース363は、外径が昇降機構ベース361のベース本体361aの外径の約1/2の大きさに形成されている。上部ベース363は、下方へ突出している下突部を有している。上部ベース363は、下突部をギアカバー372の上突部に当接させることにより、上部ベース363と昇降機構ベース361との間に、昇降カム部材371を収容可能な空間を形成することができる。
ボタン中装飾基板364は、上面に実装されている複数のLED364aがフルカラーLEDとされている。ボタン中装飾基板364は、複数のLED364aを適宜発光させることで、ボタン本体351の上面の中央部分を発光装飾させることができる。
一対の昇降バネ365は、コイルスプリングとされており、夫々においてガイドシャフト362が挿通されている。一対の昇降バネ365は、下端が突出力調整機構380の昇降バネ下保持部材385に当接していると共に、上端がボタンベース354に当接している。
昇降カム駆動ギア部材370は、従動ギア369と噛合する平歯車状のギア部370aと、ギア部370aから上方へ突出しており昇降カム部材371の下端が連結される連結部370bと、ギア部370aから下方へ筒状に突出していると共に対向している二箇所が切欠かれており昇降検知センサ374により検知される昇降検知片370cと、を備えている。昇降カム駆動ギア部材370は、ギア部370aの中心に中央シャフト366が挿入されることで、回転可能に取付けられる。
昇降カム部材371は、円柱状に形成されており、中心に中央シャフト366が挿通されることで、回転可能に取付けられる。昇降カム部材371は、ギアカバー372を貫通しており、上部ベース363と昇降機構ベース361との間に設けられている。昇降カム部材371は、円柱状の外周面において周方向へ180度離間しており、外方へ突出している一対のカム部371aを備えている。一対のカム部371aは、ボタンベース354の案内ピン354cを案内するものである。
カム部371aは、下端付近において軸芯に対して直角方向へ延びている第一カム371bと、第一カム371bの中間で上方へ窪んでいる係止部371cと、第一カム371bの一方の端部から軸芯と平行に上方へ延びている第二カム371dと、第一カム371bの第二カム371dとは反対側の端部から螺旋状に上方へ延びている第三カム371eと、を備えている(図55等を参照)。第二カム371dと第三カム371eは、同じ高さまで上方へ延びており、隣接するカム部371a同士の間では、ボタンベース354の案内ピン354cの直径よりも小さい距離で離間している。
また、昇降カム部材371は、下端に昇降カム駆動ギア部材370の連結部370bと連結する被連結部371fを備えている。
昇降カム部材371は、カム部371aの第二カム371dが、昇降カム部材371の平面視において反時計回りの方向へ回転させた時に、第一カム371bの後端側から上方へ延出するように形成されている。昇降カム部材371は、回転することで、カム部371aによりボタンベース354の案内ピン354cを案内することができ、昇降バネ365により上方へ付勢されているボタンベース354(演出操作部ユニット350)を昇降させることができる。
ギアカバー372は、昇降バネ365及び昇降カム部材371が通過可能な貫通孔を有している。また、ギアカバー372は、上部ベース363の下突部と対面する部位に、上方へ突出している上突部を有している。ギアカバー372は、上突部を上部ベース363の下突部の下端に当接させることにより、上部ベース363と昇降機構ベース361との間に、昇降カム部材371を収容可能な空間を形成することができる。
押圧検知センサ373は、演出操作部ユニット350におけるボタンベース354の検知片354dを検知することで、演出操作部ユニット350(押圧操作部303)の押圧操作を検知するものである。押圧検知センサ373は、演出操作部ユニット350が最も下方へ移動した状態(通常の状態)では、ボタンベース354の検知片354dを常時検知している。この押圧検知センサ373は、演出操作部昇降機構360により演出操作部ユニット350を通常の状態よりも上方へ移動させると、ボタンベース354の検知片354dが離れるため、非検知の状態となる。そして、押圧検知センサ373は、演出操作部ユニット350の上面が下方へ押圧されて、昇降バネ365の付勢力に抗して演出操作部ユニット350が下方の移動端まで下降させると、ボタンベース354の検知片354dを検知し、演出操作部ユニット350(押圧操作部303)の押圧操作を検知することができる。
昇降検知センサ374は、昇降カム駆動ギア部材370の昇降検知片370cを検知することで、昇降カム駆動ギア部材370の連結部370bに連結されている被連結部371fを介して、昇降カム部材371の回転位置を検知している。
突出力検知センサ375は、突出力調整機構380における昇降バネ下保持部材385の検知片385dを検知するものである。
演出操作部昇降機構360は、前後に並んだ一対のガイドシャフト362によりボタンベース354を介して演出操作部ユニット350を昇降可能に支持することができると共に、一対の昇降バネ365によりボタンベース354を介して演出操作部ユニット350を上方へ付勢することができる。また、演出操作部昇降機構360は、操作ボタン昇降駆動モータ367により昇降カム部材371を回転させることで、演出操作部ユニット350(演出操作部301)を、演出操作部カバーユニット310に対して昇降させることができる。また、演出操作部昇降機構360は、ボタン中装飾基板364に実装されている複数のLED364aを適宜発光させることで、ボタン本体351の上面の中央部分を発光装飾させることができる。
演出操作部昇降機構360は、通常の状態では、昇降カム部材371の下端側に設けられている係止部371cに、ボタンベース354の案内ピン354cが係止されている(図55(a)を参照)。この通常の状態では、ボタンベース354を介して演出操作部ユニット350が下方への移動端に位置しており、演出操作部ユニット350(押圧操作部303)を下方へ押圧しても、演出操作部ユニット350は下方へ移動することはない。従って、通常の状態では、押圧操作部303の押圧操作が検知されない。また、通常の状態では、演出操作部ユニットカバー310におけるユニット上カバー312の表面(上面)と、演出操作部ユニット350におけるボタン本体351の上面とが、一致しており、演出操作部ユニットカバー310とボタン本体351とで一つの球体を形成している。
通常の状態(演出操作部ユニット350が下降位置の状態)で、操作ボタン昇降駆動モータ367により昇降駆動ギア368を平面視において反時計回りの方向へ回転させると、昇降駆動ギア368と噛合している従動ギア369を介して昇降カム駆動ギア部材370が平面視反時計回りの方向へ回転し、昇降カム駆動ギア部材370と連結されている昇降カム部材371も同じ方向へ回転することとなる。この昇降カム部材371が反時計回りの方向へ回転すると、図55(a)において正面に見えているカム部371aが右方へ移動することとなり、ボタンベース354の案内ピン354cが、係止部371cから第一カム371bにおける係止部371cの左方の部位へ転動すると共に、案内ピン354cを介してボタンベース354が昇降バネ365の付勢力に抗して僅かに下方へ移動する。
そして、昇降カム部材371の回転に伴って、第一カム371bに沿って相対的に左方へ転動する案内ピン354cが、第一カム371bの左端から第二カム371d側へ位置すると、第二カム371dが第一カム371bに対して垂直に上方へ延びていることから、昇降バネ365の付勢力により案内ピン354cが第二カム371dに沿って上方へ移動することとなり、案内ピン354cと一緒にボタンベース354が上昇して、演出操作部ユニット350が上昇位置の状態となる。この状態では、押圧検知センサ373から検知片354dが離れるため、押圧検知センサ373が非検知の状態となっている。
なお、昇降バネ365の下端が当接している突出力調整機構380の昇降バネ下保持部材385は、詳細は後述するが、突出力調整駆動モータ381により上下方向の様々な位置に移動させることができる。そして、昇降バネ下保持部材385の上下方向の位置に応じて、昇降バネ365の圧縮量を変化させることができるため、昇降バネ365の圧縮量に応じた突出力で演出操作部ユニット350を上昇位置へ突出させることができる。
演出操作部ユニット350が上昇位置の状態では、図55(b)に示すように、ボタンベース354の案内ピン354cが、一方のカム部371aの第二カム371dと残りのカム部371aの第三カム371eとに接した状態となっている。この状態で、操作ボタン昇降駆動モータ367の駆動が一旦停止される。
演出操作部ユニット350が上昇位置の状態では、ボタンベース354の上面が上部ベース363の下面に当接しており、ボタンベース354のこれ以上の上方への移動が規制されている。また、演出操作部ユニット350が上昇位置の状態では、演出操作部ユニット350(演出操作部301)全体が上方へ移動していると共に、ボタン本体351の上面部351aがユニット上カバー312の上面よりも上方へ突出している。
この上昇位置の状態で、演出操作部ユニット350のボタン本体351(押圧操作部303)を、昇降バネ365の付勢力よりも強い力で下方へ押圧した場合、演出操作部ユニット350が昇降バネ365の付勢力に抗して下方へ移動し、ボタンベース354がギアカバー372に当接することとなる。ボタンベース354がギアカバー372に当接することで、ボタンベース354が下降位置の状態となり、ボタンベース354と共に演出操作部ユニット350(押圧操作部303)も下降位置の状態となる。
このように、ボタンベース354がギアカバー372に当接すると、ボタンベース354から下方へ突出している検知片354dが、押圧検知センサ373に検知された状態となり、演出操作部ユニットのボタン本体351(押圧操作部303)の押圧が検知される。
演出操作部ユニット350(押圧操作部303)を、上昇位置から下降位置へ戻すには、操作ボタン昇降駆動モータ367により、昇降カム部材371を平面視反時計回りの方向へ回転させると、図55(b)において、ボタンベース354の案内ピン354cの左上と当接している第三カム371eが、右方(案内ピン354cの方向)へ移動することとなるため、第三カム371eによって案内ピン354cが下方へ押圧され、案内ピン354cを介してボタンベース354が昇降バネ365の付勢力に抗して下方へ移動することとなる。
なお、演出操作部ユニット350を下降位置へ戻す際に、突出力調整機構380の突出力調整駆動モータ381により昇降バネ下保持部材385を下方へ移動させて、昇降バネ365の圧縮量を小さくした状態とする(図56を参照)。これにより、演出操作部ユニット350を上方へ付勢している昇降バネ365の付勢力が弱くなるため、ボタンベース354の案内ピン354cを介して昇降カム部材371の第三カム371eに作用する力も弱くなり、昇降カム部材371を回転させる操作ボタン昇降駆動モータ367にかかる負荷を軽減させることができ、操作ボタン昇降駆動モータ367の破損(故障)を低減させることができる。また、操作ボタン昇降駆動モータ367として、トルクの低い安価なものを用いることができる。
そして、昇降カム部材371の回転に伴って案内ピン354cが第三カム371eの下端から第一カム371b側へ移動すると、ボタンベース354の下方への移動が停止し、案内ピン354cが第一カム371bに沿って転動する。その後、案内ピン354cが第一カム371bの途中の係止部371cの位置に到達すると、昇降バネ365の付勢力により案内ピン354cが上方へ窪んだ係止部371c内に挿入されると共に、操作ボタン昇降駆動モータ367による昇降カム部材371の回転を停止させることで、演出操作部ユニット350が元の下降位置の状態となる。
なお、上記では、演出操作部昇降機構360において、操作ボタン昇降駆動モータ367により昇降カム部材371を反時計回りの方向へ回転させることにより、ボタンベース354の案内ピン354cを、第一カム371b(係止部371c)から第二カム371dへ移動させて、ボタンベース354(ボタン本体351)を下降位置から上昇位置へ一気に突出させる例を説明したが、ボタンベース354の案内ピン354cが昇降カム部材371の係止部371cに係止されてボタン本体351(演出操作部ユニット350)が下降位置に移動している通常の状態において、操作ボタン昇降駆動モータ367により昇降カム部材371を平面視において時計回りの方向へ回転させるようにしても良い。因みに、本実施形態における演出操作部昇降機構360によるボタン本体351(演出操作部ユニット350)の昇降距離は、約40mmである。
通常の状態で昇降カム部材371を時計周りの方向へ回転させると、案内ピン354cが第一カム371bから第三カム371eへ移動し、昇降バネ365の付勢力により案内ピン354cが第三カム371eに沿って上方へ移動することとなる。そして、案内ピン354cが第三カム371eの途中の位置の時に、昇降カム部材371の回転を停止させると、ボタン本体351を下降位置と上昇位置との間の任意の位置で上方への突出を停止させることができる。そして、ボタン本体351を下降位置よりも上方の位置へ突出させることで、昇降バネ365の付勢力に抗してボタン本体351を下方へ押圧することが可能となり、ボタン本体351を押圧操作部303として機能させることができる。
なお、第三カム371eによりボタン本体351を上方へ突出させる際には、突出力調整機構380の昇降バネ下保持部材385を下方へ移動させて、昇降バネ365の付勢力を弱くしておくことが望ましい。これにより、昇降カム部材371(操作ボタン昇降駆動モータ367)の回転にかかる負荷を軽減させることができると共に、ボタン本体351の押圧操作の操作感を軽くすることができる。
このように、昇降カム部材371の回転位置に応じて、ボタン本体351(演出操作部ユニット350)の突出量を変化させることができるため、遊技状態に応じて(例えば、第一始動口2002や第二始動口2004への遊技球Bの受入れにより抽選される特別抽選結果に応じて)、ボタン本体351の突出量を異ならせることで、遊技に対する期待度を遊技者に示唆させることができる。
なお、昇降カム部材371の第三カム371eの途中に、案内ピン354cを係止可能な浅い凹部を少なくとも一つ設けるようにしても良い。これにより、同じ突出量の位置へ安定してボタン本体351(演出操作部ユニット350)を突出させることができ、突出量のバラツキを防止することができる。また、第三カム371eの途中の少なくとも一か所に凹部を設けるようにした場合、凹部に案内ピン354cが係止されることで、操作ボタン昇降駆動モータ367により昇降カム部材371を回転停止させ続ける必要が無く、操作ボタン昇降駆動モータ367にかかる負荷を軽減させることができる。
[3−5e−6.突出力調整機構]
演出操作ユニット300における突出力調整機構380について、主に図53乃至図56等を参照して説明する。突出力調整機構380は、演出操作部ユニット350を上方へ付勢している昇降バネ365の圧縮量を変化させることで、演出操作部ユニット350(押圧操作部303)が上方へ突出する勢い(突出力)を変化させることができるものである。突出力調整機構380は、操作部ベース315における本体部315aの底壁と、昇降機構ベース361のベース本体361aとの間に設けられている。
突出力調整機構380は、昇降機構ベース361のベース本体361aの下面に取付けられている突出力調整駆動モータ381と、突出力調整駆動モータ381の回転軸に取付けられている平歯車状のピニオンギア382と、ピニオンギア382と噛合しておりベース本体361aの下面に回転可能に取付けられている伝達ギア383と、伝達ギア383と噛合している平歯車状のギア部384a、及びギア部384aから下方へ円柱状に延出しており外周にスパイラル状の溝が形成されているスクリュー部384bを有しており、中央シャフト366が挿通されて回転可能に支持されている調整スクリュー384と、調整スクリュー384のスクリュー部384bと噛合しており一対のガイドシャフト362が貫通していると共に一対の昇降バネ365の下端が当接している昇降バネ下保持部材385と、を備えている。
突出力調整駆動モータ381は、昇降機構ベース361のベース本体361aの下面との間に隙間が形成されるように、ベース本体361aの下面に取付けられている。突出力調整駆動モータ381は、ベース本体361aとの間の隙間に回転軸が突出している。
調整スクリュー384は、上下が、操作部ベース315における本体部315aの底壁から、昇降機構ベース361のベース本体361aまでに亘る長さに形成されている。調整スクリュー384のスクリュー部384bは、ギア部384aよりも大きい直径の円柱状に形成されている。
昇降バネ下保持部材385は、前後に延びている本体部385aと、本体部385aの中央で上下に貫通しておりスクリュー部384bと螺合している螺合孔385bと、本体部385aの前後両端に設けられており昇降バネ365の下端を収容可能な下方へ凹んだバネ保持凹部385cと、本体部385aの前端から上方へ延出している平板状の検知片385dと、を有している。昇降バネ下保持部材385は、一対のバネ保持凹部385cの中央において、ガイドシャフト362が夫々貫通している。検知片385dは、演出操作部昇降機構360の突出力検知センサ375により検知される。
突出力調整機構380は、突出力調整駆動モータ381によりピニオンギア382を回転させると、伝達ギア383及びギア部384aを介して調整スクリュー384を中央シャフト366の周りに回転させることができる。そして、突出力調整機構380は、突出力調整駆動モータ381により調整スクリュー384を回転させることで、スクリュー部384bと噛合している螺合孔385bにより昇降バネ下保持部材385を上下方向へ移動させることができる。
突出力調整機構380は、昇降バネ下保持部材385を上方へ移動させると、バネ保持凹部385cに保持されている昇降バネ365の下端が上方へ移動することとなり、昇降バネ365の圧縮量が大きくなる。一方、昇降バネ下保持部材385を下方へ移動させると、バネ保持凹部385cに保持されている昇降バネ365の下端が下方へ移動することとなり、昇降バネ365の圧縮量が小さくなる(図56を参照)。つまり、昇降バネ下保持部材385を上方へ移動させると、昇降バネ365による演出操作部ユニット350を上方へ付勢する付勢力を大きくすることができ、昇降バネ下保持部材385を下方へ移動させると、昇降バネ365による演出操作部ユニット350を上方へ付勢する付勢力を小さくすることができる。これにより、突出力調整機構380によって、演出操作部ユニット350の上方への突出力を調整することができる。
昇降バネ下保持部材385の検知片385dは、昇降バネ下保持部材385を最も上昇させた時に、突出力検知センサ375により検知される。つまり、昇降バネ365の圧縮量が最も大きくなる状態の時に、検知片385dが突出力検知センサ375により検知される。これにより、突出力調整駆動モータ381により昇降バネ下保持部材385を上方へ移動させている時に、突出力検知センサ375が検知片385dを検知すると、突出力調整駆動モータ381による昇降バネ下保持部材385の上方への移動を停止させるようにすることで、昇降バネ365のこれ以上の圧縮を防止することができ、突出力調整機構380の破損を防止することができる。
また、突出力調整機構380は、上述したように、演出操作部ユニット350の突出力を適宜調整することができるため、演出操作部ユニット350が下降位置の状態で、接触検知体352によりボタン本体351への被検知対象(例えば、遊技者の手指等)の接触又は接近を検知して、演出操作部昇降機構360により演出操作部ユニット350を突出させて被検知対象に当接させるようにした時に、昇降バネ下保持部材385の上下方向の位置を適宜選択してボタン本体351の突出力を異ならせるようにしても良い。これにより、ボタン本体351が上方へ突出した時に、遊技者の手指等にかかる強さを異ならせることができるため、ボタン本体351が強く当接すると、遊技者に対して何か良いことがあるのではないかと思わせることができ、遊技者の遊技に対する期待感を高めさせることができる。従って、突出力調整機構380によれば、遊技状態に応じて(例えば、第一始動口2002や第二始動口2004への遊技球Bの受入れにより抽選される特別抽選結果に応じて)、ボタン本体351の突出力を強くしたり弱くしたりすることにより、遊技に対する期待度を遊技者に示唆させることができる。
ところで、バネの付勢力を変化させる方法として、バネに捩れを加えることにより付勢力を変化させることが考えられる。しかしながら、演出操作部ユニット350を突出させるためには圧縮されたバネ(圧縮コイルバネ)を用いる必要があり、圧縮コイルバネに捩れを加えて付勢力を変化させるようにすると、本来の使用とは異なる無理な応力が圧縮コイルバネに作用することとなり、内部組織が早期に劣化して破損してしまう恐れがある。これに対して、本実施形態の突出力調整機構380では、昇降バネ下保持部材385の上下方向への移動により昇降バネ365の圧縮量を変化させることで、演出操作部ユニット350の突出力(付勢力)を調整するようにしているため、昇降バネ365に無理な応力が作用することはなく、昇降バネ365が早期に劣化してしまうことを低減させることができ、演出操作部ユニット350を長期に亘って安定的に突出させることができる。
[3−5e−7.演出操作ユニットの作用]
次に、演出操作ユニット300の作用について、主に図57及び図58等を参照して詳細に説明する。図57は、演出操作ユニットを押圧操作部の押圧方向から見た平面図において演出操作部外周装飾基板、ボタン外装飾基板、及びボタン内装飾基板の位置関係を示す説明図である。図58(a)は通常の状態で示す皿ユニットの正面図であり、(b)は演出操作部ユニットが上昇位置の時の皿ユニットの正面図である。演出操作ユニット300は、全体が球状に形成されており、上面に遊技者が操作可能な演出操作部301を備えている。演出操作部301は、遊技者の手等の接触や接近による操作が可能な接触操作部302と、押圧操作が可能な押圧操作部303とで構成されている。接触操作部302は、押圧操作部303(ボタン本体351)の上部に設けられている。
演出操作ユニット300は、上方へ突出可能な押圧操作部303(演出操作部ユニット350)の突出方向が、鉛直方向に対して上方が前方へ位置するように傾斜した状態で皿ユニット200に組立てられている。つまり、演出操作部301の中央が、球状の演出操作ユニット300の頂点よりも前方に位置している。これにより、本パチンコ機1の前方に着座した遊技者から、演出操作部301が見え易くなっている。
演出操作ユニット300は、通常の状態では、押圧操作部303(演出操作部ユニット350)が下降位置の状態となっており、演出操作部ユニット350のボタン本体351の湾曲している上面が、演出操作部カバーユニット310の球面状の表面と一致している。また、通常の状態では、押圧操作部303を下方へ押圧しても、押圧操作部303(演出操作部ユニット350)が下方へ移動することはない。従って、通常の状態では、遊技者に対して演出操作ユニット300が単なる球状の装飾体のように見え、操作可能なものであることを認識させ難くしている。
演出操作ユニット300は、図57に示すように、押圧操作部303(演出操作部ユニット350)の外周を囲んでいるユニット上カバー312の下方に演出操作部外周装飾基板320が配置されていると共に、押圧操作部303の外縁付近の内側に円環状のボタン外装飾基板355と、更にその内側にボタン中装飾基板364とが配置されている。演出操作ユニット300は、ボタン中装飾基板364を中心にして、ボタン外装飾基板355、演出操作部外周装飾基板320の順に、外方へ配置されている。なお、ボタン中装飾基板364とボタン外装飾基板355の内側のLED355aは、接触検知体352の下方に配置されているが、接触検知体352がパンチングメタルにより形成されていることで透光性を有しているため、それらからの光を上方(遊技者側)へ良好に透過させることができる。
演出操作ユニット300は、演出操作部外周装飾基板320のLED320aにより、環状のユニット上カバー312を発光装飾させることができる。また、ボタン外装飾基板355のLED355aにより、ボタン本体351の上面の周縁付近と外周面とを発光装飾させることができる。更に、ボタン中装飾基板364のLED364aにより、ボタン本体351の上面の中央部分を発光装飾させることができる。
演出操作部外周装飾基板320の複数のLED320a、ボタン外装飾基板355の複数のLED355a、及びボタン中装飾基板364の複数のLED364aは、夫々において円周上に列設されているため、周方向へ順次発光させることで、押圧操作部303の中央を中心にして光が回転するような発光演出を遊技者に見せることができる。また、複数のLED320a、LED355a、及びLED363aは、同心円状に配置されているため、押圧操作部303の中央から外側へ光が広がるような発光演出や、外側から押圧操作部303の中央へ光が収束するような発光演出を遊技者に見せることができる。
演出操作ユニット300は、通常の状態では、図58(a)に示すように、押圧操作部303(演出操作部ユニット350)が、その上面をユニット上カバー312の表面と一致させた下降位置の状態となっている。この状態では、押圧操作部303の押圧操作が不能な状態となっている。一方、接触操作部302では、実行される遊技者参加型演出に応じて、接触操作を可能にすることができる。
押圧操作部303(演出操作部ユニット350)を突出させていない通常の状態での演出(遊技者参加型演出)としては、例えば、演出操作ユニット300の上面に触れるように促す演出画像を演出表示装置1600に表示したり、音声や効果音等を出力したりする。そして、接触検知体352によりボタン本体351への接触(又は接近)を検知したら、次の演出段階へ移行させる。なお、接触を検知した時に、ボタン外装飾基板355のLED355aやボタン中装飾基板364のLED364aの発光によりボタン本体351を発光装飾させることで、遊技者に対して接触操作が受付けられたことを認識させることができ、接触操作部302に対する操作感を付与させるようにしても良い。この際に、ボタン本体351の発光色や、発光輝度、発光パターン等により、遊技(例えば、「大当り」遊技のような遊技者が有利となる有利遊技状態の発生)に対する期待度を遊技者に示唆させるようにしても良い。
或いは、接触検知体352によりボタン本体351への接触(又は接近)を検知した時に、振動モータ356の駆動によりボタン本体351を振動させるようにしても良い。これにより、接触操作部302に対する操作感を付与することができ、遊技者に対して接触操作が受付けられたことを強く認識させることができる。なお、この際に、振動モータ356により強い振動を与えたり、弱い振動を与えたり、所定のリズムを有した振動を与えたりすることにより、遊技に対する期待度を遊技者に示唆させるようにしても良い。
また、通常の状態での演出(遊技者参加型演出)としては、演出操作ユニット300の上面に触れるように促す演出画像を演出表示装置1600に表示したり、音声や効果音等を出力したりした後に、接触検知体352によりボタン本体351の上面に対して遊技者(の手や指)の接触を検知したら、演出操作部昇降機構360によりボタン本体351(演出操作部ユニット350)を、昇降バネ365の付勢力により上方へ突出(ポップアップ)させる。詳述すると、通常の状態で、操作ボタン昇降駆動モータ367により、昇降カム部材371を平面視において反時計回りの方向へ回転させると、ボタンベース354の案内ピン354cがカム部371a(第一カム371b)から外れて、一対の昇降バネ365の付勢力により、ボタンベース354と共に演出操作部ユニット350(ボタン本体351、押圧操作部303)が勢いよく上方へ突出して上昇位置の状態となる(図55(b)を参照)。この上昇位置の状態では、ボタン本体351の上面がユニット上カバー312の上面よりも大きく上方に位置しており、ボタン本体351が上方へ突出している。そして、上記のようにボタン本体351が上方へ突出することにより、ボタン本体351に触れた手指が、ボタン本体351と共に上方へ押上げられるため、遊技者を大いに驚かせることができ、遊技者の関心を強く引付けさせることができる。
その後、ボタン本体351(押圧操作部303)を押圧操作させる演出へ移行し、遊技者に対して押圧操作部303の押圧操作を楽しませる。詳述すると、ボタン本体351(押圧操作部303)が上昇位置の状態で、ボタン本体351を昇降バネ365の付勢力に抗して下方へ押圧すると、ボタン本体351(演出操作部ユニット350)が下方へ移動し、ボタン本体351の上面がユニット上カバー312の上面と同一面上となると共に、ボタンベース354の検知片354dが押圧検知センサ373により検知される。これにより、ボタン本体351(押圧操作部303)の押圧操作が検知されることとなり、押圧操作を契機として演出を変化させて、遊技者参加型演出により遊技者を楽しませることができる。
なお、上記の演出の際に、突出力調整機構380により、ボタン本体351を突出させる突出力(勢い)を強くしたり弱くしたりすることで、突出力の強弱によって遊技に対する期待度を遊技者に示唆させるようにしても良い。また、ボタン本体351のポップアップ時や押圧操作時に、振動モータ356によりボタン本体351を振動させるようにしても良い。
演出操作部ユニット350を突出させる演出において、接触検知体352により、遊技者の手指等が、上方へ突出するボタン本体351の移動範囲内(突出範囲内)に接近したことを検知した時に、ボタン本体351(演出操作部ユニット350)を上方へ突出させるようにしても良い。これにより、遊技者の手指等に、ボタン本体351が当接して衝撃が与えられるため、遊技者をビックリさせることができ、遊技者の関心を強く引付けさせることができる。この場合でも、突出力調整機構380により、ボタン本体351が突出かる突出力を強くしたり弱くしたりして、突出力の強弱により遊技に対する期待度を遊技者に示唆させるようにしても良い。
また、演出操作部ユニット350を突出させる演出において、接触検知体352により、遊技者の手指等が、上方へ突出するボタン本体351の突出範囲外で、突出したボタン本体351から所定距離の範囲内に接近したことを検知した時に、ボタン本体351(演出操作部ユニット350)を上方へ突出させるようにしても良い。これにより、遊技者の手指等に、ボタン本体351の突出により発生する風圧を当てることができるため、遊技者を驚かせることができ、遊技者の関心を強く引付けさせることができる。この場合でも、突出力調整機構380により、ボタン本体351が突出かる突出力を強くしたり弱くしたりして、遊技者の手指等に当る風圧の強弱により遊技に対する期待度を遊技者に示唆させるようにしても良い。
更に、演出操作部ユニット350を突出させる演出として、接触検知体352による遊技者の手指等の検知に関わらず、ボタン本体351(演出操作部ユニット350)を上方へ突出させるようにしても良い。この際に、突出力調整機構380により、強い突出力でボタン本体351を突出させると、ボタン本体351が勢い良く突出して音(突出音)が発生するため、突出音により遊技者を驚かせることができる。また、突出力調整機構380により、弱い突出力でボタン本体351を突出させると、ボタン本体351が静かに突出することから、遊技者に対してボタン本体351の突出に気付かせ難くすることができ、いつの間にかボタン本体351が突出していることで遊技者を驚かせることができる。
演出操作部ユニット350(ボタン本体351)を突出させた後の演出としては、突出力調整機構380により昇降バネ365の付勢力を弱くして、ボタン本体351(押圧操作部303)を、一般的な押圧ボタンと同様の押圧操作させるような演出を実行するようにしても良い。或いは、突出力調整機構380により昇降バネ365の付勢力を強くして、遊技者に対して、強い力でボタン本体351を押圧させるような演出を実行するようにしても良い。
また、演出操作部ユニット350(ボタン本体351)を突出させた後の演出としては、突出しているボタン本体351に対して接触操作させるような演出を実行するようにしても良い。この際に、接触検知体352には、下方へ延出した下方延出片352aを有しているため、ボタン本体351の側面を接触操作させるようにしても良い。また、この際に、突出力調整機構380により昇降バネ365の付勢力を強くしておくことが望ましく、これにより、突出しているボタン本体351を動き難くすることができ、ボタン本体351(接触操作部302)の接触操作を行い易いものとすることができる。
なお、演出操作部ユニット350を突出させる演出として、上記では、演出操作部昇降機構360において、操作ボタン昇降駆動モータ367により昇降カム部材371を反時計回りの方向へ回転させることにより、ボタンベース354の案内ピン354cを、第一カム371b(係止部371c)から第二カム371dへ移動させて、ボタンベース354(ボタン本体351)を下降位置から上昇位置へ一気に突出させる例を示したが、これに限定するものではない。
例えば、ボタンベース354の案内ピン354cが昇降カム部材371の係止部371cに係止されてボタン本体351(演出操作部ユニット350)が下降位置に移動している通常の状態において、操作ボタン昇降駆動モータ367により昇降カム部材371を平面視において時計回りの方向へ回転させることにより、案内ピン354cを第一カム371bから第三カム371eへ移動させ、第三カム371eの途中で昇降カム部材371の回転を停止させて、ボタン本体351を下降位置と上昇位置との間の位置で上方への突出を停止させるようにしても良い。この際に、突出力調整機構380の昇降バネ下保持部材385を下方へ移動させて、昇降バネ365の付勢力を弱くしておく。
このように、昇降カム部材371の第三カム371eによりボタン本体351を途中まで突出させるようにした場合でも、ボタン本体351を押圧操作することができ、ボタン本体351を押圧操作部303として機能させて、遊技者参加型演出を遊技者に楽しませることができる。この場合、昇降カム部材371の回転位置に応じて、ボタン本体351の上方へ突出量を異ならせることができるため、ボタン本体351の突出量に応じて、遊技に対する期待度を示唆させることができ、遊技者を楽しませることができる。
更に、突出させた演出操作部ユニット350(ボタン本体351)を押圧操作させる演出として、演出操作部ユニット350を突出させた後に、昇降バネ下保持部材385を下方へ移動させて昇降バネ365の圧縮を最小の状態にする。これにより、昇降バネ365の付勢力が最弱の状態となっているため、軽い(弱い)力で演出操作部ユニット350を押圧操作することができ、押圧操作の操作性を高めて押圧操作を楽しませることができる。また、演出操作部ユニット350(ボタン本体351)を押圧操作させる演出として、抽選された特別抽選結果に応じて、昇降バネ下保持部材385を上下方向の適宜の位置にして昇降バネ365の付勢力を最強から最弱までの何れかの強さとするようにしても良い。これにより、遊技者に演出操作部ユニット350を強く押させたり弱く押させたりすることができるため、演出操作部ユニット350の操作力の違いにより遊技者を楽しませることができると共に、より多彩な演出を提示することができ、遊技者を飽きさせ難くすることができる。
また、演出操作ユニット300を用いた演出として、接触操作部302(ボタン本体351)への遊技者の手指等の接触に対して複数の接触段階(接近段階)で検知できるように、接触検知体352の静電容量に応じた複数段階の閾値を設け、各段階に応じて演出を変化させるようにしても良い。つまり、遊技者の手指等がボタン本体351(接触検知体352)へ接近するに従って、接触検知体352の静電容量が大きくなることに着目し、その静電容量の大小に対して複数の閾値を設けることで多段階に検知して、演出に活用するようにしても良い。具体的には、例えば、遊技者の手指等がボタン本体351から所定距離以上離れている段階、遊技者の手指等がボタン本体351から所定距離以内でボタン本体351に接触していない段階、遊技者の手指等がボタン本体351に接触している段階、等に分けて、夫々の段階に応じて演出を変化させることで、一つの接触検知センサ本体358でも多彩な演出を遊技者に提示することができ、遊技者を飽きさせ難くして興趣の低下を抑制させることができる。
なお、上記の実施形態では、演出操作ユニット300の通常の状態として、図55(a)に示すように、演出操作部ユニット350(ボタン本体351)を下降位置にすると共に、昇降バネ下保持部材385を上方へ移動させた状態を示したが、これに限定するものではなく、図56(a)に示すように、演出操作部ユニット350を下降位置にすると共に、昇降バネ下保持部材385を下方へ移動させた状態としても良い。これにより、通常の状態において、昇降バネ365が強く圧縮されていないため、昇降バネ365が早期に劣化(疲労)することを抑制させることができる。また、強く圧縮された昇降バネ365の付勢力により、ボタンベース354や昇降バネ下保持部材385が早期に劣化(疲労)することを抑制させることができる。
このように、本実施形態の演出操作ユニット300によれば、様々なパターンの遊技者参加型演出に用いることができるため、多彩な演出を遊技者に楽しませることができ、遊技者を飽きさせ難くして興趣の低下を抑制させることができる。
ところで、演出操作ユニット300は、球形状の演出操作部カバーユニット310の上部に、円環状(二つの円弧を合わせた)の演出操作部外周装飾基板320が設けられていると共に、演出操作部外周装飾基板320よりも内側において昇降する演出操作部ユニット350に接触検知センサ本体358が設けられている。また、演出操作部ユニット350のボタンスリーブ353の内部には、位置が固定されているボタン中装飾基板364が設けられている。この接触検知センサ本体358には、静電容量を検知するためのセンサ電極が設けられているため、演出操作部ユニット350を下降位置から上昇位置へ移動させると、接触検知センサ本体358(センサ電極)が演出操作部外周装飾基板320やボタン中装飾基板364に接近することとなり、演出操作部外周装飾基板320やボタン中装飾基板364の接近によりセンサ電極の静電容量が変化して接触検知センサ本体358が誤検知してしまう恐れがある。
そこで、演出操作部外周装飾基板320と接触検知センサ本体358との間、及び、ボタン中装飾基板364と接触検知センサ本体358との間に、グランド(GND)に接続された導電性を有するシールド(例えば、パンチングメタル、金属板、エキスパンドメタル、金網、金属線、金属箔、等)を設けるようにしても良い。これにより、演出操作部ユニット350を上下に移動させることで、接触検知センサ本体358と、演出操作部外周装飾基板320やボタン中装飾基板364との距離が変化しても、接触検知センサ本体358と、演出操作部外周装飾基板320やボタン中装飾基板364との間に、接触検知センサ本体358からの距離が変化しないグランド(GND)に接続されたシールドにより、演出操作部外周装飾基板320やボタン中装飾基板364の接近による静電容量の変化の影響を低減させることができ、接触検知センサ本体358における誤検知を防止することができる。
[3−5f.皿ユニットの別の実施形態]
続いて、上記とは異なる実施形態の皿ユニット200について、主に図59乃至図61等を参照して説明する。図59は、演出操作ユニットの演出操作部ユニットにおいて接触検知体を複数設けた例を示す演出操作部ユニットの平面図である。図60(a)は一つの接触検知センサ本体に複数の接触検知体を接続した例を模式的に示す説明図であり、(b)は(a)において接触検知センサ本体と複数の接触検知体との間に切換部を設けた例を模式的に示す説明図であり、(c)は皿ユニットの皿左装飾ユニット、皿右装飾ユニット、及び演出操作ユニット等を前後方向へ進退可能とし演出操作ユニット等の前側と後側に接触検知体を設けた例を示す説明図である。図61(a)は装飾性を有した接触検知体の一例を示す説明図であり、(b)は演出操作ユニットの別の実施形態を模式的に示す説明図である。なお、図59乃至図61では、上記と同様の構成部分については、同一の符号を付している。
図59に示す実施形態は、演出操作部ユニット350のボタン本体351の下側において、接触検知体352を、接触検知体左390Lと接触検知体右390Rとの左右に分割したものとしていると共に、接触検知体左390L及び接触検知体右390Rの夫々に対して、接触検知センサ本体左391L及び接触検知センサ本体右391Rを接続するようにしたものである。この実施形態によれば、ボタン本体351の上面において、例えば、遊技者が手指等を左側から右側へ移動させるようにした場合、まず、遊技者の手指等がボタン本体351の左側に位置すると、接触検知体左390Lの静電容量が変化して接触検知センサ本体左391Lが検知となると共に接触検知体右390Rの静電容量は変化することはなく接触検知センサ本体右391Rは非検知のままとなる。そして、遊技者の手指等がボタン本体351の中央に移動すると、接触検知体左390L及び接触検知体右390Rの両方の静電容量が変化することで接触検知センサ本体左391L及び接触検知センサ本体右391Rの両方が検知となる。更に、遊技者の手指等がボタン本体351の右側に移動すると、接触検知体左390Lの静電容量が元に戻り接触検知センサ本体左391Lが非検知となると共に接触検知体右390Rの静電容量が変化しており接触検知センサ本体右391Rが検知したままとなる。
このように、接触検知体左390L及び接触検知体右390Rによる接触検知センサ本体左391L及び接触検知センサ本体右391Rの検知・非検知の組合せとその変化のバターンにより、遊技者の手指等の動きを検知することができる。これにより、より多彩な動きの接触操作を検知することができ、接触操作部302に対して多彩な接触操作を行わせることが可能な遊技者参加型演出を遊技者に提示することができると共に、接触操作部302を操作する遊技者参加型演出をより楽しませることができる。なお、接触検知体を増設すれば、更に複雑な動作を検知できるようになる。
図60(a)に示す実施形態は、一つの接触検知センサ本体392に対して、複数の接触検知体393を接続した例である。この実施形態によれば、複数の接触検知体393を、互いに異なる複数の箇所に夫々設けた状態で、一つの接触検知センサ本体392により、何れかの接触検知体393において人体等の接触を検知することができる。
例えば、複数の接触検知体393を、ボタン本体351の内側(下側)に分散配置することで、遊技者の手指等がボタン本体351の表面の何れの部位に接触しても、何れかの接触検知体393により接触を検知することができ、接触操作部302への接触に対する検知精度を高めることができる。
また、複数の接触検知体393を、パチンコ機1における遊技者に触れられたくない部位(例えば、遊技者が怪我をする恐れのある部位、他の遊技者に対して迷惑をかけてしまう恐れのある部位、不正行為が行われる恐れのある部位、等)に設けるようにして、何れかの接触検知体393において人体等を検知した時に、注意や警告等を報知するようにしても良い。
また、図60(b)に示す実施形態は、一つの接触検知センサ本体392と複数の接触検知体393との間に、何れかの接触検知体393のみを接触検知センサ本体392と接続させる切換部394を設けた例である。この実施形態によれば、切換部394により複数のうちの何れかの接触検知体352に接続を切換えることで、所望の部位(接触検知体352)のみにおける人体等の接触を検知することができる。なお、切換部394としては、「リレーやトランジスタによるスイッチング回路により切換えるもの」、「その他の電子回路により切換えるもの」、「可動部材(例えば、図60(c)に示すような可動する皿左装飾ユニット270、皿右装飾ユニット275、及び演出操作ユニット300)の移動に伴って切換わるもの」、等が挙げられる。
例えば、演出操作部301(接触操作部302)において、複数の接触検知体393を分散配置し、各接触検知体393により検知される部位を順番に触れさせるような遊技者参加型演出を実行した時に、接触検知センサ本体392と接続される接触検知体393を切換部394により触れる順番で切換えて、当該接触検知体393により遊技者の手指等が接触したか否かを検知するようにしても良い。これにより、複数の接触検知体393によるゲーム性の高い遊技者参加型演出を遊技者に提示することができ、遊技者を楽しませて興趣の低下を抑制させることができる。
また、図60(c)に示すように、皿左装飾ユニット270、皿右装飾ユニット275、及び演出操作ユニット300を、前方へ進退できるようにした場合、演出操作ユニット300の前面側に第一接触検知体393aを設けると共に、皿左装飾ユニット270、皿右装飾ユニット275、及び演出操作ユニット300の後側に第二接触検知体393bを設け、演出操作ユニット300等を前方へ突出させる時には、切換部394により第一接触検知体393aと接触検知センサ本体392とを接続し、演出操作ユニット300等を後退させる時には、切換部394により第二接触検知体393bと接触検知センサ本体392とを接続するように切換えるようにしても良い。
これにより、演出操作ユニット300等を前方へ突出(移動)させる時に、第一接触検知体393aにより遊技者の接触又は接近を検知して、演出操作ユニット300等の前方への移動を停止させるようにする。これにより、演出操作ユニット300等が本パチンコ機1の前方に着座している遊技者を無用に圧迫してしまうことを防止することができ、遊技者に不快感を与えてしまうことを回避させることができる。
一方、演出操作ユニット300等を前方へ突出させると、演出操作ユニット300等の後側には隙間が形成される場合があり、その隙間に遊技者の手指等が挿入されている状態で、演出操作ユニット300等を初めの位置へ後退させると、遊技者の手指等が挟まれて怪我をしてしまう恐れがある。そこで、この実施形態では、前方へ移動させた演出操作ユニット300等を後方へ移動させる際に、切換部394により第二接触検知体393bが接触検知センサ本体392に接続されるように切換える。そして、第二接触検知体393bにより遊技者の手指等を検知した場合には、演出操作ユニット300等の後方への移動を停止させ、演出操作ユニット300等の後側から手指等を離させる旨の案内を遊技者に報知し、第二接触検知体393bが非検知の状態でのみ演出操作ユニット300等を後方へ移動させて最初の状態に復帰させる。これにより、演出操作ユニット300等の後側の隙間により、遊技者が怪我をしてしまうことを防止することができ、パチンコ機1の安全性を高めることができる。
また、図61(a)に示す実施形態は、遊技者の手指等の接触を検知する接触検知体395の外形を星形として、装飾性(意匠性)を有するようにしたものである。なお、装飾性を有した接触検知体395の形状は、星形に限定するものではなく、円形状、多角形状、幾何学模様の形状、所定のキャラクタを模した形状、所定のアイテムを模した形状、所定のロゴを模した形状、額縁状の形状、等としても良い。これにより、透明なボタン本体351を通して見える接触検知体395が装飾性(意匠性)を有しているため、接触検知体395自身によりボタン本体351ひいてはパチンコ機1の見栄えを良くすることができ、遊技者に対する訴求力高いパチンコ機1を提供することができる。
更に、上記の実施形態では、接触検知体352をパンチングメタルにより形成したものを示したが、これに限定するものではなく、接触検知体を、金属板、エキスパンドメタル、金網、金属線、メッキ、金属蒸着、箔押し、等により形成するようにしても良く、上記と同様の作用効果を奏することができる。なお、接触検知体は、遊技者の手指等が直接触れないように、透明な表面部材の裏面側に設けることが望ましく、接触検知体の摩耗を回避させることができると共に、表面部材により触感を滑らかなものとすることができる。
更に、上記の実施形態では、接触検知体352の下方にボタン中装飾基板364(LED364a)を設けたものを示したが、これに限定するものではなく、図61(b)に示すように、透明な表面部材396の下側に接触検知体397を設けると共に、その下方に装飾体398を設けるようにしても良い。これにより、表面部材396及び接触検知体397を通して装飾体398が見えることで、表面部材396が設けられている演出操作ユニットの装飾性を高めることができ、パチンコ機1の見栄えを良くすることができる。
なお、図61(b)の実施形態において、接触検知体397を金属蒸着により形成し、通常の状態では、接触検知体397の金属光沢により下方に設けられている装飾体398が視認できないようにし、表面部材396への接触の検知等により接触検知体397の下方に設けたLEDにより装飾体398を照明することで、表面部材396及び接触検知体397を通して装飾体398が視認できるようにしても良い。
また、接触検知体352を、遊技者から認識不能に形成するようにしても良い。ここで、認識不能な接触検知体としては、「透明な部材により形成したもの」、「ボタン本体等の表面部材の装飾と一体的に見えるように形成したもの」、等が挙げられる。これにより、当該接触検知体352が設けられている演出操作部301では、接触検知体352を認識できないことから、遊技者に対して手指等の接触を検知したり接触操作したりするものではないと錯覚させることができるため、例えば、所定の遊技者参加型演出が実行されて、遊技者の手指等がボタン本体351に接触又は接近した時に、演出操作部昇降機構360によりボタン本体351を上方へ突出させることで、遊技者が初めて接触検知体352(接触操作部302)の存在に気付くこととなり、遊技者を大いに驚かせることができ、遊技者を楽しませて興趣の低下を抑制させることができる。
[3−6.扉枠左サイドユニット]
扉枠3における扉枠左サイドユニット420について、主に図62乃至図65等を参照して詳細に説明する。図62(a)は扉枠の扉枠左サイドユニットの正面図であり、(b)は扉枠左サイドユニットを前から見た斜視図であり、(c)は扉枠左サイドユニットを後ろから見た斜視図である。図63は扉枠左サイドユニットを分解して前から見た分解斜視図であり、図64は扉枠左サイドユニットを分解して後ろから見た分解斜視図である。図65は、図62(a)においてウ−ウ線で切断した断面図である。扉枠左サイドユニット420は、皿ユニット200の上側で扉枠ベースユニット100の前面左部に取付けられており、正面視において遊技領域5aの左外側を装飾するものである。
扉枠左サイドユニット420は、扉枠ベースユニット100の扉枠ベース101の前面における扉窓101aの左外側に取付けられる扉枠左サイドベース421と、扉枠左サイドベース421の前面の上部に取付けられており前面に一定の間隔をあけて上下に設設された複数の第一LED422aが実装されている扉枠左サイド上装飾基板422と、扉枠左サイドベース421の前面の下部に取付けられており前面に一定の間隔をあけて上下に設設された複数の第一LED423aが実装されている扉枠左サイド下装飾基板423と、扉枠左サイド上装飾基板422の前側を覆うように扉枠左サイドベース421に取付けられている左サイド上リフレクタ424と、扉枠左サイド下装飾基板423の前側を覆うように扉枠左サイドベース421に取付けられている左サイド下リフレクタ425と、左サイド上リフレクタ424及び左サイド下リフレクタ425の前側を覆うように扉枠左サイドベース421に取付けられている扉枠左サイド装飾体426と、を備えている。
また、扉枠左サイドユニット420は、扉枠左サイド上装飾基板422の第一LED422aからの光を前方へ導光する左サイド上導光部材427と、扉枠左サイド下装飾基板423における上下方向の中央よりも上側の第一LED423aからの光を前方へ導光する左サイド中導光部材428と、扉枠左サイド下装飾基板423における上下方向の中央よりも下側の第一LED423aからの光を前方へ導光する左サイド下導光部材429と、を備えている。
扉枠左サイドベース421は、上下に延びており前方へ開放された箱状に形成されている。扉枠左サイドベース421は、色や透光性(光の透過率)の異なる合成樹脂により2色成形されている。詳述すると、扉枠左サイドベース421は、上記のハンドルカバー295と同様に、内側層3aと外側層3bとの2種類の樹脂により2色成形されており、内側層3aの一部が外側層3bを貫通して外側面に現れることで、円形や放射状の模様が形成されている。つまり、扉枠左サイドベース421の表面に表れている円形や放射状の模様は、内側層3aであり、円形や放射状の模様は外側層3bの裏側で繋がっている(図71(a)を参照)。なお、扉枠左サイドベース421を成形する際に、内側層3aを先に射出成形しても良いし、外側層3bを先に射出成形しても良い。
扉枠左サイド上装飾基板422は、上下に延びた帯板状に形成されている。扉枠左サイド上装飾基板422の前面には、上下方向へ一定の間隔をあけて複数の第一LED422aが実装されていると共に、第一LED422a同士の間に上下に並んで二つずつ第二LED422bが実装されている。また、扉枠左サイド上装飾基板422には、第一LED422a及び第二LED422bを発光させるための固有のアドレスを有した24ビットのLEDドライバ422cが実装されている。
この扉枠左サイド上装飾基板422では、第一LED422aが4個、第二LED422bが8個、の合計12個のフルカラーLEDが実装されている。また、上下両側に第二LED422bが設けられている第一LED422aは、それら第二LED422b同士の中央(間の中心)に設けられている。また、少なくとも第二LED422bは、前面に対して垂直方向の光軸を中心として130度の角度の範囲で光を照射可能な広角のトップビュータイプのLEDである。
扉枠左サイド上装飾基板422では、図72に示すように、4個の第一LED422aが、上の2個と残りの2個の2組に分けられている。また、8個の第二LED422bは、上の2個と、上より3個目から5個目までの3個と、上より6個目から8個目までの3個と、の3組に分けられている。LEDドライバ422cは、最大で24系統まで制御することができ、2組に分けられた4個の第一LED422aと、3組に分けられた8個の第二LED422bとを、夫々フルカラーで発光できるように、1組に対して3系統の合計15系統で制御するようにしている。
この扉枠左サイド上装飾基板422には、図示は省略するが、第一LED422a、第二LED422b、及びLEDドライバ422cを駆動するための電力を供給する2本の電力線(1本はアース線)と、周辺制御基板1510からのコマンド及びアドレス等の信号を受信するための1本の制御信号線と、LEDドライバ422cを周辺制御基板1510と同期させるための1本のクロック線と、の4本の電線からなる配線ケーブルが接続されている。そして、この扉枠左サイド上装飾基板422のLEDドライバ422cでは、周辺制御基板1510(演出制御基板)から制御信号線を介して当該アドレス宛のコマンドを受信すると、そのコマンドに応じて、2組に分けられた4個の第一LED422aと、3組に分けられた8個の第二LED422bとを、各組毎に適宜の色と強さで発光させることができる。
扉枠左サイド下装飾基板423は、上下に延びた帯板状に形成されており、右辺側が凸凹に形成されている。扉枠左サイド下装飾基板423の前面には、上下方向へ一定の間隔をあけて複数の第一LED423aが実装されていると共に、第一LED423a同士の間に上下に並んで二つずつ第二LED423bが実装されている。また、扉枠左サイド下装飾基板423には、第一LED423a及び第二LED423bを発光させるための固有のアドレスを有した24ビットのLEDドライバ423cが実装されている。
この扉枠左サイド下装飾基板423では、第一LED423aが6個、第二LED423bが12個、の合計18個のフルカラーLEDが実装されている。また、上下両側に第二LED423bが設けられている第一LED423aは、それら第二LED423b同士の中央(間の中心)に設けられている。また、少なくとも第二LED423bは、前面に対して垂直方向の光軸を中心として130度の角度の範囲で光を照射可能な広角のトップビュータイプのLEDである。
扉枠左サイド下装飾基板423では、図72に示すように、6個の第一LED423aが、上から2個ずつ順番に一組として3組に分けられている。また、12個の第二LED423bは、上より1個目から3個目までの3個と、上より4個目から6個目までの3個と、上より7個目から9個目までの3個と、上より10個目から12個目まで3個と、の4組に分けられている。LEDドライバ423cは、最大で24系統まで制御することができ、3組に分けられた6個の第一LED423aと、4組に分けられた12個の第二LED423bとを、夫々フルカラーで発光できるように、1組に対して3系統の合計21系統で制御するようにしている。
この扉枠左サイド下装飾基板423には、図示は省略するが、第一LED423a、第二LED423b、及びLEDドライバ423cを駆動するための電力を供給する2本の電力線(1本はアース線)と、周辺制御基板1510からのコマンド及びアドレス等の信号を受信するための1本の制御信号線と、LEDドライバ423cを周辺制御基板1510と同期させるための1本のクロック線と、の4本の電線からなる配線ケーブルが接続されている。そして、この扉枠左サイド下装飾基板423のLEDドライバ423cでは、周辺制御基板1510(演出制御基板)から制御信号線を介して当該アドレス宛のコマンドを受信すると、そのコマンドに応じて、3組に分けられた6個の第一LED423aと、4組に分けられた12個の第二LED423bとを、各組毎に適宜の色と強さで発光させることができる。
左サイド上リフレクタ424は、扉枠左サイド上装飾基板422に実装されている第二LED422bと対応する位置に前後に貫通している貫通孔424aが形成されていると共に、第一LED422aと対応する位置に前後に延びた筒状の保持筒424bが形成されている。左サイド上リフレクタ424は、貫通孔424a周りの後端が、扉枠左サイド上装飾基板422の前面に当接するように形成されていると共に、貫通孔424aの前面側の周りが、前方へ向かって広がる皿状に形成されている。これにより、第二LED422bからの光を前方へ広く拡散させることができる。
左サイド上リフレクタ424の保持筒424bは、後述する左サイド上導光部材427の円柱状の導光軸部427aが挿入されることで、導光軸部427aを前後方向へ真直ぐに保持するものである。この保持筒424bは、貫通孔424a同士の間の中央に設けられている。これにより、保持筒424bを貫通して前方へ突出した左サイド上導光部材427の導光軸部427aにおいて、その上下両側の貫通孔424aより臨んだ扉枠左サイド上装飾基板422の第二LED422bからの光が、導光軸部427aに対して上下両側から均等な光量で照射されることとなり、扉枠左サイド装飾体426の裏側に導光軸部427aの影が写ることを回避させることができる。
また、左サイド上リフレクタ424では、貫通孔424a同士の間の中央(中央線上)に、扉枠左サイドベース421に取付けるための取付孔が設けられている。これにより、取付孔に挿通されたビスの頭部の影が、扉枠左サイド装飾体426の裏側に写らないようになっている。
左サイド下リフレクタ425は、扉枠左サイド下装飾基板423に実装されている第二LED423bと対応する位置に前後に貫通している貫通孔425aが形成されていると共に、第一LED423aと対応する位置に前後に延びた筒状の保持筒425bが形成されている。左サイド下リフレクタ425は、貫通孔425a周りの後端が、扉枠左サイド下装飾基板423の前面に当接するように形成されていると共に、貫通孔425aの前面側の周りが、前方へ向かって広がる皿状に形成されている。これにより、第二LED423bからの光を前方へ広く拡散させることができる。
左サイド下リフレクタ425の保持筒425bは、後述する左サイド中導光部材428の円柱状の導光軸部428aや左サイド下導光部材429の円柱状の導光軸部429aが挿入されることで、それら導光軸部428aや導光軸部429aを前後方向へ真直ぐに保持するものである。この保持筒425bは、貫通孔425a同士の間の中央に設けられている。これにより、保持筒425bを貫通して前方へ突出した左サイド中導光部材428の導光軸部428aや左サイド下導光部材429の導光軸部429aにおいて、その上下両側の貫通孔425aより臨んだ扉枠左サイド下装飾基板423の第二LED423bからの光が、導光軸部428aや導光軸部429aに対して上下両側から均等な光量で照射されることとなり、扉枠左サイド装飾体426の裏側に導光軸部428aや導光軸部429aの影が写ることを回避させることができる。
また、左サイド下リフレクタ425では、貫通孔425a同士の間の中央(中央線上)に、扉枠左サイドベース421に取付けるための取付孔が設けられている。これにより、取付孔に挿通されたビスの頭部の影が、扉枠左サイド装飾体426の裏側に写らないようになっている。
扉枠左サイド装飾体426は、透光性を有した乳白色に形成されている。扉枠左サイド装飾体426は、前方へ膨出した半円弧が上下に延びた形態に形成されている。これにより、扉枠左サイド装飾体426は、後方へ開放された半チューブ状に形成されている。この扉枠左サイド装飾体426は、左右方向の幅の中心に沿って上下方向へ一定の間隔で前後に貫通している複数の開口部426aを有している。複数の開口部426aは、左サイド上リフレクタ424の保持筒424b、及び左サイド下リフレクタ425の保持筒425bと対応した位置に設けられている。これら開口部426aには、左サイド上導光部材427の導光軸部427a、左サイド中導光部材428の導光軸部428a、及び左サイド下導光部材429の導光軸部429a、の夫々の先端が、後方から挿入される。この扉枠左サイド装飾体426は、扉枠左サイドベース421よりも光の透過率の高い合成樹脂により形成されている。また、扉枠左サイド装飾体426は、複数の開口部426aを避けるように、円弧状に窪んだ一定の形状で、左右方向の幅の中心に沿って延びている装飾部426bを、更に有している。
左サイド上導光部材427は、円柱状に前後に延びた四つの導光軸部427aと、四つの導光軸部427aの下端同士を連結しているランナー部427bと、を有しており、透明な素材により形成されている。四つの導光軸部427aは、左サイド上リフレクタ424の四つの保持筒424bと対応するように上下に一定の間隔で設けられている。また、導光軸部427aは、保持筒424bの内径と略同じ直径で前後に延びている。各導光軸部427aは、左サイド上リフレクタ424の保持筒424bを後側から貫通して、扉枠左サイド装飾体426の対応している開口部426aに挿入され、先端面が扉枠左サイド装飾体426の表面と一致した状態となる。この左サイド上導光部材427は、導光軸部427aにより、扉枠左サイド上装飾基板422の第一LED422aからの光を前方へ誘導して、先端から外方へ照射することができ、扉枠左サイド装飾体426の開口部426aを明るく発光させることができる。
左サイド中導光部材428は、円柱状に前後に延びた三つの導光軸部428aと、三つの導光軸部428aの下端同士を連結しているランナー部428bと、を有しており、透明な素材により形成されている。三つの導光軸部428aは、左サイド下リフレクタ425の上側三つの保持筒425bと対応するように上下に一定の間隔で設けられている。また、導光軸部428aは、保持筒425bの内径と略同じ直径で前後に延びている。各導光軸部428aは、左サイド下リフレクタ425の保持筒425bを後側から貫通して、扉枠左サイド装飾体426の対応している開口部426aに挿入され、先端面が扉枠左サイド装飾体426の表面と一致した状態となる。この左サイド中導光部材428は、導光軸部428aにより、扉枠左サイド下装飾基板423の第一LED423aからの光を前方へ誘導して、先端から外方へ照射することができ、扉枠左サイド装飾体426の開口部426aを明るく発光させることができる。
左サイド下導光部材429は、円柱状に前後に延びた三つの導光軸部429aと、三つの導光軸部429aの下端同士を連結しているランナー部429bと、を有しており、透明な素材により形成されている。三つの導光軸部429aは、左サイド下リフレクタ425の下側の三つの保持筒425bと対応するように上下に一定の間隔で設けられている。また、導光軸部429aは、保持筒425bの内径と略同じ直径で前後に延びている。各導光軸部429aは、左サイド下リフレクタ425の保持筒425bを後側から貫通して、扉枠左サイド装飾体426の対応している開口部426aに挿入され、先端面が扉枠左サイド装飾体426の表面と一致した状態となる。この左サイド下導光部材429は、導光軸部429aにより、扉枠左サイド下装飾基板423の第一LED423aからの光を前方へ誘導して、先端から外方へ照射することができ、扉枠左サイド装飾体426の開口部426aを明るく発光させることができる。
本実施形態の扉枠左サイドユニット420は、扉枠左サイドベース421における円形や放射状の模様の部位の色が、ハンドルカバー295における円形や放射状の模様の部位の色と同じ色に形成されていると共に、扉枠左サイドベース421における円形や放射状の模様の外側の部位の色が、ハンドルカバー295における円形や放射状の模様の外側の部位の色と同じ色に形成されている。
本実施形態の扉枠左サイドユニット420は、上下方向の中央より上側の部位が、下側の部位よりも前方へやや突出していると共に下端付近が右側に緩く湾曲している。この扉枠左サイドユニット420は、上端が扉窓101aよりも上方で扉枠上ヒンジ組立体120の下側に位置し、下端が扉窓101aよりも下方で皿ベースユニット210の皿ユニットベース211におけるスピーカ口211bの上側に位置している。また、扉枠左サイドユニット420は、上部が扉枠トップユニット450の左外側に位置している。扉枠左サイドユニット420は、扉枠3に組立てた状態で、扉枠ベース101の扉窓101aの左外側を装飾しており、円柱状の蛍光灯が埋め込まれているように見せている。
本実施形態の扉枠左サイドユニット420によれば、扉枠左サイド装飾体426の前面よりも後方へある程度離れた位置に、扉枠左サイド上装飾基板422及び扉枠左サイド下装飾基板423を設けているため、それらに実装されている第二LED422b及び第二LED423bからの光が十分に広がった状態で、扉枠左サイド装飾体426の裏側に照射されることとなるため、扉枠左サイド装飾体426を均一に発光装飾させることができる。
また、扉枠左サイド装飾体426の前面から後方へ離れた位置に設けられている扉枠左サイド上装飾基板422の第一LED422a及び扉枠左サイド下装飾基板423の第一LED423aからの光を、左サイド上導光部材427の導光軸部427a、左サイド中導光部材428の導光軸部428a、及び左サイド下導光部材429の導光軸部429aにより前方へ誘導(導光)して、扉枠左サイド装飾体426の開口部426aの部位を、その他の部位よりも点状に明るく発光させることができる。
また、扉枠左サイド上装飾基板422の第一LED422a及び扉枠左サイド下装飾基板423の第一LED423aと、左サイド上導光部材427の導光軸部427a、左サイド中導光部材428の導光軸部428a及び左サイド下導光部材429の導光軸部429aとを、隣接している二つの第二LED422b及び第二LED423b同士の間の中央に設けている。これにより、導光軸部427a、導光軸部428a及び導光軸部429aに対して、両側の第二LED422bや第二LED423bから均等な光量で光が照射されることとなるため、扉枠左サイド装飾体426に後方から導光軸部427a、導光軸部428a及び導光軸部429aの影が投影されても、当該影が見え辛くなり、扉枠左サイド装飾体426をムラなく面状に発光装飾させることができる。
更に、扉枠左サイド装飾体426に、複数の開口部426a同士を繋ぐように左右方向の幅の中心に沿って延びている装飾部426bを有するようにしている。これにより、仮に、第二LED422bや第二LED423bからの光により導光軸部427a、導光軸部428a及び導光軸部429aの影が、扉枠左サイド装飾体426に投影されたとしても、当該影が投影される部位に、装飾部426bを有しているため、導光軸部427a、導光軸部428a及び導光軸部429aの影を判り辛くすることができ、扉枠左サイド装飾体426の発光装飾における見栄えを良くすることができる。
[3−7.扉枠右サイドユニット]
次に、扉枠3における扉枠右サイドユニット430について、主に図66乃至図70等を参照して詳細に説明する。図66(a)は扉枠の扉枠右サイドユニットの正面図であり、(b)は扉枠右サイドユニットの右側面図であり、(c)は扉枠右サイドユニットを前から見た斜視図であり、(d)は扉枠右サイドユニットを後ろから見た斜視図である。図67は扉枠右サイドユニットを分解して前から見た分解斜視図であり、図68は扉枠右サイドユニットを分解して後ろから見た分解斜視図である。図69は、図66(a)においてエ−エ線で切断した断面図である。図70は、図66(a)においてオ−オ線で切断した断面図である。扉枠右サイドユニット430は、皿ユニット200の上側で扉枠ベースユニット100の前面右部に取付けられており、正面視において遊技領域5aの右外側を装飾するものである。
扉枠右サイドユニット430は、扉枠ベースユニット100の扉枠ベース101の前面における扉窓101aの右外側に取付けられる扉枠右サイドベース431と、扉枠右サイドベース431の前面の上部に取付けられており前面に一定の間隔をあけて上下に設設された複数の第一LED432aが実装されている扉枠右サイド上装飾基板432と、扉枠右サイドベース431の前面の下部に取付けられており前面に一定の間隔をあけて上下に設設された複数の第一LED433aが実装されている扉枠右サイド下装飾基板433と、扉枠右サイド上装飾基板432及び扉枠右サイド下装飾基板433の前側を覆うように扉枠右サイドベース431に取付けられている右サイドリフレクタ434と、右サイドリフレクタ434の前側を覆うように扉枠右サイドベース431に取付けられている扉枠右サイド装飾体435と、を備えている。
また、扉枠右サイドユニット430は、扉枠右サイド上装飾基板432の第一LED423aからの光を前方へ導光する右サイド上導光部材436と、扉枠右サイド下装飾基板433の第一LED433aからの光を前方へ導光する右サイド下導光部材437と、を備えている。
更に、扉枠右サイドユニット430は、扉枠右サイドベース431の左側面を覆うように覆い取付けられ、所定形状で左右に貫通している複数の装飾孔438aを有している扉枠右サイド左側面装飾体438と、扉枠右サイド左側面装飾体438と扉枠右サイドベース431との間に設けられており、扉枠右サイド左側面装飾体438の装飾孔438aを閉鎖するように嵌合される装飾部439aを有した透光性を有する右サイド左レンズ439と、扉枠右サイドベース431の右側面を覆うように覆い取付けられ、所定形状で左右に貫通している複数の装飾孔440aを有している扉枠右サイド右側面装飾体440と、扉枠右サイド右側面装飾体440と扉枠右サイドベース431との間に設けられており、扉枠右サイド右側面装飾体440の装飾孔440aを閉鎖するように嵌合される装飾部441aを有した透光性を有する右サイド右レンズ441と、を備えている。
扉枠右サイドベース431は、左右が略一定の幅で上下に延びている。また、扉枠右サイドベース431は、後端側が、全高に亘って垂直に延びており、前端側が、上端から下方へ略真っ直ぐに上下方向の中央付近まで延びたところで、後側へ湾曲して斜め後方へ延びた後に、下部付近で垂直方向へ湾曲して下端まで垂直に延びている。
扉枠右サイドベース431は、扉枠右サイド左側面装飾体438の装飾孔438a及び扉枠右サイド右側面装飾体440の装飾孔440a(右サイド左レンズ439の装飾部439a及び右サイド右レンズ441の装飾部441a)が設けられている高さの部位に、左右の側面側から窪んでおり前方へ前端まで延びている複数のリフレクタ部431aを有している。これらリフレクタ部431aは、装飾部439a及び装飾部441aの内側となる後端側が側面側へ向かって傾斜していると共に、底面が湾曲している。
また、扉枠右サイドベース431は、扉枠右サイド左側面装飾体438及び扉枠右サイド右側面装飾体440において前後方向の中央よりも後側に設けられている装飾孔438a及び装飾孔440a(右サイド左レンズ439の装飾部439a及び右サイド右レンズ441の装飾部441a)と対応しているリフレクタ部431aが、装飾部439a及び装飾部441aの内側となる部位を除いた前側の部位が、左右方向へ貫通している(左右の側面から凹んで互いに繋がっている)。
これら、扉枠右サイドベース431のリフレクタ部431aは、後述する扉枠右サイド上装飾基板432の第三LED432c及び扉枠右サイド下装飾基板433の第三LED433cから後方へ照射された光を左右方向へ反射して、右サイド左レンズ439の装飾部439a及び右サイド右レンズ441の装飾部441aを発光装飾させるものである(図70等を参照)。
扉枠右サイド上装飾基板432は、上下に延びた帯板状に形成されている。扉枠右サイド上装飾基板432の前面には、上下方向へ一定の間隔をあけて複数の第一LED432aが実装されていると共に、第一LED432a同士の間に上下に並んで二つずつ第二LED432bが実装されている。また、扉枠右サイド上装飾基板432の後面には、上下方向へ間隔をあけて複数の第三LED432cが実装されている。更に、扉枠右サイド上装飾基板432には、第一LED432a、第二LED432b、及び第三LED432cを発光させるための固有のアドレスを有した24ビットのLEDドライバ432dが実装されている。
この扉枠右サイド上装飾基板432では、第一LED432aが4個、第二LED432bが8個、第三LED432cが4個、の合計16個のフルカラーLEDが実装されている。また、上下両側に第二LED432bが設けられている第一LED432aは、それら第二LED432b同士の中央(間の中心)に設けられている。また、少なくとも第二LED432b及び第三LED432cは、前面に対して垂直方向の光軸を中心として130度の角度の範囲で光を照射可能な広角のトップビュータイプのLEDである。
扉枠右サイド上装飾基板432では、図72に示すように、4個の第一LED432aが、上の2個と残りの2個の2組に分けられている。また、8個の第二LED432bは、上の2個と、上より3個目から5個目までの3個と、上より6個目から8個目までの3個と、の3組に分けられている。更に、4個の第三LED432cは、上の2個と残りの2個の2組に分けられている。
この扉枠右サイド上装飾基板432は、第一LED432aが2組、第二LED432bが3組、第三LED432cが2組、に夫々分けられていることから、各第一LED432a、第二LED432b、及び第三LED432cを夫々フルカラーで発光させるため、1組に対して3系統の合計21系統である。これに対して、扉枠右サイド上装飾基板432のLEDドライバ432dは、最大で24系統まで制御することができることから、上記の21系統に加えて、後述する扉枠右サイド下装飾基板433における2組に分けられている第三LED433cの上側の1組分3系統の合計24系統を制御するようにしている。
この扉枠右サイド上装飾基板432には、図示は省略するが、第一LED432a、第二LED432b、第三LED432c、扉枠右サイド下装飾基板433の上の2個の第三LED433c、及びLEDドライバ432dを駆動するための電力を供給する2本の電力線(1本はアース線)と、周辺制御基板1510からのコマンド及びアドレス等の信号を受信するための1本の制御信号線と、LEDドライバ432dを周辺制御基板1510と同期させるための1本のクロック線と、の4本の電線からなる配線ケーブルが接続されている。そして、この扉枠右サイド上装飾基板432のLEDドライバ432dでは、周辺制御基板1510(演出制御基板)から制御信号線を介して当該アドレス宛のコマンドを受信すると、そのコマンドに応じて、2組に分けられた4個の第一LED432aと、3組に分けられた8個の第二LED432bと、2組に分けられた4個の第三LED432cと、扉枠右サイド下装飾基板433において2組分けられたうちの上側の組の2個の第三LED433cとを、各組毎に適宜の色と強さで発光させることができる。
扉枠右サイド下装飾基板433は、上下に延びた帯板状に形成されている。扉枠右サイド下装飾基板433の前面には、上下方向へ一定の間隔をあけて複数の第一LED433aが実装されていると共に、第一LED433a同士の間に上下に並んで二つずつ第二LED433bが実装されている。また、扉枠右サイド下装飾基板433の後面には、上下に間隔をあけて複数の第三LED433cが実装されている。更に、扉枠右サイド下装飾基板433には、第一LED433a、第二LED433b、及び第三LED433cを発光させるための固有のアドレスを有した24ビットのLEDドライバ433dが実装されている。
この扉枠右サイド下装飾基板433では、第一LED433aが6個、第二LED433bが12個、第三LED433cが4個、の合計22個のフルカラーLEDが実装されている。また、上下両側に第二LED433bが設けられている第一LED433aは、それら第二LED433b同士の中央(間の中心)に設けられている。また、少なくとも第二LED433b及び第三LED433cは、前面に対して垂直方向の光軸を中心として130度の角度の範囲で光を照射可能な広角のトップビュータイプのLEDである。
扉枠右サイド下装飾基板433では、図72に示すように、6個の第一LED433aが、上から2個ずつ順番に一組として3組に分けられている。また、12個の第二LED433bは、上より1個目から3個目までの3個と、上より4個目から6個目までの3個と、上より7個目から9個目までの3個と、上より10個目から12個目まで3個と、の4組に分けられている。更に、4個の第三LED433cは、上の2個と残りの2個の2組に分けられている。
この扉枠右サイド下装飾基板433は、第一LED433aが3組、第二LED433bが4組、第三LED433cが2組、に夫々分けられていることから、各第一LED433a、第二LED433b、及び第三LED433cを夫々フルカラーで発光させるため、1組に対して3系統の合計27系統である。これに対して、扉枠右サイド下装飾基板433のLEDドライバ433dは、最大で24系統までしか制御できないため、扉枠右サイド下装飾基板433では、2組に分けられている第三LED433cのうち上側の1組分3系統を、扉枠右サイド上装飾基板432のLEDドライバ432dに制御させ、残りの24系統(前側の第一LED433a及び第二LED433bの全部と、後側の第三LED433cの下側の2個)を、扉枠右サイド下装飾基板433のLEDドライバ433dが制御するようにしている。これにより、LEDドライバの数の増加を抑制することができる。
この扉枠右サイド下装飾基板433には、図示は省略するが、第一LED433a、第二LED433b、下の2個の第三LED433c、及びLEDドライバ433dを駆動するための電力を供給する2本の電力線(1本はアース線)と、周辺制御基板1510からのコマンド及びアドレス等の信号を受信するための1本の制御信号線と、LEDドライバ433dを周辺制御基板1510と同期させるための1本のクロック線と、の4本の電線からなる配線ケーブルが接続されている。そして、この扉枠右サイド下装飾基板433のLEDドライバ433dでは、周辺制御基板1510(演出制御基板)から制御信号線を介して当該アドレス宛のコマンドを受信すると、そのコマンドに応じて、3組に分けられた6個の第一LED433aと、4組に分けられた12個の第二LED433bと、2組に分けられたうちの下側の組の2個の第三LED433cとを、各組毎に適宜の色と強さで発光させることができる。
右サイドリフレクタ434は、扉枠右サイド上装飾基板432の第二LED432b及び扉枠右サイド下装飾基板433の第二LED433bと対応する位置に前後に貫通している貫通孔434aが形成されていると共に、第一LED432a及び第一LED433aと対応する位置に前後に延びた筒状の保持筒434bが形成されている。右サイドリフレクタ434は、貫通孔434a周りの後端が、扉枠右サイド上装飾基板432や扉枠右サイド下装飾基板433の前面に当接するように形成されていると共に、貫通孔434aの前面側の周りが、前方へ向かって広がる皿状に形成されている。これにより、第二LED432b及び第二LED433bからの光を前方へ広く拡散させることができる。
右サイドリフレクタ434の保持筒434bは、後述する右サイド上導光部材436の円柱状の導光軸部436aや右サイド下導光部材437の円柱状の導光軸部437aが挿入されることで、導光軸部436aや導光軸部437aを前後方向へ真直ぐに保持するものである。この保持筒434bは、貫通孔434a同士の間の中央に設けられている。これにより、保持筒434bを貫通して前方へ突出した導光軸部436aや導光軸部437aにおいて、その上下両側の貫通孔434aより臨んだ扉枠右サイド上装飾基板432の第二LED432bや扉枠右サイド下装飾基板433の第二LED433bからの光が、導光軸部436aや導光軸部437aに対して上下両側から均等な光量で照射されることとなり、扉枠右サイド装飾体435の裏側に導光軸部436aや導光軸部437aの影が写ることを回避させることができる。
また、右サイドリフレクタ434では、貫通孔434a同士の間の中央(中央線上)に、扉枠右サイドベース431に取付けるための取付孔が設けられている。これにより、取付孔に挿通されたビスの頭部の影が、扉枠右サイド装飾体435の裏側に写らないようになっている。
扉枠右サイド装飾体435は、透光性を有した乳白色に形成されている。扉枠右サイド装飾体435は、前方へ膨出した半円弧が上下に延びた形態に形成されている。これにより、扉枠右サイド装飾体435は、後方へ開放された半チューブ状に形成されている。この扉枠右サイド装飾体435は、左右方向の幅の中心に沿って上下方向へ一定の間隔で前後に貫通している複数の開口部435aを有している。複数の開口部435aは、右サイドリフレクタ434の保持筒434bと対応した位置に設けられている。これら開口部435aには、右サイド上導光部材436の導光軸部436a、及び右サイド下導光部材437の導光軸部437a、の夫々の先端が、後方から挿入される。この扉枠右サイド装飾体435は、扉枠右サイド左側面装飾体438や扉枠右サイド右側面装飾体440よりも光の透過率の高い合成樹脂により形成されている。扉枠右サイド装飾体435は、扉枠左サイド装飾体426と光の透過率が同じである。また、扉枠右サイド装飾体435は、複数の開口部435aを避けるように、円弧状に窪んだ一定の形状で、左右方向の幅の中心に沿って延びている装飾部435bを、更に有している。
右サイド上導光部材436は、円柱状に前後に延びた四つの導光軸部436aと、四つの導光軸部436aの下端同士を連結しているランナー部436bと、を有しており、透明な素材により形成されている。四つの導光軸部436aは、右サイドリフレクタ434の上から四つの保持筒434bと対応するように上下に一定の間隔で設けられている。また、導光軸部436aは、保持筒434bの内径と略同じ直径で前後に延びている。各導光軸部436aは、右サイドリフレクタ434の保持筒434bを後側から貫通して、扉枠右サイド装飾体435の対応している開口部435aに挿入され、先端面が扉枠右サイド装飾体435の表面と一致した状態となる。この右サイド上導光部材436は、導光軸部436aにより、扉枠右サイド上装飾基板432の第一LED432aからの光を前方へ誘導して、先端から外方へ照射することができ、扉枠右サイド装飾体435の開口部435aを明るく発光させることができる。
右サイド下導光部材437は、円柱状に前後に延びた六つの導光軸部437aと、六つの導光軸部437aの下端同士を連結しているランナー部437bと、を有しており、透明な素材により形成されている。六つの導光軸部437aは、右サイドリフレクタ434の下から六つの保持筒434bと対応するように上下に一定の間隔で設けられている。また、導光軸部437aは、保持筒434bの内径と略同じ直径で前後に延びている。各導光軸部437aは、右サイドリフレクタ434の保持筒434bを後側から貫通して、扉枠右サイド装飾体435の対応している開口部435aに挿入され、先端面が扉枠右サイド装飾体435の表面と一致した状態となる。この右サイド下導光部材437は、導光軸部437aにより、扉枠右サイド下装飾基板433の第一LED433aからの光を前方へ誘導して、先端から外方へ照射することができ、扉枠右サイド装飾体435の開口部435aを明るく発光させることができる。
扉枠右サイド左側面装飾体438は、上下に延びた板状に形成されており、所定形状(放射状の模様形状)に左右方向へ貫通した複数の装飾孔438aを有している。扉枠右サイド左側面装飾体438は、前端側が扉枠右サイド装飾体435の後端に沿った形状に形成されている。扉枠右サイド左側面装飾体438は、色や透光性(光の透過率)の異なる合成樹脂により2色成形されている。詳述すると、扉枠右サイド左側面装飾体438は、上記のハンドルカバー295や扉枠左サイドベース421と同様に、内側層3aと外側層3bとの2種類の樹脂により2色成形されており、内側層3aの一部が外側層3bを貫通して外側面に現れることで、円形や放射状の模様が形成されている。つまり、扉枠右サイド左側面装飾体438の表面に表れている円形や放射状の模様の一部は、内側層3aであり、円形や放射状の模様は外側層3bの裏側で繋がっている(図71(a)を参照)。なお、扉枠右サイド左側面装飾体438を成形する際に、内側層3aを先に射出成形しても良いし、外側層3bを先に射出成形しても良い。
右サイド左レンズ439は、扉枠右サイド左側面装飾体438の内側(右側)の面に沿った平板状に形成されており、左方へ突出して扉枠右サイド左側面装飾体438の装飾孔438aに内側(右側)から嵌合する装飾部439aを有している。装飾部439aは、装飾孔438aに嵌合させた状態で、表面が扉枠右サイド左側面装飾体438の外側(左側)の面と一致する(図70を参照)。この右サイド左レンズ439は、扉枠右サイド左側面装飾体438よりも光の透過率の高い合成樹脂により形成されている。この右サイド左レンズ439の装飾部439aは、扉枠右サイドベース431におけるリフレクタ部431aの左方に位置しており、扉枠右サイド上装飾基板432の第三LED432cや扉枠右サイド下装飾基板433の第三LED433cからの光により発光装飾することができる。
また、右サイド左レンズ439は、扉枠右サイド左側面装飾体438における内側層3aと同じ色に形成されている。これにより、組立てた状態では、扉枠右サイド左側面装飾体438の装飾孔438aから臨んでいる装飾部439aが、扉枠右サイド左側面装飾体438において2色成形されている放射状の模様の部位と同じように見え、第三LED432cや第三LED433cにより発光装飾される装飾部439aの部位との見分けが付き難くなっている。
扉枠右サイド右側面装飾体440は、上下に延びた板状に形成されており、所定形状(放射状の模様形状)に左右方向へ貫通した複数の装飾孔440aを有している。また、扉枠右サイド右側面装飾体440は、シリンダ錠130のシリンダ本体131における前端に鍵穴132を有した円筒状の部位が挿入されるシリンダ挿通口440bを有している。この扉枠右サイド右側面装飾体440は、上下方向が扉枠3の全高と略同じに形成されている。また、扉枠右サイド右側面装飾体440は、上端からシリンダ挿通口440bまでの前端側が、扉枠右サイド装飾体435の後端に沿った形状に形成されている。
扉枠右サイド右側面装飾体440は、色や透光性(光の透過率)の異なる合成樹脂により2色成形されている。詳述すると、扉枠右サイド右側面装飾体440は、上記のハンドルカバー295や扉枠左サイドベース421、及び扉枠右サイド左側面装飾体438と同様に、内側層3aと外側層3bとの2種類の樹脂により2色成形されており、内側層3aの一部が外側層3bを貫通して外側面に現れることで、円形や放射状の模様が形成されている。つまり、扉枠右サイド右側面装飾体440の表面に表れている円形や放射状の模様の一部は、内側層3aであり、円形や放射状の模様は外側層3bの裏側で繋がっている(図71(a)を参照)。なお、扉枠右サイド右側面装飾体440を成形する際に、内側層3aを先に射出成形しても良いし、外側層3bを先に射出成形しても良い。
右サイド右レンズ441は、扉枠右サイド右側面装飾体440のシリンダ挿通口440bよりも上側の内側(右側)の面に沿った平板状に形成されており、右方へ突出して扉枠右サイド右側面装飾体440の装飾孔440aに内側(左側)から嵌合する装飾部441aを有している。装飾部441aは、装飾孔440aに嵌合させた状態で、表面が扉枠右サイド右側面装飾体440の外側(右側)の面と一致する(図70を参照)。この右サイド右レンズ441は、扉枠右サイド右側面装飾体440よりも光の透過率の高い合成樹脂により形成されている。この右サイド右レンズ441の装飾部441aは、扉枠右サイドベース431におけるリフレクタ部431aの右方に位置しており、扉枠右サイド上装飾基板432の第三LED432cや扉枠右サイド下装飾基板433の第三LED433cからの光により発光装飾することができる。
また、右サイド右レンズ441は、扉枠右サイド右側面装飾体440における内側層3aと同じ色に形成されている。これにより、組立てた状態では、扉枠右サイド右側面装飾体440の装飾孔440aから臨んでいる装飾部441aが、扉枠右サイド右側面装飾体440において2色成形されている放射状の模様の部位と同じように見え、第三LED432cや第三LED433cにより発光装飾される装飾部441aの部位との見分けが付き難くなっている。
本実施形態の扉枠右サイドユニット430は、扉枠右サイド左側面装飾体438及び扉枠右サイド右側面装飾体440における円形や放射状の模様の部位の色が、ハンドルカバー295や扉枠左サイドベース421における円形や放射状の模様の部位の色と同じ色に形成されていると共に、扉枠右サイド左側面装飾体438及び扉枠右サイド右側面装飾体440における円形や放射状の模様の外側の部位の色が、ハンドルカバー295や扉枠左サイドベース421における円形や放射状の模様の外側の部位の色と同じ色に形成されている。
本実施形態の扉枠右サイドユニット430は、上下方向の中央より上側の部位が、反対側の扉枠左サイドユニット420における同じ高さの部位よりも前方へ大きく突出している。この扉枠右サイドユニット430は、扉枠3の上端から下端までと略同じ高さに形成されている。扉枠右サイドユニット430は、上部が、扉枠トップユニット450の右外側に位置している。
扉枠右サイドユニット430は、扉枠3に組立てた状態で、扉枠ベース101の扉窓101aの右外側を装飾しており、扉枠右サイド装飾体435の部位が円柱状の蛍光灯が埋め込まれているように見える。
扉枠右サイドユニット430は、上から略半部の高さの部位までが前方へ大きく突出しており、衝立を形成している。これにより、遊技ホールの島設備において、右側に隣接して設けられているパチンコ機の前方に着座している遊技者から、扉窓101a(遊技領域5a)内を視認し辛くしている。従って、扉枠右サイドユニット430を衝立状に形成していることから、近隣に位置している遊技者の視線を遮ることができるため、他の遊技者から遊技領域5aの全体を見え辛くすることができ、他の遊技者から見られているような感じを受け難くすることで他の遊技者に気兼ねすることなく遊技を行わせることができる。
本実施形態の扉枠右サイドユニット430によれば、扉枠右サイド装飾体435の前面よりも後方へある程度離れた位置に、扉枠右サイド上装飾基板432及び扉枠右サイド下装飾基板433を設けているため、それらに実装されている第二LED432b及び第二LED433bからの光が十分に広がった状態で、扉枠右サイド装飾体435の裏側に照射されることとなるため、扉枠右サイド装飾体435を均一に発光装飾させることができる。
また、扉枠右サイドユニット430は、扉枠右サイド装飾体435の前面から後方へ離れた位置に設けられている扉枠右サイド上装飾基板432の第一LED432a及び扉枠右サイド下装飾基板433の第一LED433aからの光を、右サイド上導光部材436の導光軸部436a及び右サイド下導光部材437の導光軸部437aにより前方へ誘導(導光)して、扉枠右サイド装飾体435の開口部435aの部位を、その他の部位よりも点状に明るく発光させることができる。
更に、扉枠右サイドユニット430は、扉枠右サイド上装飾基板432の第三LED432c及び扉枠右サイド下装飾基板433の第三LED433cを発光させることで、扉枠右サイドベース431のリフレクタ部431aを介して、扉枠右サイド左側面装飾体438の装飾孔438aに嵌め込まれている右サイド左レンズ439の装飾部439a、及び扉枠右サイド右側面装飾体440の装飾孔440aに嵌め込まれている右サイド右レンズ441の装飾部441aを、発光装飾させることができる。また、衝立状の扉枠右サイドユニット430の左右の側面の一部(装飾部439a及び装飾部441aの部位)を発光装飾させることができるため、他の遊技者に対して本パチンコ機1を目立たせることができ、遊技者に対する訴求力の高いパチンコ機1を提供することができる。
また、本実施形態の扉枠右サイドユニット430によれば、扉枠右サイド上装飾基板432の前面側の第一LED432a及び第二LED432bと、扉枠右サイド下装飾基板433の前面側の第一LED433a及び第二LED433bとで、前端側の扉枠右サイド装飾体435を発光装飾させるようにしていると共に、扉枠右サイド上装飾基板432の後面側の第三LED432cと、扉枠右サイド下装飾基板433の後面側の第三LED433cとで、扉枠右サイド装飾体435よりも後側の扉枠右サイド左側面装飾体438及び扉枠右サイド右側面装飾体440を発光装飾させるようにしているため、扉枠右サイド上装飾基板432及び扉枠右サイド下装飾基板433の存在により、第一LED432a、第二LED432b、第一LED433a、第二LED433bからの光が、後側の扉枠右サイド左側面装飾体438及び扉枠右サイド右側面装飾体440を照射して発光装飾させたり、第三LED432c及び第三LED433cからの光が、前側の扉枠右サイド装飾体435を照射して発光装飾させたり、することを防止することができる。これにより、扉枠右サイド装飾体435と、その後側の扉枠右サイド左側面装飾体438及び扉枠右サイド右側面装飾体440とを、完全に独立させて発光装飾させることができるため、より演出効果の高い発光演出を遊技者に提示することが可能なパチンコ機1を提供することができる。
また、扉枠右サイドユニット430は、扉枠右サイド上装飾基板432の第一LED432a及び扉枠右サイド下装飾基板433の第一LED433aと、右サイド上導光部材436の導光軸部436a及び右サイド下導光部材437の導光軸部437aとを、隣接している二つの第二LED432b及び第二LED433b同士の間の中央に設けている。これにより、導光軸部436a及び導光軸部437aに対して、両側の第二LED432bや第二LED433bから均等な光量で光が照射されることとなるため、扉枠右サイド装飾体435に後方から導光軸部436a及び導光軸部437aの影が投影されても、当該影が見え辛くなり、扉枠右サイド装飾体435をムラなく面状に発光装飾させることができる。
更に、扉枠右サイドユニット430は、扉枠右サイド装飾体435に、複数の開口部435a同士を繋ぐように左右方向の幅の中心に沿って延びている装飾部435bを有するようにしている。これにより、仮に、第二LED432bや第二LED433bからの光により導光軸部436a及び導光軸部437aの影が、扉枠右サイド装飾体435に投影されたとしても、当該影が投影される部位に、装飾部435bを有しているため、導光軸部436a及び導光軸部437aの影を判り辛くすることができ、扉枠右サイド装飾体435の発光装飾における見栄えを良くすることができる。
[3−8.扉枠トップユニット]
扉枠3における扉枠トップユニット450について、主に図29及び図30等を参照して説明する。扉枠トップユニット450は、扉枠左サイドユニット420及び扉枠右サイドユニット430の夫々の上部の間に挟まれるように扉枠ベースユニット100の前面上部に取付けられるものである。
扉枠トップユニット450は、扉枠ベースユニット100の扉枠ベース101の前面における扉窓101aよりも上側に取付けられる扉枠トップベース451と、扉枠トップベース451の左右両側と前面上部を覆うように扉枠トップベース451に取付けられているトップ上カバー452と、トップ上カバー452の前端に取付けられている扉枠トップ装飾体453と、扉枠トップ装飾体453の下端と扉枠トップベース451の下端とを連結している扉枠トップ底板(図示は省略)と、を備えている。
また、扉枠トップユニット450は、扉枠トップ装飾体453の後方でトップ上カバー452の前面中央に取付けられており前面に複数のLEDが実装されている扉枠トップ中央装飾基板455と、扉枠トップ装飾体453の後方でトップ上カバー452の前面における扉枠トップ中央装飾基板455の左方に取付けられており前面に複数のLEDが実装されている扉枠トップ左装飾基板456と、扉枠トップ装飾体453の後方でトップ上カバー452の前面における扉枠トップ中央装飾基板455の右方に取付けられており前面に複数のLEDが実装されている扉枠トップ右装飾基板457と、を備えている(図72を参照)。
また、扉枠トップユニット450は、扉枠トップベース451の前面に設けられている一対のトップ中央スピーカ(図示は省略)と、一対のトップ中央スピーカの左右両外側に設けられている一対のトップサイドスピーカ(図示は省略)と、トップ中央スピーカ及びトップサイドスピーカの前方を覆うように扉枠トップ装飾体453の下側に取付けられているトップ下カバー465と、扉枠トップベース451の前面の右端付近に取付けられている扉枠トップ中継基板(図示は省略)と、扉枠トップベース451の上方を覆うようにトップ上カバー452に取付けられている扉枠トップ天板468と、を備えている。
扉枠トップベース451は、扉枠左サイドユニット420と扉枠右サイドユニット430との間の距離と略同じ長さで左右に延びている。トップ上カバー452は、平面視において、半円弧状に前方へ突出しており、後端から前方へ向かって大きく切欠かれた開口部452aを有している。この開口部452aは、扉枠トップ天板468によって閉鎖される。
扉枠トップ装飾体453は、透光性を有した乳白色に形成されている。扉枠トップ装飾体453は、平面視おいて、トップ上カバー452の前端に沿うように、半円弧状に左右に延びている。また、扉枠トップ装飾体453は、上下方向の中央が前方へ突出するように前面が半円弧状に形成されている。これにより、扉枠トップ装飾体453は、後方へ開放された半チューブ状に形成されている。
扉枠トップ中央装飾基板455は、左右に延びた帯板状に形成されている。扉枠トップ中央装飾基板455は、前面に実装されている複数のLED455aが、フルカラーLEDとされている。この扉枠トップ中央装飾基板455は、複数のLED455aを適宜発光させることで、扉枠トップ装飾体453の中央部分を発光装飾させることができる。
扉枠トップ左装飾基板456は、左右に延びた帯板状に形成されている。扉枠トップ左装飾基板456は、前面に実装されている複数のLED456aが、フルカラーLEDとされている。この扉枠トップ左装飾基板456は、複数のLED456aを適宜発光させることで、扉枠トップ装飾体453の左部分を発光装飾させることができる。
扉枠トップ右装飾基板457は、左右に延びた帯板状に形成されている。扉枠トップ右装飾基板457は、前面に実装されている複数のLED457aが、フルカラーLEDとされている。この扉枠トップ右装飾基板457は、複数のLED457aを適宜発光させることで、扉枠トップ装飾体453の右部分を発光装飾させることができる。
一対のトップ中央スピーカは、左右に離隔して設けられている。一対のトップ中央スピーカは、フルレンジスピーカとされており、広い周波数帯域で音声や音楽等のサウンドを出力するものである。一対のトップサイドスピーカは、ツイータとされており、音声や音楽等のサウンドの高音域を出力するものである。
トップ下カバー465は、無数の貫通孔を有した金属板からなるパンチングメタルによって形成されている。トップ下カバー465を通して、トップ中央スピーカやトップサイドスピーカから出力されたサウンドが、前方且つ下方へ向けて放射される。
扉枠トップ中継基板は、扉枠トップ中央装飾基板455、扉枠トップ左装飾基板456、扉枠トップ右装飾基板457、トップ中央スピーカ、及びトップサイドスピーカと、扉枠ベースユニット100の扉枠副中継基板105との接続を中継するためのものである。
扉枠トップ天板468は、トップ上カバー452の開口部452aを閉鎖するものであり、前端がトップ上カバー452に係止されると共に、後端が扉枠ベースユニット100に取付けられる。
扉枠トップユニット450は、扉枠3に組立てた状態で、扉枠ベース101の扉窓101aの上外側を装飾している。扉枠トップユニット450は、扉枠トップ装飾体453の左右両端が、扉枠左サイド装飾体426及び扉枠右サイド装飾体435の上部の内側よりも後方の部位へ前方から沈み込むように接続されている。また、扉枠トップユニット450は、一対のトップ中央スピーカ及び一対のトップサイドスピーカによって、音声や音楽等のサウンドを遊技者側へ出力することができる。
[3−9.扉枠の装飾]
次に、扉枠3の装飾(外装)について、主に図22乃至図28、及び図71等を参照して詳細に説明する。図71(a)は扉枠において2色成形の外側層を不透明にした状態で示す扉枠右サイドユニットの右側面図であり、(b)は(a)において内側層をそのままにして外側層を透明にした状態で示す扉枠右サイドユニットの右側面図である。扉枠3は、図示するように、正面視中央に、ガラスユニット160の透明なガラス板162によって閉鎖されている上下に延びた略四角形の扉窓101aを有している。扉枠3は、皿ユニット200の皿左装飾体271、皿右装飾体276、演出操作ユニット300のユニット上カバー312及びボタン本体351、扉枠左サイドユニット420の扉枠左サイド装飾体426、扉枠右サイドユニット430の扉枠右サイド装飾体435、及び扉枠トップユニット450の扉枠トップ装飾体453によって、扉窓101aの外周が全周に亘って囲まれている。
扉窓101aの外周を囲っている皿左装飾体271、皿右装飾体276、扉枠左サイド装飾体426、扉枠右サイド装飾体435、及び扉枠トップ装飾体453は、半チューブ状に形成されているため、扉窓101aの全周が蛍光灯で囲まれているような装飾を遊技者に見せることができる。
扉枠3では、扉窓101aの外周を囲っている皿左装飾体271、皿右装飾体276、ユニット上カバー312、扉枠左サイド装飾体426、扉枠右サイド装飾体435、及び扉枠トップ装飾体453の後方又は下方に、皿左装飾基板273、皿右装飾基板278、演出操作部外周装飾基板320、扉枠左サイド上装飾基板422及び扉枠左サイド下装飾基板423、扉枠右サイド上装飾基板432及び扉枠右サイド下装飾基板433、扉枠トップ中央装飾基板455、扉枠トップ左装飾基板456、及び扉枠トップ右装飾基板457が配置されているため、それら装飾基板のLEDを適宜発光させることで、扉窓101aの外周全体を発光装飾させたり、扉窓101aの外周に沿って光が移動するように発光演出を遊技者に見せたり、することができる。
扉枠3の皿ユニット200では、左右方向の中央に、上皿201の前後方向の距離よりも直径が大きい球形状の演出操作ユニット300が取付けられている。これにより、皿ユニット200において、大きな球形状の演出操作ユニット300が中央に位置しているため、見た目のインパクトを高めることができ、演出操作ユニット300の演出操作部301(接触操作部302や押圧操作部303)を目立たせることができる。
また、通常の状態では、演出操作部301としてのボタン本体351の上面が、ユニット上カバー312の上面と連続するように一致していることで、一つの球体を形成しているため、遊技者に対して演出操作部301(ボタン本体351)が操作可能であるものと認識させ難くすることができると共に、巨大な球体からなる演出操作ユニット300により、遊技者に対して、一見して他のパチンコ機とは異なるパチンコ機1であることを認識させることができ、遊技者の関心を強く引付けさせることができると共に、遊技者に対する訴求力を高めることができ、遊技するパチンコ機として本パチンコ機1を選択させ易くすることができる。
また、皿ユニット200において、演出操作ユニット300の演出操作部301の中央(中心)を、球状の演出操作ユニット300の頂点よりも前方に位置させているため、演出操作部301(接触操作部302や押圧操作部303)の上面が本パチンコ機1の前方に着座した遊技者の頭(顔)の方向を向くこととなる。従って、皿ユニット200の中央に設けられている巨大な球体が演出操作部301であると認識した遊技者に対して、演出操作部301の全容を見え易くすることができ、演出操作部301を大きく見せることができる。また、遊技者に対して巨大な球体状の演出操作部301を操作してみたいと強く思わせることができ、演出操作部301を操作する遊技者参加型演出の実行に対する期待感を高めさせることができると共に、遊技者参加型演出が実行された時に、遊技者に対して能動的に演出操作部301を操作させることができ、演出操作部301の操作により遊技者参加型演出を楽しませて興趣の低下を抑制させることができる。
続いて、本実施形態の扉枠3の外装は、図2乃至図5等に示すように、その外表面に複数の円形や放射状の模様が施されている。図71では、扉枠3の外装の一部として、扉枠右サイドユニット430を例として示している。
詳述すると、扉枠3の外装として、外表面に施されている複数の円形や放射状の模様は、色や透光性(光の透過率)の異なる2種類の合成樹脂を用いて2色成形により形成されている。扉枠3における模様が施されている外装の部位は、内側層3aと外側層3bとの2種類の樹脂により2色成形されており、内側層3aの一部が外側層3bを貫通して外側面に現れることで、円形や放射状の模様が形成されている。
例えば、扉枠右サイドユニット430を例に説明すると、図71(a)に示すように、内側層3aにハニカム状の模様を施し、外側層3bを不透明にすると、円形の模様の部位に内側層3aのハニカム状の模様が見え、模様以外の部位は不透明な外側層3bが見えることとなり、円形や放射状の模様が強調された外観の外装となる。
これに対して、図71(b)に示すように、外側層3bを透明にすると、外側層3bを通して内側層3aに施されているハニカム状の模様が見えるようになり、相対的に円形や放射状の模様が見え辛くなる。つまり、内側層3aに施されているハニカム状の模様が強調された外観の外装となる。
なお、図71では、外装の一部として2色成形されている扉枠右サイド右側面装飾体440において、装飾孔440aに嵌め込まれている装飾部441aが右サイド右レンズ441の一部として、扉枠右サイド右側面装飾体440とは異なる別部材としているため、外側層3bを透明にしても、装飾孔440a(装飾部441a)の模様は変化しない。
このように、本実施形態によれば、扉枠3の外装を構成している主な部材を、2色成形により形成しているため、内側層3aと外側層3bとに用いられる材料(合成樹脂)の色や光の透過率等を適宜選択して組み合わせることにより、形状はそのままでも見栄えを大きく異ならせることができる。
従って、例えば、マイナーチェンジ等の時に、外側層3bを透明にして内側層3aの模様を見えるようにすることで、コストをかけることなくパチンコ機1の外装を変更させることができる。
或いは、製造ロット毎に内側層3aと外側層3bの色等を変更し、異なるロットのパチンコ機1を同一の遊技ホールに出荷して島設備に設置させることで、カラフルな感じにして遊技者に対する訴求力を高めさせたりすることができる。
なお、上記の実施形態では、2色成形したものを示したが、これに限定するものではなく、3色成形や4色成形等の多色成型としても良い。具体的には、上記の実施形態では、2色成形の扉枠右サイド右側面装飾体440に、右サイド右レンズ441を組み合わせて外装を構成したものを示したが、3色成形として、扉枠右サイド右側面装飾体440と右サイド右レンズ441とを一体に形成するようにしても良い。
また、上記の実施形態では、円形や放射状の模様を形成したものを示したが、これに限定するものではなく、様々な形状の模様を形成するようにしても良い。
このように、本実施形態のパチンコ機1によれば、扉枠3における遊技領域5aが前方へ臨む扉窓101aの外側に設けられるハンドルカバー295、扉枠左サイドベース421、扉枠右サイド左側面装飾体438及び扉枠右サイド右側面装飾体440等装飾体を、光透過率の異なる二つの合成樹脂により2色成形(多色成形)すると共に、当該2色成形により水玉模様の装飾を施すようにしていることから、装飾体を所望の形状に形成すると同時に、装飾体に対して所望の装飾が施されることとなるため、従来のパチンコ機の装飾体のように、所望の形状に形成した上で塗装等により所望の装飾を施す必要が無く、装飾にかかる手間を省略してコストの増加を抑制させることができる。
また、装飾体の装飾を2色成形により形成しているため、使用する合成樹脂の色を変更することで、装飾体の見栄え(外観)を簡単に変更することができる。詳述すると、2色成形により水玉模様の装飾を形成する場合、水玉模様の円の内側を構成している内側層3aと、円の外側を構成している外側層3bと、を夫々光透過率の異なる同じ色で形成した場合、内側層3aと外側層3bとが同じ色であることから水玉模様の円が見え辛くなり、水玉模様の装飾が施されていないような外観となる。一方、水玉模様の円の内側を構成している内側層3aを白色に、円の外側を構成している外側層3bを桃色にした場合、内側層3aと外側層3bとの色の違いにより水玉模様の円が明確に見えるようになり、桃色の地に白の水玉模様の装飾が施されている外観となる。このように、装飾体を形成する際に、使用する合成樹脂の光透過率(色を含む)を適宜選択することで、装飾体の外観を容易に変更することができ、外観の変更にかかるコストを抑制させることができる。
また、上述したように、装飾体を形成する際に、使用する合成樹脂の光透過率(色を含む)を適宜選択することで、装飾体の外観を容易に変更することができることから、製造ロット毎に使用する合成樹脂の組合せを変更し、異なるロットの本パチンコ機1を同一の遊技ホールに出荷して島設備において一列に設置させるようにした場合、当該島設備をカラフルな感じにすることができるため、遊技ホール内を回遊している遊技者に対して強いインパクトを与えることができ、遊技者を誘引可能な訴求力の高いパチンコ機1を提供することができる。
更に、扉枠3における遊技領域5aが前方へ臨む扉窓101aよりも外側の部位に、光透過率の異なる複数の合成樹脂により2色成形された装飾を有するハンドルカバー295、扉枠左サイドベース421、扉枠右サイド左側面装飾体438、及び扉枠右サイド右側面装飾体440等の装飾体を設けているため、当該装飾体により扉窓101aの外側を装飾して見栄えを良くすることができる。
また、2色成形されている装飾体の外側層3bを、残りの内側層3aよりも光透過率の低い合成樹脂で形成しているため、外側層3bを通して内側層3aを見え難くすることができ、相対的に内側層3aにより構成される装飾(水玉模様)の境界が明確に見えるようになり、装飾をハッキリ見えるようにすることができる。
また、外側層3bの光透過率を残りの内側層3aよりも低くしていることから、外側層3bを通して内側層3aを見え難くすることができるため、初期モデルでは、外側層3bを光透過率の低いものとして内側層3aが外側から透けて見えないようにし、モデルチェンジの際に、外側層3bに光透過率の高い合成樹脂を使用して、内側層3aが透けて見えるようにすることで、装飾体の装飾の見方を大きく変化させることができ、装飾体の形状を変更することなく外観(装飾)を容易に変更することができる。
また、上述したように、光透過率の低い外側層3bにより、内側層3aを見え難くすることができることから、内側層3aの表面に模様(形状による模様、塗装や印刷やシールの貼り付け等による模様)を施し、初期モデルでは、光透過率の低い不透明な外側層3bにより、外側層3bを通して内側層3aの模様が透けて見えないようにし、モデルチェンジの際に、外側層3bに透明な合成樹脂を使用することで、内側層3aの模様が透けて見えるようにすることができるため、装飾体の形状を変更することなく、装飾体の外観(装飾)を大きく変更することができ、モデルチェンジにかかるコストの増加を抑制させることができる。
更に、扉枠右サイド左側面装飾体438及び扉枠右サイド右側面装飾体440の内側に、光を照射可能な扉枠右サイド上装飾基板432の第三LED432c及び扉枠右サイド下装飾基板433の第三LED433cを備えていると共に、内側層3aを他よりも光透過率の高い合成樹脂で形成しているため、扉枠右サイド左側面装飾体438及び扉枠右サイド右側面装飾体440の内側に設けられている第三LED432c及び第三LED433cを発光させると、扉枠右サイド左側面装飾体438及び扉枠右サイド右側面装飾体440の表面に形成されている装飾のうち内側層3aの部位(水玉の部位)を明るく発光装飾させることができ、遊技領域5aが臨む扉窓101aの外側を発光装飾させることで、見栄えを良くすることができると共に、遊技者に扉枠右サイド左側面装飾体438及び扉枠右サイド右側面装飾体440の発光装飾を楽しませることができ、遊技者の興趣の低下を抑制させることができる。
また、外側層3bの光透過率によっては、内側層3aを通して外側層3bに照射された第三LED432c及び第三LED433cからの光によって、外側層3bも発光装飾させることができるため、扉枠右サイド左側面装飾体438及び扉枠右サイド右側面装飾体440全体を発光装飾させることができ、扉枠右サイド左側面装飾体438及び扉枠右サイド右側面装飾体440を綺麗に見せて遊技者の関心を強く引付けることが可能な訴求力の高いパチンコ機1とすることができる。
また、上述したように、扉枠右サイド左側面装飾体438及び扉枠右サイド右側面装飾体440等の装飾体の装飾が、光透過率の異なる複数の合成樹脂の2色成形(多色成形)により形成されているため、表面までの層の数や、使用している合成樹脂の光透過率の違い等によって、第三LED432c及び第三LED433c等のLED(発光手段)を発光させていない時に見える装飾と、LEDを発光させている時に見える装飾とを、異ならせることができ、装飾が変化することで、遊技者の関心を強く引付けさせることができる。詳述すると、例えば、多色成形として2色成形を例に説明すると、内側層3aにおいて、外側層3bにより覆われる部位に所定の形状の孔を形成するようにした場合、LEDを発光させていない状態では、内側層3aにおける表面に露出している部位のみが見える。一方、LEDを発光させると、内側層3aにおける孔が形成されている部位では、内側層3aを通さずにLEDからの光が外側層3bに直接照射されるため、外側層3bの表面に内側層3aの孔の形状が見えるようになり、内側層3aにおける表面に露出している部位と孔の部位とが見えることとなり、LEDを発光させていない時とは異なる装飾が見えることとなる。或いは、例えば、内側層3aを黄色に、外側層3bを青色とした場合、LEDを黄色に発光させると、表面の装飾における内側層3aの部位のみが発光装飾される。一方、LEDを緑色(又は白色)に発光させると、表面における内側層3aの部位と外側層3bの部位の両方が発光装飾されるため、LEDにおいて発光させる光の色によって、装飾体における発光装飾される部位を異ならせることができ、発光装飾される装飾を変化させることができる。このように、LEDの発光により、装飾体の装飾を異ならせることができるため、遊技者の関心を強く引付けることができ、遊技者を楽しませることができる。また、遊技状態に応じてLEDを発光させるようにすることで、装飾体の装飾の変化により、遊技者に対して、チャンスの到来や打込操作の変更(例えば、「右打ち」)等を示唆させるようにすることができ、多彩な演出が可能なパチンコ機1を提供することができる。
また、扉窓101a(遊技領域5a)の左右両外側に設けられている扉枠左サイド装飾体426と扉枠右サイド装飾体435の夫々の前後方向の突出量を異ならせていることから、本パチンコ機1を左前方から見た時と右前方から見た時の印象(見え方)を異ならせることができるため、本パチンコ機1が設置されている遊技ホール内において、回遊している遊技者が一旦は本パチンコ機1の前方を通り過ぎても反対側から本パチンコ機1に接近した際に、先の回遊の時とは見え方が異なることで本パチンコ機1への関心を引付けさせることができ、遊技するパチンコ機1を選択するために遊技ホール内を回遊している遊技者を本パチンコ機1へ誘引することが可能な訴求力の高いパチンコ機1とすることができる。
[3−10.扉枠におけるLEDの配置と系統]
次に、扉枠3に設けられている各LEDの配置と制御の系統について、主に図72及び図73等を参照して詳細に説明する。図72は扉枠の各装飾基板を示す正面図であり、図73は扉枠の演出操作ユニットの部位の装飾基板を示す平面図である。扉枠3は、図72に示すように、正面視において右下隅に、遊技者が回転操作することで遊技球Bを遊技盤5の遊技領域5a内へ打込むハンドル195が設けられている。このハンドル195は、中央ハブ部195aと、中央ハブ部195aが外方へ延出している三つのスポーク部195bと、各スポーク部195bの先端同士を繋いでいる円環状の外周リング部195cと、を有しており、自動車のハンドル(ステアリング)と類似した外観を呈している。
ハンドル195は、中央ハブ部195aの前側がハンドル前レンズ185により覆われており、ハンドル前レンズ185と中央ハブ部195aとの間に、前面に複数のLED184aが実装されているハンドル装飾基板184が設けられている。また、ハンドル195の外周リング部195cの後方に、前面に複数のLED293aが実装されているハンドルカバー装飾基板293が設けられている。
ハンドル装飾基板184は、中心に1個と、中間の円周上に周方向へ一定の間隔をあけた3個と、外周に沿って周方向へ一定の間隔をあけた6個、の合計10個のLED184a(フルカラーLED)が、三重の同心円状に実装されている。これらのLED184aは、中心の1個と、図72において破線で結ばれている中間の3個と、及び夫々が破線で結ばれている、外周の左上の2個と、外周の右上の2個と、外周の下側の2個と、の5組に分けられている。これら5組に分けられたLED184aは、LEDドライバ184bにより15系統で制御されており、各組のLED184aが、適宜色のフルカラーで発光することができる。
一方、ハンドルカバー装飾基板293には、12個のLED293aが周方向へ間隔をあけて一列に設けられている。これら12個のLED293aは、図72において破線で結んでいるように、中心から左下の2個と、左側の2個と、左上の2個と、右上の2個と、右側の2個と、右下の2個と、の6組に分けられている。これら6組に分けられたLED293aは、LEDドライバ293bにより18系統で制御されており、各組のLED293aが、適宜色のフルカラーで発光することができる。
このように、ハンドル195には、ハンドル装飾基板184とハンドルカバー装飾基板293とが設けられているため、ハンドル195を中心にして光が回転するような発光演出や、ハンドル195の中心へ向かって光が集中するような発光演出や、ハンドル195の外側へ向かって光が広がるような発光演出を、遊技者に見せることができる。また、ハンドルカバー装飾基板293のLED293aにより、ハンドルカバー295の外側や内側を発光装飾させることができる。
また、扉枠3は、図示するように、正面視中央に、ガラスユニット160の透明なガラス板162によって閉鎖されている上下に延びた略四角形の扉窓101aを有している。扉枠3は、皿ユニット200の皿左装飾体271、皿右装飾体276、演出操作ユニット300、扉枠左サイドユニット420の扉枠左サイド装飾体426、扉枠右サイドユニット430の扉枠右サイド装飾体435、及び扉枠トップユニット450の扉枠トップ装飾体453によって、扉窓101aの外周が全周に亘って囲まれている。
扉窓101aの外周を囲っている皿左装飾体271、皿右装飾体276、扉枠左サイド装飾体426、扉枠右サイド装飾体435、及び扉枠トップ装飾体453は、半チューブ状に形成されているため、扉窓101aの略全周が蛍光灯で囲まれているような装飾を遊技者に見せることができる。
この扉枠3では、図72に示すように、扉窓101aの外周を囲っている皿左装飾体271の後方の皿左装飾基板273、皿右装飾体276の後方の皿右装飾基板278、扉枠左サイド装飾体426の後方の扉枠左サイド上装飾基板422及び扉枠左サイド下装飾基板423、扉枠右サイド装飾体435の後方の扉枠右サイド上装飾基板432及び扉枠右サイド下装飾基板433、扉枠トップ装飾体453の後方の扉枠トップ中央装飾基板455及び扉枠トップ左装飾基板456及び扉枠トップ右装飾基板457が、前方へ向けて設けられている。
詳述すると、皿左装飾基板273には、左右方向へ一列に並んで前面に実装されている4個のLED273aと、LED273aと後述する皿右装飾基板278のLED273aとを発光させるためのLEDドライバ(図示は省略)と、を備えている。これら4個のLED273aは、図72において破線で結んでいるように、左の2個と、右の2個と、の2組に分けられている。これら2組に分けられたLED273aは、LEDドライバにより6系統で制御されており、各組のLED273aが、適宜色のフルカラーで発光することができる。
皿右装飾基板278には、左右方向へ一列に並んで前面に実装されている4個のLED278aを備えている。これら4個のLED278aは、図72において破線で結んでいるように、左の2個と、右の2個と、の2組に分けられている。これら2組に分けられたLED278aは、皿左装飾基板273のLEDドライバにより6系統で制御されており、各組のLED278aが、適宜色のフルカラーで発光することができる。
扉枠左サイド上装飾基板422には、上下方向へ一定の間隔をあけて実装されている4個の第一LED422aと、第一LED422a同士の間に上下に並んで二つずつ実装されている8個の第二LED422bと、合計12個の第一LED422a及び第二LED422bを発光させるためLEDドライバ422cと、を備えている。第一LED422a及び第二LED422bは、前面に実装されている。扉枠左サイド上装飾基板422の4個の第一LED422aは、図72において二点鎖線で結んでいるように、上の2個と残りの2個の2組に分けられている。また、8個の第二LED422bは、図72において一点鎖線で結んでいるように、上の2個と、上より3個目から5個目までの3個と、上より6個目から8個目までの3個と、の3組に分けられている。2組に分けられた4個の第一LED422aと、3組に分けられた8個の第二LED422bとは、LEDドライバ422cにより15系統で制御されており、各組の第一LED422aや第二LED422bが、適宜色のフルカラーで発光することができる。
扉枠左サイド下装飾基板423には、上下方向へ一定の間隔をあけて実装されている6個の第一LED423aと、第一LED423a同士の間に上下に並んで二つずつ実装されている12個の第二LED423bと、合計18個の第一LED423a及び第二LED423bを発光させるためのLEDドライバ423cと、を備えている。第一LED423a及び第二LED423bは、前面に実装されている。6個の第一LED423aは、図72において二点鎖線で結んでいるように、上から2個ずつ順番に一組として3組に分けられている。また、12個の第二LED423bは、図72において一点鎖線で結んでいるように、上より1個目から3個目までの3個と、上より4個目から6個目までの3個と、上より7個目から9個目までの3個と、上より10個目から12個目まで3個と、の4組に分けられている。3組に分けられた6個の第一LED423aと、4組に分けられた12個の第二LED423bとは、LEDドライバ423cにより21系統で制御されており、各組の第一LED423aや第二LED423bが、適宜色のフルカラーで発光することができる。
扉枠右サイド上装飾基板432には、上下方向へ一定の間隔をあけて前面に実装されている4個の第一LED432aと、第一LED432a同士の間に上下に並んで二つずつ前面に実装されている8個の第二LED432bと、上下方向へ間隔をあけて後面に実装されている4個の第三LED432cと、を備えている。また、扉枠右サイド上装飾基板432は、合計16個の第一LED432a、第二LED432b、第三LED432cと、扉枠右サイド下装飾基板433の2個の第三LED433cとを、発光させるためのLEDドライバ432dを備えている。4個の第一LED432aは、図72において二点鎖線で結んでいるように、上の2個と残りの2個の2組に分けられている。また、8個の第二LED432bは、図72において一点鎖線で結んでいるように、上の2個と、上より3個目から5個目までの3個と、上より6個目から8個目までの3個と、の3組に分けられている。更に、4個の第三LED432cは図72において一点鎖線で結んでいるように、上の2個と残りの2個の2組に分けられている。2組に分けられた第一LED432aと、3組に分けられた第二LED432bと、2組に分けられた第三LED432cと、扉枠右サイド下装飾基板433における2組に分けられた第三LED433cのうちの上側の1組の第三LED433cとは、LEDドライバ432dにより24系統で制御されており、各組の第一LED432a、第二LED432b、第三LED432c、第三LED433cが、適宜色のフルカラーで発光することができる。
扉枠右サイド下装飾基板433には、上下方向へ一定の間隔をあけて前面に実装されている6個の第一LED433aと、第一LED433a同士の間に上下に並んで二つずつ前面に実装されている12個の第二LED433bと、上下方向へ間隔をあけて後面に実装されている4個の第三LED433cと、第一LED433a、第二LED433b、下側の2個の第三LED433cを発光させるためのLEDドライバ433dと、を備えている。6個の第一LED433aは、図72において二点鎖線で結んでいるように、上から2個ずつ順番に一組として3組に分けられている。また、12個の第二LED433bは、図72において一点鎖線で結んでいるように、上より1個目から3個目までの3個と、上より4個目から6個目までの3個と、上より7個目から9個目までの3個と、上より10個目から12個目まで3個と、の4組に分けられている。更に、後側の4個の第三LED433cは、図72において破線で結んでいるように、上の2個と残りの2個の2組に分けられている。3組に分けられた6個の第一LED433aと、4組に分けられた12個の第二LED433bと、2組に分けられたうちの下側の1組の2個の第三LED433cとは、LEDドライバ433dにより24系統で制御されており、各組の第一LED433a、第二LED433b、第三LED433cが、適宜色のフルカラーで発光することができる。
本実施形態では、扉窓101aの左側に設けられている扉枠左サイド上装飾基板422及び扉枠左サイド下装飾基板423と、扉窓101aの右側に設けられている扉枠右サイド上装飾基板432及び扉枠右サイド下装飾基板433とが、扉窓101aの左右方向中央を境にして、左右非対称の形状に形成されている。また、扉枠左サイド上装飾基板422及び扉枠左サイド下装飾基板423と、扉枠右サイド上装飾基板432及び扉枠右サイド下装飾基板433とは、前後方向の形状も互いに異なっている。
なお、扉枠左サイド上装飾基板422及び扉枠左サイド下装飾基板423と、扉枠右サイド上装飾基板432及び扉枠右サイド下装飾基板433とは、夫々の前面に実装されている第一LED422a、第二LED422b、第一LED423a、第二LED423bと、第一LED432a、第二LED432b、第一LED433a、第二LED433bとの数が、互いに同じであると共に、配置及び系統(図72において一点鎖線や二点鎖線で結んだ系統)が左右対称に設けられている。これにより、発光演出を行うためのLEDの点灯パターンのデータの作成を容易なものとすることができる。
扉枠トップ中央装飾基板455には、左右方向へ間隔をあけて前面に実装されている6個のLED455aと、LED455aと扉枠トップ左装飾基板456のLED456a及び扉枠トップ右装飾基板457のLED457aとを発光させるためのLEDドライバ(図示は省略)と、を備えている。6個のLED455aは、図72において破線で結んでいるように、左から2個ずつの3組に分けられている。3組に分けられた6個のLED455aは、LEDドライバにより9系統で制御されており、各組のLED455aが、適宜色のフルカラーで発光することができる。
扉枠トップ左装飾基板456には、左右方向へあけて前面に実装されている4個のLED456aを、備えている。4個のLED456aは、図72において破線で結んでいるように、左側の2個と右側の2個との2組に分けられている。2組に分けられた4個のLED456aは、扉枠トップ中央装飾基板455のLEDドライバにより、6系統で制御されており、各組のLED456aが、適宜色のフルカラーで発光することができる。
扉枠トップ右装飾基板457には、左右方向へあけて前面に実装されている4個のLED457aを、備えている。4個のLED457aは、図72において破線で結んでいるように、左側の2個と右側の2個との2組に分けられている。2組に分けられた4個のLED457aは、扉枠トップ中央装飾基板455のLEDドライバにより、6系統で制御されており、各組のLED457aが、適宜色のフルカラーで発光することができる。
本実施形態の扉枠3によれば、扉枠左サイド上装飾基板422の第一LED422a、扉枠左サイド下装飾基板423の第一LED423a、扉枠右サイド上装飾基板432の第一LED432a、及び扉枠右サイド下装飾基板433の第一LED433aからの光が、左サイド上導光部材427の導光軸部427a、左サイド中導光部材428の導光軸部428a、左サイド下導光部材429の導光軸部429a、右サイド上導光部材436の導光軸部436a、及び右サイド下導光部材437の導光軸部437aにより、扉枠左サイド装飾体426の開口部426aや扉枠右サイド装飾体435の開口部435aまで誘導されて、外方(前方)へ照射される。これにより、扉枠左サイド装飾体426や扉枠右サイド装飾体435の前面において、点状に明るく発光する発光演出を遊技者に見せることができ、これまでのパチンコ機にはない点状にきらりとスポット発光する発光演出により、遊技者を「ハッ」とさせることができる。
また、扉枠3では、扉窓101aの外周を囲んでいる皿左装飾基板273のLED273a、皿右装飾基板278のLED278a、扉枠左サイド上装飾基板422の第二LED422b、扉枠左サイド下装飾基板423の第二LED423b、扉枠右サイド上装飾基板432の第二LED432b、扉枠右サイド下装飾基板433の第二LED433b、扉枠トップ中央装飾基板455のLED455a、扉枠トップ左装飾基板456のLED456a、及び扉枠トップ右装飾基板457のLED457aを、適宜発光させることにより、扉窓101aの外周全体を発光装飾させたり、扉窓101aの外周に沿って光が移動するように発光演出を遊技者に見せたり、することができる。
つまり、扉枠3では、図72において二点鎖線で結ばれているLEDの系統により、扉枠左サイド装飾体426や扉枠右サイド装飾体435の前面において、スポット発光する発光演出を実行することができ、図72において一点鎖線で結ばれているLEDの系統により、扉枠左サイド装飾体426や扉枠右サイド装飾体435が面状に発光(面発光)する発光演出を実行することができる。
また、扉枠3によれば、第一LED422a、第一LED423a、第一LED432a、及び第一LED433aからの光を、導光軸部427a、導光軸部428a、導光軸部429a、導光軸部436a、及び導光軸部437aにより、扉枠左サイド装飾体426の開口部426aや扉枠右サイド装飾体435の開口部435aに挿入されている前端まで導光して、そこから前方へ照射しているため、扉枠左サイド装飾体426や扉枠右サイド装飾体435の一般面と比較して、開口部426a及び開口部435aの部位を高輝度で明るくスポット発光させることができる。この際に、扉枠左サイド装飾体426及び扉枠右サイド装飾体435が、遊技領域5aが臨む扉窓101aよりも外側に配置されているため、扉枠左サイド装飾体426の開口部426a及び扉枠右サイド装飾体435の開口部435aの部位を高輝度でスポット発光させても、その眩しさにより扉窓101aから臨む遊技領域5a内が見え辛くなることはなく、扉窓101aを通して遊技領域5a内の遊技球Bや演出画像や装飾体等を良好な状態で視認させることができる。
また、扉枠3によれば、扉枠左サイド装飾体426及び扉枠右サイド装飾体435を、扉窓101a(遊技領域5a)よりも前方へ突出させていると共に、高輝度でスポット発光する開口部426a及び開口部435aを、前方へ突出した扉枠左サイド装飾体426及び扉枠右サイド装飾体435の前端となる尾根の部位(平面視において前方へ円弧状に突出している前端を結んだ上下方向の線上)に設けているため、スポット発光の光が後方側(扉窓101a側)へ照射されることはない。従って、扉枠左サイド装飾体426及び扉枠右サイド装飾体435におけるスポット発光の光が、扉窓101aに設けられているガラス板162により遊技者側へ反射して、扉窓101aの後方の遊技領域5a内が見え辛くなることはないと共に、高輝度でスポット発光させることで他の遊技者の関心を本パチンコ機1へ向けさせることができる。
更に、扉枠3によれば、スポット発光する部位を、扉枠3における扉窓101aよりも外側で前方へ突出している扉枠左サイド装飾体426及び扉枠右サイド装飾体435に設けているため、スポット発光する部位がパチンコ機1の外周付近と略同じ位置となる。そのため、本パチンコ機1の前方に遊技者が着座していても、スポット発光する部位が遊技者よりも外側に位置するため、当該遊技者がスポット発光の光を遮ることはない。これにより、扉枠左サイド装飾体426及び扉枠右サイド装飾体435においてスポット発光させると、本パチンコ機1の前方に着座していない他の遊技者からも高輝度のスポット発光の光が見えることとなるため、他の遊技者に対して本パチンコ機1の存在をアピールすることができ、遊技者の関心を強く引付けることができると共に、遊技するパチンコ機を選択するために遊技ホール内を回遊している遊技者を本パチンコ機1へ誘引することが可能な訴求力の高いパチンコ機1とすることができる。
なお、扉枠左サイド装飾体426や扉枠右サイド装飾体435の前面をスポット発光させるためのスポット用LED(第一LED422a、第一LED423a、第一LED432a、第一LED433a)を挟んだ両側の面用LED(第二LED422b、第二LED423b、第二LED432b、第二LED433b)は、同一の系統に属するようにすることが望ましい。これにより、スポット用LEDの光を誘導する導光ピン(導光軸部427a、導光軸部428a、導光軸部429a、導光軸部436a、及び導光軸部437a)を挟んだ両側の面用LEDが同一の点灯態様となるため、導光ピンの両側から同じタイミングで同じ光量の光が照射されることとなり、扉枠左サイド装飾体426や扉枠右サイド装飾体435において導光ピンの影をより一層見え難くすることができる。
更に、扉枠3は、図73に示すように、演出操作ユニット300の演出操作部301における接触操作部302の下方に設けられており、上面に31個のLED320aが実装されている円環状の演出操作部外周装飾基板320を備えている。この演出操作部外周装飾基板320は、31個のLED320aを発光させるための2個のLEDドライバを、備えている。演出操作部外周装飾基板320は、前装飾基板321と後装飾基板322の二つに分割されている。
演出操作部外周装飾基板320における前装飾基板321には、31個のLED320aのうち18個のLED320aが実装されている。前装飾基板321の18個のLED320aは、6個が内周に近い円周上で間隔をあけて設けられており、3個が内周と外周との中間の円周上で間隔をあけて設けられており、残りの9個が外周に近い円周上で間隔をあけて設けられている。
演出操作部外周装飾基板320における後装飾基板322には、残りの13個のLED320aが実装されている。後装飾基板322の13個のLED320aは、4個が内周に近い円周上で円弧の両端付近で間隔をあけて2個ずつ設けられており、3個が内周と外周との中間の円周上で間隔をあけて設けられており、残りの6個が外周に近い円周上で円弧の両端付近で間隔をあけて3個ずつ設けられている。
前装飾基板321の18個のLED320aは、図73において一点鎖線で繋いでいるように、内側の円周上の6個が周方向へ2個ずつの3組、中間の円周上の3個が夫々1個ずつの3組、外側の円周上の9個が周方向へ3個ずつの3組、の合計9組に分けられている。また、後装飾基板322の18個のLED320aは、図73において一点鎖線で繋いでいるように、内側の円周上の4個が両端付近の2個ずつの2組、中間の円周上の3個が夫々1個ずつの3組、外側の円周上の9個が両端付近の3個ずつの2組、の合計7組に分けられている。つまり、演出操作部外周装飾基板320では、31個のLED320aが、16組に分けられている。これら16組に分けられたLED320aは、2個のLEDドライバにより48系統で制御されており、各組のLED320aが、適宜色のフルカラーで発光することができる。
この演出操作部外周装飾基板320によれば、31個、48系統のLED320aを適宜発光させることで、演出操作部301において光が回転するような発光演出や、光が中心へ集中するような発光演出や、光が外側へ広がるような発光演出を遊技者に見せることができる。
更に、扉枠3によると、遊技領域5aが臨む扉窓101aの左右方向の一方と他方の夫々の外側に、互いに前後方向の突出量が異なるように扉窓101aに沿って上下に延びている扉枠左サイドユニット420の扉枠左サイド装飾体426と扉枠右サイドユニット430の扉枠右サイド装飾体435とが設けられており、扉枠左サイド装飾体426と扉枠右サイド装飾体435の夫々の後方に複数の第一LED422aと第二LED422bとが実装されている扉枠左サイド上装飾基板422と複数の第一LED423aと第二LED423bが実装されている扉枠左サイド下装飾基板423、及び複数の第一LED432aと第二LED432bが実装されている扉枠右サイド上装飾基板432と複数の第一LED433aと第二LED433bが実装されている扉枠右サイド下装飾基板433とが設けられていると共に、第一LED422a、第一LED423a、第一LED432a、第一LED433aからの光を扉枠左サイド装飾体426や扉枠右サイド装飾体435の前面付近まで誘導して前方へ照射する左サイド上導光部材427の導光軸部427a、左サイド中導光部材428の導光軸部428a、左サイド下導光部材429の導光軸部429a、右サイド上導光部材436の導光軸部436a、及び右サイド下導光部材437の導光軸部437aを設けているため、扉枠左サイド上装飾基板422、扉枠左サイド下装飾基板423、扉枠右サイド上装飾基板432、扉枠右サイド下装飾基板433の第二LED422b、第二LED423b、第二LED432b、第二LED433bを発光させることで扉枠左サイド装飾体426及び扉枠右サイド装飾体435を面状に発光装飾(面発光)させることができ、扉枠左サイド上装飾基板422、扉枠左サイド下装飾基板423、扉枠右サイド上装飾基板432、扉枠右サイド下装飾基板433の第一LED422a、第一LED423a、第一LED432a、第一LED433aを発光させると、前方へ照射された光が柱状の導光軸部427a、導光軸部428a、導光軸部429a、導光軸部436a、導光軸部437aにより扉枠左サイド装飾体426及び扉枠右サイド装飾体435の前面付近まで誘導された後に、それらの前端(前端面)から前方へ放射されることとなり、扉枠左サイド装飾体426及び扉枠右サイド装飾体435における導光軸部427a、導光軸部428a、導光軸部429a、導光軸部436a、導光軸部437aの先端と対応している部位を点状に発光装飾(スポット発光)させることができる。
従って、扉枠左サイド上装飾基板422、扉枠左サイド下装飾基板423、扉枠右サイド上装飾基板432、扉枠右サイド下装飾基板433の第一LED422aと第二LED422b、第一LED423aと第二LED423b、第一LED432aと第二LED432b、及び第一LED433aと第二LED433b、を適宜発光させることで、遊技領域5a(扉窓101a)よりも外側に設けられている扉枠左サイド装飾体426及び扉枠右サイド装飾体435の全体を面状に発光装飾させたり、扉枠左サイド装飾体426及び扉枠右サイド装飾体435の一部を点状に発光装飾させたり、扉枠左サイド装飾体426及び扉枠右サイド装飾体435の全体を面状に発光装飾させつつ一部を点状に発光装飾させたり、することができるため、多彩な発光演出を遊技者に見せることができ、遊技者を飽きさせ難くすると共に楽しませて遊技に対する興趣の低下を抑制させることができる。
この際に、扉枠左サイド上装飾基板422及び扉枠左サイド下装飾基板423の複数の第一LED422a、第二LED422b、第一LED423a、第二LED423bが分けられている系統と、扉枠右サイド上装飾基板432及び扉枠右サイド下装飾基板433の複数の第一LED432a、第二LED432b、第一LED433a、第二LED433bが分けられている系統と、を互いに左右対称としていると共に、夫々において複数の第一LED422a、第一LED423a、第一LED432a、第一LED433aと、複数の第二LED422b、第二LED423b、第二LED432b、第二LED433bと、を互いに異なる系統としているため、扉枠左サイド装飾体426側の第一LED422a、第二LED422b、第一LED423a、第二LED423bと、扉枠右サイド装飾体435側の第一LED432a、第二LED432b、第一LED433a、第二LED433bとの点灯パターンのデータを作成する際に、例えば、扉枠左サイド装飾体426側用のデータを、扉枠右サイド装飾体435側用のデータに流用したり、扉枠左サイド装飾体426側と扉枠右サイド装飾体435側とで同じような流れのデータとしたり、することが可能となることから、点灯パターンのデータの作成にかかる手間を容易なものとすることができ、(同じ作成時間では)より複雑な点灯パターンのデータを構築し易くなり、点灯パターンの多彩な発光演出を遊技者に見せることができると共に、演出効果の高い多彩な発光演出を遊技者に見せることができ、扉窓101aの左右両外側の扉枠左サイド装飾体426及び扉枠右サイド装飾体435における発光演出に対して十分な演出効果を発揮させ得るパチンコ機1を提供することができる。
また、第一LED422a、第一LED423a、第一LED432a、第一LED433aを間にして設けられている二つの第二LED422b、第二LED423b、第二LED432b、第二LED433bを、同じ系統としていることから、第一LED422a、第一LED423a、第一LED432a、第一LED433a(導光軸部427a、導光軸部428a、導光軸部429a、導光軸部436a、導光軸部437a)を挟むように設けられている二つの第二LED422b、第二LED423b、第二LED432b、第二LED433bが必ず同時に点灯することとなるため、導光軸部427a、導光軸部428a、導光軸部429a、導光軸部436a、導光軸部437aの両側から光が照射されることで、夫々の第二LED422b、第二LED423b、第二LED432b、第二LED433bからの光による導光軸部427a、導光軸部428a、導光軸部429a、導光軸部436a、導光軸部437aの影が打ち消されるように薄くなり、扉枠左サイド装飾体426や扉枠右サイド装飾体435に投影される導光軸部427a、導光軸部428a、導光軸部429a、導光軸部436a、導光軸部437aの影を見え辛くすることができ、扉枠左サイド装飾体426や扉枠右サイド装飾体435をムラなく面状に発光装飾させることができる。
また、第二LED422b、第二LED423b、第二LED432b、第二LED433bにより面状に発光装飾する扉枠左サイド装飾体426及び扉枠右サイド装飾体435が、第一LED422a、第一LED423a、第一LED432a、第一LED433aにより導光軸部427a、導光軸部428a、導光軸部429a、導光軸部436a、導光軸部437aの前端に対応する部位を点状に発光装飾させることができるため、面状に発光しつつ部分的に点状に発光するような、これまでのパチンコ機では見ることができなかった発光演出を遊技者に見せることができ、点状に明るく発光する発光演出等により遊技者の関心を強く引付けさせることができると共に、これまでのパチンコ機にはない点状にきらりとスポット発光する発光演出により、遊技者を「ハッ」とさせることができ、遊技者に対する訴求力の高いパチンコ機1とすることができる。
更に、左右方向の一方側(左側)の扉枠左サイド上装飾基板422及び扉枠左サイド下装飾基板423と、他方側(右側)の扉枠右サイド上装飾基板432及び扉枠右サイド下装飾基板433とを、互いに左右非対称の形状としていることから、一見して扉枠左サイド上装飾基板422、扉枠左サイド下装飾基板423、扉枠右サイド上装飾基板432、及び扉枠右サイド下装飾基板433を見分けることができるため、パチンコ機1の組立作業において組み付ける扉枠左サイド上装飾基板422、扉枠左サイド下装飾基板423、扉枠右サイド上装飾基板432、及び扉枠右サイド下装飾基板433を間違えてしまうことを回避させることができ、組立ての作業性を向上させてコストの増加を抑制させることができる。
[3−11.装飾基板の識別]
続いて、扉枠3を例にして本パチンコ機1におけるLEDが実装されている各種の装飾基板の識別について、主に図74等を参照して詳細に説明する。図74は、扉枠の扉窓の周囲に設けられている各装飾基板を示す背面図である。ここでは、扉枠3における扉窓101aの周囲に設けられている皿左装飾基板273、皿右装飾基板278、扉枠左サイド上装飾基板422、扉枠左サイド下装飾基板423、扉枠右サイド上装飾基板432、扉枠右サイド下装飾基板433、扉枠トップ中央装飾基板455、扉枠トップ左装飾基板456、及び扉枠トップ右装飾基板457、を例にして詳細に説明する。
本実施形態のパチンコ機1では、LEDが実装されている装飾基板に、白色の基板を用いており、当該装飾基板に取付けられる白色以外のLEDドライバや接続コネクタ等は、基板の後面側に取付けるようにしている。これにより、装飾基板の前面に実装されているLEDからの光を、前方側へ反射させて前方の装飾体等をより明るく発光装飾させることができるようにしていると共に、前方(遊技者側)から装飾基板を目立ち難いものとしている。
なお、白色の装飾基板は、白色のソルダーレジスト(保護材)がコーティングされているものであっても良いし、基板の板材そのものが白色のものであっても良い。
パチンコ機1では、多くの装飾基板を有していることから、夫々の装飾基板を容易に識別できるように、各装飾基板の後面に互いに異なる識別部7が施されている(図74を参照)。この識別部7は、漢字や仮名、アルファベット、記号、数字、型番、等の文字による文字識別部7aと、互いに異なった色(図74において、濃淡の異なる網掛けで示す)による色識別部7bと、を有している。
詳述すると、文字識別部7aとして、皿左装飾基板273では「下左」の文字が、皿右装飾基板278では「下右」の文字が、扉枠左サイド上装飾基板422では「左上」の文字が、扉枠左サイド下装飾基板423では「左下」の文字が、扉枠右サイド上装飾基板432では「右上」の文字が、扉枠右サイド下装飾基板433では「右下」の文字が、扉枠トップ中央装飾基板455では「上中」の文字が、扉枠トップ左装飾基板456では「上左」の文字が、扉枠トップ右装飾基板457では「上右」の文字が、夫々施されている。
また、色識別部7bは、装飾基板毎に異なる色としており、後面の略前面に亘って施されている。なお、本実施形態では、図74に示すように、色識別部7bが、後面の全面ではなく、装飾基板に実装されるLED等のハンダ付けの妨げとならないように部分的に施されている。
識別部7は、印刷(シルク印刷)、シールの貼り付け、塗料の塗布、等によって装飾基板に施されている。
なお、上記では、扉枠3における扉窓101aの周りに設けられている装飾基板を例に説明したが、ハンドルユニット180、演出操作ユニット300、及び遊技盤5、等に設けられている各種の装飾基板に対しても、文字識別部7aや色識別部7b等の識別部7を設けるようにしても良い。
また、上記の実施形態では、識別部7として、文字識別部7aと色識別部7bとの両方を施したものを示したが、これに限定するものではなく、文字識別部7aのみとしても良いし、色識別部7bのみとしても良い。
本実施形態のパチンコ機1によれば、LEDが実装されている装飾基板に識別部7(文字識別部7aや色識別部7b)を設けているため、似たような形状の装飾基板を容易に区別することができ、組立作業の際に間違った装飾基板を組み付けてしまうことを防止することができると共に、組立ての作業性を向上させることができる。
また、パチンコ機1によれば、識別部7を装飾基板の後面に設けているため、装飾基板の前面側を可能な限り白色とすることができ、装飾基板の前面に実装されているLEDからの光を、装飾基板の前面で前方側へ反射させて前方の装飾体等をより明るく発光装飾させることができると共に、装飾基板を前方(遊技者側)から目立ち難くすることができ、見栄えを良くすることができる。
更に、パチンコ機1によれば、識別部7としての色識別部7bを、装飾基板の略全体に亘って施すようにしているため、装飾基板の一部を見ただけで所望(所望の色)の装飾基板であるか否かを認識することができる。従って、組立て等の際に、複数種類の装飾基板が重なっているような状態でも、装飾基板の一部が見えていれば、所望の装飾基板を容易に見つけることができ、組立作業にかかる手間を簡略化することができる。
また、パチンコ機1によれば、装飾基板毎に色識別部7bの色を異ならせているため、組立て時において、一つのパチンコ機1に必要な装飾基板を用意する際に、同じ色の色識別部7bが施された装飾基板がある場合には、同じ装飾基板が重複して用意されていることを簡単に認識することができる。或いは、用意した装飾基板の色識別部7bにおいて色が足りない場合には、用意されていない装飾基板があることを簡単に認識することができる。従って、パチンコ機1の組立てに必要な装飾基板を用意する際に、余分に装飾基板を用意してしまったり、用意した装飾基板が足りなかったり、していることを簡単に認識することができるため、確実に必要な分だけ装飾基板を用意することができ、組立て時における段取りのし易いパチンコ機1とすることができる。従って、パチンコ機1の組立作業をスムーズに行うことができ、組立てにかかる時間を短縮してコストの増加を抑制させることができる。
また、パチンコ機1によれば、装飾基板の後面に、他の基板と区別するための識別部7としての文字識別部7aが施されているため、作業者が文字識別部7aの文字を読むことで、当該装飾基板がどの部位のものであるのかを容易に知ることができ、上述と同様の作用効果を奏することができる。
更に、パチンコ機1によれば、各装飾基板の前面及び後面を白色としていると共に、後面に識別部7を設けているため、装飾基板の前方に設けられている、装飾体の透明度が高くても、前方(遊技者側)から装飾基板を目立ち難いものとすることができ、装飾体の見栄えを良くすることができると共に、装飾基板の白色の前面によりLEDからの光を前方へ反射させることが可能となり、装飾体をより明るく発光装飾させることができ、演出効果の高い発光演出により遊技者を楽しませて興趣の低下を抑制させることができる。
また、パチンコ機1によれば、LEDドライバ等の機能部品を、装飾基板の後面に設けており、前方(遊技者側)から機能部品を見えないようにしているため、装飾体を通して機能部品が見えることで見栄えが悪くなることを回避させることができ、装飾体(遊技機)の見栄えを良くすることができる。また、装飾基板の後面に設けることで機能部品を見えないようしているため、目立たないように機能部品を白色(又は黄色)に着色する必要が無く、素のままで機能部品を用いることができ、機能部品に着色する手間を省略してパチンコ機1にかかるコストの増加を抑制させることができる。
[4.本体枠の全体構成]
パチンコ機1における本体枠4の全体構成について、主に図75乃至図81を参照して詳細に説明する。図75はパチンコ機における本体枠の正面図であり、図76はパチンコ機における本体枠の背面図である。図77は本体枠を右前から見た斜視図であり、図78は本体枠を左前から見た斜視図であり、図79は本体枠を後ろから見た斜視図である。図80は本体枠を主な部材毎に分解して前から見た分解斜視図であり、図81は本体枠を主な部材毎に分解して後ろから見た分解斜視図である。
本体枠4は、遊技球Bを打込むことで遊技が行われる遊技領域5aを有した遊技盤5を保持すると共に、遊技球Bを遊技者側へ払出したり、遊技に使用された遊技球Bをパチンコ機1の後方(遊技ホールの島設備側)へ排出したり、するためのものである。本体枠4は、図示するように、前方が開放された箱状に形成されており、内部に前方から遊技盤5が着脱可能に収容される。本体枠4は、正面左辺側前端の上下において、遊技ホールの島設備に取付けられる枠状の外枠2に開閉可能に取付けられると共に、開放された前面側が閉鎖されるように扉枠3が開閉可能に取付けられる。
本体枠4は、以下のユニット等の集合体であって、後部が外枠2の枠内に挿入可能とされると共に遊技盤5の外周を支持可能とされた枠状の本体枠ベースユニット500と、本体枠ベースユニット500の正面視左側の上端に取付けられ外枠2の外枠上ヒンジ組立体50に回転可能に取付けられると共に扉枠3の扉枠上ヒンジ組立体120が回転可能に取付けられる本体枠上ヒンジ部材510と、本体枠ベースユニット500の正面視左側の下端に取付けられ外枠2の外枠下ヒンジ部材60に回転可能に取付けられると共に扉枠3の扉枠下ヒンジ部材125が回転可能に取付けられる本体枠下ヒンジ組立体520と、を備えている。
また、本体枠4は、本体枠ベースユニット500の正面視左側面に取付けられる本体枠補強フレーム530と、本体枠ベースユニット500の前面下部に取付けられており遊技盤5の遊技領域5a内に遊技球Bを打込むための球発射装置540と、本体枠ベースユニット500の後側における正面視上辺及び左辺に沿って取付けられている逆L字状の払出ベースユニット550と、払出ベースユニット550の後側に取付けられており遊技者側へ遊技球Bを払出すための払出ユニット560と、本体枠ベースユニット500の後面下部に取付けられている基板ユニット620と、本体枠ベースユニット500の後側に開閉可能に取付けられ本体枠ベース501に取付けられた遊技盤5の後側を覆う裏カバー640と、本体枠ベースユニット500の正面視右側面に取付けられており外枠2と本体枠4、及び扉枠3と本体枠4の間を施錠する施錠ユニット650と、を備えている。
本体枠ベースユニット500は、正面視の形状が上下に延びた長方形の枠状に形成されている本体枠ベース501と、扉枠3側と接続するための接続ケーブル503を案内する接続ケーブル案内部材502と、遊技盤5を着脱可能に保持するための遊技盤ロック部材505と、を備えている。
払出ベースユニット550は、本体枠ベースユニット500の本体枠ベース501の後側に取付けられる払出ベース551と、払出ベース551に取付けられており左右に延びた箱状で上方へ開放されている球タンク552と、球タンク552の左側に取付けられており上方へ開放された溝状に左方へ延びているタンクレール553と、タンクレール553の上端に取付けられている第一レールカバー554と、第一レールカバー554から正面視左方に離間してタンクレール553の上端に取付けられている第二レールカバー555と、第一レールカバー554と第二レールカバー555の間の位置でタンクレール553の上端に取付けられている球整流部材556と、タンクレール553の下流側端に取付けられている球止部材557と、を備えている。
払出ユニット560は、タンクレール553からの遊技球Bを蛇行状に下方へ誘導する球誘導ユニット570と、球誘導ユニット570により誘導された遊技球Bを払出制御基板633からの指示に基づいて一つずつ払出す払出装置580と、払出装置580を通った遊技球Bを下方へ誘導する上部満タン球経路ユニット600と、上部満タン球経路ユニット600を通った遊技球Bを扉枠3側又は基板ユニット620側へ誘導する下部満タン球経路ユニット610と、を備えている。
基板ユニット620は、本体枠ベースユニット500の本体枠ベース501に取付けられるスピーカユニット620aと、本体枠ベース501の後面に取付けられるベースユニット620bと、ベースユニット620bの後側に取付けられている電源ユニット620cと、電源ユニット620cの後側に取付けられている払出制御ユニット620dと、スピーカユニット620aの後面に取付けられているインターフェイスユニット620eと、を備えている。
施錠ユニット650は、本体枠ベース501に取付けられるユニットベース651と、ユニットベース651から前方へ突出しており扉枠3と係止可能な複数の扉枠用鉤652と、ユニットベース651から後方へ突出しており外枠2と係止可能な複数の外枠用鉤653と、扉枠用鉤652又は外枠用鉤653を上下方向へ移動させる伝達シリンダ654と、扉枠用鉤652を下方へ付勢していると共に外枠用鉤653を上方へ付勢している錠バネ655と、外枠用鉤653を下方へ移動させる外枠用開錠レバー656と、を備えている。
[4−1.本体枠ベースユニット]
本体枠4における本体枠ベースユニット500について、主に図75乃至図83等を参照して詳細に説明する。図82(a)は本体枠における正面左下隅を示す拡大斜視図であり、(b)は本体枠に対して扉枠を開いた時の本体枠の正面左下隅を示す拡大斜視図である。図83は、本体枠に対する扉枠の開閉時における本体枠の接続ケーブル案内部材の動作を示す説明図である。本体枠ベースユニット500は、前方から後部が外枠2の枠内に挿入されると共に、前方から挿入された遊技盤5の外周を保持するものである。
本体枠ベースユニット500は、正面視の形状が上下に延びた長方形の枠状に形成されている本体枠ベース501と、本体枠ベース501の前面における左下隅に取付けられており接続ケーブル503を案内する接続ケーブル案内部材502と、本体枠ベース501の前面下部に前後に延びた軸周りに回転可能に取付けられており遊技盤5を着脱可能に保持するための遊技盤ロック部材505と、を備えている。
[4−1a.本体枠ベース(1)]
本体枠ベースユニット500の本体枠ベース501は、正面視の形状が上下に延びた長方形に形成されているベース本体501aと、ベース本体501aの上端よりやや下側の位置から全高の約3/4の高さの範囲で前後に貫通しており遊技盤5が前側から挿入される遊技盤挿入口501bと、遊技盤挿入口501bの下辺を形成しており遊技盤5が載置される遊技盤載置部501cと、遊技盤載置部501cの左右方向中央から上方へ突出しており遊技盤5の下端の左右及び後方への移動を規制する遊技盤規制部501dと、を備えている。
また、本体枠ベース501は、ベース本体501aの前面における遊技盤載置部501cの正面視右下側で後方へ窪んでおり球発射装置540を取付けるための発射装置取付部501eと、発射装置取付部501eの正面視右側で前後に貫通しており施錠ユニット650の伝達シリンダ654が挿通されるシリンダ挿通口501fと、遊技盤載置部501cの正面視左下側で前後に貫通しており基板ユニット620におけるスピーカユニット620aの本体枠スピーカ622を前方へ臨ませる円形状のスピーカ用開口部501gと、本体枠ベース501は、スピーカ用開口部501gの下方で後方へ窪んでいると共に左右に延びており接続ケーブル案内部材502が取付けられるケーブル取付凹部501hと、ケーブル取付凹部501hの正面視右端上部において前後に貫通しているケーブル挿通口501iと、を備えている。
更に、本体枠ベース501は、ベース本体501aにおける遊技盤挿入口501bの正面視右辺から後方へ板状に延出しており、右側面に施錠ユニット650が取付けられると共に、後端に裏カバー640が回動可能に取付けられる後方延出部501jと、ベース本体501aの後面における正面視左端の上下両端部付近に形成されており、本体枠上ヒンジ部材510及び本体枠下ヒンジ組立体520を取付けるための上ヒンジ取付部501k及び下ヒンジ取付部501lと、を備えている。
また、本体枠ベース501は、ベース本体501aの前面における施錠ユニット650の伝達シリンダ654が挿通されるシリンダ挿通口501fの下方の位置に、本体枠4に対する扉枠3の開放を検出するための扉枠開放スイッチが取付けられている。扉枠開放スイッチは、本体枠4に対して扉枠3が開かれる(開放される)と、その押圧が解除されて扉枠3の開放を検出することができるようになっている。扉枠開放スイッチからの検出信号は、払出制御基板633を介して、主制御基板1310へ入力されている。また、本体枠ベース501は、扉枠開放スイッチが取付けられた位置よりも下方のベース本体501aの後面において、外枠2に対する本体枠4の開放を検出するための本体枠開放スイッチが取付けられている。本体枠開放スイッチは、外枠2に対して本体枠4が開かれる(開放される)と、その押圧が解除されて本体枠4の開放を検出することができるようになっている。本体枠開放スイッチからの検出信号は、払出制御基板633を介して、主制御基板1310へ入力されている。
本体枠ベース501には、前面における遊技盤載置部501cの下方でスピーカ用開口部501gの右方の位置に、遊技盤ロック部材505が前後に延びた軸周りに回転可能に取付けられる。遊技盤ロック部材505は、遊技盤挿入口501bに挿通された遊技盤5の前方への移動を規制可能とすることで、遊技盤挿入口501bに挿入された遊技盤5を着脱可能としている。
本体枠ベース501のケーブル取付凹部501hは、下ヒンジ取付部501lの右端側からスピーカ用開口部501gよりも右方で遊技盤ロック部材505が取付けられ部位の下方の位置まで左右方向に延びている。ケーブル取付凹部501hは、接続ケーブル案内部材502を収容可能な大きさに形成されており、接続ケーブル案内部材502の右端側を上下に延びた軸周りに回転可能に取付けることができる。
本体枠ベースユニット500の接続ケーブル案内部材502は、左右に延びた平板状の案内本体502aと、案内本体502aの上下両辺において夫々前方へ突出していると共に案内本体502aの右端よりも右方へ延出している帯板状の一対の枠片502bと、一対の枠片502bの右端同士を連結している円柱状の取付軸502cと、案内本体502aの上下両端において前後に貫通していると共に左右方向へ列設されている複数の貫通孔502dと、を備えている。
接続ケーブル案内部材502は、左右方向の長さが、本体枠ベース501のケーブル取付凹部501hの左右方向の長さよりも若干短い長さとされており、ケーブル取付凹部501h内に収容可能な大きさに形成されている。接続ケーブル案内部材502は、取付軸502cが、ケーブル取付凹部501h内における右端付近において上下に延びた軸周りに回転可能に取付けられる。これにより、接続ケーブル案内部材502は、左端側が前方へ突出するように回動(ヒンジ回転)することができる。
この接続ケーブル案内部材502は、接続ケーブル503を案内するためのものである。接続ケーブル503は、複数の配線コードからなり、一方の端部が基板ユニット620のインターフェイス基板635に接続されると共に、反対側の端部が扉枠3の扉枠主中継基板104及び扉枠副中継基板105に接続される。
続いて、接続ケーブル案内部材502による作用効果について説明する。接続ケーブル案内部材502は、図83等に示すように、本体枠ベース501に対して、左右方向における扉枠3をヒンジ回転可能に取付ける側(左側)とは反対側の端部(右側端部)が、扉枠3のヒンジ軸と平行に延びた軸周りに回転可能に取付けられる。
そして、本体枠4のインターフェイス基板635と扉枠3の扉枠主中継基板104及び扉枠副中継基板105とを接続する接続ケーブル503は、インターフェイス基板635に接続されている側が、接続ケーブル案内部材502の案内本体502aの右方から左方へ延びるように案内本体502aの前面に当接させた状態で、案内本体502aの上下両端側に形成されている複数の貫通孔502dのうち左右方向が同じ位置の一組の貫通孔502dに挿通した結束バンド504により、案内本体502aと一緒に締付けられることで、案内本体502aに取付けられる。
本体枠4の接続ケーブル案内部材502は、パチンコ機1に組立て扉枠3を本体枠4に対して閉じた状態で、扉枠3の扉枠主中継基板104及び扉枠副中継基板105の後方に位置している(図83(a)を参照)。この状態では、接続ケーブル503が、接続ケーブル案内部材502から左方へ延び出した後、下ヒンジ取付部501lの前方で曲げ返されて扉枠3のケーブルホルダ103aを通って扉枠中継基板カバー107内へ延出している。扉枠3のケーブルホルダ103aは、接続ケーブル案内部材502の左端よりも左方に配置されている。
この状態で、扉枠3を本体枠4に対して開くようにヒンジ回転させると、接続ケーブル案内部材502の左端側が、接続ケーブル503における扉枠3に取付けられている側によって前方へ引っ張られ、接続ケーブル案内部材502が右端の取付軸502cを中心にして回動することとなる。この際に、本実施形態では、扉枠3の開角度αと、接続ケーブル案内部材502の開角度βとの関係が、 α/2≧β (望ましくは、α/3≧β) を満たすように形成されている(図83(b)を参照)。
接続ケーブル案内部材502の開角度βは、扉枠3が閉じている状態(扉枠3の開角度αが0度の状態)では、0度となっている。接続ケーブル案内部材502の開角度βは、扉枠3を開いて開角度αが大きくなるに従って、大きくなるが、開角度αがある程度(例えば、約90度)よりも大きくなると、増加が停止するように推移する。本実施形態では、開角度βの最大角度が、45度未満とされている。
このように、扉枠3を開けた時に、接続ケーブル案内部材502の左端側が、本体枠ベース501よりも前方へ移動するように接続ケーブル案内部材502が回動するため、接続ケーブル案内部材502に接続ケーブル503が案内されることで、扉枠3と本体枠4との間で接続ケーブル503が垂れ下がってしまうのを防止することができる。
開いた扉枠3を閉める時には、接続ケーブル503における扉枠3に取付けられている部位が相対的に後方へ移動することとなるため、接続ケーブル503によって接続ケーブル案内部材502の左端側が後方へ押圧され、接続ケーブル案内部材502が取付軸502cを中心にして左端側が後方へ移動するように回動することとなる。この際に、接続ケーブル案内部材502が、45度未満の開角度βで開いているため、接続ケーブル案内部材502が扉枠3の閉じる方向への移動を阻害することはなく、扉枠3をスムーズに閉めることができる。また、接続ケーブル503が接続ケーブル案内部材502に案内されているため、扉枠3を閉める際に、接続ケーブル503が扉枠3と本体枠4との間に挟まれることはなく、接続ケーブル503に不具合が生じるのを防止することができる。
また、本体枠4に対して扉枠3を閉じた時に、接続ケーブル案内部材502に案内されている接続ケーブル503を、180度折返していることから、接続ケーブル503の折返している部位に、折り癖を付けることができる。これにより、扉枠3を開くことで、接続ケーブル503の180度折返されている部位が開くように変化した時に、折り癖により接続ケーブル503に対して閉じようとする力が作用することとなるため、扉枠3を閉じる際に、その折り癖により接続ケーブル503(接続ケーブル案内部材502)が開く方向へ移動するのを阻止することができると共に、接続ケーブル503(接続ケーブル案内部材502)を閉じる方向へ誘導させることができ、扉枠3を円滑に閉じさせることができる。
更に、扉枠3側において、折返されている接続ケーブル503を接続ケーブル案内部材502の先端よりも扉枠上ヒンジピン122及び扉枠下ヒンジピン126の中心軸(軸芯)に近い位置でケーブルホルダ103aによって保持していることから、本体枠4に対して扉枠3を閉じる際に、ケーブルホルダ103aによって保持されている接続ケーブル503により、接続ケーブル案内部材502の先端側を扉枠上ヒンジピン122及び扉枠下ヒンジピン126の中心軸(軸芯)側へ引寄せることができる。
また、本実施形態では、接続ケーブル案内部材502の回転中心を通り、扉枠上ヒンジピン122及び扉枠下ヒンジピン126の中心軸(軸芯)を中心として、スピーカダクト103におけるケーブルホルダ103aよりも扉枠上ヒンジピン122及び扉枠下ヒンジピン126の中心軸(軸芯)側で後方へ突出している部位(押圧部)を通る円に接する接線と、本体枠4の前面と交差する角度が、45度以下となるように構成している。これにより、本体枠4に対して扉枠3を閉じる時に、押圧部が接続ケーブル503に当接することにより、接続ケーブル503を介して開いている接続ケーブル案内部材502の先端側を閉じる方向へ押圧することができるため、扉枠3の閉方向への移動に伴って接続ケーブル案内部材502をスムーズに閉じさせることができ、扉枠3を確実に閉じることができる。また、扉枠3の開閉に伴って回転(開閉)する接続ケーブル案内部材502の最大開角度βを、45度以下とすることができるため、扉枠3を閉じる際に、接続ケーブル案内部材502を閉じる方向へ確実に回転させることができ、上述と同様の作用効果を奏することができる。
[4−2.本体枠上ヒンジ部材]
本体枠4における本体枠上ヒンジ部材510について、主に図80及び図81等を参照して詳細に説明する。本体枠上ヒンジ部材510は、本体枠ベースユニット500の本体枠ベース501における上ヒンジ取付部501kに取付けられ、外枠2の外枠上ヒンジ組立体50に回転可能に取付けられると共に、扉枠3の扉枠上ヒンジ組立体120を回転可能に取付けるものである。
本体枠上ヒンジ部材510は、水平に延びた平板状の板材の後部が下方へL字状に折り曲げられている上ヒンジ本体511と、上ヒンジ本体511の前端から上方へ円柱状に突出しており外枠上ヒンジ組立体50に軸支される本体枠上ヒンジピン512と、を備えている。上ヒンジ本体511は、水平に延びた部位における本体枠上ヒンジピン512の正面視左側で上下方向に貫通しており扉枠上ヒンジ組立体120を軸支するための扉枠用上ヒンジ孔511aを備えている。
本体枠上ヒンジ部材510は、上ヒンジ本体511における下方へ折り曲げられて上下に延びている部位が、本体枠ベースユニット500の本体枠ベース501における上ヒンジ取付部501kに取付けられる。本体枠上ヒンジ部材510は、本体枠上ヒンジピン512が、外枠上ヒンジ組立体50における外枠上ヒンジ部材51の軸受溝51c内に挿入されて軸支される。上ヒンジ本体511の扉枠用上ヒンジ孔511aには、扉枠3の扉枠上ヒンジ組立体120における扉枠上ヒンジピン122が下方から回転可能に挿入される。
この本体枠上ヒンジ部材510は、本体枠下ヒンジ組立体520と協働して、本体枠4を外枠2に対してヒンジ回転可能に取付けることができると共に、本体枠4に対して扉枠3をヒンジ回転可能に取付けることができる。
[4−3.本体枠下ヒンジ組立体]
本体枠4における本体枠下ヒンジ組立体520について、主に図80及び図81等を参照して詳細に説明する。本体枠下ヒンジ組立体520は、本体枠ベースユニット500の本体枠ベース501における下ヒンジ取付部501lに取付けられ、外枠2の外枠下ヒンジ部材60に回転可能に取付けられると共に、扉枠3の扉枠下ヒンジ部材125が回転可能に取付けられる。
本体枠下ヒンジ組立体520は、水平に延びた平板状の板材の後部が上方へL字状に折り曲げられている下ヒンジ第一本体521と、下ヒンジ第一本体521の上側に配置されており水平に延びた平板状の板材の後部が上方へL字状に折り曲げられている下ヒンジ第二本体522と、を備えている。本体枠下ヒンジ組立体520は、下ヒンジ第一本体521の水平に延びている部位から上方へ間隔をあけて下ヒンジ第二本体522の水平に延びている部位が配置されていると共に、下ヒンジ第一本体521の垂直に延びている部位の前面に、下ヒンジ第二本体522の垂直に延びている部位が当接している。
下ヒンジ第一本体521は、水平に延びている部位の前端付近で上下に貫通しており外枠2の外枠下ヒンジ部材60における外枠下ヒンジピン60cが下方から挿入される外枠用下ヒンジ孔521aを有している。外枠用下ヒンジ孔521aは、本体枠上ヒンジ部材510の本体枠上ヒンジピン512と同軸上に形成されている。
下ヒンジ第二本体522は、水平に延びている部位の前端付近で上下に貫通しており扉枠3の扉枠下ヒンジ部材125の扉枠下ヒンジピン126が上方から挿入される扉枠用下ヒンジ孔522aと、水平に延びている部位の左辺における扉枠用下ヒンジ孔522aよりも後側の位置から上方へ延出しており扉枠3の回動範囲を規制するための規制片522bと、を備えている。扉枠用下ヒンジ孔522aは、本体枠上ヒンジ部材510の上ヒンジ本体511における扉枠用上ヒンジ孔511aと同軸上に形成されている。
本体枠下ヒンジ組立体520は、下ヒンジ第一本体521と下ヒンジ第二本体522とにおける垂直に延びている部位が、本体枠ベースユニット500の本体枠ベース501における下ヒンジ取付部501lに取付けられる。本体枠下ヒンジ組立体520は、本体枠上ヒンジ部材510と協働して、本体枠4を外枠2に対してヒンジ回転可能に取付けることができると共に、本体枠4に対して扉枠3をヒンジ回転可能に取付けることができる。
[4−4.本体枠補強フレーム]
本体枠4における本体枠補強フレーム530について、主に図80及び図81等を参照して詳細に説明する。本体枠補強フレーム530は、本体枠ベースユニット500における本体枠ベース501の左側面に取付けられる。本体枠補強フレーム530は、平面視の断面形状が、右側が開放されたコ字状に形成されており、一定の断面形状で上下に延びている。本実施形態では、本体枠補強フレーム530が、金属の押出型材によって形成されている。
本体枠補強フレーム530には、前端から右方へ延びている部位の後側に、本体枠ベース501の遊技盤挿入口501bに挿入された遊技盤5が前方及び上下に移動するのを規制する左位置規制部材531が、上下に離間して二つ取付けられている。
本体枠補強フレーム530は、平面視において右側が開放されたコ字状に形成されている前側に、右方へ開放されていると共に上下に延びている溝部530aを有している。この溝部530aは、本体枠4に対して扉枠3を閉じた時に、扉枠3における扉枠補強ユニット110の左補強フレーム111の後部左端が挿入されるものである。溝部530a内に左補強フレーム111が挿入されることで、平面視において、本体枠補強フレーム530と左補強フレーム111との間の隙間が蛇行した状態となり、パチンコ機1の左側面から不正な工具が内部に挿入されることを防止することができる。本体枠補強フレーム530は、本体枠ベースユニット500の本体枠ベース501の左側(ヒンジ側)を補強していると共に、外枠2と本体枠4の間を通した左側からの本体枠4内(遊技盤5)への不正な工具の差し込みを防止している。
[4−5.球発射装置]
本体枠4における球発射装置540について、主に図84等を参照して詳細に説明する。図84(a)は本体枠における球発射装置を前から見た斜視図であり、(b)は球発射装置を後ろから見た斜視図である。球発射装置540は、本体枠ベースユニット500の前面下部に取付けられており、扉枠3における皿ユニット200の上皿201に貯留されている遊技球Bを、本体枠4に取付けられた遊技盤5の遊技領域5a内に打込むためのものである。球発射装置540は、扉枠3の前面右下隅のハンドルユニット180のハンドル195の回動角度に応じた強さで遊技球Bを打込むことができる。
球発射装置540は、本体枠ベースユニット500における本体枠ベース501の発射装置取付部501eに取付けられる平板状の発射ベース541と、発射ベース541の正面視右部の後面に取付けられており回動軸が発射ベース541を貫通して前方へ延出しているロータリーソレノイドからなる発射ソレノイド542と、発射ソレノイド542の回転軸に基端が取付けられている打球槌543と、打球槌543の先端付近から左斜め上方へ延出するように発射ベース541の前面に取付けられており遊技球Bが転動可能な発射レール544と、を備えている。
球発射装置540は、扉枠3の球送給ユニット140から遊技球Bが発射レール544の上面右端に供給されるようになっており、発射レール544の上面右端に遊技球Bが供給されている状態で、ハンドル195を回動操作すると、その回動操作角度に応じた強さで発射ソレノイド542が駆動して、打球槌543により遊技球Bを打球する。そして、打球槌543により打たれた遊技球Bは、発射レール544を通って遊技盤5の外レール1001及び内レール1002に案内されて遊技領域5a内に打込まれる。
なお、遊技球Bの打込強さ等の関係で、打球した遊技球Bが遊技領域5a内に到達しなかった場合は、発射レール544と遊技盤5(外レール1001及び内レール1002)との間から、下方のファールカバーユニット150のファール球受口150cへ落下し、ファールカバーユニット150内を通って下皿202に排出される。
[4−6.払出ベースユニット]
本体枠4における払出ベースユニット550について、主に図85等を参照して詳細に説明する。図85(a)は本体枠の払出ベースユニットを前から見た斜視図であり、(b)は払出ベースユニットを後ろから見た斜視図である。払出ベースユニット550は、逆L字状に形成されており、本体枠ベースユニット500の後側に取付けられる。
[4−6a.払出ベース]
払出ベースユニット550は、本体枠ベースユニット500における本体枠ベース501の後側に取付けられる払出ベース551を備えている。
払出ベース551は、全体が透明な合成樹脂製であり、前後方向が略一定の幅で左右に延びている天板部551aと、天板部551aの正面視左辺から前後方向の幅が天板部と略同じ幅で下方へ長く延びている左側板部551bと、天板部551aの正面視右辺から前後方向の幅が天板部551aと略同じ幅で下方へ短く延びている右側板部551cと、天板部551aの後辺から右側板部551cの下辺と同じ位置まで下方へ延びている背板上部551dと、左側板部551bの後辺よりも前方寄りの位置から右方へ略一定の幅で下端付近まで延びている背板左部551eと、背板左部551eの右辺から後方へ左側板部551bの後辺と同じ位置まで延びている内側板部551fと、左側板部551bの下辺の前部から右方へ背板左部551eの右辺と略同じ位置まで延びている底板部551gと、底板部551gの右辺と内側板部551fの下辺とを連結している連結板部551hと、を備えている。払出ベース551は、正面視において逆L字状に形成されており、前方とL字の内方へ開放された箱状に形成されている。
払出ベース551は、天板部551aが本体枠ベース501の遊技盤挿入口501bの左右方向の幅と略同じ長さで左右に延びていると共に、左側板部551bが遊技盤挿入口501bの上下方向の高さと略同じ長さで上下に延びている。払出ベース551は、天板部551a、左側板部551b、及び右側板部551cの前端が本体枠ベース501の後側に取付けられる。
また、払出ベース551は、左側板部551b、背板左部551e、及び内側板部551fによって、後方へ開放されており上下に延びている浅い凹部状の部位を備えており、その部位に払出ユニット560が取付けられる。また、払出ベース551は、内側板部551fの正面視右側面の上部において右方へ突出しており、裏カバー640が取付けられる裏カバー取付部551iを有している。
払出ベースユニット550は、払出ベース551の天板部551aの上面に取付けられた箱状の球タンク552と、球タンク552の左側に取付けられており上方へ開放された溝状に左方へ延びているタンクレール553と、からなるタンクユニットを備えている。したがって、払出ベース551の天板部551aと、右側板部551cと、背板上部551dが、球タンク552とタンクレール553とからなるタンクユニットを取付けるために本体枠4に形成されたタンクユニット取付部を構成する。
また、払出ベースユニット550は、タンクレール553の上端における左右方向の途中に取付けられている第一レールカバー554と、第一レールカバー554から正面視左方に離間してタンクレール553の上端に取付けられておりタンクレール553の左端まで延びている第二レールカバー555と、第一レールカバー554と第二レールカバー555の間の位置でタンクレール553の上縁に取付けられている球整流部材556と、タンクレール553の流下端における正面視左端付近に取付けられている球止部材557と、を備えている。
[4−6b.球タンク(1)]
タンクユニットを構成する球タンク552は、導電性を有する不透明な黒い合成樹脂製であって、左右方向が払出ベース551の天板部551aの左右方向の幅の約半分の長さに形成されていると共に、前後方向が天板部551aの前後方向の奥行よりも短い長さに形成されている。
球タンク552は、天板部551aの上面において、左右方向の右寄りの位置に取付けられている。球タンク552の底面は、左端側が低くなるように傾斜している。球タンク552は、左端側がタンクレール553と連通している。
実施形態では、図98A(平面図)の破線と、図98D(断面図)及び図99B(斜視図)に示したように、タンクユニット取付部を構成する天板部551aのタンクユニットと重なり合う部分の一部に貫通孔状の取付部開口欠部551ahが形成されており、該取付部開口欠部551ahがタンクユニットで覆われるようになっている。
実施形態の取付部開口欠部551ahは、タンクユニットのタンクレール553と重なる部分の一部と、タンクユニットの球タンク552とタンクレール553との接続部分に重なる部分の一部のそれぞれに合計2つ形成されている。
この取付部開口欠部551ahを設けた部分では、タンクユニットと遊技盤5の裏ユニット3000との間の仕切が部分的になくなるため、タンクユニットの前記接続部に対応する取付部開口欠部551ahでは、遊技盤5の裏ユニット3000を収容するスペースがタンクユニット側に向かって実質的に拡張され、一方、タンクレール553に対応する取付部開口欠部551ahでは、タンクレール553を設置するスペース、つまり遊技球の流れに落差を設けるための上下方向のスペースが裏ユニット3000側に実質的に拡張される。
また、タンクユニットの前記接続部に対応する側の取付部開口欠部551ahは、上記のように裏ユニット3000を収容するスペースの実質的拡張手段として利用する場合の他、タンクユニットを設置するスペースの実質的拡張手段として利用することもできる。
すなわち、別々に成型した球タンク552とタンクレール553を接続してなるタンクユニットでは、図98Bと、図100(b)の拡大図と、図101の拡大図に示したように、タンクレール553の右端から球タンク552に向けて球タンク552の底面を受け支えるジョイント用の突片553dが突設されている。これにより球圧による球タンク552単独での沈降を防止してタンクレール553との継ぎ目に段差を生じさせないようにすることができる。しかし一方、このような突片553dでタンクユニットの平らな底面にジョイントのための出っ張りができ、そして、そのような出っ張りがタンクユニット取付部を構成する天板部551aに当接すると、球タンク552に満たされる遊技球の荷重がその出っ張り部分(突片553d)に集中するため、その応力でタンクユニット取付部に亀裂が生じたり、破損したりするおそれがある。
これに対し実施形態では、球タンク552とタンクレール553との接続部分に重なる部分の一部に貫通孔状の取付部開口欠部551ahを形成したため、たとえタンクユニット側に突片553dのようなジョイント用の出っ張りがあったとしても当接を回避することができ、したがって、タンクユニットに加わる遊技球の荷重を、タンクユニットの底面とタンクユニット取付部(天板部551a)の上面で面方向に分散させることができる。
なお、実施形態のタンクユニット取付部(天板部551a)には、図98Dと図99Bに示したように、線状に連続して取付部開口欠部551ahの縁とT字状に交差する段状リブ551arが形成されている。この段状リブ551arによってタンクユニット取付部と取付部開口欠部551ahの縁の剛性を高めることができる。また、リブを一般的な凸条とせず段状としたことにより、段状リブ551arの高所側(天板部551a)とタンクユニットの球タンク552の底面が面接触しうるため、球タンク552に溜まる遊技球の荷重を分散させることができる。さらにまた、段状リブ551arの低所側とタンクユニットの底面との間にできる隙間を、取付部開口部551ahと外部とを結ぶ排気(排熱)通路にすることもできる。
なお、実施形態の段状リブ551arは、本体枠4の左右方向に向けて線状に形成したが、本体枠4の前後方向に向けて線状に形成してもよい。この場合、球タンク552内の遊技球の流下方向に対して上流側が段状リブ551arの高所側、下流側が段状リブ551arの低所側になる。
ところで、一般的に透明な合成樹脂は不透明な樹脂に比べ高価とされているが、払出ベース551全体を透明な合成樹脂とはせず、不透明な合成樹脂で形成した場合にも遊技盤5の裏ユニット3000を収容するスペースが実質的に拡張され、同様に裏ユニット3000の設計の自由度が増す効果を得られるが、逆に、取付部開口欠部551ahから覗く部材を透明な合成樹脂で形成するとよい。例えばタンクレール553を透明な合成樹脂で形成した場合には、上記効果に加え、取付部開口欠部551ahを介してタンクレール553内を転動する遊技球の状態を、遊技機前方より確認することができる。
また、球タンク552を取付部開口欠部551ahから覗かせるように構成する場合においては、球タンク552を導電性樹脂で形成して電気的にアース処理をしておくのがよい。球タンク内へと流入してくる遊技球は、一般的に高電圧の静電気を蓄えているが、その点、導電性樹脂でアース処理された球タンクであれば常時除電されることとなり、放電による電磁波ノイズを極力放たないようすることができる。つまり、遊技盤5に備える電子回路への影響を抑制することができる。
なお、球タンク552に限らず、タンクレール553が導電性樹脂であってもよく、もちろん一体、別体にかかわらず両方が導電性樹脂であって、その一部が取付部開口欠部551ahから覗いていればよい。
ここで、タンクユニット取付部に設けた前記取付部開口欠部551ahに関連して、裏ユニット3000の後述する裏箱3010にも裏箱開口欠部3010hが形成されている点について説明する。
すなわち、図99Bに示したように裏ユニット3000には、遊技パネル1100の後面を覆う透明な箱状の裏箱3010が取り付けられており、該裏箱3010に演出表示装置や機械式の可動演出ユニット3600等を備えた演出装置が組み付けられている。
前記裏箱3010は、遊技盤5を本体枠4に装着した図98D想像線の状態で、後壁3010fが本体枠4の後面の裏カバー640と至近距離で対面し、さらに上面の天壁3010gが前記タンクユニット取付部の内面に近接するようになっている。
なお、図98C、図99Bに示したように裏箱3010の天壁3010gには、内側鈍角の山状態に屈曲する天壁屈曲部3010zが形成されており、この天壁屈曲部3010zがタンクユニット取付部の内面に近接し、鈍角の緩やかな傾斜によって漸次タンクユニット取付部から離間する。通常、タンクユニット取付部は、球タンク552の底面を受けるべく概ね平坦になっており、したがって、裏箱3010の天壁3010gとタンクユニット取付部との間には、天壁屈曲部3010zを起点として左右方向に漸次拡開する形態の隙間、或は天壁屈曲部3010zを挟んで一方の面がタンクユニット取付部と平行に沿う場合には、天壁屈曲部3010zを起点として一方向に漸次拡開する形態の隙間が設けられている。
また、実施形態の天壁3010には、図99Bに示したように、前記天壁屈曲部3010z以外にも外側鈍角の谷状態に屈曲する天壁屈曲部3010zzが前記天壁屈曲部3010zとは異なる方向(例えば天壁屈曲部3010zが略前後方向で、該天壁屈曲部3010zzが斜め方向)に形成されており、これら複数の天壁屈曲部3010z、3010zzにより天壁3010は、剛性に優れた多面体的構造になっている。
さらに、裏箱3010は、図98Dの拡大図に示したように、天壁3010gの一部を前記タンクユニット取付部の取付部開口欠部551ah内にはみ出させて、仮に板厚程度の僅かな量であっても容量が拡張されるようにしている。これにより、可動演出ユニット3600の可動部3600gの設計の自由度が向上する。
また、実施形態の裏箱3010は、天壁3010gの後縁沿いであって前記取付部開口欠部551ahと上下方向に重ならない位置に、しかも前記天壁屈曲部3010zを跨ぐ状態にして貫通孔状の裏箱開口欠部3010hが形成されている。なお、この裏箱開口欠部3010hには、天壁屈曲部3010zとは別に、図99Bに示したように、異なる方向から前記した天壁屈曲部3010zzも交わるようになっており、これにより裏箱開口欠部3010hの強度(開口部の形態安定性)も高められている。
この裏箱開口欠部3010hは、図98D、図99Bに示したように、可動演出ユニット3600の可動部3600gが平面視で開口領域内に位置する、つまり、可動演出ユニット3600の可動部3600gが上から覗いて見える位置にあり、しかも該可動演出ユニット3600の可動部3600gの上部が、裏箱開口欠部3010hから指で触れうる高さ位置にある。したがって、本体枠4に装着されていない(本体枠から取り外した、或は新品)遊技盤5に対して、裏箱開口欠部3010hから指又は例えば棒状の工具を入れて可動演出ユニット3600の可動部(リンクやギヤ等)3600gの掃除、注油等のメンテナンスや動作確認を行うことができ、特に、裏箱開口欠部3010hに対応する可動部3600gを伝動系の部品(駆動源(ギヤ)や中間ギヤ)にした場合には、その伝動系の可動部3600gに直接アクセスして透明な裏箱3010越しに動作確認を行うことができ、さらには該可動部3600gに裏箱開口欠部3010hから別途ストッパー等を噛ませて仮固定し、そうして運搬時の振動や衝撃による破損事故等を防止することもできる。
ところで実施形態の裏箱開口欠部3010hは、図98C、図99Bに示したように、天壁3010gと後壁3010fの上部とに跨がる逆さ略L字状になっており、本体枠4に装着されていない状態でより広い開口(天壁3010g側が大きく、後壁側3010fがそれより小さい開口)が得られるようになっている。したがって、遊技盤5が本体枠4に装着されていない状態(工場での組み立て作業や点検中など)では、天壁3010g側の大きい開口部分と後壁3010f側の小さい開口部分のトータルで可動部3600gに様々な角度からアクセスして入念な確認作業等が行える。一方、本体枠4に遊技盤5が装着されている状態(遊技ホールで使用する状況など)では、天壁3010g側の大きい開口部分をタンクユニット取付部で覆って内部への不正なアクセスを抑制しつつ、後壁3010g側の小さな開口部分だけを残して、本体枠4の裏カバー640を開いた状態での可動部3600gに対する最低減のメンテナンスのみ可能にする。これによりメンテナンスの容易性と、不正なアクセスに対する防犯性を両立させることが可能になる。
また、裏箱開口欠部3010hは、単体の孔形態に限らず、複数の開口欠部の集合体で構成されるようにしてもよい。この場合、遊技盤5を本体枠4に装着した状態で、並んだ複数の開口欠部の中の、少なくとも主要な可動部3600gに対応する部分のみがタンクユニット取付部或は裏カバー640で覆われるようにしておけばよい。そうすることにより、裏箱開口欠部3010hの全てを覆う構成に比べてタンクユニット取付部や本体枠4(裏カバー640)の設計の自由度が向上する。
なお、裏箱3010には、天壁3010gが階段状に変形しているものや、天壁3010gと後壁3010fの境界が斜めに変形しているものがあるが、そうした場合には平面視で見える裏箱開口欠部3010hが天壁3010g側、それ以外が後壁3010f側と見ることができる。
また、裏箱3010内の可動演出ユニット3600は、裏箱開口欠部3010hの前後方向に向かう左右両側辺上縁の夫々に交差しうる全ての横向き仮想直線(図98C一点鎖線L参照)からはみ出さない位置にある。
一般に遊技盤5は、複数台を一つの箱に詰めた状態で運搬されるが、近年の遊技盤5は、複数の可動部3600gを備えた大型の可動演出ユニット3600を備えていて重いため、例えば順番に上から箱詰めするとき重みでバランスを崩すようなことがあると、先に入れた遊技盤5の裏箱3010の上面に後の遊技盤5の遊技パネル1100が誤って当たる可能性がある。
しかし、そのような場合でも実施形態の遊技盤5は、他の遊技パネル1100の下辺が裏箱開口欠部3010hの左右両側辺上縁に当たって止まるため、それより下にある可動演出ユニット3600の可動部3600gに当たらない。このことは裏箱開口欠部3010hが実質的に前記仮想直線Lを並べた仮想面板で蓋をされているのと同じであり、裏箱3010の板厚相当分だけ可動部3600gの設置可能領域を上方に広げることができる。
なお、天壁3010gの前記裏箱開口欠部3010hの近傍に、図99B想像線で示したように裏箱開口欠部3010hより高い段差部3010tを設けるようにしてもよい。そうした場合には、本体枠4に装着されていない状態の遊技盤5に対して、裏箱3010に上方から何らかの物体がぶつかったとしても、その多くは段差部3010tに当たって裏箱開口欠部3010hには当たらないため、可動演出ユニット3600の安全性をさらに向上させることができる。
この段差部3010tは、図99B想像線で示したように同図において左側に設ける場合のほか、裏箱開口欠部3010h近傍の右側に設けるようにしてもよい。そうした場合にも、本体枠4に装着されていない状態の遊技盤5に対して、裏箱3010に上方から何らかの物体がぶつかったとしても、その多くは段差部3010tに当たって裏箱開口欠部3010hには当たらないため、可動演出ユニット3600の安全性を向上させることができる。
ここで段差部3010tを裏箱開口欠部3010hの近傍のどの位置に配置するかは、放熱の通路部を確保する上で有利な方を選択すればよく、例えば、次の段落で詳述するように、本体枠4の正面視における右辺4rの全部又は上方の一部を熱伝導性に優れた金属製にする排熱対策を講じるような場合には、図99Bにおいて段差部3010tを裏箱開口欠部3010h近傍の右側に設けるのがよい。
また、遊技機稼働時に裏箱3010内で熱せられた空気が上昇して裏箱3010上部にある裏箱開口欠部3010hから本体枠4側に放出される。このとき実施形態では、裏箱3010の天壁3010gとタンクユニット取付部との間に、前記のように天壁屈曲部3010zを起点として左右方向に漸次拡開する形態の隙間が形成されており、しかも裏箱開口欠部3010hが天壁屈曲部3010zを跨ぐ状態になっているため、裏箱3010内で発生した熱が裏箱開口欠部3010hから漸次拡開する前記隙間を通気路として本体枠4側に排出される。したがって、遊技盤5の裏箱3010の天壁屈曲部3010zを本体枠4のタンクユニット取付部に極力近接させて該裏箱3010の容量アップ(内部空間の拡張)を図りつつ裏箱3010内の放熱性能の向上をも図ることができる。
なお、裏箱3010の裏箱開口欠部3010hから排出された熱の一部は、図98Cにおいて右側の隙間を通って前記した取付部開口欠部551ahから本体枠4の外部に排出される。一方、図98Cにおいて左側の隙間を通る熱は、タンクユニット取付部の内面の傾斜に沿って上昇し、最終的に裏箱3010の正面視における右壁(図98Cにおいて符合3010r参照)と、本体枠4の正面視における右辺(図2、図7、図12、図78、図98Cにおいて符合4r参照)と、の間の隙間に至る。通常、本体枠4内の熱は、裏カバー640の放熱用のスリット641(図7、図12、図78、図98C参照)等から外部に放出されるが、さらなる放熱効果を高めるために、本体枠4の一部を熱伝導性に優れた例えばアルミニウムや鉄などの金属製にするとよい。特に、実施形態では、裏箱開口欠部3010hから排出される熱が、タンクユニット取付部の内面の傾斜に沿って遊技球の流下方向とは反対側の方向に多く上昇するため、球タンク552の上流側に対応する本体枠4の右辺4r、つまり本体枠4の正面視における右辺4rの全部又は上方の一部を熱伝導性に優れた金属製にすることで、裏箱3010と本体枠4の排熱対策が効果的に行える。
[4−6c.タンクレール(1)]
タンクレール553は、透明な合成樹脂製であって、払出ベース551の天板部551aの上面における左右方向中央より左側の後端付近に取付けられている。
また、タンクレール553は、球タンク552との接合部に、前記取付部開口欠部551ahを利用して球タンク552側からタンクレール553側に向けて急下降するシューター状の段差が設けられており、さらにその接合部から、第1のコーナ部で流路を斜め後方に変化させ、第2のコーナ部で流路を左右方向に向けるように平面視クランク状に形成されている。
また、タンクレール553は、図98Eの断面図に示したように、通路底壁553zの前後に樋前壁553xと樋後壁553yを立ち上げた樋形態であり、通路底壁553zの前側の隅部の前記球止部材557より上流側に内アール形状の弧状部553rを形成すると共に、通路底壁553zの後側の隅部にほぼ直角谷折り形状の角部553tを形成し、さらに通路底壁553zの後側に異物排出可能な複数(実施形態では3個)の落下口553hが樋後壁553yの下縁にも拡張された状態で形成されている。
なお、かかる落下口553hを前後どちらの隅部にいくつ形成するかは自由に設定可能である。例えば、落下口553hの全てを後側の隅部に形成する、または複数の落下口553hを後側と前側の隅部に交互に形成する、或は前側の隅部に設ける落下口553hを最下流に形成する、などであるが、少なくとも最上流に位置する落下口553hは、弧状部553rに対向する角部553tに形成するのがよい。
なぜなら、そもそもタンクレール553の弧状部553rに異物があっても、アール面には空気が淀み難いため球の流れに伴う気流に乗って移動しやすく、また、遊技球の移動に伴う振動により弧状部553rのアール面に沿って対向する角部553t側に移動しやすいため、結局異物は、後側の角部553tに集まって落下口553hから効率良く排出される。したがって、タンクレール553に入った異物が、上流部に形成された弧状部553rから角部553tへと移動し、その異物が角部553tに設けられた最上流に位置する落下口553hからいち早く排出されるため、タンクレール553内での異物の滞留時間を極力短くすることができる。しかも、球タンク552とタンクレール553の接合部には、タンクレール553内での流速を増すために球タンク552側からタンクレール553側に向けて急下降するシューター状の段差553u(図98A、図98B参照)が設けられており、その段差553uで振動が起きやすくなるため、さらにその振動で落下口553hからの異物の落下が促進されることとなる。
また、タンクレール553の落下口553hは、図98Aに示したようにクランクのコーナ部(好ましくは移動する異物が慣性で大回りするアウトコース側)に形成するのがよい。そうすることにより、タンクレール553内を移動する異物が、慣性によりタンクレール553のクランクのコーナ部を直進する方向に動こうとするため、そこに設けられた落下口553hから効率良く排出される。
タンクレール553は、平面視の形状が、球タンク552につながる右端から左方且つ後方へ斜めで前後方向の幅が遊技球Bの外径の数倍の奥行から略一つ分の奥行になるように延びた後に、前後方向の幅が遊技球Bの外径よりも若干大きい奥行で左方へ真直ぐに延びた形状に形成されている。
タンクレール553は、通路底壁553zが左側に向かって低くなるように傾斜し、さらに左端には四角い縦向きの短筒部553sが延設されていて該短筒部553sの下端にレール出口553pが開口しており、そのレール出口553pが払出ユニット560の球誘導ユニット570における誘導通路570aの上端に開口する誘導入口570pと連通している。
また、タンクレール553は、左方へ真直ぐに延びている部位の樋前壁553xと樋後壁553yの高さが、球タンク552側では通路底壁553zから遊技球Bの直径の4〜5倍程度であるのに対し、左端(流下端)側では遊技球Bの直径程度になっており、通路底壁553zよりも急な角度で左端側が低くなるように傾斜している。
また、タンクレール553は、左方へ真直ぐに延びている部位が、天板部551aに形成された断面略L字状の通路座部551z(図98E参照)に整合状態に取付けられる。
また、タンクレール553は、左方へ真直ぐ延びている部位の樋前壁553xと樋後壁553yの上面に、第一レールカバー554と、第二レールカバー555と、球整流部材556と、が取付けられ、さらに左端側の下面に球止部材557が取付けられる。
[4−6d.技術的手段]
ここでの実施形態は、次のような技術的手段A〜Eに対応する。
[4−6d−1.技術的手段A1]
前面に遊技領域を有する遊技パネルと、該遊技パネルの後面を覆う裏箱と、を備えた遊技盤と、
遊技球を貯留する球タンクと、該球タンクの遊技球を下流に導くタンクレールと、からなるタンクユニットと、
前記遊技盤の裏箱の上方に位置すると共に前記タンクユニットを本体枠の上部に取り付けるタンクユニット取付部と、を有する遊技機において、
前記タンクユニット取付部の前記タンクユニットと重なり合う部分の一部に貫通孔状の取付部開口欠部を形成すると共に、遊技盤の前記裏箱の上部であって前記タンクユニット取付部の前記取付部開口欠部と上下方向に重ならない位置に貫通孔状の裏箱開口欠部を形成したことを特徴とする遊技機。
かかる遊技機によれば、タンクユニット取付部に取付部開口欠部を設けたことによりタンクユニットと裏ユニットの間の仕切が部分的になくなるため、遊技盤の裏ユニットを収容するスペースがタンクユニット側に、或はタンクユニットを設置するスペースが裏ユニット側に実質的に拡張され、加えて遊技盤の裏箱に裏箱開口欠部を設けたことにより、裏箱内部とタンクユニット取付部の間の仕切が部分的になくなるため、裏ユニットの容量がタンクユニット取付部内にまで実質的に拡張される。したがって裏ユニットの設計の自由度が増す。
また、取付部開口欠部は、タンクユニットと重なる部分に平面視で隠れる状態に設けられ、しかも遊技盤の裏箱内で熱せられた空気が、裏箱開口欠部から取付部開口欠部を通ってタンクユニットとの隙間から外部に向けて放出されるため、取付部開口部から埃や異物等が侵入するおそれも殆どなく、加えて取付部開口欠部と上下方向に重ならない位置に裏箱開口欠部を形成したことにより、重要部品が密集している裏箱内に前記異物が侵入するおそれも殆どない。
さらにまた、強度低下の要因になり得る開口部が、タンクユニット取付部と裏箱に分散されるため、トータルで広い開口を有しながらタンクユニット取付部及び裏箱の強度低下も起きにくい。
なお、取付部開口欠部は、前記球タンクの遊技者に近い側に位置する前壁と底壁とに対応するように形成してもよい。
そうすることにより、球タンクの前壁側と底壁側に向けてL字状につながったより大きな収容スペースを設けることができる。
[4−6d−2.技術的手段A2]
遊技盤の前記裏箱内に機械式の可動演出ユニットを備えた演出装置を設けると共に、該可動演出ユニットの少なくとも一部が、前記裏箱開口欠部の開口領域内に平面視で位置することを特徴とする前記技術的手段A1記載の遊技機。
かかる遊技機によれば、遊技盤の裏箱の裏箱開口欠部から可動演出ユニットのメンテナンス或は輸送時の演出装置の仮固定等を行うことが可能になる。
[4−6d−3.技術的手段B1]
遊技球を貯留する球タンクに、該球タンクの遊技球を下流に導くタンクレールを接続してなるタンクユニットと、
前記タンクユニットを本体枠の上部に取り付けるタンクユニット取付部と、を有する遊技機において、
前記タンクユニット取付部の、前記球タンクと前記タンクレールとの接続部分に重なる部分の一部に貫通孔状の取付部開口欠部を形成すると共に、該取付部開口欠部の全部を前記タンクユニットで覆うようにしたことを特徴とする遊技機。
一般に球タンクとタンクレールを別々に成型して接続されるタンクユニットでは、その接続部分にジョイント用の出っ張りが生じうる。そして、そのような出っ張りがタンクユニット取付部に当接すると、タンクユニットに満たされる遊技球の荷重がその出っ張り部分に集中して作用するため、タンクユニット取付部に亀裂が生じたり、破損するおそれがある。
これに対し本発明の遊技機では、球タンクとタンクレールとの接続部分に重なる部分の一部に貫通孔状の取付部開口欠部を形成したため、ジョイント用の出っ張りがあってもタンクユニット取付部に当接するおそれがなく、したがって、タンクユニットに加わる遊技球の荷重を、タンクユニットの底面とタンクユニット取付部の上面で広範囲に分散させることができる。
一方、タンクユニット取付部に開設された取付部開口欠部は、その全部がタンクユニットで覆われ、しかも取付部開口欠部から裏ユニットで熱せられた空気が取付部開口欠部を通ってタンクユニットとの隙間から外部に向けて放出されるため、埃や塵等の異物が入りにくい。
[4−6d−4.技術的手段B2]
前記タンクユニット取付部に線状に連続する段状リブを形成すると共に、該段状リブと前記取付部開口欠部の縁とを交差させるようにしたことを特徴とする前記技術的手段B1記載の遊技機。
かかる遊技機によれば、段状リブによってタンクユニット取付部と取付部開口欠部の縁の剛性を高めることができる。また、リブを一般的な凸条とせず段状としたことにより、段状リブの高所側とタンクユニットが面同士で接触するため、球タンクに溜まる遊技球の荷重を分散させることができる。さらにまた、段状リブの低所側とタンクユニットの底面との間に隙間を形成して取付部開口部と外部とを結ぶ排気(排熱)通路にすることもできる。
[4−6d−5.技術的手段C1]
遊技盤を着脱自在に備えてなる遊技機において、
前記遊技盤は、
前面に遊技領域を有する遊技パネルと、
該遊技パネルの後面を覆う裏箱と、
該裏箱又は該裏箱で囲われた領域内に設けられた機械式の可動演出ユニットと、を備え、
前記裏箱の上部に貫通孔状の裏箱開口欠部を形成すると共に、前記可動演出ユニットの少なくとも一部が、該裏箱開口欠部の開口領域内に平面視で位置するようにしたことを特徴とする遊技機。
かかる遊技機によれば、遊技盤の裏箱の裏箱開口欠部から可動演出ユニットのメンテナンス等を行うことが可能になる。
[4−6d−6.技術的手段C2]
前記裏箱開口欠部の開口領域内に平面視で位置する可動演出ユニットの一部は、駆動源に繋がる伝動系の可動部であることを特徴とする前記技術的手段C1に記載の遊技機。
かかる遊技機によれば、伝動系の可動部に裏箱開口欠部から直接アクセスして動作確認を行うことができ、さらには遊技盤を輸送する際に可動演出ユニットの仮固定(輸送段階での破損防止)も行える。
[4−6d−7.技術的手段D1]
前面に遊技領域を有する遊技パネルと、
該遊技パネルの後面を覆う裏箱と、
該裏箱又は該裏箱で囲われた領域内に設けられた可動演出ユニットと、を有する遊技盤を本体枠に着脱自在に備えてなる遊技機において、
前記裏箱の上部を構成する天壁に対して前記可動演出ユニットの可動部に対応する位置に貫通孔状の裏箱開口欠部を形成し、
前記可動演出ユニットの可動部は、前記裏箱開口欠部の前後方向に向かう左右両側辺上縁の夫々に交差しうる全ての横向き仮想直線からはみ出さず且つ外部から該裏箱開口欠部を通してアクセス可能に配置されてなることを特徴とする遊技機。

一般に遊技盤は、複数台を一つの箱に詰めた状態で運搬されるが、近年の遊技盤は、複数の可動部を備えた大型の可動演出ユニットを備えていて重いため、例えば順番に上から箱詰めするとき重みでバランスを崩すようなことがあると、先に入れた遊技盤の裏箱の上面に後の遊技盤の遊技パネルが誤って当たる可能性がある。
しかし、そのような場合でも本発明の遊技盤は、他の遊技パネルの下辺が裏箱開口欠部の左右両側辺上縁に当たって止まるため、それより下側にある可動演出ユニットの可動部に当たらない。
また、可動演出ユニットの可動部が、裏箱の外部から裏箱開口欠部を通してアクセス可能に配置されているため、裏箱の裏箱開口欠部から指又は工具を入れて可動演出ユニットの動作確認やメンテナンス等を行うことが可能であり、さらには該可動部に裏箱開口欠部から別途ストッパー等を噛ませて仮止めし、そうして運搬時の振動や衝撃による破損事故等を防止することも可能になる。
また、遊技機稼働時に裏箱内で熱せられた空気が上昇して裏箱上部にある裏箱開口欠部から放出されるため、裏箱内の昇温対策としても有用性を発揮する。
[4−6d−8.技術的手段D2]
前記裏箱は、透明であることを特徴とする技術的手段1記載の遊技機。
かかる遊技機の遊技盤は、裏箱内の可動演出ユニットが外部から見えるため、裏箱開口欠部から可動部を手動で操作して中の可動演出ユニットの様子を確認しつつ動作確認やメンテナンスを行うことができる。
[4−6d−9.技術的手段E1]
前面に遊技領域を有する遊技パネルと、
該遊技パネルの後面を覆う裏箱と、
該裏箱又は該裏箱で囲われた領域内に設けられた可動演出ユニットと、を有する遊技盤を本体枠に着脱自在に備えてなる遊技機において、
前記裏箱の上部を構成すると共に鈍角に屈曲する天壁屈曲部が形成された天壁と、
該天壁に開設された貫通孔状の裏箱開口欠部と、を有することを特徴とする遊技機。
かかる遊技機の遊技盤によれば、天壁に天壁屈曲部を形成したことにより、該天壁が多面体的構造になるため強度が向上し、したがって裏箱開口欠部を設けても十分な強度が得られる。また、遊技機の本体枠に装着された状態で該本体枠のタンクユニット取付部に裏箱の天壁が対向したとき、平坦なタンクユニット取付部との間に天壁屈曲部を起点にして高さが漸次変化する通気路(隙間)を確保することができるため、裏箱内部で発生した熱を裏箱開口欠部から前記通気路を介して本体枠側に放出することが容易になる。したがって、遊技盤の裏箱の天壁を本体枠のタンクユニット取付部に極力近接させて該裏箱の容量アップを図りつつ裏箱内の放熱性能の向上をも図ることができる。
[4−6d−10.技術的手段E2]
前記裏箱開口欠部は、前記天壁屈曲部の少なくとも一つを跨ぐ状態に開設されていることを特徴とする技術的手段E1記載の遊技機。
かかる遊技機の遊技盤によれば、裏箱開口欠部を少なくとも一つの天壁屈曲部を跨ぐ状態に開設したことにより、裏箱開口欠部の剛性をも高めることができる。
また、遊技機の本体枠に装着された状態で該本体枠のタンクユニット取付部に裏箱の天壁が対向したとき、平坦なタンクユニット取付部との間に天壁屈曲部を起点として高さが漸次変化する形態の通気路(隙間)を確保することができるため、裏箱内部で発生した熱を裏箱開口欠部から前記通気路を介して本体枠側に放出することが容易になる。したがって、遊技盤の裏箱の天壁屈曲部を本体枠のタンクユニット取付部に極力近接させて該裏箱の容量アップを図りつつ裏箱内の放熱性能の向上をも図ることができる。
[4−6d−11.技術的手段E3]
前記裏箱の天壁に、前記天壁屈曲部を異なる方向に複数形成し、その天壁屈曲部が前記裏箱開口欠部に異方向から交わるようになっていることを特徴とする技術的手段E2記載の遊技機。
かかる遊技機の遊技盤は、異なる方向に複数の天壁屈曲部を形成することにより天壁の強度が高められており、その天壁屈曲部を裏箱開口欠部に異方向から交わらせることにより裏箱開口欠部の強度も高められている。
なお、技術的手段E1〜E3による天壁又は裏箱開口欠部の高剛性構造は、前記技術的手段D1、D2と組み合わせることにより可動演出ユニットの保護にも有用性を発揮する。
[4−6e.第一レールカバー及び第二レールカバー]
第一レールカバー554及び第二レールカバー555は、タンクレール553における左方へ真直ぐに延びている部位の樋前壁553xと樋後壁553yの上端に蓋状に取付けられる。第一レールカバー554及び第二レールカバー555は、タンクレール553の樋前壁553xと樋後壁553yの上端に固着されており、樋前壁553xと樋後壁553yの奥行(幅)が、タンクレール553内の遊技球Bの圧力によって広がったり、狭くなったりするのを防止し、さらにはタンクレール553からの遊技球の飛び出しを防止すると共にタンクレール553内への外部からの異物の侵入をも防止する。
[4−6f.球整流部材]
球整流部材556は、タンクレール553の上端における第一レールカバー554と第二レールカバー555との間の部位において、図91の一部拡大図に示したように、第一レールカバー554側の端部に対応する樋前壁553xと樋後壁553yの上縁に揺動軸556bを支承させるか又は図示しないが第一レールカバー554から片持ち梁状に延設することにより揺動可能に取付けられている。球整流部材556は、その下面に、タンクレール553内へ突出するフィン状の整流片556aを備えている。この整流片556aの下面に、タンクレール553内で上下二段に重なって流れている遊技球Bの上段側の遊技球Bが当接すると、自重による適宜な負荷(抵抗)を該遊技球Bに加えつつ上向きに揺動し(図91の拡大図想像線参照)、これにより流れを遅らせて下段の遊技球B同士の間に上段側の遊技球Bが落ち込み(合流)易くなるようになし、そうして一段一列状に整流されるようにして球詰りが起きにくくなるようにしている。また、もし上下二段の状態で球詰まりが発生した場合には、球整流部材556を指先で押し下げて上段側の遊技球Bを整流片556aで加圧し、そうして球同士のバランスを崩して球詰まりを解消させるようにすることもできる。
[4−6g.球止部材]
球止部材557は、タンクレール553の下流側端の下面に左右方向へスライド可能に取付けられており、図101の断面図に想像線で示したように左方へスライドさせることで、タンクレール553の前記レール出口553pと誘導通路570aの誘導入口570pに通じる流路を閉じて、タンクレール553から下流の払出ユニット側へ遊技球Bが流れないようにすることができる。そうすることで下流側の誘導通路570aや払出装置580の掃除、交換、修理等のメンテナンスが容易に行える。
具体的には、球止部材557は、タンクレール553の通路底壁553zの下面外側に垂設された支持筒553mを自己の長孔557bに通して摺動自在に支持される摺動ベース部557cと、該摺動ベース部557cの左側端から左方に向けて突設された正面視ほぼ嘴状の球止片557dと、摺動ベース部557cの右側端から右方に向けて突設された操作摘み部557eと、該操作摘み部557eの内側に形成された片持ち板バネ状の弾性ロック片557fと、からなる。
該弾性ロック片557fは、タンクレール553の通路底壁553zの下面に突設された逆さ膨出部553qの左右の側斜面に山型のアンカー部557gを係合させることにより、球止部材557を後述する突出位置と退避位置とに係留し、そうして球止部材557の盲動を防止する。
なお、球止部材557の前記突出位置と退避位置の切り替えは、操作摘み部557eに指を掛けて球止部材557を左右方向にスライドさせる操作で行うことができ、このとき弾性ロック片557fは、直動カムに接触するカムフォロアのごとく、逆さ膨出部553qにアンカー部557gを接触させつつ弓なりに撓んで摺動し、アンカー部557gが移動先の側斜面に至ったとき自己の弾性により係合する。この弾性ロック片557fのアンカー部557gの、逆さ膨出部553qの側斜面への係脱によって球止部材557の切替操作に「カチャッ」、「カチャッ」という節度感が付与される。
球止部材557は、タンクレール553の屈曲部Kを起点として、通路底壁553zの上流側(球タンク552側)と、短筒部553sを構成する通路側壁553wの下流側(レール出口553p側)と、に渡って正面視ほぼ逆さL字状に開設された球止め用スリット553vから、正面視ほぼ嘴状の球止片557dをタンクレール553の短筒部553s内に出入りさせて流路を開閉するものであり、球止め用スリット553vから短筒部553s内に球止片557dを突入させて遊技球Bの流路を閉じる突入位置(図101断面図の想像線参照)と、短筒部553s内から球止片557dを退かせて遊技球Bの流路を開く退避位置(図101断面図の実線参照)と、に上記した操作摘み部557eと弾性ロック片557fの働きによって択一的に切り替え得る。
なお、実施形態では球止部材557をタンクレール553に支持されるようにしたが、本体枠4の例えば払出ベース551に支持されるようにしてもよい。
[4−6h.外部端子板(1)]
更に、払出ベースユニット550は、払出ベース551の左右に延びている部位の上面における球タンク552の正面視左方に取付けられている外部端子板558を備えている。外部端子板558は、パチンコ機1とパチンコ機1が設置される遊技ホールの島設備との間で電気的な接続を行うためのものである。外部端子板558は、図示は省略するが、本体枠ベース501の遊技盤挿入口501b側へ臨んだアース接続部を備えている。アース接続部には、遊技盤5側から延びたアース線が接続される。
[4−7.払出ユニットの全体構成]
本体枠4における払出ユニット560の全体構成について、主に図86及び図87等を参照して詳細に説明する。図86(a)は本体枠における払出ユニットを前から見た斜視図であり、(b)は払出ユニットを後ろから見た斜視図である。図87(a)は払出ユニットを主な構成毎に分解して前から見た分解斜視図であり、(b)は払出ユニットを主な構成毎に分解して後ろから見た分解斜視図である。払出ユニット560は、払出ベースユニット550の払出ベース551の背板左部551eの後面に取付けられるものである。
払出ユニット560は、タンクレール553からの遊技球Bを蛇行状に下方へ誘導する球誘導ユニット570と、球誘導ユニット570の下側に配置されており球誘導ユニット570により誘導された遊技球Bを払出制御基板633からの指示に基づいて一つずつ払出す払出装置580と、払出装置580を通った遊技球Bを下方へ誘導する上部満タン球経路ユニット600と、上部満タン球経路ユニット600を通った遊技球Bを扉枠3側又は基板ユニット620側へ誘導する下部満タン球経路ユニット610と、を備えている。
球誘導ユニット570は、タンクレール553により一列に整列された遊技球Bを、払出装置580へ供給する。払出装置580は、球誘導ユニット570から供給された遊技球Bが流通可能な払出通路580aと、払出通路580aの途中から分岐している球抜通路580bとを有しており、通常の状態では、払出制御基板633からの指示に基づいて払出通路580aから上部満タン球経路ユニット600側へ遊技球Bを放出し、球抜レバー593が操作される球抜通路580bから上部満タン球経路ユニット600側へ遊技球Bを放出するものである。
上部満タン球経路ユニット600は、払出装置580の払出通路580aから放出された遊技球Bと、球抜通路580bから放出された遊技球Bとを、分けて下方へ誘導するものである。下部満タン球経路ユニット610は、上部満タン球経路ユニット600を介して、払出装置580の払出通路580aから放出された遊技球Bを扉枠3側へ誘導し、球抜通路580bから放出された遊技球Bを基板ユニット620側へ誘導するものである。
[4−7a.球誘導ユニット]
払出ユニット560における球誘導ユニット570について、主に図86及び図87等を参照して詳細に説明する。球誘導ユニット570は、払出ベースユニット550における払出ベース551の背板左部551eの後面上部に後方から取付けられ、タンクレール553からの遊技球Bを受取って払出装置580側へ遊技球Bを誘導するためのものである。
球誘導ユニット570は、遊技球Bが蛇行状にくねって下る縦方向に延びた誘導通路570aを有しており前方へ開放されている箱状の誘導ユニットベース571と、誘導ユニットベース571の前側を閉鎖している平板状の誘導通路前蓋572と、誘導通路570a内を流通する遊技球Bにより可動する可動片部材573と、可動片部材573の可動を検知することで誘導通路570a内の遊技球Bの有無を検知する球切検知センサ574と、を備えている(図91を参照)。
球誘導ユニット570は、誘導ユニットベース571及び誘導通路前蓋572の正面視の形状が、上下に延びた四角形に形成されている。誘導通路570aは、誘導ユニットベース571の上面の左端付近に誘導入口570pが開設されていて上方へ開口しており、上端から誘導ユニットベース571の高さ方向中央付近まで垂直に下方へ延びた後に、右方へ屈曲し、誘導ユニットベース571の左右方向の幅の間で折返しを繰返しながら蛇行状に下方へ延びて、誘導ユニットベース571の下面の左端付近において下方へ開口している。
誘導通路570aは、遊技球Bが流通する流通方向に対して、前後右方の奥行と、左右方向の幅とが、遊技球Bの外径よりも若干大きく形成されており、遊技球Bを一列で誘導することができる。
球誘導ユニット570は、上部付近において、可動片部材573が誘導通路570a内へ進退可能に取付けられている。詳しくは、可動片部材573は、上部が誘導通路570aの正面視右外側の部位で前後に延びた軸周りに回転可能に取付けられており、自重により下端の一部が誘導通路570a内へ突出するように形成されている。この可動片部材573は、誘導通路570a内へ突出している部位に遊技球Bが当接することで、突出している部位が遊技球Bに押されて誘導通路570a内から後退して突出していない状態となる。
球切検知センサ574は、可動片部材573の一部が誘導通路570a内へ突出している時には、可動片部材573を検知せず、可動片部材573の一部が誘導通路570a内から後退して突出していない時には、可動片部材573を検知する。従って、球切検知センサ574は、誘導通路570a内に遊技球Bが存在している時には検知の状態となり、誘導通路570a内に遊技球Bが存在していない時には非検知の状態となる。
球誘導ユニット570は、本体枠4に組立てた状態で、誘導通路570a上流端の誘導入口570pが、タンクレール553下流端のレール出口553pと連通していると共に、誘導通路570aの下流端が、払出装置580の払出通路580aの上流端と連通している。球誘導ユニット570は、遊技球Bを誘導する誘導通路570aが蛇行状に延びていることから、球誘導ユニット570の全高によりも誘導通路570aが長く延びており、誘導通路570a内に多くの遊技球Bを貯留することができる。また、球誘導ユニット570は、球切検知センサ574によって誘導通路570a内の遊技球Bの有無を検知することができるため、誘導通路570aを介して球タンク552内の遊技球Bの有無を検知することができる。
ここまでの説明で明らかなように誘導通路570aとタンクレール553は、全体としてほぼ逆さL字状に屈曲する払出球通路部を構成するものであり、該払出球通路部によって本体枠4の上方に設けられた球タンク552と、本体枠4の側方に設けられた払出装置580が結ばれている。したがって、払出球通路部の屈曲部Kは、実施形態ではタンクレール553にあるものの、誘導通路570a側にあってもよい。その場合、タンクレール553の下流側端部は屈曲部Kの手前までであり、一方、誘導通路570aは、屈曲部Kで上部が曲がった例えば潜望鏡のごとき形態であり、球止め用スリット553vや球止部材557は誘導通路570a側に設けられる。
[4−7b.払出装置]
払出ユニット560における払出装置580について、主に図86乃至図89等を参照して詳細に説明する。図88は、払出ユニットの払出装置を払出羽根の前後方向中央で切断した背面断面図である。図89(a)は球抜可動片が開状態の時に払出装置を払出羽根の前後方向中央で切断した背面断面図であり、(b)は(a)におけるA−A線で切断した断面図である。払出装置580は、払出ベースユニット550の払出ベース551における背板左部551eの後面の球誘導ユニット570の下側に後方から着脱可能に取付けられる。
払出装置580は、後方へ開放された箱状で遊技球Bが流通可能な払出通路580a及び払出通路580aの途中から分岐している球抜通路580bを有している払出装置本体581と、払出装置本体581を後側から閉鎖している平板状の払出装置後蓋582と、払出装置本体581の前側に取付けられており後方へ開放された浅い箱状の払出装置前蓋583と、を備えている。
また、払出装置580は、払出装置本体581の後面に取付けられており回転軸が払出装置本体581と払出装置前蓋583との間に突出している払出モータ584と、払出モータ584の回転軸に取付けられている平歯車状の駆動ギア585と、駆動ギア585と噛合しており払出装置本体581と払出装置前蓋583とによって回転可能に取付けられている平歯車状の第一伝達ギア586と、第一伝達ギア586と噛合しており払出装置本体581と払出装置前蓋583とによって回転可能に取付けられている平歯車状の第二伝達ギア587と、第二伝達ギア587と噛合している平歯車状の払出ギア588a及び払出ギア588aよりも外方へ延出している複数の検知片588bを有し払出装置本体581と払出装置前蓋583との間で回転可能に取付けられている払出ギア部材588と、払出装置本体581と払出装置後蓋582との間で払出ギア部材588と一体回転し払出通路580a内に突出している複数の羽根片589aを有した払出羽根589と、払出装置本体581の後側に取付けられており払出ギア部材588の検知片588bを検知する羽根回転検知センサ590と、を備えている。
更に、払出装置580は、払出通路580aの下流端において払出装置本体581と払出装置後蓋582とによって取付けられており遊技球Bを検知する払出検知センサ591と、払出装置本体581と払出装置後蓋582とによって払出通路580aから分岐する部位で球抜通路580bを開閉可能に取付けられている球抜可動片592と、球抜可動片592が球抜通路580bを閉鎖している位置で保持可能とされており払出装置本体581と払出装置後蓋582とによって上下方向へスライド可能に取付けられている球抜レバー593と、を備えている。
払出装置580は、平面視の形状が上下に延びた四角形に形成されている。払出装置580は、左右方向の幅が、球誘導ユニット570の左右方向の幅よりも正面視右方へ大きく形成されている。
払出装置580の払出通路580aは、図88に示すように、背面視において、上流端が左右方向の中央から左寄りの位置で上方へ開口しており、下流端が左右方向の右端付近の位置で下方へ開口している。払出通路580aは、上流端から下方へ向かうに従って少しずつ左方へ移動するように上から全高の約1/3の高さほど下方へ斜めに延び、そこから右方やや斜め下へ折れ曲がった後に、左右の幅の約1/3のところで折れ曲がって払出羽根589の中心(回転軸)へ向かうように下方へ略垂直に延びている。そして、払出羽根589の中心よりも上側において、遊技球Bの外径よりも若干大きい幅で背面視右方へ折れ曲がった後に、払出羽根589の外周との間に遊技球Bよりも若干大きい隙間が形成されるように払出羽根589と同心円の円弧状に下方へ延びた上で、払出羽根589の中心よりも背面視右方の位置で下流端まで下方へ垂直に延びている。
払出通路580a内において、払出羽根589よりも下方で下流端の直上に払出検知センサ591が配置されている。
球抜通路580bは、払出通路580a内における上流端から斜め下方へ延びて右方へ折れ曲がっている部位で分岐して、背面視左辺に沿って下端まで垂直に延びており、底面の背面視における左端付近で下方へ開口している。
払出装置本体581及び払出装置後蓋582は、払出通路580aと球抜通路580bとが分岐している部位における球抜可動片592が取付けられている側において、互いに対向し遊技球Bの外径よりも狭い隙間を形成するように夫々から後方及び前方へ突出していると共に、夫々が払出通路580aと球抜通路580bの背面視における左側壁と連続するように形成されている本体側ガイド壁581a及び後蓋側ガイド壁582aを備えている。本体側ガイド壁581a及び後蓋側ガイド壁582aは、払出通路580aにおける球抜通路580bと分岐して上から約1/3の高さの位置で背面視右方へ延びている部位の背面視左方の位置に形成されている。本体側ガイド壁581a及び後蓋側ガイド壁582aは、背面視において左斜め上へ窪むように湾曲しており、主に球抜通路580bの側壁を構成するように形成されている。本体側ガイド壁581aと後蓋側ガイド壁582aとの間を通って球抜可動片592が回動する。
払出モータ584は、払出装置本体581における払出通路580aが上流端から斜め下方へ延びている部位の背面視右方に取付けられている。駆動ギア585、第一伝達ギア586、第二伝達ギア587、及び払出ギア部材588は、払出装置本体581の前方に配置されており、前側が払出装置前蓋583によって被覆されている。払出ギア部材588は、外方へ延出している平板状の検知片588bが、周方向へ120度の角度の間隔で三つ備えられている。
払出羽根589は、払出装置本体581と払出装置後蓋582との間に配置されている。払出羽根589は、外方へ平板状に延出している複数の羽根片589aが、周方向へ120度の角度の間隔で三つ備えられている。羽根片589aは、払出通路580a内における上方から回転軸に向かって延びた後に背面視右方へ延びている部位において、払出通路の側壁との間が遊技球Bの外径よりも狭くなるように、払出通路580a内へ突出している。払出羽根589は、三つの羽根片589aの間に、中心側へ遊技球Bの半径よりも若大きい半径の円弧で窪んだ球収容部589bを備えている。この球収容部589bには、遊技球Bを一つのみ収容可能とされている。これにより、払出羽根589は、羽根片589aによって払出通路580a内の遊技球Bが、払出羽根589よりも下流側へ移動するのを規制することができると共に、背面視時計回りの方向へ回転することで球収容部589bに収容された遊技球Bを下流側へ移動させることができる。
払出ギア部材588と払出羽根589は、払出装置後蓋582と払出装置前蓋583とによって同軸上で一体回転可能に取付けられている。羽根回転検知センサ590は、背面視において、払出ギア部材588の回転軸の背面視左方に配置されている。羽根回転検知センサ590は、払出羽根589と一体回転する払出ギア部材588の検知片588bを検知することで、払出羽根589の回転を検知するためのものである。
球抜可動片592は、上端が、本体側ガイド壁581a及び後蓋側ガイド壁582aの上端において前後に延びた軸周りに回転可能に取付けられている。球抜可動片592は、く字状に屈曲しており、窪んでいる側が払出通路580a内を向くように取付けられている。球抜可動片592は、前後方向の奥行が、本体側ガイド壁581aと後蓋側ガイド壁582aとの間の隙間よりも小さく形成されており、本体側ガイド壁581a及び後蓋側ガイド壁582aの間の隙間を通って、球抜通路580b内へ突出したり球抜通路580b外へ後退したりすることができる。
球抜レバー593は、球抜可動片592の上端付近の背面視左方において上下方向へスライド可能に、払出装置本体581及び払出装置後蓋582に取付けられている。球抜レバー593は、一部が払出装置後蓋582を貫通して後方へ突出しており、その突出している部位を操作することで、スライドさせることができる。球抜レバー593は、下降端に位置させることで、下部が球抜可動片592と当接可能となり、球抜可動片592の背面視時計回りの方向への回動を規制することができ、球抜可動片592によって球抜通路580bを閉鎖させることができる。また、球抜レバー593は、上昇端に位置させることで、球抜可動片592を球抜通路580bの外側へ回動できるようにすることができ、球抜通路580bを開くことができる(図89を参照)。
球抜レバー593を上昇させて球抜可動片592を回動可能な状態とすると、球抜可動片592の上流側で数珠繋ぎのような状態となっていた遊技球Bが、球抜可動片592を越えて球抜通路580b側へ流下することとなる。この際に、球抜通路580bが払出通路580aの上流側から真直ぐに直線状に延びているため、払出通路580aの上流から流下してきた遊技球Bが、真直ぐに球抜通路580b側へ流下すると共に、球抜通路580bの下流側が島設備側に連通していることから、払出羽根589のように遊技球Bの流れを抑制するようなものがないため、遊技球Bが払出通路580a側よりも早く流下することとなる。
このように、球抜可動片592を回動可能としている状態では、球抜通路580b内を遊技球Bが早い速度で流下することから、球抜通路580b内に突出している球抜可動片592の下端側に遊技球Bが勢い良く当接することとなるが、球抜可動片592が払出装置本体581の本体側ガイド壁581aと払出装置後蓋582の後蓋側ガイド壁582aとの間を通して球抜通路580bの内面よりも外側へ移動することができることから、その当接の力によって球抜可動片592が球抜通路580bの外側へ移動することとなるため、球抜可動片592が球抜通路580bの壁面と遊技球Bとの間に挟まれることはなく、遊技球Bにより球抜可動片592に強い力が作用しないようにすることができ、遊技球Bの衝突による球抜可動片592の耐久性の低下や破損を抑制させることができる。
このようなことから、球抜可動片592を破損し難くすることができることから、球抜通路580bの下流側の島設備側へより多くの遊技球Bをより早く排出させることができるため、パチンコ機1の交換やメンテナンス等にかかる時間の増加を抑制させることができ、遊技ホール側の負担を軽減させることができる。
また、球抜可動片592が回動可能な状態の時に、球抜可動片592が遊技球Bよりも狭い間隔の本体側ガイド壁581aと後蓋側ガイド壁582aとの間を通して球抜通路580bの外側へ移動するため、球抜通路580b内に突出している球抜可動片592に遊技球Bが当接することで球抜可動片592が本体側ガイド壁581aと後蓋側ガイド壁582aとの間を通して外側へ移動する際に、球抜可動片592と一緒に遊技球Bが本体側ガイド壁581aと後蓋側ガイド壁582aとの間側へ移動しても、遊技球Bよりも間隔の狭い本体側ガイド壁581aと後蓋側ガイド壁582aとの間により、遊技球Bのみが外側への移動を阻止することができる。
そして、本体側ガイド壁581aと後蓋側ガイド壁582aとの間によって遊技球Bの外側への移動が阻止されることで、球抜可動片592から遊技球Bが離れることとなり、その後の球抜可動片592の移動が慣性力によることとなるため、球抜可動片592に対して強い力が作用することはなく、球抜可動片592を破損し難くすることができると共に、本体側ガイド壁581aと後蓋側ガイド壁582aとの間から遊技球Bが球抜通路580bの外側へ飛び出すことはなく、遊技球Bを球抜通路580bの下流側へ確実に流通させることができる。
[4−7c.上部満タン球経路ユニット]
払出ユニット560における上部満タン球経路ユニット600について、主に図86及び図87等を参照して詳細に説明する。上部満タン球経路ユニット600は、払出ベースユニット550における払出ベース551の背板左部551eの後面下部で払出装置580の下側に後方から取付けられる。上部満タン球経路ユニット600は、払出装置580から下方へ放出され遊技球Bを、下部満タン球経路ユニット610へ誘導するためのものである。上部満タン球経路ユニット600は、正面視の形状が上下に延びた四角形に形成されている。
上部満タン球経路ユニット600は、払出ベース551に取付けられ後側が開放された箱状の上部満タンベース601と、上部満タンベース601の後側に取付けられており前側が開放された箱状の上部満タンカバー602と、上部満タンカバー602の上端付近に回転可能に取付けられており払出装置580を上方へ押圧可能な払出装置押圧部材603と、を備えている。上部満タンベース601は、正面視右辺から右方へ突出しており、裏カバー640を取付けるための裏カバー取付部601aを備えている。
また、上部満タン球経路ユニット600は、上面における正面視左端付近において上方へ開口しており下から全高の約2/3の高さの位置まで左辺に沿って下方へ延出している上部払出球受通路600aと、上部払出球受通路600aと連通しており正面視右方へ全幅の約3/4ほど延びていると共に下から全高の約1/6の高さまで下方へ延出している上部球貯留通路600bと、上部球貯留通路600bの左右方向中央より正面視左側から下方へ延びており下面において下方へ開口している上部通常払出通路600cと、上部通常払出通路600cと隣接し上部球貯留通路600bの左右方向中央より正面視右側から下方へ延びており下面において下方へ開口している上部満タン払出通路600dと、上面における正面視右端付近において上方へ開口して下方へ略垂直に延びた後に下面の右端付近において下方へ開口している上部球抜通路600eと、を備えている(図91を参照)。
上部満タン球経路ユニット600は、下面において、正面視左側から、上部通常払出通路600c、上部満タン払出通路600d、及び上部球抜通路600eが、順に並んで下方へ開口している。上部満タン球経路ユニット600は、払出ユニット560に組立てた状態で、上部払出球受通路600aの上流端が、払出装置580における払出通路580aの下流端の直下で開口しており、上部球抜通路600eの上流端が、払出装置580における球抜通路580bの下流端の直下で開口している。これにより、払出装置580の払出通路580aから放出(払出)された遊技球Bは、上部払出球受通路600a及び上部球貯留通路600bを通って、上部通常払出通路600c又は上部満タン払出通路600dの何れかから下方へ放出される。また、払出装置580の球抜通路580bから下方へ放出された遊技球Bは、上部球抜通路600eを通って下方へ放出される。
[4−7d.下部満タン球経路ユニット]
払出ユニット560における下部満タン球経路ユニット610について、主に図86及び図87等を参照して詳細に説明する。下部満タン球経路ユニット610は、払出ベースユニット550における払出ベース551の底板部551gに載置されると共に、上部満タン球経路ユニット600の下部に取付けられる。下部満タン球経路ユニット610は、上部満タン球経路ユニット600から下方へ放出された遊技球Bを、扉枠3側へ誘導したり、基板ユニット620側へ誘導したりするものである。下部満タン球経路ユニット610は、前端側が低くなるように前後方向に延びていると共に、後端が上方へ延びている。
下部満タン球経路ユニット610は、下部通常払出通路610a、下部満タン払出通路610b、及び下部球抜通路610cを有しており前後方向に延びていると共に上方へ開放されている下部満タンベース611と、下部満タンベース611の上側に取付けられている下部満タンカバー612と、下部満タンベース611の前端に前後に延びた軸周りに回動可能に取付けられており下部通常払出通路610a及び下部満タン払出通路610bの下流端開口を開閉可能としている払出通路開閉扉613と、下部通常払出通路610a及び下部満タン払出通路610bの下流端開口を閉鎖する方向へ払出通路開閉扉613を付勢している閉鎖バネ614と、を備えている。
下部満タン球経路ユニット610は、後端の上方へ延びている部位の上面に、正面視左から順に、下部通常払出通路610a、下部満タン払出通路610b、及び下部球抜通路610cが並んだ状態で、夫々の上流端が上方へ向かって開口している。下部通常払出通路610a及び下部満タン払出通路610bは、左右に並んだ状態で前方へ延びた上で、下部満タン球経路ユニット610の前端において前方へ向かって開口している。下部満タン払出通路610bは、下部通常払出通路610aよりも若干低い状態で前方へ延びている。下部球抜通路610cは、下部満タン払出通路610bの正面視右側面に沿って前方へ延びており、前後方向の途中において右方へ向かって開口している。
払出通路開閉扉613は、下部通常払出通路610aと下部満タン払出通路610bとの夫々の前端開口の間の位置で回動可能に取付けられている。この払出通路開閉扉613は、閉鎖バネ614によって正面視時計回りの方向へ付勢されており、通常の状態では、下部通常払出通路610a及び下部満タン払出通路610bの夫々の前端開口(下流端開口)を閉鎖している。払出通路開閉扉613は、前方へ突出している作動突部613aを備えている。作動突部613aは、正面視の形状が、払出通路開閉扉613の回動中心を中心とした短い円弧状に形成されており、前端面が、反時計回りの方向の端部側へ近付くに従って前方へ突出するように傾斜している。この作動突部613aは、本体枠4に対して扉枠3を閉めた時に、扉枠3におけるファールカバーユニット150の扉開閉当接部150fと当接するように形成されている。
下部満タン球経路ユニット610は、払出ユニット560に組立てた状態で、後部上端において上方へ開口している下部通常払出通路610a、下部満タン払出通路610b、下部球抜通路610cが、夫々上部満タン球経路ユニット600の上部通常払出通路600c、上部満タン払出通路600d、及び上部球抜通路600eの下流端の直下に位置している。これにより、上部通常払出通路600cから下方へ放出された遊技球Bは、下部通常払出通路610aを流通し、上部満タン払出通路600dから下方へ放出された遊技球Bは下部満タン払出通路610bを流通し、上部球抜通路600eから下方へ放出された遊技球Bは下部球抜通路610cを流通することとなる。
また、下部満タン球経路ユニット610は、パチンコ機1に組立てた状態で、下部通常払出通路610a及び下部満タン払出通路610bの前端(下流端)が、扉枠3におけるファールカバーユニット150の貫通球通路150a及び満タン球受口150bの直後で開口している。また、下部球抜通路610cの下流端は、基板ユニット620のベースユニット620bにおける左方へ開口した球抜誘導部627と対向するように開口している。
下部満タン球経路ユニット610は、通常の状態(本体枠4に対して扉枠3を閉じている状態)では、払出通路開閉扉613の作動突部613aがファールカバーユニット150の扉開閉当接部150fと当接することで、閉鎖バネ614の付勢力に抗して正面視反時計回りの方向へ回動している。これにより、下部通常払出通路610a及び下部満タン払出通路610bの夫々の下流端の開口が開いた状態となっており、ファールカバーユニット150の貫通球通路150a及び満タン球受口150bと連通した状態となっている。
一方、本体枠4に対して扉枠3を開いた状態とすると、払出通路開閉扉613の作動突部613aがファールカバーユニット150の扉開閉当接部150fから離れることとなり、払出通路開閉扉613が閉鎖バネ614の付勢力によって正面視時計回りの方向へ回動し、下部通常払出通路610a及び下部満タン払出通路610bの夫々の下流端の開口が閉じられた状態となる。この状態では、下部通常払出通路610a及び下部満タン払出通路610b内の遊技球Bが、夫々の前端開口から前方へ移動することができなくなる。これにより、本体枠4に対して扉枠3を開けても、下部通常払出通路610a及び下部満タン払出通路610bから遊技球Bがこぼれることはない。
[4−7e.払出ユニットにおける遊技球Bの流れ]
続いて、払出ユニット560における遊技球Bの流れについて、主に図91を参照して詳細に説明する。図91は、本体枠における遊技球の流れを示す説明図である。払出ユニット560は、本体枠4に組立てた状態では、払出ベース551の後面に取付けられている。通常の状態では、払出装置580の球抜レバー593が下降端に位置しており、払出通路580aから分岐している球抜通路580bを分岐部分において閉鎖している。また、下部満タン球経路ユニット610では、払出通路開閉扉613が開状態となっている。
上方へ開放されている球タンク552には、パチンコ機1を設置している遊技ホール島設備から、例えば、球誘導ユニット570の球切検知センサ574による球切れの検知に基づいて、所定数の遊技球Bが供給される。球タンク552に供給・貯留された遊技球Bは、タンクレール553によって一列に整列された状態で、球誘導ユニット570の誘導通路570aを通って払出装置580の払出通路580a内へと送られる。払出モータ584が回転していない状態では、遊技球Bが払出羽根589よりも下流側へ移動(流下)することができず、払出羽根589よりも上流側に複数の遊技球Bが滞留した状態となる。
そして、球誘導ユニット570の誘導通路570a内の遊技球Bが可動片部材573を押圧し、球切検知センサ574が可動片部材573を検知することなる。これにより、少なくとも可動片部材573から払出羽根589までの間の通路内に遊技球Bが貯留されていることが判る。
この状態で、払出モータ584により払出羽根589が背面視時計周りの方向へ回転すると、球収容部589bに収容された遊技球Bが背面視時計回りの方向へ移動し、払出通路580aにおける払出羽根589よりも下流側へ放出される。そして、払出羽根589(球収容部589b)から放出された遊技球Bは、払出検知センサ591に検知された後に、上部満タン球経路ユニット600の上部払出球受通路600aへと送られる。
上部満タン球経路ユニット600の上部払出球受通路600aへ送られた遊技球Bは、通常の状態では、上部球貯留通路600bを通って、上部払出球受通路600aの直下に配置されている上部通常払出通路600cへと流下する。そして、上部通常払出通路600cへと流下した遊技球Bは、下部満タン球経路ユニット610の下部通常払出通路610a、扉枠3のファールカバーユニット150の貫通球通路150aを通って、皿ユニット200における皿ユニットベース211の上皿球供給口211aから上皿201内へ放出される。
払出装置580から多くの遊技球Bが払出されて、上皿201内が遊技球Bで一杯になると、上皿球供給口211aから前方へ遊技球Bを放出することができなくなるため、払出装置580から払出された遊技球Bが、下部満タン球経路ユニット610の下部通常払出通路610a内に滞留するようになり、更に遊技球Bが払出されると、下部通常払出通路610aと上流側で連通している上部満タン球経路ユニット600の上部通常払出通路600c内にも滞留することとなる。そして、上部通常払出通路600c内が遊技球Bで一杯になった状態で、更に遊技球Bが払出されると、上部通常払出通路600cの上流側で連通している上部球貯留通路600b内に遊技球Bが滞留し始める共に、遊技球Bが上部通常払出通路600cと隣接している上部満タン払出通路600d側へ流下し初める。
そして、上部満タン払出通路600d側へ流下した遊技球Bは、下部満タン球経路ユニット610の下部満タン払出通路610bを通って、扉枠3のファールカバーユニット150における満タン球受口150bに受けられる。その後、満タン球受口150bに受けられた遊技球Bは、貯留通路150e、球放出口150d、及び皿ユニットベース211の下皿球供給口211cを通って下皿202内へ放出される。これにより、上皿201が遊技球Bで満タンになった状態で、更に遊技球Bが払出された場合、遊技球Bを自動的に下皿202へ払出させることができる。
なお、下皿202が遊技球Bで一杯になって、下皿球供給口211cから前方へ遊技球Bを放出することができなくなった状態で、更に遊技球Bが払出されると、下皿球供給口211cの上流側のファールカバーユニット150の貯留通路150e内に遊技球Bが滞留して貯留されることとなる。そして、貯留通路150e内にある程度の数の遊技球Bが貯留されると、可動片153が可動して満タン検知センサ154に検知され、上皿201及び下皿202が遊技球Bで満杯(満タン)になっていることを遊技者に音声(例えば「球を抜いてください!」等)で案内すると共に、払出装置580の払出モータ584を、満タン検知センサ154が非検知の状態となるまで一時的に停止させる。
パチンコ機1のメンテナンスや交換等の際に、球タンク552内に貯留されている遊技球Bをパチンコ機1から排出する場合は、払出装置580の球抜レバー593を下降端の位置から上方へスライドさせて上昇端の位置の状態とする。その後、球抜可動片592の下端側が遊技球Bに押されて、背面視時計回りの方向へ回動することとなり、球抜可動片592が本体側ガイド壁581aと後蓋側ガイド壁582aとの間を通って、球抜通路580bの外側へ押し出された状態となる。これにより、払出通路580aから分岐している球抜通路580bへ遊技球Bが進入可能となり、上流側の遊技球Bが球抜通路580bを通って下方へ放出される。
この際に、球抜可動片592の部位では、流下する遊技球Bが、球抜可動片592よりも本体側ガイド壁581a及び後蓋側ガイド壁582aに強く当接するため、球抜可動片592が破損し難くなっている。
そして、払出装置580の球抜通路580bから下方へ放出された遊技球Bは、上部満タン球経路ユニット600の上部球抜通路600e、及び下部満タン球経路ユニット610の下部球抜通路610cを通って、下部球抜通路610cの下流端開口から基板ユニット620の球抜誘導部627へ放出された後に、排出球受部628及び球排出口629を通ってパチンコ機1の後方外部(遊技ホールの島設備側)に排出される。
[4−8.基板ユニット]
本体枠4における基板ユニット620について、主に図92乃至図96等を参照して詳細に説明する。図92(a)は本体枠の基板ユニットを前から見た斜視図であり、(b)は基板ユニットを後ろから見た斜視図である。図93は、基板ユニットを後ろ下から見た斜視図である。図94は基板ユニットを主な構成毎に分解して前から見た分解斜視図であり、図95は基板ユニットを主な構成毎に分解して後ろから見た分解斜視図である。図96は、左右方向中央で切断したパチンコ機の下部を示す拡大側面断面図である。基板ユニット620は、本体枠ベースユニット500の後面下部に取付けられている。
基板ユニット620は、本体枠ベースユニット500における本体枠ベース501の後面における遊技盤載置部501cよりも下側に取付けられるスピーカユニット620aと、スピーカユニット620aの一部を後方から覆うように本体枠ベース501の後面に取付けられるベースユニット620bと、ベースユニット620bの後側に取付けられている電源ユニット620cと、電源ユニット620cの後側に取付けられている払出制御ユニット620dと、払出制御ユニット620dの一部を後方から覆うようにスピーカユニット620aの後面に取付けられているインターフェイスユニット620eと、を備えている。
スピーカユニット620aは、本体枠ベースユニット500における本体枠ベース501の後面における遊技盤載置部501cよりも下側に取付けられるスピーカカバー621と、スピーカカバー621の後面における正面視左端付近において前方へ向けて取付けられている本体枠スピーカ622と、本体枠スピーカ622の後側を覆うようにスピーカカバー621の後側に取付けられており前方へ開放された容器状のスピーカボックス623と、を備えている。
スピーカカバー621は、左右方向へ延びており、正面視左端付近において前後に貫通しており上下に延びた複数のスリットにより構成されている円形状のスピーカ取付部621aと、スピーカ取付部621aの正面視右方側で後方から前方へ膨出するように窪んでいる空間用前凹部621bと、空間用前凹部621bの下面から下方へ突出していると共に左右方向へ延びており斜め下後へ向けて開口している接続部621cと、を備えている。
スピーカカバー621のスピーカ取付部621aに、後側から本体枠スピーカ622が前方へ向けて取付けられる。また、スピーカカバー621の接続部621cは、下端が外枠2の外枠下組立体40における幕板後部材43の接続筒部43aの上端と一致するように45度の角度で傾斜している。本体枠スピーカ622は、主に低音を出力するコーン型スピーカとされている
スピーカボックス623は、前方へ開放された容器状に形成されており、本体枠スピーカ622の後側となる部位が後方へ最も大きく突出しており、正面視右方へ向かうに従って、階段状に後方への突出が小さくなるように形成されている。これにより、スピーカボックス623の正面視中央より右側の後方の空間を十分に確保することができ、ベースユニット620bや電源ユニット620c等が配置できるようにしている。スピーカボックス623は、スピーカカバー621の接続部621cを除いた後面の全体を被覆する(閉じる)ように形成されている。
スピーカユニット620aは、スピーカカバー621とスピーカボックス623とで本体枠スピーカ622から後方へ出力されるサウンドを封じ込めるエンクロージャ624の一部を形成している。このエンクロージャ624は、スピーカカバー621においてスピーカ取付部621aの正面視右方に前方へ膨出した空間用前凹部621bが形成されていることから、スピーカボックス623が右方へ向かうに従って後方への突出量が小さくなるように階段状に形成されていても、本体枠スピーカ622よりも右方の空間を充分に広く確保されている。
スピーカユニット620aは、外枠2に対して本体枠4を閉じた状態とすると、スピーカカバー621の接続部621cがシール部材48を挟むように接続筒部43aに接続され、本体枠スピーカ622の後方の空間と、外枠2の幕板内部空間40aとが連通した状態となる。従って、本体枠スピーカ622の後側に、スピーカカバー621、スピーカボックス623、幕板前部材42、及び幕板後部材43によって、広い空間のエンクロージャ624を形成することができ、本体枠スピーカ622の後方へ出力されたサウンドを幕板前部材42の開口部42aから前方へ出力(放射)させることができる。
詳述すると、上述したように、スピーカユニット620aでは、本体枠スピーカ622の後方の空間(エンクロージャ624の一部)を、比較的広い奥行で正面視右方まで延出させて、接続部621c及び接続筒部43aを介して外枠下組立体40側へ連通させていることから、本体枠スピーカ622から後方へ出力されたサウンドにおいて、特に低音域を減衰させることなく、外枠下組立体40側へ伝達させることができると共に、伝達された低音域を二つのポート部材47を通すことで共振・増幅させて幕板前部材42の開口部42aから前方へ放射することができる。
この際に、幕板前部材42の開口部42aから前方へ放射されるサウンドは、位相が反転された状態で、放射されるようにしているため、本体枠スピーカ622の前面から出力されて皿ユニット200のスピーカ口211bから放射されたサウンドに対して、増幅させるように共振することとなり、本体枠スピーカ622の口径が小さくても重低音が響く大きなサウンドを出力することができる。
つまり、本実施形態では、本体枠スピーカ622のエンクロージャ624がバスレフ型とされており、遊技者に対して重低音を聞かせることができる。これにより、本体枠スピーカ622の前面から出力されて皿ユニット200のスピーカ口211bから放射されるサウンドと、本体枠スピーカ622の後面から出力されて外枠2のグリル部材46から放射されるサウンドとによって、豊かな低音を有したサウンドを遊技者に聴かせることができる。
また、スピーカユニット620aは、スピーカカバー621に、スピーカ取付部621aの下部と空間用前凹部621bとの間の位置で前後方向に貫通している貫通口621dが形成されていると共に、スピーカボックス623に、貫通口621dと連通して筒状に延びており前後に貫通している貫通筒623aが形成されている。スピーカユニット620aに組立てた状態では、貫通口621dと貫通筒623aが互いに連通し、エンクロージャ624とは独立した状態となる。これら貫通口621d及び貫通筒623aには、接続ケーブル503が挿通される。
基板ユニット620のベースユニット620bは、スピーカボックス623の一部を後方から覆うように本体枠ベース501の後面に取付けられる前ベース625と、前ベース625の後側に取付けられており後面に電源ユニット620cが取付けられる後ベース626と、を備えている。
また、ベースユニット620bは、前ベース625と後ベース626とで協働して形成しており、下部満タン球経路ユニット610の下部球抜通路610cから放出された遊技球Bを受取って正面視右方へ誘導する球抜誘導部627と、球抜誘導部627の下流側で正面視右方において上方へ開口しており遊技盤5から下方に排出された遊技球Bを受ける排出球受部628と、球抜誘導部627及び排出球受部628を通った遊技球Bを下方へ排出する球排出口629と、を備えている。
球抜誘導部627は、上流端が正面視において左側面の上部に左方へ向けて開口しており、下流端が排出球受部628の左端側に開口している。球抜誘導部627は、本体枠4に組立てた状態で、上流端の開口が、下部満タン球経路ユニット610の下部球抜通路610cの下流端開口と一致するように対向しており、下部球抜通路610cから放出された遊技球Bを受取って、排出球受部628へ誘導することができる。
排出球受部628は、上方へ開放されていると共に、左右に長く延びている。排出球受部628の底面は、正面視左端が球抜誘導部627の底面と連続しており、右方へ向かうに従って低くなるように傾斜している。
ベースユニット620bは、球タンク552から抜かれた遊技球Bや、遊技盤5から排出された遊技球Bを、球抜誘導部627や排出球受部628によって正面視右方へ誘導した後に、球排出口629から下方へ排出するようにしているため、正面視において左右方向中央より左側の空間を広く確保し易くすることができる。これにより、スピーカユニット620aのエンクロージャ624の空間を広くすることができ、従来のパチンコ機よりも豊かな低音を有したサウンドを遊技者に聴かせることができる。
基板ユニット620の電源ユニット620cは、ベースユニット620bの後ベース626の後側に取付けられている電源基板630と、電源基板630の後側を覆うように後ベース626に取付けられている電源基板カバー631と、を備えている。
払出制御ユニット620dは、電源ユニット620cにおける電源基板カバー631の後側に着脱可能に取付けられる箱状の払出制御基板ボックス632と、払出制御基板ボックス632内に収容されている払出制御基板633(図96を参照)と、を備えている。払出制御基板633は、皿ユニット200における球貸操作ユニット220の球貸ボタン224の押圧操作や、遊技盤5の主制御基板1310等からの払出コマンドに応じて、払出装置580の払出モータ584を制御して、指示された数の遊技球Bを遊技者側(上皿201又は下皿202)に払出すためのものである。払出制御基板ボックス632は、開閉の痕跡が残るように形成されている。これにより、払出制御基板633に対する不正な改造を察知することができ、不正行為に対する抑止力を高めている。
インターフェイスユニット620eは、スピーカユニット620aにおけるスピーカボックス623の後側に取付けられている基板ベース634と、基板ベース634の後面に取付けられているインターフェイス基板635と、インターフェイス基板635の後側を覆うように基板ベース634に取付けられているインターフェイス基板カバー636と、を備えている。
基板ベース634は、スピーカボックス623の後面における本体枠スピーカ622の後方となる後方へ最も突出している部位に取付けられている。インターフェイス基板635は、接続ケーブル503の一方(本体枠4側)の端部が接続されている。インターフェイス基板635は、電源基板630、払出制御基板633、主制御基板1310、周辺制御基板1510、等が接続されると共に、パチンコ機1の外部に設置されているCRユニットと接続される。インターフェイス基板カバー636は、払出制御ユニット620dの一部を覆うように基板ベース634(インターフェイス基板635)よりも正面視右方へ延出している。
[4−9.裏カバー]
本体枠4における裏カバー640について、主に図75乃至図81を参照して詳細に説明する。裏カバー640は、本体枠ベースユニット500の本体枠ベース501の遊技盤挿入口501b内に前方から挿入されて取付けられた遊技盤5の後側を覆うものである。裏カバー640は、正面視における右辺が、本体枠ベース501の後方延出部501jの上下に延びている後端に、上下に延びた軸周りに回転可能に取付けられ、左辺が、払出ベース551の裏カバー取付部551iと上部満タン球経路ユニット600の裏カバー取付部601aとに取付けられる。
裏カバー640は、上下左右に延びた平板の正面視右辺側が前方へ折り曲げられたような形状に形成されており、本体枠4に組立てた状態で、後面が払出ベース551の背板上部551dの後面と略同一面上に位置するように形成されている。裏カバー640は、前後に貫通し上下に延びている複数のスリット641が形成されている。本実施形態では、裏カバー640は、透明な合成樹脂によって形成されており、パチンコ機1の後側から本体枠4内を視認することができる。
なお、裏カバー640は、図98Eに示したように、その上縁が本体枠4の前記タンクユニット取付部(払出ベース551の背板上部551d)の後面下縁に被さるようになっており、一方、タンクユニット取付部の後面下縁には裏カバー640の上縁を庇状に覆い得る凸条551tが形成されている。
これによりタンクレール553の後側の角部553tの落下口553hから排出された異物が、凸条551tに当たって落下するか、その凸条551tの上に溜まるため、裏カバー640の上縁とタンクユニット取付部の重合部から本体枠4の内部に異物が殆ど侵入しない。ちなみに異物には、上記のように金属粉が含まれているため、本体枠4の内部の電子部品の作動に悪影響を及ぼすおそれがあって好ましくない。
[4−10.施錠ユニット]
本体枠4における施錠ユニット650について、主に図97を参照して詳細に説明する。図97(a)は本体枠の施錠ユニットを前から見た斜視図であり、(b)は施錠ユニットを後ろから見た斜視図である。施錠ユニット650は、本体枠4の本体枠ベース501に取付けられ、本体枠4と扉枠3、本体枠4と外枠2、との間を施錠するものである。
施錠ユニット650は、本体枠ベース501の後方延出部501jの右側面に取付けられ上下に延びているユニットベース651と、ユニットベース651から前方へ突出しており扉枠3と係止可能な複数の扉枠用鉤652と、ユニットベース651から後方へ突出しており外枠2と係止可能な複数の外枠用鉤653と、ユニットベース651の前端下部から前方へ突出しており回転方向によって扉枠用鉤652又は外枠用鉤653を上下方向へ移動させる伝達シリンダ654と、を備えている。
また、施錠ユニット650は、扉枠用鉤652を下方へ付勢していると共に外枠用鉤653を上方へ付勢している錠バネ655と、ユニットベース651の前端における伝達シリンダ654よりも上方の位置から前方へ突出しており下方へスライドさせることで、外枠用鉤653を下方へ移動させる外枠用開錠レバー656と、を備えている。
施錠ユニット650は、本体枠4に組立てた状態で、複数(三つ)の扉枠用鉤652、伝達シリンダ654、及び外枠用開錠レバー656が、本体枠ベース501の前面よりも前方へ突出している。伝達シリンダ654は、本体枠ベース501のシリンダ挿通口501fを通って前方へ突出し、本体枠4に対して扉枠3を閉じた状態とすることで、前端が扉枠3のシリンダ錠130の回転伝達部材133と係合し、鍵穴132に挿入された鍵の回転が伝達されて回転する。
施錠ユニット650は、複数(三つ)の扉枠用鉤652が、扉枠3の扉枠ベースユニット100における扉枠補強ユニット110の鉤掛部材116に係止され、複数(二つ)の外枠用鉤653が、外枠2における外枠右組立体20の上鉤掛部材24と下鉤掛部材25とに係止される。
施錠ユニット650は、パチンコ機1に組立てた状態で、シリンダ錠130の鍵穴132に対応している鍵を差し込んで、正面視反時計回りの方向へ回転させると、伝達シリンダ654を介して複数の扉枠用鉤652が上方へ移動し、本体枠4に対して扉枠3が開錠される。一方、鍵を正面視時計回りの方向へ回転させると、伝達シリンダ654を介して複数の外枠用鉤653が下方へ移動し、外枠2に対して本体枠4が開錠される。本体枠4に対して扉枠3を開いた状態では、外枠用開錠レバー656を下方へスライドさせると、複数の外枠用鉤653が下方へ移動し、外枠2に対して本体枠4が開錠される。このようにして、本体枠4と扉枠3との間や、本体枠4と外枠2との間の施錠を、開錠することができる。
本体枠4と扉枠3との間や、本体枠4と外枠2との間を施錠する場合は、扉枠用鉤652及び外枠用鉤653の先端側が細くなるように傾斜しているため、本体枠4に対して扉枠3を閉じたり、外枠2に対して本体枠4を閉じたりすると、扉枠用鉤652や外枠用鉤653が、鉤掛部材116や上鉤掛部材24及び下鉤掛部材25を乗り越えるように下方や上方へ移動した後に、錠バネ655の付勢力によって施錠状態となる。
[4−11.本体枠上部の詳細な構成]
上記した本体枠4の上部の構成のさらなる詳細について、主に図98A乃至図105を参照して説明する。
なお、図98Aは本体枠の平面図であり、図98Bは図98AにおけるB1−B1線で切断した断面図、図98Dは図98AにおけるB3−B3線で切断した断面図、図98Eは図98AにおけるB4−B4線で切断した断面図である。図99Aは、本体枠の上部を後ろから見た斜視図、図99Bは、タンクユニットを分解し、さらに装着用の遊技盤を前面に配置した状態を示す本体枠上部の後面側斜視図である。図100(a)は球タンクにタンクレール等を組立てた状態で前上から見た斜視図であり、(b)は(a)を前下から見た斜視図である。図101は、図100(a)の要部断面図を含む図100(a)の分解斜視図である。図102は、本体枠上部における球タンクから溢れた遊技球が流通する領域を示す説明図である。図103は、本体枠上部における球タンクから溢れた遊技球の流れを示す説明図である。図104は、本体枠上部における迂回通路への遊技球の流れを示す説明図である。図105は、本体枠をヒンジ側の後ろから見た斜視図においてタンクレール付近を拡大して示す拡大図である。
本体枠4は、上述したように、後部が外枠2の枠内に挿入可能とされると共に本体枠上ヒンジ部材510及び本体枠下ヒンジ組立体520により外枠2に対して着脱可能且つヒンジ回転可能に取付けられ遊技盤5の外周を支持可能とされた枠状の本体枠ベース501と、本体枠ベース501の後側における正面視上辺及び左辺に沿って取付けられている逆L字状の払出ベース551と、払出ベース551に取付けられており左右に延びた箱状(容器状)で上方へ開放されている球タンク552と、球タンク552の左側に取付けられており上方へ開放された溝状に左方へ延びているタンクレール553と、タンクレール553の樋前壁553xと樋後壁553yの上縁の一部に取付けられている第一レールカバー554と、第一レールカバー554から正面視左方に離間してタンクレール553の樋前壁553xと樋後壁553yの上縁に取付けられている第二レールカバー555と、第一レールカバー554と第二レールカバー555の間の位置でタンクレール553の樋前壁553xと樋後壁553yの上縁に取付けられている球整流部材556と、タンクレール553の下流側端に取付けられている球止部材557と、払出ベース551の後側でタンクレール553の下流側に取付けられており遊技者側へ遊技球Bを払出すための払出装置580と、を備えている。
[4−11a.球タンク(2)]
球タンク552は、平面視の形状が左右方向へ延びた四角形に形成されており、正面視において左側が低くなるように傾斜している底壁552aと、底壁552aの前辺及び後辺から夫々上方へ延びている前壁552b及び後壁552cと、底壁552aの左右両辺から夫々上方へ延びている左側壁552d及び右側壁552eと、を有し、上側が開放されている容器状に形成されている。球タンク552には、パチンコ機1が設置される遊技ホール等の島設備から供給される遊技球Bが貯留される。
また、球タンク552は、前壁552bにおいて上方から切欠いて残りの外周上端縁よりも低く形成されている越流部552fを有している。この越流部552fは、前壁552bにおける左側壁552dの端部側から反対側(右側壁552e側)の端部へ向かって、前壁552bの左右方向の長さの約3/4の長さに亘って形成されている。
[4−11b.タンクレール(2)]
タンクレール553は、正面視において右端側(上流側)が球タンク552の内部と連通していると共に、球タンク552から遠ざかるように下流側が左右方向の一方側(左方側)へ延びている。
タンクレール553は、底部において上流付近から下流端まで延びており遊技球Bの流通方向に直交する幅方向が遊技球Bを一つのみ流通可能に形成されている樋状の主誘導部553aを有している。主誘導部553aは、正面視左方へ向かうほど低くなるように傾斜している。また、主誘導部553aは、図98Aに示したように平面視において、右端側から左方へ左右方向に延びた軸線に対して平行に右端から左右方向の全長の約1/10の位置まで延びた後に、左方へ向かうに従って後方へ移動するように右端から左右方向の全長の約4/10の位置まで斜めに延び、そこから左右方向に延びた軸線に対して平行に左端まで延びたクランク状に形成されている。
タンクレール553は、主誘導部553aにおいて、左端から右方へ左右方向に延びた軸線に対して平行に延びている部位が、同じ幅で上端まで延びており、この部位の上端に第一レールカバー554、第二レールカバー555、及び球整流部材556が取付けられることで上側が閉鎖される。また、タンクレール553は、上側が閉鎖される部位において、遊技球Bが流通する流路の高さが下流端(左端)へ向かうに従って低くなるように形成されており、下流端では遊技球Bが一つのみ流通可能な高さ(遊技球Bの外径よりも若干高い高さ)に形成されている。
また、タンクレール553は、主誘導部553aよりも上方で上流端から上側が閉鎖される部位まで延びており、遊技球Bの流通方向に直交する幅方向へ遊技球Bが複数並ぶように主誘導部553aの幅よりも広く膨出していると共に上流端から下流側へ向かって幅方向が狭くなって主誘導部553aの幅と一致するように変化している膨出部553bを有している。この膨出部553bによって、上流側では幅方向に広がっていた複数の遊技球Bを、下流側へ向かうに従って、幅方向を遊技球B一つ分の幅となるように整列させることができる。また、膨出部553bは、上端側から下方の主誘導部553aへ向かうに従って幅方向が狭くなるように形成されている。このようなことから、タンクレール553は、膨出部553bを流通している複数の遊技球Bを、下流側及び下方側へ向かうに従って、幅方向が一列となるように整列させることができる。
タンクレール553の膨出部553bは、曲率の中心が内部側に配置されており、三次元的に湾曲した形状に形成されている。膨出部553bは、湾曲している曲率の中心が、主誘導部553aよりも上方に配置されているため、タンクレール553では、主誘導部553aと膨出部553bとの境に、わずかに面取りされた角が形成されている。また、膨出部553bは、上流側よりも下流側の方が、湾曲している曲率が大きく形成されている。このようなことから、三次元的に湾曲している膨出部553bを流通する遊技球Bでは、当接する膨出部553bの位置によって、膨出部553b側からの反力が作用する向きが様々に方向へ変化することとなり、膨出部553b内において球ガミの発生を抑制させることができる。詳述すると、膨出部553bを一定に延びている形状に形成した場合、膨出部553b内を流通する遊技球Bには、膨出部553bの内面から常に一定の方向へ反力が作用することとなり、反力が分散し難くなるため、内部の遊技球Bが常に一定の方向へ押されることで、遊技球Bが逃げ難くなり、球詰り(球ガミ)が発生し易くなる。これに対して、膨出部553bを三次元的な湾曲面としていることから、遊技球Bの位置によって膨出部553bの内面から作用する反力の向きが区々となるため、内部を流通する複数の遊技球Bの押される方向が分散されることで、押された遊技球Bを逃げ易くすることができ、球詰り(球ガミ)を発生し難くすることができる。
また、タンクレール553は、透明な合成樹脂で形成されており、本体枠4の後方外部から内部を視認することができるように構成されている。これにより、仮に、タンクレール553内において球詰り(球ガミ)が発生しても、外側からタンクレール553内の遊技球Bの状態を見ることができるため、球詰りしている場所を素早く特定することができる。従って、タンクレール553内での球詰りを、素早く解消させることができるため、球詰りの発生による遊技の中断を可及的に短くすることができ、遊技の中断による遊技者の遊技に対する興趣の低下を抑制させることができる。
また、タンクレール553とこれを取付けるタンクユニット取付部(払出ベース551)を透明にしていることから、本体枠4の後方外部からタンクレール553を通して本体枠4に取付けられている遊技盤5の後側(裏ユニット3000)を視認することができるため、遊技盤5の裏ユニット3000の可動演出ユニット等において可動の不具合が発生した時に、遊技盤5を本体枠4に取付けたままの状態で、駆動モータやギアやベルト等の伝達機構の状況を確認することができ、上記と同様の作用効果を奏することができる。
また、実施形態では、図98Eに示したように、タンクレール553の樋前壁553xと通路底壁553zの境界がアール面取りされている構造であって、前記弧状部553rの外側もアール形状に形成され、さらに遊技盤5を本体枠4の前面から外した状態で、同図に矢示したようにその前面側からタンクユニット取付部が見通せる構造になっている。
したがって、遊技盤5を本体枠4から外して交換する際に、本体枠4の前面側からタンクユニット取付部越しにタンクレール553内の異物や遊技球の様子が目視で確認出来るため、メンテナンスが行い易い。特に、タンクレール553の樋前壁553xと通路底壁553zの境界がアール面取り状になっていることで内部が鮮明に見えるため、目視チェックの精度が向上する。なお、タンクユニット取付部を不透明な合成樹脂で形成した場合には、対応する部分に窓孔を設けておけばよい。
本体枠4は、図98A、図99A、図99Bに示したように、球タンク552の前側に沿う越流面部501mを備え、一方、球タンク552は、左側壁552dに前記越流面部501mに連通する迂回通路552gを備えている。
[4−11c.本体枠の越流面部]
前記越流面部501mは、前後方向へ延びていると共に左右方向におけるタンクレール553の下流側と同じ側(正面視において左側)が球タンク552の左側壁552dよりも外方(左方)へ延びており、球タンク552から前方へ溢れた遊技球Bを球タンク552へ戻すために後端側が越流部552fと同じ高さで前端側が高くなるように傾斜している。
さらに越流面部501mは、図81に示したように本体枠ベース501に形成されている。越流面部501mは、正面視の形状が上下に延びた長方形に形成されているベース本体501aの後面における上辺から遊技球Bの外径の2倍〜4倍の距離低い位置から後方へ平板状に延出している。越流面部501mは、左右方向の長さが、本体枠ベース501の左右方向の長さの約1/3の長さに形成されており、正面視における左端が、本体枠ベース501の左端から左右方向の全長の1/3よりも右方に位置している。越流面部501mは、前端から後端までの高さが、遊技球Bの外径の約1/2の高さに形成されている。この越流面部501mは、本体枠4を外枠2に対して閉じた状態で、外枠上部材30との間に、遊技球Bの外径の約2倍の距離の隙間が形成される。
[4−11d.球タンクの迂回通路(1)]
前記迂回通路552gは、越流面部501mの後端における球タンク552の左側壁552dの外側からタンクレール553における上側が開放されている膨出部553bの上方まで後方へ延び、後端側が低くなるように傾斜していると共に、左右方向において球タンク552から遠ざかっている側(左側)が低くなるように傾斜しており、球タンク552から越流面部501mに溢れた遊技球Bの一部をタンクレール553の膨出部553bに誘導する。
また、本体枠4は、迂回通路552gの左右方向両外側のうち球タンク552の左側壁552dとは反対側に備えられており、左右方向の間隔が遊技球Bの外径よりも広く、底面の高さがタンクレール553における上側が開放されている部位よりも低い排出部551jと、排出部551jを間にして迂回通路552gとは反対側で、越流面部501mよりも低い位置に備えられており、後方から電気配線を接続可能とされている複数の電線接続端子558aを有した外部端子板558と、複数の電線接続端子558a(外部端子板558)の上側を覆い、上面が越流面部501mよりも高い位置で水平に延びている端子カバー551kと、を備えている。
[4−11e.本体枠ベース(2)]
本体枠ベース501は、越流面部501mの左右両側に配置されており、越流面部501mの前端と同じ高さで略水平に延びている平板状の左段部501n及び右段部501oと、左段部501n及び右段部501oの夫々の左右方向両外側において左段部501n及び右段部501oよりも上端が高く前後方向へ帯板状に延びており、左右方向へ遊技球Bの外径よりも狭い間隔で列設されている複数のリブ501pと、を有している。左段部501nは、前後方向の長さに対して、左右方向の長さが短く形成されている。また、左段部501nは、水平面に対して、正面視において後端右隅が僅かに低くなるように傾斜している。右段部501oは、前後方向の長さに対して、左右方向の長さが長く形成されている。また、右段部501oは、水平面に対して、正面視において後端左隅が僅かに低くなるように傾斜している。
本体枠ベース501の複数のリブ501pは、端子カバー551kの上面よりも高く形成されており、本体枠4を外枠2に対して閉じた状態では、外枠2の外枠上部材30の下面との間の隙間が、遊技球Bの外径よりも狭くなる高さに形成されている。
本体枠ベース501は、本体枠4に組立てた状態で、正面視において、越流面部501mの右端が球タンク552における越流部552fの右端と左右方向が一致していると共に、越流面部501mの左端が迂回通路552gの左端と左右方向が度一致しており、右段部501oの右端が球タンク552の右側壁552eと左右方向が一致している。
[4−11f.球タンクの迂回通路(2)]
前記迂回通路552gは、球タンク552と一体に形成されている。なお、以下では、底壁552a、前壁552b、後壁552c、左側壁552d、及び右側壁552eで囲まれた容器状の領域を、単に球タンク552とも称する。迂回通路552gは、球タンク552の左側壁552dの外側から左方へ平板状に延出しており前端が越流部552fと同じ高さで後端が低くなるように傾斜している通路面552hと、通路面552hにおける左側壁552dとは反対側の端辺から上方へ左側壁552dと同じ高さまで延出している堰部552iと、を有している。迂回通路552gの通路面552hの後端辺は、正面視において後端辺の左端側(堰部552i側)が、球タンク552の後壁552cと同じ位置まで後方に延びており、その左端側から右端側へ向かうに従って前方へ移動するように斜めに延びている。なお、迂回通路552gの通路面552hは、左右方向の傾斜を水平にしてもよい。
迂回通路552gは、本体枠4に組立てた状態で、後端が、左右方向へクランク状に延びているタンクレール553において、左右方向に対して斜めに延びている部位の前端側と沿うように延びている。つまり、迂回通路552gの後端は、左右方向に対して斜めに延びている。これにより、迂回通路552gにより後方へ誘導された遊技球Bは、斜めになっている後端より、その流通方向が斜めの後端に対して垂直方向となるように変化することとなる。迂回通路552gの斜めに延びている後端は、タンクレール553の斜めに延びている部位と、略平行(タンクレール553内における遊技球Bの流通方向)に延びている。従って、迂回通路552gの後端からは、タンクレール553の流通方向(幅方向)に対して略垂直な方向へ遊技球Bが放出されるため、タンクレール553で幅の広い部位で迂回通路552gからの遊技球Bを受けることができる。また、迂回通路552gからタンクレール553内へは、遊技球Bの流通方向に対して略垂直方向(直角方向)に遊技球Bが供給されるため、迂回通路552gからの遊技球Bによるタンクレール553内での球詰りを発生し難くすることができる。
迂回通路552gは、後端が、図98A、図104に示したようにタンクレール553の下流側へ向かうに従って後方へ移動するように、左右方向に対して斜めに延びているため、迂回通路552gからタンクレール553側へ遊技球Bが放出される際に、斜めに延びている後端により、遊技球Bを、タンクレール553の幅が狭くなっている下流側よりも幅の広くなっている上流側へ放出することができ、幅の広い部位に放出することでタンクレール553内での球ガミの発生を抑制することができる。
また、迂回通路552gにより遊技球Bを誘導する部位は、タンクレール553において、球タンク552の左側壁552dの後部と後壁552cの正面視左部の外側に該当している。この部位には、球タンク552内から、球タンク552の案内面部552jの下側(開口部552kの天井側)を潜った遊技球Bが流通する。このようなことから、タンクレール553における迂回通路552gの後方となる部位では、上下方向に積み重なった複数の遊技球Bの高さが、開口部552kの天井の高さ(タンクレール553の壁の高さ)を越えることはない。従って、タンクレール553における球タンク552の下流側、つまり、迂回通路552gの後端側において、上側へ遊技球Bを積み重ねることが可能なスペース(空き)を確保することができるため、迂回通路552gにより後方へ誘導された遊技球Bを、タンクレール553において確実に受取ることができ、タンクレール553から遊技球Bが後方へこぼれることはない。
球タンク552は、前壁552b、後壁552c、及び左側壁552dに囲まれた内側において、左側壁552dにおける越流部552fよりも若干低い位置から右方へ低くなるように延びている平板状の案内面部552jを有している。案内面部552jは、前後方向が前壁552bから後壁552cまで延びている。また、案内面部552jは、正面視において右端辺が、前壁552bにおける左端から前壁552bの左右方向の全長の約1/3の位置から、前壁552bにおける左端から前壁552bの左右方向の全長の約1/9で前壁552bから左側壁552dの前後方向の全長の約1/2付近の位置まで後方へ斜めに延びた後に、左側壁552dと平行に後壁552cの近傍まで延び、そこから後壁552cに平行に前後方向が一定の幅で後壁552cの左端から後壁552cの左右方向の全長の約1/3の位置まで延びた形状に形成されている。
球タンク552には、平面視において、上記のような形状に形成されている案内面部552jの右端辺と、当該右端辺の前壁552b側の端と後壁552c側の端とを結んだ直線とで囲まれた領域が、上下方向に貫通するように形成された開口部552kを有している。また、球タンク552は、右側壁552eの前端側と迂回通路552gの堰部552iの前端側に、夫々前壁552bと同一面上で左右方向外方及び上下方向に延びている平板状のフランジ部552lを有している。球タンク552は、前壁552bにおける越流部552fを除いた部位の上端縁と、二つのフランジ部552lの上端縁の高さが、左側壁552dや後壁552cの上端縁(本体枠ベース501の左段部501n及び右段部501oの上面)よりも高く形成されている。
球タンク552とタンクレール553は、互いに組立てた状態では、球タンク552の開口部552kに、タンクレール553の上流端(正面視において右端)が接続されている。また、平面視においてクランク状に左右方向へ延びているタンクレール553の斜めに延びている部位とその左側の左右方向へ真直ぐに延びている部位とは、球タンク552よりも後方に位置(突出)している。そして、球タンク552の左側壁552dの左側の迂回通路552gの後端辺は、クランク状に左右方向へ延びているタンクレール553の斜めに延びている部位の前端に位置している。
排出部551jは、払出ベース551の上面に形成されている。排出部551jは、本体枠4に組立てた状態で、迂回通路552gよりも低い高さから球タンク552の底壁552aと同じ高さまで後方へ向かって階段状に低くなるように、球タンク552における正面視左側のフランジ部552lの後側からタンクレール553まで後方へ延びた後に、タンクレール553に沿って左方へタンクレール553の上端よりも高くなる位置(第二レールカバー555の左右方向中央付近の位置)まで延びた上で、後方へ向かって延びている。
[4−11g.外部端子板(2)]
外部端子板558は、後面に複数の電線接続端子558aが左右方向へ並んだ状態で取付けられている。この電線接続端子558aは、レバーの操作により把持部が開いて電気配線の先端を把持することができワンタッチターミナルである。外部端子板558は、本体枠4に組立てた状態で、タンクレール553における上側が第一レールカバー554、第二レールカバー555、及び球整流部材556により閉鎖される部位の前方に配置されている。外部端子板558(複数の電線接続端子558a)の上側を覆う端子カバー551kは、払出ベース551の上面に形成されている。端子カバー551kの上面は、球タンク552におけるフランジ部552lの上端と略同じ高さに形成されている。
[4−11h.本体枠の上部の遊技球の流れ]
次に、パチンコ機1における本体枠4の上部の主として遊技球の流れについて説明する。
まず、越流面部501m、左段部501n、右段部501o及び迂回通路552gは、図102において白抜きの矢印で示すように、越流面部501mと迂回通路552gは後端側が低くなるように傾斜しており、左段部501nは後端右隅が、右段部501oは後端左隅が、夫々低くなるように傾斜している。また、球タンク552の底壁552a及びタンクレール553(主誘導部553a)は、正面視において、夫々左端側が低くなるように傾斜している。また、球タンク552の案内面部552jは、底壁552aとは逆方向の右端側が低くなるように傾斜している。
そして、島設備から供給されることで球タンク552内に貯留されている遊技球Bの量が増えてくると、まず初めに、外周上端縁のうち最も高さの低い越流部552fを越えて球タンク552の外側(前方)へ流出させることができ、球タンク552から溢れた遊技球Bを越流面部501mに逃すことができると共に、球タンク552から前方の越流面部501mへ流出させた遊技球Bを、越流面部501mの傾斜により球タンク552内へ戻すことができる(図103を参照)。従って、球タンク552内でのこれ以上の遊技球Bの増加を防止することができるため、球タンク552内において遊技球B同士が強く押し合うこと(球圧の増加)を抑制させることができ、球タンク552内において遊技球B同士の噛み合いによる詰り(所謂、球ガミ)の発生を防止することができる。
また、迂回通路552gを備えていることから、図104に示すように、球タンク552から越流面部501mに溢れた遊技球Bを、迂回通路552gを介してタンクレール553へ送ることができる。これにより、越流面部501mに溜った遊技球Bにより球タンク552内の遊技球Bに後方への押圧力が強く作用することを回避させることができ、球タンク552内における遊技球Bの詰りを防止することができる。また、迂回通路552gを介して遊技球Bをタンクレール553へ送ることができるため、球タンク552や越流面部501mから溢れた遊技球Bが本体枠4の外側(後側)にこぼれるのを防止することができる。従って、本体枠4の外側にこぼれた遊技球Bが、外枠2と本体枠4との間に挟まれて本体枠4が開閉できなくなるような不具合の発生を回避させることができる。
更に、球タンク552から越流面部501mに溢れた遊技球Bの一部を、迂回通路552gによりタンクレール553の下流側へ誘導することができると共に、球タンク552から遠ざかっている左側に沿った一定の位置から遊技球Bをタンクレール553へ送ることができるため、迂回通路552gによってタンクレール553へ送られた遊技球Bによる流れ(圧力)をタンクレール553の下流側へ向けさせることができ、タンクレール553内において遊技球B同士が強く押し合うのを抑制して遊技球Bが詰まるのを防止することができる。
また、球タンク552の外周上端縁において、越流部552f以外の残りの上端縁の高さを越流部552fよりも高くしていることから、球タンク552と迂回通路552gとの間の球タンク552における左右方向の一方側の左側壁552dの上端縁が、越流部552f、つまり、越流面部501mの後端よりも高くなっている。これにより、球タンク552から越流部552fを越えて越流面部501mに溢れた上で、越流面部501mから迂回通路552gへ流通している遊技球Bが、球タンク552の一方側の左側壁552dにより遮られることで、迂回通路552gから球タンク552側へ戻ってしまうことを防止することができ、迂回通路552g側の遊技球Bが球タンク552内の遊技球Bを押圧して球タンク552内において遊技球Bの詰りが発生することを防止することができる。
更に、上述したように、球タンク552と迂回通路552gとの間の左側壁552dの上端縁が、越流面部501mの後端(迂回通路552gにおける遊技球Bが転動する通路面552h)よりも高くなっているため、越流面部501mを介することなく遊技球Bが球タンク552から迂回通路552gへ溢れてしまうことを防止することができる。これにより、迂回通路552gに対して横(球タンク552)からの遊技球Bの流入を防止することができるため、迂回通路552gにおける遊技球Bの流れを、前端側の越流面部501mから後端側のタンクレール553へ向かう一定の方向の流れとすることができ、迂回通路552gからタンクレール553へ誘導される遊技球Bの圧力を一定方向とすることができる。従って、タンクレール553内において、遊技球Bにかかる圧力の向きがばらばらとなることで遊技球B同士が押し合って噛み込んでしまうことを防止することができ、遊技球Bの詰りの発生を防止することができる。
また、タンクレール553の底部に、下流端まで延びている主誘導部553aを備えていることから、タンクレール553内の遊技球Bが主誘導部553aに到達することで、左右方向へ一列に並んだ状態となるため、タンクレール553内の遊技球Bを整列させることができ、遊技球Bを下流側の払出装置580へ確実に誘導することができる。また、タンクレール553における上側が開放されている部位において、複数の遊技球Bが並ぶことが可能な幅の広い膨出部553bを備えているため、迂回通路552gの後端から放出された遊技球Bを確実に受けることができ、上述した作用効果を確実に奏することができる。
また、タンクレール553の膨出部553bを、上流端から上側が閉鎖されている部位まで延びるようにすると共に、上流端から下流側へ向かって幅方向が狭くなって主誘導部553aの幅と一致するように変化させるようにしているため、複数の遊技球Bが膨出部553b内において下流側へ向かうに従って、それらが幅方向に対して一列となるように整列させられることができる。また、タンクレール553における上側が閉鎖されている部位を、遊技球Bが流通する流路の高さが下流端へ向かうに従って低くなるように形成しているため、上流側(球タンク552側)において高さ方向へ複数段に積み重なっていた複数の遊技球Bを、タンクレール553における上側が閉鎖されている部位を通って下流側へ流通させることで、高さ方向の段数を少なくして一列に整列させることができる。従って、タンクレール553により、複数の遊技球Bを、一列に整列させた状態で下流側(払出装置580側)へ誘導することができる。
更に、越流面部501m及び迂回通路552gを備えていることから、それらにおいて或る程度の数の遊技球Bを貯留することが可能となると共に、タンクレール553に膨出部553bを備えていることから、タンクレール553内の容積を大きくすることができるため、球タンク552と合わせてより多くの遊技球Bを貯留することができる。
また、迂回通路552g及び排出部551jを間にして球タンク552とは反対側に、電気配線が接続される複数の電線接続端子558aを備えた外部端子板558と、複数の電線接続端子558a(外部端子板558)の上側を覆う端子カバー551kとを備えているため、島設備から遊技球Bが供給される球タンク552に対して、電線接続端子558a及び端子カバー551kを遠くすることができるため、島設備から供給された遊技球Bが、球タンク552や越流面部501mにおいて跳ねたり勢いよく供給されたりしても、電線接続端子558a等に到達(当接)し難くすることができ、遊技球Bの当接によりショートしたり電気配線が外れたりするような不具合が発生することはない。
また、複数の電線接続端子558aを後方へ向けると共に、端子カバー551kの上面を、越流面部501mよりも高くしているため、島設備から球タンク552に供給された遊技球Bが球タンク552や越流面部501mで跳ねても、端子カバー551kの上面に乗り難くすることができると共に、端子カバー551kの上面に遊技球Bが乗っても、後側から落下し難くすることができ上述したような不具合の発生を回避させ易くすることができる。
更に、越流面部501mから球タンク552の案内面部552jに戻された遊技球Bは、案内面部552jの傾斜により球タンク552の上流側(図103において右方向)へ送られる。これにより、案内面部552j上の遊技球Bが、球タンク552内の遊技球Bに対して下流方向へ押圧することを防止することができ、球タンク552内において遊技球Bの詰りが発生することを防止することができる。
また、島設備から球タンク552に供給された遊技球Bが、球タンク552や越流面部501mで跳ねて、越流面部501mの左右両側にある左段部501nや右段部501oに乗っても、図103に示すように、それらの傾斜により遊技球Bを越流面部501mや迂回通路552gへ誘導することができ、本体枠4の外側に遊技球Bがこぼれることで不具合が発生するのを防止することができる。
また、球タンク552からタンクレール553側へ遊技球Bが流通する際に、遊技球Bが案内面部552jの下側を通る構成としているため、案内面部552jによりタンクレール553において上側に積み重なる遊技球Bの量(高さ)を、案内面部552jの下面よりも高くならないように規制することができる。従って、タンクレール553における球タンク552(案内面部552j)の下流側、つまり、迂回通路552gの後端側において、上側へ遊技球Bを積み重ねることが可能なスペース(空き)を確保することができ、迂回通路552gにより誘導された遊技球Bを確実に受取ることができる。
更に、複数の電線接続端子558a及び端子カバー551kを、タンクレール553における上側が閉鎖されている部位の前方に配置しているため、端子カバー551kから後方へ遊技球Bが落下しても、その遊技球Bがタンクレール553に受入られることはなく、当該遊技球Bがタンクレール553内の遊技球Bに影響を与えて不具合が発生することを防止することができる。
[4−12.タンクレール等の別の実施形態]
続いて、本体枠4におけるタンクレール553、球止部材557、払出球通路部等の別の実施形態について、主に図106乃至図117等を参照して詳細に説明する。図106は、別の実施形態のタンクレール等を備えたパチンコ機を後ろから見てタンクレールの部位を拡大して示す斜視図である。図107(a)は図106のタンクレール等を球タンクと共に組立てた状態で示す平面図であり、(b)は(a)のタンクレール等を前から見た斜視図であり、(c)は(a)のタンクレール等を後ろから見た斜視図である。図108(a)は図107のタンクレール等を分解して前から見た分解斜視図であり、(b)は図107のタンクレール等を分解して後ろから見た分解斜視図である。図109は、図107(a)においてカ−カ線で切断したタンクレール等の断面図である。図110は、図107のタンクレール内での遊技球の流れを断面で示す説明図である。図111(a)、(b)は、図109の保護壁をタンクレールの樋前壁と樋後壁に設けた別形態を示す断面図である。図112は図107(a)のケ−ケ線断面に相当する別形態のタンクレール等の断面図である。図113は図98AのB4−B4線断面に相当する別形態のタンクレール等の断面図である。図114は別形態の球止部材の斜視図である。図115は屈曲部付近を切断した別形態のタンクレール等の縦断面図である。図116は退避位置にある図115の球止部材を突出位置に移動させた状態を示す別形態のタンクレール等の縦断面図である。図117(a)は図115のZ1−Z1線断面図、図117(b)は図115のZ2−Z2線断面図である。である。
なお、上記とは別の実施形態のタンクレール553A等は、タンクレール553Aの他に、第一レールカバー554A、第二レールカバー555A、球整流部材556A、球止部材557Aが、上記の実施形態のタンクレール553、第一レールカバー554、第二レールカバー555、球整流部材556、球止部材557とは異なっているが、同様の構成については同一の符号を付して説明を省略する場合もある。
[4−12a.別形態のタンクレール(蛇行部と保護壁)]
別形態のタンクレール553Aは、球タンク552に貯留されている遊技球Bを整流して、払出ユニット560の球誘導ユニット570へ受渡すものである。このタンクレール553Aには、樋前壁553xと樋後壁553yの上端側を塞ぐように第一レールカバー554Aと、第一レールカバー554Aの正面視左方に設けられている第二レールカバー555Aと、第二レールカバー555Aの上側に設けられている球整流部材556Aとが取付けられていると共に、タンクレール553Aの下流側端に遊技球Bの流通を阻止可能な球止部材557Aが取付けられている。
タンクレール553Aは、図107(a)等に示すように、膨出部553bよりも下流側に、前後方向へ蛇行している蛇行部553cを有している。この蛇行部553cにより、遊技球Bの流通速度を抑制させることができる。第一レールカバー554Aは、蛇行部553cよりも上流側(球タンク552側)に取付けられている。
第二レールカバー555Aは、タンクレール553Aにおける開放されている上端側において、第一レールカバー554Aから蛇行部553cを含んで下流端(正面視において左端)まで覆うように左右方向へ延びている。第二レールカバー555Aは、タンクレール553Aの上端を閉鎖する板状のカバー部555aと、カバー部555aにおける左右方向中央より上流側の前後両端から上方へフェンス状に延出している一対の保護壁555bと、一対の保護壁555b同士の間でカバー部555aを貫通している開口部555cと、を有している。一対の保護壁555bは、タンクレール553Aの蛇行部553cが設けられている部位では、蛇行部553cに倣って蛇行した形状に形成されている。開口部555cには、後述する球整流部材556Aの整流片556aが上方から貫通するように挿入される。
球整流部材556Aは、上流端側に前後に向けて突設した揺動軸556bで上下方向に揺動可能に取付けられる。球整流部材556Aは、第二レールカバー555Aにおけるカバー部555aよりも上側で、一対の保護壁555bの間に設けられ、第二レールカバー555Aの開口部555cを貫通してタンクレール553A内へ突出するフィン状の整流片556aを有している。この球整流部材556Aは、タンクレール553A内において複数段に積み重なった遊技球Bに対して上から当接することで該遊技球Bに適宜な負荷を加えつつ揺動し、これにより遊技球Bの段を崩して一列に整列させ易くしていると共に、上側の遊技球Bが下流側へ速く移動することを抑制してタンクレール553Aの下流側において球噛みが発生することを防止するようにしている。
この別形態のタンクレール553Aによれば、組立てた状態で、球整流部材556Aが、第二レールカバー555Aにおける一対の保護壁555b同士の間で、保護壁555bの上端よりも下方に位置している。具体的には、保護壁555bは、タンクレール553Aにおける球整流部材556Aが取付けられている部位の上方に設けられている外部端子板558の電線接続端子558aに接続されている電線Y(図106において破線で示す)が、球整流部材556Aの揺動領域内に侵入しない高さに設定されており、したがって前記電線Yが上方から接触することを防止することができる。
もし、電線接続端子558aに接続された電線Yが球整流部材556Aに上から接触すると、その電線Yの重みによって、球整流部材556Aの整流片556aに遊技球Bが当接しても、球整流部材556Aが上方へ揺動することができなくなる可能性があり、球整流部材556Aによる遊技球Bの整流作用を十分に発揮させることができなくなる虞がある。
これに対して、本別形態では、第二レールカバー555Aの一対の保護壁555bにより、球整流部材556Aに対して電線接続端子558aに接続された電線Yの上からの接触を防止することができるため、球整流部材556Aの整流片556aに遊技球Bが当接した時に、球整流部材556Aが上方へ揺動することができ、整流作用を十分に発揮させて、タンクレール553A内での球噛みや球詰まりの発生を防止することができる。
また、タンクレール553Aに蛇行部553cを設けているため、遊技球Bの流通速度を抑制させることができる。もし、下流側へ向かって高さが狭くなるタンクレール553A内において、複数段に積み重なった遊技球Bのうち、上流からの球圧等の影響を受けて上側の遊技球Bが下側の遊技球を乗り越えるような形で先に下流側へ移動すると、例えばその遊技球Bが第二レールカバー555Aの内面と下の遊技球Bの間に挟まって球噛みが発生し易くなる。これに対して本別形態では、上述したように、蛇行部553cによって遊技球Bの流通速度を抑制させることができるため、上側の遊技球Bが先に下流側へ移動してしまうことを抑制することができ、球噛みの発生を低減させることができる。
また、上述したように、第二レールカバー555Aの保護壁555bによって球整流部材556Aへの電線Yの当接を阻止して、球詰りの発生を防止することができるため、タンクレール553Aを多くの電線Yが接続される端子板(例えば、外部端子板558)や制御基板の近くに配置したり、タンクレール553Aの近くに多くの電線Yが接続される端子板や制御基板を配置したりすることができ、タンクレール553A(球タンク552)や端子板等の配置自由度の高いパチンコ機1を提供することができる。
なお、前記保護壁555bは、タンクレール553Aの第二レールカバー555Aに設けるようにしたが、図111(a)に示したようにタンクレール553Aの樋前壁553xと樋後壁553yの上縁を上方に延設して形成するか、或は図112に想像線で示したように、本体枠4(具体的には払出ベース551)に設けるようにしてもよい。
また、上記別形態の保護壁555bは、前後の幅がタンクレール553Aの樋前壁553xと樋後壁553yの間隔とほぼ同程度になっているが、図111(b)に示したように、樋後壁553y側に対応する保護壁555bを、該樋後壁553yより後側に変位させて設けるようにしてもよい。保護壁555bが樋後壁553yではなく、第二レールカバー555Aに設けられている場合も同様である。
かかる構成によれば、保護壁555bを後側に変位させた分だけ、球整流部材556Aの上方スペースが幅方向(前後方向)に拡大するため、仮に球整流部材556Aが球噛み状態の遊技球Bの上に乗り上げて停止したとしても、指先で押し戻すようなリセット操作が不都合無く行える。
また、上記別形態では保護壁555bを球整流部材556Aの前後に同じ高さにして二枚設けたが、保護壁555bは、図示しないが二枚の高さに高低差(一方を球整流部材556Aと同レベルにして他方をそれより高くする)を設けたり、或は図111(b)に示したように樋後壁553yか図示しないが樋前壁553xの何れか一方のみに設けてもよい。そうした場合でも、高さと形状を適宜に設定することにより所期の効果を達成することができる。
[4−12b.別形態のタンクレール(取付け構造)]
上記[4−6c]項及び主として図98Eにより説明した実施形態のタンクレール553は、左方へ真直ぐに延びている部位が、天板部551aに形成された断面略L字状の通路座部551zに整合状態に取付けられている。
これに対し、別形態のタンクレール553Aは、図112の拡大図に示したように、本体枠4(具体的には、払出ベース551の通路座部551z)とタンクレール553Aとの対向面に隙間SSを設けてなる。
かかるタンクレール553Aの取付け構造は、隙間SSを有しないタンクレール553との比較において、次のような作用効果を奏し得る。
まず、近年、遊技盤5は、画像表示装置等の裏ユニット3000が大型化して後方への張り出し量が増大している。
そして、遊技盤5の裏ユニット3000の張り出し量の増加に合わせて、それを囲う本体枠4も後方への張り出し量が増加しており、これにより本体枠4上部のタンクユニット取付部も後方に延びて球タンク552やタンクレール553の下側に張り出す状態になる。したがって、本体枠4と、球タンク552やタンクレール553との重合部分が増加する。
言うまでもなく、現在の遊技盤5の裏ユニット3000は、画像表示装置やモータ等の電気部品の集合体であり、稼働により発熱する。したがって、本体枠4の内部から外部に向けて放熱する必要があるが、上記実施形態のように本体枠4のタンクユニット取付部の上面に球タンク552やタンクレール553が重合していることで熱が籠もりやすくなるため、本体枠4の内部が高温になるおそれがある。
これに対し別形態のタンクレール553Aのように、本体枠4との対向面に隙間SSを設けることにより、遊技盤5の主として裏ユニット3000から本体枠4の内部に放出される熱が、該隙間SSを通って外部に放出されるため、本体枠4の内部に籠もりにくい。また、タンクレール553Aと本体枠4との対向面に隙間SSを設けることにより、タンクレール553Aに歪み等があっても、それが隙間SSで吸収できる範囲内であればガタツキが生じない、換言すればタンクレール553Aの成形上の精度を緩くすることができる、という効果もある。
なお、隙間SSは、好ましくはタンクレール553Aの本体枠4と対向する面の全てに設けるのがよいが、例えば樋前壁553xの本体枠4と対向する面の一部に設けるだけでも放熱性能の向上には効果がある。
[4−12c.別形態の払出球通路部(異物排出迂回通路部)]
上記[4−6c]項及び主として図98Aにより説明した実施形態のタンクレール553は、図98Eの断面図に示したように、通路底壁553zの後側に異物排出可能な複数(実施形態では3個)の落下口553hが形成されている。
しかし、異物落下用の落下口553hが外部に面していると、該落下口553hからタンクレール553の内部に、パチンコ機1の後面に配線された電線Yの一部が入り込む可能性があり、その入り込みの程度によっては遊技球の流れに支障を来すおそれがある。
これに対し別形態のタンクレール553Aは、図113に示したように、落下口553hを通路底壁553zの前側に設けると共に該落下口553hから落下する異物を受けて樋後壁553yに設けられた後ろ向きに開口する排出口5530から外部に排出させ得る異物排出迂回通路部5531を設けてなる。
かかるタンクレール553Aによれば、落下口553hが直接後面側の外部に面しておらず、落下口553hと後面側の外部との間に横向きの異物排出迂回通路部5531が介在するため、仮にパチンコ機1の電線Yの一部が異物排出迂回通路部5531の排出口5530に入り込んだとしても、そこから異物排出迂回通路部5531の奥の落下口553hを通ってタンクレール553Aの内部にまで到達することは殆どない。よって、電線Yの類の誤侵入によってタンクレール553Aの遊技球の流れに支障を来すおそれが殆どない。
なお、この異物排出迂回通路部5531は、払出球通路部を構成する誘導通路570aにも適用することができ、その場合、排出口5530は誘導通路部570aの後面側に位置する払出ベース551等で構成するようにしてもよい。
すなわち、図113において、落下口553hから下方に樋前壁553xを延ばさず、その代わりに、異物排出迂回通路5531の空間は残したままで、払出ベース551の一部である通路座部551zが排出口5530へ異物を案内するようにしてもよい。あるいは、樋前壁553xで形成される異物排出迂回通路部5531の底面相当部をその下方に位置する部材、例えば、裏カバー部材640を通路座部551zへ延設するよう形成してもよいし、その他下方に位置する装置のケース部材の天面を利用するなどしてもよい。
[4−12d.別形態の球止部材]
上記[4−6g]項及び主として図101により説明した実施形態の球止部材557は、タンクレール553の通路底壁553zの下面外側に垂設された支持筒553mを自己の長孔557bに通して摺動自在に支持される摺動ベース部557cと、該摺動ベース部557cの左側端から左方に向けて突設された正面視ほぼ嘴状の球止片557dと、摺動ベース部557cの右側端から右方に向けて突設された操作摘み部557eと、該操作摘み部557eの内側に形成された片持ち板バネ状の弾性ロック片557fと、からなり、タンクレール553の屈曲部Kを起点とする正面視ほぼ逆さL字状に開設された球止め用スリット553vから球止片557dをタンクレール553の短筒部553s内に出入りさせて遊技球の流路を開閉するものである。
これに対して図114に示した別形態の球止部材557Aは、図116に示した突入位置にある状態で、球止片557dの後端部と、タンクレール553Aの通路底壁553zに設けられた球止め用スリット553vの始端部との間に異物落下可能な流断空間部557hが形成されるようにしたものであり、具体的には図114〜図117に示されているように、球止片557dと摺動ベース部557cの間にクランク状の迂回部557iを設けることにより前記流断空間部557hが形成されるようにしたものである。
なお、図示した迂回部557iは、底が設けられていないため、流断空間部557hは、球止部材557Aを上下方向に貫く無底形態になっているが、球止片557dの後方底部(球止片557dと摺動ベース部557cの間)に平板状の受け底部(図示せず)を設けて流断空間部557hを有底形態に形成し、そこに異物が溜まり得るようにしてもよい。
上記別形態の球止部材557Aは、流断空間部557hを有しない実施形態の球止部材557との比較において、次のような作用効果を奏し得る。
まず、タンクレール553内には、遊技球同士の擦れ合いにより発生する金属粉や、遊技球と掃除用ペレットの擦れ合いにより発生する樹脂粉等の異物が存在し、それらの多くは前記した落下口553hから落下して排出されるが、一部の異物は、球止め用スリット553vの始端部の縁に到達する場合がある。
そして、そのような異物が球止め用スリット553vの始端部に僅かでも存在している状態で、球止部材557を図101の断面図実線の退避位置から同図想像線の突出位置に切り替えると、その力で周囲が振動し、その振動で球止め用スリット553vの始端部の縁で止まっていた異物が該球止め用スリット553v内に落下し、それが球止片557dの上面を伝って短筒部553sの中心付近に落下するおそれがある。
これに対し別形態の球止部材557Aは、球止部材557Aが図115の退避位置にあって球止め用スリット553vの始端部の縁で止まっていた異物が、球止部材557Aを図116のように突出位置に切り替えたとき、その振動で球止め用スリット553v内に落下したとしても、球止片557dの後端部と球止め用スリット553vの始端部との間には流断空間部557hが臨んでいるため、球止片557dに載ることなく下方に抜ける。したがって、球止め用スリット553vの始端部の縁にあった異物が、タンクレール553Aの短筒部553sの中心付近に入り込むリスクを減らすことができる。
なお、球止部材557Aの流断空間部557hを無底形態にした場合には、異物が流断空間部557hを通過して外部に排出され、球止部材557Aに殆ど蓄積されないため、長期間の使用によっても球止部材557Aが汚れ難い。
一方、球止部材557Aの流断空間部557hを有底形態にした場合には、例えば、タンクレール553Aの下方の部品密集度が高くて、仮に制御基板のように異物の侵入・付着によって障害を起こすおそれがある電子部品を流断空間部557hの直下に配置せざるを得ない状況になったとしても、異物が球止部材557Aの受け底部に溜まって外部に排出されないため、上からの異物の侵入に気遣うことなく、基板を収納する基板ボックスに放熱用の孔を開けることができる。
[4−13.上記実施形態と上記別形態に含まれる技術的思想]
上記実施形態並びに上記別形態には、次のような課題と、その課題を解決する手段である次のような技術的思想が含まれている。
[4−13−1a.課題…異物の排出]
払出球通路部に金属粉や樹脂粉等の異物が入り込むことは従来より知られており、その対策として払出球通路部の主としてタンクレールの通路底壁に異物落下用の落下口が複数間隔を開けて設けられていた(特許文献2参照)。
しかしながら、従来のタンクレールは、通路底壁の前後の両隅部が谷折り形状のほぼ直角になっていて、異物の排出が円滑に行われ難い問題があった。
すなわち、タンクレールの内部には、遊技球の移動により気流が発生し、また、細かな振動が発生することで、遊技球に付着していない異物も自然に移動するものと考えられるが、通路底壁の前後の直角になった両隅部では空気が淀みやすいため、そのような両隅部に入り込んだ異物は滞留しやすくなる。
したがって、異物の排出が円滑に行われ難くなり、滞留した異物がタンクレールの内面に付着して汚れやすく、しかも、直角の隅部は掃除が容易でないため、汚れが蓄積される問題があった。
次の技術的思想は上記に鑑みなされたもので、その目的は、払出球通路部に入り込んだ異物の排出が容易な遊技機を提供することにある。
[4−13−1b.技術的思想…異物の排出]
「扉枠と、
該扉枠の後に位置する本体枠と、
該本体枠の上方に設けられた球タンクと該本体枠の側方に設けられた払出装置とを結ぶほぼ逆さL字状に屈曲する払出球通路部と、
該払出球通路部の通路底壁の隅部に開設された異物排出可能な複数の落下口と、を備えてなる遊技機において、
前記払出球通路部は、前記扉枠に近い側を前、反対側を後としたとき、前記通路底壁の前側の隅部の少なくとも一部に内アール形状の弧状部を形成すると共に少なくとも該弧状部に対応する後側の隅部に谷折り形状の角部を形成し、さらに前記通路底壁の前記複数の落下口の少なくとも一部を後側の前記角部に配置したことを特徴とする遊技機。」
なお、上記において「本体枠の上方に設けられた球タンク」には、球タンクが本体枠の後面の上方に取り付けられている場合と、本体枠の上面に取り付けられている場合と、その両者に跨がるように取り付けられている場合の何れもが含まれ、同様に「本体枠の側方に設けられた払出装置」には、払出装置が本体枠の後面の側方に取り付けられている場合と、本体枠の側面に取り付けられている場合と、その両者に跨がるように取り付けられている場合の何れもが含まれる。
また、球タンクと払出球通路部は、一体であっても別体であってもよい。
かかる遊技機によれば、払出球通路部の前側の弧状部に異物が入り込んだとしても、弧状部には空気が淀み難いため気流に乗って異物が流れやすく、また、遊技球の流れに伴う振動により、異物が弧状部の内アール形状に沿って後側の角部側に移動しやすいため、その角部の落下口から効率良く排出される。また、払出球通路部の前側の弧状部には前記のように異物が残り難く、しかも内アール形状になっている弧状部の内面は、掃除が容易であるため、綺麗な状態が保ちやすい、等の効果がある。
なお、前段落に記載の遊技機において、
前記払出球通路部は、前記球タンクに接続されたほぼ横向きのタンクレールと、前記払出装置に通じるほぼ縦向きの誘導通路と、を備えており、
前記弧状部は、前記タンクレールの前記球タンク側の少なくとも上流部に形成され、
また、前記角部に開設された落下口は、少なくともその一つが全ての落下口の最上流に位置するようにするとよい。
なぜなら、球タンクとタンクレールの接合部には、タンクレール内での流速を増すために球タンク側からタンクレール側に向けて急下降するシューター状の段差が設けられており、その段差で振動が起きやすくなり、さらにその振動で落下口からの異物の落下が促進されることとなり、尚且つ、最上流に位置する落下口から異物が効率良く排出されることでタンクレール内全域に拡散され難くなるためである。
また、前段落に記載の遊技機において、
前記タンクレールの上流側を平面視クランク状に形成すると共に該クランクのコーナ部(好ましくはコーナ部のアウトコース側)に前記落下口を形成するとよい。
そうした場合には、タンクレール内を移動する異物が、慣性によりタンクレールのクランクのコーナ部を直進する方向に動こうとするため、そこに設けられた落下口から効率良く排出される。
なお、タンクレールのクランクのコーナ部に落下口を設ける技術的思想は、弧状部と角部を混在させない通常のタンクレールでも適用可能である。
さらに、前段落又は前々段落に記載の遊技機において、
前記落下口の一つは、前記タンクレールの下流の前側の隅部に設けるとよい。
そうすることにより、タンクレールの前側の弧状部伝いに流下して排出されずに残った異物も、ここで確実に排出することができる。
また、前段落〜前々々々段落の何れか一つに記載の遊技機において、
前記本体枠は、その上部に前記球タンクと前記タンクレールを取り付けるためのタンクユニット取付部を備え、
前記タンクレールは、透明に形成されると共に前記弧状部の外側もアール形状に形成されており、
さらに前記タンクユニット取付部の少なくとも前記タンクレールの前記弧状部に対応する部分に窓孔を開設するか又は少なくとも対応する部分を透明に形成することにより、前記本体枠の前面側から前記タンクユニット取付部越しに前記タンクレールの内部が視認し得るようにしてもよい。
かかる遊技機によれば、遊技盤を本体枠から外して交換するとき、本体枠の前面側からタンクレール内の異物や遊技球がタンクユニット取付部越しに目視で確認出来るため、メンテナンスが行い易く、特にタンクレールの前側の内外がアール形状になっていることにより、さらに視認性がよい。
さらに、前段落〜前々々々々段落の何れか一つに記載の遊技機において、
前記本体枠は、その後面に開閉自在な裏カバーを有すると共に該裏カバーの上縁が前記タンクユニット取付部の後面下縁に被さるようになっており、
一方、前記タンクユニット取付部の後面下縁には前記裏カバーの上縁に沿う位置に庇状の凸条を形成してもよい。
かかる遊技機によれば、タンクレールの後側の角部の落下口から排出された異物が、庇状の凸条に当たって落下するか、その凸条の上に溜まるため、裏カバーの上縁と本体枠の合わせ目から本体枠の内部に異物が侵入するおそれが殆どない。ちなみに異物には、上記のように金属粉が含まれているため、本体枠の内部の電子部品の作動に悪影響を及ぼすおそれがあって好ましくない。
以上の技術的思想によれば、払出球通路部に入り込んだ異物の排出が容易な遊技機を提供することができる。
[4−13−2a.課題…落下口への誤侵入]
払出球通路部に金属粉や樹脂粉等の異物が入り込むことは従来より知られており、その対策として払出球通路部の通路底壁に異物落下用の落下口が設けられていた(特許文献2参照)。
しかしながら、払出球通路部の異物落下用の落下口が外部に面していると、該落下口から払出球通路部の内部に、遊技機の後面に配線された多数の電線の一部が入り込む可能性があり、その程度によっては遊技球の流れに支障を来すおそれがあった。
次の技術的思想は上記に鑑みなされたもので、その目的は、遊技球の流れを円滑に保ち得る払出球通路部を備えた遊技機を提供することにある。
[4−13−2b.技術的思想…落下口への誤侵入防止]
「扉枠と、
該扉枠の後に位置する本体枠と、
該本体枠の上方に設けられた球タンクと該本体枠の側方に設けられた払出装置とを結ぶほぼ逆さL字状に屈曲する払出球通路部と、を備えた遊技機において、
前記払出球通路部は、自己の通路底壁に下向きに設けられた異物用の落下口と、
該落下口から落下する異物を受けて後ろ向きに開口する自己の排出口から後面側の外部に排出させ得る横向きの異物排出迂回通路部と、を有することを特徴とする遊技機。」
かかる遊技機によれば、払出球通路部の落下口が直接後面側の外部に面しておらず、落下口と後向きに開口する排出口との間に横向きの異物排出迂回通路部が介在するため、仮に遊技機の電線の一部が異物排出迂回通路部の排出口に入り込んだとしても、そこから落下口を通って払出球通路部の内部にまで到達することは殆どない。よって、電線の類の誤侵入によって払出球通路部の遊技球の流れに支障を来すおそれが殆どない。
なお、前段落に記載の遊技機において、
前記異物用の落下口は、前記通路底壁の前記排出口から遠い側の縁に設けるようにするとよい。
そうすることにより落下口と排出口間との間に距離ができるため、電線等の端が落下口により到達し難く、且つ、落下口から落下した異物が異物排出迂回通路部に一時的に蓄えられるため、例えば、落下口の下方に、異物の侵入・付着によって障害を起こすおそれがある電子部品等でも支障なく配置することができる。
以上の技術的思想によれば、遊技球の流れを円滑に保ち得る払出球通路部を備えた遊技機を提供することができる。
[4−13−3a.課題…球整流部材の機能不全]
上記のように従来の遊技機は、タンクレールを流れる遊技球が当接すると該遊技球に適宜な負荷を加えつつ揺動し得る球整流部材を備えていて、タンクレール内での球詰まりが起きにくくなっている。
一方、遊技機には、タンクレールより上方、具体的には本体枠の前記球タンクの側方に配線用の電線接続端子(特許文献1において「ターミナル基板78」)が設けられている場合があり、その電線接続端子に接続された電線の中には球整流部材を上下方向に横切るものもある。
しかして、球整流部材を設けたタンクレールでも球詰まりは起こり得る。その原因は複数存在すると考えられるが、その一つとして、電線接続端子に接続された電線が球整流部材を横切るとき、電線の一部が球整流部材の揺動領域に侵入してその揺動を阻害し得ることが判明した。これにより球整流部材が正常に作動しなくなるため、そうすると球詰まりが発生しやすくなる。
次の技術的思想は上記に鑑みなされたもので、その目的は、タンクレール内の遊技球の流れを円滑に保ち得るようにした遊技機を提供することにある。
[4−13−3b.技術的思想…球整流部材の揺動領域確保]
「扉枠と、
該扉枠の後に位置する本体枠と、
該本体枠の高所に設けられた遊技球貯留用の球タンクと、
該球タンクの遊技球を下流に導くタンクレールと、
該タンクレールを流れる遊技球が当接すると該遊技球に適宜な負荷を加えつつ揺動し得る球整流部材と、
前記タンクレールより上方に配設された配線用の電線接続端子と、
該電線接続端子に接続された電線と、を有する遊技機において、
前記球整流部材の揺動領域内への前記電線の侵入を防止し得るフェンス状の保護壁を有することを特徴とする遊技機。」
なお、ここで前記球整流部材の揺動には、一端側を回動自在に軸着して他端側が上下に振れる場合はもちろん、片持ち梁状にして板の弾性により自由端側が上下に振れる場合を含む。
かかる遊技機によれば、電線接続端子に接続された電線が球整流部材を横切っても、保護壁によって揺動領域内への侵入が阻止されるため、球整流部材が電線に邪魔されることなく正常に揺動し得る。したがって、タンクレール内の遊技球の流れを円滑に保ち得る。
なお、前段落に記載の遊技機において、
前記タンクレールは、通路底壁と、該通路底壁の前後に立設した樋前壁と樋後壁を備えており、
前記保護壁を、前記タンクレールの少なくとも前記樋後壁に形成するようにしてもよい。
かかる遊技機によれば、タンクレールの少なくとも樋後壁を上方に高く延設するだけで簡単に保護壁が形成できる。
また、前段落又は前々段落に記載の遊技機において、前記保護壁は、前記タンクレールの前記球整流部材が位置する部分の樋後壁より後側に変位させた位置に設けるようにしてもよい。
かかる遊技機によれば、保護壁を後側に変位させた分だけ球整流部材の上方スペースが幅方向に拡大するため、仮に球整流部材が球噛み状態の遊技球に乗り上げて停止したとしても、指先で押し戻すようなリセット操作が不都合無く行える。
また、前々々段落に記載の遊技機において、前記保護壁を前記本体枠に形成してもよい。
かかる遊技機によれば、タンクレール側に保護壁を形成しない分、タンクレールの成形はもちろん、球整流部材の組付けをも簡単にすることができる。
以上の技術的思想によれば、タンクレール内の遊技球の流れを円滑に保つことができる。
[4−13−4a.課題…本体枠内部の高温化]
近年、遊技盤は、画像表示装置等の裏ユニットが大型化して後方への張り出し量が増大している。
また、遊技盤の裏ユニットの張り出し量の増加に合わせて、それを囲う本体枠も後方への張り出し量が増加しており、これにより本体枠上部のタンクユニット取付部も後方に延びて球タンクやタンクレールの下側に張り出す状態になる。したがって、タンクユニット取付部と、球タンクやタンクレールとの重合部分が増加する。
言うまでもなく、現在の遊技盤の裏ユニットは、電気部品の集合体であり、稼働により発熱する。したがって、本体枠の内部から外部に向けて放熱する必要があるが、上記のように本体枠のタンクユニット取付部の上面に球タンクやタンクレールが重合していることで熱が籠もりやすくなるため、本体枠の内部が高温になるおそれがあった。
次の技術的思想は上記に鑑みなされたもので、その目的は、本体枠の内部に熱が籠もりにくい遊技機を提供することにある。
[4−13−4b.技術的思想…本体枠の放熱性能の向上]
「扉枠と、
該扉枠の後に位置する本体枠と、
該本体枠の上方に設けられた遊技球貯留用の球タンクと、
該球タンクの遊技球を下流に導くために前記本体枠の上方に配設されたタンクレールと、を有する遊技機において、
前記本体枠と前記タンクレールとの対向面に隙間を設けてなることを特徴とする遊技機。」
かかる遊技機によれば、遊技盤の主として裏ユニットから本体枠の内部に放出される熱が、本体枠とタンクレールの対向面に設けた隙間を通って外部に放出されるため、本体枠の内部に熱が籠もりにくい。
なお、かかる遊技機において、前記隙間は、前記本体枠と前記タンクレールとの対向面の一部に設けるようにしてもよい。これによりタンクレールの安定性と放熱性を両立させることができる。
また、かかる遊技機又は直前に記載の遊技機において、前記隙間は、少なくとも上下方向に形成して上端が外部に開放されるようにするとよい。これにより隙間が煙突のごとくに機能して外部に効率良く放熱することができる。
以上の技術的思想によれば、本体枠の内部で発生する熱を外部に放出することができるため、熱が籠もりにくくなる効果がある。
[4−13−5a.課題…異物の排出]
特許文献1の払出球通路部の流路を開閉する球止部材は、該払出球通路部を構成するタンクレールの上側に設けられているが、位置的に他の部品の邪魔になる場合には、タンクレールの下側であって遊技球の流れが横向きから下向きに変わる払出球通路部の屈曲部に配置し、払出球通路部の内部に球止片を出し入れさせて流路を開閉させるようにしてもよい。
しかし一方、払出球通路部の屈曲部に球止部材の球止片を出し入れさせるために、該屈曲部に球止め用のスリットを開設する必要があるが、そうした場合には、タンクレール内に存在する異物が、球止部材を操作したときの振動によって該球止め用のスリットから球止部材の球止片を伝って払出球通路部の下向きに流れる流路に落下するおそれがある。
次の技術的思想は上記に鑑みなされたもので、その目的は、払出球通路部に入り込む異物の影響を受けにくくした遊技機を提供することにある。
[4−13−5b.技術的思想…異物の排出]
「扉枠と、
該扉枠の後に位置する本体枠と、
該本体枠の上方に設けられた球タンクと該本体枠の側方に設けられた払出装置とを結ぶほぼ逆さL字状に屈曲する払出球通路部と、
該払出球通路部の流路を開閉可能な球止部材と、を有する遊技機において、
前記払出球通路部のほぼ逆さL字状に屈曲する屈曲部を起点にして上流側の通路底壁と下流側の通路側壁に向けて開設された球止め用スリットと、
該球止め用スリットから前記払出球通路部の内部に球止片を突入させて遊技球の流路を閉じる突入位置と、前記払出球通路部の内部から前記球止片を退かせて遊技球の流路を開く退避位置と、に切り替え得るように摺動自在に設けられた球止部材と、を備えており、
前記球止部材は、前記突入位置にある状態で、前記球止片の後端部と、前記上流側の通路底壁に設けられた球止め用スリットの始端部との間に異物落下可能な流断空間部が形成されるようにしたことを特徴とする遊技機。」
なお、上記において「本体枠の上方に設けられた球タンク」には、球タンクが本体枠の後面の上方に取り付けられている場合と、本体枠の上面に取り付けられている場合と、その両者に跨がるように取り付けられている場合の何れもが含まれ、同様に「本体枠の側方に設けられた払出装置」には、払出装置が本体枠の後面の側方に取り付けられている場合と、本体枠の側面に取り付けられている場合と、その両者に跨がるように取り付けられている場合の何れもが含まれる。
かかる遊技機によれば、球止部材を退避位置から突入位置に切り替える際の振動で、それまで球止め用スリットの始端部の縁で止まっていた異物が該スリット内に落下したとしても、球止片の後端部と球止め用スリットの始端部との間には流断空間部が臨んでいるため、球止片に載るおそれがない。したがって、球止め用スリットの始端部の縁にあった異物が、球止部材の球止片を伝って払出球通路部に入り込むリスクを減らすことができる。特に、球止部材には、盲動防止のために弾性ロック片の係合等により一定の負荷(切替時の「カチャッ」、「カチャッ」という節度感)が付与される場合があり、そのような場合には切替操作の度に周囲がより強く振動するため、高い有用性を発揮する。
また、上記遊技機において、前記流断空間部は、前記球止部材を上下方向に貫く無底形態にしてもよい。
そうした場合には、異物が流断空間部を通過して外部に排出され、球止部材に殆ど蓄積されないため、長期間の使用によっても球止部材が汚れ難い。
また、上記遊技機において、前記流断空間部は、前記球止部材の前記球止片の後方底部に突設された受け底部を有する有底形態にしてもよい。
そうした場合には、例えばタンクレールの下方の部品密集度が高くて、特に制御基板のように異物の侵入・付着によって障害を起こすおそれがある電子部品が流断空間部の直下に配置されたとしても、異物が球止部材の受け底部に溜まって外部に排出されないため、上からの異物の侵入に気遣うことなく、基板を収納する基板ボックスに放熱用の孔を開けることができる。
[4−14.基板ユニットの別の実施形態]
続いて、上記とは別の実施形態の基板ユニット620Aについて、主に図118乃至図123等を参照して詳細に説明する。図118(a)は別の実施形態の基板ユニットの正面図であり、(b)は(a)の基板ユニットを右前から見た斜視図であり、(c)は(a)の基板ユニットを左前から見た斜視図である。図119(a)は図118(a)の基板ユニットを右上後ろから見た斜視図であり、(b)は図118(a)の基板ユニットを右下後ろから見た斜視図である。図120は図118(a)の基板ユニットを分解して前から見た分解斜視図であり、図121は図118(a)の基板ユニットを分解して後ろから見た分解斜視図である。図122(a)は図118(a)におけるキ−キ線で切断した断面図であり、(b)は(a)におけるク−ク線で切断した断面図であり、(c)は(a)におけるケーケ線で切断した断面図である。図123は、図118(a)の基板ユニットを備えたパチンコ機において扉枠よりも後側の部位を示す底面図である。
本実施形態の基板ユニット620Aは、上記の基板ユニット620に換えて、本体枠ベースユニット500の後面下部に取付けられるものである。本実施形態の基板ユニット620Aでは、ベースユニット660の構成が、上記の基板ユニット620のベースユニット620bと大きく異なっている。ここでは、上記の基板ユニット620と同様の構成については、同じ符号を付し、詳細な説明は省略する。
基板ユニット620Aは、本体枠ベースユニット500における本体枠ベース501の後面における遊技盤載置部501cよりも下側に取付けられるスピーカユニット620aと、スピーカユニット620aの一部を後方から覆うように本体枠ベース501の後面に取付けられるベースユニット660と、ベースユニット660の後側に取付けられている電源ユニット620cと、電源ユニット620cの後側に取付けられている払出制御ユニット620dと、払出制御ユニット620dの一部を後方から覆うようにスピーカユニット620aの後面に取付けられているインターフェイスユニット620eと、を備えている。
ベースユニット660は、スピーカボックス623の一部を後方から覆うように本体枠ベース501の後面に取付けられる前ベース661と、前ベース661の後側に取付けられており後面に電源ユニット620cが取付けられる後ベース662と、前ベース661と後ベース662との間に設けられており、遊技盤5から下方へ排出された遊技球Bが流通するアウト球通路663と、アウト球通路663を流通する遊技球Bを一つずつ検知するアウトセンサ664と、下部満タン球経路ユニット610の下部球抜通路610cから放出された遊技球Bを受取って正面視右方へ誘導する球抜誘導部627と、球抜誘導部627により誘導された遊技球Bが流通し、後ベース662におけるアウト球通路663よりも後方に設けられている球抜排出通路665と、球抜排出通路665の後側を閉鎖するように後ベース662に取付けられている通路壁部材666と、を備えている。
前ベース661は、前方へ開放された左右に長い箱状に形成されている。後ベース662は、上下方向へ略一定の高さで左右に延びた平板状の区画壁部662aを有しており、区画壁部662aの前側にアウト球通路663及び球抜誘導部627が形成されていると共に、区画壁部662aの後側に球抜排出通路665が形成されている。後ベース662は、区画壁部662aよりも後側が、後方へ開放された箱状に形成されている。
ベースユニット660は、前ベース661、後ベース662、及び通路壁部材666が、透明な部材により形成されている。従って、球抜誘導部627、アウト球通路663、及び球抜排出通路665も、透明に形成されている。従って、ベースユニット660の上側や下側から、球抜誘導部627、アウト球通路663、及び球抜排出通路665、の内部を良好に視認することができ、球詰り等を確認し易くなっている。
アウト球通路663は、後ベース662における上下方向へ略一定の高さで左右に延びた平板状の区画壁部662aの前側に、前方が開放された状態で形成されており、開放されている前端が前ベース661により閉鎖されている。
アウト球通路663は、パチンコ機1における左右方向の略中央の位置において上方へ開放されていると共に左右に延びている球排出受部663aと、球排出受部663aに受けられた遊技球Bを左右方向へ大きく蛇行させながら一列に整流するアウト球整流部663bと、アウト球整流部663bにより一列に整流された遊技球Bを下方へ誘導する下方誘導部663cと、下方誘導部663cの下端で下方へ向かって開口しており、ベースユニット660の下面から遊技球Bを下方へ排出するアウト球排出口663dと、を有している。アウト球通路663のアウト球排出口663dは、外枠2よりも後方に設けられている(図123を参照)。
アウト球通路663の球排出受部663aは、前後方向の奥行きが、遊技球Bの外径の約2.5倍に形成されている。球排出受部663aは、右端側が低くなるように緩い角度で傾斜している。
アウト球整流部663bは、球排出受部663aの右端よりも右方の位置から球排出受部663aの下方へ向かって左端側が低くなるように緩い角度で傾斜している。また、アウト球整流部663bは、下流側(左方)へ向かうに従って、前後方向の奥行きが狭くなり、球排出受部663aの下方となる下流端付近では、遊技球Bの直径よりも若干大きい奥行となっている。また、アウト球整流部663bにおける球排出受部663aの右端よりも左側となる部位は、下流側(左方)へ向かうに従って、上下の高さが低くなり、下流端付近では、遊技球Bの直径よりも若干大きい高さとなっている。これにより、アウト球整流部663bにおいて、遊技球Bを一列に整列させることができる。
下方誘導部663cは、球排出受部663aの下方となるアウト球整流部663bの下流端から下方へ延びており、上下方向の途中において、前壁が後壁(区画壁部)と同一面上になるように後方へ小さくクランク状に曲線的に屈曲している。これにより、下方誘導部663cの下流端(アウト球排出口663d)は、後ベース662の区画壁部662aの前面よりも後方に位置している。この下方誘導部663cにおけるクランクしている部位よりも上流側に、アウトセンサ664が設けられている。この下方誘導部663cは、クランク状に屈曲している部位が、水平方向へ延びた部分を有しないように曲線状に形成されているため、アウトセンサ664を通過してクランク状に屈曲している部位に遊技球Bが当接しても、上方のアウトセンサ664側へ跳ね上がることはなく、アウトセンサ664により一つの遊技球Bが2回検知されてしまうのを防止することができる。
アウトセンサ664は、遊技球Bが頻繁に通過するため、耐久性が高く寿命の長い非接触タイプの電磁式の近接スイッチを用いている。
球抜誘導部627は、アウト球通路663における球排出受部663aよりも左方に設けられている。球抜誘導部627は、上流端が正面視において左側面の上部に左方へ向けて開口しており、下流側が後方へ屈曲し後ベース662の区画壁部662aの後側まで延びた上で、球抜排出通路665の上流端に接続されている(図122(a)等を参照)。
球抜排出通路665は、後ベース662における区画壁部662aの後側に形成されている。球抜排出通路665は、後方へ開放された状態で後ベース662に形成されており、後端側が通路壁部材666により閉鎖されている。この球抜排出通路665は、後端が、後ベース662の後端よりも遊技球Bの外径の一つ分ほど、前方に位置している。つまり、球抜排出通路665と後ベース662の後側に取付けられる電源ユニット620cの電源基板630との間には、遊技球B一つ分以上の隙間が形成されるようになっている。
この球抜排出通路665は、上流端(左端)が球抜誘導部627の下流端と接続されており、アウト球通路663の球排出受部663aと同じ傾斜で、球排出受部663aよりも右方へ延びた横誘導部665aと、横誘導部665aの下流端(右端)から下方へ垂直に後ベース662の下面まで延びている縦誘導部665bと、縦誘導部665bの下流端(下端)において下方へ向かって開口している球抜排出口665cと、を有している。球抜排出口665cは、アウト球通路663のアウト球排出口663dよりも若干後方に設けられている(図123を参照)。
また、球抜排出通路665は、縦誘導部665bの左右の内壁において、上下方向へ一定の間隔をあけて交互に内側へ突出している複数の突起665dを有している。球抜排出通路665は、垂直に下方へ延びている縦誘導部665bを流通する遊技球Bが、複数の突起665dに交互に当接することで、遊技球Bをジグザグ状に流下させてその流通速度の増加を抑制することができ、球抜排出口665cから下方へ排出される遊技球Bの速度を抑制することができる。
この球抜排出通路665は、横誘導部665aと縦誘導部665bとにより単純なL字状の通路としているため、球抜レバー593を操作して球タンク552内の遊技球Bを排出する時に、多くの遊技球Bをスムーズに誘導して排出することができる。
この実施形態の基板ユニット620Aによれば、遊技領域5a内に打込まれて遊技盤5から排出された遊技球Bを、アウト球通路663の球排出受部663aで受取った上でアウトセンサ664により検知して遊技ホールの島設備側へ排出するようにしている。一方、球タンク552内等の遊技球Bを排出する(抜く)ために、払出装置580の球抜レバー593を操作して球抜通路580b側へ排出された遊技球Bを、アウト球通路663とは分離独立した球抜誘導部627及び球抜排出通路665を通して、遊技ホールの島設備側へ排出するようにしている。これにより、遊技盤5から排出された遊技球Bのみを、アウト球通路663に設けられているアウトセンサ664により検知することができるため、遊技盤5から排出された遊技球Bのみを正確にカウントすることができる。従って、払出装置580の払出検知センサ591によりカウントされた遊技球B(セーフ球)の数と、アウトセンサ664によりカウントされた遊技球B(アウト球)の数とにより、正確な遊技球Bの払出率(出玉率)を算出することが可能なパチンコ機1とすることができる。
アウトセンサ664によりカウントされる遊技球Bの数(アウト球数)は、遊技領域5a内に打込まれて一般入賞口2001、第一始動口2002、普通入賞口2003、第二始動口2004、大入賞口2005、役物入賞口2006、等の入賞口に受入れられて遊技盤5から排出された遊技球Bの数と、遊技領域5a内に打込まれた後に何れの入賞口に受入れられることなくアウト口1008に受入れられて遊技盤5から排出された遊技球Bの数と、を足したものであり、遊技領域5a内に打込まれた遊技球Bの数(発射球数)のことである。
なお、払出率(出玉率)は、遊技状態に応じて変化するため、所定期間(例えば、単位時間当り、所定時間当り、一日当たり、等)内の払出率として、「所定期間内の払出数÷所定期間内のアウト球数=所定期間内の払出率」のように算出する。
また、本実施形態によれば、遊技盤5が着脱可能に取付けられる本体枠4の基板ユニット620Aに、遊技盤5から排出された遊技球Bが流通するアウト球通路663を設けると共に、アウト球通路663内を流通する遊技球Bをアウトセンサ664により検知するようにしており、遊技盤5から排出された遊技球Bを検知することができるため、遊技盤5に「アウト球」を検知するアウト球検知ユニット3030を設ける必要が無く、遊技盤5にかかる構成を簡略化してコストを低減させることができる。
更に、本実施形態によれば、球抜排出通路665の後端と、後ベース662の後側に取付けられる電源ユニット620cの電源基板630との間に、遊技球Bの外径よりも大きい隙間を形成するようにしているため、アウト球通路663や球抜排出通路665が電源基板630や払出制御基板633等から遠ざかることとなり、アウト球通路663や球抜排出通路665を多くの遊技球Bが流通することで発生する静電気や誘導電流等による電気的なノイズによる電源基板630や払出制御基板633等への影響を少なくすることができ、遊技球Bの流通による誤作動の少ないパチンコ機1とすることができる。
また、本実施形態によれば、アウト球通路663のアウト球整流部663bにより流通速度が抑制された遊技球Bを、アウトセンサ664により検知するようにしていることから、遊技球Bの流通によりアウトセンサ664にかかる衝撃を弱くすることができるため、アウトセンサ664が早期に消耗して破損してしまうことを低減させることができる。
更に、所定時間当りのセーフ球数と所定時間当りのアウト球数とから算出した所定時間当りの払出率(出玉率)を、遊技者側から視認できるように表示するようにした場合、遊技者としては多くの遊技球Bの払出しを望むことから、表示されている払出率が大きいと、多くの遊技球Bが払出される可能性が高いパチンコ機1であると即座に認識することができ、遊技するパチンコ機1を選択させ易くすることができる。また、払出率を、遊技者側から視認可能に表示するようにした場合、遊技球Bが多く払出されるような不正行為を行うと、表示されている払出率が通常よりも大きくなることから、他の遊技者やパチンコ機1を設置している遊技ホールの係員等が、不正行為に気付き易くなるため、不正行為の実行を躊躇させることができ、不正行為に対する抑止力の高いパチンコ機1とすることができる。
また、セーフ球の数とアウト球の数とから算出した払出率を、遊技者側から視認不能な位置に表示するようにした場合、遊技ホールの係員等が見ることで、上記と同様の理由により不正行為を察知することができる。また、パチンコ機1をメンテナンス等する際に、表示されている払出率が通常の値よりも異なる場合は、パチンコ機1内(例えば、障害釘N、主制御基板1310、払出制御基板633、中継基板、コネクタ、配線ケーブル、各種センサ、等)での不具合の可能性が考えられるため、不具合に対して早期に対応することが可能となり、遊技ホール側の負担を軽減させることができる。
更に、遊技盤5から排出された遊技球Bが流通するアウト球通路663にアウトセンサ664を設けているため、遊技盤5に対して排出される遊技球Bを検知するための構成(例えば、アウト球検知ユニット3030)を設ける必要が無く、遊技盤5にかかるコストを低減させることができると共に、遊技盤5において、排出される遊技球Bを検知するための構成の分だけスペースを確保することが可能となり、確保したスペースに演出装置を設けるようにすることで、より遊技者を楽しませられるパチンコ機1(遊技盤5)とすることができる。
また、球抜排出通路665に複数の突起665dが交互に突出している縦誘導部665bを有していることから、当該縦誘導部665bを遊技球Bが流通することで、遊技球Bの流通速度を抑制させることができるため、流通する遊技球Bの衝撃による球抜排出通路665内の破損や、球抜排出通路665から排出された遊技球Bを受取る遊技ホールの島設備側の破損、等を防止することができる。
また、アウト球通路663に蛇行しているアウト球整流部663bを設けていると共に、球抜排出通路665に複数の突起665dが突出している縦誘導部665bを設けており、それらにより遊技球Bの流通速度を抑制することができることから、アウト球通路663内や球抜排出通路665内を流通する遊技球Bから放出される電気的なノイズを低減させることができるため、近くに設けられている電源基板630や払出制御基板633等への影響を少なくすることができ、遊技球Bの流通による誤作動の少ないパチンコ機1とすることができる。
また、アウト球通路663と球抜排出通路665の夫々のアウト球排出口663dと球抜排出口665cを、下方へ向けて開口させるようにしていることから、アウト球通路663や球抜排出通路665から遊技球Bが下方へ排出されることとなるため、島設備において遊技球Bが当該パチンコ機1の後方に設けられている他のパチンコ機や壁等に衝突し難くなり、他のパチンコ機や壁等が破損してしまうことを回避させることができる。また、アウト球通路663や球抜排出通路665から遊技球Bが下方へ排出されるため、排出された遊技球Bが飛び散り難くなり、島設備側においてアウト球通路663や球抜排出通路665から排出された遊技球Bの回収を容易なものとすることができる。
更に、本体枠4における遊技盤5が取付けられる部位の下方に、球抜排出通路665とアウト球通路663とが形成されたベースユニット660を設けるようにしていることから、遊技盤5において、遊技領域5a内に打込まれた遊技球Bを下方へ排出するだけで、ベースユニット660のアウト球通路663に受渡すことが可能となるため、遊技盤5における遊技球Bの排出にかかる構成を、単純(簡単)な構成とすることができ、遊技盤5にかかるコストを低減させることができる。
また、球抜排出通路665の球抜排出口665cやアウト球通路663のアウト球排出口663dを、外枠2よりも後方に設けていることから、球抜排出通路665やアウト球通路663から排出された遊技球Bが外枠2に衝突することを回避させることができるため、球抜排出通路665やアウト球通路663を勢い良く流通する遊技球Bが、外枠2に衝突することで外枠2が破損してしまうことを回避させることができ、破損し難いパチンコ機1を提供することができる。
また、球抜排出通路665の球抜排出口665cやアウト球通路663のアウト球排出口663dを、外枠2よりも後方に設けているため、島設備側の遊技球Bを回収する部位(アウト受部、バケツ、等)を外枠2に重なる位置まで前進させる必要が無く、パチンコ機1の設置の手間と、パチンコ機1の移動の手間とを軽減させることができる。
[4−14a.基板ユニットにおける球排出の別の実施形態]
次に、上記の基板ユニット620Aにおける球排出の別の実施形態について、図124及び図125等を参照して詳細に説明する。図124は、アウト球通路のアウト球排出口に誘導片を設けた例を示す説明図である。図125(a)はアウトセンサを着脱可能とした例を示す説明図であり、(b)は(a)においてアウトセンサを取外した状態を示す説明図である。
図124に示す実施形態は、ベースユニット660におけるアウト球通路663の下流端のアウト球排出口663dの部位に、遊技球Bを後側へ誘導する誘導片667を設けたものである。詳述すると、この実施形態では、アウト球通路663の下流端付近において、球抜排出通路665と合流する合流部663eを有している。合流部663eは下方へ開口しており、その開口端がアウト球排出口663d(球抜排出口665c)となっている。そして、誘導片667は、アウト球排出口663dにおける前側の壁から短く後方へ突出している。
この図124の実施形態によれば、アウト球排出口663dから下方へ排出された遊技球Bが誘導片667に当接することで、遊技球Bの排出方向を斜め後下方へ向けさせることができる。これにより、本パチンコ機1を遊技ホールの島設備に設置した時に、島設備の前面よりも後側(島設備内)に設けられている遊技球Bを回収する部位(アウト受部、バケツ、等)側へ、遊技球Bを放出させ易くすることができ、島設備側において遊技球Bを確実に回収させることができる。
また、図124に示す実施形態によれば、誘導片667により遊技球Bの放出方向を斜め後下方へ向けさせることができるため、アウト球通路663のアウト球排出口663dを、本体枠4に取付けられている遊技盤5の遊技領域5aの直下に近い位置(島設備内における前側に近い位置)に設けても、遊技球Bを島設備内のバケツ等へ確実に受取らせることができる。従って、アウト球通路663(アウト球排出口663d)を、可及的に前方の部位に配置することが可能となることから、本体枠4におけるアウト球通路663の後方のスペースを広くすることができるため、アウト球通路663が電源基板630や払出制御基板633等から遠ざかることで、アウト球通路663を多くの遊技球Bが流通することで発生する静電気や誘導電流等による電気的なノイズによる電源基板630や払出制御基板633等への影響を少なくすることができ、遊技球Bの流通による誤作動の少ないパチンコ機1とすることができる。
続いて、図125に示す実施形態は、アウト球通路663におけるアウト球排出口663dの部位に、アウトセンサ664を下方から着脱可能としたものである。この実施形態では、アウト球通路663における下方誘導部663cの下流端に形成されアウトセンサ664を収容可能に下方へ開放されているセンサ取付凹部663fと、センサ取付凹部663fに収容されているアウトセンサ664の下方への移動を規制するセンサカバー668と、を備えている。
センサ取付凹部663fは、ベースユニット660のアウト球通路663におけるアウト球整流部663bの下流端に接続されている下方誘導部663cの下端の部位に形成されている。本実施形態においても、ベースユニット660は透明な部材により形成されており、ベースユニット660の上側や下側から、アウト球通路663内を視認することができる。
センサカバー668は、センサ取付凹部663fよりも長く延びており基端側がベースユニット660に回転可能に取付けられる本体部668aと、本体部668aにおけるセンサ取付凹部663fに収容されているアウトセンサ664の検知孔と一致する部位で遊技球Bが通過可能に貫通している貫通孔668bと、本体部668aにおける基端側とは反対側に設けられており弾性変形可能な係止爪部668cと、を有している。
このセンサカバー668は、ベースユニット660におけるセンサ取付凹部663fに対してアウト球整流部663bとは反対の外側の部位に、基端側が回転可能に取付けられる。センサカバー668の係止爪部668cは、ベースユニット660におけるセンサ取付凹部663fに対してアウト球整流部663b側の外側に設けられている係止部663gに係止される。
センサカバー668は、アウトセンサ664の検知孔がアウト球通路663と一致するように、センサ取付凹部663f内にアウトセンサ664を収容させた状態で、係止爪部668cが上方へ移動するように回転させて、係止爪部668cを係止部663gに係止させて閉じることで、本体部668aがアウトセンサ664の下面に当接し、アウトセンサ664の下方への移動を規制して、アウトセンサ664をベースユニット660に取付けることができる(図125(a)を参照)。この状態では、センサカバー668の貫通孔668bが、アウトセンサ664の検知孔と一致しており、アウト球通路663を流通した遊技球Bが、アウトセンサ664により検知された後に、貫通孔668bを通って下方へ排出される。このセンサカバー668の貫通孔668bは、アウト球通路663のアウト球排出口663dを兼ねている。
アウトセンサ664を交換(取外す)場合は、センサカバー668の係止爪部668cを操作することで、係止爪部668cを弾性変形させて係止部663gとの係止を解除させる。そして、係止爪部668cが下方へ移動するように、センサカバー668を本体部668aの基端側を中心にして回転させて開くことで、センサカバー668の本体部668aがアウトセンサ664の下面から遠ざかり、アウトセンサ664をセンサ取付凹部663fから取外すことができる(図125(b)を参照)。
図125(b)に示すように、本実施形態では、センサカバー668を回転させて開いた状態で、センサカバー668の下端と、二点鎖線で示す接触危惧物の上端(例えば、外枠2における外枠下組立体40の上端面、幕板後部材43の接続筒部43aの上端、等)との間、或いは、本体枠4の下端との間、にある程度の隙間ができるようになっている。これにより、センサカバー668が開いている状態で、本体枠4を外枠2に対して開閉させても、センサカバー668が接触危惧物に接触することはなく、センサカバー668の破損を防止することができる。
図125に示す実施形態によれば、アウトセンサ664は、遊技盤5の遊技領域5a内に打込まれた全ての遊技球Bを検知するものであることから、多くの遊技球Bが流通することで早期に消耗して破損する虞があるが、上述したように、センサカバー668を開くことでアウトセンサ664を下方から着脱することができるため、アウトセンサ664の交換を容易に行うことができる。
また、この実施形態によれば、センサカバー668が開いている状態で、本体枠4を外枠2に対して開閉させても、センサカバー668が外枠2等の接触危惧物に接触することはなく、センサカバー668の破損を防止することができる。詳述すると、センサカバー668はアウトセンサ664を下方から支持しているものであるが、アウトセンサ664には上方から多くの遊技球Bが接触することとなるため、多くの遊技球Bの接触による振動によってセンサカバー668の係止爪部668cが外れて、センサカバー668が開いてしまう恐れがある。遊技中にセンサカバー668が開いてアウトセンサ664が下方へ脱落してしまうと、遊技領域5a内に遊技球Bが打込まれているのにも関わらず、アウトセンサ664で遊技球Bが検知されなくなるため、主制御基板1310等により異常の発生が報知されることとなる。この異常発生の報知により、遊技ホールの係員等が異常の確認をするために、本体枠4を外枠2に対して開けることとなるが、開いているセンサカバー668の下端と、外枠2等の接触危惧物との間に隙間があるため、センサカバー668が接触危惧物に接触することなく、本体枠4を開けることができ、センサカバー668の破損を防止することができる。
更に、図125の実施形態によれば、センサ取付凹部663fにおけるアウト球整流部663bとは反対の外側の部位で、センサカバー668の基端側をベースユニット660に対して回転可能に取付けていると共に、ベースユニット660を透明としているため、センサカバー668を開いてアウトセンサ664を取外した状態とすることで、下方からアウト球通路663内を良好に視認することができる。従って、アウト球通路663内において遊技球Bが球詰りした時に、外部からアウト球通路663内を視認することができるため、遊技球Bが球詰りしている場所を一見して特定することができ、遊技球Bの球詰りを早期に解消させることができる。
また、本実施形態のパチンコ機1によれば、扉枠3における扉枠トップユニット450の上面が、外枠2における外枠上部材30の上面と略同一面上となるように形成されているため、本パチンコ機1をひっくり返して逆さまの状態で直立させることができ、センサカバー668の開閉によるアウトセンサ664の交換作業や、透明なベースユニット660を通した底面側からのアウト球通路663内や球抜排出通路665内の確認作業、等を容易に行うことができる。
また、本実施形態によれば、アウトセンサ664が破損しても、アウトセンサ664を容易に交換することができるため、アウトセンサ664の破損により中断していた遊技を早期に再開させることができ、遊技の中断による遊技者の苛立ちを緩和させて興趣の低下を抑制させることができると共に、本パチンコ機1の稼働率の低下を抑制させることができ、遊技ホール側の負担を軽減させることができる。
更に、センサカバー668の一方の端部を、回転可能にベースユニット660に取付けていることから、アウトセンサ664を交換する際に、センサカバー668を開いても、センサカバー668がベースユニット660から吊下がった状態となり脱落することはないため、センサカバー668が紛失することを回避させることができる。
また、アウトセンサ664を下方から保持しているセンサカバー668において、ベースユニット660における多くの遊技球Bが流通するアウト球通路663に近い外側の部位で、前後方向(水平方向)の軸周りに対して回転可能に取付けるようにしているため、遊技球Bの流通によりアウトセンサ664を介してセンサカバー668にかかる下向きの力の分布が、ベースユニット660に回転可能に取付けられている側(一方の端部側)に大きくかかることとなり、相対的に、ベースユニット660の係止部663gに係止されている係止爪部668c側(他方の端部側)では小さくなる。従って、アウトセンサ664を多くの遊技球Bが通過することで、センサカバー668にアウトセンサ664を介して下向きの力が作用しても、回転可能に取付けられている一方の端部側でその多くを受けることができるため、他方の端部側の係止爪部668cでの係止が解除され難くなり、センサカバー668が開いてアウトセンサ664が脱落してしまうことを低減させることができる。
[5.遊技盤の全体構成]
パチンコ機1における遊技盤5の全体構成について、主に図126乃至図136を参照して詳細に説明する。図126は、パチンコ機においてセンター部材等を不透明にした遊技盤の正面図である。図127は図126の遊技盤を右前から見た斜視図であり、図128は図126の遊技盤を左前から見た斜視図であり、図129は遊技盤を後ろから見た斜視図である。図130は、主制御基板における機能表示ユニットからの配線の引き回しの概略説明図である。図131は、センター部材等を透明にした状態の遊技盤の正面図である。図132は遊技盤を主な部材毎に分解して前から見た分解斜視図であり、図133は遊技盤を主な部材毎に分解して後ろから見た分解斜視図である。図134は図126におけるC−C線で切断した断面図であり、図135は図126におけるD−D線で切断した断面図である。図136は、遊技パネルの面と平行に表ユニットを切断して遊技球が流通する遊技領域内と障害釘とを現した状態で示す遊技盤の正面図である。
パチンコ機1の遊技盤5は、遊技者がハンドルユニット180のハンドル195を操作することで遊技球Bが打込まれる遊技領域5aを有している。遊技領域5aには、遊技球Bの受入れ又は通過により遊技者に対して所定の特典(例えば、所定数の遊技球Bの払出し)を付与する一般入賞口2001、第一始動口2002、普通入賞口2003、第二始動口2004、大入賞口2005、及び役物入賞口2006が備えられている。この遊技盤5は、遊技球Bが、遊技領域5a内の一般入賞口2001、第一始動口2002、普通入賞口2003、第二始動口2004、大入賞口2005、及び役物入賞口2006等に、受入れられるように、ハンドル195の打込操作と遊技領域5a内での遊技球Bの流通とを楽しませる遊技を行うためのものである。
遊技盤5は、遊技領域5aの外周を区画し外形が正面視略四角形状とされた前構成部材1000と、前構成部材1000の後側に取付けられており遊技領域5aの後端を区画する板状の遊技パネル1100と、を備えている。遊技パネル1100の前面における遊技領域5a内となる部位には、遊技球Bと当接する複数の障害釘N(図136等を参照)が所定のゲージ配列で植設されている。また、遊技盤5は、遊技パネル1100の後側下部に取付けられている基板ホルダ1200と、基板ホルダ1200の後面に取付けられており遊技球Bを遊技領域5a内へ打込むことで行われる遊技内容を制御する主制御基板1310(図134及び図173等を参照)を有している主制御ユニット1300と、を備えている。
また、遊技盤5は、主制御基板1310からの制御信号に基づいて遊技状況を表示し前構成部材1000の左上隅に遊技者側へ視認可能に取付けられている機能表示ユニット1400と、遊技パネル1100の後側に配置されている周辺制御ユニット1500と、正面視において遊技領域5aの中央に配置されており所定の演出画像を表示可能な演出表示装置1600と、遊技パネル1100の後側に配置されており主制御基板1310と周辺制御基板1510との接続を中継しているパネル中継基板1710と、遊技パネル1100の前面に取付けられる表ユニット2000と、遊技パネル1100の後面に取付けられる裏ユニット3000と、を更に備えている。
裏ユニット3000の後面に演出表示装置1600が取付けられていると共に、演出表示装置1600の後面に周辺制御ユニット1500が取付けられている。裏ユニット3000の後面における演出表示装置1600の下方に、パネル中継基板1710が取付けられている。パネル中継基板1710は、主制御基板1310と、一般入賞口センサ3001、第一始動口センサ3002、第二始動口センサ2402、普通入賞口センサ2401、大入賞口センサ2403、役物入賞口センサ2513、第一V入賞口センサ2514、第一ハズレ口センサ2516、第二V入賞口センサ2515、第三ハズレ口センサ2518、始動口ソレノイド2412、アタッカソレノイド2414、役物入賞口ソレノイド2512、第一振分ソレノイド2532、第二振分ソレノイド2545、第三振分中駆動モータ2560、第三振分左駆動モータ2561、第三振分右駆動モータ2562、第三振分中回転検知センサ2563、第三振分左回転検知センサ2564、第三振分右回転検知センサ2565、磁気センサ2010、振動センサ3003、及びアウトセンサ664、等との接続を中継するためのものである。
表ユニット2000は、遊技領域5a内に打込まれた遊技球Bを受入可能に常時開口している複数(ここでは三つ)の一般入賞口2001と、複数の一般入賞口2001とは遊技領域5a内の異なる位置で遊技球Bを受入可能に常時開口している第一始動口2002と、遊技領域5a内の更に異なる位置で遊技球Bを受入可能に常時開口している普通入賞口2003と、遊技球Bが普通入賞口2003に受入れられることにより抽選される普通抽選結果に応じて遊技球Bの受入れが可能となる第二始動口2004と、第一始動口2002又は第二始動口2004への遊技球Bの受入れにより抽選される第一特別抽選結果又は第二特別抽選結果に応じて遊技球Bの受入れが可能となる大入賞口2005と、第一始動口2002又は第二始動口2004への遊技球Bの受入れにより抽選される第一特別抽選結果又は第二特別抽選結果に応じて遊技球Bの受入れが可能となる役物入賞口2006と、役物入賞口2006に受入れられた遊技球Bに対して受入の機会が付与される第一V入賞口2007及び第二V入賞口2008と、遊技領域5a内において不正に作用する磁気を検知する複数の磁気センサ2010と、を備えている。
また、表ユニット2000は、遊技領域5a内の左右方向中央で遊技領域5aの下端の直上に取付けられており第一始動口2002を有している始動口ユニット2100と、始動口ユニット2100の正面視左方で内レール1002に沿うように取付けられており三つの一般入賞口2001を有しているサイドユニット2200と、サイドユニット2200の正面視左方のやや上側に取付けられているサイド左上ユニット2300と、遊技領域5a内の正面視右下隅となる始動口ユニット2100の正面視右方に取付けられており普通入賞口2003、第二始動口2004、及び大入賞口2005を有しているアタッカユニット2400と、始動口ユニット2100及びサイドユニット2200よりも上方で、遊技領域5a内の正面視略中央やや上寄りに取付けられており役物入賞口2006、第一V入賞口2007及び第二V入賞口2008を有している枠状のセンター部材2500と、を備えている。
アタッカユニット2400には、普通入賞口2003に受入れられた遊技球Bを検知する普通入賞口センサ2401と、第二始動口2004に受入れられた遊技球Bを検知する第二始動口センサ2402と、大入賞口2005に受入れられた遊技球Bを検知する大入賞口センサ2403と、を備えている。センター部材2500は、役物入賞口2006に受入れられた遊技球Bを検知する役物入賞口センサ2513と、第一V入賞口2007に受入れられた遊技球Bを検知する第一V入賞口センサ2514と、第一ハズレ口2535に受入れられた遊技球Bを検知する第一ハズレ口センサ2516と、を備えている。
裏ユニット3000は、遊技パネル1100の後面に取付けられ前方が開放されている箱状で後壁に四角い開口部3010aを有している裏箱3010と、裏箱3010の後面に取付けられており演出表示装置1600を着脱可能に取付けるためのロック機構3020と、を備えている。また、裏ユニット3000は、表ユニット2000のサイドユニット2200に設けられている一般入賞口2001に受入れられた遊技球Bを検知する一般入賞口センサ3001と、始動口ユニット2100に設けられている第一始動口2002に受入れられた遊技球Bを検知する第一始動口センサ3002と、を備えている(図173を参照)。
また、裏ユニット3000は、裏箱3010内に取付けられている導光板演出ユニット3100と、導光板演出ユニット3100の下部前面に取付けられており表ユニット2000の始動口ユニット2100及びサイドユニット2200からの遊技球Bを受取って下方へ排出する裏下球排出ユニット3150と、導光板演出ユニット3100の前面の右隅部に取付けられておりセンター部材2500の第一振分装置2530及び第二振分装置2540からの遊技球Bを受取って下方へ排出する裏右球排出ユニット3170と、を備えている。
更に、裏ユニット3000は、導光板演出ユニット3100の前側に取付けられており、導光板演出ユニット3100の左右両辺及び上辺に沿って延出している裏前演出ユニット3200と、導光板演出ユニット3100の前側で左下に取付けられている裏前左下演出ユニット3300と、導光板演出ユニット3100の前側で右下に取付けられている裏前右下演出ユニット3400と、裏前演出ユニット3200における裏上装飾体3211の右端付近に常時視認可能に設けられているサブ状態表示器3500と、を備えている。
[5−1.前構成部材]
遊技盤5における前構成部材1000について、主に図137を参照して詳細に説明する。図137(a)は遊技盤における前構成部材及び遊技パネルを前から見た斜視図であり、(b)は前構成部材及び遊技パネルを後ろから見た斜視図である。
前構成部材1000は、全体が透明に形成されている。前構成部材1000は、正面視の外形が略正方形とされ、内形が略円形状に前後方向へ貫通しており、内形の内周によって遊技領域5aの外周を区画している。この前構成部材1000は、正面視で左右方向中央から左寄りの下端から時計回りの周方向へ沿って円弧状に延び正面視左右方向中央上端を通り過ぎて右斜め上部まで延びた外レール1001と、外レール1001に略沿って前構成部材1000の内側に配置され正面視左右方向中央下部から正面視左斜め上部まで円弧状に延びた内レール1002と、内レール1002の下端の正面視右側で遊技領域5aの最も低くなった位置に形成されており後方へ向かって低くなるように傾斜しているアウト誘導部1003と、を備えている。
また、前構成部材1000は、アウト誘導部1003の正面視右端から前構成部材1000の右辺付近まで右端側が僅かに高くなるように直線状に傾斜している右下レール1004と、右下レール1004の右端から前構成部材1000の右辺に沿って外レール1001の上端の下側まで延びており上部が前構成部材1000の内側へ湾曲している右レール1005と、右レール1005の上端と外レール1001の上端とを繋いでおり外レール1001に沿って(後述するセンター部材2500の上辺側との間に形成される第1球通路部2506を通って)飛ばされて来た遊技球Bが衝突しうる球当て部1006と、を備えている。
また、前構成部材1000は、内レール1002の上端に回動可能に軸支され、外レール1001との間を閉鎖するように内レール1002の上端から上方へ延出した閉鎖位置と正面視時計回りの方向へ回動して外レール1001との間を開放した開放位置との間でのみ回動可能とされると共に閉鎖位置側へ復帰するように図示しないバネによって付勢された逆流防止部材1007を、備えている。
更に、前構成部材1000は、枠内における正面視左右方向中央下部で、アウト誘導部1003の後端において前後に貫通しているアウト口1008を備えている。アウト誘導部1003によって後方へ誘導された遊技球Bは、アウト口1008を通って前構成部材1000(遊技パネル1100)の後方へ排出される。
また、前構成部材1000は、外レール1001及び内レール1002における下端から略垂直に延びた付近の部位の外側、アウト誘導部1003及び右下レール1004の下側、及び右レール1005の外側、の夫々の部位において、前端から後方へ窪んだ防犯凹部1009を備えている。この防犯凹部1009は、遊技盤5を本体枠4に取付けて、本体枠4に対して扉枠3を閉じた状態とすると、扉枠3における防犯カバー170の後方へ突出した後方突片172が挿入された状態となる。これにより、防犯カバー170と遊技盤5(前構成部材1000)との間が、防犯カバー170の後方突片172と前構成部材1000の防犯凹部1009とによって複雑に屈曲した状態となるため、遊技盤5の前面下方より防犯カバー170と前構成部材1000との間を通してピアノ線等の不正な工具を遊技領域5a内に侵入させようとしても、後方突片172や防犯凹部1009に阻まれることとなり、遊技領域5a内への不正な工具の侵入を阻止することができる。
また、前構成部材1000は、正面視左下隅において下端から上方へ切欠かれている切欠部1010を備えている。この切欠部1010は、遊技パネル1100の切欠部1103と一致しており、遊技盤5を本体枠4に取付けた時に、切欠部1010及び切欠部1103を貫通して下部満タン球経路ユニット610の下部通常払出通路610a及び下部満タン払出通路610bの前端開口が前方へ臨むようになっている。
更に、前構成部材1000は、正面視において左上隅に形成されていて機能表示ユニット1400が取付けられる機能表示ユニット取付部1011と、左下隅に形成されている証紙貼付部1012と、を備えている。
また、前構成部材1000は、前記のように略全体が透明に形成されており、後側に配置されている遊技パネル1100を前方から視認することができる。
[5−2.遊技パネル]
遊技盤5における遊技パネル1100について、主に図137等を参照して詳細に説明する。遊技パネル1100は、前構成部材1000の後面に取付けられており、表ユニット2000及び裏ユニット3000が取付けられるものである。遊技パネル1100の前面には、所定のゲージ配列で複数の障害釘Nが植設されている(図136等を参照)。
遊技パネル1100は、所定厚さ(例えば、18mm〜21mm)のベニヤ合板等の木質板材によって形成されており、外形が前構成部材1000の外形と略同形状に形成されている。遊技パネル1100は、遊技領域5a内において最も低い位置となり前構成部材1000のアウト口1008と対応した位置に下端から上方へ窪んだアウト凹部1101が形成されている。また、遊技パネル1100には、表ユニット2000を取付けるための前後に貫通する開口部1102が複数形成されている。
また、遊技パネル1100は、正面視左下隅において下端から上方へ切欠かれている切欠部1103を備えている。この切欠部1103は、前構成部材1000の切欠部1010と一致するように形成されており、遊技盤5を本体枠4に取付けた時に、切欠部1010及び切欠部1103を貫通して貫通して下部満タン球経路ユニット610の下部通常払出通路610a及び下部満タン払出通路610bの前端開口が前方へ臨むようになっている。なお、詳細な図示は省略するが、遊技パネル1100の前面には、パチンコ機1のコンセプトに沿った絵柄や装飾が施された装飾シートが貼り付けられている。
[5−3.基板ホルダ]
遊技盤5における基板ホルダ1200について、主に図132及び図133等を参照して詳細に説明する。基板ホルダ1200は、上方及び前方が開放された横長の箱状に形成されており、底面が左右方向中央へ向かって低くなるように傾斜している。基板ホルダ1200は、底面における左右方向中央において、前端から後方へ向かって切欠かれている排出部1201を有している。この基板ホルダ1200は、遊技盤5に組立てた状態で、遊技パネル1100の後側に取付けられている裏ユニット3000の下部を下側及び後側から覆っていると共に、後面に主制御ユニット1300の主制御基板ボックス1320が取付けられている。
基板ホルダ1200は、パチンコ機1に組立てた状態で、排出部1201が、本体枠4の基板ユニット620におけるベースユニット620bの排出球受部628の直上に位置している。これにより、アウト口1008を通って遊技パネル1100の後側へ排出された遊技球B、及び、表ユニット2000及び裏ユニット3000から下方へ排出された遊技球B、を全て受けることができ、底面に形成された排出部1201から下方の排出球受部628又はアウト球通路663(図122を参照)へ排出させることができる。アウト球通路663へ排出された遊技球Bは、アウトセンサ664により一つずつ検知(カウント)される。
[5−4.主制御ユニット(1)]
遊技盤5における主制御ユニット1300について、主に図132乃至図134を参照して詳細に説明する。主制御ユニット1300は、基板ホルダ1200の後面に着脱可能に取付けられている。主制御ユニット1300は、遊技内容及び遊技球Bの払出し等を制御する主制御基板1310(図173を参照)と、遊技性能を設定することができる設定変更基板1311(図130を参照)と、主制御基板1310と設定変更基板1311とを収容しており基板ホルダ1200に取付けられる主制御基板ボックス1320と、を備えている。
主制御基板ボックス1320は、カバー体とベース体とから構成されている。カバー体とベース体とは、ポリカーボネイトの樹脂製であり、透明に成型されている。カバー体とベース体とにより形成される内部空間には、主制御基板1310及び設定変更基板1311を収容することができるようになっている。カバー体とベース体とがポリカーボネイトの樹脂製により透明に成型されていることにより、主制御基板1310及び設定変更基板1311の表面側や裏面側の状態(不正な改変が行われているか否か、又は不正ICが実装されているか否か)を、主制御基板ボックス1320の外側から確認することができるようになっている。また、主制御基板ボックス1320は、カバー体とベース体とにそれぞれ対応するように複数の封印機構を備えており、一つの封印機構を用いて主制御基板ボックス1320を閉じると、次に、主制御基板ボックス1320を開けるためにはその封印機構を破壊する必要があり、主制御基板ボックス1320の開閉の痕跡を残すことができる。したがって、開閉の痕跡を見ることで、主制御基板ボックス1320の不正な開閉を発見することができ、主制御基板1310への不正行為に対する抑止力が高められている。
主制御ユニット1300の主制御基板1310は、インターフェイス基板635、周辺制御基板1510、設定変更基板1311と、接続されている。また、主制御基板1310は、機能表示ユニット1400、一般入賞口センサ3001、第一始動口センサ3002、普通入賞口センサ2401、第二始動口センサ2402、大入賞口センサ2403、役物入賞口センサ2513、第一V入賞口センサ2514、第一ハズレ口センサ2516、第二V入賞口センサ2515、第三ハズレ口センサ2518、始動口ソレノイド2412、アタッカソレノイド2414、役物入賞口ソレノイド2512、第一振分ソレノイド2532、第二振分ソレノイド2545、第三振分中駆動モータ2560、第三振分左駆動モータ2561、第三振分右駆動モータ2562、第三振分中回転検知センサ2563、第三振分左回転検知センサ2564、第三振分右回転検知センサ2565、磁気センサ2010、振動センサ3003、及びアウトセンサ664、等と接続されている。
主制御ユニット1300の設定変更基板1311は、パチンコ機1の設定値の切り替えと設定値の確認とを行うことができる設定キースイッチ1311a、設定値を選択して切り替えることができる設定切替ボタン1311b、パチンコ機1の設定値の切り替えが許可されている状態を示す設定変更許可ランプ1311cと、を備えている。設定変更基板1311のコネクタSMCNは、主制御基板1310のコネクタMSCNとコネクタ接続(基板間接続)されている(設定変更基板1311のコネクタSMCNと主制御基板1310のコネクタMSCNとのコネクタ間を、ハーネスを介して、電気的に接続してもよい)。このコネクタ接続(基板間接続)されることにより、設定キースイッチ1311aからの信号、設定切替ボタン1311bからの信号は、主制御基板1310と電気的に接続される。設定変更基板1311は、その右辺及び左辺の上下方向の距離寸法が主制御基板1310の右辺及び左辺の上下方向の距離寸法とほぼ同一であり、その左右方向の距離寸法が主制御基板1310の左右方向の距離寸法と比べて短く、主制御基板1310の右辺と左辺とのそれぞれの中点を通る中心線と、設定変更基板1311の右辺と左辺とのそれぞれの中点を通る中心線と、が合致している。
設定変更基板1311のコネクタSMCNは、設定変更基板1311の右辺に沿って、その上下方向の距離寸法の中心となる位置が中心線上に配置されているとともに、主制御基板1310のコネクタMSCNは、主制御基板1310の左辺に沿って、その上下方向の距離寸法の中心となる位置が中心線上に配置されている。設定変更基板1311の中心線より下方に設定キーが挿入されて回動操作される設定キーシリンダを有する設定キースイッチ1311aが配置され、設定変更基板1311の中心線より上方に押圧操作部を有する設定切替ボタン1311bが配置され、設定変更基板1311の中心線上であって設定キースイッチ1311aの左上方(設定切替ボタン1311bの左下方)に単色(例えば、赤色)に発光することができる設定変更許可ランプ1311cが配置されている。主制御基板1310の中心線より上方であってコネクタMSCNの近傍に小数点付き(いわゆる、ドット付き)7セグメントLED表示器単体で構成される設定表示器1310gが配置され、主制御基板1310の中心線より下方であって中央から右辺へ向かって小数点付き(いわゆる、ドット付き)7セグメントLED表示器が6つ一列に連なって構成されるベースモニタ1310hが配置され、主制御基板1310の下辺の中央寄りに押圧操作部を有するRAMクリアスイッチ1310fが配置されている。
本実施形態では、設定キースイッチ1311aの設定キーシリンダに形成される差し込み口に設定キーが差し込まれる準備が整っている位置(例えば、矩形状を有する差し込み口の長手方向が上下方向へ沿う位置)において、初期位置として設定キースイッチ1311aをOFFとする状態となっている。設定キーシリンダが初期位置にあるときにおいて、差し込み口に設定キーを差し込むことができるとともに、差し込み口から設定キーを抜き取ることができるようになっている。なお、本実施形態では、差し込み口に設定キーが差し込まれた状態のまま、外枠2に対して本体枠4を閉鎖したとしても、遊技ホールの島設備に背向かいで列設される他のパチンコ機の部材(又は遊技ホールの島設備の部材)と設定キーとが互いに干渉せずに損傷しないように設定キースイッチ1311aの奥行き方向の距離寸法を採用している。
設定キーシリンダが初期位置から時計方向へ向かって60度回動操作されて第1のON操作されることにより設定キースイッチ1311aを設定キーONとすることができ、この設定キーONの信号が設定変更基板1311から主制御基板1310の主制御MPU1310aへ入力される。また、設定キーシリンダが初期位置から反時計方向へ向かって60度回転操作されて第2のON操作されることにより設定キースイッチ1311aを決定キーONとすることができ、この決定キーONの信号が設定変更基板1311から主制御基板1310の主制御MPU1310aへ入力される。また、設定キースイッチ1311aを設定キーONした設定キーシリンダの回転位置から元の位置である初期位置(つまり、設定キースイッチ1311aをOFFする設定キーシリンダの回転位置)へ戻すように設定キーシリンダが反時計方向へ向かって60度回転操作されてOFF操作されることにより設定キースイッチ1311aをOFFとすることができるとともに、設定キースイッチ1311aを決定キーONした設定キーシリンダの回転位置から元の位置である初期位置(つまり、設定キースイッチ1311aをOFFする設定キーシリンダの回転位置)へ戻すように設定キーシリンダが時計方向へ向かって60度回転操作されてOFF操作されることにより設定キースイッチ1311aをOFFとすることができる。このOFFの信号が設定変更基板1311から主制御基板1310の主制御MPU1310aへ入力される。本実施形態では、設定キーONという機能と決定キーONという機能とが全く異なる2つの機能を、設定キーシリンが回動操作される方向によって、設定キースイッチ1311aという単体のみで実現することができ、設定キースイッチ1311aという単体のみによって、設定キーONとする操作と決定キーONとする操作とをまとめて行うことができる。
設定キースイッチ1311aの設定キーシリンダの前面、設定切替ボタン1311bの押圧操作部、及びRAMクリアスイッチ1310fの押圧操作部は、それぞれ対応する主制御基板ボックス1320のカバー体に形成される開口部を介して露出されているものの、設定キースイッチ1311aの設定キーシリンダの前面、設定切替ボタン1311bの押圧操作部、及びRAMクリアスイッチ1310fの押圧操作部とそれぞれ対応する開口部とに形成される「すき間」から針金などを侵入して設定変更基板1311及び主制御基板1310を改変することができないように、これらの開口部に対して針金侵入防止部がカバー体にそれぞれ成型されている構造となっている。設定表示器1310g、及びベースモニタ1310hは、カバー体とベース体とにより形成される内部空間に収容されて全く触れることができないものの、カバー体が、上述したように、透明に成型されているため、カバー体を通して、設定表示器1310gが表示する設定値と、ベースモニタ1310hが表示する球数と、を視認することができるようになっている。
なお、不正な改変を防止するために、設定キースイッチ1311aの設定キーONの信号が伝送される配線パターンと、設定キースイッチ1311aの決定キーONの信号が伝送される配線パターンと、設定キースイッチ1311aのOFFの信号が伝送される配線パターンと、設定切替ボタン1311bからの信号が伝送される配線パターンと、の引き回しとして、設定変更基板1311において相互に近づけないように(相互に離間して)形成されるとともに、設定変更基板1311のコネクタSMCNの端子(主制御基板1310のコネクタMSCNの端子)への接続も離間して形成され、主制御基板1310においても、設定キースイッチ1311aからの各種信号が伝送される配線パターン(つまり、設定キースイッチ1311aの設定キーONの信号が伝送される配線パターン、設定キースイッチ1311aの決定キーONの信号が伝送される配線パターン、及び設定キースイッチ1311aのOFFの信号が伝送される配線パターン)と設定切替ボタン1311bからの信号が伝送される配線パターンとの引き回しも相互に近づけないように(相互に離間して)形成されているとともに、RAMクリアスイッチ1310fからの信号が伝送される配線パターンとの引き回しも相互に近づけないように(相互に離間して)形成されている。
設定キースイッチ1311a、設定切替ボタン1311b、及び設定表示器1310gについて簡単に説明する。ここで、まず設定値の設定変更を行う場合について簡単に説明し、現在の設定値の確認表示を行う場合について簡単に説明する。なお、設定キーは、設定値の変更のほかに、設定されている現状の設定値の確認等を行うことができる重要なキーであるため、遊技ホールの店長を含め限られた者のみ所持が許可され、2〜3人に限定されている。
設定値の設定変更を行う場合には、パチンコ機1の電源投入時や停電(瞬間的に停電が発生する瞬停)後の電力回復時における復電時において、外枠2に対して本体枠4が開放され、かつ、設定キースイッチ1311aの設定キーシリンダの差し込み口に設定キーが差し込まれ、設定キーシリンダが時計方向へ向かって60度回動操作されて第1のON操作されることで設定キースイッチ1311aが設定キーONされているという「予め定めた設定値変更許可条件」が成立する必要がある。つまり、実際に設定値の設定変更を行う者は、まずパチンコ機1が電源投入されていない状態(パチンコ機1の電源が遮断されている状態)を確認してから、外枠2に対して本体枠4を開放する作業を行い、続いて設定キースイッチ1311aの設定キーシリンダの差し込み口に設定キーを差し込んで時計方向へ向かって60度回動操作して第1のON操作することにより設定キースイッチ1311aを設定キーONし、パチンコ機1の電源投入を行うこととなる。なお、上記した「予め定めた設定値変更許可条件」として、さらにRAMクリアスイッチ1310fの押圧操作部が操作されて操作信号が入力されていることを条件としてもよい。即ち、パチンコ機1の電源投入時や停電(瞬間的に停電が発生する瞬停)後の電力回復時における復電時において、外枠2に対して本体枠4が開放され、設定キースイッチ1311aの設定キーシリンダの差し込み口に設定キーが差し込まれ、設定キーシリンダが時計方向へ向かって60度回動操作されて第1のON操作されることで設定キースイッチ1311aが設定キーONされ、かつRAMクリアスイッチ1310fの押圧操作部が操作されているという「予め定めた設定値変更許可条件」が成立する場合に設定値の設定変更を実行可能としてもよい。
設定値の設定変更を行う者は、まずパチンコ機1が電源投入されていない状態(パチンコ機1の電源が遮断されている状態)を確認してから、外枠2に対して本体枠4を開放する作業を行い、続いて設定キースイッチ1311aの設定キーシリンダの差し込み口に設定キーを差し込み、設定キーシリンダを時計方向へ向かって60度回動操作して第1のON操作することにより設定キースイッチ1311aを設定キーONとする。続いて図7の電源スイッチ630aを操作してパチンコ機1の電源投入を行う。これにより、設定キーONの信号が設定変更基板1311から主制御基板1310の主制御MPU1310aへ入力される。主制御MPU1310aは、その内蔵されているRAMの特定領域に格納されている現状の設定値(設定キースイッチ1311aの設定キーシリンダが第1のON操作された時点における設定値1〜設定値6のうち設定されている値)を設定表示器1310gに表示し、設定変更許可ランプ1311cを消灯した状態から点灯する状態へと切り替える。
設定値の設定変更を行う者は、設定切替ボタン1311bの押圧操作部を押圧操作すると、設定変更基板1311の設定切替ボタン1311bからの検出信号が設定変更基板1311から主制御基板1310の主制御MPU1310aへ入力される。設定値の設定変更を行う者が設定切替ボタン1311bの押圧操作部を押圧操作するごとに、主制御MPU1310aは、設定変更基板1311の設定切替ボタン1311bからの検出信号に基づいて、現状の設定値から値1ずつ増加し、最大値である設定値6に達すると、初期値である設定値1へ戻り、再び値1ずつ増加し、設定値を設定表示器1310gに表示する制御を行う。
設定値の設定変更を行う者は、設定値を決定する場合には、設定キーシリンダを反時計方向へ向かって120度回動操作して(つまり、設定キースイッチ1311aを設定キーONした設定キーシリンダの回転位置から元の位置である初期位置(つまり、設定キースイッチ1311aをOFFする設定キーシリンダの回転位置)へ戻すように反時計方向へ向かって60度回転操作してOFF操作し、さらに反時計方向へ向かって60度回転操作して)第2のON操作することにより設定キースイッチ1311aを決定キーONとする。この決定キーONの信号が設定変更基板1311から主制御基板1310の主制御MPU1310aへ入力される。これにより、主制御MPU1310aは、設定変更して決定した設定値を主制御MPU1310aに内蔵されているRAMの特定領域に格納する。
なお、設定キーシリンダを反時計方向へ向かって120度回動操作して(つまり、設定キースイッチ1311aを設定キーONした設定キーシリンダの回転位置から元の位置である初期位置(つまり、設定キースイッチ1311aをOFFする設定キーシリンダの回転位置)へ戻したときに決定キーのONの信号を設定変更基板1311から主制御基板1310の主制御MPU1310aへ入力するようにしてもよく、この場合には設定切替ボタン1311bの押圧操作部を押圧操作して設定値を設定表示器1310gに表示させた後、設定キースイッチ1311aをOFFするだけで設定値を決定してそのまま設定キーを設定キーシリンダから抜くことができるようになり、作業性が向上する。
設定値の設定変更を行う者は、設定キースイッチ1311aを決定キーONした設定キーシリンダの回転位置から元の位置(つまり、設定キースイッチ1311aをOFFする設定キーシリンダの回転位置)へ戻すように設定キーシリンダが時計方向へ向かって60度回転操作してOFF操作することにより設定キースイッチ1311aをOFFとする。この設定キーOFFの信号が設定変更基板1311から主制御基板1310の主制御MPU1310aへ入力される。これにより、主制御MPU1310aは、設定表示器1310gに対して設定値を表示する状態から非表示する状態へ切り替え、設定変更許可ランプ1311cを点灯する状態から消灯する状態へ切り替える。
設定値の設定変更を行う者は、設定キースイッチ1311aの設定キーシリンダの差し込み口から設定キーを抜き取り、外枠2に対して本体枠4を閉鎖する作業を行い、設定値の設定変更の作業を完了する。
現在設定されている設定値の確認表示を行う場合には、パチンコ機1の電源投入時や停電(瞬間的に停電が発生する瞬停)後の電力回復された復電後において、外枠2に対して本体枠4が開放され、かつ、設定キースイッチ1311aの設定キーシリンダの差し込み口に設定キーが差し込まれ、設定キーシリンダが時計方向へ向かって60度回動操作されて第1のON操作されることで設定キースイッチ1311aが設定キーONされているという「予め定めた設定値表示許可条件」が成立する必要がある。つまり、実際に現在設定されている設定値の確認表示を行う者は、まずパチンコ機1が電源投入されている状態(停電や瞬停が発生して電力が回復した状態)を確認してから、外枠2に対して本体枠4を開放する作業を行い、続いて設定キースイッチ1311aの設定キーシリンダの差し込み口に設定キーを差し込んで時計方向へ向かって60度回動操作して第1のON操作することにより設定キースイッチ1311aを設定キーONすることとなる。
現在設定されている設定値の確認表示を行う者は、まずパチンコ機1が電源投入されている状態(停電や瞬停が発生して電力が回復した状態)を確認してから、外枠2に対して本体枠4を開放する作業を行い、続いて設定キースイッチ1311aの設定キーシリンダの差し込み口に設定キーを差し込んで時計方向へ向かって60度回動操作して第1のON操作することにより設定キースイッチ1311aを設定キーONする。この設定キーONの信号が設定変更基板1311から主制御基板1310の主制御MPU1310aへ入力される。主制御MPU1310aは、その内蔵されているRAMの特定領域に格納されている現状の設定値(設定キースイッチ1311aの設定キーシリンダが第1のON操作された時点における設定値1〜設定値6のうち設定されている値)を設定表示器1310gに表示する。このとき、設定変更許可ランプ1311cを消灯した状態が維持され、また現在設定されている設定値の確認表示を行う者が設定切替ボタン1311bの押圧操作部を押圧操作しても、この押圧操作に対応して設定値が全く変更されないし、設定表示器1310gに表示された内容も変更されない。
現在設定されている設定値の確認表示を行う者は、現在設定されている設定値の確認を完了すると、設定キースイッチ1311aを設定キーONした設定キーシリンダの回転位置から元の位置(つまり、設定キースイッチ1311aをOFFする設定キーシリンダの回転位置)へ戻すように反時計方向へ向かって60度回転操作してOFF操作する。この設定キーOFFの信号が設定変更基板1311から主制御基板1310の主制御MPU1310aへ入力される。
主制御MPU1310aは、設定表示器1310gに対して設定値を表示する状態から非表示する状態へ切り替える。
現在設定されている設定値の確認表示を行う者は、設定キースイッチ1311aの設定キーシリンダの差し込み口から設定キーを抜き取り、外枠2に対して本体枠4を閉鎖する作業を行い、現在設定されている設定値の確認表示の作業を完了する。
なお、予め定めた設定値変更許可条件は、上述したように、予め定めた設定値変更許可条件は、パチンコ機1の電源投入時や停電(瞬間的に停電が発生する瞬停)後の電力回復時における復電時において、外枠2に対して本体枠4が開放され、かつ、設定キースイッチ1311aの設定キーシリンダの差し込み口に設定キーが差し込まれ、設定キーシリンダが時計方向へ向かって60度回動操作されて第1のON操作されることで設定キーON操作されていることが必要であるのに対して、予め定めた設定値表示許可条件は、上述したように、パチンコ機1の電源投入時や停電(瞬間的に停電が発生する瞬停)後の電力回復された復電後において、外枠2に対して本体枠4が開放され、かつ、設定キースイッチ1311aの設定キーシリンダの差し込み口に設定キーが差し込まれ、設定キーシリンダが時計方向へ向かって60度回動操作されて第1のON操作されることで設定キーON操作されていることが必要である。このように、予め定めた設定値変更許可条件と予め定めた設定値表示許可条件とは、外枠2に対して本体枠4が開放され、かつ、設定キースイッチ1311aの設定キーシリンダの差し込み口に設定キーが差し込まれ、設定キーシリンダが時計方向へ向かって60度回動操作されて第1のON操作されることで設定キーON操作されているという点で共通する要件があり、予め定めた設定値変更許可条件には「復電時」を要件とするのに対して、予め定めた設定値表示許可条件には「復電後」を要件とする点で相違する。
ここで、設定値について簡単に説明すると、「設定値」とは、大当りか否かを抽選判定するための確率や小当りか否かを抽選判定するための確率のほかに、確変時から通常時へ移行する際に抽選判定するための確率、遊技者にとって有利となる領域への振分け率等を変更することができるものであり、遊技者にとって有利となる(つまり、遊技者が獲得することができる遊技球Bの球数を増やすことができる)確率(有利度合い)が予め設定されているものである。本実施形態では、設定値として、設定値1、設定値2、設定値3、設定値4、設定値5、及び設定値6が予め用意されており、設定値1から設定値6へ向かって遊技者にとって有利となる確率(有利度合い)が予め設定されている。主制御基板1310の主制御MPU1310aは、設定値と対応付けた各種抽選判定で用いられる各種テーブル(例えば、大当りに当選したことを示す大当り判定値の割合が規定される大当り判定テーブル、大当り図柄の決定の判定値の割合が規定される大当り図柄決定テーブル、小当りに当選したことを示す小当り判定値の割合が規定される小当り判定テーブル、小当り図柄の決定の判定値の割合が規定される小当り図柄決定テーブル、確変時から通常時への移行決定の判定値の割合が規定される通常時移行判定テーブル等)を選択したり、設定値と対応付けた各種振分け率で用いられる各種テーブル(例えば、振分ける時間が規定される振分けテーブル、モータやソレノイド等の電気的駆動源の駆動を管理するブロック等)を選択したりする。設定値と対応付けた各種抽選判定で用いられる各種テーブルには、各種判定値には所定の割合で割り振られている。なお、各種抽選判定で用いられる各種テーブルは、相互に少なくとも一部の値が異なるように設定され、各種振分け率で用いられる各種テーブルは、相互に少なくとも一部の値が異なるように設定されているものもあれば、一の電気的駆動源の駆動を管理するブロックに対応するテーブルと他の電気的駆動源の駆動を管理するブロックに対応するテーブルとの関係性に基づいて値が異なるように設定されているものもある。また、上述した設定値としては、設定値1から設定値6までに亘る範囲の6つの設定値(整数)としていたが、これと比べて少ない範囲のものでもあってもよいし、多い範囲のものであってもよい。例えば、設定値1〜設定値4までに亘る範囲の4つの設定値(整数)としてもよいし、設定値1〜設定値8までに亘る範囲の8つの設定値(整数)としてもよい。
設定表示器1310gは、上述したように、設定値の表示を行うほかに、主制御MPU1310aが復電時に自身に内蔵されているRAMの内容をチェックして異常があるか否かを判定して異常があると判定した場合、電源遮断時に主制御側電源断時処理が正常に終了していない場合には、自身に内蔵されているRAMに格納されている内容に異常がある(又は信用することができないものである)として、その旨を伝えるエラー表示を行う。本実施形態では、主制御MPU1310aがエラー表示として英字Eを設定表示器1310gに表示するようになっている。
次に、ベースモニタ1310hについて簡単に説明すると、ベースモニタ1310hは、遊技領域5aに発射された遊技球Bのうち、遊技盤5に区画形成される遊技領域5aに設けられるアウト口1008により回収された遊技球Bの球数が表示されるものである。遊技領域5aに発射された遊技球Bのうち、アウト口1008により回収された遊技球Bは、アウトセンサ664(図173等を参照)で検出され、この検出信号がパネル中継基板1710を介して主制御MPU1310aへ入力される。
主制御MPU1310aは、アウト口1008により回収された遊技球Bの球数を計数し、計数結果(総数)を、その内蔵されているRAMの特定領域に格納するとともに、ベースモニタ1310hに表示するようになっている。
なお、上述した実施形態では、設定キースイッチ1311aを設定キーONした設定キーシリンダの回転位置から元の位置である初期位置(つまり、設定キースイッチ1311aをOFFする設定キーシリンダの回転位置)へ戻すように反時計方向へ向かって60度回転操作してOFF操作し、さらに反時計方向へ向かって60度回転操作して)第2のON操作することにより設定キースイッチ1311aを決定キーONとすることができ、この決定キーONの信号が設定変更基板1311から主制御基板1310の主制御MPU1310aへ入力されるようになっていたが、この設定キースイッチ1311aを初期位置から設定キースイッチ1311aを設定キーONした設定キーシリンダの回転位置までに亘る範囲のみ回動操作することができる設定キースイッチ1311a’としてもよい。この場合、設定キースイッチ1311a’を設定キーONした設定キーシリンダの回転位置から元の位置である初期位置(つまり、設定キースイッチ1311aをOFFする設定キーシリンダの回転位置)へ戻すように反時計方向へ向かって60度回転操作してOFF操作することにより設定キースイッチ1311a’を決定キーONとすることができ、この決定キーONの信号が設定変更基板1311から主制御基板1310の主制御MPU1310aへ入力されるようにしてもよい(設定キースイッチ1311a’の態様を「決定キーの変形例(1)」と記載する場合がある)。
また、上述した実施形態では、設定キースイッチ1311aを設定キーONした設定キーシリンダの回転位置から元の位置である初期位置(つまり、設定キースイッチ1311aをOFFする設定キーシリンダの回転位置)へ戻すように反時計方向へ向かって60度回転操作してOFF操作し、さらに反時計方向へ向かって60度回転操作して)第2のON操作することにより設定キースイッチ1311aを決定キーONとすることができ、この決定キーONの信号が設定変更基板1311から主制御基板1310の主制御MPU1310aへ入力されるようになっていたが、これに代えて、設定変更基板1311に押圧操作部を有する決定キーボタンを設けてもよい。この場合、決定キーボタンの押圧操作部は、決定キーボタンと対応する主制御基板ボックス1320のカバー体に形成される開口部を介して露出され、決定キーボタンの押圧操作部と、これに対応する開口部と、に形成される「すき間」から針金などを侵入して設定変更基板1311及び主制御基板1310を改変することができないように、開口部に対して針金侵入防止部がカバー体に成型される構造となる。決定キーボタンの押圧操作部が押圧操作されると、この操作信号が設定変更基板1311から主制御基板1310の主制御MPU1310aへ入力される。主制御MPU1310aは、決定キーボタンからの検出信号に基づいて決定キーボタンの押圧操作部が押圧操作されているときには決定キーONであると判定することができる一方、決定キーボタンの押圧操作部が押圧操作されていないときには決定キーONでないと判定することができる。
なお、設定変更基板1311に決定キーボタンを配置する位置は、設定キースイッチ1311aの近傍であってもよし、設定切替ボタン1311bの近傍であってもよい。主制御基板ボックス1320のカバー体には、決定キーボタンと設定切替ボタン1311bとが混同されないように決定キーボタンと設定切替ボタン1311bとにそれぞれ対応する位置に、各ボタンの名称が印刷されたシールが貼られている(このシールに替えてカバー体に各ボタンの名称が成型されていてもよい)。また、決定キーボタンと設定切替ボタン1311bとが混同されないように、決定キーボタンと設定切替ボタン1311bとのうちいずれか一方の押圧操作部を覆うカバー付きのボタン(押圧操作部を押圧操作するためにカバーを開放する必要がある。)を採用してもよいし、押圧操作部の色を異なるものを採用してもよいし、決定キーボタンと設定切替ボタン1311bとの外形の形状又は押圧操作部の形状が異なるものを採用してもよいし、決定キーボタンとして押圧操作部を有するものでない他の種類のスイッチを採用してもよい。決定キーボタンとして押圧操作部を有するものでない他の種類のスイッチとしては、例えば、レバーを有するトグルスイッチ、スライド部を有するスライドスイッチ、回転操作部を有するロータリースイッチ、ロッカスイッチ、タッチスイッチ等の各種スイッチを挙げることができる。また、設定変更基板1311に決定キーボタンと設定切替ボタン1311bとを設ける場合には、不正な改変を防止するために、決定キーボタンへの配線パターンと設定切替ボタン1311bへの配線パターンとの引き回しとして設定変更基板1311において相互に近づけないように(相互に離間して)形成されるとともに、設定変更基板1311のコネクタSMCNの端子(主制御基板1310のコネクタMSCNの端子)への接続も離間して形成され、主制御基板1310においても、決定キーボタンからの検出信号が伝送される配線パターンと設定切替ボタン1311bからの検出信号が伝送される配線パターンとの引き回しも相互に近づけないように(相互に離間して)形成されている。また、設定変更基板1311に決定キーボタンを設ける場合には、設定キースイッチ1311aを初期位置から設定キースイッチ1311aを設定キーONした設定キーシリンダの回転位置までに亘る範囲のみ回動操作することができる設定キースイッチ1311a’としてもよい(決定キーボタンの態様(設定キースイッチ1311a’の態様を含めてもよい。)を「決定キーの変形例(2)」と記載する場合がある)。
また、上述した実施形態では、設定キースイッチ1311aを設定キーONした設定キーシリンダの回転位置から元の位置である初期位置(つまり、設定キースイッチ1311aをOFFする設定キーシリンダの回転位置)へ戻すように反時計方向へ向かって60度回転操作してOFF操作し、さらに反時計方向へ向かって60度回転操作して)第2のON操作することにより設定キースイッチ1311aを決定キーONとすることができ、この決定キーONの信号が設定変更基板1311から主制御基板1310の主制御MPU1310aへ入力されるようになっていたが、これに代えて、ハンドルユニット180おける、ハンドル195に手のひらや指が触れているか否かを検出するハンドルタッチセンサ192からの検出信号、及び遊技者の意志によって遊技球Bの打ち出しを強制的に停止するか否かを検出する単発ボタン操作センサ194からの検出信号が、払出制御基板633において分岐されて払出制御基板633を介して、主制御基板1310の主制御MPU1310aへ入力され、これらの検出信号に基づいて決定キーONの有無を判定してもよい。この場合、主制御MPU1310aは、ハンドルタッチセンサ192からの検出信号に基づいてハンドル195に手のひらや指が触れているときには決定キーONであると判定することができる一方、ハンドル195に手のひらや指が触れていないときには決定キーONでないと判定することができるし、及び/又は、単発ボタン操作センサ194からの検出信号に基づいて遊技球Bの打ち出しを強制的に停止しているときには決定キーONであると判定することができる一方、遊技球Bの打ち出しを強制的に停止していないときには決定キーONでないと判定することができる(ハンドルタッチセンサの態様(単発ボタン操作センサの態様を含めてもよい。)を「決定キーの変形例(3)」と記載する場合がある)。
また、上述した実施形態では、設定キースイッチ1311aを設定キーONした設定キーシリンダの回転位置から元の位置である初期位置(つまり、設定キースイッチ1311aをOFFする設定キーシリンダの回転位置)へ戻すように反時計方向へ向かって60度回転操作してOFF操作し、さらに反時計方向へ向かって60度回転操作して)第2のON操作することにより設定キースイッチ1311aを決定キーONとすることができ、この決定キーONの信号が設定変更基板1311から主制御基板1310の主制御MPU1310aへ入力されるようになっていたが、これに代えて、後述する払出制御基板633の発射制御部633bに備える発射タイミング制御回路から発射基準パルスが払出制御基板633において分岐されて払出制御基板633を介して、主制御基板1310の主制御MPU1310aへ入力され、これらの発射基準パルスに基づいて決定キーONの有無を判定してもよい。発射基準パルスは、1分当たり100個の遊技球Bが遊技領域5aに向かって打ち出すことができる基準パルスであり、発振回路からのクロック信号に基づいて生成されるものである。この場合、主制御MPU1310aは、払出制御基板633からの発射基準パルスが入力されると、決定キーONであると判定することができる一方、発射基準パルスが入力されないと、決定キーONでないと判定することができる(発射基準パルスの態様を「決定キーの変形例(4)」と記載する場合がある)。
また、上述した実施形態では、設定キースイッチ1311aを設定キーONした設定キーシリンダの回転位置から元の位置である初期位置(つまり、設定キースイッチ1311aをOFFする設定キーシリンダの回転位置)へ戻すように反時計方向へ向かって60度回転操作してOFF操作し、さらに反時計方向へ向かって60度回転操作して)第2のON操作することにより設定キースイッチ1311aを決定キーONとすることができ、この決定キーONの信号が設定変更基板1311から主制御基板1310の主制御MPU1310aへ入力されるようになっていたが、パチンコ機1の対面に着座する遊技者の動作を検出することができる測距センサが遊技盤5に設けられ、この測距センサからの検出信号が中継基板を介して周辺制御基板1510へ入力されている場合には、この測距センサからの検出信号が中継基板において分岐されて中継基板を介して主制御基板1310の主制御MPU1310aへ入力され、この検出信号に基づいて決定キーONの有無を判定してもよい。測距センサは、発光部が発した光が扉枠3におけるガラスユニット160の透明なガラス板162を通過して、予め定めた距離寸法内において、遊技者の腕又は手等に反射し、この反射した光が再び透明なガラス板162を通過して受光部で受光されることにより遊技者の動作を検出することができるものである。この場合、主制御MPU1310aは、測距センサからの検出信号が中継基板を介して入力されると、この検出信号に基づいて動作の有無を判定し、動作があると判定したときには決定キーONであると判定することができる一方、動作がないと判定したときには決定キーONでないと判定することができる(測距センサの態様を「決定キーの変形例(5)」と記載する場合がある)。
また、上述した実施形態では、設定キーシリンダが初期位置から時計方向へ向かって60度回動操作されて第1のON操作されることにより設定キースイッチ1311aを設定キーONとすることができ、この設定キーONの信号が設定変更基板1311から主制御基板1310の主制御MPU1310aへ入力され、また、設定キーシリンダが初期位置から反時計方向へ向かって60度回転操作されて第2のON操作されることにより設定キースイッチ1311aを決定キーONとすることができ、この決定キーONの信号が設定変更基板1311から主制御基板1310の主制御MPU1310aへ入力され、また、設定キースイッチ1311aを設定キーONした設定キーシリンダの回転位置から元の位置である初期位置(つまり、設定キースイッチ1311aをOFFする設定キーシリンダの回転位置)へ戻すように設定キーシリンダが反時計方向へ向かって60度回転操作されてOFF操作されることにより設定キースイッチ1311aをOFFとすることができるとともに、設定キースイッチ1311aを決定キーONした設定キーシリンダの回転位置から元の位置である初期位置(つまり、設定キースイッチ1311aをOFFする設定キーシリンダの回転位置)へ戻すように設定キーシリンダが時計方向へ向かって60度回転操作されてOFF操作されることにより設定キースイッチ1311aをOFFとすることができ、このOFFの信号が設定変更基板1311から主制御基板1310の主制御MPU1310aへ入力されるようになっていたが、設定キーON、決定キーON、及びOFFを伝える情報を、シリアル情報として、外部へシリアル出力することができるシリアル出力回路を、設定キースイッチ1311aに設けてもよい。これにより、設定キースイッチ1311aからの信号に対してセキュリティーを向上することができる。このシリアル出力回路が設けられる設定キースイッチ1311aは、設定変更基板1311に備えていたが、これに代えて、主制御基板1310に備えていてもよいし、払出制御基板633に備えていてもよい。このシリアル出力回路からシリアル出力されるシリアル情報が設定変更基板1311から主制御基板1310の主制御MPU1310aへ入力されると、主制御MPU1310aは、受信したシリアル情報から設定キーON、決定キーON、及びOFFのうち、いずれを伝えるものであるかを判別することができる(シリアル回路を有する設定キースイッチ1311aの態様を「決定キーの変形例(6)」と記載する場合がある)。
また、上述した実施形態では、設定キーシリンダが初期位置から時計方向へ向かって60度回動操作されて第1のON操作されることにより設定キースイッチ1311aを設定キーONとすることができ、この設定キーONの信号が設定変更基板1311から主制御基板1310の主制御MPU1310aへ入力され、また、設定キーシリンダが初期位置から反時計方向へ向かって60度回転操作されて第2のON操作されることにより設定キースイッチ1311aを決定キーONとすることができ、この決定キーONの信号が設定変更基板1311から主制御基板1310の主制御MPU1310aへ入力され、また、設定キースイッチ1311aを設定キーONした設定キーシリンダの回転位置から元の位置である初期位置(つまり、設定キースイッチ1311aをOFFする設定キーシリンダの回転位置)へ戻すように設定キーシリンダが反時計方向へ向かって60度回転操作されてOFF操作されることにより設定キースイッチ1311aをOFFとすることができるとともに、設定キースイッチ1311aを決定キーONした設定キーシリンダの回転位置から元の位置である初期位置(つまり、設定キースイッチ1311aをOFFする設定キーシリンダの回転位置)へ戻すように設定キーシリンダが時計方向へ向かって60度回転操作されてOFF操作されることにより設定キースイッチ1311aをOFFとすることができ、このOFFの信号が設定変更基板1311から主制御基板1310の主制御MPU1310aへ入力されるようになっていたが、設定キーON、決定キーON、及びOFFを伝える情報を、パルス信号として、外部へ出力することができるパルス出力回路を、設定キースイッチ1311aに設けてもよい。これにより、設定キースイッチ1311aからの信号に対してセキュリティーを向上することができる。このパルス出力回路が設けられる設定キースイッチ1311aは、設定変更基板1311に備えていたが、これに代えて、主制御基板1310に備えていてもよいし、払出制御基板633に備えていてもよい。このパルス出力回路から出力されるパルス信号は、例えば、設定キーONを伝える情報である場合にはパルス幅が1msに設定され、決定キーONを伝える情報である場合にはパルス幅が3msに設定され、OFFを伝える情報である場合にはパルス幅が5msに設定される。このパルス出力回路から出力されるパルス信号は、設定変更基板1311から主制御基板1310の主制御MPU1310aへ入力されると、主制御MPU1310aは、入力されたパルス信号から設定キーON、決定キーON、及びOFFのうち、いずれを伝える情報であるかを判別することができる(パルス出力回路を有する設定キースイッチ1311aの態様を「決定キーの変形例(7)」と記載する場合がある)。
また、上述した実施形態では、設定キーシリンダが初期位置から時計方向へ向かって60度回動操作されて第1のON操作されることにより設定キースイッチ1311aを設定キーONとすることができ、この設定キーONの信号が設定変更基板1311から主制御基板1310の主制御MPU1310aへ入力され、また、設定キーシリンダが初期位置から反時計方向へ向かって60度回転操作されて第2のON操作されることにより設定キースイッチ1311aを決定キーONとすることができ、この決定キーONの信号が設定変更基板1311から主制御基板1310の主制御MPU1310aへ入力され、また、設定キースイッチ1311aを設定キーONした設定キーシリンダの回転位置から元の位置である初期位置(つまり、設定キースイッチ1311aをOFFする設定キーシリンダの回転位置)へ戻すように設定キーシリンダが反時計方向へ向かって60度回転操作されてOFF操作されることにより設定キースイッチ1311aをOFFとすることができるとともに、設定キースイッチ1311aを決定キーONした設定キーシリンダの回転位置から元の位置である初期位置(つまり、設定キースイッチ1311aをOFFする設定キーシリンダの回転位置)へ戻すように設定キーシリンダが時計方向へ向かって60度回転操作されてOFF操作されることにより設定キースイッチ1311aをOFFとすることができ、このOFFの信号が設定変更基板1311から主制御基板1310の主制御MPU1310aへ入力されるようになっていたが、設定キーONの信号の電圧レベル、決定キーONの信号の電圧レベル、及びOFFの信号の電圧レベルを、設定変更基板1311から主制御基板1310までに亘る基板間において、中間電位(例えば、ゼロVから5Vまでのうち、2Vから3Vまでの電位)を用い、主制御基板1310においてコンパレータ回路を設けて、コンパレータ回路による比較結果が主制御MPU1310aへ入力されることで、主制御MPU1310aが設定キーONの信号のON/OFF、決定キーONの信号のON/OFF、及びOFFの信号のON/OFFを判定してもよい。これにより、設定キースイッチ1311aからの信号に対してセキュリティーを向上することができる(中間電位を用いる設定キースイッチの態様を「決定キーの変形例(8)」と記載する場合がある)。
また、上述した実施形態では、設定キースイッチ1311aを設定キーONした設定キーシリンダの回転位置から元の位置である初期位置(つまり、設定キースイッチ1311aをOFFする設定キーシリンダの回転位置)へ戻すように反時計方向へ向かって60度回転操作してOFF操作し、さらに反時計方向へ向かって60度回転操作して)第2のON操作することにより設定キースイッチ1311aを決定キーONとすることができ、この決定キーONの信号が設定変更基板1311から主制御基板1310の主制御MPU1310aへ入力されるようになっていたが、これに代えて、払出制御基板633に押圧操作部を有する決定キーボタンを設けてもよい。この場合、決定キーボタンの押圧操作部は、決定キーボタンと対応する払出制御基板ボックス632のカバー体に形成される開口部を介して露出され、決定キーボタンの押圧操作部と、これに対応する開口部と、に形成される「すき間」から針金などを侵入して払出制御基板633を改変することができないように、開口部に対して針金侵入防止部がカバー体に成型される構造となる。決定キーボタンの押圧操作部が押圧操作されると、この操作信号が払出制御基板633から主制御基板1310の主制御MPU1310aへ入力される。主制御MPU1310aは、決定キーボタンからの検出信号に基づいて決定キーボタンの押圧操作部が押圧操作されているときには決定キーONであると判定することができる一方、決定キーボタンの押圧操作部が押圧操作されていないときには決定キーONでないと判定することができる。
なお、払出制御基板633に決定キーボタンを配置する位置は、後述する押圧操作部を有するエラー解除スイッチの近傍であってもよい。払出制御基板633のカバー体には、決定キーボタンとエラー解除スイッチとが混同されないように決定キーボタンとエラー解除スイッチとにそれぞれ対応する位置に、各ボタンの名称が印刷されたシールが貼られている(このシールに替えてカバー体に各ボタンの名称が成型されていてもよい)。また、決定キーボタンとエラー解除スイッチとが混同されないように、決定キーボタンとエラー解除スイッチとのうちいずれか一方の押圧操作部を覆うカバー付きのボタン(押圧操作部を押圧操作するためにカバーを開放する必要がある。)を採用してもよいし、押圧操作部の色を異なるものを採用してもよいし、決定キーボタンとエラー解除スイッチとの外形の形状又は押圧操作部の形状が異なるものを採用してもよいし、決定キーボタンとして押圧操作部を有するものでない他の種類のスイッチを採用してもよい。決定キーボタンとして押圧操作部を有するものでない他の種類のスイッチとしては、例えば、レバーを有するトグルスイッチ、スライド部を有するスライドスイッチ、回転操作部を有するロータリースイッチ、ロッカスイッチ、タッチスイッチ等の各種スイッチを挙げることができる。また、払出制御基板633に決定キーボタンとエラー解除スイッチとを設ける場合には、不正な改変を防止するために、決定キーボタンへの配線パターンとエラー解除スイッチへの配線パターンとの引き回しとして払出制御基板633において相互に近づけないように(相互に離間して)形成されるとともに、払出制御基板633のコネクタの端子(主制御基板1310のコネクタの端子)への接続も離間して形成され、主制御基板1310においても、決定キーボタンからの検出信号が伝送される配線パターンとエラー解除スイッチからの検出信号が伝送される配線パターンとの引き回しも相互に近づけないように(相互に離間して)形成されている。また、払出制御基板633に決定キーボタンを設ける場合には、設定キースイッチ1311aを初期位置から設定キースイッチ1311aを設定キーONした設定キーシリンダの回転位置までに亘る範囲のみ回動操作することができる設定キースイッチ1311a’としてもよい(決定キーボタンの態様(設定キースイッチ1311a’の態様を含めてもよい。)を「決定キーの変形例(9)」と記載する場合がある)。
また、上述した実施形態では、設定キースイッチ1311aを設定キーONした設定キーシリンダの回転位置から元の位置である初期位置(つまり、設定キースイッチ1311aをOFFする設定キーシリンダの回転位置)へ戻すように反時計方向へ向かって60度回転操作してOFF操作し、さらに反時計方向へ向かって60度回転操作して)第2のON操作することにより設定キースイッチ1311aを決定キーONとすることができ、この決定キーONの信号が設定変更基板1311から主制御基板1310の主制御MPU1310aへ入力されるようになっていたが、これに代えて、払出制御基板633に押圧操作部を有するエラー解除スイッチからの信号が、払出制御基板633において分岐されて払出制御基板633を介して、主制御基板1310の主制御MPU1310aへ入力され、この信号に基づいて決定キーONの有無を判定してもよい。エラー解除スイッチは、上述したように、エラーLED表示器に表示されているエラーを解除するためのものであり、復電後においてパチンコ機1のシステムが起動完了し(各種制御基板の電源時投入時処理を完了して割り込み処理を行っている状態となり)、パチンコ機1の状態としてエラーが発生していない場合には、エラー解除スイッチの押圧操作部を操作することが全くない。そこで、主制御MPU1310aは、エラー解除スイッチからの信号に基づいてエラー解除スイッチの押圧操作部が操作されているときには決定キーONであると判定することができる一方、エラー解除スイッチからの信号に基づいてエラー解除スイッチの押圧操作部が操作されていないときには決定キーONでないと判定することができる。これにより、決定キーONの有無に対してセキュリティーを向上することができる(エラー解除スイッチの態様を「決定キーの変形例(10)」と記載する場合がある)。
また、上述した実施形態では、設定キースイッチ1311aを設定キーONした設定キーシリンダの回転位置から元の位置である初期位置(つまり、設定キースイッチ1311aをOFFする設定キーシリンダの回転位置)へ戻すように反時計方向へ向かって60度回転操作してOFF操作し、さらに反時計方向へ向かって60度回転操作して)第2のON操作することにより設定キースイッチ1311aを決定キーONとすることができ、この決定キーONの信号が設定変更基板1311から主制御基板1310の主制御MPU1310aへ入力されるようになっていたが、これに代えて、払出制御基板633に押圧操作部を有するエラー解除スイッチからの信号の論理を払出制御基板633の払出制御MPUが後述する払出制御部電源投入時処理のポート入力処理において監視してコマンドを作成し、後述する払出制御部電源投入時処理のコマンド送信処理において作成したコマンドを主制御基板1310へ送信し、このコマンドを受信した主制御基板1310の主制御MPU1310aが決定キーONの有無を判定してもよい。エラー解除スイッチは、上述したように、エラーLED表示器に表示されているエラーを解除するためのものであり、復電後においてパチンコ機1のシステムが起動完了し(各種制御基板の電源時投入時処理を完了して割り込み処理を行っている状態となり)、パチンコ機1の状態としてエラーが発生していない場合には、エラー解除スイッチの押圧操作部を操作することが全くない。そこで、主制御MPU1310aは、後述する主制御タイマ割り込み処理における枠コマンド受信処理において、エラー解除スイッチからの信号に基づいて押圧操作部が操作されていると払出制御MPUが判定してその旨を伝えるコマンドを受信したときには決定キーONであると判定することができる一方、エラー解除スイッチからの信号に基づいて押圧操作部が操作されていないと払出制御MPUが判定してその旨を伝えるコマンドを受信したときには決定キーONでないと判定することができる。これにより、決定キーONの有無に対してセキュリティーを向上することができる(エラー解除スイッチの態様2を「決定キーの変形例(11)」と記載する場合がある)。
また、上述した実施形態では、RAMクリアスイッチ1310fが主制御基板1310に備えられ、設定キースイッチ1311aを設定キーONした設定キーシリンダの回転位置から元の位置である初期位置(つまり、設定キースイッチ1311aをOFFする設定キーシリンダの回転位置)へ戻すように反時計方向へ向かって60度回転操作してOFF操作し、さらに反時計方向へ向かって60度回転操作して)第2のON操作することにより設定キースイッチ1311aを決定キーONとすることができ、この決定キーONの信号が設定変更基板1311から主制御基板1310の主制御MPU1310aへ入力されるようになっていたが、これに代えて、RAMクリアスイッチ1310fを払出制御基板633に備えるようにして、RAMクリアスイッチ1310fからの操作信号が払出制御基板633の払出制御MPUへ入力されるとともに、払出制御基板633において分岐されて払出制御基板633を介して主制御基板1310の主制御MPU1310aへ入力され、主制御MPU1310aが入力される操作信号に基づいて決定キーONの有無を判定してもよい。RAMクリアスイッチ1310fは、後述するように、復電時に押圧操作部が操作されている場合(正確には、RAMクリアスイッチ1310fの押圧操作部を押圧操作しながらパチンコ機1の電源投入を行う場合)、設定値を変更決定することができる設定変更を行う場合(主制御MPU1310aが後述する設定変更処理を行った場合)には、主制御MPU1310aが自身に内蔵されているRAMの所定領域(RAMの全領域のうち特定領域を除く領域。)を必ずクリアする。そこで、RAMクリアスイッチ1310fの押圧操作部が押圧操作されながらパチンコ機1の電源投入が行われることで主制御MPU1310aが自身に内蔵されているRAMの所定領域を必ずクリアするため、RAMクリアスイッチ1310fを決定キーとして流用することができ、主制御MPU1310aは、払出制御基板633に備えるRAMクリアスイッチ1310fからの操作信号に基づいてRAMクリアスイッチ1310fの押圧操作部が押圧操作されているときには決定キーONであると判定することができる一方、払出制御基板633に備えるRAMクリアスイッチ1310fからの操作信号に基づいてRAMクリアスイッチ1310fの押圧操作部が押圧操作されていないときには決定キーONでないと判定することができる。これにより、決定キーONの有無に対してセキュリティーを向上することができる。
払出制御基板633に備えるRAMクリアスイッチ1310fの押圧操作部は、RAMクリアスイッチ1310fと対応する払出制御基板ボックス632のカバー体に形成される開口部を介して露出され、RAMクリアスイッチ1310fの押圧操作部と、これに対応する開口部と、に形成される「すき間」から針金などを侵入して払出制御基板633を改変することができないように、開口部に対して針金侵入防止部がカバー体に成型される構造となる。
なお、払出制御基板633にRAMクリアスイッチ1310fを配置する位置は、後述する押圧操作部を有するエラー解除スイッチの近傍であってもよい。払出制御基板633のカバー体には、RAMクリアスイッチ1310fとエラー解除スイッチとが混同されないようにRAMクリアスイッチ1310fとエラー解除スイッチとにそれぞれ対応する位置に、各ボタンの名称が印刷されたシールが貼られている(このシールに替えてカバー体に各ボタンの名称が成型されていてもよい)。また、RAMクリアスイッチ1310fとエラー解除スイッチとが混同されないように、RAMクリアスイッチ1310fとエラー解除スイッチとのうちいずれか一方の押圧操作部を覆うカバー付きのボタン(押圧操作部を押圧操作するためにカバーを開放する必要がある。)を採用してもよいし、押圧操作部の色を異なるものを採用してもよいし、RAMクリアスイッチ1310fとエラー解除スイッチとの外形の形状又は押圧操作部の形状が異なるものを採用してもよいし、RAMクリアスイッチ1310fとして押圧操作部を有するものでない他の種類のスイッチを採用してもよい。RAMクリアスイッチ1310fとして押圧操作部を有するものでない他の種類のスイッチとしては、例えば、レバーを有するトグルスイッチ、スライド部を有するスライドスイッチ、回転操作部を有するロータリースイッチ、ロッカスイッチ、タッチスイッチ等の各種スイッチを挙げることができる。また、払出制御基板633にRAMクリアスイッチ1310fとエラー解除スイッチとを設ける場合には、不正な改変を防止するために、RAMクリアスイッチ1310fへの配線パターンとエラー解除スイッチへの配線パターンとの引き回しとして払出制御基板633において相互に近づけないように(相互に離間して)形成されるとともに、払出制御基板633のコネクタの端子(主制御基板1310のコネクタの端子)への接続も離間して形成され、主制御基板1310においても、RAMクリアスイッチ1310fからの操作信号が伝送される配線パターンとエラー解除スイッチからの検出信号が伝送される配線パターンとの引き回しも相互に近づけないように(相互に離間して)形成されている。また、払出制御基板633にRAMクリアスイッチ1310fを設ける場合には、設定キースイッチ1311aを初期位置から設定キースイッチ1311aを設定キーONした設定キーシリンダの回転位置までに亘る範囲のみ回動操作することができる設定キースイッチ1311a’としてもよい(RAMクリアスイッチの態様(設定キースイッチ1311a’の態様を含めてもよい。)を「決定キーの変形例(12)」と記載する場合がある)。
また、上述した実施形態では、RAMクリアスイッチ1310fが主制御基板1310に備えられ、設定キースイッチ1311aを設定キーONした設定キーシリンダの回転位置から元の位置である初期位置(つまり、設定キースイッチ1311aをOFFする設定キーシリンダの回転位置)へ戻すように反時計方向へ向かって60度回転操作してOFF操作し、さらに反時計方向へ向かって60度回転操作して)第2のON操作することにより設定キースイッチ1311aを決定キーONとすることができ、この決定キーONの信号が設定変更基板1311から主制御基板1310の主制御MPU1310aへ入力されるようになっていたが、これに代えて、RAMクリアスイッチ1310fを払出制御基板633に備えるようにして、RAMクリアスイッチ1310fからの操作信号の論理を払出制御基板633の払出制御MPUが後述する払出制御部電源投入時処理のポート入力処理において監視してコマンドを作成し、後述する払出制御部電源投入時処理のコマンド送信処理において作成したコマンドを主制御基板1310へ送信し、このコマンドを受信した主制御基板1310の主制御MPU1310aが決定キーONの有無を判定してもよい。RAMクリアスイッチ1310fは、後述するように、復電時に押圧操作部が操作されている場合(正確には、RAMクリアスイッチ1310fの押圧操作部を押圧操作しながらパチンコ機1の電源投入を行う場合)、設定値を変更決定することができる設定変更を行う場合(主制御MPU1310aが後述する設定変更処理を行った場合)には、主制御MPU1310aが自身に内蔵されているRAMの所定領域(RAMの全領域のうち特定領域を除く領域。)を必ずクリアする。そこで、RAMクリアスイッチ1310fの押圧操作部が押圧操作されながらパチンコ機1の電源投入が行われることで主制御MPU1310aが自身に内蔵されているRAMの所定領域を必ずクリアするため、RAMクリアスイッチ1310fを決定キーとして流用することができ、主制御MPU1310aは、後述する主制御タイマ割り込み処理における枠コマンド受信処理において、払出制御基板633に備えるRAMクリアスイッチ1310fからの操作信号に基づいてRAMクリアスイッチ1310fの押圧操作部が操作されていると払出制御MPUが判定してその旨を伝えるコマンドを受信したときには決定キーONであると判定することができる一方、払出制御基板633に備えるRAMクリアスイッチ1310fからの操作信号に基づいてRAMクリアスイッチ1310fの押圧操作部が操作されていないと払出制御MPUが判定してその旨を伝えるコマンドを受信したときには決定キーONでないと判定することができる。これにより、決定キーONの有無に対してセキュリティーを向上することができる(RAMクリアスイッチの態様2(設定キースイッチ1311a’の態様を含めてもよい。)を「決定キーの変形例(13)」と記載する場合がある)。
また、上述した実施形態では、アウト口左センサ3032及びアウト口右センサ3033がパネル中継基板1710を介して主制御基板1310に入力され、設定キースイッチ1311aを設定キーONした設定キーシリンダの回転位置から元の位置である初期位置(つまり、設定キースイッチ1311aをOFFする設定キーシリンダの回転位置)へ戻すように反時計方向へ向かって60度回転操作してOFF操作し、さらに反時計方向へ向かって60度回転操作して)第2のON操作することにより設定キースイッチ1311aを決定キーONとすることができ、この決定キーONの信号が設定変更基板1311から主制御基板1310の主制御MPU1310aへ入力されるようになっていたが、これに代えて、アウト口左センサ3032及びアウト口右センサ3033が払出制御基板633を介して(経由して)、主制御基板1310の主制御MPU1310aへ入力され、主制御MPU1310aが入力されるアウト口左センサ3032及びアウト口右センサ3033からの検出信号に基づいて決定キーONの有無を判定してもよい。遊技盤5に区画形成される遊技領域5aに発射された遊技球Bは、上述したように、この遊技領域5aに設けられるアウト口1008により回収される。このアウト口1008により回収された遊技球Bは、上述したように、アウト口左センサ3032又はアウト口右センサ3033で検出される。そこで、主制御MPU1310aは、扉枠開放スイッチからの検出信号に基づいて、本体枠4に対して扉枠3が開放されている場合であって、かつ、アウト口左センサ3032又はアウト口右センサ3033からの検出信号に基づいて、アウト口1008が遊技球Bを回収したときには決定キーONであると判定することができる。一方、本体枠4に対して扉枠3が開放されていない(つまり閉鎖されている)場合、及び/又は、アウト口左センサ3032又はアウト口右センサ3033との検出信号に基づいて、いずれもアウト口1008が遊技球Bを回収していないときには決定キーONでないと判定することができる。この場合、設定キースイッチ1311aを初期位置から設定キースイッチ1311aを設定キーONした設定キーシリンダの回転位置までに亘る範囲のみ回動操作することができる設定キースイッチ1311a’としてもよい(アウト口スイッチの態様(設定キースイッチ1311a’の態様を含めてもよい。)を「決定キーの変形例(14)」と記載する場合がある)。なお、この場合、設定値の設定変更を行う者は、決定キーONとするために、本体枠4に対して扉枠3を開放して、遊技球Bをアウト口1008へ送り込む必要がある。
また、上述した実施形態では、アウト口左センサ3032及びアウト口右センサ3033がパネル中継基板1710を介して主制御基板1310に入力され、設定キースイッチ1311aを設定キーONした設定キーシリンダの回転位置から元の位置である初期位置(つまり、設定キースイッチ1311aをOFFする設定キーシリンダの回転位置)へ戻すように反時計方向へ向かって60度回転操作してOFF操作し、さらに反時計方向へ向かって60度回転操作して)第2のON操作することにより設定キースイッチ1311aを決定キーONとすることができ、この決定キーONの信号が設定変更基板1311から主制御基板1310の主制御MPU1310aへ入力されるようになっていたが、これに代えて、アウト口左センサ3032及びアウト口右センサ3033からの検出信号の論理を払出制御基板633の払出制御MPUが後述する払出制御部電源投入時処理のポート入力処理において監視してコマンドを作成し、後述する払出制御部電源投入時処理のコマンド送信処理において作成したコマンドを主制御基板1310へ送信し、このコマンドを受信した主制御基板1310の主制御MPU1310aが決定キーONの有無を判定してもよい。遊技盤5に区画形成される遊技領域5aに発射された遊技球Bは、上述したように、この遊技領域5aに設けられるアウト口1008により回収される。このアウト口1008により回収された遊技球Bは、上述したように、アウト口左センサ3032及びアウト口右センサ3033で検出される。そこで、主制御MPU1310aは、後述する主制御タイマ割り込み処理における枠コマンド受信処理において、アウト口左センサ3032又はアウト口右センサ3033からの検出信号に基づいて、アウト口1008により遊技球Bが回収されたと払出制御MPUが判定してその旨を伝えるコマンドを受信したときには決定キーONであると判定することができる一方、アウト口1008により遊技球Bが回収されていないと払出制御MPUが判定してその旨を伝えるコマンドを受信したときには決定キーONでないと判定することができる。この場合、設定キースイッチ1311aを初期位置から設定キースイッチ1311aを設定キーONした設定キーシリンダの回転位置までに亘る範囲のみ回動操作することができる設定キースイッチ1311a’としてもよい(アウト口スイッチの態様2(設定キースイッチ1311a’の態様を含めてもよい。)を「決定キーの変形例(15)」と記載する場合がある)。なお、この場合、設定値の設定変更を行う者は、決定キーONとするために、本体枠4に対して扉枠3を開放して、遊技球Bをアウト口1008へ送り込む必要がある。
また、上述した実施形態では、設定キースイッチ1311aを設定キーONした設定キーシリンダの回転位置から元の位置である初期位置(つまり、設定キースイッチ1311aをOFFする設定キーシリンダの回転位置)へ戻すように反時計方向へ向かって60度回転操作してOFF操作し、さらに反時計方向へ向かって60度回転操作して)第2のON操作することにより設定キースイッチ1311aを決定キーONとすることができ、この決定キーONの信号が設定変更基板1311から主制御基板1310の主制御MPU1310aへ入力されるようになっていたが、これに代えて、満タン検知センサ154、球切検知センサ574、又は払出検知センサ591からの検出信号が払出制御基板633の払出制御MPUへ入力されるとともに、払出制御基板633において分岐されて払出制御基板633を介して主制御基板1310の主制御MPU1310aへ入力され、これらの検出信号に基づいて主制御MPU1310aが決定キーONの有無を判定してもよいし、満タン検知センサ154、球切検知センサ574、又は払出検知センサ591からの検出信号の論理を払出制御基板633の払出制御MPUが後述する払出制御部電源投入時処理のポート入力処理において監視してコマンドを作成し、後述する払出制御部電源投入時処理のコマンド送信処理において作成したコマンドを主制御基板1310へ送信し、このコマンドを受信した主制御基板1310の主制御MPU1310aが決定キーONの有無を判定してもよい。この場合、設定キースイッチ1311aを初期位置から設定キースイッチ1311aを設定キーONした設定キーシリンダの回転位置までに亘る範囲のみ回動操作することができる設定キースイッチ1311a’としてもよい(払出ユニットの態様(設定キースイッチ1311a’の態様を含めてもよい。)を「決定キーの変形例(16)」と記載する場合がある)。
また、上述した実施形態では、設定キースイッチ1311aを設定キーONした設定キーシリンダの回転位置から元の位置である初期位置(つまり、設定キースイッチ1311aをOFFする設定キーシリンダの回転位置)へ戻すように反時計方向へ向かって60度回転操作してOFF操作し、さらに反時計方向へ向かって60度回転操作して)第2のON操作することにより設定キースイッチ1311aを決定キーONとすることができ、この決定キーONの信号が設定変更基板1311から主制御基板1310の主制御MPU1310aへ入力されるようになっていたが、これに代えて、主制御MPU1310aは、本体枠開放スイッチからの検出信号に基づいて、外枠2に対して本体枠4が閉鎖されたときには決定キーONであると判定することができる一方、外枠2に対して本体枠4が開放されたままの状態が維持されているときには決定キーONでないと判定することができる。この場合、設定キースイッチ1311aを初期位置から設定キースイッチ1311aを設定キーONした設定キーシリンダの回転位置までに亘る範囲のみ回動操作することができる設定キースイッチ1311a’としてもよい(本体枠開放スイッチの態様(設定キースイッチ1311a’の態様を含めてもよい。)を「決定キーの変形例(17)」と記載する場合がある)。なお、この場合、設定値の設定変更を行う者は、決定キーONとするために、外枠2に対して本体枠4を閉鎖する必要があり、決定キーONした後に、外枠2に対して本体枠4を再び開放して、設定キースイッチ1311aの設定キーシリンダの差し込み口から設定キーを抜き取り、外枠2に対して本体枠4を再び閉鎖する必要がある。
また、上述した実施形態では、設定キースイッチ1311aを設定キーONした設定キーシリンダの回転位置から元の位置である初期位置(つまり、設定キースイッチ1311aをOFFする設定キーシリンダの回転位置)へ戻すように反時計方向へ向かって60度回転操作してOFF操作し、さらに反時計方向へ向かって60度回転操作して)第2のON操作することにより設定キースイッチ1311aを決定キーONとすることができ、この決定キーONの信号が設定変更基板1311から主制御基板1310の主制御MPU1310aへ入力されるようになっていたが、これに代えて、主制御MPU1310aは、扉枠開放スイッチからの検出信号に基づいて、本体枠4に対して扉枠3が開放されたときには決定キーONであると判定することができる一方、本体枠4に対して扉枠3が閉鎖されたままの状態が維持されているときには決定キーONでないと判定することができる。この場合、設定キースイッチ1311aを初期位置から設定キースイッチ1311aを設定キーONした設定キーシリンダの回転位置までに亘る範囲のみ回動操作することができる設定キースイッチ1311a’としてもよい(扉枠開放スイッチの態様(設定キースイッチ1311a’の態様を含めてもよい。)を「決定キーの変形例(17)」と記載する場合がある)。なお、この場合、設定値の設定変更を行う者は、決定キーONとするために、本体枠4に対して扉枠3を開放する必要があり、決定キーONした後に、本体枠4に対して扉枠3を再び閉鎖し、設定キースイッチ1311aの設定キーシリンダの差し込み口から設定キーを抜き取り、外枠2に対して本体枠4を閉鎖する必要がある。
また、上述した実施形態では、設定変更基板1311に備える設定キースイッチ1311aを設定キーONした設定キーシリンダの回転位置から元の位置である初期位置(つまり、設定キースイッチ1311aをOFFする設定キーシリンダの回転位置)へ戻すように反時計方向へ向かって60度回転操作してOFF操作し、さらに反時計方向へ向かって60度回転操作して)第2のON操作することにより設定キースイッチ1311aを決定キーONとすることができ、この決定キーONの信号が設定変更基板1311から主制御基板1310の主制御MPU1310aへ入力されるようになっていたが、この設定キースイッチ1311aを主制御基板1310に備えるようにしてもよい(設定キースイッチの態様を「決定キーの変形例(18)」と記載する場合がある)。
また、上述した実施形態では、設定変更基板1311に備える設定キースイッチ1311aを設定キーONした設定キーシリンダの回転位置から元の位置である初期位置(つまり、設定キースイッチ1311aをOFFする設定キーシリンダの回転位置)へ戻すように反時計方向へ向かって60度回転操作してOFF操作し、さらに反時計方向へ向かって60度回転操作して)第2のON操作することにより設定キースイッチ1311aを決定キーONとすることができ、この決定キーONの信号が設定変更基板1311から主制御基板1310の主制御MPU1310aへ入力されるようになっていたが、この設定キースイッチ1311aを主制御基板1310に備えるとともに、設定キースイッチ1311aを設定キーONした設定キーシリンダの回転位置から初期位置へ回動操作されてOFF操作されることにより設定キースイッチ1311aをOFFとすることができ、このOFFの信号が主制御基板1310の主制御MPU1310aへ入力されることで、主制御MPU1310aは、OFFの信号が入力されたときには決定キーONであると判定することができる一方、OFFの信号が入力されていないときには決定キーONでないと判定することができる。この場合、設定キースイッチ1311aを初期位置から設定キースイッチ1311aを設定キーONした設定キーシリンダの回転位置までに亘る範囲のみ回動操作することができる設定キースイッチ1311a’としてもよい(設定キースイッチの態様2(設定キースイッチ1311a’の態様を含めてもよい。)を「決定キーの変形例(19)」と記載する場合がある)。
また、上述した実施形態では、設定キースイッチ1311aを設定キーONした設定キーシリンダの回転位置から元の位置である初期位置(つまり、設定キースイッチ1311aをOFFする設定キーシリンダの回転位置)へ戻すように反時計方向へ向かって60度回転操作してOFF操作し、さらに反時計方向へ向かって60度回転操作して)第2のON操作することにより設定キースイッチ1311aを決定キーONとすることができ、この決定キーONの信号が設定変更基板1311から主制御基板1310の主制御MPU1310aへ入力されるようになっていたが、これに代えて、主制御基板1310に押圧操作部を有する決定キーボタンを設けてもよい。この場合、決定キーボタンの押圧操作部は、決定キーボタンと対応する主制御基板ボックス1320のカバー体に形成される開口部を介して露出され、決定キーボタンの押圧操作部と、これに対応する開口部と、に形成される「すき間」から針金などを侵入して主制御基板1310を改変することができないように、開口部に対して針金侵入防止部がカバー体に成型される構造となる。決定キーボタンの押圧操作部が押圧操作されると、この操作信号が主制御基板1310の主制御MPU1310aへ入力される。主制御MPU1310aは、決定キーボタンからの検出信号に基づいて決定キーボタンの押圧操作部が押圧操作されているときには決定キーONであると判定することができる一方、決定キーボタンの押圧操作部が押圧操作されていないときには決定キーONでないと判定することができる。
なお、主制御基板1310に決定キーボタンを配置する位置は、RAMクリアスイッチ1310fの近傍であってもよい。主制御基板ボックス1320のカバー体には、決定キーボタンとRAMクリアスイッチ1310fとが混同されないように決定キーボタンとRAMクリアスイッチ1310fとにそれぞれ対応する位置に、各ボタンの名称が印刷されたシールが貼られている(このシールに替えてカバー体に各ボタンの名称が成型されていてもよい)。また、決定キーボタンとRAMクリアスイッチ1310fとが混同されないように、決定キーボタンとRAMクリアスイッチ1310fとのうちいずれか一方の押圧操作部を覆うカバー付きのボタン(押圧操作部を押圧操作するためにカバーを開放する必要がある。)を採用してもよいし、押圧操作部の色を異なるものを採用してもよいし、決定キーボタンとRAMクリアスイッチ1310fとの外形の形状又は押圧操作部の形状が異なるものを採用してもよいし、決定キーボタンとして押圧操作部を有するものでない他の種類のスイッチを採用してもよい。決定キーボタンとして押圧操作部を有するものでない他の種類のスイッチとしては、例えば、レバーを有するトグルスイッチ、スライド部を有するスライドスイッチ、回転操作部を有するロータリースイッチ、ロッカスイッチ、タッチスイッチ等の各種スイッチを挙げることができる。また、主制御基板1310に決定キーボタンとRAMクリアスイッチ1310fとを設ける場合には、不正な改変を防止するために、決定キーボタンへの配線パターンとRAMクリアスイッチ1310fへの配線パターンとの引き回しとして主制御基板1310において相互に近づけないように(相互に離間して)形成されている。また、主制御基板1310に決定キーボタンを設ける場合には、設定キースイッチ1311aを初期位置から設定キースイッチ1311aを設定キーONした設定キーシリンダの回転位置までに亘る範囲のみ回動操作することができる設定キースイッチ1311a’としてもよい(決定キーボタンの態様2(設定キースイッチ1311a’の態様を含めてもよい。)を「決定キーの変形例(20)」と記載する場合がある)。
また、上述した実施形態では、設定キースイッチ1311aを設定キーONした設定キーシリンダの回転位置から元の位置である初期位置(つまり、設定キースイッチ1311aをOFFする設定キーシリンダの回転位置)へ戻すように反時計方向へ向かって60度回転操作してOFF操作し、さらに反時計方向へ向かって60度回転操作して)第2のON操作することにより設定キースイッチ1311aを決定キーONとすることができ、この決定キーONの信号が設定変更基板1311から主制御基板1310の主制御MPU1310aへ入力されるようになっていたが、これに代えて、主制御MPU1310aが入力されるRAMクリアスイッチ1310fからの操作信号に基づいて決定キーONの有無を判定してもよい。RAMクリアスイッチ1310fは、後述するように、復電時に押圧操作部が操作されている場合(正確には、RAMクリアスイッチ1310fの押圧操作部を押圧操作しながらパチンコ機1の電源投入を行う場合)、設定値を変更決定することができる設定変更を行う場合(主制御MPU1310aが後述する設定変更処理を行った場合)には、主制御MPU1310aが自身に内蔵されているRAMの所定領域(RAMの全領域のうち特定領域を除く領域。)を必ずクリアする。そこで、RAMクリアスイッチ1310fの押圧操作部が押圧操作されながらパチンコ機1の電源投入が行われることで主制御MPU1310aが自身に内蔵されているRAMの所定領域を必ずクリアするため、RAMクリアスイッチ1310fを決定キーとして流用することができ、主制御MPU1310aは、RAMクリアスイッチ1310fからの操作信号に基づいてRAMクリアスイッチ1310fの押圧操作部が押圧操作されているときには決定キーONであると判定することができる一方、払出制御基板633に備えるRAMクリアスイッチ1310fからの操作信号に基づいてRAMクリアスイッチ1310fの押圧操作部が押圧操作されていないときには決定キーONでないと判定することができる。これにより、決定キーONの有無に対してセキュリティーを向上することができる。この場合、設定キースイッチ1311aを初期位置から設定キースイッチ1311aを設定キーONした設定キーシリンダの回転位置までに亘る範囲のみ回動操作することができる設定キースイッチ1311a’としてもよい(RAMクリアスイッチの態様3(設定キースイッチ1311a’の態様を含めてもよい。)を「決定キーの変形例(21)」と記載する場合がある)。なお、RAMクリアスイッチ1310fの押圧操作部が押圧操作される期間がパチンコ機1の電源投入時と限定されるとともに、RAMクリアスイッチ1310fからの操作信号は、後述するように、払出制御基板633の払出制御MPUに入力されるため、RAMクリアスイッチ1310fが後述するエラー解除スイッチの機能を兼ねるように構成する場合には、払出制御基板633にエラー解除スイッチが不要となる。
また、上述した実施形態では、設定キースイッチ1311aを設定キーONした設定キーシリンダの回転位置から元の位置である初期位置(つまり、設定キースイッチ1311aをOFFする設定キーシリンダの回転位置)へ戻すように反時計方向へ向かって60度回転操作してOFF操作し、さらに反時計方向へ向かって60度回転操作して)第2のON操作することにより設定キースイッチ1311aを決定キーONとすることができ、この決定キーONの信号が設定変更基板1311から主制御基板1310の主制御MPU1310aへ入力されるようになっていたが、これに代えて、遊技盤5に設けられる、普通入賞口2003の普通入賞口センサ2401、各種入賞口の各種センサ(例えば、第二始動口センサ2402、大入賞口センサ2403、役物入賞口センサ2513、一般入賞口センサ3001、第一始動口センサ3002)、本体枠4のアウトセンサ664からの検出信号が入力される主制御MPU1310aがこれらの検出信号に基づいて決定キーONの有無を判定してもよい。この場合、設定キースイッチ1311aを初期位置から設定キースイッチ1311aを設定キーONした設定キーシリンダの回転位置までに亘る範囲のみ回動操作することができる設定キースイッチ1311a’としてもよい(各種センサ等の態様(設定キースイッチ1311a’の態様を含めてもよい。)を「決定キーの変形例(22)」と記載する場合がある)。なお、この場合、設定値の設定変更を行う者は、決定キーONとするために、本体枠4に対して扉枠3を開放して、普通入賞口2003へ遊技球Bを送り込んだり、各種入賞口へ遊技球Bを送り込んだり、アウト口1008へ遊技球Bを送り込んだりする必要がある。
また、上述した実施形態では、設定キースイッチ1311aを設定キーONした設定キーシリンダの回転位置から元の位置である初期位置(つまり、設定キースイッチ1311aをOFFする設定キーシリンダの回転位置)へ戻すように反時計方向へ向かって60度回転操作してOFF操作し、さらに反時計方向へ向かって60度回転操作して)第2のON操作することにより設定キースイッチ1311aを決定キーONとすることができ、この決定キーONの信号が設定変更基板1311から主制御基板1310の主制御MPU1310aへ入力されるようになっていたが、これに代えて、主制御MPU1310aがステッピングモータ、DCモータ、ソレノイド等の電気的駆動源の駆動制御を行って可動体(役物)の作動を制御し、光学式センサ(フォトセンサや測距センサ等)から検出信号に基づいて可動体(役物)の原位置や作動位置等を判定する場合には、この光学式センサからの検出信号に基づいて主制御MPU1310aが決定キーONの有無を判定してもよい。この場合、設定キースイッチ1311aを初期位置から設定キースイッチ1311aを設定キーONした設定キーシリンダの回転位置までに亘る範囲のみ回動操作することができる設定キースイッチ1311a’としてもよい(光学式役物センサの態様(設定キースイッチ1311a’の態様を含めてもよい。)を「決定キーの変形例(23)」と記載する場合がある)。なお、この場合、設定値の設定変更を行う者は、決定キーONとするために、本体枠4に対して扉枠3を開放して、光学式センサが可動体(役物)の原位置や作動位置等を検知するように、可動体(役物)を移動させる必要がある。
また、上述した実施形態では、設定キースイッチ1311aを設定キーONした設定キーシリンダの回転位置から元の位置である初期位置(つまり、設定キースイッチ1311aをOFFする設定キーシリンダの回転位置)へ戻すように反時計方向へ向かって60度回転操作してOFF操作し、さらに反時計方向へ向かって60度回転操作して)第2のON操作することにより設定キースイッチ1311aを決定キーONとすることができ、この決定キーONの信号が設定変更基板1311から主制御基板1310の主制御MPU1310aへ入力されるようになっていたが、これに代えて、遊技領域5a内における不正な磁気を検知する磁気センサ2010からの検出信号が入力される主制御MPU1310aが磁気センサ2010からの検出信号に基づいて決定キーONの有無を判定してもよい。この場合、設定キースイッチ1311aを初期位置から設定キースイッチ1311aを設定キーONした設定キーシリンダの回転位置までに亘る範囲のみ回動操作することができる設定キースイッチ1311a’としてもよい(磁気センサの態様(設定キースイッチ1311a’の態様を含めてもよい。)を「決定キーの変形例(24)」と記載する場合がある)。なお、この場合、設定値の設定変更を行う者は、決定キーONとするために、パチンコ機1の正面から遊技盤5の前面へ向かって磁石を近づける必要がある。
また、上述した実施形態では、設定キースイッチ1311aを設定キーONした設定キーシリンダの回転位置から元の位置である初期位置(つまり、設定キースイッチ1311aをOFFする設定キーシリンダの回転位置)へ戻すように反時計方向へ向かって60度回転操作してOFF操作し、さらに反時計方向へ向かって60度回転操作して)第2のON操作することにより設定キースイッチ1311aを決定キーONとすることができ、この決定キーONの信号が設定変更基板1311から主制御基板1310の主制御MPU1310aへ入力されるようになっていたが、これに代えて、パチンコ機1をゆすったり、叩いたりすることでパチンコ機1に振動を加えて遊技盤5に区画形成される遊技領域5aを流下する遊技球Bの進路を変更して遊技盤5に設けられる各種入賞口やゲート部(ゲート)に入球させる不正行為を検知する振動センサ3003を遊技盤5に設ける場合には、主制御MPU1310aが振動センサ3003からの検出信号に基づいて不正行為の有無を判定するとともに、振動センサ3003からの検出信号に基づいて決定キーONの有無を判定してもよい。この場合、設定キースイッチ1311aを初期位置から設定キースイッチ1311aを設定キーONした設定キーシリンダの回転位置までに亘る範囲のみ回動操作することができる設定キースイッチ1311a’としてもよい(振動センサの態様(設定キースイッチ1311a’の態様を含めてもよい。)を「決定キーの変形例(25)」と記載する場合がある)。なお、この場合、設定値の設定変更を行う者は、決定キーONとするために、パチンコ機1をゆすったり、叩いたりする必要がある。
また、上述した実施形態では、設定キースイッチ1311aを設定キーONした設定キーシリンダの回転位置から元の位置である初期位置(つまり、設定キースイッチ1311aをOFFする設定キーシリンダの回転位置)へ戻すように反時計方向へ向かって60度回転操作してOFF操作し、さらに反時計方向へ向かって60度回転操作して)第2のON操作することにより設定キースイッチ1311aを決定キーONとすることができ、この決定キーONの信号が設定変更基板1311から主制御基板1310の主制御MPU1310aへ入力されるようになっていたが、これに代えて、パチンコ機1に電波を照射して遊技盤5に設けられる各種入賞口の各種センサや払出装置580に設けられる各種センサの誤動作をさせて遊技球Bを不正に獲得する不正行為を検知する電波センサを遊技盤5や払出装置580に設ける場合には、主制御MPU1310aが電波センサからの検出信号に基づいて不正行為の有無を判定するとともに、電波センサからの検出信号に基づいて決定キーONの有無を判定してもよい。この場合、設定キースイッチ1311aを初期位置から設定キースイッチ1311aを設定キーONした設定キーシリンダの回転位置までに亘る範囲のみ回動操作することができる設定キースイッチ1311a’としてもよい(電波センサの態様(設定キースイッチ1311a’の態様を含めてもよい。)を「決定キーの変形例(26)」と記載する場合がある)。なお、この場合、設定値の設定変更を行う者は、決定キーONとするために、パチンコ機1に電波を照射する必要がある。
また、上述した実施形態では、設定キースイッチ1311aを設定キーONした設定キーシリンダの回転位置から元の位置である初期位置(つまり、設定キースイッチ1311aをOFFする設定キーシリンダの回転位置)へ戻すように反時計方向へ向かって60度回転操作してOFF操作し、さらに反時計方向へ向かって60度回転操作して)第2のON操作することにより設定キースイッチ1311aを決定キーONとすることができ、この決定キーONの信号が設定変更基板1311から主制御基板1310の主制御MPU1310aへ入力されるようになっていたが、これに代えて、演出操作部ユニット350の押圧操作部303の押圧操作を検知する押圧検知センサ373からの検出信号、演出操作部ユニット350の接触操作部302の接触を検知する接触検知センサ本体358からの検出信号が周辺制御基板1510へ入力されるとともに、周辺制御基板1510において分岐されて主制御基板1310の主制御MPU1310aへ入力され、これらの検出信号に基づいて主制御MPU1310aが決定キーONの有無を判定してもよい。この場合、設定キースイッチ1311aを初期位置から設定キースイッチ1311aを設定キーONした設定キーシリンダの回転位置までに亘る範囲のみ回動操作することができる設定キースイッチ1311a’としてもよい(演出操作ボタンユニットの態様(設定キースイッチ1311a’の態様を含めてもよい。)を「決定キーの変形例(27)」と記載する場合がある)。
また、上述した実施形態では、カバー体とベース体とから構成されている主制御基板ボックス1320の内部空間に主制御基板1310及び設定変更基板1311が収容されていたが、設定変更基板1311を別体の設定変更基板ボックスに収容して主制御基板ボックス1320の周囲又は隣接して配置してもよい。主制御基板ボックス1320は、カバー体とベース体とがカシメ部のワンウェイネジ等によりカシメられている。このカシメ部は、封印機構であり、複数備えている。一つの封印機構を用いてカバー体とベース体とがカシメ部のワンウェイネジ等によりカシメられることで主制御基板ボックス1320を閉じることができ、次に、主制御基板ボックス1320を開けるためにはその封印機構を破壊する必要がある。つまり、その封印機構を破壊しない限り、カバー体をベース体から取り外すことができない。このような主制御基板ボックス1320の構造は、設定変更基板ボックスの構造においても、適用することができる。この場合、設定キースイッチ1311aの設定キーシリンダの前面、及び決定キーボタンの押圧操作部は、それぞれと対応する主制御基板ボックス1320のカバー体に形成される開口部を介して露出されているものの、設定キースイッチ1311aの設定キーシリンダの前面、及び決定キーボタンの押圧操作部とそれぞれ対応する開口部とに形成される「すき間」から針金などを侵入して設定変更基板1311を改変することができないように、開口部に対して針金侵入防止部がカバー体に成型される構造となる。なお、設定変更基板ボックスの構造として、上述した主制御基板ボックス1320の構造と異なり、カバー体をベース体から開放又は閉鎖することができるように構成されている場合には、ベース体に対してカバー体の開放を検出することができる設定変更基板カバー体用開閉スイッチを設けてもよい。この場合、設定変更基板カバー体用開閉スイッチからの検出信号を主制御基板1310へ直接入力されるように構成してもよいし、設定変更基板1311を介して主制御基板1310へ(間接)入力されるように構成してもよい。設定変更基板カバー体用開閉スイッチからの検出信号に基づいて、カバー体をベース体から開放されている場合ことを、上述した予め定めた設定値変更許可条件に含むことができる(設定変更基板ボックスの態様を「決定キーの変形例(28)」と記載する場合がある)。
また、上述した実施形態では、設定変更基板1311のコネクタSMCNと主制御基板1310のコネクタMSCNの端子とが接続されるように構成され、不正な改変を防止するために、設定キースイッチ1311aの設定キーONの信号が伝送される配線パターンと、設定キースイッチ1311aの決定キーONの信号が伝送される配線パターンと、設定キースイッチ1311aのOFFの信号が伝送される配線パターンと、設定切替ボタン1311bからの信号が伝送される配線パターンと、の引き回しとして、設定変更基板1311において相互に近づけないように(相互に離間して)形成されるとともに、設定変更基板1311のコネクタSMCNの端子(主制御基板1310のコネクタMSCNの端子)への接続も離間して形成され、主制御基板1310においても、設定キースイッチ1311aからの各種信号が伝送される配線パターン(つまり、設定キースイッチ1311aの設定キーONの信号が伝送される配線パターン、設定キースイッチ1311aの決定キーONの信号が伝送される配線パターン、及び設定キースイッチ1311aのOFFの信号が伝送される配線パターン)と設定切替ボタン1311bからの信号が伝送される配線パターンとの引き回しも相互に近づけないように(相互に離間して)形成されていたが、設定キースイッチ1311aの設定キーONの信号が伝送される配線パターンと、設定キースイッチ1311aの決定キーONの信号が伝送される配線パターンと、のうち、いずれか一方の配線パターンついては、設定変更基板1311のコネクタSMCNと別体に設定変更基板1311に設けられる他のコネクタを介して、主制御基板1310のコネクタMSCNと別体に主制御基板1310に設けられる他のコネクタとコネクタ接続(基板間接続)されてもよく、この設定変更基板1311に設けられる他のコネクタと主制御基板1310に設けられる他のコネクタとを、ハーネスを介して、電気的に接続されてもよい(配線パターンの引き回しの態様を「決定キーの変形例(29)」と記載する場合がある)。
また、上述した決定キーの変形例(1)〜(29)のうち、適宜選択して組み合わせた態様を採用してもよい(変形例の選択組み合わせの態様を「決定キーの変形例(30)」と記載する場合がある)。
また、上述した設定値では、大当りか否かを抽選判定するための確率や小当りか否かを抽選判定するための確率のほかに、確変時から通常時へ移行する際に抽選判定するための確率、遊技者にとって有利となる領域への振分け率等を変更することができるものであり、遊技者にとって有利となる(つまり、遊技者が獲得することができる遊技球Bの球数を増やすことができる)確率(有利度合い)が予め設定されている。本実施形態では、設定値として、設定値1、設定値2、設定値3、設定値4、設定値5、及び設定値6が予め用意されており、設定値1から設定値6へ向かって遊技者にとって有利となる確率(有利度合い)が予め設定されていた。ところで、本実施形態のパチンコ機1には、設定値1〜設定値6までに亘って複数の設定値が存在するものの、他のパチンコ機には遊技者にとって有利となる確率(有利度合い)が予め設定される単一の設定値が存在するものもある。つまり、本実施形態のパチンコ機1のように遊技者にとって有利となる確率(有利度合い)が予め複数の設定値として存在して設定変更が必要な遊技仕様のものと、遊技者にとって有利となる確率(有利度合い)が予め単一の設定値のみが存在して設定変更が全く必要ない遊技仕様のものと、がある。ところが、このような遊技仕様に応じて主制御基板1310のハードウェア構成を設計変更するとともに、設定変更基板1311のハードウェア構成を設計変更又は不使用とすると、主制御基板1310及び設定変更基板1311が遊技仕様に依存されることとなるため、遊技仕様に応じてハードウェア構成が類似する又は異なる主制御基板1310及び設定変更基板1311を有することとなる。そこで、主制御基板1310及び設定変更基板1311を、遊技仕様に依存されない、つまりハードウェア構成の設計変更を伴わずに共通して使用することができるものが求められる。
例えば、遊技者にとって有利となる確率(有利度合い)が予め単一の設定値のみが存在して設定変更が全く必要ない遊技仕様においては、設定値を遊技者にとって有利となる確率(有利度合い)として使用する必要が全くなくなるため、設定値1、設定値2、設定値3、設定値4、設定値5、及び設定値6を、次のような内容として割り当てるソフトウェアによる設計変更により対応することができる。
例えば、主制御MPU1310aが自身に内蔵されているRAMの所定領域(RAMの全領域のうち特定領域を除く領域。)をクリアした後に実機確認動作パターンを複数設定することができる(RAMクリア後におけるパチンコ機1の起動方法にバリエーションを持たせることができる)設定値として使用することができる。この場合には、主制御MPU1310aが制御する対象となっている可動体(役物)の動作、ランプやLED等の発光体の点灯に対して、設定値1として「全動作(可動体(役物)の動作、発光体の点灯)」を指定する実機確認動作パターン1が割り当てられ、設定値2として「可動体(役物)の動作」を指定する実機確認動作パターン2が割り当てられ、設定値3として「発光体の点灯」を指定する実機確認動作パターン3が割り当てられ、設定値4として「可動体(役物)の詳細動作(移動速度の可変、作動領域全体に亘る移動、他の構造体や他の可動体(役物)との干渉チェック、他の可動体(役物)との作動順番などの動作)」を指定する実機確認動作パターン4が割り当てられ、設定値5として「発光体1ポート単位(主制御MPU1310aの所定の出力ポート単位(つまり、1つの出力ポートごと)による発光体の点灯)の点灯」を指定する実機確認動作パターン5が割り当てられ、設定値6として「動作なし」を指定する実機確認動作パターン6が割り当てられる(RAMクリア後の実機確認動作の変更設定の態様を「共通ハードウェア構成による変形例(1)」と記載する場合がある)。なお、主制御MPU1310aは、RAMクリア後の実機確認動作を、後述する主制御側タイマ割り込み処理を繰返し行うことにより可動体(役物)の動作、ランプやLED等の発光体の点灯を行う。主制御MPU1310aからの設定変更コマンド(図178には設定変更完了コマンドと記載)を受信する周辺制御基板1510は、設定変更コマンドに含まれる設定値に応じた内容(実機確認動作パターン)で周辺制御基板1510が制御する対象となっている可動体(役物)の動作、発光体の点灯を行うことができる。このRAMクリア後の実機確認動作の変更設定の態様により、RAMクリア後におけるパチンコ機1の起動方法にバリエーションを持たせることができる。
また、例えば、図柄の変動終了後からデモンストレーション(遊技者待ち状態となって行われるデモ演出)となるまでの時間を複数設定することができる設定値として使用することができる。この場合には、設定値1として「10秒」を指定する時間設定パターン1が割り当てられ、設定値2として「15秒」を指定する時間設定パターン2が割り当てられ、設定値3として「20秒」を指定する時間設定パターン3が割り当てられ、設定値4として「25秒」を指定する時間設定パターン4が割り当てられ、設定値5として「30秒」を指定する時間設定パターン5が割り当てられ、設定値6として「35秒」を指定する時間設定パターン6が割り当てられる(図柄の変動終了後から遊技者待ち状態となるまでの時間の変更設定の態様を「共通ハードウェア構成による変形例(2)」と記載する場合がある)。なお、主制御MPU1310aからの設定変更コマンドを受信する周辺制御基板1510は、設定変更コマンドに含まれる設定値に応じた時間(時間設定パターン)でデモンストレーションを開始することができる。この図柄の変動終了後から遊技者待ち状態となるまでの時間の変更設定の態様により、図柄の変動終了後からデモンストレーションとなるまでの時間にバリエーションを持たせることができる。
また、例えば、図柄の変動終了後に行われるデモンストレーション(遊技者待ち状態となって行われるデモ演出)の内容を複数設定することができる設定値として使用することができる。この場合には、設定値1として「コミカル演出」を指定するデモ演出設定パターン1が割り当てられ、設定値2として「コミカル演出、可動体(役物)の動作演出」を指定するデモ演出設定パターン2が割り当てられ、設定値3として「シリアス演出」を指定するデモ演出設定パターン3が割り当てられ、設定値4として「シリアル演出、可動体(役物)の動作演出」を指定するデモ演出設定パターン4が割り当てられ、設定値5として「時代劇風演出」を指定するデモ演出設定パターン5が割り当てられ、設定値6として「時代劇風演出、可動体(役物)」を指定するデモ演出設定パターン6が割り当てられる(デモ演出の内容の変更設定の態様を「共通ハードウェア構成による変形例(3)」と記載する場合がある)。なお、主制御MPU1310aからの設定変更コマンドを受信する周辺制御基板1510は、設定変更コマンドに含まれる設定値に応じたデモ演出(デモ演出設定パターン)でデモンストレーションを行うことができる。このデモ演出の内容の変更設定の態様により、図柄の変動終了後に行われるデモ演出の内容にバリエーションを持たせることができる。
また、例えば、周辺制御基板1510に備える音量調整スイッチにより調整されるデフォルト音量を複数設定することができる設定値として使用することができる。音量調整スイッチが回転操作されることでデフォルト音量から音量を大きくしたり、小さくしたりすることができる。この場合には、設定値1として「音量1」を指定する音量設定パターン1が割り当てられ、設定値2として「音量2」を指定する音量設定パターン2が割り当てられ、設定値3として「音量3」を指定する音量設定パターン3が割り当てられ、設定値4として「音量4」を指定する音量設定パターン4が割り当てられ、設定値5として「音量5」を指定する音量設定パターン5が割り当てられ、設定値6として「音量6」を指定する音量設定パターン6が割り当てられる(デフォルト音量の変更設定の態様を「共通ハードウェア構成による変形例(4)」と記載する場合がある)。なお、設定値1から設定値6へ向かって音量が大きくなるように設定されている。主制御MPU1310aからの設定変更コマンドを受信する周辺制御基板1510は、設定変更コマンドに含まれる設定値に応じた音量(音量設定パターン)でデフォルト音量が設定される。また、設定値1に割り当てられる「音量1」のデフォルト音量は、音量調整スイッチが音量を小さくする方向へ移動され(音量を大きくする方向と反対方向へ移動され)、音量最小側末端へ移動完了されて最小側音量に調整されたときには、消音となるようにしてもよいし、パチンコ機の前面で立ち止まると、音を認識することができる音量としてもよい。また、設定値6に割り当てられる「音量6」のデフォルト音量は、音量調整スイッチが音量を大きくする方向へ移動され(音量を小さくする方向と反対方向へ移動され)、音量最大側末端へ移動完了されて最大側音量に調整されたときには、最大音量としてもよいし、最大音量の所定割合(例えば、85%)の音量としてもよい。このデフォルト音量の変更設定の態様により、周辺制御基板1510に備える音量調整スイッチにより調整されるデフォルト音量にバリエーションを持たせることができる。
また、例えば、各種の不具合、ゴト、及びエラー等のエラー報知におけるエラー報知音の音量を複数設定することができる設定値として使用することができる。各種エラー報知音は、周辺制御基板1510に備える音量調整スイッチの操作により調整することができないもの(つまり、依存されないもの)であり、最大音量とすることでエラー報知音が発するパチンコ機を遊技ホールの店員等の係員が気付きやすいものの、他のパチンコ機で遊技を行っている遊技者に対して、耳障りに感じる場合もある。そこで、各種エラー報知音の音量を調整することができるものも求められる。この場合には、設定値1として「エラー報知音量1」を指定するエラー報知音量設定パターン1が割り当てられ、設定値2として「エラー報知音量2」を指定するエラー報知音量設定パターン2が割り当てられ、設定値3として「エラー報知音量3」を指定するエラー報知音量設定パターン3が割り当てられ、設定値4として「音量4」を指定するエラー報知音量設定パターン4が割り当てられ、設定値5として「エラー報知音量5」を指定するエラー報知音量設定パターン5が割り当てられ、設定値6として「エラー報知音量6(最大音量)」を指定するエラー報知音量設定パターン6が割り当てられる(エラー報知音の音量の変更設定の態様を「共通ハードウェア構成による変形例(5)」と記載する場合がある)。なお、設定値1(消音とならない音量であって、エラー報知音を発するパチンコ機の前面で立ち止まると、そのエラー報知音を認識することができる音量)から設定値6(最大音量であって、エラー報知音を発するパチンコ機から数メートル離れてもそのエラー報知音を十分に認識することができる音量)へ向かってエラー報知音の音量が大きくなるように設定されている。主制御MPU1310aからの設定変更コマンドを受信する周辺制御基板1510は、設定変更コマンドに含まれる設定値に応じたエラー報知音の音量(エラー報知音量設定パターン)でエラー報知音を発する制御を行う。このエラー報知音の音量の変更設定の態様により、エラー報知におけるエラー報知音の音量にバリエーションを持たせることができる。
また、例えば、ランプやLED等の発光体のデフォルト輝度を複数設定することができる設定値として使用することができる。主制御MPU1310aが制御する対象となっている発光体に対して、デフォルト輝度から輝度を高くしたり、低くしたりすることができる。この場合には、設定値1として「輝度1」を指定するデフォルト輝度設定パターン1が割り当てられ、設定値2として「輝度2」を指定するデフォルト輝度設定パターン2が割り当てられ、設定値3として「輝度3」を指定するデフォルト輝度設定パターン3が割り当てられ、設定値4として「輝度4」を指定するデフォルト輝度設定パターン4が割り当てられ、設定値5として「輝度5」を指定するデフォルト輝度設定パターン5が割り当てられ、設定値6として「輝度6」を指定するデフォルト輝度設定パターン6が割り当てられる(デフォルト輝度の変更設定の態様を「共通ハードウェア構成による変形例(6)」と記載する場合がある)。なお、主制御MPU1310aは、デフォルト輝度の変更設定を、後述する主制御側タイマ割り込み処理を繰返し行うことにより発光体の輝度を調整して発光体の点灯、点滅、階調点等を行う。主制御MPU1310aからの設定変更コマンドを受信する周辺制御基板1510は、設定変更コマンドに含まれる設定値に応じたデフォルト輝度(デフォルト輝度設定パターン)に基づいて周辺制御基板1510が制御する対象となっている発光体の輝度を調整して発光体の点灯、点滅、階調点等を行うことができる。このデフォルト輝度の内容の変更設定の態様により、ランプやLED等の発光体のデフォルト輝度にバリエーションを持たせることができる。
また、例えば、各種の不具合、ゴト、及びエラー等のエラー報知におけるランプやLED等の発光体の輝度を複数設定することができる設定値として使用することができる。主制御MPU1310aが制御する対象となっているランプに対して、設定値1として「エラー報知輝度1」を指定するエラー報知輝度設定パターン1が割り当てられ、設定値2として「エラー報知輝度2」を指定するエラー報知輝度設定パターン2が割り当てられ、設定値3として「エラー報知輝度3」を指定するエラー報知輝度設定パターン3が割り当てられ、設定値4として「エラー報知輝度4」を指定するエラー報知輝度設定パターン4が割り当てられ、設定値5として「エラー報知輝度5」を指定するエラー報知輝度設定パターン5が割り当てられ、設定値6として「エラー報知輝度6(最大輝度)」を指定するエラー報知輝度設定パターン6が割り当てられる(エラー報知における発光体の輝度の変更設定の態様を「共通ハードウェア構成による変形例(7)」と記載する場合がある)。なお、設定値1(消灯とならないものの、ランプの輝度が低く、パチンコ機の前面で立ち止まると、エラー報知を認識することができるランプの輝度)から設定値6(最大輝度)へ向かってランプの輝度が高くなるように設定されている。主制御MPU1310aは、エラー報知における発光体の輝度の変更設定を、後述する主制御側タイマ割り込み処理を繰返し行うことにより発光体の輝度を調整して発光体の点灯、点滅、階調点等を行う。主制御MPU1310aからの設定変更コマンドを受信する周辺制御基板1510は、設定変更コマンドに含まれる設定値に応じたエラー報知輝度(エラー報知輝度設定パターン)に基づいて周辺制御基板1510が制御する対象となっている発光体の輝度を調整して発光体の点灯、点滅、階調点等を行うことができる。このエラー報知における発光体の輝度の変更設定の態様により、エラー報知におけるランプやLED等の発光体の輝度にバリエーションを持たせることができる。
また、上述した共通ハードウェア構成による変形例(1)〜(7)に割り当てられる各種設定値は、主制御MPU1310aが行う後述する設定値確認表示処理において予め定めた設定値表示許可条件が成立したときに設定表示器1310gに表示されるようになっているが、パチンコ機1の電源投入後から電源遮断時までに亘って常に設定表示器1310gに表示されるようにしてもよい(設定値表示の態様を「共通ハードウェア構成による変形例(8)」と記載する場合がある)。
また、上述した共通ハードウェア構成による変形例(1)〜(8)のうち、いずれか1つを適宜選択して、上述した決定キーの変形例(30)に採用してもよい。
また、上述した予め定めた設定値変更許可条件は、パチンコ機1の電源投入時や停電(瞬間的に停電が発生する瞬停)後の電力回復時における復電時において、外枠2に対して本体枠4が開放され、かつ、設定キースイッチ1311aの設定キーシリンダの差し込み口に設定キーが差し込まれ、設定キーシリンダが時計方向へ向かって60度回動操作されて第1のON操作されることで設定キーON操作されていることが必要であった。RAMクリアスイッチ1310fの押圧操作部を押圧操作しながらパチンコ機1の電源投入が行われると、主制御MPU1310aは、後述する主制御側電源投入時処理において主制御内蔵RAMの全領域のうち特定領域を除いてクリアし、その後、割り込み許可設定などを行うことで遊技を進行する。また、パチンコ機1の復電時において上述した予め定めた設定値変更許可条件が成立すると、主制御MPU1310aは、後述する主制御側電源投入時処理において設定変更処理を行って主制御内蔵RAMの全領域のうち特定領域を除いてクリアし、その後、割り込み許可設定などを行うことで遊技を進行する。つまり、RAMクリアスイッチ1310fの押圧操作部を押圧操作しながらパチンコ機1の電源投入を行う場合、パチンコ機1の復電時において上述した予め定めた設定値変更許可条件が成立する場合には、いずれにおいても、主制御MPU1310aは、後述する主制御側電源投入時処理において主制御内蔵RAMの全領域のうち特定領域を除いてクリアし、その後、割り込み許可設定などを行うことで遊技を進行することとなる。そこで、上述した予め定めた設定値変更許可条件として、パチンコ機1の電源投入時や停電(瞬間的に停電が発生する瞬停)後の電力回復時における復電時において、外枠2に対して本体枠4が開放され、かつ、設定キースイッチ1311aの設定キーシリンダの差し込み口に設定キーが差し込まれ、設定キーシリンダが時計方向へ向かって60度回動操作されて第1のON操作されることで設定キーON操作されていることに加えて、RAMクリアスイッチ1310fの押圧操作部が押圧操作されていてもよい(「予め定めた設定値変更許可条件の変形例」と記載する場合がある)。
また、上述した予め定めた設定値表示許可条件は、パチンコ機1の電源投入時や停電(瞬間的に停電が発生する瞬停)後の電力回復された復電後において、外枠2に対して本体枠4が開放され、かつ、設定キースイッチ1311aの設定キーシリンダの差し込み口に設定キーが差し込まれ、設定キーシリンダが時計方向へ向かって60度回動操作されて第1のON操作されることで設定キーON操作されていることが必要であった。主制御MPU1310aは、この予め定めた設定値表示許可条件が成立すると、後述する主制御側タイマ割り込み処理の一処理として行われる設定値確認表示処理において、設定されている現状の設定値を設定表示器1310gに表示する。また、RAMクリアスイッチ1310fは、上述したように、パチンコ機1の電源投入を行うときに押圧操作部が押圧操作されている必要があり、押圧操作される期間が限定されていた。そこで、上述した予め定めた設定値表示許可条件として、パチンコ機1の電源投入時や停電(瞬間的に停電が発生する瞬停)後の電力回復時における復電時において、外枠2に対して本体枠4が開放され、かつ、設定キースイッチ1311aの設定キーシリンダの差し込み口に設定キーが差し込まれ、設定キーシリンダが時計方向へ向かって60度回動操作されて第1のON操作されることで設定キーON操作されていることに加えて、RAMクリアスイッチ1310fの押圧操作部が押圧操作されていなくてもよい(「予め定めた設定値表示許可条件の変形例」と記載する場合がある)。この場合、主制御MPU1310aは、予め定めた設定値表示許可条件の変形例が成立すると、設定値確認表示処理を後述する主制御側タイマ割り込み処理の一処理として行わずに後述する主制御側電源投入時処理において、内蔵WDTの初期設定及び起動設定を行う前までに行い、その後、割り込み許可設定などを行うことで遊技を進行することとなる。なお、主制御MPU1310aは、予め定めた設定値表示許可条件の変形例が成立して設定値確認表示処理を行う場合には、まだ割り込み許可設定を行っていないため、主制御側タイマ割り込み処理を行わず、外枠2に対する本体枠4の開放を検出するための本体枠開放スイッチからの検出信号と、設定キースイッチ1311aの設定キーシリンダの差し込み口に設定キーが差し込まれ、設定キーシリンダが初期位置(つまり、設定キースイッチ1311aをOFFする設定キーシリンダの回転位置)から時計方向へ向かって60度回動操作されて第1のON操作されることで設定キースイッチ1311aが設定キーONされ、設定キースイッチ1311aからの設定キーONの信号と、を読み取って後述する入力情報として主制御内蔵RAMの入力情報記憶領域に記憶していない。このため、主制御MPU1310aは、予め定めた設定値表示許可条件の変形例が成立して設定値確認表示処理を行う場合に、外枠2に対する本体枠4の開放を検出するための本体枠開放スイッチからの検出信号と、設定キースイッチ1311aからの設定キーONの信号と、を読み取る。
上述した予め定めた設定値変更許可条件の変形例と上述した予め定めた設定値表示許可条件の変形例とを共に採用することにより、パチンコ機1の電源投入時や停電(瞬間的に停電が発生する瞬停)後の電力回復時における復電時において、外枠2に対して本体枠4が開放され、かつ、設定キースイッチ1311aの設定キーシリンダの差し込み口に設定キーが差し込まれ、設定キーシリンダが時計方向へ向かって60度回動操作されて第1のON操作されることで設定キーON操作されていることを前提として、RAMクリアスイッチ1310fの押圧操作部が押圧操作されているときには、主制御MPU1310aは、後述する主制御側電源投入時処理において設定変更処理を行って主制御内蔵RAMの全領域のうち特定領域を除いてクリアし、その後、割り込み許可設定などを行うことで遊技を進行するのに対して、RAMクリアスイッチ1310fの押圧操作部が押圧操作されていないときには、主制御MPU1310aは、後述する主制御側電源投入時処理において設定値確認表示処理を行い、その後、割り込み許可設定などを行うことで遊技を進行する。この態様を採用することにより、主制御MPU1310aは、遊技の進行を開始すると、設定値確認表示処理が一度も行われない。つまり、主制御MPU1310aは、割り込み許可設定などを行うことで遊技の進行を開始すると、設定されている現状の設定値を設定表示器1310gに表示することが一度もない。主制御MPU1310aは、後述する主制御側電源投入時処理の球数計数処理において遊技盤5に区画形成される遊技領域5aに設けられるアウト口1008を介して本体枠4のアウト球通路663により回収された遊技球Bの球数を計数して後述する主制御側電源投入時処理のポート出力処理においてベースモニタ1310hに出力してアウト口1008により回収された遊技球Bの球数をベースモニタ1310hに表示する。そこで、設定表示器1310gが表示する設定されている現状の設定値を、上述したベースモニタ1310hに表示するようにしてもよい(「ベースモニタの利用方法の変形例」と記載する場合がある)。これにより、主制御MPU1310aは、ベースモニタ1310hを用いて、復電してから割り込み許可設定などを行うことで遊技の進行を開始するまでの期間において、設定されている現状の設定値を表示することができるとともに、復電してから割り込み許可設定などを行うことで遊技の進行を開始すると、アウト口1008(本体枠4のアウト球通路663)により回収された遊技球Bの球数を表示することができるため、設定表示器1310gを設ける必要がなくなりコスト削減に寄与することができる。
また、上述した予め定めた設定値変更許可条件の変形例、上述した予め定めた設定値表示許可条件の変形例、及び上述したベースモニタの利用方法の変形例のうち、いずれか一つを適宜選択して、上述した決定キーの変形例(30)に採用してもよい。
また、上述した予め定めた設定値変更許可条件の変形例、上述した予め定めた設定値表示許可条件の変形例、及び上述したベースモニタの利用方法の変形例のうち、いずれか一つを適宜選択して、上述した共通ハードウェア構成による変形例(1)〜(8)に採用してもよい。
[5−5.機能表示ユニット]
遊技盤5における機能表示ユニット1400について、主に図126等を参照して詳細に説明する。機能表示ユニット1400は、遊技領域5aの外側で前構成部材1000の左上隅に取付けられている。機能表示ユニット1400は、パチンコ機1に組立てた状態で、扉枠3の扉窓101aを通して前方(遊技者側)から視認することができる。この機能表示ユニット1400は、主制御基板1310からの制御信号に基づき複数のLEDを用いて、遊技状態(遊技状況)や、普通抽選結果や特別抽選結果等を表示するものである。
機能表示ユニット1400は、詳細な図示は省略するが、遊技状態を表示する三つのLEDからなる状態表示器と、普通入賞口2003への遊技球Bの受入れにより抽選される普通抽選結果を表示する二つのLEDからなる普通図柄表示器と、普通入賞口2003への遊技球Bの受入れに係る保留数を表示する二つのLEDからなる普通保留表示器と、を備えている。
また、機能表示ユニット1400は、第一始動口2002への遊技球Bの受入れにより抽選された第一特別抽選結果を表示する八つのLEDからなる第一特別図柄表示器と、第一始動口2002への遊技球Bの受入れに係る保留数を表示する二つのLEDからなる第一特別保留数表示器と、第二始動口2004への遊技球Bの受入れにより抽選された第二特別抽選結果を表示する八つのLEDからなる第二特別図柄表示器と、第二始動口2004への遊技球Bの受入れに係る保留数を表示する二つのLEDからなる第二特別保留数表示器と、を備えている。
更に、機能表示ユニット1400は、第一特別抽選結果又は第二特別抽選結果が「当り」等の時に、大入賞口2005の開閉パターンの繰返し回数(ラウンド数)を表示する五つのLEDからなるラウンド表示器、を備えている。
この機能表示ユニット1400では、備えられているLEDを、適宜、点灯、消灯、及び、点滅、等させることにより、保留数や図柄等を表示することができる。
[5−6.周辺制御ユニット]
遊技盤5における周辺制御ユニット1500について、主に図129及び図133等を参照して説明する。周辺制御ユニット1500は、裏ユニット3000の裏箱3010の後面に取付けられている演出表示装置1600の後側に取付けられている。周辺制御ユニット1500は、主制御基板1310からの制御信号に基づいて遊技者に提示する演出を制御する周辺制御基板1510(図173及び図174を参照)と、周辺制御基板1510を収容している周辺制御基板ボックス1520と、を備えている。周辺制御基板1510は、発光演出、サウンド演出、及び可動演出、等を制御するための周辺制御部1511と、演出画像を制御するための演出表示制御部1512と、を備えている。
周辺制御ユニット1500の周辺制御基板1510は、主制御基板1310、演出操作ユニット300、扉枠3側の各種装飾基板、演出表示装置1600、等と接続されている(図173及び図174等を参照)。
[5−7.演出表示装置]
遊技盤5における演出表示装置1600について、主に図132及び図133等を参照して説 明する。演出表示装置1600は、正面視において遊技領域5aの中央に配置されており、遊技パネル1100の後側に、裏ユニット3000の裏箱3010を介して取付けられている。演出表示装置1600は、裏箱3010の後壁の略中央の後面に対して、着脱可能に取付けられている。演出表示装置1600は、遊技盤5を組立てた状態で、枠状のセンター部材2500の枠内を通して、前側(遊技者側)から視認することができる。演出表示装置1600は、白色LEDをバックライトとした15inchのフルカラーの液晶表示装置である。演出表示装置1600は、周辺制御基板1510に接続されており、所定の静止画像や動画を表示することができる。
演出表示装置1600は、左側面から左方へ突出している二つの左固定片1601と、右側面から右方へ突出している一つの右固定片1602と、を備えている。この演出表示装置1600は、液晶画面を前方へ向けた状態で、後述する裏箱3010の枠状の液晶取付部3010b内の左内周面に開口している二つの固定溝3010cに、裏箱3010の斜め後方から二つの左固定片1601を挿入した上で、右固定片1602側を前方へ移動させて、右固定片1602をロック機構3020の開口部内に挿入し、ロック機構3020を背面視において上方へスライドさせることにより、裏箱3010に取付けられる。
[5−8.表ユニットの全体構成]
遊技盤5における表ユニット2000について、主に図138乃至図140等を参照して詳細に説明する。図138は遊技盤における表ユニットを前から見た斜視図である。図139(a)は表ユニットにおける始動口ユニット、サイドユニット、サイド左上ユニット、及びアタッカユニットを前から見た斜視図であり、(b)は表ユニットにおける始動口ユニット、サイドユニット、サイド左上ユニット、及びアタッカユニットを後ろから見た斜視図である。図140(a)は表ユニットにおけるセンター部材を前から見た斜視図であり、(b)はセンターフレームの上部を構成するフレームパーツの斜視図である。
表ユニット2000は、遊技パネル1100に、前方から取付けられており、前端が遊技パネル1100の前面よりも前方へ突出していると共に、後端の一部が遊技パネル1100の開口部1102内に突出している。
表ユニット2000は、遊技領域5a内に打込まれた遊技球Bを受入可能としており常時開口している複数(ここでは三つ)の一般入賞口2001と、複数の一般入賞口2001とは遊技領域5a内の異なる位置で遊技球Bを受入可能に常時開口している第一始動口2002と、遊技領域5a内の更に異なる位置に取付けられており遊技球Bを受入可能に常時開口している普通入賞口2003と、遊技球Bが普通入賞口2003に受入れられることにより抽選される普通抽選結果に応じて遊技球Bの受入れが可能となる第二始動口2004と、第一始動口2002又は第二始動口2004への遊技球Bの受入れにより抽選される第一特別抽選結果又は第二特別抽選結果に応じて遊技球Bの受入れが可能となる大入賞口2005と、第一始動口2002又は第二始動口2004への遊技球Bの受入れにより抽選される第一特別抽選結果又は第二特別抽選結果に応じて遊技球Bの受入れが可能となる役物入賞口2006と、役物入賞口2006に受入れられた遊技球Bに対して受入の機会が付与される第一V入賞口2007及び第二V入賞口2008と、を備えている。
複数(ここでは三つ)の一般入賞口2001は、遊技領域5a内の上下方向中央よりも下側で、左右方向中央に対して左側に配置されている。第一始動口2002は、遊技領域5a内の左右方向中央で最下端にあるアウト口1008の直上に配置されている。普通入賞口2003は、遊技領域5a内の右端付近で、上下方向の中央に対して下寄りに配置されている。第二始動口2004は、普通入賞口2003の左下に配置されている。大入賞口2005は、第二始動口2004と第一始動口2002との間で第一始動口2002によりも若干低い高さに配置されている。役物入賞口2006は、普通入賞口2003の上方に配置されている。第一V入賞口2007は、役物入賞口2006と普通入賞口2003との間の高さに配置されている。第二V入賞口2008は、遊技領域5a内の左右方向中央で第一始動口2002の直上に配置されている。
表ユニット2000は、遊技領域5a内の左右方向中央で遊技領域5aの下端の直上に取付けられており第一始動口2002を有している始動口ユニット2100と、始動口ユニット2100の正面視左方で内レール1002に沿うように取付けられており三つの一般入賞口2001を有しているサイドユニット2200と、サイドユニット2200の正面視左方のやや上側に取付けられているサイド左上ユニット2300と、遊技領域5a内の正面視右下隅となる始動口ユニット2100の正面視右方に取付けられており普通入賞口2003、第二始動口2004、及び大入賞口2005を有しているアタッカユニット2400と、始動口ユニット2100及びサイドユニット2200よりも上方で、遊技領域5a内の正面視略中央やや上寄りに取付けられており役物入賞口2006、第一V入賞口2007及び第二V入賞口2008を有している枠状のセンター部材2500と、を備えている。
[5−8a.始動口ユニット]
次に、表ユニット2000の始動口ユニット2100について、主に図138及び図139等を参照して説明する。表ユニット2000の始動口ユニット2100は、遊技領域5a内において、左右方向中央の下端部付近でアウト口1008の直上に配置されており、遊技パネル1100に前方から取付けられている。始動口ユニット2100は、遊技球Bが一つのみ受入可能な幅で上方へ向かって常時開口している第一始動口2002を有している。
始動口ユニット2100は、遊技パネル1100に取付けることで、第一始動口2002が、遊技パネル1100の前面よりも前方に突出した上で、上方へ開放された状態となり、センター部材2500の左右方向中央の直下に位置する。
始動口ユニット2100は、遊技パネル1100に取付けた状態で、第一始動口2002に受入れられた遊技球Bを遊技パネル1100の後方へ誘導し、裏ユニット3000における導光板演出ユニット3100の裏下球排出ユニット3150に受渡すことができる。
[5−8b.サイドユニット]
次に、表ユニット2000のサイドユニット2200について、主に図138及び図139等を参照して説明する。 表ユニット2000のサイドユニット2200は、遊技領域5a内において、始動口ユニット2100の左方で内レール1002に沿うように延びており、遊技パネル1100に前方から取付けられている。サイドユニット2200は、遊技球Bを常時受入可能に開口している三つの一般入賞口2001を備えている。サイドユニット2200の三つの一般入賞口2001は、内レール1002に沿うように円弧状に列設されている。右側の二つの一般入賞口2001は上方へ向けて開口しており、左側の一般入賞口2001は左上へ向けて開口している。
サイドユニット2200は、遊技盤5に組立てた状態で、三つの一般入賞口2001が遊技パネル1100の前面よりも前方に突出している。このサイドユニット2200は、一般入賞口2001に受入れられた遊技球Bを、遊技パネル1100の後方に誘導し、裏ユニット3000における導光板演出ユニット3100の裏下球排出ユニット3150に受渡すことができる。
[5−8c.サイド左上ユニット]
次に、表ユニット2000のサイド左上ユニット2300について、主に図138及び図139等を参照して説明する。表ユニット2000のサイド左上ユニット2300は、遊技領域5a内において、サイドユニット2200の左方で内レール1002に接するように、遊技パネル1100に前方から取付けられている。サイド左上ユニット2300は、右方へ低くなるように傾斜した棚部2301を有している。
サイド左上ユニット2300は、遊技盤5に組立てた状態で、棚部2301が遊技パネル1100の前面よりも前方へ突出している。サイド左上ユニット2300は、センター部材2500の左側を流下してきた遊技球Bを、棚部2301により、センター部材2500の下方となる右方側へ誘導することができる。
[5−8d.アタッカユニット]
次に、表ユニット2000のアタッカユニット2400について、主に図138及び図139等を参照して説明する。表ユニット2000のアタッカユニット2400は、遊技領域5a内において、正面視右下隅となる始動口ユニット2100の正面視右方に配置されており、遊技パネル1100の前面に前方から取付けられている。このアタッカユニット2400は、普通入賞口2003、第二始動口2004、及び大入賞口2005を備えている(図148等を参照)。
アタッカユニット2400は、正面視における外形形状が、右方へ向かうほど下辺からの高さが高くなる三角形状に形成されている。このアタッカユニット2400では、普通入賞口2003が右上隅において上方へ向かって常時開口している。第二始動口2004は、普通入賞口2003から遊技球B一つ分よりも大きく間隔をあけた左下に設けられており、前方へ向かって常時開口している。大入賞口2005は、第二始動口2004の左下の下端付近に設けられており、前方へ向かって開閉可能に開口可能としている。
アタッカユニット2400は、普通入賞口2003が遊技球Bよりも若干大きい大きさで開口している。また、アタッカユニット2400は、第二始動口2004が遊技球Bよりも若干大きい大きさで開口していると共に、大入賞口2005が左右方向へ遊技球Bの外径の約3倍〜6倍の幅で開口している。
アタッカユニット2400は、普通入賞口2003に受入れられた遊技球Bを検知する普通入賞口センサ2401と、第二始動口2004に受入れられた遊技球Bを検知する第二始動口センサ2402と、大入賞口2005に受入れられた遊技球Bを検知する大入賞口センサ2403と、不正な磁気を検知する磁気センサ2010と、を備えている(図173等を参照)。
アタッカユニット2400は、第二始動口2004へ遊技球Bを誘導可能な第二始動口扉2411と、第二始動口扉2411を普通入賞口2003への遊技球Bの受入れにより抽選される普通抽選結果に応じて開閉させる始動口ソレノイド2412と、大入賞口2005を開閉可能な大入賞口扉2413と、大入賞口扉2413を第一始動口2002又は第二始動口2004への遊技球Bの受入れにより抽選される第一特別抽選結果又は第二特別抽選結果に応じて開閉させるアタッカソレノイド2414と、を備えている。
アタッカユニット2400は、図148、図149A、及び図152等に示すように、普通入賞口2003の左下で第二始動口2004の上方に設けられており、左方へ向かって低くなるように傾斜している第二始動口上誘導棚2421と、第二始動口上誘導棚2421の左方に設けられており上下に延びている第二始動口左立壁部2422と、第二始動口上誘導棚2421の右端から下方へ延びている第二始動口右立壁部2423と、第二始動口上誘導棚2421及び第二始動口左立壁部2422の下方で大入賞口2005よりも右方に設けられており、左方へ向かって低くなるように傾斜している大入賞口誘導棚2424と、を備えている。
第二始動口上誘導棚2421は、第二始動口2004の右端よりも右側の部位から、第二始動口2004の左端を越えて、左右方向における第二始動口2004と大入賞口2005との中央付近まで左方へ延びている。この第二始動口上誘導棚2421により、第二始動口2004への上方からの遊技球Bの受入れが阻止されている。
第二始動口左立壁部2422は、第二始動口上誘導棚2421から左方へ、遊技球Bが一つ通過可能な間隔をあけて設けられている。第二始動口左立壁部2422は、第二始動口上誘導棚2421よりも高い位置から、第二始動口上誘導棚2421よりも低く第二始動口2004の下端よりも高い位置まで垂直に上下に延びている。第二始動口左立壁部2422は、上端が右方へ屈曲されている。
第二始動口右立壁部2423は、第二始動口上誘導棚2421の右端から下方へ、第二始動口2004の下端と略同じ高さまで垂直に延びている。この第二始動口右立壁部2423により、第二始動口2004への右方からの遊技球Bの受入れが阻止されている。
大入賞口誘導棚2424は、第二始動口2004の下端よりも若干低い高さで、第二始動口2004の左端よりも左寄りの部位から、第二始動口2004の下端から遊技球B一つ分下方の高さで、左右方向が第二始動口左立壁部2422よりも左方で大入賞口2005の右端と略同じ部位まで、左端側が低くなるように左右方向に延びている。大入賞口誘導棚2424は、図示するように、右端側が、上方へ立上るように湾曲しており、右方へ向かうほど傾斜角度がきつくなっている。
また、アタッカユニット2400は、普通入賞口2003の右側において、左方へ向かって開口しており、遊技球Bを大入賞口誘導棚2424の下方で大入賞口2005よりも低い位置へ誘導するアタッカ右通路2430を、備えている。
アタッカ右通路2430は、普通入賞口2003の右側の上方において上下に長く左方に向けて開口している第一開口部2431と、普通入賞口2003と第二始動口上誘導棚2421との間で左上方へ向けて開口している第二開口部2432と、第二始動口2004の下側で上方に向けて開口している第三開口部2433と、大入賞口誘導棚2424の下方における大入賞口2005の右方で上下に長く左方に向けて開口している第四開口部2434と、第四開口部2434の下端と連通しており左方に向けて開口している放出口部2435と、を有している。アタッカ右通路2430は、第一開口部2431、第二開口部2432、第三開口部2433、及び第四開口部2434から、遊技球Bが内部に進入可能とされていると共に、放出口部2435からのみ遊技球Bを外部へ放出可能とされている。
アタッカ右通路2430は、左方側が下がった複数段の階段状に形成されている。詳述すると、アタッカ右通路2430は、普通入賞口2003の右側における普通入賞口2003よりも上方の部位から下方へ延びて、普通入賞口2003よりも下側の高さの部位で、左方へ屈曲して普通入賞口2003の下側へ回り込み、普通入賞口2003の下側で、第二始動口右立壁部2423を左側の壁の一部として下方へ屈曲した後に、大入賞口誘導棚2424よりも下側の高さの部位で、再び左方へ屈曲して大入賞口誘導棚2424の中央より右側の部位の下側において下方へ屈曲してアタッカユニット2400の下端まで延びている。
アタッカ右通路2430は、上下に延びている部位の前側と後側の内壁に、通路内に突出し左右に延びた複数の突条2436が、上下方向へ間隔をあけて設けられている。複数の突条2436は、前側と後側とでは、高さが互い違いとなるように設けられている。これら複数の突条2436は、遊技球Bが当接することで、遊技球Bの下方への速度の増加を抑制させながら、ジグザグ状に下方へ誘導することができる。
アタッカ右通路2430は、大入賞口2005の右方となり上下に長く第四開口部2434が開口している部位に設けられている複数の突条2436には、第四開口部2434側の端部から更に通路内に突出している突起部2437を有している(図152等を参照)。この突起部2437の存在により、アタッカ右通路2430内の遊技球Bを、第四開口部2434から外部(左方)へ放出されることを防止することができると共に、第四開口部2434を通って外部からアタッカ右通路2430内へ遊技球Bを進入させることができる。従って、アタッカ右通路2430に進入した遊技球Bは、普通入賞口2003、第二始動口2004、及び大入賞口2005に受入れられる機会もなく、アタッカユニット2400から遊技領域5a内に放出される。
また、アタッカ右通路2430は、大入賞口2005の右方を通る部位に、第四開口部2434を上下に長く開口させているため、大入賞口誘導棚2424から左方へ放出された遊技球Bが、大入賞口2005の上方に植設されている複数の障害釘Nに当接して、大入賞口2005の上方へ大入賞口2005よりも右方へ流れた遊技球Bを、第四開口部2434により受けてアタッカ右通路2430内へ進入させることができる。そして、上述したように、アタッカ右通路2430内に進入した遊技球Bは、下端の放出口部2435からしか外部へ放出されないため、大入賞口2005の上方において障害釘Nにより右方へ誘導された遊技球Bがアタッカ右通路2430の存在により大入賞口2005側へ跳ね返ることはない。
従って、大入賞口2005が開状態の時に、大入賞口誘導棚2424から放出された遊技球Bが、障害釘Nによって大入賞口2005よりも右方へ誘導された場合、アタッカ右通路2430に進入して大入賞口2005に受入れられることはない。このようなことから、大入賞口2005に隣接して遊技球Bの通路(ここでは、アタッカ右通路2430)を設けても、当該通路の壁(第四開口部2434)で大入賞口2005側へ跳ね返って大入賞口2005に受入れられることはなく、大入賞口2005への過度の遊技球Bの受入れを抑制しつつ、大入賞口2005に隣接して遊技球Bの通路を設けることができ、これまでのパチンコ機では見られなかった通路を有するパチンコ機1とすることができる。
第二始動口扉2411は、第二始動口2004の下側から第二始動口左立壁部2422付近まで左右に延びた板状で、始動口ソレノイド2412により前後に進退するものである。第二始動口扉2411は、左端側から右方の第二始動口2004側へ向かって低くなるように傾斜していると共に、第二始動口2004の部位では後方へ向かって低くなるように傾斜している。この第二始動口扉2411は、通常の状態(閉状態)では、後退している。そのため、第二始動口上誘導棚2421と第二始動口左立壁部2422との間に進入した遊技球Bは、第二始動口扉2411に当接することなく、大入賞口誘導棚2424上へ落下するため、第二始動口2004に進入する(受入れられる)ことはない。
一方、普通当りの状態(開状態)では、第二始動口扉2411は前進しているため、第二始動口上誘導棚2421と第二始動口左立壁部2422との間に進入した遊技球Bが、第二始動口扉2411に当接し、第二始動口扉2411により第二始動口2004側へ誘導されて、第二始動口2004に進入する(受入れられる)こととなる。このように、第二始動口扉2411の進退により、第二始動口2004が開閉することとなる。第二始動口扉2411は、始動口ソレノイド2412がOFF(非通電時)の時は第二始動口2004を閉鎖し、始動口ソレノイド2412がON(通電時)の時は第二始動口2004を開放させる。
大入賞口扉2413は、左右に長い長方形で、一方側の長辺を軸芯として左右方向の軸周りに回動可能に取付けられている。大入賞口扉2413は、アタッカソレノイド2414により、短辺を直立させた状態とすることで、前方へ向かって開口している大入賞口2005を閉鎖することができ、他方の長辺側が前方へ移動するように回動させることで、大入賞口2005を開放することができ、遊技球Bを受入れることができる。この大入賞口扉2413は、アタッカソレノイド2414がOFF(非通電時)の時は大入賞口2005を閉鎖し、アタッカソレノイド2414がON(通電時)の時は大入賞口2005を開放させる。
アタッカユニット2400では、普通入賞口2003に受入れられた遊技球Bを、遊技パネル1100の後側において、普通入賞口センサ2401により検知した後に、下方の基板ホルダ1200上に排出する。また、第二始動口2004に受入れられた遊技球Bは、遊技パネル1100の後側において、第二始動口センサ2402により検知さけた後に、下方の基板ホルダ1200上に排出される。更に、大入賞口2005に受入れられた遊技球Bは、遊技パネル1100の後側において、大入賞口センサ2403により検知さけた後に、下方の基板ホルダ1200上に排出される。
更に、アタッカユニット2400は、第二始動口2004を発光装飾させるための第二始動口装飾基板2451と、大入賞口2005を発光装飾させるための大入賞口装飾基板2452と、アタッカ右通路2430を発光装飾させるための表右下装飾基板2453と、を備えている(図174を参照)。第二始動口装飾基板2451は、第二始動口上誘導棚2421の後方に設けられており、複数のフルカラーLEDが実装されている。この第二始動口装飾基板2451は、普通入賞口2003への遊技球Bの受入れにより「普通当り」が抽選されると、その発光態様を変化させて遊技者の関心を第二始動口2004へ引付けるようにしている。
大入賞口装飾基板2452は、大入賞口2005の後方に設けられており、複数のフルカラーLEDが実装されている。大入賞口装飾基板2452は、「大当り遊技」等により大入賞口2005が所定のパターンで開閉している時に、大入賞口2005を発光装飾させることで、大入賞口2005に受入れられた遊技球Bを見え易くしている。表右下装飾基板2453は、第二始動口2004の下方且つ大入賞口2005の右方で、アタッカ右通路2430の後方に設けられており、複数のフルカラーLEDが実装されている。
このアタッカユニット2400は、遊技パネル1100の前面に取付けた状態で、普通入賞口2003が、後述するセンター部材2500における右上側の第2球通路部2521の出口の下方で且つ第一始動口2002(センター部材2500の第三振分装置2550)よりも上方の高さに位置しており、第二始動口2004が普通入賞口2003の左下でセンター部材2500の第三振分装置2550の第三振分テーブル2554よりもやや低い高さに位置していると共に、大入賞口2005が始動口ユニット2100の第一始動口2002よりも下方に位置している。また、遊技パネル1100に取付けた状態では、普通入賞口2003、第二始動口2004(第二始動口上誘導棚2421)、及び大入賞口2005の上方の部位には、複数の障害釘Nが植設されている。
[5−8e.センター部材]
次に、表ユニット2000におけるセンター部材2500について、主に図140乃至図147等を参照して詳細に説明する。図140(a)は表ユニットにおけるセンター部材を前から見た斜視図であり、(b)はセンター部材の上部を構成するフレームパーツの斜視図である。図141は、センター部材と遊技パネルの開口部との関係を示す説明図である。図142(a)はセンター部材と遊技パネル板と裏ユニットの裏左装飾体との関係を示す斜視図であり、(b)は(a)の正面図である。図143(a)はセンター部材における第三振分装置の平面図であり、(b)はセンター部材における第三振分装置を前から見た斜視図である。図144はセンター部材の第三振分装置を分解して前上から見た分解斜視図であり、図145はセンター部材の第三振分装置を分解して前下から見た分解斜視図である。図146は、センター部材における第三振分装置での遊技球の流れを示す説明図である。図147(a)はセンター部材の第三振分装置において第二V入賞口及び第三ハズレ口に設けられた突起部の作用を示す説明図であり、(b)は第二V入賞口及び第三ハズレ口に突起部が設けられていない時の遊技球の動きを示す説明図である。
センター部材2500は、遊技領域5a内において、始動口ユニット2100よりも上方で、正面視略中央やや上寄りに形成された大きな開口部1102に取付けられている。センター部材2500は、枠状に形成されたセンターフレーム2501と、第三振分装置2550や第2球通路部2521(詳細は後述する。)或は図示しないが遊技球Bを正面視左右方向に惰性で揺動させて遊技領域に落下させるいわゆるステージ部、等からなる遊技部材と、を有する略環状形態であり、遊技パネル1100の後方に配置された演出表示装置1600や裏ユニット3000に備えられている導光板演出ユニット3100、裏前演出ユニット3200、裏前左下演出ユニット3300、裏前右下演出ユニット3400、及びサブ状態表示器3500、等を前方から視認することができる。
[5−8e−1.センターフレーム]
前記センターフレーム2501は、略一定の厚さで前後方向へ板状に延びている枠状の前枠部2502と、前枠部2502の後端から前後方向に対して直交する方向(遊技パネル1100の前面と同じ面方向)へ平板状に延びているフランジ部2503と、フランジ部2503の後面から略一定の厚さで後方へ板状に延びている枠状の後枠部2504と、フランジ部2503を前後方向に貫通しておりセンターフレーム2501を遊技パネル1100に取付けるための取付孔2505と、を備えている。
実施形態のセンターフレーム2501は透明な樹脂製であって、図140に示したように、複数のフレームパーツ2501a,2501bで形成されており、上側のフレームパーツ2501aの端部2501aaが下側のフレームパーツ2501bの前面に重なって連結されている。もっともセンターフレーム2501のフレームパーツ2501a,2501b同士は、互いにビス等で一体に接合されている必要はなく、遊技パネル1100への固定によって連結状態が保たれるようになっていてもよい。
そして、上側のフレームパーツ2501aには、電気的な部品が実装されておらず、電気的な配線がない。したがって、遊技パネル1100に取り付けたセンターフレーム2501から、上側のフレームパーツ2501aだけを取り外して掃除等のメンテナンスを行ったり、新品への交換が簡単に行える。なお、前記のように上側のフレームパーツ2501aの端部2501aaが下側のフレームパーツ2501bの前面に重なっているため、下側のフレームパーツ2501bを遊技パネル1100に取り付けたままでも上側のフレームパーツ2501aが取り外せる。
実施形態のセンターフレーム2501は、複数個のフレームパーツ2501a,2501bで形成したが、一つの成形体としてもよく、その場合にもセンターフレーム2501に電気的な部品を実装せず、さらに前記した遊技部材を分離可能に形成しておけば、センターフレーム2501を遊技パネル1100から取り外して掃除等のメンテナンスを行ったり、新品への交換が簡単に行える。
センターフレーム2501に電気的な部品を実装することに代えて、該センターフレーム2501の一部(後述する跳ね球受部2521aを有するフレームパーツ2501a)に透光可能な装飾2501(好ましくは光の透過方向を広範囲に変化させうる凹凸形態の立体装飾)を形成し、該装飾2501が遊技パネル1100側に別途設けられた発光演出手段たる裏ユニット3000(裏前演出ユニット3200)の光で照らし出されるようにしてもよい。そうすることにより電気的な配線を設けることなくセンターフレーム2501の照明による装飾が可能になる。
なお、センター部材2500に前記した遊技部材を設けない場合には、センターフレーム2501がセンター部材2500でもある。
[5−8e−2.センターフレームの前枠部]
センターフレーム2501の前枠部2502は、ほぼ枠状に形成されている。この前枠部2502は、枠の上辺側における左右方向の中央よりも左寄りの位置から右方へ向かって低くなるように直線状に傾斜している前枠上右部2502aを有している。この前枠部2502の前枠上右部2502aは、センター部材2500を遊技盤5に組み付けた状態で、自身が通路底となって前記前構成部材1000の外レール1001との間に遊技球Bが流通可能な所定広さの第1球通路部2506を形成するものである。なお、この第1球通路部2506の終端部に前記した球当て部1006が対向している。
[5−8e−3.センターフレームの後枠部]
センターフレーム2501の後枠部2504は、内周面側に、前後方向に延びた筋状の装飾が、周方向へ複数列設されている。これにより、後枠部2504を通して反対側が見え難くなっていると共に、後方に設けられている裏ユニット3000の裏前演出ユニット3200における裏左装飾基板3222に実装されている第一LED3222aや第二LED3222b等からの光が照射されることで発光しているように見せることができる。この後枠部2504は、遊技パネル1100の開口部1102の内周に沿うように形成されており、センター部材2500を遊技パネル1100に取付けることにより、開口部1102の内周面を遊技者側(前方)から見え難くすることができる。なお、この後枠部2504は、必要に応じて設けない選択も可能である。
[5−8e−4.センターフレームのフランジ部]
センターフレーム2501は、前記のように前後方向に延びた枠状の前枠部2502及び後枠部2504に対して、縁部が先細りのテーパ形状である平板状のフランジ部2503が前後方向に対して直交する方向へ延出している。このフランジ部2503によりセンターフレーム2501を補強することができ、前枠部2502や後枠部2504が歪み難いものとなっている。
センターフレーム2501は、遊技パネル1100における中央の大きな開口部1102に対して、前方から後枠部2504を挿入し、フランジ部2503の後面を遊技パネル1100の前面に当接させた状態で、取付孔2505を通して遊技パネル1100にねじ込まれた小さいネジにより遊技パネル1100に取付けられる。センターフレーム2501(センター部材2500)を遊技パネル1100に取付けた状態では、前枠部2502が、遊技パネル1100の前面よりも前方へ突出しており、遊技領域5a内に打込まれた遊技球Bが、枠内に侵入できないようになっている。
また、センターフレーム2501を遊技パネル1100に取付けた状態では、後枠部2504が遊技パネル1100における開口部1102の内周面を覆うように位置している。そして、後枠部2504の内周面に形成されている複数の筋状の装飾により、開口部1102の内周面を遊技者側(前方)から見え難くしている。
センター部材2500(センターフレーム2501)における枠状の左辺の部位では、図141及び図142等に示すように、前枠部2502の内側へフランジ部2503が延出している。また、前枠部2502は、その内側面の輪郭が、全体的に遊技パネル1100の開口部1102の内周面の輪郭と略一致しており、一部が、開口部1102よりも外側へ大きく位置している。そして、前枠部2502における開口部1102よりも外側に位置している部位のフランジ部2503に、遊技パネル1100に取付けるための取付孔2505が設けられている。
換言すると、センター部材2500の枠状の左辺の部位では、遊技パネル1100の開口部1102の内周面の一部が、前枠部2502よりも大きく内側へ突出しており、当該部位において、遊技パネル1100にセンター部材2500が取付けられている。
これにより、センター部材2500のセンターフレーム2501における枠の左辺となる部位では、フランジ部2503を前枠部2502の内側へ延出させ、外側へは何も延出させていないため、前枠部2502に対して可及的に接近させた位置に障害釘Nを植設することが可能となる。従って、遊技領域5a内における遊技球Bが実質的に流通する領域を、前枠部2502に接する位置までとすることができるため、従来のパチンコ機よりも遊技球Bの流通領域を大きくすることができ、遊技者に対して遊技球Bの動きそのものを楽しませられるパチンコ機1を提供することができる。
また、センター部材2500では、前後方向へ延出している前枠部2502及び後枠部2504に対してフランジ部2503を直交する方向へ延出させていることから、フランジ部2503により前枠部2502及び後枠部2504つまりセンター部材2500全体を補強することができる上に、フランジ部2503を介してセンター部材2500を遊技パネル1100に取付けることで、前枠部2502や後枠部2504の強度をより向上させることができる。そして、フランジ部2503における前枠部2502の内側へ延出させている部位でも、取付孔2505を介して遊技パネル1100に取付けていることから、遊技領域5a内の遊技球Bが、前枠部2502におけるフランジ部2503が内側へ延出している部位に当接したとしても、フランジ部2503や取付孔2505による遊技パネル1100への取付け等により、前枠部2502の強度を保つことができ、前枠部2502(センター部材2500)の変形や破損を防止することができる。
更に、上述したように前枠部2502に対して可及的に接近させた位置に障害釘Nを植設することが可能となるため、センター部材2500のセンターフレーム2501における前枠部2502により区画されるセンター部材2500の枠内を大きくしても、従来のパチンコ機のように遊技球Bの実質的な流通領域が小さくなることはない。従って、遊技領域5a内において遊技球Bが流通する流通領域が実質的に小さくなることを抑制しつつ、センター部材2500の枠内を大きくすることで、枠内を通して後方に設けられた演出表示装置1600の演出画像や裏ユニット3000における導光板演出ユニット3100の導光板3102の第一絵柄3110や第二絵柄3120等をより見え易くすることができ、遊技領域5a内での遊技球Bの動きと、センター部材2500の枠内を通して見える各種の演出との何れをも楽しませることが可能なパチンコ機1を提供することができる。
更に、センター部材2500のセンターフレーム2501では、上述したように、フランジ部2503により前枠部2502及び後枠部2504の強度を高めることができるため、センターフレーム2501を樹脂成形して金型から抜く時に、成形品の変形を防止することができる。
なお、上記の実施形態では、センター部材2500の後枠部2504を、後方に設けられている裏ユニット3000の裏左装飾基板3222等に実装されているLEDからの光により発光装飾させて、遊技パネル1100の開口部1102の内周面を見え難くしたものを示したが、これに限定するものではない。例えば、遊技パネル1100の開口部1102の内周面とセンター部材2500の後枠部2504との間で、開口部1102の内周に沿うように、開口部1102の中心側を向いている面に複数のLEDを実装した開口部用装飾基板を設けるようにしても良い。これにより、上記と同様の作用効果を奏することができると共に、開口部用装飾基板によっても開口部1102の内周面(切断面)を隠すことができ、遊技領域5a内の見栄えを良くすることができる。この場合、開口部用装飾基板の表面を、白色としておくことで、開口部用装飾基板自信を目立ち難くすることができると共に、LEDを発光させた時に後枠部2504をより明るく発光装飾させることができる。或いは、開口部用装飾基板の表面を、遊技盤5のコンセプトにマッチした所定の色に着色しても良く、上記と同様の作用効果を奏することができる。また、開口部用装飾基板を、開口部1102の全周に亘って設けるようにしても良く、センター部材2500を枠状(環状)に発光させたり、「右打ち」や「左打ち」を促すように所定方向へ周回するように発光させたり、することで多彩な発光演出を遊技者に提示して楽しませることができる。
[5−8e−5.第2球通路部]
また、センター部材2500は、センターフレーム2501の右上隅に開口する第2球通路部2521を該センターフレーム2501と一体に備えている。この第2球通路部2521は、前記した遊技部材の一形態であって、右打ち用の第1球通路部2506の通路底を構成する前枠上右部2502a上を転がって終端部で落下するか又は前記球当て部1006に衝突して落下する遊技球Bを受けて流下させ、その遊技球Bを前記アタッカユニット2400の上方へ案内するものである。
この第2球通路部2521は、図148等に示すように、前記前枠上右部2502a側の入口部分2521a(以下、「跳ね球受部」ともいう。)を球当て部1006の斜め下方に斜めに対向させた状態で該球当て部1006の直下に開口している。したがって、球当て部1006に衝突した遊技球Bの殆どはそこで跳ね返された後、跳ね球受部2521aに当たって落下する。
ところで、センターフレーム2501の第2球通路部2521に対応するフランジ部2503と取付孔2505は、図136に示したように跳ね球受部2521aを挟んで第2球通路部2521の反対側に形成されている。
言うまでもなく、跳ね球受部2521aは、球当て部1006に当たって跳ね返った遊技球Bの衝撃を繰り返し受けるが、その衝撃はフランジ部2503の取付孔2505に挿通されたネジによって支えられている。そして、跳ね球受部2521aが受ける遊技球Bの衝撃は、第2球通路部2521側にフランジ部2503があるとき、そのフランジ部2503を遊技パネル1100の前面から浮き上がらせる方向に作用し、フランジ部2503が跳ね球受部2521aを挟んで第2球通路部2521の反対側にあるとき、フランジ部2503を遊技パネル1100の前面に押し付ける方向に作用する。
したがって、もし取付孔2505を有するフランジ部2503が第2球通路部2521側にあった場合には、跳ね球受部2521aが受ける遊技球Bの衝撃によってフランジ部2503が遊技パネル1100の前面から浮き上がろうとし、これによってネジに引き抜き方向の力が作用する。この力を繰り返し受けることによりネジに弛みが発生するおそれがある。
これに対し取付孔2505を有するフランジ部2503が跳ね球受部2521aを挟んで第2球通路部2521の反対側にある場合には、跳ね球受部2521aが受ける遊技球Bの衝撃によってフランジ部2503が遊技パネル1100の前面に押し付けられるため、フランジ部2503の取付孔2505に通したネジに殆どストレスが掛からない。したがってネジが緩みにくくなるため、長期的に見たセンターフレーム2501の安定度が向上する。
また、フランジ部2503が、跳ね球受部2521aの反・第2球通路部2521側にあることによって、図136に示したように、少なくとも球当て部1006と跳ね球受部2521aとの間の球跳ね通路2521s内にフランジ部2503の厚みによる段差が生じないため、例えば、「球当て部1006に当たって跳ね球受部2521aに向かう遊技球Bが、フランジ部2503の段差に接触してガラスユニット160側に進路を変え、最悪球噛みを起こしてしまう」というような不具合が生じにくい。なお、図136において、フランジ部2503の縁部の一部が球跳ね通路2521s内にはみ出しているが、フランジ部2503のこの部分は先細りのテーパ形状であり、しかも遊技球Bが球面であることより、この領域での両者の接触は起こりえない。したがって、図136において球跳ね通路部2521内にはみ出しているフランジ部2503は、遊技球Bが接触可能な段差2527ではなく、遊技球Bの進路に全く影響を与えない。
第2球通路部2521は、前面を覆う着脱自在な通路カバー2521dを含めて透明な合成樹脂で形成されており、内部を流通する遊技球Bを前方から視認することができる。
なお、右打ちした遊技球Bは、勢いが強くて動きが速いため、球当て部1006に衝突して落下するまでの時間が短く、したがって第1球通路部2506の終端から第2球通路部2521に流れる遊技球Bの印象が薄くなる。
これに対し実施形態では、少なくとも前記跳ね球受部2521aを例えば白色等の不透明な明色に形成し、一方、前記球当て部1006の少なくとも表面を例えば黒色等の暗色に形成してなる。
跳ね球受部2521aの不透明な明色は、白色以外に黄色やピンクなどでもよく、一方、これに対する球当て部1006の暗色は、黒色以外に濃紺色や焦げ茶色などでもよい。明色や暗色にする手段は、該当部分に直に明色塗料で塗装する場合はもちろん、該当部分に明色シールを貼着したり或は該当する色の別成形品を該当部分に装着するなどしてもよい。要は、遊技中の遊技者から見た場合に、球当て部1006に当たった遊技球Bの背景が暗色で、その遊技球Bの鋼製の丸い鏡面に明色が映る状態になればよい。
ここで、色を利用して、遊技球Bを判りやすく、見つけやすくする上で必要な要素として色同士の明度の差を広げ、コントラストを強調することが重要である。例えば、白色は反射率100%、明度10と考えるならば、黒色は明度0で両者の明度の差は10となり、コントラストが強調される。一方、明度1の色と明度3の色に対し、明度4の色と明度6の色との間には明度の差は殆どなく、同じ明度の差である色の組み合わせとして認識される。
なお、遊技球Bは、パチンコ機1に取り込まれ遊技球領域5aを繰り返し転動し、あるいはパチンコ機1から排出されたものは、島設備内において、静電気、タバコのヤニ、油脂にともなって付着する塵、埃を取り除くために洗浄されるなどし、そのような使用環境に耐えうるように耐磨耗性に優れたクロムメッキが施されている。そのため遊技球Bの外観は、表面が鏡面状になり外光を受けて銀光りして見える。
本実施形態の例では、球当て部1006に当たった遊技球Bが跳ね球受部2521aに跳ね返るとき、パチンコ機1の前面から通常50cm程度離れた遊技中の遊技者から見て若干仰ぎ見る(図1吹き出し図の遊技者目線の斜視図参照)位置にある球当て部1006の暗色(黒色)が遊技球Bの背景になり、同時に、球循環経路の途中にある球磨き装置で磨き上げられた遊技球B(鋼球)の銀色の丸い鏡面に跳ね球受部2521aの明色(白色)が映って見えるため、そのコントラストにより遊技球Bの流下状況を認識させ易い。
すなわち、例示した球当て部1006と跳ね球受部2521aに採用した色である黒色と白色は、色相からすれば色みを有しない無彩色ではあるも、明度の点からすると最も差のある色の組み合わせである。加えて、その間を行き交う遊技球Bの表面が常に磨き上げられて鏡面化されている特徴とが相俟って、このような効果を得ることができている。
また、透明なセンターフレーム2501に対して跳ね球受部2521aが不透明な明色になっているため、センターフレーム2501の後側にある他の演出装置や遊技パネル1100の模様等が透けて遊技球Bの表面に雑多に映り込む影響を小さくできるため、認識させ易さが向上する。
もちろん遊技球Bが球当て部1006に当たって跳ね返る時間はごく僅かで瞬間的なものではあるが、遊技球Bの右打ちは連続して行われるため、第1球通路部2506の終端から第2球通路部2521に流れる遊技球Bを従来との比較において目立たたせることができる。特に近年のパチンコ機1は、扉枠3の上縁や側縁の装飾体が遊技者側に迫り出していて右上隅角部に位置する球当て部1006の周りが薄暗い場合が多く、そうした環境下では遊技球Bの丸い鏡面に映った跳ね球受部2521aの明色が目立ち易く、その分得られる効果が大きくなる。
なお、実施形態では、第1球通路部2506の通路の上壁が光沢のあるステンレス製の外レール1001で形成されているため、遊技球Bが第1球通路部2506を通過するとき、若干仰ぎ見る姿勢の遊技者からは外レール1001に映った遊技球Bの鏡像が見え、つまり遊技球Bが二つに見える。そして、遊技球Bが球当て部1006に当たって跳ね返りつつ外レール1001から離れることでそこに映った遊技球Bの鏡像が見えなくなり、それと入れ替わるように跳ね球受部2521aの明色が遊技球Bの鏡面に映るため、遊技球Bの動きをよりダイナミックに見せることができる。
加えて実施形態では、後述するように球当て部1006が、遊技球Bが当たる面を前側としたとき、該面が後傾状態(垂直線を基準にして後側に傾倒する状態)に傾くように設定されており、これにより当たった遊技球Bの跳ね返り方向がやや上向きになって若干減速されるため、遊技球Bに映った跳ね球受部2521aの明色がより印象付けられ易くなる。
第2球通路部2521は、跳ね球受部2521a及び第1球通路部2506の終端部にある球当て部1006の直下から垂直に短く下方へ延び、その後に右方へほぼ直角に屈曲し、右レール1005に突き当ると下方へ屈曲して右レール1005に沿って延び、遊技領域5aの高さの下から3/4の高さ付近で左方へ屈曲して緩い角度で低くなるように左方へ延び、左側の位置で下方へ屈曲して遊技領域5aの中央の高さまで延びた上で、右方へ屈曲して右レール1005付近まで延び、その後下方へ屈曲して出口が下方へ向かって開口した形状に形成されている。該第2球通路部2521は、前後方向へは屈曲しておらず、遊技パネル1100の前面と略同一面上で遊技球Bを下方へ案内している。
[5−8e−6.その他]
また、センター部材2500は、第2球通路部2521の途中に設けられていて前記第一始動口2002又は第二始動口2004に遊技球Bが受入れられることで抽選される第一特別抽選結果又は第二特別抽選結果に応じて遊技球Bが受入可能となる役物入賞口2006と、該役物入賞口2006に受入れられた遊技球Bを収容部2531a側(V入賞側)と第一ハズレ口2535の何れかに振分ける第一振分装置2530と、第一振分装置2530により収容部2531aに収容された(V入賞側に振分けられた)遊技球Bを第一V入賞口2007と第二ハズレ口2543の何れかに振分ける第二振分装置2540と、第二振分装置2540により第二ハズレ口2543に振分けられた遊技球Bを第二V入賞口2008と第三ハズレ口2555の何れかに振分ける第三振分装置2550と、を備えている。
また、センター部材2500は、役物入賞口2006を開閉可能な役物入賞口扉2511と、役物入賞口扉2511を第一始動口2002又は第二始動口2004への遊技球Bの受入れにより抽選された第一特別抽選結果又は第二特別抽選結果に応じて開閉させる役物入賞口ソレノイド2512と、役物入賞口2006に受入れられた遊技球Bを検知する役物入賞口センサ2513と、第二振分装置2540により振分けられて第一V入賞口2007に受入れられた遊技球Bを検知する第一V入賞口センサ2514と、第三振分装置2550により振分けられて第二V入賞口2008に受入れられた遊技球Bを検知する第二V入賞口センサ2515と、第一振分装置2530により振分けられて第一ハズレ口2535に受入れられた遊技球Bを検知する第一ハズレ口センサ2516(図150(a)の拡大図を参照)と、第二振分装置2540により振分けられて第二ハズレ口2543に受入れられた遊技球Bを検知する第二ハズレ口センサ2517と、第三振分装置2550により振分けられて第三ハズレ口2555に受入れられた遊技球Bを検知する第三ハズレ口センサ2518と、を備えている。
前記役物入賞口2006は、第2球通路部2521における左方へ延びている部位に設けられており、当該部位の左右方向の略全長に亘って左右に延びていると共に、上方へ向かって開口している。役物入賞口扉2511は、前後に延びていると共に、左端が低くなるように左右に延びた板状に形成されており、前後に進退して第2球通路部2521内に出没することで上方へ開口している役物入賞口2006を開閉可能としている。
役物入賞口扉2511は、前進することで役物入賞口2006を閉鎖することができ、役物入賞口2006を閉鎖している状態では、第2球通路部2521における左方へ延びている部位の底面を形成して、上流側から流通してきた遊技球Bを第2球通路部2521の出口側へ誘導することができる。
また、役物入賞口扉2511は、役物入賞口ソレノイド2512の駆動によって後退することで役物入賞口2006を開放して、第2球通路部2521を流下してきた遊技球Bを役物入賞口2006に受入れさせることができる。
このように役物入賞口扉2511は、役物入賞口ソレノイド2512がOFF(非通電時)の時は役物入賞口2006を閉鎖し、役物入賞口ソレノイド2512がON(通電時)の時は役物入賞口2006を開放させる。
第一振分装置2530は、役物入賞口2006と第2球通路部2521における下側の右方へ延びている部位との間の高さに設けられていると共に、第2球通路部2521(遊技パネル1100の前面)よりも後方に設けられている。
第一振分装置2530は、遊技球Bを一つのみ収容可能な収容部2531aを外周面に有し、前後方向の軸周りに回動可能な振分回転体2531と、振分回転体2531の収容部2531aが右方を向いている状態と上方を向いている状態との間で振分回転体2531を回動させるための第一振分ソレノイド2532(図173等を参照)と、振分回転体2531の外周を覆っている円筒状の周壁部2533と、役物入賞口2006に受入れられた遊技球Bを、周壁部2533における振分回転体2531の上側の部位を貫通して振分回転体2531の上側の外周面へ誘導する第一振分誘導路2534と、第一振分誘導路2534の下部において後方へ向かって開口しており、振分回転体2531の収容部2531aに収容されなかった遊技球Bが進入する第一ハズレ口2535と、振分回転体2531の収容部2531aに収容された球技球Bが流通し、周壁部2533における振分回転体2531の右側の部位を貫通して右方へ延びている第一アタリ通路2536と、第一ハズレ口2535に進入した遊技球Bを検知する第一ハズレ口センサ2516(図150(a)の拡大図を参照)と、を備えている。
振分回転体2531は、外周面が後方へ窄まった円錐台状に形成されている。第一アタリ通路2536は、右端側が、後方へ屈曲した後に下方へ屈曲して第二振分装置2540側に連通している。
第一振分装置2530は、第一振分ソレノイド2532がOFF(非通電)の状態では、振分回転体2531の収容部2531aが右方を向いている。この状態で、役物入賞口2006に受入れられた遊技球Bが、第一振分誘導路2534を通って振分回転体2531の外周面の上部に当接すると、振分回転体2531の外周面が、後方へ窄まった円錐台状に形成されているため、外周面の傾斜により遊技球Bが後方へ誘導され、第一ハズレ口2535へ進入することとなる。
一方、第一振分ソレノイド2532がON(通電)の状態では、振分回転体2531が反時計回りの方向へ回動して、収容部2531aが上方を向いている(図150(a)を参照)。この状態で、役物入賞口2006に受入れられた遊技球Bが、第一振分誘導路2534を通ると、収容部2531aに一つのみ収容される。振分回転体2531の収容部2531aに遊技球Bが収容されている状態で、役物入賞口2006側から更に遊技球Bが第一振分誘導路2534により誘導されてくると、当該遊技球Bが収容部2531aに収容されている遊技球Bに当接した後に、後方の第一ハズレ口2535に進入することとなる。第一ハズレ口2535に進入した遊技球Bは、裏ユニット3000の裏右球排出ユニット3170に受渡された後に、基板ホルダ1200上に排出される。
収容部2531aに遊技球Bが収容されている状態で、第一振分ソレノイド2532により振分回転体2531が時計回りの方向へ回動して、収容部2531aが右方を向くと、収容部2531aに収容されている遊技球Bが、収容部2531aから右方の第一アタリ通路2536側へ転動し、第一アタリ通路2536を流通することとなる。第一アタリ通路2536を流通した遊技球Bは、次の第二振分装置2540へ送られる。
このように、第一振分装置2530では、役物入賞口2006に受入れられた遊技球Bを、第二振分装置2540側(収容部2531a側)、又は、第一ハズレ口2535側の何れかに振分けることができる。
第二振分装置2540は、図136及び図148等に示すように、第一振分装置2530よりも下方で、第2球通路部2521の出口付近の後方に設けられている。第二振分装置2540は、第一振分装置2530の第一振分誘導路2534及び第一アタリ通路2536等よりも後方に設けられている。
第二振分装置2540は、図150に示すように、第一振分装置2530において振分回転体2531の収容部2531aに収容されて第一アタリ通路2536側に振分けられた遊技球Bが流通する上下に延びた第二振分誘導路2541と、第二振分誘導路2541の下部の右側面で開口している第一V入賞口2007と、第一V入賞口2007から右方へ延びた後に下方へ延びている第一V入賞通路2542と、第一V入賞通路2542内に設けられており、第一V入賞口2007に受入れられた遊技球Bを検知する第一V入賞口センサ2514と、を備えている。
また、第二振分装置2540は、第二振分誘導路2541の下端において上方へ向かって開口している第二ハズレ口2543と、第二ハズレ口2543の上側に設けられており、第二ハズレ口2543を開閉可能な振分扉2544と、振分扉2544を進退させて第二ハズレ口2543を開閉させるための第二振分ソレノイド2545と、第二ハズレ口2543から左方へ延びた後に下方へ屈曲している第二ハズレ通路2546と、第二ハズレ通路2546の下流端に設けられており第二ハズレ口2543に受入れられた遊技球Bを検知する第二ハズレ口センサ2517と、を備えている。振分扉2544は、前後に進退する平板状で、右側が低くなるように傾斜している。
第二振分装置2540は、第二振分ソレノイド2545がOFF(非通電)の状態では、振分扉2544が後退しており、第二ハズレ口2543が上方へ向かって開放されている。この状態で、第一振分装置2530側からの遊技球Bが、第二振分誘導路2541を流下してくると、第二ハズレ口2543に進入し、第二ハズレ通路2546を通って第三振分装置2550側へ送られる。
一方、第二振分ソレノイド2545がON(通電)の状態では、振分扉2544が第二ハズレ口2543の上方で前進しており、振分扉2544により第二ハズレ口2543が閉鎖されて遊技球Bの受入が不能となっている。この状態で、第一振分装置2530側からの遊技球Bが、第二振分誘導路2541を流下してくると、振分扉2544の上面に当接した上で、振分扉2544の傾斜により右方に誘導されて、第一V入賞口2007に進入する(受入れられる)こととなる。そして、第一V入賞口2007に進入した遊技球Bは、第一V入賞通路2542を流通して第一V入賞口センサ2514により検知された上で、裏ユニット3000の裏右球排出ユニット3170を介して基板ホルダ1200上に排出される。
第一振分装置2530からの球技球Bが、第一V入賞口2007に受入れられて第一V入賞口センサ2514により検知されると、アタッカユニット2400の大入賞口2005が所定の開閉パターンで開閉する「大当り遊技」が実行される。この第二振分装置2540は、透明な第2球通路部2521を通して前方から視認することができる。
このように、第二振分装置2540では、第一振分装置2530において振分回転体2531の収容部2531aに収容された遊技球Bを、第一V入賞口2007、又は、第二ハズレ口2543(第三振分装置2550)側の何れかに振分けることができる。
前記した遊技部材の一形態である第三振分装置2550は、図140等に示すように、センター部材2500におけるセンターフレーム2501の枠内で、下辺の部位に設けられている。第三振分装置2550は、第二振分装置2540の第二ハズレ通路2546の下流端と連通しており、第二ハズレ口センサ2517により検知された遊技球Bを左方へ誘導する第三振分誘導路2551と、第三振分誘導路2551の左端に設けられており遊技球Bを上下方向の軸周りに旋回させながら下方へ放出するクルーン2553と、クルーン2553の下方に設けられていると共に左右方向中央の前端付近において下方へ貫通している第二V入賞口2008が設けられており遊技球Bが転動可能な第三振分テーブル2554と、第三振分テーブル2554における第二V入賞口2008の左右両側で下方へ貫通している二つの第三ハズレ口2555と、第三振分テーブル2554における左右方向中央の後端付近に設けられている第三振分中回転体2556と、第三振分テーブル2554における左右両端の前端付近に夫々設けられている第三振分左回転体2557及び第三振分右回転体2558と、を備えている(図143乃至図146等を参照)。
更に、第三振分装置2550は、第三振分テーブル2554の下側に取付けられておりセンターフレーム2501に取付けられる第三振分ベース2559と、第三振分ベース2559の下側に取付けられており第三振分中回転体2556を回転させるための第三振分中駆動モータ2560と、第三振分ベース2559の下側に取付けられており第三振分左回転体2557を回転させるための第三振分左駆動モータ2561と、第三振分ベース2559の下側に取付けられており第三振分右回転体2558を回転させるための第三振分右駆動モータ2562と、を備えている。第三振分中駆動モータ2560、第三振分左駆動モータ2561及び第三振分右駆動モータ2562は、パネル中継基板1710を介して、主制御基板1310に接続されている(図173を参照)。
第三振分中駆動モータ2560は、その回転軸が第三振分ベース2559を貫通して上方へ突出している。第三振分左駆動モータ2561は、その回転軸が第三振分ベース2559を貫通して上方へ突出していると共に、当該回転軸に第三振分左回転体2557が取付けられている。第三振分右駆動モータ2562は、その回転軸が第三振分ベース2559を貫通して上方へ突出していると共に、当該回転軸に第三振分右回転体2558が取付けられている。
また、第三振分装置2550は、夫々が第三振分ベース2559に取付けられており、第三振分中回転体2556の回転を検知するための第三振分中回転検知センサ2563と、第三振分左回転体2557の回転を検知するための第三振分左回転検知センサ2564と、第三振分右回転体2558の回転を検知するための第三振分右回転検知センサ2565と、第二V入賞口2008に受入れられた遊技球Bを検知する第二V入賞口センサ2515と、第三ハズレ口2555に受入れられた遊技球Bを検知する第三ハズレ口センサ2518と、を備えている。これら、第二V入賞口センサ2515、第三ハズレ口センサ2518、第三振分中回転検知センサ2563、第三振分左回転検知センサ2564、及び第三振分右回転検知センサ2565は、パネル中継基板1710を介して、主制御基板1310に接続されている(図173を参照)。
また、第三振分装置2550は、第三振分テーブル2554と第三振分ベース2559との間で第三振分中駆動モータ2560の回転軸に取付けられている平歯車状の駆動ギア2566と、駆動ギア2566と噛合しており第三振分中回転体2556における下方へ突出した軸部2556aに取付けられている平歯車状の伝達ギア2567と、を備えている。伝達ギア2567は、駆動ギア2566よりも直径が大きく、第三振分中駆動モータ2560の回転を減速させて第三振分中回転体2556へ伝達させている。また、伝達ギア2567は、外方へ平板状に延出し、第三振分中回転検知センサ2563により検知される検知片2567aを有している。
更に、第三振分装置2550は、第三振分テーブル2554と第三振分ベース2559との間で第三振分左駆動モータ2561の回転軸に取付けられている平歯車状の左伝達ギア2568と、左伝達ギア2568と噛合しており第三振分テーブル2554と第三振分ベース2559とにより回転可能に取付けられている平歯車状の左回転検知用ギア2569と、第三振分テーブル2554と第三振分ベース2559との間で第三振分右駆動モータ2562の回転軸に取付けられている平歯車状の右伝達ギア2570と、右伝達ギア2570と噛合しており第三振分テーブル2554と第三振分ベース2559とにより回転可能に取付けられている平歯車状の右回転検知用ギア2571と、を備えている。
左伝達ギア2568と右伝達ギア2570とは、直径と歯数が同じである。また、左回転検知用ギア2569と右回転検知用ギア2571とは、直径と歯数が同じである。左回転検知用ギア2569は、左伝達ギア2568よりも直径が大きく、第三振分左駆動モータ2561の回転軸の回転よりも遅く回転する。この左回転検知用ギア2569は、半径方向の途中から下方へ平板状に突出し、第三振分左回転検知センサ2564により検知される検知片2569aを有している。右回転検知用ギア2571は、右伝達ギア2570よりも直径が大きく、第三振分右駆動モータ2562の回転軸の回転よりも遅く回転する。この右回転検知用ギア2571は、半径方向の途中から下方へ平板状に突出し、第三振分右回転検知センサ2565により検知される検知片2571aを有している。
また、第三振分装置2550は、第三振分テーブル2554と第三振分ベース2559との間で、第三振分中回転体2556の下方に設けられており、上方へ光を照射可能な複数のLEDが実装されている第三振分中回転体装飾基板2572と、第三振分テーブル2554と第三振分ベース2559との間で、第三振分中回転体2556と第二V入賞口2008との間の部位の下方に設けられており、上方へ光を照射可能な複数のLEDが実装されている第三振分テーブル装飾基板2573と、を備えている。
また、第三振分装置2550は、第三振分ベース2559の前端側に取付けられており、第三振分ベース2559と協働して第二V入賞口2008や第三ハズレ口2555に受入れられた遊技球Bを誘導して下方へ排出させるための第三振分球排出通路2574を形成している通路形成部材2575と、第三振分中駆動モータ2560、第三振分左駆動モータ2561、及び第三振分右駆動モータ2562を下方から覆うように第三振分ベース2559の下面に取付けられている下カバー2576と、クルーン2553及び第三振分テーブル2554を上方から覆っている透明な上カバー2577(図134を参照)と、を備えている。
第三振分テーブル2554は、透明に形成されている。第三振分テーブル2554は、平面視の外形形状が、後端側が半円弧状で、前後方向の長さが半円弧の直径と略同じ長さの砲弾状に形成されている。第三振分テーブル2554の前後方向の長さは、第三振分中回転体2556の直径の2.5倍である。換言すると、第三振分中回転体2556の直径は、第三振分テーブル2554の前後方向の長さの0.4倍である。また、第三振分中回転体2556の直径は遊技球Bの直径(例えば、11mm)の約4倍強であり、第三振分テーブル2554の前後方向の長さは遊技球Bの直径の約10.5倍である。また、第三振分テーブル2554における中央テーブル2554aは、左右方向の長さ(幅)が遊技球Bの直径の約5倍強であり、前後方向の長さ(奥行き)が遊技球Bの直径の5倍〜7倍である。
第三振分テーブル2554は、左右方向の中央で第三振分中回転体2556の前方に設けられており、前端側が低くなるように傾斜している略四角形の中央テーブル2554aと、中央テーブル2554aの左右両外側に設けられており、中央テーブル2554aの前端よりも後方の位置から第三振分中回転体2556の後端よりも後方の部位まで前後に長い左テーブル2554b及び右テーブル2554cと、中央テーブル2554aの前方に設けられており、左右方向中央を境にして左右両側へ低くなるように傾斜した後に、中央テーブル2554aの左右両外側の部位で後方へ屈曲して左テーブル2554b及び右テーブル2554cへ向かって低くなるように傾斜している回収テーブル2554dと、左テーブル2554b及び右テーブル2554cの夫々の左右両外側で一段高く設けられており、前端側及び内側が低くなるように傾斜しているサイドテーブル2554eと、を有している。
また、第三振分テーブル2554は、中央テーブル2554aの左右両辺から上方へ突出している堰部2554fと、左テーブル2554b及び右テーブル2554cの後端側と、左右のサイドテーブル2554eの外側とを囲むように、遊技球Bの直径よりも高く上方へ延出している周壁部2554gと、を有している。堰部2554fは、中央テーブル2554aの左右両側からの遊技球Bの出入りを抑制している。また、周壁部2554gは、上カバー2577と協働して、第三振分テーブル2554からの遊技球Bの脱落を防止している。
中央テーブル2554aは、前後方向の長さが第三振分中回転体2556の直径よりも若干長く、左右方向の長さが前後方向の長さよりも長い。また、中央テーブル2554aは、後端側が、第三振分中回転体2556の中心よりも前方の部位まで延出しており、左右両辺が第三振分中回転体2556へ向かって斜めに屈曲している。中央テーブル2554aは、前後方向が傾斜しているのみで、左右方向は水平である。この中央テーブル2554aの前端付近には、左右方向中央の第二V入賞口2008を間にして、左右両側に第三ハズレ口2555が開口している。第二V入賞口2008と第三ハズレ口2555は、同じ直径の丸孔である。なお、第二V入賞口2008は、孔の周縁が丸くR面取りされている。
左テーブル2554b及び右テーブル2554cは、夫々の前端側が、第二V入賞口2008及び第三ハズレ口2555の前端と前後方向が同じであり、中央テーブル2554aにおける前後方向の同じ部位よりも遊技球Bの直径分ほど下方の高さに位置している。また、左テーブル2554b及び右テーブル2554cは、前後方向において、夫々の前端から中央テーブル2554aの後端と同じ前後方向の部位までの間が、夫々左右方向の外側へ向かって低くなるように傾斜しており、それよりも後側が略水平である。更に、左テーブル2554b及び右テーブル2554cは、前後方向における第三振分中回転体2556の中心付近と部位が、第三振分中回転体2556の一般面と同じ高さであり、それよりも後側が第三振分中回転体2556よりも高くなっている。これら左テーブル2554b及び右テーブル2554cにおける前端で左右両外側に、夫々第三振分左回転体2557及び第三振分右回転体2558が設けられている。
また、第三振分テーブル2554は、中央テーブル2554aの左右方向中央において、前方へ向かうに従って左右の幅が狭くなるように、後端から第二V入賞口2008付近まで前後に延出しており、上方へ僅かに膨出している膨出部2554hを有している。この膨出部2554hにより、中央テーブル2554aの左右方向の中央を転動している遊技球Bの転動方向を、左右方向外側へ向けさせることができ、第二V入賞口2008へ進入し難くしている。
また、第三振分テーブル2554は、中央テーブル2554aの上面における第二V入賞口2008及び二つの第三ハズレ口2555の夫々の前端側から上方へ突出していると共に中央テーブル2554aの前端まで延出している突起部2554iを有している。突起部2554iは、第二V入賞口2008では三角形状に形成されており、第三ハズレ口2555では左右の幅が狭い棒状に形成されている。また、第三ハズレ口2555の突起部2554iは、第三ハズレ口2555内へ僅かに突出している。詳細は後述するが、これら突起部2554iは、遊技球Bが第二V入賞口2008や第三ハズレ口2555の円形の開口に接することで、開口の縁を回るように転動した後に外側へ飛び出して、他の第三ハズレ口2555や第二V入賞口2008に入らないようにするためのものである。
更に、第三振分テーブル2554は、中央テーブル2554aの前端における第二V入賞口2008と第三ハズレ口2555との間の中央となる左右方向の部位に、突起部2554iよりも低く突出している突部2554jを、有している。
第三振分中回転体2556は、円盤状の中心から下方へ突出し第三振分テーブル2554及び第三振分ベース2559により回転可能に支持されると共に、伝達ギア2567が取付けられる軸部2556aを有している。また、第三振分中回転体2556は、中心付近において扇形に突出している三つの内突部2556bと、外周縁付近において内突部2556bよりも高く円弧状に突出している外突部2556cと、を有している。内突部2556b及び外突部2556cは、周方向へ一定の間隔をあけて設けられており、夫々が同一の放射線上に設けられている。外突部2556cは、半径方向へ一定の幅を有しており、外周側が第三振分中回転体2556の一般面と一致しており、内周側が高くなるように半径方向へ傾斜している。この第三振分中回転体2556は、第三振分装置2550に組立てた状態では、一般面が、第三振分テーブル2554における中央テーブル2554aの面と平行で、中央テーブル2554aよりも若干上方に位置している。この第三振分中回転体2556は、第三振分中駆動モータ2560により、駆動ギア2566及び伝達ギア2567を介して、平面視反時計周りの方向へ回転させられる。
第三振分左回転体2557及び第三振分右回転体2558は、軸方向に対して直角方向へ突出していると共に、軸方向に延びている突片2557a及び突片2558aを夫々有している。突片2557a及び突片2558aは、第三振分左回転体2557及び第三振分右回転体2558を第三振分装置2550に組立てた状態で、左テーブル2554b及び右テーブル2554cの夫々における最も低くなっている前端の左右両外側の部位に位置している遊技球Bに対して、当該遊技球Bの略中心の位置まで突出している。これら突片2557a及び突片2558aは、平面視において、夫々の先端が丸められている。従って、第三振分左回転体2557及び第三振分右回転体2558の突片2557a及び突片2558aは、左テーブル2554b及び右テーブル2554c上の遊技球Bを強打し難いようにしている。
また、第三振分左回転体2557及び第三振分右回転体2558は、第三振分装置2550に組立てた状態で、夫々の突片2557a及び突片2558aの下端が、左テーブル2554b及び右テーブル2554cの夫々における最も低くなっている前端の左右両外側の部位に位置している遊技球Bに対して、当該遊技球Bの中心よりも上方に位置している。つまり、突片2557a及び突片2558aは、遊技球Bの上部に当接するように設けられている。これにより、突片2557a及び突片2558aが遊技球Bを上方へすくい上げるように当接することはなく、遊技球Bを上方へ跳ね上がり難くしている。
第三振分左回転体2557は、第三振分左駆動モータ2561により平面視において反時計回りの方向へ回転させられており、第三振分右回転体2558は、第三振分右駆動モータ2562により平面視において時計回りの方向へ回転させられている。従って、第三振分左回転体2557の突片2557a及び第三振分右回転体2558の突片2558aにより、左テーブル2554b及び右テーブル2554cの遊技球Bを、後方へ弾くようにしている。
第三振分ベース2559は、通路形成部材2575と協働して第二V入賞口センサ2515と二つの第三ハズレ口センサ2518とを保持している。また、第三振分ベース2559は、通路形成部材2575と協働して、第二V入賞口2008や第三ハズレ口2555に受入れられた遊技球Bを誘導して下方へ排出させる第三振分球排出通路2574を形成している。第三振分球排出通路2574は、第二V入賞口2008、及び第二V入賞口2008の左右両側の第三ハズレ口2555、に受入れられた遊技球Bを、夫々合流させずに、分けたままの状態で誘導するように形成されており、夫々の途中に、第二V入賞口センサ2515や第三ハズレ口センサ2518が設けられている。
上カバー2577は、図134に示すように、後端側が低くなるように形成されており、本パチンコ機1の前方に着座した遊技者が遊技領域5a内を見た時に、後方に設けられている導光板3102の第一絵柄3110や第二絵柄3120及び演出表示装置1600の演出画像等を、遮らないようにしている。
第三振分装置2550は、遊技盤5に組立てた状態で、前端が、遊技パネル1100の前面よりも前方で前構成部材1000の前面よりも若干後方に位置し、後端が、後述する裏ユニット3000の導光板3102よりも後方で演出表示装置1600の前面よりも若干前方に位置している。第三振分装置2550における第三振分テーブル2554の回収テーブル2554dが遊技パネル1100の前面よりも前方に位置している。
第三振分装置2550は、第三振分中回転体2556、第三振分左回転体2557及び第三振分右回転体2558が、第三振分中駆動モータ2560、第三振分左駆動モータ2561及び第三振分右駆動モータ2562により常時回転している。第三振分中回転体2556と第三振分左回転体2557は、平面視において反時計回りの方向へ、第三振分右回転体2558は、平面視において時計回りの方向へ回転している。
本実施形態では、第三振分中回転体2556が16.7rpmの速度で、第三振分左回転体2557及び第三振分右回転体2558が第三振分中回転体2556よりもはるかに高速の625rpmの速度で、夫々回転している。このように、第三振分左回転体2557及び第三振分右回転体2558の回転速度が速いため、第三振分左回転体2557及び第三振分右回転体2558に検知片を設けて回転の有無を検知させるようにしても、検知片を確実にセンサが検知することができない恐れがある。詳述すると、検知片を検知するセンサは、一定の周期毎に作動して検知片を検知させるようにしているため、例えば、検知片の回転周期とセンサの検知周期とを同じにすると、検知片を全く検知することができない場合があるため、センサの検知周期を、検知片の回転周期よりも十分に短くする必要がある。そして、検知片の回転が速く、回転周期が更に短くなると、センサの検知周期も更に短くする必要があるが、センサの検知周期を短くすると、センサと制御部との間で頻繁に信号をやりとりしなければならず、制御部での負荷が高くなって、過負荷による暴走や誤作動のリスクが高くなる。
これに対して、本実施形態では、第三振分左回転体2557及び第三振分右回転体2558(第三振分左駆動モータ2561及び第三振分右駆動モータ2562)の回転軸に、左伝達ギア2568及び右伝達ギア2570を夫々取付けた上で、左伝達ギア2568及び右伝達ギア2570に大径の左回転検知用ギア2569及び右回転検知用ギア2571を夫々噛合させて回転を減速させ、回転が減速させられた左回転検知用ギア2569及び右回転検知用ギア2571に検知片2569a及び検知片2571aを設けて、第三振分左回転検知センサ2564及び第三振分右回転検知センサ2565により検知させている。本実施形態では、左回転検知用ギア2569及び右回転検知用ギア2571の回転数を250rpmとしている。
これにより、第三振分左回転体2557及び第三振分右回転体2558の回転を検知するための検知片2569a及び検知片2571aの回転速度が遅くなるため、第三振分左回転検知センサ2564及び第三振分右回転検知センサ2565により確実に検知することができ、第三振分左回転体2557及び第三振分右回転体2558の回転の有無を判断することができる。また、検知片2569a及び検知片2571aの回転速度を遅くしているため、第三振分左回転検知センサ2564及び第三振分右回転検知センサ2565における検知周期を無用に短くする必要が無く、適度な検知周期とすることができ、主制御基板1310にかかる負荷の増加を抑制させることができる。
この第三振分装置2550は、第二振分装置2540により第二ハズレ口2543に振分けられた遊技球Bが供給される。詳述すると、第二ハズレ口2543に振分けられた遊技球Bは、第二ハズレ口センサ2517により検知された上で、第三振分誘導路2551を通ってクルーン2553に供給され、クルーン2553において上下方向の軸周りに旋回した後に、下方の第三振分テーブル2554における回収テーブル2554dの右端付近へ落下する。この際に、第二ハズレ口センサ2517による遊技球Bの検知に基づいて、第三振分装置2550による遊技球Bの振分けに対応した演出が実行される。
クルーン2553から回収テーブル2554dの右端付近に落下した遊技球Bは、後方の右テーブル2554cへ転動した後に、右テーブル2554cにおける最も低くなっている前端の右側の部位へ向かって転動し、回転している第三振分右回転体2558の突片2558aに当接することとなる。その後、突片2558aに当接して後方へ弾かれた遊技球Bは、右テーブル2554cの後端側から第三振分中回転体2556を通って中央テーブル2554aに進入し、中央テーブル2554aの傾斜により前方へ転動することとなる。そして、中央テーブル2554aの前端付近に設けられている第二V入賞口2008及び第三ハズレ口2555の何れかに受入れられるか、それらの横を通って回収テーブル2554dへ進入する。中央テーブル2554aから回収テーブル2554dへ進入した遊技球Bは、その進入した部位に応じて、左テーブル2554b又は右テーブル2554cの何れかへ向かって転動することとなる。なお、回収テーブル2554dから左テーブル2554bへ転動した遊技球Bは、上記の右テーブル2554cでの動きと同様に、回転している第三振分左回転体2557の突片2557aに弾かれて、左テーブル2554bの後端側から第三振分中回転体2556を通って中央テーブル2554aに進入することとなる。
このように、第三振分装置2550の第三振分テーブル2554に供給された遊技球Bの基本的な流れは、左テーブル2554b又は右テーブル2554cから、第三振分中回転体2556を通って中央テーブル2554aを転動した後に、回収テーブル2554dにより左テーブル2554b又は右テーブル2554cへ送られることを、当該遊技球Bが第二V入賞口2008又は第三ハズレ口2555の何れかに受入れられるまで繰返すものである。
ところで、本実施形態では、第三振分左回転体2557及び第三振分右回転体2558が高速で回転しているため、左テーブル2554b及び右テーブル2554cにおいて、遊技球Bが突片2557aや突片2558aと当接可能な当接領域に進入したタイミングと、突片2557aや突片2558aが遊技球Bに当接するタイミングとによって、突片2557aや突片2558aが遊技球Bをかするように当接したり、遊技球Bを強打したりすることとなり、突片2557aや突片2558aの当接具合によって後方へ弾かれる遊技球Bの勢いが様々となる。
そのため、遊技球Bが突片2557aや突片2558aにより後方へ弾かれても、その当接具合が弱い場合、後方へ向かって高くなっている左テーブル2554bや右テーブル2554cを登り切れずに、戻ってきてしまうことがあり、遊技球Bが第三振分中回転体2556側へ進入せずに、左テーブル2554bや右テーブル2554cを前後方向へ行ったり来たりすることがある。或いは、突片2557aや突片2558aにより後方へ弾かれた遊技球Bが、第三振分中回転体2556まで到達した場合でも、回転している第三振分中回転体2556の三つの外突部2556cが位置するタイミングによっては、外突部2556cにより遊技球Bの進入が阻まれて、中央テーブル2554a側へ移動できずに、左テーブル2554bや右テーブル2554cへ戻されてしまうことがある。更に、左テーブル2554bや右テーブル2554cから第三振分中回転体2556に遊技球Bが進入した際に、第三振分中回転体2556が回転していることで、三つの外突部2556cの間の部位が移動しているため、遊技球Bが第三振分中回転体2556の回転により反対側の左テーブル2554bや右テーブル2554cに運ばれてしまうことがある。また、遊技球Bが突片2557aや突片2558aにより後方へ強く弾かれた場合、第三振分中回転体2556を通り越して反対側の左テーブル2554bや右テーブル2554cへ進入してしまったり、サイドテーブル2554eへ進入してしまったりすることがある。なお、サイドテーブル2554eに進入した遊技球Bは、接している左テーブル2554b又は右テーブル2554cへ転動する。
このようなことから、左テーブル2554bや右テーブル2554cにおいて、第三振分左回転体2557の突片2557aや第三振分右回転体2558の突片2558aにより後方へ弾かれて第三振分中回転体2556上に進入した遊技球Bは、ある程度の確率で、中央テーブル2554aへ進入することとなる。この際に、第三振分中回転体2556が回転しているため、その回転位置に応じて左右方向の様々な位置から中央テーブル2554aへ遊技球Bが進入することとなる。
中央テーブル2554aに進入した遊技球Bは、その傾斜により前方へ転動することとなるが、左右方向両外側の左テーブル2554bや右テーブル2554cから第三振分中回転体2556を通って進入していると共に、第三振分中回転体2556が回転していることから、左右方向の移動ベクトルを有しており、真直ぐに前方へ転動することは稀で、斜めに転動することとなる。この際に、中央テーブル2554aの左右方向中央に、膨出部2554hが上方へ膨出しているため、この膨出部2554hにより遊技球Bの左右方向への移動が弱められたり、反対側へ戻されたりすることとなる。そして、中央テーブル2554aを前方へ向かって転動している遊技球Bが、前端付近に設けられている第二V入賞口2008及び第三ハズレ口2555の何れかに進入したり、それらの横を通って回収テーブル2554dに進入したりすることとなる。
ところで、中央テーブル2554aにおいて、第二V入賞口2008や第三ハズレ口2555へ向かって転動する遊技球Bの転動方向によっては、遊技球Bが第二V入賞口2008や第三ハズレ口2555の円形の開口に接することで、当該遊技球Bが開口の縁に沿って回るスイングバイのような動きをすることがある。そして、図147(b)に示すように、第二V入賞口2008や第三ハズレ口2555の開口に何もない状態では、遊技球Bが開口の縁に沿って回ることで、その転動方向を変えられ、開口の縁から外側へ飛び出した先に、他の第二V入賞口2008や第三ハズレ口2555がある場合、当該第二V入賞口2008や第三ハズレ口2555に遊技球Bが進入してしまうことがある。このような現象により、例えば、第二V入賞口2008に遊技球Bが入ったと思ったら、開口の縁を回って隣の第三ハズレ口2555に入ってしまい、遊技者をガッカリさせて興趣を低下させてしまう恐れがある。また、このような現象によって、第三振分テーブル2554(第三振分装置2550)における第二V入賞口2008への遊技球Bの受入確率(入賞確率)のバラツキが大きくなり、遊技者に対して不信感を与えてしまう恐れがある。
これに対して、本実施形態では、第二V入賞口2008や第三ハズレ口2555の前端側に、突起部2554iを突出させているため、遊技球Bが開口の縁に沿って回ろうとしても、その途中で突起部2554iに当接して開口の縁から前側や開口の内側へ弾くことができ、開口の縁から左右や後側へ飛び出して隣接している第二V入賞口2008や第三ハズレ口2555に進入してしまうことを防止することができる。これにより、第三ハズレ口2555へ遊技球Bが無用に進入して、遊技者をガッカリさせてしまうことを低減させることができ、遊技者の遊技に対する興趣の低下を抑制させることができる。また、予定外の第二V入賞口2008への遊技球Bの受入れを防止することができるため、第二V入賞口2008への遊技球Bの受入確率のバラツキを低減させることができ、遊技者に対して不信感を与え難いものとすることができる。
なお、本実施形態では、第三ハズレ口2555において、突起部2554iを開口の内側へ突出させているため、開口の縁に沿って転動してきた遊技球Bを確実に弾くことができる。また、第二V入賞口2008の開口の縁を丸くR面取りしているため、当該面取りにより遊技球Bの移動ベクトルを、開口の外側或いは内側へ向けさせ易くすることができ、遊技球Bを開口の縁に沿って回り難いものとしている。
中央テーブル2554aを前方へ転動している遊技球Bが、第二V入賞口2008と第三ハズレ口2555との間を通過すると、中央テーブル2554aの前端から回収テーブル2554dへ進入することとなる。この際に、中央テーブル2554aの前端において上方へ突出している突部2554jに当接する可能性がある。そして、遊技球Bの突部2554jへの当接具合によっては、遊技球Bが後方へ反射することがあり、その反射角度によっては第二V入賞口2008や第三ハズレ口2555に受入れられる可能性がある。一方、突部2554jに当接して前方側へ遊技球Bが反射した場合は、中央テーブル2554aの前端から回収テーブル2554dへ進入することとなる。なお、中央テーブル2554aにおいて、遊技球Bが第三ハズレ口2555と堰部2554fとの間を通過した場合は、突部2554jに当接することなく、中央テーブル2554aの前端から回収テーブル2554dへ進入する。
このようにして、中央テーブル2554aから回収テーブル2554dに進入した遊技球Bは、その進入した部位に応じて、左テーブル2554b又は右テーブル2554cの何れかへ転動し、第三振分左回転体2557又は第三振分右回転体2558に弾かれることで、第三振分中回転体2556を通って再び中央テーブル2554aへ送られ、第二V入賞口2008又は第三ハズレ口2555の何れかに受入れられるまで、上記のような動きを繰返して第三振分テーブル2554上を巡回することとなる。本実施形態では、1/5の確率で第二V入賞口2008に遊技球Bが振分け(受入れ)られるようになっている。
そして、第二V入賞口2008に受入れられた遊技球Bは、第三振分球排出通路2574により誘導されて第二V入賞口センサ2515により検知された上で下方へ排出される。一方、第三ハズレ口2555に受入れられた遊技球Bは、第三振分球排出通路2574により誘導されて第三ハズレ口センサ2518により検知された上で下方へ排出される。この第三振分装置2550から下方へ排出された遊技球Bは、裏ユニット3000における裏下球排出ユニット3150を介して基板ホルダ1200上に排出される。
このように、第三振分装置2550では、第二振分装置2540により第二ハズレ口2543に振分けられた遊技球Bを、第二V入賞口2008、又は、第三ハズレ口2555の何れかに振分けることができる。
また、本実施形態の第三振分装置2550によれば、第三振分左回転体2557の突片2557a及び第三振分右回転体2558の突片2558aの高さと突出量を、遊技球Bを強打し難いものとしていると共に、第三振分左回転体2557及び第三振分右回転体2558を高速で回転させているため、左テーブル2554bや右テーブル2554cに遊技球Bが進入した時に、どのような強さで遊技球Bが後方へ弾かれるのかを遊技者に対して予測不能とすることができ、遊技者の視線を第三振分テーブル2554上の遊技球Bに釘付けにすることができると共に、第三振分テーブル2554上を行ったり来たりする遊技球Bの動きを楽しませることができ、第二V入賞口2008への受入れに対する期待感を高めさせて興趣の低下を抑制させることができる。
また、第三振分左回転体2557の突片2557aや第三振分右回転体2558の突片2558aにより遊技球Bがある程度強く弾かれない限り、左テーブル2554b又は右テーブル2554cから中央テーブル2554aへ遊技球Bが進入しない上に、遊技球Bが中央テーブル2554aに進入しても、第二V入賞口2008又は第三ハズレ口2555に受入れられないと回収テーブル2554dにより左テーブル2554b又は右テーブル2554cに戻されるため、比較的長い時間、遊技球Bが第三振分テーブル2554上に留まることとなり、従来のパチンコ機におけるクルーンのような振分装置よりも長い時間、遊技球Bの振分けを楽しませることができ、遊技球Bが第二V入賞口2008に振分けられることで「大当り遊技」の発生に対する期待感を高めさせて興趣の低下を抑制させることができる。つまり、第二V入賞口2008への遊技球Bの受入れと言う遊技球Bの動きによって「大当り遊技」が発生するため、演出表示装置1600において第一始動口2002や第二始動口2004への受入れにより抽選された特別抽選結果(第一特別抽選結果や第二特別抽選結果)を示唆するための複数の図柄列が変動表示される画像演出を見せられて「大当り遊技」が発生する場合と比較して、「大当り遊技」の発生が確定するまでの時間が長くても、遊技者を飽きさせ難くすることができると共に、「ハズレ」の時のガッカリ感を緩和させて興趣の低下を抑制させることができる。
ところで、従来のパチンコ機におけるクルーン等を用いた振分装置では、V入賞口やハズレ口等の振分け先に到達するために、遊技球Bの加速は必須ではなく、転動経路や転動速度に変化が与えられなくても遊技球Bが振分け先に到達し得るような構造であった。そのため、従来のパチンコ機では、ある程度は遊技球Bの動きを楽しませることはできるものの、慣れによって遊技者が飽きてしまう他に、以下に例示するような課題が存在していた。
すなわち、例えば、遊技球Bの転動経路が変更されずに不利な振分け先に誘導されるような場合は、転動経路から振分け先が予想できることによって振分け先に到達する前に遊技者の関心が低下してしまう恐れがあった。或いは、何らかの手段によって遊技球Bの転動経路が変更されたとしても、その結果、不利な振分け先に誘導された場合には、本来ならば(転動経路が変更されなければ)有利な振分け先に到達し得た展開が、当該手段によって妨げられて不利益を被ってしまったと、遊技者に感じさせてしまうことで、不信感を与えて遊技者の興趣が低下する恐れがあった。
これに対して、本実施形態のパチンコ機1では、第三振分装置2550において、高速回転する第三振分左回転体2557及び第三振分右回転体2558によって、どのような強さで遊技球Bが加速されて弾かれるのかは、遊技者から明確に予測することはできず、しかも、遊技球Bが第三振分左回転体2557及び第三振分右回転体2558によって弾かれる回数も1回とは限らず、第三振分テーブル2554上で複雑な転動経路を描いた後に、遊技球Bは第二V入賞口2008又は第三ハズレ口2555の何れかの振分け先に受入れられることになるため、振分け先が無作為な運任せにより選択されたとものと遊技者に感じさせることができる。従って、本実施形態のパチンコ機1によれば、上記のような従来のパチンコ機における課題を生じることなく、自然な流下による遊技球Bの動きを楽しませるだけでなく、ランダムな振分け先の選択による遊技展開を楽しませることができ、遊技球Bの動きに対して強い関心と興趣を遊技者に抱かせることができる。
また、本実施形態の第三振分装置2550では、中央テーブル2554aの前端側において、二つの第三ハズレ口2555が第二V入賞口2008の左右両側に並んで設けられているため、第三ハズレ口2555に遊技球Bが受入れられたとしても、遊技者に対して、僅かな差異によって有利/不利の結果が分かれただけと感じさせることができる。その結果、不利な第三ハズレ口2555に振分けられても、遊技者に惜しかったという思いを抱かせて引続き遊技意欲を高めさせられる効果を期待することができる。
また、本実施形態の第三振分装置2550は、有利な振分け先として一つの第二V入賞口2008が設けられているのに対して、不利な振分け先として第三ハズレ口2555が二つ設けられており、第三振分テーブル2554において、不利な振分け先よりも有利な振分け先への遊技球Bの受入れが難しいことを示しており、このように有利な振分け先への困難さが視覚的に明示されることによって、却って有利な振分け先への遊技球Bの受入れを遊技者に強く願わせることができ、遊技球Bの動きに対する遊技者の関心を高めさせて興趣を向上させる効果を期待することができる。
更に、本実施形態の第三振分装置2550は、中央テーブル2554aを前端側が低くなるように傾斜させた上で、前端付近に第二V入賞口2008を設けているため、中央テーブル2554aに進入した遊技球Bと遊技者との間に第二V入賞口2008が位置することとなり、遊技球Bが第二V入賞口2008へ向かって転動しているか否かを判り易く遊技者に見せることができ、遊技球Bの動きをより楽しませることができる。また、第二V入賞口2008へ向かって遊技球Bが遊技者側(前方)へ転動するため、遊技者に対して、遊技球Bを第二V入賞口2008へ引き寄せるように思わせることができ、第二V入賞口2008への受入れに対する期待感を高めさせて第三振分テーブル2554での振分けを楽しませることができる。
また、本実施形態の第三振分装置2550によれば、第二振分装置2540により第二ハズレ口2543側へ振分けられた遊技球Bが、クルーン2553により第三振分テーブル2554の第二V入賞口2008や第三ハズレ口2555の下流側となる回収テーブル2554dへ供給されるようにしており、第二V入賞口2008及び第三ハズレ口2555の設けられている中央テーブル2554aに遊技球Bを到達させるためには、傾斜している右テーブル2554c(左テーブル2554b)を乗り越えるような、第三振分右回転体2558(第三振分左回転体2557)によるある程度の強さによる当接を必要条件としている特徴を有している。従って、例えば、何らかの理由により第三振分右回転体2558及び第三振分左回転体2557の回転が停止している時に、第二振分装置2540側から遊技球Bを供給したとしても、クルーン2553を介して第三振分テーブル2554における最も低い位置となる右テーブル2554cの前端側の部位に留まることとなり、第二V入賞口2008の設けられている中央テーブル2554aへ向かうことはなく、第二V入賞口2008へ不正に遊技球Bが受入れられることはない。
本実施形態のセンター部材2500は、枠状のセンターフレーム2501の下辺と第三振分装置2550との間に設けられていて前方へ光を照射可能な表中央装飾基板2591と、第2球通路部2521における役物入賞口2006よりも上方に設けられている表右上装飾基板2592と、役物入賞口2006と第一振分装置2530の第一アタリ通路2536との間に設けられている表右中装飾基板2593と、第二振分装置2540の第二ハズレ通路2546よりも下方に設けられている表右下装飾基板2594と、を備えている(図131及び図174等を参照)。
これら、表中央装飾基板2591、表右上装飾基板2592、表右中装飾基板2593、及び表右下装飾基板2594には、夫々複数のフルカラーLEDが実装されている。表中央装飾基板2591に実装されているLEDを発光させることで、センターフレーム2501の下辺を発光装飾させることができる。表右上装飾基板2592、表右中装飾基板2593、及び表右下装飾基板2594に実装されているLEdを発光させると、第2球通路部2521、第一振分装置2530、及び第二振分装置2540を発光装飾させて、流通している遊技球Bを遊技者側から見え易いようにしている。
表中央装飾基板2591と表右上装飾基板2592は、夫々演出中継基板3026に接続されており、表右中装飾基板2593と表右下装飾基板2594は、表右上装飾基板2592に接続されている。つまり、表右中装飾基板2593と表右下装飾基板2594は、表右上装飾基板2592を介して演出中継基板3026に接続されている。
[5−8f.遊技領域内での遊技球の流れ]
次に、遊技領域5a内での遊技球Bの流れについて、主に図136、図148図150乃至図152等を参照して詳細に説明する。図148は表ユニットにおける右側の遊技球の流路を示す説明図である。図150(a)は役物入賞口に受入れられた遊技球の流れを示す説明図であり、(b)は(a)における第三振分装置の部位を平面から示す説明図であり、(c)は(a)における第二振分装置の部位を示す説明図である。また、図151は、「小当り」の種類に応じた役物入賞口と第一振分装置及び第二振分装置の動作のタイミングを示す説明図である。図152(a)はアタッカユニットにおける遊技球の流れを示す説明図であり、(a)におけるE−E線で切断した断面図である。
遊技盤5に組立てた状態では、センター部材2500が遊技領域5aの中央に対して右上寄りに位置している。遊技領域5a内において、センター部材2500よりも左側の部位と下側の部位、及びアタッカユニット2400とセンター部材2500との間の部位に、複数の障害釘Nが所定のゲージ配列で植設されている。また、センター部材2500の左側でサイド左上ユニット2300の上方に、遊技球Bの当接により回転する風車Wが設けられている。
センター部材2500の左側に植設されている複数の障害釘Nは、センター部材2500の左側に打込まれた遊技球Bを風車Wの中心よりも右側の部位へ主に進入するように調整されていると共に、それらより低い確率で、風車Wの中心よりも左側の部位へ進入するように調整されている。風車Wは、中心よりも右側に進入した遊技球Bの多くを、センター部材2500の下側で、遊技領域5aの左右方向中央へ向かって低くなるように一列に並んでいる複数の障害釘N上へ進入させ、残りをサイド左上ユニット2300の棚部2301へ流下させる。
センター部材2500の下側で、遊技領域5aの左右方向中央へ向かって低くなるように一列に植設されている複数の障害釘Nは、上側を流通する遊技球Bを、下側を流通した遊技球Bよりも高い確率で第一始動口2002に受入れられるように調整されている。
センター部材2500における第2球通路部2521の下端とアタッカユニット2400の普通入賞口2003との間に植設されている複数の障害釘Nは、第2球通路部2521を流下した遊技球Bが、アタッカ右通路2430の第一開口部2431、普通入賞口2003、普通入賞口2003の左側、の何れにも同じような確率で進入するように調整されている。
遊技領域5a内には、遊技球Bが、外レール1001と内レール1002とに案内されて左側から遊技領域5aの周縁に沿って上部に打込まれる。遊技領域5a内に対してセンター部材2500の左側を流通するように遊技球Bを打込んだ場合、図136に示すように、センター部材2500の左側に植設されている複数の障害釘Nにより、主に風車Wの中心よりも右側の部位に進入するように誘導され、それらよりも低い確率で風車Wの中心よりも左側の部位に進入するように誘導される。
風車Wの中心よりも左側の部位に誘導された遊技球Bは、サイド左上ユニット2300の棚部2301により、右方へ誘導されてサイドユニット2200へ流下する。そして、サイドユニット2200に設けられている三つの一般入賞口2001に受入れられる可能性がある。一般入賞口2001に受入れられた遊技球Bは、遊技パネル1100の後方へ誘導された後に、裏ユニット3000の裏下球排出ユニット3150に受渡されて、一般入賞口センサ3001により検知された上で基板ホルダ1200上に排出される。一般入賞口センサ3001により遊技球Bが検知されると、所定数の遊技球Bが払出される特典が付与される。風車Wの中心よりも左側の部位へ誘導された遊技球Bは、第一始動口2002に受入れられることは殆んどない。
風車Wの中心よりも右側に誘導された遊技球Bは、センター部材2500の下辺に沿って斜めに一列に植設されている複数の障害釘Nにより、左右方向の中央(第一始動口2002)側へ誘導され、第一始動口2002に受入れられる可能性がある。また、風車Wの中心よりも右側に誘導された遊技球Bは、斜めに列設されている複数の障害釘Nの間を通って、サイドユニット2200上へ流下することがあり、サイドユニット2200の一般入賞口2001に受入れられる可能性がある。センター部材2500の左側を流通した遊技球Bは、アタッカユニット2400の大入賞口2005に受入れられる可能性は殆どない。
第一始動口2002に受入れられた遊技球Bは、遊技パネル1100の後方へ誘導された後に、裏ユニット3000の裏下球排出ユニット3150に受渡されて、第一始動口センサ3002により検知された上で基板ホルダ1200上に排出される。第一始動口センサ3002により遊技球Bが検知されると、第一特別抽選結果の抽選が行われると共に所定数の遊技球Bが払出される等の特典が付与される。そして、一般入賞口2001及び第一始動口2002の何れにも受入れられなかった遊技球Bは、アウト口1008から遊技領域5a外へ排出される。
なお、遊技領域5a内におけるセンター部材2500の左側に流れた遊技球Bは、普通入賞口2003や第二始動口2004に受入れられる可能性はないものの、稀に開放されている大入賞口2005に受入れられることがある。
本実施形態の遊技盤5では、センター部材2500の右側へ打込んだ遊技球Bが第二始動口2004に受入れられる確率に対して、センター部材2500の左側へ打込んだ遊技球Bが第一始動口2002に受入れられる確率の方が、高く設定されている。
上記に対して、本実施形態の遊技盤5では、センター部材2500の前枠上右部2502aの上方に遊技球Bを打込むと、第1球通路部2506を通って第2球通路部2521に流れ込む。
具体的に詳述すると、図136の拡大図に想像線で示したように、第1球通路部2506の終端部の球当て部1006に当接する強さで遊技球Bを打込む(所謂、右打ちする)と、球当て部1006に衝突した遊技球Bが跳ね返る。その跳ね返った遊技球Bは、第2球通路部2521の入口であって前記球当て部1006に対向する側の跳ね球受部2521aに当たって第2球通路部2521に進入(落下)する。この第2球通路部2521に入った遊技球Bは、その途中の役物入賞口2006を閉鎖している役物入賞口扉2511の上面を転動した上で、第2球通路部2521の下端の出口から下方のアタッカユニット2400側へ放出される。
第2球通路部2521の出口から下方へ放出された遊技球Bは、アタッカユニット2400との間に植設されている複数の障害釘Nにより、アタッカ右通路2430の第一開口部2431、普通入賞口2003、及び普通入賞口2003の左側の部位、の何れかに対して、同じような確率で進入するように誘導される。
そして、普通入賞口2003の右側の第一開口部2431を通ってアタッカ右通路2430に進入した遊技球Bは、大入賞口2005よりも下側となる放出口部2435から右下レール1004上に放出され、アウト口1008から遊技領域5a外へ排出される。また、普通入賞口2003に進入した遊技球Bは、普通入賞口センサ2401により検知されて遊技領域5a外の基板ホルダ1200上に排出される。この普通入賞口センサ2401による遊技球Bの検知により、普通抽選が行われると共に所定数の遊技球Bが払出される等の特典が付与される。
また、普通入賞口2003の左側の部位に進入した遊技球Bは、更に複数の障害釘Nに当接して、第二始動口上誘導棚2421上に流下する。なお、普通入賞口2003の左側の部位に進入した遊技球Bは、まれに普通入賞口2003と第二始動口上誘導棚2421との間の第二開口部2432を通って、アタッカ右通路2430に進入することがある。そして、第二始動口上誘導棚2421上に流下した遊技球Bは、第二始動口上誘導棚2421と第二始動口左立壁部2422との間を通って大入賞口誘導棚2424上へ流下する。
この際に、普通入賞口2003に遊技球Bが受入れられて普通抽選結果として「普通当り」が抽選されている場合、第二始動口2004が所定のパターンで開状態となるため、第二始動口上誘導棚2421と第二始動口左立壁部2422との間を通った遊技球Bが、第二始動口2004に受入れられる可能性がある。そして、遊技球Bが第二始動口2004に受入れられると、第二始動口センサ2402に検知された後に、遊技領域5a外となる基板ホルダ1200上に排出される。第二始動口センサ2402により遊技球Bが検知されると、第二特別抽選結果の抽選が行われると共に所定数の遊技球Bが払出される等の特典が付与される。
第二始動口上誘導棚2421と第二始動口左立壁部2422との間を通って大入賞口誘導棚2424上に流下した遊技球Bは、大入賞口誘導棚2424の左端から大入賞口2005の上方の部位へ放出される。そして、大入賞口誘導棚2424から遊技球Bが放出された際に、第一始動口2002や第二始動口2004に遊技球Bが受入れられて第一特別抽選結果や第二特別抽選結果として「大当り」が抽選されている場合、或いは、第一V入賞口2007や第二V入賞口2008に遊技球Bが受入れられた場合、大入賞口2005が所定のパターンで開閉するため、大入賞口誘導棚2424から左方へ放出された遊技球Bが、高い確率で大入賞口2005に受入れられることとなる。
大入賞口2005に受入れられた遊技球Bは、大入賞口センサ2403により検知された上で、遊技領域5a外の基板ホルダ1200上に排出される。この大入賞口センサ2403による遊技球Bの検知により、所定数の遊技球Bが払出される特典が付与される。なお、第2球通路部2521を通ってアタッカユニット2400側に放出された遊技球Bが、普通入賞口2003、第二始動口2004、及び大入賞口2005の何れにも受入れられなかった場合は、遊技領域5aの下端のアウト口1008から、遊技領域5a外となる遊技パネル1100の後方の下方へ排出される。
ところで、第一始動口2002や第二始動口2004に遊技球Bが受入れられて第一特別抽選結果や第二抽選結果として「小当り」が抽選された場合、第2球通路部2521の途中に設けられている役物入賞口2006が所定のパターンで開閉すると共に、第一振分装置2530の振分回転体2531及び第二振分装置2540の振分扉2544が所定のパターンで動作する。従って、「小当り」が抽選された場合、役物入賞口2006が開閉することから、遊技者に対して、遊技球Bが役物入賞口2006に受入れられるようにするために、役物入賞口2006が設けられている第2球通路部2521に遊技球Bが流通するように、「右打ち」を行わせることができる。
本実施形態では、「小当り」は、「大当り」よりも抽選される確率が高く、「小当り」として、「第一小当り」、「第二小当り」、「第三小当り」の三つのパターンが設定されており、何れのパターンも役物入賞口2006が大別して2回開閉する。
まず、各「小当り」における役物入賞口2006の開閉について詳述する。図151に示すように、「第一小当り」は、実行開始から一定時間(3000ms)経過した後に、役物入賞口2006が、短い時間(80ms)開状態となり、その後、閉状態となって短い時間(1252ms)経過した後に、再び短い時間(80ms)開状態となった上で閉状態となって完了する。「第二小当り」は、実行開始から一定時間(3000ms)経過した後に、役物入賞口2006が、短い時間(80ms)開状態となり、その後、閉状態となって「第一小当り」よりも長い時間(5420ms)経過した後に、長い時間(9414ms)開状態となった上で閉状態となって完了する。「第三小当り」は、実行開始から一定時間(3000ms)経過した後に、役物入賞口2006が、短い時間(80ms)開状態となり、その後、閉状態となって「第二小当り」よりも長い時間(19366ms)経過した後に、長い時間(9404ms)開状態となった上で閉状態となって完了する。
「第一小当り」における役物入賞口2006の2回目の開状態は、実行開始から「第一小当り」が完了する時間よりも後に開始される。また、「第三小当り」における役物入賞口2006の2回目の開状態は、実行開始から「第二小当り」が完了する時間よりも後に開始される。
なお、図151において、「第二小当り」及び「第三小当り」における2回目の長い時間の開状態では、8回の開状態(80ms)が一定の間隔(1252ms)で繰返されている。つまり、役物入賞口2006は、「第一小当り」では2回、「第二小当り」及び「第三小当り」では9回、開閉する(開状態となる)。
次に、「小当り」における第一振分装置2530の振分回転体2531の動作は、実行開始と同時に反時計回りに回動して所定時間(3020ms)収容部2531aを上方へ向けた1回目の収容可能状態となり、その後、時計回りに回動して収容部2531aを右方へ向けた収容不能状態となって所定時間(4560ms)経過すると、1回目よりも長い時間(13446ms)2回目の収容可能状態となり、短時間(500ms)収容不能状態となった後に、2回目と同じ時間(13446ms)3回目の収容可能状態となった上で、収容不能状態となる。
この振分回転体2531は、1回目の収容可能状態が、「小当り」における役物入賞口2006の1回目の開状態の途中で終了して収容不能状態となる。また、振分回転体2531は、実行開始から「第一小当り」が完了する時間よりも後に2回目の収容可能状態となる。従って、「第一小当り」の時には、2回目の収容可能状態となる前に、振分回転体2531の制御が終了し、2回目と3回目の収容可能状態は実行されない。この振分回転体2531は、2回目の収容可能状態が、「第二小当り」における役物入賞口2006の2回目の開状態よりも前に開始され、当該2回目の開状態が閉状態となった後で、収容不能状態となる。
また、振分回転体2531は、実行開始から「第二小当り」が完了する時間よりも後に3回目の収容可能状態となる。従って、「第二小当り」の時には、3回目の収容可能状態となる前に、振分回転体2531の制御が終了し、3回目の収容可能状態は実行されない。つまり、振分回転体2531は、「第一小当り」の時には1回、「第二小当り」の時には2回、「第三小当り」の時には3回、夫々収容可能状態となる。この振分回転体2531は、3回目の収容可能状態が、「第三小当り」における役物入賞口2006の2回目の開状態よりも前に開始され、当該2回目の開状態が終了して閉状態となった後で、収容不能状態となる。
次に、「小当り」における第二振分装置2540の振分扉2544の動作は、実行開始と同時に前方へ突出して所定時間(3020ms)第二ハズレ口2543を閉鎖する1回目の閉状態(第一V入賞口2007へ振分可能な状態)となり、その後、後退して第二ハズレ口2543が開放された開状態(第三振分装置2550へ振分ける状態)となって所定時間(23006ms)経過すると、1回目の開状態よりも長い時間(13446ms)2回目の閉状態となった上で、開状態となる。
この振分扉2544は、1回目の閉状態が、「小当り」における役物入賞口2006の1回目の開状態の途中で終了して開状態となる。また、第二振分装置2540は、振分扉2544の2回目の閉状態が、「第三小当り」における役物入賞口2006の2回目の開状態の途中から開始され、役物入賞口2006の2回目の開状態が閉状態となった後で、振分扉2544が閉状態から開状態となる。従って、第二振分装置2540では、「第三小当り」の時のみ、振分扉2544の2回目の閉状態が実行され、「第一小当り」や「第二小当り」の時には振分扉2544の2回目の閉状態は実行されない。
このようなことから、「第一小当り」では、役物入賞口2006の開閉が、短時間に2回、実行されるため、「右打ち」により第2球通路部2521を流通している遊技球Bが、役物入賞口2006の受入れられる可能性は低い。また、「第二小当り」及び「第三小当り」における役物入賞口2006の1回目の開状態も、短時間であることから、遊技球Bが役物入賞口2006の受入れられる可能性は低い。また、第一振分装置2530おける振分回転体2531の1回目の収容可能状態が、「小当り」における役物入賞口2006の1回目の開状態と重なっている時間が、役物入賞口2006の1回目の開状態の時間よりも短いため、役物入賞口2006の1回目の開状態の時に、役物入賞口2006に受入れられた遊技球Bが、振分回転体2531の収容部2531aに収容される可能性は更に低い。そして、振分回転体2531の1回目の収容可能状態と、第二振分装置2540における振分扉2544の1回目の閉状態とが終了する時間が同じであるため、振分回転体2531の1回目の収容可能状態の時に、収容部2531aに収容された遊技球Bが、第一V入賞口2007側へ振分けられることはない。
一方、「第二小当り」及び「第三小当り」における役物入賞口2006の2回目の開状態は、時間が長いため、第2球通路部2521を通って、遊技球Bが役物入賞口2006に受入れられる可能性は高い。この際に、第一振分装置2530の振分回転体2531が、役物入賞口2006が開状態となる前に収容可能状態となった上で、役物入賞口2006が開状態から閉状態となった後に収容不能状態となるため、2回目の開状態の時の役物入賞口2006に受入れられた遊技球Bが、振分回転体2531の収容部2531aに収容される可能性は高い。
このように、本例では「第二小当り」及び「第三小当り」における役物入賞口2006の1回目の開状態において遊技球Bが役物入賞口2006の受入れられる可能性は低いことに加えて、役物入賞口2006の1回目の開状態の時に、役物入賞口2006に受入れられた遊技球Bが、振分回転体2531の収容部2531aに収容される可能性は更に低いにもかかわらず、小当り遊技状態の実行開始と同時に振分回転体2531を反時計回りに回動して収容部2531aを上方へ向けた収容可能状態とし、所定期間(3020ms)収容部2531aを上方へ向けた後に時計回りに回動して収容部2531aを右方へ向けた収容不能状態としている。即ち、小当り遊技状態の開始直後には振分回転体2531が遊技球Bを第一アタリ通路2536側に振分ける可能性は低いものの、振分回転体2531が遊技球Bを第一アタリ通路2536側に振分ける動作を実行して振分回転体2531による振分け動作を事前に示すようになっている。
同様に、小当り遊技状態の開始直後には振分回転体2531が遊技球Bを第一アタリ通路2536側に振分ける可能性は低いものの、小当り遊技状態の実行開始と同時に第二振分装置2540の振分扉2544を前方へ突出して第二ハズレ口2543を閉鎖することで第一V入賞口2007へ振分可能な状態とし、所定時間(3020ms)経過後に後退して第二ハズレ口2543が開放することで第三振分装置2550へ振分ける状態とするようになっている。即ち、小当り遊技状態の開始直後には振分扉2544が遊技球Bを第一V入賞口2007側に振分ける可能性は低いものの、振分扉2544が遊技球Bを第一V入賞口2007側に振分ける動作を実行して振分扉2544による振分け動作を事前に示すようになっている。
本例では振分回転体2531及び振分扉2544は小当り遊技状態の実行開始と同時、即ち小当り遊技状態開始時の演出(小当り遊技状態のオープニング演出であって例えば「役物入賞口2006を狙ってね」等の小当り遊技状態における遊技の説明等が行われる演出)の実行中に動作し、振分回転体2531及び振分扉2544の動作後に役物入賞口2006が1回目の開状態となる。これにより、振分回転体2531による遊技球Bの第一アタリ通路2536側への振分けと、振分扉2544による遊技球Bの第一V入賞口2007側への振分けと、の可能性を低くしている。なお、振分回転体2531による遊技球Bの第一アタリ通路2536側への振分けと、振分扉2544による遊技球Bの第一V入賞口2007側への振分けと、の可能性がない、若しくは限りなく低いものであれば、振分回転体2531及び振分扉2544の動作と同時に役物入賞口2006を1回目の開状態としてもよい。
また、振分回転体2531と振分扉2544との一方のみを事前に動作させ、他方については事前に動作させないようにしてもよい。即ち、役物入賞口2006に入賞した遊技球Bの振分けを行う複数の可動部(振分回転体2531、振分扉2544)のうち一部の可動部について事前に動作させて振分け動作を示し、他の可動部については事前に動作させないようにしてもよい。例えば、動作することでV入賞口(この例では第一V入賞口2007)へ遊技球Bを進入させる可能性が高い(V入賞期待度が高い)振分扉2544については事前に動作させないようにし、振分扉2544よりもV入賞口(この例では第二V入賞口2008)へ遊技球Bを進入させる可能性が低い(V入賞期待度が低い)振分回転体2531についてのみ事前に動作させるようにしてもよい。これにより、役物入賞口2006に入賞した遊技球Bの振分け先の一部について事前に知ることができるものの、他の振分け先については未知の状態とすることができ、他の振分け先が明らかになったときに振分け先が増えたことにより遊技者を驚かせて期待感を高めさせることができると共に、振分けられる遊技球Bに注目させてその動きを楽しませることができ、遊技興趣の低下を抑制することができる。
また、V入賞期待度の高い可動部(振分扉2544)については事前に動作させないことでその存在を隠蔽して、第三振分装置2550へ遊技球Bが進入すると遊技者に思い込ませることで「第三小当り」が実行されたときにV入賞期待度の高い可動部(振分扉2544)が動作して遊技球BをV入賞口(この例では第一V入賞口2007)に進入させることで意外性を与えると共に、予想もしていなかった振分け先に遊技球Bが進入することで遊技興趣を向上させることができる。また、振分け先として第一V入賞口2007側への振分けが隠蔽され、第一ハズレ口2535側と第三振分装置2550側との2つだけと思い込ませることができ、「第三小当り」よりもV入賞期待度が低い「第二小当り」が実行されて第三振分装置2550側に遊技球Bが振分けられても遊技者を落胆させない。
また、本例では振分回転体2531については遊技者が容易に視認できる態様で配置するのに対し、振分扉2544については遊技盤5の前後に進退する平板状とされて前面側の面積が狭いため、動作していてもその動作を気付かれにくい。ひいては、振分扉2544が前方に突出することで進入可能となる第一V入賞口2007側の通路について遊技者に気付かれにくい。そのため、「第三小当り」となった場合に振分扉2544が動作して第一V入賞口2007に遊技球Bが進入されたときに遊技球Bの挙動に気付かれ難くなり、遊技球Bが第一V入賞口2007に進入したことに気付かせることなく、突然V入賞が発生して15R大当りが実行されたかのような感覚を遊技者に与えることができる。
また、小当り遊技状態のオープニング演出中に振分回転体2531が事前に動作させることで、オープニング演出における指示内容、例えば「役物入賞口2006を狙ってね」に加えて振分回転体2531の動作によっても打込み先、即ち小当り遊技状態中に狙うべき位置を遊技者に容易に認識させることができる。
上記のように「小当り」が抽選されることで、役物入賞口2006が開状態となった時に、第2球通路部2521を流下してきた遊技球Bが、役物入賞口2006に受入れられると、役物入賞口センサ2513により検知された後に、第一振分装置2530の第一振分誘導路2534へ送られる。役物入賞口センサ2513により遊技球Bが検知されると、所定数の遊技球Bが払出される等の特典が付与される。
「小当り」のうち、「第二小当り」では、役物入賞口2006が2回目の開状態の時に、第二振分装置2540の振分扉2544が開状態であるため、振分回転体2531が収容可能状態から収容不能状態に回動すると、収容部2531aに収容されている遊技球Bが、第一アタリ通路2536を通って第二振分装置2540の第二振分誘導路2541を流下し、下端の第二ハズレ口2543から第二ハズレ通路2546を流通して第二ハズレ口センサ2517により検知された上で、第三振分装置2550側へ送られることとなる。
第三振分装置2550側へ送られた遊技球Bは、第三振分誘導路2551を通ってクルーン2553に供給され、クルーン2553内を旋回した後に、下方の第三振分テーブル2554へ落下する。クルーン2553から回収テーブル2554dの右端付近に落下した遊技球Bは、後方の右テーブル2554cへ転動した後に、右テーブル2554cにおける最も低くなっている前端の右側の部位へ向かって転動し、回転している第三振分右回転体2558の突片2558aに当接することとなる。その後、突片2558aに当接して後方へ弾かれた遊技球Bは、右テーブル2554cの後端側から第三振分中回転体2556を通って中央テーブル2554aに進入し、中央テーブル2554aの傾斜により前方へ転動することとなる。
第三振分中回転体2556から中央テーブル2554aへ進入した遊技球Bは、中央テーブル2554aの前端付近に設けられている第二V入賞口2008及び第三ハズレ口2555の何れかに受入れられるか、それらの横を通って回収テーブル2554dへ進入する。中央テーブル2554aから回収テーブル2554dへ進入した遊技球Bは、その進入した部位に応じて、左テーブル2554b又は右テーブル2554cの何れかへ向かって転動することとなる。そして、回収テーブル2554dから左テーブル2554bへ転動した遊技球Bは、上記の右テーブル2554cでの動きと同様に、回転している第三振分左回転体2557の突片2557aに弾かれて、左テーブル2554bの後端側から第三振分中回転体2556を通って中央テーブル2554aに進入することとなる。
このように、第三振分装置2550の第三振分テーブル2554に供給された遊技球Bの基本的な流れは、左テーブル2554b又は右テーブル2554cから、第三振分中回転体2556を通って中央テーブル2554aを転動した後に、回収テーブル2554dにより左テーブル2554b又は右テーブル2554cへ送られることを、当該遊技球Bが第二V入賞口2008又は第三ハズレ口2555の何れかに受入れられるまで繰返して、第三振分テーブル2554上を巡回するものである。
そして、第二V入賞口2008に受入れられた遊技球Bは、第三振分球排出通路2574を通り、第二V入賞口センサ2515により検知された上で、裏ユニット3000の裏下球排出ユニット3150を介して基板ホルダ1200上に排出される。一方、第三ハズレ口2555に受入れられた遊技球Bは、第三振分球排出通路2574を通り、第三ハズレ口センサ2518により検知された上で、裏ユニット3000の裏下球排出ユニット3150を介して基板ホルダ1200上に排出される。第二V入賞口センサ2515により遊技球Bが検知されると、大入賞口2005が所定のパターンで開閉する特典が付与される。
これに対して、「第三小当り」では、役物入賞口2006が2回目の開状態の時に、第二振分装置2540の振分扉2544が閉状態であるため、振分回転体2531が収容可能状態から収容不能状態に回動すると、収容部2531aに収容されている遊技球Bが、第一アタリ通路2536を通って第二振分装置2540の第二振分誘導路2541を流下し、閉状態の振分扉2544の上面に当接して右方へ誘導され、第一V入賞口2007に進入する(受入れられる)こととなる。第一V入賞口2007に進入した遊技球Bは、第一V入賞通路2542を通って第一V入賞口センサ2514により検知された後に、裏ユニット3000の裏右球排出ユニット3170を介して基板ホルダ1200上に排出される。第一V入賞口センサ2514により遊技球Bが検知されると、大入賞口2005が所定のパターンで開閉する特典が付与される。
このようなことから、アタッカユニット2400の大入賞口2005を開閉させるためには、第一始動口2002又は第二始動口2004に遊技球Bを受入れさせて、「小当り」や「大当り」等の第一特別抽選結果又は第二特別抽選結果の抽選を行わせる必要がある。センター部材2500の左側を流下するように遊技球Bを打込んだ時には、第一始動口2002に受入れられる機会があるものの、第二始動口2004に受入れられる機会がない。
一方、センター部材2500の右側を流下するように遊技球Bを打込む場合、センター部材2500の右側には第2球通路部2521が設けられていて第二始動口2004を開閉させるための普通入賞口2003に受入れられる機会があるものの、普通入賞口2003等に受入られる機会もなくアウト口1008へ送られてしまうアタッカ右通路2430へ進入する可能性がある。また、第二始動口2004に遊技球Bを受入れさせるためには、普通入賞口2003に遊技球Bを受入れさせて、「普通当り」の普通抽選結果を導出させる必要があるため、遊技球Bの受入れ確率が、第一始動口2002よりも第二始動口2004が低くなっている。
従って、通常の状態では、遊技者に対して、第一始動口2002に遊技球Bが受入れられるように、センター部材2500の左側を遊技球Bが流下するように、遊技球Bの打込操作を行わせることができ、複数の障害釘Nにより案内される遊技球Bの動きを見せてパチンコ機1による本来の遊技を楽しませることができると共に、第一始動口2002への遊技球Bの受入れに対する期待感を高めさせることができる。
そして、第一始動口2002へ遊技球Bが受入れられることで、第一特別抽選結果として「小当り」が抽選されると、役物入賞口2006が開閉するため、役物入賞口2006に遊技球Bが受入れられるように、遊技球Bの打込操作を「右打ち」に変更して、役物入賞口2006が設けられている第2球通路部2521に遊技球Bを打込ませることができ、役物入賞口2006への遊技球Bの受入れに対する期待感を高めさせることができる。
センター部材2500の右側に打込まれた遊技球Bは、役物入賞口2006に受入れられなかった場合でも、下流側の普通入賞口2003に受入れられる可能性があり、更に、普通入賞口2003への遊技球Bの受入れにより抽選された普通抽選結果に応じて開状態となった第二始動口2004に受入れられる可能性があると共に、第二特別抽選結果として「小当り」や「大当り」が抽選される可能性がある。
この第2球通路部2521に打込んだ遊技球Bが、役物入賞口2006に受入れられると、第一振分装置2530へ送られるため、振分回転体2531の収容部2531aに遊技球Bが収容されるか否かで遊技者のハラハラ・ドキドキさせることができる。
第一振分装置2530に送られた遊技球Bが、振分回転体2531の収容部2531aに収容されると、当該遊技球Bが次の第二振分装置2540へ送られるため、第二振分装置2540において遊技球Bが第一V入賞口2007及び第二ハズレ口2543の何れに振分けられるかで遊技者をワクワク・ドキドキさせることができる。この第二振分装置2540において、遊技球Bが第二ハズレ口2543へ振分けられても、当該遊技球Bが第二ハズレ通路2546を通って第二V入賞口2008を備えている第三振分装置2550へ送られるため、第二V入賞口2008への期待感を抱かせることができ、興趣の低下を抑制させることができる。
第二振分装置2540において第二ハズレ口2543に振分けられた遊技球Bは、第三振分装置2550のクルーン2553から第三振分テーブル2554に供給される。そして、第三振分テーブル2554の第三振分左回転体2557や第三振分右回転体2558に弾かれて、第三振分中回転体2556を通って中央テーブル2554aへ進入して前方へ転動した時に、第二V入賞口2008に受入れられるか否かによって遊技者をハラハラ・ドキドキさせることができ、遊技者を楽しませることができる。
そして、遊技球Bが、第一V入賞口2007又は第二V入賞口2008に受入れられた場合、或いは、第一始動口2002及び第二始動口2004への遊技球Bの受入れにより第一特別抽選結果及び第二特別抽選結果として「大当り」が抽選された場合、アタッカユニット2400の大入賞口2005が所定のパターンで開閉することで多くの遊技球Bが払出される機会が到来するため、開閉している大入賞口2005に遊技球Bが受入れられるように、センター部材2500の右側を狙った遊技球Bの打込操作を行わせることができる。
[5−8g.センター部材の別の実施形態]
続いて、上記とは異なる実施形態のセンター部材2500について、主に図149A、図153及び図154を参照して詳細に説明する。図149A(a)は第2球通路部を流通する遊技球の流れを示す説明図であり、図149A(b)は後述する第3球通路部を流通する遊技球の流れを示す説明図である。図153(a)〜(d)は図149Aとは異なる第2球通路部と第3球通路部の実施形態を示す説明図であり、図154(e)及び(f)は更に異なる第2球通路部と第3球通路部の実施形態を示す説明図である。なお、図149Aと図153及び図154では、これまでの実施形態と同一又は同機能の構成部分について、同一の符号を付している。
図149Aに示す実施形態は、センター部材2500の前記第2球通路部2521とは別に、前記第1球通路部2506と右下方のアタッカユニット2400とを結ぶ第3球通路部2522を設けたものである。
この第3球通路部2522は、前枠上右部2502aの右端側において、第2球通路部2521の入口から左方へ間隔をあけた部位に、上方へ向かって入口が開口している。
そして、第3球通路部2522は、上端の入口から略真直ぐに下方へ延び、第2球通路部2521が最初に右方へ屈曲する部位の高さよりも低い高さの位置で後方へ屈曲した上で、遊技パネル1100の前面よりも後側で下方へ屈曲して第2球通路部2521と前後方向に並んだ状態で、第2球通路部2521における役物入賞口2006よりも左側の下方へ延びている部位と左右方向が略一致するように下方へ延び、遊技領域5aの中央の高さの部位でクランク状に右方へ屈曲した上で下方へ屈曲し、そして、第2球通路部2521における下側の右方へ延びている部位よりも下方の部位で前方へ屈曲した後に、第2球通路部2521と前後方向が同一面となった状態で、第2球通路部2521における下側の右方へ延びている部位の下側に沿って延びるように右方へ屈曲し、その後、第2球通路部2521の出口の左側に隣接するように下方へ屈曲して、出口が下方へ向かって開口した形状に形成されている。
第2球通路部2521と第3球通路部2522は、第2球通路部2521における役物入賞口2006よりも左側で上下に延びている部位に、互いに前後方向に並ぶことにより前方から重なって見える重見部2520aを有している。この重見部2520aでは、第2球通路部2521を流通している遊技球Bと、第3球通路部2522を流通している遊技球Bの何れも、前方から良好に視認することができるため、遊技者に対して、重見部2520aを流通している遊技球Bが、何れの通路を流通しているのかを判別し辛くすることができる。
第2球通路部2521と第3球通路部2522とは、重見部2520aの上側において、上下方向の軸周りに90度ひねられており、重見部2520aの下側において、上下方向の軸周りに上側とは反対方向に90度ひねられている。第2球通路部2521及び第3球通路部2522の夫々の出口は、アタッカユニット2400における普通入賞口2003の上方で、下方へ向かって開口している。
第2球通路部2521と第3球通路部2522は、夫々遊技球Bの流通方向へ間隔をあけて複数の突起2520bが設けられており、遊技球Bが突起2520bに当接することで、その流通速度の増加を抑制させることができる。
以上の構成を有する図149Aのセンター部材2500は、第1球通路部2506に打込まれた遊技球Bが第3球通路2522の入口に進入すると、後方へひねられて重見部2520aにおいて第2球通路部2521と前後方向に並んだ後に、前方へひねられて第2球通路部2521の出口の左側の出口から下方のアタッカユニット2400側へ放出される。
そして、第3球通路部2522の出口から下方へ放出された遊技球Bは、アタッカユニット2400との間に植設されている複数の障害釘Nにより、普通入賞口2003又は普通入賞口2003の左側の部位の何れかに進入するように誘導され、稀に、アタッカ右通路2430の第一開口部2431に進入するように誘導される。
なお、第2球通路部2521及び第3球通路部2522の出口とアタッカユニット2400との間に植設されている複数の障害釘Nは、第2球通路部2521を流下した遊技球Bが、アタッカ右通路2430の第一開口部2431、普通入賞口2003、普通入賞口2003の左側、の何れにも同じような確率で進入するように調整されているのに対し、第3球通路部2522を流通した遊技球Bが、普通入賞口2003及び普通入賞口2003の左側へ、アタッカ右通路2430の第一開口部2431よりも高い確率で進入するように調整されている。
また、大入賞口2005に遊技球Bが到達する確率も、第2球通路部2521を流通させた方よりも、第3球通路部2522を流通させた方が高くなっている。
したがって、遊技者に対して単純に「右打ち」するのを控えさせて、第3球通路部2522に遊技球Bが進入するように打込強さを調整させることができ、遊技球Bの打込操作を楽しませることができる。
ところで、センター部材2500の右側には、第2球通路部2521と第3球通路部2522とが前後方向に並んでいる重見部2520aを有していることから、重見部2520aを見ると、遊技球Bがどちらの通路を流通しているかが判別し辛いため、遊技者に対して第3球通路部2522に打込んだはずが第2球通路部2521に進入してしまったのではないかと思わせることができ、センター部材2500の右側を流通している遊技球Bに注目させることができる。また、第3球通路部2522を狙って打込んだ遊技球Bが、第3球通路部2522の出口から遊技球Bが出てくるのか否かで遊技者をドキドキさせることができ、遊技に対する期待感を高めさせることができると共に、想定外の第2球通路部2521の出口から出てくると、遊技者に意外性を付与して驚かせることができ、遊技者を楽しませて興趣の低下を抑制させることができる。
図153(a)に示す実施形態は、図149Aと比較して、第3球通路部2522の上端の入口を、第2球通路部2521の入口に対して左方への離隔している距離を長くしたものである。それ以外については図149Aの実施形態と同じであり、この実施形態によっても上記と同様の作用効果を奏することができる。
図153(b)に示す実施形態は、前構成部材1000における球当て部1006を、当接した遊技球Bが第3球通路部2522の入口側へ跳ね返り易くなるように、球当て部1006が前記した後傾状態になっていると共に、前枠上右部2502aにおける第2球通路部2521の入口と第3球通路部2522の入口との間の部位を、第3球通路部2522側(左側)が低くなるように傾斜させたものである。これにより、第3球通路部2522側へ遊技球Bが進入し易くなることから、第3球通路部2522に進入する遊技球Bの打込強さの調整範囲が広くなるため、第3球通路部2522の入口を狙った遊技球Bの打込操作を行い易いものとすることができる。
図153(c)に示す実施形態は、図149Aや図153(a)及び(b)の実施形態では、第2球通路部2521や第3球通路部2522の夫々の入口を上方へ向けて開口させているのに対して、第2球通路部2521及び第3球通路部2522の上流側を、センター部材2500の上方の左右方向中央付近まで延び出させて、夫々の入口を上下に並んだ状態で左方へ向けて開口させるようにしたものである。
この実施形態では、外レール1001(遊技領域5aの周縁)の一部が第2球通路部2521の一部を構成していると共に、前枠上右部2502aの一部が第3球通路部2522の一部を構成している。また、この実施形態では、前枠上右部2502aと外レール1001(遊技領域5aの周縁)との間の第1球通路部2506の左右方向の長さが、前枠上右部2502aの左端から第2球通路部2521及び第3球通路部2522の夫々の入口までの長さとなり、図149A等の上記に示す第1球通路部2506よりも狭くなっている。
この実施形態では、遊技球Bを第3球通路部2522の入口に進入させるためには、前枠上右部2502aにおける第3球通路部2522の入口よりも左側の狭い部位に当接する打込強さか、左方へ向かって開口している第3球通路部2522の入口に直接進入する打込強さで、遊技球Bを打込む必要があるため、図149A等の実施形態と比較して、遊技球Bの打込強さの調整範囲が狭くなる。また、第2球通路部2521の入口と第3球通路部2522の入口の左方の第1球通路部2506に打込まれた遊技球Bが、第2球通路部2521と第3球通路部2522とを仕切っている壁部の左端(二つの入口の間の部位)に当接した場合、跳ね返った遊技球Bの左方への勢いや角度によっては第1球通路部2506から逸脱する可能性がある。つまり、第1球通路部2506へ進入する強さで遊技球Bを打込んでも、第1球通路部2506から左方へ逸脱して第2球通路部2521及び第3球通路部2522の何れにも進入することなくセンター部材2500の左側を流通してしまう可能性がある。このようなことから、遊技球Bの打込操作に対する難易度が高くなるため、遊技者の遊技球Bの打込操作に対する意欲を高めさせることができ、遊技者に対して遊技媒体の打込操作を楽しませて興趣の低下を抑制させることができる。
図153(d)に示す実施形態は、図153(c)の実施形態において、第2球通路部2521の途中に、第3球通路部2522と一方通行で連通している分岐部2524を設けたものである。分岐部2524は、第3球通路部2522における左右に延びている部位(前枠上右部2502a)の右端から下方へ折れ曲がっている部位の直上に設けられている。この実施形態では、第2球通路部2521へ進入する強さで遊技球Bを打込んでも、その打込強さによっては(打込強さが弱いと)分岐部2524において遊技球Bが第3球通路部2522側へ分岐するため、第3球通路部2522に対する遊技球Bの流通の難易度を、図153(c)の実施形態よりも低くすることができる。
なお、第3球通路部2522に遊技球Bを進入させるためには、第2球通路部2521へ進入される遊技球Bの打込強さよりも弱く打込む必要があると共に、第2球通路部2521と連通している分岐部2524が、第3球通路部2522における下方へ折れ曲がっている部位の上方に設けられているため、第3球通路部2522に進入した遊技球Bが、下方へ折れ曲がっている部位で上方(分岐部2524側)へ跳ねることはなく、分岐部2524を通って第2球通路部2521側へ進入することはない。つまり、分岐部2524は、第2球通路部2521から第3球通路部2522へ一方通行で連通している。
また、この実施形態では、途中に分岐部2524を有している第2球通路部2521の入口に進入して第2球通路部2521を流通すると、分岐部2524の部位において、第2球通路部2521側又は第3球通路部2522側の何れかに分岐することとなるため、分岐部2524において遊技球Bが何れの側へ分岐するか否かにより遊技者をハラハラ・ドキドキさせることができ、第2球通路部2521内での遊技球Bの流れを楽しませて興趣の低下を抑制させることができる。
更に、この実施形態では、遊技者が、第3球通路部2522を狙って遊技球Bを打込んだのにも関わらず、第2球通路部2521の入口に遊技球Bが進入してしまっても、第2球通路部2521の分岐部2524において、第3球通路部2522側へ分岐する可能性があるため、分岐部2524において第3球通路部2522側へ分岐するか否かで、遊技者をハラハラ・ドキドキさせることができ、遊技者を楽しませることができると共に、分岐部2524において第3球通路部2522側へ分岐すると、遊技者の打込操作のミスがカバーされて所望の第3球通路部2522を遊技球Bが流通することとなり、遊技者に対して得した気分にさせることができ、遊技者の遊技に対する興趣の低下を抑制させることができる。
図154(e)に示す実施形態は、第3球通路部2522に、センター部材2500の枠内を横断するバイパス部2525を有するようにしたものである。この実施形態では、第3球通路部2522の入口が、前枠上右部2502aの左端よりも左方の位置で、上方へ向かって開口している。従って、前枠上右部2502aの上方の第1球通路部2506に打込まれた遊技球Bは全て第2球通路部2521を流通することとなる。この実施形態によれば、遊技球Bが第3球通路部2522の入口に進入してバイパス部2525を流通すると、その遊技球Bがセンター部材2500の枠内を横断することから、遊技者側から遊技球Bの流通を目立たせることができるため、遊技者に対して遊技球Bがバイパス部2525を流通すると、その後に何かよいことがあるのではないかと思わせることが可能となり、遊技者にバイパス部2525を有した第3球通路部2522の入口を狙った遊技球Bの打込操作を行わせることができ、遊技球Bの打込操作を楽しませて興趣の低下を抑制させることができる。
図154(f)に示す実施形態は、第2球通路部2521の後方に、第3球通路部2522の入口を設けたものであり、夫々の入口が前後方向に並んでいるものである。第2球通路部2521の入口は、遊技パネル1100の前面より前方側に設けられており、第3球通路部2522の入口は、遊技パネル1100の前面より後方側に設けられている。この実施形態では、第1球通路部2506における前構成部材1000の球当て部1006の近傍において、遊技パネル1100の前面が右後方へ傾斜しており、遊技パネル1100の前面に沿って流通してきた遊技球Bを、第3球通路部2522側へ誘導するようにしている。また、前構成部材1000の球当て部1006は、第2球通路部2521の入口付近の部位が、後方へ向かうに従って右方へ移動するように傾斜しており、第2球通路部2521の入口に向かって勢い良く打込まれた遊技球Bを、第3球通路部2522の入口側へ反射させることができる。この実施形態では、第2球通路部2521の入口と、第3球通路部2522の入口とが、前後方向に並んで重なって見えるため、センター部材2500の上方の第1球通路部2506に打込んだ遊技球Bが、何れの通路に進入したのかを判別し辛いものとすることができ、遊技者を注目させることができる。
[5−8h.跳ね球受部]
前記のように実施形態のセンター部材2500は、図136の拡大図に示したように、第1球通路部2506の終端部に球当て部1006が設けられ、それと対向するように第2球通路部2521の入口に跳ね球受部2521aが形成されており、右打ちした遊技球Bが球当て部1006に衝突すると跳ね返り、その跳ねた遊技球Bが跳ね球受部2521aに当たって再度跳ね跳ね返りつつ第2球通路部2521を下るようになっている。
通常、右打ち狙いの遊技球Bは強く打ち出されているため、衝突時に球当て部1006に加わる衝撃は大きく、したがって跳ね球受部2521aに加わる衝撃も大きい。そして、そのような衝撃を繰り返し受けることにより跳ね球受部2521aを構成する樹脂が割れる場合があるため、図149A、図153、図154に示した実施形態のセンター部材2500では、跳ね球受部2521aを合成樹脂で別体に成形し、それをセンター部材2500の裏側から通したネジで締め付けて頑丈に剛接合している。これにより跳ね球受部2521aが強化されて割れにくくなり、また、もし割れたとしても取り外して交換することも可能になる。
ところが図149A等のように別体の跳ね球受部2521aをセンター部材2500にネジで剛接合して一体化した場合、跳ね球受部2521a自体に緩衝機能が働かないため、球当て部1006で跳ね返されて跳ね球受部2521aに当たった遊技球Bが再度強く弾き返される可能性があり、そうすると第2球通路部2521での遊技球Bの速度が速くなりすぎるおそれがある。
そのため図149B、図149Cに示した実施形態のセンター部材2500では、遊技パネル1100に固定された固定部材たるセンターフレーム2501とは別体にした跳ね球受部2521aを、該センターフレーム2501に非剛接合構造をもって取り付けるようにしてある。ここで「非剛接合構造」とは、接着接合やネジ止め接合というような、部材同士を一体化させる手段を用いない接合関係をいい、したがって「非剛接合構造をもって取り付ける」とは、部材同士を一体化させずに相対的に移動可能な状態を保って取り付けることをいう。そして、ここでの非剛接合構造は、跳ね球受部2521aの前後面に形成した縦長の受孔2526aに、センターフレーム2501の支持部2501cとその支持部2501cを覆う透明な通路カバー2521dとの夫々に向かい合わせ状に突設した縦長の支持突部2526bを前後両方向から嵌めて取り付けるようにしたものであり、受孔2526aと、それより一回り小さい支持突部2526bとの寸法差(クリアランス)により、指先で全方向のガタツキ、特に上下方向のガタツキが判る程度の遊嵌状態になっている。
なお、非剛接合構造として例示した跳ね球受部2521aの受孔2526aと支持部2501cの支持突部2526bは、各要素を入れ替えて跳ね球受部2521a側に支持突部2526bを突設して支持部2501c側に受孔2526aを形成してもよい。また、支持突部2526bと受孔2526aを設けなくとも、例えば支持部2501cを枠状にしてその中に跳ね球受部2521a自体が遊嵌されるようにしてもよい。もっとも、支持部2501c側に支持突部2526bを設けた場合には、図149Cに示したように、支持突部2526b自体で遊技球Bを第2球通路部2521側に誘導しうるため、仮に跳ね球受部2521aを支持部2501cに装着し忘れる、等のミスが発生したとしても、そのまま遊技を行うことが可能になる。かかる支持突部2526bは、図示したように板状である必要はなく、丸軸形態であってもよく、要は支持部2501c自体に当たった遊技球Bがそこに滞ることなく第2球通路部2521側に弾き返されるようになっていればよい。
また、跳ね球受部2521aを別体にしてセンターフレーム2501に非剛接合構造をもって取り付ける構成は、図149D〜図149Fに示したように、第3球通路部2522を有しない上記実施形態のセンター部材2500でも同様に適用可能である。
以上のように別体の跳ね球受部2521aをセンターフレーム2501に非剛接合構造をもって取り付けた構成によれば、球当て部1006で跳ね返った遊技球Bが跳ね球受部2521aに当たったとき、センターフレーム2501に対する跳ね球受部2521aのガタツキで衝撃が吸収され、そこで遊技球Bの勢いが殺がれて跳ね返りが弱まるため、その後の落下速度が緩やかになる。また、跳ね球受部2521aに加わる衝撃が吸収されることから、跳ね球受部2521a自体やセンターフレーム2501の破損リスクも低減させることができる。
また、図149E、図149Dに示したように別体の跳ね球受部2521aは、平らな頂部2521ahを備えておりその頂部2521ahの位置が、第1球通路部2506の下側を構成する通路底(前枠上右部2502a)の終端部より段状に低くなるように設定されている。
かかる構成によれば、球当て部1006に当たって跳ね返った遊技球Bが、勢い余って跳ね球受部2521aの頂部2521ahに載り、さらに第1球通路部2506を逆流しようとしたとき、第1球通路部2506の通路底と跳ね球受部2521aの頂部2521ahの境目にできた段差2527に当たる。したがって、第1球通路部2521を逆流しようとする遊技球Bがここで停止または減速され、速やかに向きを変えて第2球通路部2521側に落下するため、右打ちされた後続の遊技球Bと衝突するリスクが減る。
なお、実施形態の球当て部1006は、遊技球Bが当たる面を前側としたとき、該面が後傾状態に傾くように設定されており、これにより当たった遊技球Bの跳ね返り方向がやや上向きになるため、跳ね球受部2521aの頂部2521ah側に遊技球Bが載りやすい。したがって前記した段差2527が有効に機能する。また、段差2527の効果をさらに高めるために、段差2527の切り立った角度を、跳ね球受部2521aの頂部2521ahの面に対して略垂直か又は頂部2521ahの面に対して鋭角になるようにするとよい。そうすることにより段差2527を乗り越える際の抵抗が増すため、遊技球Bの逆流防止効果が向上する。
ところでもし、前記段差2527の存在を演出上の理由等で遊技者に知られたくない場合には、図149Eに示したように、跳ね球受部2521aの前面を覆う前記通路カバー2521dの上縁を少なくとも段差2527のレベルにまで上げるか、或はそれ以上に上げて、少なくとも段差2527と通路カバー2521bの上縁が前後方向に重なるようにすればよい。
また、実施形態のセンターフレーム2501は、それとは別体の跳ね球受部2521aと異なる色(透明を含む。)に形成されている。そうすることにより、第1球通路部2506の終端部が明確になって右打ち時の照準を定めやすくすることができる。もし、図149Eに示した通路カバー2521dが不透明で跳ね球受部2521aの前面が塞がれる場合には、その通路カバー2521dの外縁の外側に跳ね球受部2521aの一部がはみ出すようにしておけばよい。
また、別体の跳ね球受部2521aをセンターフレーム2501と色違いにすることで、目視によるチェックで製造時のセット不良が簡単に発見できる。特に、センターフレーム2501を透明にして跳ね球受部2521aを不透明にした場合には、跳ね球受部2521aが未装着のとき、跳ね球受部2521aで隠れて見えないはずの奥(裏前演出ユニット3200等)が丸見えになって外観が大きく変化するため、セット不良がより簡単に発見できる。
また、透明なセンターフレーム2501は、それ単独では上下が分かり難く、正しい向きを判別するのにある程度時間が掛かる。かかる時間のロスを防止するため、実施形態では図149Fに破線と想像線で示したように、遊技パネル1100に設置した状態で別体の跳ね球受部2521aに隠れて遊技者から見えない破線の場所か、或は跳ね球受部2521aの近傍であって遊技者の視線と略平行になって見えにくい想像線の場所の何れかに白色を含む有色のシール2528が貼着されている。
そして、このシール2528を目印にすることでセンターフレーム2501の上下が一見して判るため遊技パネル1100への装着が迅速に行える。また、遊技パネル1100に装着した状態ではシール2528の存在が遊技者から殆ど見えないため、演出上の妨げになるおそれも殆どない。
該シール2528の色は、跳ね球受部2521aがセンターフレーム2501と別体である場合には該跳ね球受部2521aと同色にするのが好ましい。例えば、跳ね球受部2521aが白色であれば白色にする。そうすることで、跳ね球受部2521aの取付け位置を明確にすることができる。
なお、シール2528には、例えば遊技パネル1100の管理情報等を示すコードや文字を記載することも可能である。
[5−9.裏ユニットの全体構成]
遊技盤5における裏ユニット3000の全体構成について、主に図155乃至図159等を参照して詳細に説明する。図155は遊技盤における裏ユニットの正面図であり、図156は遊技盤の裏ユニットを前から見た斜視図であり、図157は遊技盤の裏ユニットを後ろから見た斜視図である。図158は裏ユニットを主な部材毎に分解して前から見た分解斜視図であり、図159は裏ユニットを主な部材毎に分解して後ろから見た分解斜視図である。裏ユニット3000は、遊技パネル1100の後面に取付けられており、後側に周辺制御ユニット1500、及び演出表示装置1600が取付けられている。
裏ユニット3000は、表ユニット2000のサイドユニット2200に設けられている三つの一般入賞口2001に受入れられた遊技球Bを検知する一般入賞口センサ3001と、始動口ユニット2100に設けられている第一始動口2002に受入れられた遊技球Bを検知する第一始動口センサ3002と、遊技盤5(パチンコ機1)に作用する振動を検知する振動センサ3003と、を備えている。
また、裏ユニット3000は、遊技パネル1100の後面に取付けられ前方が開放されている箱状で後壁に四角い開口部3010aを有している裏箱3010と、裏箱3010の後面に取付けられており演出表示装置1600を着脱可能に取付けるためのロック機構3020と、裏箱3010の開口部3010aよりも下側の後面の左側に取付けられており主制御基板1310と周辺制御基板1510との接続を中継しているパネル中継基板1710と、パネル中継基板1710の後側を覆うように裏箱3010に取付けられているパネル中継基板カバー3025と、裏箱3010の開口部3010aよりも下側の後面の右側に取付けられており周辺制御基板1510と遊技盤5に設けられている各種の装飾基板との接続を中継している演出中継基板3026と、演出中継基板3026の後側を覆うように裏箱3010に取付けられている演出中継基板カバー3027と、を備えている。
裏ユニット3000の裏箱3010は、前方が開放されている箱状で後壁に四角く貫通している開口部3010aと、開口部3010aの周縁から間隔を開けて後方へ突出している平板枠状の液晶取付部3010bと、液晶取付部3010bにおける左辺において枠内の内側から左方へ向かって窪んでおり演出表示装置1600の左固定片1601が挿入される二つの固定溝3010cと、液晶取付部3010bの右辺の左右方向中央付近において後端から裏箱3010の後壁まで切欠かれロック機構3020が取付けられる切欠部3010dと、を備えている。
裏箱3010の開口部3010aは、演出表示装置1600の表示画面と略同じ大きさに形成されている。また、液晶取付部3010bは、枠内に演出表示装置1600を嵌め込むことが可能な大きさに形成されている。裏箱3010は、後面における切欠部3010dの背面視左側にロック機構3020が上下にスライド可能に取付けられる。
また、裏箱3010は、前端から外方へ延出している平板状の固定片部3010eを備えている。この固定片部3010eは、前面が遊技パネル1100の後面に当接した状態で、遊技パネル1100に取付けられる。裏箱3010は、導光板演出ユニット3100等を取付けるためのボスや取付孔等が適宜位置に形成されている。裏箱3010内における開口部3010aよりも下側の部位に、振動センサ3003が取付けられている。
また、裏ユニット3000は、裏箱3010内に取付けられている導光板演出ユニット3100と、導光板演出ユニット3100の下部前面に取付けられており表ユニット2000の始動口ユニット2100及びサイドユニット2200からの遊技球Bを受取って下方へ排出する裏下球排出ユニット3150と、導光板演出ユニット3100の前面の右隅部に取付けられておりセンター部材2500の第一振分装置2530及び第二振分装置2540からの遊技球Bを受取って下方へ排出する裏右球排出ユニット3170と、を備えている。
更に、裏ユニット3000は、導光板演出ユニット3100の前側に取付けられており、導光板演出ユニット3100の左右両辺及び上辺に沿って延出している裏前演出ユニット3200と、導光板演出ユニット3100の前側で左下に取付けられている裏前左下演出ユニット3300と、導光板演出ユニット3100の前側で右下に取付けられている裏前右下演出ユニット3400と、裏前演出ユニット3200における裏上装飾体3211の右端付近に設けられているサブ状態表示器3500と、を備えている。
[5−9a.導光板演出ユニット]
続いて、裏ユニット3000の導光板演出ユニット3100について、主に図160乃至図162を参照して詳細に説明する。図160(a)は裏ユニットの導光板演出ユニットを前から見た斜視図であり、(b)は導光板演出ユニットを後ろから見た斜視図である。図161は導光板演出ユニットにおける導光板と絵柄用基板との関係を正面から示す説明図である。図162(a)は導光板の第一絵柄を発光させた状態を示す説明図であり、(b)は導光板の第二絵柄を発光させた状態を示す説明図である。
裏ユニット3000の導光板演出ユニット3100は、裏箱3010の前端に取付けられている。導光板演出ユニット3100は、裏箱3010の前端に取付けられる四角い枠状のユニットベース3101と、ユニットベース3101に取付けられている透明平板状の導光板3102と、導光板3102の上方でユニットベース3101に取付けられており、導光板3102の上面に向かって光を照射可能な複数のLEDが実装されている第一絵柄用基板3103と、導光板3102の左方でユニットベース3101に取付けられており、導光板3102の左側面に向かって光を照射可能な複数のLEDが実装されている第二絵柄用基板3104と、を備えている。
また、導光板演出ユニット3100は、第一絵柄用基板3103の前方を覆うようにユニットベース3101の上辺に取付けられている上基板カバー3105と、第二絵柄用基板3104の前方を覆うようにユニットベース3101の左辺に取付けられている左基板カバー3106と、ユニットベース3101の下辺に左右方向へ離隔して取付けられている左冷却ファン3107及び右冷却ファン3108と、を備えている。
導光板3102は、上方からの光のみを前方へ反射させる凹凸状の無数の第一反射部により形成されている第一絵柄3110(図162(a)を参照)と、左方からの光のみを前方へ反射させる凹凸状の無数の第二反射部により形成されている第二絵柄3120(図162(b)を参照)と、を備えている。つまり、導光板演出ユニット3100は、第一絵柄用基板3103のLEDを発光させると、第一絵柄3110を発光表示させることができ、第二絵柄用基板3104のLEDを発光させると、第二絵柄3120を発光表示させることができる。
導光板3102は、第一絵柄3110及び第二絵柄3120を構成している反射部として、対応する方向から照射された光により点状に発光する点状発光部3102a(図162の網掛け部分)と、対応する方向から照射された光により線状に発光する線状発光部3102b(図162のクロスハッチングの部分)と、対応する方向から照射されたカクテル光を分光させて発光する分光発光部3102c(図162の斑模様の部分)と、を有している。つまり、第一絵柄3110や第二絵柄3120は、点状発光部3102a、線状発光部3102b、及び分光発光部3102c、を適宜組合せて形成されている。なお、図示は省略するが、点状発光部3102a、線状発光部3102b、及び分光発光部3102cでは、夫々の密度を異ならせることによっても、第一絵柄3110や第二絵柄3120を形成している。
ここで、カクテル光とは、光の三つの原色のうち、二つ以上を含んだ色の光のことである。例えば、カクテル光として、赤色と緑色の光を混ぜ合わせた黄色の光を、分光発光部へ照射すると、黄色の光の成分が赤色の光と緑色の光とに分光され、当該部位において赤色や緑色に見える部分が現れる。或いは、カクテル光として白色の光を分光発光部へ照射すると、白色の光の成分が赤色の光と緑色の光と青色の光とに分光され、当該部位において赤色や緑色や青色に見える部分や、それらが適宜混ざり合った色の光が現れることとなり、虹色にキラキラした発光を見せることができる。なお、この分光発光部へ光の三原色のうちの一つのみの色の光を照射すると、当該光には分光される成分がないため、当該色の光で発光することとなる。このようなことから、分光発光部では、照射する光の色によって、単一の色で発光させたり、キラキラと複数の色で発光させたりすることができ、より多彩な発光演出を行うことができる。
導光板3102は、第一絵柄3110を形成している無数の第一反射部や、第二絵柄3120を形成している無数の第二反射部が、夫々の凹凸が微細に形成されており、第一絵柄用基板3103のLEDや第二絵柄用基板3104のLEDを発光させていない状態では、透明に見えて、後側に配置されている演出表示装置1600に表示されている演出画像等を、良好な状態で視認することができる。
第一絵柄3110は、図162(a)に示すように、「決戦」の文字からなる絵柄である。この第一絵柄3110は、「決戦」の文字を中心にして、「決戦」の影が放射状に外方へ延びているような部位と、その外側で複数の円弧状の部位が放射状に配置されている。第一絵柄3110は、「決戦」の文字の部位が点状発光部3102aにより形成されており、「決戦」の文字の外側の影に部位が線状発光部3102bにより形成されており、その外側の円弧状の部位が分光発光部3102cと線状発光部3102bとで形成されている。
第二絵柄3120は、図162(b)に示すように、パチンコ機1のコンセプトに沿った所定のキャラクタを模した絵柄である。第二絵柄3120は、キャラクタからなる中央絵柄部3121と、中央絵柄部3121から放射状に外方へ延びている放射絵柄部3122と、中央絵柄部3121の外側で花弁が舞っているように散りばめられている散絵柄部3123と、を有している。中央絵柄部3121は、分光発光部3102cにより周囲が縁取られた点状発光部3102aにより形成されている。放射絵柄部3122は、線状発光部3102bにより縁取られた分光発光部3102cにより形成されている。散絵柄部3123は、分光発光部3102cにより形成されている。
第二絵柄3120の放射絵柄部3122は、後述する裏前演出ユニット3200の裏左装飾体3212の放射装飾部3212b及び裏右装飾体3213の放射装飾部3213bと連続するように形成されている(図172を参照)。これにより、第二絵柄3120を発光表示させると、放射絵柄部3122と放射装飾部3212b及び放射装飾部3213bとが繋がって見えるため、第二絵柄3120をより大きく見せることができると共に、放射装飾部3212b及び放射装飾部3213bが前方へ突出していることにより第二絵柄3120に奥行感を付与することができ、遊技者に対して強いインパクトを与えることができる。
また、導光板3102は、下辺から上方へ切欠かれている下切欠部3102dと、右辺から左方へ切欠かれている右切欠部3102eと、を備えている。下切欠部3102dは、センター部材2500における第三振分装置2550の第三振分テーブル2554や上カバー2577と当接しないようにするためのものであり、右切欠部3102eは、センター部材2500の第3球通路2522と当接しないようにするためのものである。
第一絵柄用基板3103は、導光板上左装飾基板3103a、導光板上中装飾基板3103b、及び導光板上右装飾基板3103c、のように左右方向へ三つに分割されており、夫々の基板の下面に下方へ光を照射する複数のフルカラーLEDが実装されている。第一絵柄用基板3103は、演出中継基板3026を介して周辺制御基板1510に接続されている。演出中継基板3026には、導光板上左装飾基板3103a、導光板上中装飾基板3103b、及び導光板上右装飾基板3103c、の順番で、数珠繋ぎに接続されている(図174を参照)。
第二絵柄用基板3104は、導光板左上装飾基板3104a、及び導光板左下装飾基板3104b、のように上下方向へ二つの分割されており、夫々の基板の右面に右方へ光を照射する複数のフルカラーLEDが実装されている。第二絵柄用基板3104は、演出中継基板3026を介して周辺制御基板1510に接続されている。演出中継基板3026には、導光板左下装飾基板3104b、及び導光板左上装飾基板3104aの順番で、数珠繋ぎに接続されている(図174を参照)。
ユニットベース3101の下辺に取付けられている二つの左冷却ファン3107及び右冷却ファン3108は、センター部材2500における第三振分装置2550の第三振分中駆動モータ2560、第三振分左駆動モータ2561、及び第三振分右駆動モータ2562を、冷却するためのものである。左冷却ファン3107及び右冷却ファン3108は、互いが左右に離隔しており、左右方向中央の前方へ向けて斜めに取付けられている。これら左冷却ファン3107及び右冷却ファン3108は、夫々が演出中継基板3026を介して周辺制御基板1510に接続されている左ファンモータ3107a及び右ファンモータ3108aを有している(図174を参照)。
この導光板演出ユニット3100は、ユニットベース3101の外周の前面に、裏下球排出ユニット3150、裏右球排出ユニット3170、裏前演出ユニット3200、裏前左下演出ユニット3300、及び裏前右下演出ユニット3400、が取付けられる。つまり、導光板演出ユニット3100には、裏ユニット3000における全ての演出ユニットが取付けられる。これにより、裏ユニット3000(遊技盤5)を組立てる際に、導光板演出ユニット3100に、裏下球排出ユニット3150等の裏ユニット3000の他の演出ユニットを全て取付けておくことで、導光板演出ユニット3100を裏箱3010に取付けるだけで、全ての演出ユニットを裏箱3010に取付けることができる。
また、導光板演出ユニット3100は、四角い枠状のユニットベース3101に、導光板3102や第一絵柄用基板3103及び第二絵柄用基板3104等を取付けてユニット化している。これにより、導光板演出ユニット3100に組立てた状態では、導光板3102に触れなくても、ユニットベース3101を持つことで、導光板3102を取り扱うことができるため、組立て等の際に、作業者が導光板3102に触れて、導光板3102に指紋や汚れ、キズ、等が付くことを回避させることができると共に、導光板3102の取り扱いを楽なものとすることができる。
ところで、導光板の後側に、発光装飾される装飾体を設けるようにした場合、装飾体の発光装飾による光が導光板を通して前方の遊技者側へ照射されることとなるため、当該光により導光板が部分的に光って見えたり、導光板において発光表示される絵柄が見えたりすることがある。そして、導光板が光ったり絵柄が見えたりすると、後方で発光装飾されている装飾体と重なって見えることとなるため、装飾体の発光装飾が見え辛くなり、発光装飾による演出効果が低下する恐れがある。また、導光板の後方に設けられている装飾体の発光装飾により、導光板で発光表示される絵柄が事前に見えてしまうと、実際に導光板の絵柄を発光表示させた時に、遊技者に与えるインパクトが低下してしまい、導光板による演出効果を十分に得られなくなる恐れがある。また、導光板の後方に装飾体を設けるようにした場合、導光板において絵柄を発光表示させた時に、その絵柄を通して後方の装飾体が重なって見えるため、装飾体の形状や色等によっては、発光表示されている導光板の絵柄が見え辛くなる恐れがあった。
これに対して、本実施形態の導光板演出ユニット3100は、遊技盤5に組立てた状態では、裏箱3010内の最も後方に位置しており、導光板演出ユニット3100(導光板3102)よりも後側に装飾体が設けられていない。つまり、導光板3102よりも前側に、裏前演出ユニット3200、裏前左下演出ユニット3300、及び裏前右下演出ユニット3400を設けているため、裏上装飾体3211、裏左装飾体3212、及び裏右装飾体3213、等を発光装飾させても、その光が導光板3102に届き難くいものとすることができる。
従って、裏上装飾体3211、裏左装飾体3212、及び裏右装飾体3213、等の装飾体を発光装飾させても、導光板3102(第一絵柄3110や第二絵柄3120)が光って見えることを抑制させることができるため、装飾体の発光装飾が見え辛くなることはなく、装飾体の発光装飾を良好な状態で見せることができ、装飾体の発光装飾による演出効果を十分に発揮させることができる。
また、裏上装飾体3211、裏左装飾体3212、及び裏右装飾体3213、等の装飾体を発光装飾させても、導光板3102(第一絵柄3110や第二絵柄3120)が光って見えることを抑制させることができるため、第一絵柄3110や第二絵柄3120を発光表示させる前に、遊技者から第一絵柄3110や第二絵柄3120が見えてしまうことで、第一絵柄3110や第二絵柄3120を発光表示させた時の遊技者に与えるインパクトが低下してしまうことを回避させることができ、第一絵柄3110や第二絵柄3120の発光表示による演出効果を十分に発揮させることができる。
更に、導光板3102の後方に、裏上装飾体3211等の装飾体を設けていないため、導光板3102において第一絵柄3110や第二絵柄3120を発光表示させても、第一絵柄3110や第二絵柄3120の後側に装飾体が重なって見えることはなく、第一絵柄3110や第二絵柄3120を良好な状態で見せることができ、第一絵柄3110や第二絵柄3120の発光表示による演出効果を十分に発揮させることができる。
また、上記のように、第一絵柄3110や第二絵柄3120の後側に、裏上装飾体3211、裏左装飾体3212、及び裏右装飾体3213、等が重なって見えないことで、第一絵柄3110や第二絵柄3120を良好な状態で見せることができるため、裏上装飾体3211、裏左装飾体3212、及び裏右装飾体3213、等の形状や色に関係なく、第一絵柄3110や第二絵柄3120を良好な状態で見せることができる。従って、裏上装飾体3211、裏左装飾体3212、及び裏右装飾体3213、等の装飾体の形状や色を、導光板3102の第一絵柄3110や第二絵柄3120に配慮したものとする必要が無く、装飾体の設計自由度を高めることができ、より装飾効果の高い装飾体を備えたパチンコ機1を提供することができる。
更に、導光板演出ユニット3100を、裏箱3010内の最も後側に設けており、導光板3102を演出表示装置1600に対して可及的に接近させていることから、演出表示装置1600からの光の方向が、導光板3102に対して略垂直となるため、導光板3102が部分的に光って見えたり、導光板3102の第一絵柄3110や第二絵柄3120が光って見えたりすることはなく、上記と同様の作用効果を奏することができる。
また、導光板3102を演出表示装置1600に対して可及的に接近させているため、演出表示装置1600に表示させる演出画像(画面の色を含む)によっては、発光表示されている導光板3102の第一絵柄3110や第二絵柄3120を、目立たせたり引き立てさせたりすることができ、導光板3102による演出効果をより高めさせることができる。また、導光板3102を演出表示装置1600に接近させていることで、導光板3102の第一絵柄3110や第二絵柄3120を演出表示装置1600の演出画像と錯覚させたり、演出表示装置1600の演出画像を導光板3102の第一絵柄3110や第二絵柄3120と錯覚させたりすることができ、より多彩な演出を遊技者に見せることができる。
なお、導光板演出ユニット3100の後側に演出表示装置1600を装着できるようにしても良い。これにより、導光板演出ユニット3100に演出表示装置1600を装着すると、導光板3102の後側が演出表示装置1600により覆われた状態となるため、より導光板3102に触れ難くすることができ、上記と同様の作用効果を奏することができる。
[5−9b.裏下球排出ユニット]
続いて、裏ユニット3000の裏下球排出ユニット3150について、図155乃至図159等を参照して説明する。裏下球排出ユニット3150は、ユニットベース3101の前面下部に取付けられている。裏下球排出ユニット3150は、始動口ユニット2100の第一始動口2002、及びサイドユニット2200の三つの一般入賞口2001に、受入れられた遊技球Bを受取って下方の基板ホルダ1200へ排出するものである。裏下球排出ユニット3150は、サイドユニット2200の三つの一般入賞口2001に受入れられた遊技球Bを、夫々別々に検知する一般入賞口センサ3001と、始動口ユニット2100の第一始動口2002に受入れられた遊技球Bを検知する第一始動口センサ3002と、を有している。
また、裏下球排出ユニット3150は、センター部材2500の第三振分装置2550において、第二V入賞口2008や第三ハズレ口2555に受入れられて下方へ排出された遊技球Bを受取って、下方の基板ホルダ1200へ排出するものである。
更に、裏下球排出ユニット3150は、第一始動口2002に受入れられた遊技球Bを受取るための開口の下側に、アウト口1008に受入れられた遊技球Bを検知するためのアウト球検知ユニット3030を取付可能としている取付部3155を有している。この取付部3155にアウト球検知ユニット3030を取付けることで、アウト口1008に受入れられた遊技球Bを検知することができる。
[5−9c.裏右球排出ユニット]
続いて、裏ユニット3000の裏右球排出ユニット3170について、図155乃至図159等を参照して説明する。裏右球排出ユニット3170は、ユニットベース3101の右辺下部に取付けられている。この裏右球排出ユニット3170は、センター部材2500における第一振分装置2530の第一ハズレ口2535、及び第二振分装置2540の第一V入賞口2007に受入れられた遊技球Bを受取って、下方の基板ホルダ1200へ排出するためのものである。
[5−9d.裏前演出ユニット]
続いて、裏ユニット3000における裏前演出ユニット3200について、主に図155乃至図159、及び図163等を参照して説明する。図163は、裏ユニットにおける裏前演出ユニットの各装飾基板の配置を示す正面図である。裏ユニット3000の裏前演出ユニット3200は、導光板演出ユニット3100におけるユニットベース3101の前面に取付けられている。
裏前演出ユニット3200は、正面視が下方へ開放されたコ字状に形成されており導光板演出ユニット3100のユニットベース3101に取付けられる装飾体ベース3201と、装飾体ベース3201の上辺の前側に取付けられており左右に延びている裏上装飾体3211と、装飾体ベース3201の左辺の前側に取付けられており上下に延びている裏左装飾体3212と、装飾体ベース3201の右辺の前側に取付けられており上下に延びている裏右装飾体3213と、を備えている。
また、裏前演出ユニット3200は、裏上装飾体3211と装飾体ベース3201との間に設けられており裏上装飾体3211を発光装飾させるための裏上装飾基板3221と、裏左装飾体3212と装飾体ベース3201との間に設けられており裏左装飾体3212を発光装飾させるための裏左装飾基板3222と、裏右装飾体3213と装飾体ベース3201との間に設けられており裏右装飾体3213を発光装飾させるための裏右装飾基板3223と、を備えている。
更に、裏前演出ユニット3200は、第一始動口2002や第二始動口2004に遊技球Bが受入れられることにより抽選された第一特別抽選結果や第二特別抽選結果を示唆すると共に、それらの保留数を表示するサブ状態表示器3500を、備えている。サブ状態表示器3500は、裏上装飾体3211の右端付近に設けられている。
裏上装飾体3211は、全体的に透光性を有している。裏上装飾体3211は、三つの円が左右方向へ重なった状態で並んでいるロゴ部3211aと、ロゴ部3211aの外周に沿って小さい球体が数珠状に並んでいるロゴ装飾部3211bと、を有している。ロゴ部3211aには、パチンコ機1のコンセプトに沿った所定のロゴの文字がレリーフとして形成されている。裏上装飾体3211は、上方へ向かうに従って前方へ突出するように、前面が傾斜している。本実施形態では、ロゴ装飾部3211bの一部が、サブ状態表示器3500のサブ状態表示部3501を構成している。
裏左装飾体3212は、全体的に透光性を有している。この裏左装飾体3212は、左方へ向かうに従って前方へ突出するように、前面が傾斜している。裏左装飾体3212は、全面に亘って炎を摸して立体的な凹凸状に形成されている主装飾部3212aと、主装飾部3212aを横切るように右外側を中心にして放射状に延びている放射装飾部3212bと、を有している。主装飾部3212aは、無色(透明)の部位と、赤色の部位と、黄色の部位とが、入り混じるように形成されている。放射装飾部3212bは、無色(透明)に形成されている。この放射装飾部3212bは、導光板3102において第二絵柄3120を発光表示させた時に、第二絵柄3120の放射絵柄部3122と連続するように形成されている。
裏右装飾体3213は、全体的に透光性を有している。この裏右装飾体3213は、前面が略左方を向いており、後側よりも前側がやや右方へ位置するように、前後方向の面に対して僅かに傾斜している。裏右装飾体3213は、全面に亘って炎を摸して立体的な凹凸状に形成されている主装飾部3213aと、主装飾部3213aを横切るように左外側を中心にして放射状に延びている放射装飾部3213bと、を有している。主装飾部3213aは、赤色に形成されている。放射装飾部3213bは、無色(透明)に形成されている。この放射装飾部3213bは、導光板3102において第二絵柄3120を発光表示させた時に、第二絵柄3120の放射絵柄部3122と連続するように形成されている。
裏上装飾基板3221は、上下が略一定で左右に延びた平板状で、裏上装飾体3211の前面に沿うように、傾斜した状態で設けられており、前面に複数のフルカラーLEDが実装されている。裏上装飾基板3221は、表面が白色に形成されている。この裏上装飾基板3221は、裏左装飾基板3222を介して演出中継基板3026に接続されている。
裏左装飾基板3222は、上下に延びた平板状で、基板面を前後方向へ向けて取付けられており、表面が白色に形成されている。この裏左装飾基板3222は、裏左装飾体3212の主装飾部3212aの後方に実装されている複数の第一LED3222aと、裏左装飾体3212の放射装飾部3212bの後方に実装されている複数の第二LED3222bと、を有している。第一LED3222a及び第二LED3222bは、夫々フルカラーLEDである。裏左装飾基板3222は、演出中継基板3026に接続されている。この裏左装飾基板3222は、第一LED3222aを発光させると、裏左装飾体3212の主装飾部3212aを発光装飾させることができ、第二LED3222bを発光させると、裏左装飾体3212の放射装飾部3212bを発光装飾させることができる。複数の第二LED3222bは、各放射装飾部3212bの部位において、放射装飾部3212bの長手方向(左右方向)へ列設されている。
裏右装飾基板3223は、上下に延びた平板状で、基板面を左右方向へ向けて取付けられており、表面が白色に形成されている。この裏右装飾基板3223は、裏右装飾体3213の主装飾部3213aの右方に実装されている第一LED3223aと、裏右装飾体3213の放射装飾部3213bの右方に実装されている第二LED3223bと、を有している。第一LED3223a及び第二LED3223bは、夫々フルカラーLEDである。裏右装飾基板3223は、裏上装飾基板3221及び裏左装飾基板3222を介して演出中継基板3026に接続されている。この裏右装飾基板3223は、第一LED3223aを発光させると、裏右装飾体3213の主装飾部3213aを発光装飾させることができ、第二LED3223bを発光させると、裏右装飾体3213の放射装飾部3213bを発光装飾させることができる。複数の第二LED3223bは、各放射装飾部3213bの部位において、放射装飾部3213bの長手方向(左右方向、或いは、前後方向)へ列設されている(図164(a)を参照)。
また、裏右装飾基板3223は、右方を向いている基板面に実装されており、センター部材2500における右側の部位を照明することが可能な複数の第三LED3223cを、有している。この第三LED3223cは、フルカラーLEDである。第三LED3223cを発光させると、センター部材2500における役物入賞口2006や第一振分装置2530、等を明るく照明することができる。
また、裏右装飾基板3223は、上部における左方を向いている基板面に、サブ状態表示器3500においてサブ図柄等を表示するための複数のサブ状態用LED3510が、実装されている。サブ状態用LED3510は、実装されている基板面と平行な方向へ光を照射するサイドビュータイプのLEDである。各サブ状態用LED3510からの光は、夫々導光ピン3520によって、裏上装飾体3211のロゴ装飾部3211bにおける右端のサブ状態表示部3501へ導光されて、前方へ放射される。サブ状態用LED3510は、第一特別抽選結果を示唆するためのフルカラーLEDからなる一つの第一サブ図柄LED3511と、第二特別抽選結果を示唆するためのフルカラーLEDからなる一つの第二サブ図柄LED3512と、第一特別抽選結果の保留数を表示するための単色LEDからなる二つの第一サブ保留数LED3513と、第二特別抽選結果の保留数を表示するための単色LEDからなる二つの第二サブ保留数LED3514と、を有している。
この裏前演出ユニット3200は、遊技盤5に組立てた状態で、裏上装飾体3211、裏左装飾体3212、及び裏右装飾体3213により囲まれている空間を通して、後方に設けられている導光板演出ユニット3100における導光板3102に発光表示される第一絵柄3110や第二絵柄3120、演出表示装置1600に表示される演出画像、等を前方(遊技者側)から良好な状態で視認させることができる。また、裏上装飾体3211、裏左装飾体3212、及び裏右装飾体3213によって、第一絵柄3110や第二絵柄3120、及び演出画像の周りを装飾することができ、遊技領域5a内の見栄えを良くすることができる。
また、裏前演出ユニット3200によれば、裏上装飾基板3221、裏左装飾基板3222、及び裏右装飾基板3223に実装されているLEDを適宜発光させることで、裏上装飾体3211、裏左装飾体3212、及び裏右装飾体3213を発光装飾させることができ、それらを用いた発光演出を遊技者に見せることができる。
更に、裏前演出ユニット3200によれば、導光板演出ユニット3100における導光板3102の第二絵柄3120の発光表示に合わせて、裏左装飾基板3222の第二LED3222b及び裏右装飾基板3223の第二LED3223bを発光させて、裏左装飾体3212の放射装飾部3212b及び裏右装飾体3213の放射装飾部3213bを発光装飾させることで、第二絵柄3120の放射絵柄部3122の左右両外側に、放射装飾部3212b及び放射装飾部3213bが連続しているように見せることができる。
また、裏前演出ユニット3200の裏左装飾体3212及び裏右装飾体3213を、遊技領域5aの中央側から左右方向外側へ向かうに従って、前端側が前方へ突出するように傾斜させているため、導光板3102の第二絵柄3120の放射絵柄部3122と連続している放射装飾部3212b及び放射装飾部3213bにより、第二絵柄3120に対して奥行感を付与することができる。
このようなことから、導光板3102の第二絵柄3120と裏前演出ユニット3200の裏左装飾体3212及び裏右装飾体3213とで左右に広がったワイドで大きな発光装飾(発光演出)を遊技者に見せることができるため、遊技者に対して強いインパクトを与えることができ、遊技者の関心を強く引付けさせることができると共に、遊技者に対して何か良いことがあるのではないかと思わせることができ、遊技に対する期待感を高めさせて興趣の低下を抑制させることができる。
また、裏前演出ユニット3200の裏左装飾体3212は、遊技盤5に組立てた状態で、センター部材2500における左辺の後方に位置しているため、裏左装飾基板3222の第一LED3222aや第二LED3222bを発光させると、その光によりセンター部材2500の後枠部2504を発光装飾させることができ、遊技パネル1100の開口部1102の内周面を遊技者側(前方)から見え難くすることができる。
[5−9e.裏前左下演出ユニット]
続いて、裏ユニット3000における裏前左下演出ユニット3300について、主に図155乃至図159、及び図163等を参照して説明する。裏ユニット3000の裏前左下演出ユニット3300は、導光板演出ユニット3100におけるユニットベース3101の前面下部の左側で左冷却ファン3107よりも上側に取付けられている。
裏前左下演出ユニット3300は、「決」の文字がレリーフ状で斜め上方へ突出するように形成されている透光性を有した裏下左装飾体3301と、裏下左装飾体3301を導光板演出ユニット3100のユニットベース3101に取付けている装飾体ベース3302と、装飾体ベース3302と裏下左装飾体3301との間に設けられており、裏下左装飾体3301の「決」の文字の部位を発光装飾させるための裏下左上装飾基板3303と、装飾体ベース3302の下面に取付けられており、裏下左装飾体3301の外周を発光装飾させるための裏下左下装飾基板3304(図174を参照)と、を備えている。
裏下左上装飾基板3303及び裏下左下装飾基板3304は、表面が白色に形成されている。この裏下左上装飾基板3303及び裏下左下装飾基板3304には、夫々の上面に複数のフルカラーLEDが実装されている。裏下左上装飾基板3303及び裏下左下装飾基板3304に実装されている複数のLEDを適宜発光させることで、裏下左装飾体3301の「決」の文字の部分を発光装飾させたり、「決」の文字の部分の外周を発光装飾させたり、裏下左装飾体3301の全体を発光装飾させたりすることができる。
[5−9f.裏前右下演出ユニット]
続いて、裏ユニット3000における裏前右下演出ユニット3400について、主に図155乃至図159、及び図163等を参照して説明する。裏ユニット3000の裏前右下演出ユニット3400は、導光板演出ユニット3100におけるユニットベース3101の前面下部の右側で右冷却ファン3108よりも上側に取付けられている。
裏前右下演出ユニット3400は、「戦」の文字がレリーフ状で斜め上方へ突出するように形成されている透光性を有した裏下右装飾体3401と、裏下右装飾体3401を導光板演出ユニット3100のユニットベース3101に取付けている装飾体ベース3402と、装飾体ベース3402と裏下右装飾体3401との間に設けられており、裏下右装飾体3401の「戦」の文字の部位を発光装飾させるための裏下右上装飾基板3403と、装飾体ベース3402の下面に取付けられており、裏下右装飾体3401の外周を発光装飾させるための裏下右下装飾基板3404(図174を参照)と、を備えている。
裏下右上装飾基板3403及び裏下右下装飾基板3404は、表面が白色に形成されている。この裏下右上装飾基板3403及び裏下右下装飾基板3404には、夫々の上面に複数のフルカラーLEDが実装されている。裏下右上装飾基板3403及び裏下右下装飾基板3404に実装されている複数のLEDを適宜発光させることで、裏下右装飾体3401の「戦」の文字の部分を発光装飾させたり、「戦」の文字の部分の外周を発光装飾させたり、裏下右装飾体3401の全体を発光装飾させたりすることができる。
[5−9g.サブ状態表示器]
次に、裏ユニット3000におけるサブ状態表示器3500について、主に図164及び図165等を参照して詳細に説明する。図164(a)は裏ユニットにおける裏前演出ユニットの裏右装飾基板とサブ状態表示器とセンター部材の右側の部位との関係を左側面断面により示す説明図であり、(b)は(a)裏ユニットにおける裏前演出ユニットの裏右装飾基板とサブ状態表示器とセンター部材の右側の部位との関係を正面から示す説明図である。図165は、裏右装飾基板におけるサブ状態用LEDの一部のLEDの配線を示す配線図である。
サブ状態表示器3500は、演出表示装置1600において、第一特別抽選結果や第二特別抽選結果を示唆するための演出画像とは別に、第一始動口2002への遊技球Bの受入れにより抽選された第一特別抽選結果、及び第二始動口2004への遊技球Bの受入れにより抽選された第二特別抽選結果を、示唆する表示をしたり、第一特別抽選結果や第二特別抽選結果の保留数を表示したりするものである。
サブ状態表示器3500は、裏前演出ユニット3200における裏上装飾体3211の右端付近に、前方(遊技者側)から常時視認可能に設けられている。サブ状態表示器3500は、裏前演出ユニット3200における裏上装飾体3211の小さな球体が数珠状に並んでいるロゴ装飾部3211bの一部を形成しているサブ状態表示部3501と、裏前演出ユニット3200の裏右装飾基板3223における上部の左面に実装されている複数のサブ状態用LED3510と、サブ状態用LED3510からの光をサブ状態表示部3501の前端へ導光する複数の導光ピン3520と、を備えている。
サブ状態表示部3501は、裏上装飾体3211におけるロゴ部3211aの外周に沿って円弧状に上下に延びている。また、サブ状態表示部3501は、下方へ向かうに従って後方へ移動するように傾斜している。
複数のサブ状態用LED3510は、裏右装飾基板3223において上下に列設されており、実装されている基板面と平行な方向(ここでは前方)へ光を照射するサイドビュータイプのLEDである。複数のサブ状態用LED3510は、裏右装飾基板3223に実装されていることから、裏上装飾基板3221及び裏左装飾基板3222を介して演出中継基板3026に接続されており、演出中継基板3026に接続されている周辺制御基板1510によって発光が制御されている。
サブ状態用LED3510は、第一特別抽選結果を示唆するためのフルカラーLEDからなる一つの第一サブ図柄LED3511と、第二特別抽選結果を示唆するためのフルカラーLEDからなる一つの第二サブ図柄LED3512と、第一特別抽選結果の保留数を表示するための単色LEDからなる二つの第一サブ保留数LED3513と、第二特別抽選結果の保留数を表示するための単色LED(例えば、赤色LED)からなる二つの第二サブ保留数LED3514と、から構成されている。
導光ピン3520は、後端がサブ状態用LED3510の前面に位置しており、前端がサブ状態表示部3501における一つの球体を貫通してその球体の前端付近に位置している。
このサブ状態表示器3500は、サブ状態用LED3510の発光態様(点灯、消灯、点滅、発光色、等)をサブ図柄として表示するようにしている。具体的には、抽選された第一特別抽選結果や第二特別抽選結果を示唆する場合、所定の変動時間の間、第一サブ図柄LED3511や第二サブ図柄LED3512を赤色で点滅させる。本実施形態では、2F(2/30sec)毎に点灯・消灯を繰返している。
そして、抽選された第一特別抽選結果や第二特別抽選結果が「ハズレ」の時には、「ハズレ」図柄として、第一サブ図柄LED3511や第二サブ図柄LED3512を赤色で点灯させる。一方、抽選された第一特別抽選結果や第二特別抽選結果が「当り」の時には、「当り」図柄として、第一サブ図柄LED3511や第二サブ図柄LED3512を緑色で点灯させる。
また、サブ状態表示器3500における抽選された第一特別抽選結果や第二特別抽選結果の保留数の表示は、夫々において上下に並んでいる二つの第一サブ保留数LED3513や第二サブ保留数LED3514の点灯状態の組合せにより保留数を表示するようにしている。具体的には、保留数が「0」の時には上下の二つを消灯させており、保留数が「1」の時には上を点灯させ下を消灯させており、保留数が「2」の時には上下の二つを点灯させており、保留数が「3」の時には上を点滅させ下を点灯させており、保留数が「4」の時には上下の二つを点滅させている。このように、第一サブ保留数LED3513や第二サブ保留数LED3514における夫々二つのLEDの点灯状態の組合せにより、保留数を表示するようにしている。
ところで、本実施形態では、第一サブ図柄LED3511及び第二サブ図柄LED3512をフルカラーLEDとしているが、上述したように、サブ図柄として第一サブ図柄LED3511及び第二サブ図柄LED3512を赤色又は緑色で発光させており、青色で発光させることはない。そのため、裏右装飾基板3223において、図165に示すように、第一サブ図柄LED3511及び第二サブ図柄LED3512の青色の発光素子のアノードとカソードを接続して短絡(ショート)させている。これにより、何らかの誤作動が生じても青色の発光素子に電気が供給されず、第一サブ図柄LED3511及び第二サブ図柄LED3512が青色で発光することはない。従って、通常では発光しない青色によりサブ図柄が表示されることはなく、遊技者に対して不信感を与えてしまうことを回避させることができ、遊技者の遊技に対する興趣の低下を抑制させることができる。また、使用しない青色の発光素子のアノードとカソードを接続して短絡させているため、当該発光素子において静電気が蓄積されてしまうことを回避させることができ、静電気による第一サブ図柄LED3511及び第二サブ図柄LED3512の破損を防止して、サブ図柄を確実に表示させることができる。
このように、本実施形態のサブ状態表示器3500によれば、サブ状態表示器3500において抽選された特別抽選結果(第一特別抽選結果や第二特別抽選結果)を示唆するサブ図柄が表示されるため、演出表示装置1600での演出画像によるメイン図柄の表示を見逃してしまったり、メイン図柄による特別抽選結果の示唆が良く判らなかったりした場合でも、サブ図柄を見ることで、抽選された特別抽選結果を遊技者に認識させることができる。
また、サブ状態表示器3500では、サブ状態表示部3501が裏上装飾体3211におけるロゴ装飾部3211bの一部を形成していることから、サブ状態用LED3510を発光させてサブ図柄等を表示させると、ロゴ装飾部3211bが発光装飾されているように見えることとなるが、第一始動口2002や第二始動口2004に遊技球こが受入れられて第一特別抽選結果や第二特別抽選結果が抽選されると、ロゴ装飾部3211bにおけるサブ状態表示部3501の部位の発光態様が変化する。これにより、遊技者に対して、抽選された第一特別抽選結果や第二特別抽選結果に応じて発光態様が変化していると認識させることができ、サブ図柄を認識させることができる。この際に、ロゴ装飾部3211bの一部を形成しているサブ状態表示部3501により、抽選された第一特別抽選結果や第二特別抽選結果を示唆するサブ図柄が装飾されているため、従来の技術のようにサブ図柄が無機的に見えることはなく、サブ図柄を装飾に溶け込ませることができ、サブ状態表示器3500ひいては遊技領域5a内の見栄えを良くすることができる。
更に、裏右装飾基板3223に実装されているサブ状態用LED3510からの光を、導光ピン3520により、裏右装飾基板3223から離れた位置に設けられているサブ状態表示部3501まで導光するようにしているため、サブ状態表示部3501の前端へ光を良好な状態で導光してサブ図柄等を表示させることができる。また、導光ピン3520によりサブ状態用LED3510からの光を任意の位置へ導光することができるため、裏上装飾体3211のロゴ部3211aの外周に沿って設けられているロゴ装飾部3211bの一部を構成しているサブ状態表示部3501の位置まで導光することができ、サブ図柄を裏上装飾体3211の装飾に溶け込ませて見栄えを良くすることができる。
また、サブ図柄等を表示させるためのサブ状態用LED3510が実装されている裏右装飾基板3223に、裏右装飾体3213を発光装飾させるための第一LED3223a及び第二LED3223bとセンター部材2500の第一振分装置2530等を照明するための第三LED3223cとが更に実装されているため、裏右装飾体3213を発光装飾させたり第一振分装置2530を明るくして流通している遊技球Bを見え易くしたりすることができる。
なお、上記の実施形態では、特別抽選結果を示唆するためのサブ図柄を、赤色の光と緑色の光により表示するようにしたものを示したが、これに限定するものではなく、赤色の光と青色の光によりサブ図柄を表示するようにしても良いし、緑色の光と青色の光によりサブ図柄を表示するようにしても良い。また、赤色の光、緑色の光、及び青色の光、の何れか一つのみでサブ図柄を表示するようにしても良い。この際に、フルカラーLEDにおいて使用しない(発光させない)色の発光素子のアノードとカソードを接続して短絡(ショート)させておくことで、上記と同様の作用効果を奏することができる。なお、使用しない色の発光素子のアノードとカソードとを接続してショート(短絡)させた上で、GND(グラウンド)に接続することが望ましく、静電気をGNDに落として逃すことができる。
また、上記の実施形態では、サブ状態表示器3500において、図165に示すように、フルカラーLEDの三つの発光素子のうち、使用しない発光素子のアノードとカソードを接続して短絡(ショート)させて使用した例を示したが、これに限定するものではなく、装飾体を発光装飾させたり、所定の部位を照明したり、導光板3102の第一絵柄3110や第二絵柄3120を発光表示させたり、するようなフルカラーLEDに適用しても良い。具体的には、例えば、特定の色の光を透過させない装飾体や、特定の色の光を透過させない部位を有した装飾体、をフルカラーLEDで発光装飾させるようにした場合、透過させない色の光を発光させる必要がないため、当該色の発光素子のアノードとカソードを接続して短絡させる。これにより、誤作動等により発光させる必要のない色で発光することにより、装飾体の発光装飾が不自然に見えてしまうことを回避させることができ、上記と同様の作用効果を奏することができる。
より具体的には、例えば、裏前演出ユニット3200における裏上装飾体3211、裏左装飾体3212、及び裏右装飾体3213における赤色に形成されている部位(主装飾部3212a及び主装飾部3213a)を、赤色と緑色の光のみが透過可能とするようにした場合、当該部位と対応して設けられているフルカラーLED(第一LED3222a及び第一LED3223a)が青色で発光すると、当該部位は青色を透過しないため当該部位が発光装飾されることはないが、当該部位と隣接している色の異なる部位が、その青色の光により発光装飾されてしまい、意図しない発光装飾により意図した演出効果を十分に発揮させることができなくなる恐れがある。これに対して、青色の光を透過させない部位と対応して設けられているフルカラーLEDに対して、青色の発光素子のアノードとカソードを接続して短絡させるようにすることで、そのフルカラーLEDの誤作動により当該部位と隣接している部位が意図しない発光装飾が行われてしまうことを回避させることができ、不自然な発光演出が行われてしまうことを防止することができると共に、意図した演出効果を発揮させることができ、上記と同様の作用効果を奏することができる。
また、上記の実施形態では、サブ状態用LED3510を裏右装飾基板3223に実装させたものを示したが、これに限定するものではなく、裏右装飾基板3223とは別の基板(例えば、サブ状態表示基板)にサブ状態用LED3510を実装させるようにしても良いし、裏上装飾基板3221にサブ状態用LED3510を実装させるようにしても良い。
[5−9h.アウト球検知ユニット]
次に、裏ユニット3000における裏下球排出ユニット3150の取付部3155に取付可能とされているアウト球検知ユニット3030について、主に図166乃至図170等を参照して詳細に説明する。図166(a)は裏ユニットにおけるアウト球検知ユニットの正面図であり、(b)はアウト球検知ユニットの右側面図であり、(c)はアウト球検知ユニットの背面図であり、(d)はアウト球検知ユニットを前から見た斜視図であり、(e)はアウト球検知ユニットを後ろから見た斜視図であり、(f)はアウト球検知ユニットと右前下寄りの位置から見た斜視図であり、(g)はアウト球検知ユニットを右下後方から見た斜視図である。図167(a)はアウト球検知ユニットを分解して前から見た分解斜視図であり、(b)はアウト球検知ユニットを分解して後ろから見た分解斜視図である。
また、図168(a)は遊技パネルとアウト球検知ユニットとの関係を示す斜視図であり、(b)は遊技パネルにアウト球検知ユニットを当接させた状態で示す斜視図である。図169は、遊技盤に組立ててアウト口右センサの中心で上下に切断して右側から見た拡大断面図である。図170は、遊技盤に組立てた状態で前方からアウト口の付近を示す斜視図である。
本実施形態では、アウト口1008に受入れられた遊技球Bを検知するためのアウト球検知ユニット3030を、裏下球排出ユニット3150の取付部3155に取付けることができるように形成されている。本実施形態の遊技盤5を、第1実施形態の本体枠4に取付ける場合には、アウト球検知ユニット3030を取付けても取付けなくても良い。
このアウト球検知ユニット3030は、遊技領域5a内に打込まれ、一般入賞口2001、第一始動口2002、普通入賞口2003、第二始動口2004、大入賞口2005、及び役物入賞口2006に受入れられなかった遊技球B(特典が付与されなかった遊技球B、「アウト球」とも称する)を検知するためのものである。本実施形態では、アウト口1008から排出された遊技球Bを検知するものである。
アウト球検知ユニット3030は、遊技パネル1100におけるアウト凹部1101内に後方から挿入されると共に、導光板演出ユニット3100の前面に取付けられるユニット本体3031と、ユニット本体3031に取付けられているアウト口左センサ3032及びアウト口右センサ3033と、アウト口左センサ3032及びアウト口右センサ3033の後側を覆うようにユニット本体3031に取付けられているカバー3034と、を備えている。
ユニット本体3031は、遊技パネル1100のアウト凹部1101内に挿入され、前後方向へ筒状に延びている筒状の筒部3031aと、筒部3031aの内部を左右に分割している仕切部3031bと、筒部3031aの後端から左右方向へ平板状に突出しているフランジ部3031cと、筒部の後端側から前方へ向かって窪んでおりアウト口左センサ3032及びアウト口右センサ3033が挿入される挿入凹部3031dと、を備えている。筒部3031aは、前端が前構成部材1000におけるアウト口1008と略同じ大きさで、左右に長く、下側の内面が後方側へ向かって低くなるように傾斜している。
仕切部3031bは、筒部3031aの後端付近に設けられており、左右両側において遊技球Bが一つ通過可能な大きさに仕切っている。仕切部3031bは、前端側が、下方へ向かうに従って前方へ突出するように湾曲しており、遊技球Bの直径よりも短く前方へ突出している。挿入凹部3031dは、前面側が、筒部3031aにおける下側の傾斜している内面と垂直になるように、上方へ向かうに従って後方へ移動するように傾斜している。
アウト口左センサ3032は、ユニット本体3031の筒部3031a内における仕切部3031bの左側を流通した遊技球Bを検知するものである。アウト口右センサ3033は、ユニット本体3031の筒部3031a内における仕切部3031bの右側を流通した遊技球Bを検知するものである。アウト口左センサ3032及びアウト口右センサ3033は、非接触タイプの電磁式の近接スイッチである。
カバー3034は、アウト口左センサ3032及びアウト口右センサ3033を通過した遊技球Bを下方へ誘導するように湾曲しており、左右方向の中央に仕切板3034aを有している。
このアウト球検知ユニット3030は、ユニット本体3031のフランジ部3031cが裏下球排出ユニット3150の前面の取付部3155に取付けられる(図169を参照)。また、アウト球検知ユニット3030は、遊技盤5に組立てた状態で、ユニット本体3031の筒部3031aが遊技パネル1100のアウト凹部1101内に挿入されていると共に、フランジ部3031cの前面が遊技パネル1100の後面に当接している(図168及び図169を参照)。
アウト球検知ユニット3030は、遊技盤5に組立てた状態で、ユニット本体3031の筒部3031aの前端上部が、前構成部材1000のアウト誘導部1003の後端よりも前方に突出している(図169を参照)。つまり、ユニット本体3031の筒部3031a内に、アウト誘導部1003の後端が挿入されている。また、カバー3034の下端は、基板ホルダ1200の排出部1201を通って基板ホルダ1200の下面よりも下方に突出している(図169を参照)。
このアウト球検知ユニット3030は、遊技領域5a内において、前構成部材1000の内レール1002又は右下レール1004の下流端まで流下した後に、アウト誘導部1003により後方へ誘導された遊技球Bが、筒部3031a内に供給され、アウト口左センサ3032及びアウト口右センサ3033の何れかに検知された上で、カバー3034により下方へ排出される。アウト球検知ユニット3030は、遊技球Bを、基板ホルダ1200上に当接させることなく、パチンコ機1が設置されている遊技ホールの島設備側へ排出する。
本実施形態のアウト球検知ユニット3030によれば、遊技領域5a内に打込まて、一般入賞口2001、第一始動口2002、普通入賞口2003、第二始動口2004、大入賞口2005、及び役物入賞口2006の何れにも受入れられなかった遊技球B(「アウト球」)を検知することができるため、例えば、特定の入賞口への遊技球Bの受入れが継続的に検知されているのにも関わらず、「アウト球」が検知されないような場合、特定の入賞口に対して不正行為が行われていることとなり、不正行為が行われている旨を報知することができる。
また、「アウト球」の検知により、その数をカウントすることができるため、一般入賞口2001、第一始動口2002、普通入賞口2003、第二始動口2004、大入賞口2005、及び役物入賞口2006に受入れられた遊技球Bの検知によりカウントされた「セーフ球」の数と、「アウト球」の数とから、パチンコ機1における「セーフ球」の割合を知ることができる。
更に、アウト球検知ユニット3030では、左右に備えられているアウト口左センサ3032及びアウト口右センサ3033の間を仕切部3031bで仕切っているため、センター部材2500の左側を流下した遊技球Bをアウト口左センサ3032側へ誘導することができると共に、センター部材2500の右側を流下してきた遊技球Bをアウト口右センサ3033側へ誘導することができ、アウト口左センサ3032によりセンター部材2500の左側を流下した遊技球Bを主に検知させることができると共に、アウト口右センサ3033によりセンター部材2500の右側を流下してきた遊技球Bを主に検知させることができる。従って、アウト口左センサ3032及びアウト口右センサ3033により時間当りに検知される遊技球Bの数により、遊技者が「左打ち」の傾向にあるのか「右打ち」の傾向にあるのかを判別することができ、その判別に基づいて、遊技状況に最適な打込操作を促して、意図した遊技を楽しませることができる。
また、仕切部3031bの前方への突出を短くして遊技球Bが乗り越え易いものとしているため、時間当りに多くの遊技球Bがアウト口1008に進入した時に、仕切部3031bの比較的遊技球Bの流通量が少ない左側又は右側へ遊技球Bを逃がすことができ、アウト口1008において遊技球Bが滞ることなく排出することができる。
また、カバー3034の下端を、基板ホルダ1200の排出部1201よりも下方へ突出させているため、一般入賞口2001、第一始動口2002、普通入賞口2003、第二始動口2004、大入賞口2005、及び役物入賞口2006に受入れられて基板ホルダ1200上に排出された遊技球B(「セーフ球」)が、アウト球検知ユニット3030で逆流してアウト口左センサ3032やアウト口右センサ3033で検知されてしまうことを防止することができ、「アウト球」のみを正確に検知することができる。
なお、この実施形態では、アウト球検知ユニット3030を、裏ユニット3000に取付けるものを示したが、これに限定するものではなく、アウト球検知ユニット3030を遊技パネル1100に取付けるものとしてもよい。この際に、遊技パネル1100として、アウト凹部1101を有しているものであれば、アウト球検知ユニット3030を取付けることができるため、アウト凹部1101を有した既存の遊技パネル1100に対応することができると共に、既存の遊技盤5に対して後付けすることができる。
また、遊技盤5において、遊技領域5a内に打込まれた全ての遊技球B(「全球」)を検知するようにしたり、遊技領域5a内から排出された全ての遊技球B(「全球」)を検知するようにしたりした場合、アウト球検知ユニット3030により「アウト球」のみを検知しているため、「アウト球」、「セーフ球」、及び「全球」、の夫々の数を比較することで、遊技盤5内における球詰りの発生を検知することができる。
[5−10.遊技盤における演出]
次に、遊技盤5における主な演出について、主に図171及び図172等を参照して詳細に説明する。図171は、裏ユニットの導光板演出ユニットの導光板において第二絵柄を発光装飾させた状態で示す遊技盤の正面図である。図172は、裏ユニットの導光板演出ユニットの導光板において第一絵柄を発光装飾させた状態で示す遊技盤の正面図である。遊技盤5は、第一始動口2002や第二始動口2004に遊技球Bが受入れられることで抽選される第一特別抽選結果や第二特別抽選結果に応じて、裏ユニット3000の導光板演出ユニット3100、裏前演出ユニット3200、裏前左下演出ユニット3300、及び裏前右下演出ユニット3400が、所定の発光演出を行う。
具体的には、裏ユニット3000の導光板演出ユニット3100を用いた発光演出としては、例えば、図171に示すように、導光板3102の正面視上側に配置された第一絵柄用基板3103に実装されている複数のLEDを発光させて、第一絵柄3110を発光装飾させる。これにより、演出表示装置1600の表示画面の前方で、且つ、裏前演出ユニット3200の後方で、「決戦」の文字が発光装飾されることで、遊技者に対してチャンスの到来を示唆させることができ、よいことがあるのではないかと思わせて遊技に対する期待感を高めさせて興趣の低下を抑制させることができる。
また、導光板演出ユニット3100を用いた発光演出として、例えば、図172に示すように、導光板3102の正面視左側に配置された第二絵柄用基板3104に実装されている複数のLEDを発光させて、第二絵柄3120を発光装飾させる。これにより、演出表示装置1600の表示画面よりも前方で、パチンコ機1のコンセプトに沿った所定のキャラクタが発光表示されることで、遊技者を驚かせることができ、遊技者に対して強いインパクトを与えることができると共に、「大当り遊技」等の有利遊技状態が発生すると思わせることができ、遊技に対する期待感を高めさせることができる。
導光板3102の第二絵柄3120を発光表示させる際に、裏前演出ユニット3200の裏左装飾体3212及び裏右装飾体3213を発光装飾させると、導光板3102の第二絵柄3120の放射絵柄部3122と裏左装飾体3212及び裏右装飾体3213の放射装飾部3212b及び放射装飾部3213bとが連続しているように見えることとなり、それらが一緒になって一つの絵柄(特別絵柄)を構成するため、大きな絵柄を遊技者に見せることができる。この際に、当該絵柄の外周側を構成している裏左装飾体3212及び裏右装飾体3213が、導光板3102の前側に設けられていることから、裏左装飾体3212及び裏右装飾体3213の装飾が第二絵柄3120よりも前側に位置しているため、特別絵柄に対して奥行感を付与することができ、特別絵柄を立体的に見せることができる。従って、遊技者に対して強いインパクトを与えることができるため、特別絵柄に対して遊技者の関心を強く引付けさせることができ、遊技者を楽しませることができると共に、遊技者に対して何か良いことがあるのではないかと思わせることができ、遊技に対する期待感を高めさせて興趣の低下を抑制させることができる。
なお、本実施形態の遊技盤5では、上記したような導光板3102による発光演出と、装飾体の発光演出とを適宜組合せることができる共に、演出表示装置1600の表示画面に表示される演出画像(表示演出)とも組合せることができる。これにより、発光演出、表示演出、等を適宜組合せることで多彩なパターンの演出を遊技者に提示することができ、遊技者を飽きさせ難くすることができると共に、各種の演出によって遊技者を楽しませることができ、遊技者の遊技に対する興趣が低下するのを抑制することができる。
[5−11.遊技盤の技術的手段F1〜J3]
以上の遊技盤の実施形態は、次のような技術的手段F1〜J3に対応する。
[5−11−F1.技術的手段F1]
前面に遊技領域を有する遊技パネルと、
前記遊技領域の上方にあって該遊技領域内に打ち込まれた遊技球が通りうる第1球通路部と、
該第1球通路部の終端部に設けられていて該第1球通路部を通った遊技球が衝突しうる球当て部と、
前記第1球通路部から落下する遊技球を受けて下方に案内する第2球通路部と、を有する遊技機において、
前記球当て部に当たって跳ね返る遊技球を受けて該遊技球を前記第2球通路部側に落下させうる跳ね球受部を有しており、
前記跳ね球受部は、前記遊技パネルと別体であり、該遊技パネル側に設けた支持部に非剛接合構造をもって取り付けられていることを特徴とする遊技機。
ここで「非剛接合構造」とは、接着接合やネジ止め接合というような、部材同士を一体化させる手段を用いない接合関係をいい、したがって「非剛接合構造をもって取り付ける」とは、部材同士を一体化させずに相対的に移動可能な状態を保って取り付けることをいう。
かかる遊技機によれば、球当て部に当たって跳ね返された遊技球が跳ね球受部に当たったとき、その衝撃が非剛接合構造によるガタツキで吸収され、遊技球の勢いが殺がれるから、その後の遊技球の流れを緩やかにすることができる。
[5−11−F2.技術的手段F2]
前記跳ね球受部を取り付ける前記支持部は、それ自体で、前記球当て部に当たって跳ね返る遊技球を受けて前記第2球通路部側に落下させうることを特徴とする技術的手段F1記載の遊技機。
跳ね球受部を取り付ける支持部に、球当て部に当たって跳ね返る遊技球を第2球通路部側へ落下させる機能を持たせることで、仮に、跳ね球受部を装着し忘れるミスが発生したとしても最低限そのまま遊技を行うことが可能であるため、当該ミスによる損失を最小限に抑えることができる。
[5−11−F3.技術的手段F3]
前記跳ね球受部は、平らな頂部を備えており、その頂部の位置が、前記第1球通路部の下側を構成する通路底の終端部より段状に低くなるようになし、そうして前記通路底と前記跳ね球受部の頂部との境目に段差が形成されるようにしたことを特徴とする技術的手段F1又は技術的手段F2記載の遊技機。
第1球通路部の通路底の終端部と跳ね球受部の頂部との境目に段差が設けられているため、球当て部に当たって跳ね返った遊技球が、勢い余って跳ね球受部の頂部に載り、そこからさらに第1球通路部を逆流しようとしたとき、前記段差に当たって減速乃至は停止する。したがって、第1球通路部を逆流しようとする遊技球が、段差に当たって向きを変え、速やかに第2球通路部に落下するため、右打ちされた後続の遊技球と衝突するリスクが減少する。
[5−11−F4.技術的手段F4]
前記球当て部は、遊技球が当たる面を前側としたとき、該面を後傾状態に傾けてなることを特徴とする技術的手段F1乃至技術的手段F3の何れか1つに記載の遊技機。
球当て部の遊技球が当たる面を後傾状態に傾けたことにより、当たった遊技球の跳ね返りがやや上向きになる。これにより跳ね球受部に加わる衝撃を軽減させることができる。
[5−11−F5.技術的手段F5]
前記跳ね球受部の前面側を覆うと共に上縁部が前記段差とほぼ同じ高さか又はそれより高い位置にある通路カバーを備えてなることを特徴とする技術的手段F3又は技術的手段F4記載の遊技機。
跳ね球受部の前側を覆う通路カバーの上縁部と段差の位置をほぼ同じ高さに揃えるか又は通路カバーの上縁部を段差より高くすることにより、遊技者側からの目線で段差を目立たたせなくすることができる。
[5−11−F6.技術的手段F6]
前記跳ね球受部は、遊技パネルに固定された固定部材に非剛接合構造をもって取り付けられていることを特徴とする技術的手段F1乃至技術的手段F5の何れか1つに記載の遊技機。
かかる遊技機によれば、球当て部に当たって跳ね返された遊技球が跳ね球受部に当たったとき、その衝撃が非剛接合構造によるガタツキで吸収されて遊技球の勢いが殺がれるから、その後の遊技球の流れを緩やかにすることができ、また、前記衝撃による固定部材の破損をも防止することができる。
[5−11−F7.技術的手段F7]
前記非剛接合構造は、前記遊技パネル又は前記固定部材に形成した前記支持部に前記跳ね球受部を遊嵌状態に取付けたものであることを特徴とする技術的手段F1乃至技術的手段F6の何れか1つに記載の遊技機。
ここで「遊嵌状態」とは、適度な遊び(クリアランス)を設けた緩やかな嵌め合い状態をいい、外力を受けるとガタツク状態をいう。
跳ね球受部の支持部に該跳ね球受部を遊嵌状態に取付けて両者の間にガタツキを生じさせることにより、球当て部に当たって跳ね返された遊技球が跳ね球受部に当たったとき、その衝撃が前記ガタツキで吸収されて遊技球の勢いが殺がれるから、その後の遊技球の流れを緩やかにすることができる。
[5−11−F8.技術的手段F8]
前記固定部材は、前記遊技パネルに固定されたセンターフレームであることを特徴とする技術的手段F6又は技術的手段F7に記載の遊技機。
球当て部に当たって跳ね返る遊技球によるセンタフレームの破損を防止することができる。
[5−11−G1.技術的手段G1]
前面に遊技領域を有する遊技パネルと、
前記遊技領域の上方にあって該遊技領域内に打ち込まれた鋼製の遊技球が通りうる第1球通路部と、
該第1球通路部の終端部に設けられていて該第1球通路部を通った前記遊技球が衝突しうる球当て部と、
前記第1球通路部から落下する前記遊技球を受けて下方に案内する第2球通路部と、を有する遊技機において、
前記球当て部に当たって跳ね返る前記遊技球を受けて該遊技球を前記第2球通路部側に落下させうる跳ね球受部を有しており、
前記球当て部の少なくとも前記遊技球が当たる面を暗色に形成する一方、前記跳ね球受部の少なくとも前記球当て部に当たって跳ね返る遊技球を受ける面を不透明な明色に形成したことを特徴とする遊技機。
球当て部に当たった遊技球が跳ね球受部に跳ね返るとき、遊技中の遊技者から見て若干仰ぎ見る位置にある暗色(黒色等)の球当て部が遊技球の背景になり(図1吹き出し図参照)、同時に、球循環経路の途中にある球磨き装置で磨き上げられた鋼製の遊技球の丸い鏡面(銀色)に跳ね球受部の明色(白色等)が映って見えるため、そのコントラストにより遊技球の存在が判り易い。特に近年の遊技機は、扉枠の上縁や側縁の装飾体が遊技者側に迫り出していて右上隅角部に位置する球当て部の周りが薄暗い場合が多く、そうした環境下では遊技球の丸い鏡面に映った跳ね球受部の明色がさらに目立ち易い。
[5−11−G2.技術的手段G2]
前記球当て部は、遊技球が当たる面を前側としたとき、該面を後傾状態に傾けてなることを特徴とする技術的手段G1記載の遊技機。
球当て部の遊技球が当たる面を後傾状態に傾けたことにより、当たった遊技球の跳ね返りがやや上向きになり、遊技球の跳ね返りが下向きになる場合に比べて若干速度が落ちる。そのため、跳ね球受部が遊技球の鏡面に映る時間が長くなるため、より目立ちやすくなる。
[5−11−G3.技術的手段G3]
前記跳ね球受部は、前記遊技パネルに取り付けられた透明なセンターフレームに設けられており、前記明色部分を明色塗料による塗装又は明色シールの貼着又は明色の樹脂成形品の取り付けの何れかで形成するようにしたことを特徴とする技術的手段G1又は技術的手段G2記載の遊技機。
透明なセンターフレームに対して跳ね球受部を不透明な明色にすることで、センターフレームの後側にある他の演出装置や遊技パネルの模様等が透けて遊技球の表面に雑多に映り込む影響を小さくできるため、認識させ易さが向上する。
[5−11−G4.技術的手段G4]
前記第1球通路部は、通路の上壁が、前記遊技領域の外側を囲うステンレス製の外レールで形成されていることを特徴とする技術的手段G1乃至技術的手段G3の何れか1つに記載の遊技機。
第1球通路部の通路の上壁をステンレス製の外レールで形成したことにより、遊技球が第1球通路部を通過するとき、若干仰ぎ見る姿勢の遊技者からは外レールに映った遊技球の鏡像が見え、つまり遊技球が二つに見える。そして、遊技球が球当て部に当たって跳ね返りつつ外レールから離れることでそこに映った遊技球の鏡像が見えなくなり、それと入れ替わるように跳ね球受部の明色が遊技球の鏡面に映るため、遊技球の動きをよりダイナミックに見せることができる。
[5−11−G5.技術的手段G5]
前記球当て部の暗色は、黒色又は濃紺又は焦げ茶色又は深緑色であり、
前記跳ね球受部の明色は、白色又は黄色又はピンク色であることを特徴とする技術的手段G1乃至技術的手段G4の何れか1つに記載の遊技機。
球当て部の暗色と跳ね球受部の明色を上記の組合せにすることで、明度差が大きくなってコントラストの差が強調されるため、より遊技球を目立たたせることができる。
[5−11−H1.技術的手段H1]
前面に遊技領域を有する遊技パネルと、
前記遊技領域の上方にあって該遊技領域内に打ち込まれた遊技球が通りうる第1球通路部と、
該第1球通路部の終端部に設けられていて該第1球通路部を通った遊技球が衝突しうる球当て部と、
前記第1球通路部から落下する遊技球を受けて下方に案内する第2球通路部と、
前記遊技パネルに形成された開口部の周縁に取り付けられるセンターフレームと、を有する遊技機において、
前記センターフレームは、
前記球当て部に当たって跳ね返る遊技球を受けて該遊技球を前記第2球通路部側に落下させうる跳ね球受部と、
前記遊技パネルの前面に当接しうると共にネジ用の取付孔を有するフランジ部と、を備える一方、
電気的な部品を実装しないようにして前記遊技パネルの前面側から着脱しうるようにしたことを特徴とする遊技機。
センターフレームに電気的な部品が実装されていないため、センターフレームに電線類がなく、しかもセンターフレームは、フランジ部に設けられた取付孔にネジを通して遊技パネルの前面にネジ止めされているため、遊技パネルに対する着脱が容易になる。したがって、センターフレームの掃除や補修等のメンテナンスが容易であり、また、修復困難なダメージがある場合には交換も容易である。
[5−11−H2.技術的手段H2]
前記センターフレームは、ネジ用の前記取付孔を有する前記フランジ部が少なくとも前記跳ね球受部を挟んで前記第2球通路部の反対側に形成されていることを特徴とする技術的手段H1記載の遊技機。
跳ね球受部は、上記のように球当て部に当たって跳ね返った遊技球の衝撃を繰り返し受けるが、その衝撃はフランジ部の取付孔に挿通されたネジによって支えられている。そして、跳ね球受部が受ける遊技球の衝撃は、第2球通路部側にフランジ部があるとき、そのフランジ部を遊技パネルの前面から浮き上がらせる方向に作用し、フランジ部が跳ね球受部を挟んで第2球通路部の反対側にあるとき、フランジ部を遊技パネルの前面に押し付ける方向に作用する。したがって、もし取付孔を有するフランジ部が第2球通路部側にあった場合には、跳ね球受部が受ける遊技球の衝撃によってフランジ部が遊技パネルの前面から浮き上がろうとし、これによってネジに引き抜き方向の力が作用する。この力を繰り返し受けることによりネジに弛みが発生するおそれがある。
これに対し取付孔を有するフランジ部が跳ね球受部を挟んで第2球通路部の反対側にある場合には、跳ね球受部が受ける遊技球の衝撃によってフランジ部が遊技パネルの前面に押し付けられるため、フランジ部の取付孔に通したネジに殆どストレスが掛からない。したがってネジが緩みにくくなるため、長期的に見たセンターフレームの安定度が向上する。
[5−11−H3.技術的手段H3]
前記球当て部と前記跳ね球受部の間に形成される球跳ね通路内に、前記フランジ部の厚みによる遊技球が接触可能な段差を設けないようにしたことを特徴とする技術的手段H1又は技術的手段H2記載の遊技機。
球当て部と跳ね球受部の間に形成される球跳ね通路内に、フランジ部の厚みによる遊技球が接触可能な段差を設けないようにすることで、例えば、「球当て部に当たって跳ね球受部に向かう遊技球が、フランジ部の段差に接触してガラスユニット側に進路を変え、最悪球噛みを起こしてしまう」というような不具合が生じにくい。
[5−11−I1.技術的手段I1]
前面に遊技領域を有する遊技パネルと、
前記遊技領域の上方にあって該遊技領域内に打ち込まれた遊技球が通りうる第1球通路部と、
該第1球通路部の終端部に設けられていて該第1球通路部を通った遊技球が衝突しうる球当て部と、
前記第1球通路部から落下する遊技球を受けて下方に案内する第2球通路部と、
前記遊技パネルに形成された開口部の周縁に取り付けられるセンターフレームと、を有する遊技機において、
前記センターフレームは、
前記球当て部に当たって跳ね返る遊技球を受けて該遊技球を前記第2球通路部側に落下させうる跳ね球受部と、
前記遊技パネルの前面に当接しうると共にネジ用の取付孔を有するフランジ部と、を備え、
さらに前記センターフレームは、複数個の分離可能なフレームパーツで形成されると共にそのうちの前記跳ね球受部を有するフレームパーツを他のフレームパーツの前面に重なるように配置したことを特徴とする遊技機。
跳ね球受部は、球当て部に当たって跳ね返った遊技球の衝撃を繰り返し受けるため、修復困難なダメージを受ける可能性があり、したがってセンターフレームを複数個の分離可能なフレームパーツで形成してそのうちの跳ね球受部を有するフレームパーツをその他のフレームパーツの前面に重なるように配置することにより、跳ね球受部がダメージを受けた場合にそのフレームパーツごと簡単に交換することができる。
[5−11−I2.技術的手段I2]
前記跳ね球受部を有する前記フレームパーツに電気的な部品を実装しないようにしたことを特徴とする技術的手段I1記載の遊技機。
跳ね球受部を有するフレームパーツに電気的な部品を実装しないようにすれば、当該フレームパーツに電線類がつながっていないため、さらに遊技パネルからの着脱が容易になる。
[5−11−I3.技術的手段I3]
前記跳ね球受部を有する前記フレームパーツは、透光可能な装飾を備えており、前記遊技パネル側に別途設けられた発光演出手段の光で前記装飾が後方から照らされるようにしたことを特徴とする技術的手段I2記載の遊技機。
跳ね球受部を有するフレームパーツに透光可能な装飾を設けて遊技パネル側に別途設けられた発光演出手段の光で後方から照らされるようにすれば、電気的な配線を設けることなくフレームパーツの照明による装飾が可能になる。
[5−11−J1.技術的手段J1]
前面に遊技領域を有する遊技パネルと、
前記遊技領域の上方にあって該遊技領域内に打ち込まれた遊技球が通りうる第1球通路部と、
該第1球通路部の終端部に設けられていて該第1球通路部を通った遊技球が衝突しうる球当て部と、
前記第1球通路部から落下する遊技球を受けて下方に案内する第2球通路部と、
前記遊技パネルに形成された開口部の周縁に取り付けられるセンターフレームと、を有する遊技機において、
前記センターフレームは、透明な合成樹脂で形成されると共に前記球当て部に当たって跳ね返る遊技球を受けて該遊技球を前記第2球通路部側に落下させうる跳ね球受部を有しており、
前記跳ね球受部は、前記センターフレームとは別体で異なる色に形成されると共に該センターフレームに対して着脱可能に形成されていることを特徴とする遊技機。
跳ね球受部が、透明なセンターフレームとは別体で異なる色に形成されているため、跳ね球受部の装着ミスが目視によるチェックで簡単に発見できる。
また、別体で着脱可能な跳ね球受部がセンターフレームと異なる色になっていることで、第1球通路部の終端部が明確になって右打ちの照準が定めやすい。
[5−11−J2.技術的手段J2]
前記センターフレームは、前記遊技パネルに設置した状態で前記跳ね球受部と重なる位置か又は該跳ね球受部の近傍であって前記遊技パネルに設置した状態で遊技者から視認困難な位置に、白色を含む有色のシールを貼着したことを特徴とする技術的手段J1記載の遊技機。
センターフレームの跳ね球受部と重なる位置か又は跳ね球受部の近傍に有色のシールを貼着したことにより、透明ゆえに単独では上下が判別し難いセンターフレームの上下が簡単に判る。したがって、センターフレームを遊技パネルに装着する作業が効率良く行える。しかもこのシールは、跳ね球受部を装着したセンターフレームを遊技パネルに取り付けた状態で、遊技者から全く見えないか又は視認困難であるため、遊技の妨げになるおそれがなく、また、遊技パネルの美観を損なうおそれもない。
[5−11−J3.技術的手段J3]
前記センターフレームに貼着した前記シールは、前記跳ね球受部と同色であることを特徴とする技術的手段J2記載の遊技機。
センターフレームに貼着したシールを跳ね球受部と同色にしておくことで、仮にセンターフレームに複数のシールが貼着されていたとしても、跳ね球受部の取付け位置を明確に示すことができる。
[5−11−K0.その他]
以上、上記実施形態に対応する技術的手段F1〜J3について説明したが、各技術的手段F1〜J3を適宜組み合わせてもよく、また、上記実施形態を次のように変更することも各技術的手段F1〜J3に含まれる。
すなわち、実施形態では、跳ね球受部2521aを遊技パネル1100に固定したセンターフレーム2501(固定部材)に設けるようにしたが、跳ね球受部2521aを敢えてセンターフレーム2501に設けなくとも、例えば遊技パネル1100自体に前記した支持部2501cを設けて該支持部2501cに跳ね球受部2521aを取り付けるようにしてもよい。
また、実施形態ではセンターフレーム2501に遊技部材である第2球通路部2521と第三振分装置2550を一体にしてセンター部材2500を形成したが、第2球通路部2521や第三振分装置2550をセンターフレーム2501から分離させて形成するようにしてもよい。
[6.制御構成]
次に、パチンコ機1の各種制御を行う制御構成について、図173及び図174等を参照して説明する。図173は、パチンコ機の制御構成を概略で示すブロック図である。図174は、遊技盤における各基板やモータ等の接続構成を示す説明図である。パチンコ機1の主な制御構成は、図示するように、遊技盤5に取付けられる主制御基板1310及び周辺制御基板1510と、本体枠4に取付けられる払出制御基板633と、から構成されており、夫々の制御が分担されている。主制御基板1310は、遊技動作(遊技の進行)を制御する。周辺制御基板1510は、主制御基板1310からのコマンドに基づいて遊技中の各種演出を制御する周辺制御部1511と、周辺制御部1511からのコマンドに基づいて演出表示装置1600での演出画像の表示を制御する演出表示制御部1512と、を備えている。払出制御基板633は、遊技球Bの払出し等を制御する払出制御部633aと、ハンドル195の回転操作による遊技球Bの発射を制御する発射制御部633bと、を備えている。
[6−1.主制御基板]
遊技の進行を制御する主制御基板1310は、詳細な図示は省略するが、各種処理プログラムや各種コマンドを記憶するROMや一時的にデータを記憶するRAM等が内蔵されるマイクロプロセッサである主制御MPU1310aと、入出力デバイス(I/Oデバイス)としての主制御I/Oポートと、各種検出スイッチからの検出信号が入力される主制御入力回路と、各種ソレノイドを駆動するための主制御ソレノイド駆動回路と、主制御MPU1310aに内蔵されているRAMに記憶された情報を完全に消去するためのRAMクリアスイッチと、設定値の表示やエラー表示を行うための設定表示器1310g、遊技盤5に区画形成される遊技領域5aに設けられるアウト口1008により回収された遊技球Bの球数を表示するためのベースモニタ1310hと、を備えている。主制御MPU1310aは、その内蔵されたROMやRAMのほかに、その動作(システム)を監視するウォッチドックタイマや不正を防止するための機能等も内蔵されている。
主制御MPU1310aには、その内蔵されているRAM(以下、「主制御内蔵RAM」と記載する。)や、その内蔵されているROM(以下、「主制御内蔵ROM」と記載する。)のほかに、その動作(システム)を監視するウォッチドックタイマ(以下、「主制御内蔵WDT」と記載する。)や不正を防止するための機能等も内蔵されている。
また、主制御MPU1310aは、不揮発性のRAMが内蔵されている。この不揮発性のRAMには、主制御MPU1310aを製造したメーカによって個体を識別するためのユニークな符号(世界で1つしか存在しない符号)が付された固有のIDコードが予め記憶されている。この一度付されたIDコードは、不揮発性のRAMに記憶されるため、外部装置を用いても書き換えることができない。主制御MPU1310aは、不揮発性のRAMからIDコードを取り出して参照することができるようになっている。
また、主制御MPU1310aは、電気的なノイズの影響を受けると、ハードウェアによって強制的にリセットがかかる回路も内蔵されている(以下、「内蔵リセット回路」と記載する)。内蔵リセット回路は、主制御MPU1310aの所定のレジスタの内容を監視して、つじつまの合わない内容にレジスタが変化した場合に、電気的なノイズの影響を受けたとして、主制御MPU1310aを強制的にリセットする回路である。このような内蔵リセット回路による強制リセットは、ユーザプログラムによって制御して無効化することができない仕組みとなっている。このため、主制御MPU1310aは、内蔵リセット回路による強制リセットがかかると、後述する主制御側電源断時処理を実行することなく、リセットがかかり、再び、後述する主制御側電源投入時処理を実行することとなる。この場合、主制御側電源断時処理が実行されていないため、後述するように、必ず主制御内蔵RAMのチェックサム(サム値)エラーとなるため、主制御内蔵RAMの内容が完全に消去(クリア)されることとなる。なお、主制御MPU1310aが内蔵リセット回路により強制リセットがかかったとしても、主制御MPU1310aの内蔵リセット回路から払出制御基板633に対してリセット信号を出力することがないため、主制御基板1310(主制御MPU1310a)のみが再起動することとなり、払出制御基板633は起動した状態が維持されている。
また、主制御MPU1310aは、遊技に関する各種乱数のうち、大当り遊技状態を発生させるか否かの決定に用いるための大当り判定用乱数をハードウェアにより更新するハード乱数回路(以下、「主制御内蔵ハード乱数回路」と記載する。)が内蔵されている。この主制御内蔵ハード乱数回路は、予め定めた数値範囲(本実施形態では、最小値として値0〜最大値として値65535という数値範囲が予め設定されている。)内において乱数を生成し、初期値として予め定めた値が固定されず(つまり、初期値が固定されず)、主制御MPU1310aがリセットされるごとに異なる値がセットされるように回路構成されている。具体的には、主制御内蔵ハード乱数回路は、主制御MPU1310aがリセットされると、まず、予め定めた数値範囲内における一の値を初期値として、主制御MPU1310aに入力されるクロック信号(主制御MPU1310aと別体に設けた図示しない水晶発振器から出力されるクロック信号)に基づいて高速に予め定めた数値範囲内における他の値を重複することなく次々に抽出し、予め定めた数値範囲内におけるすべての値を抽出し終えると、再び、予め定めた数値範囲内における一の値を抽出して、主制御MPU1310aに入力されるクロック信号に基づいて高速に予め定めた数値範囲内における他の値を重複することなく次々に抽出する。このような高速な抽選を主制御内蔵ハード乱数回路が繰返し行い、主制御MPU1310aは、主制御内蔵ハード乱数回路から値を取得する時点における主制御内蔵ハード乱数回路が抽出した値を大当り判定用乱数としてセットするようになっている。
主制御入力回路は、その各種入力端子に各種センサからの検出信号がそれぞれ入力された情報を強制的にリセットするためのリセット端子が設けられず、リセット機能を有していない。このため、主制御入力回路は、図示しない主制御システムリセットからのシステムリセット信号が入力されない回路として構成されている。つまり、主制御入力回路は、その各種入力端子に入力されている各種センサからの検出信号に基づく情報が主制御システムリセットによりリセットされないことによって、その情報に基づく各種信号がその各種出力端子から出力される回路として構成されている。
主制御基板1310の主制御MPU1310aは、第一始動口2002に受入れられた遊技球Bを検出する第一始動口センサ3002、第二始動口2004に受入れられた遊技球Bを検出する第二始動口センサ2402、一般入賞口2001に受入れられた遊技球Bを検出する一般入賞口センサ3001、普通入賞口2003に受入れられた遊技球Bを検知する普通入賞口センサ2401、大入賞口2005に受入れられた遊技球Bを検知する大入賞口センサ2403、役物入賞口2006に受入れられた遊技球Bを検知する役物入賞口センサ2513、第一V入賞口2007に受入れられた遊技球Bを検知する第一V入賞口センサ2514、第一ハズレ口2535に受入れられた遊技球Bを検知する第一ハズレ口センサ2516、第二V入賞口2008に受入れられた遊技球Bを検知する第二V入賞口センサ2515、第三ハズレ口2555に受入れられた遊技球Bを検知する第三ハズレ口センサ2518、遊技盤5から排出された遊技球Bを検知するアウトセンサ664(又は、アウト口左センサ3032及びアウト口右センサ3033)、遊技領域5a内における不正な磁気を検知する磁気センサ2010、及び遊技盤5に作用する振動を検知する振動センサ3003、等からの検出信号は、主制御入力回路を介して主制御MPU1310aの所定の入力ポートの入力端子に入力されている。
また、設定変更基板1311に備える設定キースイッチ1311a、設定切替ボタン1311bからのそれぞれの検出信号は、主制御入力回路を介して主制御MPU1310aの所定の入力ポートの入力端子に入力されている。
また、扉枠開放スイッチからの検出信号と本体枠開放スイッチからの検出信号とは、払出制御基板633を介して(経由して、つまり、後述する、払出制御入力回路、そして払出制御出力回路を介すことなく、そのまま)、主制御基板1310へそれぞれ入力されると、主制御入力回路を介して、主制御MPU1310aの所定の入力ポートの入力端子にそれぞれ入力されている。
なお、アウトセンサ664、第一始動口センサ3002、及び第二始動口センサ2402からのそれぞれの検出信号は、他の基板を介すことなく、つまり直接、主制御基板1310に入力され、主制御入力回路を介して主制御MPU1310aの所定の入力ポートの入力端子に入力されている。これに対して、一般入賞口センサ3001、普通入賞口センサ2401、役物入賞口センサ2513、大入賞口センサ2403、磁気センサ2010、及び振動センサ3003からのそれぞれの検出信号は、パネル中継基板1710を介して、つまり間接的に、主制御基板1310に入力され、主制御入力回路を介して主制御MPU1310aの所定の入力ポートの入力端子に入力されている。
主制御MPU1310aは、これらの検出信号に基づいて、その所定の出力ポートの出力端子から主制御ソレノイド駆動回路に制御信号を出力することにより、主制御ソレノイド駆動回路から始動口ソレノイド2412、アタッカソレノイド2414、役物入賞口ソレノイド2512、第一振分ソレノイド2532、及び第二振分ソレノイド2545、へそれぞれの駆動信号を、パネル中継基板1710を介して、つまり間接的に、出力したり、その所定の出力ポートの出力端子から機能表示ユニット1400の状態表示器、普通図柄表示器、普通保留表示器、第一特別図柄表示器、第一特別保留数表示器、第二特別図柄表示器、第二特別保留数表示器、ラウンド表示器、へそれぞれの駆動信号を、他の基板を介すことなく、つまり直接、出力したり、する。また、主制御MPU1310aは、これらの検出信号に基づいて、その所定の出力ポートの出力端子から駆動信号を出力することにより、設定変更基板1311の設定変更許可ランプ1311cへ駆動信号を出力する。
また、主制御MPU1310aは、その所定の出力ポートの出力端子から遊技に関する各種情報(遊技情報)を出力することにより、払出制御基板633に対して遊技に関する各種情報(遊技情報)を出力したり、その所定の出力ポートの出力端子から信号(停電クリア信号)を出力することにより、停電監視回路に対して信号(停電クリア信号)を出力したり、その所定の出力ポートの出力端子から遊技球Bの発射を許可する旨を伝える発射許可信号を出力することにより、払出制御基板633に対して遊技球Bの発射を許可する旨を伝える発射許可信号を出力したりする。この発射を許可する旨を伝える発射許可信号の論理は、発射を許可するときには発射許可論理に設定される一方、発射を許可しないときには発射許可論理を反転させた発射停止論理(発射非許可論理)に設定される。なお、発射許可信号の論理は、初期値(デフォルト)として、パチンコ機1が電源投入されてから(復電してから)後述する主制御側タイマ割り込み処理における発射許可信号設定処理が開始されるまでに亘って、発射許可論理を反転させた発射停止論理(発射非許可論理)に設定されるようにリセット機能付き主制御出力回路を含むハードウェアにより構成されている。
なお、本実施形態おいて、第一始動口センサ3002、第二始動口センサ2402、普通入賞口センサ2401、大入賞口センサ2403、役物入賞口センサ2513、第一V入賞口センサ2514、第一ハズレ口センサ2516、第二V入賞口センサ2515、第三ハズレ口センサ2518、アウトセンサ664には、非接触タイプの電磁式の近接スイッチを用いているのに対して、一般入賞口センサ3001には、接触タイプのON/OFF動作式のメカニカルスイッチを用いている。これは、遊技球Bが、第一始動口2002や第二始動口2004、普通入賞口2003には頻繁に入球するため、第一始動口センサ3002、第二始動口センサ2402、及び普通入賞口センサ2401による遊技球Bの検出も頻繁に発生する。このため、第一始動口センサ3002、第二始動口センサ2402、及び普通入賞口センサ2401には、耐久性が高く寿命の長い近接スイッチを用いている。
また、遊技者にとって有利となる有利遊技状態(「大当り」遊技、等)が発生すると、大入賞口2005が開放されて遊技球Bが頻繁に入球するため、大入賞口センサ2403による遊技球Bの検出も頻繁に発生する。このため、大入賞口センサ2403にも、耐久性が高く寿命の長い近接スイッチを用いている。また、遊技領域5aに発射された遊技球Bは、遊技盤5に区画形成される遊技領域5aに設けられるアウト口1008により多量に回収されるため、アウトセンサ664による遊技球Bの検出も頻繁に発生する。このため、アウトセンサ664に対しても、耐久性が高く寿命の長い近接スイッチを用いている。これに対して、遊技球Bが頻繁に入球しない一般入賞口2001には、一般入賞口センサ3001による検出も頻繁に発生しない。このため、一般入賞口センサ3001には、近接スイッチより寿命が短いメカニカルスイッチを用いている。なお、一般入賞口2001に遊技球Bが頻繁に入球するしないに関係なく、耐久性が高く寿命の長い近接スイッチを用いてもよい。
また、主制御MPU1310aは、遊技に関する各種情報(遊技情報)及び払出しに関する各種コマンド等を払出制御基板633に送信したり、この払出制御基板633からのパチンコ機1の状態に関する各種コマンド等を受信したりする。更に、主制御MPU1310aは、遊技演出の制御に関する各種コマンド及びパチンコ機1の状態に関する各種コマンドを、主制御I/Oポートを介して周辺制御基板1510の周辺制御部1511に送信したりする。なお、主制御MPU1310aは、その詳細な説明は後述するが、払出制御基板633からパチンコ機1の状態に関する各種コマンドを受信すると、これらの各種コマンドを整形して周辺制御部1511に送信する。
主制御基板1310には、詳細な説明は後述するが、基板ユニット620の電源基板630から各種電圧が供給されている。この主制御基板1310に各種電圧を供給する電源基板630は、電源遮断時にでも所定時間、主制御基板1310に電力を供給するためのバックアップ電源としての電気二重層キャパシタ(以下、単に「キャパシタ」と記載する。)を備えている。このキャパシタにより主制御MPU1310aは、電源遮断時にでも電源断時処理において各種情報をRAMに記憶することができる。この記憶した各種情報は、電源投入時に主制御基板1310のRAMクリアスイッチが操作されると、RAMから完全に消去(クリア)される。このRAMクリアスイッチの操作信号(検出信号)は、払出制御基板633にも出力される。
また、主制御基板1310には、停電監視回路が設けられている。この停電監視回路は、電源基板630から供給される各種電圧の低下を監視しており、それらの電圧が停電予告電圧以下となると、停電予告として停電予告信号を出力する。この停電予告信号は、主制御I/Oポートを介して主制御MPU1310aに入力される他に、払出制御基板633等にも出力されている。
[6−2.払出制御基板]
遊技球Bの払出し等を制御する払出制御基板633は、払出しに関する各種制御を行う払出制御部633aと、発射ソレノイド542による発射制御を行うとともに、球送給ソレノイド145による球送給制御を行う発射制御部633bと、パチンコ機1の状態を表示するエラーLED表示器と、エラーLED表示器に表示されているエラーを解除するための押圧操作部を有するエラー解除スイッチと、メンテナンスの際に、球タンク552、タンクレール553、球誘導ユニット570、及び払出装置580内の遊技球Bを、パチンコ機1の外部(上皿201)に排出して、球抜き動作を開始するための球抜スイッチと、を備えている。
[6−2a.払出制御部]
払出制御基板633における払出しに関する各種制御を行う払出制御部633aは、詳細な図示は省略するが、各種処理プログラムや各種コマンドを記憶するROMや一時的にデータを記憶するRAM等が内蔵されるマイクロプロセッサである払出制御MPUと、I/Oデバイスとしての払出制御I/Oポートと、払出制御MPUが正常に動作しているか否かを監視するための外部WDT(外部ウォッチドックタイマ)と、払出装置580の払出モータ584に駆動信号を出力するための払出モータ駆動回路と、払出しに関する各種検出スイッチからの検出信号が入力される払出制御入力回路と、を備えている。払出制御MPUには、その内蔵されたROMやRAMのほかに、不正を防止するため機能等も内蔵されている。
払出制御部633aの払出制御MPUは、主制御基板1310からの遊技に関する各種情報(遊技情報)及び払い出しに関する各種コマンドを払出制御I/Oポートを介してシリアル方式で受信したり、主制御基板1310からのRAMクリアスイッチの操作信号(検出信号)が払出制御I/Oポートを介して入力されたりする他に、満タン検知センサ154からの検出信号が入力されたり、球切検知センサ574、払出検知センサ591、及び羽根回転検知センサ590からの検出信号が入力される。
球誘導ユニット570の球切検知センサ574、払出装置580の払出検知センサ591及び羽根回転検知センサ590からの検出信号は、払出制御入力回路に入力され、払出制御I/Oポートを介して払出制御MPUに入力される。
また、本体枠4に対する扉枠3の開放を検出する扉枠開放スイッチ、及び外枠2に対する本体枠4の開放を検出する本体枠開放スイッチからの検出信号は、払出制御入力回路に入力され、払出制御I/Oポートを介して払出制御MPUに入力される。
また、ファールカバーユニット150の満タン検知センサ154からの検出信号、払出装置580の羽根回転検知センサ590からの検出信号、払出装置580の払出検知センサ591からの検出信号、主制御基板1310の停電監視回路からの停電予告信号、エラー解除スイッチからのエラー解除信号は、払出制御入力回路を介して、払出制御MPUの所定の入力ポートへ入力されている。
払出制御MPUは、払出モータ584を駆動するための駆動信号を、払出制御I/Oを介して払出モータ584に出力したり、パチンコ機1の状態をエラーLED表示器に表示するための信号を、払出制御I/Oポートを介してエラーLED表示器に出力したり、パチンコ機1の状態を示すためのコマンドを、払出制御I/Oポートを介して主制御基板1310にシリアル方式で送信したり、実際に払出した遊技球Bの球数を払出制御I/Oポートを介して外部端子板558に出力したりする。この外部端子板558は、遊技ホール側に設置されたホールコンピュータに接続されている。このホールコンピュータは、パチンコ機1が払出した遊技球Bの球数やパチンコ機1の遊技情報等を把握することにより遊技者の遊技を監視している。
エラーLED表示器(図示は省略)は、セグメント表示器であり、英数字や図形等を表示してパチンコ機1の状態を表示している。エラーLED表示器が表示して報知する内容としては、次のようなものがある。例えば、図形「−」が表示されているときには「正常」である旨を報知し、数字「0」が表示されているときには「接続異常」である旨(具体的には、主制御基板1310と払出制御基板633との基板間の電気的な接続に異常が生じている旨)を報知し、数字「1」が表示されているときには「球切れ」である旨(具体的には、球切検知センサ574からの検出信号に基づいて払出装置580内に遊技球Bがない旨)を報知し、数字「2」が表示されているときには「球がみ」である旨(具体的には、羽根回転検知センサ590からの検出信号に基づいて払出装置580の払出通路580aと払出羽根589との間に遊技球Bがかみ込んで払出羽根589が回転困難となっている旨)を報知し、数字「3」が表示されているときには「計数スイッチエラー」である旨(具体的には、払出検知センサ591からの検出信号に基づいて払出検知センサ591に不具合が生じている旨)を報知し、数字「5」が表示されているときには「リトライエラー」である旨(具体的には、払出し動作のリトライ回数が予め設定された上限値に達した旨)を報知し、数字「6」が表示されているときには「満タン」である旨(具体的には、満タン検知センサ154からの検出信号に基づいてファールカバーユニット150内に貯留された遊技球Bで満タンである旨)を報知し、数字「7」が表示されているときには「CR未接続」である旨(払出制御基板633からCRユニットまでに亘るいずれかにおいて電気的な接続が切断されている旨)を報知し、数字「9」が表示されているときには「ストック中」である旨(具体的には、まだ払出していない遊技球Bの球数が予め定めた球数に達している旨)を報知している。
球貸ボタン224からの遊技球Bの球貸要求信号、及び返却ボタン225からのプリペイドカードの返却要求信号は、CRユニットに入力される。CRユニットは、球貸要求信号に従って貸し出す遊技球Bの球数を指定した信号を、払出制御基板633にシリアル方式で送信し、この信号が払出制御I/Oポートで受信されて払出制御MPUに入力される。またCRユニットは、貸出した遊技球Bの球数に応じて挿入されたプリペイドカードの残度を更新するとともに、その残度の表示信号を球貸操作ユニット220へ出力し、この信号が球貸操作ユニット220の球貸表示部226に入力されて表示される。
[6−2b.発射制御部]
発射制御部633bは、発射ソレノイド542による発射制御と、球送給ソレノイド145による球送給制御と、を行う。発射制御部633bは、詳細に図示は省略するが、発射に関する各種検出スイッチからの検出信号が入力される発射制御入力回路と、定時間毎にクロック信号を出力する発振回路と、このクロック信号に基づいて遊技球Bを遊技領域5aに向かって打ち出すための発射基準パルスを出力する発射タイミング制御回路と、この発射基準パルスに基づいて発射ソレノイド542に駆動信号を出力する発射ソレノイド駆動回路と、発射基準パルスに基づいて球送給ソレノイド145に駆動信号を出力する球送給ソレノイド駆動回路と、を備えている。発射タイミング制御回路は、発振回路からのクロック信号に基づいて、1分当たり100個の遊技球Bが遊技領域5aに向かって打ち出されるよう発射基準パルスを生成して発射ソレノイド駆動回路に出力するとともに、発射基準パルスを所定数倍した球送基準パルスを生成して球送給ソレノイド駆動回路に出力する。
ハンドルユニット180の関係では、ハンドル195に手のひらや指が触れているか否かを検出するハンドルタッチセンサ192、及び遊技者の意志によって遊技球Bの打ち出しを強制的に停止するか否かを検出する単発ボタン操作センサ194からの検出信号は、発射制御入力回路に入力された後に、発射タイミング制御回路に入力される。またCRユニットとCRユニット接続端子板とが電気的に接続されると、CR接続信号として発射制御入力回路に入力され、発射タイミング制御回路に入力される。遊技球Bの発射を許可する旨を伝える主制御基板1310からの発射許可信号は、発射制御入力回路に入力された後に、発射タイミング制御回路に入力される。ハンドル195の回転位置に応じて遊技球Bを遊技領域5aに向かって打ち出す強度を電気的に調節するハンドル回転検知センサ189からの信号は、発射ソレノイド駆動回路に入力され。
発射タイミング制御回路は、ハンドルタッチセンサ192からの検出信号に基づいてハンドル195に手のひらや指が触れているという発射条件1が成立し、CR接続信号に基づいてCRユニットとCRユニット接続端子板とが電気的に接続されるという発射条件2が成立し、主制御基板1310からの発射許可信号に基づいて遊技球Bの発射が許可されているという発射条件3が成立しなければ、遊技球Bを遊技領域5aに向かって打ち出すための発射基準パルスを出力しないため、例えば、発射ソレノイド駆動回路が発射ソレノイド542に駆動信号を出力せず遊技球Bを発射することができない。
この発射ソレノイド駆動回路は、ハンドル回転検知センサ189からの信号に基づいて、ハンドル195の回転位置に見合う打ち出し強度で遊技球Bを遊技領域5aに向かって打ち出すための駆動電流を、発射基準パルスが入力されたことを契機として、発射ソレノイド542に出力する。一方、球送給ソレノイド駆動回路は、球送基準パルスが入力されたことを契機として、球送給ソレノイド145に一定電流を出力することにより、皿ユニット200の上皿201に貯留された遊技球Bを球送給ユニット140内に1球受入れ、その球送基準パルスの入力が終了したことを契機として、その一定電流の出力を停止することにより受入れた遊技球Bを球発射装置540側へ送る。このように、発射ソレノイド駆動回路から発射ソレノイド542に出力される駆動電流は可変に制御されるのに対して、球送給ソレノイド駆動回路から球送給ソレノイド145に出力される駆動電流は一定に制御されている。
なお、本実施形態では、発射ソレノイド542による発射制御を行うと共に球送給ソレノイド145による球送給制御を行う発射制御部633bを、払出制御基板633に備えたが、電源基板630に備えるように構成してもよい。この場合、主制御基板1310からの発射許可信号は、電源基板630に直接入力されるように構成してもよいし、払出制御基板633を介して電源基板630へ入力されてもよいし、図示しない中継基板を介して電源基板630へ入力されてもよい。
[6−3.周辺制御基板]
周辺制御基板1510は、図173に示すように、主制御基板1310からのコマンドに基づいて演出制御を行う周辺制御部1511と、この周辺制御部1511からの制御データに基づいて、演出表示装置1600の描画制御を行う演出表示制御部1512と、を備えている。
[6−3a.周辺制御部]
周辺制御基板1510における演出制御を行う周辺制御部1511は、詳細な図示は省略するが、CPU、RAM、VDP、VRAM、音源、SATAコントローラ、そして各種I/Oインターフェイス等が1つの半導体チップ上に集積された周辺制御ICと、各種処理プログラムや各種コマンドを記憶する周辺制御ROMと、高音質の演奏を行う音源ICと、この音源ICが参照する音楽、音声、及び効果音等の音情報が記憶されている音ROMと、を備えている。
周辺制御ICには、1つの半導体チップ上にパラレルI/Oポート、シリアルI/Oポート等を複数集積されており、主制御基板1310から各種コマンドを受信すると、この各種コマンドに基づいて、周辺制御ICのCPUは遊技盤5の各装飾基板に設けられたカラーLED等への点灯信号、点滅信号又は階調点灯信号を出力するための遊技盤側発光データをランプ駆動基板用シリアルI/Oポートから遊技盤5の各装飾基板に送信したり、遊技盤5に設けられた各種演出ユニットを作動させる駆動モータへの駆動信号を出力するための遊技盤側駆動データを遊技盤装飾駆動基板用シリアルI/Oポートから遊技盤5の駆動モータ或いは駆動ソレノイドに送信したり、扉枠3に設けられた振動モータ356、操作ボタン昇降駆動モータ367、及び突出力調整駆動モータ381等への駆動信号を出力するための扉側駆動データと、扉枠3の各装飾基板に設けられたカラーLED等への点灯信号、点滅信号又は階調点灯信号を出力するための扉側発光データと、から構成される扉側駆動発光データを枠装飾駆動基板用シリアルI/Oポートから扉枠3側に送信したり、演出表示装置1600に表示させる画面を示す制御データ(表示コマンド)を表示制御部用シリアルI/Oポートから演出表示制御部1512に送信したり、するほかに、音ROMから音情報を抽出するための制御信号(音コマンド)を音源ICに出力したりする。
遊技盤5に設けられたセンター部材2500の第二ハズレ口センサ2517からの検知信号は、周辺制御ICに入力されている。また、扉枠3に設けられた演出操作ユニット300の接触検知センサ本体358、押圧検知センサ373、昇降検知センサ374及び突出力検知センサ375からの検知信号は、周辺制御ICに入力されている。
また周辺制御ICのCPUは、演出表示制御部1512が正常に動作している旨を伝える信号(動作信号)が演出表示制御部1512から入力されており、この動作信号に基づいて演出表示制御部1512の動作を監視している。
音源ICは、周辺制御ICのCPUからの制御データ(音コマンド)に基づいて音ROMから音情報を抽出し、扉枠3や本体枠4等に設けられた、トップ中央スピーカ、トップサイドスピーカや、本体枠4の本体枠スピーカ622等から各種演出に合せた音楽及び効果音等のサウンドが流れるように制御を行う。なお、周辺制御基板1510が収容された周辺制御基板ボックスから後方へ突出している音量調整スイッチを回転操作することで、音量を調整することができるようになっている。本実施形態では、扉枠3側のトップ中央スピーカ、トップサイドスピーカと、本体枠4の低音用の本体枠スピーカ622とに、音情報としての音響信号(例えば、2chステレオ信号、4chステレオ信号、2.1chサラウンド信号、或いは、4.1chサラウンド信号、等)を送ることで、従来よりも臨場感のある音響効果(音響演出)を提示することができる。
なお、周辺制御部1511は、周辺制御ICのCPUに内蔵された内蔵WDT(ウォッチドックタイマ)のほかに、図示しない、外部WDT(ウォッチドックタイマ)も備えており、周辺制御ICのCPUは、内蔵WDTと外部WDTとを併用して自身のシステムが暴走しているか否かを診断している。
この周辺制御ICのCPUから演出表示制御部1512に出力される表示コマンドはシリアル入出力ポートにより行われ、本実施形態では、ビットレート(単位時間あたりに送信できるデータの大きさ)として19.2キロ(k)ビーピーエス(bits per second、以下、「bps」と記載する)が設定されている。一方、周辺制御ICのCPUから遊技盤5側に出力される、初期データ、扉枠側点灯点滅コマンド、遊技盤側点灯点滅コマンド、可動体駆動コマンド等は、表示コマンドと異なる複数のシリアル入出力ポートにより行われ、本実施形態では、ビットレートとして250kbpsが設定されている。
[6−3b.演出表示制御部]
演出表示制御部1512は、演出表示装置1600の描画制御を行うものである。演出表示制御部1512は、詳細な図示は省略するが、マイクロプロセッサとしての表示制御MPUと、各種処理プログラム、各種コマンド及び各種データを記憶する表示制御ROMと、演出表示装置1600を表示制御するVDP(Video Display Processorの略)と、演出表示装置1600に表示される画面の各種データを記憶する画像ROMと、この画像ROMに記憶されている各種データが転送されてコピーされる画像RAMと、を備えている。
この表示制御MPUは、パラレルI/Oポート、シリアルI/Oポート等を内蔵しており、周辺制御部1511からの制御データ(表示コマンド)に基づいてVDPを制御して演出表示装置1600の描画制御を行っている。なお、表示制御MPUは、正常に動作していると、その旨を伝える動作信号を周辺制御部1511に出力する。また表示制御MPUは、VDPから実行中信号が入力されており、この実行中信号の出力が16msごとに停止されたことを契機として、割り込み処理を行っている。
表示制御ROMは、演出表示装置1600に描画する画面を生成するための各種プログラムのほかに、周辺制御部1511からの制御データ(表示コマンド)と対応するスケジュールデータ、その制御データ(表示コマンド)と対応する非常駐領域転送スケジュールデータ等を複数記憶している。スケジュールデータは、画面の構成を規定する画面データが時系列に配列されて構成されており、演出表示装置1600に描画する画面の順序が規定されている。非常駐領域転送スケジュールデータは、画像ROMに記憶されている各種データを画像RAMの非常駐領域に転送する際に、その順序を規定する非常駐領域転送データが時系列に配列されて構成されている。この非常駐領域転送データは、スケジュールデータの進行に従って演出表示装置1600に描画される画面データを、前もって、画像ROMから画像RAMの非常駐領域に各種データを転送する順序が規定されている。
表示制御MPUは、周辺制御部1511からの制御データ(表示コマンド)と対応するスケジュールデータの先頭の画面データを表示制御ROMから抽出してVDPに出力した後に、先頭の画面データに続く画面データを表示制御ROMから抽出してVDPに出力する。このように、表示制御MPUは、スケジュールデータに時系列に配列された画面データを、先頭の画面データから1つずつ表示制御ROMから抽出してVDPに出力する。
VDPは、表示制御MPUから出力された画面データが入力されると、この入力された画面データに基づいて画像RAMからスプライトデータを抽出して演出表示装置1600に表示する描画データを生成し、この生成した描画データを、演出表示装置1600に出力する。またVDPは、演出表示装置1600が、表示制御MPUからの画面データを受入れないときに、その旨を伝える実行中信号を表示制御MPUに出力する。なお、VDPは、ラインバッファ方式が採用されている。この「ラインバッファ方式」とは、演出表示装置1600の左右方向を描画する1ライン分の描画データをラインバッファに保持し、このラインバッファに保持した1ライン分の描画データを、演出表示装置1600に出力する方式である。
画像ROMには、極めて多くのスプライトデータが記憶されており、その容量が大きくなっている。画像ROMの容量が大きくなると、つまり、演出表示装置1600に描画するスプライトの数が多くなると、画像ROMのアクセス速度が無視できなくなり、演出表示装置1600に描画する速度に影響することとなる。そこで、本実施形態では、アクセス速度の速い画像RAMに、画像ROMに記憶されているスプライトデータを転送してコピーし、この画像RAMからスプライトデータを抽出している。なお、スプライトデータは、スプライトをビットマップ形式に展開する前のデータである基データであり、圧縮された状態で画像ROMに記憶されている。
ここで、「スプライト」について説明すると、「スプライト」とは、演出表示装置1600に、纏まった単位として表示されるイメージである。例えば、演出表示装置1600に、種々の人物(キャラクタ)を表示させる場合には、夫々の人物を描くためのデータを「スプライト」と呼ぶ。これにより、演出表示装置1600に複数人の人物を表示させる場合には、複数のスプライトを用いることとなる。また人物のほかに、背景を構成する家、山、道路等もスプライトであり、背景全体を1つのスプライトとすることもできる。これらのスプライトは、画面に配置される位置やスプライト同士が重なる場合の上下関係(以下、「スプライトの重ね合わせの順序」と記載する。)が設定されて演出表示装置1600に描画される。
なお、スプライトは縦横それぞれ64画素の矩形領域を複数張り合わせて構成されている。この矩形領域を描くためのデータを「スプライトキャラクタ」と呼ぶ。小さなスプライトの場合には1つのスプライトキャラクタを用いて表現することができるし、人物など比較的大きいスプライトの場合には、例えば横2×縦3などで配置した合計6個のスプライトキャラクタを用いて表現することができる。背景のように更に大きいスプライトの場合には更に多数のスプライトキャラクタを用いて表現することができる。このように、スプライトキャラクタの数及び配置は、スプライトごとに任意に指定することができるようになっている。
演出表示装置1600は、その正面から見て左から右に向かって順次、画素に沿った一方向に画素ごとの表示状態を設定する主走査と、その一方向と交差する方向に主走査を繰返し行う副走査と、によって駆動される。演出表示装置1600は、演出表示制御部1512から出力された1ライン分の描画データが入力されると、主走査として演出表示装置1600の正面から見て左から右に向かって順次、1ライン分の画素にそれぞれ出力する。そして1ライン分の出力が完了すると、演出表示装置1600は、副走査として直下のラインに移行し、同様に次ライン分の描画データが入力されると、この次ライン分の描画データに基づいて主走査として演出表示装置1600の正面から見て左から右に向かって順次、1ライン分の画素にそれぞれ出力する。
[7.主制御基板の各種制御処理]
次に、パチンコ機1の遊技の進行に応じて、図173に示した主制御基板1310が行う各種制御処理について、図175〜図180を参照して説明する。図175は主制御側電源投入時処理の一例を示すフローチャートであり、図176は図175の主制御側電源投入時処理のつづきを示すフローチャートであり、図177は主制御側タイマ割り込み処理の一例を示すフローチャートであり、図178は設定変更処理の一例を示すフローチャートであり、図179はエラー表示処理の一例を示すフローチャートであり、図180は設定値確認表示処理の一例を示すフローチャートである。まず、遊技制御に用いられる各種乱数について説明し、続いて初期値更新型のカウンタの動き、主制御側電源投入時処理、主制御側タイマ割り込み処理、設定変更処理、エラー表示処理、設定値確認表示処理について説明する。
[7−1.各種乱数]
遊技制御に用いられる各種乱数として、大当り遊技状態や小当り遊技状態を発生させるか否かの決定に用いるための特別乱数と、この特別乱数の初期値の決定に用いるための当り判定用初期値決定乱数と、大当り遊技状態を発生させないときにリーチ(リーチはずれ)を発生させるか否かの決定に用いるためのリーチ判定用乱数と、機能表示ユニット1400の第一特別図柄表示器及び第二特別図柄表示器で変動表示される特別図柄の変動表示パターンの決定に用いるための変動表示パターン用乱数と、大当り遊技状態を発生させるときに機能表示ユニット1400の第一特別図柄表示器及び第二特別図柄表示器で導出表示される大当り図柄や小当り図柄の決定(当り種別の決定)に用いるための図柄乱数と、この図柄乱数の初期値の決定に用いるための大当り図柄用初期値決定用乱数等が用意されている。またこれらの乱数に加えて、第二始動口2004の遊技球Bの受入れが可能とする可動片を開閉動作させるか否かの決定に用いるための普通図柄当り判定用乱数と、この普通図柄当り判定用乱数の初期値の決定に用いるための普通図柄当り判定用初期値決定乱数と、機能表示ユニット1400の普通図柄表示器で変動表示される普通図柄の変動表示パターンの決定に用いるための普通図柄変動表示パターン用乱数等が用意されている。
このような遊技制御に用いられる各種乱数のうち、特別乱数はハードウェアにより更新されるのに対して、他の各種乱数はソフトウェアにより更新されるようになっている。
例えば、特別乱数は、主制御MPU1310aに内蔵される主制御内蔵ハード乱数回路によりハードウェアにより直接更新されるようになっている。この主制御内蔵ハード乱数回路は、主制御MPU1310aがリセットされると、まず、予め定めた数値範囲内における一の値を初期値として、主制御MPU1310aに入力されるクロック信号に基づいて高速に予め定めた数値範囲内における他の値を次々に抽出し、予め定めた数値範囲内におけるすべての値を抽出し終えると、再び、予め定めた数値範囲内における一の値を抽出して、主制御MPU1310aに入力されるクロック信号に基づいて高速に予め定めた数値範囲内における他の値を次々に抽出する。このような高速な抽選を主制御内蔵ハード乱数回路が繰返し行い、主制御MPU1310aは、主制御内蔵ハード乱数回路から値を取得する時点における主制御内蔵ハード乱数回路が抽出した値を特別乱数としてセットするようになっている。
これに対して、普通図柄当り判定用乱数を更新するカウンタは、最小値から最大値までに亘る予め定めた固定数値範囲内において更新され、この最小値から最大値までに亘る範囲を、後述する主制御側タイマ割り込み処理が行われるごとに値1ずつ加算されることでカウントアップする。このカウンタは、普通図柄当り判定用初期値決定乱数から最大値に向かってカウントアップし、続いて最小値から普通図柄当り判定用初期値決定乱数に向かってカウントアップする。普通図柄当り判定用乱数の最小値から最大値までに亘る範囲をカウンタがカウントアップし終えると、普通図柄当り判定用初期値決定乱数は更新される。このようなカウンタの更新方法を「初期値更新型のカウンタ」という。普通図柄当り判定用初期値決定乱数は、普通図柄当り判定用乱数を更新するカウンタの固定数値範囲から一の値を抽選する初期値抽選処理を実行して得ることができるようになっている。
なお、本実施形態では、主制御基板1310のRAMクリアスイッチが電源投入時に操作された場合や、後述する、主制御側電源投入時処理において主制御MPU1310aの主制御内蔵RAMに記憶されている各種情報を数値とみなしてその合計を算出して得たチェックサムの値(サム値)が主制御側電源断時処理(電源断時)において記憶されているチェックサムの値(サム値)と一致していない場合など、主制御内蔵RAMの全領域のうち特定領域を除いてクリアする場合には、普通図柄当り判定用初期値決定乱数は、主制御MPU1310aがその内蔵する不揮発性のRAMからIDコードを取り出し、この取り出したIDコードに基づいて普通図柄当り判定用乱数を更新するカウンタの固定数値範囲から常に同一の固定値を導出する初期値導出処理を実行し、この導出した固定値がセットされる仕組みとなっている。つまり、普通図柄当り判定用初期値決定乱数は、初期値導出処理の実行によりIDコードに基づいて導出された同一の固定値が常に上書き更新されるようになっている。このように、普通図柄当り判定用初期値決定乱数にセットされる値は、IDコードを利用して導出されており、主制御MPU1310aを製造したメーカによって主制御MPU1310aに内蔵する不揮発性のRAMにIDコードを記憶させるとIDコードが外部装置を用いても書き換えられないという第1のセキュリティー対策と、主制御内蔵RAMの全領域のうち特定領域を除いてクリアする場合に初期値導出処理を実行することによってIDコードに基づいて同一の固定値を導出するという第2のセキュリティー対策と、による2段階のセキュリティー対策が講じられることよって解析されるのを防止している。
ここで、主制御MPU1310aに内蔵する不揮発性のRAMからIDコードを取り出し、この取り出したIDコードを普通図柄当り判定用初期値決定乱数として用いる利点について説明する。例えば、賞球として払い出される遊技球Bを不正に獲得しようとする者が何らかの方法で遊技盤5を入手して分解し、主制御MPU1310aに内蔵する不揮発性のRAMに予め記憶されているIDコードを不正に取得し、普通図柄当り判定用乱数を更新するカウンタの値と普通図柄当り判定値とが一致するタイミングを把握することができたとしても、そのIDコードが個体を識別するためのユニークな符号が付されたものであるため、他の遊技盤5’に備える主制御MPU1310a’に内蔵する不揮発性のRAMに予め記憶されているIDコードとまったく異なるものとなる。つまり他の遊技盤5’においては、普通図柄当り判定用乱数を更新するカウンタの値と普通図柄当り判定値とが一致するタイミングも、入手した遊技盤5のものとまったく異なる。換言すると、入手した遊技盤5を分解して解析して得たIDコードは、他の遊技盤5’、つまり他のパチンコ機1’において、まったく役に立たないものであるため、分解して解析した得た所定間隔ごとに瞬停を発生させ、その所定間隔ごとに、普通入賞口2003に遊技球Bを通過させたとしても、可動片を開閉動作させて第二始動口2004へ遊技球Bが受入可能となる遊技状態を発生させることができない。
[7−2.主制御側電源投入時処理]
まず、パチンコ機1に電源が投入されると、デフォルトとして予め定めたアドレスにスタックポインタが設定されるように主制御MPU1310aが回路構成されている。このスタックポインタは、例えば、使用中の記憶素子(レジスタ)の内容を一時記憶するためにスタックに積んだアドレスを示したり、サブルーチンを終了して本ルーチンに復帰するときの本ルーチンの復帰アドレスを一時記憶するためにスタックに積んだアドレスを示したりするものであり、スタックが積まれるごとにスタックポインタが進む。
主制御MPU1310aによる制御の下、図175及び図176に示すように、主制御側電源投入時処理を行う。この主制御側電源投入時処理が開始されると、主制御MPU1310aは、RAMアクセス許可の設定を行う(ステップS10)。このRAMアクセス許可の設定により主制御内蔵RAMに対する更新を行うことができる。
ステップS10に続いて、主制御MPU1310aは、停電クリア処理を行う(ステップS12)。この停電クリア処理では、ウェイトタイマ処理を行い、停電監視回路からの停電予告信号が入力されているか否かを判定する。電源投入時から所定電圧となるまでの間では電圧がすぐに上がらない。一方、停電又は瞬停(電力の供給が一時停止する現象)となるときでは電圧が下がり、停電予告電圧より小さくなると、停電監視回路から停電予告として停電予告信号が入力される。電源投入時から所定電圧に上がるまでの間では同様に電圧が停電予告電圧より小さくなると、停電監視回路から停電予告信号が入力される。そこで、ウェイトタイマ処理では、電源投入後、電圧が停電予告電圧より大きくなって安定するまで待つための処理であり、本実施形態では、待ち時間(ウェイトタイマ)として200ミリ秒(ms)が設定されている。
ステップS12に続いて、主制御MPU1310aは、RAMクリアスイッチ1310fが操作されているか否かを判定する(ステップS14)。この判定では、主制御MPU1310aは、RAMクリアスイッチ1310fからの操作信号(RAMクリア信号)の論理がHIであるときにはRAMクリアを行うと判断してRAMクリアスイッチ1310fが操作されていないと判定する一方、RAMクリアスイッチ1310fからの操作信号(RAMクリア信号)の論理がLOWであるときにはRAMクリアを行うと判断してRAMクリアスイッチ1310fが操作されていると判定する。なお、本ルーチンである主制御側電源投入時処理が開始されてからステップS14の判定までに亘る期間内において、極めて短時間であるため、実際には、RAMクリアスイッチ1310fの押圧操作部を押圧操作する者は、RAMクリアスイッチ1310fの押圧操作部を押圧操作しながらパチンコ機1の電源投入を行うこととなる。
ステップS14の判定において、主制御MPU1310aは、RAMクリアスイッチ1310fが操作されていると判定したときには、RAMクリア報知フラグRCL−FLGに値1をセットする(ステップS16A)。一方、ステップS14の判定において、主制御MPU1310aは、RAMクリアスイッチ1310fが操作されていないと判定したときには、RAMクリア報知フラグRCL−FLGに値0をセットする(ステップS16B)。つまり、主制御MPU1310aは、電源投入時から所定時間に亘って、主制御MPU1310aに内蔵されたRAM(つまり、主制御内蔵RAM)の初期化を行うRAMクリア処理を実行可能な状態とする。上述したRAMクリア報知フラグRCL−FLGは、主制御MPU1310aの主制御内蔵RAMに記憶されている、確率変動、未払い出し賞球等の遊技に関する遊技情報、及びその他の情報(例えば、メイン賞球数情報出力判定用カウンタの値を示す情報等)を含む各種情報を消去するか否かを示すフラグであり、各種情報を消去するとき値1、各種情報を消去しないとき値0にそれぞれ設定される。なお、ステップS16A及びステップS16BでセットされたRAMクリア報知フラグRCL−FLGの値は、主制御MPU1310aの汎用記憶素子(汎用レジスタ)に記憶される。
ステップS16A又はステップS16Bに続いて、本体枠4の開放及び設定キーのON操作があるか否かを判定する(ステップS18)。この判定では、主制御MPU1310aは、外枠2に対する本体枠4の開放を検出するための本体枠開放スイッチからの検出信号と、設定キースイッチ1311aの設定キーシリンダの差し込み口に設定キーが差し込まれ、設定キーシリンダが初期位置(つまり、設定キースイッチ1311aをOFFする設定キーシリンダの回転位置)から時計方向へ向かって60度回動操作されて第1のON操作されることで設定キースイッチ1311aが設定キーONされ、設定キースイッチ1311aからの設定キーONの信号と、に基づいて行う。主制御MPU1310aは、本体枠開放スイッチからの検出信号により外枠2に対して本体枠4が開放されていると判定し、かつ、設定キーONの信号により設定キースイッチ1311aが設定キーONされていると判定したことによって、予め定めた設定値変更許可条件が成立していると判定する一方、本体枠開放スイッチからの検出信号により外枠2に対して本体枠4が開放されていないと判定し、及び/又は、設定キーONの信号により設定キースイッチ1311aが設定キーONされていないと判定したことによって、予め定めた設定値変更許可条件が成立していないと判定する。
ステップS18の判定において、主制御MPU1310aは、予め定めた設定値変更許可条件が成立していると判定したときには、設定変更許可フラグCS−FLGに値1をセットする(ステップS20A)。一方、ステップS18の判定において、主制御MPU1310aは、予め定めた設定値変更許可条件が成立していないと判定したときには、設定変更許可フラグCS−FLGに値0をセットする(ステップS20B)。設定変更許可フラグCS−FLGは、主制御MPU1310aの主制御内蔵RAMの所定領域(後述する、特定領域における設定値専用領域)に格納されている現状の設定値(設定キースイッチ1311aの設定キーシリンダが第1のON操作された時点における設定値1〜設定値6のうち設定されている値)の設定変更を行うことを許可するか否かを示すフラグであり、設定値の設定変更を行うことを許可するとき値1、設定値の設定変更を行うことを許可しないとき値0にそれぞれ設定される。なお、ステップS20A及びステップS20Bでセットされた設定変更許可フラグCS−FLGの値は、主制御MPU1310aの汎用記憶素子(汎用レジスタ)に記憶される。
ステップS20A又はステップS20Bに続いて、主制御MPU1310aは、ウェイト時間待機処理を行う(ステップS22)。このウェイト時間待機処理では、周辺制御基板1510の描画制御を行うシステムが起動する(ブートする)まで待っている。本実施形態では、ブートするまでの待機時間(ブートタイマ)として2.5秒(s)が設定されている。周辺制御基板1510は、主制御MPU1310aがウェイト時間待機処理を完了する時点において、主制御基板1310(主制御MPU1310a)からの各種コマンドを受信することができる状態となっている。なお、主制御MPU1310aがウェイト時間待機処理を完了する時点において、払出制御基板633が周辺制御基板1510と比べて短時間でブート完了するため、払出制御基板633は、主制御基板1310(主制御MPU1310a)からの各種コマンドを受信することができる状態となっている。
ステップS22に続いて、主制御MPU1310aは、停電予告信号が入力されているか否かを判定する(ステップS24)。上述したように、パチンコ機1の電源を遮断したり、停電又は瞬停したりするときには、電圧が停電予告電圧以下となると、停電予告として停電予告信号が停電監視回路から入力される。ステップS24の判定は、この停電予告信号に基づいて行う。ステップS24の判定において、主制御MPU1310aは、停電予告信号の入力があると判定したときには、ステップS24の判定に再び戻り、停電予告信号の入力があり続ける限り、ステップS24の判定を繰返し行う。なお、ステップS24の判定がステップS22のウェイト時間待機処理に続いて行われる点についての詳細な説明を後述する。
ステップS24の判定において、主制御MPU1310aは、停電予告信号の入力がないと判定したときには、設定変更許可フラグCS−FLGが値0であるか否かを判定する(ステップS25)。設定変更許可フラグCS−FLGは、設定値の設定変更を行うことを許可するとき値1、設定値の設定変更を行うことを許可しないとき値0にそれぞれ設定される。
ステップS25の判定において、主制御MPU1310aは、設定変更許可フラグCS−FLGが値0とき、つまり設定値の設定変更を行うことを許可しないときには、RAMクリア報知フラグRCL−FLGが値0である否かを判定する(ステップS26)。RAMクリア報知フラグRCL−FLGは、上述したように、各種情報を消去するとき値1、各種情報を消去しないとき値0にそれぞれ設定される。ステップS26の判定において、主制御MPU1310aは、RAMクリア報知フラグRCL−FLGが値0であるとき、つまり各種情報を消去しないと判定したときには、チェックサムの算出を行う(ステップS28)。このチェックサムは、主制御内蔵RAMに記憶されている各種情報を数値とみなしてその合計を算出するものである。
ステップS28に続いて、主制御MPU1310aは、算出したチェックサムの値(サム値)が後述する主制御側電源断時処理(電源断時)において記憶されているチェックサムの値(サム値)と一致しているか否かを判定する(ステップS30)。ステップS30において、主制御MPU1310aは、一致していると判定したときには、バックアップフラグBK−FLGが値1であるか否かを判定する(ステップS32)。このバックアップフラグBK−FLGは、各種情報、チェックサムの値(サム値)及びバックアップフラグBK−FLGの値等の遊技バックアップ情報を後述する主制御側電源断時処理において主制御内蔵RAMに記憶保持したか否かを示すフラグであり、主制御側電源断時処理を正常に終了したとき値1、主制御側電源断時処理を正常に終了していないとき値0にそれぞれ設定される。なお、主制御基板1310の製造ラインの検査工程において、検査のために製造してから最初に主制御基板1310が電源投入される際における、ステップS28のチェックサムの算出と、ステップS30の判定と、についての詳細な説明を後述する。
ステップS30の判定において、主制御MPU1310aは、チェックサムの値(サム値)が一致していないと判定したときには、又はステップS32の判定において、主制御MPU1310aは、バックアップフラグBK−FLGが値1でない(値0である)とき、つまり主制御側電源断時処理を正常に終了していないと判定したときには、エラー表示処理を行い(ステップS33)、無限ループに入る。この無限ループにより、エラー表示処理が終了した状態を維持することとなり、遊技を進行することが全くできない状態となり、パチンコ機1の電源を遮断して、再び電源を投入することとなる。このエラー表示処理では、その詳細な説明を後述するが、主制御内蔵RAMの内容に異常があると判定した場合、又は、電源遮断時に主制御側電源断時処理が正常に終了していないと判定した場合には、主制御内蔵RAMに格納されている内容に異常がある(又は信用することができないものである)として、その旨を伝えるエラー表示を行う。本実施形態では、主制御MPU1310aがエラー表示として英字Eを設定表示器1310gに表示するようになっている。
なお、パチンコ機1の電源遮断を行い、外枠2に対して本体枠4が開放し、かつ、設定キーシリンダが初期位置(つまり、設定キースイッチ1311aをOFFする設定キーシリンダの回転位置)から時計方向へ向かって60度回動操作して第1のON操作をしたのちに、パチンコ機1の電源投入を行うことにより、再び本ルーチンである主制御側電源投入時処理が開始される。主制御MPU1310aは、上述したステップS18の判定において、本体枠開放スイッチからの検出信号により外枠2に対して本体枠4が開放されていると判定し、かつ、設定キーONの信号により設定キースイッチ1311aが設定キーONされていると判定したことによって、予め定めた設定値変更許可条件が成立していると判定して、上述したステップS20Aにおいて、設定変更許可フラグCS−FLGに値1をセットするため、上述したステップS25の判定において、設定変更許可フラグCS−FLGが値1であるとして、つまり設定値の設定変更を行うことを許可すると判定して、後述するステップS37の設定変更処理に続いて、後述するステップS38の処理において、主制御内蔵RAMの全領域のうち特定領域を除いてクリアすることによりRAMエラーを解除して遊技を進行することができるようになっている(以下、「第1のRAMエラー解除方法」と記載する)。
この第1のRAMエラー解除方法とは別の方法として、パチンコ機1の電源遮断を行い、RAMクリアスイッチ1310fの押圧操作部を押圧操作しながらパチンコ機1の電源投入を行うことにより、再び本ルーチンである主制御側電源投入時処理が開始される。主制御MPU1310aは、上述したステップS14の判定において、RAMクリアスイッチ1310fが操作されていると判定して、上述したステップS16Aにおいて、RAMクリア報知フラグRCL−FLGに値1をセットするため、上述したステップS26の判定において、RAMクリア報知フラグRCL−FLGが値1であるとして、つまり各種情報を消去すると判定して、後述するステップS38の処理において、主制御内蔵RAMの全領域のうち特定領域を除いてクリアすることによりRAMエラーを解除して遊技を進行することができるようになっている(以下、「第2のRAMエラー解除方法」と記載する)。
このように、本実施形態では、ステップS30の判定において、主制御MPU1310aは、チェックサムの値(サム値)が一致していないと判定したときには、又はステップS32の判定において、主制御MPU1310aは、バックアップフラグBK−FLGが値1でない(値0である)とき、つまり主制御側電源断時処理を正常に終了していないと判定したときには、ステップS33のエラー表示を行って、主制御内蔵RAMに格納されている内容に異常がある(又は信用することができないものである)の旨を伝える場合には、第1のRAMエラー解除方法と第2のRAMエラー解除方法との2つの解除方法により行うことができるようになっている。これにより、設定値の設定変更を全く行う必要がない場合には、RAMクリアスイッチ1310fによる第2のRAMエラー解除方法を行うことによりRAMエラーを解除することができるようになっている。
一方、ステップS32の判定において、主制御MPU1310aは、バックアップフラグBK−FLGが値1であるとき、つまり主制御側電源断時処理を正常に終了したと判定したときには、復電時として主制御内蔵RAMの作業領域を設定する(ステップS34)。この設定は、主制御MPU1310aに内蔵されたROM(つまり、主制御内蔵ROM)から復電時情報を読み出し、この復電時情報を主制御内蔵RAMの作業領域にセットする。これにより、遊技バックアップ情報から各種情報を読み出してこの各種情報に応じた各種コマンドを主制御内蔵RAMの所定記憶領域に記憶する。また、主制御MPU1310aは、主制御内蔵RAMの特定領域における設定値専用領域に格納されている設定値に基づいて遊技を進行することとなる。なお、「復電」とは、電源を遮断した状態から電源を投入した状態のほかに、停電又は瞬停からその後の電力の復旧した状態、不正手段(例えば、不正行為者が腕の裾に隠した高周波出力装置)からの高周波が主制御基板1310に照射されて主制御MPU1310a自体がリセットし、その後に復帰した状態も含める。
ステップS34に続いて、主制御MPU1310aは、バックアップフラグBK−FLGに値0をセットする(ステップS36)。これにより、これ以後の各種処理が行われることにより各種情報、チェックサムの値(サム値)等が変更されるため、後述する主制御側電源断時処理を正常に終了してバックアップフラグBK−FLGに値1がセットされないと、後述するように、主制御内蔵RAMの全領域のうち特定領域を除いてクリアされることとなる。
一方、ステップS25の判定において、主制御MPU1310aは、設定変更許可フラグCS−FLGが値0でない(値1である)とき、つまり設定値の設定変更を行うことを許可するときには、設定変更処理を行う(ステップS37)。この設定変更処理では、その詳細な説明を後述するが、設定変更基板1311の設定切替ボタン1311bからの検出信号に基づいて、設定変更基板1311の設定切替ボタン1311bの押圧操作部が押圧操作されるごとに、設定値を変更して設定表示器1310gに表示し、設定キースイッチ1311aの設定キーシリンダが第1のON操作から第2のON操作されたことで設定キースイッチ1311aからの決定キーONの信号に基づいて、変更した設定値を決定し、主制御MPU1310aに内蔵されているRAMの所定領域に格納する。
ステップS37の処理、又はステップS26の判定において、主制御MPU1310aは、RAMクリア報知フラグRCL−FLGが値0でない(値1である)とき、つまり各種情報を消去すると判定したときには、主制御内蔵RAMの全領域のうち特定領域を除いてクリアする(ステップS38)。ここでは、主制御MPU1310aは、値0を主制御内蔵RAMの所定領域(主制御内蔵RAMの全領域のうち特定領域を除く領域。)に書き込むことよって行う。本実施形態では、RAMクリア報知フラグRCL−FLGが値0でない(値1である)とき、つまり各種情報を消去すると判定したときに加えて、設定変更処理を終了すると、必ず、主制御内蔵RAMの全領域のうち特定領域を除いて(主制御内蔵RAMの所定領域(主制御内蔵RAMの全領域のうち特定領域を除く領域。)を)クリアするようになっている。ここで、「特定領域」とは、設定値が格納される設定値専用領域と、遊技盤5に区画形成される遊技領域5aに設けられるアウト口1008により回収された遊技球Bの球数の計数結果(総数)が格納されるアウト球計数専用領域と、から構成されている。設定値専用領域は、後述する設定変更処理において設定変更される設定値が格納され、アウト球計数専用領域は、後述する球数計数処理において計数されるアウト口1008により回収された遊技球Bの球数の計数結果(総数)が格納される。
なお、主制御MPU1310aは、初期値として主制御内蔵ROMから所定値を読み出して、セットしてもよい。また、主制御MPU1310aは、RAMクリアスイッチ1310fからの操作信号(RAMクリア信号)の論理がRAMクリアを指示するもので各種情報を消去するとき、サム値が一致していないとき、又は主制御側電源断時処理を正常に終了していないときには、主制御MPU1310aの不揮発性のRAMに予め記憶された固有のIDコードを取り出し、この取り出したIDコードに基づいて普通図柄当り判定用乱数を更新するカウンタの固定数値範囲から常に同一の固定値を導出する初期値導出処理を行い、この固定値を、上述した普通図柄当り判定用乱数の初期値の決定に用いるための普通図柄当り判定用初期値決定乱数にセットする。
ステップS38に続いて、主制御MPU1310aは、初期設定として主制御内蔵RAMの作業領域を設定する(ステップS40)。この設定は、主制御内蔵ROMから初期情報を読み出してこの初期情報を主制御内蔵RAMの作業領域にセットされることにより実施される。これにより、遊技バックアップ情報が初期化され、例えばメイン賞球数情報出力判定用カウンタの値は、初期値である値0に設定(セット)される。また、主制御MPU1310aは、主制御内蔵RAMの特定領域における設定値専用領域に格納されている設定値に基づいて遊技を進行することとなる。
ステップS36又はステップS40に続いて、主制御MPU1310aは、主制御内蔵WDTの初期値設定及び起動設定を行う(ステップS41)。ここでは、主制御MPU1310aの動作(システム)が正常動作しているか否かを監視する主制御内蔵WDTに初期値を設定するために主制御MPU1310aに内蔵されるウォッチドックタイマコントロールレジスタ(以下、「WDTコントロールレジスタ」と記載する。)にタイマ設定値を設定して主制御内蔵WDTを起動させて主制御MPU1310aをリセットするまでの計時を開始する。主制御内蔵WDTが起動すると、主制御内蔵WDTによる計時が開始され、この計時された時間がタイマ設定値で設定された時間に達するまでに、主制御MPU1310aに内蔵されるウォッチドックタイマクリアレジスタ(以下、「WDTクリアレジスタ」と記載する。)にタイマクリア設定値をセットしないと、主制御内蔵WDTにより主制御MPU1310aが強制的にリセットされるようになっている。これに対して、主制御内蔵WDTが起動して計時が開始されると、この計時された時間がタイマ設定値で設定された時間に達するまでにWDTクリアレジスタにタイマクリア設定値をセットすると、主制御内蔵WDTによる計時がクリアされて、再び計時が開始されるようになっている。このように、主制御内蔵WDTによる計時をタイマ設定値で設定された時間に達するまでにクリアして再び計時を開始するという処理を繰返し行うことにより主制御MPU1310aの動作(システム)が正常動作しているか否かを監視することができる。
ステップS41に続いて、主制御MPU1310aは、割り込み初期設定を行う(ステップS42)。この設定は、後述する主制御側タイマ割り込み処理が行われるときの割り込み周期を設定するものである。本実施形態では、4ミリ秒(ms)に設定されている。
ステップS42に続いて、主制御MPU1310aは、シリアル通信初期設定を行う(ステップS44)。ここでは、主制御MPU1310aに内蔵される各種シリアル入出力ポート(例えば、払出制御基板633に対するシリアル入出力ポート(受信チャンネル及び送信チャンネル)、周辺制御基板1510に対するシリアル入出力ポート(受信チャンネル及び送信チャンネル)に対応する、送信シリアルポートプリスケーラに通信速度の設定やパリティ有無の設定等を行うとともに、送信シリアルポートコントロールレジスタに送信回路の初期化の設定や送信許可の設定等を行う。
ステップS44に続いて、主制御MPU1310aは、試験信号出力ポート初期化設定を行う(ステップS46)。ここでは、遊技機の試験機関において、各種検査情報を出力するための図示しない試験信号出力ポートを、電源投入時に初期化設定(OFFデータ出力に設定)等を行う。
ステップS46に続いて、主制御MPU1310aは、主制御内蔵ハード乱数回路の起動設定を行う(ステップS48)。ここでは、遊技に関する各種乱数のうち、大当り遊技状態を発生させるか否かの決定に用いるための特別乱数を、ハードウェアにより更新するために主制御MPU1310aに内蔵されるハード乱数コントロールレジスタに乱数をラッチして取得するという設定等を行うとともに、ハード乱数設定レジスタに主制御内蔵ハード乱数回路の起動等を設定する。これらの設定により主制御内蔵ハード乱数回路が起動すると、主制御MPU1310aに入力されるクロック信号に基づいて高速に予め定めた数値範囲内における他の値を重複することなく次々に抽出し、予め定めた数値範囲内におけるすべての値を抽出し終えると、再び、予め定めた数値範囲内における一の値を抽出して、主制御MPU1310aに入力されるクロック信号に基づいて高速に予め定めた数値範囲内における他の値を重複することなく次々に抽出する。なお、主制御MPU1310aは、主制御内蔵ハード乱数回路から乱数(乱数値)を取得するときには、主制御内蔵ハード乱数回路にラッチ信号を出力し、このラッチ信号が入力された際における主制御内蔵ハード乱数回路が抽出した乱数(乱数値)を、主制御MPU1310aに内蔵されるハード乱数ラッチレジスタから取得するようになっている。主制御MPU1310aは、この取得した乱数値を特別乱数としてセットする。
ステップS48に続いて、主制御MPU1310aは、電源投入時に送信するコマンドの予約設定を行う(ステップS50)。ここでは、ステップS34の主制御内蔵RAMの作業領域の設定において主制御内蔵RAMの作業領域にセットされた復電時情報に基づいて、電源投入(復電)した旨を伝えるために、電源投入に区分される電源投入時状態コマンド、電源投入時主制御復帰先コマンド、そして電源投入時メイン賞球数情報出力判定用カウンタ通知コマンドを作成して送信情報として主制御内蔵RAMの送信情報記憶領域に記憶する。主制御内蔵RAMの送信情報記憶領域には、ステップS34の主制御内蔵RAMの作業領域の設定において、遊技バックアップ情報から各種情報を読み出してこの各種情報に応じた各種コマンドが記憶されている場合もある。このような場合には、まず各種情報のうち遊技情報に応じた各種コマンドの送信完了後に、続いて電源投入時状態コマンド、電源投入時主制御復帰先コマンド、そして電源投入時メイン賞球数情報出力判定用カウンタ通知コマンドが送信されることとなる。これらのコマンドは、後述する主制御側タイマ割り込み処理において送信されるようになっている。なお、ステップS50において電源投入時に送信するコマンドの予約設定が行われる点についての詳細な説明を後述する。
ステップS50に続いて、主制御MPU1310aは、割り込み許可設定を行う(ステップS52)。この設定によりステップS42で設定した割り込み周期、つまり4msごとに後述する主制御側タイマ割り込み処理が繰返し行われる。
ステップS52に続いて、主制御MPU1310aは、停電予告信号が入力されているか否かを判定する(ステップS54)。パチンコ機1の電源を遮断したり、停電又は瞬停したりするときには、上述したように、電圧が停電予告電圧以下となると、停電予告として停電予告信号が停電監視回路から主制御MPU1310aに入力される。ステップS54の判定は、この停電予告信号に基づいて行う。
ステップS54の判定において、主制御MPU1310aは、停電予告信号の入力がないと判定したときには、非当落乱数更新処理を行う(ステップS56)。この非当落乱数更新処理では、上述した、リーチ判定用乱数、変動表示パターン用乱数、大当り図柄用初期値決定用乱数、及び小当り図柄用初期値決定用乱数等を更新する。このように、非当落乱数更新処理では、当落判定(大当り判定)にかかわらない乱数をソフトウェアにより更新する。なお、上述した、普通図柄当り判定用乱数、普通図柄当り判定用初期値決定乱数及び普通図柄変動表示パターン用乱数等もこの非当落乱数更新処理により更新される。
ステップS56に続いて、再びステップS54に戻り、主制御MPU1310aは、停電予告信号の入力があるか否かを判定し、この停電予告信号の入力がなければ、ステップS56で非当落乱数更新処理を行い、ステップS54〜ステップS56を繰返し行う。なお、このステップS54〜ステップS56の処理を「主制御側メイン処理」という。
一方、ステップS54の判定において、主制御MPU1310aは、停電予告信号の入力があったと判定したときには、割り込み禁止設定を行う(ステップS58)。この設定により後述する主制御側タイマ割り込み処理が行われなくなり、主制御内蔵RAMへの書き込みを防ぎ、上述した、遊技情報、及びその他の情報を含む各種情報の書き換えを保護している。
ステップS58に続いて、主制御MPU1310aは、停電クリア信号を出力開始する(ステップS60)。ここでは、ステップS12の停電クリア処理において停電クリア信号を出力開始した処理と同一の処理を行う。
ステップS60に続いて、主制御MPU1310aは、例えば、機能表示ユニット1400の各種表示器、始動口ソレノイド2412、アタッカソレノイド2414、ベースモニタ1310h等に出力している駆動信号を停止する(ステップS62)。
ステップS62に続いて、主制御MPU1310aは、チェックサムの算出を行ってこの算出した値を記憶する(ステップS64)。このチェックサムは、上述したチェックサムの値(サム値)及びバックアップフラグBK−FLGの値の記憶領域を除く、主制御内蔵RAMの作業領域の遊技情報を数値とみなしてその合計を算出する。
ステップS64に続いて、主制御MPU1310aは、バックアップフラグBK−FLGに値1をセットする(ステップS66)。これにより、遊技バックアップ情報の記憶が完了する。
ステップS66に続いて、主制御MPU1310aは、RAMアクセス禁止の設定を行う(ステップS68)。このRAMアクセス禁止の設定により主制御内蔵RAMに対するアクセスが行うことができなくなることよって主制御内蔵RAMの内容の更新を防止することができる。
ステップS68に続いて、無限ループに入る。この無限ループでは、ステップS41において起動した主制御内蔵WDTに対して主制御MPU1310aに内蔵されるWDTクリアレジスタにタイマクリア設定値をセットし、主制御内蔵WDTによる計時をクリアして再び計時を開始させることができなくなることによって、主制御内蔵WDTにより主制御MPU1310aが強制的にリセットされることとなる。その後、主制御MPU1310aは、この主制御側電源投入時処理を再び行う。なお、ステップS58〜ステップS68の処理及び無限ループを「主制御側電源断時処理」という。
主制御MPU1310aは、上述したように、電気的なノイズの影響を受けると、内蔵リセット回路による強制リセットがかかる。この場合、主制御MPU1310aは、ステップS54の判定を行うことができず、主制御側電源断時処理を行うことができない。このため、主制御MPU1310aは、内蔵リセット回路による強制リセットがかかると、主制御側電源断時処理を実行することなく、リセットがかかり、再び、主制御側電源投入時処理を実行することとなる。つまり、主制御側電源断時処理が実行されないことにより、内蔵リセット回路による強制リセットがかかる直前に基づく主制御側電源断時処理におけるチェックサムの値(サム値)が記憶されていないため、前回電源遮断時において主制御側電源断時処理が実行されて記憶されたチェックサムの値(サム値)と、内蔵リセット回路による強制リセットがかかって再起動するときにステップS28で算出したチェックサムの値(サム値)と、が一致するはずがなく、必ず主制御内蔵RAMのチェックサム(サム値)エラーとなって、ステップS38の処理において主制御内蔵RAMの全領域のうち特定領域を除いて完全に消去(クリア)されることとなる。
パチンコ機1(主制御MPU1310a)は、停電したとき又は瞬停したときにはリセットがかかり、その後の電力の復旧により、この主制御側電源投入時処理を行う。
なお、ステップS30では主制御内蔵RAMに記憶されている遊技バックアップ情報が正常なものであるか否かを検査し、続いてステップS32では主制御側電源断時処理が正常に終了された否かを検査している。このように、主制御内蔵RAMに記憶されている遊技バックアップ情報を2重にチェックすることにより遊技バックアップ情報が不正行為により記憶されたものであるか否かを検査している。
また、ステップS25の判定において、設定変更許可フラグCS−FLGが値0でない(値1である)とき、つまり設定値の設定変更を行うことを許可するときには、ステップS37の設定変更処理を行い、ステップS38の処理において主制御内蔵RAMの全領域のうち特定領域を除いて完全に消去(クリア)し、ステップS26の判定において、RAMクリア報知フラグRCL−FLGが値0でない(値1である)とき、つまり各種情報を消去すると判定したときには、ステップS38の処理において主制御内蔵RAMの全領域のうち特定領域を除いて完全に消去(クリア)する。このように、復電時に押圧操作部が操作されている場合(正確には、RAMクリアスイッチ1310fの押圧操作部を押圧操作しながらパチンコ機1の電源投入を行う場合)、設定値を変更決定することができる設定変更を行う場合(主制御MPU1310aが設定変更処理を行った場合)には、主制御MPU1310aが主制御内蔵RAMの所定領域を必ずクリアする。これは、RAMクリアスイッチ1310fの押圧操作部が押圧操作される場合には、例えば、遊技ホールの営業が終了した際に、パチンコ機1が遊技者にとって有利な状態(例えば、確率変動(確変)当りとなっている状態等)である場合には、次の営業開始までに、上述した遊技バックアップ情報を消去(クリア)する必要があるため、遊技ホールの店員等の係員は、RAMクリアスイッチ1310fの押圧操作部を押圧操作しながらパチンコ機1の電源投入する必要がある。また、設定値を変更決定する場合には、設定変更処理が行われると、(結果的に現状の設定値が維持される場合であっても、設定変更処理が行われる前の設定値により得た遊技情報等の各種情報を含む遊技バックアップ情報を主制御内蔵RAMから消去(クリア)する必要がある。設定キーは、上述したように、設定値の変更のほかに、設定されている現状の設定値の確認等を行うことができる重要なキーであるため、遊技ホールの店長を含め限られた者のみ所持が許可され、2〜3人に限定されている。本実施形態では、設定値が変更決定されなくても、つまり限定された特定の者だけが所持する設定キーがなくても、遊技ホールの店員等の係員は、遊技バックアップ情報を消去(クリア)する必要があるときにRAMクリアスイッチ1310fの押圧操作部を押圧操作しながらパチンコ機1の電源投入を行うことにより、遊技バックアップ情報を主制御内蔵RAMから消去(クリア)することができるようになっている。
ここで、ステップS24の停電予告信号の有無の判定をステップS22のウェイト時間待機処理に続いて行う点について説明する。まず、ステップS24の停電予告信号の有無の判定がない場合における問題点について、つまりステップS22のウェイト時間待機処理の後に、ステップS26のRAMクリアフラグの値の判定を行ってその後の処理をすすめる場合における問題点について説明する。
主制御MPU1310aの電源端子であるVDD端子には、上述したように、停電又は瞬停が発生して遊技ホールの島設備からの電源が遮断された場合に、電解コンデンサMC2に充電された電荷が停電又は瞬停が発生してから約7ミリ秒(ms)という期間に亘って直流+5Vとして印加されるようになっている。つまり、瞬停や停電により遊技ホールの島設備からの電源が遮断された状態であっても、電解コンデンサMC2というハードウェアに充電された電荷が直流+5Vとして印加されることにより、遊技ホールの島設備からの電源が遮断されてから約7msという時間が経過するまでの期間内に、主制御側電源断時処理を完了することができるようになっている。これは、遊技者が遊技を行っている際に、つまり、主制御側メイン処理又は後述する主制御側タイマ割り込み処理を行っている際に、停電又は瞬停が発生して遊技ホールの島設備からの電源が遮断された場合において、主制御側電源断時処理を確実に完了することができるようになっている。
ところが、極めて稀な現象として、復電時にステップS22のウェイト時間待機処理において、周辺制御基板1510の描画制御を行うシステムが起動する(ブートする)までの待機時間(ブートタイマ:本実施形態では、2.5秒が設定されている。)を計時開始し、その待機時間に達する直前で、仮に瞬停又は停電が発生すると、主制御MPU1310aの電源端子であるVDD端子に電解コンデンサMC2というハードウェアに充電された電荷が直流+5Vとして印加されるものの、約7msという期間内に、ステップS42で割り込み初期設定が行われ、その後、ステップS52で割り込み許可設定が行われることにより、後述する主制御側タイマ割り込み処理が行われて、主制御内蔵RAMの内容が更新されても、主制御側電源投入時処理における主制御側電源断時処理を完了することができなくなる場合がある。このため、主制御内蔵RAMの内容に基づく、チェックサムを算出した値が記憶されることなく再び復電時に主制御側電源投入時処理を開始することとなる。
そうすると、今回の復電時において主制御側電源投入時処理を開始して、瞬停や停電が発生することなく、ステップS22のウェイト時間待機処理を完了し、その後、ステップS28で主制御内蔵RAMの内容に基づくチェックサムを算出した値と、瞬停又は停電が発生した直前における主制御内蔵RAMに記憶されている値と、をステップS30で比較判定すると、チェックサムの値が一致するはずがなく、ステップS38で主制御内蔵RAMの全領域のうち特定領域を除いてクリアすることなる。換言すると、復電時にRAMクリアスイッチ1310fが遊技ホールの店員等の係員により操作されてRAMクリアという遊技ホールの店員等の係員による意思表示がなくても、強制的に主制御内蔵RAMに記憶されている上述した遊技バックアップ情報を消去(クリア)することとなるという問題がある。
そこで、本実施形態では、ステップS22のウェイト時間待機処理の直後に、停電予告信号が入力されているか否かの判定を行う処理をステップS24として設けて、停電予告信号が入力されているときには、ステップS24の判定に再び戻り、停電予告信号の入力があり続ける限り、ステップS24の判定を繰返し行うようになっている。これにより、遊技の進行を行うことができないようになっている。ステップS22のウェイト時間待機処理を行う前に、ステップS16A又はステップS16BにおいてRAMクリア報知フラグRCL−FLGに値が設定されるものの、RAMクリア報知フラグRCL−FLGの値は、上述したように、主制御MPU1310aの汎用記憶素子(汎用レジスタ)に記憶されるため、ステップS10でRAMアクセス許可の設定が行われていても、主制御内蔵RAMの内容(遊技情報)が全く変更されない。
このように、ステップS22のウェイト時間待機処理の直後に、停電予告信号が入力されているか否かの判定を行う処理をステップS24として設けて、停電予告信号が入力されているときには(つまり、ステップS22のウェイト時間待機処理で待機した後にパチンコ機1への電源が遮断されるとステップS24の判定により判定されたときには)、ステップS24の判定に再び戻り、停電予告信号の入力があり続ける限り、ステップS24の判定を繰返し行うことにより、遊技の進行を行うことができず、遊技情報、及びその他の情報(例えば、メイン賞球数情報出力判定用カウンタの値を示す情報等)を含む各種情報が更新されることを防止することができ、チェックサムの算出結果に変動が生ずることがないようになっている。これにより、主制御基板1310の主制御MPU1310aは、再起動した際に、ステップS28のチェックサムの算出結果と、ステップS64のチェックサムの算出記憶した値と、が一致していると判定することとなるため、主制御内蔵RAMに記憶保持される瞬停や停電が発生する直前の遊技情報を初期化することがない。したがって、復電時において、瞬停や停電が発生する直前の遊技情報が初期化されることを防止することができる。
また、ステップS22のウェイト時間待機処理の直後に、停電予告信号が入力されているか否かの判定を行う処理をステップS24として設けて、停電予告信号が入力されていないときには(つまり、ステップS22のウェイト時間待機処理で待機した後にパチンコ機1への電源が遮断されないとステップS24の判定により判別されたときには)、主制御基板1310の主制御MPU1310aが遊技の進行を行っている際に、パチンコ機1への電源が遮断されても、主制御MPU1310aの電源端子であるVDD端子に、電解コンデンサMC2による電源の供給により、この遊技の進行による遊技情報、及びその他の情報(例えば、メイン賞球数情報出力判定用カウンタの値を示す情報等)を含む各種情報を記憶するためのバックアップ処理であるステップS58〜ステップS68の処理及び無限ループにより構成される主制御側電源断時処理を主制御基板1310の主制御MPU1310aが完了することができるようになっているため、主制御基板1310の主制御MPU1310aは、再起動した際に、ステップS28のチェックサムの算出結果と、バックアップ処理においてチェックサムの算出結果(つまり、ステップS64のチェックサムの算出記憶した値)と、が一致していると判定することとなるため、主制御内蔵RAMに記憶保持される瞬停や停電が発生する直前の遊技情報を初期化することがない。つまり、瞬停や停電が発生する直前の遊技情報に復元されて主制御基板1310を起動することができるようになっている。
更に、ステップS22のウェイト時間待機処理の直後に、ステップS24で停電予告信号が入力されていると判定したときには主制御内蔵WDTにより主制御MPU1310aが強制的にリセットさせることで主制御内蔵RAMの内容を全く更新することなく再び主制御側電源断時処理を開始することができる一方、ステップS22のウェイト時間待機処理の直後に、ステップS24で停電予告信号が入力されていないと判定したときにはこれまで通りハードウェアによる約7msという「瞬停又は停電時電源確保期間」以内に主制御側電源断時処理を確実に完了することができるようになっている。つまり、本実施形態では、復電時に主制御側電源投入時処理を行っている際に瞬停や停電が発生して遊技ホールの島設備からの電源が遮断された場合であって、主制御MPU1310aの電源端子であるVDD端子に、電解コンデンサMC2に充電された電荷が停電又は瞬停が発生してから約7ミリ秒(ms)という期間に亘って直流+5Vとして印加されるようになっているため、電解コンデンサMC2というハードウェアによる約7msという「瞬停又は電源確保期間」内において主制御側電源断時処理を完了することができない場合においては、ステップS22のウェイト時間待機処理の直後におけるステップS24で停電予告信号が入力されているか否かの判定を行い、停電予告信号が入力されているときには、ステップS24の判定に再び戻り、停電予告信号の入力があり続ける限り、ステップS24の判定を繰返し行うことにより、遊技の進行を行うことができないようになっている。
このようなソフトウェアにより遊技の進行が行うことができないようにされることでステップS24より後のステップ(具体的には、ステップS42で割り込み初期設定を行って、その後に、ステップS52で割り込み許可を設定して後述する主制御側タイマ割り込み処理を開始するという制御フロー)への進行を阻止することで主制御内蔵RAMの内容(遊技情報、及びその他の情報(例えば、メイン賞球数情報出力判定用カウンタの値を示す情報等)を含む各種情報)が更新されることを回避することができるという仕組みを採用した。このように停電又は瞬停が発生して遊技ホールの島設備からの電源が遮断された際に、主制御内蔵RAMの内容(遊技情報、及びその他の情報(例えば、メイン賞球数情報出力判定用カウンタの値を示す情報等)を含む各種情報)が全く変更されないようにソフトウェアで賄う部分と、主制御側電源断時処理を確実に完了して主制御内蔵RAMの内容(遊技情報、及びその他の情報(例えば、メイン賞球数情報出力判定用カウンタの値を示す情報等)を含む各種情報)が全く変更されないようにハードウェアで賄う部分と、に2つに分けて構成することにより、主制御内蔵RAMの内容(遊技情報、及びその他の情報(例えば、メイン賞球数情報出力判定用カウンタの値を示す情報等)を含む各種情報)が変更されることを確実に防止することができるようになっている。
次に、ステップS50において電源投入時に送信するコマンドの予約設定が行われる点について説明する。ステップS50では、上述したように、ステップS34の主制御内蔵RAMの作業領域の設定において主制御内蔵RAMの作業領域にセットされた復電時情報に基づいて、電源投入(復電)した旨を伝えるために、電源投入に区分される電源投入時状態コマンド、電源投入時主制御復帰先コマンド、そして電源投入時メイン賞球数情報出力判定用カウンタ通知コマンドを作成して送信情報として主制御内蔵RAMの送信情報記憶領域に記憶する。この電源投入時主制御復帰先コマンドは、始動口ソレノイド2412の駆動状態を指示する情報と、アタッカソレノイド2414の駆動状態を指示する情報と、から主として構成されている。ここでは、まず電源投入時主制御復帰先コマンドに、始動口ソレノイド2412の駆動状態を指示する情報と、アタッカソレノイド2414の駆動状態を指示する情報と、が含まれていない場合における問題点、つまり、ステップS50において電源投入時主制御復帰先コマンドが電源投入時に送信するコマンドの予約設定が行われない場合における問題点について説明する。
例えば、周辺制御基板1510が大当り遊技状態の画面(例えば、大当り遊技演出の画面)を演出表示装置1600の表示領域に表示制御している際に、主制御基板1310がアタッカソレノイド2414を駆動して大入賞口2005が開閉部材により開放されているときに瞬停や停電が発生して、その後に復電すると、主制御基板1310は、ステップS34の主制御内蔵RAMの作業領域の設定において主制御内蔵RAMの作業領域にセットされた復電時情報に基づいて、瞬停又は停電が発生する直前の遊技状態に復元されることにより、アタッカソレノイド2414の駆動を開始して大入賞口2005が開閉部材により閉鎖されている状態から開放されている状態へ移行することとなる。
ところが、瞬停や停電が発生すると、周辺制御基板1510は、復電時において、主制御基板1310からの各種コマンドを受信して復帰するようになっているため、瞬停や停電が発生して、その後に復電すると、周辺制御基板1510は、復電時において主制御基板1310から受信した電源投入時状態コマンドが指示する確率及び時短状態に基づいて復帰することができる。しかし、主制御基板1310が遊技状態として大当り遊技状態を発生させているときに、瞬停や停電が発生して、その後に復電すると、周辺制御基板1510は、復電時において主制御基板1310から受信した電源投入時状態コマンドが指示する確率及び時短状態に基づいて、確率及び時短状態に応じて画面を演出表示装置1600の表示領域に表示して復帰することができても、大当り遊技状態のどのラウンドであるか全く表示することができない。つまり、例えば大入賞口2005に遊技球Bが入球して大入賞口センサ2403によって検出され、大入賞口2005に入球した遊技球Bの球数を伝える大入賞口1カウント表示コマンドを主制御基板1310が周辺制御基板1510に送信して周辺制御基板1510が受信したとしても、周辺制御基板1510は、確率及び時短状態に応じて画面に大入賞口2005に入球した遊技球Bの球数が演出表示装置1600の表示領域に表示することができても、大当り遊技状態のどのラウンド(つまり、何回目のラウンド)であるか全く表示することができない。
このような状況において、主制御基板1310は、例えば大当り遊技状態の4ラウンド(4回目のラウンド)を終了するときには、アタッカソレノイド2414の駆動を停止して大入賞口2005が開閉部材により開放されている状態から閉鎖されている状態へ移行する旨(つまり、アタッカユニット2400の大入賞口2005のラウンド間の閉鎖開始)を指示する大入賞口1閉鎖表示コマンドを主制御基板1310から周辺制御基板1510に送信し、主制御基板1310が大当り遊技状態の5ラウンド(5回目のラウンド)を開始するときには、アタッカソレノイド2414の駆動を開始して大入賞口2005が開閉部材により閉鎖されている状態から開放されている状態へ移行する旨(つまり、大入賞口2005の5回目のラウンドの開放開始)を指示する大入賞口開放5回目表示コマンドを主制御基板1310から周辺制御基板1510へ送信する。これにより、周辺制御基板1510は、大当り遊技状態の5ラウンドの開始という画面を、上述した確率及び時短状態に応じた画面からようやく切り替えて演出表示装置1600の表示領域に表示することとなる。
また、例えば、第二始動口2004へ遊技球Bが受入可能となる遊技状態となって遊技者に有利な遊技状態となっている旨を伝える画面(例えば、可動片が開いている旨を遊技者に伝える画面)を周辺制御基板1510が演出表示装置1600の表示領域に表示制御している際に、主制御基板1310が始動口ソレノイド2412を駆動して可動片を開動作させて第二始動口2004を開放する状態となっているときに瞬停や停電が発生して、その後に復電すると、主制御基板1310は、ステップS34の主制御内蔵RAMの作業領域の設定において主制御内蔵RAMの作業領域にセットされた復電時情報に基づいて、瞬停又は停電が発生する直前の遊技状態に復元されることにより、始動口ソレノイド2412の駆動を開始して可動片を閉動作させて第二始動口2004を閉鎖する状態へ移行することとなる。
ところが、瞬停や停電が発生すると、周辺制御基板1510は、復電時において、主制御基板1310からの各種コマンドを受信して復帰するようになっているため、瞬停や停電が発生して、その後に復電すると、周辺制御基板1510は、復電時において主制御基板1310から受信した電源投入時状態コマンドに基づいて復帰することができる。しかし、主制御基板1310が遊技状態として第二始動口2004へ遊技球Bが受入可能となる遊技状態となって遊技者に有利な遊技状態を発生させているときに、瞬停や停電が発生して、その後に復電すると、周辺制御基板1510は、復電時において主制御基板1310から受信した電源投入時状態コマンドが指示する確率及び時短状態に基づいて、確率及び時短状態に応じて画面を演出表示装置1600の表示領域に表示して復帰することができても、第二始動口2004へ遊技球Bが受入可能となる遊技状態となって遊技者に有利な遊技状態となっている旨を伝える画面を周辺制御基板1510が演出表示装置1600の表示領域に全く表示することができない。このため、パチンコ機の前面に着座する遊技者は、瞬停や停電が発生したことに驚いて、復電時において、瞬停や停電が発生する直前における第二始動口2004へ遊技球Bが受入可能となる遊技状態であることを忘れている場合もあり、このような場合には、復電時における遊技状態として第二始動口2004へ遊技球Bが受入可能となる遊技状態に復帰されているにもかかわらず、復電時に演出表示装置1600の表示領域に遊技を指示する画面(つまり、第二始動口2004へ遊技球Bを入球させるという遊技を指示する画面)が表示されないことにより、遊技者がどのような遊技を行えば分からなくなるという問題もあった。
このように、上述した2つの例においては、瞬停又は停電直前における遊技状態に、復電後、速やかに復帰することができないという問題があった。換言すると、パチンコ機の前面に着座する遊技者は、瞬停や停電が発生して、その後に復電すると、パチンコ機のシステムがかたまった状態、いわゆるフリーズした状態に見えて故障したと勘違いするという問題があった。
そこで、本実施形態では、主制御基板1310が電源投入時(電源投入する場合のほかに、停電や瞬停が発生して電力が回復する復電時も含む。)において、電源投入時状態コマンドと電源投入時主制御復帰先コマンドとを周辺制御基板1510に送信するために、ステップS50において、電源投入に区分される電源投入時状態コマンド、電源投入時主制御復帰先コマンド、そして電源投入時メイン賞球数情報出力判定用カウンタ通知コマンドを作成して送信情報として主制御内蔵RAMの送信情報記憶領域に記憶するようになっている。そして、これらのコマンドは、後述する主制御側タイマ割り込み処理において送信されるようになっている。
これにより、周辺制御基板1510は、主制御基板1310から受信した電源投入時状態コマンドと電源投入時主制御復帰先コマンドとに基づいて、例えば、上述した例では、大当り遊技状態の4ラウンドにおいて、瞬停や停電が発して、その後に復電すると、主制御基板1310の復帰先として、アタッカソレノイド2414の駆動を開始して大入賞口2005が開閉部材により閉鎖されている状態から開放されている状態へ移行する旨を周辺制御基板1510に伝えることができるため、周辺制御基板1510は、大当り遊技状態の4ラウンドである旨を特定した画面(つまり、何回目のラウンドであるかを示す画面)を演出表示装置1600の表示領域に表示することができないものの、大当り遊技状態であってアタッカソレノイド2414の駆動を開始して大入賞口2005が開閉部材により開放されている状態である旨を伝える画面(例えば、「大当りです。大入賞口が開放されています。大入賞口に遊技球Bを入球させるように遊技を行ってください。」というメッセージを遊技者に伝える画面)を演出表示装置1600の表示領域に表示してパチンコ機の前面に着座する遊技者に復電後において大入賞口2005に遊技球Bを入球させるという遊技を指示することができるし、また例えば、上述した例では、第二始動口2004へ遊技球Bが受入可能となる遊技状態となって遊技者に有利な遊技状態となっている状態において、瞬停や停電が発して、その後に復電すると、主制御基板1310の復帰先として、始動口ソレノイド2412の駆動を開始して可動片を開動作させて第二始動口2004を開放させた状態となっている旨を伝える画面(例えば、「可動片が開いています。第二始動口に遊技球Bを入球させるように遊技を行ってください。」というメッセージを遊技者に伝える画面)を周辺制御基板1510が演出表示装置1600の表示領域に表示してパチンコ機の前面に着座する遊技者に復電後において第二始動口2004へ遊技球Bを入球させるという遊技を指示することができる。
これにより、瞬停や停電が発して、その後に復電する際に、周辺制御基板1510の復帰先を主制御基板1310側で細かく指示することができる。したがって、瞬停又は停電直前における遊技状態に、復電後、速やかに復帰することができる。換言すると、パチンコ機の前面に着座する遊技者は、瞬停や停電が発生して、その後に復電すると、パチンコ機のシステムがかたまった状態、いわゆるフリーズした状態に見えて故障したと勘違いすることを防止することができる。
次に、主制御基板1310の製造ラインの検査工程である主制御基板検査工程において、検査のために製造してから最初に主制御基板1310が電源投入される際における、ステップS28のチェックサムの算出と、ステップS30の判定と、について説明する。主制御基板検査工程において、検査のために製造してから最初に主制御基板1310が電源投入されると、上述した、バックアップ処理であるステップS58〜ステップS68の処理及び無限ループにより構成される主制御側電源断時処理を主制御基板1310の主制御MPU1310aは、一度も実行していない状態であるため、ステップS28で主制御内蔵RAMの内容に基づくチェックサムを算出しても、ステップS30で比較判定において、チェックサムの値が一致するはずがなく、ステップS38で主制御内蔵RAMの全領域のうち特定領域を除いて必ずクリアすることなる。
これにより、ステップS50において電源投入時に送信するコマンドの予約設定が行われると、電源投入に区分される電源投入時状態コマンド、電源投入時主制御復帰先コマンド、そして電源投入時メイン賞球数情報出力判定用カウンタ通知コマンドを作成して送信情報として主制御内蔵RAMの送信情報記憶領域に記憶することにより、電源投入時状態コマンド、電源投入時主制御復帰先コマンド、そして電源投入時メイン賞球数情報出力判定用カウンタ通知コマンドという3つのコマンドのみが送信情報として主制御内蔵RAMの送信情報記憶領域に記憶される状態となる。そして、これらのコマンドは、後述する主制御側タイマ割り込み処理において、まず電源投入時状態コマンドが送信され、続いて電源投入時主制御復帰先コマンドが送信され、続いて電源投入時メイン賞球数情報出力判定用カウンタ通知コマンドが送信されるようになっている。これを利用して、主制御基板検査工程においては、検査のために製造してから最初に主制御基板1310が電源投入されると、主制御基板1310から最初のコマンドとして電源投入時状態コマンドが主制御基板検査工程の検査装置へ送信されることとなる。
ところで、電源投入時状態コマンドは、電源投入時(電源投入する場合のほかに、停電や瞬停が発生して電力が回復する復電時も含む。)に、RAMクリアスイッチ1310fが操作されてRAMクリアを行う場合にその旨を指示する情報と、電源投入時(電源投入する場合のほかに、停電や瞬停が発生して電力が回復する復電時も含む。)に、上述した、低確率時短状態、高確率時短状態、低確率非時短状態、及び高確率非時短状態のうち、いずれの状態(確率及び時短状態)で復帰するかを指示する情報と、パチンコ機の機種コードを示す情報と、から構成されている。ここでは、電源投入時状態コマンドにパチンコ機の機種コードを示す情報が含まれていない場合における問題点について説明する。
パチンコ機の機種コードは、パチンコ機1(正確には、主制御基板1310)として、いわゆる、マックスタイプ、ミドルタイプ、甘デジタイプをそれぞれ作成するときに、どの作品の版権に対するものであるのか、どのような遊技仕様(例えば、確率変動が生ずると、次回大当り遊技状態が発生するまでその状態が継続されるという遊技仕様のほかに、特別図柄の変動回数が限定(例えば、30回や70回)された状態で確率変動が生ずるという遊技仕様(いわゆる、ST機)など))であるのか、を特定することができるものである。
パチンコ機1を製造するメーカの製造ラインにおいては、主制御基板1310を製造する際に、複数種類の作品の版権に対する主制御基板1310が混在する場合がある。そうすると、製造ラインの作業者は、複数種類の作品の版権(例えば、映画A、映画B、ドラマC、映画D、漫画E、及び漫画Fという作品の版権)のうち、どの作品の版権に対する主制御基板1310を製造するために主制御基板1310が製造ラインに流れているのか分からなくなったり、複数種類の作品の版権のうち、一の版権(例えば、映画Dという作品の版権)に対する主制御基板1310を製造するために主制御基板1310が製造ラインに流れているにもかかわらず、他の版権(例えば、漫画Fという作品の版権)に対する主制御基板1310を製造するために主制御基板1310が製造ラインに流れているという思い込みや勘違いもある。
このため、パチンコ機1を製造するメーカの製造ラインにおいて、主制御基板1310を製造する際に、複数種類の作品の版権に対する主制御基板1310が混在すると、製造ラインの作業者は、製造ラインで製造した主制御基板1310がどの作品の版権に対するものなのかを確認することができないし、同一作品の版権に対しても、どの機種タイプ(マックスタイプ、ミドルタイプ、甘デジタイプのうち、いずれのタイプ)であるのか、そしてどのような遊技仕様(確率変動が生ずると、次回大当り遊技状態が発生するまでその状態が継続されるという遊技仕様やST機)であるのかを確認することもできない。
これにより、パチンコ機1を製造するメーカの製造ラインにおいて、主制御基板1310を製造する際に、複数種類の作品の版権に対する主制御基板1310が混在すると、複数種類の作品の版権に対する主制御基板1310が混在したまま、遊技盤5に主制御基板1310を取付けるための遊技盤組立ラインへ送られることとなる。このため、遊技盤組立ラインの作業者は、作品の版権に対する遊技盤5と対応しない主制御基板1310を遊技盤5に取付ける場合もあった。これにより、結果として、遊技盤5の生産効率が低下するという問題があった。
そこで、本実施形態では、主制御基板1310が電源投入時(電源投入する場合のほかに、停電や瞬停が発生して電力が回復する復電時も含む。)において、パチンコ機の機種コードを示す情報を含む電源投入時状態コマンドを周辺制御基板1510に送信するために、ステップS50において、電源投入に区分される電源投入時状態コマンド、電源投入時主制御復帰先コマンド、そして電源投入時メイン賞球数情報出力判定用カウンタ通知コマンドを作成して送信情報として主制御内蔵RAMの送信情報記憶領域に記憶するようになっている。そして、これらのコマンドは、後述する主制御側タイマ割り込み処理において送信されるようになっている。
これにより、パチンコ機1を製造するメーカの製造ラインの作業者は、製造ラインの検査工程である主制御基板検査工程において、主制御基板1310を電源投入することにより、検査装置が主制御基板1310から受信した電源投入時状態コマンドに含まれるパチンコ機の機種コードを示す情報に基づいて、つまり、パチンコ機の機種コードを示す情報を構成する、上述した、機種タイプを示すマックスタイプ、ミドルタイプ、及び甘デジタイプのうち、いずれのタイプであるかを特定するためのシリーズコードと、作品の版権を特定するための版権コードと、遊技仕様(例えば、確率変動が生ずると、次回大当り遊技状態が発生するまでその状態が継続されるという遊技仕様のほかに、特別図柄の変動回数が限定された状態で確率変動が生ずるという遊技仕様(ST機)など)を特定するための遊技仕様コードと、に基づいて、検査モニタに表示する詳細な機種情報を目視することにより、主制御基板1310がどの作品の版権に対するものなのかを判別することができるとともに、同一作品の版権に対しても、どの機種タイプ(マックスタイプ、ミドルタイプ、及び甘デジタイプのうち、いずれのタイプ)であるのか、そしてどのような遊技仕様(確率変動が生ずると、次回大当り遊技状態が発生するまでその状態が継続されるという遊技仕様やST機)であるのかを判別することもできるようになっている。
これにより、パチンコ機1を製造するメーカの製造ラインにおいて、主制御基板1310を製造する際に、複数種類の作品の版権に対する主制御基板1310が混在しても、製造ラインの主制御基板検査工程の作業者は、検査モニタを目視して主制御基板1310の機種タイプ、作品の版権、及び遊技仕様を正確に判別することができることによって、作品の版権に対する主制御基板1310ごとに分別して後続の遊技盤組立ラインへ送ることができる。そして、遊技盤組立ラインの作業者は、作品の版権に対する遊技盤5と対応する主制御基板1310を遊技盤5に確実に取付けることができ、作品の版権に対する遊技盤5と対応しない主制御基板1310を遊技盤5に取付けるという作業によって生ずる遊技盤5の生産効率の低下を防止することができる。したがって、遊技盤5の生産効率の向上に寄与することができる。
[7−3.主制御側タイマ割り込み処理]
次に、主制御側タイマ割り込み処理について説明する。この主制御側タイマ割り込み処理は、図175及び図176に示した主制御側電源投入時処理において設定された割り込み周期(本実施形態では、4ms)ごとに繰返し行われる。
主制御側タイマ割り込み処理が開始されると、主制御MPU1310aは、図177に示すように、レジスタバンクの切替を行う(ステップS100)。主制御MPU1310aの汎用記憶素子(汎用レジスタ)には、第1のレジスタバンクと第2のレジスタバンクとから構成される2つのレジスタバンクがある。第1のレジスタバンクは上述した主制御側電源投入時処理における主制御メイン処理において使用される一方、第2のレジスタバンクは本ルーチンである主制御側タイマ割り込み処理において使用される。ステップS100では、本ルーチンである主制御側タイマ割り込み処理において第2のレジスタバンクを使用するため、主制御側電源投入時処理における主制御メイン処理において使用されている第1のレジスタバンクから第2のレジスタタンクへのレジスタバンクの切り替えを行う。なお、本実施形態では、本ルーチンである主制御側タイマ割り込み処理が開始されるときに、各レジスタをスタックに退避する処理は必要ないようになっている。
ステップS100に続いて、主制御MPU1310aは、タイマ減算処理を行う(ステップS102)。このタイマ減算処理では、例えば、後述する特別図柄及び特別電動役物制御処理で決定される変動表示パターンに従って機能表示ユニット1400の第一特別図柄表示器及び第二特別図柄表示器が点灯する時間、後述する普通図柄及び普通電動役物制御処理で決定される普通図柄変動表示パターンに従って機能表示ユニット1400の普通図柄表示器が点灯する時間のほかに、主制御基板1310(主制御MPU1310a)が送信した各種コマンドを払出制御基板633が正常に受信した旨を伝える払主ACK信号が入力されているか否かを判定する際にその判定条件として設定されているACK信号入力判定時間等の時間管理を行う。具体的には、変動表示パターン又は普通図柄変動表示パターンの変動時間が5秒間であるときには、タイマ割り込み周期が4msに設定されているので、このタイマ減算処理を行うごとに変動時間を4msずつ減算し、その減算結果が値0になることで変動表示パターン又は普通図柄変動表示パターンの変動時間を正確に計っている。
本実施形態では、ACK信号入力判定時間が100msに設定されている。このタイマ減算処理を行うごとにACK信号入力判定時間が4msずつ減算し、その減算結果が値0になることでACK信号入力判定時間を正確に計っている。なお、これらの各種時間及びACK信号入力判定時間は、時間管理情報として主制御内蔵RAMの時間管理情報記憶領域に記憶される。
ステップS102に続いて、主制御MPU1310aは、スイッチ入力処理を行う(ステップS104)。このスイッチ入力処理では、主制御MPU1310aの各種入力ポートの入力端子に入力されている各種信号を読み取り、入力情報として主制御内蔵RAMの入力情報記憶領域に記憶する。具体的には、主制御MPU1310aは、例えば、普通入賞口センサ2401からの検出信号、一般入賞口センサ3001からの検出信号、第一始動口センサ3002からの検出信号、第二始動口センサ2402からの検出信号、大入賞口センサ2403からの検出信号、役物入賞口センサ2513からの検出信号、第一V入賞口センサ2514からの検出信号、第一ハズレ口センサ2516からの検出信号、第二V入賞口センサ2515からの検出信号、第三ハズレ口センサ2518からの検出信号、アウトセンサ664(又はアウト口左センサ3032及びアウト口右センサ3033)からの検出信号、磁気センサ2010からの検出信号、RAMクリアスイッチからの操作信号(RAMクリア信号)、扉枠開放スイッチからの検出信号、本体枠開放スイッチからの検出信号、設定キースイッチ1311aからの信号、設定切替ボタン1311bからの信号、アウトセンサ664からの検出信号、後述する賞球制御処理で送信した賞球コマンドを払出制御基板633が正常に受信した旨を伝える払出制御基板633からの払主ACK信号、をそれぞれ読み取り、入力情報として主制御内蔵RAMの入力情報記憶領域に記憶する。また、第一始動口センサ3002からの検出信号、第二始動口センサ2402からの検出信号をそれぞれ読み取ると、これと対応するその他に区分される始動口入賞コマンドを送信情報として主制御内蔵RAMの送信情報記憶領域に記憶する。つまり、第一始動口センサ3002からの検出信号があると、これと対応する始動口入賞コマンドが送信情報として主制御内蔵RAMの送信情報記憶領域に記憶されるし、第二始動口センサ2402からの検出信号があると、これと対応する始動口入賞コマンドが送信情報として主制御内蔵RAMの送信情報記憶領域に記憶されるようになっている。
なお、本実施形態では、主制御MPU1310aの各種入力ポートのすべての入力端子に入力されている状態(空き端子処理が施されているものも含める。)は、このスイッチ入力処理が開始されると、まず1回目としてそれぞれ読み取られ、所定時間(例えば、10μs)経過した後、2回目としてそれぞれ再び読み取られる。そして、この2回目に読み取られた結果と、1回目に読み取られた結果と、を比較する。この比較結果のうち、同結果となっているものがあるか否かを判定する。同結果でないものについては、さらに、3回目として再び読み取られ、この3回目に読み取られた結果と、2回目に読み取られた結果と、を比較する。この比較結果のうち、同結果となっているものがあるか否かを再び判定する。同結果でないものについては、さらに、4回目として再び読み取られ、この4回目に読み取られた結果と、3回目に読み取られた結果と、を比較する。この比較結果のうち、同結果となっているものがあるか否かを再び判定する。同結果とならいものについては、遊技球Bの入球がないものとして、又は入力を無視するものとして扱う。
このように、スイッチ入力処理では、主制御MPU1310aの各種入力ポートのすべての入力端子に入力されている状態(空き端子処理が施されているものも含める。)を、1回目〜3回目に亘って比較する2度読み取りと、2回目〜4回目に亘って比較する2度読み込みと、による計2回の2度読み取りを行うことによって、チャタリングやノイズ等の影響による誤検出を回避することができるようになっているため、普通入賞口センサ2401からの検出信号、一般入賞口センサ3001からの検出信号、第一始動口センサ3002からの検出信号、第二始動口センサ2402からの検出信号、大入賞口センサ2403からの検出信号、役物入賞口センサ2513からの検出信号、第一V入賞口センサ2514からの検出信号、第一ハズレ口センサ2516からの検出信号、第二V入賞口センサ2515からの検出信号、第三ハズレ口センサ2518からの検出信号、アウトセンサ664からの検出信号、磁気センサ2010からの検出信号、RAMクリアスイッチからの操作信号(RAMクリア信号)、扉枠開放スイッチからの検出信号、本体枠開放スイッチからの検出信号、設定キースイッチ1311aからの信号、設定切替ボタン1311bからの信号、アウトセンサ664からの検出信号、後述する賞球制御処理で送信した賞球コマンドを払出制御基板633が正常に受信した旨を伝える払出制御基板633からの払主ACK信号の信頼性を高めることができる。
ステップS104に続いて、主制御MPU1310aは、入力端子不具合監視処理を行う(ステップS105)。この入力端子不具合監視処理では、主制御MPU1310aの各種入力ポートの入力端子のうち、空き端子処理が施されているものの状態を、ステップS104のスイッチ入力処理において取得した情報に基づいて行う。具体的には、例えば、主制御MPU1310aの入力ポートPAの入力端子PA7は、空き端子処理としてグランド(GND)に接地されているため、常に論理状態がLOWとなっている。そこで、入力端子不具合監視処理では、各種入力ポートの入力端子のうち、空き端子処理が施されている入力端子の論理状態がLOWとなっているか否かをステップS104のスイッチ入力処理において取得した情報に基づいて行う。主制御MPU1310aは、空き端子処理が施されている入力端子の論理状態がLOWとなっていないと判定したときには、主制御MPU1310aの周辺回路に不具合が発生している旨を伝える報知表示に区分される不具合コマンドを送信情報として主制御内蔵RAMの送信情報記憶領域に記憶する。
ステップS105に続いて、主制御MPU1310aは、当落乱数更新処理を行う(ステップS106)。この当落乱数更新処理では、上述した、図柄乱数を更新する。またこれらの乱数に加えて、図176に示した主制御側電源投入時処理(主制御側メイン処理)におけるステップS56の非当落乱数更新処理で更新される、大当り図柄用初期値決定用乱数、及び小当り図柄用初期値決定用乱数も更新する。これらの大当り図柄用初期値決定用乱数、及び小当り図柄用初期値決定用乱数は、主制御側メイン処理及びこの主制御側タイマ割り込み処理においてそれぞれ更新されることでランダム性をより高めている。これに対して、図柄乱数は、当落判定(当り判定)にかかわる乱数であるためこの当落乱数更新処理が行われるごとにのみ、それぞれのカウンタがカウントアップする。なお、上述した、普通図柄当り判定用乱数、普通図柄当り判定用初期値決定乱数もこの当落乱数更新処理により更新される。
例えば、普通図柄当り判定用乱数を更新するカウンタは、上述したように、初期値更新型のカウンタであり、最小値から最大値までに亘る予め定めた固定数値範囲内において更新され、この最小値から最大値までに亘る範囲を、この主制御側タイマ割り込み処理が行われるごとに値1ずつ加算されることでカウントアップする。普通図柄当り判定用初期値決定乱数から最大値に向かってカウントアップし、続いて最小値から普通図柄当り判定用初期値決定乱数に向かってカウントアップする。普通図柄当り判定用乱数の最小値から最大値までに亘る範囲をカウンタがカウントアップし終えると、この当落乱数更新処理により当り判定用初期値決定乱数は更新される。普通図柄当り判定用初期値決定乱数は、普通図柄当り判定用乱数を更新するカウンタの固定数値範囲から一の値を抽選する初期値抽選処理を実行して得ることができるようになっている。
本実施形態では、大当り図柄用初期値決定用乱数、及び小当り図柄用初期値決定用乱数を、図176に示した主制御側電源投入時処理(主制御側メイン処理)におけるステップS56の非当落乱数更新処理、及び本ルーチンである主制御側タイマ割り込み処理におけるステップS106の当落乱数更新処理でそれぞれ更新しているが、割り込みタイマが発生するごとに本ルーチンの処理時間にムラが生じて次の割り込みタイマが発生するまでの残り時間内において主制御側メイン処理を繰返し実行することによりステップS56の非当落乱数更新処理の実行回数がランダムとなる場合には、大当り図柄用初期値決定用乱数、及び小当り図柄用初期値決定用乱数をステップS56の非当落乱数更新処理においてのみ更新する仕組みとしてもよい。
ステップS106に続いて、主制御MPU1310aは、球数計数処理を行う(ステップS107)。この球数計数処理では、上述した入力情報記憶領域から入力情報を読み出してこの入力情報に基づいて、アウト口左センサ3032からの検出信号が入力されて遊技盤5に区画形成される遊技領域5aに設けられるアウト口1008により回収された遊技球Bをアウト口左センサ3032が検出した場合にはアウト口1008により回収された遊技球Bの球数の計数をカウントする回収球カウンタの値に値1を加算する(インクリメントする)演算を行うとともに、アウト口右センサ3033からの検出信号が入力されて遊技盤5に区画形成される遊技領域5aに設けられるアウト口1008により回収された遊技球Bをアウト口右センサ3033が検出した場合には、アウト口1008により回収された遊技球Bの球数の計数をカウントする回収球カウンタの値に値1を加算する(インクリメントする)演算を行う。つまり、球数計数処理では、アウト口左センサ3032がアウト口1008により回収された遊技球Bを検出し、かつ、アウト口右センサ3033がアウト口1008により回収された遊技球Bを検出した場合には、回収球カウンタの値に値2を加算する演算を行う。主制御MPU1310aは、演算結果である回収球カウンタの値を、アウト口1008により回収された遊技球Bの球数の計数結果(総数)として、主制御内蔵RAMの特定領域におけるアウト球計数専用領域に格納するとともに、ベースモニタ1310hに表示する点灯信号の出力を設定し、出力情報として出力情報記憶領域に記憶する。また、主制御MPU1310aは、回収球カウンタの値が値10で割り切れる場合、つまり、アウト口1008で回収される遊技球Bの球数が10球に達するごとに、その旨を伝える球回収コマンドを作成し、送信情報として出力情報記憶領域に記憶する。なお、主制御MPU1310aは、演算結果である回収球カウンタの値が最大値(本実施形態では、値65535)に達して、さらに回収球カウンタの値に値1だけ加算(インクリメント)すると、回収球カウンタの値がオーバーフローして値0となり、この値0から加算する演算を行う。
ステップS107に続いて、主制御MPU1310aは、賞球制御処理を行う(ステップS108)。この賞球制御処理では、上述した入力情報記憶領域から入力情報を読み出してこの入力情報に基づいて遊技球Bを払い出すための賞球コマンドを作成したり、主制御基板1310と払出制御基板633との基板間の接続状態を確認するためのセルフチェックコマンドを作成したりする。そして作成した賞球コマンドやセルフチェックコマンドを主払シリアルデータとして払出制御基板633に送信する。例えば、大入賞口2005に遊技球Bが1球、入球すると、賞球として15球を払い出す賞球コマンドを作成するとともに、賞球として払い出す予定の遊技球Bの球数が10球に達しているため、その旨を伝えるためにメイン賞球数情報出力信号の出力を設定し、出力情報として出力情報記憶領域に記憶し、賞球コマンドを払出制御基板633に送信したり、この賞球コマンドを払出制御基板633が正常に受信完了した旨を伝える払主ACK信号が所定時間内に入力されないときには主制御基板1310と払出制御基板633との基板間の接続状態を確認するセルフチェックコマンドを作成して払出制御基板633に送信したりする。
また、ステップS108の賞球制御処理では、上述した入力情報記憶領域から入力情報を読み出してこの入力情報に基づいて、賞球として払い出す予定の遊技球Bの球数が10球に達している場合には、その旨を伝えるためにその他に区分されるメイン賞球数情報出力コマンドを作成し、送信情報として送信情報記憶領域に記憶する。メイン賞球数情報出力コマンドは、メイン賞球数情報出力判定用カウンタの値に基づいて作成されるようになっている。このメイン賞球数情報出力判定用カウンタの値は、上述した入力情報記憶領域から入力情報を読み出してこの入力情報に基づいて、つまり遊技盤5に設けられる一般入賞口2001、普通入賞口2003、第一始動口2002、第二始動口2004、及び大入賞口2005等の各種入賞口(以下、「遊技盤5に設けられる各種入賞口」と記載する。)に入球した遊技球Bに基づいて、賞球として払い出す予定の遊技球Bの球数をカウントするものであり、ステップS108の賞球制御処理において、主制御内蔵RAMの賞球予定情報記憶領域に記憶更新されるようになっている。ステップS108の賞球制御処理では、主制御内蔵RAMの賞球予定情報記憶領域に記憶されるメイン賞球数情報出力判定用カウンタの値を読み出し、この読み出したメイン賞球数情報出力判定用カウンタの値に、上述した入力情報記憶領域から入力情報を読み出してこの入力情報に基づいて、賞球として払い出す予定の遊技球Bの球数を加算し、この加算した球数を示す値が値10を超えているときには(つまり、賞球として払い出す予定の遊技球Bの球数が10球に達しているときには)、その旨を伝えるためにメイン賞球数情報出力コマンドを作成し、送信情報として出力情報記憶領域に記憶するとともに、その超えた球数を示す値を、メイン賞球数情報出力判定用カウンタの値として、上述した主制御内蔵RAMの賞球予定情報記憶領域に記憶更新するようになっている。
ステップS108に続いて、主制御MPU1310aは、枠コマンド受信処理を行う(ステップS110)。払出制御基板633は、状態表示に区分される1バイト(8ビット)の各種コマンド(例えば、枠状態1コマンド、エラー解除ナビコマンド、及び枠状態2コマンド)を送信する。枠コマンド受信処理では、各種コマンドを払主シリアルデータとして正常に受信すると、その旨を払出制御基板633に伝える情報を、出力情報として主制御内蔵RAMの出力情報記憶領域に記憶する。また、主制御MPU1310aは、その正常に払主シリアルデータとして受信したコマンドを2バイト(16ビット)のコマンドに整形し(状態表示に区分される各種コマンド(枠状態1コマンド、エラー解除ナビコマンド、及び枠状態2コマンド))、送信情報として上述した送信情報記憶領域に記憶する。
ステップS110に続いて、主制御MPU1310aは、不正行為検出処理を行う(ステップS112)。この不正行為検出処理では、賞球に関する異常状態を確認する。電波照射による不正行為(以下、「電波照射ゴト」と記載する。)が行われていると判断すると、電波照射ゴトカウンタの値を値1だけ加算(インクリメント)する。この電波ゴトカウンタの値は、不正行為検出処理において電波照射ゴトが行われると判断されるごとに、インクリメントされるものであり、RAMクリアされると、初期値として値0(ゼロ)がセットされるようになっている。電波照射ゴトカウンタの値が上限値に達すると(本実施形態では、不正行為検出処理が主制御側タイマ割り込み処理が行われる割り込み周期である4msに基づいて、上限値として値250が設定されている。)、電波照射ゴトが行われている旨を伝える報知表示に区分される電波照射ゴト報知コマンドを作成し、送信情報として上述した送信情報記憶領域に記憶する。
また、ステップS112の不正行為検出処理では、上述した入力情報記憶領域から入力情報を読み出し、磁気センサ2010からの検出信号が入力されているときには、磁石を用いた不正行為(以下、「磁石ゴト」と記載する。)が行われていると判断し、磁石ゴトカウンタの値を値1だけ加算(インクリメント)する。この磁石ゴトカウンタの値は、不正行為検出処理において電波照射ゴトが行われると判断されるごとに、インクリメントされるものであり、遊技バックアップ情報に含まれるものであり、RAMクリアされると、初期値として値0(ゼロ)がセットされるようになっている。磁石ゴトカウンタの値が上限値に達すると(本実施形態では、不正行為検出処理が主制御側タイマ割り込み処理が行われる割り込み周期である4msに基づいて、上限値として値250が設定されている。)、電波照射ゴトが行われている旨を伝える報知表示に区分される磁石ゴト報知コマンドを作成し、送信情報として上述した送信情報記憶領域に記憶する。本実施形態では、このような仕組みによって磁石ゴトを確実に検出して報知することにより、遊技ホールの店員等の係員が磁石ゴトを早い段階で発見することができることに寄与することができるようになっている。
また、ステップS112の不正行為検出処理では、例えば、上述した入力情報記憶領域から入力情報を読み出し、大当り遊技状態でない場合に大入賞口センサ2403からの検出信号が入力されているとき(大入賞口2005に遊技球Bが入球するとき)等の大入賞口異常入賞発生には、異常状態として報知表示に区分される入賞異常表示コマンドを作成し、送信情報として上述した送信情報記憶領域に記憶する。
なお、ステップS112の不正行為検出処理では、電波照射ゴト及び/又は、磁石ゴトを検出したときには、不正行為の検出として不正行為検出フラグFD−FLGに値1をセットする一方、電波照射ゴト及び磁石ゴトを検出していないときには、不正行為の未検出として不正行為検出フラグFD−FLGに値0をセットする。この不正行為検出フラグFD−FLGは、遊技バックアップ情報に含まれるものであり、RAMクリアされると、初期値として値0(ゼロ)がセットされるようになっている。また、大入賞口異常入賞発生を検出したときにも、不正行為の検出として、不正行為検出フラグFD−FLGに値1をセットするようにしてもよい。
ステップS112に続いて、主制御MPU1310aは、発射許可信号設定処理を行う(ステップS113)。この発射許可信号設定処理では、遊技球Bの発射を払出制御基板633の発射制御部633bに対して許可する旨を伝える発射許可信号の論理を設定する。具体的には、主制御MPU1310aは、上述した不正行為検出フラグFD−FLGの値に基づいて、不正行為検出フラグFD−FLGが値0であるとき、つまり不正行為の未検出であると判定したときには発射許可信号の論理として発射許可論理に設定し、出力情報として上述した出力情報記憶領域に記憶する一方、不正行為検出フラグFD−FLGが値0でない(値1である)とき、つまり不正行為の検出であると判定したときには発射許可信号の論理として発射許可論理を反転させた発射停止論理(発射非許可論理)に設定し、出力情報として上述した出力情報記憶領域に記憶する。なお、主制御MPU1310aは、上述した入力情報記憶領域から入力情報を読み出してこの入力情報に基づいて、扉枠開放スイッチからの検出信号が入力されて本体枠4に対して扉枠3が開放されていると扉枠開放スイッチが検出した場合、本体枠開放スイッチからの検出信号が入力されて外枠2に対して本体枠4が開放されていると本体枠開放スイッチが検出した場合には、発射許可信号の論理として発射許可論理を反転させた発射停止論理(発射非許可論理)に設定し、出力情報として上述した出力情報記憶領域に記憶する。発射許可信号の論理は、初期値(デフォルト)として、パチンコ機1が電源投入されてから(復電してから)本ルーチンである主制御側タイマ割り込み処理におけるステップS113の発射許可信号設定処理が開始されるまでに亘って、発射許可論理を反転させた発射停止論理(発射非許可論理)に設定されるようにリセット機能付き主制御出力回路を含むハードウェアにより構成されている。
ステップS113に続いて、主制御MPU1310aは、特別図柄及び特別電動役物制御処理を行う(ステップS114)。この特別図柄及び特別電動役物制御処理では、主制御内蔵ハード乱数回路にラッチ信号を出力し、ラッチ信号が入力された際における主制御内蔵ハード乱数回路が抽出した乱数(乱数値)を、主制御MPU1310aに内蔵されるハード乱数ラッチレジスタから取得し、この取得した乱数値を特別乱数としてセットする。そして特別乱数(つまり、主制御MPU1310aに内蔵されるハード乱数ラッチレジスタから取得した乱数値)と、主制御内蔵ROMに予め記憶されている大当り判定値と、が一致するか否かを判定(大当り遊技状態を発生させるか否かを判定(「特別抽選」という。))したり、図柄乱数を更新するカウンタの値を取り出して主制御内蔵ROMに大当り種別や小当り種別に応じて予め記憶されている当り種別判定値のいずれと一致するか否かを判定(当り種別を決定)したりする。
これらの判定結果(抽選結果)が第一始動口センサ3002によるものである場合には特図1同調演出関連の各種コマンドを作成する一方、その判定結果(抽選結果)が第二始動口センサ2402によるものである場合には特図2同調演出関連の各種コマンドを作成し、送信情報として送信情報記憶領域に記憶するとともに、特別図柄の変動表示パターンを上述した変動表示パターン用乱数に基づいて決定し、その決定した特別図柄の変動表示パターンに従って機能表示ユニット1400の第一特別図柄表示器又は第二特別図柄表示器を点灯させるよう機能表示ユニット1400の第一特別図柄表示器又は第二特別図柄表示器への点灯信号の出力を設定し、出力情報として上述した出力情報記憶領域に記憶する。また、発生させる遊技状態に応じて、例えば大当り遊技状態となるときには、大当り関連に区分される各種コマンド(大当りオープニングコマンド、大入賞口1開放N回目表示コマンド、大入賞口1閉鎖表示コマンド、大入賞口1カウント表示コマンド、大当りエンディングコマンド、及び大当り図柄表示コマンド)を作成し、送信情報として送信情報記憶領域に記憶したり、例えば、開閉部材を開閉動作させるようアタッカソレノイド2414への駆動信号の出力を設定し、出力情報として出力情報記憶領域に記憶したり、大入賞口2005が閉鎖状態から開放状態となる回数(ラウンド)が2回であるときには、機能表示ユニット1400のラウンド表示器の2ラウンド表示ランプを点灯させるよう2ラウンド表示ランプへの点灯信号の出力を設定し、出力情報として出力情報記憶領域に記憶したり、ラウンドが15回であるときには、機能表示ユニット1400のラウンド表示器の15ラウンド表示ランプを点灯させるよう15ラウンド表示ランプへの点灯信号の出力を設定し、出力情報として出力情報記憶領域に記憶したり、時短発生の有無を所定の色で点灯させるよう機能表示ユニット1400の状態表示器への点灯信号の出力を設定し、出力情報として出力情報記憶領域に記憶したりする。
ステップS114に続いて、主制御MPU1310aは、普通図柄及び普通電動役物制御処理を行う(ステップS116)。この普通図柄及び普通電動役物制御処理では、上述した入力情報記憶領域から入力情報を読み出してこの入力情報に基づいて普通入賞口入賞処理を行う。この普通入賞口入賞処理では、入力情報から普通入賞口センサ2401からの検出信号が入力ポートの入力端子に入力されていたか否かを判定する。この判定結果に基づいて、検出信号が入力ポートの入力端子に入力されていたときには、上述した普通図柄当り判定用乱数を更新するカウンタの値等を抽出して普通入賞口入賞情報として主制御内蔵RAMの普通入賞口入賞情報記憶領域に記憶する。
この普通入賞口入賞情報記憶領域には、第0区画〜第3区画(4つの区画)が設けられており、第0区画、第1区画、第2区画、そして第3区画の順に普通入賞口入賞情報が格納されるようになっている。例えば普通入賞口入賞情報が普通入賞口入賞情報記憶の第0区画〜第2区画に格納されている場合、普通入賞口センサ2401からの検出信号が入力ポートの入力端子に入力されていたときには普通入賞口入賞情報を普通入賞口入賞情報記憶の第3区画に格納する。
普通入賞口入賞情報は普通入賞口入賞情報記憶の第0区画に格納されているものが主制御内蔵RAMの作業領域にセットされる。この普通入賞口入賞情報がセットされると、普通入賞口入賞情報記憶の第1区画の普通入賞口入賞情報が普通入賞口入賞情報記憶の第0区画に、普通入賞口入賞情報記憶の第2区画の普通入賞口入賞情報が普通入賞口入賞情報記憶の第1区画に、普通入賞口入賞情報記憶の第3区画の普通入賞口入賞情報が普通入賞口入賞情報記憶の第2区画に、それぞれシフトされて普通入賞口入賞情報記憶の第3区画が空き領域となる。例えば、普通入賞口入賞情報記憶の第1区画〜第2区画に普通入賞口入賞情報が記憶されている場合には、普通入賞口入賞情報記憶の第1区画の普通入賞口入賞情報が普通入賞口入賞情報記憶の第0区画に、普通入賞口入賞情報記憶の第2区画の普通入賞口入賞情報が普通入賞口入賞情報記憶の第1区画にそれぞれシフトされて普通入賞口入賞情報記憶の第2区画及び普通入賞口入賞情報記憶の第3区画が空き領域となる。ここで、普通入賞口入賞情報記憶の第1区画〜第3区画に普通入賞口入賞情報が格納されていると、格納された普通入賞口入賞情報の総数を保留球として機能表示ユニット1400の普通保留表示器を点灯させるよう、上述した普通入賞口入賞情報に基づいて機能表示ユニット1400の普通保留表示器の点灯信号の出力を設定し、出力情報として上述した出力情報記憶領域に記憶する。
普通入賞口入賞処理に続いて、主制御内蔵RAMの作業領域にセットされた普通入賞口入賞情報を読み出し、この読み出した普通入賞口入賞情報から普通図柄当り判定用乱数の値を取り出して主制御内蔵ROMに予め記憶されている普通図柄当り判定値と一致するか否かを判定する(「普通抽選」という)。この判定結果(普通抽選による抽選結果)により可動片を開閉動作させるか否かが決定する。この決定で開閉動作をさせる場合には、可動片が開動作した状態となることで第二始動口2004へ遊技球Bが受入可能となる遊技状態となって遊技者に有利な遊技状態なる。この決定と対応する普通図柄の変動表示パターンを上述した普通図柄変動表示パターン用乱数に基づいて決定し、普図同調演出関連に区分される各種コマンドを作成し、送信情報として上述した送信情報記憶領域に記憶するとともに、その決定した普通図柄の変動表示パターンに従って機能表示ユニット1400の普通図柄表示器を点灯させるよう機能表示ユニット1400の普通図柄表示器への点灯信号の出力を設定し、出力情報として上述した出力情報記憶領域に記憶する。
また、例えばその取り出した普通図柄当り判定用乱数の値が主制御内蔵ROMに予め記憶されている普通図柄当り判定値と一致しているときには、普通電役演出関連の各種コマンドを作成し、送信情報として送信情報記憶領域に記憶するとともに、可動片を開閉動作させるよう始動口ソレノイド2412への駆動信号の出力を設定し、出力情報として上述した出力情報記憶領域に記憶する一方、その取り出した普通図柄当り判定用乱数の値が主制御内蔵ROMに予め記憶されている普通図柄当り判定値と一致していないときには、上述した普通図柄変動表示パターン用乱数に基づいて普通図柄変動表示パターンを決定し、普図同調演出関連に区分される各種コマンドを作成し、送信情報として上述した送信情報記憶領域に記憶するとともに、その決定した普通図柄変動表示パターンに従って機能表示ユニット1400の普通図柄表示器を点灯させるよう機能表示ユニット1400の普通図柄表示器への点灯信号の出力を設定し、出力情報として上述した出力情報記憶領域に記憶する。なお、本例では普通抽選の当選確率(普通当りとなる確率)は2分の1となっている。
ステップS116に続いて、主制御MPU1310aは、設定値確認表示処理を行う(ステップS117)。この設定値確認表示処理では、その詳細な説明を後述するが、上述した入力情報記憶領域から入力情報を読み出してこの入力情報に基づいて、外枠2に対する本体枠4の開放を検出するための本体枠開放スイッチからの検出信号と、設定キースイッチ1311aの設定キーシリンダの差し込み口に設定キーが差し込まれ、設定キーシリンダが初期位置(つまり、設定キースイッチ1311aをOFFする設定キーシリンダの回転位置)から時計方向へ向かって60度回動操作されて第1のON操作されることで設定キースイッチ1311aが設定キーONされ、設定キースイッチ1311aからの設定キーONの信号と、により、外枠2に対して本体枠4が開放されていると判定し、かつ、設定キーONの信号により設定キースイッチ1311aが設定キーONされていると判定したことによって、予め定めた設定値表示許可条件が成立していると判定する一方、本体枠開放スイッチからの検出信号により外枠2に対して本体枠4が開放されていないと判定し、及び/又は、設定キーONの信号により設定キースイッチ1311aが設定キーONされていないと判定したことによって、予め定めた設定値表示許可条件が成立していないと判定する。設定値確認表示処理では、設定値表示許可条件が成立しているときには、主制御内蔵RAMの特定領域における設定値専用領域に格納されている設定値を設定表示器1310gに表示するための点灯信号の出力を設定し、出力情報として出力情報記憶領域に記憶する一方、設定値表示許可条件が成立しているときには、そのまま終了し、本ルーチンへ戻る。
ステップS117に続いて、主制御MPU1310aは、ポート出力処理を行う(ステップS118)。このポート出力処理では、主制御MPU1310aの各種出力ポートの出力端子から、上述した出力情報記憶領域から出力情報を読み出してこの出力情報に基づいて各種信号を出力する。この主制御MPU1310aは、例えば、出力情報に基づいて主制御MPU1310aの所定の出力ポートの出力端子から、払出制御基板633からの各種コマンドを正常に受信完了したときには主払ACK信号を払出制御基板633に出力したり、大当り遊技状態であるときには大入賞口2005の開閉部材の開閉動作を行うアタッカソレノイド2414に駆動信号を出力したり、可動片の開閉動作を行う始動口ソレノイド2412に駆動信号を出力したりするほかに、15ラウンド大当り情報出力信号、2ラウンド大当り情報出力信号、小当り情報出力信号、特別図柄表示情報出力信号、普通図柄表示情報出力信号、時短中情報出力信号、始動口入賞情報出力信号等の遊技に関する各種情報(遊技情報)信号を払出制御基板633に出力したり、発射許可論理又は発射停止論理(発射非許可論理)に設定された発射許可信号を払出制御基板633に出力したり、アウト口1008により回収された遊技球Bの球数の計数結果(総数)を表示するベースモニタ1310hに表示信号を出力したり、主制御内蔵RAMの特定領域における設定値専用領域に格納されている設定値を設定表示器1310gに表示するための点灯信号を出力したりする。
ステップS118に続いて、主制御MPU1310aは、周辺制御基板コマンド送信処理を行う(ステップS120)。この周辺制御基板コマンド送信処理では、上述した送信情報記憶領域から送信情報を読み出してこの送信情報を主周シリアルデータとして周辺制御基板1510に送信する。この送信情報には、本ルーチンである主制御側タイマ割り込み処理で作成した、特図1同調演出関連に区分される各種コマンド、特図2同調演出関連に区分される各種コマンド、大当り関連に区分される各種コマンド(例えば、大入賞口2005に入球した遊技球Bを検出した際に大入賞口センサ2403からの検出信号に基づいて大入賞口カウントコマンドに相当する大入賞口1カウント表示コマンド)、電源投入に区分される各種コマンド、普図同調演出関連に区分される各種コマンド、普通電役演出関連に区分される各種コマンド、報知表示に区分される各種コマンド、状態表示に区分される各種コマンド、テスト関連に区分される各種コマンド及びその他に区分される各種コマンド(例えば、主制御基板1310が遊技盤5に設けられる各種入賞口に入球した遊技球Bに基づいて賞球として払い出す予定の遊技球Bの球数が10球に達するごとにその旨をメイン賞球数情報としてメイン賞球数情報出力信号を、外部端子板558を介して、ホールコンピュータへ伝えることを指示するメイン賞球数情報出力コマンドなど)、及び特定履歴に区分される各種コマンド(例えば、アウト口1008で回収される遊技球Bの球数が10球に達するごとにその旨を伝える球回収コマンド、設定値が設定変更された旨を伝える設定変更コマンド、主制御内蔵RAMに格納されている内容に異常がある(又は信用することができないものである)旨を伝えるエラー表示コマンド、主制御内蔵RAMの特定領域における後述する設定値専用領域に格納されている設定値を確認する旨を伝える設定キーのON操作コマンド等)が記憶されている。主周シリアルデータは、1パケットが3バイトに構成されている。具体的には、主周シリアルデータは、1バイト(8ビット)の記憶容量を有するコマンドの種類を示すステータスと、1バイト(8ビット)の記憶容量を有する演出のバリエーションを示すモードと、ステータス及びモードを数値とみなしてその合計を算出したサム値と、から構成されており、このサム値は、送信時に作成されている。
この周辺制御基板コマンド送信処理では、主周シリアルデータとして各種コマンドを構成する、ステータス、モード、そしてサム値という順番で周辺制御基板1510に送信する。主制御MPU1310aの電源端子であるVDD端子には、上述したように、停電又は瞬停が発生した場合に、電解コンデンサMC2に充電された電荷が直流+5Vとして印加されるようになっているため、主制御MPU1310aに内蔵される主周シリアル送信ポートは、少なくとも、その送信バッファレジスタにセットされたコマンドをシリアル管理部により送信シフトレジスタに転送して送信シフトレジスタから主周シリアルデータとして送信完了することができるようになっている。パチンコ機1への電源投入するときや、電源投入後に停電又は瞬停が発生して電力が回復する復電時には、図176に示した主制御側電源投入時処理におけるステップS50の電源投入時に送信するコマンドの予約設定において、復電した旨を伝えるために、電源投入に区分される電源投入時状態コマンド、電源投入時主制御復帰先コマンド、そして電源投入時メイン賞球数情報出力判定用カウンタ通知コマンドを作成して送信情報として主制御内蔵RAMの送信情報記憶領域に記憶しているため、主周シリアルデータとして、電源投入時状態コマンドを構成する、ステータス、モード、そしてサム値という順番で周辺制御基板1510に送信し、続いて電源投入時主制御復帰先コマンドを構成する、ステータス、モード、そしてサム値という順番で周辺制御基板1510に送信し、続いて電源投入時メイン賞球数情報出力判定用カウンタ通知コマンドを構成する、ステータス、モード、そしてサム値という順番で周辺制御基板1510に送信する。なお、主制御内蔵RAMの送信情報記憶領域には、主制御側電源投入時処理におけるステップS34の主制御内蔵RAMの作業領域の設定において、遊技バックアップ情報から各種情報を読み出してこの各種情報に応じた各種コマンドが記憶されている場合もある。このような場合には、まず各種情報のうち遊技情報に応じた各種コマンドの送信完了後に、続いて電源投入時状態コマンド、電源投入時主制御復帰先コマンド、そして電源投入時メイン賞球数情報出力判定用カウンタ通知コマンドが送信されることとなる。
なお、アウト口1008で回収される遊技球Bの球数が10球に達するごとにその旨を伝える球回収コマンドを周辺制御基板1510へ送信すると、周辺制御基板1510における周辺制御ICのCPUは、受信した球回収コマンドごとに、アウト口1008で回収される遊技球Bの球数を計数して、図示しないリアルタイムクロックICの内蔵RAMに記憶保持される球回収情報(計数した値(つまりアウト口1008で回収される遊技球Bの球数の総数)と更新した日時とを対応付けた情報)を更新する。なお、球回収コマンドを受信できずに、遊技ホールの営業時間が終了してパチンコ機1が電源遮断されると、結果的に、最後に計数した値(つまりアウト口1008で回収される遊技球Bの球数の総数)と更新した日時とを対応付けた球回収情報が図示しないリアルタイムクロックICの内蔵RAMに記憶保持される。遊技ホールの営業を開始するときにパチンコ機1が電源投入されると、周辺制御基板1510における周辺制御ICのCPUは、図示しないリアルタイムクロックICの内蔵RAMに記憶保持される球回収情報を、営業開始した日から再び球回収情報を作成するようになっており、図示しないリアルタイムクロックICの内蔵RAMに球回収情報が球回収履歴情報として記憶保持されるようになっている。なお、図示しないリアルタイムクロックICの内蔵RAMに球回収情報として記憶保持される計数した値は、その日に値0(ゼロ)から計数した値を用いてもよいし、その日に値0(ゼロ)から計数した値とこれまでの計数した値の総和との両方を用いてもよい。
ステップS120に続いて、主制御MPU1310aは、主制御内蔵WDTのクリアを行い(ステップS122)、このルーチンを終了する。ステップS122の主制御内蔵WDTのクリアは、主制御MPU1310aに内蔵されるWDTクリアレジスタにタイマクリア設定値をセットすることにより行う。これにより、主制御内蔵WDTによる計時がクリアされる。そして、主制御内蔵WDTによる計時が再び開始されることによって、主制御内蔵WDTにより主制御MPU1310aが強制的にリセットされずに済む。
なお、主制御基板1310は、上述したように、遊技の進行を行っている際に、パチンコ機1への電源が遮断される前に、遊技の進行による遊技情報を記憶するための上述したバックアップ処理を実行して完了することができるとともに、復電時において、主制御基板1310による遊技の進行の復帰先として、バックアップ処理を実行した遊技情報に基づいて、パチンコ機1への電源が遮断される際における、本ルーチンにおけるステップS118のポート出力処理による電気的駆動源である始動口ソレノイド2412やアタッカソレノイド2414の駆動状態を指示する電源投入時主制御復帰先コマンドを周辺制御基板1510へ出力することができるようになっている。つまり、主制御基板1310は、図176に示した主制御側電源投入時処理におけるステップS50の電源投入時に送信するコマンドの予約設定において、図175に示した同処理におけるステップS34の主制御内蔵RAMの作業領域の設定において主制御内蔵RAMの作業領域にセットされた復電時情報に基づいて、電源投入(復電)した旨を伝えるために、電源投入に区分される電源投入時状態コマンド、電源投入時主制御復帰先コマンド、そして電源投入時メイン賞球数情報出力判定用カウンタ通知コマンドを作成して送信情報として主制御内蔵RAMの送信情報記憶領域に記憶し、本ルーチンにおけるステップS120の周辺制御基板コマンド送信処理において、主周シリアルデータとして、電源投入時状態コマンドを構成する、ステータス、モード、そしてサム値という順番で周辺制御基板1510に送信し、続いて電源投入時主制御復帰先コマンドを構成する、ステータス、モード、そしてサム値という順番で周辺制御基板1510に送信し、続いて電源投入時メイン賞球数情報出力判定用カウンタ通知コマンドを構成する、ステータス、モード、そしてサム値という順番で周辺制御基板1510に送信する。
このため、周辺制御基板1510は、主制御基板1310からの電源投入時主制御復帰先コマンドに基づいて、復電時における主制御基板1310による遊技の進行の復帰先を演出表示装置1600の表示領域において演出表示することができる。これにより、遊技者が遊技を行っている際に、瞬停や停電が発生して、その後に復電するときに、瞬停又は停電直前における遊技状態に、復電後、速やかに復帰することができるとともに、主制御基板1310による遊技の進行の復帰先を演出表示装置1600の表示領域において演出表示して報知することができるため、パチンコ機1のシステムがかたまった状態、いわゆるフリーズした状態に遊技者に見えて故障したと勘違いされることを防止することができる。したがって、瞬停又は停電直前における遊技状態に、復電後、速やかに復帰することにより、遊技者に故障したと勘違いされることを防止することができる。
また、主制御基板1310の製造ラインの検査工程である主制御基板検査工程において、検査のために製造してから最初に主制御基板1310が電源投入されると、上述したように、図175に示した主制御側電源投入時処理におけるステップS38で主制御内蔵RAMの全領域のうち特定領域を除いて必ずクリアすることなる。これにより、図176に示した同処理におけるステップS50の電源投入時に送信するコマンドの予約設定において、電源投入時に送信するコマンドの予約設定が行われると、電源投入に区分される電源投入時状態コマンド、電源投入時主制御復帰先コマンド、そして電源投入時メイン賞球数情報出力判定用カウンタ通知コマンドを作成して送信情報として主制御内蔵RAMの送信情報記憶領域に記憶することにより、電源投入時状態コマンド、電源投入時主制御復帰先コマンド、そして電源投入時メイン賞球数情報出力判定用カウンタ通知コマンドという3つのコマンドのみが送信情報として主制御内蔵RAMの送信情報記憶領域に記憶される状態となり、本ルーチンにおけるステップS120の周辺制御基板コマンド送信処理において、主周シリアルデータとして、電源投入時状態コマンドを構成する、ステータス、モード、そしてサム値という順番で主制御基板検査工程の検査装置に送信し、続いて電源投入時主制御復帰先コマンドを構成する、ステータス、モード、そしてサム値という順番で主制御基板検査工程の検査装置に送信し、続いて電源投入時メイン賞球数情報出力判定用カウンタ通知コマンドを構成する、ステータス、モード、そしてサム値という順番で主制御基板検査工程の検査装置に送信する。主制御基板検査工程の検査装置は、主制御基板1310から受信した電源投入時状態コマンドに含まれるパチンコ機の機種コードを示す情報に基づいて、つまり、パチンコ機の機種コードを示す情報を構成する、上述した、機種タイプを示すマックスタイプ、ミドルタイプ、及び甘デジタイプのうち、いずれのタイプであるかを特定するためのシリーズコードと、作品の版権を特定するための版権コードと、遊技仕様(例えば、確率変動が生ずると、次回大当り遊技状態が発生するまでその状態が継続されるという遊技仕様のほかに、特別図柄の変動回数が限定された状態で確率変動が生ずるという遊技仕様(ST機)など)を特定するための遊技仕様コードと、に基づいて、主制御基板検査工程の検査モニタに詳細な機種情報を表示するようになっている。
[7−4.設定変更処理]
次に、設定変更処理について説明する。この設定変更処理は、図175に示した主制御側電源投入時処理におけるステップS37において行われる処理である。
設定変更処理が開始されると、主制御MPU1310aは、図178に示すように、現状の設置値を取得する(ステップS200)。ここでは、主制御MPU1310aは、主制御内蔵RAMの特定領域における設定値専用領域に格納されている設定値を取得する。この設定値を取得するときには、読み出してもよいし、取り出してもよいが、設定値を取り出す場合には、取り出した設定値を所定領域にセットする。
ステップS200に続いて、主制御MPU1310aは、チェックサムの算出を行う(ステップS202)。このチェックサムは、主制御内蔵RAMに記憶されている各種情報を数値とみなしてその合計を算出するものであり、図175に示した主制御側電源投入時処理におけるステップS28において行われるチェックサムの算出と同一の処理である。
ステップS202に続いて、主制御MPU1310aは、算出したチェックサムの値(サム値)が図176に示した主制御側電源投入時処理における主制御側電源断時処理(電源断時)において記憶されているチェックサムの値(サム値)と一致しているか否かを判定する(ステップS204)。ステップS204において、主制御MPU1310aは、一致していると判定したときには、バックアップフラグBK−FLGが値1であるか否かを判定する(ステップS206)。ステップS204の判定、及びステップS206の判定は、図175に示した主制御側電源投入時処理におけるステップS30の判定、及びステップS32の判定とそれぞれ同一の判定である。バックアップフラグBK−FLGは、上述したように、各種情報、チェックサムの値(サム値)及びバックアップフラグBK−FLGの値等の遊技バックアップ情報を後述する主制御側電源断時処理において主制御内蔵RAMに記憶保持したか否かを示すフラグであり、主制御側電源断時処理を正常に終了したとき値1、主制御側電源断時処理を正常に終了していないとき値0にそれぞれ設定される。
ステップS204の判定において、主制御MPU1310aは、チェックサムの値(サム値)が一致していないと判定したときには、又はステップS206の判定において、主制御MPU1310aは、バックアップフラグBK−FLGが値1でない(値0である)とき、つまり主制御側電源断時処理を正常に終了していないと判定したときには、ステップS200で取得した設定値が正常範囲であるか否かを判定する(ステップS208)。ここで、「正常範囲」とは、設定値が設定変更することができる値であり、本実施形態では、設定値1、設定値2、設定値3、設定値4、設定値5、及び設定値6までの値に予め設定されている。ステップS208の判定へフローチャートがすすむことにより、主制御内蔵RAMの内容に異常があると判定した場合、又は、電源遮断時に主制御側電源断時処理が正常に終了していないと判定した場合となっているため、主制御内蔵RAMに格納されている内容に異常がある(又は信用することができないものである)。そこで、ステップS208の判定において、主制御MPU1310aは、ステップS200で取得した、主制御内蔵RAMの特定領域における設定値専用領域に格納されている設定値が正常範囲である設定値1〜設定値6のうちいずれかの値となっているか否かを判定し、正常範囲であると判定したときにはその設定値をそのまま使用する。
一方、ステップS208の判定において、主制御MPU1310aは、正常範囲でないと判定したときにはステップS200で取得した設定値に対して初期値である設定値1を設定する(ステップS210)。なお、ステップS208の判定では、ステップS200で取得した、主制御内蔵RAMの特定領域における設定値専用領域に格納されている設定値が正常範囲である設定値1〜設定値6のうちいずれかの値となっているか否かを判定しているが、このステップS208の判定を行わずに、ステップS204の判定において、主制御MPU1310aは、チェックサムの値(サム値)が一致していないと判定したときには、又はステップS206の判定において、主制御MPU1310aは、バックアップフラグBK−FLGが値1でない(値0である)とき、つまり主制御側電源断時処理を正常に終了していないと判定したときには、ステップS210の処理にすすみ、ステップS200で取得した設定値に対して初期値である設定値1を設定するようにしてもよい。
ステップS206の判定において、主制御MPU1310aは、バックアップフラグBK−FLGが値1であるとき、つまり主制御側電源断時処理を正常に終了したと判定したときには、又はステップS208の判定において、主制御MPU1310aは、正常範囲であると判定したときには、又はステップS210に続いて、主制御MPU1310aは、設定変更許可ランプ1311cに点灯信号を出力して設定変更許可ランプ1311cを点灯する(ステップS212)。
ステップS212に続いて、主制御MPU1310aは、設定値を設定表示器1310gに表示するための点灯信号を設定表示器1310gに出力して設定表示器1310gに対して設定値を表示する(ステップS214)。
ステップS214に続いて、主制御MPU1310aは、設定切替ボタン1311bが操作されているか否かを判定する(ステップS216)。この判定は、設定切替ボタン1311bからの検出信号を読み取り、設定切替ボタン1311bからの検出信号が入力されているか否かを判定する。主制御MPU1310aは、設定切替ボタン1311bからの検出信号が入力されているときには設定切替ボタン1311bが操作されていると判定する一方、設定切替ボタン1311bからの検出信号が入力されていないときには設定切替ボタン1311bが操作されていないと判定する。
ステップS216の判定において、主制御MPU1310aは、設定切替ボタン1311bが操作されていると判定したときには、設定値に値1を加算する(インクリメントする)演算を行って更新する(ステップS218)。このとき、ステップS200で設定値を取得するときにおいて、主制御内蔵RAMの特定領域における設定値専用領域に格納されている設定値を取り出して所定領域にセットしている場合には、この所定領域にセットした設定値に値1を加算する(インクリメントする)こととなる。
ステップS218に続いて、主制御MPU1310aは、ステップS216で更新した設定値を設定表示器1310gに表示するための点灯信号を設定表示器1310gに出力して設定表示器1310gに対して更新した設定値を表示する(ステップS220)。
ステップS220に続いて、又はステップS216の判定において、主制御MPU1310aは、設定切替ボタン1311bが操作されていないと判定したときには、主制御MPU1310aは、決定キーが操作されたか否かを判定する(ステップS222)。この判定では、主制御MPU1310aは、設定キースイッチ1311aの設定キーシリンダの差し込み口に設定キーが差し込まれ、設定キースイッチ1311aを設定キーONした設定キーシリンダの回転位置から反時計方向へ向かって設定キーシリンダが120度回動操作されて(つまり、設定キースイッチ1311aを設定キーONした設定キーシリンダの回転位置から元の位置である初期位置(つまり、設定キースイッチ1311aをOFFする設定キーシリンダの回転位置)へ戻すように反時計方向へ向かって60度回転操作されてOFF操作し、さらに反時計方向へ向かって60度回転操作されて)第2のON操作することによりことで設定キースイッチ1311aが決定キーONされ、設定キースイッチ1311aからの決定キーONの信号に基づいて行い、設定キースイッチ1311aからの決定キーONの信号が入力されているときには決定キーが操作されたと判定する一方、設定キースイッチ1311aからの決定キーONの信号が入力されていないときには決定キーが操作されていないと判定する。
ステップS222の判定において、主制御MPU1310aは、決定キーが操作されていないと判定したときには、ステップS216の判定に再び戻り、設定切替ボタン1311bが操作されているか否かを判定する。ステップS216の判定において、主制御MPU1310aは、設定切替ボタン1311bが操作されていると判定したときには、ステップS218、そしてステップS220の処理を再び行い、ステップS222の判定を行い、決定キーが操作されていないと判定したときには、ステップS216の判定に再び戻り、決定キーが操作されるまで、設定切替ボタン1311bが操作されると、操作されるごとに設定値が値1ずつ加算され更新されて設定表示器1310gに表示され、設定切替ボタン1311bが操作されないと、直前に設定切替ボタン1311bが操作され更新された設定値が設定表示器1310gに表示される。なお、ステップS222の判定で決定キーが操作されたと判定されるまでに、仮に停電や瞬停が発生して復電しても、停電や瞬停が発生する直前に更新した設定値が主制御内蔵RAMの特定領域における設定値専用領域に格納されないため、破棄され、主制御内蔵RAMの特定領域における設定値専用領域に格納される設定値が変更されない。
一方、ステップS222の判定において、主制御MPU1310aは、決定キーが操作されたと判定したときには、主制御内蔵RAMの特定領域における設定値専用領域に更新した設定値を格納する(ステップS224)。このとき、ステップS200で設定値を取得するときにおいて、主制御内蔵RAMの特定領域における設定値専用領域に格納されている設定値を取り出して所定領域にセットしている場合には、この所定領域にセットした設定値に対して更新されるため、この更新された設定値を、主制御内蔵RAMの特定領域における設定値専用領域へ戻すこととなる。このステップS224の処理完了の後に、仮に停電や瞬停が発生して復電しても、停電や瞬停が発生する前に決定キーが操作されたときにおける更新した設定値が主制御内蔵RAMの特定領域における設定値専用領域に格納されている。
ステップS224に続いて、主制御MPU1310aは、設定キーのOFF操作があるか否かを判定する(ステップS226)。この判定では、主制御MPU1310aは、設定キースイッチ1311aの設定キーシリンダの差し込み口に設定キーが差し込まれ、設定キースイッチ1311aを決定キーONした設定キーシリンダの回転位置から初期位置(つまり、設定キースイッチ1311aをOFFする設定キーシリンダの回転位置)へ戻すように設定キーシリンダが時計方向へ向かって60度回転操作されてしてOFF操作することで設定キースイッチ1311aがOFFされ、設定キースイッチ1311aからのOFFの信号に基づいて行い、設定キースイッチ1311aからのOFFの信号が入力されているときには設定キーがOFF操作されたと判定する一方、設定キースイッチ1311aからのOFFの信号が入力されていないときには設定キーがOFF操作されていないと判定する。
ステップS226の判定において、主制御MPU1310aは、設定キーがOFF操作されていないと判定したときには、ステップS226の判定に再び戻り、設定キーがOFF操作されるまで、ステップS226の判定を繰返し行う。
一方、ステップS226の判定において、主制御MPU1310aは、設定キーがOFF操作されたと判定したときには、更新した設定値を設定表示器1310gに表示するための点灯信号の設定表示器1310gへの出力を停止して設定表示器1310gに対して更新した設定値を非表示とする(ステップS228)。
ステップS228に続いて、主制御MPU1310aは、設定変更許可ランプ1311cへの点灯信号を停止して設定変更許可ランプ1311cを消灯する(ステップS230)。
ステップS230に続いて、主制御MPU1310aは、設定変更許可フラグCS−FLGに値0をセットする(ステップS232)。この設定変更許可フラグCS−FLGは、上述したように、主制御内蔵RAMの特定領域における設定値専用領域に格納されている現状の設定値(設定キースイッチ1311aの設定キーシリンダが第1のON操作された時点における設定値1〜設定値6のうち設定されている値)の設定変更を行うことを許可するか否かを示すフラグであり、設定値の設定変更を行うことを許可するとき値1、設定値の設定変更を行うことを許可しないとき値0にそれぞれ設定される。ステップS232の処理では、設定変更許可フラグCS−FLGに値0をセットすることにより、これより以後、設定値の設定変更を行うことを許可しない。
ステップS232に続いて、主制御MPU1310aは、ステップS224で格納した設定値が正常範囲であるか否かを判定する(ステップS233)。「正常範囲」とは、ステップS208の判定のものと同一であり、上述したように、本実施形態では、設定値1、設定値2、設定値3、設定値4、設定値5、及び設定値6までの値に予め設定されている。ステップS233の判定において、主制御MPU1310aは、設定値が異常な値となっていないか再確認するために、ステップS224で主制御内蔵RAMの特定領域における設定値専用領域に格納した設定値が正常範囲である設定値1〜設定値6のうちいずれかの値となっているか否かを判定し、正常範囲であると判定したときにはその設定値をそのまま使用する。
ステップS233の判定において、主制御MPU1310aは、正常範囲であると判定したときにはシリアル通信初期設定を行い(ステップS234)、続いて、設定変更コマンドを作成して送信情報を設定し(ステップS236)、続いて、ステップS236で設定した送信情報(設定変更コマンド)を主周シリアルデータとして周辺制御基板1510に送信する周辺制御基板送信コマンド送信処理を行い(ステップS238)、本ルーチンを終了する。ステップS234のシリアル通信初期設定は、図176に示した主制御側電源投入時処理におけるステップS44のシリアル通信初期設定と同一の処理であり、ステップS238の周辺制御基板送信コマンド送信処理は、図177に示した主制御側タイマ割り込み処理におけるステップS120の周辺制御基板送信コマンド送信処理と同一の処理である。ここで、ステップS234のシリアル通信初期設では、ステップS44のシリアル通信初期設より先に行って、ステップS238の周辺制御基板送信コマンド送信処理においてステップS236で設定した送信情報(設定変更コマンド)を主周シリアルデータとして周辺制御基板1510に送信しているが、これは、図176に示した主制御側電源投入時処理におけるステップS50において電源投入時に送信するコマンドの予約設定される前に、優先して、設定値が設定変更された旨を設定変更コマンドにより周辺制御基板1510へ伝えるためである。なお、設定変更コマンドは、設定変更された設定値と設定値格納完了とを伝えるコマンドである。周辺制御基板1510における周辺制御ICのCPUは、設定変更コマンドを受信すると、図示しないリアルタイムクロックICの内蔵RAMに記憶保持される設定値履歴情報(設定値と日時とを対応付けた情報)を更新する。
一方、ステップS233の判定において、主制御MPU1310aは、正常範囲でないと判定したときにはエラー表示処理を行い(ステップS240)、無限ループに入る。この無限ループにより、エラー表示処理が終了した状態を維持することとなり、遊技を進行することが全くできない状態となり、パチンコ機1の電源を遮断して、再び電源を投入することとなる。このエラー表示処理では、その詳細な説明を後述するが、主制御内蔵RAMの内容に異常があると判定した場合、又は、電源遮断時に主制御側電源断時処理が正常に終了していないと判定した場合には、主制御内蔵RAMに格納されている内容に異常がある(又は信用することができないものである)として、その旨を伝えるエラー表示を行う。本実施形態では、主制御MPU1310aがエラー表示として英字Eを設定表示器1310gに表示するようになっている。
[7−5.設定値確認表示処理]
次に、設定値確認表示処理について説明する。この設定値確認表示処理は、図177に示した主制御側タイマ割り込み処理におけるステップS117において行われる処理である。
設定値確認表示処理が開始されると、主制御MPU1310aは、図179に示すように、確認表示フラグDCS−FLGが値0であるか否かを判定する(ステップS350)。この確認表示フラグDCS−FLGは、主制御内蔵RAMの特定領域における設定値専用領域に格納されている設定値を確認するためのフラグであり、設定値を確認表示しているとき値1、設定値を確認表示していないとき値0にそれぞれ設定される。
ステップS350の判定において、主制御MPU1310aは、確認表示フラグDCS−FLGが値0であるとき、つまり設定値を確認表示していないときには、本体枠4の開放及び設定キーのON操作があるか否かを判定する(ステップS352)。この判定では、主制御MPU1310aは、上述した入力情報記憶領域から入力情報を読み出してこの入力情報に基づいて、外枠2に対する本体枠4の開放を検出するための本体枠開放スイッチからの検出信号と、設定キースイッチ1311aの設定キーシリンダの差し込み口に設定キーが差し込まれ、設定キーシリンダが初期位置(つまり、設定キースイッチ1311aをOFFする設定キーシリンダの回転位置)から時計方向へ向かって60度回動操作されて第1のON操作されることで設定キースイッチ1311aが設定キーONされ、設定キースイッチ1311aからの設定キーONの信号と、により、外枠2に対して本体枠4が開放されていると判定し、かつ、設定キーONの信号により設定キースイッチ1311aが設定キーONされていると判定したことによって、予め定めた設定値表示許可条件が成立していると判定する一方、本体枠開放スイッチからの検出信号により外枠2に対して本体枠4が開放されていないと判定し、及び/又は、設定キーONの信号により設定キースイッチ1311aが設定キーONされていないと判定したことによって、予め定めた設定値表示許可条件が成立していないと判定する。
ステップS352の判定において、主制御MPU1310aは、予め定めた設定値表示許可条件が成立していないと判定したときには、そのまま本ルーチンを終了する一方、予め定めた設定値表示許可条件が成立していると判定したときには、設定値を確認表示するとして確認表示フラグDCS−FLGに値1をセットし(ステップS354)、続いて、現状の設置値を取得する(ステップS356)。ここでは、主制御MPU1310aは、主制御内蔵RAMの特定領域における設定値専用領域に格納されている設定値を取得する。
ステップS356に続いて、主制御MPU1310aは、ステップS356で取得した設定値が正常範囲であるか否かを判定する(ステップS357)。「正常範囲」とは、図215の設定変更処理におけるステップS208の判定、及びステップS233の判定のものと同一であり、上述したように、本実施形態では、設定値1、設定値2、設定値3、設定値4、設定値5、及び設定値6までの値に予め設定されている。ステップS357の判定において、主制御MPU1310aは、設定値が異常な値となっていないか再確認するために、ステップS356で取得した設定値(つまり、主制御内蔵RAMの特定領域における設定値専用領域に格納されている設定値)が正常範囲である設定値1〜設定値6のうちいずれかの値となっているか否かを判定し、正常範囲であると判定したときにはその設定値をそのまま使用する。
ステップS357の判定において、主制御MPU1310aは、正常範囲であると判定したときにはステップS356で取得した設定値を設定表示器1310gに表示するための点灯信号を設定表示器1310gに出力して設定表示器1310gに対して設定値を表示する(ステップS358)。
ステップS360に続いて、主制御MPU1310aは、設定キーのON操作コマンドを作成して送信情報として主制御内蔵RAMの送信情報記憶領域に記憶し、設定キーのON操作コマンドの設定を行い(ステップS360)、本ルーチンを終了する。この設定キーのON操作コマンドは、図177に示した主制御側タイマ割り込み処理におけるステップS120の周辺制御基板コマンド送信処理において送信されるようになっている。設定キーのON操作コマンドは、本ルーチンである設定値確認表示処理が開始された旨(つまり、主制御内蔵RAMの特定領域における設定値専用領域に格納されている設定値を確認する旨)を伝えるコマンドである。
なお、周辺制御基板1510における周辺制御ICのCPUは、設定キーのON操作コマンドを受信すると、図示しないリアルタイムクロックICの内蔵RAMに記憶保持される設定キーのON操作履歴情報(設定値を確認した旨と日時とを対応付けた情報)を更新する。
また、周辺制御基板1510における周辺制御ICのCPUは、設定キーのON操作コマンドを受信すると、上述した、球回収履歴情報、設定値履歴情報、エラー表示履歴情報、及び設定キーのON操作履歴情報等の特定履歴情報を表示許可することができるという予め定めた特定履歴情報表示許可条件が成立する状態となる。周辺制御基板1510における周辺制御ICのCPUは、この予め定めた特定履歴情報表示許可条件が成立する状態において特定履歴情報を確認する者が接触操作部302の回転操作及び押圧操作部303の押圧操作を行うことにより、これまで表示していた画像から特定履歴情報を選択表示する特定履歴情報表示画像へ切り替えて演出表示装置1600の表示領域に表示する制御を行う。
一方、ステップS350の判定において、主制御MPU1310aは、確認表示フラグDCS−FLGが値0でない(値1である)とき、つまり設定値を確認表示しているときには、設定キーのOFF操作があるか否かを判定する(ステップS362)。この判定では、主制御MPU1310aは、上述した入力情報記憶領域から入力情報を読み出してこの入力情報に基づいて、設定キースイッチ1311aの設定キーシリンダの差し込み口に設定キーが差し込まれ、設定キースイッチ1311aを決定キーONした設定キーシリンダの回転位置から初期位置(つまり、設定キースイッチ1311aをOFFする設定キーシリンダの回転位置)へ戻すように設定キーシリンダが時計方向へ向かって60度回転操作されてしてOFF操作することで設定キースイッチ1311aがOFFされ、設定キースイッチ1311aからのOFFの信号により行い、設定キースイッチ1311aからのOFFの信号が入力されているときには設定キーがOFF操作されたと判定する一方、設定キースイッチ1311aからのOFFの信号が入力されていないときには設定キーがOFF操作されていないと判定する。
ステップS362の判定において、主制御MPU1310aは、設定キーがOFF操作されていないと判定したときには、そのまま本ルーチンを終了する一方、設定キーがOFF操作されたと判定したときには、設定値を確認表示しないとして確認表示フラグDCS−FLGに値0をセットし(ステップS364)、続いて、ステップS356で取得した設定値を設定表示器1310gに表示するための点灯信号の設定表示器1310gへの出力を停止して設定表示器1310gに対してその取得した設定値を非表示とし(ステップS366)、続いて、設定キーのOFF操作コマンドを作成して送信情報として主制御内蔵RAMの送信情報記憶領域に記憶し、設定キーのOFF操作コマンドの設定を行い(ステップS368)、本ルーチンを終了する。この設定キーのOFF操作コマンドは、図177に示した主制御側タイマ割り込み処理におけるステップS120の周辺制御基板コマンド送信処理において送信されるようになっている。設定キーのOFF操作コマンドは、本ルーチンである設定値確認表示処理が終了された旨(つまり、主制御内蔵RAMの特定領域における設定値専用領域に格納されている設定値を確認完了した旨)を伝えるコマンドである。
なお、周辺制御基板1510における周辺制御ICのCPUは、設定キーのOFF操作コマンドを受信すると、上述した予め定めた特定履歴情報表示許可条件が成立しない状態となる。このとき、周辺制御基板1510における周辺制御ICのCPUは、上述した特定履歴情報表示画像を演出表示装置1600の表示領域に表示する制御を行っていた場合には、特定履歴情報表示画像に切り替える直前まで演出表示装置1600の表示領域に表示されていた画像へ切り替えて元へ戻す制御を行う。
一方、ステップS357の判定において、主制御MPU1310aは、正常範囲でないと判定したときには割り込み非許可設定を行う(ステップS370)。この設定により、4msごとに繰返し行われていた図177に示した主制御側タイマ割り込み処理が停止されることとなる。
ステップS370に続いて、主制御MPU1310aは、エラー表示処理を行い(ステップS372)、続いて、主制御内蔵WDTのクリアを行い続ける無限ループに入る(ステップS374)。この無限ループにより、主制御内蔵WDTのクリアを行い続けることとなるが、これは、主制御内蔵WDTを一度起動すると停止することができないため、主制御内蔵WDTのクリアを行い続けることにより、主制御MPU1310aに内蔵されるWDTクリアレジスタにタイマクリア設定値をセットすることで主制御内蔵WDTによる計時がクリアされ、主制御内蔵WDTによる計時が再び開始されることによって、主制御内蔵WDTにより主制御MPU1310aが強制的にリセットされずに済む。また、この無限ループにより、エラー表示処理が終了した状態を維持することとなり、遊技を進行することが全くできない状態となり、パチンコ機1の電源を遮断して、再び電源を投入することとなる。このエラー表示処理では、その詳細な説明を後述するが、主制御内蔵RAMの内容に異常があると判定した場合、又は、電源遮断時に主制御側電源断時処理が正常に終了していないと判定した場合には、主制御内蔵RAMに格納されている内容に異常がある(又は信用することができないものである)として、その旨を伝えるエラー表示を行う。本実施形態では、主制御MPU1310aがエラー表示として英字Eを設定表示器1310gに表示するようになっている。
[7−6.エラー表示処理]
次に、エラー表示処理について説明する。このエラー表示処理は、図175に示した主制御側電源投入時処理におけるステップS33において行われる処理であり、図175に示した主制御側電源投入時処理におけるステップS37において行われる処理(図178に示した設定変更処理におけるステップS240において行われる処理)であり、図179に示した設定値確認表示処理におけるステップS372において行われる処理である。
エラー表示処理が開始されると、主制御MPU1310aは、図180に示すように、発射許可信号の停止を行う(ステップS400)。発射許可信号は、上述したように、遊技球Bの発射を払出制御基板633の発射制御部633bに対して許可する旨を伝えるものであり、その論理が発射許可論理に設定されると、発射を許可する旨を伝えることができる一方、その論理が発射許可論理を反転させた発射停止論理(発射非許可論理)に設定されると、発射を停止(非許可)する旨を伝えることができる。
本ルーチンであるエラー表示処理が図175に示した主制御側電源投入時処理におけるステップS33において行われる処理又は図175に示した主制御側電源投入時処理におけるステップS37において行われる処理の一処理(具体的には、図178に示した設定変更処理におけるステップS240において行われる処理)として開始されると、主制御MPU1310aは、図176に示した主制御側電源投入時処理におけるステップS52の割り込み許可設定を行うことができないため、図177に示した主制御側タイマ割り込み処理を行うことができず、同処理におけるステップS113の発射許可信号設定処理を行うことができない。発射許可信号は、主制御MPU1310aの所定の出力ポートの出力端子からリセット機能付き主制御出力回路を介して払出制御基板633の発射制御部633bに出力されるため、復電時において、リセット機能付き主制御出力回路がリセットされ、その論理は、発射許可論理を反転させた発射停止論理(発射非許可論理)となっている。
そこで、本ルーチンであるエラー表示処理が図175に示した主制御側電源投入時処理におけるステップS33において行われる処理又は図175に示した主制御側電源投入時処理におけるステップS37において行われる処理の一処理(具体的には、図178に示した設定変更処理におけるステップS240において行われる処理)として開始されると、主制御MPU1310aは、ステップS400において、復電してから本ルーチンであるエラー表示処理が開始された後においても、遊技球Bが発射されることを確実に防止するために、発射許可信号の論理を発射停止論理(発射非許可論理)に設定して、その所定の出力ポートの出力端子からリセット機能付き主制御出力回路を介して払出制御基板633の発射制御部633bに出力する。
本ルーチンであるエラー表示処理が図179に示した設定値確認表示処理におけるステップS372において行われる処理として開始されると、主制御MPU1310aは、図179に示した設定値確認表示処理におけるステップS357の判定において主制御内蔵RAMの内容に異常があると判定している。主制御MPU1310aは、図176に示した主制御側電源投入時処理におけるステップS52の割り込み許可設定をすでに行っているものの、本ルーチンであるエラー表示処理が開始される前にすでに図179に示した設定値確認表示処理におけるステップS370において割り込み非許可設定が行われているため、本ルーチンであるエラー表示処理を終了すると、上述したように、無限ループに入るため、図177に示した主制御側タイマ割り込み処理を行うことができず、同処理におけるステップS113の発射許可信号設定処理を行うことができない。
そこで、本ルーチンであるエラー表示処理が図179に示した設定値確認表示処理におけるステップS372において行われる処理として開始されると、主制御MPU1310aは、ステップS400において、主制御内蔵RAMの内容に異常がある状態で遊技球Bが発射されることを確実に防止するために、発射許可信号の論理を発射停止論理(発射非許可論理)に設定して、その所定の出力ポートの出力端子からリセット機能付き主制御出力回路を介して払出制御基板633の発射制御部633bに出力する。
ステップS400に続いて、エラー表示として英字Eを設定表示器1310gに表示するための点灯信号を設定表示器1310gに出力して設定表示器1310gに対してエラー表示する(ステップS402)。
ステップS402に続いて、主制御MPU1310aは、機能表示ユニット1400に対してエラー表示を行う(ステップS404)。このステップS404では、機能表示ユニット1400の各種表示器をすべて点灯するための点灯信号を機能表示ユニット1400に出力して、機能表示ユニット1400に対してエラー表示する。
ステップS404に続いて、主制御MPU1310aは、シリアル通信初期設定を行い(ステップS406)、続いて、エラー表示コマンドを作成して送信情報を設定し(ステップS408)、続いて、ステップS406で設定した送信情報(エラー表示コマンド)を主周シリアルデータとして周辺制御基板1510に送信する周辺制御基板送信コマンド送信処理を行い(ステップS410)、本ルーチンを終了する。
ステップS406のシリアル通信初期設定は、図178に示した設定変更処理におけるステップS234のシリアル通信初期設定と、図176に示した主制御側電源投入時処理におけるステップS44のシリアル通信初期設定と、同一の処理であり、ステップS410の周辺制御基板送信コマンド送信処理は、図178に示した設定変更処理におけるステップS238の周辺制御基板送信コマンド送信処理と、図177に示した主制御側タイマ割り込み処理におけるステップS120の周辺制御基板送信コマンド送信処理と同一の処理である。本ルーチンであるエラー表示処理が図175に示した主制御側電源投入時処理におけるステップS33において行われる処理、図175に示した主制御側電源投入時処理におけるステップS37において行われる処理(図178に示した設定変更処理におけるステップS240において行われる処理)、及び図179に示した設定値確認表示処理におけるステップS372において行われる処理としてそれぞれ開始されて終了すると、上述したように、無限ループに入り、この無限ループにより、エラー表示処理が終了した状態を維持することとなり、遊技を進行することが全くできない状態となる。
そこで、本実施形態では、ステップS406のシリアル通信初期設を行って、ステップS410の周辺制御基板送信コマンド送信処理においてステップS408で設定した送信情報(エラー表示コマンド)を主周シリアルデータとして周辺制御基板1510に送信している。
なお、エラー表示コマンドは、主制御内蔵RAMに格納されている内容に異常がある(又は信用することができないものである)旨を伝えるコマンドである。周辺制御基板1510における周辺制御ICのCPUは、エラー表示コマンドを受信すると、図示しないリアルタイムクロックICの内蔵RAMに記憶保持されるエラー表示履歴情報(エラー表示コマンドと受信した日時とを対応付けた情報)を更新する。
また、周辺制御基板1510における周辺制御ICのCPUは、エラー表示コマンドを受信すると、演出表示装置1600の表示領域に、青色の背景画像に「RAMエラーが発生しました。係員をお呼びください。」という白色の文字のメッセージ画像を表示する制御を行うとともに、「RAMエラーが発生しました。係員をお呼びください。」というアナウンスを、周辺制御基板1510に備える音量調整スイッチが回転操作されることにより調整された音量に依存されず、最大音量となるように強制的に設定して各種スピーカ(トップ中央スピーカ、トップサイドスピーカ、本体枠スピーカ622等)から流す制御を行う。エラー表示コマンドによるRAMエラー報知を行う処理は、優先順位が最も高い処理であり、周辺制御基板1510における周辺制御ICのCPUが他のエラーを伝えるコマンドを受信した後にエラー表示コマンドを受信すると、RAMエラー報知を最優先で行う。
[8.払出制御基板の各種制御処理]
次に、図173に示した払出制御基板633が行う各種制御処理について、図181〜図184を参照して説明する。図181は払出制御部電源投入時処理の一例を示すフローチャートであり、図182は図181の払出制御部電源投入時処理のつづきを示すフローチャートであり、図183は図182に続いて払出制御部電源投入時処理のつづきを示すフローチャートであり、図184は払出制御部タイマ割り込み処理の一例を示すフローチャートである。まず、払出制御部電源投入時処理について説明し、続いて払出制御部タイマ割り込み処理について説明する。
[8−1.払出制御部電源投入時処理]
まず、パチンコ機1に電源が投入されると、払出制御基板633における払出制御部633aの払出制御MPUによる制御の下、図181乃至図183に示すように、払出制御部電源投入時処理を行う。この払出制御部電源投入時処理が開始されると、払出制御MPUは、割り込みモードの設定を行う(ステップS500)。この割り込みモードは、払出制御MPUの割り込みの優先順位を設定するものである。本実施形態では、後述する払出制御部タイマ割り込み処理が優先順位として最も高く設定されており、この払出制御部タイマ割り込み処理の割り込みが発生すると、優先的にその処理を行う。
ステップS500に続いて、払出制御MPUは、入出力設定(I/Oの入出力設定)を行う(ステップS502)。このI/Oの入出力設定では、払出制御MPUの各種入力ポート及び各種出力ポートの設定等を行う。
ステップS502に続いて、払出制御MPUは、ウェイトタイマ処理1を行い(ステップS506)、停電予告信号が入力されているか否かを判定する(ステップS508)。電源投入時から所定電圧となるまでの間では電圧がすぐに上がらない。一方、停電又は瞬停(電力の供給が一時停止する現象)となるときでは電圧が下がり、停電予告電圧より小さくなると、主制御基板1310の停電監視回路から停電予告として停電予告信号が入力される。電源投入時から所定電圧に上がるまでの間では同様に電圧が停電予告電圧より小さくなると主制御基板1310の停電監視回路から停電予告信号が入力される。そこで、ステップS506のウェイトタイマ処理1は、電源投入後、電圧が停電予告電圧より大きくなって安定するまで待つための処理であり、本実施形態では、待ち時間(ウェイトタイマ)として200ミリ秒(ms)が設定されている。ステップS508の判定では、主制御基板1310の停電監視回路からの停電予告信号に基づいて行う。
ステップS508に続いて、払出制御MPUは、主制御基板1310のRAMクリアスイッチが操作されているか否かを判定する(ステップS512)。この判定は、RAMクリアスイッチからの操作信号の論理に基づいて、RAMクリアスイッチからの操作信号(RAMクリア信号)の論理がHIであるときにはRAMクリアを行うことを指示するものではないと判断してRAMクリアスイッチが操作されていないと判定する一方、RAMクリアスイッチからの操作信号(RAMクリア信号)の論理がLOWであるときにはRAMクリアを行うことを指示するものであると判断してRAMクリアスイッチが操作されていると判定する。
ステップS512の判定において、払出制御MPUは、RAMクリアスイッチが操作されていると判定したときには、払出RAMクリア報知フラグHRCL−FLGに値1をセットする(ステップS514)。つまり、払出制御MPUは、電源投入時から所定時間に亘って、払出制御MPUに内蔵されたRAM(つまり、払出制御内蔵RAM)の初期化を行うRAMクリア処理を実行可能な状態とする。
一方、ステップS512の判定において、払出制御MPUは、RAMクリアスイッチが操作されていないと判定したときには、払出RAMクリア報知フラグHRCL−FLGに値0をセットする(ステップS516)。この払出RAMクリア報知フラグHRCL−FLGは、払出制御MPUの払出制御内蔵RAMに記憶されている、例えば、各種フラグ、各種情報記憶領域に記憶されている各種情報等(例えば、賞球情報記憶領域に記憶されている、賞球ストック数PBS、実球計数PB、駆動指令数DRV、不整合カウンタINCC等や、CR通信情報記憶領域に記憶されている、PRDY信号の論理の状態が設定されているPRDY信号出力設定情報等)の払い出しに関する払出情報を消去するか否かを示すフラグであり、払出情報を消去するとき値1、払出情報を消去しないとき値0にそれぞれ設定される。なお、ステップS514及びステップS516でセットされた払出RAMクリア報知フラグHRCL−FLGは、払出制御MPUの汎用記憶素子(汎用レジスタ)に記憶される。
ステップS514又はステップS516に続いて、払出制御MPUは、払出制御内蔵RAMへのアクセスを許可する設定を行う(ステップS518)。この設定により払出制御内蔵RAMへのアクセスができ、例えば払出情報の書き込み(記憶)又は読み出しを行うことができる。
ステップS518に続いて、払出制御MPUは、スタックポインタの設定を行う(ステップS520)。スタックポインタは、例えば、使用中の記憶素子(レジスタ)の内容を一時記憶するためにスタックに積んだアドレスを示したり、サブルーチンを終了して本ルーチンに復帰するときの本ルーチンの復帰アドレスを一時記憶するためにスタックに積んだアドレスを示したりするものであり、スタックが積まれるごとにスタックポインタが進む。ステップS520では、スタックポインタに初期アドレスをセットし、この初期アドレスから、レジスタの内容、復帰アドレス等をスタックに積んで行く。そして最後に積まれたスタックから最初に積まれたスタックまで、順に読み出すことによりスタックポインタが初期アドレスに戻る。
ステップS520に続いて、払出制御MPUは、払出RAMクリア報知フラグHRCL−FLGが値0である否かを判定する(ステップS522)。払出RAMクリア報知フラグHRCL−FLGは、上述したように、払出情報を消去するとき値1、払出情報を消去しないとき値0にそれぞれ設定される。
ステップS522の判定において、払出制御MPUは、払出RAMクリア報知フラグHRCL−FLGが値0であるとき、つまり払出情報を消去しないと判定したときには、チェックサムの算出を行う(ステップS524)。このチェックサムは、払出制御内蔵RAMに記憶されている払出情報を数値とみなしてその合計を算出するものである。
ステップS524に続いて、払出制御MPUは、算出したチェックサムの値が後述する払出制御部電源断時処理(電源断時)において記憶されているチェックサムの値と一致しているか否かを判定する(ステップS526)。ステップS526において、払出制御MPUは、一致していると判定したときには、払出バックアップフラグHBK−FLGが値1であるか否かを判定する(ステップS528)。この払出バックアップフラグHBK−FLGは、払出情報、チェックサムの値等の払出バックアップ情報を後述する払出制御部電源断時処理において払出制御内蔵RAMに記憶保持したか否かを示すフラグであり、払出制御部電源断時処理を正常に終了したとき値1、払出制御部電源断時処理を正常に終了していないとき値0にそれぞれ設定される。
ステップS528の判定において、払出制御MPUは、払出バックアップフラグHBK−FLGが値1であるとき、つまり払出制御部電源断時処理を正常に終了したと判定したときには、復電時として払出制御内蔵RAMの作業領域を設定する(ステップS530)。この設定では、払出バックアップフラグHBK−FLGに値0がセットされるほかに、払出制御MPUに内蔵されたROM(つまり、払出制御内蔵ROM)から復電時情報が読み出され、この復電時情報が払出制御内蔵RAMの作業領域にセットされる。これにより、払出制御内蔵RAMに記憶されている上述した払出バックアップ情報である、各種フラグ、各種情報記憶領域に記憶されている各種情報等(例えば、賞球情報記憶領域に記憶されている、賞球ストック数PBS、実球計数PB、駆動指令数DRV、不整合カウンタINCC等や、CR通信情報記憶領域に記憶されている、PRDY信号の論理の状態が設定されているPRDY信号出力設定情報、時間管理情報記憶領域に記憶されている不整合カウンタリセット判定時間等)の払い出しに関する払出情報に基づいて各種処理に使用する情報が設定される。なお、「復電」とは、電源を遮断した状態から電源を投入した状態のほかに、停電又は瞬停からその後の電力の復旧した状態も含める。
一方、ステップS522の判定において、払出制御MPUは、払出RAMクリア報知フラグHRCL−FLGが値0でない(値1である)とき、つまり払出情報を消去すると判定したときには、又はステップS526の判定において、払出制御MPUは、チェックサムの値が一致していないと判定したときには、又はステップS528の判定において、払出制御MPUは、払出バックアップフラグHBK−FLGが値1でない(値0である)とき、つまり払出制御部電源断時処理を正常に終了していないと判定したときには、払出制御内蔵RAMの全領域をクリアする(ステップS532)。これにより、払出制御内蔵RAMに記憶されている払出バックアップ情報がクリアされる。
ステップS532に続いて、払出制御MPUは、初期設定として払出制御内蔵RAMの作業領域を設定する(ステップS534)。この設定は、払出制御内蔵ROMから初期情報を読み出してこの初期情報を払出制御内蔵RAMの作業領域にセットする。
ステップS530又はステップS534に続いて、払出制御MPUは、割り込み初期設定を行う(ステップS536)。この設定は、後述する払出制御部タイマ割り込み処理が行われるときの割り込み周期を設定するものである。本実施形態では、2msに設定されている。
ステップS536に続いて、払出制御MPUは、割り込み許可設定を行う(ステップS538)。この設定によりステップS536で設定した割り込み周期、つまり2msごとに払出制御部タイマ割り込み処理が繰返し行われる。
ステップS538に続いて、払出制御MPUは、ウォッチドックタイマクリアレジスタHWCLに値Aをセットする(ステップS539)。このウォッチドックタイマクリアレジスタHWCLに、値A、値Bそして値Cを順にセットすることによりウォッチドックタイマがクリア設定される。
ステップS539に続いて、払出制御MPUは、停電予告信号が入力されているか否かを判定する(ステップS540)。パチンコ機1の電源を遮断したり、停電又は瞬停したりするときには、上述したように、電圧が停電予告電圧以下となると、停電予告として停電予告信号が主制御基板1310の停電監視回路から入力される。ステップS540の判定は、この停電予告信号に基づいて行う。
ステップS540の判定において、払出制御MPUは、停電予告信号の入力がないと判定したときには、2ms経過フラグHT−FLGが値1であるか否かを判定する(ステップS542)。この2ms経過フラグHT−FLGは、後述する、2msごとに処理される払出制御部タイマ割り込み処理で2msを計時するフラグであり、2ms経過したとき値1、2ms経過していないとき値0にそれぞれ設定される。
ステップS542の判定において、払出制御MPUは、2ms経過フラグHT−FLGが値0であるとき、つまり2ms経過していないと判定したときには、ステップS540に戻り、払出制御MPUは、停電予告信号が入力されているか否かを判定する。
一方、ステップS542の判定において、払出制御MPUは、2ms経過フラグHT−FLGが値1であるとき、つまり2ms経過したと判定したときには、2ms経過フラグHT−FLGに値0をセットする(ステップS544)。
ステップS544に続いて、払出制御MPUは、ウォッチドックタイマクリアレジスタHWCLに値Bをセットする(ステップS546)。このとき、ウォッチドックタイマクリアレジスタHWCLには、ステップS539においてセットされた値Aに続いて値Bがセットされる。
ステップS546に続いて、払出制御MPUは、ポート出力処理を行う(ステップS548)。このポート出力処理では、払出制御内蔵RAMの出力情報記憶領域から各種情報を読み出してこの各種情報に基づいて各種信号を払出制御MPUの各種出力ポートの出力端子から出力する。出力情報記憶領域には、例えば、主制御基板1310からの払い出しに関する各種コマンド(賞球コマンドやセルフチェックコマンド)を正常に受信した旨を伝える払主ACK情報、払出モータ584への駆動制御を行う駆動情報、払出モータ584が実際に遊技球Bを払い出した球数の賞球数情報、エラーLED表示器に表示するLED表示情報等の各種情報が記憶されており、この出力情報に基づいて払出制御MPUの所定の出力ポートの出力端子から、主制御基板1310からの払い出しに関する各種コマンドを正常に受信したときには払主ACK信号を主制御基板1310に出力したり、払出モータ584に駆動信号を出力したり、払出モータ584が実際に遊技球Bを払い出した球数を賞球数情報出力信号として外部端子板558に出力したり(本実施形態では、払出モータ584が実際に10個の遊技球Bを払い出すごとに外部端子板558に賞球数情報出力信号を出力している。
具体的には、賞球数情報を出力するか否かを判定するための賞球数情報出力判定用カウンタが設けられており、この賞球数情報出力判定用カウンタは、払出モータ584が実際に払い出した遊技球Bの球数を、後述するステップS550のポート入力処理で払出検知センサ591からの検出信号に基づいて、カウントするものであり、払出モータ584が実際に払い出した遊技球Bの球数を監視するための図示しない処理(プログラム)により払出制御内蔵RAMの賞球情報記憶領域に記憶更新されるようになっている。
この払出モータ584が実際に払い出した遊技球Bの球数を監視するための図示しない処理(プログラム)では、払出制御内蔵RAMの賞球情報記憶領域に記憶される賞球数情報出力判定用カウンタの値に、後述するステップS550のポート入力処理で払出検知センサ591からの検出信号に基づいて、払出モータ584が実際に払い出した遊技球Bの球数を加算して記憶更新する。
ステップS548のポート出力処理では、この賞球情報記憶領域から賞球数情報出力判定用カウンタの値を読み出し、この読み出した賞球数情報出力判定用カウンタの値が値10を超えているときには(つまり、払出モータ584が実際に払い出した遊技球Bの球数が10球に達しているときには)外部端子板558に賞球数情報出力信号を出力するとともに(このとき、その超えた球数を示す値を、賞球数情報出力判定用カウンタの値として上述した払出制御内蔵RAMの賞球情報記憶領域に記憶更新する。)、エラーLED表示器に表示信号を出力する。
ステップS548に続いて、払出制御MPUは、ポート入力処理を行う(ステップS550)。このポート入力処理では、払出制御MPUの各種入力ポートの入力端子に入力されている各種信号を読み取り、入力情報として払出制御内蔵RAMの入力情報記憶領域に記憶する。例えば、RAMクリアスイッチの操作信号(RAMクリア信号)、羽根回転検知センサ590からの検出信号、払出検知センサ591からの検出信号、満タン検知センサ154からの検出信号、CRユニットからのBRQ信号、BRDY信号及びCR接続信号、後述するコマンド送信処理で送信した各種コマンドを主制御基板1310が正常に受信した旨を伝える主制御基板1310からの主払ACK信号等、をそれぞれ読み取り、入力情報として入力情報記憶領域に記憶する。
ステップS550に続いて、払出制御MPUは、タイマ更新処理を行う(ステップS552)。このタイマ更新処理では、払出モータ584の回転軸の回転が伝達される払出羽根589による球ガミ状態が生じているか否かの判定を行う際にその判定条件として設定されている球ガミ判定時間、払出羽根589の定位置判定を行わない際に設定されているスキップ判定時間、下皿202が貯留された遊技球Bで満タンであるか否かの判定を行う際にその判定条件として設定されている満タン判定時間、球切検知センサ574からの検出信号により球誘導ユニット570の誘導通路570a内に取り込まれた遊技球Bの球数が所定数以上となっているか否かの判定を行う際にその判定条件として設定されている球切れ判定時間等の時間管理を行うほかに、払出羽根589の球収容部589bに受け止められて払い出された遊技球Bの球数と、実際に払出検知センサ591で検出された球数と、の不一致によるつじつまの合わない遊技球Bの払い出しを、繰返し行っているか否かを監視するための不整合カウンタINCCをリセットするか否かの判定を行う際にその判定条件と設定されている不整合カウンタリセット判定時間の時間管理を行う。例えば、球ガミ判定時間が5005msに設定されているときには、タイマ割り込み周期が2msに設定されているので、このタイマ更新処理を行うごとに球ガミ判定時間を2msずつ減算し、その減算結果が値0になることで球ガミ判定時間を正確に計っている。なお、これらの各種判定時間は、時間管理情報として払出制御内蔵RAMの時間管理情報記憶領域に記憶される。
ステップS552に続いて、払出制御MPUは、CR通信処理を行う(ステップS554)。このCR通信処理では、上述した入力情報記憶領域から入力情報を読み出してこの入力情報に基づいて、CRユニットからの各種信号(BRQ信号、BRDY信号及びCR接続信号)が入力されているか否かを判定する。CRユニットからの各種信号に基づいて、払出制御MPUは、CRユニットと各種信号のやり取りを行う。ステップS530の払出制御内蔵RAMの作業領域を設定する処理において、上述したように、払出制御内蔵RAMに記憶されている払出バックアップ情報である、各種フラグ、各種情報記憶領域に記憶されている各種情報等(例えば、賞球情報記憶領域に記憶されている、賞球ストック数PBS、実球計数PB、駆動指令数DRV、不整合カウンタINCC等や、CR通信情報記憶領域に記憶されている、PRDY信号の論理の状態が設定されているPRDY信号出力設定情報等)の払い出しに関する払出情報に基づいて各種処理に使用する情報が設定される。
この処理によって、例えば、瞬停又は停電しても、復電時における、賞球ストック数PBS、実球計数PB、駆動指令数DRV、不整合カウンタINCC等の値を、払出バックアップ情報として記憶した、瞬停又は停電する直前における、賞球ストック数PBS、実球計数PB、駆動指令数DRV、不整合カウンタINCC等の値に復元することができる。これにより、払出装置580による遊技球Bの払出動作を実行している際に、瞬停又は停電して払出動作を続行することができなくなっても、復電時に、その払出動作を続行することができるため、過不足なく遊技球Bを上皿201や下皿202に払い出すことができる。換言すれば、払出制御MPUは、CR通信処理において、CRユニットと各種信号のやり取りを行いながら、遊技球Bを上皿201や下皿202に払い出している際に、瞬停又は停電してCRユニットと各種信号のやり取りが遮断され、遊技球Bの払い出しを続行することができなくなっても、復電時における、賞球ストック数PBS、実球計数PB、駆動指令数DRV、不整合カウンタINCC等の値が、払出バックアップ情報として記憶された、瞬停又は停電する直前における、賞球ストック数PBS、実球計数PB、駆動指令数DRV、不整合カウンタINCC等の値に復元されることによって、瞬停又は停電する直前における、パチンコ機1(払出制御MPU)とCRユニットとによる各種信号のやり取りを、復電時から継続することができるとともに、遊技球Bの払い出しを引き続き行うことができるようになっている。
このように、パチンコ機1(払出制御MPU)とCRユニットとによる各種信号のやり取りは、瞬停又は停止しても、復電時に、瞬停又は停止する直前の状態に復元されるようになっており、瞬停又は停止による影響によってパチンコ機1(払出制御MPU)とCRユニットとによる各種信号が変化しないようになっている。したがって、パチンコ機1(払出制御MPU)とCRユニットとによる各種信号のやり取りの信頼性を高めることができる。
また、CR通信情報記憶領域に記憶される各種情報は、払出バックアップ情報に含まれている。CR通信処理では、復電時に、ステップS530の払出制御内蔵RAMの作業領域を設定する処理において設定された、払出制御内蔵RAMに記憶されているCR通信情報記憶領域からPRDY信号出力設定情報を読み出してこの読み出したPRDY信号出力設定情報が、例えば貸球を払い出すための払出動作が不可能である旨を伝えるPRDY信号の論理の状態に設定されている場合には、そのPRDY信号を払出制御MPUの所定の出力ポートの出力端子からCRユニットへ出力する。そして、主要動作設定処理の一処理として行われる、例えばリトライ動作監視処理において、払出バックアップ情報に含まれている、払出制御内蔵RAMに記憶されている賞球情報記憶領域の不整合カウンタINCCの値に基づいて、この不整合カウンタINCCの値が不整合しきい値INCTHより小さいか否かを判定し、不整合カウンタINCCの値が不整合しきい値INCTHより小さくないときには、リトライ動作が異常動作していると判断して、つまり払出装置580による遊技球Bの払出動作が異常状態であると判断して、リトライエラーフラグRTERR−FLGに値1をセットし、払出球ガミ動作判定設定処理において、CRユニットへのエラー状態の出力の設定として、例えばCRユニットと通信中でないときには貸球を払い出すための払出動作が不可能である旨を伝えるPRDY信号の論理の状態(LOW)をPRDY信号出力設定情報に設定してCR通信情報記憶領域に記憶する。
これにより、CR通信処理では、復電時から次のタイマ割り込みで、このPRDY信号の論理の状態を、CR通信情報記憶領域から読み出してそのPRDY信号を払出制御MPUの所定の出力ポートの出力端子からCRユニットへ出力する。このように、例えば、瞬停する直前において、払出装置580による遊技球Bの払出動作が異常状態であった場合には、復電時に、その状態が復元されるため、復電してから極めて早い段階で、貸球を払い出すための払出動作が不可能である旨を伝えるPRDY信号を払出制御MPUの所定の出力ポートの出力端子からCRユニットへ出力することができ、CRユニットに払出装置580による遊技球Bの払出動作が異常状態である旨を伝えることができる。これにより、復電時から極めて早い段階で、CRユニットからの無駄な貸球要求信号であるBRDYが出力されるのを防止することができる。
また、CR通信処理では、ステップS550のポート入力処理で、払出制御内蔵RAMの入力情報記憶領域からCR接続信号を読み出してこのCR接続信号に基づいて、その論理がHIであるとき、つまりパチンコ機1が電源投入されているときであって、払出制御基板633とCRユニットとが電気的に接続されているときには、貸球を払い出すための払出動作が可能である旨を伝えるために、PRDY信号の論理の状態をHIとして払出制御MPUの所定の出力ポートの出力端子からCRユニットへ出力する一方、その論理がLOWであるとき、つまりパチンコ機1が電源投入されているときであって、払出制御基板633とCRユニットとが電気的に接続されていないときには、貸球を払い出すための払出動作が不可能である旨を伝えるために、PRDY信号の論理の状態をLOWとして払出制御MPUの所定の出力ポートの出力端子からCRユニットへ出力する。なお、1回の払出動作を開始した旨又は終了した旨を伝えるEXS信号の論理の状態は、EXS信号出力設定情報として払出制御内蔵RAMのCR通信情報記憶領域に記憶され、払出制御基板633とCRユニットとが電気的に接続されているか否かを伝えるCR接続信号は、CR接続情報として状態情報記憶領域に記憶されるようになっている。
ステップS554に続いて、払出制御MPUは、満タン及び球切れチェック処理を行う(ステップS556)。この満タン及び球切れチェック処理では、上述した入力情報記憶領域から入力情報を読み出してこの入力情報に基づいて、満タン検知センサ154からの検出信号により上述した下皿202が貯留された遊技球Bで満タンとなっているか否かを判定したり、球切検知センサ574からの検出信号により上述した球誘導ユニット570の誘導通路570a内に取り込まれた遊技球Bの球数が所定数以上となっているか否かを判定したりする。例えば、下皿202が貯留された遊技球Bで満タンとなっているか否かの判定は、タイマ割り込み周期2msを利用して、今回の満タン及び球切れチェック処理で満タン検知センサ154からの検出信号がON、前回(2ms前)の満タン及び球切れチェック処理で満タン検知センサ154からの検出信号がOFFとなったとき、つまり満タン検知センサ154からの検出信号がOFFからONに遷移したときには、ステップS552のタイマ更新処理で上述した満タン判定時間の計時を開始する。そしてタイマ更新処理で満タン判定時間が値0となったとき、つまり満タン判定時間となったときには、この満タン及び球切れチェック処理で満タン検知センサ154からの検出信号がONであるか否かを判定する。この判定では、満タン検知センサ154からの検出信号がONであるときには、下皿202が貯留された遊技球Bで満タンであるとしてその旨を伝える満タン情報を上述した状態情報記憶領域に記憶する。一方、満タン検知センサ154からの検出信号がOFFであるときには、下皿202が貯留された遊技球Bで満タンでないとしてその旨を伝える満タン情報を状態情報記憶領域域に記憶する。
球誘導ユニット570の誘導通路570a内に取り込まれた遊技球Bの球数が所定数以上となっているか否かの判定も、タイマ割り込み周期2msを利用して、今回の満タン及び球切れチェック処理で球切れスイッチからの検出信号がON、前回(2ms前)の満タン及び球切れチェック処理で球切れスイッチからの検出信号がOFFとなったとき、つまり球切検知センサ574からの検出信号がOFFからONに遷移したときには、ステップS552のタイマ更新処理で上述した球切れ判定時間の計時を開始する。そしてタイマ更新処理で球切れ判定時間が値0となったとき、つまり球切れ判定時間となったときには、この満タン及び球切れチェック処理で球切検知センサ574からの検出信号がONであるか否かを判定する。この判定では、球切検知センサ574からの検出信号がONであるときには、球誘導ユニット570の誘導通路570a内に取り込まれた遊技球Bの球数が所定数以上であるとしてその旨を伝える球切れ情報を状態情報記憶領域に記憶する一方、球切検知センサ574からの検出信号がOFFであるときには、球誘導ユニット570の誘導通路570a内に取り込まれた遊技球Bの球数が所定数以上でないとしてその旨を伝える球切れ情報を状態情報記憶領域に記憶する。
ステップS556に続いて、払出制御MPUは、コマンド受信処理を行う(ステップS558)。このコマンド受信処理では、主制御基板1310からの払い出しに関する各種コマンド(賞球コマンドやセルフチェックコマンド)を受信する。この各種コマンドを正常に受信したときには、その旨を伝える払主ACK情報を上述した出力情報記憶領域に記憶する。一方、各種コマンドを正常に受信できなかったときには、主制御基板1310と払出制御基板633との基板間の接続に異常が生じている(各種コマンド信号に異常が生じている)旨を伝える接続異常情報を上述した状態情報記憶領域に記憶する。
ステップS558に続いて、払出制御MPUは、コマンド解析処理を行う(ステップS560)。このコマンド解析処理では、ステップS558で受信したコマンドの解析を行い、その解析したコマンドを受信コマンド情報として払出制御内蔵RAMの受信コマンド情報記憶領域に記憶する。
ステップS560に続いて、払出制御MPUは、主要動作設定処理を行う(ステップS562)。この主要動作設定処理では、賞球、貸球、球抜き及び球ガミ等の動作設定を行ったり、リトライ動作の判定を行ったり、未払い出しの球数(賞球ストック数)を監視したりする。
ステップS562に続いて、払出制御MPUは、LED表示データ作成処理を行う(ステップS564)。このLED表示データ作成処理では、上述した状態情報記憶領域から各種情報を読み出し、払出制御基板633のエラーLED表示器に表示する表示データを作成してLED表示情報として上述した出力情報記憶領域に記憶する。例えば、状態情報記憶領域から上述した球切れ情報を読み出し、この球切れ情報に基づいて、球誘導ユニット570の誘導通路570a内に取り込まれた遊技球Bの球数が所定数以上でないときには、対応する表示データ(本実施形態では、表示値1(数字「1」))を作成してLED表示情報を出力情報記憶領域に記憶する。
ステップS564に続いて、払出制御MPUは、コマンド送信処理を行う(ステップS566)。このコマンド送信処理では、上述した状態情報記憶領域から各種情報を読み出し、この各種情報に基づいて状態表示に区分される各種コマンド(枠状態1コマンド、エラー解除ナビコマンド及び枠状態2コマンド)を作成して主制御基板1310に送信する。例えば、状態情報記憶領域から球切れ情報を読み出すと、この球切れ情報に基づいて、球誘導ユニット570の誘導通路570a内に取り込まれた遊技球Bの球数が所定数以上でないときには、枠状態1コマンドを作成して主制御基板1310に送信したりする。
ステップS566に続いて、払出制御MPUは、ウォッチドックタイマクリアレジスタHWCLに値Cをセットする(ステップS568)。ステップS568でウォッチドックタイマクリアレジスタHWCLに値Cがセットされることにより、ウォッチドックタイマクリアレジスタHWCLには、ステップS546においてセットされた値Bに続いて値Cがセットされる。これにより、ウォッチドックタイマクリアレジスタHWCLには、値A、値Bそして値Cが順にセットされ、ウォッチドックタイマがクリア設定される。
ステップS568に続いて、再びステップS539に戻り、払出制御MPUは、ウォッチドックタイマクリアレジスタHWCLに値Aをセットし、ステップS540で停電予告信号が入力されているか否かを判定し、この停電予告信号の入力がなければ、ステップS542で2ms経過フラグHT−FLGが値1であるか否かを判定し、この2ms経過フラグHT−FLGが値1であるとき、つまり2ms経過したときには、ステップS544で2ms経過フラグHT−FLGに値0をセットし、ステップS546でウォッチドックタイマクリアレジスタHWCLに値Bをセットし、ステップS548でポート出力処理を行い、ステップS550でポート入力処理を行い、ステップS552でタイマ更新処理を行い、ステップS554でCR通信処理を行い、ステップS556で満タン及び球切れチェック処理を行い、ステップS558でコマンド受信処理を行い、ステップS560でコマンド解析処理を行い、ステップS562で主要動作設定処理を行い、ステップS564でLED表示データ作成処理を行い、ステップS566でコマンド送信処理を行い、ステップS568でウォッチドックタイマクリアレジスタHWCLに値Cをセットし、ステップS539〜ステップS568を繰返し行う。なお、このステップS539〜ステップS568の処理を「払出制御部メイン処理」という。
主制御基板1310による遊技の進行に応じて払出制御部メイン処理の処理内容が異なってくる。このため、払出制御MPUの処理に要する時間が変動することとなる。そこで、払出制御MPUは、ステップS548のポート出力処理において、主制御基板1310からの払い出しに関する各種コマンドを正常に受信した旨を伝える払主ACK信号を、優先して主制御基板1310に出力している。これにより、払出制御MPUは、変動する他の処理を十分に行えるよう、その処理時間を確保している。
一方、ステップS540の判定において、払出制御MPUは、停電予告信号の入力があったと判定したときには、割り込み禁止設定を行う(ステップS570)。この設定により後述する払出制御部タイマ割り込み処理が行われなくなり、払出制御内蔵RAMへの書き込みを防ぎ、上述した払出情報の書き換えを保護している。
ステップS570に続いて、払出制御MPUは、払出モータ584への駆動信号の出力を停止する(ステップS574)。これにより、遊技球Bの払い出しを停止する。
ステップS574に続いて、払出制御MPUは、ウォッチドックタイマのクリア設定を行う(ステップS576)。このクリア設定は、上述したように、ウォッチドックタイマクリアレジスタHWCLに値A、値Bそして値Cを順にセットすることにより行われる。
ステップS576に続いて、払出制御MPUは、チェックサムの算出を行ってこの算出した値を記憶する(ステップS578)。このチェックサムは、ステップS524で算出したチェックサムの値及び払出バックアップフラグHBK−FLGの値の記憶領域を除く、払出制御内蔵RAMの作業領域の払出情報を数値とみなしてその合計を算出する。
ステップS578に続いて、払出制御MPUは、払出バックアップフラグHBK−FLGに値1をセットする(ステップS580)。これにより、払出バックアップ情報の記憶が完了する。
ステップS580に続いて、払出制御MPUは、払出制御内蔵RAMへのアクセスの禁止設定を行う(ステップS582)。この設定により払出制御内蔵RAMへのアクセスが禁止され書き込み及び読み出しができなくなり、払出制御内蔵RAMに記憶されている払出バックアップ情報が保護される。
ステップS582に続いて、払出制御MPUは、無限ループに入る。この無限ループでは、ウォッチドックタイマクリアレジスタHWCLに値A、値Bそして値Cを順にセットしないためウォッチドックタイマがクリア設定されなくなる。このため、払出制御MPUにリセットがかかり、その後、この払出制御部電源投入時処理を再び行う。なお、ステップS570〜ステップS582の処理及び無限ループを「払出制御部電源断時処理」という。
パチンコ機1(払出制御MPU)は、停電したとき又は瞬停したときにはリセットがかかり、その後の電力の復旧により払出制御部電源投入時処理を行う。
なお、ステップS526では払出制御内蔵RAMに記憶されている払出バックアップ情報が正常なものであるか否かを検査し、続いてステップS528では払出制御部電源断時処理が正常に終了されたか否かを検査している。このように、払出制御内蔵RAMに記憶されている払出バックアップ情報を2重にチェックすることにより払出バックアップ情報が不正行為により記憶されたものであるか否かを検査している。
[8−2.払出制御部タイマ割り込み処理]
次に、払出制御部タイマ割り込み処理について説明する。この払出制御部タイマ割り込み処理は、図181〜図183に示した払出制御部電源投入時処理において設定された割り込み周期(本実施形態では、2ms)ごとに繰返し行われる。
払出制御部タイマ割り込み処理が開始されると、払出制御MPUは、図184に示すように、タイマ割り込みを禁止に設定してレジスタの切替(退避)を行う(ステップS590)。ここでは、上述した払出制御部メイン処理で使用していた汎用記憶素子(汎用レジスタ)から補助レジスタに切り替える。この補助レジスタを払出制御部タイマ割り込み処理で使用することにより汎用レジスタの値が上書きされなくなる。これにより、払出制御部メイン処理で使用していた汎用レジスタの内容の破壊を防いでいる。
ステップS590に続いて、払出制御MPUは、2ms経過フラグHT−FLGに値1をセットする(ステップS592)。この2ms経過フラグHT−FLGは、この払出制御部タイマ割り込み処理が行われるごとに、つまり2msごとに2msを計時するフラグであり、2ms経過したとき値1、2ms経過していないとき値0にそれぞれ設定される。
ステップS592に続いて、払出制御MPUは、レジスタの切替(復帰)を行う(ステップS594)。この復帰は、払出制御部タイマ割り込み処理で使用していた補助レジスタから汎用記憶素子(汎用レジスタ)に切り替える。この汎用レジスタを払出制御部メイン処理で使用することにより補助レジスタの値が上書きされなくなる。これにより、払出制御部タイマ割り込み処理で使用していた補助レジスタの内容の破壊を防いでいる。
ステップS594に続いて、払出制御MPUは、割り込み許可の設定を行い(ステップS596)、このルーチンを終了する。
[9.周辺制御基板の各種制御処理]
次に、図173に示した、主制御基板1310(主制御MPU1310a)から各種コマンドを受信する周辺制御基板1510の各種処理について、図185乃至図189を参照して説明する。図185は周辺制御部電源投入時処理の一例を示すフローチャートであり、図186は周辺制御部Vブランク割り込み処理の一例を示すフローチャートであり、図187は周辺制御部1msタイマ割り込み処理の一例を示すフローチャートであり、図188は周辺制御部コマンド受信割り込み処理の一例を示すフローチャートであり、図189は周辺制御部停電予告信号割り込み処理の一例を示すフローチャートである。まず、周辺制御部電源投入時処理について説明し、続いて周辺制御部Vブランク割り込み処理、周辺制御部1msタイマ割り込み処理、周辺制御部コマンド受信割り込み処理、周辺制御部停電予告信号割り込み処理について説明する。なお、本実施形態では、割り込み処理の優先順位として、周辺制御部停電予告信号割り込み処理が最も高く設定され、続いて周辺制御部1msタイマ割り込み処理、周辺制御部コマンド受信割り込み処理、そして周辺制御部Vブランク割り込み処理という順番に設定されている。
周辺制御基板1510の周辺制御ICは、上述したように、CPU、RAM、VDP、VRAM、音源、SATAコントローラ、そして各種I/Oインターフェイス等が1つの半導体チップ上に集積されている。
[9−1.周辺制御部電源投入時処理]
まず、周辺制御部電源投入時処理について、図185を参照して説明する。パチンコ機1に電源が投入されると、周辺制御基板1510の周辺制御ICのCPUによる制御の下、図185に示すように、周辺制御部電源投入時処理を行う。この周辺制御部電源投入時処理が開始されると、周辺制御ICのCPUは、初期設定処理を行う(ステップS1000)。この初期設定処理では、周辺制御IC自身を初期化する処理と、ホットスタート/コールドスタートの判定処理と、リセット後のウェイトタイマを設定する処理、各種の制御情報(周辺データ)を転送する処理等を行う。周辺制御ICのCPUは、まず周辺制御IC自身を初期化する処理を行うが、周辺制御ICを初期化する処理にかかる時間は、マイクロ秒(μs)オーダーであり、極めて短い時間で周辺制御ICを初期化することができる。これにより、周辺制御ICのCPUは、割り込み許可が設定された状態となることによって、例えば、後述する周辺制御部コマンド受信割り込み処理において、主制御基板1310から出力される、遊技演出の制御に関するコマンドやパチンコ機1の状態に関するコマンド等の各種コマンドを受信することができる状態となる。
ステップS1000に続いて、周辺制御ICのCPUは、現在時刻情報取得処理を行う(ステップS1002)。この現在時刻情報取得処理では、図示しないリアルタイムクロックICの内蔵RAMから、年月日を特定するカレンダー情報と時分秒を特定する時刻情報とを取得して、周辺制御ICのRAMに、現在のカレンダー情報、現在の時刻情報をセットする。
本実施形態では、周辺制御ICのCPUがリアルタイムクロックICの内蔵RAMからカレンダー情報と時刻情報とを取得するのは、電源投入時の1回のみとなっている。また周辺制御ICのCPUは、この現在時刻情報取得処理を行った後に、図示しない外部WDTにクリア信号を出力して周辺制御ICのCPUにリセットがかからないようにしている。
ステップS1002に続いて、周辺制御ICのCPUは、Vブランク信号検出フラグVB−FLGに値0をセットする(ステップS1004)。このVブランク信号検出フラグVB−FLGは、後述する周辺制御部定常処理を実行するか否かを決定するためのフラグであり、周辺制御部定常処理を実行するとき値1、周辺制御部定常処理を実行しないとき値0にそれぞれ設定される。Vブランク信号検出フラグVB−FLGは、周辺制御ICのCPUからの画面データ(画面の構成を規定する情報)を受入れることができる状態である旨を伝えるVブランク信号が周辺制御ICのVDPから入力されたことを契機として実行される後述する周辺制御部Vブランク信号割り込み処理において値1がセットされるようになっている。このステップS1004では、Vブランク信号検出フラグVB−FLGに値0をセットすることによりVブランク信号検出フラグVB−FLGを一度初期化している。また周辺制御ICのCPUは、このVブランク信号検出フラグVB−FLGに値0をセットした後に、外部WDTにクリア信号を出力して周辺制御ICのCPUにリセットがかからないようにしている。
ステップS1004に続いて、周辺制御ICのCPUは、Vブランク信号検出フラグVB−FLGが値1であるか否かを判定する(ステップS1006)。周辺制御ICのCPUは、Vブランク信号検出フラグVB−FLGが値1でない(値0である)と判定したときには、再びステップS1006に戻ってVブランク信号検出フラグVB−FLGが値1であるか否かを繰返し判定する。このような判定を繰返すことにより、周辺制御部定常処理を実行するまで待機する状態となる。また周辺制御ICのCPUは、このVブランク信号検出フラグVB−FLGが値1であるか否かを判定した後に、外部WDTにクリア信号を出力して周辺制御ICのCPUにリセットがかからないようにしている。
ステップS1006の判定において、周辺制御ICのCPUは、Vブランク信号検出フラグVB−FLGが値1であるとき、つまり周辺制御部定常処理を実行すると判定したときには、まず定常処理中フラグSP−FLGに値1をセットする(ステップS1008)。この定常処理中フラグSP−FLGは、周辺制御部定常処理を実行中であるとき値1、周辺制御部定常処理を実行完了したとき値0にそれぞれセットされる。
ステップS1008に続いて、周辺制御ICのCPUは、1ms割り込みタイマ起動処理を行う(ステップS1010)。この1ms割り込みタイマ起動処理では、後述する周辺制御部1msタイマ割り込み処理を実行するための1ms割り込みタイマを起動するとともに、この1ms割り込みタイマが起動して周辺制御部1msタイマ割り込み処理が実行された回数をカウントするための1msタイマ割り込み実行回数STNに値1をセットして1msタイマ割り込み実行回数STNの初期化も行う。この1msタイマ割り込み実行回数STNは周辺制御部1msタイマ割り込み処理で更新される。
ステップS1010に続いて、周辺制御ICのCPUは、演出操作ユニット監視処理を行う(ステップS1014)。この演出操作ユニット監視処理では、後述する周辺制御部1msタイマ割り込み処理における演出操作ユニット情報取得処理において、演出操作ユニット300に設けられた接触検知センサ本体358、押圧検知センサ373、昇降検知センサ374、突出力検知センサ375等の各種検知センサ(以下、「演出操作ユニット300に設けられた各種センサ」と記載する。)からの検出信号に基づいて接触操作部302の回転(回転方向)及び押圧操作部303の操作等を取得した各種情報(例えば、演出操作ユニット300に設けられた各種センサからの検出信号に基づいて作成する接触操作部302の回転(回転方向)履歴情報、及び押圧操作部303の操作履歴情報など。)がセットされる周辺制御ICのRAMに基づいて、接触操作部302の回転方向や押圧操作部303の操作有無を監視し、接触操作部302の回転方向や押圧操作部303の操作の状態を遊技演出に反映するか否かを適宜決定する。具体的には、演出操作ユニット情報取得処理で音量が調節されていれば調節後の音量に応じて音生成用スケジュールデータを書き換え、輝度が調節されていれば調節後の輝度に応じて発光態様生成用スケジュールデータを書き換る。これにより、音量や輝度の調節がリアルタイムに反映されて調節後の音量や輝度で演出が進行するようになる。
なお、周辺制御ICのCPUは、演出操作ユニット監視処理の一処理としてランプパレット設定処理も行う。ランプパレット設定処理では、輝度指定値、通常パレット値、及び特殊パレット値から構成されるランプパレット設定テーブルに基づいて、直接光として用いられるLEDの輝度と、間接光として用いられるLEDの輝度と、をそれぞれ設定する。演出の進行中において、ランプパレット設定処理を実行して、遊技者(又は遊技ホールの店員等の係員)が演出操作部301(接触操作部302、押圧操作部303)を操作して、第1輝度指定値から最大輝度となる第31輝度指定値までに亘る一の輝度指定値を設定した場合には、その設定した輝度指定値となるように、周辺制御ICのRAMにセットした上述した階調情報を更新することができるようになっている。
ここで、ランプパレット設定テーブルを構成する輝度指定値、通常パレット値、及び特殊パレット値について簡単に説明する。輝度指定値は、最小輝度(消灯)となる第0(ゼロ)輝度指定値から最大輝度となる第31輝度指定値までに亘る32段階の範囲のうち、一の輝度指定値を設定することができる値であり、第0(ゼロ)輝度指定値〜第31輝度指定値と対応して後述する通常パレット値、及び特殊パレット値がそれぞれ予め設定されている。遊技者(又は遊技ホールの店員等の係員)は、操作可能な演出操作部301(接触操作部302、押圧操作部303)を操作して、第1輝度指定値から最大輝度となる第31輝度指定値までに亘る一の輝度指定値を設定することができる。
例えば、遊技者(又は遊技ホールの店員等の係員)は、接触操作部302を時計回りに回転操作する場合であって現状の輝度が仮に最小輝度(消灯)となる第0(ゼロ)輝度指定値の次に輝度が高い段階となる第1輝度指定値に設定されているときには、第1輝度指定値から最大輝度である第31輝度指定値へ向かって予め定めた数式(例えば、直線的なトーンカーブ、又はスプライン曲線的なトーンカーブ)に沿って、間接光として用いられるLEDの輝度と、直接光として用いられるLEDの輝度と、を高くするように変化する一方、接触操作部302を反時計回りに回転操作する場合であって現状の輝度が最大輝度に設定されているときには、最大輝度である第31輝度指定値から第1輝度指定値へ向かって予め定めた数式(例えば、直線的なトーンカーブ、又はスプライン曲線的なトーンカーブ)に沿って、間接光として用いられるLEDの輝度と、直接光として用いられるLEDの輝度と、を低くするように変化する。遊技者(又は遊技ホールの店員等の係員)が接触操作部302を回転操作して所望の輝度を選択して押圧操作部303を押圧操作すると、選択した所望の輝度が確定する。なお、本実施形態では、演出の進行中において、遊技者(又は遊技ホールの店員等の係員)が輝度を設定できる場合が予め用意されており、このときに、遊技者(又は遊技ホールの店員等の係員)が接触操作部302、及び押圧操作部303の操作により所望の輝度に設定することができるようになっている。また、演出の進行中における演出表示装置1600の表示領域の所定位置には、遊技者(又は遊技ホールの店員等の係員)が接触操作部302を操作すると、第1輝度指定値〜第31輝度指定値までの位置を示す棒状のインジケータが表示されることで、遊技者(又は遊技ホールの店員等の係員)の所望の輝度がどの程度のものであるかを画像として視覚的に示すことができるようになっている。また、本実施形態では、初期値(デフォルト)として第14輝度指定値が設定されるようになっている。
通常パレット値は、直接光として照射される遊技盤側に設けられる各種装飾基板や扉枠側に設けられる各種装飾基板に実装される各種LEDの輝度が上述した階調情報として設定されるものである。通常パレット値は、最小値である最小パレット値(20%)から最大値である最大パレット値(100%)へ向かって5%刻みで17段階のうち、一の段階が選択され、上述した輝度指定値である第0(ゼロ)輝度指定値〜第31輝度指定値までに亘る32段階の範囲のうち、一の輝度指定と対応するパレット値が予め定めた数式(例えば、直線的なトーンカーブ、又はスプライン曲線的なトーンカーブ)に沿ってそれぞれ設定されている。
最小パレット値(20%)は、上述した輝度指定値である第0(ゼロ)輝度指定値〜第31輝度指定値までに亘る32段階の範囲のうち、一の輝度指定と対応する最大パレット値(100%)に対して20%の値であり、他のパレット値も同様に、括弧書きに記載される値(%)が、上述した輝度指定値である第0(ゼロ)輝度指定値〜第31輝度指定値までに亘る32段階の範囲のうち、一の輝度指定と対応する最大パレット値(100%)に対しての値となる。
本実施形態では、通常パレット値は、直接光として照射される遊技盤側に設けられる各種装飾基板や扉枠側に設けられる各種装飾基板に対して、最大パレット値(100%)が予め選択され上述した階調情報として設定されていると共に、直接光として照射される遊技盤側に設けられる各種装飾基板のうち、図示しない特定の装飾基板(遊技者に眩しく感じられるLED)に対して、パレット値(50%)が予め選択され上述した階調情報として設定されている。
特殊パレット値は、間接光として照射される導光板に利用される各種装飾基板に実装される各種LEDの輝度が上述した階調情報として設定されるものである。特殊パレット値は、通常パレット値と異なり、1段階のみ存在し、上述した輝度指定値である第0(ゼロ)輝度指定値〜第31輝度指定値までに亘る32段階の範囲のうち、一の輝度指定と対応するパレット値が予め定めた数式(例えば、直線的なトーンカーブ、又はスプライン曲線的なトーンカーブ)に沿って上述した階調情報として設定されている。
間接光として用いられるLEDの輝度は、上述したように、直接光として用いられるLEDの輝度と同一のものとすると、導光板による間接光が直接光と比べて暗くなる。そこで、本実施形態では、間接光として用いられるLEDの輝度は、直接光として用いられるLEDの輝度に対して設定される通常パレット値を用いず、特殊パレット値を用いて設定されるようになっており、最小輝度(消灯)となる第0(ゼロ)輝度指定値の次に輝度が高い段階となる第1輝度指定値を、導光板が間接光により発光している状態を視認することができる最低の輝度として、通常パレット値が最大パレット値(100%)に設定された場合における第18輝度指定値とほぼ等しい値に設定され、第1輝度指定値から第31輝度指定値までの範囲のうち、一の輝度指定値と対応するパレット値が予め定めた数式(例えば、直線的なトーンカーブ、又はスプライン曲線的なトーンカーブ)に沿って設定されるようになっている。
このように、ランプパレット設定処理では、輝度指定値、通常パレット値、及び特殊パレット値から構成されるランプパレット設定テーブルに基づいて、直接光として用いられるLEDの輝度と、間接光として用いられるLEDの輝度と、をそれぞれ設定する際に、直接光として用いられるLEDの輝度に対して、遊技者(又は遊技ホールの店員等の係員)が接触操作部302、及び押圧操作部303の操作による輝度指定値と対応する通常パレット値に沿って設定される一方、間接光として用いられるLEDの輝度に対して、遊技者(又は遊技ホールの店員等の係員)が接触操作部302、及び押圧操作部303の操作による輝度指定値と対応する特殊パレット値に沿って設定されるようになっている。これにより、直接光として用いられるLEDの輝度が眩しいと感じて、その輝度を小さくするために、遊技者が接触操作部302、及び押圧操作部303を操作して設定する場合において、直接光として用いられるLEDの輝度を最も小さい輝度(つまり、最小輝度(消灯)となる第0(ゼロ)輝度指定値の次に輝度が高い段階となる第1輝度指定値)に設定し、これに連動して、間接光として用いられるLEDの輝度も最も小さい輝度(つまり、最小輝度(消灯)となる第0(ゼロ)輝度指定値の次に輝度が高い段階となる第1輝度指定値)に設定したとしても、間接光として用いられるLEDの輝度は、通常パレット値が最大パレット値(100%)に設定された場合における第18輝度指定値とほぼ等しい値に設定されるようになっているため、導光板が間接光により発光している状態を視認することができる最低の輝度が設定される。
また、発光態様を設計するプログラマーは、直接光として用いられるLEDに対して、遊技盤側に設けられる各種装飾基板や扉枠側に設けられる各種装飾基板に実装される各種LEDの輝度を個別に設定しなくても、演出の流れに伴う発光態様を設定して、遊技盤側に設けられる各種装飾基板や扉枠側に設けられる各種装飾基板に実装される各種LEDの発光態様による演出の流れを見てから、眩しすぎる(又は、少し暗い輝度の方が演出効果をより発揮できる)特定の装飾基板に対して通常パレット値を小さいパレット値(例えば、50%)に設定するとともに、他の装飾基板に対して通常パレット値を最大パレット値(100%)に設定することで、全体の発光態様のバランスを極めて簡単に変更することができる。つまり、遊技者(又は遊技ホールの店員等の係員)は、操作可能な演出操作部301(接触操作部302、押圧操作部303)を操作して第1輝度指定値から最大輝度となる第31輝度指定値までに亘る一の輝度指定値を設定したとしても、特定の装飾基板に対しては一の輝度指定値と対応する小さいパレット値(例えば、50%)が設定されるのに対して、他の装飾基板に対しては一の輝度指定値と対応する最大パレット値(100%)がそれぞれ設定されるようになっているため、相互に設定された発光態様の関係(明るい、又は暗いという関係)を崩すことなく、極めて簡単に輝度調整を行うことができる。
更に、導光板による間接光は、直接光と比べて輝度の調整が難しいものの、間接光として用いられるLEDに対しては、通常パレット値と異なる(つまり、通常パレット値と独立した)特殊パレット値により輝度を設定することができるようになっている。これにより、間接光として用いられるLEDの輝度は特殊パレット値により管理されるとともに、直接光として用いられるLEDの輝度は通常パレット値により管理されるようになっているため、間接光として用いられるLEDの輝度と、直接光として用いられるLEDの輝度と、を容易にそれぞれ調整することができる。
ステップS1014に続いて、周辺制御ICのCPUは、表示データ出力処理を行う(ステップS1016)。この表示データ出力処理では、後述する表示データ作成処理において、周辺制御ICのVDPが周辺制御ICのCPUからの指示に基づいてSDRAMから画像データを読み出して周辺制御ICのVRAM上に生成した1画面分(1フレーム分)の描画データを液晶出力基板に出力する。これにより、演出表示装置1600にさまざまな画面(画像)が描画(表示)される。なお、表示データ出力処理では、周辺制御ICのVDPの描画能力を超える描画を行った場合には、生成した1画面分(1フレーム分)の描画データを出力することをキャンセルするようになっている。これにより、処理時間の遅れを防止することができるが、いわゆるコマ落ちが発生することとなるものの、後述する音データ出力処理による、トップ中央スピーカ、トップサイドスピーカ、本体枠スピーカ622等の各種スピーカ(以下、「各種スピーカ」と記載する。)から各種演出に合わせた音楽や効果音等の演出音による演出を優先することができる仕組みとなっている。
ステップS1016に続いて、周辺制御ICのCPUは、音データ出力処理を行う(ステップS1018)。この音データ出力処理では、後述する音データ作成処理において、周辺制御ICの音源が周辺制御ICのCPUからの指示に基づいてSDRAMから音データを読み出し、設定される出力チャンネルから各種スピーカに出力する。これにより、各種スピーカから各種演出に合せた音楽及び効果音等のサウンドが流れる。
ステップS1018に続いて、周辺制御ICのCPUは、スケジューラ更新処理を行う(ステップS1020)。このスケジューラ更新処理では、周辺制御ICのRAMにセットされた各種スケジュールデータを更新する。例えば、スケジューラ更新処理では、画面生成用スケジュールデータを構成する時系列に配列された画面データのうち、先頭の画面データから何番目の画面データを周辺制御ICのVDPに出力するのかを指示するために、ポインタを更新する。
またスケジューラ更新処理では、発光態様生成用スケジュールデータを構成する時系列に配列された発光データのうち、先頭の発光データから何番目の発光データを出力対象とするのかを指示するために、ポインタを更新する。
またスケジューラ更新処理では、音生成用スケジュールデータを構成する時系列に配列された、音楽や効果音等の演出音の音データ、報知音や告知音の音データを指示する音指令データのうち、先頭の音指令データから何番目の音指令データを周辺制御ICの音源に出力するのかを指示するために、ポインタを更新する。
またスケジューラ更新処理では、電気的駆動源スケジュールデータを構成する時系列に配列されたモータやソレノイド等の電気的駆動源の駆動データのうち、先頭の駆動データから何番目の駆動データを出力対象とするのかを指示するために、ポインタを更新する。電気的駆動源スケジュールデータを構成する時系列に配列されたモータやソレノイド等の電気的駆動源の駆動データは、後述する、1msタイマ割り込みが発生するごとに繰返し実行される周辺制御部1msタイマ割り込み処理におけるモータ及びソレノイド駆動処理で更新される。この1msタイマ割り込みが発生するごとに繰返し実行されるモータ及びソレノイド駆動処理では、ポインタが指示する駆動データに従ってモータやソレノイド等の電気的駆動源を駆動するとともに、時系列に規定された次の駆動データにポインタを更新し、自身の処理を実行するごとに、ポインタを更新する。つまり、モータ及びソレノイド駆動処理において更新したポインタの指示する駆動データは、スケジューラ更新処理において強制的に更新される仕組みとなっているため、仮に、モータ及びソレノイド駆動処理においてポインタが何らかの原因で本来指示するはずの駆動データから他の駆動データを指示することとなっても、スケジューラ更新処理において本来指示するはずの駆動データに指示するように強制的に更新されるようになっている。
ステップS1020に続いて、周辺制御ICのCPUは、受信コマンド解析処理を行う(ステップS1022)。この受信コマンド解析処理では、主制御基板1310から送信された各種コマンドを、後述する周辺制御部コマンド受信割り込み処理において受信してその受信した各種コマンドの解析を行うとともに、演出の各種設定に用いられる乱数(例えば保留先読み関連の演出に用いられる乱数)の更新を行う。主制御基板1310からの各種コマンドは、周辺制御部コマンド受信割り込み処理で受信されて周辺制御ICのRAMに記憶されるようになっており、この受信コマンド解析処理では、周辺制御ICのRAMに記憶された各種コマンドの解析を行う。周辺制御ICのCPUは、解析した各種コマンドに基づいて、画面生成用スケジュールデータ、発光態様生成用スケジュールデータ、音生成用スケジュールデータ、及び電気的駆動源スケジュールデータ等を、周辺制御ROMから読み出して(抽出して)周辺制御ICのRAMにセットする。
なお、周辺制御ICのCPUは、受信コマンド解析処理の一処理としてランプパレット設定処理も行う。ランプパレット設定処理では、上述した輝度指定値、通常パレット値、及び特殊パレット値から構成されるランプパレット設定テーブルに基づいて、直接光として用いられるLEDの輝度と、間接光として用いられるLEDの輝度と、をそれぞれ設定する。周辺制御ICは、主制御基板1310からの各種コマンドを解析し、この解析した各種コマンドに基づいて、発光態様生成用スケジュールデータを周辺制御ROMから読み出して(抽出して)、ランプパレット設定処理を実行して、遊技者(又は遊技ホールの店員等の係員)が演出操作部301(接触操作部302、押圧操作部303)を操作して、上述した、第1輝度指定値から最大輝度となる第31輝度指定値までに亘る一の輝度指定値を設定した場合には、その設定した輝度指定値となるように、上述した階調情報を更新して周辺制御ICのRAMにセットすることができるようになっている。
また、周辺制御ICのCPUは、この周辺制御部コマンド割り込み処理で受信された主制御基板1310からのコマンドが、例えば、始動口入賞演出の開始を指示するための始動口入賞コマンド、普通図柄の保留数(0〜4個)を識別するための普通図柄記憶コマンド、特別図柄の変動表示に同期して演出表示装置1600において装飾図柄の変動表示等の変動演出の開始を指示するための変動パターンコマンド、始動保留数が変化すると出力される図柄記憶コマンド、大入賞口2005に遊技球Bが受入れられる度に出力された大入賞口1カウント表示コマンドであるか否かを解析し、現在、どの遊技状態であるかを認識する。
主制御基板1310からの各種コマンドは、周辺制御部コマンド受信割り込み処理で受信されて周辺制御ICのRAMに記憶されるようになっており、受信コマンド解析処理では、周辺制御ICのRAMに記憶された各種コマンドの解析を行う。各種コマンドには、特図1同調演出関連に区分される各種コマンド、特図2同調演出関連に区分される各種コマンド、大当り関連に区分される各種コマンド、電源投入に区分される各種コマンド、普図同調演出関連に区分される各種コマンド、普通電役演出関連に区分される各種コマンド、報知表示に区分される各種コマンド、状態表示に区分される各種コマンド、テスト関連に区分される各種コマンド及びその他に区分される各種コマンドがある。また、周辺制御基板1510は受信したコマンドに基づいて予告等に関する抽選処理を実行し、該抽選結果に基づいて画面生成用スケジュールデータ、発光態様生成用スケジュールデータ、音生成用スケジュールデータ、及び電気的駆動源スケジュールデータ等を、周辺制御ROMから読み出して(抽出して)周辺制御ICのRAMにセットする。これにより周辺制御基板1510の抽選結果に応じた演出が実行されるようになる。
なお、周辺制御ROMには、周辺制御部1511、演出表示制御部1512等を制御する各種制御プログラム、各種データ、各種制御データ、及び各種スケジュールデータが予め記憶されている。各種スケジュールデータには、演出表示装置1600に描画する画面を生成する画面生成用スケジュールデータ、各種LEDの発光態様を生成する発光態様生成用スケジュールデータ、音楽や効果音等の演出音を生成する音生成用スケジュールデータ、及びモータやソレノイド等の電気的駆動源の駆動態様を生成する電気的駆動源スケジュールデータ等がある。画面生成用スケジュールデータは、画面の構成を規定する画面データが時系列に配列されて構成されており、演出表示装置1600に描画する画面の順序が規定されている。発光態様生成用スケジュールデータは、各種LEDの発光態様を規定する発光態様データが時系列に配列されて構成されている。音生成用スケジュールデータは、音指令データが時系列に配列されて構成されており、音楽や効果音が流れる順番が規定されている。この音指令データには、周辺制御ICの内蔵音源における複数の出力チャンネルのうち、どの出力チャンネルを使用するのかを指示するための出力チャンネル番号と、周辺制御ICの内蔵音源における複数のトラックのうち、どのトラックに音楽及び効果音等の音データを組み込むのかを指示するためのトラック番号と、が規定されている。電気的駆動源スケジュールデータは、モータやソレノイド等の電気的駆動源の駆動データが時系列に配列されて構成されており、モータやソレノイド等の電気的駆動源の動作が規定されている。
ステップS1022に続いて、周辺制御ICのCPUは、警告処理を行う(ステップS1024)。この警告処理では、ステップS1022の受信コマンド解析処理で解析したコマンドに、報知表示に区分される各種コマンドが含まれているときには、各種異常報知を実行するための異常表示態様に設定されている、画面生成用スケジュールデータ、発光態様生成用スケジュールデータ、音生成用スケジュールデータ、及び電気的駆動源スケジュールデータ等を、周辺制御ROMから読み出して(抽出して)周辺制御ICのRAMにセットする。なお、警告処理では、複数の異常が同時に発生した場合には、予め登録した優先度の高い順から異常報知から行われ、その異常が解決して残っている他の異常報知に自動的に遷移するようになっている。これにより、一の異常が発生した後であってその異常を解決する前に他の異常が発生して一の異常が発生しているという情報を失うことなく、複数の異常を同時に監視することができる。
ステップS1024に続いて、周辺制御ICのCPUは、RCT取得情報更新処理を行う(ステップS1026)。このRTC取得情報更新処理では、ステップS1002の現在時刻情報取得処理で取得して周辺制御ICのRAMに記憶されたカレンダー情報と時刻情報とを更新する。このRCT取得情報更新処理により、周辺制御ICのRAMに記憶される時刻情報である時分秒が更新され、この更新される時刻情報に基づいて周辺制御ICのRAMに記憶されるカレンダー情報である年月日が更新される。
ステップS1026に続いて、周辺制御ICのCPUは、表示データ作成処理を行う(ステップS1030)。この表示データ作成処理では、ステップS1020のスケジューラ更新処理においてポインタが更新されて、画面生成用スケジュールデータを構成する時系列に配列された画面データのうち、そのポインタが示す画面データを、周辺制御ROMから読み出して(抽出して)周辺制御ICのVDPに出力する。
周辺制御ICのVDPは、周辺制御ICのCPUから画面データが入力されると、この入力された画面データに基づいて、SDRAMから画像データを読み出して演出表示装置1600に描画(表示)する1画面分(1フレーム分)の描画データを内蔵VRAMに生成する。
ステップS1030に続いて、周辺制御ICのCPUは、音データ作成処理を行う(ステップS1032)。この音データ作成処理では、ステップS1020のスケジューラ更新処理においてポインタが更新されて、音生成用スケジュールデータを構成する時系列に配列された音指令データのうち、そのポインタが指示する音指令データを、周辺制御ROMから読み出して(抽出して)周辺制御ICのRAMにセットする。周辺制御ICの音源は、周辺制御ICのCPUから音指令データが入力されると、SDRAMから音データを読み出して音指令データに規定されたトラック番号に従って音楽及び効果音等の音データを組み込むとともに、出力チャンネル番号に従って使用する出力チャンネルを設定する。
なお、音データ作成処理では、この音データ作成処理を行うごとに(つまり、周辺制御部定常処理を行うごとに)、音量調整スイッチからの音量調整操作信号に基づいて、音量調整スイッチの回転位置を特定している。周辺制御ICのCPUは、音量調整スイッチの回転位置と対応する音量となるように、周辺制御ICの音源を制御して、ステップS1018の音データ出力処理において、この音データ作成処理で設定した出力チャンネルから音データを各種スピーカに出力する。これにより、各種スピーカから各種演出に合せた音楽及び効果音等のサウンドが流れるようになっている。
具体的には、音量調整スイッチを回動操作することにより抵抗値が可変し、音量スイッチの回転位置における抵抗値により分圧された電圧を、アナログ値からデジタル値に変換して、値0〜値1023までの1024段階の値に変換している。本実施形態では、1024段階の値を7つに分割して基板ボリューム0〜6として管理している。基板ボリューム0では消音、基板ボリューム6では最大音量に設定されており、基板ボリューム0から基板ボリューム6に向かって音量が大きくなるようにそれぞれ設定されている。基板ボリューム0〜6に設定された音量となるように周辺制御ICの音源を制御して扉枠3側のトップ中央スピーカ、トップサイドスピーカと、本体枠4の低音用の本体枠スピーカ622から音楽や効果音が流れるようになっている。このように、音量調整スイッチの回動操作に基づく音量調整により扉枠3側のトップ中央スピーカ、トップサイドスピーカと、本体枠4の低音用の本体枠スピーカ622から音楽や効果音が流れるようになっている。
なお、音指令データには、音データを組み込むトラックの音量を調節するためのサブボリューム値も含まれており、周辺制御ICの内蔵音源における複数のトラックには、音楽や効果音等の演出音の音データとその音量を調節するサブボリューム値のほかに、パチンコ機1の不具合の発生やパチンコ機1に対する不正行為をホールの店員等に報知するための報知音の音データとその音量を調節するサブボリューム値が組み込まれる。
具体的には、演出音に対しては、上述した、音量調整スイッチが回動操作されて調節された基板ボリュームがサブボリューム値として設定され、報知音に対しては、音量調整スイッチの回動操作に基づく音量調整に全く依存されず最大音量がサブボリューム値として設定されるようになっている。演出音のサブボリューム値は、電源投入後の所定期間(具体的には周辺制御部が初期設定処理(ステップS1000)及び現在時刻設定処理(ステップS1002)を終了するまでの期間)や特別図柄表示器(第一特別図柄表示器、第二特別図柄表示器)において特別図柄(第一特別図柄、第二特別図柄)の変動表示を開始又は停止するときの一定期間(この例では周辺制御部にて変動パターンコマンドを受信してから装飾図柄の変動表示開始後に0.5秒経過するまでや、周辺制御部にて停止表示コマンドを受信してから装飾図柄の確定表示後に0.5秒経過するまで)を除き、演出操作ユニット300の接触操作部302や押圧操作部303を操作することで調節することができるようになっている。
このように、本例のパチンコ機1では電源投入後の所定期間(具体的には周辺制御部が初期設定処理(ステップS1000)及び現在時刻設定処理(ステップS1002)を終了するまでの期間)や特別図柄表示器(第一特別図柄表示器、第二特別図柄表示器)において特別図柄(第一特別図柄、第二特別図柄)の変動表示を開始又は停止するときの一定期間(この例では周辺制御部にて変動パターンコマンドを受信してから装飾図柄の変動表示開始後に0.5秒経過するまでや、周辺制御部にて停止表示コマンドを受信してから装飾図柄の確定表示後に0.5秒経過するまで)を除き、演出操作ユニット300の接触操作部302や押圧操作部303を操作することで、音データ作成処理において音量調整スイッチの回転位置における抵抗値により分圧された電圧を基板ボリューム0〜6の7段階の値に変換し、さらに音量調整スイッチの回転位置における抵抗値により分圧された電圧に対して、演出操作ユニット300の接触操作部302や押圧操作部303の操作に応じて所定値を加算又は減算することによって、基板ボリュームの値を増やしたり、又は減らしたりして基板ボリュームを設定することで演出音のサブボリューム値を調節できるようになっている。
また、音指定データには、出力するチャンネルの音量を調節するためのマスターボリューム値も含まれており、周辺制御ICの内蔵音源における複数の出力チャンネルには、周辺制御ICの内蔵音源における複数のトラックうち、使用するトラックに組み込まれた演出音の音データと、使用するトラックに組み込まれた演出音の音量を調節するサブボリューム値と、を合成して、この合成した演出音の音量を、実際に、扉枠3側のトップ中央スピーカ、トップサイドスピーカと、本体枠4の低音用の本体枠スピーカ622から流れる音量となるマスターボリューム値まで増幅し、この増幅した演出音をシリアル化してオーディオデータとして出力するようになっている。
本実施形態では、マスターボリューム値は一定値に設定されており、合成した演出音の音量が最大音量であるときに、マスターボリューム値まで増幅されることにより、扉枠3側のトップ中央スピーカ、トップサイドスピーカと、本体枠4の低音用の本体枠スピーカ622から流れる音量が許容最大音量となるように設定されている。具体的には、演出音に対しては、周辺制御ICの内蔵音源における複数のトラックのうち、使用するトラックに組み込まれた演出音の音データと、使用するトラックに組み込まれた演出音の音量を調節するサブボリューム値として設定された音量調整スイッチが回動操作されて調節された基板ボリュームと、を合成して、この合成した演出音の音量を、実際に、扉枠3側のトップ中央スピーカ、トップサイドスピーカと、本体枠4の低音用の本体枠スピーカ622から流れる音量となるマスターボリューム値まで増幅し、この増幅した演出音をシリアル化してオーディオデータとして出力し、報知音に対しては、使用するトラックに組み込まれた報知音の音データと、使用するトラックに組み込まれた報知音の音量を調節するサブボリューム値として設定された音量調整スイッチの回動操作に基づく音量調整に全く依存されず最大音量と、を合成して、この合成した報知音の音量を、実際に、扉枠3側のトップ中央スピーカ、トップサイドスピーカと、本体枠4の低音用の本体枠スピーカ622から流れる音量となるマスターボリューム値まで増幅し、この増幅した報知音をシリアル化してオーディオデータとして出力する。
ここで、演出音が扉枠3側のトップ中央スピーカ、トップサイドスピーカと、本体枠4の低音用の本体枠スピーカ622から流れている場合に、パチンコ機1の不具合の発生やパチンコ機1に対する不正行為をホールの店員等に報知するため報知音を流す制御について簡単に説明すると、まず演出音が組み込まれているトラックのサブボリューム値を強制的に消音に設定し、この演出音が組み込まれたトラックの音データと、その消音に設定したサブボリューム値と、報知音が組み込まれたトラックの音データと、報知音の音量が最大音量に設定されたサブボリューム値と、を合成し、この合成した演出音の音量と報知音の音量とを、実際に、扉枠3側のトップ中央スピーカ、トップサイドスピーカと、本体枠4の低音用の本体枠スピーカ622から流れる音量となるマスターボリューム値まで増幅し、この増幅した演出音及び報知音をシリアル化してオーディオデータとして出力する。つまり、実際に、扉枠3側のトップ中央スピーカ、トップサイドスピーカと、本体枠4の低音用の本体枠スピーカ622から流れる音は、最大音量の報知音だけが流れることとなる。このとき、演出音は消音となっているため、扉枠3側のトップ中央スピーカ、トップサイドスピーカと、本体枠4の低音用の本体枠スピーカ622から流れないものの、演出音は、上述した音生成用スケジュールデータに従って進行している。
本実施形態では、報知音は所定期間(例えば、90秒)だけ扉枠3側のトップ中央スピーカ、トップサイドスピーカと、本体枠4の低音用の本体枠スピーカ622から流れるようになっており、この所定期間経過すると、これまで消音に強制的に設定された音生成用スケジュールデータに従って進行している演出音の音量が、音量調整スイッチが回動操作されて調節された基板ボリュームがサブボリューム値として再び設定され(このとき、演出操作ユニット300の接触操作部302や押圧操作部303を操作することで演出音の音量が調節されている場合には、その調節された演出音のサブボリューム値に設定され)、扉枠3側のトップ中央スピーカ、トップサイドスピーカと、本体枠4の低音用の本体枠スピーカ622から流れるようになっている。
このように、演出音が扉枠3側のトップ中央スピーカ、トップサイドスピーカと、本体枠4の低音用の本体枠スピーカ622から流れている場合に、パチンコ機1の不具合の発生やパチンコ機1に対する不正行為をホールの店員等に報知するため報知音が流れるときには、演出音の音量が消音になって報知音が扉枠3側のトップ中央スピーカ、トップサイドスピーカと、本体枠4の低音用の本体枠スピーカ622から流れるものの、この消音となった演出音は、音生成用スケジュールデータに従って進行しているため、報知音が所定期間経過して扉枠3側のトップ中央スピーカ、トップサイドスピーカと、本体枠4の低音用の本体枠スピーカ622から流れなくなると、演出音は、報知音が流れ始めたところから再び流れ始めるのではなく、報知音が流れ始めて所定期間経過した時点まで音生成用スケジュールデータに従って進行したところから再び流れ始めるようになっている。
また、報知音や告知音は、音量調整スイッチの回転操作に基づく音量調整に全く依存されずに流れる仕組みとなっており、消音から最大音量までの音量をプログラムにより周辺制御ICのCPUが周辺制御ICの音源を制御して調整することができるようになっている。このプログラムにより調整される音量は、消音から最大音量までを滑らかに変化させることができるようになっている。例えば、遊技ホールの店員等の係員が音量調整スイッチを回転操作して音量を小さく設定した場合であっても、各種スピーカから流れる音楽や効果音等の演出音が小さくなるものの、パチンコ機1に不具合が発生しているときや遊技者が不正行為を行っているときには大音量(本実施形態では、最大音量)に設定した報知音を流すことができる。したがって、演出音の音量を小さくしても、報知音により遊技ホールの店員等の係員が不具合の発生や遊技者の不正行為を気付き難くなることを防止することができる。
ステップS1032に続いて、周辺制御ICのCPUは、バックアップ処理を行う(ステップS1034)。このバックアップ処理では、周辺制御ICのRAMに記憶されている内容を周辺制御ICのRAMに設けられる定常処理用バックアップ領域にコピーしてバックアップするとともに、SDRAMに記憶されている内容をSDRAMに設けられる定常処理用バックアップ領域にコピーしてバックアップする。
ステップS1034に続いて、周辺制御ICのCPUは、WDTクリア処理を行う(ステップS1036)。このWDTクリア処理では、外部WDTにクリア信号を出力して周辺制御ICのCPUにリセットがかからないようにしている。
ステップS1036に続いて、周辺制御ICのCPUは、周辺制御部定常処理の実行完了として定常処理中フラグSP−FLGに値0をセットし(ステップS1038)、再びステップS1004に戻り、Vブランク信号検出フラグVB−FLGに値0をセットして初期化し、後述する周辺制御部Vブランク信号割り込み処理においてVブランク信号検出フラグVB−FLGに値1がセットされるまで、ステップS1006の判定を繰返し行う。つまりステップS1006では、Vブランク信号検出フラグVB−FLGに値1がセットされるまで待機し、ステップS1006でVブランク信号検出フラグVB−FLGが値1であると判定されると、ステップS1008〜ステップS1038の処理を行い、再びステップS1004に戻る。このように、ステップS1006でVブランク信号検出フラグVB−FLGが値1であると判定されると、ステップS1008〜ステップS1038の処理を行うようになっている。ステップS1008〜ステップS1038の処理を「周辺制御部定常処理」という。
この周辺制御部定常処理では、まずステップS1008で周辺制御部定常処理を実行中であるとして定常処理中フラグSP−FLGに値1をセットすることから開始し、ステップS1010で1ms割り込みタイマ起動処理を行い、ステップS1014、・・・、そしてステップS1036の各処理を行って最後にステップS1038において周辺制御部定常処理の実行完了として定常処理中フラグSP−FLGに値0をセットすると、完了することとなる。周辺制御部定常処理は、ステップS1006でVブランク信号検出フラグVB−FLGが値1であるときに実行される。このVブランク信号検出フラグVB−FLGは、上述したように、周辺制御ICのCPUからの画面データを受入れることができる状態である旨を伝えるVブランク信号が周辺制御ICのVDPから周辺制御ICのCPUに入力されたことを契機として実行される後述する周辺制御部Vブランク信号割り込み処理において値1がセットされるようになっている。本実施形態では、演出表示装置1600のフレーム周波数(1秒間あたりの画面更新回数)として、上述したように、概ね秒間30fpsに設定しているため、Vブランク信号が入力される間隔は、約33.3ms(=1000ms÷30fps)となっている。つまり、周辺制御部定常処理は、約33.3msごとに繰返し実行されるようになっている。
[9−2.周辺制御部Vブランク信号割り込み処理]
次に、周辺制御ICのCPUからの画面データを受入れることができる状態である旨を伝えるVブランク信号が周辺制御ICのVDPから入力されたことを契機として実行する周辺制御部Vブランク信号割り込み処理について説明する。この周辺制御部Vブランク信号割り込み処理が開始されると、周辺制御ICのCPUは、図186に示すように、定常処理中フラグSP−FLGが値0であるかを判定する(ステップS1045)。この定常処理中フラグSP−FLGは、上述したように、図185の周辺制御部電源投入時処理におけるステップS1008〜ステップS1038の周辺制御部定常処理を実行中であるとき値1、周辺制御部定常処理を実行完了したとき値0にそれぞれセットされる。
ステップS1045の判定において、周辺制御ICのCPUは、定常処理中フラグSP−FLGが値0でない(値1である)とき、つまり周辺制御部定常処理を実行中であると判定したときには、そのままこのルーチンを終了する。一方、ステップS1045の判定において、周辺制御ICのCPUは、定常処理中フラグSP−FLGが値0であるとき、つまり周辺制御部定常処理を実行完了したと判定したときには、Vブランク信号検出フラグVB−FLGに値1をセットし(ステップS1050)、このルーチンを終了する。このVブランク信号検出フラグVB−FLGは、上述したように、周辺制御部定常処理を実行するか否かを決定するためのフラグであり、周辺制御部定常処理を実行するとき値1、周辺制御部定常処理を実行しないとき値0にそれぞれ設定される。
本実施形態では、ステップS1045の判定で定常処理中フラグSP−FLGが値0であるか否か、つまり周辺制御部定常処理を実行完了したか否かを判定し、周辺制御部定常処理を実行完了したときにはステップS1050でVブランク信号検出フラグVB−FLGに値1をセットするようになっているが、これは、周辺制御部定常処理を実行中であるときに、Vブランク信号が入力されてVブランク信号検出フラグVB−FLGに値1をセットすると、図185の周辺制御部電源投入時処理におけるステップS1006の判定で周辺制御部定常処理を実行するものとして、現在実行中の周辺制御部定常処理を途中で強制的にキャンセルして周辺制御部定常処理を最初から実行開始するため、これを防止する目的で、図185の周辺制御部電源投入時処理(周辺制御部定常処理)におけるステップS1008で定常処理中フラグSP−FLGに値1をセットすることで周辺制御部定常処理を実行中である旨を、本ルーチンである周辺制御部Vブランク信号割り込み処理に伝えるとともに、図185の周辺制御部電源投入時処理(周辺制御部定常処理)におけるステップS1038で定常処理中フラグSP−FLGに値0をセットすることで周辺制御部定常処理を実行完了した旨を、本ルーチンである周辺制御部Vブランク信号割り込み処理に伝えることにより、本ルーチンである周辺制御部Vブランク信号割り込み処理におけるステップS1045の判定で定常処理中フラグSP−FLGが値0であるか否か、つまり周辺制御部定常処理を実行完了したか否かを判定するようになっている。換言すると、Vブランク信号が入力されて次のVブランク信号が入力されるまでに周辺制御部定常処理を実行完了することができず、いわゆる処理落ちした場合の処置である。
これにより、今回の周辺制御部定常処理においては、約33.3msという時間でその処理を完了できず処理落ちした場合には、図185の周辺制御部電源投入時処理におけるステップS1006の判定で次回のVブランク信号が入力されるまで待機する状態となる。つまり、処理落ちした今回の周辺制御部定常処理を実行するための時間が約66.6msとなる。通常、図185の周辺制御部電源投入時処理(周辺制御部定常処理)におけるステップS1010で1ms割り込みタイマの起動により1ms割り込みタイマが発生するごとに繰返し実行する、後述する周辺制御部1msタイマ割り込み処理は1回の周辺制御部定常処理に対して32回だけ実行されるものの、上述した処理落ちした今回の周辺制御部定常処理が存在する場合には、周辺制御部1msタイマ割り込み処理が64回ではなく、32回だけ実行されるようになっている。つまり、周辺制御部定常処理が処理落ちした場合であっても、周辺制御部定常処理による演出の進行状態とタイマ割り込み制御である周辺制御部1msタイマ割り込み処理による演出の進行状態との整合性が崩れないようになっている。したがって、周辺制御部定常処理が処理落ちした場合であっても演出の進行状態を確実に整合させることができる。
[9−3.周辺制御部1msタイマ割り込み処理]
次に、図185の周辺制御部電源投入時処理の周辺制御部定常処理におけるステップS1010で1ms割り込みタイマの起動により1ms割り込みタイマが発生するごとに繰返し実行する周辺制御部1msタイマ割り込み処理について説明する。この周辺制御部1msタイマ割り込み処理が開始されると、周辺制御ICのCPUは、図187に示すように、1msタイマ割り込み実行回数STNが33回より小さいか否かを判定する(ステップS1100)。この1msタイマ割り込み実行回数STNは、上述したように、図185の周辺制御部電源投入時処理の周辺制御部定常処理におけるステップS1010の1ms割り込みタイマ起動処理で1ms割り込みタイマが起動して本ルーチンである周辺制御部1msタイマ割り込み処理が実行された回数をカウントするカウンタである。本実施形態では、演出表示装置1600のフレーム周波数(1秒間あたりの画面更新回数)として、上述したように、概ね秒間30fpsに設定しているため、Vブランク信号が入力される間隔は、約33.3ms(=1000ms÷30fps)となっている。つまり、周辺制御部定常処理は、約33.3msごとに繰返し実行されるようになっているため、周辺制御部定常処理におけるステップS1010で1ms割り込みタイマを起動した後、次の周辺制御部定常処理が実行されるまでに、周辺制御部1msタイマ割り込み処理が32回だけ実行されるようになっている。具体的には、周辺制御部定常処理におけるステップS1010で1ms割り込みタイマが起動されると、まず1回目の1msタイマ割り込みが発生し、2回目、・・・、そして32回目の1msタイマ割り込みが順次発生することとなる。
ステップS1100の判定において、周辺制御ICのCPUは、1msタイマ割り込み実行回数STNが33回より小さくないとき、つまり33回目の1msタイマ割り込みが発生してこの周辺制御部1msタイマ割り込み処理が開始されたと判定したときには、そのままこのルーチンを終了する。33回目の1msタイマ割り込みの発生が次回のVブランク信号の発生よりたまたま先行した場合には、本実施形態では、割り込み処理の優先順位として、周辺制御部1msタイマ割り込み処理の方が周辺制御部Vブランク割り込み処理と比べて高く設定されているものの、この33回目の1msタイマ割り込みによる周辺制御部1msタイマ割り込み処理の開始を強制的にキャンセルするようになっている。換言すると、本実施形態では、Vブランク信号が周辺制御基板1510のシステム全体を支配する信号であるため、33回目の1msタイマ割り込みの発生が次回のVブランク信号の発生よりたまたま先行した場合には、周辺制御部Vブランク割り込み処理を実行するために33回目の1msタイマ割り込みによる周辺制御部1msタイマ割り込み処理の開始が強制的にキャンセルさせられている。そして、Vブランク信号の発生により周辺制御部定常処理におけるステップS1010で1ms割り込みタイマを再び起動した後、新たに1回目の1msタイマ割り込みの発生による周辺制御部1msタイマ割り込み処理を開始するようになっている。
一方、ステップS1100の判定において、周辺制御ICのCPUは、1msタイマ割り込み実行回数STNが33回より小さいと判定したときには、1msタイマ割り込み実行回数STNに値1だけ足す(インクリメントする、ステップS1102)。この1msタイマ割り込み実行回数STNに値1が足されることにより、図185の周辺制御部電源投入時処理の周辺制御部定常処理におけるステップS1010の1ms割り込みタイマ起動処理で1ms割り込みタイマが起動して本ルーチンである周辺制御部1msタイマ割り込み処理が実行された回数が1回分だけ増えることとなる。
ステップS1102に続いて、モータ及びソレノイド駆動処理を行う(ステップS1104)。このモータ及びソレノイド駆動処理では、周辺制御ICのRAMにセットされた電気的駆動源スケジュールデータを構成する時系列に配列されたモータやソレノイド等の電気的駆動源の駆動データのうち、ポインタが指示する駆動データに従って、モータやソレノイド等の電気的駆動源を駆動するとともに、時系列に規定された次の駆動データにポインタを更新し、このモータ及びソレノイド駆動処理を実行するごとに、ポインタを更新する。これにより、周辺制御ICのCPUが管理するモータやソレノイド等の電気的駆動源(例えば、扉枠3に設けられる電気的駆動源や遊技盤5に設けられる各種演出ユニットに備える電気的駆動源等)は、電気的駆動源スケジュールデータに従って駆動される。
ステップS1104に続いて、周辺制御ICのCPUは、可動体情報取得処理を行う(ステップS1106)。この可動体情報取得処理では、遊技盤5に設けられる各種演出ユニットに備える各種センサからの検出信号が入力されているか否かを判定することにより各種センサからの検出信号の履歴情報(例えば、原位置履歴情報、可動位置履歴情報など。)を作成し、周辺制御ICのRAMにセットする。周辺制御ICのCPUは、周辺制御ICのRAMにセットされる各種センサからの検出信号の履歴情報に基づいて、遊技盤5に設けられる各種演出ユニットに備える各種可動体の原位置(待機位置)を設定したり、可動位置を取得したりすることにより、可動位置を把握する。
ステップS1106に続いて、周辺制御ICのCPUは、演出操作ユニット情報取得処理を行う(ステップS1108)。この演出操作ユニット情報取得処理では、演出操作ユニット300に設けられた各種センサからの検出信号が入力されているか否かを判定することにより各種センサからの検出信号の履歴情報(例えば、接触操作部302の回転(回転方向)履歴情報、及び押圧操作部303の操作履歴情報など。)を作成し、周辺制御ICのRAMにセットする。周辺制御ICのRAMにセットされる各種センサからの検出信号の履歴情報から接触操作部302の回転方向や押圧操作部303の操作有無を取得することができる。本実施形態のパチンコ機1では、演出操作部301を操作することにより、トップ中央スピーカ、トップサイドスピーカや、本体枠4の本体枠スピーカ622から出力される演出音の音量を調節したり、扉枠3や遊技盤5に備える各種装飾基板に複数実装される各種LEDの輝度を調節したりすることができるようになっている。
ステップS1108に続いて、周辺制御ICのCPUは、バックアップ処理を行い(ステップS1110)、このルーチンを終了する。このバックアップ処理では、周辺制御ICのRAMに記憶されている内容を周辺制御ICのRAMに設けられる1msタイマ割り込み処理用バックアップ領域にコピーしてバックアップするとともに、SDRAMに記憶されている内容をSDRAMに設けられる1msタイマ割り込み処理用バックアップ領域にコピーしてバックアップする。なお、本実施形態では、周辺制御ICのRAMに設けられる1msタイマ割り込み処理用バックアップ領域と、周辺制御ICのRAMに設けられる定常処理用バックアップ領域と、は異なる領域に設定されているとともに、SDRAMに設けられる1msタイマ割り込み処理用バックアップ領域と、SDRAMに設けられる定常処理用バックアップ領域と、は異なる領域に設定されている。
このように、周辺制御部1msタイマ割り込み処理では、1msという期間内において、演出の進行としてステップS1104〜ステップS1108の演出に関する各種処理を実行している。これに対して、図185の周辺制御部電源投入時処理における周辺制御部定常処理では、約33.3msという期間内において、演出の進行としてステップS1014〜ステップS1032の演出に関する各種処理を実行している。周辺制御部1msタイマ割り込み処理では、ステップS1100で1msタイマ割り込み実行回数STNが値33より小さくないとき、つまり33回目の1msタイマ割り込みが発生してこの周辺制御部1msタイマ割り込み処理が開始されたときには、そのままこのルーチンを終了するようになっているため、仮に、33回目の1msタイマ割り込みの発生が次回のVブランク信号の発生よりたまたま先行した場合でも、この33回目の1msタイマ割り込みによる周辺制御部1msタイマ割り込み処理の開始を強制的にキャンセルし、Vブランク信号の発生により周辺制御部定常処理におけるステップS1010で1ms割り込みタイマを再び起動した後、新たに1回目の1msタイマ割り込みの発生による周辺制御部1msタイマ割り込み処理を開始するようになっている。つまり、周辺制御部定常処理による演出の進行状態とタイマ割り込み制御である周辺制御部1msタイマ割り込み処理による演出の進行状態との整合性が崩れないようになっている。したがって、演出の進行状態を確実に整合させることができる。
また、上述したように、Vブランク信号が出力される間隔は、演出表示装置1600の液晶サイズによって多少変化するし、周辺制御ICが実装された周辺制御基板1510の製造ロットにおいてもVブランク信号が出力される間隔が多少変化する場合もある。本実施形態では、Vブランク信号が周辺制御基板1510のシステム全体を支配する信号であるため、33回目の1msタイマ割り込みの発生が次回のVブランク信号の発生よりたまたま先行した場合には、周辺制御部Vブランク割り込み処理を実行するために33回目の1msタイマ割り込みによる周辺制御部1msタイマ割り込み処理の開始が強制的にキャンセルさせられている。つまり本実施形態では、Vブランク信号が出力される間隔が多少変化する場合であっても、33回目の1msタイマ割り込みによる周辺制御部1msタイマ割り込み処理の開始を強制的にキャンセルすることによって、このVブランク信号が出力される間隔が多少変化することによる時間ズレを吸収することができるようになっている。
[9−4.周辺制御部コマンド受信割り込み処理]
次に、主制御基板1310からの各種コマンドを受信する周辺制御部コマンド受信割り込み処理について説明する。周辺制御ICのCPUは、主制御基板1310からの各種コマンドがシリアルデータとして送信開始されると、これを契機として、主周シリアルデータを周辺制御ICのシリアルI/Oポートで1バイト(8ビット)の情報を受信バッファに取り込み、この取り込みが完了すると、これを契機として割り込みが発生し、周辺制御部コマンド受信割り込み処理を行う。主周シリアルデータは、1パケットが3バイトに構成されており、1バイト目としてステータスが割り振られ、2バイト目としてモードが割り振られ、3バイト目としてステータスとモードとを数値とみなしてその合計を算出したサム値が割り振られている。
周辺制御部コマンド受信割り込み処理が開始されると、周辺制御ICのCPUは、図188に示すように、1バイト受信期間タイマがタイムアウトしたか否かを判定する(ステップS1200)。この1バイト受信期間タイマは、主制御基板1310から送信される主周シリアルデータのうち、1バイト(8ビット)の情報を受信し得る期間を設定するものである。
ステップS1200の判定において、周辺制御ICのCPUは、1バイト受信期間タイマがタイムアウトしていないとき、つまり主制御基板1310から送信される主周シリアルデータのうち、1バイト(8ビット)の情報を受信し得る期間内であると判定したときには、周辺制御ICのシリアルI/Oポートの受信バッファから受信した1バイトの情報を取り込み(ステップS1202)、受信カウンタSRXCに値1を加える(インクリメントする、ステップS1204)。この受信カウンタSRXCは、受信バッファから取り出した回数を示すカウンタであり、主周シリアルデータの1バイト目であるステータスを受信バッファから取り出すと値1、主周シリアルデータの2バイト目であるモードを受信バッファから取り出すと値2、主周シリアルデータの3バイト目であるサム値を受信バッファから取り出すと値3となる。なお、受信カウンタSRXCは、電源投入時等に初期値0がセットされる。
ステップS1204に続いて、受信カウンタSRXCが値3であるか否か、つまり主周シリアルデータの3バイト目であるサム値を受信バッファから取り出したか否かを判定する(ステップS1206)。この判定では、主周シリアルデータの1バイト目であるステータスに続いて、主周シリアルデータの2バイト目であるモード、そして主周シリアルデータの3バイト目であるサム値を、順に受信バッファから取り出したか否かを判定している。
ステップS1206の判定において、周辺制御ICのCPUは、受信カウンタSRXCが値3でないとき、つまり主周シリアルデータの1バイト目であるステータスに続いて、まだ主周シリアルデータの2バイト目であるモード、そして主周シリアルデータの3バイト目であるサム値を、順に受信バッファから取り出していないと判定したときには、1バイト受信期間タイマのセットを行い(ステップS1208)、このルーチンを終了する。ステップS1208で1バイト受信期間タイマがセットされることで、主周シリアルデータの2バイト目であるモード又は主周シリアルデータの3バイト目であるサム値を受信し得る期間が設定される。
一方、ステップS1206の判定において、周辺制御ICのCPUは、受信カウンタSRXCが値3であるとき、つまり主周シリアルデータの1バイト目であるステータスに続いて、主周シリアルデータの2バイト目であるモード、そして主周シリアルデータの3バイト目であるサム値を、順に受信バッファから取り出したと判定したときには、受信カウンタSRXCに初期値0をセットし(ステップS1210)、サム値を算出する(ステップS1212)。この算出は、ステップS1202で受信バッファからすでに取り出した、主周シリアルデータの1バイト目であるステータスと、主周シリアルデータの2バイト目であるモードと、を数値とみなしてその合計(サム値)を算出する。
ステップS1212に続いて、ステップS1202で受信バッファからすでに取り出した主周シリアルデータの3バイト目であるサム値と、ステップS1212で算出したサム値と、が一致しているか否かを判定する(ステップS1214)。ステップS1202で受信バッファからすでに取り出した主周シリアルデータの3バイト目であるサム値は、主制御基板1310からの主周シリアルデータのうち、主周シリアルデータの3バイト目として割り振られたサム値であるため、ステップS1212で算出したサム値と一致しているはずである。ところが、パチンコ機1は、遊技ホールの島設備から遊技球Bが供給されており、遊技球Bは、互いにこすれ合って帯電すると、静電放電してノイズを発生するため、パチンコ機1はノイズの影響を受けやすり環境下にある。
そこで、本実施形態では、周辺制御基板1510側において、受信した主周シリアルデータの1バイト目として割り振られたステータスと、主周シリアルデータの2バイト目として割り振られたモードと、を数値とみなしてその合計(サム値)を算出し、この算出したサム値が、主制御基板1310からの主周シリアルデータのうち、主周シリアルデータの3バイト目として割り振られたサム値と一致しているか否かを判定している。これにより、周辺制御ICのCPUは、主制御基板1310と周辺制御基板1510との基板間において、主周シリアルデータがノイズの影響を受けて正規と異なる主周シリアルデータに変化したか否かを判定することができる。
ステップS1214の判定において、周辺制御ICのCPUは、ステップS1202で受信バッファからすでに取り出した主周シリアルデータの3バイト目であるサム値と、ステップS1212で算出したサム値と、が一致していると判定したときには、受信した、主周シリアルデータの1バイト目として割り振られたステータスと、主周シリアルデータの2バイト目として割り振られたモードとを、周辺制御ICのRAMに記憶し(ステップS1216)、このルーチンを終了する。
一方、ステップS1200の判定において、周辺制御ICのCPUは、1バイト受信期間タイマがタイムアウトしていないとき、つまり主制御基板1310から送信される主周シリアルデータのうち、1バイト(8ビット)の情報を受信し得る期間を超えていると判定したときには、又はステップS1214の判定において、周辺制御ICのCPUは、ステップS1202で受信バッファからすでに取り出した主周シリアルデータの3バイト目であるサム値と、ステップS1212で算出したサム値と、が一致していないと判定したときには、そのままこのルーチンを終了する。
[9−5.周辺制御部停電予告信号割り込み処理]
次に、主制御基板1310の停電監視回路からの停電予告信号が主制御基板1310から入力されたことを契機として実行する周辺制御部停電予告信号割り込み処理について説明する。この周辺制御部停電予告信号割り込み処理が開始されると周辺制御ICのCPUは、図189に示すように、まず2マイクロ秒タイマを起動し(ステップS1300)、停電予告信号が入力されているか否かを判定する(ステップS1302)。ステップS1302の判定において、周辺制御ICのCPUは、停電予告信号が入力されていないと判定したときには、そのままこのルーチンを終了する。
一方、ステップS1302の判定において、周辺制御ICのCPUは、停電予告信号が入力されていると判定したときには、2マイクロ秒経過したか否かを判定する(ステップS1304)。この判定では、ステップS1300で起動したタイマが2マイクロ秒経過した否かを判定している。ステップS1304の判定において、周辺制御ICのCPUは、2マクロ秒経過していないときには、ステップS1302に戻り、停電予告信号が入力されているか否かを判定し、停電予告信号が入力されていないと判定したときにはそのままこのルーチンを終了する一方、停電予告信号が入力されていると判定したときには、再びステップS1304で2マイクロ秒経過したか否かを判定する。つまりステップS1304の判定では、本ルーチンである周辺制御部停電予告信号割り込み処理が開始されて2マイクロ秒間、停電予告信号が入力され続けているか否かを判定している。
ステップS1304の判定において、周辺制御ICのCPUは、本ルーチンである周辺制御部停電予告信号割り込み処理が開始されて2マイクロ秒間、停電予告信号が入力され続けていると判定したときには、節電処理を行う(ステップS1306)。この節電処理では、演出表示装置1600のバックライトの消灯、遊技盤5に設けられるモータやソレノイドへの励磁OFF、各種LEDの消灯等を順次実行することによりパチンコ機1のシステム全体の消費電力を抑えることによって、パチンコ機1の電力が遮断されても周辺制御ICのCPUが動作可能な時間である20ミリ秒の期間だけ安定動作を確保している。
ステップS1306に続いて、周辺制御ICのCPUは、コマンド受信待機処理を行う(ステップS1308)。このコマンド受信待機処理では、主制御基板1310が送信中の各種コマンドがある場合を想定して、送信中のコマンドを周辺制御ICが受信することができるように、少なくとも、17ミリ秒の期間だけ待機するようになっている。コマンドを受信すると、上述した、周辺制御部コマンド受信割り込み処理が開始されて周辺制御ICのRAMに受信したコマンドが記憶される。
ステップS1308に続いて、周辺制御ICのCPUは、コマンドのバックアップ処理を行う(ステップS1310)。このコマンドのバックアップ処理では、周辺制御ICのRAMに記憶されているコマンドを周辺制御ICのRAMに設けられる定常処理用バックアップ領域にコピーしてバックアップする。
ステップS1310に続いて、周辺制御ICのCPUは、停電予告信号が入力されているか否かを判定する(ステップS1312)。ステップS1312の判定において、周辺制御ICのCPUは、停電予告信号が入力されていると判定したときには、WDTクリア処理を行う(ステップS1314)。このWDTクリア処理では、外部WDTにクリア信号を出力して周辺制御ICのCPUにリセットがかからないようにする。
一方、ステップS1312の判定において、周辺制御ICのCPUは、停電予告信号が入力されていないと判定したとき、又はステップS1314に続いて、再びステップS1312に戻り、停電予告信号が入力されているか否かを判定する。つまり、停電予告信号が入力されているか否かを無限に判定し続けることとなる。このように無限に判定し続けることにより、ステップS1312の判定において、周辺制御ICのCPUは、停電予告信号が入力されていないと判定したときには、外部WDTにクリア信号を出力することができなくなり、周辺制御ICのCPUにリセットがかかる一方、ステップS1312の判定において、周辺制御ICのCPUは、停電予告信号が入力されていると判定したときには、ステップS1314でWDTクリア処理を行い、周辺制御ICのCPUにリセットがかからない。なお、周辺制御ICのCPUにリセットがかかると、図185に示した周辺制御部電源投入時処理が再び開始されることとなる。
このように、ステップS1312による判定で無限ループにおいて停電予告信号の入力が継続する場合には、ステップS1314でWDTクリア処理が実行されることによって停電状態になる直前で周辺制御ICのCPUにリセットがかからないようになっている。これに対して、ステップS1312による判定で無限ループにおいて停電予告信号の入力が継続されず解除された場合には、WDTクリア処理が実行されないため、外部WDTにクリア信号を出力が中断されるようになっている。これにより、ノイズなどで本ルーチンである周辺制御部停電予告信号割り込み処理が誤って開始され、そのノイズが2マイクロ秒の期間を超えて発生することでステップS1302の判定を通過したとしても、ステップS1312による判定で無限ループにおいて停電予告信号の入力が継続されず解除された場合には、ステップS1314のWDTクリア処理が実行されないことにより周辺制御ICのCPUにリセットがかかるようになっているため、そのようなノイズに対して自動的にリセット復帰することで対応することができるようになっている。
[10.主制御基板の制御処理]
次に、主制御基板1310(特に主制御MPU1310a)で実行される制御処理の例について説明する。図190は、上記特別図柄及び特別電動役物制御処理(ステップS114)についてその手順を示すフローチャートである。
いま、各種の抽選処理に供される乱数が更新されたとすると(ステップS106)、同図190に示されるように、この主制御基板1310の主制御MPU1310aはまず、上記第一始動口センサ3002による検出信号がオン状態(第一始動口2002への入球あり)にあることを条件に(ステップS231)、第一特別図柄の第一特別乱数を上記乱数カウンタから取得してこれをRAMの第一特別図柄保留記憶領域に格納するなどの第一始動口通過処理を実行する(ステップS232)。また、上記第二始動口センサ2402による検出信号がオン状態(第二始動口2004への入球あり)にあることを条件に(ステップS233)、第二特別図柄の第二特別乱数を上記乱数カウンタから取得してこれをRAMの第二特別図柄保留記憶領域に格納するなどの第二始動口通過処理を実行する(ステップS234)。
次いで、大当り遊技状態に制御している旨を示す大当り実行中フラグがセットされているか否かを判別し(ステップS235)、大当り実行中フラグがセットされていれば、大当り遊技状態の制御を行う大当り制御処理(ステップS235A)を実行する。なお、大当り制御処理では、特別図柄(第一特別図柄、第二特別図柄)の変動表示停止時における表示態様についての抽選処理の結果が「15R大当り」を示唆する態様となったときに、15R大当り遊技状態に応じて大入賞口2005を開閉制御する処理を実行する。また、「2R大当り」を示唆する態様となったときに、2R大当り遊技状態に応じて大入賞口2005を開閉制御する処理を実行する。
また、大当り制御処理(ステップS235A)では、大入賞口2005の開放制御を行った後、時短フラグ、及び時短回数カウンタの各セット処理を実行する。時短フラグは、時短状態であることを示すフラグであり、時短状態中に第一特別図柄の変動停止時における抽選処理の結果が「2R大当り」を示唆する態様となったことに基づく2R大当り遊技状態を終了するとき、時短状態中及び非時短状態中に15R大当り遊技状態を終了するときにセットされる。そして、時短フラグは、次に大当りとなったとき、又は時短回数カウンタのカウンタ値が「0」になったときに後述する図201に示す第一特別図柄停止処理又は図示しない第二特別図柄停止処理でリセットされる。
また、時短回数カウンタは、時短状態の継続回数としての特別図柄(第一特別図柄及び第二特別図柄)の変動表示の残り回数を示すカウンタであり、大当り遊技状態の終了後に時短状態に制御する場合には当該大当り遊技状態を終了するときに、その時短状態の継続回数がセットされる。そして、時短回数カウンタは、そのカウンタ値が「0」になるまで特別図柄の変動表示を実行するごとにカウントダウンされるが、カウンタ値が「0」になるよりも前に次の大当りとなったときには、後述する図201に示す第一特別図柄停止処理又は図示しない第二特別図柄停止処理でリセットされる(カウンタ値を「0」に戻す)。
また、大当り実行中フラグがセットされていなければ、第二特別図柄保留記憶領域に記憶される第二特別乱数の個数を示す第二特別保留数カウンタの値が「0」であることを条件に(ステップS237)、第一特別図柄の変動表示停止時における表示態様にかかる抽選処理を含む第一特別図柄プロセス処理を実行し(ステップS238)、第二特別図柄保留記憶領域に記憶される第二特別乱数の個数を示す第二特別保留数カウンタの値が「0」でないことを条件に(ステップS237)、第二特別図柄の変動表示停止時における表示態様にかかる抽選処理を含む第二特別図柄プロセス処理を実行する(ステップS239)。このようにこの例では、第二特別保留数カウンタの値が「0」でないときには第二特別図柄の変動表示を優先的に実行するように構成されている。
図191は、上記第一始動口通過処理(ステップS232)についてその手順を示すフローチャートである。
いま、上記ステップS231の処理において、上記第一始動口センサ3002がオン状態にあり、上記第一始動口2002への遊技球Bの入球があったと判断されたとすると、同図191に示されるように、上記主制御基板1310の主制御MPU1310aは、ステップS241の処理として、まず、上記第一特別乱数、上記リーチ乱数、上記第一図柄乱数、上記変動乱数を上記乱数カウンタから取得する。
次いで上記主制御基板1310の主制御MPU1310aは、第一特別図柄保留記憶領域に記憶される第一特別乱数の個数を示す第一特別保留数カウンタによるカウンタ値を主制御内蔵RAMから取得し、このカウンタ値に基づいて上記第一保留記憶数がその最大値(上限値)である「4」であるか否かの判断を行う(ステップS242)。このステップS242の処理において、上記第一保留記憶数がその最大値でないと判断された場合には、上記第一特別図柄の変動表示制御を新たに保留の状態とすべく、以下のステップS243〜S245の処理を行うこととなる。すなわち、まず、上記ステップS243の処理として、上記第一特別保留数カウンタをカウントアップ(1加算)する。次いで、ステップS244の処理として、上記ステップS241で取得された各乱数を、上記主制御内蔵RAMの記憶領域のうちの上記第一特別保留数カウンタによるカウンタ値に対応する第一特別図柄保留記憶領域に格納する。
また、主制御基板1310の主制御MPU1310aは、ステップS241で取得した上記第一特別乱数、上記リーチ乱数、上記第一図柄乱数、上記変動乱数に基づいて、第一特別図柄の変動表示の表示結果を大当りとするか否か、大当りとなる場合には大当りの種類、大当りとならない場合には演出表示装置1600で実行される遊技演出としてリーチ演出を実行するか、実行する遊技演出の態様種別(変動パターンの種別)などの事前判定情報を、当該始動入賞に応じた変動表示を開始する以前に判定する演出事前判定処理を実行した後(ステップS245)、処理を終了する。
ただし、上記ステップS242の処理において、上記第一保留記憶数がその最大値であると判断された場合には、上記第一特別図柄の変動表示制御は新たに保留されない。すなわち、ステップS243〜ステップS245の処理を実行することなく処理を終了することで、上記第一特別図柄の変動表示制御を新たに保留の状態としない。
また、第一始動口2002へ遊技球Bが入球したことに基づいて第一保留記憶数が変化すると機能表示ユニット1400における第一特別保留数表示器の二つのLEDの点灯状態を第一保留記憶数に対応するように更新するとともに、上記周辺制御基板コマンド送信処理(ステップS120)にて第一保留記憶数を指示するコマンド(第一保留数指定コマンド0〜4(特別図柄1記憶コマンド0〜4))をセットして周辺制御基板1510に送信するようになっている。なお、周辺制御基板1510の周辺制御ICは第一保留数指定コマンド0〜4(特別図柄1記憶コマンド0〜4)を受信したことに基づいて第一保留記憶数を演出表示装置1600に表示するようになっている。
図192は、上記演出事前判定処理(ステップS245)についてその手順を示すフローチャートである。主制御基板1310の主制御MPU1310aは、演出事前判定処理を開始すると、図示しない事前判定テーブルと上記ステップS241で取得した乱数、具体的には第一特別乱数、第一図柄乱数、リーチ乱数、変動乱数とを比較することにより大当りとなるか否か、大当りとなる場合には大当りの種類、大当りとならない場合には演出表示装置1600で実行される遊技演出としてリーチ演出を実行するか、実行する遊技演出の態様種別、を特定する(ステップS261)。
そして、特定した事前判定情報(大当りとなるか否か、大当りとなる場合には大当りの種類、大当りとならない場合には演出表示装置1600で実行される遊技演出としてリーチ演出を実行するか、実行する遊技演出の態様種別など)と、取得した特別乱数の種別(第一特別乱数)と、取得した特別乱数に対応して記憶される保留記憶数(保留数カウンタの値)と、に応じた事前判定コマンドをセットする。例えば、第一始動口通過処理のステップS245で実行される第一特別図柄に関する演出事前判定処理では、特定した事前判定情報と、第一特別乱数を取得したことと、第一保留記憶数(第一特別保留数カウンタの値)と、に応じた第一特別図柄事前判定コマンドをセットする(ステップS262)。
そして、上記周辺制御基板コマンド送信処理(ステップS120)で主制御基板1310から周辺制御基板1510に事前判定コマンドが送信されることにより、始動入賞が発生した第一始動口2002に対応して記憶される保留記憶数に加え、発生した始動入賞に基づく特別図柄の変動表示の表示結果を大当りとするか否か、大当りとなる場合には大当りの種類、大当りとならない場合には演出表示装置1600で実行される遊技演出としてリーチ演出を実行するか、実行する遊技演出の態様種別などの事前判定情報を、当該始動入賞に応じた変動表示を開始する以前に周辺制御基板1510に搭載される周辺制御ICが把握できるようになる。
なお、周辺制御基板1510に搭載される周辺制御ICは主制御基板1310から事前判定コマンドを受信すると、受信した事前判定コマンドによって示される事前判定情報を記憶するようになっている。具体的には、周辺制御ICのRAMには、第一特別図柄の変動表示に関する事前判定情報を記憶する第一保留記憶領域が設けられている。
また、第一保留記憶領域は保留記憶数に対応する1〜4の記憶領域を有しており、周辺制御ICは受信した事前判定コマンドによって示される事前判定情報を1番目(最先)の記憶領域から順に格納する。そして、n番目(n=1〜3)の記憶領域に事前判定情報が格納されている場合に事前判定コマンドを受信するとn+1番目(n=1〜3)の記憶領域に通知された事前判定情報を格納し、第一特別図柄の変動表示開始を通知する第一変動パターンコマンドを受信すると受信した第一変動パターンコマンドに応じて第一保留記憶領域の1番目の記憶領域に格納されている事前判定情報を破棄してN番目(N=2〜4)の記憶領域に格納されている事前判定情報をN−1番目(N=2〜4)番目の記憶領域に移動させる(保留記憶領域に格納されている事前判定情報をシフトする)。これにより、上記第一特別図柄の事前判定情報が、変動表示開始の保留が発生した順序を特定可能に記憶されるとともに最先の事前判定情報から順に破棄されるようになる。
このように変動表示制御が保留の状態とされた時点では、その変動表示制御を未実行の状態(保留状態)にて維持するにもかかわらず、その変動表示制御の大当り期待度(疑似当選確率)についてはこれを先行して、例えば、その保留表示の新規出力時や保留消化に応じた保留表示のシフト表示時などの予め定められたタイミングにて報知することが可能とされるようになる。
図193は、上記第二始動口通過処理(ステップS234)についてその手順を示すフローチャートである。
いま、上記ステップS233の処理において、上記第二始動口センサ2402がオン状態にあり、上記第二始動口2004への遊技球Bの入球があったと判断されたとすると、同図193に示されるように、上記主制御基板1310の主制御MPU1310aは、ステップS251の処理として、まず、上記第二特別乱数、上記リーチ乱数、上記第二図柄乱数、上記変動乱数を上記乱数カウンタから取得する。
次いで上記主制御基板1310の主制御MPU1310aは、上記第二特別保留数カウンタによるカウンタ値を主制御内蔵RAMから取得し、このカウンタ値に基づいて上記第二保留記憶数がその最大値(上限値)である「1」であるか否かの判断を行う(ステップS252)。このステップS252の処理において、上記第二保留記憶数がその最大値でないと判断された場合には、上記第二特別図柄の変動表示制御を新たに保留の状態とすべく、以下のステップS253〜S254の処理を行うこととなる。すなわち、まず、上記ステップS253の処理として、上記第二特別保留数カウンタをカウントアップ(1加算)する。次いで、ステップS254の処理として、上記ステップS251で取得された各乱数を、上記主制御内蔵RAMの記憶領域のうちの上記第二特別保留数カウンタによるカウンタ値に対応する第二特別図柄保留記憶領域に格納する。
ただし、上記ステップS252の処理において、上記第二保留記憶数がその最大値であると判断された場合には、上記第二特別図柄の変動表示制御は新たに保留されない。すなわち、ステップS253〜ステップS254の処理を実行することなく処理を終了することで、上記第二特別図柄の変動表示制御を新たに保留の状態としない。
また、第二始動口2004へ遊技球Bが入球したことに基づいて第二保留記憶数が変化すると機能表示ユニット1400における第二特別保留数表示器の二つのLEDの点灯状態を第二保留記憶数に対応するように更新するとともに、上記周辺制御基板コマンド送信処理(ステップS120)にて第二保留記憶数を指示するコマンド(第二保留数指定コマンド0〜1(特別図柄2記憶コマンド0〜1))をセットして周辺制御基板1510に送信するようになっている。なお、周辺制御基板1510の周辺制御ICは第二保留数指定コマンド0〜1(特別図柄2記憶コマンド0〜1)を受信したことに基づいて第二保留記憶数を演出表示装置1600に表示するようになっている。
このように、本例のパチンコ機1では第一始動口2002へ遊技球Bが入球したことに基づく第一保留記憶数の上限は「4」にされる一方、第二始動口2004へ遊技球Bが入球したことに基づく第二保留記憶数の上限は「1」にされている。なお、第二始動口2004は時短状態中に多数の遊技球Bが入球可能になるものであり、第二特別図柄の変動時間が通常状態時よりも短縮されるため、第二保留記憶数の上限が「1」とされていても第二特別図柄の変動表示が行われない期間が長く続いたり、第二保留記憶数が上限となっている期間が長く続くことで第二始動口2004に遊技球Bが入球しても大当りの抽選の機会が得られなかったりという遊技者に不利な状態となることは抑制されている。
図194は、第一特別図柄プロセス処理(ステップS238)についてその手順を示すフローチャートである。なお、特別図柄プロセス処理のステップS238で実行される第一特別図柄プロセス処理と特別図柄プロセス処理のステップS239で実行される第二特別図柄プロセス処理とは同様のプログラムモジュールであり、判定に用いる乱数やテーブルが異なるだけであるため、ここでは特別図柄プロセス処理のステップS238で実行される第一特別図柄プロセス処理についてのみ説明する。第一特別図柄プロセス処理では、上述の第一特別図柄プロセスフラグに応じて、以下の5つのプロセス処理の1つを選択的に実行することとなる。
1.主制御MPU1310aのRAMに格納されている第一特別乱数を読み出し、読み出した第一特別乱数に基づいて上記第一特別図柄の変動制御停止時における表示態様についての抽選処理などが行われる第一特別図柄通常処理(ステップS280)
2.第一特別図柄の変動制御停止時における表示態様についての抽選処理の結果に基づいて第一特別図柄の変動制御停止時の態様の決定処理などが行われる第一特別図柄停止図柄設定処理(ステップS281)
3.変動乱数に基づいて上記機能表示ユニット1400の第一特別図柄表示器に表示される第一特別図柄の変動態様や、上記演出表示装置1600に特別図柄に対応して実行される演出表示の変動態様についての抽選処理などが行われる第一変動パターン設定処理(ステップS282)
4.機能表示ユニット1400の第一特別図柄表示器における上記第一特別図柄の変動表示が停止されるまで待機する第一特別図柄変動処理(ステップS283)
5.第一特別図柄の変動制御停止時における表示態様についての抽選処理の結果に基づいて決定された第一特別図柄の変動制御停止時の態様が上記機能表示ユニット1400の第一特別図柄表示器に表示されるように上記第一特別図柄の変動表示を停止させる第一特別図柄停止処理(ステップS284)
なお、上記第一特別図柄プロセスフラグは、上記主制御側電源投入時処理(図175参照)において、上記第一特別図柄通常処理(ステップS280)を行うべき旨を示すよう操作されている。
図195は、上記第一特別図柄通常処理(ステップS280)についてその手順を示すフローチャートである。
上記第一特別図柄プロセスフラグが当該第一特別図柄通常処理を行うべき旨を示しているときは、同図195に示されるように、上記主制御基板1310の主制御MPU1310aは、まず、ステップS301の処理として、上記第一特別保留数カウンタによるカウンタ値に基づいて保留の状態にある第一特別図柄の変動表示制御があるか否かの判断を行う。この結果、保留の状態にある第一特別図柄の変動表示制御があると判断された場合には、次にステップS302の処理として、上記主制御MPU1310aのRAMの第一特別図柄保留記憶領域に格納されている第一特別図柄の表示態様に関わる乱数(例えば、第一特別乱数、第一図柄乱数、リーチ乱数、変動乱数)のうちの最先の記憶領域に格納された乱数を同RAMから読み出す。そして次に、ステップS303及びS304の処理として、上記第一特別保留数カウンタをカウントダウンするとともに、上記主制御MPU1310aのRAMの第一特別図柄保留記憶領域の各記憶領域に格納されている上記第一特別図柄の変動表示停止時における表示態様に関わる乱数(第一特別乱数、第一図柄乱数、リーチ乱数、変動乱数)を先入れ先出し(First−In First−Out)の態様にてシフト操作する。
具体的には、第一特別図柄保留記憶領域は1〜4の4つの記憶領域を有し、始動入賞の発生に応じて抽出した乱数を1番目(最先)の領域から順に記憶する。そして、n番目(n=1〜3)の記憶領域に乱数が記憶されている場合に始動入賞が発生するとn+1番目(n=1〜3)の記憶領域に抽出した乱数を記憶し、1番目の記憶領域に格納された乱数に基づく変動表示の開始条件が成立すると1番目の記憶領域に記憶されている各種乱数を読み出すとともにN番目(N=2〜4)の記憶領域に記憶されている各種乱数をN−1番目(N=2〜4)番目の記憶領域に移動させる。これにより、上記第一特別図柄の変動表示制御の保留が発生した順序を特定可能に記憶されるとともに最先の保留(最も先に発生した保留)から順に変動表示制御の保留が解除されるようになる。
そしてその後、ステップS305の処理として、上記読み出された第一特別図柄の第一特別乱数に基づいて上記大当りの当落についての抽選処理である当り判定処理を行う。その後、上記第一特別図柄停止図柄設定処理(ステップS281)にプロセス移行されるよう上述の第一特別図柄プロセスフラグが更新された時点で(ステップS306)、この処理を終了する。
図196は、上記当り判定処理(ステップS305)についてその手順を示すフローチャートである。
上記主制御基板1310の主制御MPU1310aは、図222(A)に示す当り判定テーブルと特別乱数(第一特別図柄通常処理を実行している場合にはステップS302で読み出した第一特別乱数、第二特別図柄通常処理を実行している場合には当該第二特別図柄通常処理で読みだした第二特別乱数)とを比較する(ステップS311)。
図197(A)に示す当り判定テーブルは、特別乱数の種類毎(第一特別乱数、第二特別乱数)に設けられている。そして、第一特別乱数と比較するために参照される当り判定テーブルでは、1種類の第一特別乱数が大当りに当選したことを示す大当り判定値と一致し、大当り判定値とは異なる3種類の第一特別乱数が小当りに当選したことを示す大当り判定値と一致し、315種類の第一特別乱数が上記ハズレであることを示すハズレ判定値と一致するように上記第一特別乱数がそれぞれ関連付けされている(大当り確率;319分の1、小当り確率;319分の3)。また、本例では第二特別図柄プロセス処理内において、第二特別乱数と比較するために参照される当り判定テーブルでは、1種類の第二特別乱数が大当りに当選したことを示す大当り判定値と一致し、大当り判定値とは異なる144種類の第二特別乱数が小当りに当選したことを示す小当り判定値と一致し、174種類の第二特別乱数が上記ハズレであることを示すハズレ判定値と一致するように上記第二特別乱数がそれぞれ関連付けされている(大当り確率;319分の1、小当り確率;319分の144)。即ち、第一特別乱数と比較するために参照される当り判定テーブルに比べて第二特別乱数と比較するために参照される判定テーブルでは、小当りと判定される確率が高くなるように構成され、第一始動口2002への始動入賞に基づく第一特別図柄の変動表示が実行された場合よりも第二始動口2004への始動入賞に基づく第二特別図柄の変動表示が実行された場合の方が遊技者に有利な状態とされるようになっている。
上記主制御基板1310の主制御MPU1310aは、上記当り判定テーブルと特別乱数(第一特別図柄通常処理のステップS302で読み出した第一特別乱数、または第二特別図柄通常処理で読みだした第二特別乱数)との比較の結果、大当りとすると判定した場合には(ステップS312)、当該変動が大当りに当選していることを示す大当りフラグをセットし(ステップS313)、当り判定処理を終了する。
また、選択した当り判定テーブルと特別乱数(第一特別図柄通常処理のステップS302で読み出した第一特別乱数、または第二特別図柄通常処理で読みだした第二特別乱数)との比較の結果、小当りとすると判定した場合には(ステップS314)、当該変動が小当りに当選していることを示す小当りフラグをセットし(ステップS315)、当り判定処理を終了する。
一方、大当りと小当りとのいずれにも当選していない場合、即ちハズレとすると判定した場合には、リーチ判定テーブルとステップS302で読み出したリーチ乱数とを比較する(ステップS316)。
図示しないリーチ判定テーブルは、上記主制御内蔵ROMに記憶され、遊技状態が時短状態時の場合に使用する時短状態時のリーチ判定テーブルと、遊技状態が非時短状態時の場合に使用する非時短状態時のリーチ判定テーブルと、を備えている。そして、時短状態時のリーチ判定テーブルでは、1種類のリーチ乱数がリーチすることを示すリーチ判定値と一致し、71種類のリーチ乱数がリーチしないことを示すリーチ判定値と一致するように上記リーチ乱数がそれぞれ関連付けされている。
また、非時短状態時のリーチ判定テーブルでは、時短状態時のリーチ判定テーブルに設定されるリーチ乱数と同一のリーチ乱数を含む5種類のリーチ乱数がリーチすることを示すリーチ判定値と一致し、67種類のリーチ乱数がリーチしないことを示すリーチ判定値と一致するように上記リーチ乱数がそれぞれ関連付けされている。このように、この実施の形態では、非時短状態時では、リーチすることを示すリーチ判定値が時短状態時よりも高められる。
上記主制御基板1310の主制御MPU1310aは、選択したリーチ判定テーブルとステップS302で読み出したリーチ乱数との比較の結果(ステップS316)、リーチハズレとすると判定した場合には(ステップS317)、当該変動がリーチとなることを示すリーチフラグをセットして処理を終了する(ステップS318)。
図198は、上記第一特別図柄停止図柄設定処理(ステップS281)についてその手順を示すフローチャートである。
上記第一特別図柄プロセスフラグが当該第一特別図柄停止図柄設定処理を行うべき旨を示しているときは、同図198に示されるように、上記主制御基板1310の主制御MPU1310aは、まず、第一特別図柄の変動表示停止時における表示態様の抽選処理の結果、すなわち上記当り判定処理(ステップS305)の結果を判別する。抽選処理結果の判別は、大当りフラグがセットされているか否か(ステップS321)や小当りフラグがセットされているか否か(ステップS324)を判別することにより行う。
主制御MPU1310aは、ステップS321で大当りフラグがセットされていれば、第一特別図柄通常処理のステップS302で読み出した第一図柄乱数と図197(B)に示す大当り図柄決定テーブルとを比較することにより大当りの種類を決定し、該決定した大当りの種類に対応する第一特別図柄の変動制御停止時の態様(第一特別図柄の停止図柄)を決定する(ステップS322)。
具体的には、
1.大入賞口2005を長時間開放(例えば29秒)した後又は大入賞口2005に遊技球Bが10個入賞したことが上記大入賞口センサ2403で検出されたときに閉鎖させる開閉パターンを15回(15ラウンド)繰返すことで遊技球Bが大入賞口2005に入球可能(容易)な15R大当り遊技状態に制御し、大当り遊技状態の終了後に特別図柄(第一特別図柄、第二特別図柄)の変動表示が77回実行されるまでの間に大当りとならなければ終了される時短状態に制御する15R大当り
2.大入賞口2005を長時間開放(例えば29秒)した後又は大入賞口2005に遊技球Bが10個入賞したことが上記大入賞口センサ2403で検出されたときに閉鎖させる開閉パターンを2回(2ラウンド)繰返すことで遊技球Bが大入賞口2005に入球可能(容易)な2R大当り遊技状態に制御し、2R大当り遊技状態の開始前に時短状態に制御されていれば大当り遊技状態の終了後に特別図柄(第一特別図柄、第二特別図柄)の変動表示が77回実行されるまでの間に大当りとならなければ終了される時短状態に制御し、2R大当り遊技状態の開始前に非時短状態に制御されていれば大当り遊技状態の終了後に通常状態に制御する2R大当り、の2種類の大当りの中からいずれかの大当りに決定する。
なお、第一図柄乱数と比較される大当り図柄決定テーブルは、15R大当りとなる場合に8個の判定値が振分けられ、2R大当りとなる場合に192個の判定値が振分けられている。即ち、第一特別乱数に基づく抽選により大当りとする抽選結果が得られた場合には4%の確率で15R大当りとなり、96%の確率で2R大当りとなる。同様に、第二図柄乱数と比較される大当り図柄決定テーブルは、15R大当りとなる場合に196個の判定値が振分けられ、2R大当りとなる場合に4個の判定値が振分けられている。即ち、第二特別乱数に基づく抽選により大当りとする抽選結果が得られた場合には98%の確率で15R大当りとなり、2%の確率で2R大当りとなる。このように、本例のパチンコ機1では第一図柄乱数と比較される大当り図柄決定テーブルに比べて第二図柄乱数と比較される大当り図柄決定テーブルでは、15R大当りと判定される確率が高くなるように構成され、第一始動口2002への始動入賞に基づく第一特別図柄の変動表示よりも第二始動口2004への始動入賞に基づく第二特別図柄の変動表示が実行された場合に遊技者に有利な状態となるようになっている。
また、大当りの種類を決定すると大当りの種類に応じた停止図柄を第一特別図柄の停止時の態様として決定する。具体的には、2R大当りに決定した場合には大当り図柄として2R大当り図柄に決定する。なお、図示しない第二特別図柄停止図柄設定処理において、15R大当りに決定した場合には大当り図柄として15R大当り図柄に決定し、2R大当りに決定した場合には大当り図柄として2R大当り図柄に決定する。
また、主制御基板1310の主制御MPU1310aは、ステップS131で大当りフラグがセットされていない場合に、小当りフラグがセットされていれば(ステップS324)、第一特別図柄通常処理のステップS302で読み出した第一図柄乱数と図197(C)に示す小当り図柄決定テーブルとを比較することにより小当りの種類を決定し、該決定した大当りの種類に対応する第一特別図柄の変動制御停止時の態様(第一特別図柄の停止図柄)を決定する(ステップS325)。
具体的には、
1.役物入賞口2006を短時間開放(例えば80ms)した後に閉鎖させる開閉パターンを2回実行して遊技球Bが役物入賞口2006に入球可能(容易)な小当り遊技状態に制御し、当該小当り遊技状態中に役物入賞口2006に入賞した遊技球Bを全て第一ハズレ口2535に誘導することで第一V入賞口2007及び第二V入賞口2008への遊技球Bの受入れが困難な第一小当り
2.役物入賞口2006を短時間開放(例えば80ms)した後に閉鎖させる開閉パターンを9回実行して遊技球Bが役物入賞口2006に入球可能(容易)な小当り遊技状態に制御し、当該小当り遊技状態中に役物入賞口2006に入賞した遊技球Bのうちの1個の遊技球Bを役物入賞口2006の閉鎖後に第三振分装置2550に誘導することで第二V入賞口2008への遊技球Bの受入れが可能にすると共に、遊技球Bが第二V入賞口2008に受入れられた場合には当該小当り遊技状態後に大入賞口2005を長時間開放(例えば29秒)した後又は大入賞口2005に遊技球Bが10個入賞したことが上記大入賞口センサ2403で検出されたときに閉鎖させる開閉パターンを15回(15ラウンド)繰返して遊技球Bが大入賞口2005に入球可能(容易)な15R大当り遊技状態に制御し、当該大当り遊技状態の終了後に特別図柄(第一特別図柄、第二特別図柄)の変動表示が77回実行されるまでの間に大当りとならなければ終了される時短状態に制御する第二小当り
3.役物入賞口2006を短時間開放(例えば80ms)した後に閉鎖させる開閉パターンを9回実行することで遊技球Bが役物入賞口2006に入球可能(容易)な小当り遊技状態に制御し、当該小当り遊技状態中に役物入賞口2006に入賞した遊技球Bのうちの1個の遊技球Bを役物入賞口2006の閉鎖後に第一V入賞口2007に誘導して、遊技球Bが第一V入賞口2007に受入れられたことに基づいて当該小当り遊技状態後に大入賞口2005を長時間開放(例えば29秒)した後又は大入賞口2005に遊技球Bが10個入賞したことが上記大入賞口センサ2403で検出されたときに閉鎖させる開閉パターンを15回(15ラウンド)繰返して遊技球Bが大入賞口2005に入球可能(容易)な15R大当り遊技状態に制御し、当該大当り遊技状態の終了後に特別図柄(第一特別図柄、第二特別図柄)の変動表示が77回実行されるまでの間に大当りとならなければ終了される時短状態に制御する第三小当り
の3種類の小当りの中からいずれかの大当りに決定する。
なお、第一図柄乱数と比較される小当り図柄決定テーブルは、第二小当りとなる場合に199個の判定値が振分けられ、第三小当りとなる場合に1個の判定値が振分けられている。即ち、第一特別乱数に基づく抽選により小当りとする抽選結果が得られた場合には99.5%の確率で第二小当りとなり、0.5%の確率で第三小当りとなり、第一小当りには当選しない。一方、第二図柄乱数と比較される小当り図柄決定テーブルは、第一小当りとなる場合に20個の判定値が振分けられ、第二小当りとなる場合に130個の判定値が振分けられ、第三小当りとなる場合に50個の判定値が振分けられている。即ち、第二特別乱数に基づく抽選により小当りとする抽選結果が得られた場合には、10%の確率で第一小当りとなり、65%の確率で第二小当りとなり、25%の確率で第三小当りとなる。このように、本例のパチンコ機1では第一図柄乱数と比較される小当り図柄決定テーブルに比べて第二図柄乱数と比較される小当り図柄決定テーブルでは、役物入賞口2006に入賞した遊技球Bのうちの1個の遊技球Bを第一V入賞口2007に誘導することで小当り遊技状態の終了後に必ず15R大当り遊技状態となる第三小当りに決定される確率が高くなるように構成され、第一始動口2002への始動入賞に基づく第一特別図柄の変動表示よりも第二始動口2004への始動入賞に基づく第二特別図柄の変動表示が実行された場合に遊技者に有利な状態となるようになっている。
また、小当りの種類を決定すると小当りの種類に応じた停止図柄を第一特別図柄の停止時の態様として決定する。具体的には、第二小当りに決定した場合には小当り図柄として第二小当り図柄に決定し、第三小当りに決定した場合には小当り図柄として第三小当り図柄に決定する。なお、図示しない第二特別図柄停止図柄設定処理において、第一小当りに決定した場合には小当り図柄として第一小当り図柄に決定し、第二小当りに決定した場合には小当り図柄として第二小当り図柄に決定し、第三小当りに決定した場合には小当り図柄として第三小当り図柄に決定する。
主制御基板1310の主制御MPU1310aは、大当りフラグと小当りフラグとのいずれもセットされていない場合には、はずれ図柄に決定する(ステップS327)。そして、こうして停止図柄についての決定処理が行われた後は、主制御基板1310の主制御MPU1310aは、ステップS328の処理として、上記抽選結果(大当りの種類、小当り、リーチはずれ、はずれのいずれかを指示(第一特別図柄の停止図柄の態様を指示するものであってもよい))が上記周辺制御基板1510に送信されるよう抽選結果それぞれに応じた判定結果通知コマンドをセットする(ステップS328)。そしてその後は、ステップS329の処理として、上記第一変動パターン設定処理(ステップS282)にプロセス移行されるよう上記第一特別図柄プロセスフラグを更新した時点で、この処理を終了する。
周辺制御部1511は、受信した判定結果通知コマンド及び変動パターンコマンドに基づいて演出表示装置1600を表示制御する(左・中・右の装飾図柄を変動表示して左装飾図柄→右装飾図柄→中装飾図柄の順序で停止表示させる(なお左・中・右の装飾図柄を同一図柄で同期して変動表示し同時に停止表示する場合もある))。具体的には、周辺制御部1511は、演出表示装置1600に表示される装飾図柄の変動停止時の態様(停止図柄)として、受信した判定結果通知コマンドから小当りを特定した場合には小当り図柄(「最終決戦」)に決定し、2R大当りを特定した場合には2R大当り図柄(左・中・右の装飾図柄が「0」〜「9」の図柄のうち同一の偶数図柄となる組合せ)に決定し、15R大当りを特定した場合には15R大当り図柄(左・中・右の装飾図柄が「0」〜「9」の図柄のうち同一の奇数図柄となる組合せ)に決定する。また、リーチはずれを特定した場合にはリーチを伴ったはずれ図柄(左・右の装飾図柄が「0」〜「9」の同一の図柄の組み合わせであって中装飾図柄が異なる図柄の組み合わせ;リーチハズレ図柄)に決定し、はずれを特定した場合には、リーチを伴わないはずれ図柄(左・中・右の装飾図柄のうち少なくとも左・右の装飾図柄が異なる図柄となる組合せ)に決定し、変動パターンコマンドから特定される変動時間の経過時(遊技演出の終了時)においてその決定された停止図柄を演出表示装置1600に表示制御する。
なお、本例のパチンコ機1では大当り遊技状態後に特別図柄(第一特別図柄、第二特別図柄)の変動表示が最大で77回実行されるまで時短状態に制御可能とされるが、時短状態に移行制御された後に所定回数の大当りが発生したことに基づいて時短状態を終了させるようにしてもよい。具体的には、大当り遊技状態後に時短状態に制御し、その後に所定回数(例えば2回)の大当りが発生した場合には、所定回数目の大当り遊技状態の終了後に時短状態に制御することなく、通常状態に制御するようにしてもよい。また、大当りの発生回数が所定回数未満の場合であっても大当り遊技状態中は非時短状態に制御し、大当り遊技状態後に再び時短状態の制御を行うようにしてもよい。
図199は、上記第一変動パターン設定処理(ステップS282)についてその手順を示すフローチャートである。
上記第一特別図柄プロセスフラグが当該第一変動パターン設定処理を行うべき旨を示しているときは、同図199に示されるように、上記主制御基板1310の主制御MPU1310aは、大当りフラグがセットされていれば(ステップS341)、第一特別図柄停止図柄設定処理のステップS323で決定した大当りの種類に応じた大当り時の変動パターンテーブル(図示しない)を選択し(ステップS342)、小当りフラグがセットされて入れば(ステップS343)、第一特別図柄停止図柄設定処理のステップS325で決定した小当りの種類に応じた小当り時の変動パターンテーブル(図示しない)を選択し(ステップS344)、リーチフラグがセットされていれば(ステップS345)、リーチ時の変動パターンテーブル(図示しない)を選択し(ステップS346)、大当りフラグとリーチフラグとのいずれもセットされていない場合、すなわち通常のハズレ(リーチ演出を実行しないハズレ)となる場合には、ハズレ時の変動パターンテーブル(図示しない)を選択する(ステップS347)。
そして、選択した変動パターンテーブルと第一特別図柄通常処理のステップS302で読み出した変動乱数とを比較することにより実行する変動パターンを決定し(ステップS348)、決定した変動パターンを開始することを周辺制御基板1510に通知する変動パターンコマンドをセットして機能表示ユニット1400の第一特別図柄表示器に表示される第一特別図柄の変動表示を開始する(ステップS349)。また、主制御MPU1310aは、変動パターンを決定すると決定した変動パターンに対応して設定されている変動時間を変動タイマに設定する(ステップS350)。これにより、こうして決定された変動時間だけ機能表示ユニット1400の第一特別図柄表示器及び上記演出表示装置1600にて演出制御が行われるようになる。
なお、本例の変動パターンテーブルは、特別乱数(第一特別乱数、第二特別乱数)及び図柄乱数(第一図柄乱数、第二図柄乱数)に基づく判定結果毎に複数種類設けられている。また、各変動パターンテーブルに設定される変動パターンには上記特別図柄(第一特別図柄、第二特別図柄)の変動表示制御に要する所定の時間(変動時間)を示す複数の変動時間情報が上記変動乱数にそれぞれ対応して関連付けされるかたちで記憶されている。しかして、主制御MPU1310aは、特別乱数及び図柄乱数に基づく判定結果に応じた複数種類の変動パターンテーブルのうち、選択した変動パターンテーブルと第一特別図柄通常処理のステップS302で読み出した変動乱数とを比較し、上記読み出した変動乱数に関連付けされている変動時間情報をこのテーブルから取得することで、上記特別図柄(第一特別図柄、第二特別図柄)の変動パターンを決定する。これにより、上記特別図柄(第一特別図柄、第二特別図柄)の変動パターンについての抽選処理が行われるようになる。なお、上記変動パターンテーブルは、上記主制御MPU1310aのROMに記憶されている。
また、本例のリーチ時の変動パターンテーブルでは、いずれのリーチ演出を実行するかを示す判定値と変動乱数とを比較することにより実行するリーチ演出の態様種別を決定するように設定されている。例えば、リーチ演出のうちスーパーリーチ演出は、ノーマルリーチ演出よりも大当り期待度が高く、スーパーリーチ演出が実行されたときには、大当り遊技状態に対する遊技者の期待度が高まるようになっている。
また、第一特別図柄の変動表示制御が開始されると、次にステップS351の処理として、時短状態の継続回数がセットされる時短回数カウンタのカウンタ値が「0」であるか否かを判断する。そして、このカウンタ値が「0」でなければ、該時短回数カウンタをカウントダウンした後(ステップS352)、同時短回数カウンタのカウンタ値が「0」であるか否かをさらに判断する(ステップS353)。そしてこの結果、同カウンタ値が「0」であれば、上記時短制御を終了することを示す時短終了フラグをセットする(ステップS354)。
上記ステップS351の処理にて時短回数カウンタのカウンタ値が「0」であると判断された場合、上記ステップS353の処理にて時短回数カウンタが「0」でないと判断された場合には、その時点でステップS355の処理に移行する。そして、上記第一特別図柄変動処理(ステップS283)にプロセス移行されるよう上述の第一特別図柄プロセスフラグを更新した時点で、この処理を終了する。
本例では、はずれ時の変動パターンテーブルにおいて、時短状態時には1秒程度に設定された特別図柄の変動時間情報が上記特別図柄乱数(第一特別図柄、第二特別図柄)に関連付けされる一方、非時短状態時には12秒程度に設定された特別図柄の変動時間情報が上記特別図柄乱数(第一特別図柄、第二特別図柄)に関連付けされるかたちで、特別図柄の変動パターンが設定されている。すなわち、時短状態時に選択されるはずれ時の変動パターンには、非時短状態時に選択されるはずれ時の変動パターンと比べると、上記特別図柄の変動表示制御に要する時間が極めて短時間となるよう、上記特別図柄の変動時間情報が設定されている。
図200は、上記第一特別図柄変動処理(ステップS283)についてその手順を示すフローチャートである。
上記第一特別図柄プロセスフラグが当該第一特別図柄変動処理を行うべき旨を示しているときは、同図200に示されるように、上記主制御基板1310の主制御MPU1310aは、まず、ステップS371の処理として、上記変動パターンについての抽選処理(ステップS282)で決定した変動パターンに応じた変動時間が設定される変動タイマを1減算する。そして、変動時間タイマが0、すなわち、上記抽選された変動時間が経過したと判断されると(ステップS372)、次にステップS373の処理に移行する。すなわち、このステップS373の処理において、上記第一特別図柄停止処理(ステップS284)にプロセス移行されるよう上述の第一特別図柄プロセスフラグを更新した時点で、この処理を終了する。
図201は、上記第一特別図柄停止処理(ステップS284)についてその手順を示すフローチャートである。
上記第一特別図柄プロセスフラグが当該第一特別図柄停止処理を行うべき旨を示しているときは、同図201に示されるように、上記主制御基板1310の主制御MPU1310aは、まず、ステップS381の処理として、上記第一特別図柄停止図柄設定処理にて決定された停止図柄を上記機能表示ユニット1400の第一特別図柄表示器に表示させるための表示制御を行うとともに、上記演出表示装置1600に第一特別図柄の停止図柄に応じた装飾図柄の表示結果の導出表示を指示する停止表示コマンドを上記周辺制御基板1510へのコマンドとしてセットする(ステップS382)。
次いで、主制御基板1310の主制御MPU1310aは、上記時短終了フラグがセットされているときには(ステップS383)、時短終了フラグをリセットするとともに(ステップS384)、時短フラグをリセットする(ステップS385)。これにより特別図柄(第一特別図柄、第二特別図柄)の所定回数(本例では、77回)の変動表示が実行されたときに時短制御(時短状態の制御)を終了させて非時短制御(通常状態の制御)を開始するようになる。
また、上記主制御基板1310の主制御MPU1310aは、上記大当りフラグがセットされているときは(ステップS386)、大当り遊技を開始することを示す大当り開始コマンドをセットし(ステップS387)、大当り遊技の開始までの待機時間(大当り遊技を開始する旨の表示等を行う時間)をインターバルタイマにセットする(ステップS388)。なお、図示しないがステップS388では大当りの種類に応じたラウンド数を、ラウンドの残り回数を示す大当り回数カウンタにセットする処理も実行される。大当り回数カウンタは後述する大当り制御処理においてラウンドの実行毎に1ずつ減算され、大当り回数カウンタが「0」になったときに主制御基板1310の主制御MPU1310aが規定ラウンド数を実行したと判断して大当り遊技を終了させるように制御する。具体的には後述する大当り制御処理において大当り回数カウンタが「0」になるまでは大入賞口開放前処理(ステップS401)と大入賞口開放中処理(ステップS402)とを繰返し実行し、大入賞口開放中処理(ステップS402)でラウンドを終了するときに大当り回数カウンタを1減算して「0」なったことに基づいて大入賞口開放後処理(ステップS403)に移行して大当り遊技を終了させる制御を実行する。
そして、大当り遊技の実行中であることを示す大当り実行中フラグをセットする(ステップS389)。なお、大当り開始コマンドは、周辺制御基板1510に送信されるコマンドであり、大当りの種類に応じて個々に用意されている。ステップS387では、大当りの種類(15R大当り、2R大当り)に応じた大当り開始コマンド(15R大当り開始コマンド、2R大当り開始コマンド)をセットする。これにより、大当り開始コマンドによって指示された大当りの種類に応じた大当り遊技の演出が演出表示装置1600、ランプ・LED及びスピーカ等により実行される。また、第二特別図柄プロセス処理の第二特別図柄停止処理でも同様に、大当りの種類(15R大当り、2R大当り)に応じた大当り開始コマンド(15R大当り開始コマンド、2R大当り開始コマンド)をセットするようになっている。
また、大当り遊技の実行中であることを示す大当り実行中フラグは、大当り遊技を終了するとき、具体的には大当り制御処理(ステップS235A)の大入賞口開放後処理(ステップS403)で大当りの種類に応じた大入賞口2005の開閉制御(例えば大入賞口2005を長時間開放(例えば29秒)した後又は大入賞口2005に遊技球Bが10個入賞したことが上記大入賞口センサ2403で検出されたときに閉鎖させる開閉パターンを2回又は15回繰返す開閉制御)を終了したとき(大当り遊技で実行可能な全てのラウンド)にリセットされる。大当り実行中フラグがリセットされることにより特別図柄及び特別電動役物制御処理(ステップS114)のステップS235で大当り制御処理(ステップS235A)を実行しないようにされる一方、機能表示ユニット1400の第一特別図柄表示器における第一特別図柄の変動表示及び機能表示ユニット1400の第二特別図柄表示器における第二特別図柄の変動表示を実行可能な状態になる。
また、大当りフラグがセットされていない場合に(ステップS386)、上記小当りフラグがセットされていれば(ステップS390)、主制御基板1310の主制御MPU1310aは、小当り遊技を開始することを示す小当り開始コマンドをセットし(ステップS391)、小当り遊技の開始までの待機時間(小当り遊技を開始する旨の表示等を行う時間)をインターバルタイマにセットする(ステップS392)。そして、小当り遊技の実行中であることを示す小当り実行中フラグをセットする(ステップS393)。なお、小当り開始コマンドは、周辺制御基板1510に送信されるコマンドであり、小当りの種類に応じて個々に用意されている。ステップS391では、小当りの種類(第一小当り、第二小当り、第三小当り)に応じた小当り開始コマンド(第一小当り開始コマンド、第二小当り開始コマンド、第三小当り開始コマンド)をセットする。これにより、小当り開始コマンドによって指示された小当りの種類に応じた小当り遊技の演出が演出表示装置1600、ランプ・LED及びスピーカ等により実行される。また、第二特別図柄プロセス処理の第二特別図柄停止処理でも同様に、小当りの種類(第一小当り、第二小当り、第三小当り)に応じた小当り開始コマンド(第一小当り開始コマンド、第二小当り開始コマンド、第三小当り開始コマンド)をセットするようになっている。
また、小当り遊技の実行中であることを示す小当り実行中フラグは、小当り遊技を終了するとき、具体的には後述する小当り制御処理(ステップS236A)の小当り中処理(ステップS411)で小当りの種類に応じた役物入賞口2006の開閉制御(例えば役物入賞口2006を短時間開放(例えば80ms)した後に閉鎖させる開閉パターンを2回又は9回繰返す開閉制御)を終了したときにリセットされる。小当り実行中フラグがリセットされることにより特別図柄及び特別電動役物制御処理(ステップS114)のステップS236で小当り制御処理(ステップS236A)を実行しないようにされる一方、機能表示ユニット1400の第一特別図柄表示器における第一特別図柄の変動表示及び機能表示ユニット1400の第二特別図柄表示器における第二特別図柄の変動表示を実行可能な状態になる。
また、小当りフラグがセットされていない場合、即ちハズレとなるときには次回の特別図柄の変動表示を開始するまでの待機時間(特別図柄の停止図柄を表示している時間)をインターバルタイマにセットし(ステップS394)、ステップS395に移行する。
上記ステップS386〜ステップS394の処理を実行すると、上記主制御基板1310の主制御MPU1310aは、第一特別図柄プロセスフラグを初期値である第一特別図柄通常処理にプロセス移行されるように更新した時点で(ステップS395)、この処理を終了する。
図202は、上記大当り制御処理(ステップS235A)についてその手順を示すフローチャートである。大当り制御処理では、大当りプロセスフラグに応じて、以下の3つのプロセス処理のうち1つを選択的に実行することとなる。
1.特別図柄(第一特別図柄、第二特別図柄)の変動表示停止時の態様が大当り図柄となったことに基づいて上記大当り遊技状態に移行する旨などの遊技者への報知が上記周辺制御基板1510によって行われるまで待機したり、次のラウンドが開始されるまで待機したりする大入賞口開放前処理(ステップS401)
2.特別図柄の変動表示停止時の態様が大当り図柄となったことに基づいて大入賞口2005を開放状態に制御したり、次のラウンドが開始されることに基づいて大入賞口2005を開放状態に制御し、大入賞口2005を長時間開放(例えば29秒)した後又は大入賞口2005に遊技球Bが10個入賞したことが上記大入賞口センサ2403で検出されたときに閉鎖させたりする大入賞口開放中処理(ステップS402)
3.全てのラウンドを終了するときに大当り遊技状態が終了する旨の遊技者への報知が上記周辺制御基板1510によって行われるまで待機する大入賞口開放後処理(ステップS403)
なお、上記大当りプロセスフラグは、上記ステップS42の処理において、上記大入賞口開放前処理(ステップS401)を行うべき旨を示すよう操作されている。また、上記大入賞口開放中処理(ステップS402)では、大入賞口2005を開放状態に制御するラウンドの開始時に、そのラウンド数に応じた大当りラウンド開始コマンドをセットし、大入賞口2005を閉鎖状態に制御するラウンドの終了時に、そのラウンド数に応じた大当りラウンド終了コマンドをセットする。なお、大当りラウンド開始コマンド及び大当りラウンド終了コマンドは、周辺制御基板1510に送信されるコマンドであり、大当りラウンド開始コマンド及び大当りラウンド終了コマンドによって指示されたラウンド数に応じた大当り遊技の演出が演出表示装置1600、ランプ・LED及びスピーカ等により実行される。
図203は、上記小当り制御処理(ステップS236A)についてその手順を示すフローチャートである。小当り処理では、小当りプロセスフラグに応じて、以下の2つのプロセス処理のうち1つを選択的に実行することとなる。
1.小当り遊技状態を開始するための設定処理を実行する小当り開始処理(ステップS410)
2.小当り遊技状態中の遊技球Bの入球や開放時間を監視する小当り中処理(ステップS411)
なお、上記小当りプロセスフラグは、上記ステップS42の処理において、上記小当り開始処理(ステップS410)を行うべき旨を示すよう操作されている。また、小当り中処理にて特定領域への遊技球Bの進入が検出されると、大当り実行中フラグをセットするとともに、大当り遊技状態で実行可能なラウンド数(本例では15ラウンド)を大当り回数カウンタにセットして処理を終了する。これにより、小当り遊技状態に引き続いて大当り遊技状態が開始されるようになる。
図204は、上記普通図柄及び普通電動役物制御処理(ステップS116)についてその手順を示すフローチャートである。
いま、ステップS801の処理において、上記普通入賞口センサ2401による検出信号がオン状態にあり、上記普通入賞口2003への遊技球Bの通過があったと判断されたとすると、同図204に示されるように、上記主制御基板1310の主制御MPU1310aは、ステップS802の処理として、まず、普通図柄の普通乱数を上記乱数カウンタから取得してこれをRAMの普通図柄保留記憶領域に格納するなどの普通入賞口入賞処理を実行する。
次いで、普通図柄プロセス処理では、普通図柄プロセスフラグに応じて、以下の5つのプロセス処理の1つを選択的に実行する。
1.主制御MPU1310aのRAMに格納されている普通乱数を読み出し、読み出した普通乱数に基づいて上記普通図柄の変動制御停止時における表示態様についての抽選処理などが行われる普通図柄通常処理(ステップS803)
2.普図変動乱数に基づいて上記機能表示ユニット1400の普通図柄表示器に表示される普通図柄の変動態様(変動時間)についての抽選処理などが行われる普通図柄変動時間決定処理(ステップS804)
3.機能表示ユニット1400の普通図柄表示器における上記普通図柄の変動表示が停止されるまで待機する普通図柄変動処理(ステップS805)
4.普通図柄の変動制御停止時における表示態様についての抽選処理の結果に基づいて決定された普通図柄の変動制御停止時の態様が上記機能表示ユニット1400の普通図柄表示器に表示されるように上記普通図柄の変動表示を停止させる普通図柄停止処理(ステップS806)
5.普通図柄の変動制御停止時の態様についての抽選処理の結果が「普図当り」を示唆する態様となったとき、第二始動口扉2411が後退して第二始動口2004への遊技球Bの受入れを可能に制御する処理を実行する普通電動役物開放処理(ステップS807)
なお、上記普通図柄プロセスフラグは、上記主制御側電源投入時処理(図175参照)において、上記普通図柄通常処理(ステップS803)を行うべき旨を示すよう操作されている。
[11.小当り遊技状態における遊技]
次に小当り遊技状態における遊技について説明する。上記したように、本例では特別図柄の変動表示の結果が小当りとなった場合に役物入賞口2006を短時間開放(例えば80ms)した後に閉鎖させる開閉パターンを所定回数実行する小当り遊技状態に制御し、小当り遊技状態中に役物入賞口2006に入球して役物入賞口センサ2513により検知された遊技球B全てが、第一ハズレ口センサ2516、第三ハズレ口センサ2518、第一V入賞口センサ2514、及び第二V入賞口センサ2515のいずれかで検知されたこと、即ち役物入賞口2006内から遊技盤5の後方へと排出されたときに小当り遊技状態を終了するようになっている。また、小当り遊技状態中に役物入賞口2006に入球した遊技球Bが第一V入賞口2007や第二V入賞口2008に受入れられて第一V入賞口センサ2514や第二V入賞口センサ2515により検知されると、小当り遊技状態後に大当り遊技状態に制御され、小当り遊技状態中に役物入賞口2006に入球した遊技球Bが第一ハズレ口2535や第三ハズレ口2555に受入れられて第一ハズレ口センサ2516や第三ハズレ口センサ2518により検知されると小当り遊技状態後に小当り前の制御状態に応じて通常状態や時短状態に制御するようになっている。
また、上記したように本例では役物入賞口2006に入賞した遊技球Bが全て第一ハズレ口2535に誘導されるように制御する第一小当りと、役物入賞口2006に入賞した遊技球Bのうちの1個の遊技球Bが第三振分装置2550に誘導されるように制御して第三振分テーブル2554内を巡回した後に第二V入賞口2008と二つの第三ハズレ口2555との何れかに受入れられるように制御する第二小当りと、役物入賞口2006に入賞した遊技球Bのうちの1個の遊技球Bが第一V入賞口2007に誘導されるように制御する第三小当りと、のいずれかの小当り遊技状態に制御するようになっている。
また、第一小当りでは第二小当り及び第三小当りに比べて役物入賞口2006の開閉回数が少ないことに加えて、役物入賞口2006に入賞した遊技球B全てを役物入賞口2006から最も近い第一ハズレ口2535に誘導して第一ハズレ口センサ2516により検知するため小当り遊技状態の実行期間(小当り遊技状態が開始されてから終了するまでの期間)は短く、第三小当りでは役物入賞口2006に入賞した遊技球Bのうちの1個の遊技球Bを役物入賞口2006からの距離が第一ハズレ口2535の次に近い第一V入賞口2007に誘導して第一V入賞口センサ2514により検知するため、小当り遊技状態の実行期間は第一小当りに次いで短くなる。一方、第二小当りでは役物入賞口2006に入賞した遊技球Bのうちの1個の遊技球Bを役物入賞口2006からの距離が最も遠い第三振分装置2550に誘導し、第三振分装置2550に誘導された遊技球Bを第三振分テーブル2554内で巡回させた後に第二V入賞口2008に受入れられた遊技球Bを第二V入賞口センサ2515により検知したり、第三ハズレ口2555に受入れられた遊技球Bを第三ハズレ口センサ2518により検知したりするものであるため、上記三種類の小当りのうちで小当り遊技状態の実行期間は最も長い。
また、上記したように本例のパチンコ機1では、上記通常状態で実行される第一特別図柄の変動表示において、第一特別乱数に基づいて小当りと判定された場合に第二小当りとなる割合を高く設定し、通常状態では殆どの場合に第二小当りを実行するのに対し、上記時短状態で実行される第二特別図柄の変動表示において、第二特別乱数に基づいて小当りと判定された場合に第三小当りの実行される割合を通常状態よりも高め、時短状態では4回の小当りに対して1回の割合で第三小当りを実行するようになっている。
即ち、通常状態で実行される第一特別図柄の変動表示においては小当り遊技状態中に第二V入賞口2008に遊技球Bが受入れられると15R大当り遊技状態後に時短状態という遊技者にとって有利な状態へと移行制御されるため、小当り遊技状態中に役物入賞口2006に入球した遊技球Bのうちの1個の遊技球Bを、第三振分テーブル2554内において巡回させることで第二V入賞口2008に受入れられるか第三ハズレ口2555に受入れられるかをドキドキさせながら一定期間に亘って注目させる一方、時短状態で実行される第二特別図柄の変動表示においては小当り遊技状態中に第二V入賞口2008に遊技球Bが受入れられても15R大当り遊技状態後に再び時短状態に制御されるだけであるため、役物入賞口2006に入球した遊技球Bのうちの1個の遊技球Bが第三振分テーブル2554内を巡回させた場合に却って遊技興趣の低下を招くおそれがある。そのため、本例では時短状態で実行される第二特別図柄の変動表示においては小当り遊技状態の実行期間の短い第三小当りの割合を高めることで、時短状態中は小当り遊技状態を短時間で終了させるようになっている。
また、上記したように第三小当りでは振分回転体2531が収容可能状態から収容不能状態に回動すると振分回転体2531の収容部2531aに収容されている遊技球Bが、第一アタリ通路2536を通って第二振分装置2540の第二振分誘導路2541を流下し、閉状態の振分扉2544の上面に当接して右方へ誘導され、第一V入賞口2007に進入する。そのため、第三小当りでは振分回転体2531が収容可能状態から収容不能状態に回動することによって第一アタリ通路2536に振分けられた遊技球Bは、短時間で遊技盤5の後方に排出されて遊技者が視認できない状態となる。また、第一V入賞口2007には振分扉2544が第二ハズレ口2543の上方で前進している場合に進入可能となるものであるが、振分扉2544は前後方向に動作するものであるため、動作状態を視認し難い。即ち、振分扉2544の存在は遊技者に認識され難く(見難く)なっており、また振分扉2544によって第一V入賞口2007に振分けられた遊技球Bを短時間で遊技盤5の後方に排出することも相まって第一V入賞口2007の存在も認識され難くなるため、遊技者は遊技球Bが第一V入賞口2007に誘導されたこと、言い換えると第一V入賞口2007を遊技球Bが通過することを気付き難い。このように、時短状態において第三小当りとなった場合に遊技球Bが第一V入賞口2007に遊技球Bが誘導されたことを遊技者に気付かせ難くするため、小当り遊技状態における抽選(V入賞口(第一V入賞口2007、第二V入賞口2008)に遊技球Bが受入れられるか否か)を意識させることなく、小当り遊技状態を実行して、該小当り遊技状態の終了後に15R大当り遊技状態を実行することができる。これによって短時間で連続して小当り遊技状態と15R大当り遊技状態が発生するようになり、遊技興趣を向上させることができる。
また、第二小当りとなって第三振分装置2550に遊技球Bを振分ける場合と、第三小当りとなって第一V入賞口2007に遊技球Bを振分ける場合と、では演出表示装置1600で実行される小当り遊技状態の演出は異なるようになっている。具体的には、第二小当りとなった場合には第三振分装置2550に振分けられた遊技球Bが第二V入賞口2008に進入するか、第三ハズレ口2555に進入するか、を盛り上げるような演出が実行されるのに対し、第三小当りとなった場合には振分回転体2531の回動を意識させないような演出(例えば第三小当りとなった場合には大当りとなった場合と同様の報知(第三小当りとなった場合に小当りではなく大当りとなったと通知する等)を行うことで遊技者には小当り遊技状態が実行されることを悟られ難くし、大当り遊技状態で獲得可能な賞球とは異なる賞球を獲得可能な特別ボーナスチャンスとして小当り遊技状態と同様の賞球獲得機会が大当り遊技状態の開始前に実行されているような演出を実行するようにしてもよい。これにより、15R大当りに当選したと認識している遊技者は、15R大当り遊技状態の開始前に特別ボーナスチャンスが実行されて15R大当り遊技状態とは別の賞球を獲得できるため、遊技興趣が向上する。
なお、V入賞口への到達時間が第二小当りよりも第三小当りの方が短いものであれば、第二小当りで誘導される遊技球BがV入賞口に受入れられるまでの経路(第一経路)と第三小当りで誘導される遊技球BがV入賞口に受入れられるまでの経路(第二経路)との長さはV入賞口への到達時間に比例して長くなるものに限らず、V入賞口への到達時間が第三小当りよりも長いものであれば第二小当りで誘導される遊技球BがV入賞口に受入れられるまでの経路(第一経路)を第三小当りで誘導される遊技球BがV入賞口に受入れられるまでの経路(第二経路)よりも短くなるようにしてもよい。例えば、第一経路内に遊技球Bの転動速度を減速させる減速手段を設けることで第二経路を通過する遊技球BよりもV入賞口への到達時間が長くなるようにしてもよい。
また、上記した例では第一V入賞口2007と第二V入賞口2008との複数のV入賞口を備えて、通常状態で実行される第一特別図柄の変動表示においては役物入賞口2006に入賞した遊技球Bのうちの1個の遊技球Bを第二V入賞口2008を有する第三振分装置2550に振分け、時短状態で実行される第二特別図柄の変動表示においては役物入賞口2006に入賞した遊技球Bのうちの1個の遊技球Bを役物入賞口2006からの距離が第一ハズレ口2535の次に近い第一V入賞口2007に誘導することで、小当り遊技状態の実行期間を異ならせるように構成したが、V入賞口への距離やV入賞口の個数等は上記したものに限られるものではなく、例えばV入賞口を1つだけ備える遊技機においても本発明の技術思想は適用可能である。具体的には、例えば第三振分テーブル2554内を巡回した後に遊技球BがV入賞口に受入れ可能となる等のV入賞口への遊技球Bの受入れを阻害や遅延させる手段(障害物等)が設けられることでV入賞口への到達時間の長い第二小当りと、V入賞口への遊技球Bの受入れを阻害や遅延させる手段が設けられない(少なくとも第二小当りよりも設けられる個数が少ないものであればよい)ことでV入賞口への到達時間の短い第三小当りと、して共通のV入賞口への到達時間に応じて通常状態(第一特別図柄の変動表示)と時短状態(第二特別図柄の変動表示)とにおける実行割合を変化させるようにしてもよい。
[11−1.小当り遊技状態におけるエラー報知]
次に、小当り遊技状態におけるエラー報知について説明する。本例では小当り遊技状態において役物入賞口2006に入賞した遊技球Bが排出されるまでの時間を監視し、所定期間を超えても排出されない場合にはエラー報知を行うようになっている。
図205は、上記小当り開始処理(ステップS411)についてその手順を示すフローチャートである。小当り開始処理では、小当り遊技状態を開始するための設定処理を実行する。
小当り開始処理を開始すると主制御基板1310の主制御MPU1310aはまず、第一特別図柄停止処理のステップS392や第二特別図柄停止処理でセットしたインターバルタイマを1減算し(ステップS421)、インターバルバイマがタイムアウトすると(ステップS422)、即ち特別図柄(第一特別図柄、第二特別図柄)を停止表示してから小当り遊技状態を開始するまでの待機時間が経過すると、小当り遊技状態を開始してからの経過時間を計測する経過タイマに初期値「0」をセットする(ステップS423)。
次いで主制御基板1310の主制御MPU1310aは、実行中の小当りの種別(第一小当り、第二小当り、第三小当り)に応じた開閉パターンデータを選択すると共に(ステップS424)、選択した開閉パターンデータに基づいて役物入賞口2006、振分回転体2531、及び振分扉2544の制御を開始し(ステップS425)、上記小当り中処理(ステップS411)にプロセス移行されるよう上述の小当りプロセスフラグが更新された時点で(ステップS426)、この処理を終了する。一方、ステップS421でインターバルタイマがタイムアウトしていなければ以降の処理を実行することなく処理を終了する。
なお、開閉パターンデータは小当りの種別毎に設けられ、小当り遊技状態開始からの経過時間に応じた役物入賞口2006、振分回転体2531、及び振分扉2544それぞれの動作態様を示すものである。本例では主制御基板1310の主制御MPU1310aがステップS424で選択した小当り種別に応じた開閉パターンデータに基づいて役物入賞口2006、振分回転体2531、及び振分扉2544を制御することで、図151に示す態様で役物入賞口2006、振分回転体2531、及び振分扉2544が動作するようになる。
図206は、上記小当り中処理(ステップS412)についてその手順を示すフローチャートである。
小当り中処理を開始すると、主制御基板1310の主制御MPU1310aはまず小当り遊技状態を開始してからの経過時間を計測する経過タイマを1加算すると共に、後述する排出監視タイマがセットされていればこの排出監視タイマのタイマ値を1減算する(ステップS431)。経過タイマを1加算すると、主制御基板1310の主制御MPU1310aは小当り開始処理のステップS424で選択した開閉パターンデータのうち、経過タイマ(小当り遊技状態開始からの経過時間)に対応する開閉パターンデータを読み出し、この読みだした開閉パターンデータに基づいて役物入賞口2006、振分回転体2531、及び振分扉2544を開閉制御する(ステップS432)。
また、主制御基板1310の主制御MPU1310aは役物入賞口2006に受入れられた遊技球Bを検知する役物入賞口センサ2513がオンしていれば(ステップS433)、即ち役物入賞口2006に遊技球Bが受入れられていれば役物入賞口2006に入賞した遊技球Bのうち未だ役物入賞口2006内から排出されていない残留球を計数する残留球カウンタを1加算する(ステップS434)。
また主制御基板1310の主制御MPU1310aは、小当り遊技状態が開始されてから役物入賞口2006に最初に遊技球Bが受入れられた場合(1個目の遊技球Bが入球した場合)には(ステップS435)、この遊技球Bを含む役物入賞口2006に入球した全ての遊技球Bが排出されるまでに想定される最長の期間として小当り種別それぞれに対応して設けられる想定最長期間を排出監視タイマにセットする(ステップS436)。
本例では、第一小当りの場合には、役物入賞口2006に受入れられた遊技球Bを振分回転体2531によって第一アタリ通路2536に振分けられることなしに全て第二ハズレ口2543に進入させるため、想定最長期間として3種類の小当りの中で最も短い期間が設定されている(例えば10000ms)。また第二小当りの場合には、役物入賞口2006に受入れられた遊技球Bのうちの1個の遊技球Bを振分回転体2531によって第一アタリ通路2536に振分け、第一アタリ通路2536を通って第三振分装置2550に進入した遊技球Bが第三振分テーブル2554内を巡回した後に第二V入賞口2008と二つの第三ハズレ口2555との何れかに進入するため、想定最長期間として3種類の小当りの中で最も長い期間が設定されている(例えば180000ms)。また第三小当りの場合には、役物入賞口2006に受入れられた遊技球Bのうちの1個の遊技球Bを振分回転体2531によって第一アタリ通路2536に振分けるものの、第一アタリ通路2536を通った遊技球Bを第三振分装置2550に進入させることなしに第二V入賞口2008で受入れるため、想定最長期間として第一小当りに次いで短い期間が設定されている(例えば60000s)。
排出監視タイマは上記ステップS431で減算され、役物入賞口2006に入賞した遊技球Bの個数と役物入賞口2006内から排出された遊技球Bの個数との不一致状態が排出監視タイマのタイムアウト後まで継続する場合には何らかの異常(エラー)や不正行為が行われていると判別するようになっている。
なお、小当り遊技状態開始からの経過時間を監視してこの経過時間が実行中の小当り種別に応じた想定最長期間となった場合に何らかの異常(エラー)や不正行為が行われていると判別するようにしてもよいし、小当り遊技状態における役物入賞口2006の1回目の開放タイミングからの経過時間を監視してこの経過時間が実行中の小当り種別に応じた想定最長期間となった場合に何らかの異常(エラー)や不正行為が行われていると判別するようにしてもよいし、振分回転体2531による遊技球Bの振分けが実際に行われるタイミング(第一小当りでは小当り遊技状態の開始とともに第一振分ソレノイド2532がON(通電)の状態とされて振分回転体2531の収容部2531aが上方を向いている状態から第一振分ソレノイド2532がOFF(非通電)の状態とされて振分回転体2531の収容部2531aが右方を向くように動作するタイミング(振分回転体2531の1回目の振分け動作タイミング)、第二小当りでは振分回転体2531の1回目の振分け動作タイミング後に再び第一振分ソレノイド2532がON(通電)の状態とされて振分回転体2531の収容部2531aが上方を向いている状態から第一振分ソレノイド2532がOFF(非通電)の状態とされて振分回転体2531の収容部2531aが右方を向くように動作するタイミング(振分回転体2531の2回目の振分け動作タイミング)、第三小当りでは振分回転体2531の2回目の振分け動作タイミング後に再び第一振分ソレノイド2532がON(通電)の状態とされて振分回転体2531の収容部2531aが上方を向いている状態から第一振分ソレノイド2532がOFF(非通電)の状態とされて振分回転体2531の収容部2531aが右方を向くように動作するタイミング(振分回転体2531の3回目の振分け動作タイミング))からの経過時間を監視してこの経過時間が実行中の小当り種別に応じた想定最長期間となった場合に何らかの異常(エラー)や不正行為が行われていると判別するようにしてもよい。
また、役物入賞口2006に受入れられた遊技球Bの排出を検知した場合、即ち役物入賞口2006に受入れられた遊技球Bを排出する際に検知する第一ハズレ口センサ2516、第一V入賞口センサ2514、第二V入賞口センサ2515、及び第三ハズレ口センサ2518のいずれかにおいて遊技球Bを検知した場合には(ステップS437)、上記残留球カウンタを1減算する(ステップS438)。
そして、残留球カウンタが「0」か否か、即ち役物入賞口2006に受入れられた遊技球Bの個数と、役物入賞口2006から排出された遊技球Bの個数と、が一致するか否かを判別し(ステップS439)、残留数カウンタが「0」である場合には異常や不正行為が発生していないものとしてステップS442に進む。
一方、ステップS439で残留球カウンタが「0」でないと判別した場合には、異常や不正行為の発生の有無について判別すべく、排出監視タイマがタイムアウトしているか否かを判別する(ステップS440)。排出監視タイマは上記したように小当り遊技状態が開始されてから役物入賞口2006から全ての遊技球Bが排出されるまでに想定される最長の期間として小当り種別それぞれに対応して設けられる想定最長期間の残り期間を示すものである。ステップS440で排出監視タイマがタイムアウトしていなければ、以降の処理を実行することなく処理を終了する。これにより、再び主制御側タイマ割り込み処理の特別図柄及び特別電動役物制御処理(ステップS114)が実行されると小当り中処理が実行されて排出監視タイマがタイムアウトするまで残留球カウンタを監視するようになる。
また、残留球カウンタが「0」でない場合にステップS440で排出監視タイマがタイムアウトしていれば、異常や不正行為が発生しているものと判別して排出エラー報知を行い(ステップS441)、小当り中処理を終了するようになっている。排出エラー報知には、演出表示装置1600におけるエラー表示、本体枠スピーカ622、トップ中央スピーカ、トップサイドスピーカ等による報知音の出力、遊技盤5や扉枠3に設けられるランプ・LED等による所定態様での点灯・点滅等が含まれ、本例では演出表示装置1600の一部の領域に「排出異常です。」等の表示を行って本体枠スピーカ622、トップ中央スピーカ、トップサイドスピーカ等の出力は行わないようになっている。即ち、残留球カウンタが「0」でない状態とは大半が役物入賞口2006に進入した遊技球Bが排出されていない等という軽微な異常を示すものであるため、遊技機の異常を報知するための表示を行って遊技者を不快にさせたり不安にさせたりするような表示は行わないようにしている。ステップS441で排出エラー報知を行った後、小当りプロセスフラグを更新することなく小当り中処理を終了することで、次に主制御側タイマ割り込み処理の特別図柄及び特別電動役物制御処理(ステップS114)が実行されたときに再び小当り中処理が実行されるようになる。即ち、役物入賞口2006に受入れられた遊技球Bが全て排出されるか、又は遊技店員によりRAMクリアスイッチが操作されて主制御MPU1310aに内蔵されているRAMに記憶された情報を完全に消去されるまで(リセットされるまで)小当り遊技状態が終了することなく、排出エラー報知が実行されるようになる。
ステップS439で残留球カウンタが「0」であると判別された場合には、第一V入賞口2007及び第二V入賞口2008へ遊技球Bが進入しているかを判別する(ステップS442)。ステップS442で第一V入賞口2007又は第二V入賞口2008に遊技球Bが進入していない場合、即ち第一ハズレ口2535又は第三ハズレ口2555に遊技球Bが進入して第一ハズレ口センサ2516又は第三ハズレ口センサ2518により検知されていれば、小当り遊技状態終了時の演出の実行を指示する小当り終了コマンドをセットし(ステップS443)、上記小当り開始処理(ステップS411)にプロセス移行されるよう上記小当りプロセスフラグが更新された時点で(ステップS447)、この処理を終了する。
ステップS442で第一V入賞口2007又は第二V入賞口2008に遊技球Bが進入して第一V入賞口センサ2514又は第二V入賞口センサ2515により検知されていれば、大当り遊技の開始までの待機時間をインターバルタイマにセットした後(ステップS444)、小当り実行中フラグをリセットして大当り実行中フラグをセットする(ステップS445)。また第一V入賞口2007及び第二V入賞口2008への遊技球Bの受入れに基づく大当り遊技状態開始時の演出の実行を指示するV入賞大当り開始コマンドをセットし(ステップS446)、上記小当り開始処理(ステップS411)にプロセス移行されるよう上記小当りプロセスフラグが更新された時点で(ステップS447)、この処理を終了する。
このように、本例では役物入賞口2006に遊技球Bが受入れられると残留球カウンタの値を1加算し、役物入賞口2006から遊技球Bが排出される毎に残留球カウンタの値を1減算することで役物入賞口2006(センター部材2500)から排出されずに残留している遊技球Bの個数を把握できるようになっている。また、小当り種別、言い換えると遊技球Bの振分け先に応じて排出エラー報知を実行するまでの期間(想定最長期間)が異なるようにされ、第一アタリ通路2536を通った遊技球Bを第三振分装置2550に進入させることなしに第二V入賞口2008で受入れる第三小当りでは、第三振分装置2550に遊技球Bを進入させて第三振分テーブル2554内を巡回する第二小当りよりも排出エラー報知を実行するまでの期間(想定最長期間)が短くされている。即ち、V入賞口に到達するまでの時間(距離)が短い小当りの方が排出エラー報知を実行するまでの期間が短くされている。
役物入賞口2006内には通常、遊技球Bは残留していない状態であるため、役物入賞口2006内に遊技球Bが残留している状態が長期間にわたって続く場合には何らかの異常(エラー)が発生しているものと判別できる。また、役物入賞口2006に入賞した遊技球Bの個数よりも多くの遊技球Bの排出を検知した場合には役物入賞口2006に不正に遊技球Bを入賞させるような不正行為が行われている可能性があると判別できる。本例のパチンコ機1ではこれらの異常や不正行為の発生を監視し、これらの疑いがある場合に排出エラー報知を行うようになっている。
また、本例では役物入賞口2006内に遊技球Bが残留しているか、又は役物入賞口2006に入賞した遊技球Bよりも多くの個数の遊技球Bが排出されたことを検知したことにより残留球カウンタが「0」でない場合に排出監視タイマがタイムアウトしたことに基づいて排出エラー報知を行った後にも、遊技を停止させることなく主制御側タイマ割り込み処理が実行される毎に小当り中処理を実行して残留球カウンタの値を監視し、残留球カウンタの値が「0」になっていれば、即ち正常な状態に戻った場合には、第一V入賞口2007及び第二V入賞口2008への遊技球Bの進入を判別する状態へと自動的に復帰して小当り遊技状態を終了させるようになっている。
なお、本例では小当り中処理のステップS441で排出エラー報知を実行した後に、残留球カウンタの値が「0」になっていない場合であっても、さらに重大な異常が発生した場合にはこの重大な異常に関するエラー報知を優先して実行する。重大な異常としては、例えば複数の磁気センサ2010のうちのいずれかにより遊技領域5a内において不正に作用する磁気を検知したとき(磁気検出エラー報知)、電波照射を検知したとき(電波検出エラー報知)、扉枠3が開放されたことを検知したとき(扉開放エラー報知)、等の不正行為が行われている可能性が高い状態がある。このような重大な異常が発生した場合には小当り遊技状態におけるステップS441の排出エラー報知を終了してこれら重大な異常に関わるエラー報知(磁気検出エラー報知、電波検出エラー報知、磁気検出エラー報知等)を実行し、重大な異常に関わるエラー報知の終了後に再び小当り遊技状態におけるステップS441の排出エラー報知を再開するようにしてもよいし、重大な異常に関わるエラー報知を小当り遊技状態におけるステップS441の排出エラー報知に上書きして実行することで、小当り遊技状態におけるステップS441の排出エラー報知が演出表示装置1600における表示や、本体枠スピーカ622、トップ中央スピーカ、トップサイドスピーカ等の出力、遊技盤5や扉枠3に設けられるランプ・LED等の点灯・点滅等に反映される(視認・視聴可能に実行される)ことはないが(裏で実行して)、重大な異常に関わるエラー報知を行っている間にも時間の経過とともに排出エラー報知の内容を進行させ、重大な異常に関わるエラー報知が終了した場合には進行した内容で排出エラー報知が視認や視聴されるように演出表示装置1600における表示や、本体枠スピーカ622、トップ中央スピーカ、トップサイドスピーカ等の出力、遊技盤5や扉枠3に設けられるランプ・LED等の点灯・点滅等に反映させるようにしてもよい(例えば小当り遊技状態におけるステップS441の排出エラー報知を開始してから5秒後に重大な異常に関わるエラー報知が開始されてこのエラー報知を30秒間実行した場合には、重大な異常に関わるエラー報知を終了した後に小当り遊技状態におけるステップS441の排出エラー報知を開始してから35秒後の内容から再開させる)。
また、小当り中処理のステップS439で残留球カウンタが「1」以上の場合と、「0」未満の場合と、で排出エラー報知の態様を異ならせるようにしてもよい。残留球カウンタが「1」以上の場合には役物入賞口2006に進入した遊技球Bが排出されていないという軽微な異常を示すものに過ぎない一方で、残留球カウンタが「0」未満の場合には役物入賞口2006に遊技球Bが進入した個数以上の遊技球Bが排出されるという重大な異常を示すものであり、不正に役物入賞口2006内に遊技球Bを進入させている可能性がある。そのため、役物入賞口2006に進入した遊技球Bが排出されていないという軽微な異常が発生したときには排出エラー報知1として例えば図207に示すように演出表示装置1600の一部の領域に「排出異常です。」等の表示を行って本体枠スピーカ622、トップ中央スピーカ、トップサイドスピーカ等からは演出音を継続して出力することでエラー音の出力は行わないと共に、扉枠3に設けられるLEDの一部を部分的に発光させるようにし、遊技球Bが進入した個数以上の遊技球Bが排出されるという重大な異常が発生したときには排出エラー報知2として例えば演出表示装置1600の全領域に「不正発生!」等の表示を行うと共に、本体枠スピーカ622、トップ中央スピーカ、トップサイドスピーカ等からは演出音の音量を抑制してエラー音として「不正が行われています。」と大音量で出力し、さらに扉枠3に設けられるLEDの全部を発光させることで扉枠3の全体を発光させることにより不正行為の発生を通知するようにしてもよい。
また本例では第三振分誘導路2551の途中に設けられる第二ハズレ口センサ2517の検出信号は周辺制御基板1510に入力され、第二小当り遊技状態で第二振分装置2540によって第三振分誘導路2551に誘導された遊技球Bを第三振分誘導路2551の途中に設けられている第二ハズレ口センサ2517で検知すると、周辺制御部1511は演出表示装置1600、本体枠スピーカ622、トップ中央スピーカ、トップサイドスピーカ、遊技盤5や扉枠3に設けられるランプ・LED等を制御して第三振分装置2550内の第三振分テーブル2554内を巡回する遊技球Bが第二V入賞口2008と第三ハズレ口2555とのいずれに受入れられるかを盛り上げる演出を実行するようになっている。
なお、第三振分誘導路2551の途中に設けられる第二ハズレ口センサ2517の検出信号を主制御基板1310に入力するようにしてもよく、この場合には第二ハズレ口センサ2517による遊技球Bの検知に応じて異常発生の有無等を判別するようにしてもよい。例えば、上記小当り中処理において小当り種別に応じて予定されているV入賞口やハズレ口とは異なるV入賞口やハズレ口で遊技球Bが検出された場合や、小当り種別に応じて予定されているV入賞口やハズレ口とは異なるV入賞口やハズレ口で遊技球Bを検出する可能性が生じた場合(小当り種別に応じて予定されている通路や入賞口とは異なる通路や入賞口に遊技球Bが向かった場合)に、異常が発生したと判別して小当り中処理のステップS441で振分エラー報知を実行するようにしてもよい。
具体的には、小当り種別に応じて予定されているV入賞口やハズレ口として、第一小当りの場合には第一ハズレ口2535が予定され、第二小当りの場合には第二V入賞口2008又は第三ハズレ口2555が予定され、第三小当りの場合には第一V入賞口2007が予定されている。そして、第一小当りの場合に小当り中処理で第一V入賞口2007と第二V入賞口2008と第三ハズレ口2555のいずれかに遊技球Bが受入れられたことを検知した場合、第二小当りの場合に小当り中処理で第一ハズレ口2535と第一V入賞口2007の一方に遊技球Bが受入れられたことを検知した場合、第三小当りの場合に小当り中処理で第一ハズレ口2535と第二V入賞口2008と第三ハズレ口2555のいずれかに遊技球Bが受入れられたことを検知した場合、には異常が発生したと判別して、例えば図207に示すように演出表示装置1600の全領域に「不正発生!」等の表示を行うと共に、本体枠スピーカ622、トップ中央スピーカ、トップサイドスピーカ等からは演出音の音量を抑制してエラー音として「不正が行われています。」と大音量で出力し、さらに扉枠3に設けられるLEDの全部を発光させることで扉枠3の全体を発光させることにより不正行為の発生を通知する振分エラー報知を実行するようにしてもよい。この場合には不正行為の発生を直ぐに報知することができ、不正行為を早期に発見することができる。
また、第二振分誘導路2541の途中に第二振分誘導路2541の内部を流通している遊技球Bを検知する第二振分検知センサを備えて第二振分検知センサの検出信号を主制御基板1310に入力するようにしてもよく、第一小当りの場合に小当り中処理で第一V入賞口2007と第二V入賞口2008と第三ハズレ口2555のいずれかに遊技球Bが受入れられる可能性が生じた場合、即ち第二振分検知センサが遊技球Bを検知したことにより遊技球Bが第二振分誘導路2541内に進入したと判別した場合、第二小当りの場合に小当り中処理で第二振分検知センサが遊技球Bを検知したものの第二ハズレ口センサ2517で遊技球Bを検知できないことにより第二振分誘導路2541内を通過する遊技球Bが第一V入賞口2007に向かっていると判別した場合、第三小当りの場合に小当り中処理で第二振分検知センサが遊技球Bを検知した後に第二ハズレ口センサ2517で遊技球Bを検知したことにより第二振分誘導路2541内を通過する遊技球Bが第三振分装置2550に向かっていると判別した場合、等の予定されているV入賞口やハズレ口とは異なるV入賞口やハズレ口で遊技球Bを検出する可能性が生じた場合には異常が発生したと判別して振分エラー報知を実行するようにしてもよい。この場合には不正行為が発生し得る状態となったときに報知することができ、不正行為を早期に発見することができる。
なお、異常の度合い(不正レベル)に応じて振分エラー報知の態様を異ならせるようにしてもよく、例えば第一小当りの場合に第二振分検知センサが遊技球Bを検知したことにより遊技球Bが第二振分誘導路2541内に進入したと判別した場合、や第二小当りの場合に小当り中処理で第二振分検知センサが遊技球Bを検知したものの第二ハズレ口センサ2517で遊技球Bを検知できないことにより第二振分誘導路2541内を通過する遊技球Bが第一V入賞口2007に向かっていると判別した場合には、異常の度合いが高いと判断して例えば演出表示装置1600の全領域に「不正発生!」等の表示を行うと共に、本体枠スピーカ622、トップ中央スピーカ、トップサイドスピーカ等から「不正が行われています。」と大音量で出力することで不正行為の発生を報知し、第二小当りの場合に小当り中処理で第三小当りの場合に小当り中処理で第二振分検知センサが遊技球Bを検知した後に第二ハズレ口センサ2517で遊技球Bを検知したことにより第二振分誘導路2541内を通過する遊技球Bが第三振分装置2550に向かっていると判別した場合には、異常の度合いが低いと判断して例えば演出表示装置1600の一部の領域に「排出異常です。」等の表示を行って本体枠スピーカ622、トップ中央スピーカ、トップサイドスピーカ等の出力は行わないことで不正行為とは異なる異常の発生を報知するようにしてもよい。即ち、小当り種別に応じて予め設定されているV入賞口への遊技球Bの進入割合よりも高い割合でV入賞口へ遊技球Bが進入する経路を遊技球Bが通過している場合(実行している小当り種別に応じて予め設定されているV入賞期待度よりもV入賞期待度が向上されている場合)には異常の度合いが高いと判断して不正行為が行われていることを報知し、小当り種別に応じて予め設定されているV入賞口への遊技球Bの進入割合よりも低い割合でV入賞口へ遊技球Bが進入する経路を遊技球Bが通過している場合(実行している小当り種別に応じて予め設定されているV入賞期待度よりもV入賞期待度が低下されている場合)には異常の度合いが低いと判断して不正行為とは異なる異常の発生を報知するようにしてもよい。また、実行している小当り種別に応じて予め設定されているV入賞期待度よりもV入賞期待度が低下する場合には遊技者自身は不利益を被るものの、遊技店側には損害が発生しないため、このような異常の度合いが低い場合には振分エラー報知を行わないようにしてもよい。
また、小当り種別に応じて予定されているV入賞口やハズレ口とは異なるV入賞口やハズレ口で遊技球Bが検出されたことや、小当り種別に応じて予定されているV入賞口やハズレ口とは異なるV入賞口やハズレ口で遊技球Bを検出する可能性が生じたことに基づいて振分エラー報知を行っている期間に、上記小当り中処理で役物入賞口2006に進入した遊技球Bが排出されていないという軽微な異常が発生したと判別されても小当り種別に応じて予定されているV入賞口やハズレ口とは異なるV入賞口やハズレ口で遊技球Bが検出されたことや、小当り種別に応じて予定されているV入賞口やハズレ口とは異なるV入賞口やハズレ口で遊技球Bを検出する可能性が生じたことに基づいて実行されている振分エラー報知は終了させることなく、継続して実行される。ただし、上記小当り中処理で役物入賞口2006に進入した遊技球Bが排出されていないという軽微な異常が発生したと判別されたことに基づく排出エラー報知1は視認・視聴可能な状態とはされないが、裏で実行されており、時間の経過とともに排出エラー報知1の内容を進行させている。また、この場合に役物入賞口2006に進入した遊技球Bが排出されて残留球カウンタの値が「0」になると役物入賞口2006に進入した遊技球Bが排出されていないという軽微な異常が発生したと判別されたことに基づく排出エラー報知1は終了する。このように、重大な異常が発生したことに基づいてエラー報知(この例では振分エラー報知)を行っている期間に、軽微な異常が発生しても軽微な異常の発生に基づくエラー報知(この例では排出エラー報知1)が視認・視聴可能に実行されることはない。ただし、重大な異常の発生に基づくエラー報知(この例では振分エラー報知)の裏でひっそりと実行されており、軽微な異常が解消した場合には軽微な異常の発生に基づくエラー報知(この例では排出エラー報知1)を終了させるようになっている。
本例では小当り遊技状態や大当り遊技状態が発生していない状態においても、役物入賞口センサ2513、第一V入賞口センサ2514、第一ハズレ口センサ2516、第二V入賞口センサ2515、第三ハズレ口センサ2518による遊技球Bの検知を監視しており、これらのいずれかで遊技球Bを検知した場合には不正行為が行われていると判断して不正行為の発生を報知するようになっている。なお、小当り遊技状態や大当り遊技状態が発生していない状態において、第二振分検知センサや第二ハズレ口センサ2517による遊技球Bの検知を監視するようにしてもよく、第二振分検知センサや第二ハズレ口センサ2517のいずれで遊技球Bを検知した場合には異常の度合いが高い、即ち不正行為が行われていると判断して不正行為の発生を報知するようにしてもよい。即ち、小当り遊技状態や大当り遊技状態が発生していない状態では、V入賞口へ遊技球Bが進入する割合の程度(高低)に関わらず、役物入賞口2006内のいずれの通路を遊技球Bが通過していても不正行為が行われていると判断して不正行為の発生を報知するようにしてもよい。
なお、上記した例ではステップS441で排出エラー報知を実行した場合や小当り種別に応じて予定されているV入賞口やハズレ口とは異なるV入賞口やハズレ口で遊技球Bが検出されたことや、小当り種別に応じて予定されているV入賞口やハズレ口とは異なるV入賞口やハズレ口で遊技球Bを検出する可能性が生じたことに基づいて振分エラー報知を行った場合に小当り中処理を繰返し実行して残留球カウンタの値を監視するようにしたが、残留球カウンタの値を監視することなく遊技の進行を停止させるようにしてもよい。また、遊技の進行を停止させない場合であっても残留球カウンタの値を監視して残留球カウンタの値が正常(「0」)になった場合に異常状態から自動的に復帰させて小当り遊技状態を終了させないようにしてもよい。これにより異常の発生を確実に把握できるようになる。
また、振分エラー報知を行った後、小当り種別に応じて予定されているV入賞口やハズレ口(正規の受入口)で遊技球Bが検出された場合や、小当り種別に応じて予定されているルート(正規のルート)を転動する遊技球Bを検出した場合(例えば第二小当りの場合に第二ハズレ口センサ2517で検知した場合)には、振分エラー報知を終了するようにしてもよい。また、排出エラー報知を行った後、小当り種別に応じて予定されているV入賞口やハズレ口(正規の受入口)で遊技球Bが検出された場合や、小当り種別に応じて予定されているルート(正規のルート)を転動する遊技球Bを検出した場合(例えば第二小当りの場合に第二ハズレ口センサ2517で検知した場合)に排出エラー報知を終了するようにしてもよい。また、排出エラー報知を実行する起因となる排出監視タイマの計測値を、小当り種別に応じて予定されているルート(正規のルート)を転動する遊技球Bを検出する(例えば第二小当りの場合に第二ハズレ口センサ2517でを検知する)毎にリセットするようにしてもよく、この場合にはリセット後に再び排出監視タイマの計測を行って排出監視タイマの計測値が実行中の小当り種別に応じた想定最長期間となった場合に排出エラー報知を実行可能にすればよい。
[12−1.音量調節]
音量調整スイッチは、電源投入後の所定期間(具体的には周辺制御部が初期設定処理(ステップS1000)及び現在時刻設定処理(ステップS1002)を終了するまでの期間)や特別図柄表示器(第一特別図柄表示器、第二特別図柄表示器)において特別図柄(第一特別図柄、第二特別図柄)の変動表示を開始又は停止するときの一定期間(この例では周辺制御部にて変動パターンコマンドを受信してから装飾図柄の変動表示開始後に0.5秒経過するまでや、周辺制御部にて停止表示コマンドを受信してから装飾図柄の確定表示後に0.5秒経過するまで)を除き、扉枠3側のトップ中央スピーカ、トップサイドスピーカと、本体枠4の低音用の本体枠スピーカ622とから流れる音楽や効果音等の演出音の音量を、音量調整スイッチを回動操作することにより調節することができるようになっている。音量調整スイッチは、上述したように、回動操作されることにより抵抗値が可変するようになっており、電気的に接続された周辺制御A/Dコンバータが音量調整スイッチの回転位置における抵抗値により分圧された電圧を、アナログ値からデジタル値に変換して、値0〜値1023までの1024段階の値に変換している。
本実施形態では、上述したように、1024段階の値を7つに分割して基板ボリューム0〜6として管理している。基板ボリューム0では消音、基板ボリューム6では最大音量に設定されており、基板ボリューム0から基板ボリューム6に向かって音量が大きくなるようにそれぞれ設定されている。基板ボリューム0〜6に設定された音量となるように音源ICを制御して扉枠3側のトップ中央スピーカ、トップサイドスピーカと、本体枠4の低音用の本体枠スピーカ622とから音楽や効果音が流れるようになっている。このように、音量調整スイッチの回動操作に基づく音量調整により扉枠3側のトップ中央スピーカ、トップサイドスピーカと、本体枠4の低音用の本体枠スピーカ622とから音楽や効果音等の演出音が流れるようになっている。
また、本実施形態では、上述したように、音楽や効果音等の演出音のほかに、パチンコ機1の不具合の発生やパチンコ機1に対する不正行為をホールの店員等に報知するための報知音や、遊技演出に関する内容等を告知する(例えば、演出表示装置1600に繰り広げられている画面をより迫力あるものとして演出したり、遊技者にとって有利な遊技状態に移行する可能性が高いこと告知したり、等)ための告知音も扉枠3側のトップ中央スピーカ、トップサイドスピーカと、本体枠4の低音用の本体枠スピーカ622とから流れるが、報知音や告知音は、音量調整スイッチの回動操作に基づく音量調整に全く依存されずに流れる仕組みとなっており、消音から最大音量までの音量をプログラムにより周辺制御ICを制御して調整することができるようになっている。
このプログラムにより調整される音量は、上述した7段階に分けられた基板ボリュームと異なり、消音から最大音量までを5段階に変化させることができるようになっている。これにより、例えば、ホールの店員等が音量調整スイッチを回動操作して音量を小さく設定した場合であっても、扉枠3側のトップ中央スピーカ、トップサイドスピーカと、本体枠4の低音用の本体枠スピーカ622とから流れる音楽や効果音等の演出音が小さくなるものの、パチンコ機1に不具合が発生しているときや遊技者が不正行為を行っているときには大音量(本実施形態では、最大音量)に設定した報知音を流すことができる。したがって、演出音の音量を小さくしても、報知音によりホールの店員等が不具合の発生や遊技者の不正行為を気付き難くなることを防止することができる。
また上記したように本実施形態では、電源投入後の所定期間(具体的には周辺制御部が初期設定処理(ステップS1000)及び現在時刻設定処理(ステップS1002)を終了するまでの期間)や特別図柄表示器(第一特別図柄表示器、第二特別図柄表示器)において特別図柄(第一特別図柄、第二特別図柄)の変動表示を開始又は停止するときの一定期間(この例では周辺制御部にて変動パターンコマンドを受信してから装飾図柄の変動表示開始後に0.5秒経過するまでや、周辺制御部にて停止表示コマンドを受信してから装飾図柄の確定表示後に0.5秒経過するまで)を除き、音量調整スイッチを回動操作することにより音楽や効果音の演出音の音量を調節するようになっていることに加えて、電源投入後の所定期間(具体的には周辺制御部が初期設定処理(ステップS1000)及び現在時刻設定処理(ステップS1002)を終了するまでの期間)や特別図柄表示器(第一特別図柄表示器、第二特別図柄表示器)において特別図柄(第一特別図柄、第二特別図柄)の変動表示を開始又は停止するときの一定期間(この例では周辺制御部にて変動パターンコマンドを受信してから装飾図柄の変動表示開始後に0.5秒経過するまでや、周辺制御部にて停止表示コマンドを受信してから装飾図柄の確定表示後に0.5秒経過するまで)、さらに変動演出において設定された演出操作ユニット300の接触操作部302や押圧操作部303の操作期間(いわゆるボタン演出において演出操作ユニット300の接触操作部302や押圧操作部303の操作を受け付ける有効期間)等、を除き、演出操作ユニット300の接触操作部302や押圧操作部303を操作することで音楽や効果音の演出音の音量を調節することができるようになっている。具体的には電源投入後の所定期間(具体的には周辺制御部が初期設定処理(ステップS1000)及び現在時刻設定処理(ステップS1002)を終了するまでの期間)や特別図柄表示器(第一特別図柄表示器、第二特別図柄表示器)において特別図柄(第一特別図柄、第二特別図柄)の変動表示を開始又は停止するときの一定期間(この例では周辺制御部にて変動パターンコマンドを受信してから装飾図柄の変動表示開始後に0.5秒経過するまでや、周辺制御部にて停止表示コマンドを受信してから装飾図柄の確定表示後に0.5秒経過するまで)、さらに変動演出において設定された演出操作ユニット300の接触操作部302や押圧操作部303の操作期間(いわゆるボタン演出において演出操作ユニット300の接触操作部302や押圧操作部303の操作を受け付ける有効期間)等を除き、演出操作ユニット300の接触操作部302を回転操作すると、複数の目盛で構成されたインジケータが演出表示装置1600に表示されると共に、演出操作ユニット300の接触操作部302を回転操作することで音楽や効果音の演出音の音量を変化させて所望の音量(最小音量の1から最大音量の5までのいずれか)に調節することができる。
具体的には、演出操作ユニット300の押圧操作部303を操作することなしに接触操作部302を右回転させ、接触操作部302の回転量が所定の回転量に到達すると演出音の音量が1段階上がった音量に変更され、演出操作ユニット300の押圧操作部303を操作することなしに接触操作部302を左回転させ、接触操作部302の回転量が所定の回転量に到達すると演出音の音量が1段階下がった音量に変更される。
図208は、音量調整スイッチの回動操作や演出操作ユニット300の接触操作部302の回転操作に応じて扉枠3側のトップ中央スピーカ、トップサイドスピーカと、本体枠4の低音用の本体枠スピーカ622から出力される演出音の音量をボリューム5に設定されている状態で演出表示装置1600において装飾図柄を変動表示する変動演出が開始され、この変動演出の途中で演出操作ユニット300の押圧操作部303が押圧操作された場合と、その後に演出操作ユニット300の接触操作部302が回転操作された場合の例を示すタイミング図である。
図208に示すように、演出表示装置1600で実行される変動演出の途中で演出音の音量をボリューム5からボリューム4に変更するために演出操作ユニット300の押圧操作部303を操作することなしに接触操作部302を左回転させ、接触操作部302の回転量が所定の回転量に到達すると、演出音の音量がボリューム5から1段階下がってボリューム4に変更され、この接触操作部302の回転操作に応じた変更が直ぐに扉枠3側のトップ中央スピーカ、トップサイドスピーカと、本体枠4の低音用の本体枠スピーカ622から出力される演出音に反映される。即ち、扉枠3側のトップ中央スピーカ、トップサイドスピーカと、本体枠4の低音用の本体枠スピーカ622から出力される演出音の音量を変更するために演出操作ユニット300の接触操作部302を回転操作したt1のタイミングでこの変更後の音量が扉枠3側のトップ中央スピーカ、トップサイドスピーカと、本体枠4の低音用の本体枠スピーカ622からの出力に反映されるようになっている。
また、演出表示装置1600に表示されるインジケータは演出操作ユニット300の接触操作部302の回転操作に応じてその目盛を変化させるようになっている。これにより、視覚を通じて現在の設定音量を判別できるようになっている。また、本例では演出操作ユニット300の接触操作部302の回転操作に応じて表示されるインジケータを、装飾図柄等による演出が実行される演出表示装置1600に表示する。また、このインジケータは演出表示装置1600に表示される画像の中でも最表面に表示される。本例では演出表示装置1600に表示されるインジケータを半透明に表示することでその背部で実行される変動演出等の画像を認識できるようになっている。なお、装飾図柄等による変動演出が実行される演出表示装置1600とは異なるサブの表示装置を設けるようにしてもよく、この場合には演出操作ユニット300の接触操作部302の回転操作に応じてインジケータをサブの表示装置に表示するようにしてもよい。また、本例では接触操作部302の操作終了から所定期間(例えば3s)が経過すると演出表示装置1600に表示されているインジケータを消失させる。なお、接触操作部302が回転操作されたことに基づいて演出表示装置1600にインジケータを表示した後、押圧操作部303が操作されたことに基づいて演出表示装置1600に表示されているインジケータを消失させるようにしてもよい。なお、上記したインジケータは演出表示装置1600の中央に表示されるものであってもよいし、演出表示装置1600の表示領域のうち演出画像等と重ならない右下表示領域等を区画し、この右下表示領域にインジケータを表示するようにしてもよい。また、パチンコ機1の各種設定用の表示を行う表示装置を演出表示装置1600とは別個に設け、この表示装置にインジケータを表示するようにしてもよい。
また、演出操作ユニット300の接触操作部302を回転操作することでインジケータの目盛と音楽や効果音の演出音の音量とが変化すると、変化後の音量に応じた特定音(「ピッ」等の電子音)が扉枠3側のトップ中央スピーカ、トップサイドスピーカと、本体枠4の低音用の本体枠スピーカ622とから出力されるようになっている。これにより、演出操作ユニット300の接触操作部302を回転操作したときに音楽や効果音の演出音が扉枠3側のトップ中央スピーカ、トップサイドスピーカと、本体枠4の低音用の本体枠スピーカ622とから出力されていなくても、扉枠3側のトップ中央スピーカ、トップサイドスピーカと、本体枠4の低音用の本体枠スピーカ622とから出力される特定音によって実際の音量を確認しながら音量を調節することができる。なお、変動演出の実行中には特定音を出力しないようにしてもよい。即ち、変動演出の実行中には変動演出の内容に応じた演出音が出力されるものであり、特定音を出力させなくても実際の音量を確認することが可能であるためである。これにより、変動演出中に変動演出の内容とは無関係の特定音が出力されることで実行中の変動演出が阻害されて遊技興趣が低下することを抑止することができる。
この調節された音量は、周辺制御ICの内蔵音源における複数のトラックのうち、音楽や効果音等の演出音の音データが組み込まれたトラックに対して、サブボリューム値として設定更新されて演出音の音量の調節に反映されるものの、上述した報知音や告知音の音量に調節に反映されないようになっている。
このように、本実施形態では、音量調整スイッチを直接回動操作することにより音楽や効果音の演出音の音量を調節する場合と、演出操作ユニット300の接触操作部302や押圧操作部303の操作に応じて音量調整スイッチによって調節された音量に対して所定値を加算又は減算することによって、基板ボリュームの値を増やしたり、又は減らしたりすることにより音楽や効果音の演出音の音量を調節する場合と、の2つの方法がある。音量調整スイッチは、周辺制御基板1510に実装されているため、本体枠4を外枠2から必ず開放した状態にする必要がある。そうすると、音量調整スイッチを回動操作することができるのは、ホールの店員だけとなる。ところが、ホールの店員が調節した音量では、遊技者にとって小さく感じて音楽や効果音の演出音を聞き取り難い場合もあるし、遊技者にとって大きく感じて音楽や効果音の演出音をうるさく感じる場合もある。そこで、パチンコ機1の電源投入後に、演出操作ユニット300の接触操作部302や押圧操作部303を操作した場合には、音楽や効果音の演出音の音量を所望の音量に調節することができるようになっている。これにより、遊技者は所望の音量に音楽や効果音の演出音の音量を調節することができるため、ホールの店員が調節した音量を小さく感じて音楽や効果音の演出音を聞き取り難い場合には、演出操作ユニット300の接触操作部302や押圧操作部303を操作して所望の音量まで大きくすることができるし、ホールの店員が調節した音量を大きく感じて音楽や効果音の演出音をうるさく感じる場合には、演出操作ユニット300の接触操作部302や押圧操作部303を操作して所望の音量まで小さくすることができる。
また、本実施形態では、パチンコ機1において遊技が行われていない状態が所定時間継続され、客待ち状態となって演出表示装置1600によるデモンストレーションが繰返し行われると(例えば、10回)、前回、パチンコ機1の前面に着座して遊技を行っていた遊技者が調節した音量がキャンセルされて、音量が初期化されるようになっている。この音量の初期化では、ホールの店員が調節した音量、つまりホールの店員が音量調整スイッチを直接回動操作して調節した音量となるようになっている。これにより、前回、パチンコ機1の前面に着座して遊技を行っていた遊技者が調節した音量を小さく感じて音楽や効果音の演出音を聞き取り難い場合には、今回、パチンコ機1の前面に着座して遊技を行う遊技者が演出操作ユニット300の接触操作部302や押圧操作部303を操作して所望の音量まで大きくすることができるし、前回、パチンコ機1の前面に着座して遊技を行っていた遊技者が調節した音量を大きく感じて音楽や効果音の演出音をうるさく感じる場合には、今回、パチンコ機1の前面に着座して遊技を行う遊技者が演出操作ユニット300の接触操作部302や押圧操作部303を操作して所望の音量まで小さくすることができる。
[12−2.特定の周波数帯域の音量調節]
本例のパチンコ機1では、演出操作ユニット300の接触操作部302や押圧操作部303を操作した場合には、音量調整スイッチによって調節された音量に対して所定値を加算又は減算することによって、基板ボリュームの値を増やしたり、又は減らしたりして音楽や効果音の演出音の音量を調節することに加えて、特定の周波数帯域の音量を調節できるようになっている。具体的には、高音域(所定の周波数帯域以上)の音出力を抑制(消音でもよい)できるようになっている。
即ち、電源投入後の所定期間(具体的には周辺制御部が初期設定処理(ステップS1000)及び現在時刻設定処理(ステップS1002)を終了するまでの期間)や特別図柄表示器(第一特別図柄表示器、第二特別図柄表示器)において特別図柄(第一特別図柄、第二特別図柄)の変動表示を開始又は停止するときの一定期間(この例では周辺制御部にて変動パターンコマンドを受信してから装飾図柄の変動表示開始後に0.5秒経過するまでや、周辺制御部にて停止表示コマンドを受信してから装飾図柄の確定表示後に0.5秒経過するまで)、さらに変動演出において設定された演出操作ユニット300の接触操作部302や押圧操作部303の操作期間(いわゆるボタン演出において演出操作ユニット300の接触操作部302や押圧操作部303の操作を受け付ける有効期間)等、を除き、演出操作ユニット300の押圧操作部303を押圧操作すると、パチンコ機1の様々な環境(高音の出力の有無、扉枠3のLEDの発光の有無等)を設定する環境変更モードを行うための画面が演出表示装置1600に表示されるようになっている。環境変更モードを行うための画面では変更可能とされる環境(高音の出力の有無、扉枠3のLEDの発光の有無等)が一覧で表示され、演出操作ユニット300の接触操作部302でいずれかの環境設定を選択した状態で押圧操作部303を操作することで当該環境設定を変更する処理を実行可能となる。このように、環境変更モードの画面に従って演出操作ユニット300の接触操作部302や押圧操作部303を操作することで、特定の周波数帯域の音出力を抑制したり、音量調整スイッチの回動操作や演出操作ユニット300の接触操作部302の回転操作に応じて設定されている音量で出力させたりできるようになっている。また、環境変更モードの画面は演出表示装置1600に表示される画像の中でも最表面に表示されるものの、半透明に表示されることで背部の画像を認識できるようになっている。
具体的には、演出操作ユニット300の接触操作部302を回転操作することなしに押圧操作部303を押圧操作すると、環境変更モードを行うための画面が演出表示装置1600に表示される。そして、接触操作部302を操作して特定の周波数帯域の音量調節を選択している状態で押圧操作部303を押圧操作することで特定の周波数帯域の音出力を抑制する状態と特定の周波数帯域の音出力を抑制しない状態との選択画面が表示され(例えば音量設定用のミニキャラを表示すると共に、ミニキャラの吹き出し内に「高音域カットオン」又は「高音域カットオフ」を表示し、接触操作部302を所定の回転量だけ回転操作する毎に表示を切り替える)、再び接触操作部302を操作して特定の周波数帯域の音出力を抑制する状態と特定の周波数帯域の音出力を抑制しない状態との一方が選択された状態で押圧操作部303を押圧操作することで選択されている状態への変更が決定され、決定画面が表示される(音量設定用のミニキャラの吹き出し内で「高音域のカット有りね」又は「高音域のカット無しね」のどちらかを表示する)。その後、所定期間(例えば3s)が経過すると演出表示装置1600に表示されている決定画面を消失させることで環境変更モードを終了する。なお、決定画面が表示された後、押圧操作部303が操作されたことに基づいて演出表示装置1600に表示されている決定画面を消失させるようにしてもよい。なお、上記環境変更モードを行うための画面、選択画面、決定画面は演出表示装置1600の中央に表示されるものであってもよいし、演出表示装置1600の表示領域のうち演出画像や上記演出音の音量調節時のインジケータの表示と重ならない左下表示領域等を区画し、環境変更モードを行うための画面と選択画面と決定画面とをこの左下表示領域に表示するようにしてもよい。また、パチンコ機1の各種設定用の表示を行う表示装置を演出表示装置1600とは別個に設け、この表示装置に上記環境変更モードを行うための画面、選択画面、決定画面を表示するようにしてもよい。
なお、演出操作ユニット300の接触操作部302を回転操作することなしに押圧操作部303を押圧操作することにより、環境変更モードを行うための画面が演出表示装置1600に表示された後に、接触操作部302を回転操作させても演出音の音量調節は無効とされ、演出表示装置1600にインジケータは表示されない。そして、環境変更モードの終了後に演出操作ユニット300の押圧操作部303を押圧操作することなしに接触操作部302を回転操作すると演出音の音量調節が有効となって演出表示装置1600にインジケータが表示されるようになる。
また、図208に示すように演出表示装置1600で実行される変動演出の途中で特定の周波数帯域の演出音の音量を音量調整スイッチの回動操作や演出操作ユニット300の接触操作部302の回転操作に応じて設定されている音量よりも抑制するために演出操作ユニット300の接触操作部302や押圧操作部303を操作すると、これらの操作が完了したt2のタイミングでは演出操作ユニット300の接触操作部302や押圧操作部303の操作に応じた変更が扉枠3側のトップ中央スピーカ、トップサイドスピーカと、本体枠4の低音用の本体枠スピーカ622から出力される演出音に反映されない。そして、演出表示装置1600で実行される変動演出が終了するt3のタイミング(主制御MPU1310aから装飾図柄の表示結果の導出表示を指示する停止表示コマンドを受信したことに基づいて装飾図柄を確定停止させたタイミング)で変動演出の途中に行われた演出操作ユニット300の接触操作部302や押圧操作部303の操作に応じた変更を反映させる、即ち特定の周波数帯域の演出音の音量を音量調整スイッチの回動操作や演出操作ユニット300の接触操作部302の回転操作に応じて設定されている音量よりも抑制する。
なお、変動演出の途中で特定の周波数帯域の演出音の音量調節において接触操作部302や押圧操作部303を完了したt2のタイミング以降では、特定の周波数帯域の演出音の音量調節は無効とされる。そして、変動演出が終了するt3のタイミングで演出操作ユニット300の接触操作部302や押圧操作部303の操作に応じた特定の周波数帯域の演出音の音量調節の変更が反映されると、特定の周波数帯域の演出音の音量調節が有効となる。また、本例では特定の周波数帯域の演出音の音量調節は無効とされる場合であっても演出操作ユニット300の接触操作部302を回転操作することなしに押圧操作部303を押圧操作すると環境変更モードを行うための画面は演出表示装置1600に表示されるが、特定の周波数帯域の音量調節を選択することはできないようになっている。なお、特定の周波数帯域の演出音の音量調節を無効とする期間では演出操作ユニット300の接触操作部302を回転操作することなしに押圧操作部303を押圧操作しても環境変更モードを行うための画面を演出表示装置1600に表示させないようにしてもよい。
このように、本例のパチンコ機1では演出表示装置1600で実行される変動演出の途中で特定の周波数帯域の演出音の音量を調節するために演出操作ユニット300の接触操作部302や押圧操作部303を操作した場合には、これら操作に応じた変更を直ぐに反映させることなく、演出表示装置1600で実行されている変動演出の終了後に反映させるようになっている。通常、変動演出の開始から終了まではその変動演出の内容に応じた演出音が扉枠3側のトップ中央スピーカ、トップサイドスピーカと、本体枠4の低音用の本体枠スピーカ622から連続的に出力されるため、変動演出の途中で特定の周波数帯域の演出音の音量を調節する場合には(連続的に出力されている演出音が一瞬途切れて、その後に特定の周波数帯域の音量の抑制された演出音又は特定の周波数帯域の音量の抑制されていない演出音の出力が再開される等により)遊技者に違和感を与えるおそれがある。
本例のパチンコ機1では変動演出の途中で特定の周波数帯域の演出音の音量を調節するために演出操作ユニット300の接触操作部302や押圧操作部303が操作された場合に、変動演出が終了するまではこの操作に応じた変更を反映させることなしに変動演出の終了後に反映させることで、変動演出中に連続的に流れる演出音については事前に設定されている内容で出力し、変動演出が終了して当該変動演出の内容に応じて連続的に流れていた演出音の出力が停止した後に演出操作ユニット300の接触操作部302や押圧操作部303の操作による特定の周波数帯域の音量調節を反映させた演出音を出力可能にするため、遊技者に違和感を与えない。即ち、演出音が連続的に出力されている変動演出中には特定の周波数帯域の音量調節を反映させずに、この連続的に出力されていた演出音が停止して、次の演出音を出力するまでの切り替えタイミングで反映させることで、調節に応じた演出音の変更を違和感なく行うことができる。
一方、変動演出の行われていない期間に特定の周波数帯域の演出音の音量を調節するために演出操作ユニット300の接触操作部302や押圧操作部303が操作された場合には、この操作に応じた変更が直ぐに反映されて特定の周波数帯域の音量の調節された演出音が扉枠3側のトップ中央スピーカ、トップサイドスピーカと、本体枠4の低音用の本体枠スピーカ622から出力される。
このように、変動演出中における演出音の音量調節については直ぐに反映させる一方で、特定の周波数帯域の演出音の音量調節については直ぐに反映させないようになっている。即ち、演出音の変更により遊技者に違和感を与えるなどの実行中の変動演出で予定されている演出に悪影響を及ぼし得る音関連情報については変動演出中の変更を禁止して演出効果の低下を抑止するようになっている。
また、特定の周波数帯域の音量調節を直ぐに反映させない場合にはその旨を演出表示装置1600に表示することにより遊技者に通知するようにしてもよい。例えば、変動演出の途中で特定の周波数帯域の演出音の音量を調節するために演出操作ユニット300の接触操作部302や押圧操作部303が操作された場合に、特定の周波数帯域の音量調節は直ぐに反映させないものの、演出表示装置1600に音量設定用のミニキャラを表示してこのミニキャラの吹き出し内に「ちょっと待ってね」等の待機表示を行うことで特定の周波数帯域の演出音の音量を調節するための演出操作ユニット300の接触操作部302や押圧操作部303の操作を正常に受け付けていることを遊技者に通知するようにしてもよい。また、特定の周波数帯域の演出音の音量を調節するための演出操作ユニット300の接触操作部302や押圧操作部303の操作を正常に受け付けていることを遊技者に通知する待機表示を、特定の周波数帯域の音量調節を反映させるタイミングまでの残り時間に応じて変化させるようにしてもよく、例えば演出表示装置1600に音量設定用のミニキャラを表示してこのミニキャラの吹き出し内に「ちょっと待ってね」等の待機表示1を行って特定の周波数帯域の演出音の音量を調節するための演出操作ユニット300の接触操作部302や押圧操作部303の操作を正常に受け付けていることを遊技者に通知した後、特定の周波数帯域の音量調節を反映させるタイミングまでの残り時間が所定時間となった場合に、演出表示装置1600に音量設定用のミニキャラを表示してこのミニキャラの吹き出し内にて「3」、「2」、「1」などのカウントダウンを行う待機表示2を行うようにしてもよい。さらに、特定の周波数帯域の演出音の音量を調節するタイミングに到達した場合に、その旨を通知するようにしてもよく、例えば演出表示装置1600に音量設定用のミニキャラを表示してこのミニキャラの吹き出し内に「選択反映開始!」等の反映表示を行うようにしてもよい。
また、上記した例では特定の周波数帯域の音量調節として、特定の周波数帯域の音量が抑制されないイコライザ設定Aと、特定の周波数帯域の音量が抑制されるイコライザ設定Bと、が予めイコライザの設定パターンとして記憶されており、上記特定の周波数帯域の演出音の音量調節が行われることでイコライザ設定Aとイコライザ設定Bとを切り替えることにより、特定の周波数帯域の音量が抑制されない状態と、特定の周波数帯域の音量が抑制された状態と、の二段階(オンとオフ)に切り替えるようになっている。なお、特定の周波数帯域の音量の抑制度合いの異なる複数のイコライザ設定をイコライザの設定パターンとして予め記憶し、これら複数のイコライザ設定を切り替えることで、特定の周波数帯域の音量の抑制度合いが異なる複数の状態に切り替えるようにしてもよい。例えば、特定の周波数帯域の音量が抑制されないイコライザ設定Aと、特定の周波数帯域の音量が消音されるイコライザ設定Bと、特定の周波数帯域の音量が音量調整スイッチの回動操作や演出操作ユニット300の接触操作部302の回転操作に応じて設定されている音量の半分の音量に抑制されるイコライザ設定C(例えば設定されている音量がボリューム6であればボリューム3に変更)と、を予めイコライザの設定パターンとして記憶し、上記特定の周波数帯域の演出音の音量調節が行われることでイコライザ設定Aとイコライザ設定Bとイコライザ設定Cとのいずれかに切り替えることにより、特定の周波数帯域の音量が抑制されない状態と、特定の周波数帯域の音量を消音させた状態と、特定の周波数帯域の音量を音量調整スイッチの回動操作や演出操作ユニット300の接触操作部302の回転操作に応じて設定されている音量の半分の音量に抑制した状態と、の三段階に切り替え可能となるようにしてもよい。これにより、様々な遊技者の嗜好に合った設定を行うことができるようになる。
また、特定の周波数帯域の演出音は上記したものに限らず、音声の周波数帯域や低音域等も含まれるものであり、例えば変動演出中にキャラクタなどから発せられるセリフの音量を調節できるようにしてもよいし(複数のキャラクタがある場合には一括して調節するものでもよいし、個々に調節するものでもよい)、低音域の音量を調節できるようにしてもよい。また、大当り確定を報知するための演出音(確定音)や賞球払い出し時の払い出し音等についても調節できるようにしてもよい。また、特定の周波数帯域として複数の周波数帯域の音量を調節できるようにしてよく、例えば高音域と低音域との両方の音量を調節するようにしてもよい。この場合、高音域と低音域とのそれぞれをまとめて調節するようにしてもよいし(例えば高音域を抑制しない状態と抑制する状態との一方に切り替える操作と低音域を抑制しない状態と抑制する状態との一方に切り替える操作とを一回の操作でまとめて行う)、各々調節する(例えば高音域を抑制しない状態と抑制する状態との一方に切り替える操作と低音域を抑制しない状態と抑制する状態との一方に切り替える操作とを別々に行う)ようにしてもよい。即ち複数の設定モード(高音カット、払出音カット、大当り確定音カットなど)のうちのいずれかを遊技者が選択できるようにしてもよい。これにより、様々な遊技者の嗜好に合った設定を行うことができるようになる。
また、大当り遊技状態中や小当り遊技状態中等において連続的な演出音を出力するような場合に、上記演出音の音量調節については扉枠3側のトップ中央スピーカ、トップサイドスピーカと、本体枠4の低音用の本体枠スピーカ622からの出力に直ぐに反映させる一方、特定の周波数帯域の音量調節については大当り遊技状態及び小当り遊技状態の終了後に反映させるようにしてもよい。これにより連続的な演出音の出力が停止して、次の演出音を出力するまでの切り替えタイミングで特定の周波数帯域の音量調節を扉枠3側のトップ中央スピーカ、トップサイドスピーカと、本体枠4の低音用の本体枠スピーカ622からの出力に反映させることで、調節に応じた演出音の変更を違和感なく行うことができる。なお、大当り遊技状態中や小当り遊技状態中は変動演出に比べて遊技者の演出内容に対する注目度は落ちるため、特定の周波数帯域の音量調節についても上記演出音の音量調節と同様に扉枠3側のトップ中央スピーカ、トップサイドスピーカと、本体枠4の低音用の本体枠スピーカ622からの出力に直ぐに反映させるようにしてもよい。
また、時短状態中等の通常状態とは異なる遊技状態において連続的な演出音を出力するような場合に、上記演出音の音量調節については扉枠3側のトップ中央スピーカ、トップサイドスピーカと、本体枠4の低音用の本体枠スピーカ622からの出力に直ぐに反映させ、特定の周波数帯域の音量調節については変動演出の途中で特定の周波数帯域の演出音の音量を調節するために演出操作ユニット300の接触操作部302や押圧操作部303が操作された場合に、変動演出が終了するまではこの操作に応じた変更を反映させることなしに変動演出の終了後に反映させ、変動演出が行われていないときに特定の周波数帯域の演出音の音量を調節するために演出操作ユニット300の接触操作部302や押圧操作部303が操作された場合に扉枠3側のトップ中央スピーカ、トップサイドスピーカと、本体枠4の低音用の本体枠スピーカ622からの出力に直ぐに反映させるようにしてもよい。即ち、変動演出という遊技者の最も注目する演出の実行中には特定の周波数帯域の音量調節を反映させることなく、変動演出の終了後に反映させることで遊技者があまり注目していないときに特定の周波数帯域の音量調節を反映させて調節に応じた演出音の変更を違和感なく行うことができるようにしてもよい。
なお、特定の周波数帯域の音量調節を反映させた場合であっても扉枠3側のトップ中央スピーカ、トップサイドスピーカと、本体枠4の低音用の本体枠スピーカ622から実際に演出音が出力されるまでは変更後の演出音の出力は行われない。そのため、変動演出の途中で特定の周波数帯域の演出音の音量を調節するために演出操作ユニット300の接触操作部302や押圧操作部303が操作された場合に、変動演出の終了後に特定の周波数帯域の音量調節を反映させても、変更後の演出音は次の変動演出の開始後に扉枠3側のトップ中央スピーカ、トップサイドスピーカと、本体枠4の低音用の本体枠スピーカ622から出力される。即ち、次回の変動演出を開始するための抽選処理(当り判定抽選等)が行われた後に実際の出力が行われるようになる。同様に、演出表示装置1600においてデモンストレーションが行われている期間に特定の周波数帯域の演出音の音量を調節するために演出操作ユニット300の接触操作部302や押圧操作部303が操作された場合には、特定の周波数帯域の演出音の音量調節を直ぐに反映させるものの、デモンストレーションとして演出音の出力がなされないものであれば次の変動演出が開始されるまでは変更後の演出音は扉枠3側のトップ中央スピーカ、トップサイドスピーカと、本体枠4の低音用の本体枠スピーカ622から出力されずに、変動演出の開始後に出力される。
また、特定の周波数帯域の音量調節は演出音の音量が初期化されるときに同時に初期化されるようになっている。即ち、パチンコ機1において遊技が行われていない状態が所定時間継続され、客待ち状態となって演出表示装置1600によるデモンストレーションが繰返し行われると(例えば、10回)、前回、パチンコ機1の前面に着座して遊技を行っていた遊技者が調節した音量がキャンセルされて、音量が初期化されると同時に特定の周波数帯域の音量調節も初期化(特定の周波数帯域の音量が抑制されていない状態)されるようになっている。
また、報知音が大音量(最大音量でもよい)で出力されるエラー報知の実行中に特定の周波数帯域の演出音の音量を調節するために演出操作ユニット300の接触操作部302や押圧操作部303が操作された場合には、エラー報知の起因となった異常の度合い(不正レベル)に応じて特定の周波数帯域の音量調節を報知音に反映させるか否かを適宜設定するようにしてもよい。
例えば、図209に示すように皿ユニット200の下皿202内が遊技球Bで一杯になっていることが満タン検知センサ154によって検知されたような軽微な異常(満タンエラー)が発生したときに実行される満タンエラー報知中に特定の周波数帯域の音量を調節するために演出操作ユニット300の接触操作部302や押圧操作部303を操作したときには、直ぐに特定の周波数帯域の音量調節を報知音に反映させ、特定の周波数帯域の音量の調節後に軽微な異常(満タンエラー)が発生したときには特定の周波数帯域の音量調節を報知音に反映させた状態を継続させ、扉枠3側のトップ中央スピーカ、トップサイドスピーカと、本体枠4の低音用の本体枠スピーカ622から変更後の報知音を出力するようにしてもよい。本例では満タンエラー報知として扉枠3側のトップ中央スピーカ、トップサイドスピーカから出力される音声(例えば「球を抜いてください!」等)が特定の周波数帯域の音量調節を反映させたものに変更される(例えば特定の周波数帯域の音量を抑制していない場合には女性の声で出力し、特定の周波数帯域の音量を抑制している場合には男性の声で出力する)。
一方、図210に示すように扉枠3が開放されたことを検知したような重大な異常(扉開放エラー)が発生したときに実行される扉開放エラー報知中に特定の周波数帯域の音量を調節するために演出操作ユニット300の接触操作部302や押圧操作部303が操作されたときや特定の周波数帯域の音量の調節後に重大な異常(扉開放エラー)が発生したときには、特定の周波数帯域の音量調節を報知音に反映させないようにしてもよい。本例では扉開放エラー報知として扉枠3側のトップ中央スピーカ、トップサイドスピーカから出力される音声(例えば「扉が開いています!」等)の特定の周波数帯域における音量調節が可能とされているものの(例えば特定の周波数帯域の音量を抑制していない場合には女性の声で出力し、特定の周波数帯域の音量を抑制している場合には男性の声で出力する)、重大な異常が発生したときには特定の周波数帯域における音量調節を無効として特定の周波数帯域の音量が抑制されていない報知音を出力する。
即ち、図209に示すように皿ユニット200の下皿202内が遊技球Bで一杯になっていることが満タン検知センサ154によって検知されたような軽微な異常(満タンエラー)発生時の満タンエラー報知中には、音量を調節するために演出操作ユニット300の接触操作部302の回転操作した場合に、当該操作については有効なものとして受け付けるもののこの音量調節を報知音には反映させない一方で、特定の周波数帯域の音量調節については報知音に反映させて扉枠3側のトップ中央スピーカ、トップサイドスピーカと、本体枠4の低音用の本体枠スピーカ622から変更後の報知音を出力する。また、図210に示すように扉枠3が開放されたことを検知したような重大な異常(扉開放エラー)発生時の扉開放エラー報知中には、音量を調節するために演出操作ユニット300の接触操作部302の回転操作した場合に、当該操作については有効なものとして受け付けるもののこの音量調節を報知音には反映させないだけでなく、特定の周波数帯域の音量調節についても報知音に反映させないようになっている。このようにエラー報知の起因となった異常の度合い(不正レベル)に応じて特定の周波数帯域の音量調節を報知音に反映させるか否かを適宜設定することで、重大な異常については確実に発見できるようになる。
また、図210に示すように特定の周波数帯域の音量を抑制するように演出操作ユニット300の接触操作部302や押圧操作部303が操作されて扉枠3側のトップ中央スピーカ、トップサイドスピーカと、本体枠4の低音用の本体枠スピーカ622から変更後の演出音が出力されている状態で、重大な異常が発生した場合には環境変更モードや演出操作ユニット300の操作に応じた特定の周波数帯域の音量調節を行うことなく、特定の周波数帯域の音量の抑制を強制的に解除(オフ)し、特定の周波数帯域の音量が抑制されていない報知音が出力される。上記したように報知音は所定期間(例えば、90秒)だけ出力され、報知音の停止後に演出音の出力を再開する場合には、環境変更モードや演出操作ユニット300の操作に応じた特定の周波数帯域の音量調節を行うことなく、強制的に解除された特定の周波数帯域の音量の抑制が再び設定(オン)されて特定の周波数帯域の音量の抑制された演出音が扉枠3側のトップ中央スピーカ、トップサイドスピーカと、本体枠4の低音用の本体枠スピーカ622から出力されるようになっている。
このように、本例のパチンコ機1では特定の周波数帯域の音量調節を可能にし、演出操作ユニット300の接触操作部302や押圧操作部303の操作による特定の周波数帯域の音量調節を反映させた演出音や報知音を直ぐに出力可能にする場合と、演出操作ユニット300の接触操作部302や押圧操作部303の操作による特定の周波数帯域の音量調節を直ぐに演出音の出力に反映させることなしにタイミングを遅らせて変更後の演出音や報知音を出力可能にする場合と、をパチンコ機1の状態(遊技状態やエラー状態等)に応じて適宜設定している。これにより、演出効果の低下を抑制したり、重大な異常を確実に発見したりできるようになる。
[13.当選確率等の設定変更]
上記パチンコ機1において、設定値に応じて大当りや小当り等の確率等を変更する例について説明する。以下では払出制御基板633に設定基板上の設定キー、設定変更スイッチ及び設定確定スイッチからの操作信号を出力するものとする。なお、本例では設定基板が払出制御基板633と接続されるが、電源基板カバー631内の電源基板630と接続されてもよいし、設定基板が主制御基板1310と接続されてもよい。さらに設定基板が独立した基板ではなく、払出制御基板633や電源基板630や主制御基板1310の一部でも構成されてもよい。すなわち、払出制御基板633、電源基板630又は主制御基板1310のいずれかに、設定キー、設定変更スイッチ、設定確定スイッチ及び設定表示器が搭載されてもよい。
本例のパチンコ機1では、パチンコ機1の背面側の基板ユニット620にパチンコ機の遊技性能を設定するための設定基板を有している。設定基板は、基板ユニット620の払出制御基板633と接続されており、払出制御部633aが設定基板に設けられる各スイッチの操作状態を取得して、設定又は選択された設定値を表示する設定表示器を制御する。
設定基板には、パチンコ機1の動作モードを設定変更モードに変更するための設定キー、設定値を変更するための設定変更スイッチ、変更された設定値を確定入力するための設定確定スイッチ、及び、設定又は選択された設定値を表示する設定表示器が設けられ、設定変更の操作を受け付ける設定変更操作部として機能する。上記したように設定基板はパチンコ機1の背面側の基板ユニット620に設けられ、遊技店において遊技島に複数のパチンコ機1が列設された状態では、本体枠4を外枠2から開放させることにより設定変更の操作が可能になる。
本実施形態では、設定基板上の設定キー、設定変更スイッチ及び設定確定スイッチの操作信号は、払出制御部633aに取り込まれる。また、設定表示器は、払出制御部633aによって制御される。確定した設定は、払出制御部633aから主制御基板1310に送信され、主制御MPU1310aは特別抽選等で用いられるテーブル(当り判定テーブル、大当り図柄決定テーブル、小当り図柄決定テーブル等)として設定に応じたテーブルを選択する。なお、特別抽選等で用いられるテーブルは設定毎に設けられ、各テーブルは少なくとも一部の値が異なるように設定されている。
具体的には、図211に示すように本例では、「大当り確率」、「小当り確率」、「小当り種別」、「普通図柄当り確率」、及び「普図当り種別に応じた第二始動口の開閉パターン」が設定値1〜設定値6のそれぞれに対応して設定されている。
また、大当り確率(当り判定テーブルのうち大当りに当選したことを示す大当り判定値の割合)は設定値毎に異なる値が設定され、設定値1で「319分の1」、設定値2で「309分の1」、設定値3で「299分の1」、設定値4及び設定値6で「279分の1」、設定値5で「289分の1」となっている。この例では、設定値1〜設定値5では設定値が高くなる程に大当り確率が高くなるようにされるものの、最も設定値の高い設定値6では設定値5よりも大当り確率が低くされている。なお、大当り確率を設定値に比例して向上させるようにしてもよく、この場合には設定値1〜設定値6で設定値が高くなるほどに大当り確率が高くなるように設定すればよい。
また、小当り確率(当り判定テーブルのうち小当りに当選したことを示す小当り判定値の割合)は設定値毎に異なる値が設定され、第一特別図柄の特別抽選に用いられるテーブルでは、設定値1〜設定値4までは「100分の1」、設定値5及び設定値6で「90分の1」とされ、第二特別図柄の特別抽選に用いられるテーブルでは、設定値1〜設定値5までは「100分の50」、設定値6で「100分の66」とされている。本例では高設定値(設定値5や設定値6)の場合には他の設定値(低設定値)よりも小当り確率を高めることで間接的に大当り遊技状態の発生頻度を増大させるようになっている。このように、第一特別図柄の特別抽選に用いられるテーブルでは、小当り確率を設定値に応じて変化させることで通常状態時には小当りの当選頻度によって設定値を推測させる一方、第二特別図柄の特別抽選に用いられるテーブルでは小当り確率を全設定値で略同一とすることで時短状態時には純粋に時短状態の継続(連ちゃん)を楽しませるようにしている。
また、主に通常状態時に実行される第一特別図柄の特別抽選に用いられるテーブルでは設定値5及び設定値6の小当り確率を設定値1〜設定値4よりも高く設定しているのに対し、主に時短状態時に実行される第二特別図柄の特別抽選に用いられるテーブルでは設定値6の小当り確率だけが設定値1〜設定値5よりも高く設定される。そのため、設定値4と設定値5では通常状態時に実行される第一特別図柄の特別抽選においては異なる小当り確率で抽選が行われるものの、時短状態時に実行される第二特別図柄の特別抽選においては同一の確率で小当り抽選が行われるようになっている。ただし、大当り確率や後述する小当り種別の決定割合が設定値4よりも設定値5の方が高くなるように設定され、全体として設定値5の方が設定値4よりも有利になるようにされている。
また、通常状態時の大当り確率は高い一方で小当り確率は低いことで、設定値4のように時短状態に移行制御される契機としての当りが「大当り」である可能性が高い一方で「小当り」を介して大当りとなる可能性が低い遊技と、設定値5のように時短状態に移行制御される契機としての当りが「大当り」である可能性が低い一方で「小当り」を介して大当りとなる可能性が高い遊技と、を設定値の変更によって実現でき、時短状態に移行制御される契機としての当りの種類に応じて設定値を推測させる新たなゲーム性を提供することができる。
なお、小当り確率を設定値に比例して向上させるようにしてもよく、この場合には設定値1〜設定値6で設定値が高くなるほどに小当り確率が高くなるように設定すればよい。また、設定値1〜設定値6のうち一部の設定値に応じた小当り確率を、この一部の設定値よりも低設定値のいずれかの設定値に応じた小当り確率よりも低くするようにしてもよい。例えば、設定値4の小当り確率として100分の1とし、設定値4よりも低設定値の設定値3の小当り確率として90分の1としてもよい。この場合には小当りとなった場合に有利な小当り種別(本例では第三小当り)に決定される割合を設定値3よりも設定値4の方が高くなるように設定することで設定値3よりも設定値4の方が有利な状態となるようにしてもよい。
また、上記特別抽選(当り判定処理(ステップS305))の結果、小当りとすることに決定されたことに基づいて小当り種別を決定する場合の決定割合も(小当り図柄決定テーブルに設定される選択割合)、設定値毎に異なる値が設定されている。本例では、第一特別図柄の特別抽選結果として小当りとすることに決定された場合に、設定値1〜設定値3では10分の9の割合で第二小当りに決定されて10分の1の割合で第三小当りに決定され、設定値4及び設定値5では10分の8の割合で第二小当りに決定されて10分の2の割合で第三小当りに決定され、設定値6では10分の1の割合で第一小当りに決定されて10分の6の割合で第二小当りに決定されて10分の3の割合で第三小当りに決定されるようになっている。
また第二特別図柄の特別抽選結果として小当りとすることに決定された場合に、設定値1及び設定値2では10分の3の割合で第一小当りに決定され、10分の6の割合で第二小当りに決定され、10分の1の割合で第三小当りに決定され、設定値3及び設定値4では10分の2の割合で第一小当りに決定され、10分の6の割合で第二小当りに決定され、10分の2の割合で第三小当りに決定され、設定値5及び設定値6では10分の1の割合で第一小当りに決定され、10分の6の割合で第二小当りに決定され、10分の3の割合で第三小当りに決定されるようになっている。
また、上記したように第一小当りは役物入賞口2006に受入れられた遊技球Bを第一ハズレ口2535に誘導するものであり、大当り遊技状態の発生可能性がない、又は大当り遊技状態の発生可能性が極めて低いものである。そして、本例では第一特別図柄の特別抽選結果として小当りとすることに決定された場合には、設定値が6の場合にだけ第一小当りが選択されて他の設定値(設定値1〜設定値5)では選択されないようにすることで、通常状態という時短状態に比べて遊技者に不利な状態では小当りとなった場合に設定値1〜設定値5であれば必ず大当り遊技状態の発生可能性を有する第二小当りか又は第三小当りを発生させて大当り遊技状態への期待を抱かせつつ、小当り遊技状態を実行させることができる。即ち、設定値1〜設定値5の場合に通常状態という時短状態よりも遊技者に不利な状態で小当りとなった場合に大当り遊技状態への期待を抱きつつ小当り遊技状態に注目したものの、役物入賞口2006に受入れられた遊技球Bが全て第一ハズレ口2535に誘導されてしまい、大当り遊技状態の発生の可能性が全くないことを認識すると遊技者の落胆が大きくなるが、少なくとも大当り遊技状態の発生可能性を有する第二小当りか又は第三小当りを発生させることで小当り遊技状態中は大当り遊技状態への期待を抱かせて注目させることができ、遊技興趣の低下を抑止できる。一方、設定値6の場合には第一小当りが選択される場合があるものの、通常状態で第一小当りが実行されることにより最高設定値である設定値6であることを判別できるため、第一小当りに当選した落胆以上の喜びを遊技者に与えることができ、遊技興趣の低下を抑止できる。
また、第二特別図柄の特別抽選結果として小当りとすることに決定された場合には第一小当りが選択されるようになっている。時短状態では通常状態よりも小当り確率が高められることで小当り遊技状態の実行頻度が高い。そのため、第一小当りが実行されて役物入賞口2006に受入れられた遊技球Bが全て第一ハズレ口2535に誘導され、大当り遊技状態の発生の可能性が全くないことを認識されたとしても遊技者を落胆させない。また、第二特別図柄の特別抽選結果として小当りとすることに決定された場合に、低設定値(設定値1や設定値2)では第一小当りの決定割合を高め、高設定値では第一小当りの決定割合を低下されるようになっている。即ち、高設定値では低設定値に比べて第二特別図柄の特別抽選結果として小当りとすることに決定された場合に遊技者に不利な小当り種別に決定される割合が低くされ、これによって高設定値では低設定値よりも遊技者に有利となるようになっている。
また、上記したように第三小当りは役物入賞口2006に受入れられた遊技球Bを第一V入賞口2007に誘導するものであり、第三小当りに決定されることは大当りに当選したことと略同様の状態である。つまり、第三小当りの決定割合が高くなるということは大当りの当選確率が高くなるものと同義であり、本例では高設定値(設定値5や設定値6)では第三小当りの決定割合を高めることで間接的に大当り遊技状態の発生確率を向上させている。
また、普通抽選の当選確率(普通図柄当り判定用乱数のうち普通当りであることを示す普通図柄当り判定値の割合)は設定値毎に異なる値が設定され、設定値1〜設定値5では「2分の1」とされ、設定値6では「1分の1」とされている。そのため、設定値6では普通入賞口2003に遊技球Bが受入れられて普通抽選が行われると、必ず第二始動口扉2411が前進して第二始動口2004へ遊技球Bを受入れ可能な状態になるものであり、他の設定値よりも遊技者に有利な状態となっている。
また、本例では普通抽選結果として普通当りとすることに決定した場合には、普通図柄当りA(普図当り図柄A)と普通図柄当りB(普図当り図柄B(普図当り図柄B1〜普図当り図柄B5))と普通図柄当りC(普図当り図柄C)との複数の普通図柄当り種別の中からいずれかに決定するようになっており、決定した普通図柄当り種別に応じた態様(普図当り図柄A、普図当り図柄B、普図当り図柄C)を普通図柄表示器に導出表示するようになっている。また第二始動口扉2411の開閉態様を設定値毎に異ならせている。具体的には、通常状態時に普通図柄当りAとなった場合には全設定値(設定値1〜設定値6)で「0.1s開放を1回実行する」開閉態様を実行し、時短状態時に普通図柄当りAとなった場合には全設定値(設定値1〜設定値6)で「6s開放を1回実行する」開閉態様を実行し、通常状態時に普通図柄当りBとなった場合には奇数設定値(設定値1、設定値3、及び設定値5)で「0.1s開放を2回実行する」開閉態様を実行し、偶数設定値(設定値2、設定値4、設定値6)で「0.1s開放を1回実行する」開閉態様を実行し、時短状態時に普通図柄当りBとなった場合には設定値1〜設定値3までは「6s開放を1回実行する」開閉態様を実行し、設定値4及び設定値5では「3s開放を2回実行する」開閉態様を実行し、設定値6では「3s開放を1回実行する」開閉態様を実行する。
また、設定値1〜設定値5の場合には普通図柄当り種別として普通図柄当りAと普通図柄当りBとの二種類の普通図柄当り種別の中から一方に決定されるものであるのに対し、設定値6の場合には普通図柄当り種別として普通図柄当りAと普通図柄当りBと普通図柄当りCとの三種類の普通図柄当り種別の中からいずれかに決定されるようになっている。そして、通常状態時に普通図柄当りCとなった場合には設定値6で「0.1s開放を6回実行する」開閉態様を実行し、時短状態時に普通図柄当りCとなった場合には設定値6で「1s開放を6回実行する」開閉態様を実行するようになっている。
このように、普通抽選結果が普通当りとなったことに基づいて第二始動口2004を開放状態にする第二始動口扉2411の動作態様(第二始動口2004の開閉態様)が設定値毎に異なるため、第二始動口扉2411の動作態様によってパチンコ機1の現在の設定値を示唆することができる。
上記設定キーは、鍵穴(鍵挿入部)に所定の鍵を挿入して、設定位置に鍵を回す操作によって接点の短絡又は開放状態を維持して、設定変更モードに変更するための契機となる信号を出力するスイッチである。なお、設定キーを設けずに、他のスイッチで兼用してもよい。この場合、設定変更スイッチを所定時間(例えば5秒)以上操作すること(長押し)によって、設定変更モードを開始し、設定変更モード中における設定変更スイッチの長押しによって、設定変更モードを終了してもよい。
また、RAMクリアスイッチの操作によって設定変更モードを開始・終了してもよい。例えば、RAMクリアスイッチを操作しながら電源を投入し、さらにRAMクリアスイッチの操作を所定時間(例えば5秒)以上継続すること(長押し)によって、設定変更モードを開始する。また、RAMクリアスイッチを操作しながら電源を投入し、RAMクリアスイッチの継続した操作が所定時間未満であれば、RAMクリア処理を実行する。さらに、設定変更モード中におけるRAMクリアスイッチの長押しによって、設定変更モードを終了してもよい。
このようにすると、設定キー用の鍵を保有していない従業員でも設定変更が可能なことから、ホールでのパチンコ機1の取り扱いが容易になる。また、設定変更スイッチの操作時間を検出することから、設定変更スイッチの立ち下がりで操作を検出するとよい。
設定変更スイッチは、例えば押しボタンスイッチで構成され、設定値(1〜6)を順に切り替えて選択するために操作される。つまり、設定変更スイッチが1回押されると、設定値が1増加し、設定値=6の時に設定変更スイッチが操作されると設定値=1となる。なお、設定変更スイッチを設けずに、RAMクリアスイッチの操作によって設定値が選択可能でもよい。なお、設定値は、6段階でなく、これより少ない段階(例えば2段階)でも、多い段階(例えば8段階)でもよい。
なお、設定値は条件装置の作動割合(つまり、特別図柄の当り確率)を変更するものであり、設定値=1が当り確率が低く、設定値=6が当り確率が高い。また、設定値によって、確変大当りの割合、大当り後の時短(ST)の割合、時短回数、大当りのラウンド数やカウント数、普図当り確率、一般入賞口や始動口や大入賞口の賞球数など、遊技に関する様々なパラメータを変更して遊技者が獲得できる賞球の数を変化させてもよい。
設定確定スイッチは、例えばモーメンタリ型のスイッチで構成され、設定変更スイッチの操作によって選択された設定値を確定し、パチンコ機1に入力するためのスイッチである。設定確定スイッチは、モーメンタリ型のスイッチであれば、押しボタンスイッチでも、モーメンタリ型のトグルスイッチでもよい。設定変更スイッチと設定確定スイッチとは、両スイッチを間違えて操作しないように、操作方法(操作方向)や形状が異なるスイッチで構成するとよい。例えば、設定変更スイッチを押しボタンスイッチで構成し、設定確定スイッチをモーメンタリ型のトグルスイッチで構成するとよい。
なお、設定確定スイッチを設けずに、設定キーを通常位置に戻す操作によって選択された設定を確定してもよい。また、パチンコ機1に設けられた他のスイッチやセンサの動作を契機に選択された設定値を確定してもよい。例えば、ハンドルユニット180のハンドル195の操作や、ハンドル195に触ったことによるハンドルタッチセンサ192による接触検出や、単発ボタン操作センサ194の操作や、球貸ボタンの操作や、返却ボタンの操作や、第一始動口2002、第二始動口2004への遊技球Bの入賞検出などによって、選択された設定を確定してもよい。設定確定スイッチを代用する操作部は、遊技者が操作可能な(遊技に使用する)スイッチでも、遊技者が操作不可能な(パチンコ機の裏面側に設けられた)スイッチでもよい。
つまり、本例のパチンコ機1に遊技性能を設定するために、設定基板に三つのスイッチ(設定キーも含む)を設けたが、設定基板には、一つ又は二つのスイッチを設ければ足りる。
さらに、設定キー、設定変更スイッチ及び設定確定スイッチのいずれも設けず、RAMクリアスイッチのみで設定変更操作を可能としてもよい。例えば、RAMクリアスイッチを操作しながら電源を投入し、さらにRAMクリアスイッチの操作を所定時間(例えば5秒)以上継続すること(長押し)によって、設定変更モードを開始する。また、RAMクリアスイッチを操作しながら電源を投入し、RAMクリアスイッチの継続した操作が所定時間未満であれば、RAMクリア処理を実行する。さらに、設定変更スイッチに代えて、設定変更モード中におけるRAMクリアスイッチの所定時間(例えば5秒)未満の操作によって、設定値を選択可能とし、設定確定スイッチに代えて、RAMクリアスイッチの所定時間以上の操作(長押し)によって、設定値を確定可能とする。さらに、設定確定後のRAMクリアスイッチの長押しによって、設定変更モードを終了してもよい。
設定表示器は、例えば7セグメントLEDで構成され、設定変更スイッチの操作によって選択された設定値を表示し、所定の操作(例えば、設定キーの操作)によって現在の設定値を表示する。なお、設定表示器を7セグメントLEDではなく、設定可能な値の数のLEDによって構成してもよい。この場合、設定値に対応するLEDが点灯して、設定値を表示する。
また本例のパチンコ機1では、払出制御基板633に払出エラーの種別を表示する7セグメントLEDによるエラー種別表示器が設けられているが、このエラー種別表示器と設定表示器を兼用し、選択された設定値や現在の設定値をエラー種別表示器に表示してもよい。この場合、エラー種別の表示と設定値の表示とを区別できるように表示態様を変えるとよい。例えば、エラー種別の表示においてはドットを消灯し、設定値の表示においてはドットを点灯してもよい。また、エラー種別の表示は(点滅しない)点灯表示をし、設定値の表示は点滅表示をしてもよい。
[13−1.設定変更処理]
次に、設定変更に関する処理を説明する。図212は上記設定値を変更する手順について示す説明図である。
本例ではパチンコ機1に電源が投入されたことに基づいて主制御側電源投入時処理を実行し、該主制御側電源投入時処理にて設定変更モードの開始条件が成立している場合に上記設定値を変更するようになっている。
具体的には、主制御MPU1310aは主制御側電源投入時処理の主制御内蔵WDTの初期値設定及び起動設定(ステップS12)を行った後、設定キーの状態を判別し、設定キーがオンに操作されていれば、パチンコ機1の設定値を変更するための設定変更モードを実行する。設定キーが操作されると払出制御部633aから主制御基板1310へ設定キー操作信号が出力され、主制御MPU1310aは設定キー操作信号を受信した場合に設定キーがオンに操作されていると判断する。なお、ハンドルユニット180のハンドル195が操作されていたり、ハンドル195に触ったことによるハンドルタッチセンサ192による検出がなされていたり、CRユニットにプリペイドカードが挿入されていたり(プリペイドカードの残高がある)、現金サンドに投入された残高がある場合には設定変更モードを開始しないようにしてもよい。また、パチンコ機1に何らかの不正行為が行われている可能性(例えば磁気エラーを検出している)がある場合にも、設定変更モードを開始しないようにしてもよい。
設定変更モードを開始すると、主制御MPU1310aは内蔵されているRAMの遊技制御用領域(特定領域ともいう)のうち、遊技状態(例えば、確変状態、時短状態、賞球に関する情報)以外のデータであってパチンコ機1の設定値情報を示すデータをクリアする第1RAMクリア処理を実行する。
次いで、設定変更操作を行うことにより、設定値1〜設定値6を切り替える。即ち主制御MPU1310aが第1RAMクリア処理を終了すると、払出制御部633aに第1RAMクリア処理終了コマンドを送信し、該第1RAMクリア処理終了コマンドを受信すると、払出制御部633aは設定表示器に設定値として初期値(例えば設定値0)を点滅表示し、設定変更スイッチが操作される毎に設定表示器に表示される設定値を切り替える(設定値1〜設定値6でループ)。
なお、主制御MPU1310aが第1RAMクリア処理を実行することにより設定値はクリアされて未設定の状態になる。また、設定値が未設定の状態では設定変更モードは終了できないようになっており、設定値が未設定の状態で設定変更モードの途中に電源断が発生した場合には、電源が再投入されると設定変更モードが行われるようになる。このとき、設定キーがオフとされていれば設定キーがオンに操作されるまで設定キーの状態を監視するループ処理が行われ、設定キーがオンに操作されたことに応じて設定変更モードが開始されるようになる。
また、払出制御部633aは本体枠4が外枠2から開放しているか否か、即ち本体枠開放スイッチがオフであるかを確認し、本体枠開放スイッチがオン(本体枠4が外枠2から開放していない)になっていれば、本体枠開放スイッチがオフになるまでループして、設定確定スイッチの操作を受け付けない。即ち、本体枠4が外枠2から開放するまで設定変更操作を完了させないようになっている。
本体枠開放スイッチがオフである場合、又は本体枠開放スイッチがオフになった場合に、設定確定スイッチが操作されると、払出制御部633aは設定表示器に表示される設定値を確定表示(点滅表示を終了して点灯表示)し、主制御MPU1310aに確定した設定値を示す設定変更終了コマンドを送信する。
主制御MPU1310aは設定変更終了コマンドを受信すると、受信した設定変更終了コマンドが示す設定値を内蔵されているRAMの遊技制御用領域に記憶する。これにより、確定された設定値に応じた抽選処理等が行われるようになる。
そして、主制御MPU1310aは設定変更モードの終了条件が成立すると、即ち設定キーがオフに操作されると、停電クリア処理(ステップS14)を行う。
このように本例のパチンコ機1では、上記した処理によって設定値の変更がなされるようになっている。
なお、設定変更モードが終了した場合、即ち設定キーがオフに操作された場合には、払出制御部633aは設定表示器における設定値の表示を終了(設定値の表示を行わない)するようにしてもよい。また、設定変更モードの終了後に設定キーをオンに操作すると、設定変更モードは実行されないものの、設定表示器に現在の設定値を表示するようになっている。これにより、遊技店員は現在の設定値を把握した上で設定値を変更することができるようになる。
また、設定変更モードを実行する場合にはその旨を報知するようにしてもよい。例えば設定キーがオンに操作されていると判断した場合に周辺制御部1511に設定変更モードを開始することを通知する設定変更モード開始コマンドを送信し、該設定変更モード開始コマンドを受信したことに基づいて周辺制御部1511が演出表示装置1600にて所定の表示(設定変更中など)を行うようにしてもよい。この場合には、設定変更モードを終了する場合、即ち設定キーがオフに操作された場合に周辺制御部1511に設定変更モードを終了することを通知する設定変更モード終了コマンドを送信し、該設定変更モード終了コマンドを受信したことに基づいて周辺制御部1511が演出表示装置1600にて行っている所定の表示を終了するようにしてもよい。なお、所定の表示として確定した設定値や設定表示器に表示される設定値を演出表示装置1600に表示するようにしてもよく、この場合には設定変更モードの終了時に消失させるようにしてもよい。
また、周辺制御部1511による設定変更モードの報知に合わせて、主制御MPU1310aも設定変更モードを報知してもよい。例えば、機能表示ユニット1400の表示を、通常の遊技中には表れない特殊な態様の表示(例えば、特別図柄表示器を全部消灯又は点灯)としてもよい。
一方、主制御側電源投入時処理の主制御内蔵WDTの初期値設定及び起動設定(ステップS12)を行った後、設定キーの状態を判別し、設定キーがオンに操作されていなければ、ステップS14以降の処理を実行する。
そして、上記主制御側電源投入時処理において主制御MPU1310aは、RAMクリア報知フラグRCL−FLGが値0でない(値1である)とき、つまり各種情報を消去すると判定したとき、又はステップS30の判定においてチェックサムの値(サム値)が一致していないと判定したとき、又はステップS32の判定においてバックアップフラグBK−FLGが値1でない(値0である)とき、つまり主制御側電源断時処理を正常に終了していないと判定したときには、ステップS38で遊技制御用領域のうち、パチンコ機1の設定値情報以外のデータであって遊技状態(例えば、確変状態、時短状態、賞球に関する情報)を示すデータをクリアする第2RAMクリア処理を実行した後、主制御内蔵RAMの作業領域を設定する(ステップS40)。このように第2RAMクリア処理では第1RAMクリア処理とは異なり、設定値情報が初期化されない。即ち、電源投入時に設定キーをオンに操作することで第1RAMクリア処理を実行させてパチンコ機1の設定値情報をクリアすることができ、電源投入時にRAMクリアスイッチを操作することで第2RAMクリア処理を実行させて遊技状態(例えば、確変状態、時短状態、賞球に関する情報)に関する情報をクリアすることができる。また、電源投入時に設定キーをオンに操作することで第1RAMクリア処理を実行させてパチンコ機1の設定値情報をクリアした後、RAMクリアスイッチを操作して第2RAMクリア処理を実行させて遊技状態(例えば、確変状態、時短状態、賞球に関する情報)に関する情報をクリアする、即ちパチンコ機1の設定値情報と遊技状態(例えば、確変状態、時短状態、賞球に関する情報)に関する情報との両方をクリアすることも可能である。このように、クリアしたい情報に応じて第1RAMクリア処理と第2RAMクリア処理との一方又は両方を選択的に実行させることができる。
なお、本例では設定キーが操作されているかを主制御MPU1310aが判定するようにしているが、払出制御部633aが判定するようにしてもよい。また、払出制御部633aから主制御基板1310へ送信される設定キー操作信号は、シリアル通信で送信したり、所定のパルス信号(所定周波数のパルスを所定回数)を送信したり、電源電圧でもグランド電圧でもない中間電位の信号を出力してもよい。これは、設定キーの端子を短絡して設定変更モードを起動する不正行為を防止するために、端子の短絡では生じ得ない信号によって設定キーの操作に関する信号を払出制御部633aから主制御基板1310に送信することが好ましいからである。
[13−2.設定値に応じた変動演出]
次に、各設定値に応じた変動演出について説明する。図213は変動パターン設定処理(第一変動パターン設定処理、第二変動パターン設定処理)で参照される変動パターンテーブルである。
本例では、設定値毎に変動パターンテーブルが設けられており、パチンコ機1の設定値に応じて選択される変動パターン種別が異なるようになっている。具体的には、通常状態時に第一特別抽選結果がリーチはずれとなる場合に第一変動パターン設定処理において第一特別図柄の変動パターンを決定する際に参照される特図1はずれ変動パターンテーブル(図213(A))では、例えば演出表示装置1600に設定示唆用のミニキャラを表示すると共に、ミニキャラの吹き出し内に「低いかも?」や「1、2、3のどれかかも?」等を表示することでパチンコ機1の設定値が1、2,3のいずれかであることを示唆する「低設定示唆演出」を実行するはずれ変動パターン25は設定値1〜設定値3で選択可能とされ、例えば演出表示装置1600に設定示唆用のミニキャラを表示すると共に、ミニキャラの吹き出し内に「高いかも?」や「4、5、6のどれかかも?」等を表示することでパチンコ機1の設定値が4、5,6のいずれかであることを示唆する「高設定示唆演出」を実行するはずれ変動パターン26は設定値4〜設定値6で選択可能とされる。そのため、変動演出において「高設定示唆演出」が実行されると、遊技者は最低でも設定値4以上であることを認識できるため、遊技興趣を向上させることができる。
また、例えば演出表示装置1600に設定示唆用のミニキャラを表示すると共に、ミニキャラの吹き出し内に「偶数かも?」や「2、4、6のどれかかも?」等を表示することでパチンコ機1の設定値が2、4,6のいずれかであることを示唆する「偶数設定示唆演出」を実行するはずれ変動パターン27は設定値2、設定値4、設定値6で選択可能とされ、例えば演出表示装置1600に設定示唆用のミニキャラを表示すると共に、ミニキャラの吹き出し内に「奇数かも?」や「1、3、5のどれかかも?」等を表示することでパチンコ機1の設定値が1、3,5のいずれかであることを示唆する「奇数設定示唆演出」を実行するはずれ変動パターン28は設定値1、設定値3、設定値5で選択可能とされる。そのため、変動演出において「偶数設定示唆演出」が実行されると設定値2、設定値4、設定値6のいずれかであり、「奇数設定示唆演出」が実行されると設定値1、設定値3、設定値5のいずれかであることを遊技者は認識できるようになる。なお、「低設定示唆演出」や「高設定示唆演出」の実行履歴と組み合わせることで設定値を推測することが可能になる。即ち、「奇数設定示唆演出」と「低設定示唆演出」とが実行されていれば、設定値1又は設定値3であり、「奇数設定示唆演出」と「高設定示唆演出」とが実行されていれば設定値5であり、「偶数設定示唆演出」と「低設定示唆演出」とが実行されていれば、設定値2であり、「偶数設定示唆演出」と「高設定示唆演出」とが実行されていれば、設定値4又は設定値6であると推測できる。このように、本例では複数種類の設定示唆演出のうちの実行された設定示唆演出の組み合わせによって設定値を推測させる新たなゲーム性を提供している。
また、本例では例えば演出表示装置1600に設定示唆用のミニキャラを表示すると共に、ミニキャラの吹き出し内に「最高かも?」や「6かも?」等を表示することでパチンコ機1の設定値が6であることを示唆する「最高設定示唆演出」を実行するはずれ変動パターン29は設定値6でのみ選択可能とされる。従って、変動演出において「最高設定示唆演出」が実行されると、遊技者は設定値が最高設定の設定値6であることを認識することができ、遊技興趣が向上する。また、設定値6の場合には、リーチとならないはずれの場合やリーチはずれとなる場合に「最高設定確定演出」を実行するはずれ変動パターン31を選択可能とされ、これによって遊技者に設定値が最高設定の設定値6で確定であることを通知することができ、最高設定が確定したことを遊技者に認識させることで遊技興趣を向上させることができる。
また、通常状態時に第一特別抽選結果が小当りとなる場合に第一変動パターン設定処理において第一特別図柄の変動パターンを決定する際に参照される特図1小当り変動パターンテーブル(図213(B))では、例えば演出表示装置1600に設定示唆用のミニキャラを表示すると共に、ミニキャラの吹き出し内に「最高設定確定!」や「6確定!」等を表示することでパチンコ機1の設定値が6であることを報知する「最高設定確定演出」を実行する小当り変動パターン33及び小当り変動パターン34は設定値6でのみ選択可能とされる。そのため、小当りとなる場合に変動演出において「最高設定確定演出」が実行されると、遊技者は設定値が最高設定の設定値6であることを認識することができ、遊技興趣が向上する。
また、通常状態時に第一特別抽選結果が大当りとなる場合に第一変動パターン設定処理において第一特別図柄の変動パターンを決定する際に参照される特図1大当り変動パターンテーブル(図213(C))では、「最高設定確定演出」を実行する大当り変動パターン34は設定値6でのみ選択可能とされる。そのため、大当りとなる場合に変動演出において「最高設定確定演出」が実行されると、遊技者は設定値が最高設定の設定値6であることを認識することができ、さらに大当り遊技状態が実行されることで二重の喜びを遊技者に付与することができるため、遊技興趣が向上する。
また、時短状態時に第二特別抽選結果が小当りとなる場合に第二変動パターン設定処理において第二特別図柄の変動パターンを決定する際に参照される特図2小当り変動パターンテーブル(図213(D))では、「最高設定確定演出」を実行する小当り変動パターン34は設定値6でのみ選択可能とされる。そのため、小当りとなる場合に変動演出において「最高設定確定演出」が実行されると、遊技者は設定値が最高設定の設定値6であることを認識することができ、さらに役物入賞口2006に入球した遊技球Bを第一V入賞口2007に誘導して大当り遊技状態を発生させる第三小当りに当選することで、二重の喜びを遊技者に付与することができるため、遊技興趣が向上する。
上記したように本例ではパチンコ機1の設定値に応じて小当り確率を変化させている。即ち、通常状態では設定値1〜設定値4は小当り確率「100分の1」とされるのに対し、設定値5及び設定値6は設定値1〜設定値4よりも高い「90分の1」とされる。同様に、時短状態では設定値1〜設定値5は小当り確率「10分の1」とされるのに対し、設定値6は設定値1〜設定値5よりも高い「9分の1」とされる。
また、時短状態時に第二特別抽選結果が小当りとなる場合に第二変動パターン設定処理において選択可能な「最高設定確定演出」を実行する小当り変動パターン34は、長期間(155s)に亘って実行されるものであり、設定値6よりも低い設定値1〜設定値5で選択可能な変動パターンの変動時間よりも長い。また、設定値6では小当り変動パターン1〜3に比べて変動時間の長い小当り変動パターン20の選択率を設定値6よりも低い設定値1〜設定値5よりも高めている。即ち、小当り確率が他の設定値よりも高い設定値6では時短状態時に実行される変動演出の変動時間が長くなっている。上記したように設定値6では設定値1〜設定値5に比べて小当り確率が高く、さらに小当りとなった場合に役物入賞口2006に入球した遊技球Bを第一V入賞口2007に誘導して大当り遊技状態を発生させる第三小当りに決定される割合も設定値1〜設定値5より高く設定されるため、短時間で多量の賞球の獲得が可能になってしまう。そのため、設定値6の場合に他の小当り変動パターンよりも長い変動時間が設定される小当り変動パターン20や小当り変動パターン34の選択率を設定値1〜設定値5よりも高めることで単位時間当たりの変動演出の実行回数を抑制して、射幸性の向上を抑制している。
また、本例では変動パターン決定用乱数は全設定値で略同様に振分けられているものの、設定値6に対応する変動パターンテーブルにおいては設定値6特有の変動パターン(はずれ変動パターン29〜はずれ変動パターン31、小当り変動パターン33、小当り変動パターン34、大当り変動パターン34)が設けられているため、変動パターン決定用乱数の振分けが異なる。そのため、本例では設定値6に対応する変動パターンテーブルにおいて特定の変動パターン(調整用変動パターン)に振分けられた変動パターン決定用乱数だけを調整して変動パターン決定用乱数を振分けている。このように、設定値6に対応する変動パターンテーブルにおいて全ての変動パターンそれぞれの変動パターン決定用乱数の振分けを変更することなく、特定の変動パターンに振分けられた変動パターン決定用乱数だけを調整するようにしたため、変動パターンの追加や削除における負荷が軽減され、遊技機の設計が容易となる。なお、特定の変動パターンは変動パターン決定用乱数の振分け数を減少させても一定以上の出現頻度が保たれるものであって、少なくとも他の設定値において設定されている変動パターン決定用乱数の振分け数に対して6割以上を有するように調整され、他の設定値と比べて過度に出現率を低下させないものとすればよい。
このように、本例ではパチンコ機1の設定値に応じて小当り確率と特別抽選結果が小当りとなる場合に実行される変動演出の変動時間とを異ならせ、これによって射幸性とのバランスをとっている。
また、上記設定示唆演出(低設定示唆演出、高設定示唆演出、偶数設定示唆演出、奇数設定示唆演出、最高設定示唆演出、最高設定確定演出)は、通常状態時の第一特別抽選結果がはずれ又はリーチはずれとなる場合に最も実行され易くなっており、実行可能な設定示唆演出の種類も多い。一方、時短状態時の第二特別抽選結果がはずれ又はリーチはずれとなる場合や通常状態時及び時短状態時の特別抽選結果(第一特別抽選結果、第二特別抽選結果)が小当り又は大当りとなる場合には、通常状態時の第一特別抽選結果がはずれ又はリーチはずれとなる場合に比べて実行され難く、実行可能な設定示唆演出の種類も少ない。即ち、時短状態中や小当り時には通常状態時のはずれ又はリーチはずれとなる場合に比べて設定示唆演出の実行頻度を低減させることで、V入賞口への遊技球Bの受入れに注目させるようにしている。
[14.第2球通路部及び第3球通路部からなる案内通路群]
[14−1.第2球通路部に右検出センサ2404が設けられる場合について]
上記とは異なる実施形態として、センター部材2500の案内通路群2520のうち第2球通路部2521に進入した遊技球Bを検出することが可能な右検出センサ2404が設けられる場合について、図214及び図215を参照して説明する。図214は、第2球通路部2521に右検出センサ2404が設けられる実施形態を示す説明図であり、図215は、右検出センサ2404を用いた警告演出の実行時における具体的な演出例である。
図214に示すように、第2球通路部2521の上端である入口のやや下方(入口近傍)には、遊技球Bの通過を検出することが可能な右検出センサ2404が設けられている。この右検出センサ2404は、第2球通路部2521に進入した遊技球Bが必ず通過するような位置に設けられている。つまり、第1球通路部2506に進入し球当て部1006に当接する強さで遊技球Bを打込む(所謂、右打ちする)と、案内通路群2520のうち第2球通路部2521に進入するが、第2球通路部2521に遊技球Bが進入した場合には、その遊技球Bが右検出センサ2404によって検出されることとなる。一方、第1球通路部2506に進入し球当て部1006に当接しない強さ(右打ちよりもある程度弱い強さ)で遊技球Bを打込むと、高い確率で第3球通路部2522に進入するが、第3球通路部2522に遊技球Bが進入した場合には、第2球通路部2521の内部に右検出センサ2404が設けられているため、その遊技球Bが右検出センサ2404によって検出されることはない。
右検出センサ2404は、周辺制御基板1510と接続されており、周辺制御基板1510の周辺制御部1511における周辺制御MPUには、右検出センサ2404からの検出信号が入力されている。そして、周辺制御MPUは、右検出センサ2404からの検出信号に基づいて、第2球通路部2521に遊技球Bが打込まれているか否かを監視している。具体的には、周辺制御MPUは、右検出センサ2404が遊技球Bの通過を検出すると、第2球通路部2521に遊技球Bが打込まれた状態であると判断し、右検出センサ2404が遊技球Bの通過を検出していないと、第2球通路部2521に遊技球Bが打込まれた状態でないと判断している。
本実施形態では、遊技状態に応じて遊技球Bの打ち方(発射強度)を変化させ、遊技球Bが打込まれる領域や通路を異ならせる必要がある。まず、小当り遊技中には、第2球通路部2521の内部に設けられた役物入賞口2006が開放状態となり、その開放状態となった役物入賞口2006に遊技球Bを入球させることが求められている。このため、小当り遊技中には、案内通路群2520のうち第2球通路部2521に遊技球Bが進入するように、第1球通路部2506に進入し球当て部1006に当接する強さで遊技球Bを打込む(所謂、右打ちする)必要がある。
また、大当り遊技中には、センター部材2500の右下に設けられた大入賞口2005が開放状態となり、その開放状態となった大入賞口2005に遊技球Bを入球させることが求められているが、案内通路群2520のうち第2球通路部2521の出口よりも第3球通路部2522の出口から遊技球Bが排出されるほうが高い確率で大入賞口2005に入球するように構成されている。また、時短状態中には、センター部材2500の右下に設けられた普通入賞口2003への入球に基づいて、同じくセンター部材2500の右下に設けられた第二始動口2004が開放状態となり、その開放状態となった第二始動口2004に遊技球Bを入球させることが求められているが、案内通路群2520のうち第2球通路部2521の出口よりも第3球通路部2522の出口から遊技球Bが排出されるほうが高い確率で普通入賞口2003および第二始動口2004に入球するように構成されている。このため、大当り遊技中および時短状態中には、案内通路群2520のうち第3球通路部2522に遊技球Bが進入するように、第1球通路部2506に進入し球当て部1006に当接しない強さ(右打ちよりもある程度弱い強さ)で遊技球Bを打込むことが好ましい。
また、通常状態中には、センター部材2500の下方に設けられた第一始動口2002に遊技球Bを入球させることが求められている。このため、通常状態中には、第一始動口2002に遊技球Bが入球可能となるセンター部材2500の左側の領域を流下するように、センター部材2500の外周面のうち、最も高くなった部位よりも正面視左側(前枠上右部2502aよりも左側)へ進入する強さで遊技球Bを打込む(所謂、左打ちする)必要がある。
本実施形態では、遊技状態に応じて遊技球Bの打ち方(発射強度)を変化させ、遊技球Bが打込まれる領域や通路を異ならせる必要があるが、推奨される領域や通路に遊技球Bが打込まれていない場合には、その推奨される領域や通路に遊技球Bを打込むように、遊技者に対して注意喚起がなされる。具体的には、案内通路群2520のうち第2球通路部2521に遊技球Bを打込むべき遊技状態でないときに、第2球通路部2521に設けられた右検出センサ2404が遊技球Bの通過を検出した状態が所定時間継続すると、遊技者に対して注意喚起がなされるようにしている。
まず、大当り遊技中および時短状態中には、案内通路群2520のうち第3球通路部2522に遊技球Bを打込むことが推奨されるが、第2球通路部2521に設けられた右検出センサ2404が遊技球Bの通過を検出すると、第2球通路部2521に遊技球Bが打込まれた状態であると判断し、その状態が所定時間継続する(例えば、5秒間に遊技球Bが5球以上検出される)と、第3球通路部2522に遊技球Bを打込むべきであることを遊技者に警告する。具体的には、図215(A)に示すように、演出表示装置1600において、「第3球通路部に打込んで下さい」というメッセージを通知する第1警告演出を実行している。これにより、大当り遊技中および時短状態中には、第1球通路部2506に進入し球当て部1006に当接しない強さ(右打ちよりもある程度弱い強さ)に打ち方を変化させ、第3球通路部2522に遊技球Bを打込むべきであることを遊技者が把握することができる。そして、第1警告演出の実行後に、右検出センサ2404が遊技球Bの通過を検出していない状態が所定時間継続(例えば、5秒間)した場合には、第2球通路部2521に遊技球Bが打込まれた状態が解消されたと判断し、その第1警告演出を終了するようにしている。
より詳細には、大当り遊技中および時短状態中に右検出センサ2404が遊技球Bの通過を検出すると、第2球通路部2521に遊技球Bが打込まれた状態であると判断し、監視タイマを開始するとともに、その監視タイマによる監視中に右検出センサ2404により遊技球Bを検出するごとにカウント値をカウントアップしている。そして、監視タイマの開始後に、第2球通路部2521に遊技球Bが打込まれた状態が所定時間継続した場合(例えば、5秒間に遊技球Bが5球以上検出された場合)には、第1警告演出を実行するのに対し、その状態が所定時間継続しなかった場合(例えば、5秒間に遊技球Bが5球未満の検出で終了した場合)には、第2球通路部2521に遊技球Bが打込まれた状態が解消されたものとして第1警告演出は実行せず、監視タイマやカウント値等の情報をクリアしている。また、監視タイマの開始後に、大当り遊技や時短状態から遊技状態が切り替わり、第3球通路部2522に遊技球Bを打込むべき状態でなくなった場合にも、監視タイマやカウント値等の情報をクリアしている。そして、第1警告演出の実行後には、監視タイマを開始し、右検出センサ2404が遊技球Bの通過を検出していない状態が所定時間継続(例えば、5秒間)した場合には、第2球通路部2521に遊技球Bが打込まれた状態が解消されたものとして第1警告演出を終了するのに加え、大当り遊技や時短状態から遊技状態が切り替わった場合にも、第3球通路部2522に遊技球Bを打込むべき状態でなくなったとして第1警告演出を終了している。
また、通常状態中には、センター部材2500の左側の領域に遊技球Bを打込むことが推奨されるが、第2球通路部2521に設けられた右検出センサ2404が遊技球Bの通過を検出すると、第2球通路部2521に遊技球Bが打込まれた状態であると判断し、その状態が所定時間継続する(例えば、5秒間に遊技球Bが5球以上検出される)と、センター部材2500の左側の領域に遊技球Bを打込むべきであることを遊技者に警告する。具体的には、図215(B)に示すように、演出表示装置1600において、「左打ちして下さい」というメッセージを通知する第2警告演出を実行している。これにより、通常状態中には、センター部材2500の外周面のうち、最も高くなった部位よりも正面視左側(前枠上右部2502aよりも左側)へ進入する強さに打ち方を変化させ、センター部材2500の左側の領域に遊技球Bを打込むべきであることを遊技者が把握することができる。そして、右検出センサ2404が遊技球Bの通過を検出していない状態が所定時間継続(例えば、5秒間)した場合には、第2球通路部2521に遊技球Bが打込まれた状態が解消されたと判断し、その第2警告演出を終了するようにしている。
より詳細には、通常状態中に右検出センサ2404が遊技球Bの通過を検出すると、第2球通路部2521に遊技球Bが打込まれた状態であると判断し、監視タイマを開始するとともに、その監視タイマによる監視中に右検出センサ2404により遊技球Bを検出するごとにカウント値をカウントアップしている。そして、監視タイマの開始後に、第2球通路部2521に遊技球Bが打込まれた状態が所定時間継続した場合(例えば、5秒間に遊技球Bが5球以上検出された場合)には、第2警告演出を実行するのに対し、その状態が所定時間継続しなかった場合(例えば、5秒間に遊技球Bが5球未満の検出で終了した場合)には、第2球通路部2521に遊技球Bが打込まれた状態が解消されたものとして第2警告演出は実行せず、監視タイマやカウント値等の情報をクリアしている。また、監視タイマの開始後に、通常状態から遊技状態が切り替わり、センター部材2500の左側の領域に遊技球Bを打込むべき状態でなくなった場合にも、監視タイマやカウント値等の情報をクリアしている。そして、第2警告演出の実行後には、監視タイマを開始し、右検出センサ2404が遊技球Bの通過を検出していない状態が所定時間継続(例えば、5秒間)した場合には、第2球通路部2521に遊技球Bが打込まれた状態が解消されたものとして第2警告演出を終了するのに加え、通常状態から遊技状態が切り替わった場合にも、センター部材2500の左側の領域に遊技球Bを打込むべき状態でなくなったとして第2警告演出を終了している。
上記したように、案内通路群2520のうち第2球通路部2521に遊技球Bを打込むべき遊技状態でないときに、第2球通路部2521に設けられた右検出センサ2404が遊技球Bの通過を検出した状態が所定時間継続すると、演出表示装置1600に警告画面(第1、第2警告演出)を表示しているが、その警告内容は、遊技状態に応じて変化するようにしている。これにより、第2球通路部2521に遊技球Bを打込むべき遊技状態でないときに、第2球通路部2521に遊技球Bを打込んだ場合であっても、推奨される領域や通路がいずれであるのか、遊技者が的確に把握することができる。
一方、小当り遊技中には、案内通路群2520のうち第2球通路部2521に遊技球Bを打込むことが推奨されるが、第2球通路部2521に設けられた右検出センサ2404が遊技球Bの通過を検出していないと、第2球通路部2521に遊技球Bが打込まれた状態でないと判断し、その状態が所定時間継続する(例えば、5秒間)と、第2球通路部2521に遊技球Bを打込むべきであることを遊技者に警告する。具体的には、図215(C)に示すように、演出表示装置1600において、「第2球通路部に打込んで下さい」というメッセージを通知する第3警告演出を実行している。これにより、小当り遊技中には、第1球通路部2506に進入し球当て部1006に当接する強さに打ち方を変化させ、第2球通路部2521に遊技球Bを打込むべきであることを遊技者が把握することができる。そして、右検出センサ2404が遊技球Bの通過を検出した場合には、第2球通路部2521に遊技球Bが打込まれていない状態が解消されたと判断し、その第3警告演出を終了するようにしている。
より詳細には、小当り遊技中に右検出センサ2404が遊技球Bの通過を検出していないと、第2球通路部2521に遊技球Bが打込まれていない状態であると判断し、監視タイマを開始している。そして、監視タイマの開始後に、第2球通路部2521に遊技球Bが打込まれていない状態が所定時間継続した場合(例えば、5秒間)には、第3警告演出を実行するのに対し、所定時間内(例えば、5秒間)に右検出センサ2404が遊技球Bの通過を検出した場合には、第2球通路部2521に遊技球Bが打込まれていない状態が解消されたものとして第3警告演出は実行せず、監視タイマ等の情報をクリアしている。また、監視タイマの開始後に、小当り遊技から遊技状態が切り替わり、第2球通路部2521に遊技球Bを打込むべき状態でなくなった場合にも、監視タイマ等の情報をクリアしている。そして、第3警告演出の実行後には、監視タイマを開始し、右検出センサ2404が遊技球Bの通過を検出した場合には、第2球通路部2521に遊技球Bが打込まれていない状態が解消されたものとして第4警告演出を終了するのに加え、小当り遊技から遊技状態が切り替わった場合にも、第2球通路部2521に遊技球Bを打込むべき状態でなくなったとして第3警告演出を終了している。
なお、本実施形態では、右検出センサ2404が、第2球通路部2521の上端である入口のやや下方(入口近傍)に設けられているが、第2球通路部2521に進入した遊技球Bが必ず通過するような位置であればよく、例えば、第2球通路部2521の上端である入口、第2球通路部2521の下端である出口、第2球通路部2521の内部に設けられていてもよい。
また、本実施形態では、右検出センサ2404が、第2球通路部2521の内部に設けられた役物入賞口2006よりも上流側に設けられているが、役物入賞口2006よりも下流側に設けられるようにしてもよい。このような場合、小当り遊技中に、第2球通路部2521に遊技球Bが打込まれたときに、開放状態となった役物入賞口2006に遊技球Bが入球する可能性が高いことから、下流側に位置する右検出センサ2404を遊技球Bが通過する頻度が少なくなり、遊技球Bが過度に通過して右検出センサ2404に不具合が生じることを防止することができる。
また、本実施形態では、第1〜第3警告演出は、演出表示装置1600の表示領域に所定の警告画面を表示することを例示したが、各遊技状態にて何れの態様で遊技球Bを打込むべきであることを常時遊技者に把握させるための打込領域指示表示(例えば、右矢印画像からなる右打ち表示や、左矢印画像からなる左打ち表示)を別途行う場合には、この打込領域指示表示を阻害しないように、第1〜第3警告演出を実行することが望ましい。例えば、演出表示装置1600の表示領域のうちの右上部分に「打込領域指示表示を表示するための表示領域」を区画して設け、その領域とは別の演出表示装置1600の表示領域のうちの左上部分に「第1〜第3警告演出を表示するための表示領域」を区画して設け、各々の案内が重畳して阻害されないようにしておくことが望ましい。
また、本実施形態では、第1〜第3警告演出は、演出表示装置1600の表示領域に所定の警告画面を表示することを例示したが、こうした警告は、表示でなく音声による演出として実現してもよく、その場合、音声を出力するために有限に設けられたチャンネルに対する割り当ての優先度合いを、通常状態中や大当り遊技中、あるいは時短状態中に設定される各種の演出音よりも高くなるように設定しておき、有限に設けられたチャンネルに空き(未使用チャンネル)がない状況下でも極力出力されるようにしておくことが望ましい。これにより、遊技球Bの多種の打ち分けを有するゲーム性に不慣れな遊技者が不利益を受けることを効果的に抑制することが可能になる。
[14−2.第2球通路部と第3球通路部とに検出センサが設けられる場合について]
上記とは異なる実施形態として、センター部材2500の案内通路群2520のうち第2球通路部2521に進入した遊技球Bを検出することが可能な右検出センサ2404と、第3球通路部2522に進入した遊技球Bを検出することが可能な左検出センサ2405と、が設けられる場合について、図216及び図217を参照して説明する。図216は、第2球通路部2521と第3球通路部2522とに検出センサが設けられる実施形態を示す説明図であり、図217は、右検出センサ2404及び左検出センサ2405を用いた警告演出の実行時における具体的な演出例である。
図216に示すように、第2球通路部2521の上端である入口のやや下方(入口近傍)には、遊技球Bの通過を検出することが可能な右検出センサ2404が設けられるとともに、第3球通路部2522の上端である入口のやや下方(入口近傍)には、遊技球Bの通過を検出することが可能な左検出センサ2405が設けられている。この右検出センサ2404は、第2球通路部2521に進入した遊技球Bが必ず通過するような位置に設けられている。つまり、第1球通路部2506に進入し球当て部1006に当接する強さで遊技球Bを打込む(所謂、右打ちする)と、案内通路群2520のうち第2球通路部2521に進入するが、第2球通路部2521に遊技球Bが進入した場合には、その遊技球Bが右検出センサ2404によって検出されることとなる。
一方、左検出センサ2405は、第3球通路部2522に進入した遊技球Bが必ず通過するような位置に設けられている。つまり、第1球通路部2506に進入し球当て部1006に当接しない強さ(右打ちよりもある程度弱い強さ)で遊技球Bを打込むと、高い確率で第3球通路部2522に進入するが、第3球通路部2522に遊技球Bが進入した場合には、その遊技球Bが左検出センサ2405によって検出されることとなる。
右検出センサ2404および左検出センサ2405は、周辺制御基板1510と接続されており、周辺制御基板1510の周辺制御部1511における周辺制御MPUには、右検出センサ2404および左検出センサ2405からの検出信号が入力されている。そして、周辺制御MPUは、右検出センサ2404からの検出信号に基づいて、第2球通路部2521に遊技球Bが打込まれているか否かを監視するとともに、左検出センサ2405からの検出信号に基づいて、第3球通路部2522に遊技球Bが打込まれているか否かを監視している。具体的には、周辺制御MPUは、右検出センサ2404が遊技球Bの通過を検出すると、第2球通路部2521に遊技球Bが打込まれた状態であると判断し、左検出センサ2405が遊技球Bの通過を検出すると、第3球通路部2522に遊技球Bが打込まれた状態であると判断し、右検出センサ2404および左検出センサ2405が遊技球Bの通過を検出していないと、第2球通路部2521と第3球通路部2522のいずれにも遊技球Bが打込まれた状態でないと判断している。
本実施形態では、詳細は上述したように、遊技状態に応じて遊技球Bの打ち方(発射強度)を変化させ、遊技球Bが打込まれる領域や通路を異ならせる必要があるが、推奨される領域や通路に遊技球Bが打込まれていない場合には、その推奨される領域や通路に遊技球Bを打込むように、遊技者に対して注意喚起がなされる。具体的には、第2球通路部2521と第3球通路部2522とのいずれにも右検出センサ2404が設けられていることから、センター部材2500の左側の領域に遊技球Bを打込むべき通常状態であるときに、第2球通路部2521に設けられた右検出センサ2404と、第3球通路部2522に設けられた左検出センサ2405とのいずれかが遊技球Bの通過を検出した状態が所定時間継続すると、遊技者に対して注意喚起がなされることを可能にしている。
より詳細には、通常状態中には、センター部材2500の左側の領域に遊技球Bを打込むことが推奨されるが、第2球通路部2521に設けられた右検出センサ2404が遊技球Bの通過を検出すると、第2球通路部2521に遊技球Bが打込まれた状態であると判断し、第3球通路部2522に設けられた左検出センサ2405が遊技球Bの通過を検出すると、第3球通路部2522に遊技球Bが打込まれた状態であると判断し、それらの状態が所定時間継続する(例えば、右検出センサ2404と左検出センサ2405の一方あるいは両方によって5秒間に遊技球Bが5球以上検出される)と、センター部材2500の左側の領域に遊技球Bを打込むべきであることを遊技者に警告する。具体的には、図217(A)に示すように、演出表示装置1600において、「左打ちして下さい」というメッセージを通知する第4警告演出を実行している。これにより、通常状態中には、センター部材2500の外周面のうち、最も高くなった部位よりも正面視左側(前枠上右部2502aよりも左側)へ進入する強さに打ち方を変化させ、センター部材2500の左側の領域に遊技球Bを打込むべきであることを遊技者が把握することができる。そして、右検出センサ2404および左検出センサ2405が遊技球Bの通過を検出していない状態が所定時間継続(例えば、5秒間)した場合には、第2球通路部2521や第3球通路部2522に遊技球Bが打込まれた状態が解消されたと判断し、その第4警告演出を終了するようにしている。
より詳細には、通常状態中に右検出センサ2404や左検出センサ2405が遊技球Bの通過を検出すると、第2球通路部2521や第3球通路部2522に遊技球Bが打込まれた状態であると判断し、監視タイマを開始するとともに、その監視タイマによる監視中に右検出センサ2404や左検出センサ2405により遊技球Bを検出するごとにカウント値をカウントアップしている。そして、監視タイマの開始後に、第2球通路部2521や第3球通路部2522に遊技球Bが打込まれた状態が所定時間継続した場合(例えば、5秒間に遊技球Bが5球以上検出された場合)には、第4警告演出を実行するのに対し、その状態が所定時間継続しなかった場合(例えば、5秒間に遊技球Bが5球未満の検出で終了した場合)には、第2球通路部2521や第3球通路部2522に遊技球Bが打込まれた状態が解消されたものとして第4警告演出は実行せず、監視タイマやカウント値等の情報をクリアしている。また、監視タイマの開始後に、通常状態から遊技状態が切り替わり、センター部材2500の左側の領域に遊技球Bを打込むべき状態でなくなった場合にも、監視タイマやカウント値等の情報をクリアしている。そして、第4警告演出の実行後には、監視タイマを開始し、右検出センサ2404や左検出センサ2405が遊技球Bの通過を検出していない状態が所定時間継続(例えば、5秒間)した場合には、第2球通路部2521や第3球通路部2522に遊技球Bが打込まれた状態が解消されたものとして第4警告演出を終了するのに加え、通常状態から遊技状態が切り替わった場合にも、センター部材2500の左側の領域に遊技球Bを打込むべき状態でなくなったとして第4警告演出を終了している。
なお、小当り遊技中には、案内通路群2520のうち第2球通路部2521に遊技球Bを打込むことが推奨されるが、第2球通路部2521に設けられた右検出センサ2404が遊技球Bの通過を検出していないと、第2球通路部2521に遊技球Bが打込まれた状態でないと判断し、その状態が所定時間継続する(例えば、5秒間)と、第2球通路部2521に遊技球Bを打込むべきであることを遊技者に警告する。具体的には、図217(B)に示すように、演出表示装置1600において、「第2球通路部に打込んで下さい」というメッセージを通知する第5警告演出を実行している。これにより、小当り遊技中には、第1球通路部2506に進入し球当て部1006に当接する強さに打ち方を変化させ、第2球通路部2521に遊技球Bを打込むべきであることを遊技者が把握することができる。そして、右検出センサ2404が遊技球Bの通過を検出した場合には、第2球通路部2521に遊技球Bが打込まれていない状態が解消されたと判断し、その第5警告演出を終了するようにしている。
より詳細には、小当り遊技中に右検出センサ2404が遊技球Bの通過を検出していないと、第2球通路部2521に遊技球Bが打込まれていない状態であると判断し、監視タイマを開始している。そして、監視タイマの開始後に、第2球通路部2521に遊技球Bが打込まれていない状態が所定時間継続した場合(例えば、5秒間)には、第5警告演出を実行するのに対し、所定時間内(例えば、5秒間)に右検出センサ2404が遊技球Bの通過を検出した場合には、第2球通路部2521に遊技球Bが打込まれていない状態が解消されたものとして第5警告演出は実行せず、監視タイマ等の情報をクリアしている。また、監視タイマの開始後に、小当り遊技から遊技状態が切り替わり、第2球通路部2521に遊技球Bを打込むべき状態でなくなった場合にも、監視タイマ等の情報をクリアしている。そして、第5警告演出の実行後には、監視タイマを開始し、右検出センサ2404が遊技球Bの通過を検出した場合には、第2球通路部2521に遊技球Bが打込まれていない状態が解消されたものとして第5警告演出を終了するのに加え、小当り遊技から遊技状態が切り替わった場合にも、第2球通路部2521に遊技球Bを打込むべき状態でなくなったとして第5警告演出を終了している。
一方、大当り遊技中および時短状態中には、案内通路群2520のうち第3球通路部2522に遊技球Bを打込むことが推奨されるが、第3球通路部2522に設けられた左検出センサ2405が遊技球Bの通過を検出していないと、第3球通路部2522に遊技球Bが打込まれた状態でないと判断し、その状態が所定時間継続する(例えば、5秒間)と、第3球通路部2522に遊技球Bを打込むべきであることを遊技者に警告する。具体的には、図217(C)に示すように、演出表示装置1600において、「第3球通路部に打込んで下さい」というメッセージを通知する第6警告演出を実行している。これにより、大当り遊技中および時短状態中には、第1球通路部2506に進入し球当て部1006に当接しない強さ(右打ちよりもある程度弱い強さ)に打ち方を変化させ、第3球通路部2522に遊技球Bを打込むべきであることを遊技者が把握することができる。そして、左検出センサ2405が遊技球Bの通過を検出した場合には、第3球通路部2522に遊技球Bが打込まれていない状態が解消されたと判断し、その警告演出を終了するようにしている。
より詳細には、大当り遊技中および時短状態中に左検出センサ2405が遊技球Bの通過を検出していないと、第3球通路部2522に遊技球Bが打込まれていない状態であると判断し、監視タイマを開始している。そして、監視タイマの開始後に、第3球通路部2522に遊技球Bが打込まれていない状態が所定時間継続した場合(例えば、5秒間)には、第6警告演出を実行するのに対し、所定時間内(例えば、5秒間)に左検出センサ2405が遊技球Bの通過を検出した場合には、第3球通路部2522に遊技球Bが打込まれていない状態が解消されたものとして第6警告演出は実行せず、監視タイマ等の情報をクリアしている。また、監視タイマの開始後に、大当り遊技や時短状態から遊技状態が切り替わり、第3球通路部2522に遊技球Bを打込むべき状態でなくなった場合にも、監視タイマ等の情報をクリアしている。そして、第6警告演出の実行後には、監視タイマを開始し、左検出センサ2405が遊技球Bの通過を検出した場合には、第3球通路部2522に遊技球Bが打込まれていない状態が解消されたものとして第6警告演出を終了するのに加え、大当り遊技や時短状態から遊技状態が切り替わった場合にも、第3球通路部2522に遊技球Bを打込むべき状態でなくなったとして第6警告演出を終了している。
なお、本実施形態では、右検出センサ2404が、第2球通路部2521の上端である入口のやや下方(入口近傍)に設けられているが、第2球通路部2521に進入した遊技球Bが必ず通過するような位置であればよく、例えば、第2球通路部2521の上端である入口、第2球通路部2521の下端である出口、第2球通路部2521の内部に設けられていてもよい。同様に、左検出センサ2405は、第3球通路部2522の上端である入口のやや下方(入口近傍)に設けられているが、第3球通路部2522に進入した遊技球Bが必ず通過するような位置であればよく、例えば、第3球通路部2522の上端である入口、第3球通路部2522の下端である出口、第3球通路部2522の内部に設けられていてもよい。
また、本実施形態では、右検出センサ2404が、第2球通路部2521の内部に設けられた役物入賞口2006よりも上流側に設けられているが、役物入賞口2006よりも下流側に設けられるようにしてもよい。このような場合、小当り遊技中に、第2球通路部2521に遊技球Bが打込まれたときに、開放状態となった役物入賞口2006に遊技球Bが入球する可能性が高いことから、下流側に位置する右検出センサ2404を遊技球Bが通過する頻度が少なくなり、遊技球Bが過度に通過することで右検出センサ2404に不具合が生じることを防止することができる。
また、本実施形態では、案内通路群2520のうち第2球通路部2521と第3球通路部2522とのいずれにも検出センサ(右検出センサ2404、左検出センサ2405)が設けられているが、案内通路群2520に進入する遊技球Bが必ず通過するような位置に、1つの検出センサが設けられるようにしてもよい。例えば、第1球通路部2506に進入した遊技球Bが第2球通路部2521と第3球通路部2522とのいずれかに分岐するよりも手前側の通路において、1つの検出センサが設けられることで、案内通路群2520に遊技球Bが進入するか否かを、1つの検出センサによって検出することが可能となる。つまり、1つの検出センサが遊技球Bの通過を検出すると、案内通路群2520に遊技球Bが打込まれた状態であると判断し、1つの検出センサが遊技球Bの通過を検出していないと、案内通路群2520に遊技球Bが打込まれた状態でないと判断することが可能となる。このような場合にも、センター部材2500の左側の領域に遊技球Bを打込むべき通常状態であるときに、1つの検出センサが遊技球Bの通過を検出した状態が所定時間継続すると、遊技者に対して注意喚起がなされるようにすることで、少なくともセンター部材2500の左側の領域に遊技球Bを打込むべきであるか否かは、遊技者が把握できるようになる。
また、本実施形態では、第4〜第6警告演出は、演出表示装置1600の表示領域に所定の警告画面を表示することを例示したが、各遊技状態にて何れの態様で遊技球Bを打込むべきであることを常時遊技者に把握させるための打込領域指示表示(例えば、右矢印画像からなる右打ち表示や、左矢印画像からなる左打ち表示)を別途行う場合には、この打込領域指示表示を阻害しないように、第4〜第6警告演出を実行することが望ましい。例えば、演出表示装置1600の表示領域のうちの右上部分に「打込領域指示表示を表示するための表示領域」を区画して設け、その領域とは別の演出表示装置1600の表示領域のうちの左上部分に「第4〜第6警告演出を表示するための表示領域」を区画して設け、各々の案内が重畳して阻害されないようにしておくことが望ましい。
また、本実施形態では、第4〜第6警告演出は、演出表示装置1600の表示領域に所定の警告画面を表示することを例示したが、こうした警告は、表示でなく音声による演出として実現してもよく、その場合、音声を出力するために有限に設けられたチャンネルに対する割り当ての優先度合いを、通常状態中や大当り遊技中、あるいは時短状態中に設定される各種の演出音よりも高くなるように設定しておき、有限に設けられたチャンネルに空き(未使用チャンネル)がない状況下でも極力出力されるようにしておくことが望ましい。これにより、遊技球Bの多種の打ち分けを有するゲーム性に不慣れな遊技者が不利益を受けることを効果的に抑制することが可能になる。
[14−3.第2球通路部および第3球通路部が前後方向に並んだ重見部に球詰まり解消穴が設けられる場合について]
上記とは異なる実施形態として、第2球通路部2521および第3球通路部2522が前後方向に並んだ重見部2520aにおいて、後側の第3球通路部2522での球詰まりを取り除くことが可能な球詰まり解消穴2523が設けられる場合について、図218及び図219を参照して説明する。図218及び図219は、第2球通路部2521および第3球通路部2522に球詰まり解消穴2523が設けられる実施形態を示す説明図である。
詳細は上述したが、第2球通路部2521及び第3球通路部2522は、第2球通路部2521における役物入賞口2006よりも左側で上下に延びている部位に、互いに前後方向に並ぶことにより前方から重なって見える重見部2520aを有している。この重見部2520aでは、第3球通路部2522が第2球通路部2521の後側に位置している。
図218及び図219(A)に示すように、第2球通路部2521および第3球通路部2522が前後方向に並んだ重見部2520aには、所定の棒状部材を第2球通路部2521の前側から挿入可能で、その棒状部材を挿入することにより後側の第3球通路部2522での球詰まりを取り除くことが可能な球詰まり解消穴2523が設けられている。具体的には、第2球通路部2521の前面側と、第2球通路部2521の後面側および第3球通路部2522の前面側が隣接した部位と、に球詰まり解消穴2523が設けられている。また、第2球通路部2521の後面側および第3球通路部2522の前面側が隣接した部位に設けられた球詰まり解消穴2523は、前方から視認して、第2球通路部2521の前面側に設けられた球詰まり解消穴2523と一致するような位置であり、第2球通路部2521の前側から第3球通路部2522に向けて前後方向に貫通するように設けられている。これにより、第2球通路部2521の前側から第3球通路部2522に向けて棒状部材をスムーズに挿入することができる。つまり、第3球通路部2522で球詰まりが発生した際には、第2球通路部2521の前側から第3球通路部2522に向けて棒状部材を挿入することで、後側の第3球通路部2522で球詰まりした遊技球Bに棒状部材が接触することが可能となり、その棒状部材を前後方向に動かすことで、第3球通路部2522での球詰まりを取り除くことができる。
なお、第2球通路部2521及び第3球通路部2522から構成される案内通路群2520の前面側にカバー部材が設けられる場合には、そのカバー部材にも、前方から視認して、第2球通路部2521の前面側に設けられた球詰まり解消穴2523と一致するような位置に球詰まり解消穴2523が設けられるようにすればよい。これにより、第3球通路部2522で球詰まりが発生した際には、カバー部材を外すことなく、カバー部材の前面側から第3球通路部2522に向けて棒状部材を挿入することができる。
また、球詰まり解消穴2523は、棒状部材よりも若干大きい径である円形状に形成されている。これにより、第2球通路部2521の前側から第3球通路部2522に向けて棒状部材を挿入した際に、その棒状部材を前後方向だけでなく、上下方向および左右方向にも自在に動かすことができる。つまり、第3球通路部2522で球詰まりが発生した際には、棒状部材を前後方向だけでなく、上下方向および左右方向にも動かすことで、第3球通路部2522での球詰まりを容易に取り除くことができる。
また、球詰まり解消穴2523は、第2球通路部2521および第3球通路部2522が前後方向に並んだ重見部2520aの上下に延びている部位において、所定間隔で、複数設けられている。これにより、重見部2520aにおける第3球通路部2522のどの位置で球詰まりが発生した場合であっても、その位置から近い箇所に設けられた球詰まり解消穴2523から棒状部材を挿入すればよく、第3球通路部2522での球詰まりを容易に取り除くことができる。
案内通路群2520のうち第2球通路部2521は、その通路が左右方向にのみ屈曲しているのに対し、第3球通路部2522は、その通路が左右方向だけでなく前後方向にも屈曲した複雑な形状で形成されており、第2球通路部2521よりも第3球通路部2522のほうが球詰まりが発生しやすい。また、第2球通路部2521および第3球通路部2522が前後方向に並んだ重見部2520aは、第2球通路部2521および第3球通路部2522の上端である入口と、下端である出口とのいずれからも離れており、且つ、入口や出口から屈曲した後の部位であることから、入口や出口から棒状部材を挿入したとしても、その部位に棒状部材が届くことはない。この点、第2球通路部2521および第3球通路部2522が前後方向に並んだ重見部2520aには、第2球通路部2521の前側から第3球通路部2522に向けて棒状部材を挿入することが可能な球詰まり解消穴2523が設けられている。これにより、重見部2520aにおける前側の第2球通路部2521での球詰まりだけでなく、後側の第3球通路部2522で球詰まりが発生した際にも、棒状部材を挿入することで、その球詰まりを簡単に取り除くことができる。
上記では、第2球通路部2521および第3球通路部2522が前後方向に並んだ重見部2520aにおいて、第2球通路部2521の前側から第3球通路部2522に向けて前後方向に貫通するように球詰まり解消穴2523が設けられているが、以下には、後側の第3球通路部2522での球詰まりを取り除くことが可能な球詰まり解消穴2523についての別例を示す。
第1の別例として、図219(B)に示すように、第2球通路部2521および第3球通路部2522が前後方向に並んだ重見部2520aにおける第3球通路部2522の左面側には、所定の棒状部材を第3球通路部2522の左側から挿入可能で、その棒状部材を挿入することにより第3球通路部2522での球詰まりを取り除くことが可能な球詰まり解消穴2523が設けられるようにしてもよい。このような場合、第3球通路部2522で球詰まりが発生した際には、第3球通路部2522の左側から棒状部材を挿入することで、第3球通路部2522で球詰まりした遊技球Bに棒状部材が接触することが可能となり、その棒状部材を左右方向に動かすことで、第3球通路部2522での球詰まりを取り除くことができる。なお、本実施形態では、第2球通路部2521及び第3球通路部2522から構成される案内通路群2520の左方に、透明板状の導光板3102が設けられているが、その導光板3102が第2球通路部2521及び第3球通路部2522の後方に位置しており、導光板3102に妨げられることなく、第3球通路部2522の左側から棒状部材を挿入することを可能にしている。
また、第2の別例として、図219(C)に示すように、第2球通路部2521および第3球通路部2522が前後方向に並んだ重見部2520aには、第2球通路部2521の前側から第3球通路部2522に向けて前後方向に貫通するように球詰まり解消穴2523が設けられているが、その球詰まり解消穴2523の形状は、円形状ではなく、上下方向に延びたスリット形状に形成されていてもよい。このような場合、第2球通路部2521の前側から第3球通路部2522に向けて棒状部材を挿入した際に、その棒状部材を上下方向に大きく動かすことができ、第3球通路部2522での球詰まりを容易に取り除くことができる。
また、第2球通路部2521および第3球通路部2522の上端である入口付近においては、第2球通路部2521および第3球通路部2522が左右方向に並んで設けられている。そして、第3の別例としては、図219(D)に示すように、第2球通路部2521および第3球通路部2522が前後方向に並んだ箇所において、所定の棒状部材を第3球通路部2522の左側から挿入可能で、その棒状部材を挿入することにより右側(奥側)の第2球通路部2521での球詰まりを取り除くことが可能な球詰まり解消穴2523が設けられるようにしてもよい。つまり、球詰まり解消穴2523は、第3球通路部2522の左側から第2球通路部2521に向けて左右方向に貫通するように設けられるようにしてもよい。このような場合、第2球通路部2521で球詰まりが発生した際には、第3球通路部2522の左側から棒状部材を挿入することで、右側(奥側)の第2球通路部2521で球詰まりした遊技球Bに棒状部材が接触することが可能となり、その棒状部材を左右方向に動かすことで、第2球通路部2521での球詰まりを取り除くことができる。
また、第1の別例や第3の別例のように、第3球通路部2522の左面側に球詰まり解消穴2523が設けられる場合には、第3球通路部2522の左側から球詰まり解消穴2523を介して棒状部材を挿入することで、第3球通路部2522での球詰まりを取り除くことが可能であるが、導光板3102が第3球通路部2522の後方であるものの隣接した位置に設けられていることから、球詰まり解消穴2523を介して棒状部材を挿入する際に、その棒状部材が導光板3102に接触する可能性がある。そして、棒状部材によって導光板3102に傷がつくと、導光板3102に絵柄(第一絵柄3110、第二絵柄3120)を発光装飾する際に、その絵柄とは関係のない傷がついた部位も導光(光が反射)するが、傷がついた部位が絵柄と重なっていると、その絵柄が視認し難くなってしまうという問題がある。このため、第3球通路部2522に隣接した部分である導光板3102の右領域部分には、絵柄が表出される導光装飾領域を設けないようにすることが望ましい。また、導光板3102は、裏箱3010の前端に取付けられる四角い枠状のユニットベース3101に取付けられているが、第3球通路部2522から導光板3102が離れるようにその導光板3102を手動で左に向けて移動することを可能とし、球詰まり解消穴2523を介して棒状部材を挿入する際には、その前段階として、棒状部材が導光板3102に接触しない位置に移動することが可能に構成してもよい。また、第3球通路部2522の左側には、その第3球通路部2522の左面側に設けられた球詰まり解消穴2523を隠蔽する位置と、隠蔽しない位置とに移動することが可能な可動部材を設けて、球詰まり解消穴2523を介して棒状部材を挿入する際には、その前段階として、可動部材が球詰まり解消穴2523を隠蔽しない位置に移動することが可能に構成してもよい。このような構成では、第3球通路部2522での球詰まりを取り除く必要がないときに、球詰まり解消穴2523を隠蔽する位置に可動部材が位置し、遊技者が球詰まり解消穴2523を視認し難くなり、第3球通路部2522を含む全体としての装飾性が損なわれないといった利点がある。
[14−4.並設された第2球通路部および第3球通路部の出口付近における球詰まり防止構造について]
図149A(a)で説明したように、遊技球Bを、遊技領域5aの周縁の一部を構成する外レール1001から内方へ突出している球当て部1006に当接する強さで打込む(所謂、右打ちする)と、球当て部1006に当接した遊技球Bが第2球通路部2521に進入する。この第2球通路部2521に進入した遊技球Bは、第2球通路部2521の途中の役物入賞口2006を閉鎖している役物入賞口扉2511の上面を転動した上で、案内通路群2520の下端の右側の出口から下方のアタッカユニット2400側へ放出される。そして、第2球通路部2521の出口から下方へ放出された遊技球Bは、アタッカユニット2400との間に植設されている複数の障害釘Nにより、アタッカ右通路2430の第一開口部2431、普通入賞口2003、及び普通入賞口2003の左側の部位、の何れかに対して、同じような確率で進入するように誘導される。
一方、図149A(b)で説明したように、第1球通路部2506に打込まれた遊技球Bが第3球通路部2522の入口に進入して、第3球通路部2522を流通すると、後方へひねられて重見部2520aにおいて第2球通路部2521と前後方向に並んだ後に、前方へひねられて第2球通路部2521の出口の左側の出口から下方のアタッカユニット2400側へ放出される。そして、第3球通路部2522の出口から下方へ放出された遊技球Bは、アタッカユニット2400との間に植設されている複数の障害釘Nにより、普通入賞口2003又は普通入賞口2003の左側の部位の何れかに進入するように誘導され、まれに、アタッカ右通路2430の第一開口部2431に進入するように誘導される。
なお、普通入賞口2003の右側の第一開口部2431を通ってアタッカ右通路2430に進入した遊技球Bは、大入賞口2005よりも下側となる放出口部2435から右下レール1004上に放出され、アウト口1008から遊技領域5a外へ排出される。
案内通路群2520の下端においては、第2球通路部2521の出口が右側に、第3球通路部2522の出口が左側に位置するように、それぞれの出口が並設されていることから、第2球通路部2521および第3球通路部2522の出口付近では、それらの出口から排出された遊技球Bが短時間で多量に流れ込み、それらの出口の下方で球詰まりが発生しやすくなっている。この点、第2球通路部2521および第3球通路部2522の出口の下方には、普通入賞口2003の右側にアタッカ右通路2430の第一開口部2431が設けられており、その第一開口部2431に遊技球Bが進入すると、アタッカ右通路2430を通ってアウト口1008に誘導されるようになっている。これにより、第2球通路部2521および第3球通路部2522の出口付近では、それらの出口から排出された遊技球Bの一部が第一開口部2431からアウト口1008に誘導されることから、それらの出口付近で遊技球Bが滞留しにくくなり、球詰まりが発生することを防止することができる。また、第2球通路部2521および第3球通路部2522の出口の下方で球詰まりが発生したとしても、それらの出口から排出された遊技球Bが第一開口部2431からアウト口1008に誘導されることとなり、第2球通路部2521および第3球通路部2522の内部にまで遊技球Bが積み上がることを防止することができる。
このように、第2球通路部2521および第3球通路部2522の出口の下方には、アタッカ右通路2430の第一開口部2431が設けられているが、その位置は、第3球通路部2522の出口よりも第2球通路部2521の出口のほうが近くなるように設けられている。第2球通路部2521の内部には、小当り遊技中に開放状態となる役物入賞口2006が設けられているが、第2球通路部2521の出口の下方での球詰まりを起因として、第2球通路部2521の内部に設けられた役物入賞口2006の位置にまで遊技球Bが積み上がると、開放状態となった役物入賞口2006に想定以上の遊技球Bが流れ込み、遊技者が不正な利益を得られるようになってしまう。この点、アタッカ右通路2430の第一開口部2431は、第3球通路部2522の出口よりも第2球通路部2521の出口のほうが近くなるように設けられているため、第2球通路部2521および第3球通路部2522の出口の下方で球詰まりが発生したとしても、第2球通路部2521の出口付近の遊技球Bを、効率よく第一開口部2431からアウト口1008に誘導することができ、第2球通路部2521の内部に設けられた役物入賞口2006の位置にまで遊技球Bが積み上がることを防止することができる。
なお、本実施形態では、第2球通路部2521および第3球通路部2522の出口の下方には、普通入賞口2003の右側において、アウト口1008に遊技球Bを誘導することが可能であるアタッカ右通路2430の第一開口部2431が設けられているが、アタッカ右通路2430にアウト口1008とは別のアウト口を設けるようにし、第一開口部2431から進入した遊技球Bを、その別のアウト口から遊技領域5a外へ排出するようにしてもよい。このような場合にも、第2球通路部2521および第3球通路部2522の出口から排出された遊技球Bの一部を、アウト口1008とは別のアウト口から効率よく遊技領域5a外へ誘導することができ、それらの出口付近で遊技球Bが滞留しにくくなり、球詰まりが発生することを防止することができる。
また、第2球通路部2521および第3球通路部2522の出口の下方には、第2球通路部2521の出口から近い位置で、アウト口1008に遊技球Bを誘導することが可能であるアタッカ右通路2430の第一開口部2431が設けられているが、第3球通路部2522の出口から近い位置にも、アウト口1008に遊技球Bを誘導することが可能である通路や、遊技領域5a外へ遊技球Bを排出することが可能であるアウト口1008とは別のアウト口を設けるようにしてもよい。このような場合にも、第2球通路部2521および第3球通路部2522の出口から排出された遊技球Bの一部を、効率よく遊技領域5a外へ誘導することができ、それらの出口付近で遊技球Bが滞留しにくくなり、球詰まりが発生することを防止することができる。
上記では、第2球通路部2521および第3球通路部2522の出口付近には、アウト口1008に遊技球Bを誘導することが可能であるアタッカ右通路2430の第一開口部2431が設けられているが、第2球通路部2521および第3球通路部2522の入口付近にも、アウト口1008に遊技球Bを誘導することが可能である通路や、遊技領域5a外へ遊技球Bを排出することが可能であるアウト口1008とは別のアウト口を設けるようにしてもよい。以下には、第2球通路部2521および第3球通路部2522の入口付近において、遊技領域5a外へ遊技球Bを排出することが可能である第二アウト口1013が設けられる場合についての別例を示す。図220は、第2球通路部2521および第3球通路部2522の入口付近に第二アウト口1013が設けられる実施形態を示す説明図である。
図220に示すように、第2球通路部2521の上端である入口と、第3球通路部2522の上端である入口との間には、遊技領域5a外へ遊技球Bを排出することが可能である第二アウト口1013が設けられている。このような構成では、第1球通路部2506に進入し球当て部1006に当接する強さで遊技球Bを打込む(所謂、右打ちする)と、高い確率で第2球通路部2521に進入するが、その打込まれた遊技球Bの一部が、第2球通路部2521の入口に隣接した第二アウト口1013に入球するようになる。同様に、第1球通路部2506に進入し球当て部1006に当接しない強さ(右打ちよりもある程度弱い強さ)で遊技球Bを打込むと、高い確率で第3球通路部2522に進入するが、その打込まれた遊技球Bの一部が、第3球通路部2522の入口に隣接した第二アウト口1013に入球するようになる。つまり、第1球通路部2506に進入するように打込まれた遊技球Bの一部が、第二アウト口1013に入球するようになっている。これにより、第2球通路部2521の入口と、第3球通路部2522の入口とのいずれを遊技者が狙った場合にも、第1球通路部2506に進入するように打込まれた遊技球Bの一部が、第二アウト口1013から遊技領域5a外へ誘導されることから、それらの入口から内部に進入する遊技球Bが少なくなり、第2球通路部2521および第3球通路部2522の内部で球詰まりが発生することを防止することができる。
また、上記以外にも、第2球通路部2521や第3球通路部2522の内部で球詰まりが発生した場合のみ、遊技領域5a外へ遊技球Bを排出することが可能であるアウト口1008とは別のアウト口を設けるようにしてもよい。以下には、第2球通路部2521の内部の出口付近において、遊技領域5a外へ遊技球Bを排出することが可能である第二アウト口1013が設けられる場合についての別例を示す。図221は、第2球通路部2521の内部の出口付近に第二アウト口1013が設けられる実施形態を示す説明図である。
図221(A)に示すように、第2球通路部2521の下端である出口の僅かに上方には、第2球通路部2521の後面と同一面である遊技領域5a(遊技盤5)の前面に開口し、遊技領域5a外へ遊技球Bを排出することが可能である第二アウト口1013が設けられている。また、第2球通路部2521の内部には、小当り遊技中に開放状態となる役物入賞口2006が設けられているが、その役物入賞口2006よりも第二アウト口1013が下流側となる位置に設けられている。このような構成では、第2球通路部2521の出口の下方など、第二アウト口1013より下方で球詰まりが発生していない場合、第2球通路部2521に遊技球Bが進入すると、第二アウト口1013に入球することなく、第二アウト口1013の前方をそのまま通過するようになる。
一方、図221(B)に示すように、第2球通路部2521の出口の下方など、第二アウト口1013より下方で球詰まりが発生した場合には、第二アウト口1013の位置にまで遊技球Bが積み上がった時点で、さらに第2球通路部2521を流通した遊技球Bが、第二アウト口1013に入球するようになる。つまり、第2球通路部2521の内部においては、第二アウト口1013よりも上方の位置にまで遊技球Bが積み上がらないようになっている。上記したように、第2球通路部2521の内部には、小当り遊技中に開放状態となる役物入賞口2006が設けられているが、第2球通路部2521の出口付近での球詰まりを起因として、第2球通路部2521の内部に設けられた役物入賞口2006の位置にまで遊技球Bが積み上がると、開放状態となった役物入賞口2006に想定以上の遊技球Bが流れ込み、遊技者が不正な利益を得られるようになってしまう。この点、第2球通路部2521の内部における役物入賞口2006の下流側には、第2球通路部2521の内部で球詰まりが発生した場合のみ、遊技領域5a外へ遊技球Bを排出することが可能である第二アウト口1013が設けられているため、第2球通路部2521の出口付近で球詰まりが発生したとしても、第2球通路部2521の内部に設けられた役物入賞口2006の位置にまで遊技球Bが積み上がるよりも前に、第二アウト口1013から遊技領域5a外へ遊技球Bを排出することができ、遊技者が不正な利益を得られるといった状況が発生することを防止することができる。
[15.異常発生時のアウト口検出について]
本実施形態のパチンコ機1では、電源投入後、遊技盤5上に設けられた入球口(第一始動口2002、第二始動口2004、大入賞口2005、役物入賞口2006など)への遊技球Bの入球時、および、アウト口1008への遊技球Bの入球時には、それぞれの入球数をカウントして所定の演算を行い、その演算結果を当該パチンコ機1に関する情報として所定の表示装置(例えば、ベースモニタ1310h)に表示するようにしている。また、異常が発生した場合には、その異常が軽度であるか重度であるかによって、演算を継続するか中止(停止)するかを異ならせ、重度の異常が発生した場合には、演算を中止(停止)するようにしている。このような異常が発生した場合における演算の実行状態について、図222を参照して説明する。図222は、異常が発生した場合における演算の実行状態を示す説明図である。
まず、主制御基板1310では、遊技盤5上に設けられた入球口として、一般入賞口2001、普通入賞口2003、第一始動口2002、第二始動口2004、大入賞口2005、役物入賞口2006に遊技球Bが入球したときに、それぞれ一般入賞口センサ3001、普通入賞口センサ2401、第一始動口センサ3002、第二始動口センサ2402、大入賞口センサ2403、役物入賞口センサ2513が遊技球Bの検出をし、それぞれに対応した入球数カウンタに加算している。このような入球数カウンタによって、遊技領域5aに打込まれた遊技球Bのうち、それぞれの入球口に入球した遊技球Bの入球数を把握することができる。
また、主制御基板1310では、遊技盤5上に設けられたアウト口1008から遊技球Bが外部に排出されたときに、アウト口左センサ3032、アウト口右センサ3033のいずれかが遊技球Bの検出をし、いずれもアウト数カウンタに加算している。このアウト数カウンタによって、遊技領域5aに打ち込まれた遊技球Bのうち、アウト口1008に入球した遊技球Bの入球数を把握することができる。
そして、主制御基板1310では、入球数カウンタとアウト数カウンタとを用いて所定の演算を行っている。具体例としては、入球数カウンタの全てを加算することで、遊技領域5aに打ち込まれた遊技球Bのうち、遊技盤5上に設けられた入球口に入球した遊技球Bの総数を算出することができる。また、入球数カウンタの全てとアウト数カウンタとを、加算することで、遊技領域5aに打ち込まれた遊技球Bの総数を算出することができる。
上記した演算結果は、当該パチンコ機1に関する情報として所定の表示装置に表示している。ただし、所定の表示装置に表示される情報としては、それぞれの入球数カウンタやアウト数カウンタに基づいて、それぞれの入球口やアウト口1008に入球した遊技球Bの入球数をそのまま出力することも可能としている。また、所定の表示装置としては、遊技盤5に設けられた演出表示装置1600、外部でホール側が管理するホールコンピュータなどが挙げられる。また、パチンコ機1の裏側に設けられた主制御基板1310にモニタ(ベースモニタ1310h)を搭載するようにし、そのモニタ(ベースモニタ1310h)に表示してもよい。このうち、演出表示装置1600に情報が表示される場合には、遊技者とホール側とのいずれもが視認しうる位置で把握することができるのに対し、ホールコンピュータや主制御基板1310のモニタ(ベースモニタ1310h)に情報が表示される場合には、ホール側のみが視認しうる位置で把握することができる。
また、所定の表示装置に表示される情報として、遊技盤5上に設けられた入球口に入球した遊技球Bの総数や、アウト口1008に入球した遊技球Bの総数を表示した場合には、それらの比率から、入球口やアウト口1008に遊技球Bが入球する程度が正常な数値範囲であるか否かを判断することができる。正常な遊技が行われている場合には、遊技領域5aに打込まれた遊技球Bが所定の割合で入球口に入球するようになっているが、例えば、アウト口1008に対して入球口に入球した遊技球Bの総数が多すぎる比率である場合には、不正な行為で入球口に対して入球させているのではないかと疑うことができるし、入球口に対してアウト口1008に入球した遊技球Bの総数が多すぎる比率である場合には、不正な行為でアウト口1008に対して入球させているのではないかと疑うことができる。
なお、主制御基板1310では、払出装置580から遊技球Bが払い出されたときに、払出検知センサ591が遊技球Bの検出をし、払出数カウンタに加算している。この払出数カウンタによって、遊技者に払い出された遊技球Bの払出数を把握することができる。そして、入球数カウンタの全てとアウト数カウンタとによって算出された、遊技領域5aに打ち込まれた遊技球Bの総数が、遊技者が使用した遊技球Bの総数であることから、技者に払い出された遊技球Bの払出数との差分を算出することで、遊技球Bの純増数を算出することができ、そのような遊技球Bの純増数を所定の表示装置に表示することができる。
また、本実施形態では、遊技盤5上に設けられた入球口やアウト口1008に入球した遊技球Bは、本体枠4に設けられている球排出口629を通ってパチンコ機1の後方外部(遊技ホールの島設備側)に排出される(図93参照)が、その球排出口629を通過する遊技球Bを検出することが可能な枠側アウト口センサを設けるようにしている。この枠側アウト口センサは、球排出口629を通過した遊技球Bを検出したときに、その検出信号が主制御基板1310に入力される。そして、主制御基板1310では、遊技盤5上に設けられた入球口やアウト口1008に遊技球Bが入球した後、その合流した遊技球Bがパチンコ機1の外部に排出されるときに、枠側アウト口センサが遊技球Bの検出をし、枠側アウト数カウンタに加算している。この枠側アウト数カウンタによって、遊技領域5aに打ち込まれた遊技球Bの入球数を把握することができる。
なお、本実施形態では、上述したように、払出装置580の球抜通路580bから下方へ放出された遊技球Bも、上部満タン球経路ユニット600の上部球抜通路600e、及び下部満タン球経路ユニット610の下部球抜通路610cを通って、下部球抜通路610cの下流端開口から基板ユニット620の球抜誘導部627へ放出された後に、排出球受部628及び球排出口629を通ってパチンコ機1の後方外部(遊技ホールの島設備側)に排出されるものであり、遊技領域5aに打込まれた遊技球Bだけでなく、払出装置580の球抜通路580bから下方へ放出された遊技球Bも枠側アウト口センサが検出可能な構成となっている。ここで、遊技領域5aに打込まれた遊技球Bの入球数を把握するという目的を考慮すると、払出装置580の球抜通路580bから下方へ放出された遊技球Bの数については、これを排除(無効化)して各種算出することが切望される。これを受けて、払出装置580の球抜通路580bから下方へ放出された遊技球Bも枠側アウト口センサが検出する構成においては、枠側アウト口センサよりも上流側に、これとは別の球抜検出センサ(図示省略)を設け、この球抜検出センサによって払出装置580の球抜通路580bから下方へ放出された遊技球Bを検出するようにし、さらに、その球抜検出センサによって検出された遊技球Bの数をアウト数カウンタから減算するように構成しておくことが望ましい。これにより、払出装置580の球抜通路580bから下方へ放出された遊技球Bは、球抜検出センサによって検出されてアウト数カウンタから一旦減算された上で、枠側アウト口センサによって検出されてアウト数カウンタに加算されることととなり、実質的に、払出装置580の球抜通路580bから下方へ放出された遊技球Bの数はアウト数カウンタに反映されないようにすることができる。なお、こうした形態は、パチンコ機1が通電されていない状態にて払出装置580の球抜通路580bから下方へ遊技球Bが放出される場合(払出装置580の球抜行為がなされる場合)においては、球抜検出センサおよび枠側アウト口センサのいずれも検出そのものを行い得ることがないため問題ないが、パチンコ機1が通電された状態にて払出装置580の球抜通路580bから下方へ遊技球Bが放出される場合(払出装置580の球抜行為がなされる場合)や、パチンコ機1が通電されていない状態にて払出装置580の球抜通路580bから下方へ遊技球Bが放出された(払出装置580の球抜行為がなされた)ものの、その球抜き途中でパチンコ機1が通電された状態になった場合の不具合を解消するものである。また、遊技領域5aに打込まれた遊技球Bと、払出装置580の球抜通路580bから下方へ放出された遊技球Bと、を合流させることなく別々の通路を通ってパチンコ機1の後方外部(遊技ホールの島設備側)に排出するようにし、遊技領域5aに打込まれた遊技球Bのみを枠側アウト口センサが検出可能な構成としてもよい。このような構成では、上記した球抜検出センサによって検出された遊技球Bの数をアウト数カウンタから減算するような構成が不必要となる。
上記したように、枠側アウト数カウンタによって、遊技領域5aに打込まれた遊技球Bの入球数を把握することができるが、アウト数カウンタによっても、遊技領域5aに打込まれた遊技球Bの総数を算出することができる。すなわち、遊技が行われておらず、遊技領域5aに遊技球Bが打込まれていない状態においては、枠側アウト数カウンタが、アウト数カウンタの数値と一致することとなる。一方、遊技領域5aに遊技球Bが打込まれている状態においては、入球口やアウト口1008に設けられた検出センサを遊技球Bが通過した後に、所定の距離だけ離れた枠側アウト口センサを通過することから、枠側アウト数カウンタと比べて、入球数カウンタの全てとアウト数カウンタとを加算した数値が若干多くなる状態で推移することとなる。
本実施形態では、異常が発生した場合に、その異常が軽度であるか重度であるかによって、カウンタへの加算や演算を継続するか中止(停止)するかが異なるようにしている。図222(A)に示すように、軽度の異常が発生した場合には、カウンタへの加算や演算を中止(停止)することなく継続している。この軽度の異常としては、上皿201に遊技球Bが一杯で、払出装置580から遊技球Bを払出しできない状態や、センター部材2500の右側の領域に遊技球Bを打込むべき遊技状態で、右打ちしていない状態が挙げられる。これらの状態では、上皿201にある遊技球Bを下皿202に誘導するように警告する演出や、右打ちするように警告する演出を実行している。また、これらの状態では、扉枠3や本体枠4が外枠2から開放されていない状態で、本体枠4に取付けられている遊技盤5に設けられた入球口やアウト口1008に対して人為的に遊技球Bを入球させることができない状態である。このため、軽度の異常が発生した場合には、不正な行為で入球数カウンタやアウト数カウンタが増加することがなく、カウンタへの加算や演算を中止(停止)することなく継続することとしている。
一方、重度の異常が発生した場合には、カウンタへの加算や演算を中止(停止)している。この重度の異常としては、扉枠3や本体枠4が外枠2から開放されている状態が挙げられる。これらの状態では、扉枠3や本体枠4が外枠2から開放されており、本体枠4に取付けられている遊技盤5に設けられた入球口やアウト口1008に対して人為的に遊技球Bを入球させることができる状態である。このため、重度の異常が発生した場合には、不正な行為で入球数カウンタやアウト数カウンタが増加することがないように、カウンタへの加算や演算を中止(停止)することとしている。
また、重度の異常が発生した場合には、カウンタへの加算や演算を中止(停止)しているが、入球口やアウト口1008に設けられた検出センサ自体は、遊技球Bの通過を検出している。また、重度の異常が発生した場合には、発生前における入球数カウンタやアウト数カウンタなどのカウンタの数値、および、演算結果を保持するようにし、扉枠3や本体枠4が外枠2に対して閉鎖されるなど、重度の異常が解消した後において、カウンタへの加算や演算を再開している。また、重度の異常が発生し、カウンタへの加算や演算を中止(停止)している状態では、所定の表示装置への画像表示やスピーカからの音声出力によって、そのカウンタへの加算や演算を中止している旨を通知する中止時演出を実行している。
また、図222(B)に示すように、アウト口左センサ3032及びアウト口右センサ3033での検出に対応するアウト数カウンタへの加算やそのアウト数カウンタに関する演算については、重度の異常の発生時から所定時間(例えば、10秒)が経過するまでの間、アウト数カウンタへの加算やそのアウト数カウンタに関する演算を中止(停止)することなく継続し、所定時間の経過時に、アウト数カウンタへの加算やそのアウト数カウンタに関する演算を中止(停止)している。これにより、扉枠3が外枠2から開放されるなどの重度の異常の発生時には、所定時間が経過するまでの間、アウト口1008への遊技球Bの入球数を把握することができる。
例えば、遊技領域5aで遊技球Bがブドウ状になって球詰まりが発生した場合には、正常な遊技が行えないため、ホール側の者が扉枠3を開放してブドウ状の遊技球Bを取り除くことになるが、その取り除いた遊技球Bがそのまま下端にあるアウト口1008に流れ込む可能性が高くなっている。このようなブドウ状の遊技球Bは、本来、ブドウ状にならなければアウト口1008から排出されていた可能性の高い遊技球Bである。この点、ブドウ状の遊技球Bを取り除くために扉枠3が外枠2から開放された場合には、所定時間が経過するまでの間、アウト数カウンタへの加算やそのアウト数カウンタに関する演算を中止(停止)することなく継続することから、そのブドウ状の遊技球Bがアウト口1008に流れ込んだ入球数を把握でき、アウト口1008に関する情報の信頼性を高めることができる。なお、所定時間の経過後には、ブドウ状の遊技球Bがアウト口1008に流れ込む可能性が低く、不正な行為でアウト口1008に対して入球させていることが疑われるため、アウト数カウンタへの加算やそのアウト数カウンタに関する演算を中止(停止)することとしている。
また、図222(C)に示すように、アウト口左センサ3032及びアウト口右センサ3033での検出に対応するアウト数カウンタへの加算やそのアウト数カウンタに関する演算については、重度の異常の発生時から所定時間(例えば、10秒)が経過するまでの間、アウト数カウンタへの加算やそのアウト数カウンタに関する演算を中止(停止)することなく継続しているが、その所定時間が経過する前であっても、短期間に多量の遊技球Bを連続してアウト口左センサ3032やアウト口右センサ3033が検出した場合には、その時点でアウト数カウンタへの加算やそのアウト数カウンタに関する演算を中止(停止)している。このような場合には、扉枠3の開放時において、ブドウ状の遊技球Bが取り除かれることでアウト口1008に流れ込むと想定される入球数以上が、アウト口1008に流れ込んだ可能性が高く、不正な行為でアウト口1008に対して入球させていることが疑われるため、アウト数カウンタへの加算やそのアウト数カウンタに関する演算を中止(停止)することとしている。
また、図222(D)に示すように、重度の異常が発生した場合のうち扉枠3の開放時には、アウト口左センサ3032及びアウト口右センサ3033での検出に対応するアウト数カウンタへの加算やそのアウト数カウンタに関する演算について、扉枠3の開放時から所定時間(例えば、10秒)が経過するまでの間、アウト数カウンタへの加算やそのアウト数カウンタに関する演算を中止(停止)することなく継続しているのに対し、本体枠4の開放時には、その時点で、アウト数カウンタへの加算やそのアウト数カウンタに関する演算を中止(停止)している。これは、扉枠3の開放時には、遊技領域5aでのブドウ状の遊技球Bを取り除くことを目的として開放していることが考えられるのに対し、本体枠4の開放時には、遊技領域5aでのブドウ状の遊技球Bを取り除くことを目的として開放する必要のない本体枠4を開放しているためである。つまり、本体枠4の開放時には、パチンコ機1の裏側での球詰まりを取り除くなどの別の目的で開放しているため、アウト数カウンタへの加算やそのアウト数カウンタに関する演算を中止(停止)することとしている。
上記したように、本実施形態では、遊技盤5上に設けられた入球口やアウト口1008に遊技球Bが入球した後、その合流した遊技球Bがパチンコ機1の外部に排出されるときに、枠側アウト口センサが遊技球Bを検出するようにしているが、図222(E)に示すように、枠側アウト口センサでの検出に対応する枠側アウト数カウンタへの加算やその枠側アウト数カウンタに関する演算については、重度の異常が発生した時点で、枠側アウト数カウンタへの加算やその枠側アウト数カウンタに関する演算を中止(停止)している。このため、ホール側の者が扉枠3を開放してブドウ状の遊技球Bを取り除いた際には、所定期間で、アウト口左センサ3032及びアウト口右センサ3033での検出に対応するアウト数カウンタへの加算が行われるのに対し、枠側アウト口センサでの検出に対応する枠側アウト数カウンタへの加算が行われないことから、入球数カウンタの全てとアウト数カウンタとを加算した数値と、枠側アウト数カウンタの数値との差分により、扉枠3の開放時に取り除かれたブドウ状の遊技球Bの入球数を把握することができる。なお、このようなブドウ状の遊技球Bの入球数については、当該パチンコ機1に関する情報として所定の表示装置に表示することを可能としている。
また、上記したように、遊技が行われておらず、遊技領域5aに遊技球Bが打込まれていない状態においては、枠側アウト数カウンタが、入球数カウンタの全てとアウト数カウンタとを加算した数値と一致することとなる。一方、遊技領域5aに遊技球Bが打込まれている状態においては、入球口やアウト口1008に設けられた検出センサを遊技球Bが通過した後に、所定の距離だけ離れた枠側アウト口センサを通過することから、枠側アウト数カウンタと比べて、入球数カウンタの全てとアウト数カウンタとを加算した数値が若干多くなる状態で推移することとなる。このように、正常な遊技が行われている限りは、入球数カウンタの全てとアウト数カウンタとを加算した数値については、枠側アウト数カウンタと比べて所定数以上の差分が生じることがないことから、その所定数以上の差分が生じているか否かを監視することによって、正常な遊技が行われているか否かを判断することができる。
具体的には、図223に示すように、入球数カウンタの全てとアウト数カウンタとを加算した数値について、枠側アウト数カウンタと比べて所定数以上の差分が生じた場合には、特別の異常が発生したと判断し、カウンタへの加算や演算を中止(停止)している。また、特別の異常が発生し、カウンタへの加算や演算を中止している状態では、所定の表示装置への画像表示やスピーカからの音声出力によって、そのカウンタへの加算や演算を中止している旨を通知する中止時演出を実行している。そして、入球数カウンタの全てとアウト数カウンタとを加算した数値について、枠側アウト数カウンタと比べて所定数以上の差分が生じた場合には、例えば、不正な行為で遊技盤5上に設けられた入球口やアウト口1008に対してのみ遊技球B以外の物体を通過させていることや、入球口やアウト口1008に設けられた検出センサを遊技球Bが通過してから枠側アウト口センサを通過するまでの間で球詰まりが生じている可能性を疑うことができる。結果、不正な行為や球詰まりなどの障害が発生したことを早期に発見することができ、パチンコ機1の信頼性を高めることができる。
また、本実施形態では、重度の異常として、扉枠3や本体枠4が外枠2から開放されている状態を例示したが、これに限定されるものでなく、扉枠3や本体枠4が外枠2から開放されていない状態であっても不正な行為で遊技が進行していると想定される状況を検出した場合には、各種カウンタへの加算や演算を中止(停止)するようにしてもよい。例えば、遊技領域5aの近傍で遊技球Bを吸着するレベルの磁気を検出した場合や、遊技領域5aに対する所定の振動(衝撃)を検出した場合などに、正常な遊技が行われていないと判断して、各種カウンタへの加算や演算を中止(停止)することが例示できる。また、扉枠3や本体枠4が外枠2から開放された状態と、扉枠3や本体枠4が外枠2から開放されていない状態にて不正な磁気や振動を検出した場合のいずれにおいても各種カウンタへの加算や演算を中止(停止)するものの、扉枠3や本体枠4が外枠2から開放されていない状態にて不正な磁気や振動を検出した場合に限り、不正と断定して、遊技球Bの発射を含んだ遊技の進行を直ちに停止するようにしてもよい。
[15−1.複数のアウト口が設けられる場合のアウト口検出について]
上記とは異なる実施形態として、遊技領域5aの下流側に設けられるアウト口1008とは別に、上流側に第二アウト口1013、中流側に第三アウト口1014を設けるようにし、それぞれアウト口から排出される遊技球Bを検出することが可能な検出センサが設けられる場合について、図224及び図225を参照して説明する。図224は、アウト口1008とは別に第二アウト口1013および第三アウト口1014が設けられる実施形態を示す説明図である。図225は、アウト口1008とは別に第二アウト口1013および第三アウト口1014が設けられた場合における演算の実行状態を示す説明図である。
図224に示すように、第2球通路部2521の上端である入口と、第3球通路部2522の上端である入口との間には、遊技領域5a外へ遊技球Bを排出することが可能である第二アウト口1013が設けられている。このような構成では、第1球通路部2506に進入し球当て部1006に当接する強さで遊技球Bを打込む(所謂、右打ちする)と、高い確率で第2球通路部2521に進入するが、その打込まれた遊技球Bの一部が、第2球通路部2521の入口に隣接した第二アウト口1013に入球するようになる。同様に、第1球通路部2506に進入し球当て部1006に当接しない強さ(右打ちよりもある程度弱い強さ)で遊技球Bを打込むと、高い確率で第3球通路部2522に進入するが、その打込まれた遊技球Bの一部が、第3球通路部2522の入口に隣接した第二アウト口1013に入球するようになる。つまり、第1球通路部2506に進入するように打込まれた遊技球Bの一部が、第二アウト口1013に入球するようになっている。
また、第2球通路部2521および第3球通路部2522の出口の下方には、普通入賞口2003の右側において、アタッカ右通路2430の第一開口部2431が設けられているが、アタッカ右通路2430にアウト口1008とは別の第三アウト口1014を設けるようにし、第一開口部2431から進入した遊技球Bを、その第三アウト口1014から遊技領域5a外へ排出するようにしている。
なお、案内通路群2520における第2球通路部2521および第3球通路部2522の入口の周辺に第二アウト口1013が設けられることの効果と、その出口の周辺に第三アウト口1014が設けられることの効果とについては、詳細は上述しているが、このような第二アウト口1013や第三アウト口1014が設けられることで、第2球通路部2521および第3球通路部2522の内部で球詰まりが発生することを防止することができる。
本実施形態では、第二アウト口1013から外部に排出される遊技球Bを検出することが可能な第二アウト口センサと、第三アウト口1014から外部に排出される遊技球Bを検出することが検出することが可能な第三アウト口センサと、が設けられている。この第二アウト口センサは、第二アウト口1013を進入した遊技球Bを検出したときに、その検出信号が主制御基板1310に入力されるのに対し、第三アウト口センサは、第三アウト口1014に進入した遊技球Bを検出したときに、その検出信号が主制御基板1310に入力される。そして、主制御基板1310では、第二アウト口1013から遊技球Bが外部に排出されるときに、第二アウト口センサが遊技球Bの検出をし、第二アウト数カウンタに加算するのに対し、第三アウト口1014から遊技球Bが外部に排出されるときに、第三アウト口センサが遊技球Bの検出をし、第三アウト数カウンタに加算している。この第二アウト数カウンタによって、第二アウト口1013に入球した遊技球Bの入球数を把握するのに対し、第三アウト数カウンタによって、第三アウト口1014に入球した遊技球Bの入球数を把握することができる。
なお、主制御基板1310では、入球数カウンタとアウト数カウンタとだけでなく、第二アウト数カウンタと第三アウト数カウンタとを用いて所定の演算を行っている。具体例としては、アウト数カウンタと第二アウト数カウンタと第三アウト数カウンタとを加算することで、遊技領域5aに打込まれた遊技球Bのうち、遊技盤5上に設けられた第一始動口2002や第二始動口2004などの入球口に入球することなく、外部に排出された遊技球Bの数を算出することができる。また、入球数カウンタとアウト数カウンタと第二アウト数カウンタと第三アウト数カウンタとを加算することで、遊技領域5aに打込まれた遊技球Bの総数を算出することができる。
本実施形態では、遊技領域5aの右側領域に遊技球Bが打込まれた状態において、単位時間あたり所定数以上(例えば、1分間に発射可能な100球のうち30球以上)が第二アウト口1013に入球することがないように設計されている。このため、時短状態や大当り遊技状態においては、第二アウト数カウンタを用いて、第二アウト口1013に入球した遊技球Bの入球数が単位時間あたり所定数以上であるか否かを監視し、単位時間あたり所定数以上となった場合には、正常な右打ち遊技を行いにくいと判断している。
また、図225(A)に示すように、第二アウト口1013に入球した遊技球Bの入球数が単位時間あたり所定数以上となった場合には、所定の表示装置への画像表示やスピーカからの音声出力によって、正常な右打ち遊技を行いにくいことを警告する警告演出を実行している。そして、この警告演出は、第二アウト口1013に入球した遊技球Bの入球数が単位時間あたり所定数未満となった場合に終了するようにしている。
例えば、第二アウト口1013に入球した遊技球Bの入球数が単位時間あたり所定数以上である場合には、遊技領域5aの右側領域における第二アウト口1013よりも下流側にある入球口(普通入賞口2003、第一始動口2002、第二始動口2004、大入賞口2005、役物入賞口2006)に遊技球Bが入球する機会が少なくなり、遊技者にとって不利な状況となる。この点、第二アウト口1013に入球した遊技球Bの入球数が単位時間あたり所定数以上である場合には、第二アウト口1013に遊技球Bが入球しやすいように遊技盤5が不正に改変されている可能性を疑うことができる。結果、正常な右打ち遊技を行いにくい状態であることを早期に発見することができ、パチンコ機1の信頼性を高めることができる。
上記では、時短状態や大当り遊技状態において、第二アウト口1013に入球した遊技球Bの入球数が単位時間あたり所定数以上であるか否かを監視しているが、単位時間あたりで第二アウト口1013に入球した遊技球Bの入球数と、第二アウト口1013よりも下流側にある入球口やアウト口(アウト口1008、第三アウト口1014)に入球した遊技球Bの入球数との比率を算出し、その比率が所定率以上であるか否かを監視するようにしてもよい。このような場合にも、単位時間あたりで第二アウト口1013に入球した遊技球Bの入球率が高すぎる場合には、正常な右打ち遊技を行いにくいと判断することができる。
同様に、遊技領域5aの右側領域に遊技球Bが打込まれた状態において、単位時間あたり所定数以上(例えば、1分間に発射可能な100球のうち30球以上)が第三アウト口1014に入球することがないように設計されている。このため、時短状態や大当り遊技状態においては、第三アウト数カウンタを用いて、第三アウト口1014に入球した遊技球Bの入球数が単位時間あたり所定数以上であるか否かを監視し、単位時間あたり所定数以上となった場合には、正常な右打ち遊技を行いにくいと判断している。
また、図225(B)に示すように、第三アウト口1014に入球した遊技球Bの入球数が単位時間あたり所定数以上となった場合には、所定の表示装置への画像表示やスピーカからの音声出力によって、正常な右打ち遊技を行いにくいことを警告する警告演出を実行している。そして、この警告演出は、第三アウト口1014に入球した遊技球Bの入球数が単位時間あたり所定数未満となった場合に終了するようにしている。
例えば、第三アウト口1014に入球した遊技球Bの入球数が単位時間あたり所定数以上である場合には、遊技領域5aの右側領域における第三アウト口1014よりも下流側にある入球口(普通入賞口2003、第一始動口2002、第二始動口2004、大入賞口2005)に遊技球Bが入球する機会が少なくなり、遊技者にとって不利な状況となる。この点、第三アウト口1014に入球した遊技球Bの入球数が単位時間あたり所定数以上である場合には、第三アウト口1014に遊技球Bが入球しやすいように遊技盤5が不正に改変されている可能性を疑うことができる。結果、正常な右打ち遊技を行いにくい状態であることを早期に発見することができ、パチンコ機1の信頼性を高めることができる。
上記では、時短状態や大当り遊技状態において、第三アウト口1014に入球した遊技球Bの入球数が単位時間あたり所定数以上であるか否かを監視しているが、単位時間あたりで第三アウト口1014に入球した遊技球Bの入球数と、第三アウト口1014よりも下流側にある入球口やアウト口1008に入球した遊技球Bの入球数との比率を算出し、その比率が所定率以上であるか否かを監視するようにしてもよい。このような場合にも、単位時間あたりで第三アウト口1014に入球した遊技球Bの入球率が高すぎる場合には、正常な右打ち遊技を行いにくいと判断することができる。
なお、本実施形態では、時短状態や大当り遊技状態において、第二アウト口1013や第三アウト口1014に入球した遊技球Bの入球数が単位時間あたり所定数以上となった場合に、第二アウト数カウンタや第三アウト数カウンタへの加算やそれらのアウト数カウンタに関する演算を継続するようにしているが、上記した実施形態のように、単位時間あたり所定数以上となった時点で、異常が発生したと判断し、第二アウト数カウンタや第三アウト数カウンタへの加算やそれらのアウト数カウンタに関する演算を中止するようにしてもよい。このような構成では、不正な行為で第二アウト口1013や第三アウト口1014に遊技球Bを入球させたとしても、第二アウト数カウンタや第三アウト数カウンタが増加することがなく、第二アウト口1013や第三アウト口1014に関する情報の信頼性を高めることができる。
また、本実施形態では、通常状態において、遊技領域5aの左側領域に遊技球Bが打込まれるべきであるが、遊技領域5aの右側領域に遊技球Bが打込まれると、その右側領域における第二アウト口1013や第三アウト口1014に遊技球Bが入球することがある。このため、通常状態において、第二アウト口センサや第三アウト口センサが遊技球Bを検出した場合には、所定の表示装置への画像表示やスピーカからの音声出力によって、右打ちから左打ちに変えるように指示する指示演出を実行している。
[16.導光板を用いた発光演出後の発光履歴について]
本実施形態では、主制御基板1310から周辺制御基板1510に送信される変動パターンに基づいて、演出表示装置1600にて装飾図柄の変動表示が行われるが、その変動表示中に、演出表示装置1600の表示領域の前面に設けられた導光板3102を複数回にわたって発光装飾させ、その複数回で導光板3102の発光色を段階的に変化させることで、当該変動表示に対する大当り期待度を示唆する発光演出を実行可能としている。また、導光板3102を発光装飾したときには、演出表示装置1600の表示領域の周囲(裏箱3010の開口部3010aの周囲)に設けられた裏前演出ユニット3200の裏上装飾体3211、裏左装飾体3212、及び裏右装飾体3213を、導光板3102と同じ発光色で発光させるが、導光板3102の発光装飾を消灯した後にも、導光板3102の発光色の履歴として、その導光板3102の直前の発光色で裏上装飾体3211等を継続して発光させる履歴演出を実行可能としている。
具体的には、第一始動口2002又は第二始動口2004に遊技球Bが入球(始動条件が成立)したときに、主制御基板1310から変動パターンコマンドが送信される。そして、周辺制御基板1510では、ステップS601のコマンド解析処理において、変動パターンコマンドを受信すると、その変動パターンコマンドから特定される変動パターンに基づいて、導光板3102を用いた発光演出を実行するか否かを決定する。また、導光板3102を用いた発光演出を実行すると決定した場合には、変動パターンコマンドから特定される変動パターンに基づいて、発光色パターンテーブルを参照し、発光演出における導光板3102の発光色が複数回にわたって設定された複数種類の発光色パターンのうちいずれかを決定する。
また、導光板3102には、その上側に配置された第一絵柄用基板3103に実装されている複数のLEDの発光色を変化させることで、白色、緑色、青色、赤色のいずれかで第一絵柄3110(図172参照)を発光装飾することが可能であるが、その導光板3102を用いた発光演出では、発光色パターンに設定された発光色で、導光板3102を3回、それぞれ所定のタイミングで発光装飾するようにしている。また、1回のタイミングで導光板3102を発光装飾している時間としては、僅かな時間(例えば、1秒未満)であり、導光板3102を発光装飾した後に次回に発光装飾するまでの消灯している時間のほうが長いものとなっている。また、1回のタイミングで導光板3102を発光装飾する回数としては、1回のみであるが、各々のタイミングで複数回、導光板3102を発光装飾するようにしてもよい。
また、導光板3102を用いた発光演出は、装飾図柄の変動表示中のうち、リーチが形成されるよりも前の通常変動中に実行しているが、リーチ形成後のリーチ演出中のタイミングで実行してもよく、例えば、導光板3102を発光装飾する3回のうち1〜3回を、リーチ形成後のリーチ演出中のタイミングで実行するようにしてもよい。
また、導光板3102には、その上側に配置された第一絵柄用基板3103に実装されている複数のLEDを発光させて、第一絵柄3110を発光装飾させることが可能であるのに対し、その正面視左側に配置された第二絵柄用基板3104に実装されている複数のLEDを発光させて、第二絵柄3120を発光装飾させることが可能であるが、導光板3102を用いた発光演出では、第一絵柄3110を発光装飾している。これにより、発光演出における第一絵柄3110の3回の発光装飾が、一連の演出であることを明確に把握させることができる。
次に、導光板3102の発光色パターンが設定された発光色パターンテーブルについて、図226を参照して説明する。なお、発光色パターンテーブルは、周辺制御基板1510のROMに記憶されている。図226は、導光板3102の発光色パターンが設定された発光色パターンテーブルである。
上記したように、発光色パターンテーブルには、複数種類の発光色パターンが設定されているが、その発光色パターンには、導光板3102を発光装飾する回数分だけ、導光板3102の発光色がどのように変化するのかが設定されている。具体的には、図226に示すように、発光色パターンテーブルには、導光板3102を所定の発光色で発光装飾した後に2回変化可能とするように発光パターンが設定されている。
また、発光色パターンに設定された導光板3102の発光色としては、白色、緑色、青色、赤色の4色のいずれかで発光装飾されるように設定されている。そして、発光色パターンテーブルから発光色パターンを決定する際には、導光板3102の発光色が最後まで変化した結果として、白色→緑色→青色→赤色の順序で大当り期待度が高くなるように設定されている。つまり、変動パターンから特定される抽選結果が大当りであるときには、導光板3102の最終的な発光色として大当り期待度の高い発光色(例えば、赤色)となる発光色パターンを高い確率で決定し、変動パターンから特定される抽選結果がハズレ(ハズレ、リーチハズレ)であるときには、導光板3102の最終的な発光色として大当り期待度の低い発光色(例えば、白色)となる発光色パターンを高い確率で決定することとしている。これにより、導光板3102の最終的な発光色が大当り期待度の高い発光色で発光装飾された場合には、大当りに対する遊技者の期待が高まるようになっている。
なお、発光色パターンには、導光板3102の発光色が白色→緑色→青色→赤色の順序とは逆の順序で変化しないものであり、導光板3102を発光装飾した後に次回に発光装飾する際には、その発光色が維持されるか、又は大当り期待度の高い発光色となるように設定されている。これにより、大当り期待度の低い発光色で導光板3102が発光装飾されたとしても、発光演出の3回のタイミングが終了しない限りは、大当り期待度の高い発光色に変化する可能性が残されており、発光演出が終了するまで導光板3102の発光色に期待をもって注目させることができる。
また、発光色パターンには、必ずしも導光板3102の発光色が白色で発光装飾された後に緑色→青色→赤色の順序で変化する必要がなく、白色以外の発光色から開始することや、1つ以上の発光色を飛ばして次の発光色に変化(例えば、白色→赤色に変化)するようにも設定されている。これにより、大当り期待度の低い発光色で導光板3102が発光装飾されたとしても、次の発光色がいずれの発光色に変化するか予測することができず、発光演出が終了するまで導光板3102の発光色に期待をもって注目させることができる。
次に、演出表示装置1600の表示領域の周囲に設けられた裏上装飾体3211等について、図227を参照して説明する。上記したように、裏前演出ユニット3200は、正面視において、裏箱3010の開口部3010aを囲む、すなわち演出表示装置1600の表示領域を囲むように、裏前演出ユニット3200の裏上装飾体3211、裏左装飾体3212、及び裏右装飾体3213を有している。具体的には、図227に示すように、演出表示装置1600の表示領域の左右両側の裏左装飾体3212及び裏右装飾体3213において、夫々が三つの放射装飾部3212b及び放射装飾部3213bにより、4つに分割されている。ここでは、これらを装飾体3210と総称して説明する。従って、演出表示装置1600の表示領域の左右両側に、4つの装飾体3210が上下方向に並べられるように設けられている。また、これら装飾体3210の後方には、前方へ向けて光を照射可能な複数のLEDが実装されている装飾基板が設けられている。また、複数の装飾体3210では、導光板3102の発光装飾と同様に、白色、緑色、青色、赤色のいずれかで発光装飾することを可能としている。
そして、発光演出において導光板3102を発光装飾したときには、演出表示装置1600の表示領域の周囲に設けられた複数の装飾体3210が、導光板3102と同じ発光色で発光するようにしている。また、導光板3102を用いた発光演出では、導光板3102を3回、所定のタイミングで発光装飾しているが、各々のタイミングで導光板3102の発光装飾を消灯した後にも、複数の装飾体3210の発光を維持するようにしている。このように、導光板3102を用いた発光演出の実行時には、導光板3102の発光色の履歴として、その導光板3102の直前の発光色で複数の装飾体3210を継続して発光させる履歴演出を実行している。
具体的には、発光演出において導光板3102を発光装飾する1回目または2回目のタイミングでは、導光板3102と同じ発光色で複数の装飾体3210を発光し、導光板3102を発光装飾した後に次回に発光装飾するタイミングまで複数の装飾体3210の発光を維持するようにしている。また、発光演出において導光板3102を発光装飾する3回目のタイミングでは、導光板3102と同じ発光色で複数の装飾体3210を発光し、導光板3102を発光装飾した後に装飾図柄の変動表示を終了するまで複数の装飾体3210の発光を維持するようにしている。これにより、1回のタイミングで導光板3102を発光装飾している時間としては、僅かな時間(例えば、1秒未満)であるが、導光板3102と同じ発光色で複数の装飾体3210の発光を維持することで、導光板3102を発光装飾する際に発光色を見逃したとしても、導光板3102を発光装飾した後にその発光色を把握することができる。
また、複数の装飾体3210としては、発光演出で導光板3102を発光装飾することが可能な発光色の個数に対応した個数が設けられている。また、装飾体3210を発光する個数としては、導光板3102および装飾体3210の発光色によって異なるようにし、導光板3102および装飾体3210の発光色が大当り期待度の高い発光色であるほど、複数の装飾体3210の下側から順に、その装飾体3210を発光する個数が多くなるように設定されている。具体的には、発光演出で発光装飾される導光板3102の発光色が、大当り期待度のもっとも低い発光色である白色である場合に、演出表示装置1600の表示領域の左右両側におけるそれぞれ4つの装飾体3210のうち、下側の1つの装飾体3210aを白色で発光するように設定されている。また、導光板3102の発光色が緑色である場合には、下側の2つの装飾体3210a,装飾体3210bを緑色で発光するように設定されている。また、導光板3102の発光色が青色である場合には、下側の3つの装飾体3210a〜装飾体3210cを青色で発光するように設定されている。また、導光板3102の発光色が、大当り期待度のもっとも高い発光色である赤色である場合には、4つの装飾体3210a〜装飾体3210dの全てを赤色で発光するように設定されている。これにより、導光板3102および装飾体3210の発光色から大当り期待度を把握できない場合であっても、その大当り期待度を、装飾体3210を発光している個数から簡単に把握することができる。
また、複数の装飾体3210は、導光板3102の後方に位置し、前方に向けて発光することを可能としている。そして、発光演出において導光板3102を発光装飾したときには、導光板3102と同じ発光色で複数の装飾体3210を発光しているが、複数の装飾体3210が導光板3102の後方に位置することから、導光板3102に第一絵柄3110を発光装飾するための複数のLEDだけでなく、発光している複数の装飾体3210によっても導光板3102に対して光が照射されることとなる。これにより、導光板3102に発光装飾される第一絵柄3110がより強調されたものとなり、導光板3102を用いた演出をより目立たせることができる。
また、導光板3102を用いた発光演出は、装飾図柄の変動表示中のうち、リーチが形成されるよりも前の通常変動中に実行しているが、導光板3102の発光装飾中には、演出表示装置1600を用いた他の予告演出を新たに開始しないようにしている。つまり、導光板3102を発光装飾していないタイミングで、演出表示装置1600を用いた他の予告演出を開始するようにしている。これにより、導光板3102が演出表示装置1600の表示領域の前方に位置しているが、導光板3102の発光装飾によって他の予告演出に対する視認が妨げられることがなく、その他の予告演出を開始したとしても見逃すことがない。つまり、導光板3102を発光装飾する発光演出と、他の予告演出とをそれぞれしっかりと遊技者に把握させることができる。
次に、発光演出の実行時における導光板3102および複数の装飾体3210での具体的な演出例について、図228を参照して説明する。図228は、発光演出の実行時における導光板3102および複数の装飾体3210での具体的な演出例である。なお、図228では、第二絵柄3120として、所定のキャラクタの目(瞳)を拡大した絵柄で示している。
図228には、発光演出で導光板3102を発光装飾する発光色が白色→緑色→赤色に変化する発光色パターンが決定されている場合について説明する。まず、図228(A)に示すように、演出表示装置1600の表示領域には、装飾図柄の変動表示が開始される。その後、図228(B)に示すように、発光演出で導光板3102を発光装飾する1回目のタイミングになると、導光板3102に白色で第二絵柄3120を発光装飾するとともに、演出表示装置1600の表示領域の左右両側におけるそれぞれ4つの装飾体3210のうち、下側の1つの装飾体3210aを発光しているが、その発光色は、導光板3102と同じ発光色である白色で発光している。そして、図228(C)に示すように、導光板3102の発光装飾は、僅かな時間(例えば、1秒未満)で消灯しているが、既に白色で発光している装飾体3210aについては、2回目のタイミングになるまでの間、その白色での発光を維持している。
また、図228(D)に示すように、発光演出で導光板3102を発光装飾する2回目のタイミングになると、導光板3102に緑色で第二絵柄3120を発光装飾するとともに、演出表示装置1600の表示領域の左右両側におけるそれぞれ4つの装飾体3210のうち、下側の2つの装飾体3210a,装飾体3210bを発光するように増加しているが、その発光色は、導光板3102と同じ発光色である緑色で発光している。そして、図228(E)に示すように、導光板3102の発光装飾は、僅かな時間(例えば、1秒未満)で消灯しているが、既に緑色で発光している装飾体3210,装飾体3210bについては、3回目のタイミングになるまでの間、その緑色での発光を維持している。
また、図228(F)に示すように、発光演出で導光板3102を発光装飾する3回目のタイミングになると、導光板3102に赤色で第二絵柄3120を発光装飾するとともに、演出表示装置1600の表示領域の左右両側におけるそれぞれ4つの装飾体3210のうち、4つの装飾体3210a〜装飾体3210dの全てを発光するように増加しているが、その発光色は、導光板3102と同じ発光色である赤色で発光している。そして、図228(G)に示すように、導光板3102の発光装飾は、僅かな時間(例えば、1秒未満)で消灯しているが、既に赤色で発光している装飾体3210〜装飾体3210dについては、図228(H)に示すように、装飾図柄の変動表示を終了するまでの間、その赤色での発光を維持している。
なお、本実施形態では、発光演出において導光板3102を発光装飾した時点で、導光板3102と同じ発光色で複数の装飾体3210を発光しているが、その時点では発光することなく、導光板3102の発光装飾を消灯する時点から、導光板3102の直前の発光色で複数の発光体を発光するようにしてもよい。このような場合であっても、導光板3102の発光装飾を消灯した後にその発光色を把握することができる。
また、本実施形態では、装飾体3210を発光する個数として、導光板3102および装飾体3210の発光色によって異なるようにし、装飾体3210を発光する個数が多くなるほど、大当り期待度の高い発光色であることを示しているが、導光板3102を発光装飾する3回のタイミングのうち、既に導光板3102が発光装飾されている回数を示すようにしてもよい。例えば、発光演出において導光板3102を発光装飾する1回目のタイミングでは、演出表示装置1600の表示領域の左右両側におけるそれぞれ4つの装飾体3210のうち、下側の1つの装飾体3210aを発光するようにし、2回目のタイミングでは、下側の2つの装飾体3210a,装飾体3210bを発光するように3回目のタイミングでは、下側の3つの装飾体3210a〜装飾体3210cを発光するようにすればよい。
また、本実施形態では、発光演出で導光板3102を3回、所定のタイミングで発光装飾しているが、1回目のタイミングで導光板3102を発光装飾するが2,3回目のタイミングで導光板3102を発光装飾しないパターンや、1,2回目のタイミングで導光板3102を発光装飾するが3回目のタイミングで導光板3102を発光装飾しないパターンを設けるようにしてもよい。このような場合には、発光演出で導光板3102の発光装飾が何回続くか分からず、導光板3102の発光色が変化するチャンスが何回得られるかにも注目させることができる。
また、本実施形態では、装飾図柄の変動表示中に、当該装飾図柄の変動表示に対する大当り期待度を示す演出として、導光板3102を用いた発光演出を実行しているが、第一始動口2002又は第二始動口2004に遊技球Bが入球(始動条件が成立)した時点から、当該入球による装飾図柄の変動表示が行われるまでの複数変動にまたがって、導光板3102を用いた発光演出を実行するようにしてもよい。例えば、第一始動口2002又は第二始動口2004に遊技球Bが入球(始動条件が成立)したときには、主制御基板1310から事前判定コマンドを送信し、周辺制御基板1510では、事前判定コマンドを受信すると、その事前判定コマンドから特定される変動パターンに基づいて、導光板3102を用いた発光演出を実行するか否かや、発光演出を実行すると決定した場合に導光板3102の発光色を決定するように構成すればよい。また、そのような導光板3102を用いた発光演出では、導光板3102を複数回、それぞれ複数変動のうち所定のタイミングで発光装飾するようにし、導光板3102の発光装飾を消灯した後にも導光板3102の直前の発光色で複数の発光体の発光を継続するように構成すればよい。このような場合には、複数変動にまたがって発光演出が終了するまでの間、導光板3102の発光色がどのように変化するかに期待をもって注目させることができる。
また、本実施形態では、導光板3102を用いた発光演出において、その上側に配置された第一絵柄用基板3103に実装されている複数のLEDを発光させて、第一絵柄3110を発光装飾しているが、故障などが発生して複数のLEDが発光しなくなった場合には、導光板3102を発光装飾するタイミングで発光装飾することがなく、その発光色が示す大当り期待度を把握することができない。この点、導光板3102を発光装飾するタイミング以降では、導光板3102と同じ発光色で複数の装飾体3210を発光することから、導光板3102を発光装飾しえない状態になっても、複数の装飾体3210の発光色によって大当り期待度を把握することができる。
また、本実施形態では、異常(エラー)が発生した場合に、他の演出よりも優先して、その異常が発生したことを通知する警告演出を実行している。例えば、遊技領域5aの近傍で遊技球Bを吸着するレベルの磁気を検出した場合や、遊技領域5aに対する所定の振動(衝撃)を検出した場合などに、正常な遊技が行われていないと判断して、警告演出を実行している。この点、発光演出を実行して導光板3102を発光装飾するタイミングで異常(エラー)が発生した場合には、警告演出を優先して、導光板3102の発光装飾や複数の装飾体3210の発光を行わないようにしているが、導光板3102を発光装飾するタイミング後(装飾図柄の変動表示の終了前)にその異常を解消した時点で、複数の装飾体3210の発光を開始するようにしている。このように、発光演出よりも警告演出を優先して実行した場合であっても、異常解消後における複数の装飾体3210の発光色によって大当り期待度を把握することができる。
また、本実施形態では、発光演出および履歴演出における導光板3102の発光色や複数の装飾体3210の発光色によって大当り期待度を示唆しているが、上述した設定示唆演出として発光演出および履歴演出を実行し、導光板3102の発光色や複数の装飾体3210の発光色によって設定値を示唆するように構成してもよい。このような構成では、例えば、発光色パターンテーブルから発光色パターンを決定する際に、導光板3102の発光色が最後まで変化した結果として、白色→緑色→青色→赤色の順序で設定値が高いことを示唆するように設定すればよい。つまり、設定示唆演出のうち高設定示唆演出としては、導光板3102の最終的な発光色が赤色となる発光パターンを実行し、低設定示唆演出としては、導光板3102の最終的な発光色が白色となる発光パターンを実行すればよい。これにより、導光板3102の発光色や複数の装飾体3210の発光色として設定値が高いことを示唆する発光色で発光装飾された場合には、高設定値(設定値6)に対する遊技者の期待を高めることができる。
[17.導光板の発光装飾に類似した画像演出について]
本実施形態では、演出表示装置1600の表示領域の前方に導光板3102が設けられているが、導光板3102に所定の絵柄を発光装飾するだけでなく、演出表示装置1600の表示領域において、導光板3102に発光装飾される絵柄に類似した視認態様である絵柄を表示することで、あたかも導光板が複数枚あるかのように視認させる模倣演出を実行可能としている。この模倣演出では、導光板3102に発光装飾される絵柄と、演出表示装置1600の表示領域に表示される絵柄と、を交互に表示するようにし、最終的にいずれかの絵柄を表示することによって、その後に実行されるリーチ演出が異なるようにしている。
具体的には、第一始動口2002又は第二始動口2004に遊技球Bが入球(始動条件が成立)したときに、主制御基板1310から変動パターンコマンドが送信される。そして、周辺制御基板1510では、ステップS601のコマンド解析処理において、変動パターンコマンドを受信すると、その変動パターンコマンドから変動パターンが特定されるが、第1のリーチ演出を実行する変動パターンが特定された場合には、導光板3102に発光装飾される絵柄と、演出表示装置1600の表示領域に表示される絵柄と、を交互に表示するようにし、最終的に導光板3102に絵柄を発光装飾する模倣演出を実行することで、その後に第1のリーチ演出に進行するようにしている。一方、第2のリーチ演出を実行する変動パターンが特定された場合には、導光板3102に発光装飾される絵柄と、演出表示装置1600の表示領域に表示される絵柄と、を交互に表示するようにし、最終的に演出表示装置1600の表示領域に絵柄を表示する模倣演出を実行することで、その後に第2のリーチ演出に進行するようにしている。
なお、上記した模倣演出は、装飾図柄の変動表示中のうち、リーチが形成されるよりも前の通常変動中に実行している。また、リーチ演出のうち第1のリーチ演出は、第2のリーチ演出よりも大当り期待度が高くなるように設定されている。これにより、通常変動中における模倣演出では、最終的に導光板3102に絵柄を発光装飾した場合に、大当り期待度の高い第1のリーチ演出に進行することから、最終的に導光板3102に絵柄を発光装飾するか否かに注目させることができる。
次に、模倣演出の実行時における導光板3102および演出表示装置1600に表示される絵柄について、図229を参照して説明する。図229は、模倣演出の実行時における導光板3102および演出表示装置1600に表示される絵柄である。なお、図229では、第二絵柄3120として、「CHANCE!」の文字からなる絵柄で示している。
図229(A)に示すように、模倣演出の実行中の導光板3102には、第二絵柄3120として、中央部に「CHANCE!」の文字とともに、その周辺にエフェクト絵柄を発光装飾している。なお、導光板3102には、その上側に配置された第一絵柄用基板3103に実装されている複数のLEDを発光させて、第一絵柄3110を発光装飾させることが可能であるのに対し、その正面視左側に配置された第二絵柄用基板3104に実装されている複数のLEDを発光させて、第二絵柄3120を発光装飾させることが可能であるが、導光板3102を用いた模倣演出では、第二絵柄3120の発光装飾のみを用いている。
また、図229(B)に示すように、模倣演出の実行中の演出表示装置1600の表示領域には、模倣絵柄1600aとして、中央部に「LUCKY!」の文字とともに、その周辺にエフェクト絵柄を表示している。なお、演出表示装置1600の表示領域には、動画を表示することが可能であるが、模倣演出の実行中には、上記した模倣絵柄1600aのように静止画を表示することとしている。
また、導光板3102には、第二絵柄3120として「CHANCE!」の文字を発光装飾するのに対し、演出表示装置1600の表示領域には、模倣絵柄1600aとして「LUCKY!」の文字を表示しているが、模倣絵柄1600aの文字については、第二絵柄3120の文字と比べて、線の太さやフォントの種類、大きさが同じとなっている。このように、模倣演出では、それぞれ文字の形態が同じであることから、導光板3102と演出表示装置1600とのいずれを用いているかを把握し難くすることができる。
また、導光板3102には、第二絵柄3120としてエフェクト絵柄を発光装飾するのに対し、演出表示装置1600の表示領域には、模倣絵柄1600aとしてエフェクト絵柄を表示しているが、模倣絵柄1600aの一部であるエフェクト絵柄については、第二絵柄3120の一部であるエフェクト絵柄と同じ絵柄としている。このように、模倣演出では、それぞれ絵柄の一部として共通化したエフェクト絵柄を表示することから、導光板3102と演出表示装置1600とのいずれを用いているかを把握し難くすることができる。
また、導光板3102には、複数のLEDによって第二絵柄3120を単色で発光装飾するのに対し、演出表示装置1600の表示領域には、同じく模倣絵柄1600aを単色で表示している。また、導光板3102では、第二絵柄3120を発光装飾する際、複数のLEDからの距離によって第二絵柄3120の発光装飾に濃淡が生じているが、演出表示装置1600の表示領域についても、模倣絵柄1600aに濃淡が生じるように表示している。また、導光板3102に第二絵柄3120を発光装飾する場合には、演出表示装置1600の表示領域において、何ら情報を表示することのない黒色の画像を表示しているが、演出表示装置1600の表示領域に模倣絵柄1600aを表示する場合には、その背景画像として黒色の画像を表示している。このように、模倣演出では、全体として絵柄の視認態様が同じであることから、導光板3102と演出表示装置1600とのいずれを用いているかを把握し難くすることができる。
また、導光板3102は、演出表示装置1600の表示領域の前方に位置し、その導光板3102の大きさは、演出表示装置1600の表示領域よりも大きくなるように構成されているが、導光板3102に第二絵柄3120を発光装飾する領域については、演出表示装置1600の表示領域に模倣絵柄1600aを表示する領域と略同じとしている。このように、模倣演出では、それぞれ絵柄が表示される領域が略同じであることから、導光板3102と演出表示装置1600とのいずれを用いているかを把握し難くすることができる。
また、模倣演出では、導光板3102に発光装飾される第二絵柄3120と、演出表示装置1600の表示領域に表示される模倣絵柄1600aと、を交互に表示しているが、1回あたりの表示時間については、いずれも同じ時間としている。また、模倣演出の実行中には、第二絵柄3120と模倣絵柄1600aとのそれぞれの絵柄を表示するタイミングで、スピーカから所定の音声を出力したり、導光板3102や演出表示装置1600の周囲に設けられた部材を所定の動作態様で動作(例えば、本体枠4や遊技盤5に設けられたランプの点灯や可動部材の動作など)したりする複合的な演出を実行しているが、いずれの絵柄を表示するタイミングであっても、その複合的な演出として共通の演出を実行している。ただし、第二絵柄3120と模倣絵柄1600aとのそれぞれの絵柄を表示するタイミングでは、いずれも本体枠4や遊技盤5に設けられたランプを点灯するものの、その発光色については異なる色で点灯してもよい。このように、模倣演出では、導光板3102に第二絵柄3120を発光装飾する場合と、演出表示装置1600の表示領域に模倣絵柄1600aを表示する場合と、で演出差が生じないことから、導光板3102と演出表示装置1600とのいずれを用いているかを把握し難くすることができる。
次に、模倣演出の実行時における導光板3102および演出表示装置1600での具体的な演出例について、図230を参照して説明する。図230は、模倣演出の実行時における導光板3102および演出表示装置1600での具体的な演出例である。なお、図230では、第二絵柄3120として、「CHANCE!」の文字からなる絵柄で示している。
図230には、第1のリーチ演出としてチャンスリーチ演出または第2のリーチ演出としてラッキーリーチ演出のいずれかを実行する変動パターンを決定し、それらのリーチ演出を実行するよりも前に模倣演出を実行する場合について説明する。まず、図230(A)に示すように、演出表示装置1600の表示領域では、装飾図柄の変動表示が開始される。その後、図230(B)に示すように、模倣演出を開始すると、導光板3102には、第二絵柄3120として、中央部に「CHANCE!」の文字とともに、その周辺にエフェクト絵柄を所定時間(例えば、1秒未満)、赤色で発光装飾している。そして、図230(C)に示すように、導光板3102の発光装飾を消灯したとき、演出表示装置1600の表示領域には、模倣絵柄1600aとして、中央部に「LUCKY!」の文字とともに、その周辺にエフェクト絵柄を所定時間(例えば、1秒未満)、青色で表示している。なお、演出表示装置1600の表示領域に模倣絵柄1600aを表示する表示時間については、導光板3102に第二絵柄3120を発光装飾する表示時間と同じ時間としている。
上記したように、導光板3102に第二絵柄3120を赤色で発光装飾するのに対し、演出表示装置1600の表示領域に模倣絵柄1600aを青色で表示している。このように、模倣演出では、導光板3102に第二絵柄3120を発光装飾する場合と、演出表示装置1600の表示領域に模倣絵柄1600aを表示する場合とで、導光板3102と演出表示装置1600とのいずれを用いているかを把握し難くしているものの、その表示色から、第二絵柄3120と模倣絵柄1600aとのいずれを表示しているかを把握しうるようにしている。
また、模倣演出では、導光板3102に発光装飾される第二絵柄3120と、演出表示装置1600の表示領域に表示される模倣絵柄1600aと、を交互に複数回(例えば、5回)繰返すように表示しているが、複数回繰返した後には、図230(D)に示すように、演出表示装置1600の表示領域をブラックアウトし、何ら情報を表示することのない黒色の画像を表示している。これにより、模倣演出の結果として、導光板3102に発光装飾される第二絵柄3120と、演出表示装置1600の表示領域に表示される模倣絵柄1600aと、のいずれが停止するかに注目させることができる。
そして、図230(E)に示すように、演出表示装置1600の表示領域をブラックアウトした後、導光板3102に第二絵柄3120を赤色で発光装飾した場合には、装飾図柄の変動表示でリーチを形成した後、第二絵柄3120に対応するリーチ演出として、チャンスリーチ演出(第1のリーチ演出)に進行することとなる。一方、図230(F)に示すように、演出表示装置1600の表示領域をブラックアウトした後、演出表示装置1600の表示領域に模倣絵柄1600aを青色で表示した場合には、装飾図柄の変動表示でリーチを形成した後、模倣絵柄1600aに対応するリーチ演出として、ラッキーリーチ演出(第2のリーチ演出)に進行することとなる。また、図230(F)で演出表示装置1600の表示領域に模倣絵柄1600aを表示する表示時間についても、図230(E)で導光板3102に第二絵柄3120を発光装飾する表示時間と同じ時間(例えば3秒)としている。
なお、本実施形態では、導光板3102に発光装飾される第二絵柄3120と、演出表示装置1600の表示領域に表示される模倣絵柄1600aとで、文字およびエフェクト絵柄を表示しているが、特定の要素で一致するように視認態様が類似した絵柄を表示すればよく、例えば、画風を似せたキャラクタの絵柄などを表示するようにしてもよい。
また、本実施形態では、演出表示装置1600の表示領域をブラックアウトした後、導光板3102に発光装飾される第二絵柄3120と、演出表示装置1600の表示領域に表示される模倣絵柄1600aと、のいずれかが停止するようにしているが、演出表示装置1600の表示領域をブラックアウトした後に第二絵柄3120と模倣絵柄1600aとのいずれも表示することなく、第1のリーチ演出と第2のリーチ演出とのいずれにも進行しないパターンを設定してもよい。このような場合には、模倣演出の結果として、演出表示装置1600の表示領域をブラックアウトした後にどのような結果が通知されるかにより一層注目させることができる。
また、本実施形態では、模倣演出の開始時において、導光板3102に発光装飾される第二絵柄3120と、演出表示装置1600の表示領域に表示される模倣絵柄1600aと、のうち、第二絵柄3120の発光装飾から開始しているが、模倣絵柄1600aの表示から開始するパターンを設定してもよい。また、模倣演出では、導光板3102に第二絵柄3120を赤色で発光装飾するのに対し、演出表示装置1600の表示領域に模倣絵柄1600aを青色で表示しているが、いずれか一部または全部の発色時については、それとは異なる色で実行するパターンを設定してもよい。このように、通常とは異なる表示や色で模倣演出を実行した場合には、当該装飾図柄の変動表示に対する大当り期待度が高くなるように設定することで、導光板3102に発光装飾される第二絵柄3120と、演出表示装置1600の表示領域に表示される模倣絵柄1600aと、のいずれが停止するかだけでなく、その演出内容にも注目させることができる。
また、本実施形態では、模倣演出の実行時において、導光板3102に発光装飾される第二絵柄3120と、演出表示装置1600の表示領域に表示される模倣絵柄1600aと、を交互に表示しているが、模倣演出以外でも、導光板3102を用いた演出を実行している。例えば、導光板3102を用いた模倣演出以外の演出として、演出表示装置1600の表示領域に模倣絵柄1600aを表示することなく、突発的に導光板3102に第二絵柄3120を発光装飾する演出を実行することができる。
また、本実施形態では、模倣演出では、導光板3102に第二絵柄3120を赤色で発光装飾するのに対し、演出表示装置1600の表示領域に模倣絵柄1600aを青色で表示しているが、そのようなパターン以外にも、発色を反転するように、導光板3102に第二絵柄3120を青色で発光装飾するのに対し、演出表示装置1600の表示領域に模倣絵柄1600aを赤色で表示するパターンを設定している。これらのパターンでは、赤色のほうが青色よりも大当り期待度が高いことを示す発色とし、例えば、導光板3102に第二絵柄3120を赤色で発光装飾した場合には、青色で発光装飾するよりも大当り期待度が高いことを通知し、同様に、演出表示装置1600の表示領域に模倣絵柄1600aを赤色で表示した場合には、青色で表示するよりも大当り期待度が高いことを通知している。このように、模倣演出では、第二絵柄3120と模倣絵柄1600aとのいずれの絵柄に対しても青色および赤色で表示することが可能であることから、導光板3102と演出表示装置1600とのいずれを用いているかを把握し難くすることができる。
また、本実施形態では、模倣演出として、導光板3102に発光装飾される第二絵柄3120と、演出表示装置1600の表示領域に表示される模倣絵柄1600aと、を交互に表示するようにし、最終的にいずれかの絵柄を表示することによって、その後に実行されるリーチ演出を示唆しているが、上述した設定示唆演出として模倣演出を実行し、最終的にいずれかの絵柄を表示することによって、設定値を示唆するように構成してもよい。このような構成では、例えば、設定示唆演出のうち高設定示唆演出として、最終的に導光板3102に第二絵柄3120を赤色で発光装飾する模倣演出を実行し、低設定示唆演出としては、最終的に演出表示装置1600の表示領域に模倣絵柄1600aを青色で表示する模倣演出を実行すればよい。これにより、模倣演出の実行時に、最終的に導光板3102に第二絵柄3120を赤色で発光装飾した場合には、高設定値(設定値6)に対する遊技者の期待を高めることができる。
また、本実施形態では、導光板3102において、その上側に配置された第一絵柄用基板3103に実装されている複数のLEDを発光させて、第一絵柄3110を発光装飾させることが可能であるのに対し、その正面視左側に配置された第二絵柄用基板3104に実装されている複数のLEDを発光させて、第二絵柄3120を発光装飾させることが可能であるが、それら複数のLEDの輝度については、遊技者が押圧操作部303を操作することで設定を変更できるようになっている。つまり、複数のLEDの輝度が弱くなるように設定した場合には、導光板3102に発光装飾される第二絵柄3120が暗い表示態様となるのに対し、複数のLEDの輝度が強くなるように設定した場合には、導光板3102に発光装飾される第二絵柄3120が明るい表示態様となる。そして、模倣演出では、導光板3102に発光装飾される第二絵柄3120が暗い表示態様であるときに、演出表示装置1600の表示領域に表示される模倣絵柄1600aを暗い表示態様で表示するのに対し、導光板3102に発光装飾される第二絵柄3120が明るい表示態様であるときに、演出表示装置1600の表示領域に表示される模倣絵柄1600aを明るい表示態様で表示している。このように、模倣演出では、第二絵柄3120と模倣絵柄1600aとのいずれの絵柄に対しても明るさが対応するように演出を実行することから、導光板3102と演出表示装置1600とのいずれを用いているかを把握し難くすることができる。なお、輝度調整の際、遊技者が押圧操作部303を操作したときには、導光板3102に対する複数のLEDの輝度と、演出表示装置1600のバックライトの輝度との両方の設定を変更するようにしてもよい。
[18.主制御基板の送受信に関する各種コマンド]
次に、主制御基板1310から周辺制御基板1510へ送信される各種コマンドのうち一部のコマンドについて、図231乃至図233を参照して説明する。図231は主制御基板から周辺制御基板へ送信される各種コマンドの一例を示すテーブルであり、図232及び図233は図231の主制御基板から周辺制御基板へ送信される各種コマンドのつづきを示すテーブルである。
[18−1.主制御基板から周辺制御基板へ送信される各種コマンド]
主制御基板1310の主制御MPU1310aは、遊技の進行に基づいて周辺制御基板1510に各種コマンドを送信する。これらの各種コマンドは、2バイト(16ビット)の記憶容量を有するコマンドであり、図231乃至図233に示すように、1バイト(8ビット)の記憶容量を有するコマンドの種類を示すステータスと、1バイト(8ビット)の記憶容量を有する演出のバリエーションを示すモードと、から構成されている。
また、各種コマンドは、図231乃至図233に示すように、特図1同調演出関連、特図2同調演出関連、大当り関連、電源投入、普図同調演出関連、普通電役演出関連、報知表示、状態表示、及びその他に区分されている。
[18−1−1.特図1同調演出関連]
特図1同調演出関連は、第一始動口センサ3002からの検出信号に基づくものであり、その区分には、図231に示すように、機能表示ユニット1400の第一特別図柄表示器に関する、特図1同調演出開始、特別図柄1指定、特図1同調演出終了、及び変動時状態指定という名称のコマンドから構成されている。これらの各種コマンドには、ステータスとして「A*H」、モードとして「**H」(「H」は16進数を表す。)が割り振られている(「*」は、特定の16進数であることを示し、パチンコ機1の仕様内容によって予め定められたものである)。
特図1同調演出開始コマンド(変動パターンコマンド)は、モードで指定された演出パターン(変動パターン)で特図同調演出開始を指示するものであり、特別図柄1指定コマンドは、はずれ、特定大当り、非特定大当りを指定するものであり、特図1同調演出終了コマンドは、特図1同調演出終了を指示するものであり、変動時状態指定コマンドは、遊技状態を指示するものである。なお、遊技状態には、時短状態であることを指示する時短状態と、確変状態であることを指示する確変状態と、時短状態及び確変状態のいずれでもないことを指示する通常状態と、から構成されている。
また、本例のパチンコ機1では特図1同調演出開始コマンド(変動パターンコマンド)及び特図1同調演出終了コマンドがパチンコ機1の設定値毎に設けられている。そして、主制御基板1310の主制御MPU1310aは特図1同調演出開始コマンド(変動パターンコマンド)及び特図1同調演出終了コマンドを送信する場合に、主制御内蔵RAMの特定領域における設定値専用領域に格納される設定値に応じたコマンドを選択して送信する。このように本例のパチンコ機1では、従来から用いられている特図1同調演出開始コマンド(変動パターンコマンド)及び特図1同調演出終了コマンドのモードを異ならせることによって、周辺制御基板1510にパチンコ機1の設定値情報を送信することができるようになっており、周辺制御基板1510に設定値情報が定期的に送信されて、周辺制御基板1510側でパチンコ機1の設定値を把握できるようになっている。
これらの各種コマンドの送信タイミングとして、特図1同調演出開始コマンドは、特別図柄1変動開始時に送信され、特別図柄1指定コマンドは、特図1同調演出開始の直後に送信され、特図1同調演出終了コマンドは、特別図柄1変動時間経過時(特別図柄1確定時)に送信され、変動時状態指定コマンドは、特図当落情報指定の直後に送信される。なお、これらの各種コマンドは、実際には後述する主制御側タイマ割り込み処理におけるステップS120の周辺制御基板コマンド送信処理で送信される。
[18−1−2.特図2同調演出関連]
特図2同調演出関連は、第二始動口センサ2402からの検出信号に基づくものであり、その区分には、図231に示すように、機能表示ユニット1400の第二特別図柄表示器に関する、特図2同調演出開始、特別図柄2指定、及び特図2同調演出終了という名称のコマンドから構成されている。これらの各種コマンドには、ステータスとして「B*H」、モードとして「**H」(「H」は16進数を表す。)が割り振られている(「*」は、特定の16進数であることを示し、パチンコ機1の仕様内容によって予め定められたものである)。
特図2同調演出開始コマンド(変動パターンコマンド)は、モードで指定された演出パターン(変動パターン)で特図同調演出開始を指示するものであり、特別図柄2指定コマンドは、はずれ、特定大当り、非特定大当りを指定するものであり、特図2同調演出終了コマンドは、特図2同調演出終了を指示するものである。
また、上記特図1同調演出開始コマンド(変動パターンコマンド)及び特図1同調演出終了コマンドと同様に特図2同調演出開始コマンド(変動パターンコマンド)及び特図2同調演出終了コマンドはパチンコ機1の設定値毎に設けられ、主制御基板1310の主制御MPU1310aが特図2同調演出開始コマンド(変動パターンコマンド)及び特図2同調演出終了コマンドを送信する場合に、主制御内蔵RAMの特定領域における設定値専用領域に格納される設定値に応じたコマンドを選択して送信する。なお、特図2同調演出(第二始動口2004への入球に基づく第二特別図柄の変動演出)は主に確変状態及び時短状態で実行されるものである。このように本例のパチンコ機1では従来から用いられている特図2同調演出開始コマンド(変動パターンコマンド)及び特図2同調演出終了コマンドのモードを異ならせることにより、周辺制御基板1510にパチンコ機1の設定値情報を送信することができるようになっており、確変状態及び時短状態においても周辺制御基板1510に設定値情報が定期的に送信されて、周辺制御基板1510側でパチンコ機1の設定値を把握できるようになっている。
これらの各種コマンドの送信タイミングとして、特図2同調演出開始コマンドは、特別図柄2変動開始時に送信され、特別図柄2指定コマンドは、特図2同調演出開始の直後に送信され、特図2同調演出終了コマンドは、特別図柄2変動時間経過時(特別図柄2確定時)に送信される。なお、これらの各種コマンドは、実際には主制御側タイマ割り込み処理におけるステップS120の周辺制御基板コマンド送信処理で送信される。
[18−1−3.大当り関連]
大当り関連という区分には、図231に示すように、大当りオープニング、大入賞口1開放N回目表示、大入賞口1閉鎖表示、大入賞口1カウント表示、大当りエンディング、大当り図柄表示、小当りオープニング、小当り開放表示、小当りカウント表示、及び小当りエンディングという名称のコマンドから構成されている。これらの各種コマンドには、ステータスとして「C*H」、モードとして「**H」(「H」は16進数を表す。)が割り振られている(「*」は、特定の16進数であることを示し、パチンコ機1の仕様内容によって予め定められたものである)。
大当りオープニングコマンドは、大当りオープニング開始を指示するものであり、大入賞口1開放N回目表示コマンドは、1〜15ラウンド目の大入賞口1開放中開始(大入賞口2005のN回目のラウンドの開放中又は開放開始)を指示するものであり、大入賞口1閉鎖表示コマンドは、ラウンド間の大入賞口1閉鎖中開始(大入賞口2005のラウンド間の閉鎖中又は閉鎖開始)を指示するものであり、大入賞口1カウント表示コマンドは、カウント0〜10個の遊技球Bの球数をカウントした旨(大入賞口センサ2403によって検出された、大入賞口2005に入球した遊技球Bの球数)を伝えるものであり、大当りエンディングコマンドは、大当りエンディング開始を指示するものであり、大当り図柄表示コマンドは、大当り図柄情報表示を指示するものである。
また、小当りオープニングコマンドは、小当りオープニング開始を指示するものであり、小当り開放表示コマンドは、小当り開放開始(小当り時における、役物入賞口2006の開放中又は開放開始)を指示するものであり、小当りカウント表示コマンドは、小当り中大入賞口入賞演出(小当り中における、役物入賞口2006に入球した遊技球Bが役物入賞口センサ2513によって検出された場合における演出)を指示するものであり、V通過コマンドは、V入賞口入賞演出(小当り中における役物入賞口2006に入賞した遊技球Bが第一V入賞口2007や第二V入賞口2008によって検出された場合における演出)を指示するものであり、小当りエンディングコマンドは、小当りエンディング開始を指示するものである。なお、第一V入賞口2007と第二V入賞口2008とのそれぞれに対応するV通過コマンド(第一V入賞口2007によって遊技球Bが検出された場合の第一V入賞口コマンド、第二V入賞口2008によって遊技球Bが検出された場合の第二V入賞口コマンド)を設けるようにしてもよい。
これらの各種コマンドの送信タイミングとして、大当りオープニングコマンドは、大当りオープニング開始時に送信され、大入賞口1開放N回目表示コマンドは、1〜15ラウンド目の大入賞口1開放時(大入賞口2005のN回目のラウンドの開放時)に送信され、大入賞口1閉鎖表示コマンドは、大入賞口1閉鎖時(大入賞口2005の閉鎖開始)に送信され、大入賞口1カウント表示コマンドは、大入賞口1開放時及び大入賞口1へのカウント変化時(大入賞口2005の開放時、及び大入賞口2005に入球した遊技球Bが大入賞口センサ2403によって検出された時)に送信され、大当りエンディングコマンドは、大当りエンディング開始時に送信され、大当り図柄表示コマンドは、大入賞口開放時(大入賞口2005の開放時)に送信される。
また、小当りオープニングコマンドは、小当りオープニング開始時に送信され、小当り開放表示コマンドは、小当り開放時(小当り時における、役物入賞口2006の開放時)に送信され、小当りカウント表示コマンドは、小当り中大入賞口入賞時(小当り中における、役物入賞口2006に入球した遊技球Bが役物入賞口センサ2513によって検出された時)に送信され、小当りエンディングコマンドは、小当りエンディング開始時に送信される。なお、これらの各種コマンドは、実際には主制御側タイマ割り込み処理におけるステップS120の周辺制御基板コマンド送信処理で送信される。
[18−1−4.電源投入]
電源投入という区分には、図232に示すように、電源投入時状態、電源投入時主制御復帰先、設定キーのON操作コマンド、設定キーのOFF操作コマンド、設定変更コマンド、エラー表示コマンドという名称のコマンドから構成されている。これらの各種コマンドには、ステータスとして「D*H」、モードとして「**H」(「H」は16進数を表す。)が割り振られている(「*」は、特定の16進数であることを示し、パチンコ機1の仕様内容によって予め定められたものである)。
電源投入時状態コマンドは、RAMクリア演出開始及び遊技状態を指示するものである。電源投入時状態コマンドは、電源投入時(電源投入する場合のほかに、停電や瞬停が発生して電力が回復する復電時も含む。)に、図232に示した払出制御基板633のRAMクリアスイッチ1310fが操作されてRAMクリアを行う場合にその旨を指示する情報と、電源投入時(電源投入する場合のほかに、停電や瞬停が発生して電力が回復する復電時も含む。)に、上述した、通常状態と時短状態と確変状態とのうち、いずれの状態で復帰するかを指示する情報と、パチンコ機の機種コードを示す情報と、から構成されている。
また、パチンコ機の機種コードは、例えば、いわゆる、マックスタイプ、ミドルタイプ、甘デジタイプをそれぞれ作成するときに、どの作品の版権に対するものであるのか、どのような遊技仕様(例えば、確率変動が生ずると、次回大当り遊技状態が発生するまでその状態が継続されるという遊技仕様のほかに、特別図柄の変動回数が限定(例えば、30回や70回)された状態で確率変動が生ずるという遊技仕様(いわゆる、ST機)など)であるのか、さらにパチンコ機の設定値が複数あるものであるか設定値が1つだけのものであるか等を特定するものである。つまり、パチンコ機の機種コードの情報は、機種タイプを示すマックスタイプ、ミドルタイプ、及び甘デジタイプのうち、いずれのタイプであるかを特定するためのシリーズコードと、作品の版権を特定するための版権コードと、遊技仕様(例えば、確率変動が生ずると、次回大当り遊技状態が発生するまでその状態が継続されるという遊技仕様のほかに、特別図柄の変動回数が限定された状態で確率変動が生ずるという遊技仕様(ST機)など)を特定するための遊技仕様コードと、パチンコ機1の設定値が1つであるか複数であるかの設定値コードと、から主として構成されている。
電源投入時主制御復帰先コマンドは、主制御基板1310自体の復帰先を指示するものである。電源投入時主制御復帰先コマンドは、始動口ソレノイド2412の駆動状態を指示する情報と、アタッカソレノイド2414や役物入賞口ソレノイド2512の駆動状態を指示する情報と、を主としてから構成されている。
設定キーのON操作コマンドは、制御内蔵RAMの特定領域における設定値専用領域に格納されている設定値を確認する旨を指示するものであり、設定キーのOFF操作コマンドは、主制御内蔵RAMの特定領域における設定値専用領域に格納されている設定値を確認完了した旨を指示するものである。
設定変更コマンドは、設定変更された設定値と設定値が設定変更された旨を指示するものである。本例では設定変更コマンドのモードを異ならせることにより周辺制御基板1510にパチンコ機1の設定値情報を送信することができるようになっており、周辺制御基板1510側では受信した設定変更コマンドによってパチンコ機1の設定値を把握できるようになっている。なお、設定変更コマンドは設定値の変更の有無にかかわらず電源投入時に周辺制御基板1510に送信するようにしてもよいし、電源投入時に設定値が設定変更されなかった場合には現在の設定値を指示する設定通知コマンドを送信するようにしてもよい。これにより、パチンコ機1に電源が投入される毎に周辺制御基板1510側で最新の設定値を把握することができるようになる。
エラー表示コマンドは、主制御内蔵RAMに格納されている内容に異常がある旨を指示するものである。
これらのコマンドとの送信タイミングとして、主制御基板電源投入時(電源投入する場合のほかに、停電や瞬停が発生して電力が回復する復電時も含む。)に送信される。具体的には、パチンコ機1の電源投入時、停電又は瞬停から復帰するときに、主制御側遊技制御メイン処理におけるステップS50の電源投入時に送信するコマンドの予約設定で主制御内蔵RAMの送信情報記憶領域に記憶され、主制御側タイマ割り込み処理におけるステップS120の周辺制御基板コマンド送信処理で電源投入時状態コマンドと電源投入時主制御復帰先コマンドとが送信される。
[18−1−5.普図同調演出関連]
普図同調演出関連は、普通入賞口センサ2401からの検出信号に基づくものであり、その区分には、図232に示すように、機能表示ユニット1400の普通図柄表示器に関する、普図同調演出開始、普図柄指定、普図同調演出終了、及び変動時状態指定という名称のコマンドから構成されている。これらの各種コマンドには、ステータスとして「E*H」、モードとして「**H」(「H」は16進数を表す。)が割り振られている(「*」は、特定の16進数であることを示し、パチンコ機1の仕様内容によって予め定められたものである)。
普図同調演出開始コマンド(普図変動パターンコマンド)は、モードで指定された演出パターン(普図変動パターン)で普図同調演出開始を指示するものであり、普図柄指定コマンドは、はずれ、特定大当り、非特定大当りを指定するものであり、普図同調演出終了コマンドは、普図同調演出終了を指示するものであり、変動時状態指定コマンドは、遊技状態を指示するものである。なお、遊技状態には、上述したように、時短状態であることを指示する時短状態と、時短状態でないことを指示する通常状態と、から構成されている。
これらの各種コマンドの送信タイミングとして、普図同調演出開始コマンドは、普通図柄変動開始時に送信され、普図柄指定コマンドは、普図同調演出開始の直後に送信され、普図同調演出終了コマンドは、普通図柄変動時間経過時(普通図柄確定時)に送信され、変動時状態指定コマンドは、普図当落情報指定の直後に送信される。なお、これらの各種コマンドは、実際には主制御側タイマ割り込み処理におけるステップS120の周辺制御基板コマンド送信処理で送信される。
[18−1−6.普通電役演出関連]
普通電役演出関連は、始動口ソレノイド2412の駆動により進退される第二始動口扉2411に関するものであり、その区分には、図232に示すように、普図当りオープニング、普電開放表示、及び普図当りエンディングという名称のコマンドから構成されている。これらの各種コマンドには、ステータスとして「F*H」、モードとして「**H」(「H」は16進数を表す。)が割り振られている(「*」は、特定の16進数であることを示し、パチンコ機1の仕様内容によって予め定められたものである)。
普図当りオープニングコマンドは、普図当りオープニング開始を指示するものであり、普電開放表示コマンドは、普電開放中開始(第二始動口扉2411が始動口ソレノイド2412の駆動により前方向に突出した状態、又は突出する時)を指示するものであり、普図当りエンディングコマンドは、普図当りエンディング開始を指示するものである。
これらの各種コマンドの送信タイミングとして、普図当りオープニングコマンドは、普図当りオープニング開始時に送信され、普電開放表示コマンドは、普電開放時(第二始動口扉2411が始動口ソレノイド2412の駆動により前方向へ突出する時)に送信され、普図当りエンディングコマンドは、普図当りエンディング開始時に送信される。なお、これらの各種コマンドは、実際には主制御側タイマ割り込み処理におけるステップS120の周辺制御基板コマンド送信処理で送信される。
[18−1−7.その他]
その他の区分には、図233に示すように、始動口入賞、変動短縮作動終了指定、特別図柄1記憶、特別図柄2記憶、特別図柄種別先読み、変動パターン先読み1、変動パターン先読み2、変動パターン先読み3、変動パターン先読み4、変動パターン先読み5、変動パターン先読み6、普通入賞口入賞、普通図柄記憶という名称のコマンドから構成されている。これらの各種コマンドには、ステータスとして「9*H」、モードとして「**H」(「H」は16進数を表す。)が割り振られている(「*」は、特定の16進数であることを示し、パチンコ機1の仕様内容によって予め定められたものである)。
始動口入賞コマンドは、始動口入賞演出開始を指示するものであって、第一始動口センサ3002からの検出信号に基づいて第一始動口2002に遊技球Bが入球した場合における演出の開始と、第二始動口センサ2402からの検出信号に基づいて第二始動口2004に遊技球Bが入球した場合における演出の開始と、をそれぞれ指示するものであり、変動短縮作動終了指定コマンドは、変動短縮作動状態から変動短縮非作動状態への状態移行を指示するものであり、特別図柄1記憶コマンドは、特別図柄1保留0〜4個(第一始動口2002に遊技球Bが入球して機能表示ユニット1400の第一特別図柄表示器で特別図柄の変動表示に未だ使用されていない球数(保留数))を伝えるものであり、特別図柄2記憶コマンドは、特別図柄2保留0〜4個(第二始動口2004に遊技球Bが入球して機能表示ユニット1400の第二特別図柄表示器で特別図柄の変動表示に未だ使用されていない球数(保留数))を伝えるものであり、特別図柄種別先読みコマンドは、特別図柄1保留が機能表示ユニット1400の第一特別図柄表示器で特別図柄の変動表示に使用される前に、先読みしてその特別図柄1保留に基づく第一特別図柄表示器による表示結果(はずれ図柄、大当り図柄)と、特別図柄2保留が機能表示ユニット1400の第二特別図柄表示器で特別図柄の変動表示に使用される前に、先読みしてその特別図柄2保留に基づく第二特別図柄表示器による表示結果(小当り図柄、大当り図柄)と、をそれぞれ指定するものである。
また、変動パターン先読みコマンド1〜変動パターン先読みコマンド6は、特別図柄1保留が機能表示ユニット1400の第一特別図柄表示器で特別図柄の変動表示に使用される前に、先読みしてその特別図柄1保留に基づく特別図柄の変動表示で用いられる変動パターンと、特別図柄2保留が機能表示ユニット1400の第二特別図柄表示器で特別図柄の変動表示に使用される前に、先読みしてその特別図柄2保留に基づく特別図柄の変動表示で用いられる変動パターンと、をそれぞれ指定するものであり、変動パターン先読みコマンド1はパチンコ機1の設定値1に応じたコマンドであり、変動パターン先読みコマンド2はパチンコ機1の設定値2に応じたコマンドであり、変動パターン先読みコマンド3はパチンコ機1の設定値3に応じたコマンドであり、変動パターン先読みコマンド4はパチンコ機1の設定値4に応じたコマンドであり、変動パターン先読みコマンド5はパチンコ機1の設定値5に応じたコマンドであり、変動パターン先読みコマンド6はパチンコ機1の設定値6に応じたコマンドである。
なお、上記したパチンコ機1の設定値情報を含むコマンド(特図1同調演出開始コマンド、特図1同調演出終了コマンド、特図2同調演出開始コマンド、特図2同調演出終了コマンド、設定変更コマンド)は一例であり、他のコマンドについても設定値毎に設けるようにしてもよい。
また、普通入賞口入賞コマンドは、普通入賞口2003への遊技球Bの受入れ指示するものであり、普通図柄記憶コマンドは、普通図柄保留0〜4個(普通入賞口2003に遊技球Bが受入れられて機能表示ユニット1400の普通図柄表示器で普通図柄の変動表示に未だ使用されていない球数(保留数))を伝えるものである。
これらの各種コマンドの送信タイミングとして、始動口入賞コマンドは、始動口入賞時(第一始動口センサ3002からの検出信号に基づいて第一始動口2002に遊技球Bが入球した時や、第二始動口センサ2402からの検出信号に基づいて第二始動口2004に遊技球Bが入球した時)に、トップ中央スピーカ、トップサイドスピーカ、本体枠スピーカ622から主に音声でその旨を報知するために送信され、変動短縮作動終了指定コマンドは、規定回数の変動短縮を消化した変動確定後の停止期間終了時(はずれ停止期間経過後)に送信され、特別図柄1記憶コマンドは、特別図柄1作動保留球数変化時(第一始動口2002に遊技球Bが入球して保留数が増加した時や、その保留数から第一特別図柄表示器で特別図柄の変動表示に使用してその保留数が減少した時)に送信され、特別図柄2記憶コマンドは、特別図柄2作動保留球数変化時(第二始動口2004に遊技球Bが入球して保留数が増加した時や、その保留数から第二特別図柄表示器で特別図柄の変動表示に使用してその保留数が減少した時)に送信され、特別図柄種別先読みコマンドは、特別図柄1,2作動保留球数増加時(第一始動口2002や第二始動口2004に遊技球Bが入球して保留数が増加した時)に送信され、変動パターン先読みコマンドは、特別図柄種別先読みコマンドの送信直後に送信される。なお、これらの各種コマンドは、実際には主制御側タイマ割り込み処理におけるステップS120の周辺制御基板コマンド送信処理で送信される。
また、普通入賞口入賞コマンドは、普通入賞口2003への遊技球Bの受入れ時に送信され、普通図柄記憶コマンドは、普通図柄作動保留球数変化時(普通入賞口2003に遊技球Bが受入れられて保留数が増加した時や、その保留数から普通図柄表示器で普通図柄の変動表示に使用してその保留数が減少した時)に送信される。なお、これらの各種コマンドは、実際には主制御側タイマ割り込み処理におけるステップS120の周辺制御基板コマンド送信処理で送信される。
ところで、始動口入賞コマンドは、上述したように、始動口入賞時(第一始動口センサ3002からの検出信号に基づいて第一始動口2002に遊技球Bが入球した時や、第二始動口センサ2402からの検出信号に基づいて第二始動口2004に遊技球Bが入球した時)に、トップ中央スピーカ、トップサイドスピーカ、本体枠スピーカ622から主に音声でその旨を報知するために送信されるが、周辺制御基板1510が始動口入賞コマンドをどのように利用するかについては、パチンコ機の仕様によって異なる場合もある。例えば、本実施形態におけるパチンコ機1では、トップ中央スピーカ、トップサイドスピーカ、本体枠スピーカ622から音声で報知するほかに、不正行為の有無を監視するためにも利用するという仕様のものである。これに対して、他のパチンコ機では、周辺制御基板1510が始動口入賞コマンドを単に受信するだけで、トップ中央スピーカ、トップサイドスピーカ、本体枠スピーカ622から音声で報知しない仕様のものもある。
[19.設定情報異常報知]
次に、上記した主制御基板1310から周辺制御基板1510へ送信される各種コマンドのうちパチンコ機1の設定値情報を含むコマンドに基づいてパチンコ機1の設定値が異常である場合に報知する処理について説明する。図234は上記受信コマンド解析処理(ステップS1022)でパチンコ機1の設定値情報を含むコマンドを主制御基板1310から受信した場合に実行される設定情報判定処理についてその手順を示すフローチャートである。
主制御基板1310の主制御MPU1310aは、設定情報判定処理を開始すると、後述する設定異常報知フラグがセットされているか否かを判別する(ステップS1500)。設定異常報知フラグは設定値異常を報知している場合にセットされるフラグである。ステップS1500で設定異常報知フラグがセットされている場合には設定値異常を報知していると判断してステップS1507に進み、ステップS1500で設定異常報知フラグがセットされていない場合には設定値異常を報知していないと判断してステップS1501に進む。
次いで、主制御基板1310の主制御MPU1310aは、受信したコマンドが上記設定変更コマンドであるか否かを判別し(ステップS1501)、設定変更コマンドを受信していれば当該設定変更コマンドが示すパチンコ機1の設定値情報に基づいてパチンコ機1の設定値を設定情報記憶領域に記憶し(ステップS1502)、処理を終了する。これにより、電源投入時に設定されたパチンコ機1の設定値が設定情報記憶領域に記憶されて、周辺制御基板1510側でパチンコ機1の設定値を把握できるようになる。
また、受信したコマンドが上記設定変更コマンドでない場合(本例では特図1同調演出開始コマンド、特図1同調演出終了コマンド、特図2同調演出開始コマンド、特図2同調演出終了コマンド、変動パターン先読みコマンド1〜変動パターン先読みコマンド6を受信している場合)には、受信したコマンドが示すパチンコ機1の設定値情報とステップS1502で設定情報記憶領域に記憶された設定値情報とが合致するか否かを判別し(ステップS1504)、合致しなければ設定値情報に異常が発生したことを報知すると共に(ステップS1504)、設定値情報の異常報知中であることを示す設定異常報知フラグをセットして処理を終了する(ステップS1505)。
また、ステップS1500で設定異常報知フラグがセットされていると判別した場合、即ち設定値情報の異常報知中である場合には、受信したコマンドが示すパチンコ機1の設定値情報とステップS1502で設定情報記憶領域に記憶された設定値情報とが合致するか否かを判別し(ステップS1507)、合致していなければ設定値情報の異常報知を継続する。
一方、受信したコマンドが示すパチンコ機1の設定値情報とステップS1502で設定情報記憶領域に記憶された設定値情報とが合致していれば、設定値情報の異常報知を終了し(ステップS1508)、設定異常報知フラグをリセットして処理を終了する(ステップS1509)。
このように、本例のパチンコ機1では主制御基板1310から周辺制御基板1510へパチンコ機1の設定値情報を含むコマンドを送信することにより、周辺制御基板1510側でパチンコ機1の設定値を把握させ、主制御基板1310から送信されるパチンコ機1の設定値情報を含むコマンドによって示される設定値情報に異常がある場合、具体的には正常な処理(設定値変更処理)を経ていないにも関わらず、設定値が変更された場合にエラーや不正が発生したと判断してその旨を報知する処理が実行される。なお、設定値情報の異常報知中にも遊技は進行し、演出表示装置1600では変動演出等が実行される。そのため、設定値情報の異常報知は演出表示装置1600で実行される変動演出の実行を阻害しないように行われる。具体的には、演出表示装置1600において実行されている変動演出と重ならない領域に「設定異常!」等と表示する制御、演出表示装置1600において実行されている変動演出を視認可能となるように変動演出と重なる領域に「設定異常!」等を半透明表示する制御、トップ中央スピーカ、トップサイドスピーカ、本体枠スピーカ622から「設定異常が発生しました。」を音声出力する制御、遊技盤5や扉枠3に設けられるランプ・LED等を所定の態様(例えば赤色点滅)で発光制御、等のうち1つ又は複数の制御を組み合わせて実行する。
なお、主制御基板1310から送信されるコマンドによって示されるパチンコ機1の設定値情報に異常がある場合に、上記設定値情報の異常報知を実行することなく、又は設定値情報の異常報知の実行と併せて、後述するパチンコ機1の設定値を示唆する演出が実行されないようにすると共に、パチンコ機1の設定値を示唆する演出が実行されている場合にはこの演出の実行を中止するようにしてもよい。即ち、主制御基板1310から送信されるパチンコ機1の設定値情報を含むコマンドがノイズ等の影響を受けてこのコマンドによって示される設定値情報が異常な値に変わってしまったり、周辺制御基板1510で設定情報記憶領域に記憶している設定値情報がノイズ等の影響を受けて異常な値に変わってしまったことなどにより、主制御基板1310から送信されるコマンドによって示されるパチンコ機1の設定値情報と周辺制御基板1510の設定情報記憶領域に記憶している設定値情報との整合性に異常がある場合に、パチンコ機1の設定値を示唆する演出を実行するとこの演出に対する信頼性が低下する。そのため、このような場合にはパチンコ機1の設定値を示唆する演出を実行しないようにすると共に、実行中であればこの演出を中止することで信頼性の低下を抑制するようにしてもよい。
また、主制御基板1310の主制御MPU1310aが設定値情報に異常が発生したか否かを判別するようにしてもよく、この場合には設定値情報に異常が発生した場合に遊技を停止させるようにしてもよい。例えば、設定値変更処理で設定値を変更した場合に、主制御基板1310の主制御MPU1310aが主制御内蔵RAMの特定領域における設定値専用領域に格納される設定値とは別の参照用領域にも変更後の設定値を格納し、任意のタイミング(例えば特図1同調演出開始コマンドや特図2同調演出開始コマンドを送信するタイミング等)で設定値専用領域に格納される設定値と参照用領域に格納される設定値とが合致するか否かを判別して、合致していないと判別した場合に遊技を停止して設定値情報の異常報知を行うようにしてもよい。
また、本例のパチンコ機1では設定値情報の異常報知を開始した後、当該異常が解消されると遊技店員が何ら操作を行うことなしに自動的に設定値情報の異常報知を終了する。そのため、主制御基板1310から送信されるパチンコ機1の設定値情報を含むコマンドがノイズ等の影響を受けて設定値情報が異常な値に変更された場合に、設定情報記憶領域に記憶された設定値情報と合致しないことで設定値情報の異常報知を開始した後、主制御基板1310から送信されるパチンコ機1の設定値情報を含むコマンドを正常な状態で受信した場合には、直ぐに設定値情報の異常報知を終了させることができる。
なお、上記した例では設定変更処理で設定値を変更した場合に変更した設定値を示す設定変更コマンドを周辺制御基板1510に送信して、当該コマンドによって指示された設定値を周辺制御基板1510側で記憶し、この記憶されている設定値と合致するか否かに応じて設定値情報に異常が発生したか否かを判別するように構成したが、設定値情報に異常が発生したか否かの判別方法はこれに限られるものではない。例えば、主制御基板1310からパチンコ機1の設定値情報を含むコマンドを受信した場合に、当該コマンドによって示される設定値情報と、前回受信したパチンコ機1の設定値情報を含むコマンドによって示される設定値と、が合致するか否かを判別して、合致しない場合に設定値情報の異常報知を行うようにしてもよい。この場合には設定値を変更したことに基づいて主制御基板1310から送信される設定変更コマンドを受信したときには設定値情報の異常報知を行わないようにしてもよい。
また、変動演出に関連して主制御基板1310からパチンコ機1の設定値情報を含むコマンドを複数回送信して当該コマンドのうち少なくとも一部が合致していない場合に設定値情報の異常報知を行うようにしてもよい。具体的には、上記特図1同調演出開始コマンド及び特図2同調演出開始コマンドによって示されるパチンコ機1の設定値情報と特図1同調演出終了コマンド及び特図2同調演出終了コマンドによって示されるパチンコ機1の設定値情報とが合致するか否かを判別して、合致しない場合に設定値情報の異常報知を行うようにしてもよい。
また、上記した例では特図1同調演出開始コマンド、特図1同調演出終了コマンド、特図2同調演出開始コマンド、特図2同調演出終了コマンド、及び変動パターン先読みコマンドをパチンコ機1の設定値毎に設けるものを示したが、パチンコ機1の設定情報を主制御基板1310から周辺制御基板1510に通知するものであれば、主制御基板1310から周辺制御基板1510にパチンコ機1の設定情報を通知するコマンドを特図1同調演出開始コマンド、特図1同調演出終了コマンド、特図2同調演出開始コマンド、特図2同調演出終了コマンド、及び変動パターン先読みコマンドとは別個に設けて、主制御基板1310から周辺制御基板1510に何らかのコマンドを送信するときには常に又は特定のコマンドを送信するときにはパチンコ機1の設定情報を通知するコマンドも送信するようにしてもよい。例えば、パチンコ機1の設定値情報を通知する設定通知コマンド1〜設定通知コマンド6を設けて、主制御基板1310から任意のタイミングでパチンコ機1の設定値に応じた設定通知コマンド(設定値1であれば設定通知コマンド1、設定値2であれば設定通知コマンド2・・・設定値6であれば設定通知コマンド6)を周辺制御基板1510に送信するようにしてもよい。このように構成することで、機種毎(設定値が複数あるものと設定値が1つだけのもの)でのコマンド設計の変更が不要になり、設計の手間を省くことができる。
また、この場合には演出表示装置1600で実行される演出(特図同調演出、後述する保留予告演出等)に関与するコマンド(例えば特図1同調演出開始コマンド、特図1同調演出終了コマンド、特図2同調演出開始コマンド、特図2同調演出終了コマンド、及び変動パターン先読みコマンド等)の送信時に限らず、演出表示装置1600で実行される演出に関与しないコマンド(例えば普通入賞口入賞コマンド等)を送信するときにもパチンコ機1の設定情報を通知するコマンドも送信して当該コマンドが示す設定値情報と周辺制御基板1510の設定情報記憶領域に記憶している設定値情報との整合性に異常があるか否かを判別するようにしてもよい。このように構成することにより、周辺制御基板1510の設定情報記憶領域に記憶している設定値情報が異常であるか否かの判別を頻繁に行うことができるようになり、ノイズ等による不具合回避の精度を一層高めることができる。
[20.保留予告演出]
次に、保留予告演出について説明する。上記したように、本例のパチンコ機1では第一始動口2002へ遊技球Bが入球したことに基づいて第一保留記憶数が変化すると第一保留記憶数を指示するコマンド(第一保留数指定コマンド0〜4)をセットして周辺制御基板1510に送信して第一保留記憶数を演出表示装置1600に表示し、第二始動口2004へ遊技球Bが入球したことに基づいて第二保留記憶数が変化すると第二保留記憶数を指示するコマンド(第二保留数指定コマンド0〜1(特別図柄2記憶コマンド0〜1))をセットして周辺制御基板1510に送信して第二保留記憶数を演出表示装置1600に表示するようになっている。
また、本例のパチンコ機1では第一始動口センサ3002からの検出信号に基づいて第一始動口2002に遊技球Bが入球したことや、第二始動口センサ2402からの検出信号に基づいて第二始動口2004に遊技球Bが入球したことに基づいて主制御基板1310から上記特別図柄種別先読みコマンドと変動パターン先読みコマンドとを受信すると、当該特別図柄種別先読みコマンド及び変動パターン先読みコマンドに基づいて示唆の開始が保留されている特別抽選結果に対応して演出表示装置1600に表示される第一保留記憶1700a〜1700dや第二保留記憶1701aの表示態様を変化させて当該特別抽選結果の示唆の実行時における大当り期待度を示唆する保留予告演出を実行し得るようになっている。
本例では主制御基板1310から送信される第一保留数指定コマンドによって指示される第一保留記憶数又は第二保留数記憶コマンドによって指示される第二保留記憶数と、変動パターン先読みコマンド及び特別図柄種別先読みコマンドによって指示される事前判定情報(ハズレ、小当り、大当り等、なお確変大当りや通常大当り等の大当りの種類を通知し得るものでもよい)とのそれぞれに応じて、周辺制御基板1510が保留予告の有無及び保留予告を実行する場合の保留予告パターン種別を決定するための保留予告判定テーブルを備えている。
そして、保留予告を実行する決定が行われると共に、実行する保留予告パターン種別が決定されると演出表示装置1600に表示される第一保留記憶1700a〜1700dや第二保留記憶1701aを通常とは異なる表示態様(本例では通常とは異なる表示色)で表示する。本例では通常は第一保留記憶1700a〜1700dや第二保留記憶1701aを基本色である白で表示し、保留予告を実行する場合には青色、緑色、赤色、てんとう虫柄のいずれかで表示する。また、第一保留記憶1700a〜1700dや第二保留記憶1701aの表示態様は、白色→青色→緑色→赤色→てんとう虫柄の順序で大当り期待度が高くなるように設定されている。
また、事前判定情報として抽選結果が大当りと特定したときには最終的な保留表示の態様として大当り期待度の高い態様(例えば、赤色やてんとう虫柄)となる保留予告パターンを高い確率で決定し、事前判定情報として抽選結果がハズレと特定したときには最終的な保留表示の態様として大当り期待度の低い態様(例えば、青色)となる保留予告パターンを高い確率で決定することにより、最終的な保留表示の態様として大当り期待度の高い態様が表示されたときには、大当り遊技状態に対する遊技者の期待度が高まるようになっている。
また、保留予告パターンには保留予告演出の実行中において特別抽選結果の示唆(装飾図柄の変動表示(特別図柄の変動表示))が行われるごとに(保留が消化されるごとに)、演出表示装置1600に表示される第一保留記憶1700a〜1700dや第二保留記憶1701aの表示態様がどのように変化するのかが設定されている。なお、保留予告パターンには、演出表示装置1600に表示される第一保留記憶1700a〜1700dや第二保留記憶1701aの表示態様が白色→青色→緑色→赤色→てんとう虫柄の順序とは逆の順序で変化しない(すなわち、大当り期待度が低下しない)ように設定されており、特別抽選結果の示唆(装飾図柄の変動表示(特別図柄の変動表示))が行われるごとに(保留が消化されるごとに)演出表示装置1600に表示される第一保留記憶1700a〜1700dや第二保留記憶1701aの表示態様が維持される(表示態様が変化しない)か、又は大当り期待度の高い態様となるように設定されている。このため、大当り期待度の低い表示態様で演出表示装置1600に第一保留記憶1700a〜1700dや第二保留記憶1701aが表示されたとしても、保留予告の実行対象である特別抽選結果の示唆が開始されるまでは保留表示の態様が大当り期待度の高い態様に変化する可能性が残されており、保留表示の態様に対して最後まで期待をもって注目させることができる。
また、保留予告パターンには、必ずしも第一保留記憶1700a〜1700dや第二保留記憶1701aを白色(基本色)で表示した後に青色→緑色→赤色→てんとう虫柄の順序で変化させる必要はなく、途中の表示態様から開始する(例えば、第一始動口センサ3002からの検出信号に基づいて第一始動口2002に遊技球Bが入球したことに基づいて第一保留記憶1700cを赤色で表示する)、途中の表示態様を経由することなく次の表示態様に変化する(例えば、第一保留記憶1700dを白色で表示している場合に、特別抽選結果の示唆が終了して次の特別抽選結果の開始に応じて第一保留記憶1700dを第一保留記憶1700cに移動させるときに白色からてんとう虫柄に変化する)ようにも設定されている。このため、第一保留記憶1700a〜1700dや第二保留記憶1701aの表示態様が変化する機会(保留数)が少なかったとしても、大当り期待度の高い表示態様で第一保留記憶1700a〜1700dや第二保留記憶1701aが表示されることを可能としている。また、大当り期待度の低い表示態様で第一保留記憶1700a〜1700dや第二保留記憶1701aが表示されたとしても、次にいずれの表示態様に変化するかを予測することができず、第一保留記憶1700a〜1700dや第二保留記憶1701aの表示態様に対して最後まで期待をもって注目させることができる。
また、本例のパチンコ機1では上記した大当り期待度を示唆する保留予告演出と共に、又は単独で第一保留記憶1700a〜1700dや第二保留記憶1701aの表示態様を上記保留予告とは異なる表示態様に変化させることで、パチンコ機1の設定値を示唆する設定値保留示唆演出を実行し得るようになっている。
本例では主制御基板1310から送信される変動パターン先読みコマンドによって指示されるパチンコ機1の設定値情報に応じて、周辺制御基板1510が設定値保留示唆演出の有無及び設定値保留示唆演出を実行する場合の設定値保留示唆パターン種別を決定するための設定値保留示唆判定テーブルを備えている。そして、設定値保留示唆演出を実行する決定が行われると共に、実行する設定値保留示唆パターン種別が決定されると演出表示装置1600に表示される第一保留記憶1700a〜1700dや第二保留記憶1701aを通常とは異なる表示態様(本例では通常とは異なる形状)で表示する。
具体的には、図235(A)に示すように通常は第一保留記憶1700a〜1700dや第二保留記憶1701aを基本形状である丸で表示し、設定値保留示唆演出を実行する場合には図235(B)の第一保留記憶1700cに示す四角、図235(C)の1700cに示す三角、図235(D)の1701aに示す星のいずれかで表示する。また、第一保留記憶1700a〜1700dや第二保留記憶1701aの表示態様は、丸→四角→三角→星の順序でパチンコ機1の設定値に対する期待度(高設定値に対する期待度)が高くなるように設定されている。
また、変動パターン先読みコマンドに基づいてパチンコ機1の設定値が5又は6と特定したときには最終的な保留表示の態様として高設定値に対する期待度の高い態様(例えば、星)となる設定値保留示唆パターンを高い確率で決定し、パチンコ機1の設定値が3又は4と特定したときには最終的な保留表示の態様として高設定値に対する期待度が中程度の態様(例えば三角)となる設定値保留示唆パターンを高い確率で決定し、パチンコ機1の設定値が1又は2と特定したときには最終的な保留表示の態様として高設定値に対する期待度が最も低い態様(例えば四角)となる設定値保留示唆パターンを高い確率で決定することにより、最終的な保留表示の態様として高設定値に対する期待度の高い態様が表示されたときには、高設定値に対する遊技者の期待度が高まるようになっている。
また、設定値保留示唆パターンには設定値保留示唆演出の実行中において特別抽選結果の示唆(装飾図柄の変動表示(特別図柄の変動表示))が行われるごとに(保留が消化されるごとに)、演出表示装置1600に表示される第一保留記憶1700a〜1700dや第二保留記憶1701aの表示態様がどのように変化するのかが設定されている。なお、設定値保留示唆パターンには、演出表示装置1600に表示される第一保留記憶1700a〜1700dや第二保留記憶1701aの表示態様が丸→四角→三角→星の順序とは逆の順序で変化しない(すなわち、高設定値に対する期待度が低下しない)ように設定されており、特別抽選結果の示唆(装飾図柄の変動表示(特別図柄の変動表示))が行われるごとに(保留が消化されるごとに)演出表示装置1600に表示される第一保留記憶1700a〜1700dや第二保留記憶1701aの表示態様が維持される(表示態様が変化しない)か、又は高設定値に対する期待度の高い態様となるように設定されている。このため、高設定値に対する期待度が低い表示態様で演出表示装置1600に第一保留記憶1700a〜1700dや第二保留記憶1701aが表示されたとしても、設定値保留示唆演出の実行対象である特別抽選結果の示唆が開始されるまでは保留表示の態様が高設定値に対する期待度の高い態様に変化する可能性が残されており、保留表示の態様に対して最後まで期待をもって注目させることができる。
また、設定値保留示唆パターンには、必ずしも第一保留記憶1700a〜1700dや第二保留記憶1701aを丸(基本形状)で表示した後に四角→三角→星の順序で変化させる必要はなく、途中の表示態様から開始する(例えば、第一始動口センサ3002からの検出信号に基づいて第一始動口2002に遊技球Bが入球したことに基づいて第一保留記憶1700dを四角で表示する)、途中の表示態様を経由することなく次の表示態様に変化する(例えば、第一保留記憶1700dを四角で表示している場合に、特別抽選結果の示唆が終了して次の特別抽選結果の開始に応じて第一保留記憶1700dを第一保留記憶1700cに移動させるときに四角から星に変化する)ようにも設定されている。このため、第一保留記憶1700a〜1700dや第二保留記憶1701aの表示態様が変化する機会(保留数)が少なかったとしても、高設定値に対する期待度の高い表示態様で第一保留記憶1700a〜1700dや第二保留記憶1701aが表示されることを可能としている。また、高設定値に対する期待度の低い表示態様で第一保留記憶1700a〜1700dや第二保留記憶1701aが表示されたとしても、次にいずれの表示態様に変化するかを予測することができず、第一保留記憶1700a〜1700dや第二保留記憶1701aの表示態様に対して最後まで期待をもって注目させることができる。
また、上記保留予告演出の保留予告パターンと設定値保留示唆演出の設定値保留示唆パターンとは別々に決定されるため、保留予告演出の保留予告パターンに基づいて演出表示装置1600に表示される第一保留記憶1700a〜1700dや第二保留記憶1701aの表示態様を高設定値に対する期待度の高い態様に変化させると共に設定値保留示唆演出の設定値保留示唆パターンに基づいて演出表示装置1600に表示される第一保留記憶1700a〜1700dや第二保留記憶1701aの表示態様を高設定値に対する期待度の高い態様に変化させる場合と、保留予告演出の保留予告パターンに基づいて演出表示装置1600に表示される第一保留記憶1700a〜1700dや第二保留記憶1701aの表示態様を高設定値に対する期待度の高い態様に変化させる一方で設定値保留示唆演出の設定値保留示唆パターンに基づいて演出表示装置1600に表示される第一保留記憶1700a〜1700dや第二保留記憶1701aの表示態様を維持させる場合と、保留予告演出の保留予告パターンに基づいて演出表示装置1600に表示される第一保留記憶1700a〜1700dや第二保留記憶1701aの表示態様を維持させる一方で設定値保留示唆演出の設定値保留示唆パターンに基づいて演出表示装置1600に表示される第一保留記憶1700a〜1700dや第二保留記憶1701aの表示態様を高設定値に対する期待度の高い態様に変化させる場合と、がある。
例えば、保留予告演出の表示態様が「白」で設定値保留示唆演出の表示態様が「丸」の場合に保留が消化されて演出表示装置1600に表示される第一保留記憶1700a〜1700dや第二保留記憶1701aを移動させるときに保留予告演出の表示態様「白」を「赤」に変化させると共に設定値保留示唆演出の表示態様「丸」を「四角」に変化させたり(色と形状の両方を変化させる)、保留予告演出の表示態様が「赤」で設定値保留示唆演出の表示態様が「丸」の場合に保留が消化されて演出表示装置1600に表示される第一保留記憶1700a〜1700dや第二保留記憶1701aを移動させるときに保留予告演出の表示態様「赤」を変化させることなく維持する一方で設定値保留示唆演出の表示態様「丸」を「四角」に変化させたり(色を維持して形状を変化させる)、保留予告演出の表示態様が「白」で設定値保留示唆演出の表示態様が「三角」の場合に保留が消化されて演出表示装置1600に表示される第一保留記憶1700a〜1700dや第二保留記憶1701aを移動させるときに保留予告演出の表示態様「白」を「青」に変化させる一方で、設定値保留示唆演出の表示態様「三角」を変化させることなく維持させたりすることがある(色を変化させて形状を維持する)。
即ち、本例では保留予告演出の保留予告パターンの決定処理と設定値保留示唆演出の設定値保留示唆パターンの決定処理とを別々に行って、それぞれの変化パターンに基づいて特別抽選結果の示唆(装飾図柄の変動表示(特別図柄の変動表示))が行われるごとに(保留が消化されるごとに)演出表示装置1600に表示される第一保留記憶1700a〜1700dや第二保留記憶1701aの表示態様を維持する(表示態様を変化させない)か、又は高設定値に対する期待度の高い態様に変化させるようになっている。
なお、保留予告演出や設定値保留示唆演出の最終的な表示態様を別々に決定し、この決定結果に応じた第一保留記憶1700a〜1700dや第二保留記憶1701aの表示態様の変化シナリオを示す複数種類の変化パターンの中からいずれかの変化パターンを実行するようにしてもよい。
また、設定値保留示唆演出の開始タイミング(表示態様を通常とは異なる態様で表示するタイミング)は第一始動口2002や第二始動口2004に遊技球Bが受入れられたことに基づいて第一保留記憶1700a〜1700dや第二保留記憶1701aを表示するタイミングに限らず、その後のタイミング(基本形状で表示した後のタイミング、例えば特別抽選結果の示唆が終了して次の特別抽選結果の開始に応じて第一保留記憶1700b〜dを第一保留記憶1700a〜cに移動させるとき等)においても開始される。これにより、設定値保留示唆演出が実行されなかったとしても、第一保留記憶1700a〜1700dや第二保留記憶1701aに対して最後まで期待をもって注目させることができる。
なお、設定値保留示唆演出の実行頻度は上記保留予告演出に比べて低く設定される。即ち、保留予告演出は事前判定情報に基づいて実行され、当該保留予告演出を実行している保留記憶に基づく当別抽選結果に基づく特別抽選結果の示唆が行われると保留予告演出の内容はリセットされるのに対して、設定値保留示唆演出の内容はパチンコ機1の設定値が変更されるまでリセットされることなく継続するため、設定値保留示唆演出の実行頻度を保留予告演出に比べて低く設定することでパチンコ機1の設定値が特定されることを抑止している。
また、図235(A)及び図235(B)の第一保留記憶1700cや図235(D)の第二保留記憶1701aに示すように設定値保留示唆演出は上記保留予告演出と同時に実行される場合があるとともに、図235(C)の第一保留記憶1700cに示すように設定値保留示唆演出は単独で実行される場合がある。なお、保留予告パターンに設定値保留示唆演出の表示態様の変化パターンを含むようにしてもよく、この場合には保留予告判定テーブルとしてさらにパチンコ機1の設定値毎に設けるようにしてもよい。
本例のパチンコ機1では図236に示すように上記した保留予告演出の表示態様と設定値保留示唆演出の表示態様とを組み合わせた画像データを複数種類備えており、上記保留予告演出の保留予告パターンと設定値保留示唆演出の設定値保留示唆パターンとの両方に応じた画像データに基づいて対象の保留記憶を表示する。即ち、対象の保留記憶の保留予告演出の表示態様としての色と設定値保留示唆演出の表示態様としての形状とを決定した上で、これらを合成した表示態様を生成し、この合成した表示態様を保留記憶として表示する。
具体的には保留予告演出だけが実行されて設定値保留示唆演出が実行されていない保留記憶が表示される図236(A)の例では、第一保留記憶1700a、1700bを「合成パターン白1」の画像データに基づいて表示し、第一保留記憶1700cを「合成パターン青1」の画像データに基づいて表示している。また、保留予告演出と設定値保留示唆演出との両方が実行される保留記憶が表示される図236(B)の例では、第一保留記憶1700a、1700bを「合成パターン白1」の画像データに基づいて表示し、第一保留記憶1700cを「合成パターン青2」の画像データに基づいて表示している。また、保留予告演出だけが実行される保留記憶と設定値保留示唆演出だけが実行される保留記憶とのそれぞれが表示される図236(C)の例では、第一保留記憶1700aを「合成パターン青1」の画像データに基づいて表示し、第一保留記憶1700bを「合成パターン白1」の画像データに基づいて表示し、第一保留記憶1700cを「合成パターン白3」の画像データに基づいて表示している。
また、第二保留記憶1701aにおいても保留予告演出と設定値保留示唆演出とが実行され、保留予告演出と設定値保留示唆演出との両方が実行される保留記憶が表示される図236(D)の例では、第二保留記憶1701aを「合成パターン赤4」の画像データに基づいて表示している。
このように、本例のパチンコ機1では第一保留記憶1700a〜1700dや第二保留記憶1701aを通常とは異なる態様で表示制御することで大当り期待度を示唆する保留予告演出とパチンコ機1の設定値を示唆する設定値保留示唆演出とを実行し得るようになっている。なお、保留予告演出は事前判定情報に基づいて実行されるものである一方、設定値保留示唆演出は事前判定情報には基づいていない。即ち、保留予告演出は保留されている特別抽選結果を事前に取得することで実行可能になる一方、設定値保留示唆演出は保留されている特別抽選結果を事前に取得することなしに実行可能である。
なお、示唆の開始が保留されている特別抽選結果を第一保留記憶1700a〜1700dや第二保留記憶1701aとして演出表示装置1600に表示するものに限らず、示唆の実行中とされている特別抽選結果に応じた保留記憶についても実行中保留記憶として演出表示装置1600に表示するようにしてもよい。この場合には、上記保留予告演出や設定値保留示唆演出での最終的な表示態様を実行中保留記憶で表示し得るようにしてもよく、このように構成することによって特別抽選結果の示唆が実行されるときまで保留予告演出や設定値保留示唆演出に注目させて大当りや高設定値に対して期待を抱かせることができるため、遊技興趣の低下を抑止できる。
また、上記した例では保留予告演出の表示態様として保留記憶の表示色を変化させ、設定値保留示唆演出の表示態様として保留記憶の形状を変化させるものを示したが、設定値保留示唆演出が実行されていることを判別可能であれば上記したものに限られない。例えば、保留予告演出の表示態様として保留予告演出の表示色を変化させ、設定値保留示唆演出の表示態様として対象の保留記憶の形状を変化させることなく示唆する設定値に応じた数値や保留記憶の周囲のエフェクト態様(キラキラしたエフェクトや炎のエフェクト)等の付加情報を保留記憶に対応付けて表示するようにしてもよい。
また、第一始動口2002へ遊技球Bが入球したことに基づいて第一保留記憶1700a〜1700dを表示するときや第二始動口2004へ遊技球Bが入球したことに基づいて第二保留記憶1701aを表示するとき、保留が消化されたことに基づいて第一保留記憶1700a〜1700dや第二保留記憶1701aを更新表示するとき(第一保留記憶1700b〜1700dを第一保留記憶1700a〜1700cに移動したり、第一保留記憶1700aや第二保留記憶1701aを実行中保留記憶に移動するとき)に、効果音を出力することでパチンコ機1の設定値を示唆するようにしてもよい。例えば、設定値が「1」であることを示唆する場合には複数種類の効果音のうち設定値「1」に応じた効果音(例えば「ピッ」)を出力し、設定値が「2」であることを示唆する場合には複数種類の効果音のうち設定値「2」に応じた効果音(例えば「ピピッ」)を出力し、・・・設定値が「5」であることを示唆する場合には複数種類の効果音のうち設定値「5」に応じた効果音(例えば「ピピピピピッ」)を出力し、設定値が「6」であることを示唆する場合には複数種類の効果音のうち設定値「6」に応じた効果音(例えば「パンパカパーン」)を出力するようにしてもよい。
また、保留予告演出や設定値保留示唆演出を実行した場合に、演出操作ユニット300における演出操作部301の接触操作部302や押圧操作部303の操作に応じて大当り期待度やパチンコ機1の設定値を示唆するようにしてもよく、この場合には演出操作ユニット300における演出操作部301の接触操作部302や押圧操作部303の操作を指示する操作指示画像を演出表示装置1600に表示した後、演出操作ユニット300における演出操作部301の接触操作部302や押圧操作部303の操作に応じて大当り期待度やパチンコ機1の設定値を示唆するようにしてもよい。また、大当り期待度や示唆する設定値を維持する場合と大当り期待度や示唆する設定値をさらに高める場合とで操作指示画像を共通にするようにしてもよく、これにより保留予告演出や設定値保留示唆演出の実行の前兆となる演出(操作指示画像を表示する演出)によって大当り期待度や示唆する設定値が高められるか否かを判別できなくなり、演出操作ユニット300における演出操作部301の接触操作部302や押圧操作部303を積極的に操作させるように仕向けることができる。
また、デモンストレーション(遊技者待ち状態となって行われるデモ演出)中に保留予告演出の有無や設定値保留示唆演出の有無を選択可能にしてもよい。これにより、遊技者の嗜好に合った演出の実行が可能となり、大当り期待度やパチンコ機1の設定値等の示唆を望まない遊技者に対しても保留予告演出や設定値保留示唆演出が実行されて大当り期待度やパチンコ機1の設定値が示唆されることを抑制できる。
また、設定値保留示唆演出で示唆される態様についての説明(パチンコ機1の設定値を示唆する態様であって大当り期待度を示唆する態様ではない旨等)をデモンストレーション(遊技者待ち状態となって行われるデモ演出)や特別抽選結果の示唆の実行時(装飾図柄の変動表示中)に実行するようにしてもよい。これにより、設定値保留示唆演出が実行されたときに大当り期待度と誤認されて大当りへの期待が向上することを抑止できる。
また、時短状態や確変状態の実行中には第一始動口2002への遊技球Bの入球時に主制御基板1310から送信される変動パターン先読みコマンド及び特別図柄種別先読みコマンドによって指示される事前判定情報に基づく保留予告演出を実行することなく、第二始動口2004への遊技球Bの入球時に主制御基板1310から送信される変動パターン先読みコマンド及び特別図柄種別先読みコマンドによって指示される事前判定情報に基づく保留予告演出だけを実行し得るようにしてもよい。また、時短状態や確変状態の実行中にも第一始動口2002への遊技球Bの入球に基づいて演出表示装置1600に表示される第一保留記憶1700a〜1700dに関連して設定値保留示唆演出を実行するようにしてもよい。これにより、時短状態や確変状態中に第一始動口2002への遊技球Bの入球が発生した場合にも設定値保留示唆演出に対する期待を抱かせることができる。
[21.設定値連続示唆演出]
次に設定値連続示唆演出について説明する。本例では複数回の装飾図柄の変動表示に亘ってパチンコ機1の設定値を示唆する設定値連続示唆演出を実行し得るようになっている。なお、装飾図柄の変動表示は特別図柄の1回の変動表示に対して1回実行されるものに限らず、特別図柄の1回の変動表示に対して複数回実行されるもの(いわゆる擬似連続変動)も含む。
本例では主制御基板1310から送信される特図1同調演出開始コマンド及び特図2同調演出開始コマンドによって指示されるパチンコ機1の設定値情報に応じて、周辺制御基板1510が設定値連続示唆演出の有無及び設定値連続示唆演出を実行する場合の設定値連続示唆演出パターン種別を決定するための設定値連続示唆演出テーブルを備えている。そして、設定値連続示唆演出を実行する決定が行われると共に、実行する設定値連続示唆演出パターン種別が決定されると、演出表示装置1600にて装飾図柄の変動表示が開始されるごとに設定値に応じて異なる表示態様を有する複数の設定示唆用キャラクタ1702のうちいずれかを出現させる。
具体的には、図237(A)に示すように演出表示装置1600にて装飾図柄の変動表示が開始されると設定値1に応じた設定示唆用キャラクタ1702として頭部に「1」が描かれた設定示唆用キャラクタ1702を表出させる。また、図237(C)に示すように演出表示装置1600にて装飾図柄の次の変動表示が開始されると設定値3に応じた設定示唆用キャラクタ1702として頭部に「3」が描かれた設定示唆用キャラクタ1702を表出させ、図237(E)に示すように演出表示装置1600にて装飾図柄の次の変動表示が開始されると設定値4に応じた設定示唆用キャラクタ1702として頭部に「4」が描かれた設定示唆用キャラクタ1702を表出させる。
また、特図1同調演出開始コマンド及び特図2同調演出開始コマンドに基づいてパチンコ機1の設定値が「6」と特定したときには最終的な態様として設定値「6」に応じた設定示唆用キャラクタ1702となる設定値連続示唆演出パターンを高い確率で決定し、パチンコ機1の設定値が1と特定したときには最終的な態様として設定値「1」に応じた設定示唆用キャラクタ1702となる設定値連続示唆演出パターンを高い確率で決定することにより、最終的な設定示唆用キャラクタ1702の態様として高設定値に応じた設定示唆用キャラクタ1702が表示されたときには、高設定値に対する遊技者の期待度が高まるようになっている。
また、設定値連続示唆演出パターンには設定値連続示唆演出の実行中において装飾図柄の変動表示が開始されるごとに、演出表示装置1600に表示される設定示唆用キャラクタ1702の表示態様がどのように変化するのかが設定されている。なお、設定値連続示唆演出パターンには、演出表示装置1600に表示される設定示唆用キャラクタ1702の表示態様が1→2→3→4→5→6の順序とは逆の順序で変化しない(すなわち、高設定値に対する期待度が低下しない)ように設定されており、装飾図柄の変動表示が開始されるごとに演出表示装置1600に表示される設定示唆用キャラクタ1702の表示態様が維持される(表示態様が変化しない)か、又は高設定値に応じた態様となるように設定されている。このため、低設定値に応じた表示態様で演出表示装置1600に設定示唆用キャラクタ1702が表示されたとしても、設定値連続示唆演出が終了するまでは設定示唆用キャラクタ1702の態様が高設定値に応じた態様に変化する可能性が残されており、設定示唆用キャラクタ1702の態様に対して最後まで期待をもって注目させることができる。
また、設定値連続示唆演出パターンには、必ずしも設定示唆用キャラクタ1702を設定値「1」に応じた態様で表示した後に2→3→4→5→6の順序で変化させる必要はなく、途中の表示態様から開始する(例えば、設定値連続示唆演出を開始してまず設定示唆用キャラクタ1702を設定値「2」で表示する)、途中の表示態様を経由することなく次の表示態様に変化する(例えば、設定値「2」に応じた設定示唆用キャラクタ1702を表示している場合に、装飾図柄の次の変動表示の開始に応じて「4」に応じた設定示唆用キャラクタ1702を表出させる)ようにも設定されている。このため、低設定値に応じた表示態様で設定示唆用キャラクタ1702が表示されたとしても、次にいずれの表示態様に変化するかを予測することができず、設定示唆用キャラクタ1702の表示態様に対して最後まで期待をもって注目させることができる。
なお、設定値連続示唆演出の実行頻度は上記設定値保留示唆演出と同様に保留予告演出に比べて低く設定される。即ち、保留予告演出は事前判定情報に基づいて実行され、当該保留予告演出を実行している保留記憶に基づく当別抽選結果に基づく特別抽選結果の示唆が行われると保留予告演出の内容はリセットされるのに対して、設定値連続示唆演出の内容はパチンコ機1の設定値が変更されるまでリセットされることなく継続するため、設定値連続示唆演出の実行頻度を保留予告演出に比べて低く設定することでパチンコ機1の設定値が特定されることを抑止している。
このように、本例のパチンコ機1では装飾図柄の複数回の変動表示に亘って設定示唆用キャラクタ1702を表出させることでパチンコ機1の設定値を示唆する設定値連続示唆演出を実行し得るようになっている。なお、設定値連続示唆演出は上記設定値保留示唆演出と同様に事前判定情報には基づいていないため、特別抽選結果を事前に取得することなしに実行可能である。
なお、設定示唆用キャラクタ1702を表出させる設定値連続示唆演出は、保留記憶数の上限(第一保留記憶数の上限は4、第二保留記憶数の上限は1)を超えて実行し得るようにしてもよい(例えば装飾図柄の5変動以上に亘って)。また、設定値連続示唆演出の実行中に保留記憶数が0になった場合には、第一始動口2002や第二始動口2004に遊技球Bが入球したことに基づいて装飾図柄の変動表示が開始されるときに設定値連続示唆演出を再開して設定示唆用キャラクタ1702を表出させるようにすればよく、この場合には設定値連続示唆演出を再開するまで設定示唆用キャラクタ1702を演出表示装置1600に表示させ続けるようにしてもよい。これにより、設定値連続示唆演出が継続していることを遊技者に認識させて遊技を継続させることができ、遊技を辞めてしまった場合でも新たな遊技者に継続中の設定値連続示唆演出に興味を抱かせて当該遊技機で遊技するように仕向けることができる。
また、設定値連続示唆演出は上記設定値保留示唆演出と並行して実行し得るものであってもよい。これにより、設定値保留示唆演出での演出態様と設定値連続示唆演出での演出態様との両方からパチンコ機1の設定値を推測させる新たな遊技を提供することができる。また、設定示唆用キャラクタ1702を複数種類設けて、大当り期待度に応じていずれかの設定示唆用キャラクタ1702を表出させるようにしてもよい。
[22.大当り確率や小当り確率以外での余剰設定の使用]
本実施形態では、設定値の設定変更を行うことが可能な状態において、設定切替ボタン1311bの押圧操作部を押圧操作することで、設定値(設定値1〜6)を変更することが可能であり、特別抽選等で用いられるテーブル(当り判定テーブル、大当り図柄決定テーブル、小当り図柄決定テーブル等)としては、確定した設定値に対応するテーブルを用いている。上記した実施形態では、それぞれの設定値に対応するテーブルには、「大当り確率」、「小当り確率」、「小当り種別」、「普通図柄当り確率」、及び「普図当り種別に応じた第二始動口の開閉パターン」の組み合わせが異なるように設定されているが、別例として、「大当り確率」や「小当り確率」が同じ設定値でありながらも、「大当り確率」や「小当り確率」以外の情報として、不正行為の監視体制が異なるように設定されるものであってもよい。
上記したように、ステップS112の不正行為検出処理では、各種の不正行為が監視されている。具体的には、パチンコ機1に磁石を近づけて遊技盤5に区画形成される遊技領域5aを流下する遊技球Bの進路を変更して遊技盤5に設けられる各種入賞口やゲート部(ゲート)に入球させるなどの不正行為を検知する磁気センサ2010が設けられており、主制御MPU1310aが磁気センサ2010からの検出信号に基づいて不正行為の有無を判定し、磁石による不正行為を監視している。加えて、パチンコ機1をゆすったり、叩いたりすることでパチンコ機1に振動を加えて遊技盤5に区画形成される遊技領域5aを流下する遊技球Bの進路を変更して遊技盤5に設けられる各種入賞口やゲート部(ゲート)に入球させるなどの不正行為を検知する振動センサ3003を設けることで、主制御MPU1310aが振動センサ3003からの検出信号に基づいて不正行為の有無を判定し、振動による不正行為を監視している。本例では、不正行為の監視体制として、不正行為を検知する検出センサ(磁気センサ2010、振動センサ3003)の検出感度を変更したり、不正行為を検知する検出センサ(磁気センサ2010、振動センサ3003)が不正行為であると判断する部位(対象領域)を変更したり、不正行為であると判断してエラー状態に移行した場合にそのエラー状態を解除する条件を変更したりすることを可能としている。
図238に示すように、本例では、「大当り確率」、「小当り確率」、「不正行為の監視体制」が、設定値1〜3、設定値1’〜3’のそれぞれの設定値に対応して設定されている。
具体的には、大当り確率(当り判定テーブルのうち大当りに当選したことを示す大当り判定値の割合)として、設定値1および設定値1’に「319分の1」、設定値2および設定値2’に「309分の1」、設定値3および設定値3’に「299分の1」が設定されている。本例では、設定値1〜3、設定値1’〜3’のそれぞれで、設定値が高くなるほど大当り確率が高くなるように設定されている。
また、小当り確率(当り判定テーブルのうち小当りに当選したことを示す小当り判定値の割合)として、第一特別図柄の特別抽選に用いられるテーブルでは、設定値1〜3、設定値1’〜3’のそれぞれに「100分の1」が設定されているのに対し、第二特別図柄の特別抽選に用いられるテーブルでは、設定値1〜3、設定値1’〜3’のそれぞれに「100分の50」が設定されている。なお、設定値1〜3、設定値1’〜3’のそれぞれでは、設定値が高くなるほど小当り確率が高くなるように設定されていてもよい。
また、不正行為の監視体制としては、設定値1〜3に「不正監視A」、設定値1’〜3’に「不正監視B」が設定されている。本例では、「不正監視A」のほうが「不正監視B」よりも監視体制が強化されるように設定されている。
本例では、設定値1と設定値1’、設定値2と設定値2’、設定値3と設定値3’のそれぞれで、「大当り確率」や「小当り確率」が同じ設定値でありながらも、不正行為の監視体制が「不正監視A」と「不正監視B」のいずれか一方に設定されている。例えば、設定キースイッチ1311aなどが設けられた設定変更基板1311において、6つの設定値を設定することが可能である場合に、「大当り確率」を3種類しか設定する必要がないとすると、3種類の「大当り確率」に対応した3つの設定値以外に、3つの余剰の設定値が発生することとなる。このように、6つの設定値を設定することが可能な設定変更基板1311を他の遊技機でも流用した場合、余剰の設定値が発生することもあるが、本例のように、余剰の設定値を不正行為の監視体制の変更にも用いることで、その余剰の設定値を有効に活用し、プログラム上の変更点を最小限に抑えることができる。
なお、設定変更に係る操作時における選択した設定値の表示態様として、設定1〜3では、7セグメントLED表示器単体で構成される設定表示器1310gに「1」「2」「3」を表示するとともに、その7セグメントLEDが通常点滅するように表示しているのに対し、設定1’〜3’では、設定表示器1310gに「1」「2」「3」を表示するとともに、その7セグメントLEDが高速点滅(設定1〜3よりも早い点滅)するように表示している。これにより、作業者が設定値の設定変更を行う際には、変更中の設定値が設定1〜3であるのか設定1’〜3’であるのかを明確に区別することができる。ただし、設定値の設定変更後にその設定値を決定した際には、設定値の表示態様として、設定1〜3と設定1’〜3’のいずれの場合にも7セグメントLEDの通常点滅や高速点滅を終了して通常の点灯で表示している。このため、作業者が設定変更後に設定値を決定した際には、設定値が設定1〜3であるのか設定1’〜3’であるのかが不明となる。
また、上記の別例として、設定変更に係る操作時における選択した設定値の表示態様について、設定1〜3では、7セグメントLED表示器単体で構成される設定表示器1310gに「1」「2」「3」を表示しているのに対し、設定1’〜3’では、設定表示器1310gに「1.」「2.」「3.」を表示するように、設定1〜3に比べてドットを追加してもよい。このような別例の場合、変更中にいずれも7セグメントLEDを通常点滅したとしても、変更中の設定値が設定1〜3であるのか設定1’〜3’であるのかを明確に区別することができる。また、設定値の設定変更後にその設定値を決定した際に、設定値の表示態様として、7セグメントLEDの通常点滅を終了して通常の点灯で表示したとしても、決定した設定値が設定1〜3であるのか設定1’〜3’であるのかを明確に区別することができる。
次に、「不正監視A」および「不正監視B」の具体的な監視体制としては、第一の具体例〜第五の具体例が挙げられる。本例では、「不正監視A」および「不正監視B」として、第一の具体例〜第五の具体例のうちいずれか1つ以上を実行するものであればよい。まず、第一の具体例として、不正行為を検知する検出センサ(磁気センサ2010、振動センサ3003)の検出感度を異ならせる場合について、以下に説明する。
第一の具体例として、「不正監視A」では、不正行為を検知する検出センサ(磁気センサ2010、振動センサ3003)の検出感度を高くするのに対し、「不正監視B」では、不正行為を検知する検出センサ(磁気センサ2010、振動センサ3003)の検出感度を低くしている。パチンコ機1の個体差やホール内の設置場所により、不正行為を検知する検出センサが過剰に検出する場合には、「不正監視B」を選択することで、その過剰に検出することを防止することができる。一方、不正行為を検知する検出センサによる検出が鈍い場合には、「不正監視A」を選択することで、その鈍く検出することを防止することができる。また、磁石ゴトや振動ゴトの対策を強化したい場合には、「不正行為A」を選択することで、磁石ゴトや振動ゴトによる不正行為の監視を強化することができる。
なお、「不正監視A」では、不正行為を検知する検出センサ(磁気センサ2010、振動センサ3003)から検出信号が入力される際に、その検出信号が入力される時間が短い場合や、検出信号が入力される回数が少ない場合であっても、不正行為であると判断するのに対し、「不正監視B」では、検出信号が入力される時間が長い場合や、検出信号が入力される回数が多い場合に、不正行為であると判断するようにしてもよい。このような場合にも、不正行為を検知する検出センサの検出感度を異ならせた場合である上記と同様の効果を得ることができる。
次いで、第二の具体例として、不正行為を検知する検出センサ(磁気センサ2010、振動センサ3003)が不正行為であると判断する部位(対象領域)を異ならせる場合について、以下に説明する。
本例では、磁石による不正行為を検知する磁気センサ2010として、遊技盤5の後側に位置する設定変更基板1311や設定キースイッチ1311aの周辺における磁気の発生を検知することが可能な設定操作部磁気センサと、遊技盤5の前側に位置する遊技領域5aの前方における磁気の発生を検知することが可能な遊技領域部磁気センサと、が設けられている。そして、設定操作部磁気センサによっては、設定変更基板1311や設定キースイッチ1311aが設けられた領域に対して磁石が近づいたかを監視し、設定値の設定変更や確認表示を行う者以外がその設定変更や確認表示しようとするなどの不正行為を監視している。一方、遊技領域部磁気センサによっては、遊技領域5aの前方の領域に対して磁石が近づいたかを監視し、遊技領域5aを流下する遊技球Bの進路を変更して遊技盤5に設けられる各種入賞口やゲート部(ゲート)に入球させるなどの不正行為を監視している。
同様に、振動による不正行為を検知する振動センサ3003として、遊技盤5の後側に位置する設定変更基板1311や設定キースイッチ1311aの周辺における振動の発生を検知することが可能な設定操作部振動センサと、遊技盤5に設けられたセンター部材2500の第三振分装置2550の周辺における振動の発生を検知することが可能な遊技領域部振動センサと、が設けられている。そして、設定操作部振動センサによっては、設定変更基板1311や設定キースイッチ1311aが設けられた領域に対して振動が加えられたかを監視し、設定値の設定変更や確認表示を行う者以外がその設定変更や確認表示しようとするなどの不正行為を監視している。一方、遊技領域部振動センサによっては、第三振分装置2550に対して振動が加えられたかを監視し、第三振分装置2550における遊技球Bの進路を変更して第二V入賞口2008に遊技球Bを入球させるなどの不正行為を監視している。
第二の具体例として、「不正監視A」では、不正行為を検知する検出センサ(磁気センサ2010、振動センサ3003)の全てを用いて、不正行為であると判断する部位を多くするのに対し、「不正監視B」では、不正行為を検知する検出センサ(磁気センサ2010、振動センサ3003)の一部である設定操作部磁気センサ、設定操作部振動センサのみを用いて、不正行為であると判断する部位を少なくしている。つまり、「不正監視A」では、遊技盤5の後側に位置する設定変更基板1311や設定キースイッチ1311aの周辺における磁気の発生を検知するだけでなく、遊技盤5の前側に位置する遊技領域5aの前方における磁気や振動の発生を検知することが可能であるのに対し、「不正監視B」では、遊技盤5の後側に位置する設定変更基板1311や設定キースイッチ1311aの周辺における磁気や振動の発生のみ検知することが可能である。例えば、遊技領域部磁気センサ、遊技領域部振動センサに不具合が生じ、不正行為が行われていないにもかかわらず、そのような検出センサが頻繁に検出する場合には、「不正監視B」を選択することで、その頻繁に検出することを防止することができる。また、磁石ゴトや振動ゴトの対策を強化したい場合には、「不正監視A」を選択することで、遊技領域5aの前方に対しても不正行為を監視し、磁石ゴトや振動ゴトによる不正行為の監視を強化することができる。
なお、本例では、磁石による不正行為を検知する磁気センサ2010として、設定操作部磁気センサと、遊技領域部磁気センサと、の2つの磁気センサ2010が設けられているが、磁気の発生した箇所(遊技盤5の後側に位置する設定変更基板1311や設定キースイッチ1311aの周辺であるのか、遊技盤5の前側に位置する遊技領域5aの前方であるのか)を特定することが可能な1つの磁気センサ2010を設けるようにしてもよい。同様に、振動による不正行為を検知する振動センサ3003として、設定操作部振動センサと、遊技領域部振動センサと、の2つの振動センサ3003が設けられているが、振動の発生した箇所(遊技盤5の後側に位置する設定変更基板1311や設定キースイッチ1311aの周辺であるのか、遊技盤5に設けられたセンター部材2500の第三振分装置2550の周辺であるのか)を特定することが可能な1つの振動センサを設けるようにしてもよい。このような場合にも、「不正監視B」では、遊技盤5の後側に位置する設定変更基板1311や設定キースイッチ1311aの周辺において磁気や振動が発生したと特定した場合のみ、不正行為であると判断することで、上記と同様の効果を得ることができる。
次いで、第三の具体例として、不正行為であると判断してエラー状態に移行した場合にそのエラー状態を解除する条件を異ならせる場合について、以下に説明する。
第三の具体例として、「不正監視A」では、不正行為であると判断してエラー状態に移行した場合に、電源を再投入することでエラー状態を解除することが可能であるのに対し、「不正監視B」では、不正行為であると判断してエラー状態に移行した場合に、所定の時間(例えば、3分)が経過することでエラー状態を自動的に解除することを可能にしている。つまり、「不正監視A」では、不正行為であると判断してエラー状態に移行した場合に、ホール店員が、外枠2に対して本体枠4を開放する作業を行い、電源スイッチ630aを操作してパチンコ機1の電源を再投入しなければ、エラー状態を解除することができない。なお、不正行為を検知する検出センサ(磁気センサ2010、振動センサ3003)が磁気や振動の発生を検出した場合には、エラー状態に移行し、演出表示装置1600の画像やランプ、スピーカからの出力によって、磁気や振動の発生による異常な状態であることを通知する異常発生演出を実行しており、遊技が進行するのを正常に把握することが困難となる。このため、「不正監視A」を選択した場合には、不正行為であると判断してエラー状態に移行した際に、ホール店員による作業が必要となり、その不正行為をホール店員が把握することとなることから、不正行為に対する抑止力を高くすることができる。また、磁石ゴトや振動ゴトの対策を強化したい場合には、「不正監視A」を選択することで、磁石ゴトや振動ゴトによる不正行為の監視を強化することができる。
次いで、第四の具体例として、不正行為であると判断してエラー状態に移行した場合にそのエラー状態に関する情報を、パチンコ機1の外部端子板558を介して遊技ホール側に設置されたホールコンピュータに出力するか否かを異ならせる場合について、以下に説明する。
第四の具体例として、「不正監視A」では、不正行為であると判断してエラー状態に移行した場合に、そのエラー状態に関する情報を、パチンコ機1の外部端子板558を介して遊技ホール側に設置されたホールコンピュータに出力するのに対し、「不正監視B」では、不正行為であると判断してエラー状態に移行した場合であっても、そのエラー状態に関する情報をホールコンピュータに出力しないようにしている。つまり、「不正監視A」では、不正行為であると判断してエラー状態に移行した際に、その場にいなくても、不正行為をホール店員が即座に把握しうることから、不正行為に対する抑止力を高くすることができる。また、磁石ゴトや振動ゴトの対策を強化したい場合には、「不正監視A」を選択することで、磁石ゴトや振動ゴトによる不正行為の監視を強化することができる。
次いで、第五の具体例として、不正行為であると判断してエラー状態に移行した場合にそのエラー状態に関する情報を、演出表示装置1600の画像やランプ、スピーカからの出力によって外部報知するか否かを異ならせる場合について、以下に説明する。
第五の具体例として、「不正監視A」では、不正行為であると判断してエラー状態に移行した場合に、演出表示装置1600の画像やランプ、スピーカからの出力によって、磁気や振動の発生による異常な状態であることを通知する異常発生演出を実行するなどし、エラー状態に関する情報を外部報知しているのに対し、「不正監視B」では、不正行為であると判断してエラー状態に移行した場合であっても、そのエラー状態に関する情報を外部報知しないようにしている。つまり、「不正監視A」では、不正行為であると判断してエラー状態に移行した際に、エラー状態に関する情報の外部報知によって不正行為者が警告を受けることとなり、不正行為に対する抑止力を高くすることができる。また、磁石ゴトや振動ゴトの対策を強化したい場合には、「不正監視A」を選択することで、磁石ゴトや振動ゴトによる不正行為の監視を強化することができる。
なお、本例では、設定値1〜3に「不正監視A」、設定値1’〜3’に「不正監視B」が設定されており、主制御MPU1310aが周辺制御基板1510に向けて、設定値に関する情報をコマンドとして送信することで、周辺制御基板1510側で、「不正監視A」と「不正監視B」のいずれで待機するべきであるのかを判断することができる。このため、不正行為であると判断してエラー状態に移行した場合に、主制御MPU1310aが周辺制御基板1510に向けて、エラー状態に関する情報をコマンドとして送信したときに、周辺制御基板1510側で、エラー状態に関する情報を外部報知するか否かを判断することができる。
なお、「不正監視B」では、不正行為であると判断してエラー状態に移行した場合に、エラー状態に関する情報を外部報知するようにし、その際、演出表示装置1600の画像やランプ、スピーカからの出力を、「不正監視A」よりも抑えた(目立たない)態様で実行するようにしてもよい。例えば、「不正監視B」では、エラー状態に関する情報を外部報知する際に、ランプやスピーカからの出力を止めて、演出表示装置1600の画像のみ表示するようにしてもよい。このような場合にも、エラー状態に関する情報を外部報知するか否かを異ならせた場合である上記と同様の効果を得ることができる。
上記では、6つの設定値を設定することが可能な設定変更基板1311を用い、「大当り確率」を3種類しか設定する必要がなく、3つの余剰の設定値が発生した場合について説明した。つまり、設定値1’〜3’では、設定値1〜3と「大当り確率」や「小当り確率」が同じ設定値でありながらも、不正行為の監視体制を「不正監視A」に設定した設定値1〜3に対し、「不正監視B」を設定するようにしたが、これに限定されることがなく、例えば、5種類の「大当り確率」に対応した設定値1〜5を設定し、1つの余剰の設定値が発生した場合には、その1つの余剰の設定値に対して不正行為の監視体制を異ならせるようにすればよい。例えば、1つの余剰の設定値である設定値1’では、設定値1〜5のうち設定値1と「大当り確率」や「小当り確率」が同じ設定値でありながらも、不正行為の監視体制を「不正監視A」に設定した設定値1〜5に対し、「不正監視B」を設定するようにすればよい。このような場合にも、余剰の設定値を有効に活用することができる。
また、上記では、不正行為の監視体制として「不正監視A」と「不正監視B」のいずれか一方を設定しているが、不正行為の監視体制が異なる「不正監視A」、「不正監視B」、「不正監視C」のいずれか1つを設定してもよい。なお、「不正監視C」、「不正監視B」、「不正監視A」の順で不正行為の監視を強化している。例えば、2種類の「大当り確率」に対応した設定値1,2を設定し、4つの余剰の設定値が発生した場合について説明すると、不正行為の監視体制を「不正監視A」に設定した設定値1,2に対し、「大当り確率」や「小当り確率」が同じ設定値でありながらも「不正監視B」に設定した設定値1’,2’や、「大当り確率」や「小当り確率」が同じ設定値でありながらも「不正監視C」に設定した設定値1’’,2’‘’を、余剰の設定値として設定すればよい。このような場合にも、余剰の設定値を有効に活用することができる。
上記では、「大当り確率」や「小当り確率」が同じ設定値でありながらも、不正行為の監視体制が異なるように設定される場合について説明したが、「大当り確率」や「小当り確率」以外の情報として、遊技盤5や扉枠3に設けられた複数の役物(可動物)の全部あるいは一部の動作体制が異なるように設定されるものであってもよい。このような遊技盤5や扉枠3に設けられた複数の役物(可動物)の一部の動作体制が異なるように設定される場合について、第六の具体例として、以下に説明する。
図239に示すように、第六の具体例では、遊技盤5や扉枠3に設けられた複数の役物(可動物)のうちの特定役物(特定可動物)の動作体制として、設定値1〜3に「特定役物動作あり」、設定値1’〜3’に「特定役物動作なし」が設定されている点が、「不正行為の監視体制」が設定された第一の具体例〜第五の具体例とは異なる。つまり、第六の具体例では、設定値1と設定値1’、設定値2と設定値2’、設定値3と設定値3’のそれぞれで、「大当り確率」や「小当り確率」が同じ設定値でありながらも、特定役物(特定可動物)の動作体制が「特定役物動作あり」と「特定役物動作なし」のいずれか一方に設定されている。なお、遊技盤5や扉枠3に設けられた複数の役物(可動物)は、各々駆動モータやソレノイドなどの駆動源を用いて動作することが可能であり、例えば、本実施形態の特定役物は、前述した演出操作ユニット300における演出操作部ユニット350からなり、前述した動作機構によって演出操作ユニット300は昇降動作することが可能となっている。この演出操作ユニット300は、遊技者が直接接触して操作可能なものであるが故、他の役物に比べて故障や不具合が生じる可能性が高いものである。そして、「特定役物動作あり」では、特定役物の動作(演出操作ユニット300は昇降動作)を伴う可動物演出の実行中の所定のタイミングで特定役物が動作するように制御するのに対し、「特定役物動作なし」では、特定役物の動作を伴う可動物演出を実行することなく、特定役物が動作しないように制御している。例えば、特定役物の動作機構に不具合が生じ、特定役物が正常に動作しなくなった場合には、「特定役物動作なし」を選択することで、特定役物の動作が途中で停止してしまい遊技の継続が困難になるといった状況が発生することを防止することができる。
なお、本例では、複数の変動パターンのうち、特定役物の動作を伴う可動物演出の実行が設定される変動パターンを決定した場合に、「特定役物動作あり」では、特定役物の動作を伴う可動物演出の実行中の所定のタイミングで特定役物が動作するように制御するのに対し、「特定役物動作なし」では、特定役物の動作を伴う可動物演出を実行することなく、特定役物が動作しないように制御している。これに対し、「特定役物動作あり」と「特定役物動作なし」で、変動パターンを決定するための変動パターンテーブルを変更するようにしてもよく、例えば、「特定役物動作あり」では、複数の変動パターンのうち、特定役物の動作を伴う可動物演出の実行が設定される変動パターンを決定することを可能とするのに対し、「特定役物動作なし」では、特定役物の動作を伴う可動物演出の実行が設定される変動パターンを決定しないように制御してもよい。このような場合にも、「特定役物動作なし」では、特定役物の動作を伴う可動物演出を実行することなく、特定役物が動作しないように制御することで、上記と同様の効果を得ることができる。
また、本例では、特定役物(特定可動物)の動作体制が「特定役物動作あり」である設定値1〜3に設定した場合には、電源投入時(設定変更後)に特定役物の初期動作が行われるのに対し、「特定役物動作なし」である設定値1’〜3’に設定した場合には、電源投入時(設定変更後)に特定役物の初期動作が行われないようにしている。これにより、複数の役物(可動物)のうちの特定役物(特定可動物)が動作対象から外されていることを改めて認識させることができる。また、特定役物(特定可動物)の動作に関して、作業者が意図した設定値であるかどうかを確認することができ、作業者が意図しない設定値に間違えるといった状況が発生することを防止することができる。
上記とは異なり、特定役物(特定可動物)の動作に関する不具合の有無確認を優先する場合には、それを正確に知らせる上で、「特定役物動作あり」と「特定役物動作なし」のいずれを設定した場合にも、電源投入時(設定変更後)に特定役物の初期動作が行われるようにしてもよい。
また、「特定役物動作あり」と「特定役物動作なし」のいずれが設定されているかについては、設定表示器1310gに表示される設定値によって確認することができるが、設定表示器1310g以外でも報知するようにしてもよい。例えば、設定値の設定変更の完了時において、演出表示装置1600の画像やランプ、スピーカからの出力によって「特定役物動作ありに設定しました/特定役物動作なしに設定しました」の報知を行ったり、遊技が行われていない期間の待機画面として、その旨の報知を行ったりして、複数の役物(可動物)のうちの特定役物(特定可動物)が動作対象であるかどうかを認識することができる。
また、本例では、作業者による設定値の設定変更によって、「特定役物動作あり」と「特定役物動作なし」のいずれか一方に設定することを可能にしているが、そのような初期設定した後に、遊技者によりその初期設定を他の設定に変更可能としてもよい。例えば、遊技が行われていない期間の待機画面の表示中に、遊技者が「特定役物動作あり」と「特定役物動作なし」のいずれか一方に変更することを可能にしてもよい。すなわち、設定値1〜3に「特定役物動作あり」、設定値1’〜3’に「特定役物動作なし」が設定されており、主制御MPU1310aが周辺制御基板1510に向けて、設定値に関する情報をコマンドとして送信することで、周辺制御基板1510側で、初期設定としていずれか一方の設定を実行するようになるが、初期設定後に遊技者が他の設定に変更した場合には、周辺制御基板1510側で、初期設定よりも遊技者が変更した設定を優先して実行するようにしている。
また、複数の役物(可動物)のうちの特定役物(特定可動物)は、演出操作ユニット300における演出操作部ユニット350に限られず、遊技盤5や扉枠3に設けられるものや、演出表示装置1600の画面前方外から画面前方に向けて動作するものであってもよい。また、本例では、設定値の設定変更によって、複数の役物(可動物)のうちの特定役物(特定可動物)の動作体制の変更を可能としているが、特定役物に限られず、複数の役物(可動物)あるいは全ての役物の動作体制の変更を可能とし、その対象となった役物を「役物動作あり」と「役物動作なし」のいずれか一方に設定するようにしてもよい。また、役物(可動物)は、遊技盤5や扉枠3だけでなく、外枠2や本体枠4に設けられてもよく、そのような役物についても、動作体制の変更を可能とする対象としてもよい。
[23.不正監視]
本実施形態では、上述したステップS112の不正行為検出処理において、各種の不正行為が監視されている。具体的には、パチンコ機1に磁石を近づけて遊技盤5に区画形成される遊技領域5aを流下する遊技球Bの進路を変更して遊技盤5に設けられる各種入賞口やゲート部(ゲート)に入球させるなどの不正行為を検知する磁気センサ2010が設けられており、主制御MPU1310aが磁気センサ2010からの検出信号に基づいて不正行為の有無を判定し、磁石による不正行為を監視している。加えて、パチンコ機1をゆすったり、叩いたりすることでパチンコ機1に振動を加えて遊技盤5に区画形成される遊技領域5aを流下する遊技球Bの進路を変更して遊技盤5に設けられる各種入賞口やゲート部(ゲート)に入球させるなどの不正行為を検知する振動センサ3003を設けることで、主制御MPU1310aが振動センサ3003からの検出信号に基づいて不正行為の有無を判定し、振動による不正行為を監視している。これらの不正行為の監視については、通常時と、設定値の設定変更や設定値の確認表示が行われている状態とで、監視する態様を異ならせている。
[23−1.通常時における不正監視について]
まず、通常時における不正行為の監視について、以下に説明する。ここで、通常時とは、本体枠4が閉鎖している状態、且つ、設定値の設定変更や設定値の確認表示が行われていない状態であり、図柄変動や大当り遊技、小当り遊技などの遊技を行うことが可能な状態を指している。
本例では、磁石による不正行為を検知する磁気センサ2010として、遊技盤5の後側に位置する設定変更基板1311や設定キースイッチ1311aの周辺における磁気の発生を検知することが可能な設定操作部磁気センサと、遊技盤5の前側に位置する遊技領域5aの前方における磁気の発生を検知することが可能な遊技領域部磁気センサと、が設けられている。そして、通常時には、設定操作部磁気センサを用いてパチンコ機1の裏面側の所定領域に対する不正行為を監視している。つまり、通常時には、設定操作部磁気センサによって、パチンコ機1の裏面側における設定変更基板1311や設定キースイッチ1311aが設けられた領域に対して、本来発生するはずのない磁気(不正なアクセスによる磁気)が発生したか(磁石が近づいたか)を監視し、設定値の設定変更や確認表示を行う者以外がその設定変更や確認表示しようとするなどの不正行為を監視している。磁石を用いたパチンコ機1の裏面側に対する不正行為としては、例えば、パチンコ機1が設置される島設備内(パチンコ機1の裏面側が露呈される空間内)に金属製の不正器具と、その金属製の不正器具を間接的に操作する磁石とを仕込んでおき、パチンコ機1と島設備内との僅かな隙間やパチンコ機1の一部を破壊した開口を通じて磁石および金属製の不正器具を操作し、パチンコ機1の裏面側における設定変更基板1311や設定キースイッチ1311aに不正にアクセスする行為が考えられる。なお、ステップS112の不正行為検出処理において、設定操作部磁気センサからの検出信号が入力されたときには、設定変更基板1311や設定キースイッチ1311aが設けられた領域に対して磁石を用いた不正行為が行われていると判断している。
同様に、通常時には、遊技領域部磁気センサを用いてパチンコ機1の表面側の所定領域に対する不正行為を監視している。つまり、通常時には、遊技領域部磁気センサによって、遊技領域5aの前方の領域に対して、本来発生するはずのない磁気(不正なアクセスによる磁気)が発生したか(磁石が近づいたか)を監視し、遊技領域5aを流下する遊技球Bの進路を変更して遊技盤5に設けられる各種入賞口やゲート部(ゲート)に入球させるなどの不正行為を監視している。なお、ステップS112の不正行為検出処理において、遊技領域部磁気センサからの検出信号が入力されたときには、遊技領域5aの前方の領域に対して磁石を用いた不正行為が行われていると判断している。
なお、本例では、磁石による不正行為を検知する磁気センサ2010として、設定操作部磁気センサと、遊技領域部磁気センサと、の2つの磁気センサ2010が設けられているが、これら2つの設定操作部磁気センサと遊技領域部磁気センサとは同一の性能を有するものでもよい。すなわち、この2つの磁気センサ2010は、図示は省略するが、矩形箱状のセンサ体で構成されており、一方側の側面に対して垂直方向に感度が強い指向性を有する第1の磁気検出領域内での磁気検出と、その反対側である他方側の側面に対して垂直方向に感度が強い指向性を有する第2の磁気検出領域内での磁気検出とを行うことができるようになっている。なお、「垂直方向に感度が強い」とは、各側面に対して水平方向と比べて垂直方向に感度が強いという意味であって、水平方向に感度が全くないという意味ではない。換言すると、各側面から発せられる磁気検出領域は、それぞれ球体状に囲まれた広域な領域となっている。そして、遊技領域部磁気センサは、こうしたセンサ体の側面から発する第1の磁気検出領域と第2の磁気検出領域とがパチンコ機1の正面視で左右方向あるいは上下方向に広がるように配置され、パチンコ機1の表面側の広範(例えば第一始動口2002、第二始動口2004、普通入賞口2003、大入賞口2005などの入賞口や、その他球流路の主要部位などのうちの複数箇所)を監視できるようにしている。一方で、設定操作部磁気センサは、上述のセンサ体の側面から発する第1の磁気検出領域と第2の磁気検出領域とがパチンコ機1の正面視で前後方向に広がるように、且つ、一方の磁気検出領域がパチンコ機1の裏面側を包含するように配置され、パチンコ機1の裏面側における設定変更基板1311や設定キースイッチ1311aが設けられた領域を監視できるようにしている。
なお、2つの設定操作部磁気センサ及び遊技領域部磁気センサで同一の性能を有さない実施形態とすることもできる。例えば、設定操作部磁気センサ及び遊技領域部磁気センサに代えて、磁気の発生した箇所(遊技盤5の後側に位置する設定変更基板1311や設定キースイッチ1311aの周辺であるのか、遊技盤5の前側に位置する遊技領域5aの前方であるのか)を特定することが可能な1つの磁気センサ2010を設けるようにしてもよい。このような構成でも、設定変更基板1311や設定キースイッチ1311aが設けられた領域に対して磁石が近づいたかや、遊技領域5aの前方の領域に対して磁石が近づいたかをそれぞれ監視することができる。
また、本例では、振動による不正行為を検知する振動センサ3003として、遊技盤5の後側に位置する設定変更基板1311や設定キースイッチ1311aの周辺における振動の発生を検知することが可能な設定操作部振動センサと、遊技盤5に設けられたセンター部材2500の第三振分装置2550の周辺における振動の発生を検知することが可能な遊技領域部振動センサと、が設けられている。そして、通常時には、設定操作部振動センサを用いて不正行為を監視している。つまり、通常時には、設定操作部振動センサによって、設定変更基板1311や設定キースイッチ1311aが設けられた領域に対して、本来発生するはずのない振動(不正なアクセスによる振動)が加えられたかを監視し、設定値の設定変更や確認表示を行う者以外がその設定変更や確認表示しようとするなどの不正行為を監視している。なお、ステップS112の不正行為検出処理において、設定操作部振動センサからの検出信号が入力されたときには、設定変更基板1311や設定キースイッチ1311aが設けられた領域に対して振動による不正行為が行われていると判断している。
一方、通常時のうち小当り遊技中のみ、遊技領域部振動センサを用いて不正行為を監視し、小当り遊技以外では、遊技領域部振動センサを用いての不正行為の監視を行っていない。これは、小当り遊技では、第三振分装置2550において、第二振分装置2540により第二V入賞口2008側に振分けられた遊技球Bを第二V入賞口2008とハズレ側とのいずれかに振分けるようにしているが、第三振分装置2550に対して振動が加えられると、第三振分装置2550における遊技球Bの進路を変更して第二V入賞口2008に遊技球Bを入球させることが可能になってしまい、そのような不正行為を防止するためである。つまり、通常時のうち小当り遊技中には、遊技領域部振動センサによって、第三振分装置2550に対して、本来発生するはずのない振動(不正なアクセスによる振動)が加えられたかを監視し、第三振分装置2550における遊技球Bの進路を変更して第二V入賞口2008に遊技球Bを入球させるなどの不正行為を監視している。なお、ステップS112の不正行為検出処理において、遊技領域部振動センサからの検出信号が入力されたときには、第三振分装置2550に対して振動による不正行為が行われていると判断している。
なお、本例では、振動による不正行為を検知する振動センサ3003として、設定操作部振動センサと、遊技領域部振動センサと、の2つの振動センサ3003が設けられているが、振動の発生した箇所(遊技盤5の後側に位置する設定変更基板1311や設定キースイッチ1311aの周辺であるのか、遊技盤5に設けられたセンター部材2500の第三振分装置2550の周辺であるのか)を特定することが可能な1つの振動センサ3003を設けるようにしてもよい。このような構成でも、設定変更基板1311や設定キースイッチ1311aが設けられた領域に対して振動が加えられたかや、第三振分装置2550に対して振動が加えられたかをそれぞれ監視することができる。
また、通常時には、ステップS113の発射許可信号設定処理において、遊技球Bの発射を払出制御基板633の発射制御部633bに対して許可する旨を伝える発射許可信号の論理を設定し、遊技者がハンドル195を操作したときに遊技球Bを発射することを可能としている。
また、通常時には、第一始動口2002、第二始動口2004、普通入賞口2003、大入賞口2005などの入賞口に遊技球Bが入賞したときに、各々に対応する検出センサからの検出信号を主制御MPU1310aが入力し、遊技球Bの検出を有効なものとして扱うようにしている。具体的には、遊技球Bの検出を無効とする場合には、例えば、第一始動口2002や第二始動口2004に遊技球Bが入賞したとしても、図柄変動が行われず、遊技球Bの払出しも行われることがないのに対し、遊技球Bの検出を有効とする場合には、第一始動口2002や第二始動口2004に遊技球Bが入賞したときに、図柄変動が行われるとともに、遊技球Bの払出しが行われることを可能としている。
また、通常時には、図柄変動中における接触操作部302や押圧操作部303を用いた演出が実行されている期間を除いて、スピーカから出力される音量や、ランプや演出表示装置1600の画面などの発光部材から出力される光量を調整することを可能としている。具体的には、押圧操作部303を操作することで演出表示装置1600に調整用の画像を表示した後、接触操作部302を回転操作することで音量や光量を調整することを可能としている。なお、図柄変動中における接触操作部302や押圧操作部303を用いた演出が実行されている期間には、その演出に対して接触操作部302や押圧操作部303が操作されることを待機した状態であるため、接触操作部302や押圧操作部303を操作したとしても、音量や光量を調整することができない禁止期間としている。
[23−2.設定値の設定変更中における不正監視について]
次に、設定値の設定変更中における不正行為の監視について、図240を参照して説明する。図240は、設定値の設定変更中における不正行為の監視状態を示すタイムチャートである。
設定値の設定変更を行う場合には、まず、パチンコ機1が電源投入されていない状態(パチンコ機1の電源が遮断されている状態)において、外枠2に対して本体枠4を開放する作業を行い(タイミングt1)、続いて設定キースイッチ1311aの設定キーシリンダの差し込み口に設定キーを差し込み、設定キーシリンダを時計方向へ向かって60度回動操作して第1のON操作することにより設定キースイッチ1311aを設定キーONとする(タイミングt2)。そして、電源スイッチ630aを操作してパチンコ機1の電源投入を行うことで(タイミングt3)、設定値の設定変更を行うことが可能な状態(変更許可状態)となる。そのような変更許可状態では、設定切替ボタン1311bの押圧操作部を押圧操作するごとに、設定値(設定値1〜6)を変更することが可能であり、その後に設定キーシリンダを反時計方向へ向かって120度回動操作して第2のON操作することにより設定キースイッチ1311aを決定キーONとし、続いて設定キースイッチ1311aを決定キーONした設定キーシリンダの回転位置から元の位置へ戻すように設定キーシリンダが時計方向へ向かって60度回転操作してOFF操作することにより設定キースイッチ1311aをOFFとする(タイミングt4)。つまり、タイミングt3からタイミングt4までの期間については、設定値の設定変更を行うことが可能な状態(変更許可状態)であり、設定キースイッチ1311aをOFFとしたタイミングt4の後には、設定値の設定変更を行うことが不能な状態(変更不能状態)となる。そして、設定キースイッチ1311aの設定キーシリンダの差し込み口から設定キーを抜き取り、外枠2に対して本体枠4を閉鎖する作業を行うことで(タイミングt5)、遊技を行うことが可能な状態となる。
本例では、タイミングt3でのパチンコ機1の電源投入時において、主制御MPU1310aが主制御電源投入時処理(図175、図176参照)を開始するが、タイミングt4で設定キースイッチ1311aをOFFとするまでは、ステップS37の設定変更処理を終了しないようにし(設定変更処理のステップS222で設定キースイッチ1311aのOFF操作があったと判断しない)、タイミングt3からタイミングt4までの期間には、その後のステップS52の割り込み許可設定が行われないように禁則し、通常の電源投入に比べてステップS52の割り込み許可設定の実行タイミングを遅延させている。そして、ステップS52の割り込み許可設定が行われるまでは、主制御側タイマ割り込み処理(図177参照)を開始しないため、主制御側タイマ割り込み処理におけるステップS104のスイッチ入力処理、ステップS112の不正行為検出処理、ステップS113の発射許可信号設定処理などが未実行とされて待機された状態となる。つまり、タイミングt3からタイミングt4までの期間については、設定値の設定変更を行うことが可能な状態(変更許可状態)であるが、不正行為の監視を実行しないようにし、また、遊技球Bの発射を許可しないとともに、入賞口に遊技球Bが入賞した際に検出信号の入力を有効なものとしない特殊な期間としている。なお、タイミングt3からタイミングt4までの期間である変更許可状態では、設定値の設定変更中に関する情報を、パチンコ機1の外部端子板558を介して遊技ホール側に設置されたホールコンピュータに出力し、設定変更中であることをホール店員が把握しうるようにしている。
具体的には、タイミングt3からタイミングt4までの期間である変更許可状態には、設定操作部磁気センサを用いての不正行為の監視や、遊技領域部磁気センサを用いての不正行為の監視全体を実行しないようにしている。これは、変更許可状態では、設定値の設定変更を行う正規の作業者が設定キースイッチ1311aや設定切替ボタン1311bを操作しており、設定値の設定変更を行う正規の作業者以外が、磁石を用いた不正行為を行う余地がないためである。また、設定値の設定変更を行う際に、その設定変更を行う正規の作業者が磁気を発生しうるものを有していたとしても、磁石を用いた不正行為として検出されることを防止し、正規の設定変更作業の阻害を抑制することができる。
同様に、タイミングt3からタイミングt4までの期間である変更許可状態には、設定操作部振動センサを用いての不正行為の監視や、遊技領域部振動センサを用いての不正行為の監視全体を実行しないようにしている。これは、変更許可状態では、設定値の設定変更を行う正規の作業者が設定キースイッチ1311aや設定切替ボタン1311bを操作しており、その設定変更を行う正規の作業者以外が、振動による不正行為を行う余地がないためである。また、設定値の設定変更を行う際に、その設定変更を行う正規の作業者が振動を加えてしまったとしても、振動による不正行為として検出されることを防止し、正規の設定変更作業の阻害を抑制することができる。
また、タイミングt3からタイミングt4までの期間である変更許可状態には、遊技球Bの発射を払出制御基板633の発射制御部633bに対して許可する旨を伝える発射許可信号の論理を設定しないようにし、遊技球Bの発射を禁止している。これにより、設定値の設定変更を行う正規の作業者がハンドル195に触れてしまっても、遊技球Bが発射されないようにでき、正規の設定変更作業の阻害を抑制することができる。また、万一、変更許可状態にて遊技者がハンドル195を操作したとしても、遊技球Bを発射できないようにしている。
また、タイミングt3からタイミングt4までの期間である変更許可状態には、第一始動口2002、第二始動口2004、普通入賞口2003、大入賞口2005などの入賞口や各種のゲート部(ゲート)に遊技球Bが入球した際に、各々に対応する検出センサからの検出信号を主制御MPU1310aが入力することがなく、遊技球Bの検出を無効なものとして扱うようにしている。なお、検出センサによる遊技球Bの検出自体を行わないようにしたり、検出センサからの検出信号を入力しながらも無効なものとして扱うようにしたりしてもよい。このように、遊技球Bの検出を無効とする場合には、例えば、第一始動口2002や第二始動口2004に遊技球Bが入球したとしても、抽選、図柄変動、遊技球Bの払出しの何れについても行われることがなくなり、これにより、設定値の設定変更を行う正規の作業中に何らかの事情で遊技球Bが第一始動口2002や第二始動口2004に入球したとしても、それによる遊技進行を抑制することができる。
また、図示は省略したが、タイミングt3からタイミングt4までの期間である変更許可状態には、入賞口やゲート部(ゲート)など各々に対応する検出センサからの検出信号を主制御MPU1310aが入力することがないのと同時に、アウト口1008に対応する検出センサからの検出信号も主制御MPU1310aが入力することがないようにして、遊技球Bの検出を無効なものとして扱うようにしている。このように、アウト口1008から排出される遊技球Bの検出を無効とする場合には、例えば、変更許可状態にて遊技領域5aから排出された遊技球Bについて、上記したベースモニタ1310hによる計測対象(アウト数カウンタへの加算対象)から除外することが可能になり、遊技領域5a内に玉掛かり(球詰まり)等で残存していた遊技球Bが変更許可状態で検出されてベースモニタ1310hに計測(アウト数カウンタに加算)されてしまう、といった事態を回避することができる。
また、タイミングt3からタイミングt4までの期間である変更許可状態には、接触操作部302や押圧操作部303を操作したとしても、スピーカから出力される音量や、ランプや演出表示装置1600の画面などの発光部材から出力される光量を調整できないようにしている。
また、タイミングt3からタイミングt4までの期間である変更許可状態には、演出表示装置1600の画面における図柄表示を消去し、演出表示装置1600の画像やランプ、スピーカからの出力によって、設定値の設定変更中であることを通知する設定変更中報知(設定変更関連報知)を実行している。設定変更中報知としては、「設定変更中です」を繰返す音声と、「設定変更中!」というメッセージ表示、選択操作過程における1〜6の設定値に対応した色でのランプ発光を実行することとしている。この設定変更中報知は、変更許可状態でのみ行われる報知(演出)であり、外枠2に対して本体枠4が開放した状態で行われる本体枠開放報知よりも優先して実行される。すなわち、外枠2に対して本体枠4が開放した状態では、通常では本体枠開放報知(「枠が開いています」の表示や音声など)を行うものの、変更許可状態では、本体枠開放報知を行うことなく設定変更中報知を最優先に実行することとしている。なお、本体枠開放報知と設定変更中報知とを並行して実行するようにし、設定変更中報知を本体枠開放報知よりも優先して、設定変更中報知が終了した後に本体枠開放報知を行う形態も例示できる。
また、タイミングt3からタイミングt4までの期間である変更許可状態には、上記した設定変更中報知として、演出表示装置1600の画像やランプ、スピーカからの出力に加えて、機能表示ユニット1400による通知も実行している。具体的には、機能表示ユニット1400には、図示は省略するが、状態表示器、普通図柄表示器、普通保留表示器、第一特別図柄表示器、第一特別保留数表示器、第二特別図柄表示器、第二特別保留数表示器、ラウンド表示器に加えて、設定値の設定変更中(変更許可状態)であることを表示する1つのLEDからなる設定変更中表示器、設定値の確認表示中(確認表示状態)であることを表示する1つのLEDからなる確認表示中表示器が備えられている。そして、変更許可状態には、機能表示ユニット1400における設定変更中表示器のLEDのみを点灯させ、それ以外の表示器のLEDを全て消灯させるようになっている。これにより、変更許可状態では、機能表示ユニット1400による通知によって、遊技が進行しないことを把握することができる。
また、設定キースイッチ1311aをOFFとしたタイミングt4の時点で、主制御電源投入時処理(図175、図176参照)におけるステップS37の設定変更処理を終了し(設定変更処理のステップS222で設定キースイッチ1311aのOFF操作があったと判断し)、ステップS52の割り込み許可設定が行われるようになる。そして、主制御側タイマ割り込み処理(図177参照)を開始することが可能となり、主制御側タイマ割り込み処理におけるステップS104のスイッチ入力処理、ステップS112の不正行為検出処理、ステップS113の発射許可信号設定処理などが行われるようになる。しかしながら、本実施形態では、外枠2に対して本体枠4を閉鎖する作業を行うまでは(タイミングt5)、遊技球Bの発射の許可や、入賞口に遊技球Bが入賞した際に検出信号の入力を可能としておらず、遊技を開始することができない状態を維持するようにしている。つまり、タイミングt4からタイミングt5までの期間には、不正行為により入賞口に遊技球Bを入賞させたとしても検出信号が入力されることがなく、不正な利益を得ることができない期間であり、また、外枠2に対して本体枠4を閉鎖する衝撃を受ける可能性があることから、設定操作部磁気センサを用いての不正行為の監視、遊技領域部磁気センサを用いての不正行為の監視、設定操作部振動センサを用いての不正行為の監視、遊技領域部振動センサを用いての不正行為の監視を未実行として待機した状態となっている。
また、外枠2に対して本体枠4を閉鎖する作業を行ったタイミングt5の時点から、遊技球Bの発射が可能で、図柄変動や大当り遊技、小当り遊技などの遊技を行うことが可能な状態とし、上述した[通常時における不正監視について]で説明した内容で、各種の不正行為の監視を開始するようにしている。
また、タイミングt4からタイミングt5までの期間には、外枠2に対して本体枠4を閉鎖していない状態であり、演出表示装置1600の画面において、遊技の開始を待機している状態であることを通知する画像を表示している(遊技待機報知)。そして、タイミングt5から所定期間には、外枠2に対して本体枠4を閉鎖した後であり、演出表示装置1600の画面において、図柄変動や大当り遊技、小当り遊技などの遊技を開始することが可能になったことを通知する画像(遊技開始報知)を表示している。
なお、本例では、タイミングt3からタイミングt5までの変更許可状態が含まれる期間(タイミングt3からタイミングt4までの期間である変更許可状態であってもよい。)には、遊技球Bの発射を払出制御基板633の発射制御部633bに対して許可する旨を伝える発射許可信号の論理を設定していないが、変更許可状態にてハンドル195による発射操作の点検等を行うことを考慮して、その期間で発射許可信号の論理を設定し、作業者がハンドル195を操作したときに遊技球Bを発射できるようにしてもよい。ただし、タイミングt3からタイミングt5までの変更許可状態が含まれる期間(タイミングt3からタイミングt4までの期間である変更許可状態であってもよい。)には、遊技球Bの発射までの許可に留め、各種の入賞口やゲート部(ゲート)に遊技球Bを入球させたとしても検出信号が入力されることがないようにして、不当に遊技が進行することが無いようにすることが望ましい。
また、本例では、タイミングt3からタイミングt5までの変更許可状態が含まれる期間(タイミングt3からタイミングt4までの期間である変更許可状態であってもよい。)には、遊技球Bの発射を払出制御基板633の発射制御部633bに対して許可する旨を伝える発射許可信号の論理を設定しないようにし、タイミングt5(タイミングt4であってもよい。)の時点から、遊技球Bの発射が可能な状態としているが、変更許可状態を終了して遊技球Bの発射許可後に初めてハンドル195を操作(ハンドル195に接触)した時点で、変更許可状態にて設定値の設定変更が行われたことを通知する設定変更後報知を実行している。設定変更後報知としては、「設定変更しました」の音声と、「設定変更しました」というメッセージ表示、ランプ発光を実行することとしている。また、この設定変更後報知は、設定値の設定変更を行う正規の作業者以外が不正行為により設定値の設定変更を行った場合にも、設定値の設定変更後に初めてハンドル195を操作(ハンドル195に接触)した時点で実行することとしている。これにより、設定値の設定変更を行う正規の作業者が設定値の設定変更を行っていないにもかかわらず、設定変更後報知を実行した場合には、不正行為により設定値の設定変更が行われたことを外部に知られることとなり、不正行為に対する抑止力を高くすることができる。
また、本例では、タイミングt3からタイミングt5までの変更許可状態が含まれる期間(タイミングt3からタイミングt4までの期間である変更許可状態であってもよい。)には、遊技球Bの発射を払出制御基板633の発射制御部633bに対して許可する旨を伝える発射許可信号の論理を設定しないようにし、タイミングt5(タイミングt4であってもよい。)の時点から、遊技球Bの発射が可能な状態としているが、遊技球Bの発射許可前の時点からハンドル195を操作(ハンドル195に接触)している場合には、遊技球Bの発射許可後に一旦、ハンドル195への接触を離して(接触検知をOFFにして)再度ハンドル195に接触(操作)しなければ、遊技球Bが発射されないようになっている。すなわち、タイミングt5の以前からハンドル195の接触がONになっていたとしても、タイミングt5以降にそのハンドル195に対する接触検知がOFFからONになるエッジを検出しない限りは、その継続されたハンドル195への接触を無効にして遊技球Bが発射されないように制限している。これにより、設定値の設定変更を行う正規の作業者が、外枠2に対して本体枠4を開放した際にハンドル195に接触していたとしても、外枠2に対して本体枠4を閉鎖したときに不用意に遊技球Bが発射されることがなく、遊技者に損失が発生することを確実に防止することができる。
また、上記とは異なり、変更許可状態の終了に基づく遊技開始を迅速化することを考慮して、遊技球Bの発射許可前の時点からハンドル195を操作している場合に、ハンドル195への接触を継続したままで、その継続されたハンドル195への接触を有効にして遊技球Bの発射許可時点から遊技球Bが発射できるようにしてもよい。このような場合には、外枠2に対して本体枠4を閉鎖する前からハンドル195を操作して遊技球Bの発射を準備し、外枠2に対して本体枠4を閉鎖後から直ぐに遊技を開始できるようになる。
また、本例では、外枠2に対して本体枠4を閉鎖する作業を行ったタイミングt5の時点から、遊技球Bの発射が可能で、図柄変動や大当り遊技、小当り遊技などの遊技を行うことが可能な状態としているが、設定キースイッチ1311aをOFFとしたタイミングt4の時点で、直ちに遊技を行うことが可能な状態としてもよい。つまり、設定キースイッチ1311aをOFFとしたタイミングt4の時点から、遊技球Bの発射が可能で、図柄変動や大当り遊技、小当り遊技などの遊技を行うことが可能な状態とし、上述した[通常時における不正監視について]で説明した内容で、不正行為の監視などが行われるようにしてもよい。このような構成では、タイミングt4からタイミングt5までの期間において、外枠2に対して本体枠4を閉鎖していない状態であるが、演出表示装置1600の画面において、図柄変動や大当り遊技、小当り遊技などの遊技を開始することが可能になったことを通知する画像(遊技開始報知)を表示するようにしてもよい。
なお、別例として、電源投入後、ステップS37の設定変更処理を開始するよりも前に、少なくともステップS104のスイッチ入力処理、ステップS112の不正行為検出処理、ステップS113の発射許可信号設定処理、に相当する処理を先行して行うように構成してもよい。このような構成としつつ、タイミングt3からタイミングt4までの期間については、設定値の設定変更が行われている状態(変更許可状態)であるが、不正行為を監視しないようにし、また、遊技球Bの発射を許可しないとともに、入賞口に遊技球Bが入賞した際に検出信号の入力を有効なものとしないようにしてもよい。
また、上記した別例では、タイミングt3からタイミングt4までの期間である変更許可状態(タイミングt3からタイミングt5までの変更許可状態が含まれる期間であってもよい。)には、磁気センサ2010や振動センサ3003を用いて不正行為を監視するようにしながらも、磁気や振動などの異常を検出したときに、その異常な状態であることを通知しないように構成してもよい。また、通常時には、磁石や振動による不正行為が行われていると判断したときに、磁石ゴトカウンタや振動ゴトカウンタの値を値1だけ加算(インクリメント)しているが、タイミングt3からタイミングt4までの期間である変更許可状態(タイミングt3からタイミングt5までの変更許可状態が含まれる期間であってもよい。)には、磁石や振動による不正行為が行われていると判断したとしても、磁石ゴトカウンタや振動ゴトカウンタの値を加算しないように構成してもよい。このような構成であっても、設定値の設定変更を行う際に、その設定変更を行う正規の作業者が磁石を近づけたり、振動を加えたりしてしまったとしても、磁石や振動による不正行為として通知や加算が行われることがなく、設定値の設定変更を行う際に不正行為の監視が障害になることを防止することができる。
なお、上述した変更許可状態に関する各種の処理は、遊技場の環境等によって様々なニーズが存在しうるため、遊技場毎に選択設定できるようにしてもよい。例えば、変更許可状態ではなく通常のRAMクリアスイッチの操作を伴う電源投入時に、遊技場の作業者が、変更許可状態に関する各種の処理をいずれの設定とするかを選択しうる状態を発生させ、その後に変更許可状態を発生したときに、その選択した設定で変更許可状態に関する各種の処理を実行することとする。これにより、遊技場Aでは、変更許可状態にて不正監視を非監視としつつも、ハンドル195への接触を有効とするように設定したり、遊技場Bでは、変更許可状態にて不正監視を非監視とし、且つ、ハンドル195への接触を無効とするように設定したりすることができ、変更許可状態にてハンドル195による発射操作の点検等を行いたいか否かなど、遊技場のニーズに合わせることができるようになる。
[23−3.設定値の確認表示中における不正監視について]
上記では、設定値の設定変更中における不正行為の監視について、設定値の設定変更中に不正行為を監視していないことを説明したが、設定値の確認表示中における不正行為の監視については、設定値の確認表示中に不正行為を監視していない状態と、不正行為を一部で監視している状態と、のいずれで構成するようにしてもよい。まず、設定値の確認表示中に不正行為を監視していない場合について、図241を参照して説明する。図241は、設定値の確認表示中に不正行為を監視していない場合における不正行為の監視状態を示すタイムチャートである。
現在設定されている設定値の確認表示を行う場合には、まず、パチンコ機1が電源投入されている状態を確認するとともに、図柄変動が行われていない状態(保留もない状態)を確認し、外枠2に対して本体枠4を開放する作業を行い(タイミングt5)、続いて設定キースイッチ1311aの設定キーシリンダの差し込み口に設定キーを差し込んで、設定変更のときと同じように時計方向へ向かって60度回動操作して第1のON操作することにより設定キースイッチ1311aを設定キーONとする(タイミングt6)。このとき、設定表示器1310gには、現状の設定値(設定キースイッチ1311aの設定キーシリンダが第1のON操作された時点における設定値1〜設定値6のうち設定されている値)を表示する。そして、設定キースイッチ1311aを設定キーONした設定キーシリンダの回転位置から元の位置へ戻すように反時計方向へ向かって60度回転操作してOFF操作することで(タイミングt7)、設定表示器1310gに対して設定値を表示する状態から非表示する状態へ切り替える。つまり、タイミングt6からタイミングt7までの期間については、設定値の確認表示が行われている状態(確認表示状態)であり、設定キースイッチ1311aをOFFとしたタイミングt7の後には、設定値の確認表示が行われていない状態(確認不能状態)となる。そして、設定キースイッチ1311aの設定キーシリンダの差し込み口から設定キーを抜き取り、外枠2に対して本体枠4を閉鎖する作業を行うことで(タイミングt8)、遊技を行うことが可能な状態となる。
なお、設定キースイッチ1311aを設定キーONとするタイミングt6の時点では、賞球などの遊技球Bの払出しがない状態でなければ、設定表示器1310gに現状の設定値を表示しないように構成している。また、設定キースイッチ1311aの設定キーシリンダの差し込み口に設定キーを差し込んで時計方向へ向かって60度回動操作して第1のON操作をしたとしても、賞球などの遊技球Bが払い出されている場合には、設定キースイッチ1311aを設定キーONとしない(設定キーOFFのまま)ようにしてもよいし、賞球などの遊技球Bの払出しが完了した後に、設定キースイッチ1311aを設定キーONとして、設定表示器1310gに現状の設定値を表示するように構成してもよい。
また、別例として、現在設定されている設定値の確認表示を行う場合には、設定値の設定変更を行う場合と同じく、パチンコ機1が電源投入されていない状態(パチンコ機1の電源が遮断されている状態)において、設定キースイッチ1311aの設定キーシリンダの差し込み口に設定キーを差し込み、設定キーシリンダを時計方向へ向かって60度回動操作して第1のON操作することにより設定キースイッチ1311aを設定キーONとし、電源スイッチ630aを操作してパチンコ機1の電源投入を行うことで、設定値の確認表示を行うことが可能な状態(確認表示状態)とするように構成してもよい。また、電源スイッチ630aを操作してパチンコ機1の電源投入を行う際に、RAMクリアスイッチを操作しながら電源投入すると、設定値の設定変更を行うことが可能な状態(変更許可状態)に移行する一方、RAMクリアスイッチを操作することなく電源投入すると、設定値の確認表示を行うことが可能な状態(確認表示状態)に移行するように構成してもよい。このような構成では、設定キースイッチ1311aを設定キーONとし、RAMクリアスイッチを操作することなく電源投入することで、設定値の確認表示が行われている状態(確認表示状態)に移行するが、その設定値の確認表示が行われている状態(確認表示状態)が、タイミングt6からタイミングt7までの期間に相当することとなる。
本例では、タイミングt6からタイミングt7までの期間については、設定値の確認表示が行われている状態(確認表示状態)であるが、不正行為の監視を実行しないようにし、また、遊技球Bの発射を許可しないとともに、入賞口に遊技球Bが入賞した際に検出信号の入力を有効なものとしない特殊な期間としている。なお、タイミングt6からタイミングt7までの期間である確認表示状態では、設定値の確認表示中に関する情報を、パチンコ機1の外部端子板558を介して遊技ホール側に設置されたホールコンピュータに出力し、確認表示中であることをホール店員が把握しうるようにしている。
具体的には、タイミングt6からタイミングt7までの期間である確認表示状態には、設定操作部磁気センサを用いての不正行為の監視や、遊技領域部磁気センサを用いての不正行為の監視全体を実行しないようにしている。これは、確認表示状態では、設定値の確認表示を行う正規の作業者が設定キースイッチ1311aを操作しており、設定値の確認表示を行う正規の作業者以外が、磁石を用いた不正行為を行う余地がないためである。また、設定値の確認表示を行う際に、その確認表示を行う正規の作業者が磁気を発生しうるものを有していたとしても、磁石を用いた不正行為として検出されることを防止し、正規の確認表示作業の阻害を抑制することができる。
同様に、タイミングt6からタイミングt7までの期間である確認表示状態には、設定操作部振動センサを用いての不正行為の監視や、遊技領域部振動センサを用いての不正行為の監視全体を実行しないようにしている。これは、確認表示状態では、設定値の確認表示を行う正規の作業者が設定キースイッチ1311aを操作しており、その確認表示を行う正規の作業者以外が、振動による不正行為を行う余地がないためである。また、設定値の確認表示を行う際に、その確認表示を行う正規の作業者が振動を加えてしまったとしても、振動による不正行為として検出されることを防止し、正規の確認表示作業の阻害を抑制することができる。
また、タイミングt6からタイミングt7までの期間である確認表示状態には、遊技球Bの発射を払出制御基板633の発射制御部633bに対して許可する旨を伝える発射許可信号の論理を設定しないようにし、遊技球Bの発射を禁止している。これにより、設定値の確認表示を行う正規の作業者がハンドル195に触れてしまっても、遊技球Bが発射されないようにでき、正規の確認表示作業の阻害を抑制することができる。また、万一、確認表示状態にて遊技者がハンドル195を操作したとしても、遊技球Bを発射できないようにしている。
また、タイミングt6からタイミングt7までの期間である確認表示状態には、第一始動口2002、第二始動口2004、普通入賞口2003、大入賞口2005などの入賞口や各種のゲート部(ゲート)に遊技球Bが入球した際に、各々に対応する検出センサからの検出信号を主制御MPU1310aが入力したとしても、遊技球Bの検出を無効なものとして扱うようにしている。なお、検出センサによる遊技球Bの検出自体を行わないようにしたり、検出センサからの検出信号自体を入力しないようにしたりしてもよい。このように、遊技球Bの検出を無効とする場合には、例えば、第一始動口2002や第二始動口2004に遊技球Bが入球したとしても、抽選、図柄変動、遊技球Bの払出しの何れについても行われることがなくなり、これにより、設定値の確認表示を行う正規の作業中に何らかの事情で遊技球Bが第一始動口2002や第二始動口2004に入球したとしても、それによる遊技進行を抑制することができる。
また、図示は省略したが、タイミングt6からタイミングt7までの期間である確認表示状態には、入賞口やゲート部(ゲート)など各々に対応する検出センサからの検出信号を主制御MPU1310aが入力することがないのと同時に、アウト口1008に対応する検出センサからの検出信号も主制御MPU1310aが入力することがないようにして、遊技球Bの検出を無効なものとして扱うようにしている。このように、アウト口1008から排出される遊技球Bの検出を無効とする場合には、例えば、確認表示状態にて遊技領域5aから排出された遊技球Bについて、上記したベースモニタ1310hによる計測対象(アウト数カウンタへの加算対象)から除外することが可能になり、遊技領域5a内に玉掛かり(球詰まり)等で残存していた遊技球Bが確認表示状態で検出されてベースモニタ1310hに計測(アウト数カウンタに加算)されてしまう、といった事態を回避することができる。
また、タイミングt6からタイミングt7までの期間である確認表示状態には、接触操作部302や押圧操作部303を操作したとしても、スピーカから出力される音量や、ランプや演出表示装置1600の画面などの発光部材から出力される光量を調整できないようにしている。
また、タイミングt6からタイミングt7までの期間である確認表示状態には、演出表示装置1600の画面における図柄表示を消去し、演出表示装置1600の画像やランプ、スピーカからの出力によって、設定値の確認表示中であることを通知する確認表示中報知(確認表示関連報知)を実行している。確認表示中報知としては、「確認表示中です」を繰返す音声と、「確認表示中!」というメッセージ表示、確認過程における1〜6の設定値に対応した色でのランプ発光を実行することとしている。この確認表示中報知は、確認表示状態でのみ行われる報知(演出)であり、外枠2に対して本体枠4が開放した状態で行われる本体枠開放報知よりも優先して実行される。すなわち、外枠2に対して本体枠4が開放した状態では、通常では本体枠開放報知(「枠が開いています」の表示や音声など)を行うものの、確認表示状態では、本体枠開放報知を行うことなく確認表示中報知を最優先に実行することとしている。なお、本体枠開放報知と確認表示中報知とを並行して実行するようにし、確認表示中報知を本体枠開放報知よりも優先して、確認表示中報知が終了した後に本体枠開放報知を行う形態も例示できる。
また、タイミングt6からタイミングt7までの期間である確認表示状態には、上記した確認表示中報知として、演出表示装置1600の画像やランプ、スピーカからの出力に加えて、機能表示ユニット1400による通知も実行している。具体的には、機能表示ユニット1400には、図示は省略するが、状態表示器、普通図柄表示器、普通保留表示器、第一特別図柄表示器、第一特別保留数表示器、第二特別図柄表示器、第二特別保留数表示器、ラウンド表示器に加えて、設定値の設定変更中(変更許可状態)であることを表示する1つのLEDからなる設定変更中表示器、設定値の確認表示中(確認表示状態)であることを表示する1つのLEDからなる確認表示中表示器が備えられている。そして、確認表示状態には、機能表示ユニット1400における確認表示中表示器のLEDのみを点灯させ、それ以外の表示器のLEDを全て消灯させるようになっている。これにより、確認表示状態では、機能表示ユニット1400による通知によって、遊技が進行しないことを把握することができる。
また、タイミングt6からタイミングt7までの期間である確認表示状態(タイミングt6からタイミングt8までの確認表示状態が含まれる期間であってもよい。)には、第一始動口2002、第二始動口2004、普通入賞口2003、大入賞口2005などの入賞口に遊技球Bが入賞した際に、各々に対応する検出センサからの検出信号を主制御MPU1310aが入力したとしても、遊技球Bの検出を無効なものとして扱うようにしているが、そのような検出信号を入力した場合には、演出表示装置1600の画像やランプ、スピーカからの出力によって、遊技球Bの発射が許可されていないために入賞口に遊技球Bが入賞することがない期間であるにもかかわらず、不正に入賞口に遊技球Bが入賞していることを通知する警告演出Cを実行している。この警告演出Cは、確認表示中報知や本体枠開放報知よりも優先して実行される。すなわち、警告演出Cの実行時には、確認表示中報知や本体枠開放報知を行うことなく警告演出Cを最優先に実行することとしている。
また、タイミングt6からタイミングt7までの期間である確認表示状態には、遊技球Bの発射の許可や、入賞口に遊技球Bが入賞した際に検出信号の入力を可能としておらず、遊技を開始することができない状態であるが、その後に外枠2に対して本体枠4を閉鎖する作業を行うまでは(タイミングt8)、その状態を維持するようにしている。つまり、タイミングt7からタイミングt8までの期間には、不正行為により入賞口に遊技球Bを入賞させたとしても検出信号が入力されることがなく、不正な利益を得ることができない期間であり、また、外枠2に対して本体枠4を閉鎖する衝撃を受ける可能性があることから、設定操作部磁気センサを用いての不正行為の監視、遊技領域部磁気センサを用いての不正行為の監視、設定操作部振動センサを用いての不正行為の監視、遊技領域部振動センサを用いての不正行為の監視を未実行として待機した状態となっている。
また、外枠2に対して本体枠4を閉鎖する作業を行ったタイミングt8の時点から、遊技球Bの発射が可能で、図柄変動や大当り遊技、小当り遊技などの遊技を行うことが可能な状態とし、上述した[通常時における不正監視について]で説明した内容で、各種の不正行為の監視を開始するようにしている。なお、外枠2に対して本体枠4を開放し、且つ、設定キースイッチ1311aを設定キーONとするタイミングt6の時点よりも前についても、遊技球Bの発射が可能で、図柄変動や大当り遊技、小当り遊技などの遊技を行うことが可能な状態とし、上述した[通常時における不正監視について]で説明した内容で、各種の不正行為の監視を開始するようにしている。
また、タイミングt7からタイミングt8までの期間には、外枠2に対して本体枠4を閉鎖していない状態であり、演出表示装置1600の画面において、遊技の開始を待機している状態であることを通知する画像を表示している(遊技待機報知)。そして、タイミングt8から所定期間には、外枠2に対して本体枠4を閉鎖した後であり、演出表示装置1600の画面において、図柄変動や大当り遊技、小当り遊技などの遊技を開始することが可能になったことを通知する画像を表示している(遊技開始報知)。
また、外枠2に対して本体枠4を閉鎖している通常時には、設定キースイッチ1311aを設定キーONとする状態にならないはずであるが、そのような設定キーONとする状態になった場合には、演出表示装置1600の画像やランプ、スピーカからの出力によって、不正に設定キーONとする状態になったことを通知する警告演出A,Bを実行している。具体的には、通常時に図柄変動が行われている状態で、設定キースイッチ1311aを設定キーONとする状態になった場合(タイミングt1)には、その設定キースイッチ1311aが設定キーOFFに戻るまでの間(タイミングt2)、警告演出Aを実行している。同様に、常時に図柄変動が行われていない状態で、設定キースイッチ1311aを設定キーONとする状態になった場合(タイミングt3)には、その設定キースイッチ1311aが設定キーOFFに戻るまでの間(タイミングt4)、警告演出Bを実行している。また、この警告演出A,Bは、実行中の演出よりも優先して実行される。すなわち、警告演出A,Bの実行時には、図柄変動が行われているか否かにかかわらず実行中の演出を停止して警告演出A,Bを最優先に実行することとしている。なお、警告演出A,Bは、同じ態様で演出を実行しているが、図柄変動が行われている状態であるか否かを判別しうるように異なる態様で演出を実行してもよい。
また、磁石や振動による不正行為を監視している期間において、磁気や振動の発生を検出した場合には、演出表示装置1600の画像やランプ、スピーカからの出力によって、所定期間にわたって、磁気や振動の発生による異常な状態であることを通知する異常発生演出を実行している。また、異常発生演出では、設定操作部磁気センサ、遊技領域部磁気センサ、設定操作部振動センサ、遊技領域部振動センサのいずれが異常を検出したかによって、異常の内容(磁気、振動のいずれの発生を検出したか)や、異常を検出した部位(設定変更基板1311や設定キースイッチ1311aが設けられた領域であるのか、遊技領域5aの前方の領域であるのか、第三振分装置2550の周辺の領域であるのか)などを通知するようにしている。また、異常発生演出は、実行中の演出よりも優先して実行される。すなわち、異常発生演出の実行時には、図柄変動が行われているか否かにかかわらず実行中の演出を停止して異常発生演出を最優先に実行することとしている。
なお、本例では、タイミングt6からタイミングt8までの確認表示状態が含まれる期間(タイミングt6からタイミングt7までの期間である確認表示状態であってもよい。)には、遊技球Bの発射を払出制御基板633の発射制御部633bに対して許可する旨を伝える発射許可信号の論理を設定していないが、確認表示状態にてハンドル195による発射操作の点検等を行うことを考慮して、その期間で発射許可信号の論理を設定し、作業者がハンドル195を操作したときに遊技球Bを発射できるようにしてもよい。ただし、タイミングt6からタイミングt8までの確認表示状態が含まれる期間(タイミングt6からタイミングt7までの期間である確認表示状態であってもよい。)には、遊技球Bの発射までの許可に留め、各種の入賞口やゲート部(ゲート)に遊技球Bを入球させたとしても検出信号が入力されることがないようにして、不当に遊技が進行することが無いようにすることが望ましい。
また、本例では、タイミングt6からタイミングt8までの確認表示状態が含まれる期間(タイミングt6からタイミングt7までの期間である確認表示状態であってもよい。)には、遊技球Bの発射を払出制御基板633の発射制御部633bに対して許可する旨を伝える発射許可信号の論理を設定しておらず、タイミングt8(タイミングt7であってもよい。)の時点から、遊技球Bの発射が可能な状態としているが、遊技球Bの発射許可前の時点からハンドル195を操作(ハンドル195に接触)している場合には、遊技球Bの発射許可後に一旦、ハンドル195への接触を離して(接触検知をOFFにして)再度ハンドル195に接触(操作)しなければ、遊技球Bが発射されないようになっている。すなわち、タイミングt8の以前からハンドル195の接触がONになっていたとしても、タイミングt8以降にそのハンドル195に対する接触検知がOFFからONになるエッジを検出しない限りは、その継続されたハンドル195への接触を無効にして遊技球Bが発射されないように制限している。これにより、設定値の確認表示を行う正規の作業者が、外枠2に対して本体枠4を開放した際にハンドル195に接触していたとしても、外枠2に対して本体枠4を閉鎖したときに不用意に遊技球Bが発射されることがなく、遊技者に損失が発生することを確実に防止することができる。
また、上記とは異なり、確認表示状態の終了に基づく遊技開始を迅速化することを考慮して、遊技球Bの発射許可前の時点からハンドル195を操作している場合には、ハンドル195への接触を継続したままで、その継続されたハンドル195への接触を有効にして遊技球Bの発射許可時点から遊技球Bが発射できるようにしてもよい。このような場合には、外枠2に対して本体枠4を閉鎖する前からハンドル195を操作して遊技球Bの発射を準備し、外枠2に対して本体枠4を閉鎖後から直ぐに遊技を開始できるようになる。
また、本例では、外枠2に対して本体枠4を閉鎖する作業を行ったタイミングt8の時点から、遊技球Bの発射が可能で、図柄変動や大当り遊技、小当り遊技などの遊技を行うことが可能な状態としているが、設定キースイッチ1311aをOFFとしたタイミングt7の時点で、直ちに遊技を行うことが可能な状態としてもよい。つまり、設定キースイッチ1311aをOFFとしたタイミングt7の時点から、遊技球Bの発射が可能で、図柄変動や大当り遊技、小当り遊技などの遊技を行うことが可能な状態とし、上述した[通常時における不正監視について]で説明した内容で、不正行為の監視などが行われるようにしてもよい。このような構成では、タイミングt7からタイミングt8までの期間において、外枠2に対して本体枠4を閉鎖していない状態であるが、演出表示装置1600の画面において、図柄変動や大当り遊技、小当り遊技などの遊技を開始することが可能になったことを通知する画像(遊技開始報知)を表示するようにしてもよい。
また、別例として、タイミングt6からタイミングt7までの期間である確認表示状態(タイミングt6からタイミングt8までの確認表示状態が含まれる期間であってもよい。)には、磁気センサ2010や振動センサ3003を用いて不正行為を監視するようにしながらも、磁気や振動などの異常を検出したときに、その異常な状態であることを通知しないように構成してもよい。また、通常時には、磁石や振動による不正行為が行われていると判断したときに、磁石ゴトカウンタや振動ゴトカウンタの値を値1だけ加算(インクリメント)しているが、タイミングt6からタイミングt7までの期間である確認表示状態(タイミングt6からタイミングt8までの確認表示状態が含まれる期間であってもよい。)には、磁石や振動による不正行為が行われていると判断したとしても、磁石ゴトカウンタや振動ゴトカウンタの値を加算しないように構成してもよい。このような構成であっても、設定値の確認表示を行う際に、その確認表示を行う正規の作業者が磁石を近づけたり、振動を加えたりしてしまったとしても、磁石や振動による不正行為として通知や加算が行われることがなく、設定値の確認表示を行う際に不正行為の監視が障害になることを防止することができる。
なお、上述した確認表示状態に関する各種の処理は、遊技場の環境等によって様々なニーズが存在しうるため、遊技場毎に選択設定できるようにしてもよい。例えば、確認表示状態ではなく通常のRAMクリアスイッチの操作を伴う電源投入時に、遊技場の作業者が、確認表示状態に関する各種の処理をいずれの設定とするかを選択しうる状態を発生させ、その後に確認表示状態を発生したときに、その選択した設定で確認表示状態に関する各種の処理を実行することとする。これにより、遊技場Aでは、確認表示状態にて不正監視を非監視としつつも、ハンドル195への接触を有効とするように設定したり、遊技場Bでは、確認表示状態にて不正監視を非監視とし、且つ、ハンドル195への接触を無効とするように設定したりすることができ、確認表示状態にてハンドル195による発射操作の点検等を行いたいか否かなど、遊技場のニーズに合わせることができるようになる。
次に、設定値の確認表示中に不正行為を一部で監視している場合について、図242を参照して説明する。図242は、設定値の確認表示中に不正行為を一部で監視している場合における不正行為の監視状態を示すタイムチャートである。ここでは、上記した設定値の確認表示中に不正行為を監視していない場合とは異なる点について、以下に説明するものとする。
本例では、タイミングt6からタイミングt7までの期間については、設定値の確認表示が行われている状態(確認表示状態)であるが、遊技球Bの発射を許可しないとともに、入賞口に遊技球Bが入賞した際に検出信号の入力を有効なものとしない特殊な期間とし、また、不正行為のうち、設定変更基板1311や設定キースイッチ1311aが設けられた領域に対する不正行為のみを監視している。
具体的には、タイミングt6からタイミングt7までの期間である確認表示状態には、遊技領域部磁気センサを用いての不正行為の監視を行っていないのに対し、設定操作部磁気センサを用いての不正行為の監視を行うようにしている。これは、確認表示状態では、外枠2に対して本体枠4を閉鎖している状態で、設定値の確認表示を行う正規の作業者が設定キースイッチ1311aを操作しているが、設定値の確認表示を行う正規の作業者以外が、設定変更基板1311や設定キースイッチ1311aが設けられた領域に対して磁石を近づけるように不正行為を行い、不正に設定値が変更されてしまうなどの誤作動が生じる可能性を排除するためである。
一方、タイミングt6からタイミングt7までの期間である確認表示状態には、不正行為により入賞口に遊技球Bを入賞させたとしても検出信号が入力されることがなく、不正な利益を得ることができない期間であることから、遊技領域部磁気センサを用いての不正行為の監視を行う必要がないものとなっている。
なお、タイミングt6からタイミングt7までの期間である確認表示状態だけでなく、外枠2に対して本体枠4を閉鎖する作業を行うタイミングt8までの期間にも、設定操作部磁気センサを用いての不正行為の監視を行うようにしている。つまり、設定操作部磁気センサを用いての不正行為の監視については、通常時であるか、外枠2に対して本体枠4を開放した状態であるか、設定キースイッチ1311aを設定キーONとした確認表示状態であるかにかかわらず、設定変更基板1311や設定キースイッチ1311aが設けられた領域に対して常に監視を行うようにしている。
同様に、タイミングt6からタイミングt7までの期間である確認表示状態には、遊技領域部振動センサを用いての不正行為の監視を行っていないのに対し、設定操作部振動センサを用いての不正行為の監視を行うようにしている。これは、確認表示状態では、外枠2に対して本体枠4を閉鎖している状態で、設定値の確認表示を行う正規の作業者が設定キースイッチ1311aを操作しているが、設定値の確認表示を行う正規の作業者以外が、設定変更基板1311や設定キースイッチ1311aが設けられた領域に対して振動を加えるように不正行為を行い、不正に設定値が変更されてしまうなどの誤作動が生じる可能性を排除するためである。
一方、タイミングt6からタイミングt7までの期間である確認表示状態には、不正行為により入賞口に遊技球Bを入賞させたとしても検出信号が入力されることがなく、不正な利益を得ることができない期間であることから、遊技領域部振動センサを用いての不正行為の監視を行う必要がないものとなっている。
なお、タイミングt6からタイミングt7までの期間である確認表示状態だけでなく、外枠2に対して本体枠4を閉鎖する作業を行うタイミングt8までの期間にも、設定操作部振動センサを用いての不正行為の監視を行うようにしている。つまり、設定操作部振動センサを用いての不正行為の監視については、通常時であるか、外枠2に対して本体枠4を開放した状態であるか、設定キースイッチ1311aを設定キーONとした確認表示状態であるかにかかわらず、設定変更基板1311や設定キースイッチ1311aが設けられた領域に対して常に監視を行うようにしている。
また、タイミングt6からタイミングt8までの確認表示状態が含まれる期間(タイミングt6からタイミングt7までの期間である確認表示状態であってもよい。)には、設定操作部磁気センサを用いての不正行為の監視、設定操作部振動センサを用いての不正行為の監視を行っているが、それらのセンサが磁気や振動の発生を検出した場合には、演出表示装置1600の画像によって、磁気や振動の発生による異常な状態であることを通知する異常発生演出Aを実行している。また、異常発生演出Aでは、設定操作部磁気センサ、設定操作部振動センサのいずれが異常を検出したかによって、異常の内容(磁気、振動のいずれの発生を検出したか)や、異常を検出した部位(設定変更基板1311や設定キースイッチ1311aが設けられた領域であること)などを通知するようにしている。そして、異常発生演出Aを実行した場合には、設定キースイッチ1311aを設定キーOFFとした確認表示状態の終了時であるタイミングt7の時点(タイミングt8の時点であってもよい。)で、その異常発生演出Aを強制的に終了するようにしている。これは、確認表示状態では、設定値の確認表示を行う正規の作業者が設定キースイッチ1311aを操作しており、設定値の確認表示を行う際に、その確認表示を行う正規の作業者が故意ではなく磁石を近づけてしまったり、振動を加えてしまったりした可能性を排除することができない。このため、磁石や振動による不正行為が行われていると判断した場合であっても、重度の異常が発生していると判断する必要性が低く、実行中の異常発生演出Aを強制的に終了することとしている。
上記したように、タイミングt6からタイミングt8までの確認表示状態が含まれる期間には、設定操作部磁気センサを用いての不正行為の監視、設定操作部振動センサを用いての不正行為の監視を行っているが、その期間以外である通常時にも、設定操作部磁気センサを用いての不正行為の監視、遊技領域部磁気センサを用いての不正行為の監視、設定操作部振動センサを用いての不正行為の監視、遊技領域部振動センサを用いての不正行為の監視を行っている。また、そのような通常時において、磁気や振動の発生を検出した場合には、演出表示装置1600の画像やランプ、スピーカからの出力によって、所定期間にわたって、磁気や振動の発生による異常な状態であることを通知する異常発生演出Bを実行している。ここで、異常発生演出Bでは、演出表示装置1600の画像やランプ、スピーカからの出力が用いられるのに対し、異常発生演出Aでは、演出表示装置1600の画像のみが用いられており、異常発生演出Bよりも目立たない態様で演出を実行することとしている。これは、確認表示状態では、設定値の確認表示を行う者が設定キースイッチ1311aを操作しており、設定値の確認表示を行う際に、その確認表示を行う正規の作業者が故意ではなく磁石を近づけてしまったり、振動を加えてしまったりした可能性も排除できないためである。なお、異常発生演出Bでは、設定操作部磁気センサ、遊技領域部磁気、設定操作部振動センサ、遊技領域部振動センサのいずれが異常を検出したかによって、異常の内容(磁気、振動のいずれの発生を検出したか)や、異常を検出した部位(設定変更基板1311や設定キースイッチ1311aが設けられた領域であるのか、遊技領域5aの前方の領域であるのか、第三振分装置2550の周辺の領域であるのか)などを通知するようにしている。
また、上記したように、タイミングt5からタイミングt8までの期間である外枠2に対して本体枠4を開放した状態では、演出表示装置1600の画像やランプ、スピーカからの出力によって、外枠2に対して本体枠4を開放した状態であることを通知する本体枠開放報知を実行している。また、タイミングt6からタイミングt7までの期間である確認表示状態には、演出表示装置1600の画面における図柄表示を消去し、演出表示装置1600の画像やランプ、スピーカからの出力によって、設定値の確認表示中であることを通知する確認表示中報知(確認表示関連報知)を実行している。そして、外枠2に対して本体枠4を開放する作業を行った後、設定キースイッチ1311aを設定キーONとすることで確認表示状態に移行するが、その確認表示状態では、本体枠開放報知よりも優先して確認表示中報知を実行するようにし、さらに、確認表示状態で、設定操作部磁気センサや設定操作部振動センサが磁気や振動の発生を検出した場合には、本体枠開放報知や確認表示中報知よりも優先して異常発生演出Aを実行するようにしている。
[23−4.設定値の設定変更中における不正監視の変形例について]
上記では、設定値の設定変更中における不正行為の監視について、設定値の設定変更中に不正行為を監視していないことを説明したが、不正行為を一部で監視するように構成してもよい。このような設定値の設定変更中に不正行為を一部で監視している場合について、図243を参照して説明する。図243は、設定値の設定変更中に不正行為を一部で監視している場合における不正行為の監視状態を示すタイムチャートである。ここでは、上記した設定値の設定変更中に不正行為を監視していない場合とは異なる点について、以下に説明するものとする。
上記では、タイミングt3でのパチンコ機1の電源投入時において、主制御MPU1310aが主制御電源投入時処理(図175、図176参照)を開始するが、タイミングt4で設定キースイッチ1311aをOFFとするまでは、ステップS37の設定変更処理を終了しないようにし(設定変更処理のステップS222で設定キースイッチ1311aのOFF操作があったと判断しない)、タイミングt3からタイミングt4までの期間には、その後のステップS52の割り込み許可設定が行われないように禁則し、通常の電源投入に比べてステップS52の割り込み許可設定の実行タイミングを遅延させている。つまり、ステップS52の割り込み許可設定が行われるまでは、主制御側タイマ割り込み処理(図177参照)を開始しないため、主制御側タイマ割り込み処理におけるステップS104のスイッチ入力処理、ステップS112の不正行為検出処理、ステップS113の発射許可信号設定処理などが未実行とされて待機された状態となる。これに対し、電源投入後、ステップS37の設定変更処理を開始するよりも前に、少なくともステップS104のスイッチ入力処理、ステップS112の不正行為検出処理、ステップS113の発射許可信号設定処理、に相当する処理(同じ処理)を先行して行うように構成してもよい。このような構成としつつ、本例では、タイミングt3からタイミングt4までの期間については、設定値の設定変更が行われている状態(変更許可状態)であるが、遊技球Bの発射を許可しないとともに、入賞口に遊技球Bが入賞した際に検出信号の入力を有効なものとしない特殊な期間とし、また、不正行為のうち、設定変更基板1311や設定キースイッチ1311aが設けられた領域に対する不正行為のみを監視するようにしている。
なお、ステップS37の設定変更処理を開始するよりも前に、ステップS112の不正行為検出処理に相当する処理(同じ処理)を先行して行い、不正行為のうち、設定変更基板1311や設定キースイッチ1311aが設けられた領域に対する不正行為のみを監視した場合については、その処理では、ステップS112の不正行為検出処理と同じく、磁気センサ2010や振動センサ3003からの検出信号が入力されているときに、磁石や振動による不正行為が行われていると判断し、磁石ゴトカウンタや振動ゴトカウンタの値を値1だけ加算(インクリメント)している。しかしながら、主制御電源投入時処理において、タイミングt4で設定キースイッチ1311aをOFFとし、ステップS37の設定変更処理を終了した後には(設定変更処理のステップS222で設定キースイッチ1311aのOFF操作があったと判断した後には)、ステップS38で主制御内蔵RAMの全領域のうち特定領域を除いて必ずクリアするようにしている。このため、タイミングt3からタイミングt4までの期間である変更許可状態において、磁石や振動による不正行為が行われていると判断し、磁石ゴトカウンタや振動ゴトカウンタの値を加算(インクリメント)したとしても、変更許可状態の終了時のRAMクリアによって、その磁石ゴトカウンタや振動ゴトカウンタの値に初期値として値0(ゼロ)がセット(初期化)されることとなる。このように、変更許可状態の終了時には、磁石ゴトカウンタや振動ゴトカウンタの値を初期化しているが、変更許可状態では、設定値の設定変更を行う者が設定キースイッチ1311aや設定切替ボタン1311bを操作しており、設定値の設定変更を行う際に、その設定変更を行う者が故意ではなく磁石を近づけてしまったり、振動を加えてしまったりした可能性を排除することができない。このため、磁石や振動による不正行為が行われていると判断した場合であっても、重度の異常が発生していると判断する必要性が低く、磁石ゴトカウンタや振動ゴトカウンタの値を初期化することとしている。
具体的には、タイミングt3からタイミングt4までの期間である変更許可状態には、遊技領域部磁気センサを用いての不正行為の監視を行っていないのに対し、設定操作部磁気センサを用いての不正行為の監視を行うようにしている。これは、変更許可状態では、外枠2に対して本体枠4を閉鎖している状態で、設定値の設定変更を行う正規の作業者が設定キースイッチ1311aや設定切替ボタン1311bを操作しているが、設定値の設定変更を行う正規の作業者以外が、設定変更基板1311や設定キースイッチ1311aが設けられた領域に対して磁石を近づけるように不正行為を行い、不正に設定値が変更されてしまうなどの誤作動が生じる可能性を排除するためである。
一方、タイミングt3からタイミングt4までの期間である変更許可状態には、不正行為により入賞口に遊技球Bを入賞させたとしても検出信号が入力されることがなく、不正な利益を得ることができない期間であることから、遊技領域部磁気センサを用いての不正行為の監視を行う必要がないものとなっている。
なお、タイミングt3からタイミングt4までの期間である確認表示状態だけでなく、外枠2に対して本体枠4を閉鎖する作業を行うタイミングt5までの期間にも、設定操作部磁気センサを用いての不正行為の監視を行うようにしている。つまり、設定操作部磁気センサを用いての不正行為の監視については、通常時であるか、外枠2に対して本体枠4を開放した状態であるか、設定キースイッチ1311aを設定キーONとした変更許可状態であるかにかかわらず、設定変更基板1311や設定キースイッチ1311aが設けられた領域に対して常に監視を行うようにしている。
同様に、タイミングt3からタイミングt4までの期間である変更許可状態には、遊技領域部振動センサを用いての不正行為の監視を行っていないのに対し、設定操作部振動センサを用いての不正行為の監視を行うようにしている。これは、変更許可状態では、外枠2に対して本体枠4を閉鎖している状態で、設定値の設定変更を行う正規の作業者が設定キースイッチ1311aや設定切替ボタン1311bを操作しているが、設定値の設定変更を行う正規の作業者以外が、設定変更基板1311や設定キースイッチ1311aが設けられた領域に対して振動を加えるように不正行為を行い、不正に設定値が変更されてしまうなどの誤作動が生じる可能性を排除するためである。
一方、タイミングt3からタイミングt4までの期間である変更許可状態には、不正行為により入賞口に遊技球Bを入賞させたとしても検出信号が入力されることがなく、不正な利益を得ることができない期間であることから、遊技領域部振動センサを用いての不正行為の監視を行う必要がないものとなっている。
なお、タイミングt3からタイミングt4までの期間である変更許可状態だけでなく、外枠2に対して本体枠4を閉鎖する作業を行うタイミングt5までの期間にも、設定操作部振動センサを用いての不正行為の監視を行うようにしている。つまり、設定操作部振動センサを用いての不正行為の監視については、通常時であるか、外枠2に対して本体枠4を開放した状態であるか、設定キースイッチ1311aを設定キーONとした変更許可状態であるかにかかわらず、設定変更基板1311や設定キースイッチ1311aが設けられた領域に対して常に監視を行うようにしている。
また、タイミングt3からタイミングt4までの期間である変更許可状態には、演出表示装置1600の画面における図柄表示を消去し、演出表示装置1600の画像やランプ、スピーカからの出力によって、設定値の設定変更中であることを通知する設定変更中演出を実行している。なお、タイミングt3からタイミングt4までの期間である変更許可状態(タイミングt3からタイミングt5までの変更許可状態が含まれる期間であってもよい。)には、第一始動口2002、第二始動口2004、普通入賞口2003、大入賞口2005などの入賞口に遊技球Bが入賞した際に、各々に対応する検出センサからの検出信号を主制御MPU1310aが入力したとしても、遊技球Bの検出を無効なものとして扱うようにしているが、そのような検出信号を入力した場合には、演出表示装置1600の画像やランプ、スピーカからの出力によって、遊技球Bの発射が許可されていないために入賞口に遊技球Bが入賞することがない期間であるにもかかわらず、不正に入賞口に遊技球Bが入賞していることを通知する警告演出Cを実行している。この警告演出Cは、設定変更中報知や本体枠開放報知よりも優先して実行される。すなわち、警告演出Cの実行時には、設定変更中報知や本体枠開放報知を行うことなく警告演出Cを最優先に実行することとしている。
また、タイミングt3からタイミングt5までの変更許可状態が含まれる期間(タイミングt3からタイミングt4までの期間である変更許可状態であってもよい。)には、設定操作部磁気センサを用いての不正行為の監視、設定操作部振動センサを用いての不正行為の監視を行っているが、それらのセンサが磁気や振動の発生を検出した場合には、演出表示装置1600の画像によって、磁気や振動の発生による異常な状態であることを通知する異常発生演出Aを実行している。また、異常発生演出Aでは、設定操作部磁気センサ、設定操作部振動センサのいずれが異常を検出したかによって、異常の内容(磁気、振動のいずれの発生を検出したか)や、異常を検出した部位(設定変更基板1311や設定キースイッチ1311aが設けられた領域であること)などを通知するようにしている。そして、異常発生演出Aを実行した場合には、設定キースイッチ1311aを設定キーOFFとした変更許可状態の終了時であるタイミングt4の時点(タイミングt5の時点であってもよい。)で、その異常発生演出Aを強制的に終了するようにしている。これは、変更許可状態では、設定値の設定変更を行う正規の作業者が設定キースイッチ1311aや設定切替ボタン1311bを操作しており、設定値の設定変更を行う際に、その設定変更を行う正規の作業者が故意ではなく磁石を近づけてしまったり、振動を加えてしまったりした可能性を排除することができない。このため、磁石や振動による不正行為が行われていると判断した場合であっても、重度の異常が発生していると判断する必要性が低く、実行中の異常発生演出Aを強制的に終了することとしている。
上記したように、タイミングt3からタイミングt5までの変更許可状態が含まれる期間には、設定操作部磁気センサを用いての不正行為の監視、設定操作部振動センサを用いての不正行為の監視を行っているが、その期間以外である通常時にも、設定操作部磁気センサを用いての不正行為の監視、遊技領域部磁気センサを用いての不正行為の監視、設定操作部振動センサを用いての不正行為の監視、遊技領域部振動センサを用いての不正行為の監視を行っている。また、そのような通常時において、磁気や振動の発生を検出した場合には、演出表示装置1600の画像やランプ、スピーカからの出力によって、所定期間にわたって、磁気や振動の発生による異常な状態であることを通知する異常発生演出Bを実行している。ここで、異常発生演出Bでは、演出表示装置1600の画像やランプ、スピーカからの出力が用いられるのに対し、異常発生演出Aでは、演出表示装置1600の画像のみが用いられており、異常発生演出Bよりも目立たない態様で演出を実行することとしている。これは、変更許可状態では、設定値の設定変更を行う正規の作業者が設定キースイッチ1311aや設定切替ボタン1311bを操作しており、設定値の設定変更を行う際に、その設定変更を行う正規の作業者が故意ではなく磁石を近づけてしまったり、振動を加えてしまったりした可能性も排除できないためである。なお、異常発生演出Bでは、設定操作部磁気センサ、遊技領域部磁気センサ、設定操作部振動センサ、遊技領域部振動センサのいずれが異常を検出したかによって、異常の内容(磁気、振動のいずれの発生を検出したか)や、異常を検出した部位(設定変更基板1311や設定キースイッチ1311aが設けられた領域であるのか、遊技領域5aの前方の領域であるのか、第三振分装置2550の周辺の領域であるのか)などを通知するようにしている。
また、上記したように、電源投入後、タイミングt3からタイミングt5までの期間である外枠2に対して本体枠4を開放した状態では、演出表示装置1600の画像やランプ、スピーカからの出力によって、外枠2に対して本体枠4を開放した状態であることを通知する本体枠開放報知を実行している。また、電源投入後、タイミングt3からタイミングt4までの期間である変更許可状態には、演出表示装置1600の画面における図柄表示を消去し、演出表示装置1600の画像やランプ、スピーカからの出力によって、設定値の設定変更中であることを通知する設定変更中報知(設定変更関連報知)を実行している。そして、外枠2に対して本体枠4を開放する作業を行った後、設定キースイッチ1311aを設定キーONとして電源投入することで変更許可状態に移行するが、その変更許可状態では、本体枠開放報知よりも優先して設定変更中報知を実行するようにし、さらに、変更許可状態で、設定操作部磁気センサや設定操作部振動センサが磁気や振動の発生を検出した場合には、本体枠開放報知や設定変更中報知よりも優先して異常発生演出Aを実行するようにしている。
[24.当選確率等の設定変更の変形例]
上記した例では特別抽選の結果に基づいて大当り遊技状態又は小当り遊技状態に制御し、小当り遊技状態中に第一V入賞口2007や第二V入賞口2008に遊技球Bが受入れられた場合には大当り遊技状態に移行制御するものについて当選確率等の設定変更を行うものを示したが、図244に示すように第一V入賞口2007や第二V入賞口2008を設けないか、又は小当り遊技状態中に第一V入賞口2007や第二V入賞口2008に遊技球Bが受入れられても大当り遊技状態に移行制御させないものについて当選確率等の設定変更を行うようにしてもよい。以下、第一V入賞口2007や第二V入賞口2008を設けない態様のパチンコ機における当選確率等の設定変更の変形例について第2実施形態として説明する。なお、第2実施形態のパチンコ機1は、上記した例のパチンコ機1の役物入賞口2006(内部に第一V入賞口2007や第二V入賞口2008が配置される)に代えて、第二大入賞口2006A(内部に第一V入賞口2007や第二V入賞口2008が配置されない)を設けたものとしており、他の構成は同じものとしている。
[25−1.第2実施形態の遊技内容]
第2実施形態のパチンコ機1では、第一始動口2002及び第二始動口2004に遊技球Bが受入れられると、主制御基板1310において、遊技者に有利な有利遊技状態(例えば、「大当り」、「小当り」、「時間短縮(時短)当り」、「確率変動(確変)当り」)を発生させる特別抽選結果の抽選が行われる。そして、抽選された特別抽選結果を、所定時間(例えば、0.1〜360秒、特別変動時間とも称す)かけて遊技者に示唆(導出)する。本実施形態では、第一始動口2002及び第二始動口2004に遊技球Bが受入れられた場合に第二始動口2004への受入れに応じた第二特別抽選結果を優先して示唆(導出)する。なお、第二始動口2004への受入れに応じた特別抽選結果を優先して示唆(導出)することなく(優先変動)、第一始動口2002及び第二始動口2004に遊技球Bが受入れられた順序で特別抽選結果を示唆(導出)するようにしてもよいし(順次変動)、第一始動口2002への受入れに応じた第一特別抽選結果と第二始動口2004への受入れに応じた第二特別抽選結果とを同時期に並行して示唆(導出)し得るようにしてもよい(同時変動)。
また、第一始動口2002及び第二始動口2004に遊技球Bが受入れられることで抽選される特別抽選結果には、「ハズレ」、「小当り」、「2R確変大当り」、「15R確変大当り」、「15R通常大当り」等がある。本実施形態では、第二特別抽選結果には「小当り」を含む一方、第一特別抽選結果には「小当り」を含まないようになっている。なお、第一特別抽選結果および第二特別抽選結果の双方に「小当り」を含むようにしつつ、第一特別抽選結果よりも第二特別抽選結果の方が、「小当り」に当選する抽選確率が高く設定されるようにしてもよい。
第一始動口2002及び第二始動口2004への遊技球Bの受入れにより抽選された特別抽選結果(第一特別抽選結果及び第二特別抽選結果)が「小当り」である場合には、第二大入賞口2006Aが、遊技球Bを受入れ可能な開状態となった後に、所定時間(例えば、0.88s)経過すると、遊技球Bを受入不能な閉状態とする「小当り」遊技が実行される。第二大入賞口2006Aは、センター部材2500の右側における第2球通路部2521の途中に設けられていることから、「小当り」が抽選された場合は、「右打ち」して第2球通路部2521に遊技球Bを打込む。また、第2実施形態の小当り遊技では第二大入賞口2006Aを開状態とする期間が大当り遊技に比べて短いものの、第2球通路部2521を流下するように遊技意球を打ち続けていれば1回の小当り遊技で遊技球Bが少なくとも1個程度は第二大入賞口2006Aに入球し得るようになっている。なお、小当り遊技中は、小当り遊技状態の開始前の遊技状態(後述する確変状態や時短状態など)が維持され、小当り遊技後には小当り遊技状態の開始前の遊技状態が継続する。
第一始動口2002及び第二始動口2004への遊技球Bの受入れにより抽選された第一特別抽選結果及び第二特別抽選結果が「15R確変大当り」であるか又は「15R通常大当り」である場合には、大入賞口2005が、遊技球Bを受入可能な開状態となった後に、所定時間(例えば、29s)経過、或いは、大入賞口2005への所定の限度個数(例えば、10個)の遊技球Bの受入れ、の何れかの条件が充足すると、遊技球Bを受入不能な閉状態とする開閉パターン(一回の開閉パターンを1ラウンドと称す)を、15回繰返す「大当り」遊技が実行される。そして、第一特別抽選結果及び第二特別抽選結果が「15R通常大当り」であれば大当り遊技の終了後に、第一始動口2002及び第二始動口2004への遊技球Bの受入れにより抽選された第一特別抽選結果及び第二特別抽選結果を遊技者に示唆するための特別図柄の変動時間を、所定の変動回数(例えば、第一特別抽選の示唆及び第二特別抽選の示唆を合算した示唆回数100回)に到達するまで、通常よりも短くして、次の「当り」が抽選されるまでの時間を早くする「時短状態」に移行制御する。また、第一特別抽選結果及び第二特別抽選結果が「15R確変大当り」であれば「大当り」遊技の終了後に、次に「大当り」となるまで第一始動口2002及び第二始動口2004への遊技球Bの受入れにより抽選された第一特別抽選結果及び第二特別抽選結果を遊技者に示唆するための特別図柄の変動時間を通常よりも短くするとともに、第一特別抽選結果及び第二特別抽選結果が「当り」となる確率を向上させる「確変状態(高確率状態)」に移行制御する。
第一始動口2002及び第二始動口2004への遊技球Bの受入れにより抽選された第一特別抽選結果及び第二特別抽選結果が「2R確変大当り」であると、第二大入賞口2006Aが、遊技球Bを受入可能な開状態となった後に、所定時間(例えば、0.2s)経過すると、遊技球Bを受入不能な閉状態とする開閉パターン(一回の開閉パターンを1ラウンドと称す)を、2回繰返す「大当り」遊技が実行される。また、「大当り」遊技の終了後に、次に「大当り」となるまで第一始動口2002及び第二始動口2004への遊技球Bの受入れにより抽選された第一特別抽選結果及び第二特別抽選結果を遊技者に示唆するための特別図柄の変動時間を通常よりも短くするとともに、第一特別抽選結果及び第二特別抽選結果が「当り」となる確率を向上させる「確変状態(高確率状態)」に移行制御する。
第二大入賞口2006A及び大入賞口2005は、主にセンター部材2500の右側を流下する遊技球Bの流路上にあるため、センター部材2500の右側を狙った遊技球Bの打込操作を遊技者にさせることができる。第二大入賞口2006A及び大入賞口2005が開状態の時に、第二大入賞口2006A及び大入賞口2005に遊技球Bが受入れられると、主制御基板1310及び払出制御基板633によって払出装置580から所定数(例えば、15球)の遊技球Bが、上皿201に払出される。従って、第二大入賞口2006A及び大入賞口2005が遊技球Bを受入可能としている時に、第二大入賞口2006A及び大入賞口2005に遊技球Bを受入れさせることで、多くの遊技球Bを払出させることができ、遊技者を楽しませることができる。
なお、センター部材2500の右側に設けられている案内通路群2520は、第2球通路部2521側の方が、第3球通路部2522側よりも打込操作を行い易い反面、第3球通路部2522側よりも大入賞口2005に受入れられる可能性が低いため、何れの通路を狙った打込操作を行うのかを遊技者に選択させることができ、多様な遊技により遊技者を飽きさせ難くして興趣の低下を抑制させることができる。また、第二大入賞口2006Aには第2球通路部2521側に打込まれた遊技球Bだけが受入れ可能とされる。
本実施形態では、第一始動口2002及び第二始動口2004への遊技球Bの受入れにより特別抽選の開始からこの特別抽選結果が示唆されるまでの間に、第一始動口2002及び第二始動口2004に遊技球Bが受入れられると、特別抽選結果の示唆を開始することができないため、先に抽選された特別抽選結果の示唆が完了するまで、特別抽選結果の示唆の開始が保留される。この保留される特別抽選結果の保留数は、第一始動口2002及び第二始動口2004に対して、夫々4つまでを上限とし、それ以上については、第一始動口2002及び第二始動口2004に遊技球Bが受入れられても特別抽選結果を保留せずに、破棄している。これにより、保留が貯まることで遊技ホール側の負担の増加を抑制している。
ところで、第一始動口2002及び第二始動口2004への遊技球Bの受入れにより抽選された特別抽選結果の示唆は、機能表示ユニット1400と演出表示装置1600とで行われる。機能表示ユニット1400では、主制御基板1310によって直接制御されて特別抽選結果の示唆が行われる。機能表示ユニット1400での特別抽選結果の示唆は、複数のLEDを、点灯・消灯を繰返して所定時間点滅させ、その後に、点灯しているLEDの組合せによって特別抽選結果を示唆する。なお、以下では、第一特別抽選結果を遊技者に示唆するためのLEDの所定時間の点滅を「第一特別図柄の変動表示」と称し、第二特別抽選結果を遊技者に示唆するためのLEDの所定時間の点滅を「第二特別図柄の変動表示」と称する場合があり、また、第一特別抽選結果を遊技者に示唆するLEDの点灯組み合わせパターンを「第一特別図柄の停止図柄」と称し、第二特別抽選結果を遊技者に示唆するLEDの点灯組み合わせパターンを「第二特別図柄の停止図柄」と称する場合がある。
一方、演出表示装置1600では、主制御基板1310からの制御信号に基づいて、周辺制御基板1510によって間接的に制御され演出画像として特別抽選結果の示唆が行われる。演出表示装置1600での特別抽選結果を示唆する演出画像は、複数の絵柄からなる絵柄列を、左右方向へ三つ並べて表示した状態で、各絵柄列を変動させ、変動表示されている絵柄列を順次停止表示させ、停止表示される三つの絵柄列の絵柄が、特別抽選結果と対応した組合せとなるように夫々の絵柄列が停止表示される。特別抽選結果が「ハズレ」以外の場合は、三つの絵柄列が停止して各絵柄が停止表示された後に、特別抽選結果を示唆する確定画像が演出表示装置1600に表示されて、抽選された特別抽選結果に応じた有利遊技状態(例えば、「小当り」遊技、「大当り」遊技、等)が発生する。
なお、機能表示ユニット1400での特別抽選結果を示唆する時間(LEDの点滅時間(変動時間))と、演出表示装置1600での特別抽選結果を示唆する時間(絵柄列が変動して確定画像が表示されるまでの時間)とは、異なっており、機能表示ユニット1400の方が長い時間に設定されている。
また、周辺制御基板1510では、演出表示装置1600による特別抽選結果を示唆するための演出画像の表示の他に、抽選された特別抽選結果に応じて、扉枠3における演出操作ユニット300における演出操作部301の接触操作部302や押圧操作部303を操作させる遊技者参加型演出を行うことができる。遊技者参加型演出では、操作ボタン昇降駆動モータ367により押圧操作部303を上昇させて目立たせることができ、演出操作部301の操作により遊技者参加型演出を楽しませることができる。
また、周辺制御基板1510では、扉枠3に備えられている各装飾基板や、遊技盤5に備えられている各装飾基板、演出表示装置1600、及び裏ユニット3000の導光板演出ユニット3100、裏前演出ユニット3200、等を適宜用いて、発光演出や表示演出等を行うことが可能であり、各種の演出によっても遊技者を楽しませることができ、遊技者の遊技に対する興趣が低下するのを抑制することができる。
更に、周辺制御基板1510では、接触操作部302や押圧操作部303を操作する遊技者参加型演出において、遊技者が操作すべき操作を間違えたり、行わなかったりした時に、正しい操作を行わせるように遊技者にその旨を告知する。
また、普通入賞口2003に遊技球Bが受入れられると、主制御基板1310において、第二始動口扉2411を所定のパターンで開状態とするか否かの普通抽選結果の抽選が行われる。そして、抽選された普通抽選結果を、機能表示ユニット1400の普通図柄表示器に所定時間(例えば、0.1s〜6000s、普通変動時間とも称す)かけて遊技者に示唆する。本実施形態では、普通入賞口2003への遊技球Bの受入れにより抽選された普通抽選結果を遊技者に示唆するための普通図柄の変動時間を、通常状態では「6000s」とする一方、確変状態及び時短状態では「0.1s」とする。
また、普図当り確率(普通抽選結果が「普通当り」となる確率)は「11分の10」とされ、普通入賞口2003に遊技球Bが受入れられた場合には殆どの場合に「普通当り」となって第二始動口扉2411が開状態となる。また、普通抽選結果が「普通当り」となった場合に、第二始動口扉2411を開状態とする期間を、通常状態では「0.1s」とする一方、確変状態及び時短状態では「2.0s」とする。そのため、通常状態では第二始動口扉2411が最短でも6000s間隔でしか開状態とならない上に、開状態となる期間が極端に短いために第二始動口2004への遊技球Bの受入れは非常に困難とされる。これにより、通常状態での第二始動口2004への遊技球B受入れを狙った不正行為を抑制することができる。一方、確変状態では第二始動口扉2411が頻繁に開状態とされるだけでなく、開状態となる期間が長いため、第二始動口2004への遊技球Bの受入れが容易となっている。なお、普図当り確率を通常状態(低確率非時短状態)時と時短状態(低確率時短状態)時や確変状態(高確率時短状態)時と異ならせるようにしてもよく、例えば通常状態時には普図当り確率を「11分の1」とし、時短状態時や確変状態時には普図当り確率を「11分の10」として、通常状態時には第二始動口2004への遊技球Bの受入れを非常に困難とする一方、時短状態時や確変状態時には第二始動口2004への遊技球Bの受入れを容易にすることにより、時短状態時や確変状態時には第二始動口2004への遊技球Bの受入れが頻繁に発生するようにしつつ、通常状態での第二始動口2004への遊技球B受入れを狙った不正行為を抑制するようにしてもよい。また、普図当り確率を通常状態(低確率非時短状態)時にゼロ(11分の0)として当選しないようにする一方で、時短状態時や確変状態時には普図当り確率を「11分の10」や「11分の11」にするようにし、通常状態での第二始動口2004への遊技球B受入れを狙った不正行為を一層抑制するようにしてもよい。
このように通常状態では第二始動口2004への遊技球Bの受入れが殆ど発生せずに、主として第一始動口2002への遊技球Bの受入れに基づく第一特別抽選結果の示唆(第一特別図柄の変動表示)が行われる。一方、確変状態及び時短状態ではセンター部材2500の右側を狙った遊技球Bの打込操作が行われるため、第二始動口2004への遊技球Bの受入れが頻繁に発生し、主として第二始動口2004への遊技球Bの受入れに基づく第二特別抽選結果の示唆(第二特別図柄の変動表示)が行われる。
また、普通入賞口2003への遊技球Bの受入れにより普通抽選の開始からこの普通抽選結果が示唆されるまでの間に、普通入賞口2003に遊技球Bが受入れられると、普通抽選結果の示唆を開始することができないため、先に抽選された普通抽選結果の示唆が完了するまで、普通抽選結果の示唆の開始が保留される。この保留される普通抽選結果の保留数は、普通入賞口2003に対して4つまでを上限とし、それ以上については、普通入賞口2003に遊技球Bが受入れられても普通抽選結果を保留せずに、破棄するようにしている。なお、本例に代えて、普通入賞口2003への遊技球Bの受入れにより普通抽選の開始からこの普通抽選結果が示唆されるまでの間に、普通入賞口2003に遊技球Bが受入れられた場合には、普通抽選結果を保留することなく破棄するようにしてもよい。これにより、通常状態時に普通入賞口2003及び第二始動口2004を狙った遊技球Bの打込操作が行われることを一層防止して、通常状態時に第二特別抽選が行われて小当りが発生することを防止でき、通常状態での第二始動口2004への遊技球B受入れを狙った不正行為を一層抑制することができる。
また、普通入賞口2003への遊技球Bの受入れにより抽選された普通抽選結果の示唆は、特別抽選結果と同等に、機能表示ユニット1400と演出表示装置1600とで行われる。機能表示ユニット1400では、主制御基板1310によって直接制御されて普通抽選結果の示唆が行われる。機能表示ユニット1400での普通抽選結果の示唆は、特別抽選結果を示唆するLEDとは異なるLEDを、点灯・消灯を繰返して所定時間点滅させ、その後に、点灯しているLEDの組合せによって普通抽選結果を示唆する。
このように、本例のパチンコ機1では通常状態時にはセンター部材2500の左側を狙った遊技球Bの打込が行われて第一始動口2002への遊技球Bの受入れに基づく第一特別抽選結果の示唆(第一特別図柄の変動表示)が行われる。また、通常状態時に第一特別抽選結果が「15R通常大当り」になると、大当り遊技の終了後に時短状態に移行制御し、センター部材2500の右側を狙った遊技球Bの打込が行われて第二始動口2004への遊技球Bの受入れに基づく第二特別抽選結果の示唆(第二特別図柄の変動表示)が行われる。時短状態において大当りが発生することなく、所定の変動回数(第一特別抽選の示唆及び第二特別抽選の示唆を合算した示唆回数100回)に達した場合には時短状態を終了して通常状態に移行制御し、再びセンター部材2500の左側を狙った遊技球Bの打込が行われて第一始動口2002への遊技球Bの受入れに基づく第一特別抽選結果の示唆(第一特別図柄の変動表示)が行われる。
また、通常状態時や時短状態時に第一特別抽選結果が「15R確変大当り」か又は「2R確変大当り」になると、大当り遊技の終了後に確変状態(高確率状態)に移行制御し、センター部材2500の右側を狙った遊技球Bの打込が行われて第二始動口2004への遊技球Bの受入れに基づく第二特別抽選結果の示唆(第二特別図柄の変動表示)が行われる。確変状態は次に大当りとなるまで継続して実行され、確変状態時に第二特別抽選結果が「15R通常大当り」になると、大当り遊技の終了後に時短状態に移行制御し、時短状態において大当りが発生することなく、所定の変動回数(第一特別抽選の示唆及び第二特別抽選の示唆を合算した示唆回数100回)に達した場合には時短状態を終了して通常状態に移行制御する。
また、確変状態時に第二特別抽選結果が「15R確変大当り」か又は「2R確変大当り」になると、大当り遊技の終了後に再び確変状態(高確率状態)に移行制御する。このように、確変状態は「15R通常大当り」になるまで継続し、「15R通常大当り」になった場合には大当り遊技の終了後に時短状態に移行制御するようになっている。
なお、保留されている第二特別抽選結果がない状態で第一特別抽選結果だけが保留されている場合や保留されている第二特別抽選結果がない状態で第一始動口2002へ遊技球Bが受入れられた場合には時短状態時や確変状態時にも第一特別抽選結果の示唆(第一特別図柄の変動表示)が行われる。そして、時短状態時や確変状態時に第一特別抽選結果が「15R通常大当り」になると、大当り遊技の終了後に時短状態に移行制御し、時短状態時や確変状態時に第一特別抽選結果が「15R確変大当り」か又は「2R確変大当り」になると、大当り遊技の終了後に確変状態に移行制御する。
また、本例のパチンコ機1では第二特別抽選結果として「小当り」となる確率(小当り確率)が大当り確率に比べて非常に高く設定されている(例えば確変状態時における大当り確率の10倍程度)。また時短状態中や確変状態中には、第二始動口2004への遊技球Bの受入れが頻繁に発生して第二特別抽選が行われるため、小当りが頻繁に発生して第二大入賞口2006Aが所定時間(例えば、0.88s)に亘って開状態となる。
即ち、本例のパチンコ機1では時短状態時や確変状態時には第二特別抽選にて小当りが頻繁に発生して、大当りにならずとも少しずつではあるが発射量を超える賞球の獲得が可能となっており、時短状態や確変状態が長く続くほど多くの賞球を獲得できる。そのため、時短状態や確変状態では遊技球Bが減らないだけでなく、発生した小当りによって獲得される賞球によって遊技者の持ち球を増やすことができる。このように、本例のパチンコ機1では遊技球Bの消費が大きい通常状態での遊技と、遊技球Bの消費が少ないばかりか小当りの発生によって大当りにならずとも遊技者の持ち球が増えていく時短状態及び確変状態で実行される遊技と、で全く異なる状態に制御することができるようになっている。
[25−2.第2実施形態の当選確率等の設定変更]
第2実施形態のパチンコ機1において、設定値に応じて変更される大当りや小当り等の確率等について説明する。
第2実施形態においても前述した例と同様に、特別抽選等で用いられるテーブル(当り判定テーブル、大当り図柄決定テーブル、小当り図柄決定テーブル等)として設定値に応じたテーブルを選択する。なお、特別抽選等で用いられるテーブルは設定値毎に設けられ、各テーブルは少なくとも一部の値が異なるように設定されている。
図245(A)に示すように本実施形態では、「大当り確率」、及び「小当り確率」が設定値1〜設定値6のそれぞれに対応して設定されている。
また、第一特別抽選および第二特別抽選にて共通とされる大当り確率(当り判定テーブルのうち大当りに当選したことを示す大当り判定値の割合)は設定値毎に異なる値が設定され、通常状態及び時短状態(低確率状態)の第一特別抽選および第二特別抽選での大当り確率は、設定値1で「319分の1」、設定値2で「309分の1」、設定値3で「299分の1」、設定値4で「289分の1」、設定値5で「279分の1」、設定値6で「269分の1」となっている。また、確変状態(高確率状態)の第一特別抽選および第二特別抽選での大当り確率は、設定値1で「30分の1」、設定値2で「40分の1」、設定値3で「50分の1」、設定値4で「60分の1」、設定値5で「70分の1」、設定値6で「80分の1」となっている。
このように、通常状態及び時短状態(低確率状態)では設定値が高くなる程に大当り確率が高くなるようにされるものの、確変状態では通常状態及び時短状態とは逆に設定値が高くなる程に大当り確率が低くなるようになっている。即ち、通常状態及び時短状態では設定値6の大当り確率が最も高くなっている一方で、確変状態では設定値1の大当り確率が最も低くなっている。なお、大当り確率は設定値に比例又は反比例させるものに限らず、一部については任意の設定値に設定される大当り確率よりも当該設定値よりも低い設定値に設定される大当り確率の方が高くなるように設定するようにしてもよい。
図245(A)に示されるように、第一特別抽選での小当り確率(当り判定テーブルのうち小当りに当選したことを示す小当り判定値の割合)は全ての設定値で「0」とされて(小当りに当選することがない)通常状態及び時短状態においては小当りによる賞球の獲得が困難である一方、第二特別抽選での小当り確率(当り判定テーブルのうち小当りに当選したことを示す小当り判定値の割合)は全ての設定値で共通の「3分の1」とされて大当り確率と比べて非常に高い確率であるため、確変状態や時短状態では小当りが頻繁に発生して賞球の獲得が容易となっている。
確変状態では設定値6で大当り確率が最も低くされるため、低設定値よりも大当りの発生が起こり難く(遅れ)、これによって確変状態が長期に亘って継続することになるため、設定値が高くなるほど大当りとなるまでに発生する小当りの回数が増加するようになる。即ち、高い設定値ほど小当りによって多くの賞球を獲得可能になり、かつ、次回の大当りも約束されることとなり、設定値が高いほど有利度合いが高くなる。換言すると、確変状態ではいずれの設定値であっても次回の大当りが約束されるものの、設定値毎に大当り以外で獲得可能な賞球数の期待値を相違させ、設定値が高くなるほどに大当り以外で獲得可能な賞球数の期待値が高まるようになっている。
なお、確変状態の継続期間を次回の大当りまでとせずに、通常状態及び時短状態と同様に所定の変動回数(第一特別抽選の示唆及び第二特別抽選の示唆を合算した示唆回数100回)に達した場合に終了する構成としつつ、設定値が高くなる程に大当り確率が高くなるようにすることで、設定値が高いほど大当りの発生頻度を増大させることによって有利度合いを高めるようにしてもよい(いわゆる回数切り確変)。この場合には次回の大当りが約束されていないものの、設定値毎に大当り以外で獲得可能な賞球数の期待値を相違させ、設定値が高くなるほどに大当り以外で獲得可能な賞球数の期待値が高まるものの、確変状態の終了条件が成立するまでに大当りが発生することに期待させるゲーム性を実現でき、興趣向上を図ることができる。なお、こうしたゲーム性を実現するにあたり、通常状態及び時短状態での第一特別抽選および第二特別抽選での大当り確率は、設定差を設けないようにし(319分の1で均一にし)、確変状態での第一特別抽選および第二特別抽選での大当り確率のみ、上述のように設定差を設けるにしてもよい。
また、第2実施形態の遊技性を実現するに当たり、特定の設定値よりも低い設定値の場合には、確変状態における大当り確率を第二特別抽選での小当り確率よりも高くする一方で、特定の設定値よりも高い設定値の場合には、確変状態における大当り確率を第二特別抽選での小当り確率よりも低くするようにしてもよい。具体的には、例えば、通常状態及び時短状態(低確率状態)の第一特別抽選および第二特別抽選での大当り確率を、設定値1で「250分の1」、設定値2で「240分の1」、設定値3で「230分の1」、設定値4で「180分の1」、設定値5で「170分の1」、設定値6で「160分の1」とし、確変状態(高確率状態)の第一特別抽選および第二特別抽選での大当り確率は、設定値1で「25分の1」、設定値2で「24分の1」、設定値3で「23分の1」、設定値4で「18分の1」、設定値5で「17分の1」、設定値6で「16分の1」とする一方で、第二特別抽選での小当り確率(当り判定テーブルのうち小当りに当選したことを示す小当り判定値の割合)は全ての設定値で共通の「20分の1」としておくことが例示できる。
このような構成の場合、設定値1〜3では、確変状態での大当り確率に比べて第二特別抽選での小当り確率が低い確率であるため、確変状態で小当りにより獲得可能な賞球数が比較的少なくなる一方、設定値4〜6では、確変状態での大当り確率に比べて第二特別抽選での小当り確率が高い確率であるため、確変状態で小当りにより獲得可能な賞球数が比較的多くなることとなる。特に、設定値4以上の設定値になると、確変状態では大当り確率が小当り確率よりも低くなって大当りの発生が起こり難くなり、確変状態が長期に継続する期待感、小当りによって多くの賞球を獲得可能な期待感を与えるゲーム性を創出できる。また、電源投入以降の確変状態にて発生した大当りの確率や確変状態にて発生した小当りの確率の履歴情報を周辺制御部1511の所定の記憶領域(RAM等)に記憶するようにし、その履歴情報に基づく各種の当り確率情報を演出表示装置1600に表示するようにすれば、確変状態における大当りの確率よりも小当りの確率の方が高いことに遊技者を気づかせることもでき、遊技者に「設定値4以上かも」という期待感を付与して、確変状態での遊技継続中に従来にない新たな楽しみや面白みを付与できる。また、確変状態が長期に継続すること、確変状態での小当りによって多くの賞球を獲得可能であることを遊技者が体感することを以って「設定値4以上かも」と遊技者に認知させることもでき、こうした点でも従来にない新たな楽しみや面白みを付与できる。以上のように、特定の設定値(本実施形態では設定値4)を境に、それ以上の設定値では、小当りによって多くの賞球を獲得可能なゲーム性に変貌させることで、遊技興趣の更なる向上を図ることができる。
また、別の実施形態として、確変状態において設定値が高くなる程に第一特別抽選および第二特別抽選での大当り確率が高くなるようにするとともに、設定値が高くなる程に第二特別抽選での小当り確率が高くなるようにしてもよい。具体的には、図245(B)に示すように、通常状態及び時短状態(低確率状態)の第一特別抽選および第二特別抽選での大当り確率は、小当り確率は、設定値1で「319分の1」、設定値2で「309分の1」、設定値3で「299分の1」、設定値4で「289分の1」、設定値5で「279分の1」、設定値6で「269分の1」となっている。また、確変状態(高確率状態)の小当り確率は、設定値1で「31.9分の1」、設定値2で「30.9分の1」、設定値3で「29.9分の1」、設定値4で「28.9分の1」、設定値5で「27.9分の1」、設定値6で「26.9分の1」となっている。このように確変状態では通常状態及び時短状態に比べて全ての設定値の大当り確率が10倍に高められている。
また、第二特別抽選での小当り確率は設定値1で「7分の1」、設定値2で「6分の1」、設定値3で「5分の1」、設定値4で「4分の1」、設定値5で「3分の1」、設定値6で「2分の1」とされている。そのため、設定値1では第二特別抽選が7回行われる毎に小当りが1回発生する程度であるのに対し、設定値6では第二特別抽選が2回行われる毎に小当りが1回発生する程度となり、小当りの発生頻度が増大する。即ち、設定値6では設定値1に比べて小当りが頻繁に発生して小当りによる賞球の獲得が容易となっており、設定値が高くなるほどに確変状態や時短状態において獲得可能な賞球数の期待値が高まるようになっている。
また、上記した大当り確率や小当り確率の設定変更に加えて、又は大当り確率や小当り確率等を設定変更することなしに、大当り種別の決定比率を設定値毎に異ならせることで有利度合いを変化させるようにしてもよい。上記したように、確変状態及び時短状態では主に第二特別抽選が実行されて小当りが発生し得る一方、通常状態では主に第一特別抽選が実行されて小当りが発生し得ない。そのため、確変状態や時短状態の継続期間に応じて有利度合いが変化する。
また、確変状態においても通常状態及び時短状態と同様に設定値が高くなる程に大当り確率が高くなるようにするとともに、設定値が高くなる程に小当り確率が高くなるように設定した場合には、確変状態中に特別抽選結果が「はずれ」となった場合に確変状態を終了させるか否かを抽選する、いわゆる転落抽選を行うようにしてもよい。また、この場合には設定値毎に転落確率(確変状態を終了させる確率)を異ならせることなしに共通としてもよいし、設定値毎に転落確率を異ならせるようにしてもよい。
例えば、図245(C)に示すように、高確率状態の転落確率として全ての設定値に共通の「100分の1」としてもよく、この場合には転落抽選結果が確変状態を終了させることを示す確率は設定値毎に異ならないものの、図245(B)に示されるように大当り確率については設定値が高いほどに向上するため、大当りの発生頻度や発生回数を設定値毎に異ならせて有利度合いを変化させ、設定値が高いほどに有利度合いが高まるようにしている。
また、高確率状態の転落確率を設定値毎に変化させるようにしてもよい。例えば、図245(D)に示すように、転落確率は設定値1及び設定値2で「80分の1」、設定値3及び設定値4で「90分の1」、設定値5及び設定値6で「100分の1」としてもよい。
この場合には、設定値1では大当り確率が「31.9分の1」であるのに対して転落確率は「80分の1」とされて大当り確率が転落確率の約2.5倍高められているのに対し、設定値6では大当り確率が「26.9分の1」であるのに対して転落確率は「100分の1」とされて大当り確率が転落確率の約3.7倍高められている。即ち、大当り確率を設定値が高まるほどに向上させて確変状態を終了させる転落抽選結果が得られる以前に大当りに当選する割合を高めることにより、設定値が高いほどに有利度合いが高まるようにしている。
なお、確変状態中に確変状態を終了させる転落抽選結果が得られた場合には大当り確率を確変状態の確率(高確率)から通常状態の確率(低確率)に戻す一方で、第二特別抽選結果を遊技者に示唆するための特別図柄の変動時間を通常よりも短くする制御は継続するようにしてもよく、この場合には大当り遊技の終了後の変動回数が所定回数(例えば第一特別抽選の示唆及び第二特別抽選の示唆を合算した示唆回数100回)に到達したことに基づいて当該制御を終了して通常状態に移行制御するようにしてもよい。即ち、確変状態中に確変状態を終了させる転落抽選結果が得られた場合には確変状態を終了させて時短状態に移行制御するようにしてもよい。また、確変状態を終了させる転落抽選結果が得られた場合に既に大当り遊技の終了後の変動回数が所定回数(例えば第一特別抽選の示唆及び第二特別抽選の示唆を合算した示唆回数100回)に到達していれば確変状態を終了させた後に時短状態に移行制御することなく、通常状態に移行制御するようにしてもよい。
また、確変状態中に確変状態を終了させる転落抽選結果が得られた場合に大当り確率を確変状態の確率(高確率)から通常状態の確率(低確率)に戻すとともに、第二特別抽選結果を遊技者に示唆するための特別図柄の変動時間を通常の変動時間に戻すようにしてもよい。即ち、確変状態中に確変状態を終了させる転落抽選結果が得られた場合には確変状態を終了させて通常状態に移行制御させるようにしてもよい。またこの場合には、時短状態中にも転落抽選を行うようにしてもよく、時短状態中に時短状態を終了させる転落抽選結果が得られた場合には時短状態を終了させて通常状態に移行制御させるようにしてもよい。
図245(E)に示す例では、大当り遊技の終了後に確変状態に移行制御された後、特別抽選結果が「大当り」となった場合に確変状態が終了することになる大当り種別の発生比率を変化させることで有利度合いを変化させている。具体的には、主に通常状態(低確率非時短状態)で実行される第一特別抽選結果が「大当り」となった場合には全ての設定値で大当り種別の発生比率は同一とされ、大当り遊技の終了後に高確率状態に移行制御される「15R確変大当り」と大当り遊技の終了後に高確率状態に移行制御されるものの賞球の獲得数が「15R確変大当り」よりも少ない「2R確変大当り」との発生比率はそれぞれ「100分の40」とされ、大当り遊技の終了後に所定の変動回数(例えば、第一特別抽選の示唆及び第二特別抽選の示唆を合算した示唆回数100回)に達するまで時短状態に移行制御される「15R通常大当り」の発生比率は「100分の20」とされる。
一方、主に確変状態及び時短状態で実行される第二特別抽選結果が「大当り」となった場合には、設定値毎に大当り種別の発生比率が異なるようになっており、設定値1では大当り遊技の終了後に高確率状態に移行制御される「15R確変大当り」の発生比率は「100分の45」とされ、大当り遊技の終了後に高確率状態に移行制御されるものの賞球の獲得数が「15R確変大当り」よりも少ない「2R確変大当り」の発生比率は「100分の15」とされ、大当り遊技の終了後に所定の変動回数(例えば、100回)に達するまで時短状態に移行制御される「15R通常大当り」の発生比率は「100分の40」とされる。
設定値2では大当り遊技の終了後に高確率状態に移行制御される「15R確変大当り」の発生比率は「100分の46」とされ、大当り遊技の終了後に高確率状態に移行制御されるものの賞球の獲得数が「15R確変大当り」よりも少ない「2R確変大当り」の発生比率は「100分の19」とされ、大当り遊技の終了後に所定の変動回数(例えば、第一特別抽選の示唆及び第二特別抽選の示唆を合算した示唆回数100回)に達するまで時短状態に移行制御される「15R通常大当り」の発生比率は「100分の35」とされる。
設定値3では大当り遊技の終了後に高確率状態に移行制御される「15R確変大当り」の発生比率は「100分の47」とされ、大当り遊技の終了後に高確率状態に移行制御されるものの賞球の獲得数が「15R確変大当り」よりも少ない「2R確変大当り」の発生比率は「100分の23」とされ、大当り遊技の終了後に所定の変動回数(例えば、第一特別抽選の示唆及び第二特別抽選の示唆を合算した示唆回数100回)に達するまで時短状態に移行制御される「15R通常大当り」の発生比率は「100分の30」とされる。
設定値4では大当り遊技の終了後に高確率状態に移行制御される「15R確変大当り」の発生比率は「100分の48」とされ、大当り遊技の終了後に高確率状態に移行制御されるものの賞球の獲得数が「15R確変大当り」よりも少ない「2R確変大当り」の発生比率は「100分の27」とされ、大当り遊技の終了後に所定の変動回数(例えば、第一特別抽選の示唆及び第二特別抽選の示唆を合算した示唆回数100回)に達するまで時短状態に移行制御される「15R通常大当り」の発生比率は「100分の25」とされる。
設定値5では大当り遊技の終了後に高確率状態に移行制御される「15R確変大当り」の発生比率は「100分の49」とされ、大当り遊技の終了後に高確率状態に移行制御されるものの賞球の獲得数が「15R確変大当り」よりも少ない「2R確変大当り」の発生比率は「100分の31」とされ、大当り遊技の終了後に所定の変動回数(例えば、第一特別抽選の示唆及び第二特別抽選の示唆を合算した示唆回数100回)に達するまで時短状態に移行制御される「15R通常大当り」の発生比率は「100分の20」とされる。
設定値6では大当り遊技の終了後に高確率状態に移行制御される「15R確変大当り」の発生比率は「100分の50」とされ、大当り遊技の終了後に高確率状態に移行制御されるものの賞球の獲得数が「15R確変大当り」よりも少ない「2R確変大当り」の発生比率は「100分の35」とされ、大当り遊技の終了後に所定の変動回数(例えば、第一特別抽選の示唆及び第二特別抽選の示唆を合算した示唆回数100回)に達するまで時短状態に移行制御される「15R通常大当り」の発生比率は「100分の15」とされる。
このように、主に確変状態及び時短状態で実行される第二特別抽選結果が「大当り」となった場合に大当り遊技の終了後に所定の変動回数(例えば、第一特別抽選の示唆及び第二特別抽選の示唆を合算した示唆回数100回)に達するまで時短状態に移行制御される「15R通常大当り」の発生比率を設定値毎に変化させ、設定値が高いほど「15R通常大当り」の発生比率を低減させることで、確変状態を終了させ難くなっている。これにより、設定値が高いほど一旦確変状態に移行制御されると確変状態が終了し難くなり、大当りの発生回数を増大させることができるとともに、確変状態中に発生する小当りに基づく賞球の獲得が可能になる。即ち、設定値が高くなるほどに確変状態において獲得可能な賞球数の期待値が高まるようになっている。
なお、設定値が高いほど「15R通常大当り」の発生比率を低減させる一方で、「2R確変大当り」の発生比率を「15R確変大当り」よりも高めて賞球の獲得数を抑制するため、遊技者に過度に有利になることを抑制できる。
[25−3.第2実施形態の設定値示唆演出]
上記したように、本例のパチンコ機1では確変状態で獲得可能な賞球の期待値や当選可能な小当り回数の期待値が設定値毎に異なるように構成されている。具体的には、図245(A)では設定値1の確変状態の大当り確率が「30分の1」とされ、小当り確率が「3分の1」とされるため、大当り遊技の終了後に確変状態に制御してから次に大当りとなるまでに当選可能な小当り回数の期待値は「9回」となる。また、1回の小当り遊技では1個程度の遊技球Bが第二大入賞口2006Aに入球し得るようにされているため、1回の小当り遊技で獲得可能な賞球の期待値は「15球」となる。即ち、設定値1の場合に確変状態で小当りにより獲得可能な賞球の期待値は「9回×15球」の「135球」となる。同様に、設定値2の場合に確変状態で小当りにより獲得可能な賞球の期待値は「13回×15球」の「195球」、設定値3の場合に確変状態で小当りにより獲得可能な賞球の期待値は「16回×15球」の「240球」、設定値4の場合に確変状態で小当りにより獲得可能な賞球の期待値は「19回×15球」の「285球」、設定値5の場合に確変状態で小当りにより獲得可能な賞球の期待値は「23回×15球」の「345球」、設定値6の場合に確変状態で小当りにより獲得可能な賞球の期待値は「26回×15球」の「390球」、となる。
また、図245(B)では設定値1の場合に確変状態で小当りにより獲得可能な賞球の期待値は「4回×15球」の「60球」、設定値2の場合に確変状態で小当りにより獲得可能な賞球の期待値は「5回×15球」の「75球」、設定値3の場合に確変状態で小当りにより獲得可能な賞球の期待値は「5回×15球」の「75球」、設定値4の場合に確変状態で小当りにより獲得可能な賞球の期待値は「7回×15球」の「105球」、設定値5の場合に確変状態で小当りにより獲得可能な賞球の期待値は「9回×15球」の「135球」、設定値6の場合に確変状態で小当りにより獲得可能な賞球の期待値は「13回×15球」の「195球」、となっている。
このように、設定値に応じて確変状態で小当りにより獲得可能な賞球の期待値や当選可能な小当り回数の期待値が異なる(図245(B)においては一部で同一とされている)ため、大当り遊技の終了後に高確率状態に制御する場合に次に大当りとなるまでに小当り遊技で獲得した賞球数や小当りの当選回数等に応じて設定値を推測することができる。なお、小当り遊技で獲得した賞球数や小当りの当選回数等に応じて設定値を示唆する演出(設定値示唆演出)を実行するようにしてもよい。
例えば、図246に示すように、周辺制御部1511が設定値示唆演出として演出表示装置1600に6段階の設定値に対応するように1〜6の6つの目盛1600dを有するゲージ部を表示し、第二大入賞口2006Aへの入賞による賞球獲得数(払出数)に応じてゲージ部の目盛間を色付けして、小当りでの賞球獲得数が増えるにつれてゲージ部が初期表示態様から段階的に色付けされていく(目盛間の色付け表示を増加させる)ようにし、ゲージ部の全ての目盛間が色付けされることで高設定値であることを示唆するようにしてもよい。具体的には、大当り遊技の終了後に高確率状態に制御する場合には、図246(A)に示すように初期表示態様の目盛1600dとキャラクタ1600bとキャラクタのセリフが表示される吹出1600cとを演出表示装置1600に表示する。この初期表示態様では、獲得した賞球数の個数「0個」であることを前提に、それに対応する設定値として6つの目盛のうち最も左側の1つの目盛だけを色付け表示することで「設定値1以上」であることを示唆すると共に、吹出1600cに「設定値は・・・?」を表示して、ゲージ部が設定値を示唆していることを、キャラクタ1600bを通じて遊技者に示唆する。
そして、大当り遊技後の小当り遊技で払い出した賞球数が設定値1での期待値を超えて設定値2での期待値の範囲内になったことが周辺制御部1511で判定されると、ゲージ部における6つの目盛のうち左側から2つ目の目盛までをさらに色付け表示する(左側から1つ目と2つ目を色付け表示した状態)ことで「設定値2以上」であることを示唆すると共に、キャラクタ1600bのセリフとして吹出1600cに「2以上かも?」を表示して設定値2以上であることをより明確に示唆する(図246(B))。
また、大当り遊技後の小当り遊技で払い出した賞球数が設定値2での期待値を超えて設定値3での期待値の範囲内になったことが周辺制御部1511で判定されると、ゲージ部における6つの目盛のうち左側から3つ目の目盛までをさらに色付け表示する(左側から1つ目〜3つ目を色付け表示した状態)ことで「設定値3以上」であることを示唆すると共に、キャラクタ1600bのセリフとして吹出1600cに「3以上かな?」を表示して設定値3以上であることをより明確に示唆する(図246(C))。
また、大当り遊技後の小当り遊技で払い出した賞球数が設定値3での期待値を超えて設定値4での期待値の範囲内になったことが周辺制御部1511で判定されると、ゲージ部における6つの目盛のうち左側から4つ目の目盛までをさらに色付け表示する(左側から1つ目〜4つ目を色付け表示した状態)ことで「設定値4以上」であることを示唆すると共に、キャラクタ1600bのセリフとして吹出1600cに「4以上!?」を表示して設定値4以上であることをより明確に示唆する(図246(D))。
また、大当り遊技後の小当り遊技で払い出した賞球数が設定値4での期待値を超えて設定値5での期待値の範囲内になったことが周辺制御部1511で判定されると、ゲージ部における6つの目盛のうち左側から5つ目の目盛までをさらに色付け表示する(左側から1つ目〜5つ目を色付け表示した状態)ことで「設定値5以上」であることを示唆すると共に、キャラクタ1600bのセリフとして吹出1600cに「5超え??」を表示して設定値5以上であることをより明確に示唆する(図246(E))。
また、大当り遊技後の小当り遊技で払い出した賞球数が設定値5での期待値を超えて設定値6での期待値の範囲内になったことが周辺制御部1511で判定されると、ゲージ部における6つの目盛のうち左側から6つ目の目盛までをさらに色付け表示する(全ての目盛を色付け表示した状態)ことで「設定値6」であることを示唆すると共に、キャラクタ1600bのセリフとして吹出1600cに「やったね!6かも!!!」を表示して設定値6であることをより明確に示唆する(図246(F))。
そして、ゲージ部における6つの目盛のうち左側から6つ目の目盛までを色付け表示された状態(全ての目盛を色付け表示した状態)以降は、既に最終段階の表示に到達していることから大当り遊技後の小当り遊技で払い出した賞球数によるゲージ部の表示変更は行わずに、次の大当り遊技が開始されるか、あるいは確変状態の終了条件があるものについてはその終了条件が成立するまで、全ての目盛を色付け表示した状態を継続するようにしている。
なお、ゲージ部における6つの目盛全てを色付け表示した状態にて、別途、さらなる設定示唆を行うようにしてもよく、例えば、ゲージ部における6つ全ての目盛を色付け表示した状態にて、大当り遊技後の小当り遊技で賞球を払い出す際に、第二大入賞口2006Aでの入球検出に基づいて、最高設定(設定値6)であることを確定的に遊技者に知らせる最高設定確定演出を実行するための特別な演出抽選を行うようにしてもよい。具体的には、ゲージ部における6つ全ての目盛を色付け表示した状態にて、第二大入賞口2006Aで入球検出される度に、1/1000で当選する特別な演出抽選を行い、それに当選することで、特別態様の音声出力(設定6おめでとう!のメッセージ音声)、特別態様での扉枠3の各種のランプ発光(7色を用いた虹色でのランプ発光)、演出表示装置1600での特別表示(設定6おめでとう!のメッセージ表示)からなる最高設定確定演出を同時期に行うことを例示できる。このように全ての目盛を色付け表示した状態で最高設定確定演出を実行することで、先に行われた設定示唆に係る演出で満足感を付与した上で、遊技者を退屈にさせることなく更なる満足感を遊技者に付与でき、遊技興趣の更なる向上を図ることができる。
また、本実施形態では、全ての目盛を色付け表示するよりも前に大当りになった場合は、その大当り後にゲージ部の表示態様をクリアするようにしており、これにより大当りが発生して大当り遊技後に確変状態に移行制御される毎に設定値示唆演出を実行してパチンコ機1の設定値を示唆するため、設定値示唆演出で示唆された設定値を統計することで実際の設定値を推測することができるようになる。即ち、確変状態が1回実行されただけでは、この確変状態中に小当りによって獲得した賞球数と設定値に応じて獲得可能な賞球の期待値とは異なる場合があることから設定値の判別は困難であるが、大当り間の確変状態毎に小当りによって獲得した賞球数を計数すると特定の賞球数付近の割合が高まるようになるため、特定の賞球数を期待値と比較することによって設定値を推測することができるようになる。本例では複数回実行された設定値示唆演出において最も示唆される割合の高かった設定値が実際の設定値であると推測することができる。
なお、大当りになった場合にゲージ部の表示態様をクリアすることなく、確変状態が終了するまではゲージ部の表示態様を引き継ぐようにしてもよい。また、この場合にはゲージ部における6つの目盛は設定値に応じて1回の確変状態で獲得可能な賞球の期待値や1回の確変状態で発生可能な小当りの回数以上として、1回の確変状態では全ての目盛が色付けされないようにしてもよい。これにより、長期間に亘る確変状態で獲得した賞球数や小当り回数等に基づいて設定値を示唆することができるため、示唆される設定値の信頼度を向上させることができる。
また、上記した各種の設定値示唆演出は周辺制御部1511によって実行され、大当り遊技の終了後から次の大当りが開始されるまでの期間の確変状態で実行される小当り遊技によって獲得した賞球数に基づくものであり、実際の設定値に基づくものではないため、示唆される設定値と実際の設定値とは異なる場合がある。なお、主制御基板1310から設定値に関する情報(設定値情報)を周辺制御基板1510に送信するようにしてもよく、この場合には設定値示唆演出として大当り遊技後の小当り遊技で獲得した賞球数に加えて、設定値情報に基づいて設定値を示唆するようにしてもよい。具体的には、大当り遊技後の小当り遊技で獲得した賞球数が設定値情報によって示される設定値の期待値を超えた場合には、設定値示唆演出の示唆態様を変化させないようにしてもよいし、大当り遊技後の小当り遊技で獲得した賞球数が設定値情報によって示される設定値の期待値未満である場合に、抽選などによって設定値情報によって示される設定値又は設定値情報によって示される設定値以下の設定値に応じた設定値示唆演出の示唆態様に変化させるようにしてもよい。このように構成することにより、設定値示唆演出の信頼度を高めることができ、設定値示唆演出で示唆される設定値に注目させることができる。
また、本実施形態では、大当り遊技後の小当り遊技で払い出した賞球数を周辺制御部1511が把握し、その賞球数の総数が各設定値での期待値を超えたと周辺制御部1511が判断した場合に、ゲージ部の表示変更を行って確変状態での設定示唆を行うようにしていたが、確変状態での設定示唆はこうした形態に限らず、以下のようにしてもよい。
例えば、上述したような6段階のゲージ部がある場合に、小当りにより払い出した賞球が一定値に達したことを周辺制御部1511が判断する毎に、1つの目盛1600dを色付けしていき、最終段階の目盛1600dの色付けを達成することで高設定であることを遊技者に示唆するようにしてもよい。この場合、設定値6での当り遊技後の小当り遊技で払い出される賞球数の期待値を目安にして、最終段階の目盛1600dの色付けが達成されるようにするのが好ましく、例えば、設定値6で当り遊技後の小当り遊技で払い出される賞球数の期待値が「195球」の場合には、「195球+α球(α<195)」の払出を最終段階の目盛1600dの色付け達成タイミングにすることが例示できる。
また、小当りにより払い出した賞球に基づくのではなく、第二特別抽選の結果が小当り結果となった回数が一定値に達したことを周辺制御部1511が判断することに基づいて、1つの目盛1600dを色付けしていき、最終段階の目盛1600dの色付けを達成すること(例えば、第二特別抽選の結果が小当り結果となった回数が80回に到達すること等)で高設定であることを遊技者に示唆するようにしてもよい。この場合、実際に設定されている設定値における確変状態での大当り確率および小当り確率の関係で達成難易が変化することとなる。そして、ゲージ部の表示状況(例えば、あと1目盛の色付けで最終段階に到達する状況など)によっては、設定値示唆に期待して、第二特別抽選の結果が大当りよりも小当りになることに注目するという新たなゲーム性を提供することもできる。
このように、本例のパチンコ機1では確変状態に制御される場合に大当り遊技後の小当り遊技で獲得した賞球数や小当り遊技の当選回数に応じて設定値を推測させる新たなゲーム性を提供することができる。
[26.本発明と実施形態との関係]
本実施形態の扉枠3における皿ユニット200の接触検知センサ本体392は本発明のセンサ本体に、本実施形態における接触検知体393、第一接触検知体393a、及び第二接触検知体393bは本発明の検知体に、本実施形態における切換部394は本発明の切換手段に、本実施形態における主制御基板1310、周辺制御基板1510、周辺制御部1511、及び演出表示制御部1512等は本発明の制御手段に、夫々相当している。
[27.本実施形態の特徴的な作用効果]
本実施形態のパチンコ機1によれば、パチンコ機1において互いに異なる位置に設けられている複数の接触検知体393に対して、遊技者の接近又は接触を検知したい所望の部位に設けられている接触検知体393と接触検知センサ本体392とが接続されるように切換部394により切換えることで、所望の部位の接触検知体393に遊技者が接近又は接触すると、当該接触検知体393の静電容量が変化することとなり、当該接触検知体393と接続されている接触検知センサ本体392により静電容量の変化を検知することができるため、所望の部位への遊技者の接近又は接触を検知することができ、接触検知センサ本体392の検知に応じて主制御基板1310、周辺制御基板1510、周辺制御部1511、及び演出表示制御部1512等の制御手段により所定の制御を実行することができる。一方、切換部394により所望の部位の接触検知体393と接触検知センサ本体392とを接続している状態では、その他の部位に設けられている接触検知体393と接触検知センサ本体392との接続が切断されることとなるため、その他の部位に遊技者が接近又は接触することでその他の部位に設けられている接触検知体393の静電容量が変化しても、当該接触検知体393が切換部394により接続が切断されていることから、当該接触検知体393の静電容量の変化を検知することはなく、所望の部位の接触検知体393の静電容量のみを確実に検知することができ、誤検知を防止することができる。このように、互いに異なる位置に設けられている複数の接触検知体393に対して、接触検知センサ本体392と接続する接触検知体393を切換部394により適宜選択して切換えるようにしているため、複数の接触検知体393に対して一つの接触検知センサ本体392で静電容量を検知することが可能となり、主制御基板1310、周辺制御基板1510、周辺制御部1511、及び演出表示制御部1512等の制御手段において遊技者の接近又は接触の検知にかかるチャンネルの数を少なくとすることができ、相対的に演出に使用できるチャンネルの数を多くすることができる。従って、より多くの演出手段(例えば、可動装飾体、発光装飾体、演出表示装置、等)を制御手段によって制御させることが可能となるため、演出手段の増加によりより多彩な演出を遊技者に提示することができ、遊技者を飽きさせ難くすることができると共に、遊技者を十分に楽しませることができ、遊技に対する興趣の低下を抑制させることができる。
また、パチンコ機1における遊技者に触れられたくない複数の部位に、夫々接触検知体393を設けるようにし、遊技状態に応じて切換部394により所望の部位に設けられている接触検知体393と接触検知センサ本体392とを接続し、所望の部位への遊技者の接近又は接触を検知して、主制御基板1310、周辺制御基板1510、周辺制御部1511、及び演出表示制御部1512等の制御手段により所定の注意や警報を放置するようにすることが可能となるため、一つの接触検知センサ本体392でパチンコ機1の広い範囲を監視しつつ、演出に使用できるチャンネルの数を相対的に多くすることができ、上記と同様の作用効果を奏することができる。
また、複数の接触検知体393を一つの接触検知センサ本体392で静電容量を検知するようにしていることから、各接触検知体393と接触検知センサ本体392とが離れて設けられていることとなるため、センサICや出力回路のような電子部品等を有しているセンサ本体を遊技者から見え辛い部位に設けることができ、パチンコ機1の見栄えを良くして遊技者に対する訴求力を高めることができる。
更に、接触検知センサ本体392に、複数の接触検知体393を電気的に接続するための接続端子を、予め有するようにしていることから、接触検知体393からの配線を、接触検知センサ本体392の接続端子に接続するだけで、接触検知センサ本体392により接触検知体393の静電容量を検知することができるため、パチンコ機1の組立にかかる手間を容易なものとすることができ、パチンコ機1にかかるコストの増加を抑制させることができる。
また、接触検知センサ本体392に接続端子を予め設けるようにしており、接触検知体393からの配線を接触検知センサ本体392の接続端子に接続するだけで、接触検知センサ本体392と接触検知体393とを接続することができるため、接触検知センサ本体392のセンサ電極に導電部材を接触させて、当該導電部材を介して接触検知体393と接続するようにした場合と比較して、部品点数を少なくすることができ、パチンコ機1にかかるコストを低減させることができると共に、接触検知体393と接続するための導電部材の取り回しの設計を無くすことができ、接触検知体393や接触検知センサ本体392の配置自由度を高めることができ、上述した作用効果を奏するパチンコ機1を具現化し易くすることができる。
また、接触センサ本体392に接続する接触検知体393を切換える切換部394を設けており、切換部394により検知したい接触検知体393を選択することができるため、例えば、複数の接触検知体393を分散配置し、分散配置した複数の接触検知体393を所定の順番で触れさせるような遊技者参加型演出を実行した時に、遊技者が順番に触れるタイミングで切換部394により接触検知センサ本体392と接続される接触検知体393を切換えるようにすることで、遊技者が順番通りに接触検知体393を触れたか否かを検知することができ、ゲーム性の高い遊技者参加型演出を一つの接触検知センサ本体392により実現することが可能となり、より遊技者を楽しませられるパチンコ機1を提供することができる。
更に、本実施形態のパチンコ機1によれば、扉枠3の皿ユニット200における演出操作ユニット300おいて、遊技者が押圧操作可能な演出操作部ユニット350におけるボタン本体351に遊技者の手指等が接近又は接触すると、ボタン本体351により遊技者側が覆われている金属板のパチングメタルからなる接触検知体352に遊技者が接近することとなり、接触検知体352の静電容量が変化する。この接触検知体352の静電容量を接触検知センサ本体358により検知していることから、接触検知体352の静電容量の変化を検知することができるため、接触検知体352を介してボタン本体351(演出操作部ユニット350)への遊技者の接近又は接触を検知することができる。このようにして接触検知体352及び接触検知センサ本体358を用いて演出操作部ユニット350への遊技者の接近又は接触が検知されると、ボタン外装飾基板355、振動モータ356、演出操作部昇降機構360、ボタン中装飾基板364、及び突出力調整機構380等の演出手段により所定の演出が接触検知体352及びボタン本体351を通して遊技者側へ出力されるため、当該演出により遊技者を楽しませることができ、遊技者の遊技に対する興趣の低下を抑制させることができる。この際に、演出操作部ユニット350に遊技者が接近又は接触すると、所定の演出が出力されることから、接触検知体352及び接触検知センサ本体358により演出操作部ユニット350を非接触操作部や接触操作部として機能させることができる。そして、非接触操作部や接触操作部として機能する演出操作部ユニット350を、突出させた時に遊技者が押圧操作可能としていることから、演出操作部ユニット350により非接触操作、接触操作、及び押圧操作のような多彩な演出操作を行うことができるため、押圧操作のみが可能な操作ボタンを備えた従来のパチンコ機とは異なる外観のパチンコ機1を具現化し易くすることができ、他のパチンコ機との差別化を図ることで遊技者に対する訴求力の高いパチンコ機1を提供することができる。
また、接触検知センサ本体358による接触検知体352の静電容量の検知に応じて所定の演出を遊技者側に出力するようにしており、静電容量は、接触検知体352(ボタン本体351)と遊技者との距離に応じて異なるため、静電容量の閾値を複数設けて、夫々の閾値毎に異なる演出を出力することが可能となる。従って、ボタン本体351(演出操作部ユニット350)への遊技者の接近から接触までの間(距離)を多段階に分けて検知することが可能となるため、夫々の段階に応じた演出を出力することで、より多彩な演出を遊技者に提示することができ、遊技者を飽きさせ難くして興趣の低下を抑制させることができる。
また、接触検知体352の静電容量を検知する接触検知センサ本体358を、接触検知体352から離れて設けているため、センサICや出力回路のような電子部品等を有している接触検知センサ本体358を、演出操作部ユニット350における遊技者から見え辛い部位に設けることができ、パチンコ機1の見栄えを良くして遊技者に対する訴求力を高めることができる。
また、上述したように、操作ユニットにより非接触操作、接触操作、及び押圧操作のような多彩な演出操作を行うことができるため、遊技者の演出操作が可能となる遊技者参加型演出を実行することで、多彩な演出操作を楽しませることができ、遊技者を飽きさせ難くすることができると共に、遊技者に遊技者参加型演出を楽しませることができ、遊技者の遊技に対する興趣の低下を抑制させることができる。
更に、接触検知センサ本体358により静電容量が検知される接触検知体352を、複数の孔が形成されている金属板からなるパンチングメタルとしているため、複数の孔により遊技者がボタン本体351に接近又は接触していない状態における接触検知体352の静電容量を小さくすることができ、接触検知センサ本体358による誤検知の発生を回避させることができる。従って、複数の孔の数や大きさや配置等を適宜選択することにより、静電容量の増加を抑制しつつ接触検知体352の面積を大きくすることが可能となるため、接触検知体352によるボタン本体351(演出操作部ユニット350)への遊技者の接近又は接触を検知する範囲を広くすることができる。これにより、接触検知体352を大きくして検知範囲を広くすることができるため、上記の実施形態のように、遊技者が押圧操作可能なボタン本体351(演出操作部ユニット350)を大きくすると共に、接触検知体352をボタン本体351の上面部351aと同じような大きさにした場合、遊技者参加型演出の実行により遊技者が演出操作部ユニット350(ボタン本体351)への接近又は接触を要求された時に、ボタン本体351により覆われている接触検知体352がボタン本体351の上面部351aと同じように大きいことから、演出操作部ユニット350への遊技者の手指等を接近又は接触させる移動距離が短くなり、演出操作部ユニット350を素早く操作することができ、遊技者参加型演出において操作タイミングを逃し難くすることができると共に、遊技者参加型演出に確実に参加させることができ、当該演出により遊技者を楽しませて興趣の低下を抑制させることができる。
また、接触検知体352を、パンチングメタルとしているため、接触検知体352に形成されている複数の孔を通して、接触検知体352における遊技者側とは反対側に設けられている演出手段としてのボタン中装飾基板364のLED364aからの発光演出を遊技者側へ出力させることができ、当該発光演出を遊技者に確実に楽しませて興趣の低下を抑制させることができる。
また、押圧操作が可能な演出操作部ユニット350(ボタン本体351)に、接触検知体352を設けるようにしているため、ある程度の強度・剛性を有した金属板であるパンチングメタルからなる接触検知体352により、演出操作部ユニット350を補強することができ、遊技者が押圧操作をする際に、演出操作部ユニット350(ボタン本体351)を強く押圧したり叩いたりしても、演出操作部ユニット350が変形したり破損したりし難いものとすることができる。従って、接触検知体352により演出操作部ユニット350を破損し難くすることができるため、遊技者に対して演出操作部ユニット350を心置きなく押圧操作させることができ、演出操作部ユニット350を操作する遊技者参加型演出をより楽しませて興趣の低下を抑制させることができる。
更に、接触検知体352を、パンチングメタルとしており、接触検知体352を同じ板厚の金属板から加工したエキスパンドメタルとした場合と比較して、接触検知体352の板厚を薄くすることができるため、接触検知体352を設けるためのスペースを確保し易くすることができ、接触検知体352を設け易くすることができると共に、設計自由度を高めることができ、より遊技者に対する訴求力の高いパチンコ機1を設計し易くすることができる。
また、接触検知体352をパンチングメタルとしていることから、エキスパンドメタルと比較して、板厚が一定であるため、プレス加工によって接触検知体352を立体的な所望の形状に容易に加工することが可能となり、ボタン本体351(演出操作部ユニット350)への遊技者の接近又は接触の検知に最適な形状にし易くすることができ、上述した作用効果を確実に具現化することができる。
また、演出操作部ユニット350において、接触検知体352の遊技者側をボタン本体351で覆うようにしているため、ボタン本体351により複数の孔が形成されているパンチングメタルからなる接触検知体352を遊技者が直接触れないようにすることができ、複数の孔が形成されている接触検知体352に遊技者が触れることで不快感を与えてしまうことを回避させることができると共に、ボタン本体351を操作部として用いる遊技者参加型演出においてボタン本体351を違和感なく操作させることができ、当該演出を楽しませて興趣の低下を抑制させることができる。
更に、パンチングメタルからなる接触検知体352の遊技者側をボタン本体351で覆うようにしているため、接触検知体352に形成されている複数の孔に、ほこりや飲食物等の汚れが付着することはなく、清掃にかかる手間を容易なものとすることができ、清掃の容易なパチンコ機1として本パチンコ機1を設置する遊技ホール側の負担を軽減させることができる。
また、ボタン外装飾基板355、振動モータ356、演出操作部昇降機構360、ボタン中装飾基板364、及び突出力調整機構380等の演出手段を、接触検知体352における遊技者側とは反対側に設け、接触検知体352及びボタン本体351を通して所定の演出を遊技者側に出力可能としており、接触検知センサ本体358によりボタン本体351(演出操作部ユニット350)への遊技者の接近又は接触を検知すると、所定の演出が接触検知体352に形成されている複数の孔及び透明なボタン本体351を通して出力されるため、遊技者の関心を演出操作部ユニット350へ強く引付けさせることができ、演出操作部ユニット350を通して(介して)出力される演出を確実に楽しませて興趣の低下を抑制させることができる。
また、ボタン外装飾基板355、振動モータ356、演出操作部昇降機構360、ボタン中装飾基板364、及び突出力調整機構380等の演出手段を、接触検知体352の遊技者側とは反対側に設けるようにしていることから、接触検知体352により演出手段を覆うような状態となり、接触検知体352(演出操作部ユニット350)と演出手段とをコンパクトに纏めることが可能となるため、上述したような作用効果を奏する演出操作部ユニット350及び演出手段等をパチンコ機1における所望の部位に設け易くすることができ、他のパチンコ機に対して差別化できる訴求力の高いパチンコ機1を提供し易くすることができる。
更に、本実施形態のパチンコ機1によれば、扉枠3の皿ユニット200において、上下方向へ進退可能に設けられている演出操作部ユニット350(ボタン本体351)に遊技者が接近又は接触することで、演出操作部ユニット350の接触検知体352の静電容量が変化することから、接触検知センサ本体358により接触検知体352の静電容量を検知することにより、演出操作部ユニット350への遊技者の接近又は接触を検知することができる。そして、接触検知センサ本体358により演出操作部ユニット350への遊技者の接近又は接触が検知されると、演出操作部昇降機構360の昇降バネ365の付勢力により演出操作部ユニット350が上方へ突出するため、遊技者が演出操作部ユニット350に接触していない状態で演出操作部ユニット350が突出すると遊技者に当接(衝突)し、遊技者が演出操作部ユニット350に接触している状態で演出操作部ユニット350が突出すると遊技者を押すような物理的な力による演出を遊技者に提示することができる。従って、これまでのパチンコ機にはない演出により遊技者に対して強いインパクトを与えることができ、遊技者の関心を演出操作部ユニット350へ強く引付けさせることができると共に、遊技者に対して演出操作部ユニット350の突出を確実に気付かせることができる。
この演出操作部ユニット350を突出させる際に、突出力調整機構380の昇降バネ下保持部材385を、昇降バネ365の上端部側の方向(上方)へ移動させると、昇降バネ365の圧縮が強くなって付勢力を大きくすることができ、昇降バネ365の上端部側から遠ざかる方向(下方)へ移動させると、昇降バネ365の圧縮が弱くなって付勢力を小さくすることができ、昇降バネ下保持部材385を適宜の位置へ移動させることにより、昇降バネ365による演出操作部ユニット350の付勢力を変更することができる。このように、様々な突出力で演出操作部ユニット350を突出させることができるため、物理的な力による演出のバリエーションを増やすことができ、遊技者を飽きさせ難くすることができると共に、演出操作部ユニット350の突出による演出を楽しませることができ、遊技者の遊技に対する興趣の低下を抑制させることができる。
また、遊技状態に応じて演出操作部ユニット350の突出力を変更するようにしているため、遊技者が手指等を演出操作部ユニット350に接近又は接触させた時に、強い力で演出操作部ユニット350が当接すると、遊技者に強いインパクトが与えられることで、何か良いこと(例えば、遊技者が有利となる有利遊技状態の発生)があるのではないかと強く思わせることができ、遊技に対する期待感を高めさせて興趣の低下を抑制させることができる。
また、演出操作部ユニット350を、押圧操作が可能な押圧操作部303としているため、遊技者参加型演出を実行した時に、遊技者に対して演出操作部ユニット350を押圧操作させることで、遊技者参加型演出に遊技者を参加させることができ、演出操作部ユニット350の押圧操作を楽しませて興趣の低下を抑制させることができる。
また、演出操作部ユニット350を押圧操作可能なものとしているため、何時でも押圧操作できるように、演出操作部ユニット350(ボタン本体351の上面)に手指等を置いているような遊技者に対して、演出操作部ユニット350を押圧操作する遊技者参加型演出が実行された時に、演出操作部昇降機構360により演出操作部ユニット350を突出させることで、演出画像やサウンド等により遊技者参加型演出の実行開始を案内しなくても、いち早く遊技者に遊技者参加型演出の実行開始を認識させることができ、演出操作部ユニット350の押圧操作に対する意欲を高めさせて遊技者参加型演出をより一層楽しませることができる。
更に、演出操作部昇降機構360における昇降バネ365の付勢力により演出操作部ユニット350を突出させるようにしているため、駆動モータを用いて演出操作部ユニット350を突出させるようにした場合と比較して、演出操作部ユニット350を容易に勢い良く突出させることができ、上述したような作用効果をより奏し易いものとすることができる。
また、接触検知センサ本体358によって接触検知体352の静電容量を検知することにより、演出操作部ユニット350への遊技者の接近又は接触を検知するようにしており、接触検知体352の静電容量は、演出操作部ユニット350と遊技者との距離に応じて異なるため、静電容量の閾値を複数設けて、夫々の閾値毎に異なる突出力で演出操作部ユニット350を突出させることが可能となる。従って、接触検知センサ本体358により演出操作部ユニット350への遊技者の手指等の接近から接触までの間(距離)を多段階に分けて検知することが可能となるため、夫々の段階に応じた突出力で突出させることで、より多彩な演出を遊技者に提示することができ、遊技者を飽きさせ難くして興趣の低下を抑制させることができる。
更に、本実施形態のパチンコ機1によれば、扉枠3の皿ユニット200において、遊技者参加型演出の実行によりポップアップさせることで、遊技者が進退可能に設けられている演出操作部ユニット350に、遊技者が接近又は接触すると、演出操作部ユニット350の遊技者が接触するボタン本体351の裏側に設けられている接触検知体352の静電容量が変化する。一方、演出操作部ユニット350における接触検知体352と離れて設けられている接触検知センサ本体358では、接触検知体352の静電容量を検知していることから、遊技者の接近又は接触による接触検知体352の静電容量の変化を捉えることができるため、演出操作部ユニット350のボタン本体351への遊技者の接近又は接触を検知することができ、接触検知センサ本体358が静電容量により遊技者を検知することができる。そして、接触検知センサ本体358の検知や遊技者による演出操作部ユニット350の進退(押圧)により、演出操作部外周装飾基板320、ボタン外装飾基板355、演出操作部昇降機構360、ボタン中装飾基板364、突出力調整機構380、及び演出表示装置1600等の演出手段によって所定の演出が実行されることとなる。つまり、遊技者が演出操作部ユニット350を進退させたり演出操作部ユニット350に接近又は接触したりすることで、所定の演出が実行されるため、当該演出により遊技者を楽しませることができ、遊技者の遊技に対する興趣の低下を抑制させることができる。
この際に、遊技者が演出操作部ユニット350に接近又は接触すると、演出が実行されるため、演出操作部ユニット350(ボタン本体351)を演出操作部(非接触操作部、接触操作部)のように機能させることができる。一方、遊技者が演出操作部ユニット350を進退(押圧)させると、演出が実行されるため、演出操作部ユニット350を演出操作部(押圧操作部)のように機能させることができる。このようなことから、遊技者が多彩な演出操作を行うことが可能となるため、遊技者の演出操作が可能となる遊技者参加型演出を実行することで、多彩な演出操作を楽しませることができ、遊技者を飽きさせ難くすることができると共に、遊技者に遊技者参加型演出を楽しませることができ、遊技者の遊技に対する興趣の低下を抑制させることができる。
また、演出操作部ユニット350におけるボタン本体351の遊技者が接触する部位付近(上面部351aの下側)に設けられている接触検知体352の静電容量により遊技者を検知するようにしており、接触検知体352の静電容量は、接触検知体352(ボタン本体351)と遊技者との距離に応じて異なるため、所定の演出を実行させる静電容量の閾値を複数設けて、夫々の閾値毎に異なる演出を実行させるようにすることが可能となる。従って、演出操作部ユニット350への遊技者の手指等の接近から接触までの間(距離)を多段階に分けて検知することが可能となるため、夫々の段階に応じて演出を提示することで、より多彩な演出を遊技者に提示することができ、遊技者を飽きさせ難くして興趣の低下を抑制させることができる。
また、接触検知体352及び接触検知センサ本体358による遊技者の検知によって所定の演出が実行されるため、当該演出により接触検知体352及び接触検知センサ本体358を用いた演出操作(非接触操作、接触操作)に対して操作感を付与することができ、遊技者に対して演出操作をより楽しませることができる。
更に、遊技者が進退可能(押圧可能)な演出操作部ユニット350と、演出操作部ユニット350への遊技者の接近又は接触を検知可能な接触検知体352及び接触検知センサ本体358とを備えているため、遊技者参加型演出において、遊技者に、演出操作部ユニット350を進退させる操作(押圧操作)や、演出操作部ユニット350に手指等を接近又は接触させる操作(非接触操作、接触操作)等の多彩な操作を要求することが可能となり、多彩な操作により遊技者に対して遊技者参加型演出への参加意欲を高めさせることができ、遊技者参加型演出に参加させ易くすることができる。そして、遊技者が遊技者参加型演出に参加した際に、演出操作部ユニット350や接触検知体352及び接触検知センサ本体358を用いた多彩な操作により、遊技者を飽きさせ難くすることができると共に、遊技者参加型演出を楽しませることができ、遊技者の興趣の低下を抑制させることができる。
また、演出操作部ユニット350のボタンベース354の案内ピン354cを、演出操作部昇降機構360における昇降カム部材371の係止部371cに係止させることにより演出操作部ユニット350を進退不能にロックすることができるため、演出操作部ユニット350を進退させるような演出が実行されるまでは、案内ピン354cと昇降カム部材371とにより演出操作部ユニット350を進退不能としておくことで、演出操作部ユニット350が勝手に動いたり揺れたりすることを防止することができる。従って、演出操作部ユニット350が勝手に動いたり揺れたりすることで、遊技者に不信感や不安感を抱かせてしまうことを回避させることができ、演出操作部ユニット350による演出をより楽しませられるようにすることができる。
更に、演出操作部ユニット350において、接触検知センサ本体358を接触検知体352から離れた位置に設けるようにしているため、センサICや出力回路のような電子部品等を有している接触検知センサ本体358を遊技者から見え辛い部位に設けることができ、パチンコ機1の見栄えを良くすることができる。
また、静電容量を検知するための接触検知体352と、接触検知体352の静電容量を検知するセンサICや出力回路等を有した接触検知センサ本体358とを、別体としていることから、接触検知センサ本体358とは無関係に接触検知体352の形状や素材等を適宜選択することができるため、接触検知体352を、演出操作部ユニット350のボタン本体351の形状や形態や仕様等に最適に対応したものとすることができ、上述したような作用効果を奏するパチンコ機1を確実に具現化することができる。
更に、本実施形態のパチンコ機1によれば、扉枠3の演出操作ユニット300において、ボタン外装飾基板355やボタン中装飾基板364、又は装飾体395を被覆しているボタン本体351又は表面部材396に遊技者が手指等を接近又は接触させると、ボタン本体351又は表面部材396とボタン外装飾基板355やボタン中装飾基板364又は装飾体395との間に設けられている接触検知体352又は接触検知体397の静電容量が変化し、その変化に応じてボタン外装飾基板355やボタン中装飾基板364又は装飾体395により遊技者側へ光が照射される所定の演出が実行されるため、遊技者側へ照射される光によって遊技者の関心をボタン外装飾基板355やボタン中装飾基板364又は装飾体395へ強く引付けさせることができ、実行された演出により遊技者を楽しませることができる。この際に、ボタン本体351又は表面部材396とボタン外装飾基板355やボタン中装飾基板364又は装飾体395との間に設けられている接触検知体352又は接触検知体397が、ボタン本体351又は表面部材396に設けられている装飾部に沿うように形成されているため、遊技者に対して接触検知体352又は接触検知体397を装飾部の一部のように錯覚させることができ、遊技者に対して接触検知体352又は接触検知体397が遊技者を検出するためのものであるということ認識不能にすることができる。このように、接触検知体352又は接触検知体397を、遊技者側から認識不能としているため、喩え、接触検知体352又は接触検知体397がボタン外装飾基板355やボタン中装飾基板364又は装飾体395(演出)の一部を遮ったとしても、遊技者は接触検知体352又は接触検知体397が気になることはないと共に、ボタン外装飾基板355やボタン中装飾基板364又は装飾体395の手前に接触検知体352又は接触検知体397が設けられていても、接触検知体352又は接触検知体397の存在により遊技者に違和感を与えてしまうことはない。従って、遊技者に対してボタン外装飾基板355やボタン中装飾基板364又は装飾体395による演出を良好な状態で見せることができ、遊技者を楽しませて興趣の低下を抑制させることができる。
また、ボタン本体351又は表面部材396への遊技者の手指等の接近又は接触を接触検知体352又は接触検知体397により検出することにより、ボタン本体351又は表面部材396により被覆されているボタン外装飾基板355やボタン中装飾基板364又は装飾体395において遊技者側へ光が照射される演出が実行されるようにしているため、ボタン本体351又は表面部材396を演出操作部301(接触操作部302)のように機能させることができると共に、遊技者に対して光による操作感を付与することができる。従って、例えば、遊技者参加型演出を実行した時に、遊技者の手指等をボタン本体351又は表面部材396へ接近又は接触させるようにし、接触検知体352又は接触検知体397による手指等の接近又は接触の検出によって、ボタン外装飾基板355やボタン中装飾基板364又は装飾体395により演出が実行されることで、遊技者参加型演出に遊技者を参加させることができ、遊技者に遊技者参加型演出を楽しませることができる。
更に、接触検知体352又は接触検知体397によりボタン本体351又は表面部材396への遊技者の接近又は接触を検出するようにしていることから、ボタン本体351又は表面部材396と遊技者の手指等との距離に応じて、ボタン外装飾基板355やボタン中装飾基板364又は装飾体395による演出を異ならせることが可能となるため、遊技者の手指等の動き(位置)によってボタン外装飾基板355やボタン中装飾基板364又は装飾体395による演出を変化させることができ、より多彩な演出を遊技者に見せることができると共に、多彩な演出により遊技者を飽きさせ難くすることができ、遊技者の興趣の低下を抑制させることができる。
また、接触検知体352又は接触検知体397の静電容量の変化を検出するようにしており、遊技者がボタン本体351又は表面部材396へ接近又は接触すると、ボタン本体351又は表面部材396とボタン外装飾基板355やボタン中装飾基板364又は装飾体395との間に設けられている接触検知体352又は接触検知体397の静電容量が変化するため、ボタン本体351又は表面部材396への遊技者の手指等の接近又は接触を容易に検出することができ、上述した作用効果を奏するパチンコ機1を確実に具現化することができる。
また、接触検知体352又は接触検知体397により静電容量の変化を検出させるようにしていることから、接触検知体352又は接触検知体397を導電性の部材とすることができるため、例えば、接触検知体397を金属蒸着膜とした場合、蒸着膜を薄くすることで透明にすることができ、蒸着膜を厚くして金属光沢を有するようにすることで装飾の一部のように見せることができる。或いは、接触検知体352及び接触検知体395を星形やハート形のような意匠性を有する外形のパンチングメタルとした場合、接触検知体352及び接触検知体395を装飾の一部のように見せることができる。このようなことから、遊技者側から認識不能な接触検知体352、接触検知体395、及び接触検知体397とすることができ、上述した作用効果を確実に奏することができる。
更に、本実施形態のパチンコ機1によれば、扉枠3の演出操作ユニット300において、上面側(表面側)を覆っている透明なボタン本体351への遊技者の手指等の接近又は接触により静電容量が変化し、その変化により、ボタン外装飾基板355、振動モータ356、演出操作部昇降機構360、ボタン中装飾基板364、突出力調整機構380、及び演出表示装置1600等の演出提示手段によって所定の演出を提示させるための接触検知体395等(接触検知体352、接触検知体左390L、接触検知体右390R、接触検知体393、及び接触検知体397、等を含む)を、意匠性を有する所定の外周形状に形成しているため、接触検知体395自身によってパチンコ機1を装飾することができ、見栄えを良くして遊技者に対する訴求力の高いパチンコ機1を提供することができる。また、接触検知体395等の表面側を透明なボタン本体351で覆い、接触検知体395への遊技者の手指等の接近による接触検知体395等の静電容量の変化に応じて、演出提示手段によりボタン本体351及び接触検知体395等を介して所定の演出を提示するようにしているため、ボタン本体351への遊技者の手指等の接近又は接触に応じて、所定の演出が提示されることとなり、ボタン本体351を演出操作部301として機能させることができる。そして、ボタン本体351を通して見える接触検知体395等が意匠性を有していることから、演出操作部301が意匠性を有しているように見えることとなり、これまでのパチンコ機にはない演出操作部301を備えたパチンコ機1であるとして遊技者に強いインパクトを与えることができ、他のパチンコ機との差別化を図ることが可能な訴求力の高いパチンコ機1とすることができる。また、上述したように、意匠性を有した接触検知体395等により、遊技者に強いインパクトを与えることができるため、接触検知体395等(ボタン本体351)への関心を強く抱かせることができ、ボタン本体351(演出操作部301)の操作に対する期待感を高めさせることができると共に、ボタン本体351を操作する遊技者参加型演出が実行された時に、ボタン本体351の操作を楽しませることができ、遊技者の興趣の低下を抑制させることができる。
また、ボタン本体351への遊技者の手指等の接近又は接触を検知する装飾検知体395等が、意匠性を有した外周形状に形成しているため、一見した時に、遊技者によっては演出提示手段により演出を提示させるための演出操作部301(ボタン本体351)の存在に気付かせ難くすることができる。従って、演出操作部301を操作する遊技者参加型演出が実行された時に、遊技者に対してボタン本体351への接近又は接触を促すことで、初めてボタン本体351が接触検知体395等による演出操作部301であることに気付かせることができ、遊技者に意外性を付与して遊技者参加型演出をより楽しませることができる。或いは、演出操作部301を操作する遊技者参加型演出が実行させた時に、遊技者が演出操作部301とは知らずにボタン本体351に手指等を接近又は接触すると、接触検知体359等の静電容量が変化して演出提示手段により演出が提示されるため、遊技者をびっくりさせることができ、提示された演出により遊技者を楽しませて興趣の低下を抑制させることができる。
更に、接触検知体395等における静電容量の変化に応じて演出提示手段により演出を提示するようにしているため、接触検知体395等を覆っているボタン本体351への遊技者の手指等の接近や接触を容易に検知することができ、上述した作用効果を奏するパチンコ機1を具現化し易くすることができる。また、接触検知体395等の静電容量の変化に応じて演出を提示するようにしていることから、接触検知体395等を覆っているボタン本体351への遊技者の手指等の接近から接触までの間(距離)を多段階に分けて検知することが可能となるため、夫々の段階に応じて演出を提示することで、より多彩な演出を遊技者に提示することができ、遊技者を飽きさせ難くして興趣の低下を抑制させることができる。
また、接触検知体395等の外周を所定の形状に形成しているため、導電性を有する接触検知体395等として、パンチングメタル、エキスパンドメタル、金網、のような無機質なものを用いても、接触検知体395等に意匠性を付与することができ、接触検知体395等による見栄えの悪化を防止することができると共に、接触検知体395等を目立たせることができ、上記の作用効果を奏するパチンコ機1を具現化し易くすることができる。
また、接触検知体395等の外周形状を、所定の形状に形成しているため、接触検知体395等を立体的な形状に形成しなくても、意匠性を有したものを構築することができる。従って、接触検知体395等を平面形状や単純な立体形状のものとすることができ、接触検知体395等の製造にかかるコストを低減させることができる。
更に、接触検知体395等の表面側を透明なボタン本体351で覆うようにしているため、接触検知体395等にほこりや飲食物等の汚れが付着することはなく、清掃にかかる手間を容易なものとすることができる。詳述すると、接触検知体395等に、パンチングメタルのような凹凸を有するものを用いていることから、その凹凸内にほこりや飲食物等の汚れが付着し易くなり、その汚れの清掃に手間がかかることとなるが、接触検知体395等の表面側をボタン本体351で覆っているため、接触検知体395等にパンチングメタルのような凹凸を有するようなものを用いても、ボタン本体351により汚れの付着を防止することができ、清掃の容易なものとして本パチンコ機1を設置する遊技ホール側の負担を軽減させることができる。
また、接触検知体395等の表面側を透明なボタン本体351で覆うようにしており、遊技者が接触検知体359等に触れないようにしているため、接触検知体395等として金属蒸着膜や箔押し等のような意匠性を高められるものを用いた場合、遊技者が触れることで早期に摩耗してしまうことを防止することができ、接触検知体395等の耐久性を高めることができる。
更に、接触検知体395等の表面側を透明なボタン本体351で覆うようにしており、上述したように、透明なボタン本体351により遊技者が接触検知体395等に直接触れないことから、接触検知体395等として手触りの悪いものや遊技者に不快感を与えてしまうようなものを用いることが可能となるため、接触検知体395等に用いる素材の自由度を高めることができ、ニーズに応じた素材により接触検知体395等を形成することができる。
また、接触検知体395等を覆っているボタン本体351に遊技者の手指等を接近又は接触させることにより、接触検知体395等の静電容量を変化させると、ボタン本体351及び接触検知体395等を介して所定の演出が遊技者に提示されるため、ボタン本体351及び接触検知体395等を介して提示される演出により、遊技者が手指等をボタン本体351に接近又は接触させたことを直感的に認識させることができ、遊技者に対して手指等の動作を楽しませることができる。
また、ボタン本体351及び接触検知体395等を介して遊技者に演出を提示するようにしており、接触検知体395等を覆っているボタン本体351への遊技者の手指等の接近又は接触により、ボタン本体351及び接触検知体395等を介して遊技者に提示される演出が実行されるため、ボタン本体351を接触操作部のように機能させることができると共に、提示される演出により操作感を付与することができ、ボタン本体351を用いた操作(遊技者参加型演出)を楽しませることができる。
更に、本実施形態のパチンコ機1によれば、複数の操作が可能な演出操作部ユニット350のボタン本体351を操作するために、遊技者が手指等をボタン本体351に接近又は接触させて、接触検知体352(接触検知センサ本体358)により手指等の検知領域内への進入が検知されると、ボタン外装飾基板355の複数のLED355aやボタン中装飾基板364の複数のLED364aの発光によりボタン本体351を通して遊技者に光が照射される発光演出、振動モータ356によるボタン本体351を通して(介して)接触している遊技者の手指等を振動させる演出、演出操作部昇降機構360によるボタン本体351の上方へ突出によりボタン本体351を通して(介して)遊技者に衝撃や押上げや風圧等を付与する演出、等が実行されるため、ボタン本体351を接触操作部302として機能させることができ、遊技者を楽しませることができる。また、この際に、ボタン本体351を通して光や振動、衝撃や押上げや風圧等の演出が遊技者に付与されるため、当該演出により遊技者を驚かせることができると共に、遊技者を楽しませることができ、ボタン本体351の操作に対する意欲を高めさせることができる。そして、遊技者の手指等がボタン本体351に触れた状態で、手指等を適宜動かしてボタン本体351を下方へ押圧することで、ボタン本体351が押圧操作部303として機能するため、接触検知体352による遊技者の手指等の接近又は接触の検知による接触操作と、ボタン本体351の押圧操作とによって、遊技者に多彩な演出操作を楽しませることができ、遊技者を飽きさせ難くして興趣の低下を抑制させることができる。
また、遊技者の手指等の接近又は接触を検知する検知手段を、接触検知体352と接触検知センサ本体358とで構成し、接触検知体352をボタン本体351の上面部351aの裏面付近に設けるようにしているため、検知回路が設けられている接触検知センサ本体358をボタン本体351の上面部351aから離れたボタンスリーブ353のフランジ部353bに配置しても、接触検知体352によりボタン本体351の上面部351aでの遊技者の手指等の接近又は接触を検知することができ、上記と同様の作用効果を奏することができる。
更に、遊技者の手指等の接近又は接触を検知する検知手段を、接触検知体352と接触検知センサ本体358とで構成するようにしているため、検知回路が設けられている接触検知センサ本体358をボタン本体351の上面部351a(接触検知体352)から離れたボタンスリーブ353のフランジ部353bに配置することができることから、接触検知センサ本体358を目立ち難い部位に配置することができ、パチンコ機1の見栄えを良くすることができる。
また、ボタン本体351の裏側(下方)に、ボタン外装飾基板355及びボタン中装飾基板364や、演出操作部昇降機構360、を設けているため、それらによりボタン本体351を通して遊技者に、光や振動、衝撃や押上げや風圧等の演出を付与させ易くすることができ、上記と同様の作用効果を奏することができる。
[28−1.主制御ユニット(2)]
遊技盤5における他の主制御ユニット1300について、主に図247、図248、図249、図250〜図268及び図269を参照して詳細に説明する。
主制御ユニット1300は、基板ホルダ1200の後面に着脱可能に取付けられている。主制御ユニット1300は、遊技の進行を制御する主制御MPU1310aを有する主制御部1310と、該主制御部1310を収容して基板ホルダ1200に取付けられる収容体たる主制御基板ボックス1320と、を備えている。
[28−1−1.主制御基板ボックス]
主制御基板ボックス1320は、図252に示したように、カバー体1301とベース体1302とから概ね構成されている。カバー体1301とベース体1302は、ポリカーボネート製であり、透明な合成樹脂で成型されている。ベース体1302にカバー体1301を重ねて形成される内部空間1320sには、主制御部1310を収容することができるようになっている。カバー体1301とベース体1302とが合成樹脂(ポリカーボネート)により透明に成型されていることにより、主制御部1310の表面側や裏面側の状態(不正な改変が行われているか否か、又は不正ICチップが実装されているか否か)を、主制御基板ボックス1320の外側から確認することができるようになっている。
また、主制御基板ボックス1320は、カバー体1301とベース体1302とにそれぞれ対応するように複数の封印機構1320zを備えており、一つの封印機構1320zを用いて主制御基板ボックス1320を閉じると、次に、主制御基板ボックス1320を開けるためにはその一つの封印機構1320zを破壊する必要があり、主制御基板ボックス1320の開閉の痕跡を残すことができる。したがって、封印機構1320zに残る開閉の痕跡を見ることで、主制御基板ボックス1320の不正な開閉を発見することができ、主制御部1310への不正行為に対する抑止力が高められている。
[28−1−2.主制御部]
前記主制御部1310は、遊技の進行及び遊技球Bの払出し等を制御する主制御基板1310X(図252、図269参照)と、後述する抽選の当り確率や遊技者にとって有利となる領域への振り分け率等に関する遊技設定を複数段階の設定値のうちのいずれかに設定することができる設定変更基板1310Y(図252、図269を参照)と、から概略構成される。
[28−1−2−1.主制御基板]
主制御部1310の主制御基板1310Xは、インターフェイス基板635、周辺制御基板1510、設定変更基板1310Yと、接続されている。また、主制御基板1310Xは、機能表示ユニット1400、ゲートセンサ2401、第二始動口センサ2402、大入賞口センサ2403、第1受入口センサ2406、始動口ソレノイド2404、アタッカソレノイド2405、一般入賞口センサ3001、第一始動口センサ3002、磁気センサ3003、アウト口左センサ1008a、アウト口右センサ1008b、と接続されている。
[28−1−2−2.設定変更基板]
主制御部1310の設定変更基板1310Yは、パチンコ機1の前記設定値の切り替えと設定値の確認とを行うことができる設定スイッチ1311a、設定値を選択して切り替えることができる設定切替ボタン1311b、パチンコ機1の設定値の切り替えが許可されている状態を示す設定変更許可ランプ1311cと、を備えている。
設定変更基板1310YのコネクタSMCNは、主制御基板1310XのコネクタMSCNとコネクタ接続(基板間接続)されている(設定変更基板1310YのコネクタSMCNと主制御基板1310XのコネクタMSCNとのコネクタ間を、ハーネスを介して、電気的に接続してもよい)。このコネクタ接続(基板間接続)されることにより、設定スイッチ1311aからの信号と、設定切替ボタン1311bからの信号は、主制御基板1310Xと電気的に接続される。
設定変更基板1310Yは、その右辺及び左辺の上下方向の距離寸法が主制御基板1310Xの右辺及び左辺の上下方向の距離寸法とほぼ同一であり、その左右方向の距離寸法が主制御基板1310Xの左右方向の距離寸法と比べて短く、主制御基板1310Xの右辺と左辺とのそれぞれの中点を通る中心線と、設定変更基板1310Yの右辺と左辺とのそれぞれの中点を通る中心線と、が合致している。
設定変更基板1310YのコネクタSMCNは、設定変更基板1310Yの右辺に沿って、その上下方向の距離寸法の中心となる位置が中心線上に配置されているとともに、主制御基板1310XのコネクタMSCNは、主制御基板1310Xの左辺に沿って、その上下方向の距離寸法の中心となる位置が中心線上に配置されている。
設定変更基板1310Yには、その中心線より下方に設定キーK1が挿入されて回動操作される操作部1311jを有する設定スイッチ1311aが配置され、設定変更基板1310Yの中心線より上方に押圧操作部1311pを有する設定切替ボタン1311bが配置され、設定変更基板1310Yの中心線上であって設定スイッチ1311aの左上方(設定切替ボタン1311bの左下方)に単色(例えば、赤色)に発光することができる設定変更許可ランプ1311cが配置されている。
主制御基板1310Xの中心線より上方であってコネクタMSCNの近傍に小数点付き(いわゆる、ドット付き)7セグメントLED表示器単体で構成される設定表示器1310gが配置され、主制御基板1310Xの中心線より下方であって中央から右辺へ向かって小数点付き(いわゆる、ドット付き)7セグメントLED表示器が6つ一列に連なって構成されるベースモニタ1310hが配置され、主制御基板1310Xの下辺の中央寄りに前記設定切替ボタン1311bの押圧操作部1311pと同様の押圧操作部を有するRAMクリアスイッチ1310fが配置されている。
本実施形態では、設定スイッチ1311aの操作部1311jに形成される差し込み口に設定キーK1が差し込まれる準備が整っている位置(例えば、矩形状を有する差し込み口の長手方向が上下方向へ沿う位置)において、初期位置として設定スイッチ1311aをOFFとする状態となっている。操作部1311jが初期位置にあるときにおいて、差し込み口に設定キーK1を差し込むことができるとともに、差し込み口から設定キーK1を抜き取ることができるようになっている。
操作部1311jが初期位置から時計方向へ向かって60度回動操作されて第1のON操作されることにより設定スイッチ1311aを設定キーONとすることができ、この設定キーONの信号が設定変更基板1310Yから主制御基板1310Xの主制御MPU1310aへ入力される。また、操作部1311jが初期位置から反時計方向へ向かって60度回転操作されて第2のON操作されることにより設定スイッチ1311aを決定キーONとすることができ、この決定キーONの信号が設定変更基板1310Yから主制御基板1310Xの主制御MPU1310aへ入力される。
また、設定スイッチ1311aを設定キーONした操作部1311jの回転位置から元の位置である初期位置(つまり、設定スイッチ1311aをOFFする設定キーシリンダの回転位置)へ戻すように操作部1311jが反時計方向へ向かって60度回転操作されてOFF操作されることにより設定スイッチ1311aをOFFとすることができるとともに、設定スイッチ1311aを決定キーONした操作部1311jの回転位置から元の位置である初期位置(つまり、設定スイッチ1311aをOFFする操作部1311jの回転位置)へ戻すように操作部1311jが時計方向へ向かって60度回転操作されてOFF操作されることにより設定スイッチ1311aをOFFとすることができる。このOFFの信号が設定変更基板1310Yから主制御基板1310Xの主制御MPU1310aへ入力される。
本実施形態では、設定キーONと決定キーONという全く異なる2つの機能を、操作部1311jが回動操作される方向によって、設定スイッチ1311aという単体のみで実現することができ、設定スイッチ1311a単体のみによって、設定キーONと決定キーONの操作をまとめて行うことができる。
設定スイッチ1311aの操作部1311jの基部前面、設定切替ボタン1311bの押圧操作部1311p、及びRAMクリアスイッチ1310fの押圧操作部は、それぞれ対応する主制御基板ボックス1320のカバー体1301に形成される開口部1301hを介して外部に露呈されているものの、設定スイッチ1311aの操作部1311jの基部前面、設定切替ボタン1311bの押圧操作部1311p、及びRAMクリアスイッチ1310fの押圧操作部と、それぞれ対応する開口部1301hとに形成される「すき間」から針金などの異物を侵入させて設定変更基板1310Y及び主制御基板1310Xを改変することができないように、カバー体1301のこれらの開口部1301hに対応する部分と設定スイッチ1311a、設定切替ボタン1311b、RAMクリアスイッチ1310fとの間に、針金等の異物の侵入を防止する異物侵入防止部1301v(例えば図264に示した筒体1301c同士の嵌め合わせ)がそれぞれ成型されている。
設定表示器1310g及びベースモニタ1310hは、カバー体1301とベース体1302とにより形成される内部空間1320sに収容されて全く触れることができないものの、カバー体1301が、上述したように透明に成型されているため、カバー体1301を通して、設定表示器1310gが表示する設定値と、ベースモニタ1310hが表示する球数と、を視認することができる。
なお、不正な改変を防止するために、設定スイッチ1311aの設定キーONの信号が伝送される配線パターンと、設定スイッチ1311aの決定キーONの信号が伝送される配線パターンと、設定スイッチ1311aのOFFの信号が伝送される配線パターンと、設定切替ボタン1311bからの信号が伝送される配線パターンと、の引き回しとして、設定変更基板1310Yにおいて相互に近づけないように(相互に離間して)形成されるとともに、設定変更基板1310YのコネクタSMCNの端子(主制御基板1310XのコネクタMSCNの端子)への接続も離間して形成され、主制御基板1310Xにおいても、設定スイッチ1311aからの各種信号が伝送される配線パターン(つまり、設定スイッチ1311aの設定キーONの信号が伝送される配線パターン、設定スイッチ1311aの決定キーONの信号が伝送される配線パターン、及び設定スイッチ1311aのOFFの信号が伝送される配線パターン)と設定切替ボタン1311bからの信号が伝送される配線パターンとの引き回しも相互に近づけないように(相互に離間して)形成されているとともに、RAMクリアスイッチ1310fからの信号が伝送される配線パターンとの引き回しも相互に近づけないように(相互に離間して)形成されている。
[28−1−2−3.設定スイッチ、設定切替ボタン、設定表示器]
設定スイッチ1311a、設定切替ボタン1311b及び設定表示器1310gについて簡単に説明する。ここで、まず遊技設定の設定値の変更を行う場合について簡単に説明し、現在の設定値の確認表示を行う場合について簡単に説明する。なお、設定キーK1は、設定値の変更のほかに、設定されている現状の設定値の確認等を行うことができる重要なものであるため、遊技ホールの店長を含めた2〜3人の限られた者のみが所持している。
設定値の設定変更を行う場合には、パチンコ機1の電源投入時や停電(瞬間的に停電が発生する瞬停)後の電力回復時における復電時において、外枠2に対して本体枠4が開放され、かつ、設定スイッチ1311aの操作部1311jの差し込み口に設定キーK1が差し込まれ、操作部1311jが時計方向へ向かって60度回動操作されて第1のON操作されることで設定スイッチ1311aが設定キーONされている、という「予め定めた設定値変更許可条件」を成立させる必要がある。
つまり、実際に設定値の設定変更を行う者は、まず外枠2に対して本体枠4を開放する作業を行い、続いてパチンコ機1の電源を電源スイッチ630aでOFFにしてから設定スイッチ1311aの操作部1311jの差し込み口に設定キーK1を差し込み、その設定キーK1を時計方向へ向かって60度回動操作して第1のON操作することにより設定スイッチ1311aを設定キーONし、その後再び電源スイッチ630aでパチンコ機1の電源投入を行うこととなる。
これにより、設定キーONの信号が設定変更基板1310Yから主制御基板1310Xの主制御MPU1310aへ入力される。主制御MPU1310aは、その内蔵されているRAMの特定領域に格納されている現状の設定値(設定スイッチ1311aの操作部1311jが第1のON操作された時点における設定値1〜設定値6のうち設定されている値)を設定表示器1310gに表示し、設定変更許可ランプ1311cを消灯した状態から点灯する状態へと切り替える。
次ぎに、設定切替ボタン1311bの押圧操作部1311pを押圧すると、設定変更基板1310Yの設定切替ボタン1311bからの検出信号が設定変更基板1310Yから主制御基板1310Xの主制御MPU1310aへ入力される。設定値の設定変更を行う者が設定切替ボタン1311bの押圧操作部を押圧するごとに、主制御MPU1310aは、設定変更基板1310Yの設定切替ボタン1311bからの検出信号に基づいて、現状の設定値から値1ずつ増加し、最大値である設定値6に達すると、初期値である設定値1へ戻り、再び値1ずつ増加し、設定値を設定表示器1310gに表示する制御を行う。
次ぎに、設定値を決定する場合には、操作部1311jを反時計方向に120度回動操作して(つまり、設定スイッチ1311aを設定キーONした操作部1311jの回転位置から元の位置である初期位置(つまり、設定スイッチ1311aをOFFする設定キーシリンダの回転位置)へ戻すように反時計方向に60度回転操作してOFF操作し、さらに反時計方向に60度回転操作して)第2のON操作することにより設定スイッチ1311aを決定キーONとする。この決定キーONの信号が設定変更基板1310Yから主制御基板1310Xの主制御MPU1310aへ入力される。これにより、主制御MPU1310aは、設定変更して決定した設定値を主制御MPU1310aに内蔵されているRAMの特定領域に格納する。
次ぎに、設定スイッチ1311aを決定キーONした操作部1311jの回転位置から元の位置(つまり、設定スイッチ1311aをOFFする操作部1311jの回転位置)へ戻すように設定キーシリンダを時計方向に60度回転操作してOFF操作することにより、設定スイッチ1311aをOFFとする。この設定キーOFFの信号が設定変更基板1310Yから主制御基板1310Xの主制御MPU1310aへ入力される。これにより、主制御MPU1310aは、設定表示器1310gを非表示状態に切り替え、設定変更許可ランプ1311cを消灯する。
次ぎに、設定スイッチ1311aの操作部1311jの差し込み口から設定キーK1を抜き取り、外枠2に対して本体枠4を閉鎖する作業を行い、設定値の設定変更の作業を完了する。
また、現在設定されている設定値の確認表示を行う場合には、パチンコ機1の電源投入時や停電(瞬間的に停電が発生する瞬停)後の電力回復された復電後において、外枠2に対して本体枠4が開放され、かつ、設定スイッチ1311aの操作部1311jの差し込み口に設定キーK1が差し込まれ、操作部1311jが時計方向へ向かって60度回動操作されて第1のON操作されることで、設定スイッチ1311aが設定キーONされているという「予め定めた設定値表示許可条件」を成立させる必要がある。
つまり、実際に現在設定されている設定値の確認表示を行う者は、まずパチンコ機1が電源投入されている状態(停電や瞬停が発生して電力が回復した状態)を確認してから、外枠2に対して本体枠4を開放する作業を行い、続いて設定スイッチ1311aの操作部1311jの差し込み口に設定キーK1を差し込んで時計方向へ60度回動操作して第1のON操作することにより設定スイッチ1311aを設定キーONすることとなる。
この設定キーONの信号が設定変更基板1310Yから主制御基板1310Xの主制御MPU1310aへ入力される。
主制御MPU1310aは、その内蔵されているRAMの特定領域に格納されている現状の設定値(設定スイッチ1311aの操作部1311jが第1のON操作された時点における設定値1〜設定値6のうち設定されている値)を設定表示器1310gに表示する。このとき、設定変更許可ランプ1311cを消灯した状態が維持され、また設定値の確認を行う者が設定切替ボタン1311bの押圧操作部1311pを押圧しても、この押圧操作に対応して設定値が全く変更されないし、設定表示器1310gに表示された内容も変更されない。
そして、現在設定されている設定値の確認を完了すると、設定スイッチ1311aを設定キーONした設定キーシリンダの回転位置から元の位置(つまり、設定スイッチ1311aをOFFする設定キーシリンダの回転位置)へ戻すように反時計方向に60度回転操作してOFF操作する。この設定キーOFFの信号が設定変更基板1310Yから主制御基板1310Xの主制御MPU1310aへ入力され、設定表示器1310gによる設定値の状態が消える。
最後に、設定スイッチ1311aの操作部1311jの差し込み口から設定キーK1を抜き取り、外枠2に対して本体枠4を閉鎖する作業を行い、現在設定されている設定値の確認表示の作業を完了する。
なお、予め定めた設定値変更許可条件は、上述したように、パチンコ機1の電源投入時や停電(瞬間的に停電が発生する瞬停)後の電力回復時における復電時において、外枠2に対して本体枠4が開放され、かつ、設定スイッチ1311aの操作部1311jの差し込み口に設定キーK1が差し込まれ、操作部1311jが時計方向に60度回動操作されて第1のON操作されることで設定キーON操作されていることが必要であるのに対して、予め定めた設定値表示許可条件は、上述したように、パチンコ機1の電源投入時や停電(瞬間的に停電が発生する瞬停)後の電力回復された復電後において、外枠2に対して本体枠4が開放され、かつ、設定スイッチ1311aの操作部1311jの差し込み口に設定キーK1が差し込まれ、操作部1311jが時計方向に60度回動操作されて第1のON操作されることで設定キーON操作されていることが必要である。
このように、予め定めた設定値変更許可条件と予め定めた設定値表示許可条件とは、外枠2に対して本体枠4が開放され、かつ、設定スイッチ1311aの操作部1311jの差し込み口に設定キーK1が差し込まれ、操作部1311jが時計方向に60度回動操作されて第1のON操作されることで設定キーON操作されているという点で共通する要件があり、予め定めた設定値変更許可条件には「復電時」を要件とするのに対して、予め定めた設定値表示許可条件には「復電後」を要件とする点で相違する。
ここで、遊技設定の設定値について説明すると、「設定値」とは、大当りか否かを抽選判定するための確率や小当りか否かを抽選判定するための確率のほかに、確変時から通常時へ移行する際に抽選判定するための確率(以上を総称して「抽選の当りの確率」ともいう。)、遊技者にとって有利となる領域への振り分け率等を変更することができるものであり、遊技者にとって有利となる(つまり、遊技者が獲得することができる遊技球の球数を増やすことができる)確率(有利度合い)が予め設定されているものである。本実施形態では、複数段階の設定値として、設定値1、設定値2、設定値3、設定値4、設定値5及び設定値6が予め用意されており、設定値1から設定値6へ向かって遊技者にとって有利となる確率(有利度合い)が予め設定されている。主制御基板1310Xの主制御MPU1310aは、設定値と対応付けた各種抽選判定で用いられる各種テーブル(例えば、大当りに当選したことを示す大当り判定値の割合が規定される大当り判定テーブル、大当り図柄の決定の判定値の割合が規定される大当り図柄決定テーブル、小当りに当選したことを示す小当り判定値の割合が規定される小当り判定テーブル、小当り図柄の決定の判定値の割合が規定される小当り図柄決定テーブル、確変時から通常時への移行決定の判定値の割合が規定される通常時移行判定テーブル等)を選択したり、設定値と対応付けた各種振り分け率で用いられる各種テーブル(例えば、振り分ける時間が規定される振り分けテーブル、モータやソレノイド等の電気的駆動源の駆動を管理するブロック等)を選択したりする。設定値と対応付けた各種抽選判定で用いられる各種テーブルには、各種判定値に所定の割合で割り振られている。なお、各種抽選判定で用いられる各種テーブルは、相互に少なくとも一部の値が異なるように設定され、各種振り分け率で用いられる各種テーブルは、相互に少なくとも一部の値が異なるように設定されているものもあれば、一の電気的駆動源の駆動を管理するブロックに対応するテーブルと他の電気的駆動源の駆動を管理するブロックに対応するテーブルとの関係性に基づいて値が異なるように設定されているものもある。また、上述した設定値としては、設定値1から設定値6までに亘る範囲の6つの設定値(整数)としていたが、これと比べて少ない範囲のものでもあってもよいし、多い範囲のものであってもよい。例えば、設定値1〜設定値4までに亘る範囲の4つの設定値(整数)としてもよいし、設定値1〜設定値8までに亘る範囲の8つの設定値(整数)としてもよい。
設定表示器1310gは、上述したように、設定値の表示を行うほかに、主制御MPU1310aが復電時に自身に内蔵されているRAMの内容をチェックして異常があるか否かを判定して異常があると判定した場合、電源遮断時に主制御側電源断時処理が正常に終了していない場合には、自身に内蔵されているRAMに格納されている内容に異常がある(又は信用することができないものである)として、その旨を伝えるエラー表示を行う。本実施形態では、主制御MPU1310aがエラー表示として英字Eを設定表示器1310gに表示するようになっている。
次に、ベースモニタ1310hについて簡単に説明すると、ベースモニタ1310hは、遊技領域5aに発射された遊技球のうち、遊技盤5に区画形成される遊技領域5aに設けられるアウト口1008により回収された遊技球の球数が表示されるものである。遊技領域5aに発射された遊技球のうち、アウト口1008により回収された遊技球は、アウト口左センサ1008a、及びアウト口右センサ1008bのうち、いずれか一方で検出され、この検出信号がパネル中継基板1710を介して主制御MPU1310aへ入力される。
主制御MPU1310aは、アウト口1008により回収された遊技球の球数を計数し、計数結果(総数)を、その内蔵されているRAMの特定領域に格納するとともに、ベースモニタ1310hに表示するようになっている。
なお、上述した実施形態では、設定スイッチ1311aを設定キーONした操作部1311jの回転位置から元の位置である初期位置(つまり、設定スイッチ1311aをOFFする操作部1311jの回転位置)へ戻すように反時計方向に60度回転操作してOFF操作し、さらに反時計方向に60度回転操作して)第2のON操作することにより設定スイッチ1311aを決定キーONとすることができ、この決定キーONの信号が設定変更基板1310Yから主制御基板1310Xの主制御MPU1310aへ入力されるようになっていたが、この設定スイッチ1311aを初期位置から設定スイッチ1311aを設定キーONした操作部1311jの回転位置までに亘る範囲のみ回動操作することができる設定スイッチ1311a’としてもよい。この場合、設定スイッチ1311a’を設定キーONした操作部1311jの回転位置から元の位置である初期位置(つまり、設定スイッチ1311aをOFFする設定キーシリンダの回転位置)へ戻すように反時計方向に60度回転操作してOFF操作することにより設定スイッチ1311a’を決定キーONとすることができ、この決定キーONの信号が設定変更基板1310Yから主制御基板1310Xの主制御MPU1310aへ入力されるようにしてもよい(設定スイッチ1311a’の態様を「決定キーの変形例(1)」と記載する場合がある)。
また、上述した実施形態では、設定スイッチ1311aを設定キーONした操作部1311jの回転位置から元の位置である初期位置(つまり、設定スイッチ1311aをOFFする設定キーシリンダの回転位置)へ戻すように反時計方向に60度回転操作してOFF操作し、さらに反時計方向に60度回転操作して)第2のON操作することにより設定スイッチ1311aを決定キーONとすることができ、この決定キーONの信号が設定変更基板1310Yから主制御基板1310Xの主制御MPU1310aへ入力されるようになっていたが、これに代えて、図示しないが、設定変更基板1310Yに押圧操作部を有する決定キーボタンを設けてもよい。この場合、決定キーボタンの押圧操作部は、決定キーボタンと対応する主制御基板ボックス1320のカバー体1301に形成される開口部を介して外部に露呈され、決定キーボタンの押圧操作部と、これに対応する開口部と、に形成される「すき間」から針金などの異物を侵入させて設定変更基板1310Y及び主制御基板1310Xを改変することができないように、設定切替ボタン1311bの異物侵入防止部1301vと同様の異物侵入防止部が設けられる。
決定キーボタンの押圧操作部が押圧されると、この操作信号が設定変更基板1310Yから主制御基板1310Xの主制御MPU1310aへ入力される。主制御MPU1310aは、決定キーボタンからの検出信号に基づいて決定キーボタンの押圧操作部が押圧操作されているときには決定キーONであると判定することができる一方、決定キーボタンの押圧操作部が押圧操作されていないときには決定キーONでないと判定することができる。
なお、設定変更基板1310Yに決定キーボタンを配置する位置は、設定スイッチ1311aの近傍であってもよし、設定切替ボタン1311bの近傍であってもよい。主制御基板ボックス1320のカバー体1301には、決定キーボタンと設定切替ボタン1311bとが混同されないように決定キーボタンと設定切替ボタン1311bとに、各ボタンの名称が印刷されたシールが貼られている(このシールに替えてカバー体に各ボタンの名称が成型されていてもよい)。また、決定キーボタンと設定切替ボタン1311bとが混同されないように、決定キーボタンと設定切替ボタン1311bとのうちいずれか一方の押圧操作部を覆うカバー付きのボタン(押圧操作部を押圧操作するためにカバーを開放する必要がある。)を採用してもよいし、押圧操作部の色を異なるものを採用してもよいし、決定キーボタンと設定切替ボタン1311bとの外形の形状又は押圧操作部の形状が異なるものを採用してもよいし、決定キーボタンとして押圧操作部を有するものでない他の種類のスイッチを採用してもよい。決定キーボタンとして押圧操作部を有するものでない他の種類のスイッチとしては、例えば、レバーを有するトグルスイッチ、スライド部を有するスライドスイッチ、回転操作部を有するロータリースイッチ、ロッカスイッチ、タッチスイッチ等の各種スイッチを挙げることができる。また、設定変更基板1310Yに決定キーボタンと設定切替ボタン1311bとを設ける場合には、不正な改変を防止するために、決定キーボタンへの配線パターンと設定切替ボタン1311bへの配線パターンとの引き回しとして設定変更基板1310Yにおいて相互に近づけないように(相互に離間して)形成されるとともに、設定変更基板1310YのコネクタSMCNの端子(主制御基板1310XのコネクタMSCNの端子)への接続も離間して形成され、主制御基板1310Xにおいても、決定キーボタンからの検出信号が伝送される配線パターンと設定切替ボタン1311bからの検出信号が伝送される配線パターンとの引き回しも相互に近づけないように(相互に離間して)形成されている。また、設定変更基板1310Yに決定キーボタンを設ける場合には、設定スイッチ1311aを初期位置から設定スイッチ1311aを設定キーONした操作部1311jの回転位置までに亘る範囲のみ回動操作することができる設定スイッチ1311a’としてもよい(決定キーボタンの態様(設定スイッチ1311a’の態様を含めてもよい。)を「決定キーの変形例(2)」と記載する場合がある)。
また、上述した実施形態では、設定スイッチ1311aを設定キーONした操作部1311jの回転位置から元の位置である初期位置(つまり、設定スイッチ1311aをOFFする設定キーシリンダの回転位置)へ戻すように反時計方向に60度回転操作してOFF操作し、さらに反時計方向に60度回転操作して)第2のON操作することにより設定スイッチ1311aを決定キーONとすることができ、この決定キーONの信号が設定変更基板1310Yから主制御基板1310Xの主制御MPU1310aへ入力されるようになっていたが、これに代えて、ハンドルユニット180おける、ハンドル182に手のひらや指が触れているか否かを検出するハンドルタッチセンサ192からの検出信号、及び遊技者の意志によって遊技球Bの打ち出しを強制的に停止するか否かを検出する単発ボタン操作センサ194からの検出信号が、払出制御基板633において分岐されて払出制御基板633を介して、主制御基板1310Xの主制御MPU1310aへ入力され、これらの検出信号に基づいて決定キーONの有無を判定してもよい。この場合、主制御MPU1310aは、ハンドルタッチセンサ192からの検出信号に基づいてハンドル182に手のひらや指が触れているときには決定キーONであると判定することができる一方、ハンドル182に手のひらや指が触れていないときには決定キーONでないと判定することができるし、及び/又は、単発ボタン操作センサ194からの検出信号に基づいて遊技球Bの打ち出しを強制的に停止しているときには決定キーONであると判定することができる一方、遊技球Bの打ち出しを強制的に停止していないときには決定キーONでないと判定することができる(ハンドルタッチセンサの態様(単発ボタン操作センサの態様を含めてもよい。)を「決定キーの変形例(3)」と記載する場合がある)。
また、上述した実施形態では、設定スイッチ1311aを設定キーONした操作部1311jの回転位置から元の位置である初期位置(つまり、設定スイッチ1311aをOFFする設定キーシリンダの回転位置)へ戻すように反時計方向に60度回転操作してOFF操作し、さらに反時計方向に60度回転操作して)第2のON操作することにより設定スイッチ1311aを決定キーONとすることができ、この決定キーONの信号が設定変更基板1310Yから主制御基板1310Xの主制御MPU1310aへ入力されるようになっていたが、これに代えて、後述する払出制御基板633の発射制御部633bに備える発射タイミング制御回路から発射基準パルスが払出制御基板633において分岐されて払出制御基板633を介して、主制御基板1310Xの主制御MPU1310aへ入力され、これらの発射基準パルスに基づいて決定キーONの有無を判定してもよい。発射基準パルスは、1分当たり100個の遊技球Bが遊技領域5aに向かって打ち出すことができる基準パルスであり、発振回路からのクロック信号に基づいて生成されるものである。この場合、主制御MPU1310aは、払出制御基板633からの発射基準パルスが入力されると、決定キーONであると判定することができる一方、発射基準パルスが入力されないと、決定キーONでないと判定することができる(発射基準パルスの態様を「決定キーの変形例(4)」と記載する場合がある)。
また、上述した実施形態では、設定スイッチ1311aを設定キーONした操作部1311jの回転位置から元の位置である初期位置(つまり、設定スイッチ1311aをOFFする設定キーシリンダの回転位置)へ戻すように反時計方向に60度回転操作してOFF操作し、さらに反時計方向に60度回転操作して)第2のON操作することにより設定スイッチ1311aを決定キーONとすることができ、この決定キーONの信号が設定変更基板1310Yから主制御基板1310Xの主制御MPU1310aへ入力されるようになっていたが、パチンコ機1の対面に着座する遊技者の動作を検出することができる測距センサが遊技盤5に設けられ、この測距センサからの検出信号が中継基板を介して周辺制御基板1510へ入力されている場合には、この測距センサからの検出信号が中継基板において分岐されて中継基板を介して主制御基板1310Xの主制御MPU1310aへ入力され、この検出信号に基づいて決定キーONの有無を判定してもよい。測距センサは、発光部が発した光が扉枠3におけるガラスユニット160の透明なガラス板162を通過して、予め定めた距離寸法内において、遊技者の腕又は手等に反射し、この反射した光が再び透明なガラス板162を通過して受光部で受光されることにより遊技者の動作を検出することができるものである。この場合、主制御MPU1310aは、測距センサからの検出信号が中継基板を介して入力されると、この検出信号に基づいて動作の有無を判定し、動作があると判定したときには決定キーONであると判定することができる一方、動作がないと判定したときには決定キーONでないと判定することができる(測距センサの態様を「決定キーの変形例(5)」と記載する場合がある)。
また、上述した実施形態では、操作部1311jが初期位置から時計方向に60度回動操作されて第1のON操作されることにより設定スイッチ1311aを設定キーONとすることができ、この設定キーONの信号が設定変更基板1310Yから主制御基板1310Xの主制御MPU1310aへ入力され、また、操作部1311jが初期位置から反時計方向に60度回転操作されて第2のON操作されることにより設定スイッチ1311aを決定キーONとすることができ、この決定キーONの信号が設定変更基板1310Yから主制御基板1310Xの主制御MPU1310aへ入力され、また、設定スイッチ1311aを設定キーONした操作部1311jの回転位置から元の位置である初期位置(つまり、設定スイッチ1311aをOFFする操作部1311jの回転位置)へ戻すように操作部1311jが反時計方向に60度回転操作されてOFF操作されることにより設定スイッチ1311aをOFFとすることができるとともに、設定スイッチ1311aを決定キーONした操作部1311jの回転位置から元の位置である初期位置(つまり、設定スイッチ1311aをOFFする設定キーシリンダの回転位置)へ戻すように設定キーシリンダが時計方向に60度回転操作されてOFF操作されることにより設定スイッチ1311aをOFFとすることができ、このOFFの信号が設定変更基板1310Yから主制御基板1310Xの主制御MPU1310aへ入力されるようになっていたが、設定キーON、決定キーON、及びOFFを伝える情報を、シリアル情報として、外部へシリアル出力することができるシリアル出力回路を、設定スイッチ1311aに設けてもよい。これにより、設定スイッチ1311aからの信号に対してセキュリティーを向上することができる。このシリアル出力回路が設けられる設定スイッチ1311aは、設定変更基板1310Yに備えていたが、これに代えて、主制御基板1310Xに備えていてもよいし、払出制御基板633に備えていてもよい。このシリアル出力回路からシリアル出力されるシリアル情報が設定変更基板1310Yから主制御基板1310Xの主制御MPU1310aへ入力されると、主制御MPU1310aは、受信したシリアル情報から設定キーON、決定キーON、及びOFFのうち、いずれを伝えるものであるかを判別することができる(シリアル回路を有する設定スイッチ1311aの態様を「決定キーの変形例(6)」と記載する場合がある)。
また、上述した実施形態では、操作部1311jが初期位置から時計方向に60度回動操作されて第1のON操作されることにより設定スイッチ1311aを設定キーONとすることができ、この設定キーONの信号が設定変更基板1310Yから主制御基板1310Xの主制御MPU1310aへ入力され、また、操作部1311jが初期位置から反時計方向に60度回転操作されて第2のON操作されることにより設定スイッチ1311aを決定キーONとすることができ、この決定キーONの信号が設定変更基板1310Yから主制御基板1310Xの主制御MPU1310aへ入力され、また、設定スイッチ1311aを設定キーONした操作部1311jの回転位置から元の位置である初期位置(つまり、設定スイッチ1311aをOFFする設定キーシリンダの回転位置)へ戻すように操作部1311jが反時計方向に60度回転操作されてOFF操作されることにより設定スイッチ1311aをOFFとすることができるとともに、設定スイッチ1311aを決定キーONした操作部1311jの回転位置から元の位置である初期位置(つまり、設定スイッチ1311aをOFFする設定キーシリンダの回転位置)へ戻すように操作部1311jが時計方向に60度回転操作されてOFF操作されることにより設定スイッチ1311aをOFFとすることができ、このOFFの信号が設定変更基板1310Yから主制御基板1310Xの主制御MPU1310aへ入力されるようになっていたが、設定キーON、決定キーON、及びOFFを伝える情報を、パルス信号として、外部へ出力することができるパルス出力回路を、設定スイッチ1311aに設けてもよい。これにより、設定スイッチ1311aからの信号に対してセキュリティーを向上することができる。このパルス出力回路が設けられる設定スイッチ1311aは、設定変更基板1310Yに備えていたが、これに代えて、主制御基板1310Xに備えていてもよいし、払出制御基板633に備えていてもよい。このパルス出力回路から出力されるパルス信号は、例えば、設定キーONを伝える情報である場合にはパルス幅が1msに設定され、決定キーONを伝える情報である場合にはパルス幅が3msに設定され、OFFを伝える情報である場合にはパルス幅が5msに設定される。このパルス出力回路から出力されるパルス信号は、設定変更基板1310Yから主制御基板1310Xの主制御MPU1310aへ入力されると、主制御MPU1310aは、入力されたパルス信号から設定キーON、決定キーON、及びOFFのうち、いずれを伝える情報であるかを判別することができる(パルス出力回路を有する設定スイッチ1311aの態様を「決定キーの変形例(7)」と記載する場合がある)。
また、上述した実施形態では、操作部1311jが初期位置から時計方向に60度回動操作されて第1のON操作されることにより設定スイッチ1311aを設定キーONとすることができ、この設定キーONの信号が設定変更基板1310Yから主制御基板1310Xの主制御MPU1310aへ入力され、また、操作部1311jが初期位置から反時計方向に60度回転操作されて第2のON操作されることにより設定スイッチ1311aを決定キーONとすることができ、この決定キーONの信号が設定変更基板1310Yから主制御基板1310Xの主制御MPU1310aへ入力され、また、設定スイッチ1311aを設定キーONした操作部1311jの回転位置から元の位置である初期位置(つまり、設定スイッチ1311aをOFFする操作部1311jの回転位置)へ戻すように操作部1311jが反時計方向に60度回転操作されてOFF操作されることにより設定スイッチ1311aをOFFとすることができるとともに、設定スイッチ1311aを決定キーONした操作部1311jの回転位置から元の位置である初期位置(つまり、設定スイッチ1311aをOFFする設定キーシリンダの回転位置)へ戻すように操作部1311jが時計方向に60度回転操作されてOFF操作されることにより設定スイッチ1311aをOFFとすることができ、このOFFの信号が設定変更基板1310Yから主制御基板1310Xの主制御MPU1310aへ入力されるようになっていたが、設定キーONの信号の電圧レベル、決定キーONの信号の電圧レベル、及びOFFの信号の電圧レベルを、設定変更基板1310Yから主制御基板1310Xまでに亘る基板間において、中間電位(例えば、ゼロVから5Vまでのうち、2Vから3Vまでの電位)を用い、主制御基板1310Xにおいてコンパレータ回路を設けて、コンパレータ回路による比較結果が主制御MPU1310aへ入力されることで、主制御MPU1310aが設定キーONの信号のON/OFF、決定キーONの信号のON/OFF、及びOFFの信号のON/OFFを判定してもよい。これにより、設定スイッチ1311aからの信号に対してセキュリティーを向上することができる(中間電位を用いる設定スイッチの態様を「決定キーの変形例(8)」と記載する場合がある)。
また、上述した実施形態では、設定スイッチ1311aを設定キーONした操作部1311jの回転位置から元の位置である初期位置(つまり、設定スイッチ1311aをOFFする設定キーシリンダの回転位置)へ戻すように反時計方向に60度回転操作してOFF操作し、さらに反時計方向に60度回転操作して)第2のON操作することにより設定スイッチ1311aを決定キーONとすることができ、この決定キーONの信号が設定変更基板1310Yから主制御基板1310Xの主制御MPU1310aへ入力されるようになっていたが、これに代えて、払出制御基板633に押圧操作部を有する決定キーボタンを設けてもよい。この場合、決定キーボタンの押圧操作部は、決定キーボタンと対応する払出制御基板ボックス632のカバー体に形成される開口部を介して露出され、決定キーボタンの押圧操作部と、これに対応する開口部と、に形成される「すき間」から針金などを侵入して払出制御基板633を改変することができないように、開口部に対して針金侵入防止部がカバー体に成型される構造となる。決定キーボタンの押圧操作部が押圧操作されると、この操作信号が払出制御基板633から主制御基板1310Xの主制御MPU1310aへ入力される。主制御MPU1310aは、決定キーボタンからの検出信号に基づいて決定キーボタンの押圧操作部が押圧操作されているときには決定キーONであると判定することができる一方、決定キーボタンの押圧操作部が押圧操作されていないときには決定キーONでないと判定することができる。
なお、払出制御基板633に決定キーボタンを配置する位置は、後述する押圧操作部を有するエラー解除スイッチ633dの近傍であってもよい。払出制御基板633のカバー体には、決定キーボタンとエラー解除スイッチ633dとが混同されないように決定キーボタンとエラー解除スイッチ633dとにそれぞれ対応する位置に、各ボタンの名称が印刷されたシールが貼られている(このシールに替えてカバー体に各ボタンの名称が成型されていてもよい)。また、決定キーボタンとエラー解除スイッチ633dとが混同されないように、決定キーボタンとエラー解除スイッチ633dとのうちいずれか一方の押圧操作部を覆うカバー付きのボタン(押圧操作部を押圧操作するためにカバーを開放する必要がある。)を採用してもよいし、押圧操作部の色を異なるものを採用してもよいし、決定キーボタンとエラー解除スイッチ633dとの外形の形状又は押圧操作部の形状が異なるものを採用してもよいし、決定キーボタンとして押圧操作部を有するものでない他の種類のスイッチを採用してもよい。決定キーボタンとして押圧操作部を有するものでない他の種類のスイッチとしては、例えば、レバーを有するトグルスイッチ、スライド部を有するスライドスイッチ、回転操作部を有するロータリースイッチ、ロッカスイッチ、タッチスイッチ等の各種スイッチを挙げることができる。また、払出制御基板633に決定キーボタンとエラー解除スイッチ633dとを設ける場合には、不正な改変を防止するために、決定キーボタンへの配線パターンとエラー解除スイッチ633dへの配線パターンとの引き回しとして払出制御基板633において相互に近づけないように(相互に離間して)形成されるとともに、払出制御基板633のコネクタの端子(主制御基板1310Xのコネクタの端子)への接続も離間して形成され、主制御基板1310Xにおいても、決定キーボタンからの検出信号が伝送される配線パターンとエラー解除スイッチ633dからの検出信号が伝送される配線パターンとの引き回しも相互に近づけないように(相互に離間して)形成されている。また、払出制御基板633に決定キーボタンを設ける場合には、設定スイッチ1311aを初期位置から設定スイッチ1311aを設定キーONした設定キーシリンダの回転位置までに亘る範囲のみ回動操作することができる設定スイッチ1311a’としてもよい(決定キーボタンの態様(設定スイッチ1311a’の態様を含めてもよい。)を「決定キーの変形例(9)」と記載する場合がある)。
また、上述した実施形態では、設定スイッチ1311aを設定キーONした操作部1311jの回転位置から元の位置である初期位置(つまり、設定スイッチ1311aをOFFする設定キーシリンダの回転位置)へ戻すように反時計方向に60度回転操作してOFF操作し、さらに反時計方向に60度回転操作して)第2のON操作することにより設定スイッチ1311aを決定キーONとすることができ、この決定キーONの信号が設定変更基板1310Yから主制御基板1310Xの主制御MPU1310aへ入力されるようになっていたが、これに代えて、払出制御基板633に押圧操作部を有するエラー解除スイッチ633dからの信号が、払出制御基板633において分岐されて払出制御基板633を介して、主制御基板1310Xの主制御MPU1310aへ入力され、この信号に基づいて決定キーONの有無を判定してもよい。エラー解除スイッチ633dは、上述したように、エラーLED表示器633cに表示されているエラーを解除するためのものであり、復電後においてパチンコ機1のシステムが起動完了し(各種制御基板の電源時投入時処理を完了して割り込み処理を行っている状態となり)、パチンコ機1の状態としてエラーが発生していない場合には、エラー解除スイッチ633dの押圧操作部を操作することが全くない。そこで、主制御MPU1310aは、エラー解除スイッチ633dからの信号に基づいてエラー解除スイッチ633dの押圧操作部が操作されているときには決定キーONであると判定することができる一方、エラー解除スイッチ633dからの信号に基づいてエラー解除スイッチ633dの押圧操作部が操作されていないときには決定キーONでないと判定することができる。これにより、決定キーONの有無に対してセキュリティーを向上することができる(エラー解除スイッチの態様を「決定キーの変形例(10)」と記載する場合がある)。
また、上述した実施形態では、設定スイッチ1311aを設定キーONした操作部1311jの回転位置から元の位置である初期位置(つまり、設定スイッチ1311aをOFFする設定キーシリンダの回転位置)へ戻すように反時計方向に60度回転操作してOFF操作し、さらに反時計方向に60度回転操作して)第2のON操作することにより設定スイッチ1311aを決定キーONとすることができ、この決定キーONの信号が設定変更基板1310Yから主制御基板1310Xの主制御MPU1310aへ入力されるようになっていたが、これに代えて、払出制御基板633に押圧操作部を有するエラー解除スイッチ633dからの信号の論理を払出制御基板633の払出制御MPU633aaが後述する払出制御部電源投入時処理のポート入力処理において監視してコマンドを作成し、後述する払出制御部電源投入時処理のコマンド送信処理において作成したコマンドを主制御基板1310Xへ送信し、このコマンドを受信した主制御基板1310Xの主制御MPU1310aが決定キーONの有無を判定してもよい。エラー解除スイッチ633dは、上述したように、エラーLED表示器633cに表示されているエラーを解除するためのものであり、復電後においてパチンコ機1のシステムが起動完了し(各種制御基板の電源時投入時処理を完了して割り込み処理を行っている状態となり)、パチンコ機1の状態としてエラーが発生していない場合には、エラー解除スイッチ633dの押圧操作部を操作することが全くない。そこで、主制御MPU1310aは、後述する主制御タイマ割り込み処理における枠コマンド受信処理において、エラー解除スイッチ633dからの信号に基づいて押圧操作部が操作されていると払出制御MPU633aaが判定してその旨を伝えるコマンドを受信したときには決定キーONであると判定することができる一方、エラー解除スイッチ633dからの信号に基づいて押圧操作部が操作されていないと払出制御MPU633aaが判定してその旨を伝えるコマンドを受信したときには決定キーONでないと判定することができる。これにより、決定キーONの有無に対してセキュリティーを向上することができる(エラー解除スイッチの態様2を「決定キーの変形例(11)」と記載する場合がある)。
また、上述した実施形態では、RAMクリアスイッチ1310fが主制御基板1310Xに備えられ、設定スイッチ1311aを設定キーONした操作部1311jの回転位置から元の位置である初期位置(つまり、設定スイッチ1311aをOFFする操作部1311jの回転位置)へ戻すように反時計方向に60度回転操作してOFF操作し、さらに反時計方向に60度回転操作して)第2のON操作することにより設定スイッチ1311aを決定キーONとすることができ、この決定キーONの信号が設定変更基板1310Yから主制御基板1310Xの主制御MPU1310aへ入力されるようになっていたが、これに代えて、RAMクリアスイッチ1310fを払出制御基板633に備えるようにして、RAMクリアスイッチ1310fからの操作信号が払出制御基板633の払出制御MPU633aaへ入力されるとともに、払出制御基板633において分岐されて払出制御基板633を介して主制御基板1310Xの主制御MPU1310aへ入力され、主制御MPU1310aが入力される操作信号に基づいて決定キーONの有無を判定してもよい。RAMクリアスイッチ1310fは、後述するように、復電時に押圧操作部が操作されている場合(正確には、RAMクリアスイッチ1310fの押圧操作部を押圧操作しながらパチンコ機1の電源投入を行う場合)、設定値を変更決定することができる設定変更を行う場合(主制御MPU1310aが後述する設定変更処理を行った場合)には、主制御MPU1310aが自身に内蔵されているRAMの所定領域(RAMの全領域のうち特定領域を除く領域。)を必ずクリアする。そこで、RAMクリアスイッチ1310fの押圧操作部が押圧操作されながらパチンコ機1の電源投入が行われることで主制御MPU1310aが自身に内蔵されているRAMの所定領域を必ずクリアするため、RAMクリアスイッチ1310fを決定キーとして流用することができ、主制御MPU1310aは、払出制御基板633に備えるRAMクリアスイッチ1310fからの操作信号に基づいてRAMクリアスイッチ1310fの押圧操作部が押圧操作されているときには決定キーONであると判定することができる一方、払出制御基板633に備えるRAMクリアスイッチ1310fからの操作信号に基づいてRAMクリアスイッチ1310fの押圧操作部が押圧操作されていないときには決定キーONでないと判定することができる。これにより、決定キーONの有無に対してセキュリティーを向上することができる。
払出制御基板633に備えるRAMクリアスイッチ1310fの押圧操作部は、RAMクリアスイッチ1310fと対応する払出制御基板ボックス632のカバー体に形成される開口部を介して露出され、RAMクリアスイッチ1310fの押圧操作部と、これに対応する開口部と、に形成される「すき間」から針金などを侵入させて払出制御基板633を改変することができないように、前記異物侵入防止部1301vと同様の異物侵入防止部が形成されている。
なお、払出制御基板633にRAMクリアスイッチ1310fを配置する位置は、後述する押圧操作部を有するエラー解除スイッチ633dの近傍であってもよい。払出制御基板633のカバー体には、RAMクリアスイッチ1310fとエラー解除スイッチ633dとが混同されないようにRAMクリアスイッチ1310fとエラー解除スイッチ633dとにそれぞれ対応する位置に、各ボタンの名称が印刷されたシールが貼られている(このシールに替えてカバー体に各ボタンの名称が成型されていてもよい)。また、RAMクリアスイッチ1310fとエラー解除スイッチ633dとが混同されないように、RAMクリアスイッチ1310fとエラー解除スイッチ633dとのうちいずれか一方の押圧操作部を覆うカバー付きのボタン(押圧操作部を押圧操作するためにカバーを開放する必要がある。)を採用してもよいし、押圧操作部の色を異なるものを採用してもよいし、RAMクリアスイッチ1310fとエラー解除スイッチ633dとの外形の形状又は押圧操作部の形状が異なるものを採用してもよいし、RAMクリアスイッチ1310fとして押圧操作部を有するものでない他の種類のスイッチを採用してもよい。RAMクリアスイッチ1310fとして押圧操作部を有するものでない他の種類のスイッチとしては、例えば、レバーを有するトグルスイッチ、スライド部を有するスライドスイッチ、回転操作部を有するロータリースイッチ、ロッカスイッチ、タッチスイッチ等の各種スイッチを挙げることができる。また、払出制御基板633にRAMクリアスイッチ1310fとエラー解除スイッチ633dとを設ける場合には、不正な改変を防止するために、RAMクリアスイッチ1310fへの配線パターンとエラー解除スイッチ633dへの配線パターンとの引き回しとして払出制御基板633において相互に近づけないように(相互に離間して)形成されるとともに、払出制御基板633のコネクタの端子(主制御基板1310Xのコネクタの端子)への接続も離間して形成され、主制御基板1310Xにおいても、RAMクリアスイッチ1310fからの操作信号が伝送される配線パターンとエラー解除スイッチ633dからの検出信号が伝送される配線パターンとの引き回しも相互に近づけないように(相互に離間して)形成されている。また、払出制御基板633にRAMクリアスイッチ1310fを設ける場合には、設定スイッチ1311aを初期位置から設定スイッチ1311aを設定キーONした操作部1311jの回転位置までに亘る範囲のみ回動操作することができる設定スイッチ1311a’としてもよい(RAMクリアスイッチの態様(設定スイッチ1311a’の態様を含めてもよい。)を「決定キーの変形例(12)」と記載する場合がある)。
また、上述した実施形態では、RAMクリアスイッチ1310fが主制御基板1310Xに備えられ、設定スイッチ1311aを設定キーONした操作部1311jの回転位置から元の位置である初期位置(つまり、設定スイッチ1311aをOFFする設定キーシリンダの回転位置)へ戻すように反時計方向に60度回転操作してOFF操作し、さらに反時計方向に60度回転操作して)第2のON操作することにより設定スイッチ1311aを決定キーONとすることができ、この決定キーONの信号が設定変更基板1310Yから主制御基板1310Xの主制御MPU1310aへ入力されるようになっていたが、これに代えて、RAMクリアスイッチ1310fを払出制御基板633に備えるようにして、RAMクリアスイッチ1310fからの操作信号の論理を払出制御基板633の払出制御MPU633aaが後述する払出制御部電源投入時処理のポート入力処理において監視してコマンドを作成し、後述する払出制御部電源投入時処理のコマンド送信処理において作成したコマンドを主制御基板1310Xへ送信し、このコマンドを受信した主制御基板1310Xの主制御MPU1310aが決定キーONの有無を判定してもよい。RAMクリアスイッチ1310fは、後述するように、復電時に押圧操作部が操作されている場合(正確には、RAMクリアスイッチ1310fの押圧操作部を押圧操作しながらパチンコ機1の電源投入を行う場合)、設定値を変更決定することができる設定変更を行う場合(主制御MPU1310aが後述する設定変更処理を行った場合)には、主制御MPU1310aが自身に内蔵されているRAMの所定領域(RAMの全領域のうち特定領域を除く領域。)を必ずクリアする。そこで、RAMクリアスイッチ1310fの押圧操作部が押圧操作されながらパチンコ機1の電源投入が行われることで主制御MPU1310aが自身に内蔵されているRAMの所定領域を必ずクリアするため、RAMクリアスイッチ1310fを決定キーとして流用することができ、主制御MPU1310aは、後述する主制御タイマ割り込み処理における枠コマンド受信処理において、払出制御基板633に備えるRAMクリアスイッチ1310fからの操作信号に基づいてRAMクリアスイッチ1310fの押圧操作部が操作されていると払出制御MPU633aaが判定してその旨を伝えるコマンドを受信したときには決定キーONであると判定することができる一方、払出制御基板633に備えるRAMクリアスイッチ1310fからの操作信号に基づいてRAMクリアスイッチ1310fの押圧操作部が操作されていないと払出制御MPU633aaが判定してその旨を伝えるコマンドを受信したときには決定キーONでないと判定することができる。これにより、決定キーONの有無に対してセキュリティーを向上することができる(RAMクリアスイッチの態様2(設定スイッチ1311a’の態様を含めてもよい。)を「決定キーの変形例(13)」と記載する場合がある)。
また、上述した実施形態では、アウト口左センサ1008a、及びアウト口右センサ1008bがパネル中継基板1710を介して主制御基板1310Xに入力され、設定スイッチ1311aを設定キーONした操作部1311jの回転位置から元の位置である初期位置(つまり、設定スイッチ1311aをOFFする設定キーシリンダの回転位置)へ戻すように反時計方向に60度回転操作してOFF操作し、さらに反時計方向に60度回転操作して)第2のON操作することにより設定スイッチ1311aを決定キーONとすることができ、この決定キーONの信号が設定変更基板1310Yから主制御基板1310Xの主制御MPU1310aへ入力されるようになっていたが、これに代えて、アウト口左センサ1008a、及びアウト口右センサ1008bが払出制御基板633を介して(経由して)、主制御基板1310Xの主制御MPU1310aへ入力され、主制御MPU1310aが入力されるアウト口左センサ1008a、及びアウト口右センサ1008bからの検出信号に基づいて決定キーONの有無を判定してもよい。遊技盤5に区画形成される遊技領域5aに発射された遊技球は、上述したように、この遊技領域5aに設けられるアウト口1008により回収される。このアウト口1008により回収された遊技球は、上述したように、アウト口左センサ1008a、及びアウト口右センサ1008bのうち、いずれか一方で検出される。そこで、主制御MPU1310aは、扉枠開放スイッチ4aからの検出信号に基づいて、本体枠4に対して扉枠3が開放されている場合であって、かつ、アウト口左センサ1008a、及びアウト口右センサ1008bのうち、いずれか一方からの検出信号に基づいて、アウト口1008が遊技球を回収したときには決定キーONであると判定することができる一方、本体枠4に対して扉枠3が開放されていない(つまり閉鎖されている)場合、及び/又は、アウト口左センサ1008aとアウト口右センサ1008bとの検出信号に基づいて、いずれもアウト口1008が遊技球を回収していないときには決定キーONでないと判定することができる。この場合、設定スイッチ1311aを初期位置から設定スイッチ1311aを設定キーONした操作部1311jの回転位置までに亘る範囲のみ回動操作することができる設定スイッチ1311a’としてもよい(アウト口スイッチの態様(設定スイッチ1311a’の態様を含めてもよい。)を「決定キーの変形例(14)」と記載する場合がある)。なお、この場合、設定値の設定変更を行う者は、決定キーONとするために、本体枠4に対して扉枠3を開放して、遊技球Bをアウト口1008へ送り込む必要がある。
また、上述した実施形態では、アウト口左センサ1008a、及びアウト口右センサ1008bがパネル中継基板1710を介して主制御基板1310Xに入力され、設定スイッチ1311aを設定キーONした操作部1311jの回転位置から元の位置である初期位置(つまり、設定スイッチ1311aをOFFする操作部1311jの回転位置)へ戻すように反時計方向に60度回転操作してOFF操作し、さらに反時計方向に60度回転操作して)第2のON操作することにより設定スイッチ1311aを決定キーONとすることができ、この決定キーONの信号が設定変更基板1310Yから主制御基板1310Xの主制御MPU1310aへ入力されるようになっていたが、これに代えて、アウト口左センサ1008a、及びアウト口右センサ1008bからの検出信号の論理を払出制御基板633の払出制御MPU633aaが後述する払出制御部電源投入時処理のポート入力処理において監視してコマンドを作成し、後述する払出制御部電源投入時処理のコマンド送信処理において作成したコマンドを主制御基板1310Xへ送信し、このコマンドを受信した主制御基板1310Xの主制御MPU1310aが決定キーONの有無を判定してもよい。遊技盤5に区画形成される遊技領域5aに発射された遊技球は、上述したように、この遊技領域5aに設けられるアウト口1008により回収される。このアウト口1008により回収された遊技球は、上述したように、アウト口左センサ1008a、及びアウト口右センサ1008bのうち、いずれか一方で検出される。そこで、主制御MPU1310aは、後述する主制御タイマ割り込み処理における枠コマンド受信処理において、アウト口左センサ1008a、及びアウト口右センサ1008bからの検出信号に基づいて、アウト口1008により遊技球が回収されたと払出制御MPU633aaが判定してその旨を伝えるコマンドを受信したときには決定キーONであると判定することができる一方、アウト口1008により遊技球が回収されていないと払出制御MPU633aaが判定してその旨を伝えるコマンドを受信したときには決定キーONでないと判定することができる。この場合、設定スイッチ1311aを初期位置から設定スイッチ1311aを設定キーONした操作部1311jの回転位置までに亘る範囲のみ回動操作することができる設定スイッチ1311a’としてもよい(アウト口スイッチの態様2(設定スイッチ1311a’の態様を含めてもよい。)を「決定キーの変形例(15)」と記載する場合がある)。なお、この場合、設定値の設定変更を行う者は、決定キーONとするために、本体枠4に対して扉枠3を開放して、遊技球Bをアウト口1008へ送り込む必要がある。
また、上述した実施形態では、設定スイッチ1311aを設定キーONした操作部1311jの回転位置から元の位置である初期位置(つまり、設定スイッチ1311aをOFFする操作部1311jの回転位置)へ戻すように反時計方向に60度回転操作してOFF操作し、さらに反時計方向に60度回転操作して)第2のON操作することにより設定スイッチ1311aを決定キーONとすることができ、この決定キーONの信号が設定変更基板1310Yから主制御基板1310Xの主制御MPU1310aへ入力されるようになっていたが、これに代えて、満タン検知センサ154、球切検知センサ574、又は払出検知センサ591からの検出信号が払出制御基板633の払出制御MPU633aaへ入力されるとともに、払出制御基板633において分岐されて払出制御基板633を介して主制御基板1310Xの主制御MPU1310aへ入力され、これらの検出信号に基づいて主制御MPU1310aが決定キーONの有無を判定してもよいし、満タン検知センサ154、球切検知センサ574、又は払出検知センサ591からの検出信号の論理を払出制御基板633の払出制御MPU633aaが後述する払出制御部電源投入時処理のポート入力処理において監視してコマンドを作成し、後述する払出制御部電源投入時処理のコマンド送信処理において作成したコマンドを主制御基板1310Xへ送信し、このコマンドを受信した主制御基板1310Xの主制御MPU1310aが決定キーONの有無を判定してもよい。この場合、設定スイッチ1311aを初期位置から設定スイッチ1311aを設定キーONした操作部1311jの回転位置までに亘る範囲のみ回動操作することができる設定スイッチ1311a’としてもよい(払出ユニットの態様(設定スイッチ1311a’の態様を含めてもよい。)を「決定キーの変形例(16)」と記載する場合がある)。
また、上述した実施形態では、設定スイッチ1311aを設定キーONした操作部1311jの回転位置から元の位置である初期位置(つまり、設定スイッチ1311aをOFFする操作部1311jの回転位置)へ戻すように反時計方向に60度回転操作してOFF操作し、さらに反時計方向に60度回転操作して)第2のON操作することにより設定スイッチ1311aを決定キーONとすることができ、この決定キーONの信号が設定変更基板1310Yから主制御基板1310Xの主制御MPU1310aへ入力されるようになっていたが、これに代えて、主制御MPU1310aは、本体枠開放スイッチ4bからの検出信号に基づいて、外枠2に対して本体枠4が閉鎖されたときには決定キーONであると判定することができる一方、外枠2に対して本体枠4が開放されたままの状態が維持されているときには決定キーONでないと判定することができる。この場合、設定スイッチ1311aを初期位置から設定スイッチ1311aを設定キーONした操作部1311jの回転位置までに亘る範囲のみ回動操作することができる設定スイッチ1311a’としてもよい(本体枠開放スイッチの態様(設定スイッチ1311a’の態様を含めてもよい。)を「決定キーの変形例(17)」と記載する場合がある)。なお、この場合、設定値の設定変更を行う者は、決定キーONとするために、外枠2に対して本体枠4を閉鎖する必要があり、決定キーONした後に、外枠2に対して本体枠4を再び開放して、設定スイッチ1311aの操作部1311jの差し込み口から設定キーK1を抜き取り、外枠2に対して本体枠4を再び閉鎖する必要がある。
また、上述した実施形態では、設定スイッチ1311aを設定キーONした操作部1311jの回転位置から元の位置である初期位置(つまり、設定スイッチ1311aをOFFする操作部1311jの回転位置)へ戻すように反時計方向に60度回転操作してOFF操作し、さらに反時計方向に60度回転操作して)第2のON操作することにより設定スイッチ1311aを決定キーONとすることができ、この決定キーONの信号が設定変更基板1310Yから主制御基板1310Xの主制御MPU1310aへ入力されるようになっていたが、これに代えて、主制御MPU1310aは、扉枠開放スイッチ4aからの検出信号に基づいて、本体枠4に対して扉枠3が開放されたときには決定キーONであると判定することができる一方、本体枠4に対して扉枠3が閉鎖されたままの状態が維持されているときには決定キーONでないと判定することができる。この場合、設定スイッチ1311aを初期位置から設定スイッチ1311aを設定キーONした操作部1311jの回転位置までに亘る範囲のみ回動操作することができる設定スイッチ1311a’としてもよい(扉枠開放スイッチの態様(設定スイッチ1311a’の態様を含めてもよい。)を「決定キーの変形例(17)」と記載する場合がある)。なお、この場合、設定値の設定変更を行う者は、決定キーONとするために、本体枠4に対して扉枠3を開放する必要があり、決定キーONした後に、本体枠4に対して扉枠3を再び閉鎖し、設定スイッチ1311aの操作部1311jの差し込み口から設定キーを抜き取り、外枠2に対して本体枠4を閉鎖する必要がある。
また、上述した実施形態では、設定変更基板1310Yに備える設定スイッチ1311aを設定キーONした操作部1311jの回転位置から元の位置である初期位置(つまり、設定スイッチ1311aをOFFする操作部1311jの回転位置)へ戻すように反時計方向に60度回転操作してOFF操作し、さらに反時計方向に60度回転操作して)第2のON操作することにより設定スイッチ1311aを決定キーONとすることができ、この決定キーONの信号が設定変更基板1310Yから主制御基板1310Xの主制御MPU1310aへ入力されるようになっていたが、この設定スイッチ1311aを主制御基板1310Xに備えるようにしてもよい(設定スイッチの態様を「決定キーの変形例(18)」と記載する場合がある)。
また、上述した実施形態では、設定変更基板1310Yに備える設定スイッチ1311aを設定キーONした操作部1311jの回転位置から元の位置である初期位置(つまり、設定スイッチ1311aをOFFする操作部1311jの回転位置)へ戻すように反時計方向に60度回転操作してOFF操作し、さらに反時計方向に60度回転操作して)第2のON操作することにより設定スイッチ1311aを決定キーONとすることができ、この決定キーONの信号が設定変更基板1310Yから主制御基板1310Xの主制御MPU1310aへ入力されるようになっていたが、この設定スイッチ1311aを主制御基板1310Xに備えるとともに、設定スイッチ1311aを設定キーONした操作部1311jの回転位置から初期位置へ回動操作されてOFF操作されることにより設定スイッチ1311aをOFFとすることができ、このOFFの信号が主制御基板1310Xの主制御MPU1310aへ入力されることで、主制御MPU1310aは、OFFの信号が入力されたときには決定キーONであると判定することができる一方、OFFの信号が入力されていないときには決定キーONでないと判定することができる。この場合、設定スイッチ1311aを初期位置から設定スイッチ1311aを設定キーONした操作部1311jの回転位置までに亘る範囲のみ回動操作することができる設定スイッチ1311a’としてもよい(設定スイッチの態様2(設定スイッチ1311a’の態様を含めてもよい。)を「決定キーの変形例(19)」と記載する場合がある)。
また、上述した実施形態では、設定スイッチ1311aを設定キーONした操作部1311jの回転位置から元の位置である初期位置(つまり、設定スイッチ1311aをOFFする操作部1311jの回転位置)へ戻すように反時計方向に60度回転操作してOFF操作し、さらに反時計方向に60度回転操作して)第2のON操作することにより設定スイッチ1311aを決定キーONとすることができ、この決定キーONの信号が設定変更基板1310Yから主制御基板1310Xの主制御MPU1310aへ入力されるようになっていたが、これに代えて、主制御基板1310Xに押圧操作部を有する決定キーボタンを設けてもよい。この場合、決定キーボタンの押圧操作部は、決定キーボタンと対応する主制御基板ボックス1320のカバー体1301に形成される開口部を介して露出され、決定キーボタンの押圧操作部と、これに対応する開口部と、に形成される「すき間」から針金などを侵入して主制御基板1310Xを改変することができないように、カバー体1301の開口部に対応する部分と押圧操作部との間に、前記異物侵入防止部1301v(図264参照)と同様の異物侵入防止部が形成されている。決定キーボタンの押圧操作部が押圧操作されると、この操作信号が主制御基板1310Xの主制御MPU1310aへ入力される。主制御MPU1310aは、決定キーボタンからの検出信号に基づいて決定キーボタンの押圧操作部が押圧操作されているときには決定キーONであると判定することができる一方、決定キーボタンの押圧操作部が押圧操作されていないときには決定キーONでないと判定することができる。
なお、主制御基板1310Xに決定キーボタンを配置する位置は、RAMクリアスイッチ1310fの近傍であってもよい。主制御基板ボックス1320のカバー体には、決定キーボタンとRAMクリアスイッチ1310fとが混同されないように決定キーボタンとRAMクリアスイッチ1310fとにそれぞれ対応する位置に、各ボタンの名称が印刷されたシールが貼られている(このシールに替えてカバー体に各ボタンの名称が成型されていてもよい)。また、決定キーボタンとRAMクリアスイッチ1310fとが混同されないように、決定キーボタンとRAMクリアスイッチ1310fとのうちいずれか一方の押圧操作部を覆うカバー付きのボタン(押圧操作部を押圧操作するためにカバーを開放する必要がある。)を採用してもよいし、押圧操作部の色を異なるものを採用してもよいし、決定キーボタンとRAMクリアスイッチ1310fとの外形の形状又は押圧操作部の形状が異なるものを採用してもよいし、決定キーボタンとして押圧操作部を有するものでない他の種類のスイッチを採用してもよい。決定キーボタンとして押圧操作部を有するものでない他の種類のスイッチとしては、例えば、レバーを有するトグルスイッチ、スライド部を有するスライドスイッチ、回転操作部を有するロータリースイッチ、ロッカスイッチ、タッチスイッチ等の各種スイッチを挙げることができる。また、主制御基板1310Xに決定キーボタンとRAMクリアスイッチ1310fとを設ける場合には、不正な改変を防止するために、決定キーボタンへの配線パターンとRAMクリアスイッチ1310fへの配線パターンとの引き回しとして主制御基板1310Xにおいて相互に近づけないように(相互に離間して)形成されている。また、主制御基板1310Xに決定キーボタンを設ける場合には、設定スイッチ1311aを初期位置から設定スイッチ1311aを設定キーONした操作部1311jの回転位置までに亘る範囲のみ回動操作することができる設定スイッチ1311a’としてもよい(決定キーボタンの態様2(設定スイッチ1311a’の態様を含めてもよい。)を「決定キーの変形例(20)」と記載する場合がある)。
また、上述した実施形態では、設定スイッチ1311aを設定キーONした操作部1311jの回転位置から元の位置である初期位置(つまり、設定スイッチ1311aをOFFする設定キーシリンダの回転位置)へ戻すように反時計方向に60度回転操作してOFF操作し、さらに反時計方向に60度回転操作して)第2のON操作することにより設定スイッチ1311aを決定キーONとすることができ、この決定キーONの信号が設定変更基板1310Yから主制御基板1310Xの主制御MPU1310aへ入力されるようになっていたが、これに代えて、主制御MPU1310aが入力されるRAMクリアスイッチ1310fからの操作信号に基づいて決定キーONの有無を判定してもよい。RAMクリアスイッチ1310fは、後述するように、復電時に押圧操作部が操作されている場合(正確には、RAMクリアスイッチ1310fの押圧操作部を押圧操作しながらパチンコ機1の電源投入を行う場合)、設定値を変更決定することができる設定変更を行う場合(主制御MPU1310aが後述する設定変更処理を行った場合)には、主制御MPU1310aが自身に内蔵されているRAMの所定領域(RAMの全領域のうち特定領域を除く領域。)を必ずクリアする。そこで、RAMクリアスイッチ1310fの押圧操作部が押圧操作されながらパチンコ機1の電源投入が行われることで主制御MPU1310aが自身に内蔵されているRAMの所定領域を必ずクリアするため、RAMクリアスイッチ1310fを決定キーとして流用することができ、主制御MPU1310aは、RAMクリアスイッチ1310fからの操作信号に基づいてRAMクリアスイッチ1310fの押圧操作部が押圧操作されているときには決定キーONであると判定することができる一方、払出制御基板633に備えるRAMクリアスイッチ1310fからの操作信号に基づいてRAMクリアスイッチ1310fの押圧操作部が押圧操作されていないときには決定キーONでないと判定することができる。これにより、決定キーONの有無に対してセキュリティーを向上することができる。この場合、設定スイッチ1311aを初期位置から設定スイッチ1311aを設定キーONした操作部1311jの回転位置までに亘る範囲のみ回動操作することができる設定スイッチ1311a’としてもよい(RAMクリアスイッチの態様3(設定スイッチ1311a’の態様を含めてもよい。)を「決定キーの変形例(21)」と記載する場合がある)。なお、RAMクリアスイッチ1310fの押圧操作部が押圧操作される期間がパチンコ機1の電源投入時と限定されるとともに、RAMクリアスイッチ1310fからの操作信号は、後述するように、払出制御基板633の払出制御MPU633aaに入力されるため、RAMクリアスイッチ1310fが後述するエラー解除スイッチ633dの機能を兼ねるように構成する場合には、払出制御基板633にエラー解除スイッチ633dが不要となる。
また、上述した実施形態では、設定スイッチ1311aを設定キーONした操作部1311jの回転位置から元の位置である初期位置(つまり、設定スイッチ1311aをOFFする操作部1311jの回転位置)へ戻すように反時計方向に60度回転操作してOFF操作し、さらに反時計方向に60度回転操作して)第2のON操作することにより設定スイッチ1311aを決定キーONとすることができ、この決定キーONの信号が設定変更基板1310Yから主制御基板1310Xの主制御MPU1310aへ入力されるようになっていたが、これに代えて、遊技盤5に設けられる、ゲート部2003のゲートセンサ2401、各種入賞口の各種センサ(例えば、第二始動口センサ2402、大入賞口センサ2403、第1受入口センサ2406、一般入賞口センサ3001、第一始動口センサ3002)、アウト口1008のアウト口左センサ1008a及びアウト口右センサ1008bからの検出信号が入力される主制御MPU1310aがこれらの検出信号に基づいて決定キーONの有無を判定してもよい。この場合、設定スイッチ1311aを初期位置から設定スイッチ1311aを設定キーONした操作部1311jの回転位置までに亘る範囲のみ回動操作することができる設定スイッチ1311a’としてもよい(各種センサ等の態様(設定スイッチ1311a’の態様を含めてもよい。)を「決定キーの変形例(22)」と記載する場合がある)。なお、この場合、設定値の設定変更を行う者は、決定キーONとするために、本体枠4に対して扉枠3を開放して、ゲート部2003へ遊技球Bを送り込んだり、各種入賞口へ遊技球Bを送り込んだり、アウト口1008へ遊技球Bを送り込んだりする必要がある。
また、上述した実施形態では、設定スイッチ1311aを設定キーONした操作部1311jの回転位置から元の位置である初期位置(つまり、設定スイッチ1311aをOFFする操作部1311jの回転位置)へ戻すように反時計方向に60度回転操作してOFF操作し、さらに反時計方向に60度回転操作して)第2のON操作することにより設定スイッチ1311aを決定キーONとすることができ、この決定キーONの信号が設定変更基板1310Yから主制御基板1310Xの主制御MPU1310aへ入力されるようになっていたが、これに代えて、主制御MPU1310aがステッピングモータ、DCモータ、ソレノイド等の電気的駆動源の駆動制御を行って可動体(役物)の作動を制御し、光学式センサ(フォトセンサや測距センサ等)から検出信号に基づいて可動体(役物)の原位置や作動位置等を判定する場合には、この光学式センサからの検出信号に基づいて主制御MPU1310aが決定キーONの有無を判定してもよい。この場合、設定スイッチ1311aを初期位置から設定スイッチ1311aを設定キーONした操作部1311jの回転位置までに亘る範囲のみ回動操作することができる設定スイッチ1311a’としてもよい(光学式役物センサの態様(設定スイッチ1311a’の態様を含めてもよい。)を「決定キーの変形例(23)」と記載する場合がある)。なお、この場合、設定値の設定変更を行う者は、決定キーONとするために、本体枠4に対して扉枠3を開放して、光学式センサが可動体(役物)の原位置や作動位置等を検知するように、可動体(役物)を移動させる必要がある。
また、上述した実施形態では、設定スイッチ1311aを設定キーONした操作部1311jの回転位置から元の位置である初期位置(つまり、設定スイッチ1311aをOFFする操作部1311jの回転位置)へ戻すように反時計方向に60度回転操作してOFF操作し、さらに反時計方向に60度回転操作して)第2のON操作することにより設定スイッチ1311aを決定キーONとすることができ、この決定キーONの信号が設定変更基板1310Yから主制御基板1310Xの主制御MPU1310aへ入力されるようになっていたが、これに代えて、遊技領域5a内における不正な磁気を検知する磁気センサ3003からの検出信号が入力される主制御MPU1310aが磁気センサ3003からの検出信号に基づいて決定キーONの有無を判定してもよい。この場合、設定スイッチ1311aを初期位置から設定スイッチ1311aを設定キーONした操作部1311jの回転位置までに亘る範囲のみ回動操作することができる設定スイッチ1311a’としてもよい(磁気センサの態様(設定スイッチ1311a’の態様を含めてもよい。)を「決定キーの変形例(24)」と記載する場合がある)。なお、この場合、設定値の設定変更を行う者は、決定キーONとするために、パチンコ機1の正面から遊技盤5の前面へ向かって磁石を近づける必要がある。
また、上述した実施形態では、設定スイッチ1311aを設定キーONした操作部1311jの回転位置から元の位置である初期位置(つまり、設定スイッチ1311aをOFFする操作部1311jの回転位置)へ戻すように反時計方向に60度回転操作してOFF操作し、さらに反時計方向に60度回転操作して)第2のON操作することにより設定スイッチ1311aを決定キーONとすることができ、この決定キーONの信号が設定変更基板1310Yから主制御基板1310Xの主制御MPU1310aへ入力されるようになっていたが、これに代えて、パチンコ機1をゆすったり、叩いたりすることでパチンコ機1に振動を加えて遊技盤5に区画形成される遊技領域5aを流下する遊技球の進路を変更して遊技盤5に設けられる各種入賞口やゲート部(ゲート)に入球させる不正行為を検知する振動センサ3006(図241、図242、図245参照)を遊技盤5に設ける場合には、主制御MPU1310aが振動センサ3006からの検出信号に基づいて不正行為の有無を判定するとともに、振動センサ3006からの検出信号に基づいて決定キーONの有無を判定してもよい。この場合、設定スイッチ1311aを初期位置から設定スイッチ1311aを設定キーONした操作部1311jの回転位置までに亘る範囲のみ回動操作することができる設定スイッチ1311a’としてもよい(振動センサの態様(設定スイッチ1311a’の態様を含めてもよい。)を「決定キーの変形例(25)」と記載する場合がある)。なお、この場合、設定値の設定変更を行う者は、決定キーONとするために、パチンコ機1をゆすったり、叩いたりする必要がある。
また、上述した実施形態では、設定スイッチ1311aを設定キーONした操作部1311jの回転位置から元の位置である初期位置(つまり、設定スイッチ1311aをOFFする操作部1311jの回転位置)へ戻すように反時計方向に60度回転操作してOFF操作し、さらに反時計方向に60度回転操作して)第2のON操作することにより設定スイッチ1311aを決定キーONとすることができ、この決定キーONの信号が設定変更基板1310Yから主制御基板1310Xの主制御MPU1310aへ入力されるようになっていたが、これに代えて、パチンコ機1に電波を照射して遊技盤5に設けられる各種入賞口の各種センサや払出装置580に設けられる各種センサの誤動作をさせて遊技球Bを不正に獲得する不正行為を検知する電波センサを遊技盤5や払出装置580に設ける場合には、主制御MPU1310aが電波センサからの検出信号に基づいて不正行為の有無を判定するとともに、電波センサからの検出信号に基づいて決定キーONの有無を判定してもよい。この場合、設定スイッチ1311aを初期位置から設定スイッチ1311aを設定キーONした操作部1311jの回転位置までに亘る範囲のみ回動操作することができる設定スイッチ1311a’としてもよい(電波センサの態様(設定スイッチ1311a’の態様を含めてもよい。)を「決定キーの変形例(26)」と記載する場合がある)。なお、この場合、設定値の設定変更を行う者は、決定キーONとするために、パチンコ機1に電波を照射する必要がある。
また、上述した実施形態では、設定スイッチ1311aを設定キーONした操作部1311jの回転位置から元の位置である初期位置(つまり、設定スイッチ1311aをOFFする操作部1311jの回転位置)へ戻すように反時計方向に60度回転操作してOFF操作し、さらに反時計方向に60度回転操作して)第2のON操作することにより設定スイッチ1311aを決定キーONとすることができ、この決定キーONの信号が設定変更基板1310Yから主制御基板1310Xの主制御MPU1310aへ入力されるようになっていたが、これに代えて、演出操作ボタンユニット360の押圧操作部303の押圧操作を検知する押圧検知センサ381からの検出信号、演出操作ボタンユニット360の回転操作部302の回転方向を検知する第一回転検知センサ347と第二回転検知センサ348とからの検出信号が周辺制御基板1510へ入力されるとともに、周辺制御基板1510において分岐されて主制御基板1310Xの主制御MPU1310aへ入力され、これらの検出信号に基づいて主制御MPU1310aが決定キーONの有無を判定してもよい。この場合、設定スイッチ1311aを初期位置から設定スイッチ1311aを設定キーONした操作部1311jの回転位置までに亘る範囲のみ回動操作することができる設定スイッチ1311a’としてもよい(演出操作ボタンユニットの態様(設定スイッチ1311a’の態様を含めてもよい。)を「決定キーの変形例(27)」と記載する場合がある)。
また、上述した実施形態では、カバー体1301とベース体1302とから構成されている主制御基板ボックス1320の内部空間1320sに主制御基板1310X及び設定変更基板1310Yが収容されていたが、設定変更基板1310Yを別体の設定変更基板ボックスに収容して主制御基板ボックス1320の周囲又は隣接して配置してもよい。主制御基板ボックス1320は、カバー体1301とベース体1302とがカシメ部1303のワンウェイネジ等によりカシメられている。このカシメ部1303は、封印機構1320zであり、複数備えている。一つの封印機構1320zを用いてカバー体1301とベース体1302とがカシメ部1303のワンウェイネジ等によりカシメられることで主制御基板ボックス1320を閉じることができ、次に、主制御基板ボックス1320を開けるためにはその封印機構1320zを破壊する必要がある。つまり、その封印機構1320zを破壊しない限り、カバー体1301をベース体1302から取り外すことができない。このような主制御基板ボックス1320の構造は、設定変更基板ボックスの構造においても、適用することができる。この場合、設定スイッチ1311aの操作部1311jの前面、及び決定キーボタンの押圧操作部は、それぞれと対応する主制御基板ボックス1320のカバー体に形成される開口部を介して露出されているものの、設定スイッチ1311aの操作部1311jの前面、及び決定キーボタンの押圧操作部とそれぞれ対応する開口部とに形成される「すき間」から針金などを侵入して設定変更基板1310Yを改変することができないように、カバー体の開口部に対応する部分と押圧操作部との間に、前記異物侵入防止部1301v(図265参照)と同様の異物侵入防止部が形成される。なお、設定変更基板ボックスの構造として、上述した主制御基板ボックス1320の構造と異なり、カバー体をベース体から開放又は閉鎖することができるように構成されている場合には、ベース体に対してカバー体の開放を検出することができる設定変更基板カバー体用開閉スイッチを設けてもよい。この場合、設定変更基板カバー体用開閉スイッチからの検出信号を主制御基板1310Xへ直接入力されるように構成してもよいし、設定変更基板1310Yを介して主制御基板1310Xへ(間接)入力されるように構成してもよい。設定変更基板カバー体用開閉スイッチからの検出信号に基づいて、カバー体をベース体から開放されていることを、上述した予め定めた設定値変更許可条件に含むことができる(設定変更基板ボックスの態様を「決定キーの変形例(28)」と記載する場合がある)。
また、上述した実施形態では、設定変更基板1310YのコネクタSMCNと主制御基板1310XのコネクタMSCNの端子とが接続されるように構成され、不正な改変を防止するために、設定スイッチ1311aの設定キーONの信号が伝送される配線パターンと、設定スイッチ1311aの決定キーONの信号が伝送される配線パターンと、設定スイッチ1311aのOFFの信号が伝送される配線パターンと、設定切替ボタン1311bからの信号が伝送される配線パターンと、の引き回しとして、設定変更基板1310Yにおいて相互に近づけないように(相互に離間して)形成されるとともに、設定変更基板1310YのコネクタSMCNの端子(主制御基板1310XのコネクタMSCNの端子)への接続も離間して形成され、主制御基板1310Xにおいても、設定スイッチ1311aからの各種信号が伝送される配線パターン(つまり、設定スイッチ1311aの設定キーONの信号が伝送される配線パターン、設定スイッチ1311aの決定キーONの信号が伝送される配線パターン、及び設定スイッチ1311aのOFFの信号が伝送される配線パターン)と設定切替ボタン1311bからの信号が伝送される配線パターンとの引き回しも相互に近づけないように(相互に離間して)形成されていたが、設定スイッチ1311aの設定キーONの信号が伝送される配線パターンと、設定スイッチ1311aの決定キーONの信号が伝送される配線パターンと、のうち、いずれか一方の配線パターンついては、設定変更基板1310YのコネクタSMCNと別体に設定変更基板1310Yに設けられる他のコネクタを介して、主制御基板1310XのコネクタMSCNと別体に主制御基板1310Xに設けられる他のコネクタとコネクタ接続(基板間接続)されてもよいし、この設定変更基板1310Yに設けられるの他のコネクタと主制御基板1310Xに設けられる他のコネクタとを、ハーネスを介して、電気的に接続されてもよい(配線パターンの引き回しの態様を「決定キーの変形例(29)」と記載する場合がある)。
また、上述した決定キーの変形例(1)〜(29)のうち、適宜選択して組み合わせた態様を採用してもよい(変形例の選択組み合わせの態様を「決定キーの変形例(30)」と記載する場合がある)。
[28−2.他形態の主制御ユニット]
上記[28−1−2.主制御部]で説明した主制御部1310は、主制御基板1310Xと設定変更基板1310Yが別体(以下、「分割基板構造」という。)になっているが、両制御基板1310X,1310Yは一枚の基板(以下、「単体基板構造」という。)で形成してもよい。
図253〜図256に示した主制御ユニット1300は、遊技の進行を制御する主制御MPU1310aを有する単体基板構造の主制御部1310と、該主制御部1310を収容して基板ホルダ1200に取付けられる収容体たる主制御基板ボックス1320と、を備えている。
なお、単体基板構造の主制御部1310に設けられる部品、部材等の各要素は、以下に説明する構成上の特徴を除いて分割基板構造の主制御基板1310X及び設定変更基板1310Yに設けられるものと機能や作動方法等が同じである。よって各要素の機能や作動方法等については、主として[28−1.主制御ユニット(2)]〜[28−1−2−3.設定スイッチ、設定切替ボタン、設定表示器]の記載を援用する。
また、逆に、以下に説明する各要素の構成上の特徴は、先に説明した主制御基板1310Xと設定変更基板1310Yからなる分割基板構造の主制御部1310にも適用可能である。
[28−2−1.主制御基板ボックス]
主制御基板ボックス1320は、図253、図254に示したように、カバー体1301とベース体1302とから概ね構成されており、ベース体1302にカバー体1301を重ねて形成される内部空間1320sに前記主制御部1310が収容される。
カバー体1301とベース体1302は、透明な合成樹脂(例えばポリカーボネート)で成型されており、これにより主制御部1310の表面側や裏面側の状態(不正な改変が行われているか否か、或は不正ICチップが実装されているか否か)を、主制御基板ボックス1320の外側から確認することができる。
[28−2−2.主制御部]
主制御部1310は、分割基板構造において、遊技の進行及び遊技球Bの払出し等を制御する主制御基板1310Xと、抽選の当り確率や遊技者にとって有利となる領域への振り分け率等に関する遊技設定を複数段階の設定値のうちのいずれかに設定することができる設定変更基板1310Yのそれぞれに設けられている例えば電子部品(主制御MPU1310aや設定表示器1310g或は抵抗1310r等)、設定スイッチ1311a、設定切替ボタン1311b等からなる回路構成部品を一枚の基板(以下「プリント基板」ともいう。)1310tに適宜配置したものである。
なお、主制御部1310は、説明の便宜上、図254において主制御基板ボックス1320のベース体1302側に取り付けられているが、実際はカバー体1301の四隅と長手辺側の中間位置に設けられた雌ネジ筒1301nに図示しないビスによりビス止めされている。
[28−2−2−1.回路構成部品の配置]
ここで前記プリント基板1310t上での回路構成部品の配置について説明する。
図254に示したように、プリント基板1310tは略長方形であり、その略中央に電子部品たる主制御MPU1310aが取り付けられると共に隅角部に設定スイッチ1311aが取り付けられ(この設定スイッチ1311aの取り付けの詳細については後述する。)、さらにそれら以外のIC1310i、抵抗1310t、コンデンサ等の電子部品その他の回路構成部品が全域に配置されている。そして、プリント基板1310tに取り付けられた設定スイッチ1311aは、後述するように頂部がカバー体1301に形成された開口部1301hに嵌まっており、その状態で開口部1301aから外部に臨む。
主制御MPU1310aは、周知のように板状の樹脂製のパッケージ1310abと、該パッケージ1310abの下縁の前後両面に列状に設けられた複数のピン1310ap(以下、一列に並んだ複数のピン1310apを総称して「ピン群」ともいう。)と、を備えている。主制御MPU1310aは、プリント基板1310tの長手辺に対してピン群の列が略平行になる向きにした状態でプリント基板1310tの略中央に配設され、その位置で前後のピン群がプリント基板1310tにハンダ付けされている。
なお、既に[28−1−2−3.設定スイッチ、設定切替ボタン、設定表示器]の項で説明したように、設定スイッチ1311aのON・OFF信号や、設定切替ボタン1311bからの検出信号は主制御MPU1310aに入力され、さらにその主制御MPU1310aの内部で前記遊技設定の設定値を変更する制御が行われる。したがって、主制御MPU1310aのピン群の中の前記設定スイッチ1311aや設定切替ボタン1311bにつながる特定のピン1310aqにアクセスすることで、外部からでも遊技設定の設定値を変更することが可能であり、よって本実施形態では、主制御MPU1310aが不正工作の対象になり得る特定電子部品であり、また、ピン群の特定のピン1310apが不正工作の対象になり得る特定ピン1310aqである。
[28−2−3.設定スイッチ]
設定スイッチ1311aは、図254、図255、図256に示したように、主制御部1310の基板上に取り付けられる略立方体形状の取付部1311dと、該取付部1311dの四角い頂部に内接し得る円より小径で前記取付部1311dの高さより小さいシリンダ状の設定キーシリンダ1311eと、から概略構成され、外観上、下段部(取付部1311d)の上に上段部(設定キーシリンダ1311e)を重ねた段付き重ね形態になっている。
[28−2−3−1.取付部]
設定スイッチ1311aの取付部1311dは、内部に電気的な機能部を有する樹脂製本体部1311fと、該樹脂製本体部1311fの上面及び側面をカバーする取付金具1311gと、から概略構成され、取付金具1311gの底辺から突き出る差込み片1311hを主制御部1310の基板に差し込んで回路上に固定的に取り付けられている。
なお、この取付金具1311gには、頂部の四辺のほぼ中央に切欠1311iが設けられており、したがって取付部1311dの頂部は、設定キーシリンダ1311eの周囲が平坦で各辺の中央が切欠1311iにより凸凹になっている。
[28−2−3−2.設定キーシリンダ]
設定スイッチ1311aの設定キーシリンダ1311eは、頂部が操作部1311jであり、その操作部1311jに設定キーK1を差し込むための差し込み口が開設されている。この操作部1311jの差し込み口に適正な設定キーK1のキー本体K10を差し込んでキーノブK11を所定方向に捻ることにより、上記のように設定値の変更や設定値の確認が行える。
[28−2−4.主制御基板ボックスのカバー体と設定スイッチ]
主制御基板ボックス1320のカバー体1301には、図255の断面図に示したように、設定スイッチ1311aの設定キーシリンダ1311eの操作部1311jを外部に臨ませるための開口部1301hが開設されると共に、その開口部1301hを囲うように内部空間1320s側に向けて受筒部1301iが突設されている。
該受筒部1301iは、カバー体1301に対し主制御部1310を着脱する際の設定キーシリンダ1311eの抜き差しを容易にすべく、その内径が取付部1311eの外径より若干大きくなっており(例えば設計寸法で約7〜8%)、したがって、図255の拡大図に示した隙間t1により設定キーシリンダ1311eと緩やかに嵌り合う。
設定スイッチ1311aは、設定キーシリンダ1311eが受筒部1301iに嵌った図255、図256の状態で、頂部の操作部1311jの位置がカバー体1301の外表面より奥まるように形状設定されており、該操作部1311jとカバー体1301の開口部1301hによって凹状の窪み1301kが形成されるようになっている。
なお、図259は、前記窪み1301kの他の形態を示したものであって、該窪み1301kに中心方向に向かって下る傾斜のテーパ面1301pが形成されている。この窪み1301kのテーパ面1301pによる室内照明の反射で設定スイッチ1311aの周りの一部が目立って見えるから直感的に判りやすくなる。したがって、主制御基板ボックス1320の設定スイッチ1311aを、常識的には見難くて敬遠されやすい扉枠等のヒンジ側にも配置することができ、逆にそうすることで、扉枠等を大きく開かなければ不正が行えなくなるようにして防犯性能を高めることができる。この場合、主制御部1310が、主制御基板1310Xと設定変更基板1310Yに分かれた分割基板構造であれば、設定変更基板1310Yを前記した防犯上有利な位置に配置して、窪み1301kのテーパ面1301pによる前記効果がより大きく発揮されるようにすることもできる。
テーパ面1301pの径方向の大きさや傾斜角度は任意であるが、一般に透明な合成樹脂の成形品は屈曲部の視認性が低下してその下にある回路構成部品への不正工作が見つけにくくなるおそれがあるため、例えば、設定スイッチ1311aの近傍であってテーパ面1301pの下に配設される他の回路構成部品(電子部品)自体或は回路構成部品(電子部品)の要チェック部(品番等の表示部)の大きさよりテーパ面1301pを大きくして必要な視認性を確保することが考えられる。また、このテーパ面1301pを大きくするために傾斜角度を緩やかにする、というようにテーパ面1301pの大きさと傾斜角度の緩急とを関連付けてもよい。
また、図260は、前記窪み1301kの他の形態を示したものであって、開口部1301hに内フランジ片1301qを設けて異物の侵入経路をさらに屈曲させるようにしたものである。これにより異物の挿入とその後の操作の困難性を格段に高めることができるから、異物に対する防犯性能をさらに向上させることができる。なお、図260の窪み1301kには内フランジ片1301qと共にテーパ面1301pが形成されているが、図255、図256のようなテーパ面1301pの無い窪み1301kに内フランジ片1301qを設けるようにしてもよい。
図255の拡大図に示したように、カバー体1301の受筒部1301iの筒端部1301zと設定スイッチ1311aの取付部1311dの頂部との間隔t2が、受筒部1301iと設定キーシリンダ1311eの前記隙間t1以下になるように受筒部1301iの長さが設定されている。このように受筒部1301iと設定キーシリンダ1311eの径方向の隙間t1と、受筒部1301iの筒端部1301zと設定スイッチ1311aの取付部1311dの頂部との軸方向の間隔t2をt1≧t2とすることにより、受筒部1301iと設定キーシリンダ1311eの隙間t1から針金等の異物を差し入れる不正を効果的に防止することができる。
何故なら、受筒部1301iと設定キーシリンダ1311eの径方向の隙間t1は、設定キーシリンダ1311eを受筒部1301iに通すに必要な最小限の幅(クリアランス)に設定されるのが普通であり、ここを通る異物は極細いものに限られるから、そのような細い異物が仮に隙間t1を通ったとしても、取付部の頂部に当たってから向きを変え、その状態で隙間t1以下の間隔t2の部位を突破することは容易でなく、また、仮に突破したとしても、その後、狙ったポイント(例えば前記した特定電子部品たる主制御MPU1310aの特定ピン1310aq)に向けて異物をコントロールすることは極めて困難だからである。
特に実施形態では、下段部たる取付部1311dの方が、上段部たる設定キーシリンダ1311eより内部空間1320s内で高さが高く、よって受筒部1301iの筒端部1301zと設定スイッチ1311aの取付部1311dの頂部との軸方向の間隔t2の位置は、内部空間1320s内の比較的高所になる。したがって不正行為者は、例えば図258の想像線のように、狭い隙間t1と狭い間隔t2を突破した異物Wを内部空間1320s内に繰り出して自重による撓みでその先端をプリント基板1310tに当接させ、その当接状態にある先端の向きを狙った方向に切り替える、という操作を行う必要があるが、折れ曲がった上に自重によって垂れる長さが長くて先端に力がうまく伝わらない異物Wでそのような操作を行うことは困難である。
また、設定スイッチ1311aの側面の高所から垂れ下がった格好の異物Wは、設定スイッチ1311aの近傍(足元)に向けて回り込み難くなるため、そのような設定スイッチ1311aの近傍に、図257、図258のように主制御MPU1310a(特定電子部品)の特定ピン1310aqを配置させるようにしてもよい。このように異物Wの不正侵入警戒口を内部空間1320s内の高所に設定することにより、その不正侵入警戒口の近傍にも主制御MPUの重要部分を配置することができるため、回路構成部品の配置の自由度を高めることができる。
ところで、設定スイッチ1311aの支持基盤である主制御部1310は、板状のプリント基板であり、設定スイッチ1311aを押し込むと撓み得る。したがって、設定スイッチ1311aを強く押し込んで主制御部1310を撓ませることにより、上記した受筒部1301iの筒端部1301zと設定スイッチ1311aの取付部1311dの頂部との間隔t2を強制的に広げることが可能になり、このような場合に図258に想像線で示したように線状の異物Wで突破されるおそれがある。
そのため本実施形態では、設定スイッチ1311aを主制御部1310の上記したビス止め部(接合部)の近傍(隅角部)に取り付けることにより、主制御部1310の撓みを抑制して前記間隔t2を強制的に拡大させる不正が行えないようになっている。また、設定スイッチ1311a操作時の主制御部1310の撓みを抑制することは、長期間使用した場合の主制御部1310の亀裂等の防止にも効果がある。
また、前記したように設定スイッチ1311aの取付部1311dの頂部は、取付金具1311gの細工により各辺が切欠1311iにより凸凹になっているが、そのような取付部1311dの凸凹に噛み合わせるべく受筒部1301iの筒端部1301zも凸凹になっており、具体的には取付部1311dの切欠1311iに対応する筒端部1301zに凸部1301mを突設することで、全体として前記t1≧t2の関係が保たれるようになっている。
以上のように、受筒部1301iと設定キーシリンダ1311eの隙間t1と、受筒部1301iの筒端部1301zと設定スイッチ1311aの取付部1311dの頂部との間隔t2を、t1≧t2とする構成や、前記間隔t2を内部空間1320s内の高所に位置させる構成や、開口部1301hの窪み1301kにテーパ面1301pを設ける構成は、針金等の異物の侵入を防止する異物侵入防止部1301vの一実施形態に相当するものであり、したがってこの異物侵入防止部1301vは、設定切替ボタン1311bやRAMクリアスイッチ1310fのような、下段部たる取付部に上段部たる押圧操作部1311pを突設した段付き重ね形態の押しボタン式スイッチ部材或はスライド式スイッチ部材等にも、図264に示した異物侵入防止部1301vのような筒体1301cを別途付加することなく低コストに適用できる。
また、受筒部1301iの筒端部1301zは、図255の拡大図に示したように、凸部1301mの厚みを受筒部1301iの厚みより薄くして、対向する凸部1301m同士の間隔が受筒部1301iの内径より大きくなるように形成されている。そしてさらに、凸部1301mの内面と受筒部1301iの内周面との境界部分にはテーパ1301jが設けられており、かかる凸部1301mとテーパ1301jにより設定キーシリンダ1311eの頂部を捕捉誘導して、受筒部1301iに円滑に嵌合させることができる。上記のように設定キーシリンダ1311eと受筒部1301iのクリアランスは、防犯上必要最小限に設定されており、したがって設定キーシリンダ1311eを直接受筒部1301iに差し込む作業は難しいが、凸部1301m同士の間隔を受筒部1301iの内径より広く設定することで著しく作業性を向上させることができる。しかも、凸部1301mを設定キーシリンダ1311eの導入ガイドとする構成では、受筒部1301iの筒端内周をテーパ状に面取りする場合に比べて、受筒部1301iと設定キーシリンダ1311eの嵌合長さを長くすることができるため、異物挿入に対する防犯性能を高くすることができる。
なお、実施形態では受筒部1301iの形状を設定キーシリンダ1311eに合わせて円筒形にしたが、設定スイッチ1311aの四角い取付部1311dの頂部形状に合わせた角筒形にしてもよい。その場合、角筒形の内寸を取付部1311dの頂部輪郭形状より小さくして、受筒部1301iの筒端部1301zと設定スイッチ1311aの取付部1311dの頂部との間に間隔t2が形成されるようにしておけばよい。
[28−2−5.主制御ユニットと本体枠の裏カバー]
以上のように構成される主制御ユニット1300は、前記のように本体枠4の基板ホルダ1200の後面に着脱可能に取り付けられており、その後面が図13に示したように、本体枠4の前記裏カバー640で遊技盤5と一緒に覆われている。実施形態では、この本体4の裏カバー640で、主制御ユニット1300の開口部1301hをカバーすることにより、該開口部1301hに敢えて防犯上のカバーを設けなくとも、合い鍵等による設定キーシリンダ1311eへの不正なアクセスが防止できるようになっている。これにより開口部1301hに余分なカバーを出っ張らせる必要がなくなるため、遊技機の奥行き寸法を他の要素を圧迫することなく規定内に収めることが容易になる。
また、図255の想像線囲いの拡大図に示したように、裏カバー640の内面に前記カバー体1301の窪み1301kに嵌合(遊嵌)し得る膨出部640bを設けるようにしてもよい。そうすることにより、カバー体1301の窪み1301kと裏カバー640の膨出部640bが合致しない場合に、裏カバー640の膨出部640bが干渉して正常に閉まらないため、不正改造品の発見や、主制御ユニット1300の設置上の不備を防止することができる。
なお、実施形態では、裏カバー640の回動中心が本体枠4の回動中心の反対側の側辺に設けられているが、該回動中心を裏カバー640の本体枠4に対する回動中心と同じ側に設けるようにしてもよい。そうすると、本体枠4を大きく回動させなくとも裏カバー640を開くことができ、その状態で制御ユニット1300の遊技設定値を変更することが可能になるため、遊技設定値の変更作業の効率をアップさせることができる。
[28−3.防犯構造]
以上のように本発明のパチンコ機1は、遊技者の利益に関係する遊技設定を複数段階の設定値として備えていて、その設定値を設定スイッチ1311a、設定切替ボタン1311b、設定表示器1310g等の変更操作手段で変更し得るようになっており、そのような遊技設定の設定値の不正変更を防止するための防犯構造が設けられている。以下に、その防犯構造の具体例について説明する。
[28−3−1.主制御ユニットの防犯構造(1)]
上記のように実施形態の主制御ユニット1300は、設定スイッチ1311aを通す開口部1301hと特定電子部品Tたる主制御MPU1310aの配置が、特定ピン1310aqを含むピン群の列方向(図254の一点鎖線L2参照)に対して、主制御MPU1310aの特定ピン1310aqと開口部1301hを結ぶ仮想の直線L1が斜めに交わるようになっている。
かかる主制御ユニット1300は、仮に、開口部1301hと回路構成部品たる設定スイッチ1311aとの間に実施形態の異物侵入防止部1301vのような異物対策が設けられておらず、その結果、開口部1301hと設定スイッチ1311aの隙間から主制御基板ボックス1320の内部空間1320sに針金状の異物が差し入れられ、それが主制御MPU1310aの特定ピン1310aqに到達し得るとしても、異物と特定ピン1310aqを電気的に安定的に接続させるに必要な接触荷重を加えることが困難なため、結局、主制御MPU1310aへの電気的なアクセスが行えない。したがって、異物による不正が防止できる。
また、もし開口部1301hが、特定ピン1310aqを含むピン群の列方向(図254の一点鎖線L2参照)の延長線上にある、つまりその一点鎖線L2と、特定ピン1310aqと開口部1301hとを結ぶ直線L1とが重なるようにした場合には、他のピン1310apを盾にして特定ピン1310aqを防護することが可能であり、したがって、異物による不正が防止できる。
また、主制御MPU1310aを、実施形態のように略長方形のプリント基板1310tの長手辺とピン群の列方向とが略平行になる向きにしてその長方形の略中央に配置すると共に、開口部1301h、すなわち設定スイッチ1311aをプリント基板1310tの短手辺側、より好ましくは隅角部に配置すれば、特定ピン1310aqと開口部1301hの距離を大きくし且つ両者を結ぶ直線L1の角度を鋭角にして、異物による不正を効果的に防止することができる。
また、主制御MPU1310aは、パッケージ1310abを挟んで開口部1301hの反対側に特定ピン1310aqを配置してもよい。この場合、開口部1310hから見て特定ピン1310aqが主制御MPU1310aのパッケージ1310abの後側に位置するため、開口部1301hと回路構成部品の間の隙間から異物が差し入れられても、その異物を特定ピン1310aqに接触させることは実質的に困難であり、よって異物による不正が防止できる。
[28−3−2.主制御ユニットの防犯構造(2)]
実施形態の主制御ユニット1300は、主制御MPU1310aが不正工作の対象になり得る特定電子部品Tであるが、実際は主制御MPU1310aと設定スイッチ1311aの間に抵抗等の電子部品で入力回路が形成される場合があり、その場合この入力回路を構成する電子部品も不正工作の対象になり得る特定電子部品Tに該当する。
そのため実施形態では、主制御ユニット1300の防犯構造(2)として、開口部1301hに対応する回路構成部品と特定電子部品Tの間に、設定切替ボタン1311b、設定表示器1310g、抵抗1310r等の特定電子部品以外の回路構成部品を障害部1310sとしてバリケード状に配置し、これにより異物の特定電子部品Tへの到達を阻止し得るようになっている。したがって、特定電子部品Tを狙った異物による不正が防止できる。
この防犯構造(2)は、前記防犯構造(1)と併用することによりさらに高い防犯効果を得ることができる。
具体的には、防犯構造(1)の主制御MPU1310aと開口部1301hの間にバリケード状に回路構成部品を配置して障害部1310sを形成することで異物による不正をより効果的に防止することができる。
例えば、図250に実線で示した設定スイッチ1311aと主制御MPU1310aのように、分割基板構造の設定変更基板1310Yと主制御基板1310Xとを結合するコネクタSMCN、MSCN(電子部品)を間に挟んで配置する。この場合は、設定スイッチ1311a側から主制御MPU1310aに向けて差し込まれる異物に対して、コネクタSMCN、MSCNを障害部1310sとして機能させることができ、さらにこの障害部1310sが仮に突破されても、障害部1310sを乗り越えた不安定さと主制御MPU1310aに対して斜めに接触する不安定さが相俟って異物による不正は非常に困難なものになる。かかる効果は、図250に想像線で示した位置に主制御MPU1310aを配置した場合も同様である。
また、設定スイッチ1311aを図250の想像線の位置(同図では設定スイッチ1311aが横倒しの状態に描かれているが、ここでの説明は実線の設定スイッチ1311aと同じ向きになっているものとする。)に設けた場合、主制御MPU1310aを想像線の位置に配置して設定スイッチ1311aと主制御MPU1310aの間に設定表示器1310gが挟まるようにする。この場合は、想像線の設定スイッチ1311a側から想像線の主制御MPU1310aに向けて差し込まれる異物に対して、設定表示器1310gを障害部1310sとして機能させることができ、さらにこの障害部1310sが仮に突破されても、障害部1310sを乗り越えた不安定さと主制御MPU1310aに対して斜めに接触する不安定さが相俟って異物による不正は非常に困難なものになる。
なお、防犯構造(2)の前記障害部1310sは、必ずしも回路構成部品による必要はなく、例えば主制御部1310を、主制御基板1310Xと設定変更基板1310Yが分離する既述の分割基板構造とし、カバー体1301の内側に主制御基板1310Xと設定変更基板1310Yを仕切る仕切壁(図266の仕切壁1302bをカバー体1301側に一体成形した構造。)を設けて、その仕切壁を障害部1310sとしてもよい。この場合、主制御基板1310Xと設定変更基板1310Yは、上記のようにコネクタSMCN、MSCNで結合してもよいが、それぞれに基板面と直交する向きに抜き差しする結合構造のコネクタを設けて両コネクタをハーネスで接続するのがよい。かかる結合構造のコネクタに対しプリント基板1310tに沿って移動する異物は進行方向の違いにより到底侵入できないため、コネクタが主制御MPU1310aの特定ピン1310aqにつながる特定電子部品であったとしても不正は行えない。
以上、主制御ユニット1300の防犯構造(1)、(2)について説明したが、もちろんこれら防犯構造(1)、(2)に、先に説明した受筒部1301iと設定キーシリンダ1311eの隙間t1と、受筒部1301iの筒端部1301zと設定スイッチ1311aの取付部1311dの頂部との間隔t2を、t1≧t2とする構成や、前記間隔t2を内部空間1320s内の高所に位置させる構成、さらには開口部1301hの窪み1301kにテーパ面1301pを設ける構成等を組み合わせることで高い防犯効果を得ることができる。
[28−3−3.変更操作手段の防犯構造(A)]
変更操作手段の不正操作を防止するための第一の防犯構造(A)は、図250〜図256の実施形態について上記で説明したように、変更操作手段の、特に設定変更開始を制御する特定操作部を設定キーK1によってON操作させる設定スイッチ1311a(先端の面部にキー挿入部を有する)で構成してなる。これによって変更操作手段による遊技設定の設定値の変更が、設定キーK1を持つ遊技ホールの店長を含めた特定の者にしか行えない。
変更操作手段は、設定値の変更を行うためのものであって、実施形態では電源スイッチ630a、設定スイッチ1311a、設定切替ボタン1311b、設定表示器1310gで構成され、このうち設定スイッチ1311aが、主制御部1310に設けられていて設定変更開始を制御する特定操作部であり、また、設定切替ボタン1311bが主制御部1310に設けられていて設定変更開始以外の設定操作を行う別操作部である。そして、この別操作部に対しては、針金などの異物の侵入を阻止する異物侵入防止部1301v以外の防犯対策は講じられておらず、したがって外部からの入力操作(設定切替ボタン1311bの押圧操作部1311pの押圧操作)は特定の者以外でも一応可能であるが、特定操作部たる設定スイッチ1311aが設定キーK1によって設定キーONされているという「予め定めた設定値変更許可条件」が成立していない状態での入力は制御上無効であるため、防犯上の問題は殆どない。
なお、変更操作手段の特定操作部である設定スイッチ1311aは、図示したように主制御部1310の基板面に対して直交する方向に軸線が向けられており、図250〜図252の形態ではその先端部分がカバー体1301の外面に出っ張っているが、その出っ張りが遊技ホールの島設備の奥行きによっては邪魔になるおそれがあり、さらには保管時などにも邪魔になる可能性がある。
そのような場合には、図250、Bに想像線で示したように、設定キーK1によって操作する変更操作手段(例えば、キー挿入部を有する設定スイッチ1311a)の軸線を主制御部1310の基板面に対して略平行となる向きに設定し、その先端面(キー挿入面)を主制御基板ボックス1320の側面側に臨ませるようにすることが例示できる。具体的には、キー挿入部を主制御部1310の基板面の正面視左端(ヒンジ部側)から突出するように(基板端からはみだすように)に変更操作手段を主制御部1310の基板面に対して略平行となる向きに配置するとともに、設定スイッチ1311aに嵌り合うように、収容体である主制御基板ボックス1320のベース体1302に形成した半円状の切欠き部と、主制御基板ボックス1320のカバー体1301に形成した切欠き部との双方によって、キー挿入部を外部に露呈した状態で変更操作手段の突出部分を収容することが例示できる。なお、キー挿入部を主制御部1310の基板面の正面視左端から突出させるにあたり、キー挿入部が設けられる操作部を主制御基板ボックス1320の側面部と略同一の面にしてもよいし、キー挿入部が設けられる面部を主制御基板ボックス1320の側面部よりも突出させるようにしてもよいが、好ましくは上記のように窪み1301kを形成するとよい。
これにより変更操作手段の主制御基板ボックス1320の後方側(パチンコ機1の背面側)への出っ張りを殆ど無くすか或は小さくすることができる。また、主制御部1310の基板を主制御基板ボックス1320のベース体1302あるいはカバー体1301に配置する作業を行う際に、基板端から突出したキー挿入部を前記切欠き部に収めることによって、主制御部1310の基板の位置決め(位置合わせ)を容易にし、パチンコ機1の組立作業の負担を軽減することもできる。
[28−3−4.変更操作手段の防犯構造(B)]
変更操作手段の不正操作を防止するための第二の防犯構造(B)は、図261〜図266に示されているように、変更操作手段の少なくとも一部を覆う変更抑制手段1312と、該変更抑制手段1312をロック(保持)する第1状態保持手段(以下、ロック部ともいう。)1313と、からなる。
この防犯構造(B)の変更操作手段は、上記防犯構造(A)と同様に電源スイッチ630a、設定スイッチ1311a、設定切替ボタン1311b、設定表示器1310gで構成され、このうち主制御部1310に設けられている変更操作手段は、電源ユニット620cに設けられている電源スイッチ630aを除く、設定スイッチ1311a(以下、「特定操作部1311a」ともいう。)と、設定切替ボタン1311b(以下、「別操作部1311b」ともいう。)と、設定値を表示するための設定表示器1310gである。この防犯構造(B)において、特定操作部たる設定スイッチ1311aと別操作部たる設定切替ボタン1311bは、共に押圧操作部1311pを押圧操作することでON・OFF可能な小型の押しボタンスイッチであり、自身は針金などの異物の侵入を阻止する異物侵入防止部1301v以外の防犯構造を備えていない。
防犯構造(B)の変更抑制手段1312は、遊技設定の変更操作を困難にするべく変更操作手段の少なくとも一部を覆うものであり、具体的構成については後述するが、変更操作手段の少なくとも一部を覆って遊技設定の変更操作を困難にする第1状態と、該第1状態で覆われていた変更操作手段を露呈させて遊技設定の変更操作を可能にする第2状態とに変化し得る。
ここで変更操作手段の少なくとも一部とは、変更操作手段が複数の要素からなる場合の全部はもちろん、その複数の要素の中の遊技設定上必須の変更操作に拘わる一要素でも良いことを意味する。また、変更操作手段の一つの要素に対して、その要素が完全に覆われていなくとも、遊技設定の変更操作が困難であれば多少の隙間があっても良いことをも意味している。つまり、変更操作手段の少なくとも一部を覆う、という概念には、前記した数的なものと、前記した質的なものの何れをも含む。
防犯構造(B)のロック部(第1状態保持手段)1313は、具体的構成については後述するが、変更抑制手段1312を前記第1状態でロック(保持)し且つそのロック(保持)を特定の解除操作によって解除して、変更抑制手段1312の第1状態から第2状態への変化と、第2状態から第1状態への変化を切り替えるものである。
[28−3−4−1.変更抑制手段とロック部(第1状態保持手段)]
具体的な防犯構造(B)の変更抑制手段1312とロック部(第1状態保持手段)1313を図261〜図266によって説明する。
先ず、図261の変更抑制手段1312(D)は、主制御基板ボックス1320のカバー体1301の外面のほぼ片側半分(つまり収容体の一部)を覆う平板形状であって、主制御部1310に設けられた変更操作手段の特定操作部1311a(設定スイッチ1311a)と別操作部1311b(設定切替ボタン1311b)と、さらに前記RAMクリアスイッチ1310fを一括して覆い得る。この変更抑制手段1312は、一端側をカバー体1301の軸受け部1301aに軸着することにより片開きの扉状に回動可能であり、図261に実線で示したように、前記特定操作部1311a等を覆って遊技設定の変更操作を困難にする第1状態と、同図に想像線で示したように、特定操作部1311a等を露呈させて遊技設定の変更操作を可能にする第2状態とに変化(回動)し得る。
一方、図261のロック部(第1状態保持手段)1313(D)は、変更抑制手段1312(D)の自由端側に一体に設けられたシリンダー錠1313aであり、そのシリンダー錠1313aの回転錠軸1313bの先端に設けたロック部材1313cを主制御基板ボックス1320のカバー体1301に突設した錠受け部材1301bに係合させることによって、第1状態の変更抑制手段1312(D)とカバー体1301とを結合して該変更抑制手段1312(D)を第1状態にロックする。
また、ロック部(第1状態保持手段)1313(D)は、解錠キーK2を使ってシリンダー錠1313aの回転錠軸1313bを回転させ、そうしてカバー体1301の錠受け部材1301bからロック部材1313cを外す、という特定の解除操作によって変更抑制手段1312(D)の第1状態のロック(保持)を解除して第2状態への変化を可能とし、さらに第2状態から第1状態に変化させた変更抑制手段1312(D)を前記解錠キーK2でロック(保持)し得るものである。
したがって、図261の変更抑制手段1312(D)とロック部(第1状態保持手段)1313(D)の防犯構造(B)を備えたパチンコ機1は、変更操作手段による遊技設定の設定値の変更が、解錠キーK2を持つ特定の者にしか行えないため、変更操作手段自体に遊技設定の変更に掛かる防犯構造を備えなくとも、防犯構造(A)と同じく防犯上の問題は殆どない。
なお、変更抑制手段1312(D)は、透過性(例えば透明)を有する合成樹脂製であって、第1状態で変更操作手段を覆っても該変更操作手段の視認性を妨げない。また、カバー体1301と変更抑制手段1312(D)の夫々は、変更抑制手段1312(D)が第1状態にあってカバー体1301を覆ったとき、互いに重ならない位置に管理番号や所定の説明文を記載した情報表示部1314を備えている。これにより、不正の隠蔽を目的に行われるカバー体1301や変更抑制手段1312(D)のすり替え(状態の良い部品同士の寄せ集め)が容易に発見でき、さらに、変更操作手段、特に特定操作部1311aに対する不正工作への目視による確認が容易に行える。
また、変更抑制手段1312(D)は、カバー体1301の一部を覆う大きさ・形状にしたが、例えば変更抑制手段1312(D)を、主制御ユニット1300を丸ごと覆い得る大きさ・形状に形成すると共に前記軸受け部1301aとロック部(第1状態保持手段)1313(D)の錠受け部材1301bを本体枠4側の固定部材(例えば基板ホルダ1200)に設けるようにしてもよい。そうすることにより、主制御ユニット1300全体の安全性を高めることができる。
また、この変更抑制手段1312(D)の防犯性能は、図261に示したように回動中心(軸受け部1301a)を本体枠4の自由端側に設けることにより、仮にロック部(第1状態保持手段)1313(D)が破壊されたとしても、さらなる防犯が可能に構成されている。すなわち、同図に想像線で示したように、変更抑制手段1312(D)は、開いた状態で衝立状になって変更操作手段(特定操作部1311a、別操作部1311b)の左側近傍を壁状にガードする役割を担うように構成されており、本体枠4の自由端側から変更操作手段に対して不正に変更操作を行う行為を、開いた状態とされた変更抑制手段1312(D)そのものによってブロックできるようになっている。つまり、このように変更抑制手段1312(D)の回動中心を本体枠4の自由端側に設けることにより、第1状態で変更操作手段を保護し得ることはもちろん、第2状態で衝立状になって変更操作手段に対する不正な変更操作を妨害することができる。また、かかる効果を最大限に享受するため、図261の変更抑制手段1312(D)は、開いた状態とされたときに軸受け部1301aからパチンコ機1の後方に向けて突出する長さ(距離)を、軸受け部1301aから変更操作手段(特定操作部1311a、別操作部1311b)が配置される箇所までの長さ(距離)よりも大きく構成しており、開いた状態の変更抑制手段1312(D)の右方に変更操作手段(特定操作部1311a、別操作部1311b)が直近する構成としている。また、変更操作手段(特定操作部1311a、別操作部1311b)が配置される箇所を変更抑制手段1312(D)の上下長の中心に近い位置にし、変更操作手段(特定操作部1311a、別操作部1311b)の上方および下方からのアクセスを困難にするとともに、さらに変更抑制手段1312(D)の回動は衝立状に起立した状態で停止(固定)させるようにしている。なお、これら各構成の一部を有することで防犯性能を向上させることができるが、最も好ましくはこれらを全て満たすのがよい。
また、逆に変更抑制手段1312(D)を小さくして特定操作部1311aのみが覆われるようになし、別操作部1311bが第1状態、第2状態のいずれでも覆わないようにしてもよい。このように複数の要素(特定操作部と別操作部)からなる変更操作手段の防護対象をセキュリティー上の重要度の高いものに絞り込むことにより、セキュリティー上の重要度の低いものを外部に開放しておくことで設定変更の作業性を向上させることができる。
なお、防犯構造(A)で説明した、変更操作手段の軸線を主制御部1310の基板面に対して略平行となる向きに設定すると共に該変更操作手段の先端部を収容体の側面に臨ませるようにした技術的思想については、ロック部(第1状態保持手段)1313(D)のシリンダー錠1313aなどにも適用可能である。
次ぎに、図262の変更抑制手段1312(E)は、図261の変更抑制手段1312(D)とほぼ同一であり、よって詳細な説明を省略する。
一方、図262のロック部(第1状態保持手段)1313(E)は、変更抑制手段1312(E)の自由端側に一体に設けられた孔明き錠受け部材1315と、カバー体1301側に突設された前記孔明き錠受け部材1316とを逆さU字状のロック部材1313cで結合する南京錠1313dであり、両孔明き錠受け部材1315,1316をロック部材1313cで係合させることによって、第1状態の変更抑制手段1312(E)とカバー体1301とを結合して該変更抑制手段1312(E)を第1状態にロック(保持)する。
また、ロック部(第1状態保持手段)1313(E)は、解錠キーK2を使って南京錠1313dのロック部材1313cを解錠方向に変化させ、そうして変更抑制手段1312(E)の孔明き錠受け部材1315とカバー体1301の孔明き錠受け部材1316からロック部材1313cを外す、という特定の解除操作によって変更抑制手段1312(E)の第1状態のロック(保持)を解除して第2状態への変化を可能とし、さらに第2状態から第1状態に変化させた変更抑制手段1312(E)を前記南京錠1313dでロック(保持)し得るものである。
なお、ロック部(第1状態保持手段)1313(E)は、周知の南京錠1313dを使用するものであり、したがってロック解除状態では変更抑制手段1312(E)とカバー体1301のどちらからも離脱する。よってロック部(第1状態保持手段)(E)は、カバー体1301に対して例えばワイヤー状或はチェーン状の支持部1317で繋ぐことにより、ロック解除状態でカバー体1301(収容体)から離脱しないようになっている。これにより、ロック解除状態でロック部(第1状態保持手段)1313(E)を島設備内に落下させてしまうおそれがなく、また、外したロック部(第1状態保持手段)1313(E)を置いた場所を失念し、ロック段階でそれを探す、という時間の無駄をなくすることができる。
次ぎに、図257〜図263の変更抑制手段1312(F)は、略横向き扇形状で扇の要に相当する部分を主制御基板ボックス1320のカバー体1301に軸着することにより揺動自在にしたものであり、図263のように変更操作手段の特定操作部1311aを覆う前記第1状態と、図265のように特定操作部1311aを外部に露呈させる前記第2状態とに変化し得る。また、変更抑制手段1312(F)は、特定操作部1311aに対して第1状態にあるとき別操作部1311bを覆わず、一方、特定操作部1311aに対して第2状態に変化したとき、別操作部1311bを覆うようになっている。このように特定操作部1311aと別操作部1311bを変更抑制手段1312(F)で択一的に覆うことにより、特定操作部1311aと別操作部1311bを同時に操作する誤操作が起きにくい。
なお、変更抑制手段1312(F)は、揺動中心に設けた図示しない巻きバネにより別操作部1311bを覆う方向に常時付勢されており、後述するロック部(第1状態保持手段)1313(F)による第1状態のロック(保持)が解除されると巻きバネの弾性により第2状態に変化する。このように変更抑制手段1312(F)を第2状態に向けて付勢することで変更抑制手段1312(F)が中途半端な位置で停止するおそれがなく、操作性が向上する。なお、変更抑制手段1312(F)の付勢方向は、第1状態と第2状態のどちらでもよいが、好ましくは第2状態に向けて付勢しておけば、変更抑制手段1312(F)のロック(保持)が解除されたとき、特別操作部1311aが自動的に外部に露呈するため、変更操作の手順が判り易い。
図263〜図265のロック部(第1状態保持手段)1313(F)は、カバー体1301に突設された取付台部1301dと、その取付台部1301dに固着されたシリンダー錠1313aと、そのシリンダー錠1313aの回転錠軸1313bの先端に取り付けたカム1313eと、からなり、該カム1313eの周面(カム面)を変更抑制手段1312(F)の上側面に摺接させることによって変更抑制手段1312を前記巻きバネの付勢に抗して押し下げて特定操作部1311aを覆う第1状態にロック(保持)する。
また、ロック部(第1状態保持手段)1313(F)は、解錠キーK2を使ってシリンダー錠1313aの回転錠軸1313bを回転させ、それによるカム1313eの周面形状の変化によって変更抑制手段1312(F)のロック(保持)を外す、という特定の解除操作によって変更抑制手段1312(F)の第1状態のロック(保持)を解除して第2状態への変化を可能とし(実施形態の変更抑制手段1312(F)は、図示しない巻きバネによって第2状態に向かう向きに付勢されているため、第1状態のロック(保持)が解除されると、カム1313eの周面に摺接しつつ自動的に第2状態に変化する。)、さらに第2状態から第1状態に変化させた変更抑制手段1312(F)を前記解錠キーK2でロック(保持)し得るものである。
なお、設定値の変更操作において、変更抑制手段1312(F)が第2状態にあって別操作部1311bを覆っているとき、該別操作部1311bを操作する必要がある場合は、変更抑制手段1312(F)に突設した操作突片1312mに指を掛けるなどして手動で押し下げて別操作部1311bを露呈させればよい。
以上のように、図263、図265の変更抑制手段1312(F)とロック部(第1状態保持手段)1313(F)の防犯構造(B)を備えたパチンコ機1は、変更操作手段による遊技設定の設定値の変更が、解錠キーK2を持つ特定の者にしか行えないため、変更操作手段自体に遊技設定の変更に掛かる防犯構造を備えなくとも、防犯構造(A)と同じく防犯上の問題は殆どない。
次ぎに、図266の変更抑制手段1312(I)は、主制御基板ボックス1320のカバー体1301の設定変更基板1310Xに対応する部分を切り離して独立させた形態のものであり、主制御基板ボックス1320のベース体1302の一辺に形成された鍵型ヒンジ部1302aに自己の鍵型ヒンジ部1312bを係合させることにより、ベース体1302に対して回動自在であり、設定変更基板1310Yに設けられている特定操作部1311aと別操作部1311bとを一括して覆う第1状態と、特定操作部1311aと別操作部1311bを露呈させて変更操作を可能にする第2状態とに変化し得る。なお、主制御基板1310Xに対応するカバー体1301は、設定変更基板1310Yと主制御基板1310Xとの間にベース体1302から立ち上げた仕切壁1302bに回動自在に取り付けられている。
図266のロック部(第1状態保持手段)1313(I)は、変更抑制手段1312(I)のカバー体1301側の縁に設けられたダイヤル錠1313fであり、そのダイヤル錠1313fの進退錠軸1313gの先端を、カバー体1301の縁に設けた錠軸通し1301fに係合させることによって、第1状態の変更抑制手段1312(I)とカバー体1301とを結合して該変更抑制手段1312(I)を第1状態にロック(保持)する。
また、ロック部(第1状態保持手段)1313(I)は、ダイヤル錠1313fの複数のダイヤルを解錠番号通りに回転させて進退錠軸1313gを後退させ、そうしてカバー体1301の錠軸通し1301fから進退錠軸1313gを外す、という特定の解除操作によって変更抑制手段1312(I)の第1状態のロック(保持)を解除して第2状態への変化を可能とし、さらに第2状態から第1状態に変化させた変更抑制手段1312(I)をダイヤル錠1313fでロック(保持)し得るものである。
したがって、図266の変更抑制手段1312(I)とロック部(第1状態保持手段)1313(I)の防犯構造(B)を備えたパチンコ機1は、変更操作手段による遊技設定の設定値の変更が、ダイヤル錠1313fの解錠番号を知る特定の者にしか行えないため、変更操作手段自体に遊技設定の変更に掛かる防犯構造を備えなくとも、防犯構造(A)と同じく防犯上の問題は殆どない。なお、防犯構造(B)で例示した第1状態保持手段1313は、シリンダー錠1313a、南京錠1313d、ダイヤル錠1313fなど比較的防犯性能の高いものを採用しているが、仮にこれらより防犯性能が低くとも、第1状態に保持された変更抑制手段1312を特定の解除操作で解除し得る構成を備える限り、どのようなものであってもよい。
また、図266の変更抑制手段1312(I)は、カバー体1301から独立しているため、仮にカバー体1301を交換する必要が生じた場合でも変更抑制手段1312(I)はそのまま再利用可能である。また、カバー体1301のヒンジ部側に変更抑制手段1312(I)を連結した場合には、変更抑制手段1312(I)を回動させた第2状態でのみカバー体1301の回動が可能になるため、仮に不正者がカバー体1301の封印機構1320zを破壊したとしても、変更抑制手段1312(I)の特定の操作、つまりダイヤル錠1313fの解錠番号が判らなければ不正工作が行えない。したがって変更抑制手段1312(I)によってカバー体1301の不正防止機能をを向上させることができる。
[28−3−5.変更操作手段の防犯構造(C)]
変更操作手段の不正操作を防止するための第三の防犯構造(C)は、前記防犯構造(B)が、変更抑制手段1312を第2状態にして変更操作手段を外部に露呈させ、その状態で変更操作手段を直接操作するものであるのに対し、変更抑制手段1312を収容体(主制御基板ボックス1320)側の変更操作手段に被さる位置に設けてそれ自体で変更操作手段の変更操作を困難にする一方、その変更抑制手段1312に変更操作手段の操作を代行させるようにしたものである。
すなわち、防犯構造(C)の変更抑制手段1312(J)は、図267に示したように、収容体であるカバー体1301側であって特定操作部1311a(別操作部1311bでもよい。)に被さる位置、つまり特定操作部1311aを露呈させるための前記開口部1301hを覆う第1状態の位置に固定的に設けられたシリンダー錠1313aを備えており、特定操作部1311aに対する外部からの直接的な変更操作を困難にする。
また、変更抑制手段1312(J)は、外部からの特定の操作によってスイッチ入力の仲介動作が可能なように、シリンダー錠1313aの回転錠軸1313bに固着した端面カム1313iの回転を、押圧操作摺動子1313hの直線運動、すなわちスイッチ入力用の動作が可能な運動にする運動変換機構を備えている。
そして、変更抑制手段1312(J)に対して解錠キーK2を差し込んでシリンダー錠1313aの回転錠軸1313bを回転させる特定の操作がなされると、運動変換機構の上記作用により、特定操作部1311aに対する外部からの直接的な変更操作が、変更抑制手段1312(J)の押圧操作摺動子1313hによって代行され、換言すると、特定操作部1311aに対する外部からの直接的な変更操作が、変更抑制手段1312(J)の押圧操作摺動子1313hを介して実行される。
この変更抑制手段1312(J)によれば、変更操作手段による外部からの遊技設定の変更操作が、カバー体1301側に対して変更操作手段に被さる位置に固定的に設けられた変更抑制手段によって困難な状態になっているため、遊技設定が不正に変更されるおそれは殆どない。
一方、変更操作手段による遊技設定の変更を正規に行う場合は、変更抑制手段1312(J)に対する外部からの特定の操作として、例えば外部から解錠キーK2を差し込んで捻る、という動作がなされると、変更抑制手段1312(J)に対するその動作よって変更操作手段に対する直接的な変更操作が代行(仲介実行)されて遊技設定の変更が可能になる。
そして、遊技設定の変更が完了した後、変更抑制手段1312(J)に対する特定の操作を終了することにより、変更操作手段に対する外部からの直接的な変更操作が困難な状態に戻すことができる。
なお、変更抑制手段1312(J)は、シリンダー錠1313aの回転錠軸1313bを解錠キーK2で回転させる場合以外にも、例えば変更抑制手段1312(I)のダイヤル錠1313fを、進退錠軸1313gの軸線と特定操作部1311aの押圧操作部1311pの軸線とを一致させるように配置し、ダイヤル錠1313fの各ダイヤルを解錠番号に合わせた状態で進退錠軸1313gを介して特定操作部1311aの押圧操作部1311pが押圧できるようにしてもよい。
また、変更抑制手段1312(J)の端面カム1313iに、図268に示したように別操作部1311bを覆うシャッター板1319を一体に突設し、特定の操作で端面カム1313iを回転させたときシャッター板1319も回転して別操作部1311bを露呈させるようにしてもよい。これにより別操作部1311bの不正操作も防止できることはもちろん、主制御基板ボックス1320の内部空間1320sへの埃の侵入も防止することができる。
以上のように図267、図268の変更抑制手段1312(J)の防犯構造(C)を備えたパチンコ機1は、変更操作手段による遊技設定の設定値の変更が、解錠キーK2を持つ或は解錠番号を知っている等の特定の者にしか行えないため、変更操作手段自体に遊技設定の変更に掛かる防犯構造を備えなくとも、防犯構造(A)と同じく防犯上の問題は殆どない。
なお、防犯構造(A)で説明した、変更操作手段の軸線を主制御部1310の基板面に対して略平行となる向きに設定すると共に該変更操作手段の先端部を収容体の側面に臨ませるようにした技術的思想については、変更抑制手段1312(J)のシリンダー錠1313aなどにも適用可能である。
[28−4.技術的思想について]
ここまでの説明で明らかなように、上記[28−2.他形態の主制御ユニット]〜[28−3−2.主制御ユニットの防犯構造(2)]に記載の主制御ユニット1300を備えたパチンコ機1は、次の技術的思想の実施形態に相当する。
「所定条件の成立により抽選を行い、該抽選の結果が当りの場合に遊技者に所定の利益を付与するようにした遊技機であって、
遊技の進行を制御する主制御MPUを有する主制御部と、
該主制御部を収容する主制御基板ボックスと、
該主制御基板ボックス内に設けられると共に前記抽選の当り確率に関する遊技設定を複数段階のうちのいずれかに変更し得る設定スイッチと、を備え、
前記主制御基板ボックスは、ベース体と、該ベース体に被さる透明なカバー体とを備えると共に、該カバー体と前記ベース体の間の内部空間に前記主制御部を収容するものであり、
一方、前記設定スイッチは、設定キーにより回動操作する設定キーシリンダを有すると共に、前記カバー体に開設された開口部から前記設定キーシリンダの操作部が外部に臨むように形成され、
また、前記設定スイッチの設定キーシリンダは、前記カバー体の外表面より前記操作部の位置が奥まるようにして、該操作部と前記開口部によって凹状の窪みが形成されるようになっており、
さらに前記窪みは、中心方向に向かって下る傾斜のテーパ面を有することを特徴とする遊技機」
かかる遊技機によれば、遊技設定の設定値の変更が、設定キーを持つ特定の者にしか行えないため、不正な操作が行われ難い。
一方、設定値の変更を設定キーで行う場合、前面の扉枠等を開いて迅速に作業を行う必要があるが、まず、扉枠等を開いてから主制御基板ボックスの設定スイッチの位置を見つけるまで若干の時間が掛かる。また、作業を焦って設定キーを差し損ねると、その設定キーが、操作部上を滑ってカバー体の樹脂部分にはみ出す可能性があり、硬い設定キーの先でカバー体の表面に筋状の傷を付けるおそれがある。
これに対し上記技術的思想の遊技機の主制御基板ボックスは、設定キーシリンダの頂部の操作部とカバー体の開口部によって凹状の窪みが、しかも該窪みの中心方向に向かって下る傾斜のテーパ面を有するため、まず、窪みのテーパ面による室内照明の反射で設定スイッチの周りの一部が目立って見えるから直感的に判りやすい。したがって、主制御基板ボックスの設定スイッチを、常識的には見難くて敬遠されやすい扉枠等のヒンジ側にも配置することができ、逆にそうすることで、扉枠等を大きく開かなければ不正が行えなくなるようにして防犯性能を高めることができる。
また、仮に設定キーを差し損ねても、設定キーが開口部の窪みのテーパ面に当たってカバー体の表面にはみ出さないか或はテーパ面に沿って跳ね上がることでカバー体の表面に擦れにくい。よって、カバー体の表面が設定キーの先で傷付くおそれがなく、カバー体の綺麗な透明状態を長期間持続させることができる(例えば、段落2557〜段落2579、図259、図260等参照。)。
なお、窪みのテーパ面は、光の屈折により視認性を低下させる要因になり得るが、テーパ面の大きさや傾斜角度をその下に配置される回路構成部品自体或は回路構成部品の要チェック部(品番等の表示部)の大きさより大きくしたり傾斜角度の緩急を設定(例えば、テーパ面を広げるために傾斜角度を緩やかにする場合が挙げられる。)したりすることで必要な視認性を確保することができる。
また、上記[28−2.他形態の主制御ユニット]〜[28−3−2.主制御ユニットの防犯構造(2)]に記載の主制御ユニット1300を備えたパチンコ機1には次のような技術的思想も含まれている。なお、以下の技術的思想の制御ユニットには、主制御ユニット1300の他、周辺制御ユニット1500や払出制御ユニット620d等も含まれる。
また、特定電子部品Tには、板状のパッケージ1310abの前後両面に2列のピン群を設けた主制御MPU1310aの他、例えば正方形のパッケージの4辺に4列のピン群を設けたものなども含まれる。
[請求項A1]
遊技用の制御基板を制御基板ボックスに収容してなる制御ユニットを備えた遊技機であって、
前記制御基板は、
プリント基板と、
列状に並ぶ複数のピンを前記プリント基板に接続して取り付けられる電子部品を含む回路構成部品と、を備え、
前記制御基板ボックスは、
ベース体と、
該ベース体に合わさってそのベース体との間に内部空間を形成すると共に該内部空間から一部の前記回路構成部品を外部に臨ませるために開設された開口部を有するカバー体と、を備え、
列状に並ぶ複数のピンを有する前記電子部品のうちの特定のものを特定電子部品とし、さらに該特定電子部品のピンの特定のものを特定ピンとしたとき、前記開口部と前記特定電子部品の配置を、前記特定ピンと前記開口部とを結ぶ直線が、前記特定ピンを含むピン群の列方向に略重なるか又は斜めに交わり得るようにしたことを特徴とする遊技機。
かかる遊技機によれば、もし不正を行う者が、開口部と回路構成部品の間の隙間から制御基板ボックスの内部空間に異物を差し入れ、そこから特定電子部品の特定ピンを狙ったとしても、特定ピンと開口部とを結ぶ直線(図254符合L1参照。)が特定ピンを含むピン群の列方向(図254符合L2参照。)に重なる場合には、他のピンを盾にして特定ピンを異物から護ることが可能であり、また、前記直線がピン群と斜めに交わる場合には、異物が特定ピンに触れても十分な接触荷重が得られないため、接触抵抗が大きくなって特定電子部品への電気的なアクセスが困難になる。したがって、異物による不正が防止できる。
[請求項A2]
遊技用の制御基板を制御基板ボックスに収容してなる制御ユニットを備えた遊技機であって、
前記制御基板は、
プリント基板と、
列状に並ぶ複数のピンを前記プリント基板に接続して取り付けられる電子部品を含む回路構成部品と、を備え、
前記制御基板ボックスは、
ベース体と、
該ベース体に合わさってそのベース体との間に内部空間を形成すると共に該内部空間から一部の前記回路構成部品を外部に臨ませるために開設された開口部を有するカバー体と、を備え、
列状に並ぶ複数のピンを有する前記電子部品のうちの特定のものを特定電子部品とし、さらに該特定電子部品のピンの特定のものを特定ピンとしたとき、前記特定電子部品のパッケージを挟んで前記開口部の反対側に前記特定ピンを配置したことを特徴とする遊技機。
かかる遊技機によれば、開口部から見て特定ピンが特定電子部品のパッケージの後側に位置するため、開口部と回路構成部品の間の隙間から異物が差し入れられても、その異物を特定ピンに接触させることは実質的に困難であり、よって異物による不正が防止できる。
[請求項A3]
前記制御基板ボックスの前記プリント基板を略長方形に形成すると共に前記特定電子部品のピン群の列を前記プリント基板の長手辺と略平行に配置し、さらに前記開口部をプリント基板の短手辺側に配置したことを特徴とする請求項A1に記載の遊技機。
かかる遊技機は、特定ピンと開口部とを結ぶ直線が、特定ピンを含むピン群の列方向に対して斜めに交わる度合いを強くすることができると共に、開口部から特定ピンまでの距離を大きくすることができるため、異物の内部空間内でのコントロールをより困難にすることができる。
[請求項A4]
遊技用の制御基板を制御基板ボックスに収容してなる制御ユニットを備えた遊技機であって、
前記制御基板は、電子部品を含む回路構成部品を備え、
前記制御基板ボックスは、
ベース体と、
該ベース体に合わさってそのベース体との間に内部空間を形成すると共に該内部空間から一部の前記回路構成部品を外部に臨ませるために開設された開口部を有するカバー体と、を備え、
前記電子部品のうちの特定のものを特定電子部品としたとき、該特定電子部品と前記開口部の間に該特定電子部品を除く前記回路構成部品が配置されている遊技機を提供する。前記特定電子部品としては、電子部品のうちの不正工作の対象になり得るものを挙げることができる。
かかる遊技機(パチンコ機1)によれば、開口部と特定電子部品の間に、該特定電子部品を除く回路構成部品がバリケード状に配置されているため、開口部から差し込んで特定電子部品に向かわせた異物が間にある回路構成部品に当たる。したがって、異物の特定電子部品への到達が阻害されるため、特定電子部品を狙った異物による不正が防止できる。
また、上記主制御ユニット1300には、さらに次のような技術的思想も含まれている。
[請求項B1]
所定条件の成立により抽選を行い、該抽選の結果が当りの場合に遊技者に所定の利益を付与するようにした遊技機であって、
遊技の進行を制御する主制御MPUを有する主制御部と、
該主制御部を収容する主制御基板ボックスと、
該主制御基板ボックス内に設けられると共に前記抽選の当り確率に関する遊技設定を複数段階のうちのいずれかに変更し得る設定スイッチと、を備え、
前記主制御基板ボックスは、ベース体と、該ベース体に被さる透明なカバー体とを備えると共に、該カバー体と前記ベース体の間の内部空間に前記主制御部を収容するものであり、
一方、前記設定スイッチは、設定キーにより回動操作する設定キーシリンダを有すると共に、前記カバー体に開設された開口部から前記設定キーシリンダの操作部が外部に臨むように形成されており、
さらに前記設定スイッチの設定キーシリンダは、前記カバー体の外表面より前記操作部の位置が奥まるようにして、該操作部と前記開口部によって凹状の窪みが形成されるようになっていることを特徴とする遊技機。
かかる遊技機によれば、遊技設定の設定値の変更が、設定キーを持つ特定の者にしか行えないため、不正な操作が行われ難い。
一方、設定値の変更を設定キーで行う場合、作業を急ぐ余りに差込み損ねた設定キーが、操作部上を滑ってカバー体の樹脂部分にはみ出す可能性があり、硬い設定キーの先でカバー体の表面に筋状の傷を付けるおそれがある。
これに対し本発明の遊技機の主制御基板ボックスは、設定キーシリンダの頂部の操作部とカバー体の開口部によって凹状の窪みが形成されるようになっているため、仮に設定キーを差込み損ねても、設定キーが開口部の縁に当たってカバー体の表面にはみ出さない。よって、カバー体の表面が設定キーの先で傷付くおそれがなく、カバー体の綺麗な透明状態を長期間持続させることができる。
[請求項B2]
請求項B1に記載の遊技機は、
遊技盤を有する本体枠の後側に開閉可能な裏カバーと前記主制御基板ボックスとを取り付けると共に、前記主制御基板ボックスには前記開口部のカバーを設けず、該開口部を本体枠の前記裏カバーでカバーし得るようにしたことを特徴とする。
かかる遊技機では、主制御基板ボックスの開口部に防犯上のカバーを設けなくとも、本体枠の裏カバーによって設定キーシリンダの防犯性能(合い鍵等による設定キーシリンダへの不正なアクセスの防止)を高めることができ、さらに主制御基板ボックスの開口部からの設定キーシリンダの出っ張りやカバーの余分な出っ張りがないため、遊技機の奥行き寸法を他の要素を圧迫することなく規定内に収めることができる。
[請求項B3]
前記裏カバーの内面に前記カバー体の窪みに嵌合(遊嵌)し得る膨出部を設けたことを特徴とする請求項B2記載の遊技機。
かかる遊技機は、カバー体の窪みと裏カバーの膨出部が合致しない場合に、裏カバーの膨出部が干渉して正常に閉まらないため、不正改造品の発見や、主制御ユニットの設置上の不備を防止することができる。
[請求項C1]
所定条件の成立により抽選を行い、該抽選の結果が当りの場合に遊技者に所定の利益を付与するようにした遊技機であって、
遊技の進行を制御する主制御MPUを有する主制御部と、
該主制御部を収容する主制御基板ボックスと、
前記主制御基板ボックス内に設けられると共に前記抽選の当り確率に関する遊技設定を複数段階のうちのいずれかに変更し得る設定スイッチと、を備え、
前記主制御基板ボックスは、ベース体と、該ベース体に被さるカバー体とを備えると共に、該カバー体と前記ベース体の間の内部空間に前記主制御部を収容するものであり、
前記設定スイッチは、主制御部に取り付けられる取付部と、該取付部の頂部形状より小径なシリンダ状で設定キーにより回動操作される設定キーシリンダと、を有すると共に、前記カバー体に開設された開口部から前記設定キーシリンダの頂部が外部に臨むように形成されており、
さらに前記設定キーシリンダは、前記カバー体の前記内部空間側に突設された受筒部に嵌め合わされ、
一方、前記受筒部の反開口部側の筒端部を、前記設定スイッチの設定キーシリンダの外側にはみ出す前記取付部の頂部に近接させることにより、該受筒部と設定キーシリンダの間の隙間に差し入れられた異物の前記内部空間内への通過を阻害し得るようにしたことを特徴とする遊技機。
かかる遊技機によれば、カバー体の開口部から受筒部と設定キーシリンダの間の隙間に針金状の異物が差し込まれても、異物の進行方向の先にある取付部の頂部に当たって行き止まり、よしんばそこで異物の先端の向きを変えることができても、受筒部の筒端部と取付部の頂部の狭い間隔の隙間に進行が阻まれるため、通過が困難になる。よって、カバー体の開口部から受筒部と設定キーシリンダの間の隙間を狙った針金状の異物による不正行為が防止できる。
しかもかかる不正防止効果は、設定スイッチ自体の段付き形状を利用して達成し得るため、特別なコストが殆ど掛からない。
[請求項C2]
請求項C1に記載の遊技機において、前記受筒部の筒端部と前記設定スイッチの取付部の頂部との間隔は、該受筒部と前記設定キーシリンダの間の隙間の寸法以下の大きさに形成したことを特徴とする遊技機。
上記の受筒部と設定キーシリンダの隙間t1は、設定キーシリンダを受筒部に通すに必要な最小限の幅(クリアランス)に設定されるのが普通であり、ここを通る異物は極細いものに限られるから、そのような細い異物が仮に隙間t1を通ったとしても、取付部の頂部に当たってから向きを変え、その状態で隙間t1以下の間隔t2の部位を突破することは容易でなく、また、仮に突破したとしても、その後、狙ったポイントに向けて異物をコントロールすることは極めて困難である。
[請求項C3]
前記主制御部の表面であって前記主制御基板ボックスとの接合部の近傍に前記設定スイッチを取り付けるようにしたことを特徴とする請求項C1又はC2に記載の遊技機。
主制御部の主制御基板ボックスとの接合部の近傍は、主制御部が面方向に押圧されたとしても、主制御基板ボックスの剛性により撓み難い。したがって、その部位に設定スイッチを設けることにより外部から押圧されても沈み難くなるため、設定スイッチを押圧することで主制御部を強制的に押し下げて前記間隔t2を強制的に拡大させる不正が行われ難くなる。また、設定スイッチ操作時の主制御部の撓みを抑制することは、長期間使用した場合の主制御部の亀裂等の防止にも効果がある。
[請求項D]
遊技用の制御基板を制御基板ボックスに収容してなる制御ユニットを備えた遊技機であって、
前記制御基板は、
プリント基板と、
該プリント基板に取り付けられた複数の回路構成部品と、を備え、
前記制御基板ボックスは、
ベース体と、
該ベース体に合わさってそのベース体との間に内部空間を形成すると共に該内部空間から一部の前記回路構成部品を外部に臨ませるために開設された開口部を有するカバー体と、を備え、
前記回路構成部品の少なくとも一つは、前記プリント基板に取り付けられる下段部と、該下段部の頂部形状より小さい底部形状で且つ前記開口部までの高さが前記下段部の高さより小さい上段部と、からなる段付き重ね形態に形成されると共に、前記カバー体に開設された開口部から前記上段部が外部に臨むように形成されており、
前記カバー体の前記開口部は、該カバー体の前記内部空間側に突設されると共に前記回路構成部品の前記上段部を囲う受筒部を有しており、
前記受筒部の反開口部側の筒端部と、前記回路構成部品の前記下段部の頂部とを近接させるようにしたことを特徴とする遊技機。
ここで上段部の底部とは、上段部の絶対的な底部を意味するものではなく、上段部が下段部の中にまで入り込んでいる場合には、上段部の側面と下段部の頂部とが交差する見掛け上の部分をいう。
かかる遊技機によれば、カバー体の開口部から受筒部と回路構成部品の上段部の間の隙間に線状の異物が差し込まれても、異物の進行方向の先にある下段部の頂部に当たって行き止まる。ここから仮に異物の先端の向きが横に変えられ、受筒部の筒端部と下段部の頂部の間の狭い間隔が無理矢理広げられて突破されたとしても、その場所は内部空間内において高い位置であるため、不正行為者は、例えば、狭い間隔を突破した異物を内部空間内に繰り出して自重による撓みで先端をプリント基板に当接させ、その当接状態にある先端の向きを狙った方向に切り替える、という操作を行う必要があるが、折れ曲がった上に自重によって垂れる長さが長くて先端に力がうまく伝わらない異物でそのような操作を行うことは困難である。
よって、カバー体の開口部から受筒部と回路構成部品の上段部の間の隙間を狙った線状の異物による不正行為が防止できる。
なお、回路構成部品としては、下段部たる取付部と上段部たる設定キーシリンダとからなる設定スイッチや、下段部たる取付部と上段部たる押圧操作部とからなる設定切替ボタンやRAMクリアスイッチ等が挙げられる。
以上、本発明について好適な実施形態や別形態を挙げて説明したが、本発明はこれらの実施形態等に限定されるものではなく、以下に示すように、本発明の要旨を逸脱しない範囲において、種々の改良及び設計の変更が可能である。
すなわち、上記の実施形態等では、遊技機としてパチンコ機1に適用したものを示したが、これに限定するものではなく、パチスロ機や、パチンコ機とパチスロ機とを融合させてなる遊技機に、適用しても良く、この場合でも、上記と同様の作用効果を奏することができる。
1 パチンコ機
5a 遊技領域
1006 球当て部
1100 遊技パネル
1102 開口部
2500 センター部材
2501 センターフレーム
2501a 上側のフレームパーツ
2501aa 端部
2501b 下側のフレームパーツ
2501c 支持部
2501d 装飾
2503 フランジ部
2505 取付孔
2506 第1球通路部
2521 第2球通路部
2521a 跳ね球受部
2521ah 頂部
2521b 通路カバー
2521s 球跳ね通路
2526a 受孔
2526b 支持突部
2527 段差
2528 シール
B 遊技球

Claims (1)

  1. 遊技領域を有する遊技パネルと、
    前記遊技領域内に打ち込まれた遊技球が通りうる上通路部と、
    前記上通路部の終端部に設けられていて該上通路部を通った遊技球が衝突しうる球当て部と、
    前記球当て部に当たって跳ね返る遊技球を受ける跳ね球受部と、
    前記球当て部に衝突した遊技球が通りうる右通路部と、を備え、
    前記跳ね球受部は、所定の収容部に収容され、単独で取り外し可能である
    ことを特徴とする遊技機。
JP2019196394A 2019-10-29 2019-10-29 遊技機 Active JP6982937B2 (ja)

Priority Applications (1)

Application Number Priority Date Filing Date Title
JP2019196394A JP6982937B2 (ja) 2019-10-29 2019-10-29 遊技機

Applications Claiming Priority (1)

Application Number Priority Date Filing Date Title
JP2019196394A JP6982937B2 (ja) 2019-10-29 2019-10-29 遊技機

Publications (3)

Publication Number Publication Date
JP2021069488A true JP2021069488A (ja) 2021-05-06
JP2021069488A5 JP2021069488A5 (ja) 2021-08-05
JP6982937B2 JP6982937B2 (ja) 2021-12-17

Family

ID=75711845

Family Applications (1)

Application Number Title Priority Date Filing Date
JP2019196394A Active JP6982937B2 (ja) 2019-10-29 2019-10-29 遊技機

Country Status (1)

Country Link
JP (1) JP6982937B2 (ja)

Citations (3)

* Cited by examiner, † Cited by third party
Publication number Priority date Publication date Assignee Title
JP2014221113A (ja) * 2013-05-13 2014-11-27 株式会社平和 遊技機
JP2015000232A (ja) * 2013-06-17 2015-01-05 株式会社ソフイア 遊技機
JP6833922B2 (ja) * 2019-07-16 2021-02-24 株式会社大一商会 遊技機

Patent Citations (3)

* Cited by examiner, † Cited by third party
Publication number Priority date Publication date Assignee Title
JP2014221113A (ja) * 2013-05-13 2014-11-27 株式会社平和 遊技機
JP2015000232A (ja) * 2013-06-17 2015-01-05 株式会社ソフイア 遊技機
JP6833922B2 (ja) * 2019-07-16 2021-02-24 株式会社大一商会 遊技機

Also Published As

Publication number Publication date
JP6982937B2 (ja) 2021-12-17

Similar Documents

Publication Publication Date Title
JP6833922B2 (ja) 遊技機
JP2021083785A (ja) 遊技機
JP2021083786A (ja) 遊技機
JP6837265B2 (ja) 遊技機
JP6837266B2 (ja) 遊技機
JP2021035604A (ja) 遊技機
JP7020765B2 (ja) 遊技機
JP7020764B2 (ja) 遊技機
JP6918430B2 (ja) 遊技機
JP7061829B2 (ja) 遊技機
JP6982935B2 (ja) 遊技機
JP2021069493A (ja) 遊技機
JP2021115047A (ja) 遊技機
JP7020763B2 (ja) 遊技機
JP6833921B2 (ja) 遊技機
JP6833920B2 (ja) 遊技機
JP2020189059A (ja) 遊技機
JP7020762B2 (ja) 遊技機
JP6982937B2 (ja) 遊技機
JP6982938B2 (ja) 遊技機
JP6982936B2 (ja) 遊技機
JP7020761B2 (ja) 遊技機
JP6802575B2 (ja) 遊技機
JP2021069490A (ja) 遊技機
JP2021069491A (ja) 遊技機

Legal Events

Date Code Title Description
A621 Written request for application examination

Free format text: JAPANESE INTERMEDIATE CODE: A621

Effective date: 20210218

A521 Request for written amendment filed

Free format text: JAPANESE INTERMEDIATE CODE: A523

Effective date: 20210625

TRDD Decision of grant or rejection written
A01 Written decision to grant a patent or to grant a registration (utility model)

Free format text: JAPANESE INTERMEDIATE CODE: A01

Effective date: 20211119

A61 First payment of annual fees (during grant procedure)

Free format text: JAPANESE INTERMEDIATE CODE: A61

Effective date: 20211119

R150 Certificate of patent or registration of utility model

Ref document number: 6982937

Country of ref document: JP

Free format text: JAPANESE INTERMEDIATE CODE: R150

R250 Receipt of annual fees

Free format text: JAPANESE INTERMEDIATE CODE: R250