DE102015114667A1 - Vorrichtung zur Ausgabe akustischer Signale - Google Patents

Vorrichtung zur Ausgabe akustischer Signale Download PDF

Info

Publication number
DE102015114667A1
DE102015114667A1 DE102015114667.3A DE102015114667A DE102015114667A1 DE 102015114667 A1 DE102015114667 A1 DE 102015114667A1 DE 102015114667 A DE102015114667 A DE 102015114667A DE 102015114667 A1 DE102015114667 A1 DE 102015114667A1
Authority
DE
Germany
Prior art keywords
acoustic
sig2
signal
acoustic signal
auxiliary
Prior art date
Legal status (The legal status is an assumption and is not a legal conclusion. Google has not performed a legal analysis and makes no representation as to the accuracy of the status listed.)
Granted
Application number
DE102015114667.3A
Other languages
English (en)
Other versions
DE102015114667B4 (de
Inventor
Victor Kalinichenko
Current Assignee (The listed assignees may be inaccurate. Google has not performed a legal analysis and makes no representation or warranty as to the accuracy of the list.)
Ask Industries GmbH
Original Assignee
Ask Industries GmbH
Priority date (The priority date is an assumption and is not a legal conclusion. Google has not performed a legal analysis and makes no representation as to the accuracy of the date listed.)
Filing date
Publication date
Application filed by Ask Industries GmbH filed Critical Ask Industries GmbH
Priority to DE102015114667.3A priority Critical patent/DE102015114667B4/de
Publication of DE102015114667A1 publication Critical patent/DE102015114667A1/de
Application granted granted Critical
Publication of DE102015114667B4 publication Critical patent/DE102015114667B4/de
Active legal-status Critical Current
Anticipated expiration legal-status Critical

Links

Images

Classifications

    • HELECTRICITY
    • H04ELECTRIC COMMUNICATION TECHNIQUE
    • H04RLOUDSPEAKERS, MICROPHONES, GRAMOPHONE PICK-UPS OR LIKE ACOUSTIC ELECTROMECHANICAL TRANSDUCERS; DEAF-AID SETS; PUBLIC ADDRESS SYSTEMS
    • H04R3/00Circuits for transducers, loudspeakers or microphones
    • HELECTRICITY
    • H04ELECTRIC COMMUNICATION TECHNIQUE
    • H04RLOUDSPEAKERS, MICROPHONES, GRAMOPHONE PICK-UPS OR LIKE ACOUSTIC ELECTROMECHANICAL TRANSDUCERS; DEAF-AID SETS; PUBLIC ADDRESS SYSTEMS
    • H04R1/00Details of transducers, loudspeakers or microphones
    • H04R1/10Earpieces; Attachments therefor ; Earphones; Monophonic headphones
    • H04R1/1083Reduction of ambient noise
    • HELECTRICITY
    • H04ELECTRIC COMMUNICATION TECHNIQUE
    • H04RLOUDSPEAKERS, MICROPHONES, GRAMOPHONE PICK-UPS OR LIKE ACOUSTIC ELECTROMECHANICAL TRANSDUCERS; DEAF-AID SETS; PUBLIC ADDRESS SYSTEMS
    • H04R2430/00Signal processing covered by H04R, not provided for in its groups
    • H04R2430/01Aspects of volume control, not necessarily automatic, in sound systems
    • HELECTRICITY
    • H04ELECTRIC COMMUNICATION TECHNIQUE
    • H04RLOUDSPEAKERS, MICROPHONES, GRAMOPHONE PICK-UPS OR LIKE ACOUSTIC ELECTROMECHANICAL TRANSDUCERS; DEAF-AID SETS; PUBLIC ADDRESS SYSTEMS
    • H04R2499/00Aspects covered by H04R or H04S not otherwise provided for in their subgroups
    • H04R2499/10General applications
    • H04R2499/13Acoustic transducers and sound field adaptation in vehicles

Landscapes

  • Physics & Mathematics (AREA)
  • Engineering & Computer Science (AREA)
  • Acoustics & Sound (AREA)
  • Signal Processing (AREA)
  • Soundproofing, Sound Blocking, And Sound Damping (AREA)

Abstract

Die Erfindung betrifft eine Vorrichtung (1) zur Ausgabe akustischer Signale, insbesondere in einen wenigstens einen Teil einer Fahrgastzelle (18) bildenden Innenraum eines Kraftfahrzeugs (17), umfassend: – eine erste Einrichtung (3) zur Bereitstellung eines akustischen Hauptsignals (SIG1) von einer ersten akustischen Informationsquelle, – eine zweite Einrichtung (6) zur Bereitstellung wenigstens eines von dem akustischen Hauptsignal (SIG1) verschiedenen akustischen Nebensignals (SIG2) von wenigstens einer weiteren akustischen Informationsquelle, wobei das akustische Nebensignal (SIG2) wenigstens eine bestimmte akustische Situation in wenigstens einer bestimmten akustischen Umgebung beschreibt, – eine Ausgabeeinrichtung (2) zur Ausgabe des akustischen Hauptsignals (SIG1) und des akustischen Nebensignals (SIG2) und/oder eines aus der Kombination des akustischen Hauptsignals (SIG1) mit dem akustischen Nebensignal (SIG2) resultierenden Kombinationssignals (SIG3) an wenigstens einen Benutzer und/oder an wenigstens ein Peripheriegerät (14) zur Ausgabe des akustischen Hauptsignals (SIG1) und des akustischen Nebensignals (SIG2) und/oder eines aus der Kombination des akustischen Hauptsignals (SIG1) mit dem akustischen Nebensignal (SIG2) resultierenden Kombinationssignals (SIG3) an einen Benutzer.

Description

  • Die Erfindung betrifft eine Vorrichtung zur Ausgabe akustischer Signale, insbesondere in einen wenigstens einen Teil einer Fahrgastzelle bildenden Innenraum eines Kraftfahrzeugs.
  • Derartige Vorrichtungen sind in einer Vielzahl unterschiedlicher Ausführungen aus dem Stand der Technik zur Ausgabe akustischer Signale bekannt. Beispielsweise können entsprechende Vorrichtungen als ein Audiosystem eines Kraftfahrzeugs zur Ausgabe akustischer Signale in einen wenigstens einen Teil einer Fahrgastzelle bildenden Innenraum eines Kraftfahrzeugs oder als ein Teil eines solchen Audiosystems dienen.
  • Der Funktionsumfang entsprechender Vorrichtungen ist im Wesentlichen auf die Ausgabe eines akustischen Hauptsignals beschränkt. Bei einem akustischen Hauptsignal kann es sich z. B. um von einem Daten- oder Tonträger abspielbare bzw. abgespielte Sprach- und/oder Toninformationen oder von einer Radio-Empfangseinrichtung empfangene Sprach- und/oder Toninformationen handeln. Zwar können die akustischen Eigenschaften entsprechender akustischer Hauptsignale, z. B. durch Anwendung bestimmter Filteralgorithmen, verändert werden, gleichwohl ist über entsprechende Vorrichtungen weiterhin nur das, gegebenenfalls akustisch veränderte, akustische Hauptsignal ausgebbar.
  • Der Erfindung liegt die Aufgabe zu Grunde, eine demgegenüber verbesserte, insbesondere in ihrem Funktionsumfang erweiterte, Vorrichtung zur Ausgabe akustischer Signale anzugeben.
  • Die Aufgabe wird durch eine Vorrichtung gemäß Anspruch 1 gelöst. Die abhängigen Ansprüche betreffen besondere Ausführungsformen der Vorrichtung. Anspruch 19 betrifft ein mit einer entsprechenden Vorrichtung ausgestattetes Kraftfahrzeug. Die Aufgabe wird ferner durch ein Verfahren gemäß Anspruch 20 gelöst.
  • Die hierin beschriebene Vorrichtung dient im Allgemein der Ausgabe akustischer Signale. Unter einer Ausgabe eines akustischen Signals kann eine tatsächliche Ausgabe akustischer Signale in Form von Schallwellen, typischerweise über einen akustischen Schallerzeuger bzw. -wandler, insbesondere einen Lautsprecher, z. B. als Teil einer Beschallungseinrichtung, d. h. z. B. als Teil einer Lautsprecherbox oder eines Kopfhörers, verstanden werden. Die Ausgabe akustischer Signale erfolgt hier unmittelbar über die vorrichtungsseitige Ausgabeeinrichtung. Die Ausgabeeinrichtung umfasst hierzu typischerweise wenigstens einen akustischen Schallerzeuger bzw. -wandler bzw. eine entsprechende Beschallungseinrichtung, d. h. z. B. eine Lautsprecherbox oder einen Kopfhörer.
  • Unter einer Ausgabe eines akustischen Signals kann alternativ oder ergänzend auch eine Übertragung eines akustischen Signals an wenigstens ein Peripheriegerät verstanden werden. Ein entsprechendes Peripheriegerät ist zur Ausgabe akustischer Signale in Form von Schallwellen, typischerweise über einen akustischen Schallerzeuger bzw. -wandler, insbesondere einen Lautsprecher, z. B. als Teil einer Beschallungseinrichtung, wie z. B. als Teil einer Lautsprecherbox, eines Kopfhörers, eines mobilen Endgeräts, z. B. einem Handy, Smartphone, Laptop, Tablet, etc., eingerichtet. Bei einem Peripheriegerät kann es sich entsprechend um eine Lautsprecherbox, einen Kopfhörer, ein mobiles Endgerät, d. h. z. B. ein Handy, Smartphone, Laptop, Tablet, etc., handeln. Die Ausgabe akustischer Signale erfolgt hier mittelbar über das Peripheriegerät. Das Peripheriegerät umfasst typischerweise wenigstens einen akustischen Schallerzeuger bzw. -wandler bzw. eine entsprechende Beschallungseinrichtung, d. h. z. B. eine Lautsprecherbox oder einen Kopfhörer.
  • Die Ausgabe auszugebender akustischer Signale über ein Peripheriegerät setzt eine kabelgebundene und/oder kabellose Übertragung auszugebender akustischer Signale von der Ausgabeeinrichtung an das Peripheriegerät voraus. Die Ausgabeeinrichtung und das Peripheriegerät sind hierfür mit geeigneten Sende- bzw. Empfangseinrichtungen zur kabelgebundenen und/oder kabellosen Übertragung auszugebender akustischer Signale ausgestattet. Eine kabellose Übertragung auszugebender akustischer Signale kann über beliebige Funktechniken, d. h. z. B. Bluetooth, WLAN, etc., realisiert sein.
  • Zur Bereitstellung akustischer Hauptsignale umfasst die Vorrichtung eine erste Einrichtung. Die erste Einrichtung ist zur Bereitstellung eines akustischen Hauptsignals von einer ersten akustischen Informationsquelle eingerichtet. Die erste Einrichtung umfasst hierfür wenigstens eine software- oder hardwareimplementierte Steuereinrichtung zur Aufbereitung, Be- und Verarbeitung eines von einer ersten akustischen Informationsquelle gelieferten akustischen Hauptsignals. Die Steuereinrichtung umfasst software- oder hardwareimplementierte Algorithmen zur Aufbereitung, Be- und Verarbeitung eines von einer ersten akustischen Informationsquelle gelieferten akustischen Hauptsignals.
  • Die erste Informationsquelle kann als ein, insbesondere portabler, Informationsträger analoger oder digitaler akustischer Hauptsignale, insbesondere eine CD, eine DVD, eine Audio-Kassette, eine Schallplatte, ein wiederbeschreibbarer flüchtiger oder nicht-flüchtiger Datenspeicher, z. B. eine Festplatte, ein FLASH-Speicher, etc., ausgebildet sein oder wenigstens einen solchen umfassen. Die oder allgemein eine erste Informationsquelle kann auch als eine externe, d. h. keinen strukturellen Bestandteil der Vorrichtung bildende, Sendeeinrichtung, z. B. eine Radiosendeeinrichtung, zum Senden analoger oder digitaler akustischer Hauptsignale, insbesondere ein KW-, MW- oder UKW- oder Digitalradio oder ein Netzwerkradio, insbesondere ein Internet-Radio, ausgebildet sein oder wenigstens eine solche umfassen.
  • Bei einem akustischen Hauptsignal kann es sich z. B. um von einem Informationsträger, d. h. z. B. einem Daten- oder Tonträger, abspielbare bzw. abgespielte akustische Informationen, insbesondere Sprach- und/oder Toninformationen, oder von einer externen, d. h. keinen strukturellen Bestandteil der Vorrichtung bildenden, Speichereinrichtung abgerufene akustische Informationen, insbesondere Sprach- und/oder Toninformationen, oder von einer externen, d. h. keinen strukturellen Bestandteil der Vorrichtung bildenden, Sendeeinrichtung, z. B. einer Radiosendeeinrichtung, gesendete und von einer (vorrichtungsseitigen) Empfangseinrichtung, z. B. einer Radioempfangseinrichtung, empfangene akustische Informationen, insbesondere Sprach- und/oder Toninformationen, handeln. Unter akustischen Toninformationen ist insbesondere Musik zu verstehen.
  • Neben der ersten Einrichtung umfasst die Vorrichtung eine zweite Einrichtung, im Allgemeinen wenigstens eine weitere Einrichtung, zur Bereitstellung wenigstens eines von dem akustischen Hauptsignal verschiedenen akustischen Nebensignals. Die zweite Einrichtung ist zur Bereitstellung eines akustischen Nebensignals von einer zweiten akustischen Informationsquelle eingerichtet. Die zweite Einrichtung umfasst hierfür wenigstens eine software- oder hardwareimplementierte Steuereinrichtung zur Aufbereitung, Be- und Verarbeitung eines von einer zweiten akustischen Informationsquelle gelieferten akustischen Nebensignals. Die Steuereinrichtung umfasst software- oder hardwareimplementierte Algorithmen zur Aufbereitung, Be- und Verarbeitung eines von einer zweiten akustischen Informationsquelle gelieferten akustischen Nebensignals.
  • Die zweite Informationsquelle kann als ein, insbesondere portabler, Informationsträger analoger oder digitaler akustischer Nebensignale, insbesondere eine CD, eine DVD, eine Audio-Kassette, eine Schallplatte, ein wiederbeschreibbarer flüchtiger oder nicht-flüchtiger Datenspeicher, z. B. eine Festplatte, ein FLASH-Speicher, etc., ausgebildet sein oder wenigstens einen solchen umfassen. Die zweite Informationsquelle kann auch als eine externe Speichereinrichtung zur Speicherung analoger oder digitaler akustischer Nebensignale, insbesondere eine Netzwerkspeichereinrichtung („Cloud-Speichereinrichtung“) zur Speicherung analoger oder digitaler akustischer Nebensignale oder eine Sendeeinrichtung zum Senden analoger oder digitaler akustischer Nebensignale, insbesondere von einer externen Speichereinrichtung zur Speicherung analoger oder digitaler akustischer Nebensignale, insbesondere einer Netzwerkspeichereinrichtung zur Speicherung analoger oder digitaler akustischer Nebensignale, ausgebildet sein oder wenigstens eine solche umfassen.
  • Zur Verbindung der Vorrichtung mit entsprechenden akustischen Informationsquellen umfasst die Vorrichtung eine oder mehrere geeignete Schnittstelleneinrichtung(en), z. B. Datenträgerschnittstellen, z. B. USB-Schnittstellen, oder Sende- bzw. Empfangseinrichtungen zur kabellosen Übertragung von von über eine, gegebenenfalls externe, d. h. keinen strukturellen Bestandteil der Vorrichtung bildende, akustische Informationsquelle bereitgestellten akustischen Haupt- oder Nebensignalen z. B. vermittels Bluetooth, WLAN, etc. Die Schnittstelleneinrichtung ermöglicht eine kabelgebundene oder kabellose Daten- bzw. Signalübertragung an eine vorrichtungsseitige Speichereinrichtung. Derart ist es möglich, beliebige, insbesondere auch vermittels einer externen Aufnahmeeinrichtung aufgenommene, akustische Haupt- oder Nebensignale auf die Vorrichtung zu übertragen.
  • Bei einem akustischen Nebensignal kann es sich z. B. um von einem Informationsträger, d. h. z. B. einem Daten- oder Tonträger, abspielbare bzw. abgespielte akustische Informationen, insbesondere bestimmte Umgebungsgeräusche, oder von einer externen Speichereinrichtung abgerufene akustische Informationen, insbesondere Umgebungsgeräusche, oder von einer externen Sendeeinrichtung gesendete und von einer (vorrichtungsseitigen) Empfangseinrichtung empfangene akustische Informationen, insbesondere Umgebungsgeräusche, handeln. Das akustische Nebensignal unterscheidet sich von dem akustischen Hauptsignal sonach darin, dass dieses insbesondere bestimmte Umgebungsgeräusche beinhaltet. Bei diesen bestimmten Umgebungsgeräuschen handelt es sich nicht um tatsächlich in der Umgebung um die Vorrichtung herrschende Umgebungsgeräusche.
  • Bei einem akustischen Hauptsignal bzw. einem akustischen Nebensignal kann es sich um ein kontinuierliches oder um ein diskontinuierliches akustisches Signal handeln. Unter einem akustischen Hauptsignal bzw. einem akustischen Nebensignal kann auch eine kontinuierliche oder diskontinuierliche akustische Signalfolge verstanden werden.
  • Die Ausgabeeinrichtung ist nun dazu eingerichtet, dass akustische Hauptsignal und zusätzlich das akustische Nebensignal und/oder ein aus der Kombination des akustischen Hauptsignals und des akustischen Nebensignals resultierendes Kombinationssignal an wenigstens einen Benutzer auszugeben. Dem Benutzer wird also in jedem Fall das akustische Hauptsignal in einer für diesen akustisch eindeutig wahrnehmbaren Form ausgegeben. Zusätzlich wird dem Benutzer das akustische Nebensignal in einer für diesen akustisch eindeutig wahrnehmbaren Form ausgegeben. Dies gilt gleichermaßen für den Fall, in welchem dem Benutzer ein resultierendes Kombinationssignal ausgegeben wird; das resultierende Kombinationssignal enthält sonach sowohl das akustische Hauptsignal als auch das akustische Nebensignal jeweils in einer für den Benutzer akustisch eindeutig wahrnehmbaren Form.
  • Die Ausgabeeinrichtung ermöglicht dem Benutzer der Vorrichtung ein erweitertes Hörerlebnis. Durch die zusätzliche Ausgabe des akustischen Nebensignals bzw. die Ausgabe eines resultierenden Kombinationssignals können gezielt verschiedene akustische Effekte erzeugt werden. Die erzeugbaren akustischen Effekte liegen besondere darin, dem Benutzer das Hörerlebnis eines akustischen Hauptsignals in einer durch das akustische Nebensignal unabhängig von der tatsächlichen Höratmosphäre bzw. Hörsituation bzw. Hörumgebung des Benutzers individuell definierbaren bzw. definierten bestimmten Atmosphäre bzw. Situation bzw. Umgebung zu ermöglichen. Das akustische Nebensignal generiert eine individuell definierbare bzw. definierte Atmosphäre bzw. Situation bzw. Umgebung, in welcher der Benutzer das akustische Hauptsignal wahrnehmen kann.
  • Der Funktionsumfang der Vorrichtung ist derart erweitert; es liegt eine verbesserte Vorrichtung zur Ausgabe akustischer Signale vor.
  • Zur Erzeugung entsprechender akustischer Kombinationssignale kann die Vorrichtung eine Kombinationseinrichtung umfassen. Die Kombinationseinrichtung ist zur Kombination eines akustischen Hauptsignals mit einem akustischen Nebensignal und zur Erzeugung eines aus der Kombination des akustischen Hauptsignals mit dem akustischen Nebensignal resultierenden Kombinationssignals eingerichtet. Die Kombinationseinrichtung umfasst hierfür wenigstens eine software- oder hardwareimplementierte Steuereinrichtung zur Kombination eines akustischen Hauptsignals mit einem akustischen Nebensignal. Die Steuereinrichtung umfasst software- oder hardwareimplementierte Algorithmen zur Kombination eines akustischen Hauptsignals mit einem akustischen Nebensignal.
  • Selbstverständlich kann das akustische Hauptsignal und das akustische Nebensignal in einer bestimmten, typischerweise akustisch geschlossenen, akustischen Umgebung, d. h. z. B. in einem einen Teil einer Fahrgastzelle bildenden Innenraum eines Kraftfahrzeugs, (rein) akustisch kombiniert werden. Eine (rein) akustische Kombination des akustischen Hauptsignals und des akustischen Nebensignals kann sonach durch Ausgabe der akustischen Signale in eine bestimmte, typischerweise akustisch geschlossene, akustische Umgebung erfolgen.
  • Grundsätzlich gilt, dass der Benutzer die Ausgabe eines akustischen Nebensignals bzw. eines resultierenden Kombinationssignals bedarfsweise ab- oder zuschalten kann. Die Ausgabeeinrichtung kann also bedarfsweise in unterschiedlichen Betriebsmodi betrieben werden, wobei in einem ersten Betriebsmodus eine Ausgabe des akustischen Hauptsignals und des akustischen Nebensignals bzw. eines resultierenden Kombinationssignals und in einem zweiten Betriebsmodus eine Ausgabe ausschließlich des akustischen Hauptsignals möglich ist.
  • Im Weiteren werden beispielhaft und daher nicht abschließend mögliche akustische Nebensignale aufgezählt. Selbstverständlich kann ein akustisches Nebensignal unterschiedliche, insbesondere der im Weiteren beispielhaft ausgezählten Geräusche, beinhalten:
    Ein akustisches Nebensignal kann wenigstens ein Geräusch wenigstens eines Menschen, insbesondere ein Geräusch einer Stimme eines Menschen, insbesondere in Interaktion mit einem weiteren Lebewesen, z. B. einem anderen Menschen, und/oder ein Geräusch einer (bewussten oder unbewussten) Bewegung oder einer (bewussten oder unbewussten) Tätigkeit eines Menschen und/oder ein Geräusch eines Menschen in einem bestimmten Gefühls- oder Gemütszustand, z. B. ein Lachen, Seufzen, etc., beinhalten. Grundsätzlich kommen Geräusche von Menschen in jedweden, insbesondere sozialen, Umgebungen in Frage. Über diese Gruppe akustischer Nebensignale lassen sich bestimmte Atmosphären, Situationen oder Umgebungen mit Menschen generieren, welche einem Benutzer während der Ausgabe des akustischen Hauptsignals zusätzlich ausgegeben werden können. Konkret kann einem Benutzer während der Ausgabe z. B. eines Musikstücks, eines Hörspiels oder einer sonstigen akustischen Darbietung z. B. eine Unterhaltung, ein Schreien, ein Atmen, ein Gehen, im Allgemeinen die Anwesenheit eines oder mehrerer Menschen über das akustische Nebensignal ausgegeben bzw. erzeugt werden, sodass sich der Benutzer in Anwesenheit von Menschen wähnt. Das Hörerlebnis kann derart gegebenenfalls intensiviert werden. Beispielsweise ist an ein Hörspiel als akustisches Hauptsignal zu denken; durch die Ausgabe eines bestimmte menschliche Geräusche beinhaltenden akustischen Nebensignals kann das Hörerlebnis des Hörspiels gegebenenfalls intensiviert werden. Bei einem menschlichen Geräusch kann es sich um ein Geräusch, z. B. eine Stimme, eines bestimmten Menschen, insbesondere eines dem Benutzer bekannten Menschen, handeln, sodass dem Benutzer ein Gefühl einer angenehmen bzw. vertrauten Atmosphäre bzw. Umgebung vermittelbar ist.
  • Ein akustisches Nebensignal kann alternativ oder ergänzend wenigstens ein Geräusch wenigstens eines Tiers, insbesondere ein Geräusch eines Lauts bzw. einer Stimme eines Tiers, insbesondere in Interaktion mit einem weiteren Lebewesen, z. B. einem weiteren Tier und/oder einem Menschen, und/oder ein Geräusch einer (bewussten oder unbewussten) Bewegung oder einer (bewussten oder unbewussten) Tätigkeit eines Tiers und/oder ein Geräusch eines Tiers in einem bestimmten Gefühls- oder Gemütszustand beinhalten. Grundsätzlich kommen Geräusche jedweder Art von Tieren, d. h. z. B. von Raubtieren, Insekten, etc., in Frage. Über diese Gruppe akustischer Nebensignale lassen sich bestimmte Atmosphären, Situationen oder Umgebungen mit Tieren generieren, welche einem Benutzer während der Ausgabe des akustischen Hauptsignals zusätzlich ausgegeben werden können. Konkret kann während der Ausgabe z. B. eines Musikstücks, eines Hörspiels oder einer sonstigen akustischen Darbietung z. B. eine „Unterhaltung“, ein Schreien, ein Atmen, ein Gehen, im Allgemeinen die Anwesenheit eines oder mehrerer Tiere über das akustische Nebensignal ausgegeben bzw. erzeugt werden, sodass sich der Benutzer in Anwesenheit von Tieren wähnt. Auch derart kann das Hörerlebnis gegebenenfalls intensiviert werden. Beispielsweise ist an ein Hörspiel über Tiere als akustisches Hauptsignal zu denken; durch die Ausgabe eines bestimmte tierische Geräusche beinhaltenden akustischen Nebensignals kann das Hörerlebnis des Hörspiels gegebenenfalls intensiviert werden. Auch bei einem tierischen Geräusch kann es sich um ein Geräusch, z. B. einen Laut, eines bestimmten Tiers, insbesondere eines dem Benutzer bekannten Tiers, z. B. (s)eines Haustiers, handeln, sodass dem Benutzer ein Gefühl einer angenehmen bzw. vertrauten Atmosphäre bzw. Umgebung vermittelbar ist.
  • Weiter alternativ oder ergänzend kann ein akustisches Nebensignal wenigstens ein Geräusch wenigstens einer mobilen oder immobilen technischen Einrichtung in wenigstens einem Betriebszustand, insbesondere einer Arbeits- oder Kraftmaschineneinrichtung bzw. einer Arbeits- oder Kraftmaschine oder einer Steuerungseinrichtung, beinhalten. Insbesondere kann ein solches akustisches Nebensignal wenigstens ein Geräusch einer Fortbewegungs- oder Transporteinrichtung, insbesondere eines Fahrzeugs, bevorzugt eines Flugzeugs, eines Hubschraubers, eines Kraftfahrzeugs, eines Boots, insbesondere z. B. eines Segelboots, oder Schiffs, insbesondere eines Dampf- oder Segelschiffs, oder eines Zugs jeweils als Beispiel einer mobilen technischen Einrichtung, oder wenigstens ein Geräusch in einer Fortbewegungs- oder Transporteinrichtung, insbesondere in einem Fahrzeug, bevorzugt in einem Flugzeug, einem Hubschrauber, einem Kraftfahrzeug, einem Boot, insbesondere Segelboot, d. h. z. B. das Knarzen eines Mastes, das Platschen des Wassers gegen das Boot, etc., oder Schiff, d. h. z. B. das Hornsignal eines Schiffs, das Platschen des Wassers gegen das Schiff, etc., oder einem Zug, beinhalten. Über diese Gruppe akustischer Nebensignale lassen sich bestimmte Atmosphären, Situationen oder Umgebungen mit technischen Einrichtungen generieren, welche einem Benutzer während der Ausgabe des akustischen Hauptsignals zusätzlich ausgegeben werden können. Konkret kann während der Ausgabe z. B. eines Musikstücks, eines Hörspiels oder einer sonstigen akustischen Darbietung z. B. der Betrieb bzw. ein bestimmter Betriebszustand einer technischen Einrichtung, insbesondere der Betrieb einer Fortbewegungs- oder Transporteinrichtung bzw. der Betrieb in einer Fortbewegungs- oder Transporteinrichtung, über das akustische Nebensignal ausgegeben bzw. erzeugt werden, sodass sich der Benutzer in Anwesenheit einer technischen Einrichtung wähnt. Auch derart kann das Hörerlebnis gegebenenfalls intensiviert werden. Beispielsweise ist an eine Dokumentation über eine bestimmte Arbeits- oder Kraftmaschine als akustisches Hauptsignal zu denken; durch die Ausgabe eines bestimmte Geräusche einer technischen Einrichtung beinhaltenden akustischen Nebensignals kann das Hörerlebnis der Dokumentation gegebenenfalls intensiviert werden. Auch bei einem Geräusch einer technischen Einrichtung kann es sich um ein Geräusch einer bestimmten technischen Einrichtung, insbesondere einer dem Benutzer bekannten technischen Einrichtung, z. B. einer technischen Einrichtung am Arbeitsplatz des Benutzers oder eines Motors eines Kraftfahrzeugs des Benutzers, handeln, sodass dem Benutzer ein Gefühl einer angenehmen bzw. vertrauten Atmosphäre bzw. Umgebung vermittelbar ist. Über Geräusche einer Fortbewegungs- oder Transporteinrichtung bzw. in einer Fortbewegungs- oder Transporteinrichtung ist dem Benutzer zudem ein Gefühl, als befände er sich, z. B. auf einer Reise, in einer entsprechenden Fortbewegungs- oder Transporteinrichtung vermittelbar.
  • Weiter alternativ oder ergänzend kann ein akustisches Nebensignal wenigstens ein Geräusch wenigstens eines Naturereignisses, insbesondere ein Geräusch eines Niederschlags, eines Erdbebens, eines Gewässers, eines Vulkanausbruchs, eines Windes, etc., beinhalten. Über diese Gruppe akustischer Nebensignale lassen sich bestimmte Atmosphären, Situationen oder Umgebungen mit Naturereignissen generieren, welche einem Benutzer während der Ausgabe des akustischen Hauptsignals zusätzlich ausgegeben werden können. Unter Naturereignissen sind auch Geräusche von Gewässern, z. B. Geräusche des Meeres oder eines Binnengewässers, d. h. z. B. Geräusche eines Baches, Flusses, Wasserfalls, etc., zu verstehen. Konkret kann während der Ausgabe z. B. eines Musikstücks, eines Hörspiels oder einer sonstigen akustischen Darbietung z. B. Regen oder ein aufziehendes Gewitter über das akustische Nebensignal ausgegeben bzw. erzeugt werden, sodass sich der Benutzer in Anwesenheit eines Naturereignisses wähnt. Auch derart kann das Hörerlebnis gegebenenfalls intensiviert werden. Beispielsweise sei an eine Reportage über Vulkane als akustisches Hauptsignal zu denken; durch die Ausgabe eines bestimmte im Zusammenhang mit Vulkanen stehende Geräusche, d. h. z. B. einen Vulkanausbruch, beinhaltenden akustischen Nebensignals kann das Hörerlebnis der Reportage gegebenenfalls intensiviert werden. Auch bei einem Geräusch eines Naturereignisses kann es sich um ein Geräusch eines bestimmten Naturereignisses, insbesondere eines dem Benutzer bekannten Naturereignisses, z. B. Meeresrauschen, Regen, Hagel, Wind (Sturm), handeln, sodass dem Benutzer ein Gefühl einer angenehmen bzw. vertrauten Atmosphäre bzw. Umgebung vermittelbar ist.
  • Weiter alternativ oder ergänzend kann ein akustisches Nebensignal wenigstens ein Geräusch, insbesondere wenigstens eines der vorgenannten Geräusche, in wenigstens einer bestimmten örtlichen, insbesondere natürlichen, ruralen oder urbanen, Situation, insbesondere außerhalb oder innerhalb eines bestimmten Bauwerks oder Bauwerkteils, beinhalten. Über diese Gruppe akustischer Nebensignale lassen sich bestimmte Atmosphären, Situationen oder Umgebungen in bestimmten örtlichen, insbesondere natürlichen, ruralen oder urbanen, Situationen, insbesondere Geräusche außerhalb oder innerhalb eines bestimmten Bauwerks oder eines bestimmten Bauwerkteils, generieren, welche einem Benutzer während der Ausgabe des akustischen Hauptsignals zusätzlich ausgegeben werden können. Geräusche natürlicher Situationen sind jedwede Geräusche in einer (bestimmten) natürlichen Umgebung, d. h. z. B. Geräusche auf einem (bestimmten) Feld, Geräusche auf einer (bestimmten) Wiese, Geräusche in einem (bestimmten) Gebirge, Geräusche in einem (bestimmten) Wald, insbesondere in einem (bestimmten) tropischen Regenwald, Geräusche in einer (bestimmten) Wüste, etc. Geräusche ruraler Situationen sind jedwede Geräusche einer (bestimmten) ruralen bzw. ländlichen Umgebung, d. h. z. B. (bestimmte) Geräusche eines Marktplatzes einer ländlichen Dorfgemeinde. Geräusche urbaner Situationen sind jedwede Geräusche einer (bestimmten) urbanen bzw. städtischen Umgebung, d. h. z. B. Geräusche (bestimmter) öffentlicher Transportmittel, Geräusche einer (bestimmten) einer (bestimmten) Verkehrskreuzung, etc. Geräusche außerhalb oder innerhalb eines Bauwerks oder Bauwerkteils sind z. B. Geräusche außerhalb oder innerhalb eines Bahnhofs, Geräusche außerhalb oder innerhalb eines Büros, d. h. z. B. Geräusche von Druckern, Computern, Telefonen oder Telefaxen, Kopierern, etc., Geräusche von Menschen an Druckern, Computern, d. h. z. B. Tastaturgeräusche, Telefonen oder Telefaxen, Kopierern, etc., allgemeine Bürokommunikation, Geräusche außerhalb oder innerhalb eines Flughafens, Geräusche außerhalb oder innerhalb einer Haltestation öffentlicher Verkehrsmittel, Geräusche außerhalb oder innerhalb eines Stadions, Geräusche außerhalb oder innerhalb einer Bibliothek, Geräusche außerhalb oder innerhalb eines Krankenhauses, Geräusche außerhalb oder innerhalb einer Bildungs- oder Lehranstalt, insbesondere eines Kindergartens, einer Schule, d. h. z. B. Geräusche auf einem Pausenhof während einer Unterrichtspause, einer Universität, Geräusche außerhalb oder innerhalb eines Marktes, insbesondere eines Großmarktes oder eines Stadtteilmarktes, d. h. z. B. eines afrikanischen, asiatischen oder persischen Marktes, Geräusche außerhalb oder innerhalb eines Theaters, Geräusche außerhalb oder innerhalb eines Museums, Geräusche außerhalb oder innerhalb eines Restaurants, Geräusche außerhalb oder innerhalb eines Nacht- oder Musikclubs, Geräusche außerhalb oder innerhalb eines Vergnügungsparks, Geräusche außerhalb oder innerhalb eines Casinos, d. h. z. B. Geräusche an einem Roulette-Tisch, an einem Kartenspieltisch, an einem Spielautomaten, Geräusche außerhalb oder innerhalb einer Baustelle, Geräusche außerhalb oder innerhalb eines Theaters, Geräusche außerhalb oder innerhalb eines Tunnels, Geräusche außerhalb oder innerhalb einer Zeremonie, d. h. z. B. einer traditionellen, z. B. afrikanischen, Zeremonie, etc. Geräusche urbaner Situationen können unterschiedlich große urbane bzw. städtische Umgebungen betreffen. Insbesondere können urbane Situationen großer Städte bzw. Metropolen, wie z. B. Kairo, New York City, Paris, Rom, Tokio, etc. atmosphärisch abgebildet werden.
  • Konkret kann während der Ausgabe z. B. eines Musikstücks, eines Hörspiels oder einer sonstigen akustischen Darbietung z. B. die Geräuschkulisse eines sich füllenden Stadions über das akustische Nebensignal ausgegeben bzw. erzeugt werden, sodass sich der Benutzer inmitten einer bestimmten örtlichen Situation wähnt. Auch derart kann das Hörerlebnis gegebenenfalls intensiviert werden. Beispielsweise sei an eine Live-Aufnahme eines Musikstücks als akustisches Hauptsignal zu denken; durch die Ausgabe eines das Geräusch eines sich füllenden oder gefüllten Stadions beinhaltenden akustischen Nebensignals kann das Hörerlebnis des Musikstücks gegebenenfalls intensiviert werden. Auch bei einem Geräusch einer örtlichen Situation kann es sich um ein Geräusch einer bestimmten örtlichen Situation, insbesondere einer dem Benutzer bekannten örtlichen Situation, z. B. einer Verkehrskreuzung, handeln, sodass dem Benutzer ein Gefühl einer angenehmen bzw. vertrauten (örtlichen) Atmosphäre bzw. Umgebung vermittelbar ist.
  • Weiter alternativ oder ergänzend kann ein akustisches Nebensignal ein Geräusch, insbesondere wenigstens eines der vorgenannten Geräusche, in Abhängigkeit einer bestimmten zeitlichen Situation, insbesondere einer bestimmten Tages-, Monats- oder Jahreszeit, beinhalten. Über diese Gruppe akustischer Nebensignale lassen sich bestimmte Atmosphären, Situationen oder Umgebungen in bestimmten zeitlichen Situationen generieren, welche einem Benutzer während der Ausgabe des akustischen Hauptsignals zusätzlich ausgegeben werden können. Entsprechende Geräusche können beispielsweise eine Morgen- oder Abendstimmung in einer natürlichen, ruralen oder urbanen Situation, z. B. in einem Wald bzw. tropischen Regenwald, Geräusche auf einer Party, d. h. z. B. vorder- oder hintergründige Unterhaltungen, Gesang, Gläserklirren, etc., Geräusche in einer Bahnhofshalle, Geräusche in einem Restaurant, Geräusche in einer Fabrik, Geräusche in einer Bildungs- oder Lehranstalt, insbesondere eines Kindergartens, einer Schule, einer Universität, Geräusche einer Zeremonie, d. h. z. B. einer traditionellen, z. B. afrikanischen, Zeremonie, etc. sein. Auch bei einem Geräusch einer zeitlichen Situation kann es sich um ein Geräusch einer bestimmten zeitlichen Situation, insbesondere einer dem Benutzer bekannten zeitlichen Situation, z. B. ein Geräusch zu einer bestimmten Tages-, Monats- oder Jahreszeit außerhalb oder innerhalb eines Bauwerks, z. B. seiner Wohnung, handeln, sodass dem Benutzer ein Gefühl einer angenehmen bzw. vertrauten (örtlichen) Atmosphäre bzw. Umgebung vermittelbar ist.
  • Konkret kann während der Ausgabe z. B. eines Musikstücks, eines Hörspiels oder einer sonstigen akustischen Darbietung z. B. die Geräuschkulisse einer Bahnhofshalle z. B. zu einer bestimmten Tageszeit oder die Geräuschkulisse einer Meeresküste z. B. zu einer bestimmten Jahreszeit über das akustische Nebensignal ausgegeben bzw. erzeugt werden, sodass sich der Benutzer inmitten einer bestimmten zeitlichen (und örtlichen) Situation wähnt. Auch derart kann das Hörerlebnis gegebenenfalls intensiviert werden. Auch bei einem Geräusch einer zeitlichen Situation kann es sich um ein Geräusch einer bestimmten zeitlichen Situation, insbesondere einer dem Benutzer bekannten zeitlichen Situation, z. B. einer Verkehrskreuzung zu einer bestimmten Tageszeit, handeln, sodass dem Benutzer ein Gefühl einer angenehmen bzw. vertrauten (örtlichen) Atmosphäre bzw. Umgebung vermittelbar ist.
  • Selbstverständlich lassen sich mehrere unterschiedliche akustische Nebensignale, insbesondere mehrere oder sämtliche der vorgenannten akustischen Nebensignale, beliebig kombinieren, sodass das akustische Nebensignal beliebig kombinierte Geräusche bzw. Geräuschkulissen beinhalten kann.
  • Die Ausgabeeinrichtung ist dazu eingerichtet, das akustische Hauptsignal, das akustische Nebensignal und gegebenenfalls ein resultierendes Kombinationssignal jeweils über einen oder mehrere akustische Ausgabekanäle auszugeben. Die Ausgabeeinrichtung ist insbesondere dazu eingerichtet, das akustische Hauptsignal, das akustische Nebensignal und gegebenenfalls das resultierende Kombinationssignal jeweils über mehrere akustische Ausgabekanäle auszugeben, wobei die mehreren akustischen Ausgabekanäle mehrere akustische Hauptkanäle oder wenigstens einen akustischen Hauptkanal und wenigstens einen akustischen Hilfskanal umfassen können. Ein akustischer Hilfskanal unterscheidet sich von einem akustischen Hauptkanal typischerweise in einer reduzierten Bandbreite der über diesen ausgebbaren akustischen Signale. Bei einem akustischen Hilfskanal kann es sich konkret z. B. um einen (zusätzlichen) Center-Lautsprecher handeln. Das akustische Hauptsignal, das akustische Nebensignal und gegebenenfalls das resultierende Kombinationssignal können sonach jeweils in Mono-, Stereo- oder sonstigen Mehrkanaltechniken, z. B. der 5.1-Mehrkanaltechnik, ausgegeben werden. Wie sich im Weiteren ergibt, ist es insbesondere möglich, das akustische Hauptsignal, das akustische Nebensignal und gegebenenfalls das resultierende Kombinationssignal über unterschiedliche Ausgabekanäle verteilt auszugeben. Derart kann der weiter oben beschriebene Effekt gegebenenfalls intensiviert werden.
  • Die Ausgabeeinrichtung kann dazu eingerichtet sein, das akustische Nebensignal gerichtet, d. h. insbesondere auf einen Benutzer zu oder von einem Benutzer weg gerichtet, auszugeben. Derart können bestimmte räumliche Wahrnehmungen generiert werden. Im Zusammenhang mit einem der weiter oben genannten Beispiele entsprechender von einem akustischen Nebensignal beinhalteter Geräusche kann z. B. ein Geräusch eines Gewitters gerichtet ausgegeben werden, sodass sich der Benutzer z. B. vor oder hinter einem Gewitter wähnt. Die Realisierung einer gerichteten Ausgabe des akustischen Nebensignals ist insbesondere über eine mehrere Ausgabekanäle umfassende Ausgabeeinrichtung realisierbar. Das akustische Hauptsignal, das akustische Nebensignal und gegebenenfalls das Kombinationssignal können dabei über unterschiedliche Ausgabekanäle ausgegeben werden. Die Ausgabeeinrichtung kann hierfür geeignete Algorithmen zur, insbesondere kanalabhängig, gerichteten Ausgabe wenigstens des akustischen Nebensignals umfassen, welche eine gerichtete bzw. räumliche Ausgabe des akustischen Nebensignals ermöglichen.
  • Die Vorrichtung kann ferner eine Unterdrückungseinrichtung zur Unterdrückung tatsächlicher Umgebungsgeräusche um einen Benutzer der Vorrichtung umfassen. Eine Unterdrückungseinrichtung ist sonach zur Unterdrückung tatsächlicher Umgebungsgeräusche um einen Benutzer der Vorrichtung eingerichtet. Die Unterdrückungseinrichtung umfasst hierfür wenigstens eine software- oder hardwareimplementierte Steuereinrichtung zur Erkennung und Filterung bzw. Unterdrückung entsprechender Umgebungsgeräusche. Die Steuereinrichtung umfasst software- oder hardwareimplementierte Algorithmen zur Erkennung und Filterung bzw. Unterdrückung entsprechender Umgebungsgeräusche.
  • Die Ausgabeeinrichtung kann weiter dazu eingerichtet sein, ein akustisches Nebensignal mit einem Frequenzbereich auszugeben, welcher dem Frequenzbereich der vermittels der Unterdrückungseinrichtung unterdrückten tatsächlichen Umgebungsgeräusche entspricht. Derart kann das Klangbild der über die Ausgabeeinrichtung ausgegebenen akustischen Signale gegebenenfalls verbessert werden. Die Unterdrückungseinrichtung umfasst auch hierfür eine geeignete Steuereinrichtung mit hierfür geeigneten Algorithmen.
  • Die Ausgabeeinrichtung kann weiter dazu eingerichtet sein, wenigstens eine akustische Eigenschaft des akustischen Nebensignals in Abhängigkeit wenigstens einer akustischen Eigenschaft des akustischen Hauptsignals zu variieren. Entsprechende akustische Eigenschaften betreffen insbesondere die Lautstärke bzw. das Volumen der über die Ausgabeeinrichtung ausgegebenen akustischen Signale. Derart kann das Klangbild der über die Ausgabeeinrichtung ausgegebenen akustischen Signale gegebenenfalls verbessert werden.
  • Die Vorrichtung kann ferner eine Aufnahmeeinrichtung zur Aufnahme akustischer Nebensignale durch einen Benutzer und eine Speichereinrichtung zur Speicherung von, insbesondere durch einen Benutzer aufgenommenen, akustischen Nebensignalen umfassen. Derart ist es möglich, akustische Nebensignale (gezielt) benutzerseitig aufzunehmen, zu speichern und zu einem späteren Zeitpunkt zusätzlich zu einem akustischen Hauptsignal auszugeben.
  • Zumindest die erste Einrichtung, die zweite Einrichtung und die Ausgabeeinrichtung der Vorrichtung sind zweckmäßig in einem gemeinsamen Gehäuseteil angeordnet oder ausgebildet. Derart ist es möglich, eine baulich besonders kompakt und gut handhabbar gestaltete Vorrichtung zu realisieren. Selbstverständlich können in einem entsprechenden Gehäuseteil weitere Einrichtungen der Vorrichtung, d. h. z. B. eine Aufnahmeeinrichtung und/oder eine Schnittstelleneinrichtung und/oder eine Speichereinrichtung und/oder eine Unterdrückungseinrichtung angeordnet oder ausgebildet sein; es ist möglich, eine hochintegrierte, gleichwohl baulich kompakte Vorrichtung zu realisieren. Das Gehäuseteil nebst den darin angeordneten oder ausgebildeten Einrichtungen ist als gesondertes Bauteil bzw. als gesonderte Bauteilgruppe handhabbar.
  • Die Erfindung betrifft ferner ein Kraftfahrzeug, umfassend wenigstens eine wie vorstehend beschriebene Vorrichtung zur Ausgabe akustischer Signale. Die Vorrichtung ist insbesondere eingerichtet, akustische Signale in einen wenigstens einen Teil einer Fahrgastzelle bildenden Teil eines Innenraums des Kraftfahrzeugs auszugeben.
  • Sämtliche Ausführungen im Zusammenhang mit der Vorrichtung gelten analog für das Kraftfahrzeug.
  • Die Erfindung betrifft weiterhin ein Verfahren zur Ausgabe akustischer Signale, insbesondere in einen wenigstens einen Teil einer Fahrgastzelle bildenden Teil eines Innenraums des Kraftfahrzeugs. Das Verfahren umfasst die Schritte:
    • – Bereitstellen eines akustischen Hauptsignals von einer ersten akustischen Informationsquelle,
    • – Bereitstellen eines von dem akustischen Hauptsignal verschiedenen akustischen Nebensignals von einer zweiten akustischen Informationsquelle, wobei das akustische Nebensignal wenigstens eine bestimmte akustische Situation in wenigstens einer bestimmten akustischen Umgebung beschreibt,
    • – Ausgeben des akustischen Hauptsignals und des akustischen Nebensignals und/oder eines aus der Kombination des akustischen Hauptsignals mit dem akustischen Nebensignal resultierenden Kombinationssignals an wenigstens einen Benutzer und/oder an wenigstens ein Peripheriegerät zur Ausgabe des akustischen Hauptsignals und des akustischen Nebensignals und/oder eines aus der Kombination des akustischen Hauptsignals mit dem akustischen Nebensignal resultierenden Kombinationssignals an einen Benutzer.
  • Das Verfahren lässt sich insbesondere mit einer wie vorstehend beschriebenen Vorrichtung implementieren. Sämtliche Ausführungen im Zusammenhang mit der Vorrichtung gelten sonach analog für das Verfahren.
  • Die Erfindung ist anhand von Ausführungsbeispiel in den nachfolgenden Zeichnungsfiguren erläutert. Dabei zeigen:
  • 14 je eine Prinzipdarstellung einer Vorrichtung zur Ausgabe akustischer Signale gemäß einem Ausführungsbeispiel; und
  • 5 ein Kraftfahrzeug gemäß einem Ausführungsbeispiel.
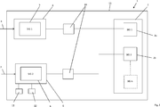
  • 1 zeigt eine Prinzipdarstellung einer Vorrichtung 1 zur Ausgabe akustischer Signale gemäß einem ersten Ausführungsbeispiel.
  • Bei der in dem Ausführungsbeispiel gemäß 1 gezeigten Vorrichtung 1 ist unter einer Ausgabe eines akustischen Signals eine tatsächliche Ausgabe akustischer Signale in Form von Schallwellen, typischerweise über einen einer vorrichtungsseitigen Ausgabeeinrichtung 2 zugehörigen akustischen Schallerzeuger bzw. -wandler, insbesondere einen Lautsprecher, z. B. als Teil einer Beschallungseinrichtung, d. h. z. B. als Teil einer Lautsprecherbox. Die Ausgabe akustischer Signale erfolgt hier unmittelbar über die vorrichtungsseitige Ausgabeeinrichtung 2.
  • Die Vorrichtung 1 umfasst eine erste Einrichtung 3. Die erste Einrichtung 3 ist zur Bereitstellung wenigstens eines akustischen Hauptsignals SIG1 von einer durch den Pfeil 4 angedeuteten ersten akustischen Informationsquelle eingerichtet. Die erste Einrichtung 3 umfasst hierfür eine software- oder hardwareimplementierte Steuereinrichtung 5 zur Aufbereitung, Be- und Verarbeitung eines von der ersten akustischen Informationsquelle gelieferten akustischen Hauptsignals SIG1. Die Steuereinrichtung 5 umfasst software- oder hardwareimplementierte Algorithmen zur Aufbereitung, Be- und Verarbeitung eines von der ersten akustischen Informationsquelle gelieferten akustischen Hauptsignals SIG1.
  • Die erste Informationsquelle kann als ein, insbesondere portabler, Informationsträger analoger oder digitaler akustischer Hauptsignale SIG1, insbesondere eine CD, eine DVD, eine Audio-Kassette, eine Schallplatte, ein wiederbeschreibbarer flüchtiger oder nicht-flüchtiger Datenspeicher, z. B. eine Festplatte, ein FLASH-Speicher, etc., ausgebildet sein. Die erste Informationsquelle kann auch als eine externe, d. h. keinen strukturellen Bestandteil der Vorrichtung 1 bildende, Sendeeinrichtung, z. B. eine Radiosendeeinrichtung, zum Senden analoger oder digitaler akustischer Hauptsignale SIG1, insbesondere ein KW-, MW- oder UKW- oder Digitalradio oder ein Netzwerkradio, insbesondere ein Internet-Radio, ausgebildet sein.
  • Bei einem akustischen Hauptsignal SIG1 kann es sich z. B. um von einem Informationsträger, d. h. z. B. einem Daten- oder Tonträger, abspielbare bzw. abgespielte akustische Informationen, insbesondere Sprach- und/oder Toninformationen, oder von einer externen, d. h. keinen strukturellen Bestandteil der Vorrichtung 1 bildenden, Speichereinrichtung abgerufene akustische Informationen, insbesondere Sprach- und/oder Toninformationen, oder von einer externen, d. h. keinen strukturellen Bestandteil der Vorrichtung 1 bildenden, Sendeeinrichtung, z. B. einer Radiosendeeinrichtung, gesendete und von einer (vorrichtungsseitigen) Empfangseinrichtung (nicht gezeigt), z. B. einer Radioempfangseinrichtung, empfangene akustische Informationen, insbesondere Sprach- und/oder Toninformationen, handeln. Unter akustischen Toninformationen ist insbesondere Musik zu verstehen.
  • Neben der ersten Einrichtung 3 umfasst die Vorrichtung 1 eine zweite Einrichtung 6. Die zweite Einrichtung 6 ist zur Bereitstellung wenigstens eines akustischen Nebensignals SIG2 von einer durch den Pfeil 7 angedeuteten zweiten akustischen Informationsquelle eingerichtet. Die zweite Einrichtung 6 umfasst hierfür wenigstens eine software- oder hardwareimplementierte Steuereinrichtung 8 zur Aufbereitung, Be- und Verarbeitung eines von der zweiten akustischen Informationsquelle gelieferten akustischen Nebensignals SIG2. Die Steuereinrichtung 8 umfasst software- oder hardwareimplementierte Algorithmen zur Aufbereitung, Be- und Verarbeitung eines von der zweiten akustischen Informationsquelle gelieferten akustischen Nebensignals SIG2.
  • Die zweite Informationsquelle kann als ein, insbesondere portabler, Informationsträger analoger oder digitaler akustischer Nebensignale SIG2, insbesondere eine CD, eine DVD, eine Audio-Kassette, eine Schallplatte, ein wiederbeschreibbarer flüchtiger oder nicht-flüchtiger Datenspeicher, z. B. eine Festplatte, ein FLASH-Speicher, etc., ausgebildet sein. Die zweite Informationsquelle kann auch als eine externe Speichereinrichtung zur Speicherung analoger oder digitaler akustischer Nebensignale, insbesondere eine Netzwerkspeichereinrichtung („Cloud-Speichereinrichtung“) zur Speicherung analoger oder digitaler akustischer Nebensignale SIG2 oder eine Sendeeinrichtung zum Senden analoger oder digitaler akustischer Nebensignale SIG2, insbesondere von einer externen Speichereinrichtung zur Speicherung analoger oder digitaler akustischer Nebensignale SIG2, insbesondere einer Netzwerkspeichereinrichtung zur Speicherung analoger oder digitaler akustischer Nebensignale SIG2, ausgebildet sein.
  • Bei einem akustischen Nebensignal SIG2 kann es sich z. B. um von einem Informationsträger, d. h. z. B. einem Daten- oder Tonträger, abspielbare bzw. abgespielte akustische Informationen, insbesondere bestimmte Umgebungsgeräusche, oder von einer externen Speichereinrichtung abgerufene akustische Informationen, insbesondere Umgebungsgeräusche, oder von einer externen Sendeeinrichtung gesendete und von einer (vorrichtungsseitigen) Empfangseinrichtung (nicht gezeigt) empfangene akustische Informationen, insbesondere Umgebungsgeräusche, handeln. Das akustische Nebensignal SIG2 unterscheidet sich von dem akustischen Hauptsignal SIG1 sonach darin, dass dieses insbesondere bestimmte Umgebungsgeräusche beinhaltet. Bei diesen bestimmten Umgebungsgeräuschen handelt es sich nicht um tatsächlich in der Umgebung um die Vorrichtung 1 herrschende Umgebungsgeräusche.
  • Zur Verbindung der Vorrichtung 1 mit entsprechenden akustischen Informationsquellen umfasst die Vorrichtung 1 eine oder mehrere geeignete Schnittstelleneinrichtung(en) (nicht gezeigt), z. B. Datenträgerschnittstellen, z. B. USB-Schnittstellen, Sende- bzw. Empfangseinrichtungen zur kabellosen Übertragung von von über eine, gegebenenfalls externe, d. h. keinen strukturellen Bestandteil der Vorrichtung 1 bildende, akustische Informationsquelle bereitgestellten akustischen Haupt- oder Nebensignalen SIG1, SIG2 z. B. vermittels Bluetooth, WLAN, etc. Eine Schnittstelleneinrichtung ermöglicht eine kabelgebundene oder kabellose Daten- bzw. Signalübertragung an eine vorrichtungsseitige Speichereinrichtung 12. Derart ist es möglich, beliebige, insbesondere auch vermittels einer externen Aufnahmeeinrichtung aufgenommene, akustische Haupt- oder Nebensignale SIG1, SIG2 auf die Vorrichtung 1 zu übertragen.
  • Ein akustisches Nebensignal SIG2 kann wenigstens ein Geräusch wenigstens eines Menschen, insbesondere ein Geräusch einer Stimme eines Menschen, insbesondere in Interaktion mit einem weiteren Lebewesen, und/oder ein Geräusch einer (bewussten oder unbewussten) Bewegung oder einer (bewussten oder unbewussten) Tätigkeit eines Menschen und/oder ein Geräusch eines Menschen in einem bestimmten Gefühls- oder Gemütszustand, z. B. ein Lachen, Seufzen, etc., beinhalten. Über diese Gruppe akustischer Nebensignale SIG2 lassen sich bestimmte Atmosphären, Situationen oder Umgebungen mit Menschen generieren, welche einem Benutzer während der Ausgabe des akustischen Hauptsignals zusätzlich ausgegeben werden können. Es gelten obige Ausführungen im Zusammenhang mit dieser Gruppe akustischer Nebensignale SIG2 entsprechend.
  • Ein akustisches Nebensignal SIG2 kann alternativ oder ergänzend wenigstens ein Geräusch wenigstens eines Tiers, insbesondere ein Geräusch eines Lauts bzw. einer Stimme eines Tiers, insbesondere in Interaktion mit einem weiteren Lebewesen, z. B. einem weiteren Tier und/oder einem Menschen, und/oder ein Geräusch einer (bewussten oder unbewussten) Bewegung oder einer (bewussten oder unbewussten) Tätigkeit eines Tiers und/oder ein Geräusch eines Tiers in einem bestimmten Gefühls- oder Gemütszustand beinhalten. Über diese Gruppe akustischer Nebensignale lassen sich bestimmte Atmosphären, Situationen oder Umgebungen mit Tieren generieren, welche einem Benutzer während der Ausgabe des akustischen Hauptsignals zusätzlich ausgegeben werden können. Es gelten auch hier obige Ausführungen im Zusammenhang mit dieser Gruppe akustischer Nebensignale SIG2 entsprechend.
  • Weiter alternativ oder ergänzend kann ein akustisches Nebensignal SIG2 wenigstens ein Geräusch wenigstens einer mobilen oder immobilen technischen Einrichtung in wenigstens einem Betriebszustand, insbesondere einer Arbeits- oder Kraftmaschineneinrichtung bzw. einer Arbeits- oder Kraftmaschine oder einer Steuerungseinrichtung, beinhalten. Insbesondere kann ein solches akustisches Nebensignal SIG2 wenigstens ein Geräusch einer Fortbewegungs- oder Transporteinrichtung, insbesondere eines Fahrzeugs, bevorzugt eines Flugzeugs, eines Hubschraubers, eines Kraftfahrzeugs, eines Boots oder Schiffs oder eines Zugs jeweils als Beispiel einer technischen Einrichtung, oder wenigstens ein Geräusch in einer Fortbewegungs- oder Transporteinrichtung, insbesondere in einem Fahrzeug, bevorzugt in einem Flugzeug, einem Hubschrauber, einem Kraftfahrzeug, einem Boot oder Schiff oder einem Zug, beinhalten. Über diese Gruppe akustischer Nebensignale SIG2 lassen sich bestimmte Atmosphären, Situationen oder Umgebungen mit technischen Einrichtungen generieren, welche einem Benutzer während der Ausgabe des akustischen Hauptsignals SIG1 zusätzlich ausgegeben werden können. Es gelten auch hier obige Ausführungen im Zusammenhang mit dieser Gruppe akustischer Nebensignale SIG2 entsprechend.
  • Weiter alternativ oder ergänzend kann ein akustisches Nebensignal SIG2 wenigstens ein Geräusch wenigstens eines Naturereignisses, insbesondere ein Geräusch eines Niederschlags, eines Erdbebens, eines Vulkanausbruchs, eines Windes, etc., beinhalten. Über diese Gruppe akustischer Nebensignale SIG2 lassen sich bestimmte Atmosphären, Situationen oder Umgebungen mit Naturereignissen generieren, welche einem Benutzer während der Ausgabe des akustischen Hauptsignals SIG1 zusätzlich ausgegeben werden können. Es gelten auch hier obige Ausführungen im Zusammenhang mit dieser Gruppe akustischer Nebensignale SIG2 entsprechend.
  • Weiter alternativ oder ergänzend kann ein akustisches Nebensignal SIG2 wenigstens ein Geräusch, insbesondere wenigstens eines der vorgenannten Geräusche, in wenigstens einer bestimmten örtlichen, insbesondere natürlichen, ruralen oder urbanen, Situation, insbesondere außerhalb oder innerhalb eines bestimmten Bauwerks oder Bauwerkteils, beinhalten. Über diese Gruppe akustischer Nebensignale SIG2 lassen sich bestimmte Atmosphären, Situationen oder Umgebungen in bestimmten örtlichen, insbesondere natürlichen, ruralen oder urbanen, Situationen, insbesondere Geräusche außerhalb oder innerhalb eines bestimmten Bauwerks oder eines bestimmten Bauwerkteils, generieren, welche einem Benutzer während der Ausgabe des akustischen Hauptsignals SIG1 zusätzlich ausgegeben werden können. Es gelten auch hier obige Ausführungen im Zusammenhang mit dieser Gruppe akustischer Nebensignale SIG2 entsprechend.
  • Weiter alternativ oder ergänzend kann ein akustisches Nebensignal SIG2 ein Geräusch, insbesondere wenigstens eines der vorgenannten Geräusche, in Abhängigkeit einer bestimmten zeitlichen Situation, insbesondere einer bestimmten Tages-, Monats- oder Jahreszeit, beinhalten. Über diese Gruppe akustischer Nebensignale SIG2 lassen sich bestimmte Atmosphären, Situationen oder Umgebungen in bestimmten zeitlichen Situationen generieren, welche einem Benutzer während der Ausgabe des akustischen Hauptsignals SIG1 zusätzlich ausgegeben werden können. Es gelten auch hier obige Ausführungen im Zusammenhang mit dieser Gruppe akustischer Nebensignale SIG2 entsprechend.
  • Selbstverständlich lassen sich mehrere unterschiedliche akustische Nebensignale SIG2 beliebig kombinieren, sodass das akustische Nebensignal SIG2 beliebig kombinierte Geräusche bzw. Geräuschkulissen beinhalten kann.
  • Die Ausgabeeinrichtung 2 ist nun dazu eingerichtet, dass akustische Hauptsignal SIG1 und zusätzlich das akustische Nebensignal SIG2 und/oder ein aus der Kombination des akustischen Hauptsignals SIG1 und des akustischen Nebensignals SIG2 resultierendes Kombinationssignal SIG3 an einen Benutzer auszugeben. Dem Benutzer wird also in jedem Fall das akustische Hauptsignal SIG1 in einer für diesen akustisch eindeutig wahrnehmbaren Form ausgegeben. Zusätzlich wird dem Benutzer das akustische Nebensignal SIG2 in einer für diesen akustisch eindeutig wahrnehmbaren Form ausgegeben. Dies gilt gleichermaßen für den Fall, in welchem dem Benutzer ein resultierendes Kombinationssignal SIG3 ausgegeben wird; das resultierende Kombinationssignal SIG3 enthält sonach sowohl das akustische Hauptsignal SIG1 als auch das akustische Nebensignal SIG2 jeweils in einer für den Benutzer akustisch eindeutig wahrnehmbaren Form.
  • Die Ausgabeeinrichtung 2 ermöglicht dem Benutzer der Vorrichtung 1 ein erweitertes Hörerlebnis. Durch die zusätzliche Ausgabe des akustischen Nebensignals SIG2 bzw. die Ausgabe eines resultierenden Kombinationssignals SIG3 können gezielt verschiedene akustische Effekte erzeugt werden. Die erzeugbaren akustischen Effekte liegen besondere darin, dem Benutzer das Hörerlebnis eines akustischen Hauptsignals SIG1 in einer durch das akustische Nebensignal SIG2 unabhängig von der tatsächlichen Höratmosphäre bzw. Hörsituation bzw. Hörumgebung des Benutzers individuell definierbaren bzw. definierten bestimmten Atmosphäre bzw. Situation bzw. Umgebung zu ermöglichen. Das akustische Nebensignal SIG2 generiert eine individuell definierbare bzw. definierte Atmosphäre bzw. Situation bzw. Umgebung, in welcher der Benutzer das akustische Hauptsignal SIG1 wahrnehmen kann.
  • Zur Erzeugung entsprechender akustischer Kombinationssignale SIG3 kann die Vorrichtung 1 eine Kombinationseinrichtung 9 umfassen. Die sonach grundsätzlich optionale Kombinationseinrichtung 9 ist zur Kombination des akustischen Hauptsignals SIG1 mit dem akustischen Nebensignal SIG2 und zur Erzeugung eines aus der Kombination des akustischen Hauptsignals SIG1 mit dem akustischen Nebensignal SIG2 resultierenden Kombinationssignals SIG3 eingerichtet. Die Kombinationseinrichtung 9 umfasst hierfür eine software- oder hardwareimplementierte Steuereinrichtung 10 zur Kombination eines akustischen Hauptsignals SIG1 mit einem akustischen Nebensignal SIG2. Die Steuereinrichtung 10 umfasst software- oder hardwareimplementierte Algorithmen zur Kombination eines akustischen Hauptsignals SIG1 mit einem akustischen Nebensignal SIG2.
  • Selbstverständlich kann der Benutzer die Ausgabe eines akustischen Nebensignals SIG1 bzw. eines resultierenden Kombinationssignals SIG2 bedarfsweise ab- oder zuschalten kann. Die Ausgabeeinrichtung 2 kann also bedarfsweise in unterschiedlichen Betriebsmodi betrieben werden, wobei in einem ersten Betriebsmodus eine Ausgabe des akustischen Hauptsignals SIG1 und des akustischen Nebensignals SIG2 bzw. eines resultierenden Kombinationssignals SIG3 und in einem zweiten Betriebsmodus eine Ausgabe ausschließlich des akustischen Hauptsignals SIG1 möglich ist.
  • Die Ausgabeeinrichtung 2 kann dazu eingerichtet sein, das akustische Nebensignal SIG2 gerichtet, d. h. insbesondere auf einen Benutzer zu oder von einem Benutzer weg gerichtet, auszugeben. Derart können bestimmte räumliche Wahrnehmungen generiert werden. Die Realisierung einer gerichteten Ausgabe des akustischen Nebensignals SIG2 ist über eine mehrere Ausgabekanäle umfassende Ausgabeeinrichtung 3 realisierbar. Das akustische Hauptsignal SIG1, das akustische Nebensignal SIG2 und gegebenenfalls das Kombinationssignal SIG3 können dabei über unterschiedliche Ausgabekanäle ausgegeben werden.
  • Die Vorrichtung 1 umfasst eine Aufnahmeeinrichtung 11 zur Aufnahme akustischer Nebensignale SIG2 durch einen Benutzer und eine Speichereinrichtung 12 zur Speicherung von, insbesondere durch einen Benutzer aufgenommenen, akustischen Nebensignalen SIG2 umfassen. Derart ist es möglich, akustische Nebensignale SIG2 (gezielt) benutzerseitig aufzunehmen, zu speichern und zu einem späteren Zeitpunkt zusätzlich zu einem akustischen Hauptsignal SIG1 auszugeben.
  • Die Vorrichtung 1 umfasst ferner eine Schnittstelleneinrichtung zur Übertragung von von über eine externe, d. h. keinen strukturellen Bestandteil der Vorrichtung 1 bildende, akustische Informationsquelle bereitgestellten akustischen Nebensignalen SIG2 an die vorrichtungsseitige Speichereinrichtung zur Speicherung von akustischen Nebensignalen SIG2 umfassen. Die Schnittstelleneinrichtung ermöglicht eine kabelgebundene oder kabellose Daten- bzw. Signalübertragung an die vorrichtungsseitige Speichereinrichtung 12. Derart ist es möglich, beliebige, insbesondere auch vermittels einer externen Aufnahmeeinrichtung aufgenommene, akustische Nebensignale SIG2 auf die Vorrichtung 1 zu übertragen. Eine externe Informationsquelle kann z. B. als eine externe Speichereinrichtung zur Speicherung analoger oder digitaler akustischer Nebensignale SIG2, insbesondere eine Netzwerkspeichereinrichtung („Cloud-Speichereinrichtung“) zur Speicherung analoger oder digitaler akustischer Nebensignale SIG2 oder eine Sendeeinrichtung zum Senden analoger oder digitaler akustischer Nebensignale SIG2, insbesondere von einer externen Speichereinrichtung zur Speicherung analoger oder digitaler akustischer Nebensignale SIG2, insbesondere einer Netzwerkspeichereinrichtung zur Speicherung analoger oder digitaler akustischer Nebensignale, ausgebildet sein.
  • Die erste Einrichtung 3, die zweite Einrichtung 6, die Ausgabeeinrichtung 2, die Aufnahmeeinrichtung 11, die Speichereinrichtung 12 und die Schnittstelleneinrichtung sind in einem gemeinsamen Gehäuseteil 13 angeordnet, sodass eine baulich besonders kompakt, gut handhabbar und hochintegriert gestaltete Vorrichtung 1 realisiert ist. Das Gehäuseteil 13 nebst den darin angeordneten oder ausgebildeten Einrichtungen ist als gesondertes Bauteil bzw. als gesonderte Bauteilgruppe handhabbar.
  • Die Vorrichtung 1 kann eine Unterdrückungseinrichtung (nicht gezeigt) zur Unterdrückung tatsächlicher Umgebungsgeräusche um einen Benutzer der Vorrichtung 1 umfassen. Die Unterdrückungseinrichtung ist sonach zur Unterdrückung tatsächlicher Umgebungsgeräusche um einen Benutzer der Vorrichtung 1 eingerichtet und umfasst hierfür eine software- oder hardwareimplementierte Steuereinrichtung (nicht gezeigt) zur Erkennung und Filterung bzw. Unterdrückung entsprechender Umgebungsgeräusche. Die Steuereinrichtung umfasst software- oder hardwareimplementierte Algorithmen zur Erkennung und Filterung bzw. Unterdrückung entsprechender Umgebungsgeräusche.
  • Sofern die Vorrichtung 1 eine entsprechende Unterdrückungseinrichtung umfasst, kann die Ausgabeeinrichtung 2 dazu eingerichtet sein, ein akustisches Nebensignal SIG2 mit einem Frequenzbereich auszugeben, welcher dem Frequenzbereich der vermittels der Unterdrückungseinrichtung unterdrückten tatsächlichen Umgebungsgeräusche entspricht. Derart kann das Klangbild der über die Ausgabeeinrichtung 2 ausgegebenen akustischen Signale verbessert werden.
  • Die Ausgabeeinrichtung 2 kann dazu eingerichtet sein, wenigstens eine akustische Eigenschaft des akustischen Nebensignals SIG2 in Abhängigkeit wenigstens einer akustischen Eigenschaft des akustischen Hauptsignals SIG1 zu variieren. Entsprechende akustische Eigenschaften betreffen insbesondere die Lautstärke bzw. das Volumen der über die Ausgabeeinrichtung 2 ausgegebenen akustischen Signale. Derart kann das Klangbild der über die Ausgabeeinrichtung 2 ausgegebenen akustischen Signale verbessert werden.
  • 2 zeigt eine Prinzipdarstellung einer Vorrichtung 1 zur Ausgabe akustischer Signale gemäß einem weiteren Ausführungsbeispiel. Bei der in dem Ausführungsbeispiel gemäß 2 gezeigten Vorrichtung 1 ist im Unterschied zu der in dem Ausführungsbeispiel gemäß 1 gezeigten Vorrichtung 1 unter einer Ausgabe eines akustischen Signals eine Übertragung eines akustischen Signals an wenigstens ein Peripheriegerät 14 zu verstehen. Das Peripheriegerät 14 ist zur Ausgabe akustischer Signale in Form von Schallwellen, typischerweise über einen akustischen Schallerzeuger bzw. -wandler, insbesondere einen Lautsprecher, z. B. als Teil einer Beschallungseinrichtung, wie z. B. als Teil einer Lautsprecherbox, eines Kopfhörers, eines mobilen Endgeräts, z. B. einem Handy, Smartphone, Laptop, Tablet, etc., eingerichtet. Bei dem Peripheriegerät 14 kann es sich entsprechend um eine Lautsprecherbox, einen Kopfhörer, ein mobiles Endgerät, d. h. z. B. ein Handy, Smartphone, Laptop, Tablet, etc., handeln. Die Ausgabe akustischer Signale erfolgt hier mittelbar über das Peripheriegerät 14.
  • Die Ausgabe auszugebender akustischer Signale über das Peripheriegerät 14 setzt eine kabelgebundene und/oder kabellose Übertragung auszugebender akustischer Signale von der Ausgabeeinrichtung 2 an das Peripheriegerät 14 voraus. Die Ausgabeeinrichtung 2 und das Peripheriegerät 14 sind hierfür mit geeigneten Sende- bzw. Empfangseinrichtungen 15, 16 zur kabelgebundenen und/oder kabellosen Übertragung auszugebender akustischer Signale ausgestattet. Eine kabellose Übertragung auszugebender akustischer Signale kann über beliebige Funktechniken, d. h. z. B. Bluetooth, WLAN, etc., realisiert sein.
  • 3 zeigt eine Prinzipdarstellung einer Vorrichtung 1 zur Ausgabe akustischer Signale gemäß einem weiteren Ausführungsbeispiel. Bei der in dem Ausführungsbeispiel gemäß 3 gezeigten Vorrichtung 1 ist die Ausgabeeinrichtung 2 dazu eingerichtet, das akustische Hauptsignal SIG1 und das akustische Nebensignal SIG2 jeweils über einen oder mehrere akustische Ausgabekanäle 2a2n auszugeben. Die Ausgabeeinrichtung 2 ist dazu eingerichtet, das akustische Hauptsignal SIG1 und das akustische Nebensignal SIG2 jeweils über mehrere akustische Ausgabekanäle 2a2n auszugeben, wobei die mehreren akustischen Ausgabekanäle 2a2n mehrere akustische Hauptkanäle oder wenigstens einen akustischen Hauptkanal und wenigstens einen akustischen Hilfskanal umfassen können. Das akustische Hauptsignal SIG1 und das akustische Nebensignal SIG2 können sonach in Mono-, Stereo- oder sonstigen Mehrkanaltechniken ausgegeben werden. Die Angabe „2a2n“ bedeutet, dass auch mehr als zwei Ausgabekanäle 2a, 2b vorgesehen sein können. In dem Ausführungsbeispiel gemäß 3 wird das akustische Hauptsignal SIG1 beispielhaft über den Ausgabekanal 2a und das akustische Nebensignal 2b beispielhaft über den Ausgabekanal 2b ausgegeben.
  • Selbstverständlich ist es prinzipiell auch denkbar, bei der in dem Ausführungsbeispiel gemäß 3 gezeigten Vorrichtung 1 eine Kombinationseinrichtung 9 vorzusehen und das über diese erzeugte Kombinationssignal SIG3 über einen der Ausgabekanäle 2a2n auszugeben.
  • In dem in 3 gezeigten Ausführungsbeispiel sind beispielhaft zwei Ausgabekanäle 2a, 2b, d. h. z. B. ein linker und ein rechter Ausgabekanal, dargestellt. Das akustische Hauptsignal SIG1 wird, gegebenenfalls nach Vorbereitung vermittels einer geeigneten soft- und/oder hardwareimplementierten Vorbereitungseinrichtung 19 zur Vorbereitung des akustischen Hauptsignals SIG1 für die besondere Konfiguration des Ausgabekanals 2a, welcher prinzipiell mehrere akustische Hauptkanäle oder wenigstens einen akustischen Hauptkanal und wenigstens einen akustischen Hilfskanal umfassen kann, über den Ausgabekanal 2a ausgegeben. Das akustische Nebensignal SIG2 wird, gegebenenfalls nach Vorbereitung vermittels einer geeigneten soft- und/oder hardwareimplementierten Vorbereitungseinrichtung 19 zur Vorbereitung des akustischen Nebensignals SIG2 für die besondere Konfiguration des Ausgabekanals 2b, welcher prinzipiell mehrere akustische Hauptkanäle oder wenigstens einen akustischen Hauptkanal und wenigstens einen akustischen Hilfskanal umfassen kann, über den Ausgabekanal 2b ausgegeben. Ein akustischer Hilfskanal unterscheidet sich von einem akustischen Hauptkanal typischerweise in einer reduzierten Bandbreite der über diesen ausgebbaren akustischen Signale. Bei einem akustischen Hilfskanal kann es sich z. B. um einen (zusätzlichen) Center-Lautsprecher handeln.
  • 4 zeigt eine Prinzipdarstellung einer Vorrichtung 1 zur Ausgabe akustischer Signale gemäß einem weiteren Ausführungsbeispiel. Im Unterschied zu dem in 3 gezeigten Ausführungsbeispiel ist hier zusätzlich eine zur Kombination des akustischen Hauptsignals SIG1 mit dem akustischen Nebensignal SIG2 und zur Erzeugung eines aus der Kombination des akustischen Hauptsignals SIG1 mit dem akustischen Nebensignal SIG2 resultierenden Kombinationssignals SIG3 eingerichtete Kombinationseinrichtung 9 vorhanden. Die Kombinationseinrichtung ist hier exemplarisch zwischen die erste Einrichtung 3 und eine dieser zugeordnete Vorbereitungseinrichtung 19 zur Vorbereitung des akustischen Hauptsignals SIG1 bzw. eines Kombinationssignals SIG3 für die besondere Konfiguration des Ausgabekanals 2a geschaltet. Die Anordnung der Kombinationseinrichtung 9 ermöglicht es, sowohl die von der ersten Einrichtung 3 gelieferten akustischen Hauptsignale SIG1 als auch die von der zweiten Einrichtung 6 gelieferten akustischen Nebensignale SIG2 der Kombinationseinrichtung 9 zuzuführen. Denkbar ist es auch, die von der zweiten Einrichtung 6 gelieferten akustischen Nebensignale SIG2 nicht der Kombinationseinrichtung 9, sondern der Ausgabeeinrichtung 2 zuzuführen. In diesem Fall entspricht das Ausführungsbeispiel gemäß 4 seiner Betriebsweise nach dem Ausführungsbeispiel gemäß 3.
  • Selbstverständlich können die den Ausführungsbeispielen gemäß den 14 gezeigten Vorrichtungen 1 auch beliebig kombiniert werden; beispielsweise können akustische Signale sowohl unmittelbar über die Ausgabeeinrichtung 2 als auch über das Peripheriegerät 14 ausgebbar sein.
  • Mit den in den 14 gezeigten Vorrichtungen 1 lässt sich jeweils ein Verfahren zur Ausgabe akustischer Signale implementieren. Das Verfahren umfasst die Schritte:
    • – Bereitstellen eines akustischen Hauptsignals SIG1 von einer ersten akustischen Informationsquelle,
    • – Bereitstellen eines von dem akustischen Hauptsignal SIG1 verschiedenen akustischen Nebensignals SIG2 von einer zweiten akustischen Informationsquelle, wobei das akustische Nebensignal SIG2 wenigstens eine bestimmte akustische Situation in wenigstens einer bestimmten akustischen Umgebung beschreibt,
    • – Ausgeben des akustischen Hauptsignals SIG1 und des akustischen Nebensignals SIG2 und/oder eines aus der Kombination des akustischen Hauptsignals SIG1 mit dem akustischen Nebensignal SIG2 resultierenden Kombinationssignals SIG3 an wenigstens einen Benutzer und/oder an wenigstens ein Peripheriegerät 14 zur Ausgabe des akustischen Hauptsignals SIG1 und des akustischen Nebensignals SIG2 und/oder eines aus der Kombination des akustischen Hauptsignals SIG1 mit dem akustischen Nebensignal SIG2 resultierenden Kombinationssignals SIG3 an einen Benutzer.
  • 5 zeigt eine Prinzipdarstellung eines Kraftfahrzeugs 17. Das Kraftfahrzeug 17 umfasst eine wie in den vorstehend beschriebenen Ausführungsbeispielen ausgebildete Vorrichtung 1 zur Ausgabe akustischer Signale. Die Vorrichtung 1 ist eingerichtet, akustische Signale in einen wenigstens einen Teil einer Fahrgastzelle 18 bildenden Teil eines Innenraums des Kraftfahrzeugs 17 auszugeben.
  • Im Zusammenhang mit dem in 5 gezeigten Kraftfahrzeug 17 ist zu erwähnen, dass ein akustisches Hauptsignal SIG1 und ein akustisches Nebensignal SIG2 in einer bestimmten, typischerweise akustisch geschlossenen, akustischen Umgebung, d. h. z. B. in einem einen Teil einer Fahrgastzelle 18 bildenden Innenraum eines Kraftfahrzeugs 17, auch (rein) akustisch kombiniert werden kann. Eine (rein) akustische Kombination des akustischen Hauptsignals SIG1 und des akustischen Nebensignals SIG2 kann sonach durch Ausgabe der akustischen Signale in eine bestimmte, typischerweise akustisch geschlossene, akustische Umgebung erfolgen.
  • Bezugszeichenliste
  • 1
    Vorrichtung
    2
    Ausgabeeinrichtung
    2a
    Ausgabekanal
    2b
    Ausgabekanal
    3
    erste Einrichtung
    4
    Pfeil
    5
    Steuereinrichtung
    6
    zweite Einrichtung
    7
    Pfeil
    8
    Steuereinrichtung
    9
    Kombinationseinrichtung
    10
    Steuereinrichtung
    11
    Aufnahmeeinrichtung
    12
    Speichereinrichtung
    13
    Gehäuseteil
    14
    Peripheriegerät
    15
    Sende- und Empfangseinrichtung
    16
    Sende- und Empfangseinrichtung
    17
    Kraftfahrzeug
    18
    Fahrgastzelle
    19
    Vorbereitungseinrichtung
    SIG1
    akustisches Hauptsignal
    SIG2
    akustisches Nebensignal

Claims (20)

  1. Vorrichtung (1) zur Ausgabe akustischer Signale, insbesondere in einen wenigstens einen Teil einer Fahrgastzelle (18) bildenden Innenraum eines Kraftfahrzeugs (17), umfassend: – eine erste Einrichtung (3) zur Bereitstellung eines akustischen Hauptsignals (SIG1) von einer ersten akustischen Informationsquelle, – eine zweite Einrichtung (6) zur Bereitstellung wenigstens eines von dem akustischen Hauptsignal (SIG1) verschiedenen akustischen Nebensignals (SIG2) von wenigstens einer weiteren akustischen Informationsquelle, wobei das akustische Nebensignal (SIG2) wenigstens eine bestimmte akustische Situation in wenigstens einer bestimmten akustischen Umgebung beschreibt, – eine Ausgabeeinrichtung (2) zur Ausgabe des akustischen Hauptsignals (SIG1) und des akustischen Nebensignals (SIG2) und/oder eines aus der Kombination des akustischen Hauptsignals (SIG1) mit dem akustischen Nebensignal (SIG2) resultierenden Kombinationssignals (SIG3) an wenigstens einen Benutzer und/oder an wenigstens ein Peripheriegerät (14) zur Ausgabe des akustischen Hauptsignals (SIG1) und des akustischen Nebensignals (SIG2) und/oder eines aus der Kombination des akustischen Hauptsignals (SIG1) mit dem akustischen Nebensignal (SIG2) resultierenden Kombinationssignals (SIG3) an einen Benutzer.
  2. Vorrichtung nach Anspruch 1, dadurch gekennzeichnet, dass ein akustisches Nebensignal (SIG2) wenigstens ein Geräusch wenigstens eines Menschen, insbesondere ein Geräusch einer Stimme eines Menschen, insbesondere in Interaktion mit einem weiteren Lebewesen, und/oder ein Geräusch einer Bewegung oder Tätigkeit eines Menschen und/oder ein Geräusch eines Menschen in einem bestimmten Gefühls- oder Gemütszustand beinhaltet.
  3. Vorrichtung nach Anspruch 1 oder 2, dadurch gekennzeichnet, dass ein akustisches Nebensignal (SIG2) wenigstens ein Geräusch wenigstens eines Tiers, insbesondere ein Geräusch eines Lauts bzw. einer Stimme eines Tiers, insbesondere in Interaktion mit einem weiteren Lebewesen, und/oder ein Geräusch einer Bewegung oder Tätigkeit eines Tiers und/oder ein Geräusch eines Tiers in einem bestimmten Gefühls- oder Gemütszustand beinhaltet.
  4. Vorrichtung nach einem der vorhergehenden Ansprüche, dadurch gekennzeichnet, dass ein akustisches Nebensignal (SIG2) wenigstens ein Geräusch wenigstens einer mobilen oder immobilen technischen Einrichtung in wenigstens einem Betriebszustand, insbesondere einer Arbeits- oder Kraftmaschineneinrichtung oder einer Steuerungseinrichtung, beinhaltet.
  5. Vorrichtung nach Anspruch 4, dadurch gekennzeichnet, dass ein akustisches Nebensignal (SIG2) wenigstens ein Geräusch einer Fortbewegungs- oder Transporteinrichtung, insbesondere eines Fahrzeugs, bevorzugt eines Flugzeugs, eines Kraftfahrzeugs, eines Schiffs oder eines Zugs, oder wenigstens ein Geräusch in einer Fortbewegungs- oder Transporteinrichtung, insbesondere in einem Fahrzeugs, bevorzugt in einem Flugzeug, einem Kraftfahrzeug, einem Schiff oder einem Zug, beinhaltet.
  6. Vorrichtung nach einem der vorhergehenden Ansprüche, dadurch gekennzeichnet, dass ein akustisches Nebensignal (SIG2) wenigstens ein Geräusch wenigstens eines Naturereignisses, insbesondere ein Geräusch eines Gewässers, eines Niederschlags, eines Erdbebens, eines Vulkanausbruchs, eines Windes, beinhaltet.
  7. Vorrichtung nach einem der vorhergehenden Ansprüche, dadurch gekennzeichnet, dass ein akustisches Nebensignal (SIG2) wenigstens ein Geräusch in wenigstens einer bestimmten örtlichen, insbesondere natürlichen, ruralen oder urbanen, Situation, insbesondere außerhalb oder innerhalb eines bestimmten Bauwerks oder Bauwerkteils, beinhaltet.
  8. Vorrichtung nach einem der vorhergehenden Ansprüche, dadurch gekennzeichnet, dass ein akustisches Nebensignal (SIG2) wenigstens ein Geräusch in Abhängigkeit einer bestimmten zeitlichen Situation, insbesondere einer bestimmten Tages-, Monats- oder Jahreszeit, beinhaltet.
  9. Vorrichtung nach einem der vorhergehenden Ansprüche, gekennzeichnet durch eine Kombinationseinrichtung (9) zur Kombination des akustischen Hauptsignals (SIG1) mit dem akustischen Nebensignal (SIG2) und zur Erzeugung eines aus der Kombination resultierenden Kombinationssignals (SIG3).
  10. Vorrichtung nach einem der vorhergehenden Ansprüche, dadurch gekennzeichnet, dass die Ausgabeeinrichtung (2) eingerichtet ist, das akustische Hauptsignal (SIG1), das akustische Nebensignal (SIG2) und gegebenenfalls das resultierende Kombinationssignal (SIG3) über einen oder mehrere akustische Ausgabekanäle (2a, 2b) auszugeben.
  11. Vorrichtung nach einem der vorhergehenden Ansprüche, dadurch gekennzeichnet, dass die Ausgabeeinrichtung (2) eingerichtet ist, dass akustische Nebensignal (SIG2) gerichtet, insbesondere auf einen Benutzer der Vorrichtung (1) zu gerichtet oder von einem Benutzer der Vorrichtung (1) weg gerichtet, auszugeben.
  12. Vorrichtung nach einem der vorhergehenden Ansprüche, gekennzeichnet durch eine Unterdrückungseinrichtung zur Unterdrückung tatsächlicher Umgebungsgeräusche um einen Benutzer der Vorrichtung (1).
  13. Vorrichtung nach Anspruch 12, dadurch gekennzeichnet, dass die Ausgabeeinrichtung (2) eingerichtet ist, ein akustisches Nebensignal (SIG2) mit einem Frequenzbereich auszugeben, welcher dem Frequenzbereich der vermittels der Unterdrückungseinrichtung unterdrückten tatsächlichen Umgebungsgeräusche entspricht.
  14. Vorrichtung nach einem der vorhergehenden Ansprüche, dadurch gekennzeichnet, dass die Ausgabeeinrichtung (2) eingerichtet ist, wenigstens eine akustische Eigenschaft des akustischen Nebensignals (SIG2) in Abhängigkeit wenigstens einer akustischen Eigenschaft des akustischen Hauptsignals (SIG1) zu variieren.
  15. Vorrichtung nach einem der vorhergehenden Ansprüche, gekennzeichnet durch eine Aufnahmeeinrichtung zur Aufnahme akustischer Nebensignale (SIG2) durch einen Benutzer und eine Speichereinrichtung (12) zur Speicherung von akustischen Nebensignalen (SIG2).
  16. Vorrichtung nach einem der vorhergehenden Ansprüche, dadurch gekennzeichnet, dass wenigstens die erste Einrichtung (3), die zweite Einrichtung (6) und die Ausgabeeinrichtung (2) in einem gemeinsamen Gehäuseteil (13) angeordnet oder ausgebildet sind.
  17. Vorrichtung nach einem der vorhergehenden Ansprüche, dadurch gekennzeichnet, dass die erste Informationsquelle als ein, insbesondere portabler, Informationsträger analoger oder digitaler akustischer Hauptsignale (SIG1), insbesondere eine CD, eine DVD, eine Audio-Kassette, eine Schallplatte, ein wiederbeschreibbarer flüchtiger oder nicht-flüchtiger Datenspeicher, z. B. eine Festplatte, ausgebildet ist oder wenigstens einen solchen umfasst oder die erste Informationsquelle als eine Sendeeinrichtung zum Senden analoger oder digitaler akustischer Hauptsignale (SIG1), insbesondere ein KW, MW, UKW-Radio oder ein Netzwerkradio, insbesondere ein Internet-Radio, ausgebildet ist oder wenigstens eine solche umfasst.
  18. Vorrichtung nach einem der vorhergehenden Ansprüche, dadurch gekennzeichnet, dass die zweite Informationsquelle als ein, insbesondere portabler, Informationsträger analoger oder digitaler akustischer Nebensignale (SIG2), insbesondere eine CD, eine DVD, eine Audio-Kassette, eine Schallplatte, ein wiederbeschreibbarer flüchtiger oder nicht-flüchtiger Datenspeicher, z. B. eine Festplatte, ausgebildet ist oder wenigstens einen solchen umfasst oder die zweite Informationsquelle als eine externe Speichereinrichtung zur Speicherung analoger oder digitaler akustischer Nebensignale (SIG2), insbesondere eine Netzwerkspeichereinrichtung zur Speicherung analoger oder digitaler akustischer Nebensignale (SIG2), oder eine Sendeeinrichtung zum Senden analoger oder digitaler akustischer Nebensignale, insbesondere von einer externen Speichereinrichtung zur Speicherung analoger oder digitaler akustischer Nebensignale (SIG2), insbesondere einer Netzwerkspeichereinrichtung zur Speicherung analoger oder digitaler akustischer Nebensignale (SIG2), ausgebildet ist oder wenigstens eine solche umfasst.
  19. Kraftfahrzeug (17), umfassend wenigstens eine Vorrichtung (1) zur Ausgabe akustischer Signale nach einem der vorhergehenden Ansprüche, wobei die Vorrichtung (1) eingerichtet ist, akustische Signale in einen wenigstens einen Teil einer Fahrgastzelle (18) bildenden Innenraum des Kraftfahrzeugs (17) auszugeben.
  20. Verfahren zur Ausgabe akustischer Signale, insbesondere in einen wenigstens einen Teil einer Fahrgastzelle (18) bildenden Innenraum eines Kraftfahrzeugs (17), insbesondere vermittels einer Vorrichtung (1) nach einem der Ansprüche 1 bis 18, umfassend die folgenden Schritte: – Bereitstellen eines akustischen Hauptsignals (SIG1) von einer ersten akustischen Informationsquelle, – Bereitstellen eines von dem akustischen Hauptsignal (SIG1) verschiedenen akustischen Nebensignals (SIG2) von einer zweiten akustischen Informationsquelle, wobei das akustische Nebensignal (SIG2) wenigstens eine bestimmte akustische Situation in wenigstens einer bestimmten akustischen Umgebung beschreibt, – Ausgeben des akustischen Hauptsignals (SIG1) und des akustischen Nebensignals (SIG2) und/oder eines aus der Kombination des akustischen Hauptsignals (SIG1) mit dem akustischen Nebensignal (SIG2) resultierenden Kombinationssignals (SIG3) an wenigstens einen Benutzer und/oder an wenigstens ein Peripheriegerät (14) zur Ausgabe des akustischen Hauptsignals (SIG1) und des akustischen Nebensignals (SIG2) und/oder eines aus der Kombination des akustischen Hauptsignals (SIG1) mit dem akustischen Nebensignal (SIG2) resultierenden Kombinationssignals (SIG3) an einen Benutzer.
DE102015114667.3A 2015-09-02 2015-09-02 Vorrichtung zur Ausgabe akustischer Signale Active DE102015114667B4 (de)

Priority Applications (1)

Application Number Priority Date Filing Date Title
DE102015114667.3A DE102015114667B4 (de) 2015-09-02 2015-09-02 Vorrichtung zur Ausgabe akustischer Signale

Applications Claiming Priority (1)

Application Number Priority Date Filing Date Title
DE102015114667.3A DE102015114667B4 (de) 2015-09-02 2015-09-02 Vorrichtung zur Ausgabe akustischer Signale

Publications (2)

Publication Number Publication Date
DE102015114667A1 true DE102015114667A1 (de) 2017-03-02
DE102015114667B4 DE102015114667B4 (de) 2024-07-04

Family

ID=58011133

Family Applications (1)

Application Number Title Priority Date Filing Date
DE102015114667.3A Active DE102015114667B4 (de) 2015-09-02 2015-09-02 Vorrichtung zur Ausgabe akustischer Signale

Country Status (1)

Country Link
DE (1) DE102015114667B4 (de)

Cited By (1)

* Cited by examiner, † Cited by third party
Publication number Priority date Publication date Assignee Title
DE102019202684A1 (de) * 2019-02-28 2020-09-03 Audi Ag System und Verfahren zum Synthetisieren eines Kraftfahrzeuggeräusches in einem Kraftfahrzeug

Citations (1)

* Cited by examiner, † Cited by third party
Publication number Priority date Publication date Assignee Title
DE102011050668A1 (de) * 2011-05-27 2012-11-29 Visteon Global Technologies, Inc. Verfahren und Vorrichtung zur Erzeugung von richtungsabhängigen Audiodaten

Family Cites Families (3)

* Cited by examiner, † Cited by third party
Publication number Priority date Publication date Assignee Title
CN102696070B (zh) 2010-01-06 2015-05-20 Lg电子株式会社 处理音频信号的设备及其方法
US8831255B2 (en) 2012-03-08 2014-09-09 Disney Enterprises, Inc. Augmented reality (AR) audio with position and action triggered virtual sound effects
US9076421B1 (en) 2013-03-27 2015-07-07 Dennis G. Munoz Wireless headset for karaoke inside a vehicle

Patent Citations (1)

* Cited by examiner, † Cited by third party
Publication number Priority date Publication date Assignee Title
DE102011050668A1 (de) * 2011-05-27 2012-11-29 Visteon Global Technologies, Inc. Verfahren und Vorrichtung zur Erzeugung von richtungsabhängigen Audiodaten

Cited By (2)

* Cited by examiner, † Cited by third party
Publication number Priority date Publication date Assignee Title
DE102019202684A1 (de) * 2019-02-28 2020-09-03 Audi Ag System und Verfahren zum Synthetisieren eines Kraftfahrzeuggeräusches in einem Kraftfahrzeug
DE102019202684B4 (de) 2019-02-28 2025-05-28 Audi Ag System und Verfahren zum Synthetisieren eines Kraftfahrzeuggeräusches in einem Kraftfahrzeug

Also Published As

Publication number Publication date
DE102015114667B4 (de) 2024-07-04

Similar Documents

Publication Publication Date Title
Gallagher Field recording and the sounding of spaces
Krause Voices of the wild: animal songs, human din, and the call to save natural soundscapes
US11625994B2 (en) Vibrotactile control systems and methods
US10075757B2 (en) Multi-sensory environment room
Whittington Horror sound design
WO2016031673A1 (ja) 音響処理装置および情報提供方法
Miller Emergency broadcasting and 1930s American radio
Findlay-Walsh Hearing How It Feels to Listen: Perception, embodiment and first-person field recording
Strachan et al. More than background: ambience and sound-design in contemporary art documentary film
Wijfjes Spellbinding and crooning: sound amplification, radio, and political rhetoric in international comparative perspective, 1900–1945
DE102015114667B4 (de) Vorrichtung zur Ausgabe akustischer Signale
US12387577B2 (en) Vibrotactile control systems and methods
Harju Audio Augmented Reality: Concepts, Technologies and Narratives
Dorritie The handbook of field recording
Born Sparks to Signals: Literature, Science, and Wireless Technology, 1800-1930
Greenebaum et al. Audio anecdotes II: tools, tips, and techniques for digital audio
CN205028649U (zh) 多通道声音掩蔽器
DE102013219636A1 (de) Vorrichtung und verfahren zur überlagerung eines schallsignals
Venrooij Sounding Things Out: A Journey Through Music and Sound Art
Ek Audio Storytelling in Today's Visual World: The Necessary Components of a Successful Soundscape for an Audio Play
Wray Distractive Signal Processing in a 3D Digital Space a Study of Binaural Signal Processing in Video Games
Murphy Production Sound Mixing: The Art and Craft of Sound Recording for the Moving Image
Whittaker Listening to locative narratives: illusion and the imaginative experience
Fassbender et al. The Importance and Creation of High-Quality Sounds in Healthcare Applications
Václavek Circus through sound

Legal Events

Date Code Title Description
R012 Request for examination validly filed
R016 Response to examination communication
R016 Response to examination communication
R016 Response to examination communication
R018 Grant decision by examination section/examining division
R020 Patent grant now final