CN214708237U - Frequency conversion control cabinet with heat radiation structure is convenient for data line joint - Google Patents

Frequency conversion control cabinet with heat radiation structure is convenient for data line joint Download PDF

Info

Publication number
CN214708237U
CN214708237U CN202120192010.5U CN202120192010U CN214708237U CN 214708237 U CN214708237 U CN 214708237U CN 202120192010 U CN202120192010 U CN 202120192010U CN 214708237 U CN214708237 U CN 214708237U
Authority
CN
China
Prior art keywords
cabinet
fixed
wall
cabinet body
mounting
Prior art date
Legal status (The legal status is an assumption and is not a legal conclusion. Google has not performed a legal analysis and makes no representation as to the accuracy of the status listed.)
Expired - Fee Related
Application number
CN202120192010.5U
Other languages
Chinese (zh)
Inventor
不公告发明人
Current Assignee (The listed assignees may be inaccurate. Google has not performed a legal analysis and makes no representation or warranty as to the accuracy of the list.)
Guangdong Fuxida New Energy Technology Co ltd
Original Assignee
Guangdong Fuxida New Energy Technology Co ltd
Priority date (The priority date is an assumption and is not a legal conclusion. Google has not performed a legal analysis and makes no representation as to the accuracy of the date listed.)
Filing date
Publication date
Application filed by Guangdong Fuxida New Energy Technology Co ltd filed Critical Guangdong Fuxida New Energy Technology Co ltd
Priority to CN202120192010.5U priority Critical patent/CN214708237U/en
Application granted granted Critical
Publication of CN214708237U publication Critical patent/CN214708237U/en
Expired - Fee Related legal-status Critical Current
Anticipated expiration legal-status Critical

Links

Images

Landscapes

  • Fire Alarms (AREA)

Abstract

本实用新型公开了一种具有散热结构便于数据线卡接的变频控制柜,包括柜体,所述柜体呈两面开口的箱体结构,所述柜体正面通过合页安装有柜门,所述柜体背面通过第一螺丝固定设有背板,且所述背板内壁固定设有密封垫,所述柜体两侧内壁固定设有若干连接板,所述连接板中部均开设有螺纹孔,所述柜体内设有数量为三个的安装板和卡线板,所述安装板的四个角均开设有第一安装孔。有益效果:采用安装板背面走线,并且能够利用第一卡线槽和第二卡线槽内柜体内部的线缆进行固定,使得柜体内部的线缆整齐有序,而且能够利用排气扇对柜体内部进行散热,当柜体内发生火灾时能够第一时间自动喷射二氧化碳进行灭火,从而能够降低损失。

Figure 202120192010

The utility model discloses a frequency conversion control cabinet with a heat dissipation structure which is convenient for data cables to be clamped. The back of the cabinet is fixed with a back plate by a first screw, and the inner wall of the back plate is fixed with a sealing gasket, and the inner walls of both sides of the cabinet are fixed with a number of connecting plates, and the middle of the connecting plates is provided with threaded holes , the cabinet is provided with three mounting boards and cable card boards, and the four corners of the mounting board are provided with first mounting holes. Beneficial effects: the back of the installation board is used to route the cables, and the cables inside the cabinet in the first and second cable slots can be used for fixing, so that the cables inside the cabinet are neat and orderly, and the exhaust can be used. The fan dissipates heat inside the cabinet, and when a fire occurs in the cabinet, it can automatically spray carbon dioxide to extinguish the fire at the first time, thereby reducing losses.

Figure 202120192010

Description

Frequency conversion control cabinet with heat radiation structure is convenient for data line joint
Technical Field
The utility model relates to a variable frequency control cabinet technical field particularly, relates to a variable frequency control cabinet of data line joint of being convenient for with heat radiation structure.
Background
Variable frequency control cabinet mainly used adjusting device's operating frequency, reduce the energy loss, can the steady start equipment, the harm of heavy current to the motor that produces when reducing equipment direct start, simultaneously from taking analog input, PID control, pump switching control (be used for the constant voltage), communication function, macro-function (have different parameter settings to the occasion of difference), multistage speed and so on, can extensively be applicable to the automatic control of multiple occasions such as the feedwater of industrial and agricultural production and all kinds of buildings, drainage, fire control, spray pipe network pressure boost and warm logical air conditioner hot and cold water circulation.
The inside data line of prior art's variable frequency control cabinet is unsettled for most, seems randomly arranged, is unfavorable for the maintenance of switch board to current variable frequency control cabinet's radiating effect is relatively poor, leads to the inside temperature of switch board higher, makes inside electrical components break down easily or even damage, and current variable frequency control cabinet does not have the function of putting out a fire moreover, can't put out a fire the very first time when variable frequency control cabinet takes place the electricity and catches fire.
An effective solution to the problems in the related art has not been proposed yet.
Disclosure of Invention
An object of the utility model is to provide a frequency conversion control cabinet with heat radiation structure is convenient for data line joint to solve the problem that proposes among the above-mentioned background art.
In order to achieve the above object, the utility model provides a following technical scheme: a frequency conversion control cabinet with a heat dissipation structure and convenient for data line clamping comprises a cabinet body, wherein the cabinet body is a box body structure with two open sides, a cabinet door is installed on the front side of the cabinet body through a hinge, a back plate is fixedly arranged on the back side of the cabinet body through first screws, a sealing gasket is fixedly arranged on the inner wall of the back plate, a plurality of connecting plates are fixedly arranged on the inner walls of two sides of the cabinet body, threaded holes are formed in the middle parts of the connecting plates, three mounting plates and wire clamping plates are arranged in the cabinet body, first mounting holes are formed in four corners of the mounting plates, the mounting plates are fixedly connected with the connecting plates through second screws, second mounting holes are formed in two ends of each wire clamping plate, each wire clamping plate is fixedly connected with the connecting plates through third screws, a rectangular frame is fixedly arranged on the back side of each wire clamping plate, a plurality of first wire clamping grooves are formed in the inner wall of the lower end of the rectangular frame, the improved fire extinguisher cabinet is characterized in that a threaded barrel is fixedly embedded in the middle of the upper wall of the rectangular frame, an adjusting bolt is connected with the threaded barrel in an internal thread manner, a bearing is fixedly arranged on the outer wall of the lower end of the adjusting bolt, a movable pressing plate is fixedly arranged on the outer wall of the bearing, sliding barrels are fixedly embedded on two sides of the upper wall of the rectangular frame, sliding rods are arranged in the sliding barrels in a sliding manner, the lower ends of the sliding rods are fixedly connected with the movable pressing plate, a plurality of second wire clamping grooves matched with the first wire clamping grooves are formed in the lower wall of the movable pressing plate, three wire holes are formed in one side of the cabinet body, an air inlet is formed in the upper end of the cabinet body, two exhaust pipes are fixedly embedded in the lower end of the cabinet body, an exhaust fan is arranged at the upper end of the exhaust barrel and fixedly connected with the bottom end of the cabinet body through L-shaped connecting rods, a fire extinguishing device is arranged on the cabinet body and comprises a gas storage tank, The device comprises a processor, a first smoke sensor, a second smoke sensor, a fire light sensor and a gas nozzle, wherein compressed carbon dioxide is arranged in the gas storage tank, the gas storage tank is fixed on a cabinet body through a plurality of connecting rods, the processor is fixedly arranged on the outer wall of the lower end of the gas storage tank, a plurality of gas nozzles are fixedly arranged on the inner wall of the upper end of the cabinet body, the gas nozzles are all connected with the gas storage tank through gas pipes, electromagnetic valves are arranged at one ends, close to the gas storage tank, of the gas pipes, the first smoke sensor is fixedly arranged on the inner wall of the cabinet body, the second smoke sensor is fixedly arranged on the inner wall of an exhaust funnel, a plurality of fire light sensors are fixedly arranged on the inner wall of one side of the cabinet body, the first smoke sensor, the second smoke sensor, the fire light sensor and the electromagnetic valves are all electrically connected with the processor, and an inflation valve is arranged at one end of the gas storage tank, all fixedly under four angles of the cabinet body be equipped with the installing support, first perforation has all been seted up to installing support both sides wall lower extreme, be equipped with the plectane in the installing support lower extreme, the anti-skidding burr has all been processed to plectane both sides outer wall, the second perforation has been seted up at the plectane middle part, the plectane passes through the bolt and the nut is fixed the installing support lower extreme, just the bolt runs through first perforation with the second is perforated, plectane lower extreme both sides are all fixed and are equipped with the wheel support, wheel support lower extreme all installs and remove the wheel, the equal fixed linking arm that is equipped with in plectane upper end both sides, the linking arm is kept away from plectane one end is all fixed and is equipped with anti-skidding cushion block.
Furthermore, the inner walls of the first wire clamping groove and the second wire clamping groove are fixedly provided with rubber pads.
Furthermore, a plurality of third mounting holes are formed in the mounting plate.
Furthermore, wire protecting sleeves are arranged in the wire holes.
Furthermore, the exhaust funnel is arranged to be of an L-shaped structure, and the middle of the exhaust funnel is fixedly provided with a wind guide block.
Furthermore, the air inlet and the lower end of the exhaust funnel are both fixedly provided with dust screens.
Furthermore, an audible and visual alarm is fixedly arranged on the gas storage tank and electrically connected with the processor.
Further, a pressure gauge is installed at the upper end of the gas storage tank.
Furthermore, a visible window is arranged at the upper end of the cabinet door.
Further, a handle is fixedly arranged on the outer wall of the cabinet door, and a cabinet lock is installed at one end, far away from the hinge, of the cabinet door.
Compared with the prior art, the utility model discloses following beneficial effect has: adopt the mounting panel back to walk the line to can utilize the cable of the internal portion of first card wire casing and second card wire casing to fix, make the cable of the internal portion of cabinet neat orderly, can utilize the air discharge fan to dispel the heat to the internal portion of cabinet moreover, can put out a fire by the very first time automatic injection carbon dioxide when the internal conflagration that breaks out of cabinet, thereby can reduce the loss.
Drawings
In order to more clearly illustrate the embodiments of the present invention or the technical solutions in the prior art, the drawings required to be used in the embodiments will be briefly described below, and it is obvious that the drawings in the following description are only some embodiments of the present invention, and for those skilled in the art, other drawings can be obtained according to these drawings without creative efforts.
Fig. 1 is a schematic structural diagram of a frequency conversion control cabinet with a heat dissipation structure for facilitating data line clamping according to an embodiment of the present invention;
fig. 2 is a schematic structural diagram illustrating that a cabinet door of a frequency conversion control cabinet with a heat dissipation structure is convenient to open, and a data line is convenient to clamp;
fig. 3 is a side view of a middle cabinet body of a frequency conversion control cabinet with a heat dissipation structure for facilitating data line clamping according to an embodiment of the present invention;
fig. 4 is a schematic structural diagram of a cabinet body with a mounting plate and a line clamping plate removed from a frequency conversion control cabinet with a heat dissipation structure for facilitating data line clamping according to an embodiment of the present invention;
fig. 5 is a cross-sectional view of a frequency conversion control cabinet with a heat dissipation structure for facilitating data line clamping according to an embodiment of the present invention;
fig. 6 is a cross-sectional view of a top view of a power strip in a frequency conversion control cabinet with a heat dissipation structure for facilitating data line clamping according to an embodiment of the present invention;
fig. 7 is a schematic structural diagram of a mounting plate in a frequency conversion control cabinet with a heat dissipation structure for facilitating data line clamping according to an embodiment of the present invention;
fig. 8 is a schematic structural diagram of a circular plate in a frequency conversion control cabinet with a heat dissipation structure to facilitate data line clamping according to an embodiment of the present invention;
fig. 9 is a sectional view of a mounting bracket in a frequency conversion control cabinet with a heat dissipation structure for facilitating data line clamping according to an embodiment of the present invention.
Reference numerals:
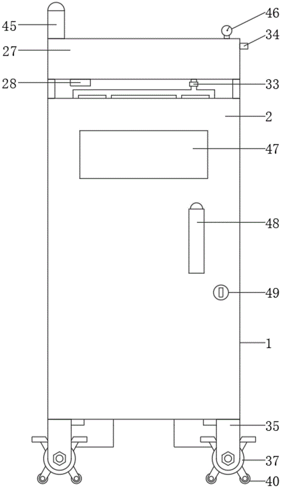
1. a cabinet body; 2. a cabinet door; 3. a back plate; 4. a gasket; 5. a connecting plate; 6. a threaded hole; 7. mounting a plate; 8. a wire clamping plate; 9. a first mounting hole; 10. a second mounting hole; 11. a first screw; 12. a second screw; 13. a third screw; 14. a rectangular frame; 15. a first wire clamping groove; 16. a threaded barrel; 17. adjusting the bolt; 18. a bearing; 19. a movable pressing plate; 20. a slide cylinder; 21. a slide bar; 22. a second wire clamping groove; 23. a wire hole; 24. an air inlet; 25. an exhaust funnel; 26. an exhaust fan; 27. a gas storage tank; 28. a processor; 29. a first smoke sensor; 30. a second smoke sensor; 31. a fire light sensor; 32. a gas showerhead; 33. an electromagnetic valve; 34. an inflation valve; 35. mounting a bracket; 36. a first perforation; 37. a circular plate; 38. a second perforation; 39. a wheel carrier; 40. a moving wheel; 41. a connecting arm; 42. an anti-skid cushion block; 43. a third mounting hole; 44. a wind guide block; 45. an audible and visual alarm; 46. a pressure gauge; 47. a visible window; 48. a handle; 49. a cabinet lock.
Detailed Description
The invention is further described with reference to the following drawings and detailed description:
the first embodiment is as follows:
referring to fig. 1-9, a frequency conversion control cabinet with a heat dissipation structure for facilitating data line clamping according to an embodiment of the present invention includes a cabinet body 1, the cabinet body 1 is a box structure with two open sides, a cabinet door 2 is mounted on the front side of the cabinet body 1 through a hinge, a back plate 3 is fixedly mounted on the back side of the cabinet body 1 through a first screw 11, a sealing gasket 4 is fixedly mounted on the inner wall of the back plate 3, a plurality of connecting plates 5 are fixedly mounted on the inner walls of the two sides of the cabinet body 1, a threaded hole 6 is formed in the middle of each connecting plate 5, three mounting plates 7 and three clamping plates 8 are disposed in the cabinet body 1, first mounting holes 9 are formed in the four corners of each mounting plate 7, the mounting plates 7 are fixedly connected with the connecting plates 5 through second screws 12, second mounting holes 10 are formed in the two ends of each clamping plate 8, and the clamping plates 8 are fixedly connected with the connecting plates 5 through third screws 13, the back of the wire clamping plate 8 is fixedly provided with a rectangular frame 14, the inner wall of the lower end of the rectangular frame 14 is provided with a plurality of first wire clamping grooves 15, the middle part of the upper wall of the rectangular frame 14 is fixedly embedded with a threaded cylinder 16, the threaded cylinder 16 is in threaded connection with an adjusting bolt 17, the outer wall of the lower end of the adjusting bolt 17 is fixedly sleeved with a bearing 18, the outer wall of the bearing 18 is fixedly provided with a movable pressing plate 19, two sides of the upper wall of the rectangular frame 14 are fixedly embedded with sliding cylinders 20, sliding rods 21 are arranged in the sliding cylinders 20 in a sliding manner, the lower ends of the sliding rods 21 are fixedly connected with the movable pressing plate 19, the lower wall of the movable pressing plate 19 is provided with a plurality of second wire clamping grooves 22 matched with the first wire clamping grooves 15, one side of the cabinet body 1 is provided with three wire holes 23, the upper end of the cabinet body 1 is provided with an air inlet 24, and the lower end of the cabinet body 1 is fixedly embedded with two exhaust pipes 25, the upper end of the exhaust funnel 25 is provided with an exhaust fan 26, the exhaust fan 26 is fixedly connected with the bottom end of the cabinet body 1 through an L-shaped connecting rod, the cabinet body 1 is provided with a fire extinguishing device, the fire extinguishing device comprises a gas storage tank 27, a processor 28, a first smoke sensor 29, a second smoke sensor 30, a fire light sensor 31 and a gas nozzle 32, compressed carbon dioxide is arranged in the gas storage tank 27, the gas storage tank 27 is fixed on the cabinet body 1 through a plurality of connecting rods, the processor 28 is fixedly arranged on the outer wall of the lower end of the gas storage tank 27, the inner wall of the upper end of the cabinet body 1 is fixedly provided with a plurality of gas nozzles 32, the gas nozzles 32 are connected with the gas storage tank 27 through gas pipes, the gas pipes are provided with electromagnetic valves 33 near one ends of the gas storage tank 27, the inner wall of the cabinet body 1 is fixedly provided with the first smoke sensor 29, the inner wall of the exhaust funnel 25 is fixedly provided with the second smoke sensor 30, the inner wall of one side of the cabinet body 1 is fixedly provided with a plurality of flame sensors 31, the first smoke sensor 29, the second smoke sensor 30, the flame sensors 31 and the electromagnetic valve 33 are electrically connected with the processor 28, one end of the gas storage tank 27 is provided with an inflation valve 34, four corners of the cabinet body 1 are fixedly provided with mounting brackets 35, the lower ends of two side walls of the mounting brackets 35 are respectively provided with a first perforation 36, the lower end of the mounting bracket 35 is internally provided with a circular plate 37, the outer walls of two sides of the circular plate 37 are respectively processed with anti-skid convex patterns, the middle part of the circular plate 37 is provided with a second perforation 38, the circular plate 37 is fixed at the lower end of the mounting bracket 35 through bolts and nuts, the bolts penetrate through the first perforation 36 and the second perforation 38, both sides of the lower end of the circular plate 37 are respectively fixedly provided with a wheel support 39, and the lower end of the wheel support 39 is provided with a movable wheel 40, and connecting arms 41 are fixedly arranged on two sides of the upper end of the circular plate 37, and anti-skid cushion blocks 42 are fixedly arranged at one ends, far away from the circular plate 37, of the connecting arms 41.
Through the above technical scheme of the utility model, adopt the 7 backs of mounting panel to walk the line to can utilize the cable of the internal 1 inside of cabinet to fix in first card wire casing 15 and the second card wire casing 22, make the cable of the internal 1 inside of cabinet neat orderly, can utilize air discharge fan 26 to dispel the heat to the internal 1 inside of cabinet in addition, can put out a fire by the very first time automatic injection carbon dioxide when the internal conflagration breaing out of cabinet, thereby can reduce the loss.
Example two:
referring to fig. 6 and 7, for the first wire clamping groove 15, rubber pads are fixedly arranged on the inner walls of the first wire clamping groove 15 and the second wire clamping groove 22; for the mounting plate 7, a plurality of third mounting holes 43 are formed in the mounting plate 7.
Through the above technical scheme of the utility model, the rubber pad can be protected the cable in first card wire casing 15 and the second card wire casing 22, and third mounting hole 43 can be used for installing the electrical equipment in the variable frequency control cabinet on mounting panel 7.
Example three:
referring to fig. 5, for the wire hole 23, a wire protecting sleeve is disposed in each wire hole 23; for the exhaust funnel 25, the exhaust funnel 25 is arranged in an L-shaped structure, and a wind guide block 44 is fixedly arranged in the middle of the exhaust funnel 25.
Through the above technical scheme of the utility model, the wire sheath can protect the cable in the line hole 23, and wind-guiding block 44 can lead to the wind in the aiutage 25.
Example four:
referring to fig. 5, for the air inlet 24, dust screens are fixedly arranged at the lower ends of the air inlet 24 and the exhaust funnel 25; for the gas storage tank 27, an audible and visual alarm 45 is fixedly arranged on the gas storage tank 27, and the audible and visual alarm 45 is electrically connected with the processor 28.
Through the above technical scheme of the utility model, in the dust screen can prevent that the dust in the outside air from entering into the cabinet body 1 from air inlet 24 and aiutage 25, audible-visual annunciator 45 can send audible-visual annunciator when the internal conflagration breaing out of cabinet to can remind near personnel to handle.
Example five:
referring to fig. 1, for the air storage tank 27, a pressure gauge 46 is installed at the upper end of the air storage tank 27; for the cabinet door 2, a visible window 47 is arranged at the upper end of the cabinet door 2; for the cabinet door 2, a handle 48 is fixedly arranged on the outer wall of the cabinet door 2, and a cabinet lock 49 is installed at one end, far away from the hinge, of the cabinet door 2.
Through the above technical scheme of the utility model, manometer 46 can monitor the pressure value in the gas holder 27 to can be convenient for learn the carbon dioxide surplus in the gas holder 27, visual window 47 can be convenient for see through the cabinet door 2 and observe the condition in the cabinet body 1, and handle 48 can be convenient for cabinet door 2's switch moreover, and cabinet lock 49 can increase the security of the interior device of the cabinet body 1, prevents that irrelevant personnel from opening cabinet door 2.
For the convenience of understanding the technical solution of the present invention, the following detailed description is made on the working principle or the operation mode of the present invention in the practical process.
In practical application, the mounting plate 7 is arranged in the middle of the cabinet body 1, so that wiring on the back of the mounting plate 7 can be adopted, the adjusting bolt 17 is rotated, the sliding barrel 20 and the sliding rod 21 are matched with the limiting effect of the movable pressing plate 19, the movable pressing plate 19 can be driven to move horizontally, cables inside the cabinet body 1 in the first wire clamping groove 15 and the second wire clamping groove 22 can be used for fixing, the cables inside the cabinet body 1 are tidy and orderly, later-stage maintenance can be facilitated, the exhaust fan 26 can be used for driving air inside the cabinet body 1 to flow, heat dissipation can be performed on the inside of the cabinet body 1, when fire light or smoke is generated in the cabinet body 1, the fire light sensor 31, the first smoke sensor 29 and the second smoke sensor 30 detect, the electromagnetic valve 33 is opened by the processor 28, so that carbon dioxide can be automatically sprayed to extinguish fire in the first time when a fire occurs in the cabinet body 1, thereby reducing the loss, when the cabinet body 1 is moved, the circular plate 37 can be rotated to lead the moving wheel 40 to land, and the nut is screwed, thereby facilitating the movement of the cabinet body 1, when the cabinet body 1 is not required to be moved, the circular plate 37 can be rotated to lead the anti-skid pad 42 to land, which is very convenient and fast, the rubber pad can protect the cables in the first wire clamping groove 15 and the second wire clamping groove 22, the third mounting hole 43 can be used for mounting the electrical equipment in the frequency conversion control cabinet on the mounting plate 7, the wire protecting sleeve can protect the cables in the wire holes 23, the wind guide block 44 can guide the wind in the exhaust funnel 25, the dust screen can prevent the dust in the outside air from entering the cabinet body 1 from the air inlet 24 and the exhaust funnel 25, the audible and visual alarm 45 can give out audible and visual alarms when a fire disaster occurs in the cabinet body 1, thereby reminding the nearby personnel to process, manometer 46 can monitor the pressure value in the gas holder 27 to can be convenient for learn the carbon dioxide surplus in the gas holder 27, visual window 47 can be convenient for see through the cabinet door 2 and observe the condition in the cabinet body 1, the switch of cabinet door 2 can be convenient for to handle 48 in addition, and cabinet lock 49 can increase the security of the interior device of the cabinet body 1, prevents that irrelevant personnel from opening cabinet door 2.
Although embodiments of the present invention have been shown and described, it will be appreciated by those skilled in the art that changes, modifications, substitutions and alterations can be made in these embodiments without departing from the principles and spirit of the invention, the scope of which is defined in the appended claims and their equivalents.

Claims (9)

1.一种具有散热结构便于数据线卡接的变频控制柜,其特征在于,包括柜体(1);所述柜体(1)呈两面开口的箱体结构,所述柜体(1)正面通过合页安装有柜门(2),所述柜体(1)背面通过第一螺丝(11)固定设有背板(3),且所述背板(3)内壁固定设有密封垫(4),所述柜体(1)两侧内壁固定设有若干连接板(5),所述连接板(5)中部均开设有螺纹孔(6),所述柜体(1)内设有数量为三个的安装板(7)和卡线板(8),所述安装板(7)的四个角均开设有第一安装孔(9),所述安装板(7)通过第二螺丝(12)与所述连接板(5)固定连接,所述卡线板(8)两端均开设有第二安装孔(10),所述卡线板(8)通过第三螺丝(13)与所述连接板(5)固定连接,所述卡线板(8)背面固定设有矩形框(14),所述矩形框(14)下端内壁开设有若干第一卡线槽(15),所述矩形框(14)上壁中部固定嵌设有螺纹筒(16),所述螺纹筒(16)内螺纹连接有调节螺栓(17),所述调节螺栓(17)下端外壁固定套设有轴承(18),所述轴承(18)外壁固定设有活动压板(19),所述矩形框(14)上壁两侧均固定嵌设有滑筒(20),所述滑筒(20)内均滑动设有滑杆(21),所述滑杆(21)下端均与所述活动压板(19)固定连接,所述活动压板(19)下壁开设有若干与所述第一卡线槽(15)相匹配的第二卡线槽(22),所述柜体(1)一侧开设有数量为三个的线孔(23),所述柜体(1)上端开设有进气口(24),所述柜体(1)下端固定嵌设有数量为两个的排气筒(25),所述排气筒(25)上端设有排气扇(26),所述排气扇(26)通过L形连接杆与所述柜体(1)底端固定连接,所述柜体(1)上设有灭火装置,所述灭火装置包括储气罐(27)、处理器(28)、第一烟雾传感器(29)、第二烟雾传感器(30)、火光传感器(31)和喷气头(32),所述储气罐(27)内设有压缩二氧化碳,所述储气罐(27)通过若干连接杆固定在所述柜体(1)上,所述储气罐(27)下端外壁固定设有处理器(28),所述柜体(1)上端内壁固定设有若干喷气头(32),所述喷气头(32)均通过气管与所述储气罐(27)连接,且所述气管靠近所述储气罐(27)一端安装有电磁阀(33),所述柜体(1)上内壁固定设有第一烟雾传感器(29),所述排气筒(25)内壁固定设有第二烟雾传感器(30),所述柜体(1)一侧内壁固定设有若干火光传感器(31),所述第一烟雾传感器(29)、所述第二烟雾传感器(30)、所述火光传感器(31)和所述电磁阀(33)均与所述处理器(28)电性连接,所述储气罐(27)一端安装有充气阀(34),所述柜体(1)的四个角下均固定设有安装支架(35),所述安装支架(35)两侧壁下端均开设有第一穿孔(36),所述安装支架(35)下端内设有圆板(37),所述圆板(37)两侧外壁均加工有防滑凸纹,所述圆板(37)中部开设有第二穿孔(38),所述圆板(37)通过螺栓和螺母固定在所述安装支架(35)下端,且所述螺栓贯穿所述第一穿孔(36)和所述第二穿孔(38),所述圆板(37)下端两侧均固定设有车轮支架(39),所述车轮支架(39)下端均安装有移动轮(40),所述圆板(37)上端两侧均固定设有连接臂(41),所述连接臂(41)远离所述圆板(37)一端均固定设有防滑垫块(42),所述第一卡线槽(15)和所述第二卡线槽(22)内壁均固定设有橡胶垫。1. A frequency conversion control cabinet with a heat dissipation structure for easy connection of data lines, characterized in that it comprises a cabinet body (1); the cabinet body (1) has a box body structure with openings on both sides, and the cabinet body (1) A cabinet door (2) is installed on the front through a hinge, a backboard (3) is fixed on the back of the cabinet body (1) by a first screw (11), and a sealing gasket is fixed on the inner wall of the backboard (3). (4) Several connecting plates (5) are fixedly arranged on the inner walls of both sides of the cabinet body (1), and threaded holes (6) are formed in the middle of the connecting plates (5). There are three mounting plates (7) and cable clamping plates (8), the four corners of the mounting plate (7) are provided with first mounting holes (9), and the mounting plate (7) passes through the first mounting holes (9). Two screws (12) are fixedly connected to the connecting plate (5), second mounting holes (10) are provided at both ends of the cable card plate (8), and the cable card plate (8) is connected by a third screw ( 13) It is fixedly connected to the connecting plate (5), a rectangular frame (14) is fixed on the back of the wire clamping plate (8), and the inner wall of the lower end of the rectangular frame (14) is provided with a number of first wire clamping grooves (15). ), a threaded barrel (16) is fixedly embedded in the middle of the upper wall of the rectangular frame (14). A bearing (18) is provided, the outer wall of the bearing (18) is fixedly provided with a movable pressure plate (19), and a sliding cylinder (20) is fixedly embedded on both sides of the upper wall of the rectangular frame (14). 20) A sliding rod (21) is slidably arranged inside, and the lower end of the sliding rod (21) is fixedly connected with the movable pressure plate (19), and the lower wall of the movable pressure plate (19) is provided with several A second wire slot (22) matched with the wire slot (15), three wire holes (23) are provided on one side of the cabinet (1), and the upper end of the cabinet (1) is provided with The air inlet (24), the lower end of the cabinet (1) is fixedly embedded with two exhaust cylinders (25), and the upper end of the exhaust cylinder (25) is provided with an exhaust fan (26), so The exhaust fan (26) is fixedly connected to the bottom end of the cabinet body (1) through an L-shaped connecting rod, and the cabinet body (1) is provided with a fire extinguishing device, and the fire extinguishing device includes a gas storage tank (27), a processor (28), a first smoke sensor (29), a second smoke sensor (30), a fire sensor (31) and a jet head (32), the gas storage tank (27) is provided with compressed carbon dioxide, the The gas storage tank (27) is fixed on the cabinet body (1) through a plurality of connecting rods, a processor (28) is fixed on the outer wall of the lower end of the gas storage tank (27), and the inner wall at the upper end of the cabinet body (1) is fixed A plurality of air jet heads (32) are provided, and the air jet heads (32) are all connected to the air storage tank (27) through an air pipe, and a solenoid valve (33) is installed at one end of the air pipe close to the air storage tank (27). ), a first smoke sensor (29) is fixed on the upper inner wall of the cabinet (1), a second smoke sensor (30) is fixed on the inner wall of the exhaust cylinder (25), and the cabinet (1) ) on the inner wall of one side are fixedly provided with a number of fire light sensors (31), the first smoke sensor (29), the second smoke sensor (30), the fire light sensor (31) and the solenoid valve (33) are all Electrically connected to the processor (28), an inflation valve (34) is installed at one end of the air storage tank (27), and mounting brackets (35) are fixed under the four corners of the cabinet (1). The lower ends of both side walls of the mounting bracket (35) are provided with first through holes (36), the lower ends of the mounting bracket (35) are provided with circular plates (37), Anti-skid ridges are processed, a second through hole (38) is formed in the middle of the circular plate (37), the circular plate (37) is fixed on the lower end of the mounting bracket (35) by bolts and nuts, and the bolts pass through The first through hole (36) and the second through hole (38), wheel brackets (39) are fixed on both sides of the lower end of the circular plate (37), and the lower ends of the wheel brackets (39) are installed with movable wheels. Wheel (40), connecting arms (41) are fixed on both sides of the upper end of the circular plate (37), and a non-slip pad (42) is fixed at one end of the connecting arm (41) away from the circular plate (37). ), rubber pads are fixed on the inner walls of the first wire clamping groove (15) and the second wire clamping groove (22). 2.根据权利要求1所述的一种具有散热结构便于数据线卡接的变频控制柜,其特征在于,所述安装板(7)开设有若干第三安装孔(43)。2 . The frequency conversion control cabinet with a heat dissipation structure according to claim 1 , wherein the mounting plate ( 7 ) is provided with a plurality of third mounting holes ( 43 ). 3 . 3.根据权利要求1所述的一种具有散热结构便于数据线卡接的变频控制柜,其特征在于,所述线孔(23)内均设有护线套。3. A frequency conversion control cabinet with a heat dissipation structure that facilitates the clamping of data lines according to claim 1, characterized in that each of the wire holes (23) is provided with a wire grommet. 4.根据权利要求1所述的一种具有散热结构便于数据线卡接的变频控制柜,其特征在于,所述排气筒(25)设置呈L形结构,且所述排气筒(25)中部固定设有导风块(44)。4. A frequency conversion control cabinet with a heat dissipation structure that facilitates the clamping of data lines according to claim 1, wherein the exhaust pipe (25) is arranged in an L-shaped structure, and the exhaust pipe (25) is arranged in an L-shaped structure. ) is fixed with an air guide block (44) in the middle. 5.根据权利要求1所述的一种具有散热结构便于数据线卡接的变频控制柜,其特征在于,所述进气口(24)和所述排气筒(25)下端均固定设有防尘网。5. A frequency conversion control cabinet with a heat dissipation structure for easy connection of data cables according to claim 1, characterized in that the air inlet (24) and the lower end of the exhaust cylinder (25) are fixedly provided with Dust net. 6.根据权利要求1所述的一种具有散热结构便于数据线卡接的变频控制柜,其特征在于,所述储气罐(27)上固定设有声光报警器(45),所述声光报警器(45)与所述处理器(28)电性连接。6. A frequency conversion control cabinet with a heat dissipation structure that facilitates the clamping of data lines according to claim 1, characterized in that an acousto-optic alarm (45) is fixed on the gas storage tank (27), and the The sound and light alarm (45) is electrically connected with the processor (28). 7.根据权利要求1所述的一种具有散热结构便于数据线卡接的变频控制柜,其特征在于,所述储气罐(27)上端安装有压力表(46)。7. A frequency conversion control cabinet with a heat dissipation structure for easy connection of data lines according to claim 1, characterized in that a pressure gauge (46) is installed on the upper end of the gas storage tank (27). 8.根据权利要求1所述的一种具有散热结构便于数据线卡接的变频控制柜,其特征在于,所述柜门(2)上端设有可视窗口(47)。8 . The variable frequency control cabinet with a heat dissipation structure to facilitate the clamping of data lines according to claim 1 , wherein a visual window ( 47 ) is provided on the upper end of the cabinet door ( 2 ). 9 . 9.根据权利要求1所述的一种具有散热结构便于数据线卡接的变频控制柜,其特征在于,所述柜门(2)外壁固定设有把手(48),所述柜门(2)远离所述合页一端安装有柜锁(49)。9. A frequency conversion control cabinet with a heat dissipation structure to facilitate the clamping of data lines according to claim 1, characterized in that a handle (48) is fixed on the outer wall of the cabinet door (2), and the cabinet door (2) is fixed with a handle (48). ) is installed with a cabinet lock (49) at one end away from the hinge.
CN202120192010.5U 2021-01-23 2021-01-23 Frequency conversion control cabinet with heat radiation structure is convenient for data line joint Expired - Fee Related CN214708237U (en)

Priority Applications (1)

Application Number Priority Date Filing Date Title
CN202120192010.5U CN214708237U (en) 2021-01-23 2021-01-23 Frequency conversion control cabinet with heat radiation structure is convenient for data line joint

Applications Claiming Priority (1)

Application Number Priority Date Filing Date Title
CN202120192010.5U CN214708237U (en) 2021-01-23 2021-01-23 Frequency conversion control cabinet with heat radiation structure is convenient for data line joint

Publications (1)

Publication Number Publication Date
CN214708237U true CN214708237U (en) 2021-11-12

Family

ID=78564478

Family Applications (1)

Application Number Title Priority Date Filing Date
CN202120192010.5U Expired - Fee Related CN214708237U (en) 2021-01-23 2021-01-23 Frequency conversion control cabinet with heat radiation structure is convenient for data line joint

Country Status (1)

Country Link
CN (1) CN214708237U (en)

Cited By (1)

* Cited by examiner, † Cited by third party
Publication number Priority date Publication date Assignee Title
CN112930068A (en) * 2021-01-23 2021-06-08 刘文涛 Frequency conversion control cabinet with heat radiation structure is convenient for data line joint

Cited By (1)

* Cited by examiner, † Cited by third party
Publication number Priority date Publication date Assignee Title
CN112930068A (en) * 2021-01-23 2021-06-08 刘文涛 Frequency conversion control cabinet with heat radiation structure is convenient for data line joint

Similar Documents

Publication Publication Date Title
CN106058677B (en) Prevent fires low vibration type distribution box
CN210866835U (en) Energy-saving heat dissipation type high-low voltage complete set power distribution cabinet
CN214708237U (en) Frequency conversion control cabinet with heat radiation structure is convenient for data line joint
CN214069199U (en) Intelligent strong-current power distribution cabinet
CN112952582B (en) Early warning formula protection type switch board
CN112911876B (en) 5G fireproof network cabinet and fireproof method
CN114005638A (en) Oil-immersed transformer with theftproof and alarming function
CN112930068A (en) Frequency conversion control cabinet with heat radiation structure is convenient for data line joint
CN209390528U (en) A kind of module intelligence cabinet
CN204088952U (en) Outdoor fire prevention power distribution cabinet
CN216251766U (en) Fire protection device of power monitoring equipment
CN214379531U (en) A box-type substation that is easy to prolong the service life
CN217213874U (en) Real-time monitoring device for fire prevention of electric circuit
CN215025495U (en) An intelligent fire sprinkler pump control equipment
CN215773865U (en) Engineering system control cabinet
CN210468551U (en) Intelligent protection power distribution cabinet
CN214046470U (en) Temperature control device of electric control cabinet
CN215500214U (en) Environment-friendly air compressor control cabinet with automatic energy-conserving function
CN215732717U (en) Active alarm distribution box outdoor infrared detection device
CN205583686U (en) Intelligence electric power electric wire netting stability controller
CN216750907U (en) An automatic cooling new energy distribution box
CN223726010U (en) Be applied to installation stores pylon of concatenation LED large-scale
CN211210104U (en) Intelligent monitoring box
CN223024727U (en) A multifunctional fire pump control cabinet
CN220424398U (en) An electromechanical cabinet for monitoring equipment

Legal Events

Date Code Title Description
GR01 Patent grant
GR01 Patent grant
CF01 Termination of patent right due to non-payment of annual fee

Granted publication date: 20211112