CN203086817U - Solar LED Smart Light Smart Controller - Google Patents

Solar LED Smart Light Smart Controller Download PDF

Info

Publication number
CN203086817U
CN203086817U CN2013200384125U CN201320038412U CN203086817U CN 203086817 U CN203086817 U CN 203086817U CN 2013200384125 U CN2013200384125 U CN 2013200384125U CN 201320038412 U CN201320038412 U CN 201320038412U CN 203086817 U CN203086817 U CN 203086817U
Authority
CN
China
Prior art keywords
circuit
solar
super
controller
battery
Prior art date
Legal status (The legal status is an assumption and is not a legal conclusion. Google has not performed a legal analysis and makes no representation as to the accuracy of the status listed.)
Expired - Fee Related
Application number
CN2013200384125U
Other languages
Chinese (zh)
Inventor
张国伟
Current Assignee (The listed assignees may be inaccurate. Google has not performed a legal analysis and makes no representation or warranty as to the accuracy of the list.)
ZHEJIANG YOUGUO SOLAR TECHNOLOGY Co Ltd
Original Assignee
ZHEJIANG YOUGUO SOLAR TECHNOLOGY Co Ltd
Priority date (The priority date is an assumption and is not a legal conclusion. Google has not performed a legal analysis and makes no representation as to the accuracy of the date listed.)
Filing date
Publication date
Application filed by ZHEJIANG YOUGUO SOLAR TECHNOLOGY Co Ltd filed Critical ZHEJIANG YOUGUO SOLAR TECHNOLOGY Co Ltd
Priority to CN2013200384125U priority Critical patent/CN203086817U/en
Application granted granted Critical
Publication of CN203086817U publication Critical patent/CN203086817U/en
Anticipated expiration legal-status Critical
Expired - Fee Related legal-status Critical Current

Links

Images

Classifications

    • YGENERAL TAGGING OF NEW TECHNOLOGICAL DEVELOPMENTS; GENERAL TAGGING OF CROSS-SECTIONAL TECHNOLOGIES SPANNING OVER SEVERAL SECTIONS OF THE IPC; TECHNICAL SUBJECTS COVERED BY FORMER USPC CROSS-REFERENCE ART COLLECTIONS [XRACs] AND DIGESTS
    • Y02TECHNOLOGIES OR APPLICATIONS FOR MITIGATION OR ADAPTATION AGAINST CLIMATE CHANGE
    • Y02BCLIMATE CHANGE MITIGATION TECHNOLOGIES RELATED TO BUILDINGS, e.g. HOUSING, HOUSE APPLIANCES OR RELATED END-USER APPLICATIONS
    • Y02B20/00Energy efficient lighting technologies, e.g. halogen lamps or gas discharge lamps
    • Y02B20/40Control techniques providing energy savings, e.g. smart controller or presence detection

Landscapes

  • Circuit Arrangement For Electric Light Sources In General (AREA)

Abstract

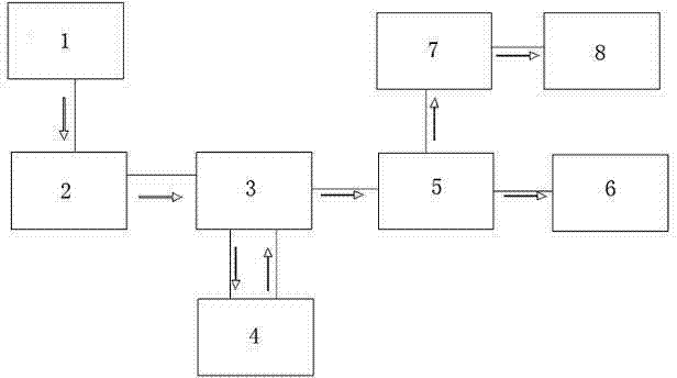
本实用新型涉及一种控制器,尤其是涉及一种太阳能LED智能灯智能制器。其主要是解决现有技术所存在的由于日照不足,造成太阳能草坪灯亮灯时间缩短,电池不能充满长期工作下去,电池的使用寿命大幅下降等的技术问题。本实用新型包括与太阳能板(1)连接的光控电路(2),其特征在于所述的光控电路(2)连接有过充过放保护电路(3),过充过放保护电路连接有蓄电池(4),过充过放保护电路还通过线路连接有恒流驱动电路(5),恒流驱动电路通过线路分别连接有LED光源(6)、人体感应电路(7),人体感应电路连接感应端口(8)。

Figure 201320038412

The utility model relates to a controller, in particular to an intelligent controller of a solar LED intelligent lamp. It mainly solves the technical problems existing in the prior art, such as the shortening of the lighting time of the solar lawn lamp due to insufficient sunlight, the battery cannot be fully charged for long-term work, and the service life of the battery is greatly reduced. The utility model comprises a light control circuit (2) connected with a solar panel (1), and is characterized in that the light control circuit (2) is connected with an overcharge and overdischarge protection circuit (3), and the overcharge and overdischarge protection circuit is connected to There is a storage battery (4), and the overcharge and overdischarge protection circuit is also connected to a constant current drive circuit (5) through a line. Sensing port (8).

Figure 201320038412

Description

Solar LED intelligence lamp intelligent controller
Technical field
The utility model relates to a kind of controller, especially relates to a kind of solar LED intelligence lamp intelligence system device.
Background technology
Solar energy is a kind of clean energy resource, and we are starved of and rationally utilize solar energy.Present particularly outdoor Landscape Lighting product of China's solar product such as solar lawn lamp; But China is vast in territory, and various places hours of daylight and day illumination differ huge.In sufficient area at sunshines such as Qinghai, Xinjiang, the solar lawn lamp product is easy to promote the use of in the middle of the view brightening such as square, park, sub-district, but in more vast area, owing to the deficiency at sunshine, cause solar lawn lamp lighting time shortening, battery can not be full of long-term work and go down, and decline to a great extent the useful life of battery.Also influenced simultaneously the use of Lawn lamp, fine the seeing of Lawn lamp outward appearance on daytime, but evening bright lamp main feature just dying, this has greatly limited the promotion and application of solar lawn lamp.
The utility model content
The utility model provides a kind of solar LED intelligence lamp intelligent controller, it mainly is to solve existing in prior technology owing to the deficiency at sunshine, cause solar lawn lamp lighting time to shorten, battery can not be full of long-term work and go down, the technical problem that declines to a great extent the useful life of battery etc.
Above-mentioned technical problem of the present utility model is mainly solved by following technical proposals:
Solar LED intelligence lamp intelligent controller of the present utility model; comprise the light-operated circuit that is connected with solar panels; described light-operated circuit is connected with the super-charge super-discharge protective circuit; the super-charge super-discharge protective circuit is connected with storage battery; the super-charge super-discharge protective circuit also is connected with constant-current drive circuit by circuit; constant-current drive circuit is connected with led light source, body induction circuit respectively by circuit, and body induction circuit connects sensor port.
In existing solar lawn lamp controller light control functionality and driving function, increased human body induction function.The purpose that increases this function is to improve lighting time, by the situation of present Lawn lamp in use, near the brightness of lamp being descended 80% down, has only the bright lamp of maintenance 20% to get final product nobody.In case the people improves 100% brightness near brightness in 5 meters at once.The different bearing power difference that also just means of brightness, the low more bearing power of brightness is just more little, and cell power generation is just little like this, is equivalent to more energy-conservation; The time before midnight in the evening because the people is many, and induction frequencies is more frequent, battery a little power consumption more greatly, it is close generally not have too many people in the words of the time after midnight, the brightness of Lawn lamp is in 20% brightness always, so just suitable power saving.By such design solar lawn lamp controller, can well continue the operating time of Lawn lamp, battery can not have electricity very soon yet, and solar energy is followed the accumulators benefit again when waiting daytime.
Light-operated circuit in the controller mainly plays the bright lamp and the effect of turning off the light of a control load LED lamp.
The super-charge super-discharge protective circuit mainly is to play an effect that storage battery is protected, and can not only prevent that the solar cell accumulators from overcharging, and prevents from also simultaneously that storage battery from crossing to put, and improves the life-span of battery like this.
Constant-current drive circuit plays a current precision that outputs to the load led light source and remains on 5% scope in controller, the voltage that a concrete mode of operation is a battery is in this scope fluctuation of 10.8V-14V, and the electric current that outputs to the LED lamp plate keeps stable, so just make the brightness of load led light source be consistent less than changing the useful life of also having improved the LED lamp simultaneously.
As preferably, described sensor port is connected with heat and releases infrared probe.Heat is released infrared probe and can be adopted LN074B to pop one's head in.
Therefore, the utility model is by installing the human body induction control device additional, and is the lighting time that can improve Lawn lamp, the useful life that also can improve storage battery simultaneously, simple and reasonable for structure.
Description of drawings
Accompanying drawing 1 is a kind of structural representation of the present utility model.
Parts, position and numbering among the figure: solar panels 1, light-operated circuit 2, super-charge super-discharge protective circuit 3, storage battery 4, constant-current drive circuit 5, led light source 6, body induction circuit 7, sensor port 8.
Embodiment
Below by embodiment, and in conjunction with the accompanying drawings, the technical solution of the utility model is described in further detail.
Embodiment: this routine solar LED intelligence lamp intelligent controller; as Fig. 1; comprise the light-operated circuit 2 that is connected with solar panels 1; it is characterized in that described light-operated circuit is connected with super-charge super-discharge protective circuit 3; the super-charge super-discharge protective circuit is connected with storage battery 4; the super-charge super-discharge protective circuit also is connected with constant-current drive circuit 5 by circuit, and constant-current drive circuit is connected with led light source 6, body induction circuit 7 respectively by circuit, and body induction circuit connects sensor port 8.Sensor port is connected with heat and releases infrared probe.
The above only is a specific embodiment of the utility model, but architectural feature of the present utility model is not limited thereto, any those skilled in the art is in field of the present utility model, and variation of being done or modification all are encompassed among the claim of the present utility model.

Claims (2)

1. solar LED intelligence lamp intelligent controller; comprise the light-operated circuit (2) that is connected with solar panels (1); it is characterized in that described light-operated circuit (2) is connected with super-charge super-discharge protective circuit (3); the super-charge super-discharge protective circuit is connected with storage battery (4); the super-charge super-discharge protective circuit also is connected with constant-current drive circuit (5) by circuit; constant-current drive circuit is connected with led light source (6), body induction circuit (7) respectively by circuit, and body induction circuit connects sensor port (8).
2. solar LED intelligence lamp intelligent controller according to claim 1 is characterized in that described sensor port (8) is connected with heat and releases infrared probe.
CN2013200384125U 2013-01-24 2013-01-24 Solar LED Smart Light Smart Controller Expired - Fee Related CN203086817U (en)

Priority Applications (1)

Application Number Priority Date Filing Date Title
CN2013200384125U CN203086817U (en) 2013-01-24 2013-01-24 Solar LED Smart Light Smart Controller

Applications Claiming Priority (1)

Application Number Priority Date Filing Date Title
CN2013200384125U CN203086817U (en) 2013-01-24 2013-01-24 Solar LED Smart Light Smart Controller

Publications (1)

Publication Number Publication Date
CN203086817U true CN203086817U (en) 2013-07-24

Family

ID=48832612

Family Applications (1)

Application Number Title Priority Date Filing Date
CN2013200384125U Expired - Fee Related CN203086817U (en) 2013-01-24 2013-01-24 Solar LED Smart Light Smart Controller

Country Status (1)

Country Link
CN (1) CN203086817U (en)

Cited By (2)

* Cited by examiner, † Cited by third party
Publication number Priority date Publication date Assignee Title
CN104981066A (en) * 2015-07-03 2015-10-14 邹玉龙 Novel multifunctional remote-control intelligent solar lamp
CN110630949A (en) * 2018-06-05 2019-12-31 宁波奥莱新星照明电器有限公司 A solar sensor lamp with self-learning function

Cited By (3)

* Cited by examiner, † Cited by third party
Publication number Priority date Publication date Assignee Title
CN104981066A (en) * 2015-07-03 2015-10-14 邹玉龙 Novel multifunctional remote-control intelligent solar lamp
CN110630949A (en) * 2018-06-05 2019-12-31 宁波奥莱新星照明电器有限公司 A solar sensor lamp with self-learning function
CN110630949B (en) * 2018-06-05 2021-08-17 宁波奥莱新星照明电器有限公司 A solar sensor lamp with self-learning function

Similar Documents

Publication Publication Date Title
CN202118763U (en) Energy-saving street lamp
CN202634824U (en) Sunlight-LED (Light-Emitting Diode) complementary all-weather green illumination device
CN203086817U (en) Solar LED Smart Light Smart Controller
CN203349142U (en) Wind-solar complementary infrared sensing energy-saving street lamp
CN202069169U (en) Solar dining table
CN206669596U (en) A kind of solar street light
CN201680274U (en) Environment-friendly intelligent solar LED road lamp
CN201251081Y (en) Wind and light complementary lighting device for high-profile billboard
CN102984870A (en) Solar street lamp controller
CN201496869U (en) Photovoltaic commercial power integrated streetlamp
AU2012101097A4 (en) A solar desk lamp with a sucker
CN201827815U (en) Stereoscopic landscaping solar street lamp
CN203642050U (en) LED road lamp
CN203814026U (en) Solar-based light-controlled LED lighting system
CN201779576U (en) Solar LED street lamp
CN103705005A (en) Dining table with wind and solar hybrid illumination
CN201772384U (en) Solar wind energy street light
CN202581099U (en) Garden lamp employing auxiliary wind energy and luminous energy power supply
CN201680268U (en) Novel solar-powered light-emitting diode (LED) street lamp
CN202747222U (en) Solar street lamp system
CN204786247U (en) City photovoltaic power supply view parterre
CN203147599U (en) Wind and light complementation line lamp
CN204244535U (en) A kind of solar street light control device
CN202361257U (en) LED (Light-emitting Diode) decorative illumination lamp device of outdoor lithium ion battery
CN202993007U (en) Solar yard lamp

Legal Events

Date Code Title Description
C14 Grant of patent or utility model
GR01 Patent grant
CF01 Termination of patent right due to non-payment of annual fee

Granted publication date: 20130724

Termination date: 20150124

EXPY Termination of patent right or utility model