CN103441663A - Cascade type high-voltage inverter pre-charging circuit and control method thereof - Google Patents

Cascade type high-voltage inverter pre-charging circuit and control method thereof Download PDF

Info

Publication number
CN103441663A
CN103441663A CN2013103774175A CN201310377417A CN103441663A CN 103441663 A CN103441663 A CN 103441663A CN 2013103774175 A CN2013103774175 A CN 2013103774175A CN 201310377417 A CN201310377417 A CN 201310377417A CN 103441663 A CN103441663 A CN 103441663A
Authority
CN
China
Prior art keywords
grid
phase
switch
phases
grid side
Prior art date
Legal status (The legal status is an assumption and is not a legal conclusion. Google has not performed a legal analysis and makes no representation as to the accuracy of the status listed.)
Granted
Application number
CN2013103774175A
Other languages
Chinese (zh)
Other versions
CN103441663B (en
Inventor
邱培春
孙开发
许贤昶
袁俊波
刘卫军
Current Assignee (The listed assignees may be inaccurate. Google has not performed a legal analysis and makes no representation or warranty as to the accuracy of the list.)
Guangzhou Zhi Guang Electric Technology Co Ltd
Guangzhou Zhiguang Electric Co Ltd
Original Assignee
GUANGZHOU ZHIGUANG MOTOR CO Ltd
Guangzhou Zhiguang Electric Co Ltd
Priority date (The priority date is an assumption and is not a legal conclusion. Google has not performed a legal analysis and makes no representation as to the accuracy of the date listed.)
Filing date
Publication date
Application filed by GUANGZHOU ZHIGUANG MOTOR CO Ltd, Guangzhou Zhiguang Electric Co Ltd filed Critical GUANGZHOU ZHIGUANG MOTOR CO Ltd
Priority to CN201310377417.5A priority Critical patent/CN103441663B/en
Publication of CN103441663A publication Critical patent/CN103441663A/en
Application granted granted Critical
Publication of CN103441663B publication Critical patent/CN103441663B/en
Active legal-status Critical Current
Anticipated expiration legal-status Critical

Links

Images

Landscapes

  • Ac-Ac Conversion (AREA)

Abstract

本发明公开了一种级联型高压变频器预充电电路及其控制方法,级联型高压变频器预充电电路包括电网、变压器,变压器一次侧包括三个相,三个相分别与电网电气连接,还包括电阻、第一开关、第二开关,电阻与第一开关相并联,变压器一次侧的三个相中有一个相与电网通过导线连接,电阻和第二开关分别设置在变压器一次侧的三个相中剩余两个相与电网之间。在接通高压电之前,断开第一开关和第二开关,接通高压电后,级联型高压变频器中与电网相连的两相给级联型高压变频器预充电,电阻起到限流作用,减小了预充电电流,保证了设备的安全,同时,相对于一般的变频器而言,本发明的级联型高压变频器体积更小,需要的预充电电路更加简单。

The invention discloses a cascaded high-voltage frequency converter pre-charging circuit and a control method thereof. The cascaded high-voltage frequency converter pre-charging circuit includes a power grid and a transformer. The primary side of the transformer includes three phases, and the three phases are electrically connected to the power grid respectively. , also includes a resistor, a first switch, and a second switch, the resistor is connected in parallel with the first switch, one of the three phases on the primary side of the transformer is connected to the power grid through a wire, and the resistor and the second switch are respectively arranged on the primary side of the transformer Between the remaining two of the three phases and the grid. Before turning on the high-voltage power, turn off the first switch and the second switch, and after turning on the high-voltage power, the two phases connected to the grid in the cascaded high-voltage inverter precharge the cascaded high-voltage inverter, and the resistance starts The current limiting function reduces the pre-charging current and ensures the safety of the equipment. At the same time, compared with the general frequency converter, the cascaded high-voltage frequency converter of the present invention is smaller in size and requires a simpler pre-charging circuit.

Description

级联型高压变频器预充电电路及其控制方法Cascaded high-voltage inverter pre-charging circuit and its control method

技术领域technical field

本发明涉及一种变频器装置技术领域,特别是涉及级联型高压变频器预充电电路及其控制方法。The invention relates to the technical field of frequency converter devices, in particular to a cascaded high-voltage frequency converter pre-charging circuit and a control method thereof.

背景技术Background technique

级联型高压变频器,采用单元体串联技术,具有运行稳定、无谐波、直接高压输出等特点,在国内外获得了广泛的应用。The cascaded high-voltage frequency converter adopts unit series technology, has the characteristics of stable operation, no harmonics, and direct high-voltage output, and has been widely used at home and abroad.

级联型高压变频器一般包括变压器、单元体及控制器,如图1所示,变频器的每一相都是由多个功率单元经过移相串联而成,其中单元体采用交直交变换电路,中间通过电容进行滤波,如图2所示,给级联型高压变频器通电时,该电容将会出现一个很大的预充电电流,容易损坏电容,一般的级联型高压变频器,会在每个单元体的整流桥和电容之间设置一个预充电电阻及与该预充电电阻并联的旁路开关,预充电电阻在级联型高压变频器通电时起到限流的作用,防止电容损坏,但是,在级联型高压变频器的系统中,通常包括有十几个甚至更多的单元体,每个单元体都需要设置一个预充电电阻及其旁路开关,这样就会导致级联型高压变频器的体积很大,成本也很高,在控制时也很不方便。Cascaded high-voltage inverters generally include transformers, unit bodies, and controllers. As shown in Figure 1, each phase of the inverter is composed of multiple power units that are connected in series through phase shifting, and the unit body uses an AC-DC conversion circuit. , filter through capacitors in the middle, as shown in Figure 2, when the cascaded high-voltage inverter is energized, the capacitor will have a large pre-charging current, which is easy to damage the capacitor, and the general cascaded high-voltage inverter will A pre-charging resistor and a bypass switch connected in parallel with the pre-charging resistor are set between the rectifier bridge and the capacitor of each unit body. The pre-charging resistor acts as a current limiter when the cascade high-voltage inverter is powered on to prevent capacitor However, in the cascaded high-voltage inverter system, there are usually a dozen or more units, and each unit needs to be equipped with a pre-charging resistor and its bypass switch, which will lead to The combined high-voltage inverter has a large volume and high cost, and it is also very inconvenient to control.

发明内容Contents of the invention

本发明的目的在于提供一种结构简单、成本低廉的级联型高压变频器预充电电路。The object of the present invention is to provide a cascaded high-voltage inverter pre-charging circuit with simple structure and low cost.

本发明还有一个目的是提供一种操控简单、成本低廉的级联型高压变频器预充电电路的控制方法。Another object of the present invention is to provide a control method for a cascaded high-voltage inverter pre-charging circuit with simple operation and low cost.

为了实现本发明的目的,采取的技术方案是:In order to realize the purpose of the present invention, the technical scheme that takes is:

一种级联型高压变频器预充电电路,包括电网、变压器,变压器一次侧包括三个相,三个相分别与电网电气连接,还包括电阻、第一开关、第二开关,电阻与第一开关相并联,变压器一次侧的三个相中有一个相与电网通过导线连接,电阻和第二开关分别设置在变压器一次侧的三个相中剩余两个相与电网之间。A cascaded high-voltage frequency converter pre-charging circuit includes a power grid and a transformer. The primary side of the transformer includes three phases, and the three phases are respectively electrically connected to the power grid. It also includes a resistor, a first switch, and a second switch. The resistor and the first The switches are connected in parallel, one of the three phases on the primary side of the transformer is connected to the grid through a wire, and the resistor and the second switch are respectively arranged between the remaining two of the three phases on the primary side of the transformer and the grid.

在接通高压电之前,断开第一开关和第二开关,级联型高压变频器一次侧仅有两相与电网相连,其中一相通过导线与电网直接相连,另一项通过电阻与电网相连,接通高压电后,级联型高压变频器中与电网相连的两相给级联型高压变频器预充电,电阻起到限流作用,通过这种方式,减小了预充电电流,保证了设备的安全使用,同时,整个级联型高压变频器只需使用一个起限流作用的电阻以及两个控制开关,相对于一般的级联型高压变频器而言,本发明的级联型高压变频器体积更小,需要的预充电电路更加简单,降低了成本,控制时也更加方便。Before turning on the high-voltage power, turn off the first switch and the second switch. Only two phases on the primary side of the cascaded high-voltage inverter are connected to the grid, one of which is directly connected to the grid through a wire, and the other is connected to the grid through a resistor. The grid is connected, after the high-voltage power is connected, the two phases of the cascaded high-voltage inverter connected to the grid pre-charge the cascaded high-voltage inverter, and the resistor acts as a current limiter. In this way, the pre-charge is reduced current, which ensures the safe use of the equipment. At the same time, the entire cascaded high-voltage inverter only needs to use a current-limiting resistor and two control switches. Compared with the general cascaded high-voltage inverter, the present invention Cascaded high-voltage inverters are smaller in size, require a simpler pre-charging circuit, reduce costs, and are more convenient to control.

下面对技术方案进一步说明:The technical scheme is further described below:

优选的是,所述变压器一次侧的三个相分别为网侧第一相、网侧第二相、网侧第三相,电阻和第一开关设置在网侧第一相与电网之间,第二开关设置在网侧第二相与电网之间,网侧第三相与电网通过导线连接。Preferably, the three phases on the primary side of the transformer are respectively the first phase on the grid side, the second phase on the grid side, and the third phase on the grid side, and the resistor and the first switch are arranged between the first phase on the grid side and the grid, The second switch is arranged between the second phase on the grid side and the grid, and the third phase on the grid side is connected to the grid through wires.

优选的是,所述变压器一次侧的三个相分别为网侧第一相、网侧第二相、网侧第三相,电阻和第一开关设置在网侧第一相与电网之间,网侧第二相与电网之间通过导线连接,第二开关设置在网侧第三相与电网之间。Preferably, the three phases on the primary side of the transformer are respectively the first phase on the grid side, the second phase on the grid side, and the third phase on the grid side, and the resistor and the first switch are arranged between the first phase on the grid side and the grid, The second phase on the grid side is connected to the grid through wires, and the second switch is arranged between the third phase on the grid side and the grid.

优选的是,所述变压器一次侧的三个相分别为网侧第一相、网侧第二相、网侧第三相,第二开关设置在网侧第一相与电网之间,电阻和第一开关设置在网侧第二相与电网之间,网侧第三相与电网之间通过导线连接。Preferably, the three phases on the primary side of the transformer are respectively the first phase of the grid side, the second phase of the grid side, and the third phase of the grid side, the second switch is arranged between the first phase of the grid side and the grid, and the resistance and The first switch is arranged between the second phase on the grid side and the grid, and the third phase on the grid side is connected to the grid through wires.

优选的是,所述变压器一次侧的三个相分别为网侧第一相、网侧第二相、网侧第三相,第二开关设置在网侧第一相与电网之间,网侧第二相与电网之间通过导线连接,电阻和第一开关设置在网侧第三相与电网之间。Preferably, the three phases on the primary side of the transformer are the first phase on the grid side, the second phase on the grid side, and the third phase on the grid side, and the second switch is set between the first phase on the grid side and the grid. The second phase is connected to the grid through wires, and the resistor and the first switch are arranged between the third phase on the grid side and the grid.

优选的是,所述变压器一次侧的三个相分别为网侧第一相、网侧第二相、网侧第三相,网侧第一相与电网之间通过导线连接,电阻和第一开关设置在网侧第二相与电网之间,第二开关设置在网侧第三相与电网之间。Preferably, the three phases on the primary side of the transformer are the first phase on the grid side, the second phase on the grid side, and the third phase on the grid side, and the first phase on the grid side is connected to the grid through wires, and the resistance and the first phase The switch is arranged between the second phase on the grid side and the grid, and the second switch is arranged between the third phase on the grid side and the grid.

优选的是,所述变压器一次侧的三个相分别为网侧第一相、网侧第二相、网侧第三相,网侧第一相与电网之间通过导线连接,第二开关设置在网侧第二相与电网之间,电阻和第一开关设置在网侧第三相与电网之间。Preferably, the three phases on the primary side of the transformer are the first phase on the grid side, the second phase on the grid side, and the third phase on the grid side, and the first phase on the grid side is connected to the grid through wires, and the second switch is set to Between the grid-side second phase and the grid, the resistor and the first switch are arranged between the grid-side third phase and the grid.

本发明还提供一种级联型高压变频器预充电电路的控制方法,包括以下步骤:接通控制电源,在待机状态下,断开第一开关和第二开关,在保持第一开关、第二开关处于断开状态时接通高压电,经过时间T,闭合第一开关和第二开关,预充电完成。The present invention also provides a control method for the pre-charging circuit of a cascaded high-voltage frequency converter, which includes the following steps: turn on the control power supply, turn off the first switch and the second switch in the standby state, and keep the first switch and the second switch When the second switch is in the off state, the high voltage is connected, and after a time T, the first switch and the second switch are closed, and the pre-charging is completed.

在接通高压电之前保持第一开关、第二开关处于断开状态,接通高压电后,经过T时间再闭合第一开关、第二开关,这种方式能保证设备进行安全的预充电,经过时间T后,预充电电流降低到一个安全的值,这时就能闭合第一开关、第二开关,预充电完成。Keep the first switch and the second switch in the off state before turning on the high-voltage power, and then close the first switch and the second switch after T time after the high-voltage power is turned on. This method can ensure the safety of the equipment. Charging, after a time T, the pre-charging current decreases to a safe value, at this time the first switch and the second switch can be closed, and the pre-charging is completed.

优选的是,当单元体中的电容电压达到额定电压60%-80%时,闭合第一开关和第二开关。当单元体中的电容电压达到额定电压60%-80%时,预充电电流就会下降到一个相对安全的值,这时闭合第一开关、第二开关,预充电完成。Preferably, when the capacitor voltage in the unit body reaches 60%-80% of the rated voltage, the first switch and the second switch are closed. When the capacitor voltage in the unit body reaches 60%-80% of the rated voltage, the pre-charging current will drop to a relatively safe value. At this time, the first switch and the second switch are closed, and the pre-charging is completed.

优选的是,当单元体中的电容电压达到额定电压70%时,闭合第一开关和第二开关。Preferably, when the capacitor voltage in the unit cell reaches 70% of the rated voltage, the first switch and the second switch are closed.

本发明的优点是:The advantages of the present invention are:

本发明的级联型高压变频器预充电电路及其控制方法,在接通高压电之前,断开第一开关和第二开关,级联型高压变频器一次侧仅有两相与电网相连,其中一相通过导线与电网直接相连,另一项通过电阻与电网相连,接通高压电后,级联型高压变频器中与电网相连的两相给级联型高压变频器预充电,电阻起到限流作用,通过这种方式,减小了预充电电流,保证了设备的安全使用,同时,整个级联型高压变频器只需使用一个起限流作用的电阻以及两个控制开关,相对于一般的级联型高压变频器而言,本发明的级联型高压变频器体积更小,需要的预充电电路更加简单,降低了成本,控制时也更加方便。In the cascaded high-voltage inverter pre-charging circuit and its control method of the present invention, the first switch and the second switch are disconnected before the high-voltage power is connected, and only two phases of the primary side of the cascaded high-voltage inverter are connected to the power grid. , one of the phases is directly connected to the grid through a wire, and the other is connected to the grid through a resistor. After the high voltage is connected, the two phases connected to the grid in the cascaded high-voltage inverter precharge the cascaded high-voltage inverter. The resistor plays the role of current limiting. In this way, the pre-charging current is reduced, ensuring the safe use of the equipment. At the same time, the entire cascaded high-voltage inverter only needs to use one resistor and two control switches. , compared with the general cascaded high-voltage frequency converter, the cascaded high-voltage frequency converter of the present invention is smaller in size, requires a simpler pre-charging circuit, reduces costs, and is more convenient to control.

本发明的级联型高压变频器有三个相,三个相中有一个相与电网相对应的相之间通过导线连接,其余两个相与电网相对应的相之间分别设置电阻和第二开关,由于级联型高压变频器三个相是等效的,电阻、第二开关、直接通过导线连接可以有六种情况,上述六种情况均能保证设备达到安全的预充电过程,用户可以根据不同的需要,选择在不同的相之间设置电阻、第二开关、导线。The cascaded high-voltage frequency converter of the present invention has three phases, one of the three phases is connected to the phase corresponding to the power grid through a wire, and the remaining two phases are respectively provided with a resistor and a second phase between the phases corresponding to the power grid. switch, since the three phases of the cascaded high-voltage inverter are equivalent, there can be six cases of resistance, the second switch, and direct connection through wires. The above six cases can ensure that the equipment achieves a safe pre-charging process. According to different needs, choose to set up resistors, second switches, and wires between different phases.

附图说明Description of drawings

图1是级联型高压变频器的示意图;Figure 1 is a schematic diagram of a cascaded high-voltage inverter;

图2是级联型高压变频器中单元体的示意图;Fig. 2 is a schematic diagram of a unit body in a cascaded high-voltage inverter;

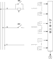
图3是本发明中级联型高压变频器预充电电路的示意图;Fig. 3 is the schematic diagram of the pre-charging circuit of the cascaded high-voltage frequency converter in the present invention;

图4是本发明中级联型高压变频器预充电电路的控制方法的框图。Fig. 4 is a block diagram of the control method of the cascaded high-voltage inverter pre-charging circuit in the present invention.

具体实施方式Detailed ways

下面结合附图对本发明的实施例进行详细说明:Embodiments of the present invention are described in detail below in conjunction with accompanying drawings:

参阅图1-3,在本发明的实施例中,一种级联型高压变频器预充电电路,包括电网、变压器,变压器一次侧包括三个相,三个相分别与电网电气连接,还包括电阻R、第一开关KM1、第二开关KM2,电阻R与第一开关KM1相并联,变压器一次侧的三个相中有一个相与电网通过导线连接,电阻R和第二开关KM2分别设置在变压器一次侧的三个相中剩余两个相与电网之间。Referring to Figures 1-3, in an embodiment of the present invention, a cascaded high-voltage inverter pre-charging circuit includes a power grid and a transformer. The primary side of the transformer includes three phases, and the three phases are respectively electrically connected to the power grid. The resistor R, the first switch KM1, and the second switch KM2 are connected in parallel with the first switch KM1, and one of the three phases on the primary side of the transformer is connected to the grid through wires, and the resistor R and the second switch KM2 are respectively set at Between the remaining two of the three phases on the primary side of the transformer and the grid.

在接通高压电之前,断开第一开关KM1和第二开关KM2,级联型高压变频器一次侧仅有两相与电网相连,其中一相通过导线与电网直接相连,另一项通过电阻R与电网相连,接通高压电后,级联型高压变频器中与电网相连的两相给级联型高压变频器预充电,电阻R起到限流作用,通过这种方式,减小了预充电电流,保证了设备的安全使用,同时,整个级联型高压变频器只需使用一个起限流作用的电阻R以及两个控制开关,相对于一般的级联型高压变频器而言,本发明的级联型高压变频器体积更小,需要的预充电电路更加简单,降低了成本,控制时也更加方便。Before turning on the high-voltage power, turn off the first switch KM1 and the second switch KM2, and only two phases of the primary side of the cascaded high-voltage inverter are connected to the grid, one of which is directly connected to the grid through a wire, and the other is connected to the grid through a wire. The resistor R is connected to the power grid. After the high voltage is connected, the two phases of the cascaded high-voltage inverter connected to the grid precharge the cascaded high-voltage inverter, and the resistor R acts as a current limiter. In this way, the The pre-charging current is reduced to ensure the safe use of the equipment. At the same time, the entire cascaded high-voltage inverter only needs to use a current-limiting resistor R and two control switches. Compared with the general cascaded high-voltage inverter In other words, the cascaded high-voltage inverter of the present invention is smaller in size, requires a simpler pre-charging circuit, reduces costs, and is more convenient to control.

实施例1:Example 1:

所述变压器一次侧的三个相分别为网侧第一相、网侧第二相、网侧第三相,电阻R和第一开关KM1设置在网侧第一相与电网之间,第二开关KM2设置在网侧第二相与电网之间,网侧第三相与电网通过导线连接。The three phases on the primary side of the transformer are respectively the first phase of the grid side, the second phase of the grid side, and the third phase of the grid side. The resistor R and the first switch KM1 are arranged between the first phase of the grid side and the grid, and the second The switch KM2 is arranged between the second phase on the grid side and the grid, and the third phase on the grid side is connected to the grid through wires.

实施例2:Example 2:

所述变压器一次侧的三个相分别为网侧第一相、网侧第二相、网侧第三相,电阻R和第一开关KM1设置在网侧第一相与电网之间,网侧第二相与电网之间通过导线连接,第二开关KM2设置在网侧第三相与电网之间。The three phases on the primary side of the transformer are respectively the first phase of the grid side, the second phase of the grid side, and the third phase of the grid side. The resistor R and the first switch KM1 are arranged between the first phase of the grid side and the grid, and the grid side The second phase is connected to the grid through wires, and the second switch KM2 is arranged between the third phase and the grid on the grid side.

实施例3:Example 3:

所述变压器一次侧的三个相分别为网侧第一相、网侧第二相、网侧第三相,第二开关KM2设置在网侧第一相与电网之间,电阻R和第一开关KM1设置在网侧第二相与电网之间,网侧第三相与电网之间通过导线连接。The three phases on the primary side of the transformer are the first phase of the grid side, the second phase of the grid side, and the third phase of the grid side. The second switch KM2 is set between the first phase of the grid side and the grid. The resistor R and the first The switch KM1 is arranged between the second phase on the grid side and the grid, and the third phase on the grid side is connected to the grid through wires.

实施例4:Example 4:

所述变压器一次侧的三个相分别为网侧第一相、网侧第二相、网侧第三相,第二开关KM2设置在网侧第一相与电网之间,网侧第二相与电网之间通过导线连接,电阻R和第一开关KM1设置在网侧第三相与电网之间。The three phases on the primary side of the transformer are respectively the first phase of the grid side, the second phase of the grid side, and the third phase of the grid side. The second switch KM2 is arranged between the first phase of the grid side and the grid, and the second phase of the grid side It is connected with the grid through wires, and the resistor R and the first switch KM1 are arranged between the third phase on the grid side and the grid.

实施例5:Example 5:

所述变压器一次侧的三个相分别为网侧第一相、网侧第二相、网侧第三相,网侧第一相与电网之间通过导线连接,电阻R和第一开关KM1设置在网侧第二相与电网之间,第二开关KM2设置在网侧第三相与电网之间。The three phases on the primary side of the transformer are the first phase of the grid side, the second phase of the grid side, and the third phase of the grid side. The first phase of the grid side is connected to the grid through wires, and the resistance R and the first switch KM1 are set Between the grid-side second phase and the grid, the second switch KM2 is arranged between the grid-side third phase and the grid.

实施例6:Embodiment 6:

所述变压器一次侧的三个相分别为网侧第一相、网侧第二相、网侧第三相,网侧第一相与电网之间通过导线连接,第二开关KM2设置在网侧第二相与电网之间,电阻R和第一开关KM1设置在网侧第三相与电网之间。The three phases on the primary side of the transformer are respectively the first phase of the grid side, the second phase of the grid side, and the third phase of the grid side. The first phase of the grid side is connected to the grid through wires, and the second switch KM2 is set on the grid side Between the second phase and the grid, the resistor R and the first switch KM1 are arranged between the third phase on the grid side and the grid.

如图3、4所示,本发明还提供一种级联型高压变频器预充电电路的控制方法,包括以下步骤:接通控制电源,在待机状态下,断开第一开关KM1和第二开关KM2,在保持第一开关KM1、第二开关KM2处于断开状态时接通高压电,经过时间T,闭合第一开关KM1和第二开关KM2,预充电完成。As shown in Figures 3 and 4, the present invention also provides a control method for a cascaded high-voltage inverter pre-charging circuit, which includes the following steps: turn on the control power supply, and in the standby state, turn off the first switch KM1 and the second The switch KM2 turns on the high-voltage power while keeping the first switch KM1 and the second switch KM2 in the off state, after a time T, the first switch KM1 and the second switch KM2 are closed, and the pre-charging is completed.

在接通高压电之前保持第一开关KM1、第二开关KM2处于断开状态,接通高压电后,经过T时间再闭合第一开关KM1、第二开关KM2,这种方式能保证设备进行安全的预充电,经过时间T后,预充电电流降低到一个安全的值,这时就能闭合第一开关KM1、第二开关KM2,预充电完成。Before turning on the high-voltage power, keep the first switch KM1 and the second switch KM2 in the off state. After turning on the high-voltage power, turn on the first switch KM1 and the second switch KM2 after T time. This method can ensure that the equipment Perform safe pre-charging. After time T, the pre-charging current decreases to a safe value. At this time, the first switch KM1 and the second switch KM2 can be closed, and the pre-charging is completed.

当单元体中的电容电压达到额定电压60%-80%时,尤其是70%时,闭合第一开关KM1和第二开关KM2。当单元体中的电容电压达到额定电压60%-80%时,预充电电流就会下降到一个相对安全的值,这时闭合第一开关、第二开关,预充电完成。When the capacitor voltage in the unit cell reaches 60%-80% of the rated voltage, especially 70%, the first switch KM1 and the second switch KM2 are closed. When the capacitor voltage in the unit body reaches 60%-80% of the rated voltage, the pre-charging current will drop to a relatively safe value. At this time, the first switch and the second switch are closed, and the pre-charging is completed.

以上所述实施例仅表达了本发明的几种实施方式,其描述较为具体和详细,但并不能因此而理解为对本发明专利范围的限制。应当指出的是,对于本领域的普通技术人员来说,在不脱离本发明构思的前提下,还可以做出若干变形和改进,这些都属于本发明的保护范围。因此,本发明专利的保护范围应以所附权利要求为准。The above-mentioned embodiments only express several implementation modes of the present invention, and the description thereof is relatively specific and detailed, but should not be construed as limiting the patent scope of the present invention. It should be pointed out that those skilled in the art can make several modifications and improvements without departing from the concept of the present invention, and these all belong to the protection scope of the present invention. Therefore, the protection scope of the patent for the present invention should be based on the appended claims.

Claims (9)

1.一种级联型高压变频器预充电电路,包括电网、变压器,变压器一次侧包括三个相,三个相分别与电网电气连接,其特征在于,还包括电阻、第一开关、第二开关,电阻与第一开关相并联,变压器一次侧的三个相中有一个相与电网通过导线连接,电阻和第二开关分别设置在变压器一次侧的三个相中剩余两个相与电网之间。1. A cascaded high-voltage frequency converter pre-charging circuit includes a power grid and a transformer. The primary side of the transformer includes three phases, and the three phases are electrically connected to the power grid respectively. It is characterized in that it also includes a resistor, a first switch, a second switch, the resistor is connected in parallel with the first switch, one of the three phases on the primary side of the transformer is connected to the grid through wires, and the resistor and the second switch are respectively set between the remaining two phases of the three phases on the primary side of the transformer and the grid between. 2.根据权利要求1所述的级联型高压变频器预充电电路,其特征在于,所述变压器一次侧的三个相分别为网侧第一相、网侧第二相、网侧第三相,电阻和第一开关设置在网侧第一相与电网之间,第二开关设置在网侧第二相与电网之间,网侧第三相与电网通过导线连接。2. The cascaded high-voltage inverter pre-charging circuit according to claim 1, characterized in that the three phases on the primary side of the transformer are the first phase on the grid side, the second phase on the grid side, and the third phase on the grid side. The phase, resistor and first switch are arranged between the first phase on the grid side and the grid, the second switch is installed between the second phase on the grid side and the grid, and the third phase on the grid side is connected to the grid through wires. 3.根据权利要求1所述的级联型高压变频器预充电电路,其特征在于,所述变压器一次侧的三个相分别为网侧第一相、网侧第二相、网侧第三相,电阻和第一开关设置在网侧第一相与电网之间,网侧第二相与电网之间通过导线连接,第二开关设置在网侧第三相与电网之间。3. The cascaded high-voltage inverter pre-charging circuit according to claim 1, characterized in that the three phases on the primary side of the transformer are the first phase on the grid side, the second phase on the grid side, and the third phase on the grid side. The phase, resistor and first switch are arranged between the first phase on the grid side and the grid, the second phase on the grid side is connected to the grid through wires, and the second switch is arranged between the third phase on the grid side and the grid. 4.根据权利要求1所述的级联型高压变频器预充电电路,其特征在于,所述变压器一次侧的三个相分别为网侧第一相、网侧第二相、网侧第三相,第二开关设置在网侧第一相与电网之间,电阻和第一开关设置在网侧第二相与电网之间,网侧第三相与电网之间通过导线连接。4. The cascaded high-voltage inverter pre-charging circuit according to claim 1, characterized in that the three phases on the primary side of the transformer are the first phase on the grid side, the second phase on the grid side, and the third phase on the grid side. phase, the second switch is set between the first phase on the grid side and the grid, the resistor and the first switch are set between the second phase on the grid side and the grid, and the third phase on the grid side is connected to the grid through wires. 5.根据权利要求1所述的级联型高压变频器预充电电路,其特征在于,所述变压器一次侧的三个相分别为网侧第一相、网侧第二相、网侧第三相,第二开关设置在网侧第一相与电网之间,网侧第二相与电网之间通过导线连接,电阻和第一开关设置在网侧第三相与电网之间。5. The cascaded high-voltage inverter pre-charging circuit according to claim 1, characterized in that the three phases on the primary side of the transformer are the first phase on the grid side, the second phase on the grid side, and the third phase on the grid side. phase, the second switch is set between the first phase on the grid side and the grid, the second phase on the grid side is connected to the grid through wires, and the resistor and the first switch are set between the third phase on the grid side and the grid. 6.根据权利要求1所述的级联型高压变频器预充电电路,其特征在于,所述变压器一次侧的三个相分别为网侧第一相、网侧第二相、网侧第三相,网侧第一相与电网之间通过导线连接,电阻和第一开关设置在网侧第二相与电网之间,第二开关设置在网侧第三相与电网之间。6. The cascaded high-voltage inverter pre-charging circuit according to claim 1, characterized in that the three phases on the primary side of the transformer are the first phase on the grid side, the second phase on the grid side, and the third phase on the grid side. phase, the first phase on the grid side is connected to the grid through wires, the resistor and the first switch are set between the second phase on the grid side and the grid, and the second switch is set between the third phase on the grid side and the grid. 7.根据权利要求1所述的级联型高压变频器预充电电路,其特征在于,所述变压器一次侧的三个相分别为网侧第一相、网侧第二相、网侧第三相,网侧第一相与电网之间通过导线连接,第二开关设置在网侧第二相与电网之间,电阻和第一开关设置在网侧第三相与电网之间。7. The cascaded high-voltage inverter pre-charging circuit according to claim 1, characterized in that the three phases on the primary side of the transformer are the first phase on the grid side, the second phase on the grid side, and the third phase on the grid side. The first phase on the grid side is connected to the grid through wires, the second switch is set between the second phase on the grid side and the grid, and the resistor and the first switch are set between the third phase on the grid side and the grid. 8.一种级联型高压变频器预充电电路的控制方法,其特征在于,包括以下步骤:接通控制电源,在待机状态下,断开第一开关和第二开关,在保持第一开关、第二开关处于断开状态时接通高压电,经过时间T,闭合第一开关和第二开关,预充电完成。8. A control method for a cascaded high-voltage frequency converter pre-charging circuit, characterized in that it comprises the following steps: turn on the control power supply, and in the standby state, turn off the first switch and the second switch, and keep the first switch 1. When the second switch is in the off state, the high-voltage power is connected, and after a time T, the first switch and the second switch are closed, and the pre-charging is completed. 9.根据权利要求8所述的级联型高压变频器预充电电路的控制方法,其特征在于,当功率单元中的电容电压达到额定电压60%-80%时,闭合第一开关和第二开关。9. The control method of the cascaded high-voltage inverter pre-charging circuit according to claim 8, characterized in that, when the capacitor voltage in the power unit reaches 60%-80% of the rated voltage, the first switch and the second switch are closed switch.
CN201310377417.5A 2013-08-26 2013-08-26 Precharge circuit for cascade high-voltage frequency converter and control method thereof Active CN103441663B (en)

Priority Applications (1)

Application Number Priority Date Filing Date Title
CN201310377417.5A CN103441663B (en) 2013-08-26 2013-08-26 Precharge circuit for cascade high-voltage frequency converter and control method thereof

Applications Claiming Priority (1)

Application Number Priority Date Filing Date Title
CN201310377417.5A CN103441663B (en) 2013-08-26 2013-08-26 Precharge circuit for cascade high-voltage frequency converter and control method thereof

Publications (2)

Publication Number Publication Date
CN103441663A true CN103441663A (en) 2013-12-11
CN103441663B CN103441663B (en) 2016-09-21

Family

ID=49695344

Family Applications (1)

Application Number Title Priority Date Filing Date
CN201310377417.5A Active CN103441663B (en) 2013-08-26 2013-08-26 Precharge circuit for cascade high-voltage frequency converter and control method thereof

Country Status (1)

Country Link
CN (1) CN103441663B (en)

Cited By (1)

* Cited by examiner, † Cited by third party
Publication number Priority date Publication date Assignee Title
CN105720893A (en) * 2014-12-02 2016-06-29 永济新时速电机电器有限责任公司 Traction converter with secondary filter circuit

Citations (4)

* Cited by examiner, † Cited by third party
Publication number Priority date Publication date Assignee Title
CN1545198A (en) * 2003-09-28 2004-11-10 北京利德华福电气技术有限公司 Second generation high-voltage large-power frequency converter
CN102306938A (en) * 2011-09-09 2012-01-04 北京索英电气技术有限公司 Starting method for current transformer
JP2012210085A (en) * 2011-03-30 2012-10-25 Toyota Motor Corp Power source control device, motor drive system including the same, and method of controlling power source control device
CN203457041U (en) * 2013-08-26 2014-02-26 广州智光电气股份有限公司 Cascading-type high-voltage inverter pre-charging circuit

Patent Citations (4)

* Cited by examiner, † Cited by third party
Publication number Priority date Publication date Assignee Title
CN1545198A (en) * 2003-09-28 2004-11-10 北京利德华福电气技术有限公司 Second generation high-voltage large-power frequency converter
JP2012210085A (en) * 2011-03-30 2012-10-25 Toyota Motor Corp Power source control device, motor drive system including the same, and method of controlling power source control device
CN102306938A (en) * 2011-09-09 2012-01-04 北京索英电气技术有限公司 Starting method for current transformer
CN203457041U (en) * 2013-08-26 2014-02-26 广州智光电气股份有限公司 Cascading-type high-voltage inverter pre-charging circuit

Cited By (1)

* Cited by examiner, † Cited by third party
Publication number Priority date Publication date Assignee Title
CN105720893A (en) * 2014-12-02 2016-06-29 永济新时速电机电器有限责任公司 Traction converter with secondary filter circuit

Also Published As

Publication number Publication date
CN103441663B (en) 2016-09-21

Similar Documents

Publication Publication Date Title
US7880343B2 (en) Drive isolation transformer controller and method
CN204304574U (en) The vehicle-mounted quick charge device of a kind of electric automobile
CN107612408B (en) Energy storage converter and energy storage system
CN104252959A (en) Energy-saving on-load capacity regulating transformer and intelligent high and low capacity switching method thereof
CN201966812U (en) Converter based on novel precharge circuit
CN203747661U (en) Pre-charge device of wind power current transformer and wind power current transformer
CN203691211U (en) Discharge loop of mine-used frequency inverter
CN204156719U (en) Voltage type converter pre-charge circuit
CN106877415A (en) A kind of transmission line online monitoring system power supply
CN103647469A (en) Power supply and protection circuit of three-level inverter switch power supply
CN103441663B (en) Precharge circuit for cascade high-voltage frequency converter and control method thereof
CN203457041U (en) Cascading-type high-voltage inverter pre-charging circuit
CN201789459U (en) A large-scale high-voltage motor capacitor energy storage compensation starting device
CN203457098U (en) Charging circuit for high-voltage variable-frequency speed control system
CN218678462U (en) Energy storage converter, energy storage system and new energy power generation system
CN207318582U (en) Arrester charge counter tester
CN201839012U (en) Startup charging and shutdown discharging circuit of static var generator
CN105161773A (en) Positive and negative pulse lead-acid cell formation device
CN207134983U (en) The soft-start circuit of the public bus type equipment of lead-acid accumulator
CN103441731A (en) Charging circuit of high-voltage variable-frequency speed adjustment system and control method thereof
CN203387411U (en) Unit tandem type high-voltage frequency converter and precharge device
CN207910525U (en) A kind of pure electric vehicle AC power output system device peculiar to vessel
CN107834695A (en) A kind of fire-fighting equipment power supply with relay protection circuit
CN201178324Y (en) Charging power source circuit of secondary battery pack
CN104134825B (en) A kind of bus photovoltaic integrated form battery service system and maintaining method thereof

Legal Events

Date Code Title Description
C06 Publication
PB01 Publication
C10 Entry into substantive examination
SE01 Entry into force of request for substantive examination
C14 Grant of patent or utility model
GR01 Patent grant
CP01 Change in the name or title of a patent holder
CP01 Change in the name or title of a patent holder

Address after: 510760 No. 51 Punan Road, Yunpu Industrial Zone, Huangpu District, Guangzhou City, Guangdong Province

Co-patentee after: Guangzhou Zhi Guang Electric Technology Co., Ltd.

Patentee after: Guangzhou Zhiguang Electric Co., Ltd.

Address before: 510760 No. 51 Punan Road, Yunpu Industrial Zone, Huangpu District, Guangzhou City, Guangdong Province

Co-patentee before: Guangzhou Zhiguang Motor Co., Ltd.

Patentee before: Guangzhou Zhiguang Electric Co., Ltd.