CN103114624A - Load-sensitive operation system of loading machine - Google Patents
Load-sensitive operation system of loading machine Download PDFInfo
- Publication number
- CN103114624A CN103114624A CN2013100591365A CN201310059136A CN103114624A CN 103114624 A CN103114624 A CN 103114624A CN 2013100591365 A CN2013100591365 A CN 2013100591365A CN 201310059136 A CN201310059136 A CN 201310059136A CN 103114624 A CN103114624 A CN 103114624A
- Authority
- CN
- China
- Prior art keywords
- oil
- load
- valve
- pipeline
- control
- Prior art date
- Legal status (The legal status is an assumption and is not a legal conclusion. Google has not performed a legal analysis and makes no representation as to the accuracy of the status listed.)
- Granted
Links
Images
Landscapes
- Operation Control Of Excavators (AREA)
- Fluid-Pressure Circuits (AREA)
Abstract
本发明涉及到装载机,具体为一种装载机的负载敏感操纵系统,行走柱塞泵的一个出油口接通第一管路,所述第一管路端部并联蓄能器、两位两通电磁换向阀,所述两位两通电磁换向阀另一端接入先导操纵阀的进油口,先导操纵阀的控制油口通过管路连接负载敏感多路阀的控制口,先导操纵阀的出油口连接油箱,所述负载敏感多路阀的反馈油口连接工作柱塞泵的反馈油口,本发明装载机的负载敏感操纵系统中先导操纵阀的控制油是由行走柱塞泵内部的补油泵提供的,减少了一个先导泵,取代传统的先导泵供油;工作柱塞泵通过负载敏感多路阀的反馈油口根据负载的变化调节压力-流量的输出,有效利用发动机功率,控制液压油温升,实现节能环保。
The invention relates to a loader, in particular to a load-sensitive control system of the loader. An oil outlet of a traveling plunger pump is connected to a first pipeline, and the end of the first pipeline is connected in parallel with an accumulator, two Two-way electromagnetic reversing valve, the other end of the two-position two-way electromagnetic reversing valve is connected to the oil inlet port of the pilot control valve, and the control oil port of the pilot control valve is connected to the control port of the load-sensing multi-way valve through a pipeline. The oil outlet of the steering valve is connected to the fuel tank, and the feedback oil port of the load-sensitive multi-way valve is connected to the feedback oil port of the working plunger pump. The charge pump inside the piston pump provides a pilot pump instead of the traditional pilot pump for oil supply; the working plunger pump adjusts the pressure-flow output according to the change of the load through the feedback oil port of the load-sensing multi-way valve, effectively utilizing Engine power, control hydraulic oil temperature rise, realize energy saving and environmental protection.
Description
技术领域 technical field
本发明涉及到装载机,尤其是涉及装载机的负载敏感操纵系统。 The present invention relates to loaders, and more particularly to load-sensitive steering systems for loaders.
背景技术 Background technique
目前,国内各大厂家对于装载机操纵系统的选择上,普遍采用机械式开关阀,此种结构会产生操纵力大、存在空行程、工作装置微动性差等缺陷,这些缺陷会导致司机的劳动强度增大,造成司机疲劳工作产生安全隐患。 At present, major domestic manufacturers generally use mechanical switch valves for the selection of loader control systems. This structure will produce defects such as large control force, empty travel, and poor fretting of the working device. These defects will cause the driver's labor Intensity increases, causing driver fatigue to work and causing potential safety hazards.
国外特别在欧美等发达国家的市场多采用先导操纵来控制装载机,其先导油源由独立的先导泵供给。通过操纵先导阀,用先导油推动主阀芯,实现装载机动臂及铲斗的动作,此种操纵方式非常轻便,降低了司机的劳动强度且易于实现对动臂及铲斗的准确定位,但此种结构也天然的有着不可避免的缺陷:由于采用独立的先导泵供油技术方案,一方面造成设计成本的增加,另一方面也导致了结构复杂,增多了整机的故障点。 In foreign countries, especially in developed countries such as Europe and the United States, pilot control is often used to control loaders, and the pilot oil source is supplied by an independent pilot pump. By manipulating the pilot valve, the pilot oil is used to push the main valve core to realize the action of the arm and bucket of the loader. This kind of manipulation method is very light, reduces the labor intensity of the driver and is easy to realize accurate positioning of the boom and bucket, but This structure also naturally has inevitable defects: due to the use of an independent pilot pump oil supply technical solution, on the one hand, it causes an increase in design cost, on the other hand, it also leads to a complex structure and increases the failure points of the whole machine.
发明内容 Contents of the invention
本发明的目的在于克服现有技术中存在的不足,提供一种结构简单、巧妙、合理的装载机的负载敏感操纵系统,该系统结构简单、可靠性高、操纵舒适性强、节能环保。 The object of the present invention is to overcome the deficiencies in the prior art, and provide a load-sensitive control system of a loader with a simple structure, ingenious and reasonable structure, the system is simple in structure, high in reliability, strong in control comfort, energy-saving and environment-friendly.
按照本发明提供的技术方案:一种装载机的负载敏感操纵系统,特征在于:行走柱塞泵的一个出油口接通第一管路,所述第一管路端部并联蓄能器、两位两通电磁换向阀,所述两位两通电磁换向阀另一端接入先导操纵阀的进油口,先导操纵阀的控制油口通过管路连接负载敏感多路阀的控制口,先导操纵阀的出油口连接油箱,负载敏感多路阀的出油口通过回油滤芯接入油箱,工作装置油缸与负载敏感多路阀连接;所述负载敏感多路阀的反馈油口连接工作柱塞泵的反馈油口。 According to the technical solution provided by the present invention: a load-sensing control system for a loader, characterized in that: an oil outlet of the traveling plunger pump is connected to a first pipeline, and the end of the first pipeline is connected in parallel with an accumulator, Two-position two-way electromagnetic reversing valve, the other end of the two-position two-way electromagnetic reversing valve is connected to the oil inlet of the pilot control valve, and the control oil port of the pilot control valve is connected to the control port of the load-sensing multi-way valve through a pipeline , the oil outlet of the pilot control valve is connected to the oil tank, the oil outlet of the load-sensing multi-way valve is connected to the oil tank through the oil return filter element, and the oil cylinder of the working device is connected to the load-sensing multi-way valve; the feedback oil port of the load-sensing multi-way valve Connect to the feedback port of the working piston pump.
作为本发明的进一步改进,在所述第一管路上安装有单向阀。 As a further improvement of the present invention, a check valve is installed on the first pipeline.
本发明与现有技术相比,优点在于:本发明装载机的负载敏感操纵系统中先导操纵阀的控制油是由行走柱塞泵内部的补油泵提供的,减少了一个先导泵,取代传统的先导泵供油;工作柱塞泵通过负载敏感多路阀的反馈油口根据负载的变化调节压力-流量的输出,有效利用发动机功率,控制液压油温升,实现节能环保。 Compared with the prior art, the present invention has the advantages that: the control oil of the pilot control valve in the load sensitive control system of the loader of the present invention is provided by the charging oil pump inside the traveling plunger pump, which reduces a pilot pump and replaces the traditional The pilot pump supplies oil; the working plunger pump adjusts the pressure-flow output according to the load change through the feedback oil port of the load-sensitive multi-way valve, effectively uses the engine power, controls the temperature rise of the hydraulic oil, and realizes energy saving and environmental protection.
附图说明 Description of drawings
图1为本发明的结构示意图。 Fig. 1 is a structural schematic diagram of the present invention.
具体实施方式 Detailed ways
下面结合具体附图和实施例对本发明作进一步说明。 The present invention will be further described below in conjunction with specific drawings and embodiments.
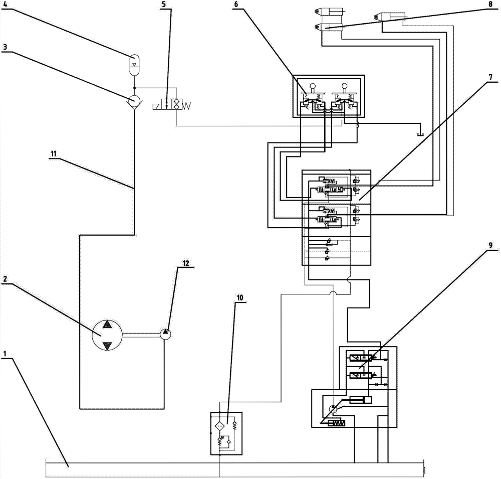
如图1所示,包括油箱1、行走柱塞泵2、单向阀3、蓄能器4、两位两通电磁换向阀5、先导操纵阀6、负载敏感多路阀7、工作装置油缸8、工作柱塞泵9、回油滤芯10、第一管路11等。
As shown in Figure 1, it includes a fuel tank 1, a traveling plunger pump 2, a one-
如图1所示,本发明是一种装载机的负载敏感操纵系统,行走柱塞泵2的一个出油口接通第一管路11,在第一管路11上安装有单向阀3,第一管路11端部并联蓄能器4、两位两通电磁换向阀5,两位两通电磁换向阀5另一端接入先导操纵阀6的进油口,先导操纵阀6(先导操纵阀6由动臂油缸控制阀和翻斗油缸控制阀组成)的控制油口通过管路连接负载敏感多路阀7(负载敏感多路阀7由动臂油缸控制阀和翻斗油缸控制阀组成)的控制口,此控制口的作用主要在于将通过先到操纵阀6的先导油引入负载敏感多路阀7中用于控制负载敏感多路阀7中的阀芯处于不同的工作位置,使得通过工作柱塞泵9进入负载敏感多路阀7的工作油液根据负载敏感多路阀7中阀芯所处位置的不同而有选择性的进入工作装置油缸的大、小腔以达到满足外界工作的需要,先导操纵阀6的出油口连接油箱1,负载敏感多路阀7的出油口通过回油滤芯10接入油箱1,工作装置油缸8与负载敏感多路阀7连接;
As shown in Figure 1, the present invention is a load sensitive control system of a loader, an oil outlet of the traveling plunger pump 2 is connected to the
负载敏感多路阀7的反馈油口连接工作柱塞泵9的反馈油口,工作柱塞泵9的反馈油口根据外界负载大小的变化。 The feedback oil port of the load sensitive multi-way valve 7 is connected to the feedback oil port of the working plunger pump 9, and the feedback oil port of the working plunger pump 9 changes according to the magnitude of the external load.
本发明行走柱塞泵2内部的补油泵,给先导操纵阀6提供稳定的、低压小流量的压力油源。 The charging pump inside the traveling plunger pump 2 of the present invention provides a stable, low-pressure and low-flow pressure oil source for the pilot control valve 6 .
如图1所示,本发明在行走柱塞泵2与先导操纵阀6之间设置油路,由行走柱塞泵2内部的补油泵向先导操纵阀6提供压力油,负载敏感多路阀7的反馈油口接入工作柱塞泵9,根据外界负载大小的变化,调节工作柱塞泵9的斜盘以达到工作柱塞泵9实现压力-流量的变化输出,换言之,发动机根据负载大小的变化提供相适应的功率,这样就有效的利用发动机的功率,避免了定量系统所造成的功率的浪费,有效的控制了液压油的温升,达到了节能环保的目的。本发明还针对发动机熄火,行走柱塞泵2不工作的特殊情况,由蓄能器4压力油通过两位两通电磁换向阀5接入先导操纵阀6用以达到调整动臂油缸8下落高度,从而保证装载机的安全工作。
As shown in Figure 1, the present invention sets an oil circuit between the traveling plunger pump 2 and the pilot control valve 6, and the charge oil pump inside the travel plunger pump 2 supplies pressure oil to the pilot control valve 6, and the load sensitive multi-way valve 7 The feedback port of the pump is connected to the working plunger pump 9, and the swash plate of the working plunger pump 9 is adjusted according to the change of the external load to achieve the pressure-flow change output of the working plunger pump 9. In other words, the engine The change provides the corresponding power, so that the power of the engine can be effectively used, the waste of power caused by the quantitative system can be avoided, the temperature rise of the hydraulic oil can be effectively controlled, and the purpose of energy saving and environmental protection can be achieved. The present invention also aims at the special situation that the engine is turned off and the traveling plunger pump 2 is not working. The pressure oil from the accumulator 4 is connected to the pilot control valve 6 through the two-position two-way
Claims (2)
Priority Applications (1)
| Application Number | Priority Date | Filing Date | Title |
|---|---|---|---|
| CN201310059136.5A CN103114624B (en) | 2013-02-25 | 2013-02-25 | The load-sensitive control system of loader |
Applications Claiming Priority (1)
| Application Number | Priority Date | Filing Date | Title |
|---|---|---|---|
| CN201310059136.5A CN103114624B (en) | 2013-02-25 | 2013-02-25 | The load-sensitive control system of loader |
Publications (2)
| Publication Number | Publication Date |
|---|---|
| CN103114624A true CN103114624A (en) | 2013-05-22 |
| CN103114624B CN103114624B (en) | 2015-11-18 |
Family
ID=48413051
Family Applications (1)
| Application Number | Title | Priority Date | Filing Date |
|---|---|---|---|
| CN201310059136.5A Active CN103114624B (en) | 2013-02-25 | 2013-02-25 | The load-sensitive control system of loader |
Country Status (1)
| Country | Link |
|---|---|
| CN (1) | CN103114624B (en) |
Cited By (3)
| Publication number | Priority date | Publication date | Assignee | Title |
|---|---|---|---|---|
| CN103953090A (en) * | 2014-05-12 | 2014-07-30 | 德州德工机械有限公司 | Grafting load sensing energy-saving hydraulic system of loader |
| CN104533774A (en) * | 2014-12-03 | 2015-04-22 | 安徽博一流体传动股份有限公司 | Variable displacement piston pump for loading machine |
| CN104828725A (en) * | 2014-08-28 | 2015-08-12 | 北汽福田汽车股份有限公司 | Hydraulic control system and engineering machinery having hydraulic control system |
Citations (7)
| Publication number | Priority date | Publication date | Assignee | Title |
|---|---|---|---|---|
| JP2010121726A (en) * | 2008-11-20 | 2010-06-03 | Caterpillar Japan Ltd | Hydraulic control system in work machine |
| CN201636093U (en) * | 2010-01-14 | 2010-11-17 | 上海华丰工业控制技术工程有限公司 | Hydraulic energy-storing emergency device and field movable boarding ladder using the same |
| CN201739265U (en) * | 2010-05-06 | 2011-02-09 | 沈阳北方交通重工有限公司 | Single triple fixed displacement pump oil supply device for development machine |
| CN102108982A (en) * | 2009-12-29 | 2011-06-29 | 沃尔沃建造设备控股(瑞典)有限公司 | Negative control type hydraulic system |
| CN102420552A (en) * | 2011-12-03 | 2012-04-18 | 太原理工大学 | Control loop and control method for improving starting and stopping performance of motor |
| CN202718623U (en) * | 2012-07-19 | 2013-02-06 | 山河智能装备股份有限公司 | Key drilling action single-pump hydraulic control loop of cutting drilling machine |
| CN203174660U (en) * | 2013-02-25 | 2013-09-04 | 无锡开普机械有限公司 | Load-sensitive control system of loading machine |
-
2013
- 2013-02-25 CN CN201310059136.5A patent/CN103114624B/en active Active
Patent Citations (7)
| Publication number | Priority date | Publication date | Assignee | Title |
|---|---|---|---|---|
| JP2010121726A (en) * | 2008-11-20 | 2010-06-03 | Caterpillar Japan Ltd | Hydraulic control system in work machine |
| CN102108982A (en) * | 2009-12-29 | 2011-06-29 | 沃尔沃建造设备控股(瑞典)有限公司 | Negative control type hydraulic system |
| CN201636093U (en) * | 2010-01-14 | 2010-11-17 | 上海华丰工业控制技术工程有限公司 | Hydraulic energy-storing emergency device and field movable boarding ladder using the same |
| CN201739265U (en) * | 2010-05-06 | 2011-02-09 | 沈阳北方交通重工有限公司 | Single triple fixed displacement pump oil supply device for development machine |
| CN102420552A (en) * | 2011-12-03 | 2012-04-18 | 太原理工大学 | Control loop and control method for improving starting and stopping performance of motor |
| CN202718623U (en) * | 2012-07-19 | 2013-02-06 | 山河智能装备股份有限公司 | Key drilling action single-pump hydraulic control loop of cutting drilling machine |
| CN203174660U (en) * | 2013-02-25 | 2013-09-04 | 无锡开普机械有限公司 | Load-sensitive control system of loading machine |
Cited By (4)
| Publication number | Priority date | Publication date | Assignee | Title |
|---|---|---|---|---|
| CN103953090A (en) * | 2014-05-12 | 2014-07-30 | 德州德工机械有限公司 | Grafting load sensing energy-saving hydraulic system of loader |
| CN104828725A (en) * | 2014-08-28 | 2015-08-12 | 北汽福田汽车股份有限公司 | Hydraulic control system and engineering machinery having hydraulic control system |
| CN104828725B (en) * | 2014-08-28 | 2017-10-10 | 北汽福田汽车股份有限公司 | Hydraulic control system and the engineering machinery with the hydraulic control system |
| CN104533774A (en) * | 2014-12-03 | 2015-04-22 | 安徽博一流体传动股份有限公司 | Variable displacement piston pump for loading machine |
Also Published As
| Publication number | Publication date |
|---|---|
| CN103114624B (en) | 2015-11-18 |
Similar Documents
| Publication | Publication Date | Title |
|---|---|---|
| CN205618450U (en) | Hydraulic system divides fender energy storage ware energy recuperation device | |
| CN103047208B (en) | Load-sensitive electro-hydraulic proportional multi-way valve | |
| CN104554432B (en) | Engineering machine steer-by-wire system | |
| CN102887447B (en) | Hydraulic control loop of variable amplitude hydraulic cylinder, crane and variable amplitude control method | |
| CN104863914B (en) | A kind of electro-hydraulic joint control converging valve | |
| CN105156391A (en) | Composite variable pump and hydraulic control system using composite variable pump | |
| CN203111003U (en) | Converging oil supply system of hinged type dumper lifting hydraulic system | |
| CN103950870B (en) | A kind of forklift hydraulic system of double pump fuel feeding band energy regenerating | |
| CN102616705B (en) | Energy-saving forklift hydraulic system with energy recovery function | |
| CN102094434A (en) | System for differential recovery of potential energy of boom of oil liquid hybrid power excavating machine | |
| CN102588359A (en) | Hydraulic system, excavator and control method of hydraulic system | |
| CN107345411B (en) | Boom cylinder energy conserving system and its control method, excavator | |
| CN103085865A (en) | Load sensitive turning hydraulic system of loading machine | |
| CN102030265A (en) | Crane hydraulic system for load sensitive ship | |
| CN106122188A (en) | Conventional overflow valve overflow based on hydraulic accumulator loss recycle and reuse system | |
| CN107327432A (en) | A kind of pump control cylinder hydraulic circuit and its control method | |
| CN204003685U (en) | A kind of braking in a turn hydraulic system and engineering machinery | |
| CN103114624B (en) | The load-sensitive control system of loader | |
| CN203114764U (en) | Load-sensitive electro-hydraulic proportional multi-way valve | |
| CN107285242B (en) | Truck hydraulic integrated system and fork truck with it | |
| CN106678111A (en) | Electrically-controlled multi-way valve | |
| CN105351266B (en) | A kind of high-performance mining elevator hydraulic control system | |
| CN103883571B (en) | The many pumps of loading machine electrichydraulic control are the hydraulic system at interflow quantitatively | |
| CN204646822U (en) | A kind of hydraulic control system for loader | |
| CN104912136B (en) | A kind of excavator and its Hydraulic slewing system |
Legal Events
| Date | Code | Title | Description |
|---|---|---|---|
| C06 | Publication | ||
| PB01 | Publication | ||
| C10 | Entry into substantive examination | ||
| SE01 | Entry into force of request for substantive examination | ||
| C14 | Grant of patent or utility model | ||
| GR01 | Patent grant | ||
| PP01 | Preservation of patent right | ||
| PP01 | Preservation of patent right |
Effective date of registration: 20191011 Granted publication date: 20151118 |
|
| PD01 | Discharge of preservation of patent | ||
| PD01 | Discharge of preservation of patent |
Date of cancellation: 20201120 Granted publication date: 20151118 |
|
| TR01 | Transfer of patent right | ||
| TR01 | Transfer of patent right |
Effective date of registration: 20260104 Address after: 215000 Jiangsu Province Suzhou City Gusu District Pingjiang Street Beiyuan Road No. 75 Building E 1st Floor Room 1025 Patentee after: Suzhou Tao Dolphin Information Consulting Co.,Ltd. Country or region after: China Address before: 214101 Jiangsu Province Wuxi City Xishan District Economic Development Zone Eastern Park North Side of Dacheng Road Patentee before: WUXI KIPOR MACHINERY Co.,Ltd. Country or region before: China |
