WO2019179009A1 - Cooking control method and apparatus, cookware and computer-readable storage medium - Google Patents

Cooking control method and apparatus, cookware and computer-readable storage medium Download PDF

Info

Publication number
WO2019179009A1
WO2019179009A1 PCT/CN2018/100602 CN2018100602W WO2019179009A1 WO 2019179009 A1 WO2019179009 A1 WO 2019179009A1 CN 2018100602 W CN2018100602 W CN 2018100602W WO 2019179009 A1 WO2019179009 A1 WO 2019179009A1
Authority
WO
WIPO (PCT)
Prior art keywords
fan
cooking
resistor
ambient temperature
pole
Prior art date
Legal status (The legal status is an assumption and is not a legal conclusion. Google has not performed a legal analysis and makes no representation as to the accuracy of the status listed.)
Ceased
Application number
PCT/CN2018/100602
Other languages
French (fr)
Chinese (zh)
Inventor
李信合
钟石刚
吕文灿
区国安
刘金明
Current Assignee (The listed assignees may be inaccurate. Google has not performed a legal analysis and makes no representation or warranty as to the accuracy of the list.)
Foshan Shunde Midea Electrical Heating Appliances Manufacturing Co Ltd
Original Assignee
Foshan Shunde Midea Electrical Heating Appliances Manufacturing Co Ltd
Priority date (The priority date is an assumption and is not a legal conclusion. Google has not performed a legal analysis and makes no representation as to the accuracy of the date listed.)
Filing date
Publication date
Priority claimed from CN201810235824.5A external-priority patent/CN110296094B/en
Priority claimed from CN201820388319.XU external-priority patent/CN207975006U/en
Priority claimed from CN201810345202.8A external-priority patent/CN110389605A/en
Application filed by Foshan Shunde Midea Electrical Heating Appliances Manufacturing Co Ltd filed Critical Foshan Shunde Midea Electrical Heating Appliances Manufacturing Co Ltd
Publication of WO2019179009A1 publication Critical patent/WO2019179009A1/en
Anticipated expiration legal-status Critical
Ceased legal-status Critical Current

Links

Images

Classifications

    • HELECTRICITY
    • H05ELECTRIC TECHNIQUES NOT OTHERWISE PROVIDED FOR
    • H05BELECTRIC HEATING; ELECTRIC LIGHT SOURCES NOT OTHERWISE PROVIDED FOR; CIRCUIT ARRANGEMENTS FOR ELECTRIC LIGHT SOURCES, IN GENERAL
    • H05B6/00Heating by electric, magnetic or electromagnetic fields
    • H05B6/02Induction heating
    • H05B6/06Control, e.g. of temperature, of power

Definitions

  • the present invention relates to the field of cooking technology, and in particular to a cooking control method, a cooking control device, a cooking appliance, and a computer readable storage medium.
  • the degree of intelligence of cooking utensils continues to increase, a large number of electronic components are integrated in the cooking appliance. Since the operating temperature of the cooking appliance is usually as high as 90 ° C to 100 ° C, the operating temperature of the electronic component is much lower than the cooking temperature. Therefore, the cooking temperature may seriously affect the normal operation of electronic components (such as IGBT, bridge stack, choke, coil disk).
  • the fan is usually set to operate at a constant speed, and the heat generating component in the cooking appliance is dissipated, and the ambient temperature of the area where the heat generating component is located is not taken into consideration.
  • the ambient temperature of the area is low (for example, 0 ° C)
  • the electronic components mainly rely on the temperature difference for heat exchange, and the heat exchange efficiency is less affected by the wind. Therefore, if the operation is still performed at a constant speed, the power consumption of the cooking appliance is increased.
  • the present invention aims to solve at least one of the technical problems existing in the prior art or related art.
  • Another object of the present invention is to provide a cooking control device.
  • Another object of the present invention is to provide a cooking appliance.
  • Another object of the present invention is to provide a computer readable storage medium.
  • a cooking control method comprising: detecting, in a cooking heating process, an ambient temperature of an area in which a heat generating component is located in real time; and a preset fan according to an ambient temperature
  • the corresponding relationship between the rotational speeds adjusts the rotational speed of the fan during the cooking and heating process in real time, wherein the rotational speed of the fan is the rotational speed of blasting or ventilating the heat generating component.
  • the timeliness of the ambient temperature of the detecting area is improved, and further, according to the correspondence between the ambient temperature and the preset fan speed Real-time adjustment of the fan speed during the cooking and heating process is beneficial to the heating component working at a reasonable ambient temperature, improving the reliability of the operation of the heating component, thereby reducing the possibility of failure of the cooking appliance due to the high temperature of the heating component, and It reduces the power consumption and noise during the fan cooling process and improves the user experience.
  • the control fan is operated at a low speed, which reduces the power consumption during the heat dissipation process of the fan, reduces the noise during the operation of the fan, and improves the use of the user.
  • the control fan is operated at a low speed, which reduces the power consumption during the heat dissipation process of the fan, reduces the noise during the operation of the fan, and improves the use of the user.
  • the control fan when the ambient temperature of the area is high, the heat dissipation capacity is high, and the control fan is operated at a relatively high rotational speed, which reduces the possibility of failure of the heat generating component due to high temperature, and improves the reliability and stability of the cooking appliance operation. Reduced maintenance costs for cooking appliances.
  • the method further includes: presetting a one-to-one correspondence between the plurality of temperature gear positions and the plurality of fan gear positions, wherein the temperature value of the temperature gear position is The correspondence between the wind speed values corresponding to the fan gear positions is positively correlated.
  • the reliability of controlling the fan gear position is improved, the ambient temperature of the detection area is lowered, and the fan gear position is controlled.
  • the hardware requirements reduce the manufacturing cost of the cooking appliance and improve the stability of the fan operation.
  • the corresponding first fan gear speed is set to be about 1600 rpm
  • the corresponding second fan is set.
  • the speed of the gear is about 2400 rpm.
  • the corresponding third fan gear is set to rotate at about 3200 rpm.
  • the fan speed in the cooking heating process is adjusted in real time, specifically: determining a temperature gear to which the ambient temperature belongs in real time; The correspondence between the temperature gear position and the fan gear position adjusts the fan speed to a corresponding fan gear position in real time.
  • the adjustment fan is improved.
  • the real-time performance and accuracy of the speed gear position improve the reliability and stability of the heating component operation and reduce the power consumption during the heat dissipation process of the fan.
  • the fan speed in the cooking heating process is adjusted in real time according to the correspondence between the ambient temperature and the preset fan speed, and specifically includes: detecting that the ambient temperature is lower than the preset ambient temperature When adjusting, adjust the fan speed to zero.
  • the fan speed is reduced to zero, which saves the power of the fan when the heat dissipation component is low, improves the service life of the fan, and improves cooking.
  • the reliability of the appliance enhances the user experience.
  • the preset ambient temperature can be set to be 10 ° C or less.
  • the heat generating component comprises a heating coil and/or a heating control module.
  • the heating control component generally includes a control circuit board and a processor. Since the working state of the heating coil and the heating control module receives the maximum temperature influence, it is determined as a heat generating component requiring heat dissipation, and according to the environment. The temperature adjusts the wind speed of the blast cooling or the ventilating heat, effectively improves the heat dissipation efficiency of the heat generating component, and improves the reliability and stability of the cooking appliance operation.
  • a cooking control apparatus comprising: a detecting unit configured to detect an ambient temperature of a region where the heat generating component is located in real time during the cooking heating; and an adjusting unit for the environment The corresponding relationship between the temperature and the preset fan speed adjusts the fan speed during the cooking and heating process in real time.
  • the fan speed is the speed at which the heat generating component is blown or dissipated.
  • the timeliness of the ambient temperature of the detecting area is improved, and further, according to the correspondence between the ambient temperature and the preset fan speed Real-time adjustment of the fan speed during the cooking and heating process is beneficial to the heating component working at a reasonable ambient temperature, improving the reliability of the operation of the heating component, thereby reducing the possibility of failure of the cooking appliance due to the high temperature of the heating component, and It reduces the power consumption and noise during the fan cooling process and improves the user experience.
  • the control fan is operated at a low speed, which reduces the power consumption during the heat dissipation process of the fan, reduces the noise during the operation of the fan, and improves the use of the user.
  • the control fan is operated at a low speed, which reduces the power consumption during the heat dissipation process of the fan, reduces the noise during the operation of the fan, and improves the use of the user.
  • the control fan when the ambient temperature of the area is high, the heat dissipation capacity is high, and the control fan is operated at a relatively high rotational speed, which reduces the possibility of failure of the heat generating component due to high temperature, and improves the reliability and stability of the cooking appliance operation. Reduced maintenance costs for cooking appliances.
  • the method further includes: a preset unit, configured to preset a one-to-one correspondence between the plurality of temperature gear positions and the plurality of fan gear positions, wherein the temperature value of the temperature gear position is The correspondence between the wind speed values corresponding to the fan gear positions is positively correlated.
  • the reliability of controlling the fan gear position is improved, the ambient temperature of the detection area is lowered, and the fan gear position is controlled.
  • the hardware requirements reduce the manufacturing cost of the cooking appliance and improve the stability of the fan operation.
  • the corresponding first fan gear speed is set to be about 1600 rpm
  • the corresponding second fan is set.
  • the speed of the gear is about 2400 rpm.
  • the corresponding third fan gear is set to rotate at about 3200 rpm.
  • the adjusting unit further includes: determining the subunit for determining a temperature gear to which the ambient temperature belongs in real time; the adjusting unit is further configured to: according to the temperature gear and the fan gear Corresponding relationship, the fan speed is adjusted in real time to the corresponding fan gear position.
  • the adjustment fan is improved.
  • the real-time performance and accuracy of the speed gear position improve the reliability and stability of the heating component operation and reduce the power consumption during the heat dissipation process of the fan.
  • the adjusting unit is further configured to: when the ambient temperature is detected to be lower than the preset ambient temperature, adjust the fan speed to decrease to zero.
  • the fan speed is reduced to zero, which saves the power of the fan when the heat dissipation component is low, improves the service life of the fan, and improves cooking.
  • the reliability of the appliance enhances the user experience.
  • the preset ambient temperature can be set to be 10 ° C or less.
  • the heat generating component comprises a heating coil and/or a heating control module.
  • the heating control component generally includes a control circuit board and a processor. Since the working state of the heating coil and the heating control module receives the maximum temperature influence, it is determined as a heat generating component requiring heat dissipation, and according to the environment. The temperature adjusts the wind speed of the blast cooling or the ventilating heat, effectively improves the heat dissipation efficiency of the heat generating component, and improves the reliability and stability of the cooking appliance operation.
  • the adjusting unit includes a driving circuit for adjusting a fan speed, and the driving circuit includes a power release module;
  • the driving control end is respectively connected with one end of the buzzer and the first end of the power release module, and the other end of the buzzer is grounded;
  • the second end of the power release module is connected with the B pole of the triode, and the third end of the electric energy release module is The E pole of the triode is grounded at the same time;
  • the C pole of the triode is connected to one end of the fan, and the other end of the fan is connected to the power supply end;
  • the driving control end is used for outputting alternating high and low AC levels
  • the conduction voltage drop between the second end and the third end of the power discharging module is smaller than the conduction voltage drop between the B pole and the E pole of the triode;
  • the module is used to internally charge during the period in which the drive control terminal outputs a high level, and is internally discharged during the period in which the drive control terminal outputs a low level.
  • the power release module includes: a first diode, a first resistor, and a capacitor;
  • the driving control ends are respectively connected to the positive pole of the first diode and one end of the first resistor; the negative pole of the first diode and the other end of the first resistor are simultaneously connected to one end of the capacitor, and simultaneously with the B of the triode a pole connection; the other end of the capacitor is grounded simultaneously with the E pole of the transistor;
  • the conduction voltage drop of the first diode is smaller than the conduction voltage drop between the B pole and the E pole of the triode.
  • the driving circuit further includes:
  • one end of the second resistor is connected to one end of the buzzer, and the other end of the second resistor is respectively connected to the driving control end, the anode of the first diode, and one end of the first resistor;
  • the second diode is connected in parallel with the fan, the anode of the second diode is connected to the power supply end, and the cathode of the second diode is connected to the C pole of the triode;
  • one end of the third resistor is respectively connected to the other end of the second resistor, the anode of the first diode, and one end of the first resistor, and the other end of the third resistor is connected to the driving control end;
  • the fourth resistor has one end connected to the cathode of the first diode, and the other end of the fourth resistor is connected to the other end of the first resistor, one end of the capacitor, and the B pole of the transistor.
  • the present invention also provides a driving method based on the above driving circuit, the circuit having a triode, comprising:
  • the power release module is internally charged, and during the period in which the drive control terminal outputs a low level, the power release module is internally discharged, and the second end and the third end of the power release module
  • the conduction voltage drop between the terminals is less than the conduction voltage drop between the B and E poles of the triode.
  • the power release module includes: a first diode, a first resistor, and a capacitor;
  • the drive control terminal charges the capacitor through the first resistor and the voltage after the capacitor is charged is always smaller than the conduction voltage drop corresponding to the B pole and the E pole of the triode, in the drive control During the period when the terminal outputs a low level, the capacitor is discharged through the first diode;
  • the conduction voltage drop of the first diode is smaller than the conduction voltage drop between the B pole and the E pole of the triode.
  • a cooking appliance comprising: the cooking control device defined by any one of the second aspects of the invention.
  • a computer readable storage medium having stored thereon a computer program, the computer program being executed to implement a cooking control method as defined in any one of the first aspects .
  • Figure 1 shows a schematic flow chart of a cooking control method in accordance with one embodiment of the present invention
  • FIG. 2 shows a schematic block diagram of a cooking control device in accordance with one embodiment of the present invention
  • FIG. 3 shows a schematic block diagram of a cooking appliance in accordance with one embodiment of the present invention
  • FIG. 4 is a schematic diagram showing a correspondence relationship between an ambient temperature and a preset fan speed according to an embodiment of the present invention
  • FIG. 5 is a schematic diagram showing a correspondence relationship between an ambient temperature and a preset fan speed according to another embodiment of the present invention.
  • FIG. 6 is a schematic diagram of voltage variation of a capacitor charging according to an embodiment of the invention.
  • FIG. 7 is a schematic structural diagram of a driving circuit according to an embodiment of the present invention.
  • FIG. 8 is a schematic structural diagram of a driving circuit according to an embodiment of the present invention.
  • FIG. 9 is a schematic structural diagram of a driving circuit according to an embodiment of the present invention.
  • FIG. 10 is a block diagram showing the structure of a driving circuit according to an embodiment of the present invention.
  • FIG. 1 shows a schematic flow chart of a cooking control method in accordance with one embodiment of the present invention.
  • a cooking control method includes: step S102, detecting an ambient temperature of a region where a heat generating component is located in a cooking heating process; and step S104, according to an ambient temperature and a preset fan speed.
  • the corresponding relationship between the fans and the fan speed in the cooking heating process is adjusted in real time, wherein the fan speed is the speed at which the heat generating component is blasted or ventilated.
  • the timeliness of the ambient temperature of the detecting area is improved, and further, according to the correspondence between the ambient temperature and the preset fan speed Real-time adjustment of the fan speed during the cooking and heating process is beneficial to the heating component working at a reasonable ambient temperature, improving the reliability of the operation of the heating component, thereby reducing the possibility of failure of the cooking appliance due to the high temperature of the heating component, and It reduces the power consumption and noise during the fan cooling process and improves the user experience.
  • the control fan is operated at a low speed, which reduces the power consumption during the heat dissipation process of the fan, reduces the noise during the operation of the fan, and improves the use of the user.
  • the control fan is operated at a low speed, which reduces the power consumption during the heat dissipation process of the fan, reduces the noise during the operation of the fan, and improves the use of the user.
  • the control fan when the ambient temperature of the area is high, the heat dissipation capacity is high, and the control fan is operated at a relatively high rotational speed, which reduces the possibility of failure of the heat generating component due to high temperature, and improves the reliability and stability of the cooking appliance operation. Reduced maintenance costs for cooking appliances.
  • the method further includes: presetting a one-to-one correspondence between the plurality of temperature gear positions and the plurality of fan gear positions, wherein the temperature value of the temperature gear position is The correspondence between the wind speed values corresponding to the fan gear positions is positively correlated.
  • the reliability of controlling the fan gear position is improved, the ambient temperature of the detection area is lowered, and the fan gear position is controlled.
  • the hardware requirements reduce the manufacturing cost of the cooking appliance and improve the stability of the fan operation.
  • the corresponding first fan gear speed is set to be about 1600 rpm
  • the corresponding second fan is set.
  • the speed of the gear is about 2400 rpm.
  • the corresponding third fan gear is set to rotate at about 3200 rpm.
  • the fan speed in the cooking heating process is adjusted in real time, specifically: determining a temperature gear to which the ambient temperature belongs in real time; The correspondence between the temperature gear position and the fan gear position adjusts the fan speed to a corresponding fan gear position in real time.
  • the adjustment fan is improved.
  • the real-time performance and accuracy of the speed gear position improve the reliability and stability of the heating component operation and reduce the power consumption during the heat dissipation process of the fan.
  • the fan speed in the cooking heating process is adjusted in real time according to the correspondence between the ambient temperature and the preset fan speed, and specifically includes: detecting that the ambient temperature is lower than the preset ambient temperature When adjusting, adjust the fan speed to zero.
  • the fan speed is reduced to zero, which saves the power of the fan when the heat dissipation component is low, improves the service life of the fan, and improves cooking.
  • the reliability of the appliance enhances the user experience.
  • the preset ambient temperature can be set to be 10 ° C or less.
  • the heat generating component comprises a heating coil and/or a heating control module.
  • the heating control component generally includes a control circuit board and a processor. Since the working state of the heating coil and the heating control module receives the maximum temperature influence, it is determined as a heat generating component requiring heat dissipation, and according to the environment. The temperature adjusts the wind speed of the blast cooling or the ventilating heat, effectively improves the heat dissipation efficiency of the heat generating component, and improves the reliability and stability of the cooking appliance operation.
  • FIG. 2 shows a schematic block diagram of a cooking control device in accordance with one embodiment of the present invention.
  • a cooking control apparatus 200 includes: a detecting unit 202 for detecting an ambient temperature of a region where a heat generating component is located in real time during cooking heating; and an adjusting unit 204 for According to the correspondence between the ambient temperature and the preset fan speed, the fan speed in the cooking heating process is adjusted in real time, wherein the fan speed is the speed at which the heat generating component is blown or dissipated.
  • the timeliness of the ambient temperature of the detecting area is improved, and further, according to the correspondence between the ambient temperature and the preset fan speed Real-time adjustment of the fan speed during the cooking and heating process is beneficial to the heating component working at a reasonable ambient temperature, improving the reliability of the operation of the heating component, thereby reducing the possibility of failure of the cooking appliance due to the high temperature of the heating component, and It reduces the power consumption and noise during the fan cooling process and improves the user experience.
  • the control fan is operated at a low speed, which reduces the power consumption during the heat dissipation process of the fan, reduces the noise during the operation of the fan, and improves the use of the user.
  • the control fan is operated at a low speed, which reduces the power consumption during the heat dissipation process of the fan, reduces the noise during the operation of the fan, and improves the use of the user.
  • the control fan when the ambient temperature of the area is high, the heat dissipation capacity is high, and the control fan is operated at a relatively high rotational speed, which reduces the possibility of failure of the heat generating component due to high temperature, and improves the reliability and stability of the cooking appliance operation. Reduced maintenance costs for cooking appliances.
  • the method further includes: a preset unit 206, configured to preset a one-to-one correspondence between the plurality of temperature gear positions and the plurality of fan gear positions, wherein the temperature value of the temperature gear position The correspondence between the wind speed values corresponding to the fan gear positions is positively correlated.
  • the reliability of controlling the fan gear position is improved, the ambient temperature of the detection area is lowered, and the fan gear position is controlled.
  • the hardware requirements reduce the manufacturing cost of the cooking appliance and improve the stability of the fan operation.
  • the corresponding first fan gear speed is set to be about 1600 rpm
  • the corresponding second fan is set.
  • the speed of the gear is about 2400 rpm.
  • the corresponding third fan gear is set to rotate at about 3200 rpm.
  • the adjusting unit 204 further includes: a determining subunit 2042, configured to determine a temperature gear position to which the ambient temperature belongs in real time; the adjusting unit 204 is further configured to: according to the temperature gear position and the fan gear position Corresponding relationship between the fan speed in real time to the corresponding fan gear position.
  • the adjustment fan is improved.
  • the real-time performance and accuracy of the speed gear position improve the reliability and stability of the heating component operation and reduce the power consumption during the heat dissipation process of the fan.
  • the adjusting unit 204 is further configured to: when the ambient temperature is detected to be lower than the preset ambient temperature, adjust the fan speed to decrease to zero.
  • the fan speed is reduced to zero, which saves the power of the fan when the heat dissipation component is low, improves the service life of the fan, and improves cooking.
  • the reliability of the appliance enhances the user experience.
  • the preset ambient temperature can be set to be 10 ° C or less.
  • the heat generating component comprises a heating coil and/or a heating control module.
  • the heating control component generally includes a control circuit board and a processor. Since the working state of the heating coil and the heating control module receives the maximum temperature influence, it is determined as a heat generating component requiring heat dissipation, and according to the environment. The temperature adjusts the wind speed of the blast cooling or the ventilating heat, effectively improves the heat dissipation efficiency of the heat generating component, and improves the reliability and stability of the cooking appliance operation.
  • the cooking device 200 may be a logical computing device such as a central processing unit CPU, a digital signal processor DSP, and a microcontroller MCU integrated or compatible with the cooking appliance.
  • the adjusting unit 204, the preset unit 206, and the determining subunit 2042 may be the above.
  • the arithmetic chip in the logic operation device, the detection unit 202 may be a thermal resistance type temperature sensor or a thermocouple type temperature sensor.
  • FIG. 3 shows a schematic block diagram of a cooking appliance in accordance with one embodiment of the present invention.
  • a cooking appliance 300 includes: a cooking control apparatus 200 as shown in FIG.
  • the cooking appliance 300 may be one of a rice cooker, an electric cooker, an electric pressure cooker, and an electric kettle.
  • Embodiment 1 is a diagrammatic representation of Embodiment 1:
  • FIG. 4 is a schematic diagram showing the correspondence between ambient temperature and preset fan speed according to an embodiment of the present invention.
  • T 0 is set to a preset ambient temperature.
  • T 0 is set to a preset ambient temperature.
  • the corresponding fan gear position (fan speed) is set to r 1 , that is, when the detected ambient temperature is greater than or equal to T 0 and less than T 1 , The fan is operated at speed r 1 .
  • the corresponding fan gear position is set to r 2 , that is, when the detected ambient temperature is greater than or equal to T 1 and less than T 2 , the fan rotates at a speed r 2 operation.
  • the corresponding fan gear position is set to r N+1 , that is, when the detected ambient temperature is greater than or equal to T N and less than T N+1
  • N is a positive integer greater than or equal to one.
  • the ambient temperature of the detected area is higher than the preset ambient temperature T 0 , the value of T1 is 60 ° C, the value of T2 is 80 ° C, and the value of r 1 is 1600 rpm.
  • the value of r2 is 2400 rpm, and the value of r3 is 3200 rpm.
  • the corresponding fan speed is 1600 rpm, and when the detected ambient temperature is greater than or equal to 60 ° C and less than 80 ° C, the corresponding fan speed is determined to be 2400. Rpm, when the detected ambient temperature of the area is greater than or equal to 80 ° C, determine the corresponding fan speed is 3200 rev / min.
  • Embodiment 2 is a diagrammatic representation of Embodiment 1:
  • Figure 5 is a diagram showing the correspondence between ambient temperature and preset fan speed in accordance with another embodiment of the present invention.
  • the curve 502 is composed of a plurality of broken lines, as shown in FIG. 5, the first segment of the line (0 points) To point C) corresponding to the temperature range (- ⁇ , T c ), the wind speed corresponding to the fan gear position is zero, that is, when the temperature is low, the heat dissipation of the heat-generating component is realized only by heat conduction, without opening the fan to rotate,
  • the two-section polyline (point C to point B) corresponds to the temperature range (T c , T B ), and the wind speed corresponding to the wind turbine gear increases linearly, the slope is recorded as k1, and the third segment is broken (point B to point A).
  • the wind speed corresponding to the fan gear is linearly increased from r B to r A , the slope is recorded as k2, and k2 is greater than k1, that is, the wind speed is increased under high temperature conditions. Faster.
  • Embodiment 3 is a diagrammatic representation of Embodiment 3
  • the adjustment unit 204 may specifically include a drive circuit for adjusting the fan speed.
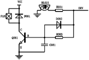
  • the drive circuit has a transistor Q081.
  • the driving circuit includes: a power release module.
  • the drive control terminal DRV is respectively connected to one end of the buzzer BL031 and the first end of the power release module, and the other end of the buzzer BL031 is grounded; the second end of the power release module is connected with the B pole of the transistor Q081, and the power release module The third end is connected to the E pole of the transistor Q081 at the same time; the C pole of the triode Q081 is connected to one end of the fan FAN, and the other end of the fan FAN is connected to the power supply end;
  • the driving control terminal DRV is used for outputting alternating high and low AC levels, and the conduction voltage drop between the second end and the third end of the power discharging module is smaller than the conduction voltage drop between the B pole and the E pole of the transistor Q081;
  • the power release module is internally charged during a period in which the drive control terminal DRV outputs a high level, and is internally discharged during a period in which the drive control terminal DRV outputs a low level.
  • the power release module when the driving control terminal DRV outputs the alternating high and low alternating current levels, the power release module is internally charged during the driving control terminal DRV outputting the high level, and the driving control terminal DRV outputs the low level. During the period, the power release module is internally discharged, so that the conduction voltage drop between the second end and the third end of the power release module is less than the conduction voltage drop between the B and E poles of the transistor Q081, the transistor Q081 Always unable to conduct. Therefore, the fan FAN is not frequently turned on and off, thereby avoiding the current impact caused by the frequent start of the fan FAN, and improving the safety and reliability of the fan FAN.
  • the fan design is protected by a large number of protection and compensation circuits, thereby saving circuit design costs.
  • the same I/O interface that is, the fan FAN and the buzzer BL031 are simultaneously driven by the drive control terminal DRV, and the driving signals of the two do not affect each other, chip resources and circuit volume can be saved.
  • the power release module includes: a first diode D082, a first resistor R083, and a capacitor C081;
  • the driving control terminal DRV is respectively connected to the anode of the first diode D082 and one end of the first resistor R083; the cathode of the first diode D082 and the other end of the first resistor R083 are simultaneously connected to one end of the capacitor C081, At the same time, it is connected with the B pole of the transistor Q081; the other end of the capacitor C081 is grounded at the same time as the E pole of the transistor Q081;
  • the conduction voltage drop of the first diode D082 is smaller than the conduction voltage drop between the B pole and the E pole of the transistor Q081.
  • the buzzer BL031 may be a passive buzzer, and an alternating signal is generated to generate a buzzer sound.
  • the fan FAN is a DC fan, and can be operated by a DC signal.
  • the transistor Q081 is used to switch the fan FAN, which is not specifically limited in the embodiment of the present invention.
  • the first resistor R083 and the capacitor C081 constitute an RC filter circuit for slowing the rise time of the high level when the drive control terminal DRV outputs an AC signal.
  • the power supply end can supply power to the fan FAN, such as the power supply end of the 18V, which is not specifically limited in this embodiment of the present invention.
  • the driving control terminal DRV is used for outputting a driving signal, and the driving signal may be an alternating current level of a DC low level, a DC high level or a high level, which is not specifically limited in the embodiment of the present invention.
  • the fan FAN is driven by a DC high level, and the buzzer BL031 is driven by alternating high and low AC levels.
  • the drive control terminal DRV outputs a DC high level
  • the fan FAN operates, and the buzzer BL031 does not generate a buzzer.
  • the drive control terminal DRV outputs a DC low level
  • the fan FAN does not work, and the buzzer BL031 does not generate a buzzer.
  • the drive control terminal DRV When the drive control terminal DRV outputs alternating high and low AC levels, the fan FAN does not work, and the buzzer BL031 generates a buzzer. In the period in which the high level is output, the drive control terminal DRV charges the capacitor C081 through the first resistor R083. As shown in Figure 6, the voltage of capacitor C081 rises exponentially.
  • the capacitor C081 is discharged through the first diode D082, that is, the first diode D082 provides a release loop for the voltage on the capacitor C081, and the discharge capacitor C081 outputs a high voltage at the drive control terminal DRV.
  • the conduction voltage drop of the first diode D082 is smaller than the conduction voltage drop between the B pole and the E pole of the transistor Q081, and the voltage after the capacitor C081 is charged is always smaller than the corresponding poles of the B pole and the E pole of the transistor Q081. Pressure drop.
  • the conduction voltage drop corresponding to the B and E poles of the transistor Q081 may be 0.7V, and the first diode D082 may be a Schottky diode and the conduction voltage drop is 0.3V, which is not specifically described in this embodiment of the present invention. limited.
  • the transistor Q081 can not be turned on at all times, that is, when the buzzer is in operation, the fan FAN does not frequently turn on and off as the drive control terminal DRV outputs high and low alternating AC levels, thereby not It will generate current surge, which can ensure the safety and reliability of the fan FAN. It should be noted that, by controlling the frequency of the AC signal, the voltage after the capacitor C081 is charged is always smaller than the voltage drop corresponding to the B pole and the E pole of the transistor Q081, which is not specifically limited in the embodiment of the present invention.
  • the conduction voltage drop corresponding to the B pole and the E pole of the transistor Q081 is 0.7 V
  • the conduction voltage drop of the first diode D082 is 0.3 V as an example.
  • the drive control terminal DRV outputs an AC level of 4Khz
  • the high and low level alternate periods are 250us.
  • the high level in one cycle corresponds to 125us
  • the low level in one cycle corresponds to 125us.
  • the drive control terminal DRV charges the capacitor C081 through the first resistor R083, and the voltage of the capacitor C081 rises exponentially.
  • the driving control terminal DRV when the driving control terminal DRV outputs the alternating high and low alternating current levels, during the period of outputting the high level, the driving control terminal DRV charges the capacitor C081 through the first resistor R083 and the voltage after the capacitor C081 is charged. It is always smaller than the on-voltage drop corresponding to the B and C poles of the transistor Q081. During the output low period, the capacitor C081 is discharged through the first diode D082, so that the voltage on the capacitor C081 is always lower than the transistor Q081. The corresponding conduction voltage drop, the transistor Q081 is always unable to conduct. Therefore, the fan FAN is not frequently turned on and off, thereby avoiding the current impact caused by the frequent start of the fan FAN, and improving the safety and reliability of the fan FAN.
  • the drive control terminal DRV may be connected to the buzzer BL031 directly, and a large current may be generated.
  • the driving circuit provided by the embodiment of the present invention may further include a second resistor R031; one end of the second resistor R031 is connected to one end of the buzzer BL031, and the other end of the second resistor R031 is respectively connected to the driving control terminal BRV, the anode of the first diode D082, and one end of the first resistor R083. connection.
  • the second resistor R031 is connected in series with the buzzer BL031 and can be used as a buzzer current limiting resistor.
  • the drive circuit since the fan coil generates a reverse induced electromotive force when the fan FAN is turned off, the drive circuit may be damaged.
  • the drive circuit provided by the embodiment of the present invention is provided.
  • the method may further include: a second diode D081;
  • the second diode D081 is connected in parallel with the fan FAN, the anode of the second diode D081 is connected to the power supply terminal, and the cathode of the second diode D081 is connected to the C pole of the transistor Q081.
  • the second diode D081 is a reverse voltage absorbing diode to absorb the reverse induced electromotive force generated by the fan coil when the fan FAN is turned off.
  • the driving circuit including the second resistor R031 and the second diode D081 may be as shown in FIG. 7.
  • the second resistor R031 may not be sufficient to shunt the buzzer BL031, and in order to release the voltage on the capacitor C081 as soon as possible, as an alternative embodiment, the driving provided by the embodiment of the present invention
  • the circuit may further include: a third resistor R032; one end of the third resistor R032 is respectively connected to the other end of the second resistor R031, the anode of the first diode D081, and one end of the first resistor R083, and the other end of the third resistor R032 Connected to the drive control terminal DRV.
  • the driving circuit including the second resistor R031, the second diode D081, and the third resistor R032 can be referred to FIG. 8.
  • the buzzer BL031 can be shunted.
  • the third resistor R032 is connected in series with the first diode D081, it can assist in releasing the voltage on the capacitor C081 as soon as possible, thereby enhancing the protection of the fan FAN.
  • the driving circuit provided by the embodiment of the present invention may only include a second resistor R031; one end of the second resistor R031 is respectively connected to one end of the buzzer BL031, the anode of the first diode D081, and one end of the first resistor R083, and second The other end of the resistor R031 is connected to the drive control terminal BRV.
  • the driving circuit including the second resistor R031 and the second diode D081 can be referred to FIG. 9 .
  • the second resistor R031 is connected in series with the buzzer BL031, the buzzer BL031 can be shunted.
  • the second resistor R031 is connected in series with the first diode D081, it can assist in releasing the voltage on the capacitor C081 as soon as possible, thereby enhancing the protection of the fan FAN.
  • the driving circuit provided by the embodiment of the present invention may further include: a fourth resistor R082; one end of the fourth resistor R082 and the first The cathode of the diode D081 is connected, and the other end of the fourth resistor R082 is connected to the other end of the first resistor R083, one end of the capacitor C081, and the B pole of the transistor Q081.
  • the driving circuit including the second resistor R031, the second diode D081, and the fourth resistor R082 can be referred to FIG.
  • Embodiment 4 is a diagrammatic representation of Embodiment 4:
  • an embodiment of the present invention provides a fan driving method based on any of the above driving circuits.
  • the drive circuit has a transistor Q081.
  • the method includes: when the driving control terminal DRV outputs alternating high and low AC levels, the fan FAN stops running, and the buzzer BL031 generates a buzzer;
  • the power release module is internally charged, and during the period in which the drive control terminal DRV outputs a low level, the power release module is internally discharged, and the second end of the power release module and The conduction voltage drop between the third terminals is less than the conduction voltage drop between the B and E poles of the transistor Q081.
  • the method provided by the embodiment of the present invention when the driving control terminal DRV outputs the alternating high and low alternating current levels, during the period in which the driving control terminal DRV outputs a high level, the power discharging module is internally charged, and the driving control terminal DRV outputs a low level.
  • the power release module is internally discharged, so that the conduction voltage drop between the second end and the third end of the power release module is less than the conduction voltage drop between the B and E poles of the transistor Q081, the transistor Q081 Always unable to conduct. Therefore, the fan FAN is not frequently turned on and off, thereby avoiding the current impact caused by the frequent start of the fan FAN, and improving the safety and reliability of the fan FAN.
  • the fan design is protected by a large number of protection and compensation circuits, thereby saving circuit design costs. Since the same I/O interface, that is, the fan FAN and the buzzer BL031 are simultaneously driven by the drive control terminal DRV, and the driving signals of the two are not affected, the chip resources and the circuit volume can be saved.
  • the power release module includes: a first diode D082, a first resistor R083, and a capacitor C081;
  • the drive control terminal DRV charges the capacitor C081 through the first resistor R083 and the voltage after the capacitor C081 is charged is always smaller than the conduction between the B pole and the E pole of the transistor Q081.
  • Voltage drop during the period in which the drive control terminal DRV outputs a low level, the capacitor C081 is discharged through the first diode D082;
  • the conduction voltage drop of the first diode D082 is smaller than the conduction voltage drop between the B pole and the E pole of the transistor Q081.
  • the driving control terminal DRV when the driving control terminal DRV outputs the alternating high and low alternating current levels, during the period of outputting the high level, the driving control terminal DRV charges the capacitor C081 through the first resistor R083 and the voltage after the capacitor C081 is charged. It is always smaller than the on-voltage drop corresponding to the B and E poles of the transistor Q081. During the output low period, the capacitor C081 is discharged through the first diode D082, so that the voltage on the capacitor C081 is always less than the transistor Q081. The corresponding conduction voltage drop, the transistor Q081 is always unable to conduct. Therefore, the fan FAN is not frequently turned on and off, thereby avoiding the current impact caused by the frequent start of the fan FAN, and improving the safety and reliability of the fan FAN.
  • a computer readable storage medium having stored thereon a computer program, wherein the computer program is executed to perform the following steps: detecting an environment in a region where the heat generating component is located in a cooking heating process Temperature; according to the correspondence between the ambient temperature and the preset fan speed, the fan speed in the cooking heating process is adjusted in real time, wherein the fan speed is the speed at which the heat generating component is blown or dissipated.
  • the timeliness of the ambient temperature of the detecting area is improved, and further, according to the correspondence between the ambient temperature and the preset fan speed Real-time adjustment of the fan speed during the cooking and heating process is beneficial to the heating component working at a reasonable ambient temperature, improving the reliability of the operation of the heating component, thereby reducing the possibility of failure of the cooking appliance due to the high temperature of the heating component, and It reduces the power consumption and noise during the fan cooling process and improves the user experience.
  • the control fan is operated at a low speed, which reduces the power consumption during the heat dissipation process of the fan, reduces the noise during the operation of the fan, and improves the use of the user.
  • the control fan is operated at a low speed, which reduces the power consumption during the heat dissipation process of the fan, reduces the noise during the operation of the fan, and improves the use of the user.
  • the control fan when the ambient temperature of the area is high, the heat dissipation capacity is high, and the control fan is operated at a relatively high rotational speed, which reduces the possibility of failure of the heat generating component due to high temperature, and improves the reliability and stability of the cooking appliance operation. Reduced maintenance costs for cooking appliances.
  • the method further includes: presetting a one-to-one correspondence between the plurality of temperature gear positions and the plurality of fan gear positions, wherein the temperature value of the temperature gear position is The correspondence between the wind speed values corresponding to the fan gear positions is positively correlated.
  • the reliability of controlling the fan gear position is improved, the ambient temperature of the detection area is lowered, and the fan gear position is controlled.
  • the hardware requirements reduce the manufacturing cost of the cooking appliance and improve the stability of the fan operation.
  • the corresponding first fan gear speed is set to be about 1600 rpm
  • the corresponding second fan is set.
  • the speed of the gear is about 2400 rpm.
  • the corresponding third fan gear is set to rotate at about 3200 rpm.
  • the fan speed in the cooking heating process is adjusted in real time, specifically: determining a temperature gear to which the ambient temperature belongs in real time; The correspondence between the temperature gear position and the fan gear position adjusts the fan speed to a corresponding fan gear position in real time.
  • the adjustment fan is improved.
  • the real-time performance and accuracy of the speed gear position improve the reliability and stability of the heating component operation and reduce the power consumption during the heat dissipation process of the fan.
  • the fan speed in the cooking heating process is adjusted in real time according to the correspondence between the ambient temperature and the preset fan speed, and specifically includes: detecting that the ambient temperature is lower than the preset ambient temperature When adjusting, adjust the fan speed to zero.
  • the fan speed is reduced to zero, which saves the power of the fan when the heat dissipation component is low, improves the service life of the fan, and improves cooking.
  • the reliability of the appliance enhances the user experience.
  • the preset ambient temperature can be set to be 10 ° C or less.
  • the heat generating component comprises a heating coil and/or a heating control module.
  • the heating control component generally includes a control circuit board and a processor. Since the working state of the heating coil and the heating control module receives the maximum temperature influence, it is determined as a heat generating component requiring heat dissipation, and according to the environment. The temperature adjusts the wind speed of the blast cooling or the ventilating heat, effectively improves the heat dissipation efficiency of the heat generating component, and improves the reliability and stability of the cooking appliance operation.
  • the present invention provides a cooking control method, apparatus, cooking appliance and computer readable storage medium for detecting the environment of a region where a heat generating component is located in real time during cooking heating.
  • the temperature improves the timeliness of the ambient temperature in the detection area.
  • the fan speed in the cooking heating process is adjusted in real time, which is beneficial to the heating component working at a reasonable ambient temperature.
  • the reliability of the operation of the heating component is improved, thereby reducing the possibility of failure of the cooking appliance due to the high temperature of the heating component, and at the same time reducing the power consumption and noise during the heat dissipation process of the fan, thereby improving the user experience.
  • the units in the apparatus of the present invention can be combined, divided, and deleted according to actual needs.
  • ROM Read-Only Memory
  • RAM Random Access Memory
  • PROM Programmable Read-Only Memory
  • EPROM Erasable Programmable Read Only Memory
  • OTPROM One-Time Programmable Read-Only Memory
  • EEPROM Electronically-Erasable Programmable Read-Only Memory
  • CD-ROM Compact Disc Read-Only Memory

Landscapes

  • Physics & Mathematics (AREA)
  • Electromagnetism (AREA)
  • Control Of Positive-Displacement Air Blowers (AREA)

Abstract

Disclosed are a cooking control method and apparatus (200), cookware (300) and a computer-readable storage medium. The cooking control method comprises: during a cooking heating process, detecting, in real time, an environmental temperature of an area where a heating component is located (S102); and according to a correlation between the environmental temperature and a pre-set draught fan rotation speed, adjusting a draught fan rotation speed in real time during the cooking heating process (S104), wherein the draught fan rotation speed is a rotation speed for performing air-blow heat dissipation or air-draft heat dissipation on the heating component. The power consumption and noise during a heat dissipation process are effectively reduced while the reliability of the cookware (300) is improved, thereby improving the usage experience of a user.

Description

烹饪控制方法、装置、烹饪器具和计算机可读存储介质Cooking control method, device, cooking appliance, and computer readable storage medium

交叉引用cross reference

本申请引用于2018年03月21日提交的专利名称为“驱动电路及方法”的第2018102358245号中国专利申请、于2018年03月21日提交的专利名称为“驱动电路”的第201820388319X号中国专利申请、以及于2018年04月17日提交的专利名称为“烹饪控制方法、装置、烹饪器具和计算机可读存储介质”的第2018103452028号中国专利申请,上述专利申请通过引用被全部并入本申请。This application is incorporated by reference to the Chinese patent application No. 2018102358245, entitled "Drive Circuits and Methods", filed on March 21, 2018, and filed on March 21, 2018, entitled "Drive Circuit" No. 201102388319X China Patent application, and the patent application filed on April 17, 2018, entitled "Culinary Control Method, Apparatus, Cooking Apparatus, and Computer-Readable Storage Medium", is incorporated herein by reference. Application.

技术领域Technical field

本发明涉及烹饪技术领域,具体而言,涉及一种烹饪控制方法、一种烹饪控制装置、一种烹饪器具和一种计算机可读存储介质。The present invention relates to the field of cooking technology, and in particular to a cooking control method, a cooking control device, a cooking appliance, and a computer readable storage medium.

背景技术Background technique

随着烹饪器具的智能化程度不断提高,烹饪器具中集成了大量的电子元器件,由于烹饪器具的工况温度通常高达90℃~100℃,但是,电子元器件的工作温度远低于烹饪温度,因此,烹饪温度可能严重影响电子元器件(如:IGBT、桥堆、扼流圈、线圈盘)正常工作。As the degree of intelligence of cooking utensils continues to increase, a large number of electronic components are integrated in the cooking appliance. Since the operating temperature of the cooking appliance is usually as high as 90 ° C to 100 ° C, the operating temperature of the electronic component is much lower than the cooking temperature. Therefore, the cooking temperature may seriously affect the normal operation of electronic components (such as IGBT, bridge stack, choke, coil disk).

相关技术中,通常设置风机以恒定转速运行,并且对烹饪器具内的发热组件进行散热,并有没考虑到发热组件所处区域的环境温度,一方面,当区域环境温度较低(如0℃以下)时,电子元器件主要依赖温度差进行热交换,换热效率受风力影响较小,因此,如果仍然按照恒定转速运行则会增加烹饪器具的功耗,另一方面,当区域环境温度较高时,如果仍然以恒定转速运行,无法进一步地提高散热效率,进而影响发热组件的稳定运行,并且可能导致烹饪器具发生故障或烹饪中断。In the related art, the fan is usually set to operate at a constant speed, and the heat generating component in the cooking appliance is dissipated, and the ambient temperature of the area where the heat generating component is located is not taken into consideration. On the one hand, when the ambient temperature of the area is low (for example, 0 ° C) In the following cases, the electronic components mainly rely on the temperature difference for heat exchange, and the heat exchange efficiency is less affected by the wind. Therefore, if the operation is still performed at a constant speed, the power consumption of the cooking appliance is increased. On the other hand, when the ambient temperature is higher than the ambient temperature When it is high, if it is still running at a constant speed, the heat dissipation efficiency cannot be further improved, thereby affecting the stable operation of the heat generating component, and may cause malfunction of the cooking appliance or cooking interruption.

发明内容Summary of the invention

本发明旨在至少解决现有技术或相关技术中存在的技术问题之一。The present invention aims to solve at least one of the technical problems existing in the prior art or related art.

为此,本发明的一个目的在于提供一种烹饪控制方法。Accordingly, it is an object of the present invention to provide a cooking control method.

本发明的另一个目的在于提供一种烹饪控制装置。Another object of the present invention is to provide a cooking control device.

本发明的另一个目的在于提供一种烹饪器具。Another object of the present invention is to provide a cooking appliance.

本发明的另一个目的在于提供一种计算机可读存储介质。Another object of the present invention is to provide a computer readable storage medium.

为了实现上述目的,根据本发明的第一方面的实施例,提供了一种烹饪控制方法,包括:在烹饪加热过程中,实时检测发热组件所处区域的环境温度;根据环境温度与预设风机转速之间的对应关系,实时调整烹饪加热过程中的风机转速,其中,风机转速为对发热组件进行鼓风散热或抽风散热的转速。In order to achieve the above object, according to an embodiment of the first aspect of the present invention, there is provided a cooking control method comprising: detecting, in a cooking heating process, an ambient temperature of an area in which a heat generating component is located in real time; and a preset fan according to an ambient temperature The corresponding relationship between the rotational speeds adjusts the rotational speed of the fan during the cooking and heating process in real time, wherein the rotational speed of the fan is the rotational speed of blasting or ventilating the heat generating component.

在该技术方案中,通过在烹饪加热过程中,实时检测发热组件所处区域的环境温度,提高了检测区域环境温度的及时性,进一步地,根据环境温度与预设风机转速之间的对应关系,实时调整烹饪加热过程中的风机转速,有利于使发热组件工作于合理的环境温度,提高了发热组件运行的可靠性,进而降低了因发热组件温度高导致烹饪器具故障的可能性,同时,减少了风机散热过程中的功耗和噪音,提升了用户的使用体验。In the technical solution, by detecting the ambient temperature of the area where the heat generating component is located in the cooking heating process, the timeliness of the ambient temperature of the detecting area is improved, and further, according to the correspondence between the ambient temperature and the preset fan speed Real-time adjustment of the fan speed during the cooking and heating process is beneficial to the heating component working at a reasonable ambient temperature, improving the reliability of the operation of the heating component, thereby reducing the possibility of failure of the cooking appliance due to the high temperature of the heating component, and It reduces the power consumption and noise during the fan cooling process and improves the user experience.

具体地,当区域环境温度低时,散热能力需求偏低,控制风机以偏低的转速运行,降低了风机散热过程中的功耗,减小了风机运行过程中的噪声,提升了用户的使用体验。Specifically, when the ambient temperature of the area is low, the heat dissipation capability is low, and the control fan is operated at a low speed, which reduces the power consumption during the heat dissipation process of the fan, reduces the noise during the operation of the fan, and improves the use of the user. Experience.

相应地,当区域环境温度高时,散热能力需求偏高,控制风机以偏高的转速运行,降低了发热组件因温度高导致故障的可能性,提高了烹饪器具运行的可靠性和稳定性,降低了烹饪器具的维修成本。Correspondingly, when the ambient temperature of the area is high, the heat dissipation capacity is high, and the control fan is operated at a relatively high rotational speed, which reduces the possibility of failure of the heat generating component due to high temperature, and improves the reliability and stability of the cooking appliance operation. Reduced maintenance costs for cooking appliances.

在上述任一技术方案中,优选地,在烹饪加热过程前,还包括:预设多个温度档位与多个风机档位之间的一一对应关系,其中,温度档位的温度值与风机档位对应的风速值之间的对应关系为正相关。In any of the above technical solutions, preferably, before the cooking heating process, the method further includes: presetting a one-to-one correspondence between the plurality of temperature gear positions and the plurality of fan gear positions, wherein the temperature value of the temperature gear position is The correspondence between the wind speed values corresponding to the fan gear positions is positively correlated.

在该技术方案中,通过预设多个温度档位与多个风机档位之间的一一对应关系,提高了控制风机档位的可靠性,降低了检测区域环境温度和控制风机档位的硬件需求,降低了烹饪器具的制作成本,提高了风机运行的稳定性。In the technical solution, by presetting a one-to-one correspondence between a plurality of temperature gear positions and a plurality of fan gear positions, the reliability of controlling the fan gear position is improved, the ambient temperature of the detection area is lowered, and the fan gear position is controlled. The hardware requirements reduce the manufacturing cost of the cooking appliance and improve the stability of the fan operation.

优选地,当区域环境温度小于60℃时,设置对应的第一风机档位的转速约为1600转/分钟,当区域环境温度大于或等于60℃且小于80℃时,设置对应的第二风机档位的转速约为2400转/分钟,当区域环境温度大于或等于80℃时,设置对应的第三风机档位的转速约为3200转/分钟。Preferably, when the regional ambient temperature is less than 60 ° C, the corresponding first fan gear speed is set to be about 1600 rpm, and when the regional ambient temperature is greater than or equal to 60 ° C and less than 80 ° C, the corresponding second fan is set. The speed of the gear is about 2400 rpm. When the ambient temperature is greater than or equal to 80 °C, the corresponding third fan gear is set to rotate at about 3200 rpm.

在上述任一技术方案中,优选地,根据环境温度与预设风机转速之间的对应关系,实时调整烹饪加热过程中的风机转速,具体包括:实时确定环境温度所属的一个温度档位;根据温度档位与风机档位之间的对应关系,实时调整风机转速至对应的一个风机档位。In any one of the above technical solutions, preferably, according to the correspondence between the ambient temperature and the preset fan speed, the fan speed in the cooking heating process is adjusted in real time, specifically: determining a temperature gear to which the ambient temperature belongs in real time; The correspondence between the temperature gear position and the fan gear position adjusts the fan speed to a corresponding fan gear position in real time.

在该技术方案中,通过实时确定环境温度所属的一个温度档位,进而通过根据温度档位与风机档位之间的对应关系,实时调整风机转速至对应的一个风机档位,提高了调整风机转速档位的实时性和准确性,提高了发热组件运行的可靠性和稳定性,降低了风机散热过程中的功耗。In the technical solution, by determining a temperature gear to which the ambient temperature belongs in real time, and adjusting the fan speed to a corresponding fan gear position in real time according to the correspondence relationship between the temperature gear position and the fan gear position, the adjustment fan is improved. The real-time performance and accuracy of the speed gear position improve the reliability and stability of the heating component operation and reduce the power consumption during the heat dissipation process of the fan.

在上述任一技术方案中,优选地,根据环境温度与预设风机转速之间的对应关系,实时调整烹饪加热过程中的风机转速,具体还包括:在检测到环境温度低于预设环境温度时,调整风机转速降低至零。In any one of the above technical solutions, preferably, the fan speed in the cooking heating process is adjusted in real time according to the correspondence between the ambient temperature and the preset fan speed, and specifically includes: detecting that the ambient temperature is lower than the preset ambient temperature When adjusting, adjust the fan speed to zero.

在该技术方案中,通过在检测到环境温度低于预设环境温度时,调整风机转速降低至零,节约了发热组件散热量低时风机的电能,提高了风机散热的使用年限,提高了烹饪器具的可靠性,提升了用户的使用体验。In the technical solution, when the detected ambient temperature is lower than the preset ambient temperature, the fan speed is reduced to zero, which saves the power of the fan when the heat dissipation component is low, improves the service life of the fan, and improves cooking. The reliability of the appliance enhances the user experience.

优选地,预设环境温度可以设置为10℃以下。Preferably, the preset ambient temperature can be set to be 10 ° C or less.

在上述任一技术方案中,优选地,发热组件包括加热线圈和/或加热控制模组。In any of the above aspects, preferably, the heat generating component comprises a heating coil and/or a heating control module.

在该技术方案中,加热控制组件通常包括控制电路板和处理器,由于加热线圈和加热控制模组的工作状态收到温度影响最大,因此,将其确定为需要散热的发热组件,并且根据环境温度来调节鼓风散热或抽风散热的风速,有效地提高了对发热组件的散热效率,提高了烹饪器具运行的可靠性和稳定性。In the technical solution, the heating control component generally includes a control circuit board and a processor. Since the working state of the heating coil and the heating control module receives the maximum temperature influence, it is determined as a heat generating component requiring heat dissipation, and according to the environment. The temperature adjusts the wind speed of the blast cooling or the ventilating heat, effectively improves the heat dissipation efficiency of the heat generating component, and improves the reliability and stability of the cooking appliance operation.

根据本发明的第二方面的技术方案,提供了一种烹饪控制装置,包括:检测单元,用于在烹饪加热过程中,实时检测发热组件所处区域的环境温度;调整单元,用于根据环境温度与预设风机转速之间的对应关系,实时调整烹饪加热过程中的风机转速,其中,风机转速为对发热组件进行鼓风散热或抽风散热的转速。According to the technical solution of the second aspect of the present invention, there is provided a cooking control apparatus comprising: a detecting unit configured to detect an ambient temperature of a region where the heat generating component is located in real time during the cooking heating; and an adjusting unit for the environment The corresponding relationship between the temperature and the preset fan speed adjusts the fan speed during the cooking and heating process in real time. The fan speed is the speed at which the heat generating component is blown or dissipated.

在该技术方案中,通过在烹饪加热过程中,实时检测发热组件所处区域的环境温度,提高了检测区域环境温度的及时性,进一步地,根据环境温度与预设风机转速之间的对应关系,实时调整烹饪加热过程中的风机转 速,有利于使发热组件工作于合理的环境温度,提高了发热组件运行的可靠性,进而降低了因发热组件温度高导致烹饪器具故障的可能性,同时,减少了风机散热过程中的功耗和噪音,提升了用户的使用体验。In the technical solution, by detecting the ambient temperature of the area where the heat generating component is located in the cooking heating process, the timeliness of the ambient temperature of the detecting area is improved, and further, according to the correspondence between the ambient temperature and the preset fan speed Real-time adjustment of the fan speed during the cooking and heating process is beneficial to the heating component working at a reasonable ambient temperature, improving the reliability of the operation of the heating component, thereby reducing the possibility of failure of the cooking appliance due to the high temperature of the heating component, and It reduces the power consumption and noise during the fan cooling process and improves the user experience.

具体地,当区域环境温度低时,散热能力需求偏低,控制风机以偏低的转速运行,降低了风机散热过程中的功耗,减小了风机运行过程中的噪声,提升了用户的使用体验。Specifically, when the ambient temperature of the area is low, the heat dissipation capability is low, and the control fan is operated at a low speed, which reduces the power consumption during the heat dissipation process of the fan, reduces the noise during the operation of the fan, and improves the use of the user. Experience.

相应地,当区域环境温度高时,散热能力需求偏高,控制风机以偏高的转速运行,降低了发热组件因温度高导致故障的可能性,提高了烹饪器具运行的可靠性和稳定性,降低了烹饪器具的维修成本。Correspondingly, when the ambient temperature of the area is high, the heat dissipation capacity is high, and the control fan is operated at a relatively high rotational speed, which reduces the possibility of failure of the heat generating component due to high temperature, and improves the reliability and stability of the cooking appliance operation. Reduced maintenance costs for cooking appliances.

在上述任一技术方案中,优选地,还包括:预设单元,用于预设多个温度档位与多个风机档位之间的一一对应关系,其中,温度档位的温度值与风机档位对应的风速值之间的对应关系为正相关。In any one of the above technical solutions, the method further includes: a preset unit, configured to preset a one-to-one correspondence between the plurality of temperature gear positions and the plurality of fan gear positions, wherein the temperature value of the temperature gear position is The correspondence between the wind speed values corresponding to the fan gear positions is positively correlated.

在该技术方案中,通过预设多个温度档位与多个风机档位之间的一一对应关系,提高了控制风机档位的可靠性,降低了检测区域环境温度和控制风机档位的硬件需求,降低了烹饪器具的制作成本,提高了风机运行的稳定性。In the technical solution, by presetting a one-to-one correspondence between a plurality of temperature gear positions and a plurality of fan gear positions, the reliability of controlling the fan gear position is improved, the ambient temperature of the detection area is lowered, and the fan gear position is controlled. The hardware requirements reduce the manufacturing cost of the cooking appliance and improve the stability of the fan operation.

优选地,当区域环境温度小于60℃时,设置对应的第一风机档位的转速约为1600转/分钟,当区域环境温度大于或等于60℃且小于80℃时,设置对应的第二风机档位的转速约为2400转/分钟,当区域环境温度大于或等于80℃时,设置对应的第三风机档位的转速约为3200转/分钟。Preferably, when the regional ambient temperature is less than 60 ° C, the corresponding first fan gear speed is set to be about 1600 rpm, and when the regional ambient temperature is greater than or equal to 60 ° C and less than 80 ° C, the corresponding second fan is set. The speed of the gear is about 2400 rpm. When the ambient temperature is greater than or equal to 80 °C, the corresponding third fan gear is set to rotate at about 3200 rpm.

在上述任一技术方案中,优选地,调整单元还包括:确定子单元,用于实时确定环境温度所属的一个温度档位;调整单元还用于:根据温度档位与风机档位之间的对应关系,实时调整风机转速至对应的一个风机档位。In any one of the above aspects, preferably, the adjusting unit further includes: determining the subunit for determining a temperature gear to which the ambient temperature belongs in real time; the adjusting unit is further configured to: according to the temperature gear and the fan gear Corresponding relationship, the fan speed is adjusted in real time to the corresponding fan gear position.

在该技术方案中,通过实时确定环境温度所属的一个温度档位,进而通过根据温度档位与风机档位之间的对应关系,实时调整风机转速至对应的一个风机档位,提高了调整风机转速档位的实时性和准确性,提高了发热组件运行的可靠性和稳定性,降低了风机散热过程中的功耗。In the technical solution, by determining a temperature gear to which the ambient temperature belongs in real time, and adjusting the fan speed to a corresponding fan gear position in real time according to the correspondence relationship between the temperature gear position and the fan gear position, the adjustment fan is improved. The real-time performance and accuracy of the speed gear position improve the reliability and stability of the heating component operation and reduce the power consumption during the heat dissipation process of the fan.

在上述任一技术方案中,优选地,调整单元还用于:在检测到环境温度低于预设环境温度时,调整风机转速降低至零。In any of the above technical solutions, preferably, the adjusting unit is further configured to: when the ambient temperature is detected to be lower than the preset ambient temperature, adjust the fan speed to decrease to zero.

在该技术方案中,通过在检测到环境温度低于预设环境温度时,调整 风机转速降低至零,节约了发热组件散热量低时风机的电能,提高了风机散热的使用年限,提高了烹饪器具的可靠性,提升了用户的使用体验。In the technical solution, when the detected ambient temperature is lower than the preset ambient temperature, the fan speed is reduced to zero, which saves the power of the fan when the heat dissipation component is low, improves the service life of the fan, and improves cooking. The reliability of the appliance enhances the user experience.

优选地,预设环境温度可以设置为10℃以下。Preferably, the preset ambient temperature can be set to be 10 ° C or less.

在上述任一技术方案中,优选地,发热组件包括加热线圈和/或加热控制模组。In any of the above aspects, preferably, the heat generating component comprises a heating coil and/or a heating control module.

在该技术方案中,加热控制组件通常包括控制电路板和处理器,由于加热线圈和加热控制模组的工作状态收到温度影响最大,因此,将其确定为需要散热的发热组件,并且根据环境温度来调节鼓风散热或抽风散热的风速,有效地提高了对发热组件的散热效率,提高了烹饪器具运行的可靠性和稳定性。In the technical solution, the heating control component generally includes a control circuit board and a processor. Since the working state of the heating coil and the heating control module receives the maximum temperature influence, it is determined as a heat generating component requiring heat dissipation, and according to the environment. The temperature adjusts the wind speed of the blast cooling or the ventilating heat, effectively improves the heat dissipation efficiency of the heat generating component, and improves the reliability and stability of the cooking appliance operation.

在上述任一技术方案中,调整单元包括驱动电路,用于调节风机转速,驱动电路包括电能释放模块;In any one of the above technical solutions, the adjusting unit includes a driving circuit for adjusting a fan speed, and the driving circuit includes a power release module;

驱动控制端分别与蜂鸣器的一端及电能释放模块的第一端连接,蜂鸣器的另一端接地;电能释放模块的第二端与三极管的B极连接,电能释放模块的第三端与三极管的E极同时接地;三极管的C极与风机的一端连接,风机的另一端与供电端连接;The driving control end is respectively connected with one end of the buzzer and the first end of the power release module, and the other end of the buzzer is grounded; the second end of the power release module is connected with the B pole of the triode, and the third end of the electric energy release module is The E pole of the triode is grounded at the same time; the C pole of the triode is connected to one end of the fan, and the other end of the fan is connected to the power supply end;

其中,驱动控制端用于输出高低交替的交流电平,电能释放模块的第二端和第三端之间的导通压降小于三极管的B极和E极之间的导通压降;电能释放模块用于在驱动控制端输出高电平的期间内在内部充电,并在驱动控制端输出低电平的期间内在内部放电。Wherein, the driving control end is used for outputting alternating high and low AC levels, and the conduction voltage drop between the second end and the third end of the power discharging module is smaller than the conduction voltage drop between the B pole and the E pole of the triode; The module is used to internally charge during the period in which the drive control terminal outputs a high level, and is internally discharged during the period in which the drive control terminal outputs a low level.

进一步地,电能释放模块包括:第一二极管、第一电阻及电容;Further, the power release module includes: a first diode, a first resistor, and a capacitor;

相应地,驱动控制端分别与第一二极管的正极以及第一电阻的一端连接;第一二极管的负极与第一电阻的另一端同时与电容的一端连接,并同时与三极管的B极连接;电容的另一端与三极管的E极同时接地;Correspondingly, the driving control ends are respectively connected to the positive pole of the first diode and one end of the first resistor; the negative pole of the first diode and the other end of the first resistor are simultaneously connected to one end of the capacitor, and simultaneously with the B of the triode a pole connection; the other end of the capacitor is grounded simultaneously with the E pole of the transistor;

其中,第一二极管的导通压降小于三极管的B极和E极之间的导通压降。Wherein, the conduction voltage drop of the first diode is smaller than the conduction voltage drop between the B pole and the E pole of the triode.

进一步地,驱动电路还包括:Further, the driving circuit further includes:

第二电阻,第二电阻的一端与蜂鸣器的一端连接,第二电阻的另一端分别与驱动控制端、第一二极管的正极以及第一电阻的一端连接;a second resistor, one end of the second resistor is connected to one end of the buzzer, and the other end of the second resistor is respectively connected to the driving control end, the anode of the first diode, and one end of the first resistor;

第二二极管,第二二极管与风机并联,第二二极管的正极与供电端连 接,第二二极管的负极与三极管的C极连接;a second diode, the second diode is connected in parallel with the fan, the anode of the second diode is connected to the power supply end, and the cathode of the second diode is connected to the C pole of the triode;

第三电阻,第三电阻的一端分别与第二电阻的另一端、第一二极管的正极以及第一电阻的一端连接,第三电阻的另一端与驱动控制端连接;a third resistor, one end of the third resistor is respectively connected to the other end of the second resistor, the anode of the first diode, and one end of the first resistor, and the other end of the third resistor is connected to the driving control end;

第四电阻,第四电阻的一端与第一二极管的负极连接,第四电阻的另一端分别于第一电阻的另一端、电容的一端以及三极管的B极连接。The fourth resistor has one end connected to the cathode of the first diode, and the other end of the fourth resistor is connected to the other end of the first resistor, one end of the capacitor, and the B pole of the transistor.

相应地,本发明还提供一种基于上述驱动电路的驱动方法,电路具有三极管,包括:Correspondingly, the present invention also provides a driving method based on the above driving circuit, the circuit having a triode, comprising:

当驱动控制端输出高低交替的交流电平时,风机停止运转,蜂鸣器产生蜂鸣;When the drive control terminal outputs alternating high and low AC levels, the fan stops running and the buzzer generates a beep;

其中,在驱动控制端输出高电平的期间内,电能释放模块在内部充电,在驱动控制端输出低电平的期间内,电能释放模块在内部放电,电能释放模块的第二端和第三端之间的导通压降小于三极管的B极和E极之间的导通压降。Wherein, during the period in which the drive control terminal outputs a high level, the power release module is internally charged, and during the period in which the drive control terminal outputs a low level, the power release module is internally discharged, and the second end and the third end of the power release module The conduction voltage drop between the terminals is less than the conduction voltage drop between the B and E poles of the triode.

进一步地,电能释放模块包括:第一二极管、第一电阻及电容;Further, the power release module includes: a first diode, a first resistor, and a capacitor;

相应地,在驱动控制端输出高电平的期间内,驱动控制端通过第一电阻向电容充电且电容充电后的电压始终小于三极管的B极和E极对应的导通压降,在驱动控制端输出低电平的期间内,电容通过第一二极管放电;Correspondingly, during the period in which the drive control terminal outputs a high level, the drive control terminal charges the capacitor through the first resistor and the voltage after the capacitor is charged is always smaller than the conduction voltage drop corresponding to the B pole and the E pole of the triode, in the drive control During the period when the terminal outputs a low level, the capacitor is discharged through the first diode;

其中,第一二极管的导通压降小于三极管的B极和E极之间的导通压降。Wherein, the conduction voltage drop of the first diode is smaller than the conduction voltage drop between the B pole and the E pole of the triode.

根据本发明的第三方面的技术方案,提供了一种烹饪器具,包括:本发明第二方面中任一项技术方案限定的烹饪控制装置。According to the technical solution of the third aspect of the invention, there is provided a cooking appliance comprising: the cooking control device defined by any one of the second aspects of the invention.

根据本发明的第四方面的技术方案,提供了一种计算机可读存储介质,其上存储有计算机程序,上述计算机程序被执行时实现如第一方面中任一项技术方案限定的烹饪控制方法。According to a technical solution of a fourth aspect of the present invention, there is provided a computer readable storage medium having stored thereon a computer program, the computer program being executed to implement a cooking control method as defined in any one of the first aspects .

本发明的附加方面和优点将在下面的描述部分中给出,部分将从下面的描述中变得明显,或通过本发明的实践了解到。The additional aspects and advantages of the invention will be set forth in the description which follows, and

附图说明DRAWINGS

本发明的上述和/或附加的方面和优点从结合下面附图对实施例的描述中将变得明显和容易理解,其中:The above and/or additional aspects and advantages of the present invention will become apparent and readily understood from

图1示出了根据本发明的一个实施例的烹饪控制方法的示意流程图;Figure 1 shows a schematic flow chart of a cooking control method in accordance with one embodiment of the present invention;

图2示出了根据本发明的一个实施例的烹饪控制装置的示意框图;Figure 2 shows a schematic block diagram of a cooking control device in accordance with one embodiment of the present invention;

图3示出了根据本发明的一个实施例的烹饪器具的示意框图;Figure 3 shows a schematic block diagram of a cooking appliance in accordance with one embodiment of the present invention;

图4示出了根据本发明的一个实施例的环境温度与预设风机转速之间对应关系的示意图;4 is a schematic diagram showing a correspondence relationship between an ambient temperature and a preset fan speed according to an embodiment of the present invention;

图5示出了根据本发明的另一个实施例的环境温度与预设风机转速之间对应关系的示意图;FIG. 5 is a schematic diagram showing a correspondence relationship between an ambient temperature and a preset fan speed according to another embodiment of the present invention; FIG.

图6为根据本发明一个实施例的一种电容充电的电压变化示意图;6 is a schematic diagram of voltage variation of a capacitor charging according to an embodiment of the invention;

图7为根据本发明的一个实施例的一种驱动电路的结构示意图;FIG. 7 is a schematic structural diagram of a driving circuit according to an embodiment of the present invention; FIG.

图8为根据本发明的一个实施例的一种驱动电路的结构示意图;FIG. 8 is a schematic structural diagram of a driving circuit according to an embodiment of the present invention; FIG.

图9为根据本发明的一个实施例的一种驱动电路的结构示意图;FIG. 9 is a schematic structural diagram of a driving circuit according to an embodiment of the present invention; FIG.

图10为根据本发明的一个实施例的一种驱动电路的结构示意图。FIG. 10 is a block diagram showing the structure of a driving circuit according to an embodiment of the present invention.

具体实施方式detailed description

为了能够更清楚地理解本发明的上述目的、特征和优点,下面结合附图和具体实施方式对本发明进行进一步的详细描述。需要说明的是,在不冲突的情况下,本申请的实施例及实施例中的特征可以相互组合。The present invention will be further described in detail below with reference to the drawings and specific embodiments. It should be noted that the embodiments in the present application and the features in the embodiments may be combined with each other without conflict.

在下面的描述中阐述了很多具体细节以便于充分理解本发明,但是,本发明还可以采用其他不同于在此描述的其他方式来实施,因此,本发明的保护范围并不受下面公开的具体实施例的限制。In the following description, numerous specific details are set forth in order to provide a full understanding of the invention, but the invention may be practiced otherwise than as described herein. Limitations of the embodiments.

图1示出了根据本发明的一个实施例的烹饪控制方法的示意流程图。FIG. 1 shows a schematic flow chart of a cooking control method in accordance with one embodiment of the present invention.

如图1所示,根据本发明的实施例的烹饪控制方法,包括:步骤S102,在烹饪加热过程中,实时检测发热组件所处区域的环境温度;步骤S104,根据环境温度与预设风机转速之间的对应关系,实时调整烹饪加热过程中的风机转速,其中,风机转速为对发热组件进行鼓风散热或抽风散热的转速。As shown in FIG. 1 , a cooking control method according to an embodiment of the present invention includes: step S102, detecting an ambient temperature of a region where a heat generating component is located in a cooking heating process; and step S104, according to an ambient temperature and a preset fan speed. The corresponding relationship between the fans and the fan speed in the cooking heating process is adjusted in real time, wherein the fan speed is the speed at which the heat generating component is blasted or ventilated.

在该技术方案中,通过在烹饪加热过程中,实时检测发热组件所处区域的环境温度,提高了检测区域环境温度的及时性,进一步地,根据环境温度与预设风机转速之间的对应关系,实时调整烹饪加热过程中的风机转速,有利于使发热组件工作于合理的环境温度,提高了发热组件运行的可靠性,进而降低了因发热组件温度高导致烹饪器具故障的可能性,同时,减少了风机散热过程中的功耗和噪音,提升了用户的使用体验。In the technical solution, by detecting the ambient temperature of the area where the heat generating component is located in the cooking heating process, the timeliness of the ambient temperature of the detecting area is improved, and further, according to the correspondence between the ambient temperature and the preset fan speed Real-time adjustment of the fan speed during the cooking and heating process is beneficial to the heating component working at a reasonable ambient temperature, improving the reliability of the operation of the heating component, thereby reducing the possibility of failure of the cooking appliance due to the high temperature of the heating component, and It reduces the power consumption and noise during the fan cooling process and improves the user experience.

具体地,当区域环境温度低时,散热能力需求偏低,控制风机以偏低的转速运行,降低了风机散热过程中的功耗,减小了风机运行过程中的噪声,提升了用户的使用体验。Specifically, when the ambient temperature of the area is low, the heat dissipation capability is low, and the control fan is operated at a low speed, which reduces the power consumption during the heat dissipation process of the fan, reduces the noise during the operation of the fan, and improves the use of the user. Experience.

相应地,当区域环境温度高时,散热能力需求偏高,控制风机以偏高的转速运行,降低了发热组件因温度高导致故障的可能性,提高了烹饪器具运行的可靠性和稳定性,降低了烹饪器具的维修成本。Correspondingly, when the ambient temperature of the area is high, the heat dissipation capacity is high, and the control fan is operated at a relatively high rotational speed, which reduces the possibility of failure of the heat generating component due to high temperature, and improves the reliability and stability of the cooking appliance operation. Reduced maintenance costs for cooking appliances.

在上述任一技术方案中,优选地,在烹饪加热过程前,还包括:预设多个温度档位与多个风机档位之间的一一对应关系,其中,温度档位的温度值与风机档位对应的风速值之间的对应关系为正相关。In any of the above technical solutions, preferably, before the cooking heating process, the method further includes: presetting a one-to-one correspondence between the plurality of temperature gear positions and the plurality of fan gear positions, wherein the temperature value of the temperature gear position is The correspondence between the wind speed values corresponding to the fan gear positions is positively correlated.

在该技术方案中,通过预设多个温度档位与多个风机档位之间的一一对应关系,提高了控制风机档位的可靠性,降低了检测区域环境温度和控制风机档位的硬件需求,降低了烹饪器具的制作成本,提高了风机运行的稳定性。In the technical solution, by presetting a one-to-one correspondence between a plurality of temperature gear positions and a plurality of fan gear positions, the reliability of controlling the fan gear position is improved, the ambient temperature of the detection area is lowered, and the fan gear position is controlled. The hardware requirements reduce the manufacturing cost of the cooking appliance and improve the stability of the fan operation.

优选地,当区域环境温度小于60℃时,设置对应的第一风机档位的转速约为1600转/分钟,当区域环境温度大于或等于60℃且小于80℃时,设置对应的第二风机档位的转速约为2400转/分钟,当区域环境温度大于或等于80℃时,设置对应的第三风机档位的转速约为3200转/分钟。Preferably, when the regional ambient temperature is less than 60 ° C, the corresponding first fan gear speed is set to be about 1600 rpm, and when the regional ambient temperature is greater than or equal to 60 ° C and less than 80 ° C, the corresponding second fan is set. The speed of the gear is about 2400 rpm. When the ambient temperature is greater than or equal to 80 °C, the corresponding third fan gear is set to rotate at about 3200 rpm.

在上述任一技术方案中,优选地,根据环境温度与预设风机转速之间的对应关系,实时调整烹饪加热过程中的风机转速,具体包括:实时确定环境温度所属的一个温度档位;根据温度档位与风机档位之间的对应关系,实时调整风机转速至对应的一个风机档位。In any one of the above technical solutions, preferably, according to the correspondence between the ambient temperature and the preset fan speed, the fan speed in the cooking heating process is adjusted in real time, specifically: determining a temperature gear to which the ambient temperature belongs in real time; The correspondence between the temperature gear position and the fan gear position adjusts the fan speed to a corresponding fan gear position in real time.

在该技术方案中,通过实时确定环境温度所属的一个温度档位,进而通过根据温度档位与风机档位之间的对应关系,实时调整风机转速至对应的一个风机档位,提高了调整风机转速档位的实时性和准确性,提高了发热组件运行的可靠性和稳定性,降低了风机散热过程中的功耗。In the technical solution, by determining a temperature gear to which the ambient temperature belongs in real time, and adjusting the fan speed to a corresponding fan gear position in real time according to the correspondence relationship between the temperature gear position and the fan gear position, the adjustment fan is improved. The real-time performance and accuracy of the speed gear position improve the reliability and stability of the heating component operation and reduce the power consumption during the heat dissipation process of the fan.

在上述任一技术方案中,优选地,根据环境温度与预设风机转速之间的对应关系,实时调整烹饪加热过程中的风机转速,具体还包括:在检测到环境温度低于预设环境温度时,调整风机转速降低至零。In any one of the above technical solutions, preferably, the fan speed in the cooking heating process is adjusted in real time according to the correspondence between the ambient temperature and the preset fan speed, and specifically includes: detecting that the ambient temperature is lower than the preset ambient temperature When adjusting, adjust the fan speed to zero.

在该技术方案中,通过在检测到环境温度低于预设环境温度时,调整风机转速降低至零,节约了发热组件散热量低时风机的电能,提高了风机 散热的使用年限,提高了烹饪器具的可靠性,提升了用户的使用体验。In the technical solution, when the detected ambient temperature is lower than the preset ambient temperature, the fan speed is reduced to zero, which saves the power of the fan when the heat dissipation component is low, improves the service life of the fan, and improves cooking. The reliability of the appliance enhances the user experience.

优选地,预设环境温度可以设置为10℃以下。Preferably, the preset ambient temperature can be set to be 10 ° C or less.

在上述任一技术方案中,优选地,发热组件包括加热线圈和/或加热控制模组。In any of the above aspects, preferably, the heat generating component comprises a heating coil and/or a heating control module.

在该技术方案中,加热控制组件通常包括控制电路板和处理器,由于加热线圈和加热控制模组的工作状态收到温度影响最大,因此,将其确定为需要散热的发热组件,并且根据环境温度来调节鼓风散热或抽风散热的风速,有效地提高了对发热组件的散热效率,提高了烹饪器具运行的可靠性和稳定性。In the technical solution, the heating control component generally includes a control circuit board and a processor. Since the working state of the heating coil and the heating control module receives the maximum temperature influence, it is determined as a heat generating component requiring heat dissipation, and according to the environment. The temperature adjusts the wind speed of the blast cooling or the ventilating heat, effectively improves the heat dissipation efficiency of the heat generating component, and improves the reliability and stability of the cooking appliance operation.

图2示出了根据本发明的一个实施例的烹饪控制装置的示意框图。Figure 2 shows a schematic block diagram of a cooking control device in accordance with one embodiment of the present invention.

如图2所示,根据本发明的一个实施例的烹饪控制装置200,包括:检测单元202,用于在烹饪加热过程中,实时检测发热组件所处区域的环境温度;调整单元204,用于根据环境温度与预设风机转速之间的对应关系,实时调整烹饪加热过程中的风机转速,其中,风机转速为对发热组件进行鼓风散热或抽风散热的转速。As shown in FIG. 2, a cooking control apparatus 200 according to an embodiment of the present invention includes: a detecting unit 202 for detecting an ambient temperature of a region where a heat generating component is located in real time during cooking heating; and an adjusting unit 204 for According to the correspondence between the ambient temperature and the preset fan speed, the fan speed in the cooking heating process is adjusted in real time, wherein the fan speed is the speed at which the heat generating component is blown or dissipated.

在该技术方案中,通过在烹饪加热过程中,实时检测发热组件所处区域的环境温度,提高了检测区域环境温度的及时性,进一步地,根据环境温度与预设风机转速之间的对应关系,实时调整烹饪加热过程中的风机转速,有利于使发热组件工作于合理的环境温度,提高了发热组件运行的可靠性,进而降低了因发热组件温度高导致烹饪器具故障的可能性,同时,减少了风机散热过程中的功耗和噪音,提升了用户的使用体验。In the technical solution, by detecting the ambient temperature of the area where the heat generating component is located in the cooking heating process, the timeliness of the ambient temperature of the detecting area is improved, and further, according to the correspondence between the ambient temperature and the preset fan speed Real-time adjustment of the fan speed during the cooking and heating process is beneficial to the heating component working at a reasonable ambient temperature, improving the reliability of the operation of the heating component, thereby reducing the possibility of failure of the cooking appliance due to the high temperature of the heating component, and It reduces the power consumption and noise during the fan cooling process and improves the user experience.

具体地,当区域环境温度低时,散热能力需求偏低,控制风机以偏低的转速运行,降低了风机散热过程中的功耗,减小了风机运行过程中的噪声,提升了用户的使用体验。Specifically, when the ambient temperature of the area is low, the heat dissipation capability is low, and the control fan is operated at a low speed, which reduces the power consumption during the heat dissipation process of the fan, reduces the noise during the operation of the fan, and improves the use of the user. Experience.

相应地,当区域环境温度高时,散热能力需求偏高,控制风机以偏高的转速运行,降低了发热组件因温度高导致故障的可能性,提高了烹饪器具运行的可靠性和稳定性,降低了烹饪器具的维修成本。Correspondingly, when the ambient temperature of the area is high, the heat dissipation capacity is high, and the control fan is operated at a relatively high rotational speed, which reduces the possibility of failure of the heat generating component due to high temperature, and improves the reliability and stability of the cooking appliance operation. Reduced maintenance costs for cooking appliances.

在上述任一技术方案中,优选地,还包括:预设单元206,用于预设多个温度档位与多个风机档位之间的一一对应关系,其中,温度档位的温度值与风机档位对应的风速值之间的对应关系为正相关。In any one of the above technical solutions, the method further includes: a preset unit 206, configured to preset a one-to-one correspondence between the plurality of temperature gear positions and the plurality of fan gear positions, wherein the temperature value of the temperature gear position The correspondence between the wind speed values corresponding to the fan gear positions is positively correlated.

在该技术方案中,通过预设多个温度档位与多个风机档位之间的一一对应关系,提高了控制风机档位的可靠性,降低了检测区域环境温度和控制风机档位的硬件需求,降低了烹饪器具的制作成本,提高了风机运行的稳定性。In the technical solution, by presetting a one-to-one correspondence between a plurality of temperature gear positions and a plurality of fan gear positions, the reliability of controlling the fan gear position is improved, the ambient temperature of the detection area is lowered, and the fan gear position is controlled. The hardware requirements reduce the manufacturing cost of the cooking appliance and improve the stability of the fan operation.

优选地,当区域环境温度小于60℃时,设置对应的第一风机档位的转速约为1600转/分钟,当区域环境温度大于或等于60℃且小于80℃时,设置对应的第二风机档位的转速约为2400转/分钟,当区域环境温度大于或等于80℃时,设置对应的第三风机档位的转速约为3200转/分钟。Preferably, when the regional ambient temperature is less than 60 ° C, the corresponding first fan gear speed is set to be about 1600 rpm, and when the regional ambient temperature is greater than or equal to 60 ° C and less than 80 ° C, the corresponding second fan is set. The speed of the gear is about 2400 rpm. When the ambient temperature is greater than or equal to 80 °C, the corresponding third fan gear is set to rotate at about 3200 rpm.

在上述任一技术方案中,优选地,调整单元204还包括:确定子单元2042,用于实时确定环境温度所属的一个温度档位;调整单元204还用于:根据温度档位与风机档位之间的对应关系,实时调整风机转速至对应的一个风机档位。In any one of the above technical solutions, the adjusting unit 204 further includes: a determining subunit 2042, configured to determine a temperature gear position to which the ambient temperature belongs in real time; the adjusting unit 204 is further configured to: according to the temperature gear position and the fan gear position Corresponding relationship between the fan speed in real time to the corresponding fan gear position.

在该技术方案中,通过实时确定环境温度所属的一个温度档位,进而通过根据温度档位与风机档位之间的对应关系,实时调整风机转速至对应的一个风机档位,提高了调整风机转速档位的实时性和准确性,提高了发热组件运行的可靠性和稳定性,降低了风机散热过程中的功耗。In the technical solution, by determining a temperature gear to which the ambient temperature belongs in real time, and adjusting the fan speed to a corresponding fan gear position in real time according to the correspondence relationship between the temperature gear position and the fan gear position, the adjustment fan is improved. The real-time performance and accuracy of the speed gear position improve the reliability and stability of the heating component operation and reduce the power consumption during the heat dissipation process of the fan.

在上述任一技术方案中,优选地,调整单元204还用于:在检测到环境温度低于预设环境温度时,调整风机转速降低至零。In any of the above technical solutions, preferably, the adjusting unit 204 is further configured to: when the ambient temperature is detected to be lower than the preset ambient temperature, adjust the fan speed to decrease to zero.

在该技术方案中,通过在检测到环境温度低于预设环境温度时,调整风机转速降低至零,节约了发热组件散热量低时风机的电能,提高了风机散热的使用年限,提高了烹饪器具的可靠性,提升了用户的使用体验。In the technical solution, when the detected ambient temperature is lower than the preset ambient temperature, the fan speed is reduced to zero, which saves the power of the fan when the heat dissipation component is low, improves the service life of the fan, and improves cooking. The reliability of the appliance enhances the user experience.

优选地,预设环境温度可以设置为10℃以下。Preferably, the preset ambient temperature can be set to be 10 ° C or less.

在上述任一技术方案中,优选地,发热组件包括加热线圈和/或加热控制模组。In any of the above aspects, preferably, the heat generating component comprises a heating coil and/or a heating control module.

在该技术方案中,加热控制组件通常包括控制电路板和处理器,由于加热线圈和加热控制模组的工作状态收到温度影响最大,因此,将其确定为需要散热的发热组件,并且根据环境温度来调节鼓风散热或抽风散热的风速,有效地提高了对发热组件的散热效率,提高了烹饪器具运行的可靠性和稳定性。In the technical solution, the heating control component generally includes a control circuit board and a processor. Since the working state of the heating coil and the heating control module receives the maximum temperature influence, it is determined as a heat generating component requiring heat dissipation, and according to the environment. The temperature adjusts the wind speed of the blast cooling or the ventilating heat, effectively improves the heat dissipation efficiency of the heat generating component, and improves the reliability and stability of the cooking appliance operation.

其中,烹饪装置200可以是集成或兼容于烹饪器具的中央处理器CPU、 数字信号处理器DSP和微控制器MCU等逻辑运算器件,调整单元204、预设单元206和确定子单元2042可以是上述逻辑运算器件中的运算芯片,检测单元202可以是热阻式温度传感器或热电偶式温度传感器。The cooking device 200 may be a logical computing device such as a central processing unit CPU, a digital signal processor DSP, and a microcontroller MCU integrated or compatible with the cooking appliance. The adjusting unit 204, the preset unit 206, and the determining subunit 2042 may be the above. The arithmetic chip in the logic operation device, the detection unit 202 may be a thermal resistance type temperature sensor or a thermocouple type temperature sensor.

图3示出了根据本发明的一个实施例的烹饪器具的示意框图。Figure 3 shows a schematic block diagram of a cooking appliance in accordance with one embodiment of the present invention.

如图3所示,根据本发明的一个实施例的烹饪器具300,包括:如图2所示的烹饪控制装置200。As shown in FIG. 3, a cooking appliance 300 according to an embodiment of the present invention includes: a cooking control apparatus 200 as shown in FIG.

优选地,烹饪器具300可以是电饭煲、电炖锅、电压力锅和电水壶中的一种。Preferably, the cooking appliance 300 may be one of a rice cooker, an electric cooker, an electric pressure cooker, and an electric kettle.

实施例一:Embodiment 1:

图4示出了根据本发明的一个实施例的环境温度与预设风机转速之间对应关系的示意图。4 is a schematic diagram showing the correspondence between ambient temperature and preset fan speed according to an embodiment of the present invention.

如图4所示,设置多个温度档位与多个风机档位之间的一一对应关系,将T 0设置为预设环境温度,当实时检测到的环境温度小于T 0时,将对应的风机档位设置为0,即在检测到环境温度低于预设环境温度T 0时,风机停止运转。 As shown in FIG. 4, a one-to-one correspondence between a plurality of temperature gear positions and a plurality of fan gear positions is set, and T 0 is set to a preset ambient temperature. When the real-time detected ambient temperature is less than T 0 , corresponding The fan gear position is set to 0, that is, when the ambient temperature is detected to be lower than the preset ambient temperature T 0 , the fan stops running.

当实时检测到的环境温度大于或等于T 0且小于T 1时,将对应的风机档位(风机转速)设置为r 1,即在检测到环境温度大于或等于T 0且小于T 1时,风机以转速r 1运转。 When the real-time detected ambient temperature is greater than or equal to T 0 and less than T 1 , the corresponding fan gear position (fan speed) is set to r 1 , that is, when the detected ambient temperature is greater than or equal to T 0 and less than T 1 , The fan is operated at speed r 1 .

当实时检测到的环境温度大于或等于T 1且小于T 2时,将对应的风机档位设置为r 2,即在检测到环境温度大于或等于T 1且小于T 2时,风机以转速r 2运转。 When the real-time detected ambient temperature is greater than or equal to T 1 and less than T 2 , the corresponding fan gear position is set to r 2 , that is, when the detected ambient temperature is greater than or equal to T 1 and less than T 2 , the fan rotates at a speed r 2 operation.

当实时检测到的环境温度大于或等于T N且小于T N+1时,将对应的风机档位设置为r N+1,即在检测到环境温度大于或等于T N且小于T N+1时,风机以转速r N+1运转,N为大于或等于1的正整数。 When the real-time detected ambient temperature is greater than or equal to T N and less than T N+1 , the corresponding fan gear position is set to r N+1 , that is, when the detected ambient temperature is greater than or equal to T N and less than T N+1 When the fan is running at a speed r N+1 , N is a positive integer greater than or equal to one.

例如,设定烹饪器具工作情况下实施检测到的区域环境温度高于预设环境温度T 0,T1的取值为60℃,T2的取值为80℃,r1的取值为1600转/分钟,r2的取值为2400转/分钟,r3的取值为3200转/分钟。 For example, if the ambient temperature of the detected area is higher than the preset ambient temperature T 0 , the value of T1 is 60 ° C, the value of T2 is 80 ° C, and the value of r 1 is 1600 rpm. The value of r2 is 2400 rpm, and the value of r3 is 3200 rpm.

当实施检测到的区域环境温度小于60℃时,确定对应的风机转速为1600转/分钟,当实施检测到的区域环境温度大于或等于60℃且小于80℃时,确定对应的风机转速为2400转/分钟,当实施检测到的区域环境温度 大于或等于80℃时,确定对应的风机转速为3200转/分钟。When the detected ambient temperature of the area is less than 60 ° C, it is determined that the corresponding fan speed is 1600 rpm, and when the detected ambient temperature is greater than or equal to 60 ° C and less than 80 ° C, the corresponding fan speed is determined to be 2400. Rpm, when the detected ambient temperature of the area is greater than or equal to 80 ° C, determine the corresponding fan speed is 3200 rev / min.

实施例二:Embodiment 2:

图5示出了根据本发明的另一个实施例的环境温度与预设风机转速之间对应关系的示意图。Figure 5 is a diagram showing the correspondence between ambient temperature and preset fan speed in accordance with another embodiment of the present invention.

如图5所示,预设环境温度与风机转速之间的对应关系,如环境温度与风机转速的对应曲线502,曲线502由多段折线构成,如图5所示,第一段折线(0点至C点)对应于温度范围为(-∞,T c),对应于风机档位的风速为零,也即在温度较低时,仅仅通过热传导实现发热组件的散热,无需开启风机转动,第二段折线(C点至B点)对应于温度范围为(T c,T B),对应于风机档位的风速线性升高,斜率记作k1,第三段折线(B点至A点)对应于温度范围为(T B,T A),对应于风机档位的风速由r B线性升高至r A,斜率记作k2,且k2大于k1,也即高温条件下,风速升高得更快。 As shown in FIG. 5, the corresponding relationship between the preset ambient temperature and the fan speed, such as the corresponding curve 502 of the ambient temperature and the fan speed, the curve 502 is composed of a plurality of broken lines, as shown in FIG. 5, the first segment of the line (0 points) To point C) corresponding to the temperature range (-∞, T c ), the wind speed corresponding to the fan gear position is zero, that is, when the temperature is low, the heat dissipation of the heat-generating component is realized only by heat conduction, without opening the fan to rotate, The two-section polyline (point C to point B) corresponds to the temperature range (T c , T B ), and the wind speed corresponding to the wind turbine gear increases linearly, the slope is recorded as k1, and the third segment is broken (point B to point A). Corresponding to the temperature range (T B , T A ), the wind speed corresponding to the fan gear is linearly increased from r B to r A , the slope is recorded as k2, and k2 is greater than k1, that is, the wind speed is increased under high temperature conditions. Faster.

实施例三:Embodiment 3:

调整单元204可具体包括驱动电路,用于调节风机转速。The adjustment unit 204 may specifically include a drive circuit for adjusting the fan speed.

该驱动电路具有三极管Q081。该驱动电路包括:电能释放模块。The drive circuit has a transistor Q081. The driving circuit includes: a power release module.

驱动控制端DRV分别与蜂鸣器BL031的一端及电能释放模块的第一端连接,蜂鸣器BL031的另一端接地;电能释放模块的第二端与三极管Q081的B极连接,电能释放模块的第三端与三极管Q081的E极同时接地;三极管Q081的C极与风机FAN的一端连接,风机FAN的另一端与供电端连接;The drive control terminal DRV is respectively connected to one end of the buzzer BL031 and the first end of the power release module, and the other end of the buzzer BL031 is grounded; the second end of the power release module is connected with the B pole of the transistor Q081, and the power release module The third end is connected to the E pole of the transistor Q081 at the same time; the C pole of the triode Q081 is connected to one end of the fan FAN, and the other end of the fan FAN is connected to the power supply end;

其中,驱动控制端DRV用于输出高低交替的交流电平,电能释放模块的第二端和第三端之间的导通压降小于三极管Q081的B极和E极之间的导通压降;电能释放模块用于在驱动控制端DRV输出高电平的期间内在内部充电,并在驱动控制端DRV输出低电平的期间内在内部放电。Wherein, the driving control terminal DRV is used for outputting alternating high and low AC levels, and the conduction voltage drop between the second end and the third end of the power discharging module is smaller than the conduction voltage drop between the B pole and the E pole of the transistor Q081; The power release module is internally charged during a period in which the drive control terminal DRV outputs a high level, and is internally discharged during a period in which the drive control terminal DRV outputs a low level.

本发明实施例提供的电路,通过在驱动控制端DRV输出高低交替的交流电平时,在驱动控制端DRV输出高电平的期间内,电能释放模块在内部充电,在驱动控制端DRV输出低电平的期间内,电能释放模块在内部放电,从而使得电能释放模块的第二端和第三端之间的导通压降小于三极管Q081的B极和E极之间的导通压降,三极管Q081始终无法导通。 因此,不会造成风机FAN频繁地开和关,进而避免了风机FAN频繁启动带来的电流冲击,提高了风机FAN的安全可靠性。In the circuit provided by the embodiment of the present invention, when the driving control terminal DRV outputs the alternating high and low alternating current levels, the power release module is internally charged during the driving control terminal DRV outputting the high level, and the driving control terminal DRV outputs the low level. During the period, the power release module is internally discharged, so that the conduction voltage drop between the second end and the third end of the power release module is less than the conduction voltage drop between the B and E poles of the transistor Q081, the transistor Q081 Always unable to conduct. Therefore, the fan FAN is not frequently turned on and off, thereby avoiding the current impact caused by the frequent start of the fan FAN, and improving the safety and reliability of the fan FAN.

另外,由于并未增加大量的保护及补偿电路来对风机FAN进行保护,从而节省了电路设计成本。最后,由于是通过同一个I/O接口,也即通过驱动控制端DRV同时对风机FAN以及蜂鸣器BL031进行驱动,且两者的驱动信号互不影响,从而可节省芯片资源和电路体积。In addition, the fan design is protected by a large number of protection and compensation circuits, thereby saving circuit design costs. Finally, since the same I/O interface, that is, the fan FAN and the buzzer BL031 are simultaneously driven by the drive control terminal DRV, and the driving signals of the two do not affect each other, chip resources and circuit volume can be saved.

作为一种可选实施例,电能释放模块包括:第一二极管D082、第一电阻R083及电容C081;As an optional embodiment, the power release module includes: a first diode D082, a first resistor R083, and a capacitor C081;

相应地,驱动控制端DRV分别与第一二极管D082的正极以及第一电阻R083的一端连接;第一二极管D082的负极与第一电阻R083的另一端同时与电容C081的一端连接,并同时与三极管Q081的B极连接;电容C081的另一端与三极管Q081的E极同时接地;Correspondingly, the driving control terminal DRV is respectively connected to the anode of the first diode D082 and one end of the first resistor R083; the cathode of the first diode D082 and the other end of the first resistor R083 are simultaneously connected to one end of the capacitor C081, At the same time, it is connected with the B pole of the transistor Q081; the other end of the capacitor C081 is grounded at the same time as the E pole of the transistor Q081;

其中,第一二极管D082的导通压降小于三极管Q081的B极和E极之间的导通压降。The conduction voltage drop of the first diode D082 is smaller than the conduction voltage drop between the B pole and the E pole of the transistor Q081.

在上述驱动电路中,蜂鸣器BL031可以为无源蜂鸣器,提供交流信号即产生蜂鸣声。风机FAN为直流风机,通入直流信号即可运转,三极管Q081用于开关风机FAN,本发明实施例对此不作具体限定。第一电阻R083及电容C081组成RC滤波电路,用于减缓驱动控制端DRV在输出交流信号时高电平的上升时间。供电端可以为风机FAN供电,如18V的供电端,本发明实施例对此不作具体限定。In the above driving circuit, the buzzer BL031 may be a passive buzzer, and an alternating signal is generated to generate a buzzer sound. The fan FAN is a DC fan, and can be operated by a DC signal. The transistor Q081 is used to switch the fan FAN, which is not specifically limited in the embodiment of the present invention. The first resistor R083 and the capacitor C081 constitute an RC filter circuit for slowing the rise time of the high level when the drive control terminal DRV outputs an AC signal. The power supply end can supply power to the fan FAN, such as the power supply end of the 18V, which is not specifically limited in this embodiment of the present invention.

驱动控制端DRV用于输出驱动信号,驱动信号可以为直流低电平、直流高电平或高低交替的交流电平,本发明实施例对此不作具体限定。风机FAN由直流高电平驱动,蜂鸣器BL031由高低交替的交流电平驱动。当驱动控制端DRV输出直流高电平时,风机FAN运转工作,蜂鸣器BL031不产生蜂鸣。当驱动控制端DRV输出直流低电平时,风机FAN不工作,蜂鸣器BL031不产生蜂鸣。The driving control terminal DRV is used for outputting a driving signal, and the driving signal may be an alternating current level of a DC low level, a DC high level or a high level, which is not specifically limited in the embodiment of the present invention. The fan FAN is driven by a DC high level, and the buzzer BL031 is driven by alternating high and low AC levels. When the drive control terminal DRV outputs a DC high level, the fan FAN operates, and the buzzer BL031 does not generate a buzzer. When the drive control terminal DRV outputs a DC low level, the fan FAN does not work, and the buzzer BL031 does not generate a buzzer.

当驱动控制端DRV输出高低交替的交流电平时,风机FAN不工作,蜂鸣器BL031产生蜂鸣。其中,在输出高电平的期间内,驱动控制端DRV通过第一电阻R083向电容C081充电。如图6所示,电容C081的电压呈指数规律上升。When the drive control terminal DRV outputs alternating high and low AC levels, the fan FAN does not work, and the buzzer BL031 generates a buzzer. In the period in which the high level is output, the drive control terminal DRV charges the capacitor C081 through the first resistor R083. As shown in Figure 6, the voltage of capacitor C081 rises exponentially.

在输出低电平的期间内,电容C081通过第一二极管D082放电,也即第一二极管D082为电容C081上的电压提供释放回路,以释放电容C081在驱动控制端DRV输出高电平的期间内所存储的电荷。其中,第一二极管D082的导通压降小于三极管Q081的B极和E极之间的导通压降,且电容C081充电后的电压始终小于三极管Q081的B极和E极对应的导通压降。其中,三极管Q081的B极和E极对应的导通压降可以为0.7v,第一二极管D082可以为肖特基二极管且导通压降为0.3V,本发明实施例对此不作具体限定。During the output low period, the capacitor C081 is discharged through the first diode D082, that is, the first diode D082 provides a release loop for the voltage on the capacitor C081, and the discharge capacitor C081 outputs a high voltage at the drive control terminal DRV. The charge stored during the flat period. The conduction voltage drop of the first diode D082 is smaller than the conduction voltage drop between the B pole and the E pole of the transistor Q081, and the voltage after the capacitor C081 is charged is always smaller than the corresponding poles of the B pole and the E pole of the transistor Q081. Pressure drop. The conduction voltage drop corresponding to the B and E poles of the transistor Q081 may be 0.7V, and the first diode D082 may be a Schottky diode and the conduction voltage drop is 0.3V, which is not specifically described in this embodiment of the present invention. limited.

通过上述两个条件可使得三极管Q081始终不能导通,也即当蜂鸣器在工作时,风机FAN并不会随着驱动控制端DRV输出高低交替的交流电平而频繁地开和关,从而不会产生电流冲击,进而可保障风机FAN的安全可靠性。需要说明的是,通过控制交流信号频率,可使得电容C081充电后的电压始终小于三极管Q081的B极和E极对应的导通压降,本发明实施例对此不作具体限定。Through the above two conditions, the transistor Q081 can not be turned on at all times, that is, when the buzzer is in operation, the fan FAN does not frequently turn on and off as the drive control terminal DRV outputs high and low alternating AC levels, thereby not It will generate current surge, which can ensure the safety and reliability of the fan FAN. It should be noted that, by controlling the frequency of the AC signal, the voltage after the capacitor C081 is charged is always smaller than the voltage drop corresponding to the B pole and the E pole of the transistor Q081, which is not specifically limited in the embodiment of the present invention.

例如,以三极管Q081的B极和E极对应的导通压降为0.7v,第一二极管D082的导通压降为0.3V为例。若驱动控制端DRV输出4Khz的交流电平时,则高低电平交替周期为250us。其中,一个周期内的高电平对应125us,一个周期内的低电平对应125us。在高电平125us期间,驱动控制端DRV通过第一电阻R083向电容C081充电,电容C081的电压呈指数规律上升。但由于时间比较短,经过125us后,电压升不到0.7v,也即达不到三极管Q081的B极和E极对应的导通压降。在低电平125us期间,电容C081通过第一二极管D082开始迅速放电。经过上述周而复始的过程,电容C081上的电压始终达不到0.7v,三极管Q081始终无法导通,从而不会造成风机FAN频繁地开和关。For example, the conduction voltage drop corresponding to the B pole and the E pole of the transistor Q081 is 0.7 V, and the conduction voltage drop of the first diode D082 is 0.3 V as an example. If the drive control terminal DRV outputs an AC level of 4Khz, the high and low level alternate periods are 250us. Among them, the high level in one cycle corresponds to 125us, and the low level in one cycle corresponds to 125us. During a high level of 125 us, the drive control terminal DRV charges the capacitor C081 through the first resistor R083, and the voltage of the capacitor C081 rises exponentially. However, due to the relatively short time, after 125us, the voltage rises less than 0.7v, which means that the conduction voltage drop corresponding to the B and E poles of the transistor Q081 is not reached. During a low level of 125 us, capacitor C081 begins to discharge rapidly through the first diode D082. After the above-mentioned cycle, the voltage on the capacitor C081 is always less than 0.7v, and the transistor Q081 is always unable to conduct, so that the fan FAN is not frequently turned on and off.

本发明实施例提供的电路,通过在驱动控制端DRV输出高低交替的交流电平时,在输出高电平的期间内,驱动控制端DRV通过第一电阻R083向电容C081充电且电容C081充电后的电压始终小于三极管Q081的B极和C极对应的导通压降,在输出低电平的期间内,电容C081通过第一二极管D082放电,从而使得电容C081上的电压始终达不到三极管Q081对应的导通压降,三极管Q081始终无法导通。因此,不会造成风机FAN频 繁地开和关,进而避免了风机FAN频繁启动带来的电流冲击,提高了风机FAN的安全可靠性。The circuit provided by the embodiment of the present invention, when the driving control terminal DRV outputs the alternating high and low alternating current levels, during the period of outputting the high level, the driving control terminal DRV charges the capacitor C081 through the first resistor R083 and the voltage after the capacitor C081 is charged. It is always smaller than the on-voltage drop corresponding to the B and C poles of the transistor Q081. During the output low period, the capacitor C081 is discharged through the first diode D082, so that the voltage on the capacitor C081 is always lower than the transistor Q081. The corresponding conduction voltage drop, the transistor Q081 is always unable to conduct. Therefore, the fan FAN is not frequently turned on and off, thereby avoiding the current impact caused by the frequent start of the fan FAN, and improving the safety and reliability of the fan FAN.

基于上述实施例的内容,考虑到驱动控制端DRV若直接与蜂鸣器BL031连接,可能会产生较大的电流,从而作为一种可选实施例,本发明实施例提供的驱动电路还可以包括:第二电阻R031;第二电阻R031的一端与蜂鸣器BL031的一端连接,第二电阻R031的另一端分别与驱动控制端BRV、第一二极管D082的正极以及第一电阻R083的一端连接。其中,第二电阻R031与蜂鸣器BL031串联,可作为蜂鸣器限流电阻。Based on the above-mentioned embodiments, it is considered that the drive control terminal DRV may be connected to the buzzer BL031 directly, and a large current may be generated. As an alternative embodiment, the driving circuit provided by the embodiment of the present invention may further include a second resistor R031; one end of the second resistor R031 is connected to one end of the buzzer BL031, and the other end of the second resistor R031 is respectively connected to the driving control terminal BRV, the anode of the first diode D082, and one end of the first resistor R083. connection. The second resistor R031 is connected in series with the buzzer BL031 and can be used as a buzzer current limiting resistor.

基于上述实施例的内容,由于当风机FAN在关断时,风机线圈会产生反向感应电动势,可能会对驱动电路造成损害,从而作为一种可选实施例,本发明实施例提供的驱动电路还可以包括:第二二极管D081;Based on the above-mentioned embodiments, since the fan coil generates a reverse induced electromotive force when the fan FAN is turned off, the drive circuit may be damaged. As an alternative embodiment, the drive circuit provided by the embodiment of the present invention is provided. The method may further include: a second diode D081;

第二二极管D081与风机FAN并联,第二二极管D081的正极与供电端连接,第二二极管D081的负极与三极管Q081的C极连接。其中,第二二极管D081为反向电压吸收二极管,以在风机FAN关断时,吸收风机线圈产生的反向感应电动势。The second diode D081 is connected in parallel with the fan FAN, the anode of the second diode D081 is connected to the power supply terminal, and the cathode of the second diode D081 is connected to the C pole of the transistor Q081. The second diode D081 is a reverse voltage absorbing diode to absorb the reverse induced electromotive force generated by the fan coil when the fan FAN is turned off.

其中,同时包含第二电阻R031及第二二极管D081的驱动电路可如图7所示。The driving circuit including the second resistor R031 and the second diode D081 may be as shown in FIG. 7.

基于上述实施例的内容,考虑到光凭第二电阻R031可能不足以为蜂鸣器BL031分流,且为了尽快释放电容C081上的电压,从而作为一种可选实施例,本发明实施例提供的驱动电路还可以包括:第三电阻R032;第三电阻R032的一端分别与第二电阻R031的另一端、第一二极管D081的正极以及第一电阻R083的一端连接,第三电阻R032的另一端与驱动控制端DRV连接。Based on the above embodiments, it is considered that the second resistor R031 may not be sufficient to shunt the buzzer BL031, and in order to release the voltage on the capacitor C081 as soon as possible, as an alternative embodiment, the driving provided by the embodiment of the present invention The circuit may further include: a third resistor R032; one end of the third resistor R032 is respectively connected to the other end of the second resistor R031, the anode of the first diode D081, and one end of the first resistor R083, and the other end of the third resistor R032 Connected to the drive control terminal DRV.

其中,同时包含第二电阻R031、第二二极管D081及第三电阻R032的驱动电路可参考图8所示。The driving circuit including the second resistor R031, the second diode D081, and the third resistor R032 can be referred to FIG. 8.

由于第三电阻R032与蜂鸣器BL031串联,从而可以为蜂鸣器BL031分流。另外,由于第三电阻R032与第一二极管D081串联,从而可以协助尽快释放电容C081上的电压,进而增强了对风机FAN的保护。Since the third resistor R032 is connected in series with the buzzer BL031, the buzzer BL031 can be shunted. In addition, since the third resistor R032 is connected in series with the first diode D081, it can assist in releasing the voltage on the capacitor C081 as soon as possible, thereby enhancing the protection of the fan FAN.

基于上述实施例的内容,由于若按照上述实施例中的方式,同时在驱动电路中设置第二电阻R031及第三电阻R032,可能会造成元器件的浪费, 从而作为一种可选实施例,本发明实施例提供的驱动电路可仅包含第二电阻R031;第二电阻R031的一端分别与蜂鸣器BL031的一端、第一二极管D081的正极以及第一电阻R083的一端连接,第二电阻R031的另一端与驱动控制端BRV连接。Based on the above embodiment, if the second resistor R031 and the third resistor R032 are simultaneously disposed in the driving circuit according to the manner in the above embodiment, waste of components may be caused, and thus, as an optional embodiment, The driving circuit provided by the embodiment of the present invention may only include a second resistor R031; one end of the second resistor R031 is respectively connected to one end of the buzzer BL031, the anode of the first diode D081, and one end of the first resistor R083, and second The other end of the resistor R031 is connected to the drive control terminal BRV.

其中,同时包含第二电阻R031及第二二极管D081的驱动电路可参考图9所示。The driving circuit including the second resistor R031 and the second diode D081 can be referred to FIG. 9 .

由于第二电阻R031与蜂鸣器BL031串联,从而可以为蜂鸣器BL031分流。另外,由于第二电阻R031与第一二极管D081串联,从而可以协助尽快释放电容C081上的电压,进而增强了对风机FAN的保护。Since the second resistor R031 is connected in series with the buzzer BL031, the buzzer BL031 can be shunted. In addition, since the second resistor R031 is connected in series with the first diode D081, it can assist in releasing the voltage on the capacitor C081 as soon as possible, thereby enhancing the protection of the fan FAN.

基于上述实施例的内容,为了尽快释放电容C081上的电压,从而作为一种可选实施例,本发明实施例提供的驱动电路还可以包括:第四电阻R082;第四电阻R082的一端与第一二极管D081的负极连接,第四电阻R082的另一端分别于第一电阻R083的另一端、电容C081的一端以及三极管Q081的B极连接。In order to release the voltage on the capacitor C081 as soon as possible, the driving circuit provided by the embodiment of the present invention may further include: a fourth resistor R082; one end of the fourth resistor R082 and the first The cathode of the diode D081 is connected, and the other end of the fourth resistor R082 is connected to the other end of the first resistor R083, one end of the capacitor C081, and the B pole of the transistor Q081.

其中,同时包含第二电阻R031、第二二极管D081及第四电阻R082的驱动电路可参考图10所示。The driving circuit including the second resistor R031, the second diode D081, and the fourth resistor R082 can be referred to FIG.

需要说明的是,上述任意实施例中涉及到的电阻、电容、二极管、三极管的规格,可根据需求自行设置,本发明实施例对此不作具体限定。It should be noted that the specifications of the resistor, the capacitor, the diode, and the triode in any of the above embodiments may be set according to requirements, which is not specifically limited in the embodiment of the present invention.

实施例四:Embodiment 4:

基于实施例三的内容,本发明实施例提供了一种基于上述任意驱动电路的风机驱动方法。其中,驱动电路具有三极管Q081。该方法包括:当驱动控制端DRV输出高低交替的交流电平时,风机FAN停止运转,蜂鸣器BL031产生蜂鸣;Based on the content of the third embodiment, an embodiment of the present invention provides a fan driving method based on any of the above driving circuits. Among them, the drive circuit has a transistor Q081. The method includes: when the driving control terminal DRV outputs alternating high and low AC levels, the fan FAN stops running, and the buzzer BL031 generates a buzzer;

其中,在驱动控制端DRV输出高电平的期间内,电能释放模块在内部充电,在驱动控制端DRV输出低电平的期间内,电能释放模块在内部放电,电能释放模块的第二端和第三端之间的导通压降小于三极管Q081的B极和E极之间的导通压降。Wherein, during the period in which the drive control terminal DRV outputs a high level, the power release module is internally charged, and during the period in which the drive control terminal DRV outputs a low level, the power release module is internally discharged, and the second end of the power release module and The conduction voltage drop between the third terminals is less than the conduction voltage drop between the B and E poles of the transistor Q081.

本发明实施例提供的方法,通过在驱动控制端DRV输出高低交替的交流电平时,在驱动控制端DRV输出高电平的期间内,电能释放模块在内部充电,在驱动控制端DRV输出低电平的期间内,电能释放模块在内 部放电,从而使得电能释放模块的第二端和第三端之间的导通压降小于三极管Q081的B极和E极之间的导通压降,三极管Q081始终无法导通。因此,不会造成风机FAN频繁地开和关,进而避免了风机FAN频繁启动带来的电流冲击,提高了风机FAN的安全可靠性。The method provided by the embodiment of the present invention, when the driving control terminal DRV outputs the alternating high and low alternating current levels, during the period in which the driving control terminal DRV outputs a high level, the power discharging module is internally charged, and the driving control terminal DRV outputs a low level. During the period, the power release module is internally discharged, so that the conduction voltage drop between the second end and the third end of the power release module is less than the conduction voltage drop between the B and E poles of the transistor Q081, the transistor Q081 Always unable to conduct. Therefore, the fan FAN is not frequently turned on and off, thereby avoiding the current impact caused by the frequent start of the fan FAN, and improving the safety and reliability of the fan FAN.

另外,由于并未增加大量的保护及补偿电路来对风机FAN进行保护,从而节省了电路设计成本。由于是通过同一个I/O接口,也即通过驱动控制端DRV同时对风机FAN以及蜂鸣器BL031进行驱动,且两者的驱动信号互不影响,从而可节省芯片资源和电路体积。In addition, the fan design is protected by a large number of protection and compensation circuits, thereby saving circuit design costs. Since the same I/O interface, that is, the fan FAN and the buzzer BL031 are simultaneously driven by the drive control terminal DRV, and the driving signals of the two are not affected, the chip resources and the circuit volume can be saved.

作为一种可选实施例,电能释放模块包括:第一二极管D082、第一电阻R083及电容C081;As an optional embodiment, the power release module includes: a first diode D082, a first resistor R083, and a capacitor C081;

相应地,在驱动控制端DRV输出高电平的期间内,驱动控制端DRV通过第一电阻R083向电容C081充电且电容C081充电后的电压始终小于三极管Q081的B极和E极对应的导通压降,在驱动控制端DRV输出低电平的期间内,电容C081通过第一二极管D082放电;Correspondingly, during the period in which the drive control terminal DRV outputs a high level, the drive control terminal DRV charges the capacitor C081 through the first resistor R083 and the voltage after the capacitor C081 is charged is always smaller than the conduction between the B pole and the E pole of the transistor Q081. Voltage drop, during the period in which the drive control terminal DRV outputs a low level, the capacitor C081 is discharged through the first diode D082;

其中,第一二极管D082的导通压降小于三极管Q081的B极和E极之间的导通压降。The conduction voltage drop of the first diode D082 is smaller than the conduction voltage drop between the B pole and the E pole of the transistor Q081.

本发明实施例提供的方法,通过在驱动控制端DRV输出高低交替的交流电平时,在输出高电平的期间内,驱动控制端DRV通过第一电阻R083向电容C081充电且电容C081充电后的电压始终小于三极管Q081的B极和E极对应的导通压降,在输出低电平的期间内,电容C081通过第一二极管D082放电,从而使得电容C081上的电压始终达不到三极管Q081对应的导通压降,三极管Q081始终无法导通。因此,不会造成风机FAN频繁地开和关,进而避免了风机FAN频繁启动带来的电流冲击,提高了风机FAN的安全可靠性。The method provided by the embodiment of the present invention, when the driving control terminal DRV outputs the alternating high and low alternating current levels, during the period of outputting the high level, the driving control terminal DRV charges the capacitor C081 through the first resistor R083 and the voltage after the capacitor C081 is charged. It is always smaller than the on-voltage drop corresponding to the B and E poles of the transistor Q081. During the output low period, the capacitor C081 is discharged through the first diode D082, so that the voltage on the capacitor C081 is always less than the transistor Q081. The corresponding conduction voltage drop, the transistor Q081 is always unable to conduct. Therefore, the fan FAN is not frequently turned on and off, thereby avoiding the current impact caused by the frequent start of the fan FAN, and improving the safety and reliability of the fan FAN.

根据本发明的实施例,还提出了一种计算机可读存储介质,其上存储有计算机程序,上述计算机程序被执行时实现以下步骤:在烹饪加热过程中,实时检测发热组件所处区域的环境温度;根据环境温度与预设风机转速之间的对应关系,实时调整烹饪加热过程中的风机转速,其中,风机转速为对发热组件进行鼓风散热或抽风散热的转速。According to an embodiment of the present invention, there is also provided a computer readable storage medium having stored thereon a computer program, wherein the computer program is executed to perform the following steps: detecting an environment in a region where the heat generating component is located in a cooking heating process Temperature; according to the correspondence between the ambient temperature and the preset fan speed, the fan speed in the cooking heating process is adjusted in real time, wherein the fan speed is the speed at which the heat generating component is blown or dissipated.

在该技术方案中,通过在烹饪加热过程中,实时检测发热组件所处区 域的环境温度,提高了检测区域环境温度的及时性,进一步地,根据环境温度与预设风机转速之间的对应关系,实时调整烹饪加热过程中的风机转速,有利于使发热组件工作于合理的环境温度,提高了发热组件运行的可靠性,进而降低了因发热组件温度高导致烹饪器具故障的可能性,同时,减少了风机散热过程中的功耗和噪音,提升了用户的使用体验。In the technical solution, by detecting the ambient temperature of the area where the heat generating component is located in the cooking heating process, the timeliness of the ambient temperature of the detecting area is improved, and further, according to the correspondence between the ambient temperature and the preset fan speed Real-time adjustment of the fan speed during the cooking and heating process is beneficial to the heating component working at a reasonable ambient temperature, improving the reliability of the operation of the heating component, thereby reducing the possibility of failure of the cooking appliance due to the high temperature of the heating component, and It reduces the power consumption and noise during the fan cooling process and improves the user experience.

具体地,当区域环境温度低时,散热能力需求偏低,控制风机以偏低的转速运行,降低了风机散热过程中的功耗,减小了风机运行过程中的噪声,提升了用户的使用体验。Specifically, when the ambient temperature of the area is low, the heat dissipation capability is low, and the control fan is operated at a low speed, which reduces the power consumption during the heat dissipation process of the fan, reduces the noise during the operation of the fan, and improves the use of the user. Experience.

相应地,当区域环境温度高时,散热能力需求偏高,控制风机以偏高的转速运行,降低了发热组件因温度高导致故障的可能性,提高了烹饪器具运行的可靠性和稳定性,降低了烹饪器具的维修成本。Correspondingly, when the ambient temperature of the area is high, the heat dissipation capacity is high, and the control fan is operated at a relatively high rotational speed, which reduces the possibility of failure of the heat generating component due to high temperature, and improves the reliability and stability of the cooking appliance operation. Reduced maintenance costs for cooking appliances.

在上述任一技术方案中,优选地,在烹饪加热过程前,还包括:预设多个温度档位与多个风机档位之间的一一对应关系,其中,温度档位的温度值与风机档位对应的风速值之间的对应关系为正相关。In any of the above technical solutions, preferably, before the cooking heating process, the method further includes: presetting a one-to-one correspondence between the plurality of temperature gear positions and the plurality of fan gear positions, wherein the temperature value of the temperature gear position is The correspondence between the wind speed values corresponding to the fan gear positions is positively correlated.

在该技术方案中,通过预设多个温度档位与多个风机档位之间的一一对应关系,提高了控制风机档位的可靠性,降低了检测区域环境温度和控制风机档位的硬件需求,降低了烹饪器具的制作成本,提高了风机运行的稳定性。In the technical solution, by presetting a one-to-one correspondence between a plurality of temperature gear positions and a plurality of fan gear positions, the reliability of controlling the fan gear position is improved, the ambient temperature of the detection area is lowered, and the fan gear position is controlled. The hardware requirements reduce the manufacturing cost of the cooking appliance and improve the stability of the fan operation.

优选地,当区域环境温度小于60℃时,设置对应的第一风机档位的转速约为1600转/分钟,当区域环境温度大于或等于60℃且小于80℃时,设置对应的第二风机档位的转速约为2400转/分钟,当区域环境温度大于或等于80℃时,设置对应的第三风机档位的转速约为3200转/分钟。Preferably, when the regional ambient temperature is less than 60 ° C, the corresponding first fan gear speed is set to be about 1600 rpm, and when the regional ambient temperature is greater than or equal to 60 ° C and less than 80 ° C, the corresponding second fan is set. The speed of the gear is about 2400 rpm. When the ambient temperature is greater than or equal to 80 °C, the corresponding third fan gear is set to rotate at about 3200 rpm.

在上述任一技术方案中,优选地,根据环境温度与预设风机转速之间的对应关系,实时调整烹饪加热过程中的风机转速,具体包括:实时确定环境温度所属的一个温度档位;根据温度档位与风机档位之间的对应关系,实时调整风机转速至对应的一个风机档位。In any one of the above technical solutions, preferably, according to the correspondence between the ambient temperature and the preset fan speed, the fan speed in the cooking heating process is adjusted in real time, specifically: determining a temperature gear to which the ambient temperature belongs in real time; The correspondence between the temperature gear position and the fan gear position adjusts the fan speed to a corresponding fan gear position in real time.

在该技术方案中,通过实时确定环境温度所属的一个温度档位,进而通过根据温度档位与风机档位之间的对应关系,实时调整风机转速至对应的一个风机档位,提高了调整风机转速档位的实时性和准确性,提高了发热组件运行的可靠性和稳定性,降低了风机散热过程中的功耗。In the technical solution, by determining a temperature gear to which the ambient temperature belongs in real time, and adjusting the fan speed to a corresponding fan gear position in real time according to the correspondence relationship between the temperature gear position and the fan gear position, the adjustment fan is improved. The real-time performance and accuracy of the speed gear position improve the reliability and stability of the heating component operation and reduce the power consumption during the heat dissipation process of the fan.

在上述任一技术方案中,优选地,根据环境温度与预设风机转速之间的对应关系,实时调整烹饪加热过程中的风机转速,具体还包括:在检测到环境温度低于预设环境温度时,调整风机转速降低至零。In any one of the above technical solutions, preferably, the fan speed in the cooking heating process is adjusted in real time according to the correspondence between the ambient temperature and the preset fan speed, and specifically includes: detecting that the ambient temperature is lower than the preset ambient temperature When adjusting, adjust the fan speed to zero.

在该技术方案中,通过在检测到环境温度低于预设环境温度时,调整风机转速降低至零,节约了发热组件散热量低时风机的电能,提高了风机散热的使用年限,提高了烹饪器具的可靠性,提升了用户的使用体验。In the technical solution, when the detected ambient temperature is lower than the preset ambient temperature, the fan speed is reduced to zero, which saves the power of the fan when the heat dissipation component is low, improves the service life of the fan, and improves cooking. The reliability of the appliance enhances the user experience.

优选地,预设环境温度可以设置为10℃以下。Preferably, the preset ambient temperature can be set to be 10 ° C or less.

在上述任一技术方案中,优选地,发热组件包括加热线圈和/或加热控制模组。In any of the above aspects, preferably, the heat generating component comprises a heating coil and/or a heating control module.

在该技术方案中,加热控制组件通常包括控制电路板和处理器,由于加热线圈和加热控制模组的工作状态收到温度影响最大,因此,将其确定为需要散热的发热组件,并且根据环境温度来调节鼓风散热或抽风散热的风速,有效地提高了对发热组件的散热效率,提高了烹饪器具运行的可靠性和稳定性。In the technical solution, the heating control component generally includes a control circuit board and a processor. Since the working state of the heating coil and the heating control module receives the maximum temperature influence, it is determined as a heat generating component requiring heat dissipation, and according to the environment. The temperature adjusts the wind speed of the blast cooling or the ventilating heat, effectively improves the heat dissipation efficiency of the heat generating component, and improves the reliability and stability of the cooking appliance operation.

以上结合附图详细说明了本发明的技术方案,本发明提供了一种烹饪控制方法、装置、烹饪器具和计算机可读存储介质,通过在烹饪加热过程中,实时检测发热组件所处区域的环境温度,提高了检测区域环境温度的及时性,进一步地,根据环境温度与预设风机转速之间的对应关系,实时调整烹饪加热过程中的风机转速,有利于使发热组件工作于合理的环境温度,提高了发热组件运行的可靠性,进而降低了因发热组件温度高导致烹饪器具故障的可能性,同时,减少了风机散热过程中的功耗和噪音,提升了用户的使用体验。The technical solution of the present invention is described in detail above with reference to the accompanying drawings. The present invention provides a cooking control method, apparatus, cooking appliance and computer readable storage medium for detecting the environment of a region where a heat generating component is located in real time during cooking heating. The temperature improves the timeliness of the ambient temperature in the detection area. Further, according to the correspondence between the ambient temperature and the preset fan speed, the fan speed in the cooking heating process is adjusted in real time, which is beneficial to the heating component working at a reasonable ambient temperature. The reliability of the operation of the heating component is improved, thereby reducing the possibility of failure of the cooking appliance due to the high temperature of the heating component, and at the same time reducing the power consumption and noise during the heat dissipation process of the fan, thereby improving the user experience.

本发明方法中的步骤可根据实际需要进行顺序调整、合并和删减。The steps in the method of the present invention can be sequentially adjusted, combined, and deleted according to actual needs.

本发明装置中的单元可根据实际需要进行合并、划分和删减。The units in the apparatus of the present invention can be combined, divided, and deleted according to actual needs.

本领域普通技术人员可以理解上述实施例的各种方法中的全部或部分步骤是可以通过程序来指令相关的硬件来完成,该程序可以存储于一计算机可读存储介质中,存储介质包括只读存储器(Read-Only Memory,ROM)、随机存储器(Random Access Memory,RAM)、可编程只读存储器(Programmable Read-only Memory,PROM)、可擦除可编程只读存储器(Erasable Programmable Read Only Memory,EPROM)、一次可编程 只读存储器(One-time Programmable Read-Only Memory,OTPROM)、电子抹除式可复写只读存储器(Electrically-Erasable Programmable Read-Only Memory,EEPROM)、只读光盘(Compact Disc Read-Only Memory,CD-ROM)或其他光盘存储器、磁盘存储器、磁带存储器、或者能够用于携带或存储数据的计算机可读的任何其他介质。One of ordinary skill in the art can understand that all or part of the various methods of the above embodiments can be completed by a program to instruct related hardware, the program can be stored in a computer readable storage medium, and the storage medium includes read only Read-Only Memory (ROM), Random Access Memory (RAM), Programmable Read-Only Memory (PROM), Erasable Programmable Read Only Memory (Erasable Programmable Read Only Memory) EPROM), One-Time Programmable Read-Only Memory (OTPROM), Electronically-Erasable Programmable Read-Only Memory (EEPROM), Read-Only Disc (Compact Disc) Read-Only Memory (CD-ROM) or other optical disc storage, disk storage, magnetic tape storage, or any other medium readable by a computer that can be used to carry or store data.

以上所述仅为本发明的优选实施例而已,并不用于限制本发明,对于本领域的技术人员来说,本发明可以有各种更改和变化。凡在本发明的精神和原则之内,所作的任何修改、等同替换、改进等,均应包含在本发明的保护范围之内。The above description is only the preferred embodiment of the present invention, and is not intended to limit the present invention, and various modifications and changes can be made to the present invention. Any modifications, equivalent substitutions, improvements, etc. made within the spirit and scope of the present invention are intended to be included within the scope of the present invention.

Claims (17)

一种烹饪控制方法,其特征在于,包括:A cooking control method, comprising: 在烹饪加热过程中,实时检测发热组件所处区域的环境温度;During the cooking heating process, the ambient temperature of the area where the heat generating component is located is detected in real time; 根据所述环境温度与预设风机转速之间的对应关系,实时调整所述烹饪加热过程中的风机转速,Adjusting the fan speed in the cooking heating process in real time according to the correspondence between the ambient temperature and the preset fan speed, 其中,所述风机转速为对所述发热组件进行鼓风散热或抽风散热的转速。The fan speed is a rotational speed of blasting or extracting heat from the heat generating component. 根据权利要求1所述的烹饪控制方法,其特征在于,在烹饪加热过程前,还包括:The cooking control method according to claim 1, further comprising: before the cooking heating process, further comprising: 预设多个温度档位与多个风机档位之间的一一对应关系,Presetting a one-to-one correspondence between multiple temperature gear positions and multiple fan gear positions, 其中,所述温度档位的温度值与所述风机档位对应的风速值之间的对应关系为正相关。The correspondence between the temperature value of the temperature gear position and the wind speed value corresponding to the fan gear position is positively correlated. 根据权利要求2所述的烹饪控制方法,其特征在于,所述根据所述环境温度与预设风机转速之间的对应关系,实时调整所述烹饪加热过程中的风机转速,具体包括:The cooking control method according to claim 2, wherein the adjusting the fan speed in the cooking heating process in real time according to the correspondence between the ambient temperature and the preset fan speed comprises: 实时确定所述环境温度所属的一个温度档位;Determining, in real time, a temperature gear to which the ambient temperature belongs; 根据所述温度档位与所述风机档位之间的对应关系,实时调整所述风机转速至对应的一个风机档位。And adjusting the fan speed to a corresponding fan gear position in real time according to the correspondence between the temperature gear position and the fan gear position. 根据权利要求2所述的烹饪控制方法,其特征在于,所述根据所述环境温度与预设风机转速之间的对应关系,实时调整所述烹饪加热过程中的风机转速,具体还包括:The cooking control method according to claim 2, wherein the adjusting the fan speed in the cooking heating process in real time according to the correspondence between the ambient temperature and the preset fan speed, specifically comprising: 在检测到所述环境温度低于预设环境温度时,调整所述风机转速降低至零。When it is detected that the ambient temperature is lower than a preset ambient temperature, the fan speed is adjusted to decrease to zero. 根据权利要求1至4中任一项所述的烹饪控制方法,其特征在于,A cooking control method according to any one of claims 1 to 4, characterized in that 所述发热组件包括加热线圈和/或加热控制模组。The heat generating component includes a heating coil and/or a heating control module. 一种烹饪控制装置,其特征在于,包括:A cooking control device, comprising: 检测单元,用于在烹饪加热过程中,实时检测发热组件所处区域的环境温度;a detecting unit, configured to detect an ambient temperature of a region where the heat generating component is located in real time during cooking heating; 调整单元,用于根据所述环境温度与预设风机转速之间的对应关系,实时调整所述烹饪加热过程中的风机转速,An adjusting unit, configured to adjust a fan speed in the cooking heating process in real time according to a correspondence between the ambient temperature and a preset fan speed, 其中,所述风机转速为对所述发热组件进行鼓风散热或抽风散热的转速。The fan speed is a rotational speed of blasting or extracting heat from the heat generating component. 根据权利要求6所述的烹饪控制装置,其特征在于,还包括:The cooking control device according to claim 6, further comprising: 预设单元,用于预设多个温度档位与多个风机档位之间的一一对应关系,a preset unit for presetting a one-to-one correspondence between a plurality of temperature gear positions and a plurality of fan gear positions, 其中,所述温度档位的温度值与所述风机档位对应的风速值之间的对应关系为正相关。The correspondence between the temperature value of the temperature gear position and the wind speed value corresponding to the fan gear position is positively correlated. 根据权利要求7所述的烹饪控制装置,其特征在于,所述调整单元还包括:The cooking control device according to claim 7, wherein the adjusting unit further comprises: 确定子单元,用于实时确定所述环境温度所属的一个温度档位;Determining a subunit for determining a temperature gear to which the ambient temperature belongs in real time; 所述调整单元还用于:根据所述温度档位与所述风机档位之间的对应关系,实时调整所述风机转速至对应的一个风机档位。The adjusting unit is further configured to adjust the fan speed to a corresponding fan gear position in real time according to a correspondence between the temperature gear position and the fan gear position. 根据权利要求7所述的烹饪控制装置,其特征在于,A cooking control device according to claim 7, wherein 所述调整单元还用于:在检测到所述环境温度低于预设环境温度时,调整所述风机转速降低至零。The adjusting unit is further configured to: when the ambient temperature is detected to be lower than a preset ambient temperature, adjust the fan speed to decrease to zero. 根据权利要求6至9中任一项所述的烹饪控制装置,其特征在于,A cooking control device according to any one of claims 6 to 9, wherein 所述发热组件包括加热线圈和/或加热控制模组。The heat generating component includes a heating coil and/or a heating control module. 根据权利要求6至9中任一项所述的烹饪控制装置,其特征在于,所述调整单元包括驱动电路,用于调节所述风机转速,所述驱动电路包括电能释放模块;The cooking control device according to any one of claims 6 to 9, wherein the adjusting unit comprises a driving circuit for adjusting the fan speed, and the driving circuit comprises a power discharging module; 驱动控制端分别与蜂鸣器的一端及所述电能释放模块的第一端连接,所述蜂鸣器的另一端接地;所述电能释放模块的第二端与所述三极管的B极连接,所述电能释放模块的第三端与所述三极管的E极同时接地;所述三极管的C极与风机的一端连接,所述风机的另一端与供电端连接;The drive control end is respectively connected to one end of the buzzer and the first end of the power release module, and the other end of the buzzer is grounded; the second end of the power release module is connected to the B pole of the triode, The third end of the power release module is grounded simultaneously with the E pole of the triode; the C pole of the triode is connected to one end of the fan, and the other end of the fan is connected to the power supply end; 其中,所述驱动控制端用于输出高低交替的交流电平,所述电能释放模块的第二端和第三端之间的导通压降小于所述三极管的B极和E极之间的导通压降;所述电能释放模块用于在所述驱动控制端输出高电平的期间内在内部充电,并在所述驱动控制端输出低电平的期间内在内部放电。Wherein, the driving control end is configured to output alternating high and low AC levels, and a conduction voltage drop between the second end and the third end of the power releasing module is smaller than a guiding between the B pole and the E pole of the triode The power-off voltage is configured to be internally charged during a period in which the drive control terminal outputs a high level, and is internally discharged during a period in which the drive control terminal outputs a low level. 根据权利要求11所述的烹饪控制装置,其特征在于,所述电能释放模块包括:第一二极管、第一电阻及电容;The cooking control device according to claim 11, wherein the power release module comprises: a first diode, a first resistor and a capacitor; 相应地,所述驱动控制端分别与所述第一二极管的正极以及所述第一电阻的一端连接;所述第一二极管的负极与所述第一电阻的另一端同时与所述电容的一端连接,并同时与所述三极管的B极连接;所述电容的另一端与所述三极管的E极同时接地;Correspondingly, the driving control end is respectively connected to the positive pole of the first diode and one end of the first resistor; the negative pole of the first diode and the other end of the first resistor are simultaneously One end of the capacitor is connected and simultaneously connected to the B pole of the triode; the other end of the capacitor is grounded simultaneously with the E pole of the triode; 其中,所述第一二极管的导通压降小于所述三极管的B极和E极之间的导通压降。Wherein, the conduction voltage drop of the first diode is smaller than the conduction voltage drop between the B pole and the E pole of the triode. 根据权利要求12所述的烹饪控制装置,其特征在于,所述驱动电路还包括:The cooking control device according to claim 12, wherein the driving circuit further comprises: 第二电阻,所述第二电阻的一端与所述蜂鸣器的一端连接,所述第二电阻的另一端分别与所述驱动控制端、所述第一二极管的正极以及所述第一电阻的一端连接;a second resistor, one end of the second resistor is connected to one end of the buzzer, and the other end of the second resistor is respectively connected to the driving control end, the anode of the first diode, and the first One end of a resistor is connected; 第二二极管,所述第二二极管与所述风机并联,所述第二二极管的正极与所述供电端连接,所述第二二极管的负极与所述三极管的C极连接;a second diode, the second diode is connected in parallel with the fan, a positive pole of the second diode is connected to the power supply end, a negative pole of the second diode and a C of the triode Pole connection 第三电阻,所述第三电阻的一端分别与所述第二电阻的另一端、所述第一二极管的正极以及所述第一电阻的一端连接,所述第三电阻的另一端与所述驱动控制端连接;a third resistor, one end of the third resistor is respectively connected to the other end of the second resistor, the anode of the first diode, and one end of the first resistor, and the other end of the third resistor is The drive control end is connected; 第四电阻,所述第四电阻的一端与所述第一二极管的负极连接,所述第四电阻的另一端分别于所述第一电阻的另一端、所述电容的一端以及所述三极管的B极连接。a fourth resistor, one end of the fourth resistor is connected to a cathode of the first diode, and the other end of the fourth resistor is respectively at another end of the first resistor, one end of the capacitor, and the The B pole of the triode is connected. 一种基于权利要求11所述的驱动电路的驱动方法,所述电路具有三极管,其特征在于,包括:A driving method of the driving circuit according to claim 11, the circuit having a triode, comprising: 当所述驱动控制端输出高低交替的交流电平时,所述风机停止运转,所述蜂鸣器产生蜂鸣;When the driving control terminal outputs alternating high and low AC levels, the fan stops running, and the buzzer generates a buzzer; 其中,在所述驱动控制端输出高电平的期间内,所述电能释放模块在内部充电,在所述驱动控制端输出低电平的期间内,所述电能释放模块在内部放电,所述电能释放模块的第二端和第三端之间的导通压降小于所述三极管的B极和E极之间的导通压降。The power release module is internally charged during a period in which the drive control terminal outputs a high level, and the power release module is internally discharged during a period in which the drive control terminal outputs a low level. The conduction voltage drop between the second end and the third end of the power release module is less than the conduction voltage drop between the B and E poles of the triode. 根据权利要求14所述的方法,其特征在于,所述电能释放模块包括:第一二极管、第一电阻及电容;The method of claim 14, wherein the power release module comprises: a first diode, a first resistor, and a capacitor; 相应地,在所述驱动控制端输出高电平的期间内,所述驱动控制端通 过所述第一电阻向所述电容充电且所述电容充电后的电压始终小于所述三极管的B极和E极对应的导通压降,在所述驱动控制端输出低电平的期间内,所述电容通过第一二极管放电;Correspondingly, during a period in which the driving control terminal outputs a high level, the driving control terminal charges the capacitor through the first resistor and the voltage after charging the capacitor is always smaller than the B pole of the transistor a turn-on voltage drop corresponding to the E pole, wherein the capacitor is discharged through the first diode during a period in which the drive control terminal outputs a low level; 其中,所述第一二极管的导通压降小于所述三极管的B极和E极之间的导通压降。Wherein, the conduction voltage drop of the first diode is smaller than the conduction voltage drop between the B pole and the E pole of the triode. 一种烹饪器具,其特征在于,包括:A cooking appliance comprising: 存储器、处理器及存储在所述存储器上并可在所述处理器上运行的烹饪控制程序,所述烹饪控制程序被所述处理器执行时实现如权利要求1至5中任一项所述的烹饪控制方法的步骤;a memory, a processor, and a cooking control program stored on the memory and operable on the processor, the cooking control program being executed by the processor to implement the method of any one of claims 1 to 5 Steps of the cooking control method; 和/或包括如权利要求6至13中任一项所述的烹饪控制装置。And/or comprising the cooking control device according to any one of claims 6 to 13. 一种计算机可读存储介质,其上存储有计算机程序,其特征在于,所述计算机程序被执行时,实现如权利要求1至5中任一项所述的烹饪控制方法的步骤。A computer readable storage medium having stored thereon a computer program, wherein the computer program is executed to implement the steps of the cooking control method according to any one of claims 1 to 5.
PCT/CN2018/100602 2018-03-21 2018-08-15 Cooking control method and apparatus, cookware and computer-readable storage medium Ceased WO2019179009A1 (en)

Applications Claiming Priority (6)

Application Number Priority Date Filing Date Title
CN201810235824.5 2018-03-21
CN201810235824.5A CN110296094B (en) 2018-03-21 2018-03-21 Driving circuit and method
CN201820388319.X 2018-03-21
CN201820388319.XU CN207975006U (en) 2018-03-21 2018-03-21 driving circuit
CN201810345202.8A CN110389605A (en) 2018-04-17 2018-04-17 Cooking control method, device, cooking apparatus and computer readable storage medium
CN201810345202.8 2018-04-17

Publications (1)

Publication Number Publication Date
WO2019179009A1 true WO2019179009A1 (en) 2019-09-26

Family

ID=67988149

Family Applications (1)

Application Number Title Priority Date Filing Date
PCT/CN2018/100602 Ceased WO2019179009A1 (en) 2018-03-21 2018-08-15 Cooking control method and apparatus, cookware and computer-readable storage medium

Country Status (1)

Country Link
WO (1) WO2019179009A1 (en)

Citations (7)

* Cited by examiner, † Cited by third party
Publication number Priority date Publication date Assignee Title
JPH09159190A (en) * 1995-12-12 1997-06-20 Hitachi Home Tec Ltd Cooker
KR20090071260A (en) * 2007-12-27 2009-07-01 주식회사 대우일렉트로닉스 Microwave
CN103857084A (en) * 2012-12-06 2014-06-11 美的集团股份有限公司 Induction cooker control circuit and control method
CN204190665U (en) * 2014-10-30 2015-03-04 深圳市佳晨科技有限公司 A fan speed intelligent adjustment system
CN205858758U (en) * 2016-07-29 2017-01-04 珠海格力电器股份有限公司 Control system of oven fan and oven
CN107664133A (en) * 2016-07-29 2018-02-06 珠海格力电器股份有限公司 Control method, device and system of oven fan and oven
CN107725450A (en) * 2016-08-11 2018-02-23 佛山市顺德区美的电热电器制造有限公司 A kind of blower control method, system and the electric equipment with cooling fan

Patent Citations (7)

* Cited by examiner, † Cited by third party
Publication number Priority date Publication date Assignee Title
JPH09159190A (en) * 1995-12-12 1997-06-20 Hitachi Home Tec Ltd Cooker
KR20090071260A (en) * 2007-12-27 2009-07-01 주식회사 대우일렉트로닉스 Microwave
CN103857084A (en) * 2012-12-06 2014-06-11 美的集团股份有限公司 Induction cooker control circuit and control method
CN204190665U (en) * 2014-10-30 2015-03-04 深圳市佳晨科技有限公司 A fan speed intelligent adjustment system
CN205858758U (en) * 2016-07-29 2017-01-04 珠海格力电器股份有限公司 Control system of oven fan and oven
CN107664133A (en) * 2016-07-29 2018-02-06 珠海格力电器股份有限公司 Control method, device and system of oven fan and oven
CN107725450A (en) * 2016-08-11 2018-02-23 佛山市顺德区美的电热电器制造有限公司 A kind of blower control method, system and the electric equipment with cooling fan

Similar Documents

Publication Publication Date Title
CN102444598B (en) Fan rotation speed control apparatus and method
CN202840493U (en) Motor, controller and overheat protection circuit of power driving module of motor
CN103016382A (en) Refrigerator and speed control system and method of condenser fan of refrigerator
TWI463785B (en) Motor driving apparatus
CN202510400U (en) Adjustable Speed Single-Phase Brushless DC Fan Driver IC
CN1979361A (en) High-power-consumption integrated circuit over-hot protection method
CN114109882A (en) A fan control method and system for improving system heat dissipation capability
CN106547301A (en) A kind of residual voltage method for releasing of cooking equipment
CN202971263U (en) Refrigerator and condensate fan speed control system thereof
WO2019179009A1 (en) Cooking control method and apparatus, cookware and computer-readable storage medium
CN104481906B (en) A kind of can the control circuit of cooling fan of intelligent selection voltage and computer
CN101257211A (en) A circuit for preventing momentary impact of power-on in an inverter air conditioner
CN110780109A (en) Resistive load detection circuit and detection method
CN103036484A (en) Motor drive device with motor power-on slow start and lock-up slow start
CN104168679B (en) Electromagnetic oven and discharging method thereof
CN103423184B (en) A kind of power formula circuit for controlling speed of fan and fan assembly
CN113517677A (en) Protection circuit and electrical equipment
CN203573233U (en) Energy-saving control circuit for computer radiator
CN104406211A (en) Device capable of reducing stop abnormal sound of range hood
WO2017206385A1 (en) Intelligent power module and air conditioner
CN216087397U (en) Automatic temperature control circuit of electronic equipment
CN116582054A (en) A motor control circuit and its reverse electromotive force protection circuit
CN203177247U (en) Structure of low noise fan system of microwave oven
CN110137913B (en) A kind of frequency conversion equipment PFC control method, control device and frequency conversion equipment
CN209592617U (en) A kind of level meter mode of laser group driving circuit

Legal Events

Date Code Title Description
121 Ep: the epo has been informed by wipo that ep was designated in this application

Ref document number: 18911038

Country of ref document: EP

Kind code of ref document: A1

NENP Non-entry into the national phase

Ref country code: DE

32PN Ep: public notification in the ep bulletin as address of the adressee cannot be established

Free format text: NOTING OF LOSS OF RIGHTS PURSUANT TO RULE 112(1) EPC (EPO FORM 1205A DATED 29.01.2021)

122 Ep: pct application non-entry in european phase

Ref document number: 18911038

Country of ref document: EP

Kind code of ref document: A1