WO2018056303A1 - Fabric for business suits - Google Patents
Fabric for business suits Download PDFInfo
- Publication number
- WO2018056303A1 WO2018056303A1 PCT/JP2017/033895 JP2017033895W WO2018056303A1 WO 2018056303 A1 WO2018056303 A1 WO 2018056303A1 JP 2017033895 W JP2017033895 W JP 2017033895W WO 2018056303 A1 WO2018056303 A1 WO 2018056303A1
- Authority
- WO
- WIPO (PCT)
- Prior art keywords
- knitted fabric
- fabric
- business
- yarn
- knit
- Prior art date
- Legal status (The legal status is an assumption and is not a legal conclusion. Google has not performed a legal analysis and makes no representation as to the accuracy of the status listed.)
- Ceased
Links
Images
Classifications
-
- A—HUMAN NECESSITIES
- A41—WEARING APPAREL
- A41D—OUTERWEAR; PROTECTIVE GARMENTS; ACCESSORIES
- A41D1/00—Garments
- A41D1/02—Jackets
-
- A—HUMAN NECESSITIES
- A41—WEARING APPAREL
- A41D—OUTERWEAR; PROTECTIVE GARMENTS; ACCESSORIES
- A41D1/00—Garments
- A41D1/06—Trousers
-
- A—HUMAN NECESSITIES
- A41—WEARING APPAREL
- A41D—OUTERWEAR; PROTECTIVE GARMENTS; ACCESSORIES
- A41D31/00—Materials specially adapted for outerwear
-
- D—TEXTILES; PAPER
- D02—YARNS; MECHANICAL FINISHING OF YARNS OR ROPES; WARPING OR BEAMING
- D02G—CRIMPING OR CURLING FIBRES, FILAMENTS, THREADS, OR YARNS; YARNS OR THREADS
- D02G3/00—Yarns or threads, e.g. fancy yarns; Processes or apparatus for the production thereof, not otherwise provided for
- D02G3/02—Yarns or threads characterised by the material or by the materials from which they are made
- D02G3/04—Blended or other yarns or threads containing components made from different materials
-
- D—TEXTILES; PAPER
- D04—BRAIDING; LACE-MAKING; KNITTING; TRIMMINGS; NON-WOVEN FABRICS
- D04B—KNITTING
- D04B1/00—Weft knitting processes for the production of fabrics or articles not dependent on the use of particular machines; Fabrics or articles defined by such processes
-
- D—TEXTILES; PAPER
- D04—BRAIDING; LACE-MAKING; KNITTING; TRIMMINGS; NON-WOVEN FABRICS
- D04B—KNITTING
- D04B1/00—Weft knitting processes for the production of fabrics or articles not dependent on the use of particular machines; Fabrics or articles defined by such processes
- D04B1/14—Other fabrics or articles characterised primarily by the use of particular thread materials
- D04B1/16—Other fabrics or articles characterised primarily by the use of particular thread materials synthetic threads
-
- D—TEXTILES; PAPER
- D04—BRAIDING; LACE-MAKING; KNITTING; TRIMMINGS; NON-WOVEN FABRICS
- D04B—KNITTING
- D04B1/00—Weft knitting processes for the production of fabrics or articles not dependent on the use of particular machines; Fabrics or articles defined by such processes
- D04B1/22—Weft knitting processes for the production of fabrics or articles not dependent on the use of particular machines; Fabrics or articles defined by such processes specially adapted for knitting goods of particular configuration
- D04B1/24—Weft knitting processes for the production of fabrics or articles not dependent on the use of particular machines; Fabrics or articles defined by such processes specially adapted for knitting goods of particular configuration wearing apparel
Definitions
- the present invention relates to a knitted fabric for business suits having a firm and firm texture and excellent shape retention.
- the jackets and slacks worn in the business scene are often made of animal fibers such as wool.
- the reason for this is that the fabric is woven with the weft yarns arranged in a straight line in the warp direction, and the weft yarns are perpendicular to the warp yarns, so that the texture is fine and the warp and stiffness are strong. Since the degree is relatively small compared to the knitted fabric, the tailoring at the time of sewing may be good.
- the wool fibers are crimped and bulky, and the fibers are entangled with each other by the scale of the surface, giving the fabric a suitable stretch and elasticity, making it possible to create a three-dimensional feel and shape retention High performance also contributes greatly.
- Patent Document 1 proposes a method for allowing a woolen fabric to be washed by shrinking the fabric.
- the drawbacks of wool that is susceptible to insects remain, and it was necessary to apply a very advanced dyeing process.
- Patent Document 2 has been proposed as an example in which a knitted fabric is applied by improving pilling in a jacket or coat that has been conventionally carried by a fabric.
- short fibers made of copolyester and hygroscopic fibers have a core-sheath structure, and the short fiber bundle of the sheath component is wound around the short fiber bundle of the core component at a substantially constant interval.
- the pilling property is improved by using a spun yarn that is substantially untwisted.
- it is necessary to use special spun yarns using a special polyester raw material and even with this method, it is not possible to achieve the shape retention, elasticity and stiffness necessary for business jackets and pants. was difficult.
- the present invention has been made in view of the problems of the prior art as described above, and its purpose is that the elongation of the fabric is limited while being a knitted fabric, which is necessary for jackets and slacks used in business.
- An object of the present invention is to provide a knitted fabric for a business suit that can be washed at home and has both softness and breathability while having appropriate elongation and shape retention.
- the present inventors have used a thick double knitted fabric, and the ratio of the knit-welt structure to the total structure in the knitted fabric backing structure and the basic knitted fabric structure By setting the ratio of the total number of knit loops and the total number of welts to a knitted pattern structure in a specific range, and appropriately setting the course density, the wale density, the vertical direction and the horizontal direction elongation rate (EMT), While maintaining the flexibility of the knitted fabric, the elongation in the knitted fabric warp direction is reduced, and it has high shape retention, moderate elasticity and stiffness, making it the optimal knitted fabric for business jackets and slacks. As a result, the present invention has been completed.
- the knitted fabric is composed of a double knitted fabric having a pattern with a basis weight of 150 to 280 g / m 2 , and the ratio of the knit-welt structure to the entire structure in the back structure of the knitted fabric is 0.3 to 1.0.
- the ratio of the total number of welts to the total number of knit loops constituting the basic structure is 0.2 to 0.8, the course density is 30 to 90 pieces / 2.54 cm, and the wale density is 30 to 70 pieces / 2.54 cm.
- a knitted fabric for business suits characterized by having an elongation rate (EMT) in the vertical direction of 5 to 20% and an average elongation rate (EMT) in the vertical and horizontal directions of 8 to 20%.
- EMT elongation rate
- EMT average elongation rate
- the knitted fabric for business suits according to (1) comprising 5 to 90% by weight of polyester continuous fibers having a single yarn fineness of 2.5 to 6 dtex and a total fineness of 50 to 300 dtex.
- Cationic dyeable polyester fiber and / or composite yarn of cationic dyeable polyester fiber and polyethylene terephthalate fiber is used in an amount of 20 to 90% by weight of the total knitted fabric (1) or (2 )
- a jacket characterized in that the business suit knitted fabric according to any one of (1) to (3) is used as a body.
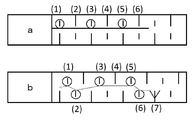
- FIG. 1 shows an explanatory diagram of a knit-welt structure and how to count the number of knit loops, tack loops, and welts.
- FIG. 2 shows a knitting structure chart of stripes used in Example 1.
- FIG. 3 shows an organization chart of the microcheck used in the second embodiment.
- FIG. 4 shows a knitting structure chart of a staggered lattice used in Example 3.
- FIG. 5 shows a knitting structure diagram of the gingham check used in Example 4.
- FIG. 6 shows a knitting structure diagram of the interlock used in Comparative Example 1.
- knitted fabrics are characterized by good breathability and high flexibility, especially round knitted fabrics, which are too stretchy in length and breadth and do not have a beautiful silhouette when worn. It tends to be low.
- the inventor adopts a specific knitted structure that can adjust the elongation rate of the process, particularly the elongation rate in the vertical direction, to a specific range in the knitted fabric of the pattern used for the business suit,
- the present inventors have found a knitted fabric suitable for business jackets, pants and suits (also called business suits) satisfying shape retention and wearing comfort.
- the knitted fabric that can follow the elasticity of the skin and the bending and stretching of the joint when the body is moved greatly is characterized by high wearing comfort.
- knitted fabrics are preferred because they are easy to follow the movement of the body if the degree of progress is high, making it comfortable.
- it is important to reduce the degree of progress, especially in the vertical direction, in order to obtain the firmness, stiffness, silhouette and shape retention of the suit. is there.
- the inventor has obtained a relatively low elongation in the vertical direction (EMT) and the horizontal direction (EMT). It was found that it was necessary to make the range of degrees.
- the elongation (EMT) in the warp direction is 5 to 20%, preferably 6 to 18%, and more preferably 7 to 15%. If the elongation rate (EMT) in the vertical direction exceeds the above range, it will lead to a decrease in the firmness and firmness of the fabric and the shape retention of the product. When the lengthwise elongation rate (EMT) is less than the above range, it is not possible to obtain an appropriate elongation necessary for wearing a business suit, and it is difficult to achieve the object of the present invention.
- the horizontal elongation (EMT) is preferably 10 to 25%, more preferably 11 to 22%, and further preferably 12 to 20%.
- EMT elongation ratio
- the flexibility of the knitted fabric is utilized in the suit, and wearing comfort is obtained.
- the elongation rate (EMT) in the horizontal direction is less than the above range, comfort during wearing is lost.
- the elongation ratio (EMT) in the horizontal direction exceeds the above range, recovery after stretching tends to deteriorate.
- the average value of the elongation ratio (EMT) in the warp direction and the horizontal direction is preferably 8 to 20%, more preferably 10 to 19%, as a circular knitting, More preferably, it is 11 to 18%.
- EMT elongation rate
- the ratio of the total number of welts to the total number of knit loops needs to be 0.2 to 0.8. It is preferably 0.22 to 0.7, and more preferably 0.24 to 0.65.
- the knit-welt structure is a structure in which a knit loop and a welt are adjacent to each other on one side of a knitted fabric.
- a knit-welt structure a pair of knit-welts (1) and (2) or a pair of welt-knits (2) and (3) is called a knit-welt structure.
- the knit-welt structure is a diagram in which three pairs (six) of (1) (2), (3) (4), (5) (6) are connected.
- the knitted structure when the ratio of the knit-welt structure is increased, the elongation of the knitted fabric can be lowered, and the shape retention and the sharpness necessary for the business shirt can be given to the knitted fabric.
- the knitted fabric of the present invention has a knitted pattern, it is difficult to form a pattern if a large number of knit-welt structures are used on the surface. Can be achieved.
- the ratio of the knit-welt structure to the total structure in the back structure of the knitted fabric needs to be 0.3 to 1.0. Preferably it is 0.4 to 1.0, more preferably 0.5 to 1.0. If the ratio of the knit-welt structure is less than the above range in the back structure, the stretch of the knitted fabric is increased and it is difficult to obtain shape retention and elasticity.
- a tack loop is not included in the structure as much as possible except for forming a mesh part.
- the ratio of the tack loop is preferably 0.2 or less with respect to the entire tissue. More preferably, it is 0.1 or less. More preferably, the basic tissue (complete tissue) does not include a tack loop. This is because when the tack loop enters, the structure tends to be difficult to be dense and easily stretched.
- the knitted fabric pattern in the present invention for example, a check, a houndstooth check, a diamond, a dot, a stripe, a polka dot, a dimple, other geometric patterns, and a knitted pattern resembling a woven pattern such as twill, calze, picke, herringbone, etc. It can be made into a handle.
- a knitted pattern resembling a woven pattern such as twill, calze, picke, herringbone, etc. It can be made into a handle.
- a knitted pattern resembling a woven pattern such as twill, calze, picke, herringbone, etc. It can be made into a handle.
- a knitted pattern resembling a woven pattern such as twill, calze, picke, herringbone, etc. It can be made into a handle.
- a knitted pattern resembling a woven pattern such as
- the knitting yarn has a structure in which loops are formed on both front and back surfaces, but (1), (2), (3), (5) and (6) are knit loops. (4) is a welt, and (7) is a tack.
- FIG. 1b there are seven knit loops, one welt and one tuck, and seven loops and a welt.
- This structure includes a pair of knit-welt structures (3) and (4) (counted as two loops).
- the density design of the knitted fabric is also important. By adjusting the loop density to an appropriate length and width, it becomes possible to give an appropriate elasticity and stiffness while being a knitted fabric together with the above knitting structure.
- the knitted fabric of the present invention is knitted with a high gauge double knitting machine and finished to a high density.
- the wale density after dyeing processing is 30 to 70 pieces / 2.54 cm. More preferably, it is 35 to 60 pieces / 2.54 cm, and further preferably 40 to 55 pieces / 2.54 cm.
- the wale density is lower than the above range, the flexibility will be too high and it will be difficult to obtain firmness and stiffness, and if it is higher than the above range, the thread used will be too thin and the fabric will be too thin, or the stretch in the horizontal direction will be It becomes too small and the feeling of wearing can be worse.
- the density of the knitted fabric course after dyeing is 30 to 90 pieces / 2.54 cm. More preferably, the number is 35 to 65 / 2.54 cm, and still more preferably 40 to 60 / 2.54 cm. If the course density is lower than the above range, the flexibility becomes too high and it becomes difficult to obtain firmness and stiffness, and if it is higher than the above range, the dough becomes hard and the air permeability is lowered and the feeling of stuffiness tends to increase.
- the knitted fabric of the present invention is preferably knitted with a yarn length per 100 wales (W) limited in order to keep the degree of process elongation lower than that of a conventional knitted fabric.
- the average yarn length of all yarns constituting the knitted fabric is preferably 90 to 220 mm / 100 W.
- shape retention and elasticity can be imparted to the knitted fabric. More preferably, it is 120 to 200 mm / 100 W. If the average yarn length is less than the above range, stable production becomes difficult and knitting defects are likely to occur. Moreover, when the said range is exceeded, the elongation of a knitted fabric will become high and it will become difficult to obtain the effect of this invention.
- the knitted fabric of the present invention can be knitted with high density by using a relatively high gauge circular knitting machine for the yarn used.
- a so-called double knit knitting machine having a knitting needle density (gauge) of 26 or more per inch (2.54 cm) is employed.
- the preferred knitting machine gauge is 28-36 / 2.54 cm.
- the knitting machine gauge exceeds the above range, it is necessary to use a thinner thread, and it becomes difficult to obtain the thickness required for the suit.
- the amount is less than the above range, a rough knitted fabric with a rough density is obtained, and it is difficult to obtain shape retention and the texture tends to be too soft.
- the yarn constituting the knitted fabric of the present invention is preferably a filament or a composite yarn containing at least a filament. More preferably, it is a polyester filament.
- the polyester filament By using the polyester filament, the flexibility and shape retention of the knitted fabric can be further improved.
- the polyester filament a yarn obtained by processing a flat yarn (raw yarn), false twisted yarn, air entangled yarn or the like can be used. From the viewpoint of the softness of the knitted fabric and the prevention of see-through, false twisted yarn is more preferable.
- polyester fibers such as polyethylene terephthalate, polytrimethylene terephthalate and polybutylene terephthalate, and biodegradable fibers such as polylactic acid fiber can be used.
- polyethylene terephthalate fiber Particularly preferred is polyethylene terephthalate fiber. These yarns should just be contained 80% by weight or more in the knitted fabric.
- the cross-sectional shape of the single fiber constituting the yarn of the knitted fabric of the present invention is not limited, and various irregular cross-sections represented by a round shape, a triangular shape, an eight-leaf shape, a flat shape, a Y shape, and the like. Yarn can be used.
- Ordinary polyester fibers can be dyed only with disperse dyes, but the knitted fabrics of the present invention are often dyed with different colors, so that cationic dyeable polyester fibers and / or cationic dyeable polyester fibers and polyethylene terephthalate fibers can be used. It is preferable to use a composite yarn.
- a high-pressure cationic dyeable polyester fiber that can be dyed at a high temperature and high pressure may be used. It is preferable to use a cationic dyeable polyester fiber.
- the mixing ratio of the cationic dyeable polyester fiber in the knitted fabric is preferably 20 to 90% by weight. More preferably, it is 30 to 80% by weight.
- the mixing ratio of the cationic dyeable polyester fiber is less than the above range, it is difficult to dye the knitted fabric in a deep color. In addition, when the above range is exceeded, it is difficult to express a pattern in a dark color.
- the total fineness of the yarn constituting the main part of the knitted fabric is preferably 10 to 350 dtex, more preferably 50 to 300 dtex.
- the yarns having different finenesses within the above range may be knit together.
- the sense of sheerness of the knitted fabric is increased, and the firmness and stiffness are weakened.
- the yarn is thicker than the above range, a thick knitted fabric is obtained. It can be undesirable as a business suit.
- thick fibers having a single yarn fineness of 2.5 to 6 dtex in addition to the above-mentioned measures. More preferably, it is 3 to 5 dtex.
- knitting may be carried out, or it may be knitted by blending or spinning with other yarns.
- Thick fibers are preferably mixed with the knitted fabric at a ratio of 5 to 90% by weight. The amount is preferably 10 to 80% by weight, more preferably 20 to 70% by weight. If it is less than the said range, the effect which raises elasticity and stiffness will decrease.
- the fiber having a large single yarn fineness may be false twisted, air processed, twisted, or the like as long as it is a long fiber, but it is more preferable to use raw yarn.
- the total fineness of the long fibers is preferably 50 to 300 dtex. More preferably, it is 70 to 180 dtex. If it is less than the above range, there is little effect of increasing the firmness and stiffness, and if it exceeds the above range, the texture may become too hard.
- the knitted fabric of the present invention is a pattern, it is possible to make the pattern portion glossy by coloring the pattern portion differently, mixing fibers with a low content of white fine particles or fibers with a high content, or mixing irregularly shaped fibers.
- the pattern can be emphasized by the difference in feeling and color density. For this reason, it is preferable to use a full dull yarn, a bright yarn, and a different type of fiber (fiber dyed with a dye different from the main fiber constituting the knitted fabric) as appropriate within the range of the above mixing ratio.
- the fabric weight of the knitted fabric of the present invention is preferably a fabric weight close to that of a woolen fabric that has been used in business suits, and is preferably 150 to 280 g / m 2 . It is preferably 160 to 250 g / m 2 , more preferably 175 to 220 g / m 2 .
- the thickness of the knitted fabric of the present invention is preferably 0.3 to 1.0 mm. More preferably, it is 0.4 to 0.9 mm, and further preferably 0.5 to 0.8 mm. When the knitted fabric is thinner than the above range, the sense of sheer tends to become too strong.
- the knitted fabric of the present invention When dyeing the knitted fabric of the present invention, it may be performed by a general filament knitted fabric processing method, but in order to suppress the elongation in the vertical direction and adjust the horizontal / longitudinal elongation balance, compared to the horizontal direction. It is preferable that the warp direction is slightly pulled and the knitted fabric loop is finished to be vertically long.
- the knitted fabric of the present invention may be subjected to predetermined water absorption processing and various functional processing. If a knitted fabric subjected to such special processing is used, a business suit with further improved water-absorbing quick-drying and comfort can be obtained. Further, the firmness and stiffness can be further increased by performing a hard finishing process such as acrylic resin, polyurethane resin, melamine resin, bililacetate resin, and epoxy resin in the finishing process.
- the mechanical properties of the knitted fabric of the present invention are in accordance with KES (Kawabata's Evaluation System for Fabrics).
- the elongation (EMT) of the knitted fabric of the present invention is measured by KES-FB1.
- the elongation rate (EMT) is measured by holding a 20 cm ⁇ 20 cm sample on a chuck with a spacing of 5 cm and pulling it to a maximum load of 250 gf / cm at a strain rate of 4.00 ⁇ 10 ⁇ 3 / sec.
- the knitted fabric of the present invention has a relatively low elongation and is optimal for a business suit.
- the longitudinal elongation ratio (EMT) is 5 to 20%
- the lateral elongation ratio (EMT) is preferably 10 to 25%.
- the average value of EMT length and width is 8 to 20%.
- the shearing characteristics affect the tailoring quality as well as the stiffness, stiffness, and flexibility of the sewing fabric, and if it is within an appropriate range, it becomes easy to sew with a three-dimensional feeling due to squeezing or the like.
- the appropriate range of the G value is preferably 1.00 to 1.50 gf / cm ⁇ degree as an average value in the vertical and horizontal directions.
- the average value of the length and width of 2HG5 is preferably 3.00 to 5.50 gf / cm.
- the knitted fabric of the present invention is characterized by being firm and firm, but can be measured with KES-FB2 as a substitute measure.
- the vertical and horizontal average values of the B value and the 2HB value are in the range of 0.010 to 0.070 gf ⁇ cm / cm, and a numerical range close to a woven fabric can be taken even though it is a knitted fabric.
- the knitted fabric of the present invention can achieve air permeability of 50 cc / cm 2 ⁇ sec or more. This value is high considering that the air permeability of a general wool fabric used in a conventional business suit is about 5 to 40 cc / cm 2 ⁇ sec.
- knitted fabric density JIS-L1096 8.6.2 Based on the density of the knitted fabric, the course density (piece / 2.54 cm) and the wale density (piece / 2.54 cm) of the knitted fabric were measured. When measuring visually, the place with the most knit loops on the organization chart in the wale direction (or course direction) was selected, and the number of knit loops was measured to obtain the density.
- the basis weight of the knitted fabric was measured based on the mass per unit area in the standard state of JIS-L1096 8.3.2A method.
- the thickness of the knitted fabric was measured according to the thickness of JIS-L1096 8.4A method.
- the constant pressure of the measurement conditions was 23.5 kPa.
- Air permeability The air permeability of the knitted fabric was measured according to the air permeability (Fragile method A method) defined in JIS-L-1096 8.26.1.
- the mechanical properties of the knitted fabric were in accordance with KES (Kawabata's Evaluation System for Fabrics).
- the stretch rate (EMT) of the knitted fabric was measured with KES-FB1 manufactured by Kato Tech.
- the elongation rate (EMT) was measured by holding a 20 cm ⁇ 20 cm sample on a chuck with a spacing of 5 cm and pulling it to a maximum load of 250 gf / cm at a strain rate of 4.00 ⁇ 10 ⁇ 3 / sec.
- a fabric that is difficult to stretch has a low EMT value.
- KES-FB1 was used to clamp a 10 cm width of a predetermined region of each sample, a shearing rigidity G [gf / cm ⁇ degree] in one direction at a forced load of 10 gf / cm, and a shear angle of 0.5 °.
- Shear hysteresis 2HG [gf / cm] and shear hysteresis 2HG5 [gf / cm] at a shear angle of 5 ° were measured.
- the shear stiffness G value is larger, the shear hardness tends to be higher, and as the 2HG and 2HG5 values are larger, the recoverability in shear deformation is worse.
- the bending characteristics were determined by using a KES-FB2 manufactured by Kato Tech Co., Ltd., fixing a 1 cm width of a predetermined area of each sample as a sample between chucks with an interval of 1 cm, bending the surface up to the maximum curvature +2.5 cm ⁇ 1 , Measured by bending back to the maximum curvature of -2.5 cm -1 and then back.
- the bending rigidity (B) [gf ⁇ cm 2 / cm] was calculated from the inclination when the inclination of the bending moment with respect to the curvature became substantially constant after bending toward the front side.
- the bending recovery property (2HB) [gf ⁇ cm / cm] was obtained from the hysteresis width. The larger the B value, the harder the bending and the higher the tendencies. The larger the 2HB value, the worse the bend return property and the lower the stiffness.
- the pleatedness test method for knitted fabric of JIS-L1060: 2012 was used as a substitute evaluation for shape retention by the three-dimensional appearance of the shape of the pleat after washing.
- the grade was determined according to the criteria for the pleated shape before washing and the pleated shape after repeating the washing operation and the drying operation 5 times.
- As a pleat determination standard a five-level determination standard three-dimensional replica defined in AATCC Test Method 88C was used. Judgment was displayed from grade 5 (good) to grade 1 (poor).
- Example 1 Using a 33-inch, 28-gauge double circular knitting machine (V-4AL, manufactured by Fukuhara Seiki Seisakusho Co., Ltd.), a striped pattern machine consisting of complete structures F1 to F5 shown in FIG. 2 was knitted by interlock gauging. At that time, a false twisted yarn (single yarn fineness of 3.1 dtex) having 110 dtex (T) and a filament number of 36 (f), which is a round cross-section yarn of high-pressure cationic dyeable polyester, was used for the yarn feeders F1 and F5.
- V-4AL manufactured by Fukuhara Seiki Seisakusho Co., Ltd.
- F2 used was a thread 117T72f that was dyed by twisting a 33T24f false twisted yarn, which is a round cross section yarn of high-pressure cationic dyeable polyester, and a semi-dull round cross-section polyester filament 84T48f, and turned into a kite yarn.
- a false twisted yarn of 84T36f which is a polyethylene terephthalate fiber (SD) having a round cross-section in which 0.5% by weight of titanium oxide fine particles were kneaded, was used.
- the thread length of each feeder was 255 mm / 100 W for F1, 2 and 157 mm / 100 W for F3,4,5.
- the average yarn length of F1 to F5 was 197 mm / 100 W.
- the ratio of the cationic dyeable polyester fiber in the entire knitted fabric was 52.3%.
- the finished machine was opened, and presetting was performed at 160 ° C. for 2 minutes using a pinoter made of Hiranotechseed, and then scouring, dyeing and finishing were performed according to the following formulation.
- Scouring prescription Satita processing Nonisol N 1g / l, Nisaka Chemical Neocrystal CG1000 0.5g / l, soda ash 0.5g / l, bath ratio 1:15 95 ° C. ⁇ 30 minutes.
- the finish pick-up was 70%.
- Sunstat ES-11 Antistatic agent manufactured by Sanyo Chemical Industries
- 1% ows on the weight of solution
- the final set was performed under the conditions of a pin tenter 160 ° C. ⁇ 2 minutes, and the amount of properties was adjusted to obtain a final dough. In finishing, it was pulled slightly vertically.
- the density of the finished knitted fabric was 54 courses / 2.54 cm and 43 wales / 2.54 cm. Table 1 shows the detailed configuration of the finished knitted fabric and the evaluation results.
- Example 2 Using the same circular knitting machine as in Example 1, a micro-check pattern raw machine composed of complete structures F1 to F5 shown in FIG. 3 was knitted by interlock gauging. At that time, 110T36f false twisted yarn (CD), which is a round cross-section yarn of high-pressure cationic dyeable polyester, was used for the yarn feeders F1 and F5. Next, for F2 to 4, 110T48f polyethylene terephthalate false twisted yarn (SD), which is a round cross section yarn in which 0.5% by weight of titanium oxide fine particles were kneaded, was used. The average yarn length of the yarn constituting the complete structure of F1 to 5 was 198 mm / 100 W.
- CD 110T36f false twisted yarn
- SD polyethylene terephthalate false twisted yarn
- the finished raw machine was dyed and finished in the same manner as in Example 1.
- the density of the finished knitted fabric was 55 courses / 2.54 cm and 43 wales / 2.54 cm.
- Table 1 shows the detailed configuration of the finished knitted fabric and the evaluation results.
- Example 3 On the same circular knitting machine as in Example 1, a houndstooth patterned raw machine made of complete structures F1 to F12 shown in FIG. 4 was knitted by rib gauging. At that time, 84T36f polyethylene terephthalate false twisted yarn (SD), which is a round cross-sectional yarn in which 0.5% by weight of titanium oxide fine particles were kneaded, was used for the feeders F1, 4, 7, and 10. For F2, 5, 8, and 11, 110T, 36f polyethylene terephthalate false twisted yarn, which is a round section semi-dal yarn (SD) in which 0.5% by weight of titanium oxide fine particles were kneaded, was used.
- SD polyethylene terephthalate false twisted yarn
- a ring spun yarn of English count 40/1 made of 100% cationic dyeable polyester single fiber having a single yarn fineness of 1.5 dtex and 38 mm cut was used.
- the average yarn length of all yarns constituting the complete structure was 158 mm / 100 W.
- the finished raw machine was dyed and finished in the same manner as in Example 1.
- a finished knitted fabric having a density of 47 courses / 2.54 cm and a number of wales of 43 pieces / 2.54 cm was obtained.
- Table 1 shows the detailed configuration of the finished knitted fabric and the evaluation results.
- Example 4 Using the same knitting machine as in Example 1, a gingham check pattern knitting machine having the complete structure shown in FIG. At that time, the yarn feeders F1, 4, 7, 10, 13 and F18, 21, 24, 27, 30 have a high-pressure cationic dyeable polyester single fiber (single yarn fineness 1.5 dtex, 38 mm cut) 40% by weight, round cross section A ring spun yarn of English count 60/1, in which 60% by weight of semidal polyester short fiber (single yarn fineness 1.5 dtex, 38 mm cut) was blended, was used.
- the finished green machine was dyed in the same manner as in Example 1 to obtain a final knitted fabric.
- the density of the finished knitted fabric was 50 courses / 2.54 cm and 44 wales / 2.54 cm.
- Table 1 shows the detailed configuration of the finished knitted fabric and the evaluation results.
- Example 1 (Comparative Example 1) Using the same knitting machine as in Example 1, the interlock raw machine shown in FIG. 6 was knitted.
- the yarn used was a 110T96f polyethylene terephthalate false twisted yarn which is a full-section circular cross-section yarn in which 0.5% by weight of titanium oxide fine particles are kneaded.
- the average yarn length of each feeder was 250 mm / 100 W.
- the finished raw machine is dyed in the same manner as in Example 1. At that time, without using a dispersive cationic dye, only the disperse dye is dyed with Kaylon Polyester Black ECX 300 3.0% owf and finished. I got a knitted fabric. The density of the finished knitted fabric was 29 courses / 2.54 cm and 39 wales / 2.54 cm. Table 1 shows the detailed configuration of the finished knitted fabric and the evaluation results.
- the woven fabric was a tropical woven fabric (plain weave) using 100% wool from Australia Merino and dyed 2/52 (meter count), and finished by arranging regular woolen yarn fabrics.
- the finished fabric had a basis weight of 185 g / m 2, warp density 50 / 2.54 cm, and weft density 49 / 2.54 cm.
Landscapes
- Engineering & Computer Science (AREA)
- Textile Engineering (AREA)
- Mechanical Engineering (AREA)
- Knitting Of Fabric (AREA)
- Outer Garments And Coats (AREA)
- Yarns And Mechanical Finishing Of Yarns Or Ropes (AREA)
Abstract
Description
本発明は、ハリ、コシのある風合いで保形性に優れたビジネススーツ用編地に関するものである。 The present invention relates to a knitted fabric for business suits having a firm and firm texture and excellent shape retention.
ビジネスシーンで着用されるジャケットやスラックスは、羊毛等の獣毛繊維の織物が多く用いられている。この理由として、まず織物は、糸を経方向に真っ直ぐに配列させたものに、緯糸を経糸に直交させて織り上げているため、織目が緻密で、ハリやコシが強いことや、経緯の伸度が編物に比べて比較的少ないため、縫製時の仕立て映えがよいことがある。そして、羊毛繊維にはクリンプあって嵩高であり、表面のスケールにより繊維同士が絡みあうことでより、織物に適度な伸縮性や弾力性を与えることで、立体感のある仕立てができ、保形性が高いことも大きく寄与している。 ◎ The jackets and slacks worn in the business scene are often made of animal fibers such as wool. The reason for this is that the fabric is woven with the weft yarns arranged in a straight line in the warp direction, and the weft yarns are perpendicular to the warp yarns, so that the texture is fine and the warp and stiffness are strong. Since the degree is relatively small compared to the knitted fabric, the tailoring at the time of sewing may be good. The wool fibers are crimped and bulky, and the fibers are entangled with each other by the scale of the surface, giving the fabric a suitable stretch and elasticity, making it possible to create a three-dimensional feel and shape retention High performance also contributes greatly.
しかし、織物は、経糸と緯糸が緻密に交差して互いに強く拘束しているために通気性が悪く、柔軟性・伸縮性に劣ることが着用時の快適性を阻害する要因になっている。また、羊毛は、洗濯処理でフェルト化が進むため、家庭洗濯ができない課題があった。羊毛は、虫やカビが付きやすく保管に注意を要していた。 However, in the woven fabric, the warp and the weft are closely crossed and tightly constrained to each other so that the air permeability is poor, and the inferior flexibility and stretchability are factors that impede the comfort when worn. In addition, there is a problem that wool cannot be washed at home because it is made more felt in the washing process. Wool was easy to get insects and molds, and it required careful storage.
そこで、羊毛織物のこれらの欠点を解決する方法として、織物をウレタン系樹脂により防縮加工し、その後に還元処理することにより、繊維間接着を切断して風合いを柔軟にし、かつ膨潤収縮を引き起こさせて織物を収縮させることで、羊毛織物に洗濯処理ができるようにする方法が特許文献1に提案されている。しかし、この方法においても虫が付きやすい羊毛の欠点は残り、また非常に高度な染色加工を施す必要があった。
Therefore, as a method for solving these disadvantages of woolen fabrics, the fabrics are shrink-proofed with urethane resin, and then subjected to a reduction treatment, thereby cutting the interfiber bonding to soften the texture and causing swelling shrinkage.
一方、従来は織物が担っていたジャケット、コートにおいて、ピリングを改善することで編物を適用する例として特許文献2が提案されている。この方法では、共重合ポリエステルからなる短繊維と吸湿性繊維からなり、且つ芯鞘構造を有し、鞘成分の短繊維束が芯成分の短繊維束の周りにほぼ一定の間隔で巻き付いており、実質的に無撚りである紡績糸を使うことによりピリング性を改善している。しかし、この方法では、特殊なポリエステル原料を用いて特別な紡績糸を使う必要があり、また、この方法を用いてもビジネスジャケット、パンツに必要な保形性やハリ、コシを実現することは難しかった。
On the other hand,
本発明は、上記のような従来技術の問題に鑑みてなされたものであり、その目的は、編物でありながら生地の伸度が制限されており、ビジネスに用いられるジャケットやスラックスに必要な、適度な伸度と保形性を備えながら、家庭洗濯ができ、且つ柔らかさ、通気性を兼ね備えたビジネススーツ用編地を提供することにある。 The present invention has been made in view of the problems of the prior art as described above, and its purpose is that the elongation of the fabric is limited while being a knitted fabric, which is necessary for jackets and slacks used in business. An object of the present invention is to provide a knitted fabric for a business suit that can be washed at home and has both softness and breathability while having appropriate elongation and shape retention.
本発明者らは、上記目的を達成するために鋭意検討を進めてきた結果、厚みのあるダブル編地を用いて、編地裏組織における全組織に対するニット-ウエルト構造の比率と編地基本組織に占める全ニットループ数と全ウエルト数の比率を特定の範囲とした編み柄組織とし、かつ、コース密度、ウェール密度、タテ方向及びヨコ方向の伸長率(EMT)を適切に設定することにより、編地の持つ柔軟性を保持しながら、特に編地タテ方向の伸度が低下して、高い保形性と適度なハリ、コシを持ち、ビジネス用のジャケット、スラックスに用最適な編地を提供することができることを見出し、本発明の完成に至った。 As a result of diligent investigations to achieve the above object, the present inventors have used a thick double knitted fabric, and the ratio of the knit-welt structure to the total structure in the knitted fabric backing structure and the basic knitted fabric structure By setting the ratio of the total number of knit loops and the total number of welts to a knitted pattern structure in a specific range, and appropriately setting the course density, the wale density, the vertical direction and the horizontal direction elongation rate (EMT), While maintaining the flexibility of the knitted fabric, the elongation in the knitted fabric warp direction is reduced, and it has high shape retention, moderate elasticity and stiffness, making it the optimal knitted fabric for business jackets and slacks. As a result, the present invention has been completed.
即ち、本発明は以下の(1)~(5)の構成を有するものである。
(1)目付が150~280g/m2である柄を有するダブル編地からなり、編地の裏組織において全構造に対するニット-ウエルト構造の比率が0.3~1.0であり、編地基本組織を構成する全ニットループ数に対する全ウエルト数の比率が0.2~0.8であり、コース密度が30~90個/2.54cm、ウェール密度が30~70個/2.54cmであり、且つタテ方向の伸長率(EMT)が5~20%、タテ方向とヨコ方向の伸長率(EMT)の平均が8~20%であることを特徴とするビジネススーツ用編地。
(2)単糸繊度が2.5~6dtex、総繊度が50~300dtexであるポリエステル長繊維を5~90重量%含むことを特徴とする(1)に記載のビジネススーツ用編地。
(3)カチオン可染性ポリエステル繊維及び/又はカチオン可染性ポリエステル繊維とポリエチレンテレフタレート繊維の複合糸を編地全体の20~90重量%使用していることを特徴とする(1)又は(2)に記載のビジネススーツ用編地。
(4)(1)~(3)のいずれかに記載のビジネススーツ用編地を身頃に使用していることを特徴とするジャケット。
(5)(1)~(3)のいずれかに記載のビジネススーツ用編地を使用していることを特徴とするスラックス。
That is, the present invention has the following configurations (1) to (5).
(1) The knitted fabric is composed of a double knitted fabric having a pattern with a basis weight of 150 to 280 g / m 2 , and the ratio of the knit-welt structure to the entire structure in the back structure of the knitted fabric is 0.3 to 1.0. The ratio of the total number of welts to the total number of knit loops constituting the basic structure is 0.2 to 0.8, the course density is 30 to 90 pieces / 2.54 cm, and the wale density is 30 to 70 pieces / 2.54 cm. A knitted fabric for business suits characterized by having an elongation rate (EMT) in the vertical direction of 5 to 20% and an average elongation rate (EMT) in the vertical and horizontal directions of 8 to 20%.
(2) The knitted fabric for business suits according to (1), comprising 5 to 90% by weight of polyester continuous fibers having a single yarn fineness of 2.5 to 6 dtex and a total fineness of 50 to 300 dtex.
(3) Cationic dyeable polyester fiber and / or composite yarn of cationic dyeable polyester fiber and polyethylene terephthalate fiber is used in an amount of 20 to 90% by weight of the total knitted fabric (1) or (2 ) For business suits.
(4) A jacket characterized in that the business suit knitted fabric according to any one of (1) to (3) is used as a body.
(5) A slack using the business suit knitted fabric according to any one of (1) to (3).
本発明によれば、例えば嵩高性のあるポリエステル仮撚加工糸を使用して、ビジネススーツとして重要なタテ方向の保形性と家庭洗濯性があり、かつ編柄の審美性を有しながら、織物には無い柔軟性、高通気性を有するビジネススーツ用編地を提供することができる。 According to the present invention, for example, using a bulky polyester false twisted yarn, while having a shape retention property and home washability important as a business suit, and having aesthetics of a knitted pattern, It is possible to provide a knitted fabric for a business suit having flexibility and high air permeability that are not found in a fabric.
従来から、編地は、通気性が良く柔軟性が高いことに特徴があり、特に丸編地は、縦横の伸度が大き過ぎて着用したときのシルエットが綺麗にならず、保形性が低くなり易い性質がある。本発明者は、ビジネススーツに用いる柄物の編地において、経緯の伸長率、特にタテ方向の伸長率を特定の範囲に調整できる特定の編構造を採用することによって、出来上がった縫製品のシルエットや保形性、着用快適性を満足するビジネス用のジャケット、パンツ及びスーツ(ビジネススーツともいう)に好適な編地を見出した。 Traditionally, knitted fabrics are characterized by good breathability and high flexibility, especially round knitted fabrics, which are too stretchy in length and breadth and do not have a beautiful silhouette when worn. It tends to be low. The inventor adopts a specific knitted structure that can adjust the elongation rate of the process, particularly the elongation rate in the vertical direction, to a specific range in the knitted fabric of the pattern used for the business suit, The present inventors have found a knitted fabric suitable for business jackets, pants and suits (also called business suits) satisfying shape retention and wearing comfort.
身体を大きく動かしたときの皮膚の伸縮性や関節の曲げ伸ばしに追随できる編地は、着用快適性が高いのが特徴である。特に肌着やスポーツジャージでは、経緯の伸度が高いと身体の動きに追随しやすく快適になるので編地が好んで用いられる。しかし、織物が従来使われているビジネススーツでは、逆に経緯の伸度、特にタテ方向の伸度を少なくすることが、スーツのハリ、コシ感、シルエット、保形性を得るために重要である。本発明者は、着用試験にてビジネススーツに用いる編地の最適な経緯伸度領域を検証した結果、タテ方向の伸長率(EMT)と、ヨコ方向の伸長率(EMT)を比較的低伸度の範囲にすることが必要であることが判った。 The knitted fabric that can follow the elasticity of the skin and the bending and stretching of the joint when the body is moved greatly is characterized by high wearing comfort. Especially for underwear and sports jerseys, knitted fabrics are preferred because they are easy to follow the movement of the body if the degree of progress is high, making it comfortable. However, in business suits where textiles have been used in the past, it is important to reduce the degree of progress, especially in the vertical direction, in order to obtain the firmness, stiffness, silhouette and shape retention of the suit. is there. As a result of verifying the optimum background / elongation region of the knitted fabric used for the business suit in the wearing test, the inventor has obtained a relatively low elongation in the vertical direction (EMT) and the horizontal direction (EMT). It was found that it was necessary to make the range of degrees.
具体的には、本発明の編地では、タテ方向の伸長率(EMT)は、5~20%、好ましくは6~18%、さらに好ましくは7~15%である。タテ方向の伸長率(EMT)が上記範囲を超えると、生地のハリ、コシ感の低下につながるとともに製品の保形性が低下する。タテ方向の伸長率(EMT)が上記範囲未満の場合は、ビジネススーツの着用に必要な適度な伸度を得ることができず、本発明の目的を達成することが困難となる。 Specifically, in the knitted fabric of the present invention, the elongation (EMT) in the warp direction is 5 to 20%, preferably 6 to 18%, and more preferably 7 to 15%. If the elongation rate (EMT) in the vertical direction exceeds the above range, it will lead to a decrease in the firmness and firmness of the fabric and the shape retention of the product. When the lengthwise elongation rate (EMT) is less than the above range, it is not possible to obtain an appropriate elongation necessary for wearing a business suit, and it is difficult to achieve the object of the present invention.
また、本発明の編地では、ヨコ方向の伸長率(EMT)は、好ましくは10~25%、より好ましくは11~22%、さらに好ましくは12~20%である。ヨコ方向の伸長率(EMT)がこの範囲内であると、編地の柔軟性がスーツに活かされて着用快適性が得られる。ヨコ方向の伸長率(EMT)が上記範囲未満の場合は、着用時の快適性が無くなる。また、ヨコ方向の伸長率(EMT)が上記範囲を超えると、伸長した後の回復が悪くなりやすくなる。 Further, in the knitted fabric of the present invention, the horizontal elongation (EMT) is preferably 10 to 25%, more preferably 11 to 22%, and further preferably 12 to 20%. When the elongation ratio (EMT) in the horizontal direction is within this range, the flexibility of the knitted fabric is utilized in the suit, and wearing comfort is obtained. When the elongation rate (EMT) in the horizontal direction is less than the above range, comfort during wearing is lost. Moreover, when the elongation ratio (EMT) in the horizontal direction exceeds the above range, recovery after stretching tends to deteriorate.
さらに、本発明の編地では、タテ方向とヨコ方向の伸長率(EMT)の平均値は、丸編としては非常に低い8~20%であることが好ましく、より好ましくは10~19%、さらに好ましくは11~18%である。伸長率(EMT)の平均値が上記範囲を超えると、編地が伸び縮みして、肌着のような柔らかな風合いとなり、保形性が低下しやすい。 Further, in the knitted fabric of the present invention, the average value of the elongation ratio (EMT) in the warp direction and the horizontal direction is preferably 8 to 20%, more preferably 10 to 19%, as a circular knitting, More preferably, it is 11 to 18%. When the average value of the elongation rate (EMT) exceeds the above range, the knitted fabric is stretched and contracted to have a soft texture such as underwear, and the shape retaining property tends to be lowered.
織物のビジネススーツ地では、織柄物が多用されており、本発明の編地でもダブル編機を使って織柄を再現するが、このとき前述のタテ方向及びヨコ方向の伸長率を実現するために、編地を構成する基本組織において全ニットループ数に対する全ウエルト数の比率を0.2~0.8とすることが必要である。好ましくは0.22~0.7であり、更に好ましくは0.24~0.65である。編地基本組織においてニットループに対してウエルトを特定の割合で構成することで、伸縮性を抑えてビジネススーツに適度なハリ、コシを発現することが可能である。 In woven business suits, weaving patterns are often used, and even in the knitted fabric of the present invention, weaving patterns are reproduced using a double knitting machine. In addition, in the basic structure constituting the knitted fabric, the ratio of the total number of welts to the total number of knit loops needs to be 0.2 to 0.8. It is preferably 0.22 to 0.7, and more preferably 0.24 to 0.65. By configuring the welt at a specific ratio with respect to the knitted loop in the knitted fabric basic structure, it is possible to suppress stretchability and express appropriate elasticity and stiffness in the business suit.
さらに必要なことは、編地裏組織において編構造にニット-ウエルト構造を一定割合以上含めることである。ニット-ウエルト構造とは、編地の片面でニットループとウエルトが隣り合った構造をいう。例えば、図1のaの編組織図では、(1)と(2)のニット-ウエルト、又は(2)と(3)のウエルト-ニットの一対をニット-ウエルト構造という。図1のaでは、ニット-ウエルト構造が(1)(2)、(3)(4)、(5)(6)の3対(6個)連なった図になっている。編構造において、ニット-ウエルト構造の比率を高めると、編地の伸度を低下させて、ビジネスシャツに必要な保形性やハリコシを編地に与えることができる。但し、本発明の編地は編柄を有するため、表面にニット-ウエルト構造を多用すると柄の形成が困難になるので、裏組織にニット-ウエルト構造を一定割合以上含めることで本発明の効果を達成することができる。本発明では、編地の裏組織において全構造に対するニット-ウエルト構造の占める比率が0.3~1.0であることが必要である。好ましくは0.4~1.0、より好ましくは0.5~1.0である。裏組織においてニット-ウエルト構造の比率が上記範囲を下回ると、編地の伸度が高まり保形性やハリコシが得られにくくなり易い。 Furthermore, it is necessary to include a knit-welt structure in a knitted structure in a knitted fabric backing structure at a certain ratio or more. The knit-welt structure is a structure in which a knit loop and a welt are adjacent to each other on one side of a knitted fabric. For example, in the knitting structure diagram of FIG. 1a, a pair of knit-welts (1) and (2) or a pair of welt-knits (2) and (3) is called a knit-welt structure. In FIG. 1a, the knit-welt structure is a diagram in which three pairs (six) of (1) (2), (3) (4), (5) (6) are connected. In the knitted structure, when the ratio of the knit-welt structure is increased, the elongation of the knitted fabric can be lowered, and the shape retention and the sharpness necessary for the business shirt can be given to the knitted fabric. However, since the knitted fabric of the present invention has a knitted pattern, it is difficult to form a pattern if a large number of knit-welt structures are used on the surface. Can be achieved. In the present invention, the ratio of the knit-welt structure to the total structure in the back structure of the knitted fabric needs to be 0.3 to 1.0. Preferably it is 0.4 to 1.0, more preferably 0.5 to 1.0. If the ratio of the knit-welt structure is less than the above range in the back structure, the stretch of the knitted fabric is increased and it is difficult to obtain shape retention and elasticity.
また、本発明の編地は、ニットループとウエルトで組織を作ることが好ましく、メッシュ部を作る以外はできるだけタックループを組織に含めないことが好ましい。特に裏組織にはタックループを作らないことが好ましい。タックループの比率は、組織全体に対して0.2以下の比率にすることが好ましい。より好ましくは0.1以下である。更に好ましくは、基本組織(完全組織)にタックループを含まないことが好ましい。タックループが入ると、組織が緻密になりにくく、伸びやすくなる傾向があるためである。 In the knitted fabric of the present invention, it is preferable to form a structure with a knit loop and a welt, and it is preferable that a tack loop is not included in the structure as much as possible except for forming a mesh part. In particular, it is preferable not to make a tack loop in the back tissue. The ratio of the tack loop is preferably 0.2 or less with respect to the entire tissue. More preferably, it is 0.1 or less. More preferably, the basic tissue (complete tissue) does not include a tack loop. This is because when the tack loop enters, the structure tends to be difficult to be dense and easily stretched.
本発明における編地の柄としては、例えば、チェック、千鳥格子、ダイヤ、ドット、ストライプ、水玉、ディンプル、その他の幾何学模様や、ツイル、カルゼ、ピッケ、ヘリンボン等の織柄に似せた編柄にすることができる。実際の柄を形成する際にニットループとウエルトを上記比率にしたうえで、目的の柄を形成する例として、組織図で一例を挙げて、裏組織におけるニット-ウエルトの編構造と、編地全体におけるニットループに対するウエルト比率を示す。図2はストライプ、図3はマイクロチェック、図4は千鳥格子、図5にギンガムチェックの編組織図を示す。 As the knitted fabric pattern in the present invention, for example, a check, a houndstooth check, a diamond, a dot, a stripe, a polka dot, a dimple, other geometric patterns, and a knitted pattern resembling a woven pattern such as twill, calze, picke, herringbone, etc. It can be made into a handle. As an example of forming the desired pattern after making the ratio of knit loop and welt when forming an actual pattern, an example is shown in the organization chart, and the knit-welt knitting structure in the back structure and the knitted fabric The welt ratio with respect to the knit loop in the whole is shown. 2 is a stripe, FIG. 3 is a micro check, FIG. 4 is a houndstooth check, and FIG. 5 is a knitting chart of a gingham check.
ここで前記組織図におけるニットループ、タック、ウエルト及びニット-ウエルト構造の数え方を図1で説明する。図1のbでは、編糸が表裏両面にループを形成する組織であるが、(1),(2),(3),(5)及び(6)がニットループである。(4)がウエルト、(7)がタックである。図1のbには、ニットループが5個、ウエルトが1個、タックが1個の7個のループとウエルトからなる。この組織には、ニット-ウエルト構造(3),(4)が一対(ループ数2個と数える)含まれる。 Here, how to count the knit loop, tack, welt, and knit-welt structure in the organization chart will be described with reference to FIG. In FIG. 1b, the knitting yarn has a structure in which loops are formed on both front and back surfaces, but (1), (2), (3), (5) and (6) are knit loops. (4) is a welt, and (7) is a tack. In FIG. 1b, there are seven knit loops, one welt and one tuck, and seven loops and a welt. This structure includes a pair of knit-welt structures (3) and (4) (counted as two loops).
本発明では、編地の密度設計も重要である。適度なタテヨコのループ密度に調整することで、上記の編組織とあいまって編地でありながら、適度なハリ、コシを与えることが可能となる。本発明の編地は、ハイゲージのダブル編機で編成して高密度に仕上げられる。本発明の編地では、染色加工上がりのウエール密度は、30~70個/2.54cmである。より好ましくは35~60個/2.54cm、さらに好ましくは40~55個/2.54cmである。ウエール密度が上記範囲より低いと、柔軟性が高くなりすぎてハリ、コシが得られにくくなり、上記範囲より高いと、使っている糸が細いため生地が薄くなりすぎたり、ヨコ方向のストレッチが小さくなり過ぎて着用感が悪くなりうる。また、染色加工上がりの編地コース密度は30~90個/2.54cmである。より好ましくは35~65個/2.54cm、さらに好ましくは40~60個/2.54cmである。コース密度が上記範囲より低いと、柔軟性が高くなりすぎてハリ、コシが得られにくくなり、上記範囲より高いと、生地が硬くなり、また通気性が低くなり蒸れ感が高まりやすい。 In the present invention, the density design of the knitted fabric is also important. By adjusting the loop density to an appropriate length and width, it becomes possible to give an appropriate elasticity and stiffness while being a knitted fabric together with the above knitting structure. The knitted fabric of the present invention is knitted with a high gauge double knitting machine and finished to a high density. In the knitted fabric of the present invention, the wale density after dyeing processing is 30 to 70 pieces / 2.54 cm. More preferably, it is 35 to 60 pieces / 2.54 cm, and further preferably 40 to 55 pieces / 2.54 cm. If the wale density is lower than the above range, the flexibility will be too high and it will be difficult to obtain firmness and stiffness, and if it is higher than the above range, the thread used will be too thin and the fabric will be too thin, or the stretch in the horizontal direction will be It becomes too small and the feeling of wearing can be worse. The density of the knitted fabric course after dyeing is 30 to 90 pieces / 2.54 cm. More preferably, the number is 35 to 65 / 2.54 cm, and still more preferably 40 to 60 / 2.54 cm. If the course density is lower than the above range, the flexibility becomes too high and it becomes difficult to obtain firmness and stiffness, and if it is higher than the above range, the dough becomes hard and the air permeability is lowered and the feeling of stuffiness tends to increase.
本発明の編地は、従来の編地に比べて経緯の伸度を低く抑えるために、100ウエール(W)当りの糸長を制限して編み込むことが好ましい。編地を構成している全ての糸の平均糸長として、90~220mm/100Wとするのが好ましい。編柄を作るときのウエルトループの比率と編地を構成する糸長を適正な範囲とすることで、保形性とハリコシを編地に付与することができる。より好ましくは120~200mm/100Wである。平均糸長が上記範囲未満では、安定的に生産するのが難しくなり、編み欠点が発生し易くなる。また、上記範囲を超えると、編地の伸度が高くなって本発明の効果が得られにくくなりやすい。 The knitted fabric of the present invention is preferably knitted with a yarn length per 100 wales (W) limited in order to keep the degree of process elongation lower than that of a conventional knitted fabric. The average yarn length of all yarns constituting the knitted fabric is preferably 90 to 220 mm / 100 W. By keeping the ratio of the welt loop when making a knitted pattern and the yarn length constituting the knitted fabric within an appropriate range, shape retention and elasticity can be imparted to the knitted fabric. More preferably, it is 120 to 200 mm / 100 W. If the average yarn length is less than the above range, stable production becomes difficult and knitting defects are likely to occur. Moreover, when the said range is exceeded, the elongation of a knitted fabric will become high and it will become difficult to obtain the effect of this invention.
本発明の編地は、使用する糸に対して比較的ハイゲージな丸編機を用いることにより高密度に編み立てることができる。本発明で使う編機としては、針床における編針の密度(ゲージ)が、1インチ(2.54cm)あたり26以上のいわゆるダブルニット編機が採用される。好ましい編機ゲージは28~36本/2.54cmである。編機ゲージが上記範囲を超えると、より細い糸を用いる必要があり、スーツに必要な厚みが得られにくくなる。上記範囲より少ないと、ざっくりした密度の粗い編物になって、保形性が得られ難く、風合いも柔らかくなりすぎる傾向がある。 The knitted fabric of the present invention can be knitted with high density by using a relatively high gauge circular knitting machine for the yarn used. As the knitting machine used in the present invention, a so-called double knit knitting machine having a knitting needle density (gauge) of 26 or more per inch (2.54 cm) is employed. The preferred knitting machine gauge is 28-36 / 2.54 cm. When the knitting machine gauge exceeds the above range, it is necessary to use a thinner thread, and it becomes difficult to obtain the thickness required for the suit. When the amount is less than the above range, a rough knitted fabric with a rough density is obtained, and it is difficult to obtain shape retention and the texture tends to be too soft.
本発明の編地を構成する糸条は、フィラメント、又は少なくともフィラメントを含んだ複合糸を用いることが好ましい。より好ましくはポリエステルフィラメントである。ポリエステルフィラメントを用いることで編地の柔軟性と保形性をより向上させることができる。ポリエステルフィラメントには、フラットヤーン(生糸)や、仮撚加工糸、エアー交絡糸等の糸加工された糸を用いることができる。編地の風合いの柔らかさや透け防止の観点から仮撚加工糸がより好ましい。ポリエステルとしては、ポリエチレンテレフタレート、ポリトリメチレンテレフタレート、ポリブチレンテレフタレート等のポリエステル系繊維、ポリ乳酸繊維等の生分解性繊維を用いることができる。特に好ましくはポリエチレンテレフタレート繊維である。これらの糸条は、編物中に80重量%以上含まれればよい。尚、本発明の編地の糸条を構成する単繊維の断面形状は、限定されるものではなく、丸形、三角形、八葉形、扁平形、Y字形などに代表される様々な異形断面糸を使用することができる。 The yarn constituting the knitted fabric of the present invention is preferably a filament or a composite yarn containing at least a filament. More preferably, it is a polyester filament. By using the polyester filament, the flexibility and shape retention of the knitted fabric can be further improved. As the polyester filament, a yarn obtained by processing a flat yarn (raw yarn), false twisted yarn, air entangled yarn or the like can be used. From the viewpoint of the softness of the knitted fabric and the prevention of see-through, false twisted yarn is more preferable. As the polyester, polyester fibers such as polyethylene terephthalate, polytrimethylene terephthalate and polybutylene terephthalate, and biodegradable fibers such as polylactic acid fiber can be used. Particularly preferred is polyethylene terephthalate fiber. These yarns should just be contained 80% by weight or more in the knitted fabric. The cross-sectional shape of the single fiber constituting the yarn of the knitted fabric of the present invention is not limited, and various irregular cross-sections represented by a round shape, a triangular shape, an eight-leaf shape, a flat shape, a Y shape, and the like. Yarn can be used.
通常のポリエステル繊維は分散染料のみで染色できるが、本発明の編地は異色染めの柄物にする場合が多いので、カチオン可染性ポリエステル繊維及び/又はカチオン可染性ポリエステル繊維とポリエチレンテレフタレート繊維の複合糸を混用するのが好ましい。ポリエステル100重量%の編地の場合は高温高圧で染色できる高圧カチオン可染性ポリエステル繊維を用いればよいが、一部に羊毛等の熱劣化し易い繊維を用いる場合には常圧可染性のカチオン可染性ポリエステル繊維を用いることが好ましい。このカチオン可染性ポリエステル繊維の編地中における混率は20~90重量%にするのが好ましい。より好ましくは30~80重量%である。更に好ましくは40~70重量%である。この混率にするとスーツに必要な中色~極濃色での色柄出しが可能となる。カチオン可染ポリエステル繊維の混率が上記範囲未満では編物を濃色に染めることが難しくなりやすい。また、上記範囲を超えると濃色での柄表現が難しくなりやすい。 Ordinary polyester fibers can be dyed only with disperse dyes, but the knitted fabrics of the present invention are often dyed with different colors, so that cationic dyeable polyester fibers and / or cationic dyeable polyester fibers and polyethylene terephthalate fibers can be used. It is preferable to use a composite yarn. In the case of a knitted fabric of 100% by weight of polyester, a high-pressure cationic dyeable polyester fiber that can be dyed at a high temperature and high pressure may be used. It is preferable to use a cationic dyeable polyester fiber. The mixing ratio of the cationic dyeable polyester fiber in the knitted fabric is preferably 20 to 90% by weight. More preferably, it is 30 to 80% by weight. More preferably, it is 40 to 70% by weight. With this mixing ratio, it is possible to produce a color pattern in the medium to very dark colors required for the suit. If the mixing ratio of the cationic dyeable polyester fiber is less than the above range, it is difficult to dye the knitted fabric in a deep color. In addition, when the above range is exceeded, it is difficult to express a pattern in a dark color.
編地の主たる部分を構成する糸条の総繊度は、好ましくは10~350dtex、より好ましくは50~300dtexである。上記範囲内で繊度の違う糸同士を交編しても構わない。使用する糸条の繊維繊度が上述の範囲より細い場合は、編地の透け感が大きくなるとともに、ハリ、コシが弱くなり、上述の範囲より太い場合は、厚ぼったい編地となり、いずれの場合もビジネススーツとして望ましくないものになりうる。 The total fineness of the yarn constituting the main part of the knitted fabric is preferably 10 to 350 dtex, more preferably 50 to 300 dtex. The yarns having different finenesses within the above range may be knit together. When the fiber fineness of the yarn to be used is thinner than the above range, the sense of sheerness of the knitted fabric is increased, and the firmness and stiffness are weakened.When the yarn is thicker than the above range, a thick knitted fabric is obtained. It can be undesirable as a business suit.
本発明では、保形性やハリ、コシをより高めるために、前述の方策に加えて、単糸繊度が2.5~6dtexの太い繊維を混用することが有効である。より好ましくは3~5dtexである。混用の手段としては、交編したり、他の糸と混繊、混紡して編み込んでもよい。太い繊維は5~90重量%の割合で編地に混用することが好ましい。好ましくは10~80重量%、より好ましくは20~70重量%である。上記範囲未満では、ハリ、コシを高める効果が少なくなる。この単糸繊度が太い繊維は、長繊維であれば仮撚加工やエアー加工、撚糸等されていてもよいが、生糸を用いるのがより好ましい。この長繊維の総繊度は50~300dtexであることが好ましい。より好ましくは70~180dtexである。上記範囲未満では、ハリ、コシを高める効果が少なく、上記範囲を超えると、風合いが硬くなりすぎるおそれがある。 In the present invention, in order to further improve the shape retention, elasticity and stiffness, it is effective to use thick fibers having a single yarn fineness of 2.5 to 6 dtex in addition to the above-mentioned measures. More preferably, it is 3 to 5 dtex. As a means for mixing, knitting may be carried out, or it may be knitted by blending or spinning with other yarns. Thick fibers are preferably mixed with the knitted fabric at a ratio of 5 to 90% by weight. The amount is preferably 10 to 80% by weight, more preferably 20 to 70% by weight. If it is less than the said range, the effect which raises elasticity and stiffness will decrease. The fiber having a large single yarn fineness may be false twisted, air processed, twisted, or the like as long as it is a long fiber, but it is more preferable to use raw yarn. The total fineness of the long fibers is preferably 50 to 300 dtex. More preferably, it is 70 to 180 dtex. If it is less than the above range, there is little effect of increasing the firmness and stiffness, and if it exceeds the above range, the texture may become too hard.
本発明の編地は柄物なので、柄部を異色染めにしたり、柄部に白色微粒子の含有量が低い繊維や逆に含有量が多い繊維を混用したり、異形繊維を混用することで、光沢感や発色濃淡の違いで柄部を強調することができる。このため使用する柄に応じて上記混用率の範囲で適宜フルダル糸やブライト糸、異種繊維(編物を構成する主たる繊維とは異なる染料で染着する繊維)を使用することが好ましい。 Since the knitted fabric of the present invention is a pattern, it is possible to make the pattern portion glossy by coloring the pattern portion differently, mixing fibers with a low content of white fine particles or fibers with a high content, or mixing irregularly shaped fibers. The pattern can be emphasized by the difference in feeling and color density. For this reason, it is preferable to use a full dull yarn, a bright yarn, and a different type of fiber (fiber dyed with a dye different from the main fiber constituting the knitted fabric) as appropriate within the range of the above mixing ratio.
本発明の編地の目付は、ビジネススーツに使われてきた羊毛織物の目付に近いものが好ましく使用でき、150~280g/m2とするのがよい。好ましくは160~250g/m2、より好ましくは175~220g/m2である。目付が上記範囲を越えると、編地が自重で垂れて厚ぼったく感じやすい。また、目付が上記範囲未満であると、スーツ内側のシャツや下着が見えやすくなって見栄えが悪くなり易い。本発明の編地の厚みは、0.3~1.0mmとするのが好ましい。より好ましくは0.4~0.9mmであり、さらに好ましくは0.5~0.8mmである。上記範囲より薄い編地では、透け感が強くなりすぎる傾向になり、上記範囲を超えると、肉感が付き過ぎてカジュアルスーツの外観や着用感になりやすく、ビジネススーツに使い難くなる。 The fabric weight of the knitted fabric of the present invention is preferably a fabric weight close to that of a woolen fabric that has been used in business suits, and is preferably 150 to 280 g / m 2 . It is preferably 160 to 250 g / m 2 , more preferably 175 to 220 g / m 2 . When the basis weight exceeds the above range, the knitted fabric is drooped by its own weight and easily feels thick. Further, if the basis weight is less than the above range, the shirt and underwear inside the suit are easily visible and the appearance is liable to deteriorate. The thickness of the knitted fabric of the present invention is preferably 0.3 to 1.0 mm. More preferably, it is 0.4 to 0.9 mm, and further preferably 0.5 to 0.8 mm. When the knitted fabric is thinner than the above range, the sense of sheer tends to become too strong.
本発明の編地を染色加工する場合、一般的なフィラメント編地の加工方法で行えばよいが、タテ方向の伸度を抑えて、タテヨコ伸度バランスを調整するために、ヨコ方向に比べてタテ方向は若干引っ張り気味にして、編地ニットループを縦長にするように仕上げるのが好ましい。また、本発明の編地には、所定の吸水加工や各種の機能加工を施してもよい。このような特化加工を施された編地を使用すると、吸水速乾性や快適性が一層改善されたビジネススーツを得ることができる。また、仕上げ加工でアクリル系樹脂やポリウレタン樹脂、メラミン樹脂、酢酸ビリル樹脂、エポキシ系樹脂、等の硬仕上加工を行うことでハリ、コシをより高めることもできる。 When dyeing the knitted fabric of the present invention, it may be performed by a general filament knitted fabric processing method, but in order to suppress the elongation in the vertical direction and adjust the horizontal / longitudinal elongation balance, compared to the horizontal direction. It is preferable that the warp direction is slightly pulled and the knitted fabric loop is finished to be vertically long. The knitted fabric of the present invention may be subjected to predetermined water absorption processing and various functional processing. If a knitted fabric subjected to such special processing is used, a business suit with further improved water-absorbing quick-drying and comfort can be obtained. Further, the firmness and stiffness can be further increased by performing a hard finishing process such as acrylic resin, polyurethane resin, melamine resin, bililacetate resin, and epoxy resin in the finishing process.
本発明の編地の力学特性は、KES(Kawabata’s Evaluation System for Fabrics)に従ったものである。本発明の編地の伸長率(EMT)は、KES-FB1で測定される。伸長率(EMT)の測定は、20cm×20cmの試料を間隔5cmのチャックに把持し、4.00×10-3/secの歪み速度で最大荷重250gf/cmまで引っ張って行なう。本発明の編地は、比較的伸度が低く、ビジネススーツに最適である。縦方向の伸長率(EMT)は5~20%、横方向の伸長率(EMT)は好ましくは10~25%と適正な値を示す。EMTの縦横の平均値は8~20%である。 The mechanical properties of the knitted fabric of the present invention are in accordance with KES (Kawabata's Evaluation System for Fabrics). The elongation (EMT) of the knitted fabric of the present invention is measured by KES-FB1. The elongation rate (EMT) is measured by holding a 20 cm × 20 cm sample on a chuck with a spacing of 5 cm and pulling it to a maximum load of 250 gf / cm at a strain rate of 4.00 × 10 −3 / sec. The knitted fabric of the present invention has a relatively low elongation and is optimal for a business suit. The longitudinal elongation ratio (EMT) is 5 to 20%, and the lateral elongation ratio (EMT) is preferably 10 to 25%. The average value of EMT length and width is 8 to 20%.
剪断特性は縫製の生地のハリ、コシ、及び柔軟性とともに、仕立て映え性に影響し、これが適度な範囲にあるといせ込み等で立体感のある縫製ができやすくなる。G値の適正な範囲は、縦横の平均値として、1.00~1.50gf/cm・degreeが好ましい。2HG5の縦横の平均値は、3.00~5.50gf/cmが好ましい。本発明の編地は、ハリ、コシがあることが特徴であるが、その代用メジャーとしてKES-FB2で測定できる。B値及び2HB値の縦横平均値は0.010~0.070gf・cm/cmの範囲であり、編物でありながら織物に近い数値範囲をとることができる。 The shearing characteristics affect the tailoring quality as well as the stiffness, stiffness, and flexibility of the sewing fabric, and if it is within an appropriate range, it becomes easy to sew with a three-dimensional feeling due to squeezing or the like. The appropriate range of the G value is preferably 1.00 to 1.50 gf / cm · degree as an average value in the vertical and horizontal directions. The average value of the length and width of 2HG5 is preferably 3.00 to 5.50 gf / cm. The knitted fabric of the present invention is characterized by being firm and firm, but can be measured with KES-FB2 as a substitute measure. The vertical and horizontal average values of the B value and the 2HB value are in the range of 0.010 to 0.070 gf · cm / cm, and a numerical range close to a woven fabric can be taken even though it is a knitted fabric.
本発明の編地は50cc/cm2・sec以上の通気性を達成することができる。この数値は、従来のビジネススーツに使用されている一般的の羊毛織物の通気性が5~40cc/cm2・sec程度であることを考えると、高い値である。 The knitted fabric of the present invention can achieve air permeability of 50 cc / cm 2 · sec or more. This value is high considering that the air permeability of a general wool fabric used in a conventional business suit is about 5 to 40 cc / cm 2 · sec.
以下に実施例により本発明を詳細に説明するが、本発明はこれらの実施例に限定されるものではない。なお、実施例における各性能評価は、以下の方法により行った。 Hereinafter, the present invention will be described in detail by way of examples, but the present invention is not limited to these examples. In addition, each performance evaluation in an Example was performed with the following method.
(編地密度)
JIS-L1096 8.6.2 編物の密度に準拠して編地のコース密度(個/2.54cm)、ウェール密度(個/2.54cm)を測定した。目視で測定する際、ウエール方向(又はコース方向)に組織図上で最もニットループが多いところを選んで、そのニットループ数を測定して密度とした。
(Knitted fabric density)
JIS-L1096 8.6.2 Based on the density of the knitted fabric, the course density (piece / 2.54 cm) and the wale density (piece / 2.54 cm) of the knitted fabric were measured. When measuring visually, the place with the most knit loops on the organization chart in the wale direction (or course direction) was selected, and the number of knit loops was measured to obtain the density.
(編地の目付)
JIS-L1096 8.3.2A法の標準状態における単位面積当たりの質量に準拠して編地の目付を測定した。
(Weight of knitted fabric)
The basis weight of the knitted fabric was measured based on the mass per unit area in the standard state of JIS-L1096 8.3.2A method.
(編地の厚み)
JIS-L1096 8.4A法の厚さに準拠して編地の厚みを測定した。測定条件の一定圧力は23.5kPaで行った。
(Thickness of knitted fabric)
The thickness of the knitted fabric was measured according to the thickness of JIS-L1096 8.4A method. The constant pressure of the measurement conditions was 23.5 kPa.
(通気度)
JIS-L-1096 8.26.1に規定されている通気度(フラジール形法 A法)に準拠して編地の通気度を測定した。
(Air permeability)
The air permeability of the knitted fabric was measured according to the air permeability (Fragile method A method) defined in JIS-L-1096 8.26.1.
(力学特性)
編地の力学特性は、KES(Kawabata’s Evaluation System for Fabrics)に従った。編地の伸長率(EMT)は、カトーテック社製KES-FB1で測定された。伸長率(EMT)の測定は、20cm×20cmの試料を間隔5cmのチャックに把持し、4.00×10-3/secの歪み速度で最大荷重250gf/cmまで引っ張って行った。伸びにくい生地はEMT値が低くなる。
(Mechanical properties)
The mechanical properties of the knitted fabric were in accordance with KES (Kawabata's Evaluation System for Fabrics). The stretch rate (EMT) of the knitted fabric was measured with KES-FB1 manufactured by Kato Tech. The elongation rate (EMT) was measured by holding a 20 cm × 20 cm sample on a chuck with a spacing of 5 cm and pulling it to a maximum load of 250 gf / cm at a strain rate of 4.00 × 10 −3 / sec. A fabric that is difficult to stretch has a low EMT value.
せん断特性はKES-FB1を用いて、各サンプルの所定領域の10cm幅をクランプし、強制荷重10gf/cmにおける一方向のせん断剛性G[gf/cm・degree]と、せん断角0.5°におけるせん断ヒステリシス2HG[gf/cm]、せん断角5°におけるせん断ヒステリシス2HG5[gf/cm]を測定した。せん断剛性G値が大きいほど、剪断硬い傾向にあり、2HG、2HG5値が大きい程、せん断変形における回復性が悪い傾向を示す。 As for the shearing characteristics, KES-FB1 was used to clamp a 10 cm width of a predetermined region of each sample, a shearing rigidity G [gf / cm · degree] in one direction at a forced load of 10 gf / cm, and a shear angle of 0.5 °. Shear hysteresis 2HG [gf / cm] and shear hysteresis 2HG5 [gf / cm] at a shear angle of 5 ° were measured. As the shear stiffness G value is larger, the shear hardness tends to be higher, and as the 2HG and 2HG5 values are larger, the recoverability in shear deformation is worse.
曲げ特性は、カトーテック株式会社製KES-FB2を用いて、各サンプルの所定領域の1cm幅を試料として1cm間隔のチャック間に固定し、最大曲率+2.5cm-1まで表側に曲げ、次に、最大曲率-2.5cm-1まで裏側に曲げた後に元に戻すことによって測定した。曲げ剛性(B)[gf・cm2/cm]は、表側に曲げはじめて曲率に対する曲げモーメントの傾きがほぼ一定になったときの傾きから算出した。また、曲げ回復性(2HB)[gf・cm/cm]は、そのヒステリシス幅から求めた。B値が大きい程曲げ硬く、ハリが高い傾向がある。2HB値が大きい程曲げ戻り性が悪く、コシが少ない傾向を示す。 The bending characteristics were determined by using a KES-FB2 manufactured by Kato Tech Co., Ltd., fixing a 1 cm width of a predetermined area of each sample as a sample between chucks with an interval of 1 cm, bending the surface up to the maximum curvature +2.5 cm −1 , Measured by bending back to the maximum curvature of -2.5 cm -1 and then back. The bending rigidity (B) [gf · cm 2 / cm] was calculated from the inclination when the inclination of the bending moment with respect to the curvature became substantially constant after bending toward the front side. Further, the bending recovery property (2HB) [gf · cm / cm] was obtained from the hysteresis width. The larger the B value, the harder the bending and the higher the tendencies. The larger the 2HB value, the worse the bend return property and the lower the stiffness.
(ハリ及びコシの官能評価)
手で生地を触ったときのハリ・コシの風合い評価として、羊毛ポプリンを「ハリ・コシ」の最高ランク5とし、最低ランクを1として、5段階評価を行った。判定は、風合の熟練者1名にて行った。
(Sensory evaluation of elasticity and stiffness)
As a texture evaluation of the elasticity when touching the fabric by hand, a five-point evaluation was performed with the wool poplin as the highest rank of “Hari Koshi” and the lowest rank as 1. Judgment was made by one skilled in the hand.
(編地のW&W性)
アパレル製品等品質性能対策協議会法に従って編地の形態安定性(W&W性)を評価した。判定は、AATCC 124-1984に規定する判定標準立体レプリカを用いて行った。判定は、5級(良好)~1級(不良)で表示した。
(W & W property of knitted fabric)
The form stability (W & W property) of the knitted fabric was evaluated according to the quality performance measures council law for apparel products. The determination was performed using a determination standard three-dimensional replica specified in AATCC 124-1984. Judgment was displayed from grade 5 (good) to grade 1 (poor).
(製品の保形性)
JIS-L1060:2012の編物のプリーツ性試験方法を用いて、洗濯後のプリーツの形状の立体感にて保形性の代用評価とした。洗濯前のプリーツ形状、及び洗濯操作、乾燥操作を5回繰り返した後のプリーツ形状を判定基準によって等級を判定した。プリーツ判定用標準は、AATCC TestMethod 88Cに規定する5段階の判定標準立体レプリカを用いた。判定は、5級(良好)~1級(不良)で表示した。
(Product shape retention)
The pleatedness test method for knitted fabric of JIS-L1060: 2012 was used as a substitute evaluation for shape retention by the three-dimensional appearance of the shape of the pleat after washing. The grade was determined according to the criteria for the pleated shape before washing and the pleated shape after repeating the washing operation and the drying
(ジャケットを着用したときの上半身の動きやすさ)
生地をビジネスジャケットにA4サイズに縫製した後、中肉中背の30才男性が着用して、両手を横に拡げて、背骨を軸に両手/両肩を水平に回旋したときの動きやすさ(動きに対する生地の抵抗)を感覚値として、動きやすい:○>△>×:動きにくいの順で三段階評価を行った。
(Ease of movement of the upper body when wearing a jacket)
After the fabric is sewn in A4 size on a business jacket, it is easy to move when a 30-year-old man with a medium-height middle-shoulder wears his hands horizontally and swings both hands / shoulders horizontally around the spine. Three-stage evaluation was performed in the order of easy movement: ○>Δ> ×: difficult to move, with (resistance of the fabric to movement) as a sensory value.
(実施例1)
33インチ,28ゲージのダブル丸編機(福原精機製作所製 V-4AL)を用いて、インターロックゲージングで図2に示す完全組織F1からF5からなるストライプ柄の生機を製編した。その際、給糸口F1、F5には高圧カチオン可染ポリエステルの丸断面糸である110dtex(T),フィラメント数36(f)の仮撚加工糸(単糸繊度3.1dtex)を用いた。そして、F2には、高圧カチオン可染ポリエステルの丸断面糸である33T24f仮撚糸とセミダル丸断面ポリエステルフィラメント84T48f仮撚糸を合撚した染色して杢糸になる糸117T72fを用いた。次にF3,4には酸化チタン微粒子を0.5重量%練りこんだ丸断面のポリエチレンテレフタレート繊維(SD)である84T36fの仮撚糸を用いた。各フィーダーの糸長は、F1,2は255mm/100W、F3,4,5の糸長は157mm/100Wとした。F1~5の平均糸長は197mm/100Wであった。編物全体におけるカチオン可染ポリエステル繊維の比率は52.3%であった。
Example 1
Using a 33-inch, 28-gauge double circular knitting machine (V-4AL, manufactured by Fukuhara Seiki Seisakusho Co., Ltd.), a striped pattern machine consisting of complete structures F1 to F5 shown in FIG. 2 was knitted by interlock gauging. At that time, a false twisted yarn (single yarn fineness of 3.1 dtex) having 110 dtex (T) and a filament number of 36 (f), which is a round cross-section yarn of high-pressure cationic dyeable polyester, was used for the yarn feeders F1 and F5. For F2, used was a thread 117T72f that was dyed by twisting a 33T24f false twisted yarn, which is a round cross section yarn of high-pressure cationic dyeable polyester, and a semi-dull round cross-section polyester filament 84T48f, and turned into a kite yarn. Next, for F3 and 4, a false twisted yarn of 84T36f, which is a polyethylene terephthalate fiber (SD) having a round cross-section in which 0.5% by weight of titanium oxide fine particles were kneaded, was used. The thread length of each feeder was 255 mm / 100 W for F1, 2 and 157 mm / 100 W for F3,4,5. The average yarn length of F1 to F5 was 197 mm / 100 W. The ratio of the cationic dyeable polyester fiber in the entire knitted fabric was 52.3%.
出来上がった生機を開反し、ヒラノテクシード製ピンテンターを用いて160℃×2分のプリセットを行い、その後、下記の処方で精練、染色、仕上げ加工を行なった。
精練処方:日阪製作所製液流染色機NSタイプを用いて里田加工 ノニゾールN 1g/l、日華化学 ネオクリスタル CG1000 0.5g/l、ソーダ灰0.5g/l、浴比1:15、95℃×30分。
染色処方:日阪製作所製液流染色機NSタイプ、浴比1:15 130℃×45分で酢酸0.2g/l pH=4、明成化学 ディスパーN 700 0.5g/l、日華化学 ネオクリスタル GC1000 0.5g/l、高松油脂 SR1800 1.5%owf(on the weight of fiber)、分散型カチオン染料Kayacryl Black R-ED 3.5%owf、分散染料Kayalon Polyester Blue BD-S conc 1.0%owf で染色後、遠心脱水、乾燥(120℃×3分)を行ない、以下の条件で仕上げ剤を付与した。仕上げ剤のピックアップは70%であった。
サンスタット ES-11(三洋化成工業製 帯電防止剤)1% ows(on the weight of solution)
その後、最終セットをピンテンター160℃×2分の条件で行ない、性量調整し、最終生地を得た。仕上げでは縦に若干引っ張って仕上げた。仕上がった編地の密度はコース数54個/2.54cm、ウェール数43個/2.54cmであった。出来上がった仕上編地の詳細な構成と評価結果を表1に示す。
The finished machine was opened, and presetting was performed at 160 ° C. for 2 minutes using a pinoter made of Hiranotechseed, and then scouring, dyeing and finishing were performed according to the following formulation.
Scouring prescription: Satita processing Nonisol N 1g / l, Nisaka Chemical Neocrystal CG1000 0.5g / l, soda ash 0.5g / l, bath ratio 1:15 95 ° C. × 30 minutes.
Dyeing prescription: Liquid dyeing machine NS type manufactured by Nisaka Seisakusho, bath ratio 1:15 Acetic acid 0.2g / l pH = 4 at 130 ° C x 45min, Meisei Chemical Disper N 700 0.5g / l, Nikka Chemical Neo Crystal GC1000 0.5 g / l, Takamatsu Oil SR1800 1.5% owf (on the weight of fiber), dispersive cationic dye Kayacryl Black R-ED 3.5% owf, disperse dye Kayalon Polyester Blue BD-S conc. After staining with 0% owf, centrifugal dehydration and drying (120 ° C. × 3 minutes) were performed, and a finish was applied under the following conditions. The finish pick-up was 70%.
Sunstat ES-11 (Antistatic agent manufactured by Sanyo Chemical Industries) 1% ows (on the weight of solution)
Thereafter, the final set was performed under the conditions of a pin tenter 160 ° C. × 2 minutes, and the amount of properties was adjusted to obtain a final dough. In finishing, it was pulled slightly vertically. The density of the finished knitted fabric was 54 courses / 2.54 cm and 43 wales / 2.54 cm. Table 1 shows the detailed configuration of the finished knitted fabric and the evaluation results.
(実施例2)
実施例1と同じ丸編機を用いて、インターロックゲージングにて図3に示す完全組織F1~F5からなるマイクロチェック柄の生機を製編した。その際、給糸口F1,5に高圧カチオン可染ポリエステルの丸断面糸である110T36fの仮撚加工糸(CD)を用いた。次にF2~4には酸化チタン微粒子を0.5重量%練りこんだ丸断面糸である110T48fのポリエチレンテレフタレート仮撚糸(SD)を用いた。F1~5の完全組織を構成する糸の平均糸長は198mm/100Wであった。
(Example 2)
Using the same circular knitting machine as in Example 1, a micro-check pattern raw machine composed of complete structures F1 to F5 shown in FIG. 3 was knitted by interlock gauging. At that time, 110T36f false twisted yarn (CD), which is a round cross-section yarn of high-pressure cationic dyeable polyester, was used for the yarn feeders F1 and F5. Next, for F2 to 4, 110T48f polyethylene terephthalate false twisted yarn (SD), which is a round cross section yarn in which 0.5% by weight of titanium oxide fine particles were kneaded, was used. The average yarn length of the yarn constituting the complete structure of F1 to 5 was 198 mm / 100 W.
出来上がった生機に対し、実施例1と同様に染色加工して仕上げた。仕上がった編地の密度はコース数55個/2.54cm、ウェール数43個/2.54cmであった。出来上がった仕上編地の詳細な構成と評価結果を表1に示す。 The finished raw machine was dyed and finished in the same manner as in Example 1. The density of the finished knitted fabric was 55 courses / 2.54 cm and 43 wales / 2.54 cm. Table 1 shows the detailed configuration of the finished knitted fabric and the evaluation results.
(実施例3)
実施例1と同じ丸編機にて、リブゲージングで図4に示す完全組織F1~F12からなる千鳥格子柄の生機を製編した。その際、給糸口F1,4、7、10のフィーダーには酸化チタン微粒子を0.5重量%練りこんだ丸断面糸である84T36fのポリエチレンテレフタレート仮撚糸(SD)を用いた。F2,5,8、11には酸化チタン微粒子を0.5重量%練りこんだ丸断面セミダル糸(SD)である110T,36fのポリエチレンテレフタレート仮撚糸を用いた。更に、F3、6,9、12には単糸繊度1.5dtex、38mmカットのカチオン可染ポリエステル単繊維100%の英式番手40/1のリング紡績糸を用いた。完全組織を構成する全糸の平均糸長は158mm/100Wであった。
(Example 3)
On the same circular knitting machine as in Example 1, a houndstooth patterned raw machine made of complete structures F1 to F12 shown in FIG. 4 was knitted by rib gauging. At that time, 84T36f polyethylene terephthalate false twisted yarn (SD), which is a round cross-sectional yarn in which 0.5% by weight of titanium oxide fine particles were kneaded, was used for the feeders F1, 4, 7, and 10. For F2, 5, 8, and 11, 110T, 36f polyethylene terephthalate false twisted yarn, which is a round section semi-dal yarn (SD) in which 0.5% by weight of titanium oxide fine particles were kneaded, was used. Further, for F3, 6, 9, and 12, a ring spun yarn of
出来上がった生機に対し、実施例1と同様に染色加工して仕上げた。密度はコース数47個/2.54cm、ウェール数43個/2.54cmの仕上編地を得た。出来上がった仕上編地の詳細な構成と評価結果を表1に示す。 The finished raw machine was dyed and finished in the same manner as in Example 1. A finished knitted fabric having a density of 47 courses / 2.54 cm and a number of wales of 43 pieces / 2.54 cm was obtained. Table 1 shows the detailed configuration of the finished knitted fabric and the evaluation results.
(実施例4)
実施例1と同じ編機を用いて、リブゲージングにて図5に示す完全組織が8針、30口からなるギンガムチェック柄の生機を製編した。その際、給糸口F1、4、7、10、13及びF18、21、24,27、30には高圧カチオン可染ポリエステル単繊維(単糸繊度1.5dtex、38mmカット)40重量%、丸断面セミダルポリエステル短繊維(単糸繊度1.5dtex、38mmカット)60重量%を混綿混紡した英式番手60/1のリング紡績糸を用いた。そして、F2,5,8,11,14及びF17,20,23、26、29には酸化チタン微粒子を1.5重量%練りこんだ丸断面フルダル糸(FD)である167T48fのポリエチレンテレフタレート仮撚糸を用いた。次に、給糸口F3,6,9,12,15、及びF16,19、22,25,28には高圧カチオン可染ポリエステルの丸断面糸である84T36fの仮撚加工糸を用いた。完全組織を構成する糸の平均糸長は184mm/100Wであった。
Example 4
Using the same knitting machine as in Example 1, a gingham check pattern knitting machine having the complete structure shown in FIG. At that time, the yarn feeders F1, 4, 7, 10, 13 and F18, 21, 24, 27, 30 have a high-pressure cationic dyeable polyester single fiber (single yarn fineness 1.5 dtex, 38 mm cut) 40% by weight, round cross section A ring spun yarn of English count 60/1, in which 60% by weight of semidal polyester short fiber (single yarn fineness 1.5 dtex, 38 mm cut) was blended, was used. In F2, 5, 8, 11, 14 and F17, 20, 23, 26, and 29, 167T48f polyethylene terephthalate false twisted yarn, which is a round cross-section yarn (FD) in which 1.5% by weight of titanium oxide fine particles are kneaded. Was used. Next, 84T36f false twisted yarn, which is a circular cross section yarn of high-pressure cationic dyeable polyester, was used for the yarn feeders F3, 6, 9, 12, 15 and F16, 19, 22, 25, 28. The average yarn length of the yarn constituting the complete structure was 184 mm / 100 W.
出来上がった生機に対し、実施例1と同様の染色加工を行い、最終編地を得た。出来上がった編地の密度はコース数50個/2.54cm、ウェール数44個/2.54cmであった。詳細な構成と評価結果を表1に示す。出来上がった仕上編地の詳細な構成と評価結果を表1に示す。 The finished green machine was dyed in the same manner as in Example 1 to obtain a final knitted fabric. The density of the finished knitted fabric was 50 courses / 2.54 cm and 44 wales / 2.54 cm. Detailed configuration and evaluation results are shown in Table 1. Table 1 shows the detailed configuration of the finished knitted fabric and the evaluation results.
(比較例1)
実施例1と同じ編機を用いて、図6に示すインターロックの生機を製編した。使用した糸は、酸化チタン微粒子を0.5重量%練りこんだ丸断面フルダル糸である110T96fのポリエチレンテレフタレート仮撚糸を用いた。各フィーダーの平均糸長は250mm/100Wであった。
(Comparative Example 1)
Using the same knitting machine as in Example 1, the interlock raw machine shown in FIG. 6 was knitted. The yarn used was a 110T96f polyethylene terephthalate false twisted yarn which is a full-section circular cross-section yarn in which 0.5% by weight of titanium oxide fine particles are kneaded. The average yarn length of each feeder was 250 mm / 100 W.
出来上がった生機に対し、実施例1と同様に染色加工を施すが、その際、染色においては分散型カチオン染料を用いず、分散染料のみKayalon Polyester Black ECX 300 3.0%owfで染色して仕上編地を得た。出来上がった編地の密度はコース数29個/2.54cm、ウェール数39個/2.54cmであった。出来上がった仕上編地の詳細な構成と評価結果を表1に示す。 The finished raw machine is dyed in the same manner as in Example 1. At that time, without using a dispersive cationic dye, only the disperse dye is dyed with Kaylon Polyester Black ECX 300 3.0% owf and finished. I got a knitted fabric. The density of the finished knitted fabric was 29 courses / 2.54 cm and 39 wales / 2.54 cm. Table 1 shows the detailed configuration of the finished knitted fabric and the evaluation results.
(比較例2)
織物はオーストラリア産メリノ種の羊毛100%、先染め2/52番手(メートル番手)使いのトロピカル織物(平織)を通常の梳毛糸織物の整理加工を行って仕上げた。出来上がった織物は目付け185g/m2、、経密度 50本/2.54cm、緯密度 49本/2.54cmであった。
(Comparative Example 2)
The woven fabric was a tropical woven fabric (plain weave) using 100% wool from Australia Merino and dyed 2/52 (meter count), and finished by arranging regular woolen yarn fabrics. The finished fabric had a basis weight of 185 g / m 2, warp density 50 / 2.54 cm, and weft density 49 / 2.54 cm.
本発明によれば、通常の織地布帛からなるビジネススーツに匹敵するハリ、コシなどの風合いを確保しつつ、透け難く、通気性に優れたビジネススーツ用編地を提供することが可能であり、当業界における寄与が大である。 According to the present invention, it is possible to provide a knitted fabric for business suits that is hard to see through and has excellent breathability while ensuring a texture such as firmness and stiffness that is comparable to a business suit made of ordinary woven fabric, A significant contribution in the industry.
Claims (5)
Priority Applications (1)
| Application Number | Priority Date | Filing Date | Title |
|---|---|---|---|
| JP2017566882A JP6302609B1 (en) | 2016-09-20 | 2017-09-20 | Business suit knitted fabric |
Applications Claiming Priority (2)
| Application Number | Priority Date | Filing Date | Title |
|---|---|---|---|
| JP2016183522 | 2016-09-20 | ||
| JP2016-183522 | 2016-09-20 |
Publications (1)
| Publication Number | Publication Date |
|---|---|
| WO2018056303A1 true WO2018056303A1 (en) | 2018-03-29 |
Family
ID=61691042
Family Applications (1)
| Application Number | Title | Priority Date | Filing Date |
|---|---|---|---|
| PCT/JP2017/033895 Ceased WO2018056303A1 (en) | 2016-09-20 | 2017-09-20 | Fabric for business suits |
Country Status (2)
| Country | Link |
|---|---|
| JP (1) | JP6302609B1 (en) |
| WO (1) | WO2018056303A1 (en) |
Cited By (4)
| Publication number | Priority date | Publication date | Assignee | Title |
|---|---|---|---|---|
| WO2020008914A1 (en) * | 2018-07-04 | 2020-01-09 | 株式会社オービット・トレーディング | Knitting needle for knitting machine, knitting machine, and knitted fabric |
| JP2020002495A (en) * | 2018-06-28 | 2020-01-09 | 東洋紡Stc株式会社 | Patterned knitted fabric for outer clothing |
| JP2020133085A (en) * | 2019-02-26 | 2020-08-31 | 東洋紡Stc株式会社 | Knitted fabric for clothing excellent in abrasion resistance |
| US11459677B2 (en) | 2018-08-28 | 2022-10-04 | Asahi Kasei Kabushiki Kaisha | Weft-knitted fabric |
Families Citing this family (1)
| Publication number | Priority date | Publication date | Assignee | Title |
|---|---|---|---|---|
| JP7527997B2 (en) * | 2021-02-04 | 2024-08-05 | 東洋紡せんい株式会社 | Run-proof single knit |
Citations (4)
| Publication number | Priority date | Publication date | Assignee | Title |
|---|---|---|---|---|
| JPS5016136Y1 (en) * | 1969-01-09 | 1975-05-20 | ||
| JPS51102171A (en) * | 1975-03-06 | 1976-09-09 | Toray Industries | ORIMONOYO AMIJI |
| JPS5522057A (en) * | 1978-08-01 | 1980-02-16 | Tore Textile | Mens suits jacket and undercoat |
| JPH04361650A (en) * | 1991-06-10 | 1992-12-15 | Unitika Ltd | Production of elastic peach-tone knit fabric |
Family Cites Families (1)
| Publication number | Priority date | Publication date | Assignee | Title |
|---|---|---|---|---|
| JPS5016136A (en) * | 1973-06-14 | 1975-02-20 |
-
2017
- 2017-09-20 JP JP2017566882A patent/JP6302609B1/en active Active
- 2017-09-20 WO PCT/JP2017/033895 patent/WO2018056303A1/en not_active Ceased
Patent Citations (4)
| Publication number | Priority date | Publication date | Assignee | Title |
|---|---|---|---|---|
| JPS5016136Y1 (en) * | 1969-01-09 | 1975-05-20 | ||
| JPS51102171A (en) * | 1975-03-06 | 1976-09-09 | Toray Industries | ORIMONOYO AMIJI |
| JPS5522057A (en) * | 1978-08-01 | 1980-02-16 | Tore Textile | Mens suits jacket and undercoat |
| JPH04361650A (en) * | 1991-06-10 | 1992-12-15 | Unitika Ltd | Production of elastic peach-tone knit fabric |
Cited By (7)
| Publication number | Priority date | Publication date | Assignee | Title |
|---|---|---|---|---|
| JP2020002495A (en) * | 2018-06-28 | 2020-01-09 | 東洋紡Stc株式会社 | Patterned knitted fabric for outer clothing |
| WO2020008914A1 (en) * | 2018-07-04 | 2020-01-09 | 株式会社オービット・トレーディング | Knitting needle for knitting machine, knitting machine, and knitted fabric |
| JP2020007692A (en) * | 2018-07-04 | 2020-01-16 | 株式会社オービット・トレーディング | Knitted fabric |
| US11459677B2 (en) | 2018-08-28 | 2022-10-04 | Asahi Kasei Kabushiki Kaisha | Weft-knitted fabric |
| US11959206B2 (en) | 2018-08-28 | 2024-04-16 | Asahi Kasei Kabushiki Kaisha | Weft-knitted fabric |
| JP2020133085A (en) * | 2019-02-26 | 2020-08-31 | 東洋紡Stc株式会社 | Knitted fabric for clothing excellent in abrasion resistance |
| JP7050705B2 (en) | 2019-02-26 | 2022-04-08 | 東洋紡Stc株式会社 | Knitted fabric for clothing with excellent wear resistance |
Also Published As
| Publication number | Publication date |
|---|---|
| JPWO2018056303A1 (en) | 2018-09-20 |
| JP6302609B1 (en) | 2018-03-28 |
Similar Documents
| Publication | Publication Date | Title |
|---|---|---|
| DE60225283T2 (en) | warp | |
| JP6302609B1 (en) | Business suit knitted fabric | |
| JP5102045B2 (en) | Cellulose fiber mixed fabric | |
| AU2017340881B2 (en) | Warp-knitted fabric | |
| JP7050705B2 (en) | Knitted fabric for clothing with excellent wear resistance | |
| JP5994036B1 (en) | Business shirt knitted fabric | |
| JP6431637B1 (en) | Knitted fabric for outer clothing having a pattern | |
| KR101146685B1 (en) | Method for fabricating washable silk/ramie hanbok | |
| JP6360532B2 (en) | Business shirt knitted fabric | |
| JP6302608B1 (en) | Business shirt knitted fabric | |
| JP6979106B2 (en) | Knitted fabric for business shirts and business shirts | |
| JP6578650B2 (en) | Composite yarn and fabric using the same | |
| JP7079110B2 (en) | Single round knitted fabric | |
| KR102561648B1 (en) | Ring twisting composite yarn with spun and filament yarns, knitted fabrics with high-elasticity and high-washablility, and Manufacturing method thereof | |
| JP7527997B2 (en) | Run-proof single knit | |
| JP2004218162A (en) | Composite yarn for interlining and cloth for interlining | |
| CN111051590B (en) | Knitted fabric for business shirt | |
| JP6978998B2 (en) | Free-cut warp knitted fabric | |
| JP2023054536A (en) | Skin material including composite yarn | |
| JP7006254B2 (en) | Hollow fiber | |
| KR102276508B1 (en) | Athleisure fabrics using weft insertion process and manufacturing method thereof | |
| JP4842065B2 (en) | 3D structure circular knitted fabric | |
| JP2019137926A (en) | Anti-snagging knitted fabric using false-twisted yarn | |
| JP6796049B2 (en) | Knitted fabric for business shirts and business shirts | |
| JP2021188157A (en) | Composite textured yarn, and woven or knitted fabric including composite textured yarn |
Legal Events
| Date | Code | Title | Description |
|---|---|---|---|
| WWE | Wipo information: entry into national phase |
Ref document number: 2017566882 Country of ref document: JP |
|
| 121 | Ep: the epo has been informed by wipo that ep was designated in this application |
Ref document number: 17853073 Country of ref document: EP Kind code of ref document: A1 |
|
| NENP | Non-entry into the national phase |
Ref country code: DE |
|
| 122 | Ep: pct application non-entry in european phase |
Ref document number: 17853073 Country of ref document: EP Kind code of ref document: A1 |
