JP2010073181A - 現場データと管理データを統合する統合型情報基盤方式 - Google Patents

現場データと管理データを統合する統合型情報基盤方式 Download PDF

Info

Publication number
JP2010073181A
JP2010073181A JP2008270296A JP2008270296A JP2010073181A JP 2010073181 A JP2010073181 A JP 2010073181A JP 2008270296 A JP2008270296 A JP 2008270296A JP 2008270296 A JP2008270296 A JP 2008270296A JP 2010073181 A JP2010073181 A JP 2010073181A
Authority
JP
Japan
Prior art keywords
data
information
network
management
event
Prior art date
Legal status (The legal status is an assumption and is not a legal conclusion. Google has not performed a legal analysis and makes no representation as to the accuracy of the status listed.)
Granted
Application number
JP2008270296A
Other languages
English (en)
Other versions
JP4898758B2 (ja
Inventor
Masaharu Oku
雅春 奥
Current Assignee (The listed assignees may be inaccurate. Google has not performed a legal analysis and makes no representation or warranty as to the accuracy of the list.)
BUNSAN FA GIJUTSU KENKYUSHO KK
Original Assignee
BUNSAN FA GIJUTSU KENKYUSHO KK
Priority date (The priority date is an assumption and is not a legal conclusion. Google has not performed a legal analysis and makes no representation as to the accuracy of the date listed.)
Filing date
Publication date
Application filed by BUNSAN FA GIJUTSU KENKYUSHO KK filed Critical BUNSAN FA GIJUTSU KENKYUSHO KK
Priority to JP2008270296A priority Critical patent/JP4898758B2/ja
Publication of JP2010073181A publication Critical patent/JP2010073181A/ja
Application granted granted Critical
Publication of JP4898758B2 publication Critical patent/JP4898758B2/ja
Active legal-status Critical Current
Anticipated expiration legal-status Critical

Links

Images

Classifications

    • YGENERAL TAGGING OF NEW TECHNOLOGICAL DEVELOPMENTS; GENERAL TAGGING OF CROSS-SECTIONAL TECHNOLOGIES SPANNING OVER SEVERAL SECTIONS OF THE IPC; TECHNICAL SUBJECTS COVERED BY FORMER USPC CROSS-REFERENCE ART COLLECTIONS [XRACs] AND DIGESTS
    • Y02TECHNOLOGIES OR APPLICATIONS FOR MITIGATION OR ADAPTATION AGAINST CLIMATE CHANGE
    • Y02PCLIMATE CHANGE MITIGATION TECHNOLOGIES IN THE PRODUCTION OR PROCESSING OF GOODS
    • Y02P90/00Enabling technologies with a potential contribution to greenhouse gas [GHG] emissions mitigation
    • Y02P90/30Computing systems specially adapted for manufacturing

Landscapes

  • Management, Administration, Business Operations System, And Electronic Commerce (AREA)

Abstract

【課題】非定型業務の場合、必要になった時、即時性のある現場データを必要なデータのみ、その場で収集し、パソコンで活用できるネットワーク情報基盤を構築する。
【解決手段】現場の言葉をモデル化して現場データとして、その現場データの持つ固有情報に背景情報を加えてイベント・メッセージとする。イベント発生時に即時性をもってこのイベント・データを送出できるネットワーク基盤を有し、イベント・メッセージ名の辞書と収集条件から必要なイベント・メッセージを選択し収集・蓄積して依頼元に送信できる情報基盤を構築する。さらに、情報系システムの蓄積している管理データをスタティック・メッセージとして、イベント・メッセージと統一的に扱える伝送網を付加して統合型ネットワークとし、スタティック・メッセージ名の辞書と収集条件から必要なスタティック・メッセージを選択し収集する。
【選択図】図1

Description

情報処理分野において、ネットワーク伝送網は、システム構成要素として必須となっている。本発明は、ネットワーク伝送網の利用技術の基となる情報基盤方式に関するものである。
FA情報収集方法および装置 登録番号3205538 FA情報収集方法および装置 登録番号3300676
製造現場の改善活動や、工場の操業立ち上げのように、安定操業ではない過渡期に必要な製造現場データ(設備制御データを除く操業データ)の即時性のある情報基盤(Webベース又はネットワーク)はないのが現状である。
このような改善活動や、過渡期では、次のような情報基盤が必要となる。
・試行錯誤の繰り返しをサポートする
・解析評価をサポートする
・一時的に必要と思われるデータの収集をサポートする
・データを細かい時間軸で、一時的にモニタする
・ある目的を決めて、その為に、一時的にデータを収集する
このようなニーズを汎用的にサポートし、システムに組み込む事は、不可能である。何故なら、予め、要求仕様を定義できないため、処理機能をシステムの中に作り込むことが出来ない事で自明である。
一般的に、情報処理システムは、定型業務を前提として、その処理機能を作り込みシステムを構築している。そこで扱う製造現場データは、コード化され、処理機能を組み込んだ固定化された処理装置のみが、解釈できるコード化が行われる。非定型業務のサポートが必要な時には、システム改造により当該非定型業務の処理機能を定義することで、定型化し機能を追加して組み込み解決するが、即時性は全くない。
改善活動や、操業立ち上げ時には、欲しい時に、欲しい現場データを即時性を持つて、入手出来る情報基盤が必要であるが、予め定型業務として定義できないため、従来のシステムではサポートできない悩みがある。
現場データのコード化は、想定される定型業務に便利な、且つ、一般的なコード化技術を用いて行う結果、データの持つ本質的な製造現場に於ける意味・性格などの製造現場の活動を表現する情報量を失うためである。このように、情報処理を前提とするコード化は、データの本質を失い、欲しい時に、欲しいデータを固定の処理装置ではない処理装置で扱うことを不可能にしている。
現場データの持つ本質的な意味・性格などの現場活動を表現する情報量とは、日常の現場の生産活動のなかで、その企業で普段使われている言葉をそのままデータとして扱う事である。現場業務を情報システムとして処理するためのコード化、処理機能に変換するための手段が情報量を失わせる結果、予め想定しない目的に対応できない事となる。情報処理は、手段であり、目的ではないという本質的な理解が欠如している。生産活動の中で使われる言葉を現場データとする発想の転換が必要である。
現場業務の中で発生する現場データを即時性を持ってネットワーク上で共有し、欲しい人が欲しい時にそのデータを入手する為に、現場データの中から必要なデータを自由に選択して収集し、必要とする処理装置に送信する様なネットワーク基盤はない。
現場データの中から必要なデータを即時性を持って自由に選択して収集し送信できるネットワーク基盤がない上に、現場データに、情報系システムが蓄積している管理データを自由に選択して収集して組合せて活用できるようなネットワーク基盤はない。
企業情報システムは、生産現場の管理システムと、経営管理システムとが分離されたシステムとなっている。企業情報システム全体としては、両システムが持つ情報は、全体として、蓄積処理出来るように、蓄積装置に保存されるが、両システムの情報を、即時的に、組み合わせて、生産現場で活用することは困難である。また、企業の組織においては、両システムの管理部署が異なり、かつ、システム構築の思想も異なるため、情報の統一性に欠ける。結果として、情報を持っているにも拘わらず、生産現場の生産活動や、改善活動に有効に活用出来ず、経営効率を落している。
問題を解決するための手段
製造現場データは、生産活動の中で使われる言葉をモデル化したものである
・現場で使われる言葉とは、生産数量、作業完了、故障、品質不良、ライン停止、稼 動率、作業開始、などその企業の生産に関与する誰もが理解し、親しんでいる言葉 であり、その企業の歴史や、文化、生産する製品などを深く反映している。この言 葉を、情報として扱えるように定量的で、定義を厳密にしあいまい性をなくし統一 性を持たせるようモデル化したものを現場データと称する。
製造現場データは、生産活動のなかで、ある事象が発生するか、事象の変化が起こるタイミングで生まれる。このタイミングをイベントと呼ぶ。イベントの発生時、データは、どんな事象が、何時、どこで、どのように発生したか、その事象の中味はなにかを情報として本質的に持っている。この本質的な情報を現場データの固有情報と言う。この固有情報をイベントごとに,まとめたものを、イベントデータと称する。
イベントデータは、そのデータの発生の背景を持っている。どのような規格・標準作業のもとで生じたか、どの作業者が作業したのか、どのプロセスを用いたのか、どのような生産計画を実行した時に生まれたのか等の背景までをイベントデータに組み合わせる事で、利用価値の高い情報にする事ができる。イベントデータにこの背景情報を付加し一つの情報伝文にまとめたものをイベント・メッセージと称する。
このように、イベントの発生時に、現場データは、固有情報と組み合わせて、イベントデータを構成し、更に、背景情報を付加した情報伝文とすることで、イベント・メッセージとなり、利用価値の高い情報のまとまりとすることができる。
イベント・メッセージに名称を与え、現場の活動の中で生じる各種イベント・メッセージを洗い出し整理し、体系的に纏め上げることで、現場活動全体を現す辞書(カタログ)を作成する。カタログ作成時、イベント・メッセージの属性として、登録者、登録履歴、利用目的、起因元、経営面の意味、必要な解説などを定義してカタログを完成する。このカタログは、管理装置に収納され、イベント・メッセージを解釈できる管理装置としてネットワーク伝送網に接続される。
イベント・メッセージは、ネットワーク伝送網に接続された複数の現場データ発生装置からイベント発生時にネットワークに即時に送出され、共有される。又、利用されることを想定し、一日とかある期間一時蓄積される。
複数のデータ収集管理装置は、収集目的に合うイベント・メッセージをカタログを用いて選択し、収集条件を定めて収集蓄積し、別のデータ収集管理装置に送信する。このように、イベント・メッセージを欲しい人が、欲しい時に、いつでも活用できる。パソコンを扱える人は、随時、目的に合わせて、データを活用して、現場改善や、操業立ち上げに生かすことが出来る。
一方では、管理データは情報系システムで蓄積され、業務に応じて検索し利用されている。この管理データの中から現場活動に必要なデータを洗い出し、その名称や蓄積されている所在を整理し辞書(カタログ)を作成する。このカタログは、イベント・メッセージ用カタログと一体化できる。
管理データの内、カタログに登録され、イベント・メッセージと同じ構造の情報伝文として整理され、利用できる様にしたものを、スタティック・メッセージと称する。スタティック・メッセージは、イベント・メッセージと統一的に扱える様になり、データ収集管理装置は、収集目的に合うスタティック・メッセージをカタログを用いて選択し、収集条件を定めて収集蓄積し、別のデータ収集管理装置に送信する。
データ収集管理装置は、装置内でスタティック・メッセージとイベント・メッセージを収集した後に、編集再構成することで、イベント・メッセージの中の背景情報にスタティック・メッセージの情報を組み込み、幅広い背景情報とすることができ、より利用価値の高い情報とできる。
発明の効果
現場データを、即時性を持つて、共有できる情報基盤を実現することで、現場改善、操業立ち上げなど、従来のシステムでは扱うことができなかつた変化する生産活動で必要な意志決定を含む非定型業務を効率よくこなし、ものづくり力強化と、変化する外部環境にスピーデイに対応できる。
各種の現場データの名称全体がイベント・メッセージとしてその属性を含めて辞書(カタログ)として登録される為、欲しいデータはカタログから自由に選択できる。収集条件を定めて収集し蓄積した結果を入手できるので、現場の改善活動や現場運営にダイナミックに活用できる。
欲しいデータを入手後、パソコンの汎用ソフトを用いて加工・編集し表やグラフとして表現できるので、現場業務担当が現場でそのまま活用できる。
欲しいデータの中に、情報系システムが蓄積した管理データを組込みたい場合、スタティック・メッセージ用カタログを用いて収集し、編集することで可能である。例えば、品質に関するデータの様に、時系列にあるいは過去の記録から傾向を読み取る必要があるデータの活用に有効である。また、生産実績に規格を添付する場合や、作業者の業務経歴を付加する場合など、現場活動の評価や判断をより深化させることが可能となり、経営効率向上に寄与する。さらに戦略レベルの意志決定を早めるための情報基盤として、スタティックな情報をイベント情報に統合させて活用することで、より深化し広範囲の情報と連携させうることが出来、上位レベルの判断を支援・共有することを可能にする。
統合型ネットワーク伝送網として、複数のイーサネットを現場に設置し、現場データ発生装置を複数台イーサネットに接続する。現場データ発生装置としては、パソコンを用い、シーケンサ及び現場端末から現場データを、その発生タイミングでパソコンに取り込み、パソコンに内蔵する背景情報を付加したイベント・メッセージに編集した上でネットワークに送出する。また、管理データを扱う情報系システムをイーサネット経由で接続する。
一方では、ネットワーク上に、辞書(カタログ)及び収集条件(ミッション)を持つサーバを接続した上で、現場データ、管理データの利用者用に複数台のデータ収集管理サーバを接続する。
データ収集管理サーバは、欲しい現場データのイベント・メッセージ名又は、管理データのスタティック・メッセージ名を選択し、収集条件を定めて辞書及び収集条件を持つサーバに、データの収集依頼を行う。
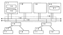
辞書及び収集条件を持つサーバは、カタログ及び収集条件を参照し、依頼されたデータ収集を行ない、依頼元へ収集・蓄積したデータを送出する。図1に、システム構成を示す。
辞書及び収集条件を持つサーバは、イベント・メッセージ用及びスタティック・メッセージ用に二種類の辞書及び収集条件を持ち、カタログ及び収集条件を参照し、依頼されたデータ収集を行ない、イベント・メッセージの背景情報にスタティック・データを埋め込む等の処理結果を依頼元へ送出する。
発明を実施するための最良の形態に示す通り、複数のサーバ群と複数のパソコンを複数のイーサネット接続し、システムを構成する。
パソコンには、現場データ又は管理データの収集・編集ソフトを組み込みイベント・メッセージ及びスタティック・メッセージの送出を可能とする。辞書ミッションサーバには、イベント・メッセージ及びスタティック・メッセージの種類と属性を辞書としてあらかじめ定義し内蔵する。
データ収集用サーバは、収集条件(ミッション)のメニューから必要な収集条件を選択してデータ収集を依頼する。
辞書ミッションサーバは、依頼されたデータの収集・蓄積を実行し依頼元サーバへ送出する。
本発明は、情報基盤方式にあり、通常イーサネット、サーバ、パソコン、シーケンサ、現場端末を用いたシステムで構成できる。いずれも、産業機器、情報処理装置、汎用ネットワーク装置であり、容易に入手可能である為、産業上の利用可能性は充分である。
本発明に係る方式を適用したネットワークシステムの概略ブロック図である。
符号の簡単な説明
10 ネットワーク伝送網(イーサネット)
11 現場設備
12 現場端末
13 シーケンサ
14 パソコン
15 辞書(カタログ)
16 収集条件(ミッション)
17 辞書ミッションサーバ
18 データ収集管理装置
19 統合型ネットワーク伝送網
20 情報系システム
21 管理データ蓄積ファイル

Claims (2)

  1. 複数の現場データ発生装置と複数のデータ収集管理装置および情報伝文を解釈できる辞書を有する管理装置が接続されたネットワーク伝送網において、現場データの発生毎に、即時に当該現場データの持つ固有情報に背景情報を付加した情報伝文をネットワーク上に送出する機能を有し、送出されたネットワーク上で共有される複数の情報伝文の中から、前記情報伝文を解釈できる辞書を有する管理装置を用いて情報伝文を選択し収集条件を定めて前記データ収集管理装置に受信することで収集蓄積し、当該収集蓄積した情報伝文を必要としている別のデータ収集管理装置に送信することを特徴とする情報基盤方式を具備する制御系ネットワークと、管理データを蓄積処理する蓄積装置を有する処理装置を接続した情報系ネットワークとを組合せた又は一体とした統合型ネットワークにおいて、前記辞書を有する管理装置に、管理データから構成される情報伝文を解釈できる機能を付加することにより、前記データ収集装置が必要な管理データを選択・収集し、現場データの背景情報に組み込むか、別の管理データの情報伝文として送信することを特徴とする統合型情報基盤方式
  2. 請求項1記載の方式を具える統合型ネットワークシステム
JP2008270296A 2008-09-22 2008-09-22 データ収集管理システム Active JP4898758B2 (ja)

Priority Applications (1)

Application Number Priority Date Filing Date Title
JP2008270296A JP4898758B2 (ja) 2008-09-22 2008-09-22 データ収集管理システム

Applications Claiming Priority (1)

Application Number Priority Date Filing Date Title
JP2008270296A JP4898758B2 (ja) 2008-09-22 2008-09-22 データ収集管理システム

Publications (2)

Publication Number Publication Date
JP2010073181A true JP2010073181A (ja) 2010-04-02
JP4898758B2 JP4898758B2 (ja) 2012-03-21

Family

ID=42204849

Family Applications (1)

Application Number Title Priority Date Filing Date
JP2008270296A Active JP4898758B2 (ja) 2008-09-22 2008-09-22 データ収集管理システム

Country Status (1)

Country Link
JP (1) JP4898758B2 (ja)

Cited By (2)

* Cited by examiner, † Cited by third party
Publication number Priority date Publication date Assignee Title
WO2014116410A3 (en) * 2013-01-22 2014-10-30 General Electric Company Systems and methods for collaborating in a non-destructive testing system
US12147218B2 (en) 2018-03-02 2024-11-19 Hitachi, Ltd. Information collection and display system, information collection method, and information display method

Citations (6)

* Cited by examiner, † Cited by third party
Publication number Priority date Publication date Assignee Title
JPH11134361A (ja) * 1997-10-24 1999-05-21 Hitachi Ltd 情報提示装置および情報提示方法
JP2000167747A (ja) * 1998-12-03 2000-06-20 Bridgestone Corp Fa情報結合方法および装置
JP2002140109A (ja) * 1997-04-24 2002-05-17 Bridgestone Corp Fa情報管理方法及びfa情報管理システム
JP2006164182A (ja) * 2004-12-10 2006-06-22 Bridgestone Corp Fa情報管理システム及びfa情報管理方法
JP2007080286A (ja) * 2006-11-13 2007-03-29 Omron Corp データ収集装置
WO2008007493A1 (en) * 2006-07-13 2008-01-17 Qualitech, Inc. Quality control system, quality control program, and client device

Patent Citations (6)

* Cited by examiner, † Cited by third party
Publication number Priority date Publication date Assignee Title
JP2002140109A (ja) * 1997-04-24 2002-05-17 Bridgestone Corp Fa情報管理方法及びfa情報管理システム
JPH11134361A (ja) * 1997-10-24 1999-05-21 Hitachi Ltd 情報提示装置および情報提示方法
JP2000167747A (ja) * 1998-12-03 2000-06-20 Bridgestone Corp Fa情報結合方法および装置
JP2006164182A (ja) * 2004-12-10 2006-06-22 Bridgestone Corp Fa情報管理システム及びfa情報管理方法
WO2008007493A1 (en) * 2006-07-13 2008-01-17 Qualitech, Inc. Quality control system, quality control program, and client device
JP2007080286A (ja) * 2006-11-13 2007-03-29 Omron Corp データ収集装置

Cited By (4)

* Cited by examiner, † Cited by third party
Publication number Priority date Publication date Assignee Title
WO2014116410A3 (en) * 2013-01-22 2014-10-30 General Electric Company Systems and methods for collaborating in a non-destructive testing system
US9954908B2 (en) 2013-01-22 2018-04-24 General Electric Company Systems and methods for collaborating in a non-destructive testing system
US10484438B2 (en) 2013-01-22 2019-11-19 General Electric Company Systems and methods for collaborating in a non-destructive testing system
US12147218B2 (en) 2018-03-02 2024-11-19 Hitachi, Ltd. Information collection and display system, information collection method, and information display method

Also Published As

Publication number Publication date
JP4898758B2 (ja) 2012-03-21

Similar Documents

Publication Publication Date Title
Staab et al. Web services: been there, done that?
US20060085796A1 (en) Systems and methods providing intelligent routing of data between software systems
Schroth The internet of services: Global industrialization of information intensive services
KR102498461B1 (ko) 싱글사인온 제조정보 통합관리 시스템를 이용한 통합관리 방법
JP2010073181A (ja) 現場データと管理データを統合する統合型情報基盤方式
Feng et al. A pragmatic approach for optimal selection of plant-specific process plans in a virtual enterprise
CN108320066A (zh) 一种基于元数据实现不同生产线的统一管理方法
CN115334069A (zh) 一种面向云平台的工业信息物理系统架构及方法
Anumba et al. Towards a web of construction knowledge and services
JP2010123098A (ja) 即時に重要経営指標を入れ替えることが出来る生産管理方式
Schall et al. The human-provided services framework
Siltanen et al. Web-based 3D mediated communication in manufacturing industry
JP2025013258A (ja) 情報処理装置、情報処理装置の制御方法及びプログラム
JP4756130B2 (ja) データ収集管理システム
JP2010244489A (ja) 現場直結型経営管理方式
CN107505852B (zh) 一种包含仿真信息的云制造服务描述文件的构建方法
Snis Knowledge is acknowledged? A field study about people, processes, documents and technologies
CN107749032A (zh) 一种基于内容分析的议题管理平台、方法及装置
CN112698878A (zh) 基于算法微服务的计算方法及系统
Orumwense et al. The role of cloud computing in energy cyber-physical systems
Wen et al. A general learning management system based on schema-driven methodology
Ding et al. ERP and PDM integration technology to support collaborative product development
Weerts et al. How to get started designing a smart building: What is a smart building, and how can engineers design integrated building systems?
Diederich et al. Agent based middleware to coordinate distributed development teams in the rapid product development
Zhang et al. Design and development of a platform for internet-based collaborative product development

Legal Events

Date Code Title Description
A711 Notification of change in applicant

Free format text: JAPANESE INTERMEDIATE CODE: A711

Effective date: 20110316

A621 Written request for application examination

Free format text: JAPANESE INTERMEDIATE CODE: A621

Effective date: 20110418

A871 Explanation of circumstances concerning accelerated examination

Free format text: JAPANESE INTERMEDIATE CODE: A871

Effective date: 20110418

A975 Report on accelerated examination

Free format text: JAPANESE INTERMEDIATE CODE: A971005

Effective date: 20110621

A131 Notification of reasons for refusal

Free format text: JAPANESE INTERMEDIATE CODE: A131

Effective date: 20110920

A521 Request for written amendment filed

Free format text: JAPANESE INTERMEDIATE CODE: A523

Effective date: 20111115

TRDD Decision of grant or rejection written
A01 Written decision to grant a patent or to grant a registration (utility model)

Free format text: JAPANESE INTERMEDIATE CODE: A01

Effective date: 20111206

A01 Written decision to grant a patent or to grant a registration (utility model)

Free format text: JAPANESE INTERMEDIATE CODE: A01

A61 First payment of annual fees (during grant procedure)

Free format text: JAPANESE INTERMEDIATE CODE: A61

Effective date: 20111226

R150 Certificate of patent or registration of utility model

Ref document number: 4898758

Country of ref document: JP

Free format text: JAPANESE INTERMEDIATE CODE: R150

Free format text: JAPANESE INTERMEDIATE CODE: R150

FPAY Renewal fee payment (event date is renewal date of database)

Free format text: PAYMENT UNTIL: 20150106

Year of fee payment: 3

S533 Written request for registration of change of name

Free format text: JAPANESE INTERMEDIATE CODE: R313533

R350 Written notification of registration of transfer

Free format text: JAPANESE INTERMEDIATE CODE: R350

R250 Receipt of annual fees

Free format text: JAPANESE INTERMEDIATE CODE: R250

R250 Receipt of annual fees

Free format text: JAPANESE INTERMEDIATE CODE: R250

R250 Receipt of annual fees

Free format text: JAPANESE INTERMEDIATE CODE: R250

S111 Request for change of ownership or part of ownership

Free format text: JAPANESE INTERMEDIATE CODE: R313113

R371 Transfer withdrawn

Free format text: JAPANESE INTERMEDIATE CODE: R371

S111 Request for change of ownership or part of ownership

Free format text: JAPANESE INTERMEDIATE CODE: R313113

R350 Written notification of registration of transfer

Free format text: JAPANESE INTERMEDIATE CODE: R350

R250 Receipt of annual fees

Free format text: JAPANESE INTERMEDIATE CODE: R250

R250 Receipt of annual fees

Free format text: JAPANESE INTERMEDIATE CODE: R250