EP2290972A2 - System for distributing personalized audio programming - Google Patents

System for distributing personalized audio programming Download PDF

Info

Publication number
EP2290972A2
EP2290972A2 EP10183859A EP10183859A EP2290972A2 EP 2290972 A2 EP2290972 A2 EP 2290972A2 EP 10183859 A EP10183859 A EP 10183859A EP 10183859 A EP10183859 A EP 10183859A EP 2290972 A2 EP2290972 A2 EP 2290972A2
Authority
EP
European Patent Office
Prior art keywords
program
player
subscriber
audio
segments
Prior art date
Legal status (The legal status is an assumption and is not a legal conclusion. Google has not performed a legal analysis and makes no representation as to the accuracy of the status listed.)
Withdrawn
Application number
EP10183859A
Other languages
German (de)
French (fr)
Inventor
James D. Logan
Daniel F. Goessling
Charles G. Call
Current Assignee (The listed assignees may be inaccurate. Google has not performed a legal analysis and makes no representation or warranty as to the accuracy of the list.)
Personal Audio LLC
Original Assignee
Personal Audio LLC
Priority date (The priority date is an assumption and is not a legal conclusion. Google has not performed a legal analysis and makes no representation as to the accuracy of the date listed.)
Filing date
Publication date
Application filed by Personal Audio LLC filed Critical Personal Audio LLC
Publication of EP2290972A2 publication Critical patent/EP2290972A2/en
Withdrawn legal-status Critical Current

Links

Images

Classifications

    • HELECTRICITY
    • H04ELECTRIC COMMUNICATION TECHNIQUE
    • H04HBROADCAST COMMUNICATION
    • H04H60/00Arrangements for broadcast applications with a direct linking to broadcast information or broadcast space-time; Broadcast-related systems
    • H04H60/76Arrangements characterised by transmission systems other than for broadcast, e.g. the Internet
    • H04H60/81Arrangements characterised by transmission systems other than for broadcast, e.g. the Internet characterised by the transmission system itself
    • H04H60/82Arrangements characterised by transmission systems other than for broadcast, e.g. the Internet characterised by the transmission system itself the transmission system being the Internet
    • HELECTRICITY
    • H04ELECTRIC COMMUNICATION TECHNIQUE
    • H04HBROADCAST COMMUNICATION
    • H04H20/00Arrangements for broadcast or for distribution combined with broadcast
    • H04H20/38Arrangements for distribution where lower stations, e.g. receivers, interact with the broadcast
    • HELECTRICITY
    • H04ELECTRIC COMMUNICATION TECHNIQUE
    • H04HBROADCAST COMMUNICATION
    • H04H60/00Arrangements for broadcast applications with a direct linking to broadcast information or broadcast space-time; Broadcast-related systems
    • H04H60/35Arrangements for identifying or recognising characteristics with a direct linkage to broadcast information or to broadcast space-time, e.g. for identifying broadcast stations or for identifying users
    • H04H60/46Arrangements for identifying or recognising characteristics with a direct linkage to broadcast information or to broadcast space-time, e.g. for identifying broadcast stations or for identifying users for recognising users' preferences
    • HELECTRICITY
    • H04ELECTRIC COMMUNICATION TECHNIQUE
    • H04HBROADCAST COMMUNICATION
    • H04H60/00Arrangements for broadcast applications with a direct linking to broadcast information or broadcast space-time; Broadcast-related systems
    • H04H60/35Arrangements for identifying or recognising characteristics with a direct linkage to broadcast information or to broadcast space-time, e.g. for identifying broadcast stations or for identifying users
    • H04H60/49Arrangements for identifying or recognising characteristics with a direct linkage to broadcast information or to broadcast space-time, e.g. for identifying broadcast stations or for identifying users for identifying locations
    • H04H60/52Arrangements for identifying or recognising characteristics with a direct linkage to broadcast information or to broadcast space-time, e.g. for identifying broadcast stations or for identifying users for identifying locations of users

Definitions

  • This invention relates to electronic information distribution systems and more particularly to a system for dynamically and interactively selecting and playing particular programs from a program library.
  • the three dominant commercial systems for providing audio programming to a listeners are broadcast radio systems, cassette tape playback systems and compact disk playback systems.
  • Broadcast radio uses both the AM and FM frequency bands making a large number of simultaneously broadcast programs available on an essentially random access basis.
  • Most broadcast stations attempting to appeal to the same general listening audience, much of the programming is duplicative and special interest programs are broadcast on a limited basis.
  • most people listen to only a limited number of stations which dependably broadcast the programming considered to be most acceptable. Even when desired programming is found, it must typically be listened to when it is broadcast; that is, at times chosen by the broadcaster and not the listener.
  • Tape and compact disk audio players offer the listener the opportunity to purchase specific music selections or albums performed by favorite artists and to replay selections from these purchased recording whenever desired.
  • Pushbutton track selection, as well as improved fidelity, has made the CD player the preferred choice of many, despite the cost and inconvenience of purchasing a library of desired disks.
  • specialized information programming unlike music, is largely unavailable on tape or disk, and that media is not capable of adequately conveying rapidly evolving information such as local and world news, weather reports, and rapidly changing trade and business information.
  • broadcast radio provides adequate, up to the minute coverage of general news topics, specialized information continues to be largely unavailable on any of these three audio delivery systems, not withstanding the fact that radio, tape and CD players continue to be widely used, particularly in automobiles, for general news and music programming.
  • Internet radio sources has been introduced which make files of audio program material available for downloading on the World Wide Web using conventional web browsers to locate and request specific files which are then played in real time by special programs, including the popular "Real Audio” program offered by Progressive Networks.
  • Internet radio systems make it possible to deliver a richly diverse selection of audio programs to interested listeners on request, including specialized information not offered by conventional broadcast media, the use of a visual web browser to search for and then play individual program selections one at a time makes conventional Internet radio players impractical for routine desktop use, and wholly unsuitable for use by an automobile drive.
  • the present invention take the form of a personalized information delivery system which provides information and entertainment programming to individual subscribers from a library consisting of a large number of diverse programs, and which incorporates mechanisms for selectively delivering a subset of those programs to a given subscriber based on that subscriber's characteristics, subject matter preferences and interests, and express requests.
  • the library of programs is created and maintained by a server subsystem to which a remotely located subscriber / player subsystem can connect by means of a conventional data transmission link, such as a dial up internet connection.
  • the programs making up the library are subdivided into program segments, one of which contains an audio presentation of the content of the program and, if that content includes a voice narrative, it is preferably accompanied by a text file transcript.
  • Each program segment is associated with a subject category description which typically describes a plurality of related program segments, and a program topic description describes the content of each individual program segment. Combinations of these category and program descriptions which are of interest to a particular subscriber are transferred from the server subsystem to that subscriber's player subsystem, thereby providing a subject matter catalog from which the subscriber may expressly request particular programs.
  • the server subsystem accepts from the subscriber indications of the subscriber's general interests, characteristics and preferences and this subscriber characterization data is periodically matched against the characteristics of each stored program segment to identity those segments of significant potential appeal to that subscriber.
  • the catalog of programs supplied to the user may accordingly be limited to, or otherwise emphasize, categories and selections to which the subscriber's attention should be specifically directed.
  • the server subsystem creates data for each program segment characterizing a series of attributes of persons likely to have an interest in that program segment.
  • the server further includes means for matching the attributes of each subscriber against the attributes of each program segment to form a weighted value indicative of the extent to which the preferences of the subscriber match the attributes of the target audience for that program. Programs which have the highest weighted value for a given user are then brought to the attention of that user, either by including those programs in the user's catalog, or by including the program in an actual proposed listening schedule when space permits.
  • audio distribution system includes techniques for permitting the listener to add a voice annotation to a program and send the annotated program to another listener, techniques for synchronizing an audio program with the display of one or more stored images, techniques for employing a usage log generated by the listener's activity to determine what programming should be distributed to the user, and techniques for responding to control commands received from the user in providing the programming.
  • the illustrative embodiment of the invention shown in Fig. 1 utilizes the Internet to provide communications between a host computer indicated generally at 101 and an audio player device illustrated at 103.
  • the player 103 may be advantageously implemented by a conventional laptop or desktop personal computer including a processor (the client CPU 105), a time of day clock 106, and a data storage system consisting of both high speed RAM storage and a persistent mass storage device, such as a magnetic disk memory, the data storage system being used for storing audio, text and image data at 107 and for storing usage data at 109 which records the nature of the programming reproduced by the player 103.
  • the player 103 further includes a sound card 110 which receives audio input from a microphone input device 111 for accepting voice dictation and commands from a user and which delivers audio output to a speaker 113 in order to supply audio information to the user.
  • the program data stored at 107 may advantageously include compressed audio recordings and/or text (files of characters) which may be converted into audio form by conventional speech synthesis programs executed by the client CPU 105.
  • the sound card 110 is conventional and preferably complies with the recommendations detailed in the Hardware Design Guide for Microsoft Windows 95, by Doug Klopfenstein, Microsoft Press (1994), ISBN 1-55615-642-1 .
  • the sound card 110 advantageously supports a 44 kHz, 16-bit, stereo codec providing analog to digital conversion of audio input signals from the microphone 111 as well as digital to analog conversion for programming directed to the speaker 111.
  • the sound card provides external connections and hardware support for Microphone-In, Line-In, Line-Out, and Headphones-Out, with volume controlled by the player software (including volume level logging as discussed later in connection with Fig. 3 of the drawings).
  • the CPU 105 should meet or exceed the capabilities of an Intel 486 DX2-66 computer to provide consistently good playback results and the sound card 110 should include a 16-bit digital-to-analog converter for playback and a 16-bit analog-to-digital converter for recording.
  • the sound card 110 should further support 8, 11, 22, and 44kHz waveforms.
  • a frequency of 44kHz is used for CD-quality sound and fractions of 44, such as 11 and 22, are often used for compressed waveforms meant to save CPU processing.
  • Support for an 8kHz frequency should be in order to properly support Windows 95 TrueSpeechTM compression, which is optimized for compression and playback of human speech.
  • Using TrueSpeech compression programs containing largely voice narrative data can be substantially condensed, and users can record annotations and voice mail responses as discussed later.
  • the sound card 110 should be capable of reproducing downloaded MIDI (Musical Instrument Device Interface) commands, enabling the system take a MIDI data stream and produce sound according to the compressed files consisting of digital sheet music instructions.
  • the sound card should support at least 16-voice polyphony (the ability to play several sounds at the same time), and polymessage MIDI, an capability included in Windows 95 that allows a sound card to receive and batch-process multiple MIDI messages (such as Note On and Note Off).
  • the sound card 110 should also a microphone port for microphone 111, a speaker-out port (for one or two (stereo) unpowered speakers 113, and a headphone-out port.
  • the personal computer CPU 105 is also preferably connected to a conventional personal computer video display 118 and a standard keyboard 119, as well as a pointing device (such as a mouse, trackball or touchpad, not shown).
  • a pointing device such as a mouse, trackball or touchpad, not shown.
  • the player 103 further includes a conventional high speed data modem 115 for receiving (downloading) the program information 107 from the remote server 101 and for transmitting (uploading) program selections and preferences as well as usage data in the file 109 to the server 101.
  • the modem 115 is connected via conventional dial up telephone SLIP or PPP TCP/IP series data communication link 117 to an Internet service provider 121 which provides access to the Internet.
  • the service provider 121 is in turn connected to the host server 101 via a high speed Internet link seen at 123.
  • the host server 101 provides a FTP server interface 125 which provides file transfer protocol services to the player 103, a CGI interface 127 which performs Common Gateway Interface script program execution in response to requests from the player 103, and an HTML interface 129 which provides hypertext transport protocol (HTTP) World Wide Web server functions to the connected player 103.
  • the host server 101 stores and maintains a plurality of data files including a program data library indicated generally at 130 consisting of a collection of compressed audio program segments 131, announcement ("glue") segments 132, text program segments 133, image segments 134, advertising segments 135 and program catalog information 137.
  • the compressed audio segments program segments comprise audio voice and music files which may be compressed using conventional compression mechanisms suited to the data being compressed, such as TrueSpeech compression for voice signals and MIDI files for compressed synthetic music reproducible by the sound card 110 as noted earlier.
  • Compressed voice programming in the database 131 may advantageously be accompanied by text transcripts (tiles of characters) stored in the text database 133.
  • images stored in the image database 134 may be used to provide a multimedia presentation which combines images reproduced on the display 118 of player 103 with concurrently presented audio at the speaker 113 and/or displayed text.
  • Program segments which present advertising illustratively shown as being resident in a separate database 135 in Fig. 1 , may likewise consist of audio, text and/or image segments, as may the program segments which provide announcements between program segments as well as audible and visible menu options which the user may select as described later.
  • each voice or text program segment preferably includes a sequencing file which contains the identification of highlighted passages and hypertext anchors within the program content.
  • This sequencing file may further contain references to image files and the start and ending offset locations in the audio presentation when each image display should begin and end. In this way, the image presentation may be synchronized with the audio programming to provide coherent multimedia programming.
  • information which is available in text form from news sources, libraries, etc. may be converted to compressed audio form either by human readers or by conventional speech synthesis. If speech synthesis is used, the conversion of text to speech is preferably performed at the client station 103 by the player. In this way, text information alone may be rapidly downloaded from the server 101 since it requires much less data than equivalent compressed audio files, and the downloaded text further provides the user with ready access to a transcript of voice presentations. In other cases, where it is important to capture the quality and authenticity of the original analog speech signals, a text transcript file which collaterally accompanies a compressed voice audio file may be stored in the database 133 from which a transcript may be made available to the user upon request.
  • the host server 101 further stores web page data 141 which is made available to the player 103 by means of the HTML interface 128.
  • the host server 101 additionally stores and maintains a user data and usage log database indicated at 143 which stores uploaded usage data received from the store 109 in the player 103 via the Internee pathway 123 and the FTP server interface 125.
  • the user data 143 further contains additional data describing the preferences, demographic characteristics and program selections unique to each subscriber which is developed largely from user-supplied data obtained when users submit HTML form data via the Internet pathway 123 for processing by the CGI mechanism 127.
  • the host server 101 periodically transmits a download compilation file 145 upon receiving a request from the player 103.
  • the file 145 is placed in a predetermined FTP download file directory and assigned a filename known to the player 103.
  • a dial up connection is established via the service provider 121 and the Internet to the FTP server 125 and the download compilation 145 is transferred to the program data store 107 in the player 103.
  • the compilation 145 is previously written to the download directory by a download processing mechanism seen at 151 in the server 101.
  • Download processing extracts from the library 130 data defining compressed program, advertising and glue segments, and/or associated text program data, based on selections and preferences made by (or inferred for) the user as specified in the subscriber data and usage log database 143.
  • the download compilation file 145 preferably takes the form of one or more subscriber and session specific files which contain the identification of separately stored sharable files.
  • the recommended order and the identification of the program files making up an individual playback session are stored in a session schedule file (to be described in detail in connection with Fig. 5 ) which contains program identifiers of the program segments to be played during an upcoming session.
  • the player 103 downloads the session schedule file and then issues download requests for those identified program segment files which are not already available in the player's local storage unit 107.
  • Usage data in the store 109 maintained by the player 103 is preferably uploaded as a file bearing a predetermined file name indicative of the particular subscriber and upload time and stored in a predetermined FTP upload directory.
  • This upload advantageously occurs at the same time the player 103 establishes a download connection to the FTP server 125 as noted earlier, and occurs prior to the download of the compilation 145.
  • the upload data from the store 109 in the player 103 identifies program segments desired by the subscriber, program segments newly requested by the user are appended to the compilation 145. Note that, in typical cases, programming in addition to the specifically requested programming will be included in the download compilation, and the transfer of that programming can begin immediately while the newly uploaded user selections and other information are being processed as indicated at 153 to identify additional information to be included in the download compilation.
  • the host server upload processing mechanism 153 also provides a number of reports, as described in more detail later, based upon the record of actual player use by individual subscribers and the community of subscribers as a whole. This report processing is advantageously performed on a periodic basis in connection with financial and accounting functions including subscriber and advertiser billing, content provider royalty payment accounting, and marketing analysis processing.
  • a dedicated host computer which communicates directly with client stations via dial up telephone facilities may be used, and cellular radio, cable modem and satellite links may be used to provide data communications in lieu of the conventional SLIP/PPP telephone and Internet links shown in Fig. 1 .
  • a "player" computer may be linked to the Internet via a local communications server computer via a radio or infrared link when the car is parked at the subscriber's home or office.
  • the Infrared Data Association's (IrDA) wireless infrared (IR) standard provides a highly effective, low-cost communications pathway rapidly becoming a standard feature in all notebook computers and PDAs.
  • the IrDA international standard provides interoperability among widely diverse systems, involves no governmental regulation, are provided at low cost, provide high speed file transfers (e.g., 4 Mbs data rates), are small and can be easily incorporated into portable computers of the type which may be used in a car or on public transportation.
  • the files downloaded from the host may be stored on a replaceable media, such as an optical disk cartridge, which may then be inserted into a portable computer or simplified player for mobile use.
  • a direct fink between a mobile client player may be implemented using the Cellular Digital Packet Data (CDPD) service presently available in major metropolitan areas to provide low-cost access to the Internet using the TCP/IP protocol, and provides the advantage that needed program segments can be downloaded white a session is in progress, eliminating the need for a complete download before the mobile unit is disconnected from its data source.
  • CDPD Cellular Digital Packet Data
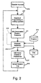
  • Fig. 2 illustrates the sequence of major events which are executed the program dissemination system contemplated by the invention.
  • an interested subscriber invokes programming services by first supplying personal information and initial programming preferences during an account initialization procedure.
  • account initialization is accomplished by presenting the subscriber with HTML forms to complete and submit to CGC script programs which execute on the server to post subscriber supplied information into an initial user dataset.
  • the server then compiles one or more files for downloading to the subscriber at step 207 which include programming and advertising segments as well as additional data and utility programs needed by the player 103 to begin operation.
  • the download operation preferably occurs at a time established by the player which establishes a dial up connection via the SLIP/PPP serial connection 117 to the local Internet service provider 121 which provides an Internet connection to the host FTP server 125.
  • the download file or files containing programming and advertising segments as well as subscriber specific data are designate by filenames provided by the requesting client/player 103 and moved from storage unit 145 utilizing the FTP server 125 and the Internet connection into local storage at 107 in the client/player 103.
  • the filenames used to specify the files in the server 125 may conveniently be formed from the program_id value used internally by both the host and the player to identity and differentiate the different program segments used.
  • the data downloaded includes a recommended program sequence file which provisionally identities the order in which downloaded program segments are to be played, with the initial selection and sequence being established based on user preference data by the download compilation processing mechanism seen at 151 at the server.
  • the subscriber Before a playback session begins, as indicated at 211, the subscriber has the opportunity to review and alter the provisional program selections and sequence established as a default by the downloaded information from the server. Utilizing the programming data and a utility program previously supplied by the server, the subscriber may alter the selection and sequence of program materials to be played, including altering the extent to which advertising will be played along with the selected programming.
  • the sequence of programming defined by the program sequence file (the selections file illustrated at 351 in Fig. 5 ) is then reproduced for the listener.
  • the player 103 includes controls which enable the user to easily move from program segment to program segment, skipping segments in a forward or reverse direction, or to jump to a particular segment, and thus alter the preprogrammed sequence. Nevertheless, when any given program segment concludes, the next segment which is specified as following the given segment will begin playing unless the listener intervenes.
  • the segments are stored in randomly addressable locations in the local mass storage unit, they are nonetheless played at step 212 in the sequence established initially by the server and (optionally) modified by the subscriber, with the player providing the ability to dynamically switch to any position in this sequence under the listen control.
  • the listener may at any time return to the sequence editing step 211 to manually reorder the playing sequence if desired.
  • a session usage log is recorded during the playback session to identity every segment actually played, the volume and speed at which that segment was played, and the start and end times.
  • the user may alter his or her selections and general subject matter preferences to control the manner in which the host assembles program schedules for future sessions.
  • the subscriber may assign a priority value to the scheduled program and, in that way, inform the host that the user has an interest in receiving more programming in the same subject matter categories in which the identified program is classified.
  • the host system 101 assigns a corresponding Importance value to the program_segment record for each of the remaining unplayed programs in that serialized sequence. Note that, by expressly approving advertising segments or categories of acceptable advertising in this fashion, the subscriber may be granted a rate reduction since advertisers are generally willing to pay more for advertising directed to customers having a known interest in a given subject.
  • This upload step may occur at the same time the SLIP/PPP dial-up connection is established by the player 103 to accomplish the download, with the upload occurring first by an FTP file transfer from the usage data store 107 to the FTP server 125 followed by the downloading of files requested by the client 103 from the FTP server.
  • the user may re-establish an Internet connection to the HTML web server 129 which presents HTML program selection and search request forms, enabling the subscriber to locate remotely stored programming which may be of particular interest to the subscriber.
  • the user's additional preferences and selections may be posted into the user data file 143 and the identification of the needed files may be passed to the client/player 103 for inclusion in the next download request.
  • a subscriber account may be established by any user having a personal computer equipped to provide the capabilities needed to implement the player 103 as described above, together with Internet access via a service provider I21.
  • a conventional mo dial up connections will perform satisfactorily, the time required for uploading and downloading the necessary files may be substantially reduced using higher speed access, such as an ISDN or cable modem link, when those services are available.
  • a prospective subscriber may use a conventional web browser program, such as Mosaic, Netscape Navigator or Microsoft Internee Explorer, which executes in the client CPU 105 to establish a conventional HTTP request/response dialog with server 101
  • the account initialization begins with the transmission of an HTAC form from the web page store 141 which is completed by the user at the keyboard (not shown) of client CPU 105.
  • the account information is then transmitted to using a HTTP post method directed at a form processing CGI script executed by the server at 127 to place descriptive information about the user in an assigned user data file as seen at 143.
  • utility programs and data may be downloaded from the FTP server 125 to the client/player 103.
  • These utility programs advantageously include programs which perform functions including (a) program decompression, playback and navigation; (b) recording of a usage log file identifying the program and advertising segments played and the start time, ending time, volume level and playing speed for each such segment; and (c) the selection and updating of programming preferences and selections for future downloading.
  • the data fields supplied by a new subscriber at the initialization step 203 may advantageously include the user's full name and billing address, credit card information or the like for use in subscriber billing; and descriptive data about the subscriber (and others who may share the downloaded material), such as: age, profession, sex, and marital status; the identification of subj matter categories of interest to the subscriber, preferably with assigned weighting factors indicating the level of interest in each category.
  • the subscriber may also indicate general preferences with respect to the including advertising, including an indication of the amount of advertising which is acceptable to defray subscription costs, ranging from fully advertised programming for minimum subscription charges to the complete exclusion of advertising.
  • the subscriber may request and be presented with an HTML form which lists available programs in a particular selected subject matter area, with a priority weighting factor pre-assigned to each in accordance with the subscriber's previous specification for that category.
  • the form presented thus reflects the previously entered level of interest weighting factor for each program based on its subject matter category, but permits the subscriber to override the suggested default value on a program by program basis. Similarly, the subscriber is given the opportunity to override the default amount of advertising desired.
  • Advertising may be associated with particular subj matter categories as well as with particular programs. For example, an airline may wish to advertise generally in connection with programming in the "travel" category whereas a particular resort hotel may wish to advertise only in connection with a particular travelogue program for the region where it is located. Subscribers may wish to hear advertising in connection with the programming in the travel category, but to eliminate commercials from a daily program presenting "today's weather report.” The result is clearly advantageous for the advertiser, since advertising is focused more clearly on those having an interest in the subject matter and an expressed willingness to listen to commercial messages, while the subscriber is able to receive advertising which may be regarded as user while eliminating unwanted advertising.
  • particular advertising segments may be directed to only those subscribers having a likely interest in the goods or services advertised.
  • This targeted advertising need not be presented at any time during the playback for the designated subscriber and need not be timed for presentation with particular programs.
  • a subscriber indicating an interest in travel programming may be supplied with advertising from an airline at any time, and not necessarily concurrent with selected travel programming.
  • the user may advantageously be presented with a listing of advertising organized by advertiser and subject, providing the subscriber with the opportunity to select additional desired advertising on the list while suppressing others.
  • the utility program which executes on the client CPU 105 to enable program and advertising selection, sequencing and editing preferably provides an advisory indication to the subscriber of the charges or credits to be accrued if the currently programmed sequence is played. This feature enables subscribers to better control the costs of the service by accepting sufficient advertising content to reduce the subscription cost to an acceptable level. Subscribers may also set a player system variable to a value indicating the subscription costs per unit time that the subscriber is willing to accept, and the player 103 can then automatically insert advertising segments between program segments in sufficient quantity to achieve a net charge at the desired level.
  • the playback operation indicted generally at 212 in Fig. 2 is illustrated in more detail in Fig. 3 .
  • the playback utility program executing on the client CPU 105 advantageously begins the session by requesting the entry of a password as indicated at 231.
  • the entry of this or a different password may also be required for access to the utility programs used to modify the subscriber's personal data, future program selections, and current program selections and sequencing.
  • information which might be revealed concerning an individual subscriber by the host server 101 is advantageously password protected.
  • the actual data transmissions of information other than publicly available programming may also be encrypted.
  • the client and server ends of the pathway may exchange public keys to enable encrypted transmission using conventional RSA encryption.
  • the system insures that the internal usage accounting mechanism cannot be bypassed by reproducing downloaded program segments using other means.
  • the host system can be programmed to require the receipt of an uploaded usage log (from which subscriber and advertising charges and content provider payments can be determined) before releasing additional programming materials for downloading from the FTP server 125.
  • the sequence of program segments to be presented to the user is formed into a schedule file (seen at 307 in Fig. 4 ) consisting of a sequence of program segment identification numbers which are used to compile a sequencing file, called the selections file, illustrated at 351 in Fig. 5 , which contains more detailed information about the sequence of events which occur during playback.
  • the player obtains information from the selections file which identifies the individual program segments to be fetched from mass storage and played for the user, as well as the segment identification information which is recorded in a usage logging file in the manner illustrated in Fig. 3 .
  • the playback session begins with the presentation of an audio (and/or displayed) menu which allows the user to jump to any program segment within that sequence to start (or resume) playback at 235, or terminate the session at 236.
  • the playback operation itself continues from the designated playback point in the selections file (seen at 351 in Fig. 5 ) which follows a program sequence initially created by the host server and downloaded with the program segments themselves, and then (optionally) modifies by the addition, deletion and re-sequencing of segment identifiers as discussed earlier in connection with step 211 in Fig. 2 .
  • the current playback position may be advantageously indicated by a variety of means.
  • the current playback position within the session file of selections may be indicated by a simple numerical readout indicating the position on a scale of 1-100. In this way, a user listening to the programming in scheduled order is provided with an indication of the duration of programming remaining to be played.
  • the current playback position may be advantageously indicated by displaying the program segment topic descriptions in a scrolling listing, with the description of the program currently being displayed being highlighted.
  • the scheduled duration of each program segment may be displayed, along with the elapsed time remaining to be played in the currently playing segment, to enable the user to more easily determine when to skip the remainder of the currently playing segment.
  • means may also be included to respond to the users selection of a given program on the sort blue listing by means of a mouse or the like, and then automatically continue the play at the beginning of the program segment thus selected.
  • Each the playback begins a new programming, advertising or announcement segment
  • the segment start time is recorded in the usage log file stor at 109 ( Fig. 1 ).
  • Each usage log record contains a. program segment identification number (ProgramtD) obtained from the selections file as well as a start time and date stamp encoded into a 32 bit date-time value, a volume level setting indicating the volume at which the player was set at that time, and a playing speed value indicating the playing speed or playing being used.
  • ProgramtD program segment identification number obtained from the selections file as well as a start time and date stamp encoded into a 32 bit date-time value, a volume level setting indicating the volume at which the player was set at that time, and a playing speed value indicating the playing speed or playing being used.
  • a new segment handling procedure is executed at 239. If the user desires to have advertising inserted to defray the costs of the subscription, the current actual cost per unit time is calculated and compared with the desired cost per unit time. If the cost is determined to exceed the desired level, an additional advertising segment is started; otherwise, the next program segment in the program sequence 214 is played. In either case, the segment id of the newly starting segment is recorded in the log file along with the start time for that segment. Note that it is unnecessary to record the end time for the prior segment since it is the same value as the start time for the next segment. When play is concluded, a terminating record indicating the time of turnoff is recorded to enable the duration of the last segment to be calculated.
  • a new record is posted to the usage log at 253, indicating the continuation of the last program at a new volume level (thus producing two records in having the same program segment ID numbers but having differing start times and volume levels).
  • the user adjusts the volume by means of a software control displayed when the player is active. The user adjusts the control using the mouse or keyboard to adjust the volume.
  • the volume control experiences a change in level than a predetermined deviation, it sends a message to the player routine at 251 to cause the new volume level to be recorded at 253.
  • New volume settings do not affect the program sequence and the recording of the volume level change takes place transparently to the user.
  • the new playing speed setting is recorded (using the PlayingSpeed variable in a Usage Record, to be discussed)
  • the cost accounting program which calculates subscriber charges and fees to advertisers may thereby treat volume levels below a predetermined threshold level, or playing speeds in excess of a certain level, as being equivalent to skipped programming.
  • volume levels below a predetermined threshold level or playing speeds in excess of a certain level, as being equivalent to skipped programming.
  • a subscriber reduces the volume on selected programs or programs in particular subject matter categories, frequently increases the volume for other programs or subject matter categories, or sets the playing speed to play highlights only of other programs, that data can be used to infer preferences and dislikes which can be used to better select desired programming to be included in future download compilations.
  • the player mechanism seen at 103 includes both a keyboard and a microphone for accepting keyed or voice commands respectively which control the playback mechanism. As indicated at 261, the receipt of a command, which may interrupt the playback of the current selection, and the character of the command is evaluated at 262 to select one of six different types of functions.
  • the player 103 responds to the first command, "Accept" indicated at 263, by temporarily suspending the playback in order to accept a spoken "comment” from the user which is recorded as indicated at 264. After the conclusion of the comment, control is returned to 261 to test for additional commands before playback is resumed at 23 5. As described in more detail later, comments dictated by the user are saved and later uploaded to the host system where they exist as program_segments.
  • the system provides a number of useful capabilities, including posting comments and messages to the host (requests for help or additional information), posting comments and messages either privately or publicly to the originator of a program being played, thereby enabling private interchanges to occur between users, to enable the interchanges to take place in publicly available threads analogous to the UseNet and Listserv newsgroups employed on the Internet to facilitate public discussions related to predetermined topics.
  • the ability to accept and upload user-generated comments and information provides a valuable mechanism by which the user can evaluate and comment on the program being provided by the host. As described later in connection with Figs.
  • the mechanism seen at 263 and 264 for introducing a pause in the session playback while a voice response or comment from the user is recorded can also be employed to produce program generated prompts which request information followed by automatic response recordings, thereby enabling the system to be used to collect data, program evaluations, and other information from the user.**
  • a first command, "Go” indicated at 265, causes the player to make an immediate shift to a different program segment.
  • the spoken voice command "FIVE” can indicate a request to go to a predetermined numbered program segment while the spoken command "NEWS” could switch to the subject announcement segment for news programs.
  • a mouse click on a screen-displayed menu of items, or a pushbutton on a hand controller connected by an infrared link to the player computer could similarly be processed as a command to go to a predetermined program segment associated with that command signal.
  • the system records the start of the new segment on the log file (seen at 215 in Fig. 2 ) at 267 and switches the current playback position in the program sequence file 214 to the new setting at 269, and the playback continues at 235.
  • the program being played may contain passages which relate to other program segments in the compilation. These passages may be indicated by direct announcement, such as: "Say 'Go' when any of the Mowing automotive companies are named to obtain additional information: .. Ford .. General Motors .. Chrysler .. Honda ..”
  • an audible cue signal such as a distinctive tone or chime, might immediately precede a passage which anchors a link to another program segment.
  • Players equipped with stereo audio output capabilities can make cues distinctive by playing cued announcements in one stereo channel, with or without a supplemental cue signal in the other channel.
  • a simple "Go" voice command causes the player to reset to a new location from which playing continues until a "Return" command, seen at 266, causes the player to return to the original sequence.
  • hyperlinks of this type may be used to identity program segments which are not available in the player 103 because they were not downloaded for inclusion in a scheduled session.
  • the "Go" handling routine seen at 265 posts a record to the usage log containing the ProgramID of the requested but unavailable segment so that the requested segment can be included in the Requested file 301 seen at 301 in Fig. 4 .
  • an immediate request may be sent to the server to download a needed but locally unavailable segment.
  • the downloading and playing may proceed concurrently by placing the downloaded information into a memory buffer to which the downloaded program segment is written as it is concurrently read for reproduction as described U.S. Patent 5,371,551 issued to James Logan and Daniel F. Goessling .
  • the player 103 may advantageously perform a look-ahead operation, sending a file request to the file server via the communication link by pre-scanning the program sequence file 214 to identify program segments to be played which are not in local storage and requesting those segments before they are needed.
  • announcement or "glue” segments are frequently repeated in different program segments, these segments are preferably retained in local storage by the player to avoid the need to be downloaded.
  • the player advantageously processes the usage file at the end of each session and tags each program segment which has been played as being eligible for replacement to make room when necessary for incoming segments. Announcement segments, however, are preferentially retained even though they have been played because of the higher probability they may again be included in upcoming session schedules.
  • the third command causes the player to advance to the beginning of the next program segment in the program sequence, recording the start of the next sequence at 267 and resetting the playback position at 269. If the program segement has been subdivided (e.g. into paragraphs), the SKIP command causes the player to skip forward to beginning of the next subdivision within that segment. If desired.
  • SKIP commands may be subdivided into two types, a SKIP TOPIC command and a SKIP SUBJECT command.
  • a SKIP SUBJECT command allows the user to skip over all program segments within that subject and resume playback at the leading description of the next subject.
  • the SKIP TOPIC command always advances to the next topic (program segment or program segment subdivision) in the sequence. If desired, the SKIP TOPIC command can produce a jump to the next program segment or subdivision which does not contain advertising, making it unnecessary for the listener to listen to advertising while scanning the program sequence for the next desired program segment.
  • the BACK command indicated at 278 operates like the SKIP command but in the reverse ("rewind") direction.
  • the BACK command may be subdivided into two commands, a BACK SEGMENT and a BACK SUBJECT command, which respectively reset the playback point to the beginning of the prior segment or the beginning of the prior subject description.
  • the BACK command should reset the playback to be beginning of the current segment or topic respectively, allowing the user to start the current segment or topic from the beginning unless the playback point is already near the beginning, in which case the transition is made to the prior segment.
  • the system responds to BACK commands by resetting the playback point to the desired point in the sequence and recording the start time, volume setting and new program segment ID in the log file as indicated at 267.
  • the context sensitive SKIP and BACK commands are used instead of the SKIP TOPIC, SKIP SUBJECT, BACK TOPIC and BACK SUBJECT commands discussed above.
  • the program materials include subject and topic announcement program segments in addition to the program segments (both programming and advertising). When the user issues a SKIP or BACK command while the player is playing a subject or topic announcement, the player skips the entire subject or topic being announced and moves to the next subject or topic announcement respectively, automatically bypassing the intervening program segments which comprise the skipped subject or topic.
  • the fifth command, a "MARK" command at 280 is used to place a "bookmark" into the usage log which identities a program segment, or a portion of a program segment, which the listener wishes to designate for future use.
  • the bookmark recording function indicated at 281 may simply record a bookmark and the Programed of the current program segment into log file, By bookmarking a program segment, that segment may be recalled by the subscriber and all or part of it saved for later use in local storage, from which it may be reproduced, forwarded as an attachment to an email message, and the like.
  • bookmark functions which may be readily incorporated into the system if desired include the following:
  • the sixth command type the "MENU" command indicated at 283 in Fig. 3 switches the player to a predetermined menu program segment, records the start of a menu mode state in the log file at 285 and places the player in the menu mode at 233.
  • the player may reproduce a menu program segment in which a sequence of options are enunciated on the system's audio output speaker with short pauses between the recited options.
  • the voice command "Go" during or shortly aster a desired option the user may cause the system to branch to that selection.
  • Menu options of this type may be conveniently implemented using the hyperlink capability described later in connection with Fig. 5 .
  • the menu of options may be displayed on the screen with the desired playback point being selected using the keyboard or a pointing device.
  • each transition to a new program segment is recorded into the usage log for later uploading to the server and subsequent processing.
  • Fig. 4 illustrates the principle data processing steps and information structures employed by the preferred embodiment of the invention to compile programming information personalized to the preferences of individual subscribers, to performs accounting functions which produce billing charges to subscribers and advertisers, and to determine royalty payments due to content providers.
  • the program, advertising and announcement segments to be made available to an individual subscriber include those program selections which the subscriber chooses from the supplied catalog of recommended programs, or additional selections chosen during a dial-up dialog with the host, as described above in connection with step 217 seen in Fig. 2 .
  • the selections made by and upload from the subscriber take the form of a file (sequence) of 32 bit integers, each integer (ProgramID) designating a particular program segment.
  • This file of integers is placed in a relational database Requested Table seen at 301 in Fig. 4 , with each row (record) in the Requested Table being an identification number which specifies a corresponding record (row) in a database table 303 called the Programs Table.
  • the Requested Table 301 includes not only express requests from the user based on catalog selections but also requests which result from failed hyperlink requests which occur when the listener requested hyperlinked information during the session which was unavailable in local storage at the player.
  • the program segments (which include programs, advertising and announcements) have a plurality of attributes which are described in the data fields of each record (row) in the Program Table 303.
  • the following Pascal type declarations define the content of each record in the Programs Table 303:
  • Each Program_Segnmt record in the Programs Table 303 is identified by a unique key integer value, ProgramID, which is the primary key value upon which the Programs Table 303 is indexed and accessed.
  • ProgramID is the primary key value upon which the Programs Table 303 is indexed and accessed.
  • the Program_Segmemt records in the Programs Table 303 are relationally linked using the ProgramID key to other tables including:
  • the relational database system employed by the preferred embodiment of the invention further includes a Subscribers Table 313 which contains information describing each subscriber, a Content_Providers Table 315 containing information about each person or firm which supplies royalty-bearing information for dissemination to subscribers, and an Advertiser Table 317 which contains information about each advertiser that provides advertising program segments to subscribers. Mailing addresses and other information for subscribers, content providers and advertisers is contained in a single Account Table 321 to simplify the data structures needed.
  • a Usage_Log Table seen at 333 is uploaded from the subscriber, typically at the same time the express program requests in the Requested Table 301 are transferred, and processed at 350 to update the Subscribers Table 313, the Content Providers Table 315, the Advertisements Table 311, the Programs Table 303, and the Requested Table 301 as described below.
  • the host server receives and supplements the user's initial selection of a sequence of desired programs, first by adding the program selections specified in failed hypertext requests as indicated by the Usage_Log Table 333 during usage log processing at 350, and then by adding advertisements, announcements and additional program segments tailored to the subscriber's known preferences as indicated at 340 in Fig. 4 , thereby producing the recommended Schedule Table 307 which is transferred to the subscriber, along with program segments, during the download transfer.
  • the host will prepare a Schedule Table 307 containing program segment selected entirely by the host on the subscriber's behalf
  • the programs, advertising and announcement segments which are added to the Request Table 301 to form the Schedule Table 307 are determined by a matching procedure 342 which may be better understood by first considering the content of the data structures which provide data utilized to make those selections.
  • the Programs Table 303 contains Program_Segment records which describe the nature of each programming, advertising and announcement segment in the library which is potentially reproducible by the player 103. As illustrated by the type declaration above, each Program_Segment record specifies the account number (ProviderID) of the advertiser or content provider if any who may be charged or compensated for the actual playing of the program segment by subscribers. The record further contains a Classtype variable Class which indicates whether this segment is an advertisement, a program, a comment or an announcement.
  • the Class variable may also used to further subclass each program segment; for example, program segments which hold user-recorded comments may be designated as being "public” comments made generally available to all subscribers, "private” comments to be directed solely to the provider of the program_segment commented upon, and "host” comments to be directed to the host system.
  • the Program_Segment record's URL field specifies the location of the file containing the program segment in the file storage facility indicated at 304 in Fig. 4 (i.e., normally on the FTP server 125 seen in Fig. 1 , but potentially including storage areas on the web server 141 or at any other accessible location on the Internet).
  • the subscriber may wish to designate for future play a program segment already loaded into the player 103 by virtue of a prior download.
  • the subscriber may elect to include an already loaded file because it was not reached in a prior playback session or because the subscriber wishes replay the selection.
  • the ProgramID of such a selection is nonetheless included in the uploaded selection list (Requested Table 301), recognizing that at the time of actual download, the player 103 will only request the transfer of those program segments not already present in local storage.
  • the uploaded Requested list 301 should accordingly be understood to be indicative of the requested content of a future planned playback session and not necessarily a listing of programs to be downloaded.
  • the selection of files to download is preferably made by the player which issues FTP download requests from the server by specifying the URLs of the needed files.
  • the Created field contains a timestamp value specifying the data and time of day the program segment was created.
  • the Created field allows user or host to select program segments by date and permits the listing of segments in chronological order in program catalog listings.
  • the Program_Segment record further contains a SubjectDesc field and a TopicDesc field, both ofwhich take the form of ProgramID integers which identify other program segment records which contain detailed information on audio announcement and displayable text descriptions of subjects and topics.
  • the descriptive text files for subjects and topics are displayable by the player 103 as part of descriptive catalog entries which enable the user to choose desired segments.
  • the subject and topic program segments provide a hierarchical catalog listing which provides the descriptive information about the associated content segments which enables the subscriber to make informed selections.
  • the text specified by the SubjectDesc and TopicDesc fields may be searched using conventional keyword searching techniques to permit the subscriber to locate and identify particular programming of interest from the locally stored catalog or, in a dial up CGI interaction with the host, to list and select programs from the larger library available on the server.
  • programming may include serialized sequences of programs.
  • a given program segment may represent an episode in a series which is selected as a group by the subscriber, or a subscriber may select an individual program in a serial sequence and the host may then further installments or related programs within the series to the catalog or session content thereafter sent to the subscriber.
  • the Program_Segment record contains a GroupID field which specifies the series as a whole, and an Episode integer field specifies the position of the given program segment within the serialized sequence.
  • the host may then add the next installment to the catalog or the next proposed session.
  • a hyperlink (to be described) may be placed at the conclusion of each installment which specifies the next installment as the linked program segment. In this way, the listener may request that the next installment be played immediately (if it is available) or included in the next installment (if it is unavailable and the hyperlink fairs).
  • the usage log may be employed to insure that the subscriber has an opportunity to hear episodes that may have been skipped. By monitoring the usage log, if an episode included in any given proposed session was not in fact played, the host may include it in the next proposed session as well.
  • the serialization mechanism which has been described can be used to provide serialized advertisements to a subscriber, insuring that a subscriber does not hear a particular ad twice and further insuring that the advertising is presented to the subscriber in the intended sequence.
  • serialization mechanism may be used to provide sequential presentation relationships between related programs. For example, if a subscriber indicates an interest by selecting and actually playing a program on an evolving topic; for example, a news story about the America's Cup yacht races, further new stories on that topic may be assigned the same Group ID number so that they are automatically routed into the subscriber's catalog or program session if space is available.
  • Serialized programs are related to, but should be distinguished from, the parent-child relationships that exist between program segments and the annotations and comments made on those program segments by users.
  • the player 103 of Fig. 1 permits the user to create an "annotation" or “comment” (typically in the form of a recorded audio message or a keyboarded text message) which is uploaded to the host 101 and stored as a program segment.
  • the CommentOn field of the Program_Segment record contains the Program_ID of the program segment commented on, the Provider_ID field identifies the subscriber generating the comment, the Created field specifies the date and time when the comment was recorded, and the default values of the subject matter fields (discussed next) are copied from the subject matter fields of the program segment being commented on.
  • These field entries provide a mechanism for supporting the comment handling features which are descried in more detail below under the heading "Comment Handling.”
  • the Program_Segment record further includes a Subjects field which is an array of 16 integers, each of which may be a non-zero code value indicating a predetermined subject matter categories, allowing each programming segment to be matched against like codes specified as being subjects of interest by the subscriber, as well as codes indicating subjects to which advertised goods and services may relate.
  • a Subjects field which is an array of 16 integers, each of which may be a non-zero code value indicating a predetermined subject matter categories, allowing each programming segment to be matched against like codes specified as being subjects of interest by the subscriber, as well as codes indicating subjects to which advertised goods and services may relate.
  • the Program_Segment record also contains an Importance fiend which is also an array of 16 integers which (at least initially) holds an integer containing the reviewer/editor's assessment of the "importance" of the program segment relative to the subject matter code specified in the corresponding cell in the Subjects array.
  • an Importance fiend which is also an array of 16 integers which (at least initially) holds an integer containing the reviewer/editor's assessment of the "importance" of the program segment relative to the subject matter code specified in the corresponding cell in the Subjects array.
  • the "importance" value associated with any given program may also be adaptively altered based on the actual use as reflected by the usage logs and by subscribers' catalog selections.
  • program segments which are started but frequently skipped while in progress may have their importance value decreased while program which are frequently selected from the catalog and listened to may have their importance values increased.
  • Serialized programs (identified by a common Group ID) may be assigned importance values based on the actual usage of earlier episodes in the same series. Thus, when a series proves to be popular based on repeat selections of its episodes, all episodes (including those not yet issued) may be assigned a higher importance value.
  • the Youngest and Oldest fields (each storing a byte value 0-255) contains an indication of the age range to which a particular program segment should appeal.
  • HouseLow and HouseHigh represents a range of household sizes range that may have a special interest in the program segment.
  • programming directed to family interests may be directed to subscribers who are married with a household size equal to 3 or more.
  • the Duration field of the Program_Segment record specifies the duration of the program segment expressed in seconds.
  • the Plays field is an accumulator field which is incremented by incoming Usage_Log records to reflect the total number of times a given program segment has been actually played by all subscribers. Similarly, the TotalTime value represents the total time a given program segment has been actually played by users. Together, these records can be used to determine the advertising fee due from the advertiser, or royalty amount payable to the content provider (the advertiser or content provider being specified the ProviderID field) for the use of this segment.
  • any program segment which was played for less that a predetermined minimum amount of time may be disregarded, enabling the subscriber to "surf" through selections while listening to minimal information per segment with incurring subscription charges or generating advertising fees or royalty payments.
  • Program segments are selected for inclusion in the output Schedule Table 307 and/or the NewCatalog Table 308 by comparing the content of the Programs Table 303, the Subscribers Table 313, and the Advertisements Table 311.
  • the fields contained in the Subscribers and Advertisements Tables are set forth in the following Pascal record type declarations:
  • the Accounts Table seen at 321in Fig. 4 is indexed by a key value AccountNo which is unique to each of its Account records.
  • the fields of those records contain name, mailing address, telephone, fax and email information for all subscribers, advertisers and content providers in a single shared file.
  • a person or firm specified by a record in the Accounts Table could simultaneously be a subscriber, advertiser and a content provider, in which case the same AccountNo key value would appear in each of the three tables: Subscribers 313, Content_Providers 315 and Advertisers 317.
  • Prospective or inactive subscribers, content providers and advertisers may also be described by entries in the Accounts Table which are not referred to in any other tables.
  • Subscriber record indexed by AccountNo (a key shared with the Accounts Table).
  • the Subscriber record specifies personal information about the subscriber, including birth date (from which age may be determined), sex, marital status, and household size, all of which may be of use in better selecting program material of possible interest which should be brought to the attention of the subscriber.
  • Each Subscriber record further includes two arrays of integers which indicated the subscriber's subject matter preferences.
  • the Interests array contains 0 to 16 integers each indicating a subject matter category of interest to the subscriber, the integers having the same meaning and being take from the same category listing as the integers placed in the Program_Segment record's Subject array. These integers are placed in the Interests array in response to the subscriber's indication of subject matter preferences when the account is established as indicated at 203 in Fig. 2 or at any time thereafter when the subscriber elects to modify the stated preferences at step 217 in Fig. 2 .
  • TopChoices A second array of 16 integers called TopChoices is an ordered list of the same subject matter integers; however, in this array the subject matter integers are listed in order of actual playing frequency as indicated by the parallel array of ChoiceCounts integers. For example, the subject matter integer 321 in TopChoices[3] and the count 18 in ChoiceCounts[3] indicates that 18 selections had been played in the category 321 which was the fourth most-frequently played category.
  • the ChoiceCounts array is modified whenever the usage log indicates that a selection in a particular category has been played by that subscriber.
  • the TopChoices and ChoiceCounts arrays provide an indication of the subscriber's interests as indicated by his or her actual use of the player.
  • the ChargeLevel field in the Subscriber record indicates the subscriber's willingness to accept the insertion of commercial messages into the programming in order to defray subscription costs.
  • a ChargeLevel value of zero indicates that the subscriber desires to pay the minimum charge and correspondingly is willing to accept sufficient advertising content to achieve that goal.
  • a ChargeLevel value of 255 indicates that the subscriber wishes to eliminate all commercial messages except those specifically requested.
  • the DataRate field indicates the rate at which information can be downloaded to the subscriber over the available communications link (typically dependent on the capacity of the modem used by the subscriber).
  • the DataRate field is initially established from information supplied by the subscriber when the account is established (at step 203 in Fig. 2 ) but is thereafter altered to reflect actual averaged transmission rates experienced during download operations.
  • the Capacity field indicates the available mass storage file space available for program data in the player store (seen at 109 in Fig. 1 ).
  • This value is initially supplied by the subscriber during account initialization, automatically reduced whenever the utility programs executing on the processor 105 detect less space available, and increased whenever the subscriber consents to the allocation of more available space when the utility programs detect that space is available and that additional space could be beneficially utilized given the download time available and the subscriber's desired session lengths.
  • Desired session lengths are contained in seven records each of type Compilation as defined in the following record definition:
  • Each Compilation record describes the download requirements for a specific day of the week and contains fields specifying the earliest and latest times of day when download can be begun, with the latest download time being at least a predetermined time in advance of the session start.
  • playback and download can occur concurrently, with the Schedule Table being downloaded first, the NewCatalog Table being downloaded second, program segments specified in the Schedule Table which have not previously been downloaded being transferred third (in the order of the expected presentation as stated in the Sequence Table), with program segments selected by the subscriber for future sessions being downloaded last as download time permits.
  • the compilation record further specifies the expected duration of the playback session for that day using the variable PlayMinutes.
  • the variable Longterm indicates the maximum duration in which extended play may be required. For example, a commuter who sometimes experiences long traffic delays on Mondays and Fridays may specify that an extra hour of extended programming should be provided for those days.
  • extended programming is preferably consists of non-time critical programming which can be stored for future use as needed by the player.
  • the compilation records noted above are used by the server to optimize the content of the recommended program schedule and not to initiate actual downloads to the player.
  • the player initiates the actual downloads by sending download requests to the server. Nonetheless, the server can transmit to the client player an indication of optimum times when downloading should be requested. In this way, the load imposed on the server can be spread over time to avoid delays.
  • Program segments which are of interest to the user and which should be included in either the Schedule Table 307 or the Catalog Table 308 may be automatically identified by the following mechanisms:
  • the preferred embodiment of the invention utilizes additional information which describes each advertisement to be placed before subscribers. This information is placed in an Advertisement record having the structure defined earlier and held in the Advertisements Table 311.
  • the ProgramID field of the Advertisement record identifies a Program_Segment record (described earlier) which describes the content of the advertisement itself.
  • the remainder of the Advertisement record contains additional information used to control the manner in which the identified advertising program segment is selected for insertion into the programming supplied to subscribers.
  • the AccountNo field of the Advertisement record identifies the entity requesting the advertisement which is typically the same as, but not necessarily the same as, the entity specified in the ProviderID field of the Program_Segment record for advertising segment.
  • the Subjects and Importance arrays in the program segment for the advertising may be matched the subject matter categories used by or created for subscribers to indicate their interest and may be used to produce a numerical value InterestMatch indicative of the extent to which a given advertisement is likely to be suited to the interests of a particular subscriber.
  • the following algorithm expressed as a function in Pascal, returns an integer value, which may be employed to derive the InterestMatch value indicating the degree to which any program segment matches the interests of a given subscriber:
  • the foregoing function identifies all of the Subjects codes specified by the program_segment record for a program segment (including a segment specified the ProgramID value of the Advertisement record for that advertisement) which also match a subject matter code in which the subscriber described by the Subscriber record SR has expressly stated an interest, or has shown an interest base on programs actuary played.
  • the Interest_Match value is increased by an amount related to both the weight given to the category in advertising program's Importance array and the level of interest indicated for the subscriber.
  • the InterestMatch function described above can be used to generate a numerical indication of the degree to which a given subscriber may have an interest in any program segment, whether that segment contains advertising, entertainment, news, or other content.
  • the Subject and Importance values are assigned by the advertiser in order to define the interests held by target subscriber to whom the advertiser wished to direct the advertisement.
  • weight may be given to the subscriber's personal characteristics using a similar weighting function specified th the function_id DemographicMatch which, like interest match, returns a value based on an advertiser specified coordinateonship based on the subscriber's personal characteristics (age, sex, marital status, size of household, etc.) as previously noted.
  • the value DemographicWeight may be used to specify the relative importance of demographic values derived by the the DemogrgphicMatch function and the value returned by InterestMatch.
  • All advertisements scheduled for a given subscriber may then be prioritized based on the resulting calculated weight assigned to each advertisement by matching algorithms which compare the characteristics of the subscriber with the makeup of the target audience defined by the fields of the Advertisement record. These advertisements are then preferably inserted into the programming Sequence with the advertisement having the highest weight being scheduled to occur first in the sequence, thereby insuring that the best fitting advertisements are included in the programming and most likely to be played by the subscriber.
  • the rate at which advertising is actually inserted by the player is controlled by the ChargeLevel value in the Subscriber record for each subscriber.
  • the ChargeLevel value (a number from 0-255) indicates the rate at which a subscriber is willing to accept advertisements.
  • An advertisement duration count variable (not shown) maintained by the player 103 accumulates the total duration of actually played advertising while a program duration count variable accumulates the total duration of actually played programming.
  • An integer division of these to duration count values indicates the proportion of time being devoted to advertising. If this proportion falls below a threshold value determined by the value of ChargeLevel, additional advertising is inserted between program segments until the desired proportion is again reached. In this way, advertising skipped by a subscriber will be replaced later by different advertising to yield the proper proportion of programming to advertising, thereby achieving the subscription charge rate requested by the user.
  • the Schedule 307 downloaded to the player, and the associated programming, announcement and advertising segments sufficient to provide a complete program sequence with adequate advertising to meet the preference of the subscriber, creates total program content longer than the expected playing time indicated by the PlayMinutes variable of the days Compilation record.
  • the player builds a collection of program and advertising segments which can be played in the future and need not be downloaded. Downloading of actual program segments therefore preferably occurs at the request of the player which scans the Schedule for program and advertising segments not already available and issues a request for the needed segments using the URLs contained in the players catalog of Pro grant_Segment records.
  • the subscriber has the opportunity to review the local catalog for particular program segments of interest which can be placed in the next day's schedule (and downloaded then at the request of the player if not already resident).
  • the catalog of available items is supplemented by the NewCatalog Table items downloaded from the server as library items are identified whose makeup matches that of the subscriber and should be included, either immediately in the days Schedule Table, or made available by inclusion in the downloaded NewCatalog Table alone.
  • the preferred embodiment of the invention processes the usage log data created during the playback session as described in connection with Fig. 3 to produce a variety of accounting and analysis reports and billing functions.
  • the Subscriber field contains the AccountNo of the subscriber which used the program segment, and the program segment itself is identified by the ProgramID field. If the value of ProgramID is negative, the record indicates a failed hyperlink attempt and the ProgramID is posted to the Requested Table 301 so that the formerly missing program segment will become a candidate for downloading to the player.
  • the Start field contains the starting time of day (to the nearest second)
  • the Volume field contains a value indicating the level at which the volume was played
  • the PlayingSpeed field contains a value indicating the playing speed. A negative playing speed value may be used to indicate that the player was placed in the "play highlights" mode so that only highlight passages were being played.
  • each UsageRecord is processed to modify the Subscriber record field TopChoices by first building an ordered list of subject matter categories and the corresponding counts of the number of times each category was played in the session described by the Usage Log Table. These counts are then used to increase the existing Choice Counts for the subject matter codes indicated in the TopChoices array, and the TopChoices and ChoiceCounts arrays are then jointly resorted into order by descending number of plays. To insure that subject matter categories recently used are allowed entry into the list, the lowest five old entries are discarded each time if necessary to make room for the five most frequently played categories in the current usage log which were not already on the list.
  • the TopChoices array accordingly contains an adaptively learned set of subscriber subject matter preferences which is continuously modified automatically without requiring attention from the subscriber.
  • Subscriber billing is based on the accumulated amount of programming actually played the subscriber with credit being given for advertising actually presented to the subscriber.
  • a detailed billing history can be constructed from the usage log which indicates the programs heard, the duration of each, and the cost (or credit) attributable to that program segment.
  • the TimeRate value specified in the Program_Segment record for each item specified in the UsageRecord's ProgramID is multiplied times the segment duration (determined by subtracting the start time of the segment from the start time of the next segment specifies in the next UsageRecord).
  • the TimeRate is a signed integer, with negative values being indicative of credits (for advertising) and positive values being indicative of charges for programming. Note that each program segment and advertising segment can have a different rate, allowing the system to accommodate charging rates that reflect different programming costs.
  • each UsageRecord may also be posted into the Content_Providers Table 315 which maintains royalty payment records for amounts due to content providers.
  • the processing of UsageRecords allows the embodiment shown in Fig. 4 to provide detailed information to content providers, identifying the extent each provided program segment was actually performed.
  • Content providers can also be provided with demographic statistics identifying the characteristics of the subscribers who chose to play the content provided, as well as an identification of the extent to which program segments were skipped while in progress, tending to identify programs which were had continuing appeal during the session and those that did not.
  • advertisers can obtain detailed billing records indicating the precise extent to which advertising was actually presented, and paying only for advertising known to have been effectively delivered.
  • demographic data can be provided to advertisers indicating the makeup of persons who played the advertising, as well as the demographic characteristics of those who did not, in order to better target future advertising.
  • the UsageRecords are processed to post use data into the Programs Table, modifying the Plays and TotalTime fields of the Program_Segment records to reflect the extent to which programming materials are actually presented. This information, as well as the demographic statistical information indicating which classes of customers are listening to which classes of programming, is of substantial value in collecting a library of offered programming which best fits the needs of the community of subscribers.
  • the programs which reside in the program database 303 seen in Fig. 4 are preferably formatted in accordance with a standard structure to facilitate "skimming" the sequence of program segments defined by the selections file 351, and to make it possible to performs jumps to different predetermined locations in the program sequence.
  • the program database 303 may include, for a given program segment, both a recorded audio narration and a text transcript or, in the alternative, a text transcript alone which can be converted into a spoken narrative by speech synthesis. While these narratives must be listened to in a linear sequence, it is nonetheless possible to selectively access individual program segments by organizing the overall program compilation into a hierarchical structure in which:
  • a program compilation for a given subscriber might illustratively consist of seven subjects: world news, national news, local news, computer trade news, email and voice mail messages, country music, classical music, and the listener may skip from subject announcement to subject announcement to readily locate the beginning of any one of the six subjects.
  • the four "news" subjects each consist of a collection of structured program segments, each of which begins with a subject announcement, again allowing the user to skip from subject to subject, listening to only those which are found to be of interest.
  • the music selections within each of the two music subjects, "country music” and “classical music,” are preceded with a brief announcement identifying the musical selection which follows, allowing the user to quickly skip from announcement to announcement until a desired selection is found.
  • the subscriber may request that the announcements be suppressed during continuous play and/or that the beginning of each musical segment be played instead of identifying announcements when the musical collection is being "skimmed” to locate the next selection to be played.
  • the subscriber is preferably selects the extent to which narrative music identification announcements are to be played at step 211 seen in Fig. 2 , at the same time the user is given the opportunity to edit the downloaded program sequence.
  • the player may be adapted to support playback in what is here termed the "play highlights" mode.
  • play highlights Just as a student often uses a marker to highlight important names and phrases in printed text, key points in the audio narrative may be tagged as highlights such that, when the user places the player in a "play highlights” mode, the player automatically skips from highlighted passage to highlighted passage, greatly increasing the speed of presentation, but allowing the user to revert to normally play mode whenever a highlighted passage attracts the users interest for more detail.
  • Highlighted passages may be advantageously identified by means of a sequence of relative byte locations (integer offsets from the beginning of the program segment) which form part of the selections file 351 and which specify the start and end of each highlighted passage.
  • the player when placed in the "play highlights" mode, then plays only those passages identified as highlighted portions of the program segment file.
  • the structured program files may advantageously contain, where appropriate, "hyperlink" passages, which may the form of announced cross references to other materials, or sentences or phrases which describe related information contained elsewhere in the download compilation but which do not follow immediately in the sequence.
  • "hyperlink" passages may advantageously proceed, accompany, or immediately follow the passage in the normal playback which identifies the character of the hyperlinked material.
  • the normal programming sequence includes "anchor" passages which are identified by an audible cue signal of some type and are further associated with a reference to hyperlinked material to which the playback may jump upon the listener's request.
  • Hyperlinked material like all other programming, is advantageously preceded with a topic description and, if the hyperlinked material is a narrative, it should begin with a summary paragraph, followed by increasing detail.
  • a hyperlink may be directed to a program segment which is not present in the current selections list.
  • the Link variable contains a negative number to distinguish it from references to a particular Selection_Record, and is interpreted as the negative of a ProgramID number. If the referenced ProgramID is available in the player's mass storage system, it may be fetched an played and, upon its conclusion, an automatic return is made to the original sequence. If the referenced ProgramID does not refer to a locally stored record, the listener is informed that it is currently unavailable, but will be included in the next download for the next session.
  • the player also advantageously includes a mechanism (special key or voice command response) which, when activated, causes a "return" to be made to the playing sequence at the point of the original anchor from which the hyperlink was performed.
  • a listener may listen to as much or as little of the linked information as desired, retaining the ability to return to the original.
  • computer subroutines may be nested by saving the return addresses of a calling instruction in a stack mechanism, a hyperlink may be executed from within a hyperlinked narrative, and so on, with the listener retaining the ability to execute a like sequence of returns to resume the playing sequence at the point of the first hyperlink call.
  • the selections file seen generally at 301 in Fig. 4 preferably takes the form of a sequence of records, each having the structure defined by the following Pascal record definition:
  • highlight passages are specified by two Selection_Records, an "H” marking the beginning and an "E” record marking the end of the highlight passage.
  • the Location field in each record contains the byte offset from the beginning of the current program segment whose identity is specified by the last preceding "P" Selection_Record which contains the ProgramID of the program segment in which the highlight passage occurs.
  • "Q" advertising segments and “G” announcements segments behave like regular programming content segments, but are uniquely identified to enable the player to skip over, or skip to, advertising and glue segments when appropriate.
  • the player scans the selections file and plays the program segments for each subject and topic announcements but plays only those portions of an identified program segment which are specified as highlight passages or as anchor passages for hyperlinks.
  • Lowercase LocType values "s”, “t”, “p”, “q” and “g” are used to subdivide subjects, topics, programming, advertising and glue segments respectively.
  • the lowercase Loctype records provide the markers needed to implement subdivision skipping, as previously discussed, to enable forward and backward navigation within longer program segments, and further provides passage identifiers which may be used to better synchronize the audio and visual transcript presentation of longer passages.
  • An "T” Selection_Record contains an integer identification of an image file which is downloaded and stored using a filename found in an image filename table indexed by the image identification number. This indirect access to the image files eliminates the necessity of storing the filenames themselves in the selections file 351.
  • the "I” image file identification records immediately precede a "J” record which specifies the offset location from the start of the compressed audio file where the image display begins. In normal “slide show” presentations, the current image display continues until the position indicated by a subsequent "I"-"J” record at which point the display shifts to the second image.
  • the "K” record type is provided to indicate the position at which the current image display is turned off for those instances when it is desired to suppress the image display entirely.
  • Each anchor passage for a hyperlink is specified by three selection records: an "A" record indicating the start of the anchor passage, an "B” record indicating the end of the anchor passage, and a "L” record containing the offset location within the selection file to which a jump is made if the user requests a jump to the hyperlinked material.
  • the position and identification of highlighted passages, hypertext links and synchronized images may be conveniently expressed using conventional hypertext markup language to tag the text of the narrative to being presented in the interactive multimedia format contemplated by this aspect of the invention.
  • the start of bookmarked passages are identified with a special anchor designation, "M,” followed by a "B" record to identity the end of the bookmarked passage. If a voice annotation is added, the player places it in its own program segment which is identified with a negative ProgramID in the following "L" record. The presence of the annotation may then be made known to the listener during subsequent playback of the marked passage by means of a distinctive audible cue, and the annotation may then be listened to in the same fashion as any other out of sequence linked material.
  • Annotations differ from "comments.” Like an annotation, a comment is also stored in its own program segment, but a comment operates as a public or private message generated by the user and communicated publicly or privately to (1) a designated special interest group, (2) the originator of a program segment, which may be the author of earlier comment, (3) the system host, or (4) the person producing the comment to form a note for future reference. While both comments and annotations may be created at the request of the user at any point during a playing program segment using the "Accept" command (see 263-264 in Fig. 3 ), the user may be prompted by a pre-recorded request for a comment or other user input, with the prompting request being placed at any point in a playing program segment, typically after an audio prompt which explains the nature of the information being requested.
  • Requests for information from the user preferably take one of three forms which are implemented by the records in the schedule file identified by the LocType codes "C" "V”, "X” and "Y".
  • a "C” record causes the player to temporarily pause the playback and record a voice response from the user which may be arbitrarily long and which is uploaded to the server 101 to form a new program segment in the manner to be described under the heading "Comment Handling.
  • a "Y” record pauses the playback and awaits a "Yes” or “No” response from the user which is then recorded in the usage log.
  • the yes/no response request allows a program provider to obtain response data from subscribers.
  • V V chocolate V vanilla V pistachio V peach E
  • the V characters indicate the position of the start of each prompted choice and the E character indicates the end. If no affirmative voice response has been accepted by the time in the playback the position indicated by the E selection record, the player returns to the positions indicated by first of the series of V records to repeat the choices.
  • a response value is written into the usage log indicating the ordinal position of the selected response. Given the prompts above, for example, if the user says “YES” after the "chocolate” prompt, the response value 1 is written to the usage log, if the user selects 'vanilla' a 2 is written, and so on.
  • Fig. 5 shows an illustrative sequence of Selection_Records making up a selection file indicated generally at 351 which illustrates the manner in which the user may navigate the playback session between playback positions designated by the selection file.
  • the next item of programming to be played is specified by an integer register CurrentPlay seen at 353 which holds the record number of the particular Selection_Record in the selections file 351 to be played next.
  • CurrentPlay points to a subject Selection_Record identified by the LocType "S" 355 and a Location field 357 which contains the ProgramID of an announcement program segment which describes the subject.
  • the player executes a skip to the next subject, which is accomplished by scanning the selection file 351 until the next subject Selection_Record seen at 360 is located, and then performing a jump by inserting the location of Selection_Record 360 into the CurrentPlay register 353, causing the intervening material to be skipped as indicated by the dashed line 362.
  • the CurrentPlay register is incremented by one when the subject announcement concludes, causing the "T" Selection_Record 364 to be used to fetch and play the topic announcement specified by the ProgramID in the Location field of record 364. If a skip is requested during or shortly after the time when topic announcement specified by record 364 is played, the player scans the selection file 355 until the next "S" or "T" Selection_Record is found at 366, causing the intervening program material to be skipped and the topic announcement specified by record 366 to be played next.
  • Topic skips take the user quickly to a subject announcement, from which subject skips may be executed until a desired subject is reached. In this way, a desired program segment, no matter where it is located with respect to the current selection, can be readily found.
  • Back commands work like Skip commands at the subdivision, subject and topic level. If a Back command is issued when a subject is being played, the player scans backward to the previous subject announcement, which is then played. If the user issues a back command when a topic announcement is being played, the player scans backward to find the previous subject or topic announcement, which is then played. If the player issues a Back command during the playing of a programming segment, the player returns to the beginning of the prior subdivision (if any) or the prior topic announcement for the current program segment, thus enabling the user to easily "replay" a current segment from the beginning if desired.
  • BACK TOPIC and BACK SUBJECT commands can be made available to the user such that backward navigation from subdivision to subdivision occurs using BACK TOPIC whereas the issuance of a BACK SUBJECT command always returns the playback point to the beginning of the prior subject matter description.
  • the manner in which a "Back" command is handled as described above is subject on additional variation:
  • the position at which each skip forward command is issued may be advantageously saved so that, upon the issuance of a subsequent Back command, the user may return to the position at which the skip forward position was issued. This allows the user, for example, to skip forward to listen to the nest program announcement, and then use the Back command to return to the point from which the skip forward command was issued.
  • These position indications may be saved as markers in a bi-directional list, allowing the user to skip forward or backward to any position from which a prior jump was made.
  • Hyperlinks are implemented by means of anchor passage identifiers, the "A” and “B” Selection records which respectively identify the anchor passage, and a “L” link identifier which holds the location of a subject, topic or highlight Selection_Record.
  • the "A” and “B” selection records enable the player to add an audio cue (such as a tone, low-level chime, or the like) to the beginning, end, or during any passage in any program selection.
  • an audio cue such as a tone, low-level chime, or the like
  • a menu program segment may be included in the program compilation which includes a series of spoken descriptions of subjects or topics, each description being the anchor portion of a hyperlink to the corresponding subject or topic.
  • the individual program segments are stored in a random access mass storage system permitting program segments to be physically stored in an order unrelated to the actual dynamic sequence in which those segments are played. Forward and backward skimming, highlight playing, and hypertext jumps can accordingly be implemented without any noticeable delay being apparent to the user, unlike the delays which are experienced in forward and rewind operations on a physical tape player, or even the briefer delays experienced upon selecting a different track of a compact disk music album.
  • the integration of structured audio announcements and content, as will as cross-referencing and indexing information in the audio program compilation allows the player to be much more interactive than a simple tape recorder.
  • the user has the ability to browse and skip through the audio program in a very active way, without any requirement to look at a visible display of the program content.
  • the ability to navigate the program using only audio prompts and/or small number of buttons for a user interface make the playback system which utilizes these features of the invention particularly attractive for use by automobile drivers, who can select their program content much more effectively and with less drive distraction than currently possible with a conventional automobile radio, tape or CD player.
  • Fig. 6 shows the method followed to produce program content which is structured in accordance with the invention to facilitate interactive program selection.
  • the first step in program production is to build a structured database of 'articles' which are candidates for inclusion in individual subscriber compilations.
  • the authoring system seen in Fig. 6 scans a wide range of data sources 401 for potential content as indicated at 403. Examples of data sources might be news service wire feeds or newsgroups on the Internet.
  • the authoring system subdivides the accessed program data into program segments (topics) and indexes each segment by subject area at 405. In the case of text data, this indexing may be done automatically by parsing the text into words and building a conventional inverted file word index to the program segments.
  • a text transcript may be prepared using conventional speech recognition mechanisms to for a transcript, and the transcript may then be indexed by the terms used.
  • human indexers may produce descriptive words and phrases to characterize the content of a program segment, and these descriptors may be used to index those segments.
  • the authoring system compares the each program segment's index data at 407 with system wide selection criteria in a system database 409 to provide a "System Filter.”
  • the system filtering function identifies those programs which of potential relevance to one or more of the established subject matter categories offered to subscribers. Accordingly, the system filter database 409 may take the form of a set of words (descriptors) of known relevance associated with each of the subject matter categories in the catalog.
  • the comparison function at 407 scans the words in each candidate program segments to form a weighting value indicating the frequency (density) of the occurrence of descriptors for each category.
  • Program segments whose content produces a high weighting value with respect to any category are automatically associated with that category and retained for further processing as indicated at 408, while program segments producing no weighting values greater than a predetermined minimum may be completely discarded at this stage, as indicated at 411, since their content does not indicate a sufficient likelihood of being of interest to a sufficient number of subscribers.
  • Marginal program segments may be returned to the source library 401 for possible later use in the event that user preferences change.
  • each article which the system filter at 408 is processed as shown at 414 in Fig. 6 .
  • the authoring system next prepares either a transcript for those segments which consist, in their original form, of voice narration. This step may be automated using speech recognition or manually by keyboarding to create the needed transcripts.
  • each program segment is associated with one or more subject matter categories which are encoded into a standard form in the Subjects array of the Program_Segment record described earlier in connection with Fig. 4 .
  • subject codes are further assigned an importance value in the Importance array (which is parallel to the Subjects array) by the human author.
  • the order in which subjects codes are placed in the Subjects array may be used to indicate the relative relevance of the subjects to the program segment; that is, the most relevant subject is identifies in Subjects[0], the next most relevant subject is identified in Subjects[1], and so on.
  • Each program is typically placed in the output sequence in accordance with the code at Subject[0], the subject to which the program segment is most relevant.
  • the human review may compose a narrative cross referencing description of some or all of the program segments which were secondarily relevant to a given category; that is, program segments which were most relevant to another category but also relevant to the given category.
  • This cross-referencing description may advantageously utilize the hyperlink capability discussed earlier such that, when the user is listening to the description of any related program segment, that related segment may be listened to simply by issuing a Go command to jump to the linked article, and later issuing a Return command to resume the playback at the original point.
  • the body of the program segment is then organized by the human reviewer at steps 431, 433, and 435 seen in Fig. 6 to create an output program segment having the desired structure consisting of:
  • the human reviewer may compose a new article which has condensed content at 431, add a topic (title) and summary paragraph previously created at 433, and then, at 435, add highlighting and hyperlink tags (which take the form of imbedded flags of the type used in Hypertext Markup Language "HTML" as described later in connection with Fig. 7 ).
  • the topic and subject announcements include a statement of the playing time, particularly for longer program segments.
  • the playing time is recorded in the Program_Segment record for that segment in the field named "Duration" as noted earlier.
  • a human announcer then reads the structured text, or it is alternatively converted into an audio program segment by speech synthesis, as indicated at 435.
  • the user may request the player to periodically issue a time of day announcement.
  • the user may set a playback preference value indicating a desired time duration between time of day announcements. Each time such an announcement is issued, the last announcement time is recorded. Each time a logical break occurs between program segments, the last announcement time is subtracted from the current time and, if the result exceeds the desired announcement spacing, a new time of day announcement is issued.
  • the player may also periodically announce the duration of the unplaced portion of the session, enabling the listener to skip certain programs in order to play others when the actual listening time available is less than the time available to play the entire remaining program.
  • the player may be programmed to issue timed messages to the listener. For example, a program session may interrupted to remind the listener to perform some function at a particular time, such as listening to a scheduled radio broadcast. Alternatively, the player may be programmed to play identified segments at a particular time of day, or at a particular time relative to beginning of the session (for example, fifteen minutes after the session begins regardless of what has been played before or where the player is in the sequence). These programmed interruptions are preferably performed as automatic hyperlink, enabling the user to return to the regularly scheduled but interrupted programming simply be issuing a "return" command.
  • program segments may omit the "original" audio file entirely.
  • the audio may be generated on the user's player using speech synthesis, with tag to speech conversion of the tagged highlighted materials including an audible cue.
  • the text-to-speech technology might be especially useful for specialized subject areas, such as weather reports, sports scores, or stock market quotes, or other primarily informational articles where the content is significantly more important than the form of speech.
  • collateral text file makes it possible to perform scanning operations to "find" particular words and phrases in the presentation, and perform a jump to that position in the file.
  • the user may request the player to locate and play the next program selection in the sequence to contain the word "patent" and the player, in response to that request, performs a serial search through the transcript text associated with each program segment until the requested word is found, an a jump then executed to resume play at that location.
  • the transcript files of the programs specified on the current program schedule, as well as the transcript files of other locally stored programming may accessed by means of an inverted file in which each significant word in the playable library is associated with the an indexing record for each occurrence of that word, the record containing program segment identifier for the program segment including the word and the offset(s) within that segment where the word occurs.
  • an inverted file in which each significant word in the playable library is associated with the an indexing record for each occurrence of that word, the record containing program segment identifier for the program segment including the word and the offset(s) within that segment where the word occurs.
  • the availability of the program identifier permits the player to play for the user an announcement of categories and topics along with a recitation of the number of word occurrences within that topic; for example, "The term 'cellular' occurs 7 times in [program segment announcement], 3 times in ... "
  • the full transcript may be additionally made available by downloading it to the player where it can be listened to, by placing a hyperlink to the full version in condensed version, or printed for further review by the listener.
  • this capability may alternatively be realized by placing the full version in a separate program segment, thus allowing the subscriber to select either the condensed or full version from the catalog, or to activate a hyperlink call to the full version if additional detail is desired after listening to the full version.
  • templates which describe the form different classes of programs should adhere to.
  • a template might say that a given audio article consist of a time announcement, an summary introduction including the article headline, and the body of the article. Templates may be expressed in a formal grammar which describe the desired program content in a consistent way.
  • the templates may take the form of prewritten HTML forms where the program topic description is placed in the title and the program segment comment placed in the body portion of the HTML document, which may include tags to identify highlighted passages and hyperlinks as explained below in connection with Fig. 7 .
  • the invention further supports the construction of serialized groups of program segments in which the sequential episode segments may be downloaded at one time or separately when necessary to conserve space or to handle sequential presentations which evolve in real time.
  • the listener may be given the option to continue listening at the next episode of the serial sequence, or to instead allow the player to continue with the next regularly scheduled program segment identified in the selections file, with the next episode being deferred until a later session.
  • the file of selection records to be associated with that audio recording file is created by a human editor who utilizes suitable audio monitoring and editing equipment to listen to the playback of the audio playback file and identify the byte location within that audio file where highlight and anchor passages as well as response prompts which seek user input begin and end.
  • the human editor supplies the identification of the cross-referenced material by specifying the symbolic name of another selection record associated with the same or a different program segment to which control is to be passed if the hyperlink is executed by the user.
  • a crucial step in the production of each segment is the association of byte locations in the audio stream with the records in the selection file. This association may be done by a human technician or by automatic methods.
  • a technician would use a computer with suitable audio playback capabilities and software to play the audio stream and to simultaneously display the transcript if it is available.
  • the software which plays the audio generates a new record in the segment file which contains the current byte location within an audio file whenever the human editor pressed a key.
  • the significance of a byte location may be indicated by pressing a selected one of a plurality of keys.
  • the technician could generate Subject and Topic records with the correct byte offset simply by pressing the "S "or "T" keys at the right moment while listening to the audio program.
  • the software could automatically generate the synchronizing segment record and prompt the technician to associate byte location thus identified with a corresponding location in the displayed transcript using a mouse or other positional identification means. When no transcript is available, the operator may be prompted to enter a topic or subject description via the keyboard.
  • the process of associating of audio location with segment records process could be automated by adding additional software to the technicians editing computer.
  • speech recognition technology may be employed to automatically identify when the live speaker changed in an audio stream.
  • the monitoring program thus automatically generates a new record and prompt the technician to associate the record with data in the transcript.
  • the software may advantageously detect laughter, musical interludes, or laughter and use these to automatically generate segment records.
  • the completed program segment is assembled at 438, compressed at 440, and placed in the program library as indicated at 442 where it is available for downloading to subscribers.
  • the program segment (topic) thus preferably consists of (a) a compressed audio program segment file, (b) a text transcript file of characters, which is preferably in HTML format or in a word processing format such as the Rich Text Format "RTF" readable by most word processing software, (c) possibly one or more image files for visual presentation with the audio content, (d) a file of Selection_Records for the program segment which identity the subject program segment announcement, the topic program segment announcement, and the program content program segment ("S", "T”, "P”, "Q,” and “G” Selection_Records), as well as the highlighting and hypertext passages and collateral synchronized image files tagged within the body of the programs segment, and finally (e) a Program_Segment record for the segment which identifiers all of its component parts and which is placed in the relational Programs Table 303 seen in Fig. 4 .
  • the file of Selection_Records which forms part of the program segment data assembled at 438 may contain cross-referencing links and these links in turn contain location references to cross-referenced program segments or particular passages within other program segments. While a referenced program segment can be identified by the its Program_ID integer, the byte location of a particular passage within that referenced segment is not established until the editing noted above is completed. Consequently, symbolic names are preferably used to initially identify all highlight or anchor text passages, making it possible to use these symbolic names as relocatable addresses, just as symbolic names are used to identify addresses in computer source language which is first compiled and then linked to translate symbolic names into real addresses at run time.
  • symbolic names used to identify cross-referenced passages may be translated into numerical selection file offset values loaded into the Location field in "L" Selection_Records.
  • these offset values are either positive values specifying the location within the Selections file of the Selection_Records which identifies the link target, or negative Program_ID values which identify program segments not specified by the current Selections file as being part of the current program session content.
  • the apparatus contemplated by the invention advantageously includes means for accepting comments, yes/no responses, and value selections from a user during a playback session.
  • these prompt mechanism provide a robust mechanism for prompting the user for and collecting responses of various kinds.
  • prompted requests may be used to obtain program ratings from at least those subscribers who are willing to participate in the program rating process.
  • V and E records
  • a user may be asked to grade programs by various criteria and the resulting data may then be used alone or in conjunction with other values to produce a figure of merit for programming, whereby programs receiving higher ratings can be assigned a higher priority.
  • willing subscribers may be offered the opportunity to volunteer to participate in surveys of various kinds, with the added advantage that personal and preference data already available for each of the participants may be combined with the survey responses is useful ways. For example, the tendency to give a negative responses on a particular topic may be correlated with the age, sex, geographic location, etc. of the respondents. Subscribers who are participate in the surveys may be rewarded by providing reduced subscription rates, free programs, or cash payments.
  • the embodiment which described also includes the capability of accepting comments from a subscriber at any time during the course of program playback.
  • a comment is recorded, it is saved as separate file (or other identifiable data) together with the Program_ID of the program commented upon, the byte location within the playing program file where the comment or annotation is being made, a Class variable indicating the nature of the record, the Class variable being used as the Class variable in the Program_Segment record for the comment or annotation or comment, and the date and time of day when the comment is being created.
  • the comment is created, the user is then requested to specify, either by voice response or by a keyboard selection, whether the information to be recorded is to be treated as:
  • the user further indicates the extent to which such an annotation or comment is to be made available to others. If designated as being public, annotations become available to any other subscriber who subsequently plays the program, at least to the extent that a given subscriber indicates that the playback of annotations is desired. Private annotations are simply stored in the user's local disk storage are (at 107 in Fig. 1 ) for future reference whereas public annotations are unloaded to the server where they are saved as separate files keyed to the original by means of the downloaded selections file for those subscribers who desire to hear annotations.
  • Comments are designated as being public or private messages. Public comments become independently available to all subscribers who have indicated an interest in the subject matter category(s) to which the comment relates. By default, a comment is assumed to relate to the same categories assigned to the program segment which was playing when the comment was produced, but these category codes may be changed by the user during the editing session (seen at 217 in Fig. 2 ). In addition to altering the subject matter codes for comments already dictated, the editing capabilities made available to the user at step 217 may advantageously include the ability to delete dictated comments so that they are not uploaded at all, direct comments to specific subscribers or email addresses, and enter new comments on any designated program segment in the current catalog by dictation or keyboarding.
  • a subscribes can elect the degree to which public comments or annotations are to played back along with programs or topics of specified interest. Comments or annotations can be excluded entirely, a link may be imbedded which may be executed at user request to play the comment or annotation at the point in the file where the comment or annotation was played, or all comments and annotations may be played immediately without first requesting user approval.
  • Private comments are not posted to the subject matter categories and are made available only to (1) the author of [specified by the Provider_ID of] the program segment being commented upon; (2) the host system, or a host system editor responsible for the subject matter area about which the comment is concerned; or (3) some other destination specified by the user.
  • the author By sending comments to the author, the user can make a direct but private response to anything contained in a message or program created by that author.
  • Particular advertisers or other content providers may encourage such comments and offer subscriber credits or other incentives to those who are willing to make comments.
  • the ability to send comments to the responsible host editor provides a direct mechanism by which a subscriber may express satisfaction or dissatisfaction about the programming content provided, suggest other programming which would be of interest, and the like.
  • the to-host comment provides a mechanism to assist the editors to identity subscribers who may be inappropriately injecting offensive material to the annoyance of other subscribers.
  • questions about the operation of the system may be directed to the host, thereby providing help and customer support to subscribers who may need assistance.
  • the host may provide additional services (fact finding, transaction processing, and the like) which are made available on a fee basis to interested subscribers.
  • dictated comments may be translated into text messages that could be sent to anyone having an E-mail address or facsimile receiver.
  • the comment could be transmitted as an audio file attachment to an E-mail message (e.g. as a RealAudio file).
  • the comment may simply be placed on the user's local disk for future reference.
  • Comments and annotations are preferably stored on the player's local mass storage unit with header information designating a CommentON field (the Program_ID of the program segment commented on), the byte location in the playing program file where the comment was dictated, the Class field specifying the nature of the comment, and the Created date and time stamp.
  • the files containing public and private annotations and comments are uploaded to the host at the same time the usage log is transferred (see 219, Fig. 2 ).
  • Narrative text to be presented in the interactive, multimedia format made possible by the present invention may be advantageously expressed in the first instance using essentially conventional hypertext markup language, "HTML".
  • Fig. 7 shows an example of the content of a portion of an illustrative HTML text file indicated generally at 450 used to create an audio file seen at 460 and a selections file indicated at 470.
  • the HTML file illustrated at 450 uses conventional ⁇ IMG> tags to identify image files, conventional emphasizing tag pairs ⁇ EM> and ⁇ /EM> to designate highlighted passages, and conventional ⁇ A > and ⁇ /A> HTML tag pairs to designate the anchor text and link target of a hypertext link.
  • the image tag is translated into a pair of "I” and “J” selection records seen at 472 which respectively contain the ImageID specifying IMGFILE1.JPG and the IMGSTART byte location in the audio file 460 where the display of that image is to begin. This display continues until the next ⁇ IMG> tag is encountered specifying the IMGFILE2.JPG image which creates the "I” and "J” selection record pair at 473.
  • the ⁇ IMGOFF> is not standard HTML and hence would be ignored by conventional web browsers, but is inserted for recognition by the selections file compiler which responds by inserting the "K" record at 474 which specifies the point at which the current image display should end.
  • the phrase "Television and motion pictures” is identified as a highlighted passage by the tag pair ⁇ EM> and ⁇ /EM> seen in the text 450.
  • These tags are translated into the "H” and "E” record pairs at 475 in the selections file 470 which identify the beginning and ending of the phrase in the audio file.
  • the highlight markers in the selections file enable the player to play only the highlighted passages when in the highlight mode.
  • a second "H” and "E” record pair seen at 476 is produced by the HTML text " ⁇ EM>bandwidth ⁇ /EM>".
  • the HTML forms mechanism may also be used to incorporate requests for user input at predetermined times during the playback of program segments.
  • the value choice mechanism using "V" selection records provides a radio-button-style mechanism for indicating a user' choice from among several options.
  • Standard HTML input tags include a Name attribute which can be used as an identifier for the data entered.
  • the tags in the written HTML are translated into records in the selections file which contain byte location values specifying when the player should pause the playback and accept the user response.
  • the resulting uploaded usage log file contains the response value together with the original byte location value from the selections file which serves the tag identifier.
  • the HTML to audio conversion process may advantageously save a table correlating the Name values in the HTML source with the byte location values. In this way, the input tag Name parameter may be used as a symbolic identifier to identify and process response data.
  • the HTML input tag Value parameter is conventionally used to supply a default response value to be supplied when the user does not supply a different response. Value parameters may accordingly be saved for later use and inserted as output data when the user does not respond to the request for input (as indicated by the absence in the uploaded files of any response data containing the byte location value for the tag not responded to).
  • hidden HTML tags may be imbedded in the original HTML and saved during the HTML to audio conversion to indicate the correspondence between particular byte locations in the audio file and symbolic location names identified by the symbolic Name parameter specified in the hidden tag.
  • hidden tags may be used, for example, to identify the beginning and end of particular passages and may be compared with the usage logs to determine the extent to which users exercised their option to skip the remainder of a program during the designated passage.
  • the present application is a divisional application divided from EP98907577.5 (the "parent" application), which originated as PCT/US98/03444 .

Landscapes

  • Engineering & Computer Science (AREA)
  • Signal Processing (AREA)
  • Information Transfer Between Computers (AREA)

Abstract

An audio program and message distribution system in which a host system organizes and transmits program segments to client subscriber locations. The host organizes the program segments by subject matter and creates scheduled programming in accordance with preferences associated with each subscriber. Program segments are associated with descriptive subject matter segments, and the subject matter segments may be used to generate both text and audio cataloging presentations to enable the user to more easily identify and select desirable programming. A playback unit at the subscriber location reproduces the program segments received from the host and includes mechanisms for interactively navigating among the program segments. A usage log is compiled to record the subscriber's use of the provided program materials, to return data to the host for billing, to adaptively modify the subscriber's reference based on actual usage, and to send subscriber-generated comments and requests to the host for processing. Voice input and control mechanisms included in the player allow the user to perform hands-free navigation of the program materials and to dictate comments and messages which are returned to the host for retransmissions to other subscribers. The program segments sent to each subscriber may include advertising materials which the user can selectively play to obtain credits against the subscriber fee. Parallel audio and text transcript files for at least selected programming enable subject matter searching and synchronization of the audio and text files. Speech synthesis may be used to convert transcript files into audio format. Image files may also be transmitted from the server for synchronized playback with the audio programming.

Description

    Field of the Invention
  • This invention relates to electronic information distribution systems and more particularly to a system for dynamically and interactively selecting and playing particular programs from a program library.
  • Background of the Invention
  • The three dominant commercial systems for providing audio programming to a listeners are broadcast radio systems, cassette tape playback systems and compact disk playback systems.
  • Broadcast radio uses both the AM and FM frequency bands making a large number of simultaneously broadcast programs available on an essentially random access basis. Unfortunately, since most broadcast stations attempting to appeal to the same general listening audience, much of the programming is duplicative and special interest programs are broadcast on a limited basis. In addition, because there is no convenient way for listeners to be aware of the wide variety of materials scheduled for broadcast, most people listen to only a limited number of stations which dependably broadcast the programming considered to be most acceptable. Even when desired programming is found, it must typically be listened to when it is broadcast; that is, at times chosen by the broadcaster and not the listener.
  • Tape and compact disk audio players offer the listener the opportunity to purchase specific music selections or albums performed by favorite artists and to replay selections from these purchased recording whenever desired. Pushbutton track selection, as well as improved fidelity, has made the CD player the preferred choice of many, despite the cost and inconvenience of purchasing a library of desired disks. Unfortunately, specialized information programming, unlike music, is largely unavailable on tape or disk, and that media is not capable of adequately conveying rapidly evolving information such as local and world news, weather reports, and rapidly changing trade and business information. Although broadcast radio provides adequate, up to the minute coverage of general news topics, specialized information continues to be largely unavailable on any of these three audio delivery systems, not withstanding the fact that radio, tape and CD players continue to be widely used, particularly in automobiles, for general news and music programming.
  • More recently, "Internet radio" sources has been introduced which make files of audio program material available for downloading on the World Wide Web using conventional web browsers to locate and request specific files which are then played in real time by special programs, including the popular "Real Audio" program offered by Progressive Networks. Although Internet radio systems make it possible to deliver a richly diverse selection of audio programs to interested listeners on request, including specialized information not offered by conventional broadcast media, the use of a visual web browser to search for and then play individual program selections one at a time makes conventional Internet radio players impractical for routine desktop use, and wholly unsuitable for use by an automobile drive.
  • It is accordingly an object of the present invention to provide easy access to rich selection of audio programming and to allow the listener to dynamically and interactively locate and select desired programming from the available collection in an easy and intuitive way without the need for a visual display screen and using only simple selection controls.
  • Summary of the Invention
  • In a principle aspect, the present invention take the form of a personalized information delivery system which provides information and entertainment programming to individual subscribers from a library consisting of a large number of diverse programs, and which incorporates mechanisms for selectively delivering a subset of those programs to a given subscriber based on that subscriber's characteristics, subject matter preferences and interests, and express requests.
  • As contemplated by the invention, the library of programs is created and maintained by a server subsystem to which a remotely located subscriber / player subsystem can connect by means of a conventional data transmission link, such as a dial up internet connection. The programs making up the library are subdivided into program segments, one of which contains an audio presentation of the content of the program and, if that content includes a voice narrative, it is preferably accompanied by a text file transcript. Each program segment is associated with a subject category description which typically describes a plurality of related program segments, and a program topic description describes the content of each individual program segment. Combinations of these category and program descriptions which are of interest to a particular subscriber are transferred from the server subsystem to that subscriber's player subsystem, thereby providing a subject matter catalog from which the subscriber may expressly request particular programs.
  • In the preferred embodiment of the invention, to facilitate use of the system by the subscriber, the server subsystem accepts from the subscriber indications of the subscriber's general interests, characteristics and preferences and this subscriber characterization data is periodically matched against the characteristics of each stored program segment to identity those segments of significant potential appeal to that subscriber. The catalog of programs supplied to the user may accordingly be limited to, or otherwise emphasize, categories and selections to which the subscriber's attention should be specifically directed.
  • In order to match the subscriber's preferences to the programming most likely to match those preferences, the server subsystem creates data for each program segment characterizing a series of attributes of persons likely to have an interest in that program segment. The server further includes means for matching the attributes of each subscriber against the attributes of each program segment to form a weighted value indicative of the extent to which the preferences of the subscriber match the attributes of the target audience for that program. Programs which have the highest weighted value for a given user are then brought to the attention of that user, either by including those programs in the user's catalog, or by including the program in an actual proposed listening schedule when space permits.
  • Other aspects of the audio distribution system include techniques for permitting the listener to add a voice annotation to a program and send the annotated program to another listener, techniques for synchronizing an audio program with the display of one or more stored images, techniques for employing a usage log generated by the listener's activity to determine what programming should be distributed to the user, and techniques for responding to control commands received from the user in providing the programming.
  • These and other objects, features and advantages of the present invention may be more completely understood by considering the following detailed description of a preferred embodiment of the invention. In the course of this description, reference will frequently be made to the attached drawings.
  • Brief Description of the Drawings
    • FIG. 1 is a block schematic diagram of an electronic program and advertising distribution system which embodies the invention;
    • FIG. 2 is a flow chart illustrating the principle steps followed in the course of the performing the information distribution functions contemplated by the invention;
    • FIG. 3 is a flow chart illustrating the principle steps performed during a playback session in the illustrative embodiment;
    • FIG. 4 is an information structure and data flow diagram illustrating the manner in which programming is selected and accounting functions are performed in the illustrative embodiment of the invention;
    • FIG. 5 is an information structure diagram illustrating the manner in which the program segments are dynamically selected and played in response to the user's preferences and control decisions;
    • FIG. 6 is a flow chart which describes a preferred procedure for preparing the program content which is distributed to subscribers in accordance with the invention; and
    • FIG. 7 is an information structure diagram illustrating the manner in which a narrative text file expressed in hypertext markup language (HTML) may be translated in to the combination of an audio speech file, a text file transcript, and a sequencing fife used by the player to create a multimedia presentation.
    Description of the Preferred Embodiment
  • The illustrative embodiment of the invention shown in Fig. 1 utilizes the Internet to provide communications between a host computer indicated generally at 101 and an audio player device illustrated at 103.
  • Subscriber Audio Player
  • The player 103 may be advantageously implemented by a conventional laptop or desktop personal computer including a processor (the client CPU 105), a time of day clock 106, and a data storage system consisting of both high speed RAM storage and a persistent mass storage device, such as a magnetic disk memory, the data storage system being used for storing audio, text and image data at 107 and for storing usage data at 109 which records the nature of the programming reproduced by the player 103. The player 103 further includes a sound card 110 which receives audio input from a microphone input device 111 for accepting voice dictation and commands from a user and which delivers audio output to a speaker 113 in order to supply audio information to the user. The program data stored at 107 may advantageously include compressed audio recordings and/or text (files of characters) which may be converted into audio form by conventional speech synthesis programs executed by the client CPU 105.
  • The sound card 110 is conventional and preferably complies with the recommendations detailed in the Hardware Design Guide for Microsoft Windows 95, by Doug Klopfenstein, Microsoft Press (1994), ISBN 1-55615-642-1. The sound card 110 advantageously supports a 44 kHz, 16-bit, stereo codec providing analog to digital conversion of audio input signals from the microphone 111 as well as digital to analog conversion for programming directed to the speaker 111. The sound card provides external connections and hardware support for Microphone-In, Line-In, Line-Out, and Headphones-Out, with volume controlled by the player software (including volume level logging as discussed later in connection with Fig. 3 of the drawings).
  • To support multimedia capabilities, the CPU 105 should meet or exceed the capabilities of an Intel 486 DX2-66 computer to provide consistently good playback results and the sound card 110 should include a 16-bit digital-to-analog converter for playback and a 16-bit analog-to-digital converter for recording. The sound card 110 should further support 8, 11, 22, and 44kHz waveforms. A frequency of 44kHz is used for CD-quality sound and fractions of 44, such as 11 and 22, are often used for compressed waveforms meant to save CPU processing. Support for an 8kHz frequency should be in order to properly support Windows 95 TrueSpeech™ compression, which is optimized for compression and playback of human speech. Using TrueSpeech compression, programs containing largely voice narrative data can be substantially condensed, and users can record annotations and voice mail responses as discussed later.
  • In addition, the sound card 110 should be capable of reproducing downloaded MIDI (Musical Instrument Device Interface) commands, enabling the system take a MIDI data stream and produce sound according to the compressed files consisting of digital sheet music instructions. Preferably, the sound card should support at least 16-voice polyphony (the ability to play several sounds at the same time), and polymessage MIDI, an capability included in Windows 95 that allows a sound card to receive and batch-process multiple MIDI messages (such as Note On and Note Off). The sound card 110 should also a microphone port for microphone 111, a speaker-out port (for one or two (stereo) unpowered speakers 113, and a headphone-out port.
  • The personal computer CPU 105 is also preferably connected to a conventional personal computer video display 118 and a standard keyboard 119, as well as a pointing device (such as a mouse, trackball or touchpad, not shown). The facilities provided by the operating system, such as Windows 95, typically includes multimedia support, as noted above, as well as a standard WINSOCK TCP/IP stack and modem dial up driver software to support a SLIPP/PPP Internet connection, as next discussed.
  • The player 103 further includes a conventional high speed data modem 115 for receiving (downloading) the program information 107 from the remote server 101 and for transmitting (uploading) program selections and preferences as well as usage data in the file 109 to the server 101. To effect these file transfers, the modem 115 is connected via conventional dial up telephone SLIP or PPP TCP/IP series data communication link 117 to an Internet service provider 121 which provides access to the Internet. The service provider 121 is in turn connected to the host server 101 via a high speed Internet link seen at 123.
  • Host File Server
  • The host server 101 provides a FTP server interface 125 which provides file transfer protocol services to the player 103, a CGI interface 127 which performs Common Gateway Interface script program execution in response to requests from the player 103, and an HTML interface 129 which provides hypertext transport protocol (HTTP) World Wide Web server functions to the connected player 103. The host server 101 stores and maintains a plurality of data files including a program data library indicated generally at 130 consisting of a collection of compressed audio program segments 131, announcement ("glue") segments 132, text program segments 133, image segments 134, advertising segments 135 and program catalog information 137.
  • The compressed audio segments program segments comprise audio voice and music files which may be compressed using conventional compression mechanisms suited to the data being compressed, such as TrueSpeech compression for voice signals and MIDI files for compressed synthetic music reproducible by the sound card 110 as noted earlier.
  • Compressed voice programming in the database 131 may advantageously be accompanied by text transcripts (tiles of characters) stored in the text database 133. Similarly, images stored in the image database 134 may be used to provide a multimedia presentation which combines images reproduced on the display 118 of player 103 with concurrently presented audio at the speaker 113 and/or displayed text. Program segments which present advertising, illustratively shown as being resident in a separate database 135 in Fig. 1, may likewise consist of audio, text and/or image segments, as may the program segments which provide announcements between program segments as well as audible and visible menu options which the user may select as described later.
  • As hereinafter described in connection with Fig. 5, each voice or text program segment preferably includes a sequencing file which contains the identification of highlighted passages and hypertext anchors within the program content. This sequencing file may further contain references to image files and the start and ending offset locations in the audio presentation when each image display should begin and end. In this way, the image presentation may be synchronized with the audio programming to provide coherent multimedia programming.
  • As contemplated by the invention, information which is available in text form from news sources, libraries, etc. may be converted to compressed audio form either by human readers or by conventional speech synthesis. If speech synthesis is used, the conversion of text to speech is preferably performed at the client station 103 by the player. In this way, text information alone may be rapidly downloaded from the server 101 since it requires much less data than equivalent compressed audio files, and the downloaded text further provides the user with ready access to a transcript of voice presentations. In other cases, where it is important to capture the quality and authenticity of the original analog speech signals, a text transcript file which collaterally accompanies a compressed voice audio file may be stored in the database 133 from which a transcript may be made available to the user upon request.
  • The host server 101 further stores web page data 141 which is made available to the player 103 by means of the HTML interface 128. The host server 101 additionally stores and maintains a user data and usage log database indicated at 143 which stores uploaded usage data received from the store 109 in the player 103 via the Internee pathway 123 and the FTP server interface 125. The user data 143 further contains additional data describing the preferences, demographic characteristics and program selections unique to each subscriber which is developed largely from user-supplied data obtained when users submit HTML form data via the Internet pathway 123 for processing by the CGI mechanism 127.
  • The host server 101 periodically transmits a download compilation file 145 upon receiving a request from the player 103. The file 145 is placed in a predetermined FTP download file directory and assigned a filename known to the player 103. At a time determined by player 103 monitoring the time of day clock 106, a dial up connection is established via the service provider 121 and the Internet to the FTP server 125 and the download compilation 145 is transferred to the program data store 107 in the player 103. The compilation 145 is previously written to the download directory by a download processing mechanism seen at 151 in the server 101. Download processing, as described in more detail later, extracts from the library 130 data defining compressed program, advertising and glue segments, and/or associated text program data, based on selections and preferences made by (or inferred for) the user as specified in the subscriber data and usage log database 143.
  • The download compilation file 145, though represented as a single file in Fig. 1, preferably takes the form of one or more subscriber and session specific files which contain the identification of separately stored sharable files. By way of example, the recommended order and the identification of the program files making up an individual playback session are stored in a session schedule file (to be described in detail in connection with Fig. 5) which contains program identifiers of the program segments to be played during an upcoming session. The player 103 downloads the session schedule file and then issues download requests for those identified program segment files which are not already available in the player's local storage unit 107.
  • Usage data in the store 109 maintained by the player 103 is preferably uploaded as a file bearing a predetermined file name indicative of the particular subscriber and upload time and stored in a predetermined FTP upload directory. This upload advantageously occurs at the same time the player 103 establishes a download connection to the FTP server 125 as noted earlier, and occurs prior to the download of the compilation 145. Because the upload data from the store 109 in the player 103 identifies program segments desired by the subscriber, program segments newly requested by the user are appended to the compilation 145. Note that, in typical cases, programming in addition to the specifically requested programming will be included in the download compilation, and the transfer of that programming can begin immediately while the newly uploaded user selections and other information are being processed as indicated at 153 to identify additional information to be included in the download compilation.
  • As indicated at 161 in Fig. 1, the host server upload processing mechanism 153 also provides a number of reports, as described in more detail later, based upon the record of actual player use by individual subscribers and the community of subscribers as a whole. This report processing is advantageously performed on a periodic basis in connection with financial and accounting functions including subscriber and advertiser billing, content provider royalty payment accounting, and marketing analysis processing.
  • It should be understood that numerous other information storage, processing and communications schemes may be substituted for the preferred Internet server and PC client player architecture shown in Fig. 1. A dedicated host computer which communicates directly with client stations via dial up telephone facilities may be used, and cellular radio, cable modem and satellite links may be used to provide data communications in lieu of the conventional SLIP/PPP telephone and Internet links shown in Fig. 1. To facilitate use of the system in an automobile, a "player" computer may be linked to the Internet via a local communications server computer via a radio or infrared link when the car is parked at the subscriber's home or office. The Infrared Data Association's (IrDA) wireless infrared (IR) standard provides a highly effective, low-cost communications pathway rapidly becoming a standard feature in all notebook computers and PDAs. The IrDA international standard provides interoperability among widely diverse systems, involves no governmental regulation, are provided at low cost, provide high speed file transfers (e.g., 4 Mbs data rates), are small and can be easily incorporated into portable computers of the type which may be used in a car or on public transportation. Alternatively, the files downloaded from the host may be stored on a replaceable media, such as an optical disk cartridge, which may then be inserted into a portable computer or simplified player for mobile use. A direct fink between a mobile client player (such as a laptop PC) may be implemented using the Cellular Digital Packet Data (CDPD) service presently available in major metropolitan areas to provide low-cost access to the Internet using the TCP/IP protocol, and provides the advantage that needed program segments can be downloaded white a session is in progress, eliminating the need for a complete download before the mobile unit is disconnected from its data source.
  • Upload and Download Sequence - Overview
  • Fig. 2 illustrates the sequence of major events which are executed the program dissemination system contemplated by the invention.
    As indicated at 203, an interested subscriber invokes programming services by first supplying personal information and initial programming preferences during an account initialization procedure. Preferably, as explained in more detail later, account initialization is accomplished by presenting the subscriber with HTML forms to complete and submit to CGC script programs which execute on the server to post subscriber supplied information into an initial user dataset. Based on the information supplied by the user, the server then compiles one or more files for downloading to the subscriber at step 207 which include programming and advertising segments as well as additional data and utility programs needed by the player 103 to begin operation. The download operation preferably occurs at a time established by the player which establishes a dial up connection via the SLIP/PPP serial connection 117 to the local Internet service provider 121 which provides an Internet connection to the host FTP server 125. The download file or files containing programming and advertising segments as well as subscriber specific data are designate by filenames provided by the requesting client/player 103 and moved from storage unit 145 utilizing the FTP server 125 and the Internet connection into local storage at 107 in the client/player 103. The filenames used to specify the files in the server 125 may conveniently be formed from the program_id value used internally by both the host and the player to identity and differentiate the different program segments used.
  • The data downloaded includes a recommended program sequence file which provisionally identities the order in which downloaded program segments are to be played, with the initial selection and sequence being established based on user preference data by the download compilation processing mechanism seen at 151 at the server.
  • Before a playback session begins, as indicated at 211, the subscriber has the opportunity to review and alter the provisional program selections and sequence established as a default by the downloaded information from the server. Utilizing the programming data and a utility program previously supplied by the server, the subscriber may alter the selection and sequence of program materials to be played, including altering the extent to which advertising will be played along with the selected programming.
  • At the request of the user, the sequence of programming defined by the program sequence file (the selections file illustrated at 351 in Fig. 5) is then reproduced for the listener. As contemplated by the invention, the player 103 includes controls which enable the user to easily move from program segment to program segment, skipping segments in a forward or reverse direction, or to jump to a particular segment, and thus alter the preprogrammed sequence. Nevertheless, when any given program segment concludes, the next segment which is specified as following the given segment will begin playing unless the listener intervenes. Thus, although the segments are stored in randomly addressable locations in the local mass storage unit, they are nonetheless played at step 212 in the sequence established initially by the server and (optionally) modified by the subscriber, with the player providing the ability to dynamically switch to any position in this sequence under the listen control. As indicated at 213 in Fig. 2, the listener may at any time return to the sequence editing step 211 to manually reorder the playing sequence if desired. As indicated at 215, a session usage log is recorded during the playback session to identity every segment actually played, the volume and speed at which that segment was played, and the start and end times.
  • At step 211, in addition to deleting and reordering items on the program schedule, the user may alter his or her selections and general subject matter preferences to control the manner in which the host assembles program schedules for future sessions. When programs are included in a current schedule which are of particular interest, the subscriber may assign a priority value to the scheduled program and, in that way, inform the host that the user has an interest in receiving more programming in the same subject matter categories in which the identified program is classified. When a program in a serialized sequence is assigned a new or different priority value at step 211, the host system 101 assigns a corresponding Importance value to the program_segment record for each of the remaining unplayed programs in that serialized sequence. Note that, by expressly approving advertising segments or categories of acceptable advertising in this fashion, the subscriber may be granted a rate reduction since advertisers are generally willing to pay more for advertising directed to customers having a known interest in a given subject.
  • At the conclusion of a session, subscriber is given the opportunity at 217 to select programming which should be included in the next programming download. To facilitate this selection process, additional programming which fits the subscriber's indicated subject matter preferences, along with additional programming which the server includes as being of particular interest, is identifies in a catalog (as periodically supplemented by a download file seen at 308 in Fig. 4) and presented to the user in the form of a proposed program schedule together with a catalog of additional selections which may be substituted or inserted into the proposed schedule. At step 219, the selections made by the user at 217 as well as the contents of the usage log recorded at 215 are uploaded to the server as a requested file (seen at 301 in Fig. 4). This upload step may occur at the same time the SLIP/PPP dial-up connection is established by the player 103 to accomplish the download, with the upload occurring first by an FTP file transfer from the usage data store 107 to the FTP server 125 followed by the downloading of files requested by the client 103 from the FTP server.
  • In addition to the downloaded catalog of available items which may be viewed by the subscriber from the available downloaded information, the user may re-establish an Internet connection to the HTML web server 129 which presents HTML program selection and search request forms, enabling the subscriber to locate remotely stored programming which may be of particular interest to the subscriber. When such programs are selected in the HTML session, the user's additional preferences and selections may be posted into the user data file 143 and the identification of the needed files may be passed to the client/player 103 for inclusion in the next download request.
  • Account Initialization
  • As contemplated by the invention, a subscriber account may be established by any user having a personal computer equipped to provide the capabilities needed to implement the player 103 as described above, together with Internet access via a service provider I21. Although a conventional mo dial up connections will perform satisfactorily, the time required for uploading and downloading the necessary files may be substantially reduced using higher speed access, such as an ISDN or cable modem link, when those services are available.
  • To establish a new account, a prospective subscriber may use a conventional web browser program, such as Mosaic, Netscape Navigator or Microsoft Internee Explorer, which executes in the client CPU 105 to establish a conventional HTTP request/response dialog with server 101 The account initialization begins with the transmission of an HTAC form from the web page store 141 which is completed by the user at the keyboard (not shown) of client CPU 105. The account information is then transmitted to using a HTTP post method directed at a form processing CGI script executed by the server at 127 to place descriptive information about the user in an assigned user data file as seen at 143. After the account has been established, utility programs and data may be downloaded from the FTP server 125 to the client/player 103. These utility programs advantageously include programs which perform functions including (a) program decompression, playback and navigation; (b) recording of a usage log file identifying the program and advertising segments played and the start time, ending time, volume level and playing speed for each such segment; and (c) the selection and updating of programming preferences and selections for future downloading.
  • The data fields supplied by a new subscriber at the initialization step 203 may advantageously include the user's full name and billing address, credit card information or the like for use in subscriber billing; and descriptive data about the subscriber (and others who may share the downloaded material), such as: age, profession, sex, and marital status; the identification of subj matter categories of interest to the subscriber, preferably with assigned weighting factors indicating the level of interest in each category. The subscriber may also indicate general preferences with respect to the including advertising, including an indication of the amount of advertising which is acceptable to defray subscription costs, ranging from fully advertised programming for minimum subscription charges to the complete exclusion of advertising.
  • In addition, the subscriber may request and be presented with an HTML form which lists available programs in a particular selected subject matter area, with a priority weighting factor pre-assigned to each in accordance with the subscriber's previous specification for that category. The form presented thus reflects the previously entered level of interest weighting factor for each program based on its subject matter category, but permits the subscriber to override the suggested default value on a program by program basis. Similarly, the subscriber is given the opportunity to override the default amount of advertising desired.
  • Advertising may be associated with particular subj matter categories as well as with particular programs. For example, an airline may wish to advertise generally in connection with programming in the "travel" category whereas a particular resort hotel may wish to advertise only in connection with a particular travelogue program for the region where it is located. Subscribers may wish to hear advertising in connection with the programming in the travel category, but to eliminate commercials from a daily program presenting "today's weather report." The result is clearly advantageous for the advertiser, since advertising is focused more clearly on those having an interest in the subject matter and an expressed willingness to listen to commercial messages, while the subscriber is able to receive advertising which may be regarded as user while eliminating unwanted advertising.
  • Because personal data describing each subscriber's subject matter interests is available, along with personal data (age, marital status, zip code, etc.), particular advertising segments may be directed to only those subscribers having a likely interest in the goods or services advertised. This targeted advertising need not be presented at any time during the playback for the designated subscriber and need not be timed for presentation with particular programs. For example, a subscriber indicating an interest in travel programming may be supplied with advertising from an airline at any time, and not necessarily concurrent with selected travel programming.
  • Because a subscriber may have a particular interest in or enjoy some advertising, and may have a particular dislike for other specific advertising, the user may advantageously be presented with a listing of advertising organized by advertiser and subject, providing the subscriber with the opportunity to select additional desired advertising on the list while suppressing others. Since the voluntary acceptance of advertising preferably reduces the programming charge to the subscriber, the utility program which executes on the client CPU 105 to enable program and advertising selection, sequencing and editing preferably provides an advisory indication to the subscriber of the charges or credits to be accrued if the currently programmed sequence is played. This feature enables subscribers to better control the costs of the service by accepting sufficient advertising content to reduce the subscription cost to an acceptable level. Subscribers may also set a player system variable to a value indicating the subscription costs per unit time that the subscriber is willing to accept, and the player 103 can then automatically insert advertising segments between program segments in sufficient quantity to achieve a net charge at the desired level.
  • Player Operation
  • The playback operation indicted generally at 212 in Fig. 2 is illustrated in more detail in Fig. 3.
  • In order to limit access to the downloaded programming materials to the subscriber or persons authorized by the subscriber, the playback utility program executing on the client CPU 105 (Fig. 1) advantageously begins the session by requesting the entry of a password as indicated at 231. The entry of this or a different password may also be required for access to the utility programs used to modify the subscriber's personal data, future program selections, and current program selections and sequencing. Similarly, information which might be revealed concerning an individual subscriber by the host server 101 is advantageously password protected.
  • As with all Internet transactions, the actual data transmissions of information other than publicly available programming may also be encrypted. To this end, the client and server ends of the pathway may exchange public keys to enable encrypted transmission using conventional RSA encryption. By placing the decryption capability within the capability of the playback unit which is capable of directing decrypted content only to the system's speakers and display screen, but not to a file, the system insures that the internal usage accounting mechanism cannot be bypassed by reproducing downloaded program segments using other means. In addition, and as a part of this secure accounting arrangement, the host system can be programmed to require the receipt of an uploaded usage log (from which subscriber and advertising charges and content provider payments can be determined) before releasing additional programming materials for downloading from the FTP server 125.
  • As described in more detail later in connection with Figs. 4 and 5, the sequence of program segments to be presented to the user is formed into a schedule file (seen at 307 in Fig. 4) consisting of a sequence of program segment identification numbers which are used to compile a sequencing file, called the selections file, illustrated at 351 in Fig. 5, which contains more detailed information about the sequence of events which occur during playback. The player obtains information from the selections file which identifies the individual program segments to be fetched from mass storage and played for the user, as well as the segment identification information which is recorded in a usage logging file in the manner illustrated in Fig. 3.
  • As indicated at 233, the playback session begins with the presentation of an audio (and/or displayed) menu which allows the user to jump to any program segment within that sequence to start (or resume) playback at 235, or terminate the session at 236. The playback operation itself continues from the designated playback point in the selections file (seen at 351 in Fig. 5) which follows a program sequence initially created by the host server and downloaded with the program segments themselves, and then (optionally) modifies by the addition, deletion and re-sequencing of segment identifiers as discussed earlier in connection with step 211 in Fig. 2. Note however that, if the user elects to have advertising segments automatically inserted between program segments to achieve a predetermined cost level, that insertion occurs under the control of the playback mechanism at 235 such that advertising nowt identified in the selections file may be added or advertising segments specified in the selections file may be automatically skipped.
  • As playing progresses, the current playback position may be advantageously indicated by a variety of means. In the most simple form, the current playback position within the session file of selections (discussed in more detail in connection with Fig. 5) may be indicated by a simple numerical readout indicating the position on a scale of 1-100. In this way, a user listening to the programming in scheduled order is provided with an indication of the duration of programming remaining to be played. In a player implemented by a personal computer provided with a screen display, the current playback position may be advantageously indicated by displaying the program segment topic descriptions in a scrolling listing, with the description of the program currently being displayed being highlighted. The scheduled duration of each program segment may be displayed, along with the elapsed time remaining to be played in the currently playing segment, to enable the user to more easily determine when to skip the remainder of the currently playing segment. When such a concurrent visual display is available, means may also be included to respond to the users selection of a given program on the sort blue listing by means of a mouse or the like, and then automatically continue the play at the beginning of the program segment thus selected.
  • Each the playback begins a new programming, advertising or announcement segment, the segment start time is recorded in the usage log file stor at 109 (Fig. 1). Each usage log record contains a. program segment identification number (ProgramtD) obtained from the selections file as well as a start time and date stamp encoded into a 32 bit date-time value, a volume level setting indicating the volume at which the player was set at that time, and a playing speed value indicating the playing speed or playing being used.
  • As indicated at 237 in Fig. 3, each time a new program segment is started, a new segment handling procedure is executed at 239. If the user desires to have advertising inserted to defray the costs of the subscription, the current actual cost per unit time is calculated and compared with the desired cost per unit time. If the cost is determined to exceed the desired level, an additional advertising segment is started; otherwise, the next program segment in the program sequence 214 is played. In either case, the segment id of the newly starting segment is recorded in the log file along with the start time for that segment. Note that it is unnecessary to record the end time for the prior segment since it is the same value as the start time for the next segment. When play is concluded, a terminating record indicating the time of turnoff is recorded to enable the duration of the last segment to be calculated.
  • Recording Volume and Playing Speed Changes
  • As indicated at 251, if the user changes the volume level or playback speed by a significant amount, a new record is posted to the usage log at 253, indicating the continuation of the last program at a new volume level (thus producing two records in having the same program segment ID numbers but having differing start times and volume levels). The user adjusts the volume by means of a software control displayed when the player is active. The user adjusts the control using the mouse or keyboard to adjust the volume. When the volume control experiences a change in level than a predetermined deviation, it sends a message to the player routine at 251 to cause the new volume level to be recorded at 253. New volume settings do not affect the program sequence and the recording of the volume level change takes place transparently to the user. Likewise, when the user changes the playing speed, or switches to highlight mode, the new playing speed setting is recorded (using the PlayingSpeed variable in a Usage Record, to be discussed)
  • The cost accounting program which calculates subscriber charges and fees to advertisers may thereby treat volume levels below a predetermined threshold level, or playing speeds in excess of a certain level, as being equivalent to skipped programming. In addition, if a subscriber reduces the volume on selected programs or programs in particular subject matter categories, frequently increases the volume for other programs or subject matter categories, or sets the playing speed to play highlights only of other programs, that data can be used to infer preferences and dislikes which can be used to better select desired programming to be included in future download compilations.
  • User Playback Controls
  • The player mechanism seen at 103 includes both a keyboard and a microphone for accepting keyed or voice commands respectively which control the playback mechanism. As indicated at 261, the receipt of a command, which may interrupt the playback of the current selection, and the character of the command is evaluated at 262 to select one of six different types of functions.
  • The player 103 responds to the first command, "Accept" indicated at 263, by temporarily suspending the playback in order to accept a spoken "comment" from the user which is recorded as indicated at 264. After the conclusion of the comment, control is returned to 261 to test for additional commands before playback is resumed at 23 5. As described in more detail later, comments dictated by the user are saved and later uploaded to the host system where they exist as program_segments. By allowing the user to dictate and record comments, the system provides a number of useful capabilities, including posting comments and messages to the host (requests for help or additional information), posting comments and messages either privately or publicly to the originator of a program being played, thereby enabling private interchanges to occur between users, to enable the interchanges to take place in publicly available threads analogous to the UseNet and Listserv newsgroups employed on the Internet to facilitate public discussions related to predetermined topics. In addition, the ability to accept and upload user-generated comments and information provides a valuable mechanism by which the user can evaluate and comment on the program being provided by the host. As described later in connection with Figs. 5 and 7, the mechanism seen at 263 and 264 for introducing a pause in the session playback while a voice response or comment from the user is recorded can also be employed to produce program generated prompts which request information followed by automatic response recordings, thereby enabling the system to be used to collect data, program evaluations, and other information from the user.**
  • A first command, "Go" indicated at 265, causes the player to make an immediate shift to a different program segment. For example, the spoken voice command "FIVE" can indicate a request to go to a predetermined numbered program segment while the spoken command "NEWS" could switch to the subject announcement segment for news programs. Alternatively, a mouse click on a screen-displayed menu of items, or a pushbutton on a hand controller connected by an infrared link to the player computer, could similarly be processed as a command to go to a predetermined program segment associated with that command signal. In such cases, the system records the start of the new segment on the log file (seen at 215 in Fig. 2) at 267 and switches the current playback position in the program sequence file 214 to the new setting at 269, and the playback continues at 235.
  • In the preferred arrangement, described in more detail in conjunction with Fig. 5 of the drawings, the program being played may contain passages which relate to other program segments in the compilation. These passages may be indicated by direct announcement, such as: "Say 'Go' when any of the Mowing automotive companies are named to obtain additional information: .. Ford .. General Motors .. Chrysler .. Honda .." Alternatively, an audible cue signal, such a distinctive tone or chime, might immediately precede a passage which anchors a link to another program segment. Players equipped with stereo audio output capabilities can make cues distinctive by playing cued announcements in one stereo channel, with or without a supplemental cue signal in the other channel. When a cue signal indicates a hyperlink passage, a simple "Go" voice command causes the player to reset to a new location from which playing continues until a "Return" command, seen at 266, causes the player to return to the original sequence.
  • As discussed later in connection with Fig. 5, hyperlinks of this type may be used to identity program segments which are not available in the player 103 because they were not downloaded for inclusion in a scheduled session. In that event, the "Go" handling routine seen at 265 posts a record to the usage log containing the ProgramID of the requested but unavailable segment so that the requested segment can be included in the Requested file 301 seen at 301 in Fig. 4.
  • When a communications pathway such as an Internet or cellular phone link is available to connect the player 103 to the server, an immediate request may be sent to the server to download a needed but locally unavailable segment. In that case, the downloading and playing may proceed concurrently by placing the downloaded information into a memory buffer to which the downloaded program segment is written as it is concurrently read for reproduction as described U.S. Patent 5,371,551 issued to James Logan and Daniel F. Goessling . To eliminate breaks in the program sequence, the player 103 may advantageously perform a look-ahead operation, sending a file request to the file server via the communication link by pre-scanning the program sequence file 214 to identify program segments to be played which are not in local storage and requesting those segments before they are needed.
  • Because announcement or "glue" segments are frequently repeated in different program segments, these segments are preferably retained in local storage by the player to avoid the need to be downloaded. The player advantageously processes the usage file at the end of each session and tags each program segment which has been played as being eligible for replacement to make room when necessary for incoming segments. Announcement segments, however, are preferentially retained even though they have been played because of the higher probability they may again be included in upcoming session schedules.
  • The third command, the SKIP command indicated at 275 in Fig. 3, causes the player to advance to the beginning of the next program segment in the program sequence, recording the start of the next sequence at 267 and resetting the playback position at 269. If the program segement has been subdivided (e.g. into paragraphs), the SKIP command causes the player to skip forward to beginning of the next subdivision within that segment. If desired. SKIP commands may be subdivided into two types, a SKIP TOPIC command and a SKIP SUBJECT command. When programming material such as news reports are grouped into topics within subject categories, as described later in connection with Fig. 5 , a SKIP SUBJECT command allows the user to skip over all program segments within that subject and resume playback at the leading description of the next subject. In contrast, the SKIP TOPIC command always advances to the next topic (program segment or program segment subdivision) in the sequence. If desired, the SKIP TOPIC command can produce a jump to the next program segment or subdivision which does not contain advertising, making it unnecessary for the listener to listen to advertising while scanning the program sequence for the next desired program segment.
  • The BACK command indicated at 278 operates like the SKIP command but in the reverse ("rewind") direction. Similarly, the BACK command may be subdivided into two commands, a BACK SEGMENT and a BACK SUBJECT command, which respectively reset the playback point to the beginning of the prior segment or the beginning of the prior subject description. Note that, after any given segment has played for a predetermined amount of time, the BACK command should reset the playback to be beginning of the current segment or topic respectively, allowing the user to start the current segment or topic from the beginning unless the playback point is already near the beginning, in which case the transition is made to the prior segment. The system responds to BACK commands by resetting the playback point to the desired point in the sequence and recording the start time, volume setting and new program segment ID in the log file as indicated at 267.
  • In the preferred form of the invention described in more detail in connection with Fig. 5, the context sensitive SKIP and BACK commands are used instead of the SKIP TOPIC, SKIP SUBJECT, BACK TOPIC and BACK SUBJECT commands discussed above. In the preferred arrangement, the program materials include subject and topic announcement program segments in addition to the program segments (both programming and advertising). When the user issues a SKIP or BACK command while the player is playing a subject or topic announcement, the player skips the entire subject or topic being announced and moves to the next subject or topic announcement respectively, automatically bypassing the intervening program segments which comprise the skipped subject or topic.
  • The fifth command, a "MARK" command at 280, is used to place a "bookmark" into the usage log which identities a program segment, or a portion of a program segment, which the listener wishes to designate for future use. In its simplest form, the bookmark recording function indicated at 281 may simply record a bookmark and the Programed of the current program segment into log file, By bookmarking a program segment, that segment may be recalled by the subscriber and all or part of it saved for later use in local storage, from which it may be reproduced, forwarded as an attachment to an email message, and the like.
  • More elaborate bookmark functions which may be readily incorporated into the system if desired include the following:
    • a. Dictating or keyboarding an annotation at a predetermined position in the bookmarked program segment, the annotation being saved in local storage so that, when the bookmarked program segment is reproduced, it will include the annotation. The bookmarked program segment and the annotation may then be saved as a unit for future references or forwarded to another person.
    • b. Bookmarked program segments, or annotations to bookmarked program segments, may be used in conjunction as an auxiliary audio voice mail and email handling system in which a subscriber's email and voice mail items are organized as topics in the playback session, enabling the subscriber to bookmark particular incoming messages (program segments) for further attention, or to dictate voice mail responses, or responses that can be converted to text form by a human typist or by a voice recognition system. This aspect of the present invention allows the subscriber to review and respond to incoming mail and voice mail messages while commuting or traveling to more productively utilize travel time. Voice annotations may be stored in separate fires which are uploaded to the host with the usage file and keyed to the program segment which they annotate by records in the usage log file.
  • The sixth command type, the "MENU" command indicated at 283 in Fig. 3 switches the player to a predetermined menu program segment, records the start of a menu mode state in the log file at 285 and places the player in the menu mode at 233. Using a hands free voice command system, the player may reproduce a menu program segment in which a sequence of options are enunciated on the system's audio output speaker with short pauses between the recited options. By providing the voice command "Go" during or shortly aster a desired option, the user may cause the system to branch to that selection. Menu options of this type may be conveniently implemented using the hyperlink capability described later in connection with Fig. 5. Alternatively, as noted earlier, the menu of options may be displayed on the screen with the desired playback point being selected using the keyboard or a pointing device. In all cases, each transition to a new program segment is recorded into the usage log for later uploading to the server and subsequent processing.
  • Program Compilation & Billing
  • Fig. 4 illustrates the principle data processing steps and information structures employed by the preferred embodiment of the invention to compile programming information personalized to the preferences of individual subscribers, to performs accounting functions which produce billing charges to subscribers and advertisers, and to determine royalty payments due to content providers.
  • The program, advertising and announcement segments to be made available to an individual subscriber include those program selections which the subscriber chooses from the supplied catalog of recommended programs, or additional selections chosen during a dial-up dialog with the host, as described above in connection with step 217 seen in Fig. 2. The selections made by and upload from the subscriber take the form of a file (sequence) of 32 bit integers, each integer (ProgramID) designating a particular program segment. This file of integers is placed in a relational database Requested Table seen at 301 in Fig. 4, with each row (record) in the Requested Table being an identification number which specifies a corresponding record (row) in a database table 303 called the Programs Table. The Requested Table 301 includes not only express requests from the user based on catalog selections but also requests which result from failed hyperlink requests which occur when the listener requested hyperlinked information during the session which was unavailable in local storage at the player. The program segments (which include programs, advertising and announcements) have a plurality of attributes which are described in the data fields of each record (row) in the Program Table 303. The following Pascal type declarations define the content of each record in the Programs Table 303:
 Type
       Classtype = (advertisement, program, announcement);
       ProgranLSegment = record
               ProgramID: integer; { unique key }
               ProviderID: integer;
               Class: Classtype;
               URL: pchar;
               Created: datetime;
               SubjectDesc: integer;
               TopicDesc: integer;
               GroupID, Episode: integer,
               CommentOn: integer;
               Subjects: array[0..15] of integer;
               Importance: array[0..15] of integer;
               Youngest, Oldest, male, female: byte;
               HouseLow, HouseHigh: byte;
               Duration: integer,
               Plays: integer;
               TotalTime: double;
               PlaysRate, TimeRate: integer;
               Timeliness: integer;
       end;
  • Each Program_Segnmt record in the Programs Table 303 is identified by a unique key integer value, ProgramID, which is the primary key value upon which the Programs Table 303 is indexed and accessed. The Program_Segmemt records in the Programs Table 303 are relationally linked using the ProgramID key to other tables including:
    1. (a) the Requested Table 301 discussed above,
    2. (b) a Schedule Table 307 which contains the recommended sequence of program segments for the next playback session,
    3. (c) a New_Catalog Table 308 which contains the identities of new available program selections to be added to the subscriber's catalog of available programming, and
    4. (d) an Advertisements Table 311 containing entries which describe advertising program segments to be brought to the attention of the subscriber.
  • The relational database system employed by the preferred embodiment of the invention further includes a Subscribers Table 313 which contains information describing each subscriber, a Content_Providers Table 315 containing information about each person or firm which supplies royalty-bearing information for dissemination to subscribers, and an Advertiser Table 317 which contains information about each advertiser that provides advertising program segments to subscribers. Mailing addresses and other information for subscribers, content providers and advertisers is contained in a single Account Table 321 to simplify the data structures needed.
  • A Usage_Log Table seen at 333 is uploaded from the subscriber, typically at the same time the express program requests in the Requested Table 301 are transferred, and processed at 350 to update the Subscribers Table 313, the Content Providers Table 315, the Advertisements Table 311, the Programs Table 303, and the Requested Table 301 as described below.
  • Program Schedule Generation
  • In accordance with the invention, the host server receives and supplements the user's initial selection of a sequence of desired programs, first by adding the program selections specified in failed hypertext requests as indicated by the Usage_Log Table 333 during usage log processing at 350, and then by adding advertisements, announcements and additional program segments tailored to the subscriber's known preferences as indicated at 340 in Fig. 4, thereby producing the recommended Schedule Table 307 which is transferred to the subscriber, along with program segments, during the download transfer. Indeed, if the subscriber provides no selections at all, the host will prepare a Schedule Table 307 containing program segment selected entirely by the host on the subscriber's behalf The programs, advertising and announcement segments which are added to the Request Table 301 to form the Schedule Table 307 are determined by a matching procedure 342 which may be better understood by first considering the content of the data structures which provide data utilized to make those selections.
  • The Programs Table 303, as noted above, contains Program_Segment records which describe the nature of each programming, advertising and announcement segment in the library which is potentially reproducible by the player 103. As illustrated by the type declaration above, each Program_Segment record specifies the account number (ProviderID) of the advertiser or content provider if any who may be charged or compensated for the actual playing of the program segment by subscribers. The record further contains a Classtype variable Class which indicates whether this segment is an advertisement, a program, a comment or an announcement.
  • The Class variable may also used to further subclass each program segment; for example, program segments which hold user-recorded comments may be designated as being "public" comments made generally available to all subscribers, "private" comments to be directed solely to the provider of the program_segment commented upon, and "host" comments to be directed to the host system.
  • The Program_Segment record's URL field specifies the location of the file containing the program segment in the file storage facility indicated at 304 in Fig. 4 (i.e., normally on the FTP server 125 seen in Fig. 1, but potentially including storage areas on the web server 141 or at any other accessible location on the Internet). In addition, the subscriber may wish to designate for future play a program segment already loaded into the player 103 by virtue of a prior download. The subscriber may elect to include an already loaded file because it was not reached in a prior playback session or because the subscriber wishes replay the selection. In that event, the ProgramID of such a selection is nonetheless included in the uploaded selection list (Requested Table 301), recognizing that at the time of actual download, the player 103 will only request the transfer of those program segments not already present in local storage. The uploaded Requested list 301 should accordingly be understood to be indicative of the requested content of a future planned playback session and not necessarily a listing of programs to be downloaded. The selection of files to download is preferably made by the player which issues FTP download requests from the server by specifying the URLs of the needed files.
  • The Created field contains a timestamp value specifying the data and time of day the program segment was created. In Created field allows user or host to select program segments by date and permits the listing of segments in chronological order in program catalog listings.
  • The Program_Segment record further contains a SubjectDesc field and a TopicDesc field, both ofwhich take the form of ProgramID integers which identify other program segment records which contain detailed information on audio announcement and displayable text descriptions of subjects and topics. The descriptive text files for subjects and topics are displayable by the player 103 as part of descriptive catalog entries which enable the user to choose desired segments. Together, the subject and topic program segments provide a hierarchical catalog listing which provides the descriptive information about the associated content segments which enables the subscriber to make informed selections. The text specified by the SubjectDesc and TopicDesc fields may be searched using conventional keyword searching techniques to permit the subscriber to locate and identify particular programming of interest from the locally stored catalog or, in a dial up CGI interaction with the host, to list and select programs from the larger library available on the server.
  • Serialized Programs
  • As contemplated by the invention, programming may include serialized sequences of programs. A given program segment may represent an episode in a series which is selected as a group by the subscriber, or a subscriber may select an individual program in a serial sequence and the host may then further installments or related programs within the series to the catalog or session content thereafter sent to the subscriber. The Program_Segment record contains a GroupID field which specifies the series as a whole, and an Episode integer field specifies the position of the given program segment within the serialized sequence. When a serialized sequence is requested, the host may download the entire series in one download for playback at requested intervals, or less than all of the episodes when all are not yet available or when it is desirable to limit the total download content. When a subscriber selects and plays a given program segment, as indicated in the usage log, without having expressly selecting the entire series, the host may then add the next installment to the catalog or the next proposed session. If desired, a hyperlink (to be described) may be placed at the conclusion of each installment which specifies the next installment as the linked program segment. In this way, the listener may request that the next installment be played immediately (if it is available) or included in the next installment (if it is unavailable and the hyperlink fairs).
  • The usage log may be employed to insure that the subscriber has an opportunity to hear episodes that may have been skipped. By monitoring the usage log, if an episode included in any given proposed session was not in fact played, the host may include it in the next proposed session as well. Note further that the serialization mechanism which has been described can be used to provide serialized advertisements to a subscriber, insuring that a subscriber does not hear a particular ad twice and further insuring that the advertising is presented to the subscriber in the intended sequence.
  • In addition, the serialization mechanism may be used to provide sequential presentation relationships between related programs. For example, if a subscriber indicates an interest by selecting and actually playing a program on an evolving topic; for example, a news story about the America's Cup yacht races, further new stories on that topic may be assigned the same Group ID number so that they are automatically routed into the subscriber's catalog or program session if space is available.
  • Fields supporting "Comments"
  • Serialized programs are related to, but should be distinguished from, the parent-child relationships that exist between program segments and the annotations and comments made on those program segments by users. As noted earlier with respect to the Accept command seen at 263-264 of Fig. 3, the player 103 of Fig. 1 permits the user to create an "annotation" or "comment" (typically in the form of a recorded audio message or a keyboarded text message) which is uploaded to the host 101 and stored as a program segment. The CommentOn field of the Program_Segment record contains the Program_ID of the program segment commented on, the Provider_ID field identifies the subscriber generating the comment, the Created field specifies the date and time when the comment was recorded, and the default values of the subject matter fields (discussed next) are copied from the subject matter fields of the program segment being commented on. These field entries provide a mechanism for supporting the comment handling features which are descried in more detail below under the heading "Comment Handling."
  • Program Selection
  • The Program_Segment record further includes a Subjects field which is an array of 16 integers, each of which may be a non-zero code value indicating a predetermined subject matter categories, allowing each programming segment to be matched against like codes specified as being subjects of interest by the subscriber, as well as codes indicating subjects to which advertised goods and services may relate.
  • The Program_Segment record also contains an Importance fiend which is also an array of 16 integers which (at least initially) holds an integer containing the reviewer/editor's assessment of the "importance" of the program segment relative to the subject matter code specified in the corresponding cell in the Subjects array. Thus, if Subjects[7] = 12345 and Importance[7]=231, this program segment has been assigned a importance level of 231 with respect to the subject specified by code 12345. Another segment may also be relevant to the same subject, but with a different level of importance to that subject. These fields may be used by the host as a weighting factor used to route programs of greater probable interest to the subscriber. Note also The "importance" value associated with any given program may also be adaptively altered based on the actual use as reflected by the usage logs and by subscribers' catalog selections. By way of example, program segments which are started but frequently skipped while in progress may have their importance value decreased while program which are frequently selected from the catalog and listened to may have their importance values increased. In this way, the system adaptively learns, for each categoy or programs, which programs subscribers have found to be of interest and which ones were seldom used. Serialized programs (identified by a common Group ID) may be assigned importance values based on the actual usage of earlier episodes in the same series. Thus, when a series proves to be popular based on repeat selections of its episodes, all episodes (including those not yet issued) may be assigned a higher importance value.
  • The Youngest and Oldest fields (each storing a byte value 0-255) contains an indication of the age range to which a particular program segment should appeal. Similarly, the byte values Female and Male allow the entry of an estimate of the relative interest of a given program to the different sexes: thus, a program devoted to sports news could be assigned the values Female=60, Male=170 where the value 127 would indicate gender-neutral content. The MantalStatus field is a single character ("S"=single, "M"=msrried, "W"=widowed, "D"=divorced).
  • The fields HouseLow and HouseHigh represents a range of household sizes range that may have a special interest in the program segment. Thus, programming directed to family interests may be directed to subscribers who are married with a household size equal to 3 or more.
  • The Duration field of the Program_Segment record specifies the duration of the program segment expressed in seconds. The Plays field is an accumulator field which is incremented by incoming Usage_Log records to reflect the total number of times a given program segment has been actually played by all subscribers. Similarly, the TotalTime value represents the total time a given program segment has been actually played by users. Together, these records can be used to determine the advertising fee due from the advertiser, or royalty amount payable to the content provider (the advertiser or content provider being specified the ProviderID field) for the use of this segment.
  • The Program_Segment record contains two signed integer values, PlaysRate and TimeRate, permitting an advertising charge or royalty payment (Amount) to be calculated as a value calculated by the executable formula: Amount : = Plays * PlaysRate + TotalTime * TimeRate
    Figure imgb0001

    If PlaysRate = 0, the amount of the royalty or advertising fee for actual use of the segment can calculated based solely on the actual time duration of the played segment (so that little credit or charge is assigned if the segment is begun but then skipped). Alternatively, if TimesRate=0, the charge can be based solely on the number of times playing the segment was commenced, which may be deemed appropriate when it may be considered the responsibility of the advertiser or the content provider to hold the user's attention once a segment begins. Note that, as usage records are posted to increment the Plays and TotalTime fields in the Program_Segment records, as described later, any program segment which was played for less that a predetermined minimum amount of time may be disregarded, enabling the subscriber to "surf" through selections while listening to minimal information per segment with incurring subscription charges or generating advertising fees or royalty payments.
  • Program segments are selected for inclusion in the output Schedule Table 307 and/or the NewCatalog Table 308 by comparing the content of the Programs Table 303, the Subscribers Table 313, and the Advertisements Table 311. The fields contained in the Subscribers and Advertisements Tables are set forth in the following Pascal record type declarations:
  •  Account = record
            AccountNo: integer; { Unique key}
            Name, Title, CompanyNwme: pchar;
            Addr1, City: pchar;
            State: string[2];
            Zip code, AreaCode, Phone, Fax, Email: pchar;
      end;
     Subscriber = record
            AccountNo: integer;
            Birthdate: Date;
            Sex, MaritaiStatus: Char;
            HouseholdSize: byte;
            Interests: array[0..15] of integer;
            TopChoices, ChoiceCounts: atray[0..5] of integer;
            ChargeLevel: byte;
            DataRate: Integer;
            Capacity: Integer;
            WeekDays: array[0..6] of Compilation;
      end;
     Advertisement = record
           ProgramID: integer;
           AccountNo: integer;
           DemographicMatch: function_id;
           DemographicWeight: byte;
           Earliest, Latest: datetime;
           Subscribers: integer;
           Repeats: byte;
        end;
  • The Accounts Table seen at 321in Fig. 4 is indexed by a key value AccountNo which is unique to each of its Account records. The fields of those records contain name, mailing address, telephone, fax and email information for all subscribers, advertisers and content providers in a single shared file. A person or firm specified by a record in the Accounts Table could simultaneously be a subscriber, advertiser and a content provider, in which case the same AccountNo key value would appear in each of the three tables: Subscribers 313, Content_Providers 315 and Advertisers 317. Prospective or inactive subscribers, content providers and advertisers may also be described by entries in the Accounts Table which are not referred to in any other tables.
  • Additional information about each active subscriber is contained in the Subscriber record indexed by AccountNo (a key shared with the Accounts Table). The Subscriber record specifies personal information about the subscriber, including birth date (from which age may be determined), sex, marital status, and household size, all of which may be of use in better selecting program material of possible interest which should be brought to the attention of the subscriber.
  • Each Subscriber record further includes two arrays of integers which indicated the subscriber's subject matter preferences. The Interests array contains 0 to 16 integers each indicating a subject matter category of interest to the subscriber, the integers having the same meaning and being take from the same category listing as the integers placed in the Program_Segment record's Subject array. These integers are placed in the Interests array in response to the subscriber's indication of subject matter preferences when the account is established as indicated at 203 in Fig. 2 or at any time thereafter when the subscriber elects to modify the stated preferences at step 217 in Fig. 2.
  • A second array of 16 integers called TopChoices is an ordered list of the same subject matter integers; however, in this array the subject matter integers are listed in order of actual playing frequency as indicated by the parallel array of ChoiceCounts integers. For example, the subject matter integer 321 in TopChoices[3] and the count 18 in ChoiceCounts[3] indicates that 18 selections had been played in the category 321 which was the fourth most-frequently played category. The ChoiceCounts array is modified whenever the usage log indicates that a selection in a particular category has been played by that subscriber. As a consequence, the TopChoices and ChoiceCounts arrays provide an indication of the subscriber's interests as indicated by his or her actual use of the player.
  • The ChargeLevel field in the Subscriber record indicates the subscriber's willingness to accept the insertion of commercial messages into the programming in order to defray subscription costs. A ChargeLevel value of zero indicates that the subscriber desires to pay the minimum charge and correspondingly is willing to accept sufficient advertising content to achieve that goal. At the other extreme, a ChargeLevel value of 255 indicates that the subscriber wishes to eliminate all commercial messages except those specifically requested.
  • The DataRate field indicates the rate at which information can be downloaded to the subscriber over the available communications link (typically dependent on the capacity of the modem used by the subscriber). The DataRate field is initially established from information supplied by the subscriber when the account is established (at step 203 in Fig. 2) but is thereafter altered to reflect actual averaged transmission rates experienced during download operations. Similarly, the Capacity field indicates the available mass storage file space available for program data in the player store (seen at 109 in Fig. 1). This value is initially supplied by the subscriber during account initialization, automatically reduced whenever the utility programs executing on the processor 105 detect less space available, and increased whenever the subscriber consents to the allocation of more available space when the utility programs detect that space is available and that additional space could be beneficially utilized given the download time available and the subscriber's desired session lengths.
  • Desired session lengths are contained in seven records each of type Compilation as defined in the following record definition:
  •  Compilation = record
           Earliest, Latest: datetime;
           PlayMinutes, Longterm: Integer;
       end;
  • Each Compilation record describes the download requirements for a specific day of the week and contains fields specifying the earliest and latest times of day when download can be begun, with the latest download time being at least a predetermined time in advance of the session start. In this regard, it should be noted that playback and download can occur concurrently, with the Schedule Table being downloaded first, the NewCatalog Table being downloaded second, program segments specified in the Schedule Table which have not previously been downloaded being transferred third (in the order of the expected presentation as stated in the Sequence Table), with program segments selected by the subscriber for future sessions being downloaded last as download time permits. In accordance with the invention, it is desirable to download the equivalent of a full session's programming in addition to the currently scheduled session programs so that, in the event of a temporary communication link or host failure, programming will be nonetheless be available. In installations which utilize download information to a removable media cartridge or a transportable player which is then played back in an automobile or elsewhere, and hence disconnected from the data link to the host, it will of course be necessary to complete the download prior to the disconnection, meaning that the Latest field in the compilation record should be a time which is in advance of the earliest expected session start time by a duration equal to the maximum expected download time. Because the subscriber may wish to use different download timing on different days of the week, a separate compilation record exists for each day.
  • The compilation record further specifies the expected duration of the playback session for that day using the variable PlayMinutes. The variable Longterm indicates the maximum duration in which extended play may be required. For example, a commuter who sometimes experiences long traffic delays on Mondays and Fridays may specify that an extra hour of extended programming should be provided for those days. Such extended programming is preferably consists of non-time critical programming which can be stored for future use as needed by the player.
  • Note that the compilation records noted above are used by the server to optimize the content of the recommended program schedule and not to initiate actual downloads to the player. As contemplated by the invention, the player initiates the actual downloads by sending download requests to the server. Nonetheless, the server can transmit to the client player an indication of optimum times when downloading should be requested. In this way, the load imposed on the server can be spread over time to avoid delays.
  • Program segments which are of interest to the user and which should be included in either the Schedule Table 307 or the Catalog Table 308 may be automatically identified by the following mechanisms:
    • a. the subject matter codes (Interests, TopChoices and ChoiceCounts) for a given subscriber for whom the Schedule Table 307 and Catalog Table 308 are being prepared may be compared with the subject matter contained in the Program_Segment record's Subject for each subject category description and each individual program description. Note that the Program_Segment record for a subject category description may identify related categories. In this way, an indication that a subscriber is interested in a particular category may be used to identify that category, any related category, and any program which specifies that category in its Program_Segment record. A weighting value may be calculated to indicate the extent to which the subscriber's stated interests match a given program or category of programs. Programs to which high weighting values are assigned are placed in the Schedule Table if the usage log data does not indicate the subscriber has already played that program, whereas the remaining programs having a weighting value greater than a predetermined threshold are placed in the Catalog Table 308. The duration of the programs specified in the Schedule file 307 is governed by the scheduled session lengths, communications throughput, and client storage capacity values contained in the DataRate, Capacity and WeekDays fields of the Subscriber record.
    • b. The attributes of the subscriber (birthdate, sex, marital status, and household size) specified in the Subscriber record may be matched against the corresponding descriptions contained in the subject and program Program_Segment records (youngest, oldest, male, female, houselow, househigh) to identify programs and categories of programs likely to be of interest to a subscriber having those attributes. An advertiser-supplied function defining this relationship is specified by the DemographicMatch function_id field of the Advertiser record, as discussed below.
      • a. The host server may advantageously use an optimization technique such as linear programming to complete the segment selection process. The optimizer will take into account the Subscriber's time constraints, cost constraints, and subject preferences. The time constraints used in the optimization are: the playing time available for the current day at the player, the download time available, the percentage of segments usually skipped by the Subscriber. The cost constraints are Subscriber ChargeLevel and the accumulated value of individual advertising segments. The subject preferences are based on the user's expressly stated interests and others interests inferred from the user's playing selections, as noted earlier. Each segment resident in the database at the time of download is evaluated against the constraints and the optimizer thus chooses a set of segments which is best for the subscriber at that time.
      • b. The weighting value computed for a segment in the database may also be advantageously varied in accordance with the age of the segment; that is, segments will decline in value as they age with the rate of decline being depend on the Timeliness attribute stored in the Program_Segment record. If the subscriber misses a download for a given day, the timeliness factor will allow the host server to compensate for the lost listening opportunity by adding articles from prior days which are still of interest to the Subscriber.
    Targeted Advertising
  • In order to identify and insert advertising program segments into the Schedule Table 307, the preferred embodiment of the invention utilizes additional information which describes each advertisement to be placed before subscribers. This information is placed in an Advertisement record having the structure defined earlier and held in the Advertisements Table 311. The ProgramID field of the Advertisement record identifies a Program_Segment record (described earlier) which describes the content of the advertisement itself. The remainder of the Advertisement record contains additional information used to control the manner in which the identified advertising program segment is selected for insertion into the programming supplied to subscribers.
  • The AccountNo field of the Advertisement record identifies the entity requesting the advertisement which is typically the same as, but not necessarily the same as, the entity specified in the ProviderID field of the Program_Segment record for advertising segment. The Subjects and Importance arrays in the program segment for the advertising (specified by the ProgramID fiend) may be matched the subject matter categories used by or created for subscribers to indicate their interest and may be used to produce a numerical value InterestMatch indicative of the extent to which a given advertisement is likely to be suited to the interests of a particular subscriber. The following algorithm, expressed as a function in Pascal, returns an integer value, which may be employed to derive the InterestMatch value indicating the degree to which any program segment matches the interests of a given subscriber:
  •  function InterestMatch(SR: subscriber; PSR: program_segment): integer;
     car I: integer;
      InterestCount: integer;
      ChoiceCount: integer;
     begin
      InterestCount:=0;
     ChoiceCount:=0;
     for I:=0 to 15 do
      if PSR.subjects[I] > 0 then
        for j:=0 to 15 do
           begin
                   if SR.Interests[j] = PSR.Subjects[I] then
                           inc(InterestCount, PSR.Importance[I]);
                   if SR.TopChoices[j] = PSR.Subjects[I] then
                           inc(ChoiceCounts,(20-j)*PSR.Importance[I]);
           end
      else break;
      return(InterestCount + (ChoiceCounts div 10);
     end; { InterestMatch function }
  • The foregoing function identifies all of the Subjects codes specified by the program_segment record for a program segment (including a segment specified the ProgramID value of the Advertisement record for that advertisement) which also match a subject matter code in which the subscriber described by the Subscriber record SR has expressly stated an interest, or has shown an interest base on programs actuary played. In each case where a match was found, the Interest_Match value is increased by an amount related to both the weight given to the category in advertising program's Importance array and the level of interest indicated for the subscriber. Note the InterestMatch function described above can be used to generate a numerical indication of the degree to which a given subscriber may have an interest in any program segment, whether that segment contains advertising, entertainment, news, or other content. In the case of advertising program segment however, the Subject and Importance values are assigned by the advertiser in order to define the interests held by target subscriber to whom the advertiser wished to direct the advertisement.
  • In addition to the InterestMatch value determined above, weight may be given to the subscriber's personal characteristics using a similar weighting function specified th the function_id DemographicMatch which, like interest match, returns a value based on an advertiser specified relatiionship based on the subscriber's personal characteristics (age, sex, marital status, size of household, etc.) as previously noted. The value DemographicWeight may be used to specify the relative importance of demographic values derived by the the DemogrgphicMatch function and the value returned by InterestMatch.
  • All advertisements scheduled for a given subscriber may then be prioritized based on the resulting calculated weight assigned to each advertisement by matching algorithms which compare the characteristics of the subscriber with the makeup of the target audience defined by the fields of the Advertisement record. These advertisements are then preferably inserted into the programming Sequence with the advertisement having the highest weight being scheduled to occur first in the sequence, thereby insuring that the best fitting advertisements are included in the programming and most likely to be played by the subscriber.
  • Controlling the Quantity of Advertising Delivered
  • The rate at which advertising is actually inserted by the player is controlled by the ChargeLevel value in the Subscriber record for each subscriber. The ChargeLevel value (a number from 0-255) indicates the rate at which a subscriber is willing to accept advertisements. An advertisement duration count variable (not shown) maintained by the player 103 accumulates the total duration of actually played advertising while a program duration count variable accumulates the total duration of actually played programming. An integer division of these to duration count values indicates the proportion of time being devoted to advertising. If this proportion falls below a threshold value determined by the value of ChargeLevel, additional advertising is inserted between program segments until the desired proportion is again reached. In this way, advertising skipped by a subscriber will be replaced later by different advertising to yield the proper proportion of programming to advertising, thereby achieving the subscription charge rate requested by the user.
  • The Schedule 307 downloaded to the player, and the associated programming, announcement and advertising segments sufficient to provide a complete program sequence with adequate advertising to meet the preference of the subscriber, creates total program content longer than the expected playing time indicated by the PlayMinutes variable of the days Compilation record. As a consequence, the player builds a collection of program and advertising segments which can be played in the future and need not be downloaded. Downloading of actual program segments therefore preferably occurs at the request of the player which scans the Schedule for program and advertising segments not already available and issues a request for the needed segments using the URLs contained in the players catalog of Pro grant_Segment records. In addition, as noted earlier, the subscriber has the opportunity to review the local catalog for particular program segments of interest which can be placed in the next day's schedule (and downloaded then at the request of the player if not already resident). The catalog of available items is supplemented by the NewCatalog Table items downloaded from the server as library items are identified whose makeup matches that of the subscriber and should be included, either immediately in the days Schedule Table, or made available by inclusion in the downloaded NewCatalog Table alone.
  • Accounting Functions
  • The preferred embodiment of the invention processes the usage log data created during the playback session as described in connection with Fig. 3 to produce a variety of accounting and analysis reports and billing functions.
  • Each advertising, announcement and program segment played on the player creates a UsageRecord stored as an record in the Usage Log Table having the following content:
  •        UsageRecord = record
                   Subscriber: integer;
                   ProgramID: integer;
                   Start: datetime;
                   Volume: Integer;
                   PlayingSpeed: Integer;
              end;
  • The Subscriber field contains the AccountNo of the subscriber which used the program segment, and the program segment itself is identified by the ProgramID field. If the value of ProgramID is negative, the record indicates a failed hyperlink attempt and the ProgramID is posted to the Requested Table 301 so that the formerly missing program segment will become a candidate for downloading to the player. In the UsageRecord, the Start field contains the starting time of day (to the nearest second), the Volume field contains a value indicating the level at which the volume was played, and the PlayingSpeed field contains a value indicating the playing speed. A negative playing speed value may be used to indicate that the player was placed in the "play highlights" mode so that only highlight passages were being played.
  • As noted earlier, each UsageRecord is processed to modify the Subscriber record field TopChoices by first building an ordered list of subject matter categories and the corresponding counts of the number of times each category was played in the session described by the Usage Log Table. These counts are then used to increase the existing Choice Counts for the subject matter codes indicated in the TopChoices array, and the TopChoices and ChoiceCounts arrays are then jointly resorted into order by descending number of plays. To insure that subject matter categories recently used are allowed entry into the list, the lowest five old entries are discarded each time if necessary to make room for the five most frequently played categories in the current usage log which were not already on the list. The TopChoices array accordingly contains an adaptively learned set of subscriber subject matter preferences which is continuously modified automatically without requiring attention from the subscriber.
  • Subscriber billing is based on the accumulated amount of programming actually played the subscriber with credit being given for advertising actually presented to the subscriber. To accomplish this, a detailed billing history can be constructed from the usage log which indicates the programs heard, the duration of each, and the cost (or credit) attributable to that program segment. The TimeRate value specified in the Program_Segment record for each item specified in the UsageRecord's ProgramID is multiplied times the segment duration (determined by subtracting the start time of the segment from the start time of the next segment specifies in the next UsageRecord). The TimeRate is a signed integer, with negative values being indicative of credits (for advertising) and positive values being indicative of charges for programming. Note that each program segment and advertising segment can have a different rate, allowing the system to accommodate charging rates that reflect different programming costs.
  • Such costs frequently are affected by the royalty rates charged by content providers as well as the extent to which costs are defrayed by advertisers. In accordance with the invention, each UsageRecord may also be posted into the Content_Providers Table 315 which maintains royalty payment records for amounts due to content providers. As in the of subscriber billing, the processing of UsageRecords allows the embodiment shown in Fig. 4 to provide detailed information to content providers, identifying the extent each provided program segment was actually performed. Content providers can also be provided with demographic statistics identifying the characteristics of the subscribers who chose to play the content provided, as well as an identification of the extent to which program segments were skipped while in progress, tending to identify programs which were had continuing appeal during the session and those that did not.
  • Similarly, advertisers can obtain detailed billing records indicating the precise extent to which advertising was actually presented, and paying only for advertising known to have been effectively delivered. In addition, demographic data can be provided to advertisers indicating the makeup of persons who played the advertising, as well as the demographic characteristics of those who did not, in order to better target future advertising.
  • Finally, the UsageRecords are processed to post use data into the Programs Table, modifying the Plays and TotalTime fields of the Program_Segment records to reflect the extent to which programming materials are actually presented. This information, as well as the demographic statistical information indicating which classes of customers are listening to which classes of programming, is of substantial value in collecting a library of offered programming which best fits the needs of the community of subscribers.
  • Program Format and Organization
  • The programs which reside in the program database 303 seen in Fig. 4 are preferably formatted in accordance with a standard structure to facilitate "skimming" the sequence of program segments defined by the selections file 351, and to make it possible to performs jumps to different predetermined locations in the program sequence.
  • As previously noted, the program database 303 may include, for a given program segment, both a recorded audio narration and a text transcript or, in the alternative, a text transcript alone which can be converted into a spoken narrative by speech synthesis. While these narratives must be listened to in a linear sequence, it is nonetheless possible to selectively access individual program segments by organizing the overall program compilation into a hierarchical structure in which:
    1. 1. As noted earlier, the program segments which are available in a master library are described in a catalog and associated with descriptors of various kinds, allowing the content of the compilation to be tailored to the preferences of the subscriber, both through express selections made by the subscriber and by selections (or suggestions) made automatically by matching the subscribers known preferences and interests against descriptors which characterize the programs segments, as previously described.
    2. 2. The resulting program compilation is then divided into components each having a beginning, or entry point, to which jumps can be made by the listener by a dynamic selection mechanism which is operative during the listening session.
    3. 3. A given program segment (i.e., an entity described in the program catalog and selected automatically or expressly by the user as being of interest as previously described) is advantageously combined with other related program segments to form a sequence of associated segments here called a "subject," forming a subsection of the overall compilation. A "subject" collection of program segments may (but need not) directly correspond to the named subj matter categories utilized to specify subscriber's preferences as noted earlier. A "subject" collection begins with or is preceded in the scheduled program sequence by a spoken announcement of the subject, giving the user the opportunity to skip immediately to the next subject, thereby skipping all of the program segments comprising that subject.
      As a consequence, by the simple expedient of skipping from subject announcement to subject announcement, a user can locate a particular subject of interest. For example, if a given program compilation as defined by the Selections file (having the format illustrated at 351 in Fig. 5) contains one hour of programming divided into 8 different subjects collections, the user can quickly locate a subject of interest by skipping from subject announcement to subject announcement until a subject of interest is announced, at which time the player is allowed to proceed to the next level in the hierarchy, a "topic" announcement for the first program segment in that subject collection.
    4. 4. Each program segment begins with a "topic" announcement which consists of a brief, summary description of the content of the program segment to follow. Again, at this level, if the user upon hearing the topic announcement elects to skip that program segment, the player automatically advances to the entry point preceding the next topic announcement. In this way, within a given subject, the user can skip from topic to topic to select only the program segments of interest.
    5. 5. Following the topic announcement, if the program segment consists of narrative text, such as a news program, the narrative is presented in a sequence of paragraphs, with the first paragraph providing an overview summary of the content of the program segment (topic) and the succeeding paragraphs providing increasing levels of detail. The narrative is thus presented in a fashion not unlike that followed in news stories written by journalists for print publication, but with more dependable rigor, recognizing that the listener presented with a one-dimensional audio presentation must necessarily depend on the consistent adherence to the subject, topic, summary paragraph, and increasing detail sequence to substitute for the random access provided by two-dimensional presentation of headlined newsprint articles.
    6. 6. Finally, within paragraphs, the sentences should be carefully organized with leading topic sentences, again giving the listener a preview of what is coming next in the sequence to enable that material to be skipped if it is not of interest.
  • By way of example, a program compilation for a given subscriber might illustratively consist of seven subjects: world news, national news, local news, computer trade news, email and voice mail messages, country music, classical music, and the listener may skip from subject announcement to subject announcement to readily locate the beginning of any one of the six subjects. The four "news" subjects each consist of a collection of structured program segments, each of which begins with a subject announcement, again allowing the user to skip from subject to subject, listening to only those which are found to be of interest.
  • Similarly, the music selections ("topics") within each of the two music subjects, "country music" and "classical music," are preceded with a brief announcement identifying the musical selection which follows, allowing the user to quickly skip from announcement to announcement until a desired selection is found. Because many listeners prefer music without announcements, the subscriber may request that the announcements be suppressed during continuous play and/or that the beginning of each musical segment be played instead of identifying announcements when the musical collection is being "skimmed" to locate the next selection to be played. To simplify the player controls, the subscriber is preferably selects the extent to which narrative music identification announcements are to be played at step 211 seen in Fig. 2, at the same time the user is given the opportunity to edit the downloaded program sequence.
  • Play Highlights Mode
  • To further facilitate rapid skimming, the player may be adapted to support playback in what is here termed the "play highlights" mode. Just as a student often uses a marker to highlight important names and phrases in printed text, key points in the audio narrative may be tagged as highlights such that, when the user places the player in a "play highlights" mode, the player automatically skips from highlighted passage to highlighted passage, greatly increasing the speed of presentation, but allowing the user to revert to normally play mode whenever a highlighted passage attracts the users interest for more detail.
  • Highlighted passages may be advantageously identified by means of a sequence of relative byte locations (integer offsets from the beginning of the program segment) which form part of the selections file 351 and which specify the start and end of each highlighted passage. The player, when placed in the "play highlights" mode, then plays only those passages identified as highlighted portions of the program segment file.
  • Hyperlink Jumps
  • In addition, the structured program files may advantageously contain, where appropriate, "hyperlink" passages, which may the form of announced cross references to other materials, or sentences or phrases which describe related information contained elsewhere in the download compilation but which do not follow immediately in the sequence. In order to alert the listener to the fact that a sentence or passage is a hyperlink to other information which is out of the normal playback sequence, an audible cue may advantageously proceed, accompany, or immediately follow the passage in the normal playback which identifies the character of the hyperlinked material. Using the terminology typically employed to described hypertext, the normal programming sequence includes "anchor" passages which are identified by an audible cue signal of some type and are further associated with a reference to hyperlinked material to which the playback may jump upon the listener's request. Hyperlinked material, like all other programming, is advantageously preceded with a topic description and, if the hyperlinked material is a narrative, it should begin with a summary paragraph, followed by increasing detail.
  • A hyperlink may be directed to a program segment which is not present in the current selections list. In that case, the Link variable contains a negative number to distinguish it from references to a particular Selection_Record, and is interpreted as the negative of a ProgramID number. If the referenced ProgramID is available in the player's mass storage system, it may be fetched an played and, upon its conclusion, an automatic return is made to the original sequence. If the referenced ProgramID does not refer to a locally stored record, the listener is informed that it is currently unavailable, but will be included in the next download for the next session.
  • In addition to having means for accepting a user command to execute a jump to the hypertext material, the player also advantageously includes a mechanism (special key or voice command response) which, when activated, causes a "return" to be made to the playing sequence at the point of the original anchor from which the hyperlink was performed. In this way, a listener may listen to as much or as little of the linked information as desired, retaining the ability to return to the original. Just as computer subroutines may be nested by saving the return addresses of a calling instruction in a stack mechanism, a hyperlink may be executed from within a hyperlinked narrative, and so on, with the listener retaining the ability to execute a like sequence of returns to resume the playing sequence at the point of the first hyperlink call.
  • To control subject and topic skipping, as well as hyperlink jumps, the selections file seen generally at 301 in Fig. 4 preferably takes the form of a sequence of records, each having the structure defined by the following Pascal record definition:
  •  type Setection_Record = record
                   LocType: Char;
                   Location: Integer;
              end;
    where LocType is a single byte character having the values and meanings shown in the following table:
    LocType Meaning
    "S", "s" Subject Announcement
    "T","t" Topic Announcement
    "P","p" Programming content segment
    "Q","q" Advertising segment
    "G","g" Glue (announcement) segment
    "H" Highlight start offset
    "E" Highlight end offset
    "A" Anchor start offset
    "M" Bookmarked anchor start
    "B" Anchor end offset
    "L" Linked segment
    "R" Rewind to identified location
    "I" Image identification
    "J" Image display start offset
    "K" Image display end offset
    "C" Accept comment
    "V" Accept value designation
    "X" Accept list termination
    "Y" Accept "Yes" / "No"
  • As seen in the table, highlight passages are specified by two Selection_Records, an "H" marking the beginning and an "E" record marking the end of the highlight passage. The Location field in each record contains the byte offset from the beginning of the current program segment whose identity is specified by the last preceding "P" Selection_Record which contains the ProgramID of the program segment in which the highlight passage occurs. "Q" advertising segments and "G" announcements segments behave like regular programming content segments, but are uniquely identified to enable the player to skip over, or skip to, advertising and glue segments when appropriate. In the "play highlights" mode, the player scans the selections file and plays the program segments for each subject and topic announcements but plays only those portions of an identified program segment which are specified as highlight passages or as anchor passages for hyperlinks.
  • It is desirable to further provide a mechanism for subdividing narrative programming segments into subparts (e.g. paragraphs). Lowercase LocType values "s", "t", "p", "q" and "g" are used to subdivide subjects, topics, programming, advertising and glue segments respectively. The lowercase Loctype records provide the markers needed to implement subdivision skipping, as previously discussed, to enable forward and backward navigation within longer program segments, and further provides passage identifiers which may be used to better synchronize the audio and visual transcript presentation of longer passages.
  • An "T" Selection_Record contains an integer identification of an image file which is downloaded and stored using a filename found in an image filename table indexed by the image identification number. This indirect access to the image files eliminates the necessity of storing the filenames themselves in the selections file 351. The "I" image file identification records immediately precede a "J" record which specifies the offset location from the start of the compressed audio file where the image display begins. In normal "slide show" presentations, the current image display continues until the position indicated by a subsequent "I"-"J" record at which point the display shifts to the second image. The "K" record type is provided to indicate the position at which the current image display is turned off for those instances when it is desired to suppress the image display entirely.
  • Each anchor passage for a hyperlink is specified by three selection records: an "A" record indicating the start of the anchor passage, an "B" record indicating the end of the anchor passage, and a "L" record containing the offset location within the selection file to which a jump is made if the user requests a jump to the hyperlinked material.
  • As discussed in more detail later in connection with Fig. 7 of the drawings, the position and identification of highlighted passages, hypertext links and synchronized images may be conveniently expressed using conventional hypertext markup language to tag the text of the narrative to being presented in the interactive multimedia format contemplated by this aspect of the invention.
  • The start of bookmarked passages are identified with a special anchor designation, "M," followed by a "B" record to identity the end of the bookmarked passage. If a voice annotation is added, the player places it in its own program segment which is identified with a negative ProgramID in the following "L" record. The presence of the annotation may then be made known to the listener during subsequent playback of the marked passage by means of a distinctive audible cue, and the annotation may then be listened to in the same fashion as any other out of sequence linked material. Note that bookmarked passages and annotations are noted both in the usage log file, as discussed earlier in connection with Fig.3 at 280 and 281, but also their presence is also recorded in the Selections file 351 by inserting "M", "B", and (if annotations exist) "L" records, making it possible to immediately replay annotations or return to replay bookmarked passages.
  • Annotations differ from "comments." Like an annotation, a comment is also stored in its own program segment, but a comment operates as a public or private message generated by the user and communicated publicly or privately to (1) a designated special interest group, (2) the originator of a program segment, which may be the author of earlier comment, (3) the system host, or (4) the person producing the comment to form a note for future reference. While both comments and annotations may be created at the request of the user at any point during a playing program segment using the "Accept" command (see 263-264 in Fig. 3), the user may be prompted by a pre-recorded request for a comment or other user input, with the prompting request being placed at any point in a playing program segment, typically after an audio prompt which explains the nature of the information being requested.
  • Requests for information from the user preferably take one of three forms which are implemented by the records in the schedule file identified by the LocType codes "C" "V", "X" and "Y".
  • A "C" record causes the player to temporarily pause the playback and record a voice response from the user which may be arbitrarily long and which is uploaded to the server 101 to form a new program segment in the manner to be described under the heading "Comment Handling.
  • A "Y" record pauses the playback and awaits a "Yes" or "No" response from the user which is then recorded in the usage log. The yes/no response request allows a program provider to obtain response data from subscribers.
  • When simple "yes"/ "no" answers are inadequate, a series of "V" records may be used to identify a set of prompt values from which the user may select, with the end of the list being indicated by a "X" record. The narrative of a program segment might, for example, proceed as follows: " We would like to know which of the following four ice cream flavors is your favorite. Say the word "YES" promptly when your favorite is mentioned. V chocolate V vanilla V pistachio V peach E". In the example, the V characters indicate the position of the start of each prompted choice and the E character indicates the end. If no affirmative voice response has been accepted by the time in the playback the position indicated by the E selection record, the player returns to the positions indicated by first of the series of V records to repeat the choices. When a valid response is received, a response value is written into the usage log indicating the ordinal position of the selected response. Given the prompts above, for example, if the user says "YES" after the "chocolate" prompt, the response value 1 is written to the usage log, if the user selects 'vanilla' a 2 is written, and so on.
  • The Selections File
  • Fig. 5 shows an illustrative sequence of Selection_Records making up a selection file indicated generally at 351 which illustrates the manner in which the user may navigate the playback session between playback positions designated by the selection file. At any given moment, the next item of programming to be played is specified by an integer register CurrentPlay seen at 353 which holds the record number of the particular Selection_Record in the selections file 351 to be played next. As shown, CurrentPlay points to a subject Selection_Record identified by the LocType "S" 355 and a Location field 357 which contains the ProgramID of an announcement program segment which describes the subject. If the user issues a skip command during or shortly after the time when subject announcement is played, the player executes a skip to the next subject, which is accomplished by scanning the selection file 351 until the next subject Selection_Record seen at 360 is located, and then performing a jump by inserting the location of Selection_Record 360 into the CurrentPlay register 353, causing the intervening material to be skipped as indicated by the dashed line 362.
  • If, instead, no subject skip is requested, the CurrentPlay register is incremented by one when the subject announcement concludes, causing the "T" Selection_Record 364 to be used to fetch and play the topic announcement specified by the ProgramID in the Location field of record 364. If a skip is requested during or shortly after the time when topic announcement specified by record 364 is played, the player scans the selection file 355 until the next "S" or "T" Selection_Record is found at 366, causing the intervening program material to be skipped and the topic announcement specified by record 366 to be played next. If, as illustrated by the Selection_Record 366, there are no more topics within a particular subject when a topic skip is requested, the player skips the remainder of the last program subject within the current subject collection and plays the next "S" subject announcement. Thus, topic skips take the user quickly to a subject announcement, from which subject skips may be executed until a desired subject is reached. In this way, a desired program segment, no matter where it is located with respect to the current selection, can be readily found.
  • If the user issues a skip command during the body of a program selection; that is, when neither a subject or a topic announcement is being played, the player advances to the next "S" subject or "T" topic record, skipping the remainder of the program selection. Thus, the user can quickly resume skimming on the subject and topic level at any time.
  • The user may also issue a "Back" command at any time. Back commands work like Skip commands at the subdivision, subject and topic level. If a Back command is issued when a subject is being played, the player scans backward to the previous subject announcement, which is then played. If the user issues a back command when a topic announcement is being played, the player scans backward to find the previous subject or topic announcement, which is then played. If the player issues a Back command during the playing of a programming segment, the player returns to the beginning of the prior subdivision (if any) or the prior topic announcement for the current program segment, thus enabling the user to easily "replay" a current segment from the beginning if desired. As in the case of forward skip commands (SKIP TOPIC and a SKIP SUBJECT), BACK TOPIC and BACK SUBJECT commands can be made available to the user such that backward navigation from subdivision to subdivision occurs using BACK TOPIC whereas the issuance of a BACK SUBJECT command always returns the playback point to the beginning of the prior subject matter description.
  • The manner in which a "Back" command is handled as described above is subject on additional variation: The position at which each skip forward command is issued may be advantageously saved so that, upon the issuance of a subsequent Back command, the user may return to the position at which the skip forward position was issued. This allows the user, for example, to skip forward to listen to the nest program announcement, and then use the Back command to return to the point from which the skip forward command was issued. These position indications may be saved as markers in a bi-directional list, allowing the user to skip forward or backward to any position from which a prior jump was made.
  • When the player is first activated, CurrentPlay is set to 1 to begin play with the first topic announcement specified by the ProgramID 357. The end of the selections file 351 is marked with "R" Selection_Record 380 which contains the location value 1. When the player encounters this record, it resets the CurrentPlay register to 1, and the playing sequence begins again. This arrangement creates, in effect, an endless loop, allowing the user to skip forward in circular fashion through the entire program selection to locate desired programming, regardless of where the CurrentPlay register is set. When the player is given a further back command after the beginning of the file is reached, the backward scanning process finds the record 382, another "R" rewind record which contains the location of the last "S" subject Selection_Record. In this way, the selection file 351 behaves as a bi-directional endless loop.
  • Hyperlinks are implemented by means of anchor passage identifiers, the "A" and "B" Selection records which respectively identify the anchor passage, and a "L" link identifier which holds the location of a subject, topic or highlight Selection_Record. The "A" and "B" selection records enable the player to add an audio cue (such as a tone, low-level chime, or the like) to the beginning, end, or during any passage in any program selection. Whenever the user issues a "Go" command (seen at 265 in Fig. 3), the player will execute a hyperlink jump to the location indicated by the last "L" record in the selection file. When the jump is made, the location in the "L" record is inserted into the CurrentPlay register 353 after the previous contents of the CurrentPlay register are saved in (pushed into) a zero-based stack 390 at the stack cell location specified by the contents of a StackPtr register 392, which is then incremented. Whenever the listener issues a "Return" command, the previously pushed selection file record location is popped from the stack 390 and returned to the CurrentPlay register 353, and the StackPtr register 392 is decremented. A "Return" command issued when StackPtr = zero (indicating an empty stack) produces no effect.
  • The hyperlink capability described above may be used to implement a program menu of the type described earlier in connection with Fig. 3. A menu program segment may be included in the program compilation which includes a series of spoken descriptions of subjects or topics, each description being the anchor portion of a hyperlink to the corresponding subject or topic.
  • Although hyperlinks to subjects and topics are typical, it should be noted that the arrangement shown in Fig. 5 can be used to link any passage to the beginning or end of any highlighted passage or to the beginning or end of any anchor passage simply by placing the selection file location of that target in the "L" link Selection_Record forming that link.
  • In its preferred form, the individual program segments are stored in a random access mass storage system permitting program segments to be physically stored in an order unrelated to the actual dynamic sequence in which those segments are played. Forward and backward skimming, highlight playing, and hypertext jumps can accordingly be implemented without any noticeable delay being apparent to the user, unlike the delays which are experienced in forward and rewind operations on a physical tape player, or even the briefer delays experienced upon selecting a different track of a compact disk music album.
  • As contemplated by the invention, the integration of structured audio announcements and content, as will as cross-referencing and indexing information in the audio program compilation, allows the player to be much more interactive than a simple tape recorder. The user has the ability to browse and skip through the audio program in a very active way, without any requirement to look at a visible display of the program content. The ability to navigate the program using only audio prompts and/or small number of buttons for a user interface make the playback system which utilizes these features of the invention particularly attractive for use by automobile drivers, who can select their program content much more effectively and with less drive distraction than currently possible with a conventional automobile radio, tape or CD player.
  • Program Production
  • Fig. 6 shows the method followed to produce program content which is structured in accordance with the invention to facilitate interactive program selection. The first step in program production is to build a structured database of 'articles' which are candidates for inclusion in individual subscriber compilations.
  • The authoring system seen in Fig. 6 scans a wide range of data sources 401 for potential content as indicated at 403. Examples of data sources might be news service wire feeds or newsgroups on the Internet. The authoring system subdivides the accessed program data into program segments (topics) and indexes each segment by subject area at 405. In the case of text data, this indexing may be done automatically by parsing the text into words and building a conventional inverted file word index to the program segments. In the case of audio programming, a text transcript may be prepared using conventional speech recognition mechanisms to for a transcript, and the transcript may then be indexed by the terms used. Alternatively, human indexers may produce descriptive words and phrases to characterize the content of a program segment, and these descriptors may be used to index those segments.
  • After the indexing has been performed at 405, the authoring system then compares the each program segment's index data at 407 with system wide selection criteria in a system database 409 to provide a "System Filter." The system filtering function identifies those programs which of potential relevance to one or more of the established subject matter categories offered to subscribers. Accordingly, the system filter database 409 may take the form of a set of words (descriptors) of known relevance associated with each of the subject matter categories in the catalog. The comparison function at 407 scans the words in each candidate program segments to form a weighting value indicating the frequency (density) of the occurrence of descriptors for each category. Program segments whose content produces a high weighting value with respect to any category are automatically associated with that category and retained for further processing as indicated at 408, while program segments producing no weighting values greater than a predetermined minimum may be completely discarded at this stage, as indicated at 411, since their content does not indicate a sufficient likelihood of being of interest to a sufficient number of subscribers. Marginal program segments may be returned to the source library 401 for possible later use in the event that user preferences change.
  • Each article which the system filter at 408 is processed as shown at 414 in Fig. 6. As noted earlier, and as indicated at 421, the authoring system next prepares either a transcript for those segments which consist, in their original form, of voice narration. This step may be automated using speech recognition or manually by keyboarding to create the needed transcripts.
  • As indicated at 425, when the original material consisted of information in text form, a human reviewer verifies that the program content is in fact relevant to the subject matter categories identified by the automated system filter processing as noted earlier, and adds additional subject matter categories that may have been overlooked by the automated process. As a result of this automated and human-verified classification process, each program segment is associated with one or more subject matter categories which are encoded into a standard form in the Subjects array of the Program_Segment record described earlier in connection with Fig. 4. These subject codes are further assigned an importance value in the Importance array (which is parallel to the Subjects array) by the human author. Note that the order in which subjects codes are placed in the Subjects array may be used to indicate the relative relevance of the subjects to the program segment; that is, the most relevant subject is identifies in Subjects[0], the next most relevant subject is identified in Subjects[1], and so on. Each program is typically placed in the output sequence in accordance with the code at Subject[0], the subject to which the program segment is most relevant.
  • In addition, the human review may compose a narrative cross referencing description of some or all of the program segments which were secondarily relevant to a given category; that is, program segments which were most relevant to another category but also relevant to the given category. This cross-referencing description may advantageously utilize the hyperlink capability discussed earlier such that, when the user is listening to the description of any related program segment, that related segment may be listened to simply by issuing a Go command to jump to the linked article, and later issuing a Return command to resume the playback at the original point.
  • The body of the program segment is then organized by the human reviewer at steps 431, 433, and 435 seen in Fig. 6 to create an output program segment having the desired structure consisting of:
    1. (1) a topic statement which is packaged in a separate program segment,
    2. (2) a leading summary paragraph,
    3. (3) further content organized into paragraphs of increasing levels of detail, in which all unnecessary detail is excluded (that is, longer topics are digested into shorter, overview topics, with the full version being made available in an alternative, unabridged form which is also made available to the listener),
    4. (4) adding highlight identification to key terms and phrases, and
    5. (5) adding cross-referencing hyperlinks, with added explanatory anchor text if necessary.
  • When the original program segment is a news article or the like which was made available in text form, the foregoing operations may be most conveniently performed on the text, with the conversion to audio being performed by a human announcer or by speech synthesis after the edited, formatted and tagged text is produced. Thus, as shown at 436, the human reviewer may compose a new article which has condensed content at 431, add a topic (title) and summary paragraph previously created at 433, and then, at 435, add highlighting and hyperlink tags (which take the form of imbedded flags of the type used in Hypertext Markup Language "HTML" as described later in connection with Fig. 7). In order to assist the listener in deciding whether to listen to, or skip, a given subject, it is desirable that the topic and subject announcements include a statement of the playing time, particularly for longer program segments. In addition, the playing time is recorded in the Program_Segment record for that segment in the field named "Duration" as noted earlier. A human announcer then reads the structured text, or it is alternatively converted into an audio program segment by speech synthesis, as indicated at 435.
  • If desired, the user may request the player to periodically issue a time of day announcement. The user may set a playback preference value indicating a desired time duration between time of day announcements. Each time such an announcement is issued, the last announcement time is recorded. Each time a logical break occurs between program segments, the last announcement time is subtracted from the current time and, if the result exceeds the desired announcement spacing, a new time of day announcement is issued.
  • In addition, at the user's option, the player may also periodically announce the duration of the unplaced portion of the session, enabling the listener to skip certain programs in order to play others when the actual listening time available is less than the time available to play the entire remaining program.
  • The player may be programmed to issue timed messages to the listener. For example, a program session may interrupted to remind the listener to perform some function at a particular time, such as listening to a scheduled radio broadcast. Alternatively, the player may be programmed to play identified segments at a particular time of day, or at a particular time relative to beginning of the session (for example, fifteen minutes after the session begins regardless of what has been played before or where the player is in the sequence). These programmed interruptions are preferably performed as automatic hyperlink, enabling the user to return to the regularly scheduled but interrupted programming simply be issuing a "return" command.
  • It should be noted that program segments may omit the "original" audio file entirely. Instead, the audio may be generated on the user's player using speech synthesis, with tag to speech conversion of the tagged highlighted materials including an audible cue. The text-to-speech technology might be especially useful for specialized subject areas, such as weather reports, sports scores, or stock market quotes, or other primarily informational articles where the content is significantly more important than the form of speech.
  • The availability of a collateral text file makes it possible to perform scanning operations to "find" particular words and phrases in the presentation, and perform a jump to that position in the file. Thus, the user may request the player to locate and play the next program selection in the sequence to contain the word "patent" and the player, in response to that request, performs a serial search through the transcript text associated with each program segment until the requested word is found, an a jump then executed to resume play at that location.
  • Using conventional text indexing techniques, the transcript files of the programs specified on the current program schedule, as well as the transcript files of other locally stored programming, may accessed by means of an inverted file in which each significant word in the playable library is associated with the an indexing record for each occurrence of that word, the record containing program segment identifier for the program segment including the word and the offset(s) within that segment where the word occurs. The availability of that inverted file allows the player to immediately inform the user of the number of time the term occurs to avoid fruitless searches as well as searches which find too much, without actually scanning the transcripts. The availability of the program identifier permits the player to play for the user an announcement of categories and topics along with a recitation of the number of word occurrences within that topic; for example, "The term 'cellular' occurs 7 times in [program segment announcement], 3 times in ... "
  • Alternatively, when a program segment contains a condensation of an original, longer text article, the full transcript may be additionally made available by downloading it to the player where it can be listened to, by placing a hyperlink to the full version in condensed version, or printed for further review by the listener. If desired, this capability may alternatively be realized by placing the full version in a separate program segment, thus allowing the subscriber to select either the condensed or full version from the catalog, or to activate a hyperlink call to the full version if additional detail is desired after listening to the full version.
  • To encourage consistency, the reviewer / editor may adhere to the format set forth in article templates which describe the form different classes of programs should adhere to. For example, a template might say that a given audio article consist of a time announcement, an summary introduction including the article headline, and the body of the article. Templates may be expressed in a formal grammar which describe the desired program content in a consistent way. In addition, the templates may take the form of prewritten HTML forms where the program topic description is placed in the title and the program segment comment placed in the body portion of the HTML document, which may include tags to identify highlighted passages and hyperlinks as explained below in connection with Fig. 7.
  • The invention further supports the construction of serialized groups of program segments in which the sequential episode segments may be downloaded at one time or separately when necessary to conserve space or to handle sequential presentations which evolve in real time. Using hyperlinks, the listener may be given the option to continue listening at the next episode of the serial sequence, or to instead allow the player to continue with the next regularly scheduled program segment identified in the selections file, with the next episode being deferred until a later session.
  • In a similar fashion, complex subjects, such as "books on tape" and instructional materials formed by a sequence of lessons may be readily handled by the invention. The subject / topic hierarchy allows such materials to be presented in the catalog in outline form so that the subscriber can choose all or part of the presentation. The organization of such longer presentations into the structured form contemplated by the invention makes it easy for the listener to locate and replay segments of interest, and the highlight play mode facilitates the rapid review of longer presentations by focusing only the central points presented while allowing more detail to be readily accessed if desired.
  • When a given program segment contains recorded original audio, such the newly recorded narration of a human reader or an audio recording of a broadcast radio program, the file of selection records to be associated with that audio recording file is created by a human editor who utilizes suitable audio monitoring and editing equipment to listen to the playback of the audio playback file and identify the byte location within that audio file where highlight and anchor passages as well as response prompts which seek user input begin and end. In addition, for hyperlink selection records, the human editor supplies the identification of the cross-referenced material by specifying the symbolic name of another selection record associated with the same or a different program segment to which control is to be passed if the hyperlink is executed by the user. A crucial step in the production of each segment is the association of byte locations in the audio stream with the records in the selection file. This association may be done by a human technician or by automatic methods.
  • A technician would use a computer with suitable audio playback capabilities and software to play the audio stream and to simultaneously display the transcript if it is available. The software which plays the audio generates a new record in the segment file which contains the current byte location within an audio file whenever the human editor pressed a key. The significance of a byte location may be indicated by pressing a selected one of a plurality of keys. For example, the technician could generate Subject and Topic records with the correct byte offset simply by pressing the "S "or "T" keys at the right moment while listening to the audio program. The software could automatically generate the synchronizing segment record and prompt the technician to associate byte location thus identified with a corresponding location in the displayed transcript using a mouse or other positional identification means. When no transcript is available, the operator may be prompted to enter a topic or subject description via the keyboard.
  • The process of associating of audio location with segment records process could be automated by adding additional software to the technicians editing computer. For example, as indicated at 437, speech recognition technology may be employed to automatically identify when the live speaker changed in an audio stream. The monitoring program thus automatically generates a new record and prompt the technician to associate the record with data in the transcript. Besides speaker changes, the software may advantageously detect laughter, musical interludes, or laughter and use these to automatically generate segment records.
  • The completed program segment is assembled at 438, compressed at 440, and placed in the program library as indicated at 442 where it is available for downloading to subscribers. The program segment (topic) thus preferably consists of (a) a compressed audio program segment file, (b) a text transcript file of characters, which is preferably in HTML format or in a word processing format such as the Rich Text Format "RTF" readable by most word processing software, (c) possibly one or more image files for visual presentation with the audio content, (d) a file of Selection_Records for the program segment which identity the subject program segment announcement, the topic program segment announcement, and the program content program segment ("S", "T", "P", "Q," and "G" Selection_Records), as well as the highlighting and hypertext passages and collateral synchronized image files tagged within the body of the programs segment, and finally (e) a Program_Segment record for the segment which identifiers all of its component parts and which is placed in the relational Programs Table 303 seen in Fig. 4. As explained below, the use of HTML to express narrative text facilitates the compilation of these constituent parts of a program segment.
  • It should be noted that the file of Selection_Records which forms part of the program segment data assembled at 438 may contain cross-referencing links and these links in turn contain location references to cross-referenced program segments or particular passages within other program segments. While a referenced program segment can be identified by the its Program_ID integer, the byte location of a particular passage within that referenced segment is not established until the editing noted above is completed. Consequently, symbolic names are preferably used to initially identify all highlight or anchor text passages, making it possible to use these symbolic names as relocatable addresses, just as symbolic names are used to identify addresses in computer source language which is first compiled and then linked to translate symbolic names into real addresses at run time. In this way, symbolic names used to identify cross-referenced passages may be translated into numerical selection file offset values loaded into the Location field in "L" Selection_Records. As discussed previously, these offset values are either positive values specifying the location within the Selections file of the Selection_Records which identifies the link target, or negative Program_ID values which identify program segments not specified by the current Selections file as being part of the current program session content.
  • Comment Handling
  • As previously discussed in connection with Figs. 3 and 5, the apparatus contemplated by the invention advantageously includes means for accepting comments, yes/no responses, and value selections from a user during a playback session. As discussed in more detail below under the heading "Defining Audio Programming with HTML," these prompted user input responses are analogous to and can be composed using the <INPUT> tag form elements defined for use in standard hypertext markup language, where the "C" records in the selection file are analogous to <INPUT TYPE="text"> HTML tags, the "Y" selection file records are analogous to <INPUT TYPE="checkbox"> tags, the "V" records are analogous to <INPUT TYPE="radio"> radio button tags. Together these prompt mechanism provide a robust mechanism for prompting the user for and collecting responses of various kinds.
  • This mechanism for obtaining prompted responses may be advantageously employed to request information from subscribers. For example, prompted requests may be used to obtain program ratings from at least those subscribers who are willing to participate in the program rating process. Using "V" and "E" records, for example, a user may be asked to grade programs by various criteria and the resulting data may then be used alone or in conjunction with other values to produce a figure of merit for programming, whereby programs receiving higher ratings can be assigned a higher priority. In a similar fashion, willing subscribers may be offered the opportunity to volunteer to participate in surveys of various kinds, with the added advantage that personal and preference data already available for each of the participants may be combined with the survey responses is useful ways. For example, the tendency to give a negative responses on a particular topic may be correlated with the age, sex, geographic location, etc. of the respondents. Subscribers who are participate in the surveys may be rewarded by providing reduced subscription rates, free programs, or cash payments.
  • As discussed previously in connection with Fig. 3 and 263-264, the embodiment which described also includes the capability of accepting comments from a subscriber at any time during the course of program playback. When such a comment is recorded, it is saved as separate file (or other identifiable data) together with the Program_ID of the program commented upon, the byte location within the playing program file where the comment or annotation is being made, a Class variable indicating the nature of the record, the Class variable being used as the Class variable in the Program_Segment record for the comment or annotation or comment, and the date and time of day when the comment is being created. When the comment is created, the user is then requested to specify, either by voice response or by a keyboard selection, whether the information to be recorded is to be treated as:
    1. 1. An annotation to be appended to the playing program record; or
    2. 2. A comment which is treated as an independent message/program segment.
  • The user further indicates the extent to which such an annotation or comment is to be made available to others. If designated as being public, annotations become available to any other subscriber who subsequently plays the program, at least to the extent that a given subscriber indicates that the playback of annotations is desired. Private annotations are simply stored in the user's local disk storage are (at 107 in Fig. 1) for future reference whereas public annotations are unloaded to the server where they are saved as separate files keyed to the original by means of the downloaded selections file for those subscribers who desire to hear annotations.
  • Comments are designated as being public or private messages. Public comments become independently available to all subscribers who have indicated an interest in the subject matter category(s) to which the comment relates. By default, a comment is assumed to relate to the same categories assigned to the program segment which was playing when the comment was produced, but these category codes may be changed by the user during the editing session (seen at 217 in Fig. 2). In addition to altering the subject matter codes for comments already dictated, the editing capabilities made available to the user at step 217 may advantageously include the ability to delete dictated comments so that they are not uploaded at all, direct comments to specific subscribers or email addresses, and enter new comments on any designated program segment in the current catalog by dictation or keyboarding.
  • In order to provide an appropriate program description for longer topics, whenever a user records a comment have a duration which exceeds a predetermined elapsed time, the player 103 performing the recording (at 264 in Fig. 3) produces an audio announcement requesting that the user dictate a brief summary of the comment which is used to form the topic description for the longer program segment. In the catalog listing provided to subscribers who desire access to comments as well as programs in a particular subject matter area, comments are listed in outline form as items which are subordinate to the parent program or comment to which they relate. The CommentOn field found in the Program_Segment record for each comment provides the information needed to display the hierarchical tree. The public comment mechanism contemplated by this aspect of the invention provides a useful facility which enables subscribers to exchange information with each other in special interest groups which function much like the UseNet groups on the Internet, but with a conversational ease and informality that audio recording makes possible.
  • A subscribes can elect the degree to which public comments or annotations are to played back along with programs or topics of specified interest. Comments or annotations can be excluded entirely, a link may be imbedded which may be executed at user request to play the comment or annotation at the point in the file where the comment or annotation was played, or all comments and annotations may be played immediately without first requesting user approval.
  • Private comments are not posted to the subject matter categories and are made available only to (1) the author of [specified by the Provider_ID of] the program segment being commented upon; (2) the host system, or a host system editor responsible for the subject matter area about which the comment is concerned; or (3) some other destination specified by the user. By sending comments to the author, the user can make a direct but private response to anything contained in a message or program created by that author. Particular advertisers or other content providers may encourage such comments and offer subscriber credits or other incentives to those who are willing to make comments.
  • The ability to send comments to the responsible host editor provides a direct mechanism by which a subscriber may express satisfaction or dissatisfaction about the programming content provided, suggest other programming which would be of interest, and the like. Moreover, the to-host comment provides a mechanism to assist the editors to identity subscribers who may be inappropriately injecting offensive material to the annoyance of other subscribers. In addition, questions about the operation of the system may be directed to the host, thereby providing help and customer support to subscribers who may need assistance. Finally, the host may provide additional services (fact finding, transaction processing, and the like) which are made available on a fee basis to interested subscribers.
  • Finally, the ability to direct comments to specific people allows the system to provide voice-mail like functions among subscribers. Using speech recognition, dictated comments may be translated into text messages that could be sent to anyone having an E-mail address or facsimile receiver. Alternatively, the comment could be transmitted as an audio file attachment to an E-mail message (e.g. as a RealAudio file). In addition, like private annotations, the comment may simply be placed on the user's local disk for future reference.
  • Comments and annotations are preferably stored on the player's local mass storage unit with header information designating a CommentON field (the Program_ID of the program segment commented on), the byte location in the playing program file where the comment was dictated, the Class field specifying the nature of the comment, and the Created date and time stamp. The files containing public and private annotations and comments (other than those designated for the sole use of the subscriber which remain on the local storage unit) are uploaded to the host at the same time the usage log is transferred (see 219, Fig. 2).
  • Defining Audio Programming with HTML
  • Narrative text to be presented in the interactive, multimedia format made possible by the present invention may be advantageously expressed in the first instance using essentially conventional hypertext markup language, "HTML". Fig. 7 shows an example of the content of a portion of an illustrative HTML text file indicated generally at 450 used to create an audio file seen at 460 and a selections file indicated at 470.
  • The HTML file illustrated at 450 uses conventional <IMG> tags to identify image files, conventional emphasizing tag pairs <EM> and </EM> to designate highlighted passages, and conventional <A > and </A> HTML tag pairs to designate the anchor text and link target of a hypertext link. Utilizing conventional HTML to describe the narrative content to be presented in audio form provides several significant advantages, not the least of which are:
    1. (a) conventional HTML composition software may be used to add the image and emphasis tags by means of visual tools which eliminate the need for hand-coding on a character level;
    2. (b) a narrative text version of the audio programming may be viewed and printed, including both the emphasized text and the imbedded images, using most popular web browsers;
    3. (c) existing HTML files may be readily converted into audio multimedia presentations with little or no HTML editing being required;
    4. (d) HTML file may be made available from a server in a form which can be viewed in the normal way by any web browser yet and alternatively presented accordance with the invention in the form of an interactively browsable audio program with synchronized images;
    5. (e) the HTML file may be supplied along with the audio file as a transcript for the audio presentation, and to permit the audio presentation to be indexed and searched; and
    6. (f) the HTML may be automatically converted into the combination of an audio file using conventional speech synthesis techniques to process the narrative text with the HTML tags being used to compile a selections file which enables the player to interactively browse the audio file using highlighted and linked passages, and to synchronize the image presentation with the audio file.
  • As seen in Fig. 7, the HTML text passage seen at 450 begins with an image tag, <IMG SRC="IMGFILE1.JPG">, which to specify that the display of JPEG image in the file named "IMGFILE1.JPG" should begin at that point. The image tag is translated into a pair of "I" and "J" selection records seen at 472 which respectively contain the ImageID specifying IMGFILE1.JPG and the IMGSTART byte location in the audio file 460 where the display of that image is to begin. This display continues until the next <IMG> tag is encountered specifying the IMGFILE2.JPG image which creates the "I" and "J" selection record pair at 473. The <IMGOFF> is not standard HTML and hence would be ignored by conventional web browsers, but is inserted for recognition by the selections file compiler which responds by inserting the "K" record at 474 which specifies the point at which the current image display should end.
  • Immediately thereafter, the phrase "Television and motion pictures" is identified as a highlighted passage by the tag pair <EM> and </EM> seen in the text 450. These tags are translated into the "H" and "E" record pairs at 475 in the selections file 470 which identify the beginning and ending of the phrase in the audio file. As discussed earlier in conjunction with Fig. 5, the highlight markers in the selections file enable the player to play only the highlighted passages when in the highlight mode. A second "H" and "E" record pair seen at 476 is produced by the HTML text "<EM>bandwidth</EM>".
  • A conventional HTML hypertext anchor "<A HREF='target'>full motion video</A>" is processed to produce the three records "A", "B" and "L" at 478 in the selections file which respectively designate the beginning and ending of the anchor text passage and the location of a linked information. The "HREF='target"' portion of the HTML specifies the target location in conventional HTML and that symbolic address is then translated by the selections file compiler into the location within the selections file of the selections file record which refers to that target or, for targets in program segments which are not part of the currently scheduled programming defined by the selections file, by a negative number representing the negative of the ProgramID number of the target program segment.
  • The HTML forms mechanism may also be used to incorporate requests for user input at predetermined times during the playback of program segments. As described earlier in connection with Fig. 5, user inputs may take the form of recorded comments and annotations which are analogous to the <INPUT TYPE="text"> and the <TEXTAREA> tagged requests in an HTML form which similarly request the recipient to supply text data. In addition, the embodiment of the invention which has been described incorporates a mechanism for accepting "YES"/"NO" selections from a user which is analogous the HTML form <INPUT TYPE="checkbox"> tag. Similarly, the value choice mechanism using "V" selection records provides a radio-button-style mechanism for indicating a user' choice from among several options.
  • Standard HTML input tags include a Name attribute which can be used as an identifier for the data entered. As HTML is translated into an equivalent audio file, the tags in the written HTML are translated into records in the selections file which contain byte location values specifying when the player should pause the playback and accept the user response. The resulting uploaded usage log file (containing responses to radio and checkbox input tags) contains the response value together with the original byte location value from the selections file which serves the tag identifier. In order to facilitate processing of the responses, the HTML to audio conversion process may advantageously save a table correlating the Name values in the HTML source with the byte location values. In this way, the input tag Name parameter may be used as a symbolic identifier to identify and process response data.
  • The HTML input tag Value parameter is conventionally used to supply a default response value to be supplied when the user does not supply a different response. Value parameters may accordingly be saved for later use and inserted as output data when the user does not respond to the request for input (as indicated by the absence in the uploaded files of any response data containing the byte location value for the tag not responded to). In the same way, hidden HTML tags may be imbedded in the original HTML and saved during the HTML to audio conversion to indicate the correspondence between particular byte locations in the audio file and symbolic location names identified by the symbolic Name parameter specified in the hidden tag. Such hidden tags may be used, for example, to identify the beginning and end of particular passages and may be compared with the usage logs to determine the extent to which users exercised their option to skip the remainder of a program during the designated passage.
  • Conclusion
  • It is to be understood that the embodiment of the invention which has been described is merely illustrative of one application of the principles of the invention. Numerous modifications may be made to the specific structures and functions used in that embodiment without departing from the true spirit and scope of the invention.
  • Statements
  • The present application is a divisional application divided from EP98907577.5 (the "parent" application), which originated as PCT/US98/03444 .
  • The wording of the original parent claims is provided here as a set of statements, and the applicant reserves the right to rely on this disclosure in the present divisional application and/or in any future divisional applications divided ultimately from this application.
    1. 1. A personalized electronic information delivery system comprising, in combination, a host subsystem comprising:
      • a file storage server for storing a library of program segments, at least some of which include natural language text recorded in digital compressed form,
      • means for storing a category description for each of a plurality of subject matter categories,
      • means for storing a program description of each of said program segments, each of said program descriptions including the identification of one or more of said subject matter categories to which the described program segment belongs,
      • means for storing a subscriber description of each of a plurality of subscribers, each of said subscriber descriptions containing information indicative of particular subject matter categories designated as being of interest to the described subscriber,
      • means for compiling a personalized catalog of suggested program segments for a given one of said subscribers, said personalized catalog consisting of category descriptions and program descriptions selected in accordance with the subscriber description for said given subscriber,
      • means for transmitting said personalized catalog upon request, and
      • means for transmitting identified ones of said program segments upon request, a data communications pathway, and a client player device located remotely from said file storage server, said player device comprising, in combination:
        • means for establishing a bi-directional data transfer connection between said player device and said file storage server,
        • means for transferring information to said host system for inclusion in a subscriber description for a designated subscriber having access to said player device,
        • means for transmitting to said host system a request for a personalized catalog compiled for said designated subscriber,
        • means for receiving the requested catalog from said host subsystem,
        • means for transmitting said to said host system a request for one or more desired program segments selected from the suggested program segments in the requested catalog, and
        • means for receiving said desired program segments from said host system, and
        • means for reproducing said natural language text in a form comprehensible to a human user from selected ones of said program segments.
    2. 2. A personalized electronic information delivery system as set forth in statement 1 wherein said natural language text recorded in compressed form consists of a digital audio recording of spoken natural language text.
    3. 3. A system as set forth in statement 2 wherein said host subsystem further includes means for storing digital data representing a transcript of at least a portion of the spoken natural language text recorded in at least some of said program segments.
    4. 4. A personalized electronic information delivery system as set forth in statement 1 wherein said natural language text recorded in compressed form consists of digital data representing a sequence of words expressed as text characters and wherein said means for reproducing said natural language text in a form comprehensible to a human user comprises speech synthesis means for converting said word into audible spoken form understandable to a human listener.
    5. 5. A personalized electronic information delivery system as set forth in statement 1 wherein said subscriber descriptions include information describing the attributes of a given subscriber and wherein at least selected ones of said program descriptions contain subscriber attribute information specifying the attributes of subscribers to whom the described program segment may be of interest, and wherein said means for compiling a personalized catalog includes means for matching the attributes in said subscriber descriptions to the subscriber attribute information in said program descriptions.
    6. 6. A stem as set forth in statement 5 wherein said subscriber attribute information specifies the age of said subscriber and wherein said program descriptions specify the ages of subscribers to whom the described segment may be of interest.
    7. 7. A system as set forth in statement 5 wherein said subscriber attribute information specifies the sex of said subscriber and wherein said program descriptions specify the sex of subscribers to whom the described segment may be of interest.
    8. 8. A system as set forth in statement 5 wherein said subscriber attribute information specifies the marital status of said subscriber and wherein said program descriptions specify the marital status of subscribers to whom the described segment may be of interest.
    9. 9. A system as set forth in statement 5 wherein said subscriber attribute information specifies the geographic location of said subscriber and wherein said program descriptions specify the geographic location of subscribers to whom the described segment may be of interest.
    10. 10. A personalized electronic information delivery system as set forth in statement 1 wherein at least some of said category descriptions further contain information indicative of other cross-referenced subject matter categories to which the described category is related and wherein said means for compiling said catalog includes means for including said cross-referenced category descriptions in said catalog.
    11. 11. A personalized electronic information delivery system as set forth in statement 1 wherein said data communications pathway is a digital transmission system and wherein said file storage server stores said programs in identified files which may be transmitted via said digital transmission system.
    12. 12. A personalized electronic information delivery system as set forth in statement 11 wherein each of said program descriptions includes means for identifying one or more files stored on said file storage server which relate to the program segment described by that program description.
    13. 13. A personalized electronic information delivery system as set forth in statement 1 wherein said host subsystem further comprises:
      • means for receiving from a subscriber via said communications pathway a search request for the identification of program segments satisfying criteria specified in said search request,
      • means for compiling a listing of said programs satisfying said criteria, and
      • means for transmitting said listing to that subscriber which issued said search request.
    14. 14. A personalized electronic information delivery system as set forth in statement 1 wherein said host subsystem further comprises means for compiling a program schedule consisting of an ordered sequence of selected ones of said program segments and means for transferring said program schedule to said client player via said communications pathway, and wherein said client player includes means for reproducing said selected ones of said program segments.
    15. 15. A system as set forth in statement 14 wherein said client player includes means for reproducing said selected ones of said program segments in the order specified in said program schedule.
    16. 16. A system as set forth in statement 14 wherein said client player includes means for altering said program schedule to form an edited schedule and means for reproducing the program segments in the order specified in said edited schedule
    17. 17. A system as set forth in statement 14 wherein said client player includes means locally storing program segments received from said host subsystem, means for comparing the specification of program segments contained in said program schedule with the identity of program segments locally stored by said client player, and means for transmitting a request to said server subsystem for programs segments specified in said program schedule but not locally stored by said client player.
    18. 18. A personalized electronic information delivery system as set forth in statement 1 wherein said client player system includes means for recording a usage log containing the identification of program segments played and means for transmitting said usage log to said host subsystem, and wherein said host subsystem includes means for processing said usage log to produce billing information for said subscriber.
    19. 19. A personalized electronic information delivery system as set forth in statement 1 wherein said client player system includes means for recording a usage log containing the identification of program segments played and means for transmitting said usage log to said host subsystem, and wherein said host subsystem includes excluding from said catalog of suggested program segments at least some of the program segments identified on said usage log as having been played.
    20. 20. A personalized electronic information delivery system as set forth in statement 14 wherein said client player system includes means for recording a usage log containing the identification of program segments played and means for transmitting said usage log to said host subsystem, and wherein said host subsystem includes excluding from said program schedule at least some of the program segments identified on said usage log as having been played.
    21. 21. A personalized electronic information delivery system comprising, in combination, an Internet host subsystem comprising:
      • a file storage server for storing a plurality of program segments, at least some of which include natural language text recorded in digital compressed form and stored as named retrievable files,
      • means for storing a category description for each of a plurality of subject matter categories,
      • means for storing a program description of the information content of each of said program segments, each of said program descriptions including the identification of one or more of said subject matter categories to which the described program segment belongs,
      • means for storing a subscriber description of at least one subscriber, said subscriber description containing information indicative of particular subject matter categories designated as being of interest to said subscriber,
      • means for compiling a personalized catalog of suggested program segments for use by said subscriber, said personalized catalog consisting of category descriptions and program descriptions selected in accordance with said subscriber description,
      • a port for establishing a data communications pathway to the Internet,
      • means for transferring said personalized catalog to said subscriber, and
      • means for transmitting identified ones of said program segments to said subscriber upon request, and
      • a client player device accessible to said subscriber at a geographic location remote from said host subsystem, said player device comprising, in combination:
        • means for establishing a data transfer connection via the Internet between said player device and said Internet host subsystem,
        • means for transferring information describing said subscriber to said host system for inclusion in said subscriber description,
        • means for transmitting to said host system a request for a said personalized catalog,
        • means for receiving the requested catalog from said host subsystem,
        • means for transmitting said to said host system a request for one or more desired program segments selected from the suggested program segments in the requested catalog, and
        • means for receiving said desired program segments from said host system, and
        • means for reproducing said natural language text in a form comprehensible to a human user from selected ones of said program segments.
    22. 22. A personalized electronic information delivery system as set forth in statement 21 wherein said natural language text recorded in compressed form consists of a digital audio recording of spoken natural language text.
    23. 23. A system as set forth in statement 22 wherein said host subsystem further includes means for storing digital data representing a transcript of at least a portion of the spoken natural language text recorded in at least some of said program segments.
    24. 24. A personalized electronic information delivery system as set forth in statement 21 wherein said natural language text recorded in compressed form consists of digital data representing a sequence of words expressed as text characters and wherein said means for reproducing said natural language text in a form comprehensible to a human user comprises speech synthesis means for converting said word into audible spoken form understandable to a human listener.
    25. 25. A personalized electronic information delivery system as set forth in statement 21 wherein said subscriber descriptions include information describing the attributes of a given subscriber and wherein at least selected ones of said program descriptions contain subscriber attribute information specifying the attributes of subscribers to whom the described program segment may be of interest, and wherein said means for compiling a personalized catalog includes means for matching the attributes in said subscriber descriptions to the subscriber attribute information in said program descriptions.
    26. 26. A system as set forth in statement 25 wherein said subscriber attribute information specifies the age of said subscriber and wherein said program descriptions specify the ages of subscribers to whom the described segment may be of interest.
    27. 27. A system as set forth in statement 26 wherein said subscriber attribute information specifies the sex of said subscriber and wherein said program descriptions specify the sex of subscribers to whom the described segment may be of interest.
    28. 28. A system as set forth in statement 27 wherein said subscriber attribute information specifies the marital status of said subscriber and wherein said program descriptions specify the marital status of subscribers to whom the described segment may be of interest.
    29. 29. A system as set forth in statement 28 wherein said subscriber attribute information specifies the geographic location of said subscriber and wherein said program descriptions specify the geographic location of subscribers to whom the described segment may be of interest.
    30. 30. A personalized electronic information delivery system as set forth in statement 21 wherein at least some of said category descriptions further contain information indicative of other cross-referenced subject matter categories to which the described category is related and wherein said means for compiling said catalog includes means for including said cross-referenced category descriptions in said catalog.
    31. 31. A personalized electronic information delivery system as set forth in statement 21 wherein said data communications pathway is a digital transmission system and wherein said file storage server stores said programs in identified files which may be transmitted via said digital transmission system.
    32. 32. A personalized electronic information delivery system as set forth in statement 31 wherein each of said program descriptions includes means for identifying one or more files stored on said file storage server which relate to the program segment described by that program description.
    33. 33. A personalized electronic information delivery system as set forth in statement 21 wherein said host subsystem further comprises:
      • means for receiving from a subscriber via said communications pathway a search request for the identification of program segments satisfying criteria specified in said search request,
      • means for compiling a listing of said programs satisfying said criteria, and
      • means for transmitting said listing to that subscriber which issued said search request.
    34. 34. A personalized electronic information delivery system as set forth in statement 21 wherein said host subsystem further comprises means for compiling a program schedule consisting of an ordered sequence of selected ones of said program segments and means for transferring said program schedule to said client player via said communications pathway, and wherein said client player includes means for reproducing said selected ones of said program segments.
    35. 35. A system as set forth in statement 34 wherein said client player includes means for reproducing said selected ones of said program segments in the order specified in said program schedule.
    36. 36. A system as set forth in statement 34 wherein said client player includes means for altering said program schedule to form an edited schedule and means for reproducing the program segments in the order specified in said edited schedule
    37. 37. A system as set forth in statement 34 wherein said client player includes means locally storing program segments received from said host subsystem, means for comparing the specification of program segments contained in said program schedule with the identity of program segments locally stored by said client player, and means for transmitting a request to said server subsystem for programs segments specified in said program schedule but not locally stored by said client player.
    38. 38. A personalized electronic information delivery system as set forth in statement 21 wherein said client player system includes means for recording a usage log containing the identification of program segments played and means for transmitting said usage log to said host subsystem, and wherein said host subsystem includes means for processing said usage log to produce billing information for said subscriber.
    39. 39. A personalized electronic information delivery system as set forth in statement 21 wherein said client player system includes means for recording a usage log containing the identification of program segments played and means for transmitting said usage log to said host subsystem, and wherein said host subsystem includes excluding from said catalog of suggested program segments at least some of the program segments identified on said usage log as having been played.
    40. 40. A personalized electronic information delivery system as set forth in statement 37 wherein said client player system includes means for recording a usage log containing the identification of program segments played and means for transmitting said usage log to said host subsystem, and wherein said host subsystem includes excluding from said program schedule at least some of the program segments identified on said usage log as having been played.
    41. 41. A communications system for distributing audio recordings among a plurality of system subscriber stations located remotely from one another, said system comprising:
      • a communications network interconnecting said system subscribers,
      • a subscriber access device connected to said network at each of said subscriber stations, said access device comprising:
        • playback means for reproducing a selected audio recording received from said network for a listener,
        • input means for accepting a spoken message from said listener concurrently with the reproduction of said selected audio recording,
        • means for recording said spoken message and identification data associating said spoken message with said selected audio recording to form a subscriber generated recording, and
        • means for transmitting said subscriber generated recording over said network, and routing means coupled to said network and responsive to said identification data for transferring said subscriber generated recording to one or more of said subscribers.
    42. 42. A communications system as set forth in statement 41 wherein said spoken message is an audio annotation to be appended to said selected audio recording and wherein said identification data includes the specification of a chosen position in said selected audio recording to which said audio annotation relates.
    43. 43. A communications system as set forth in statement 42 wherein said input means includes means actuated by said listener for initiating the acceptance of said spoken message and wherein said chosen position is the position in said selected audio recording being reproduced when said acceptance was initiated by said listener.
    44. 44. A communications system as set forth in statement 42 wherein said routing means includes means for transferring said subscriber generated recording of said audio annotation to subscribers who thereafter receive transfers of said selected audio recording.
    45. 45. A communications system as set forth in statement 44 wherein said playback means includes means responsive the receipt of a subscriber generated recording of an audio annotation for playing said audio annotation when said position is reached during the playback of said selected audio recording.
    46. 46. A communications system as set forth in statement 41 wherein said identification data is indicative of at least one subject matter category and wherein said routing means includes:
      • means for storing data identifying a subset of subscribers having an interest in information within said one subject matter category, and
      • means for transferring said subscriber generated recording to one or more of said subscribers in said subset.
    47. 47. A communications system as set forth in statement 46 wherein said at least one subject matter category is a subject matter category associated with said selected audio recording.
    48. 48. A communications system as set forth in statement 46 wherein said routing means for transferring said subscriber generated recording to said subscribers in said subset includes means responsive to preference data supplied by a receiving subscriber for encouraging or inhibiting the transfer of said subscriber generated recording to said receiving subscriber.
    49. 49. A communications system as set forth in statement 41 wherein said selected audio recording was produced by an originating subscriber and wherein said routing means includes means for transferring said subscriber generated recording as a response to said originating subscriber.
    50. 50. A communications system as set forth in statement 49 further including means for storing the identification of a subset of subscribers who have an interest in each of a plurality of subject matter topics, wherein said identification data further includes the specification of one or more subject matter topics to which said subscriber generated recordings relate, and further including means for transferring to those subscribers having an interest a given topic an identification of subscriber generated recordings which include the specification of said given topic.
    51. 51. Apparatus for exchanging information relating to a plurality of subject matter topics between a plurality of participants located remotely from one another, said apparatus comprising, in combination:
      • an electronic data communications network interconnecting said participants,
      • one or more audio recording units coupled to said network for recording audio messages spoken by each of said participants,
      • means for persistently storing each given one of said audio messages with identification data designating one or more of said subject matter topics to which said given audio message relates,
      • means for providing to a requesting participant an identification of previously stored messages relating to a subject matter topic specified in a request for information, and
      • an audio playback unit for reproducing stored messages specified in said identification.
    52. 52. Apparatus as set forth in statement 51 wherein each of said audio recording units includes means operable by a participant for recording a comment relating to a particular previously stored message wherein the identification data stored with said comment designates one or more of the subject matter topics to which said previously stored message relates.
    53. 53. Apparatus as set forth in statement 52 further including:
      • means for persistently storing pre-recorded programs each of which relates to one or more of said subject matter topics, and
      • means for additionally providing a requesting participant an identification of pre-recorded programs relating to a subject matter topic specified in a request for information.
    54. 54. Apparatus for obtaining information responsive to request for information request which comprises, in combination, means for recording said request for information as an audio recording containing a spoken request prompt and a recorded request marker specifying a position in said audio recording subsequent to said request prompt, playback means for reproducing said spoken request prompt for a listener, input means initiated by said recorded request marker for temporarily suspending the operation of said playback means while accepting a spoken response from said listener, and recording means for storing said spoken response together with identification data designating said request.
    55. 55. Apparatus as set forth in statement 54 wherein said identification data comprises a designation of said audio recording and a designation of the position of said request marker in said audio recording.
    56. 56. Apparatus as set forth in statement 54 wherein said input means further comprises means actuated by said listener for initiating the acceptance of a spoken message and wherein said recording means further comprises means for storing said spoken message together with a designation of said audio recording and a designation of the position in said audio recording at which the acceptance of said spoken message was initiated by said listener.
    57. 57. A method for producing and processing an audio questionnaire comprising, in combination, the steps of:
      • storing an electronically readable file of text characters consisting of natural language text and at least one response request marker indicating a position relative to said natural language text where a response is to be inserted by a human listener,
      • using speech synthesis processing to convert said electronically readable file of text characters into a corresponding audio file of spoken natural language,
      • converting said response request marker in said file of text characters into timing data indicating said position in said audio file,
      • reproducing said audio file for said human listener,
      • temporarily suspending the reproduction of said audio file at said position in said audio file indicated by said timing data, and
      • accepting and recording a spoken response from said listener while said reproduction is temporarily suspended.
    58. 58. A method as set forth in statement 57 for producing and processing an audio questionnaire wherein said response request marker further specifies a selected one of a group of predetermined response types.
    59. 59. A method as set forth in statement 58 wherein said a group of predetermined response types includes a spoken response recorded stored as an audio recording and a spoken response recorded as a one a predetermined set of data values.
    60. 60. A system for storing and reproducing audio programming concurrently with the synchronized display of one or more stored images which comprises, in combination, means for storing sequential digital data representing an audio program, means for storing a digital data representing an visible image, means for storing synchronizing information specifying a limited portion of said sequential digital data representing a designated passage within said audio program, audio player means for reproducing said audio program by converting said sequential digital data into audible form, and means for visually displaying said image data concurrently with the reproduction of said designated passage.
    61. 61. A system for storing and reproducing audio programming as set forth in statement 1 wherein said means for storing sequential data representing an audio program comprises means for storing a file of natural language text and wherein said audio player means for reproducing said audio program comprises speech synthesis means text file into audible spoken form.
    62. 62. A system as set forth in statement 60 wherein said synchronizing information comprises one or more records identifying a said digital data representing said visible image and further identifying locations within said sequential digital data which correspond to the beginning and end of said designated passage.
    63. 63. A computer system for storing and reproducing audio programming concurrently with the synchronized display of one or more visible images, said system comprising, in combination,mass storage means for storing sequential digital data representing said audio programming, image data representing said visible image, and synchronizing data relating said image data to an identifiable contiguous portion of said sequential file, a display for converting said image data into said visible image, and processing means for processing means for converting said sequential digital data into an audible signal and for activating said display means to display said visible image beginning and ending at times specified by said synchronizing data.
    64. 64. A system for storing and reproducing audio programming as set forth in statement 4 wherein said means for storing sequential data representing an audio program comprises means for storing a file of natural language text and wherein said audio player means for reproducing said audio program comprises speech synthesis means text file into audible spoken form.
    65. 65. A computer system for producing an audio program concurrently with the display of one or more images synchronized with said audio program comprising, in combination, means for storing a sequential digital file representing natural language text incorporating at predetermined positions therein unique tag characters designating marked positions in said natural language text, means for storing image data representing one or more visual images, speech synthesis means for converting said sequential digital file into audible speech representing said natural language text in spoken form, and means for detecting the presence of said unique tag characters in said sequential digital file to produce one or more control values, and display means responsive to said control values for producing said visual images at times predetermined times relative to said audible speech.
    66. 66. A computer system as set forth in statement 65 wherein said sequential digital file representing natural language text is expressed in conventional hypertext markup language which is displayable and printable using a conventional web browser.
    67. 67. A computer system as set forth in statement 66 wherein said tag markers include hypertext markup language image tags of the form <IMG SRC="ImageID"> where ImageID is a symbolic variable identifying image data for a particular visual image and wherein the position of each such image tag specifies the time relative to said audible speech when said visual image is displayed by said display means.
    68. 68. A computer system as set forth in statements 66 wherein said tag markers include hypertext markup language text formatting tags which specify particular highlight passages in said natural language text and further including means for detecting said formatting tags to produce playback control values and means responsive to said playback control values to selectively reproduce said highlight passages in spoken form.
    69. 69. A computer system as set forth in statement 66 wherein said tag markers include hypertext markup language link markers which specify particular anchor passages in said natural language text and further including means for detecting said link markers to produce link control values and means jointly responsive to said link control values and to a request from a user for performing a jump to different position in said digital sequential file at which different position said speech synthesis means continues the conversion of said sequential digital file into audible speech.
    70. 70. A computer system as set forth in statement 67 wherein said tag markers further include hypertext markup language text formatting tags which specify particular highlight passages in said natural language text and further including means for detecting said formatting tags to produce playback control values and means responsive to said playback control values to selectively reproduce said highlight passages in spoken form.
    71. 71. A computer system as set forth in statement 67 wherein said tag markers include hypertext markup language link markers which specify particular anchor passages in said natural language text and further including means for detecting said link markers to produce fink control values and means jointly responsive to said link control values and to a request from a user for performing a jump to different position in said digital sequential file at which different position said speech synthesis means continues the conversion of said sequential digital file into audible speech.
    72. 72. A system for storing and reproducing natural language text in both spoken and written which comprises, in combination,
      means for storing sequential digital data representing an audio program containing spoken text, means for storing a digital data representing a sequence of characters forming a transcript of said spoken text in said audio program, means for storing synchronizing information specifying the location of at least one designated spoken passage in said audio program and a location of the corresponding sequence of characters in said transcript corresponding to said spoken passage, audio player means for reproducing said audio program by converting said sequential digital data into audible form, and means responsive to said synchronizing information for visually displaying said corresponding sequence of characters concurrently with the reproduction of said designated spoken passage.
    73. 73. Apparatus as set forth in statement 72 including means responsive to the designation of a target sequence of characters for searching said transcript for a matching sequence of characters equivalent to said target sequence, and means for reproducing a portion of said audio program containing a spoken passage corresponding to said matching sequence of characters in said transcript.
    74. 74. A system for delivering pre-recorded programs to a subscriber comprising, in combination:
      • means for storing a library consisting of a plurality of separate program segments,
      • means for storing category definition data describing a plurality of subject matter categories,
      • means for storing program description data specifying at least one of said subject matter categories to which each of said programs relates,
      • means for storing data describing a plurality of subscribers, including data designating at least one of said categories for each of said subscribers,
      • means for comparing said data describing at least a given one of said subscribers with said program description data to compile an identification of program segments of potential interest to said given subscriber,
      • means for transferring said identification of programs to said given subscriber,
      • means responsive to a request from a subscriber for transferring requested program segments from said library to the requesting subscriber, and
      • means for receiving from said requesting subscriber a usage log identifying the program segments actually used by said requesting subscriber.
    75. 75. A system as set forth in statement 74 wherein said identification of programs transferred to said subscriber comprises a program schedule consisting of an ordered sequence of program identifiers.
    76. 76. A system as set forth in statement 75 further includes a player device accessible to each of said subscribers for reproducing said program segments specified by said program identifiers in the order specified by said program schedule.
    77. 77. A system as set forth in statement 75 further including means for excluding from said program schedule for any subscriber the identification of any program segment previously identified as actually used by that subscriber in a usage log.
    78. 78. A system as set forth in statement 77 wherein said program schedule comprises programs*** in said specification received from said given subscriber and further comprises additional programs selected by comparing said data describing said given subscriber with said program description data.
    79. 79. A system for delivering pre-recorded programs to a subscriber comprising, a host subsystem comprising:
      • means for storing a library consisting of a plurality of separate program segments,
      • means for storing category definition data describing a plurality of subject matter categories,
      • means for storing program description data specifying, for each given one of said program segments, at least one of said subject matter categories to which said given one of said program segments relates,
      • means for storing subscriber data describing a plurality of subscribers, including data designating at least one of said categories for each of said subscribers,
      • means for comparing said data describing at least a given one of said subscribers with said program description data to compile a catalog of program segments, each catalog containing an identification of a set of program segments of potential interest to said given subscriber and a narrative description of the programs segments identified in said catalog,
      • means for transmitting said catalog to said given subscriber,
      • means for receiving from said given subscriber a specification of programs identified in said catalog,
      • means for transmitting to said given subscriber a program schedule consisting of an ordered sequence of program identifications, and
      • means responsive to a request from said given subscriber for transferring requested program segments from said library to said given subscriber, and
      • a player device accessible to said given subscriber for selectively reproducing said program segments specified by said program identifiers in the order specified by said program schedule, said player device further comprising:
        • recording means coupled to said player device for recording a usage log containing an identification of each program segment actually played by said player device, and
        • means for transmitting said usage log to said host subsystem.
    80. 80. A system as set forth in statement 79 including local storage means accessible to said player device for storing program segments transferred from said library to said given subscriber.
    81. 81. A system as set forth in statement 79 further includes a player device further includes editing means operable by said subscriber for modifying said program schedule.
    82. 82. A system as set forth in statement 80 further including means for excluding from said program schedule for any subscriber the identification of any program segment previously identified as actually used by that subscriber in a usage log.
    83. 83. A system as set forth in statement 79 wherein said program schedule comprises programs in said specification received from said given subscriber and further comprises additional programs selected by comparing said data describing said given subscriber with said program description data.
    84. 84. A system as set forth in statement 82 further including means for excluding from said program schedule and said catalog for any subscriber the identification of any program segment previously identified as actually used by that subscriber in a usage log.
    85. 85. A system as set forth in statement 79 further including means for processing said usage logs to adaptively modifying said subscriber data to indicate of the character of programs actually used by each of said subscribers.
    86. 86. A system for delivering pre-recorded programs to a subscriber comprising, in combination:
      • means for storing a library consisting of a plurality of separate program segments,
      • means for storing category definition data describing a plurality of subject matter categories,
      • means for storing program description data specifying at least one of said subject matter categories to which each of said programs relates,
      • means for storing subscriber data describing a plurality of subscribers, including data designating at least one of said categories for each of said subscribers,
      • means for comparing said data describing at least a given one of said subscribers with said program description data to compile a catalog of program segments, each catalog containing an identification of a set of program segments of potential interest to said given subscriber and a narrative description of programs segments identified in said catalog,
      • means for transmitting said catalog to said given subscriber,
      • means operable by said given subscriber for selecting a set of desired program segments from said catalog,
      • means for receiving from said given subscriber a specification said set of desired programs,
      • means for transmitting to said given subscriber a program schedule consisting of an ordered sequence of program identifications,
      • means responsive to a request from a subscriber for transferring requested program segments from said library to the requesting subscriber, and
      • means for receiving from said requesting subscriber a usage log identifying the program segments actually used by said requesting subscriber.
    87. 87. A system as set forth in statement 86 further includes a player device accessible to each of said subscribers for reproducing said program segments specified by said program identifiers in the order specified by said program schedule.
    88. 88. A system as set forth in statement 87 further including means for excluding from said program schedule for any subscriber the identification of any program segment previously identified as actually used by that subscriber in a usage log.
    89. 89. A system as set forth in statement 86 wherein said program schedule comprises programs in said specification received from said given subscriber and further comprises additional programs selected by comparing said data describing said given subscriber with said program description data.
    90. 90. A system as set forth in statement 89 further including means for excluding from said program schedule and said catalog for any subscriber the identification of any program segment identified as actually used by that subscriber in a usage log.
    91. 91. A system as set forth in statement 86 further including means for processing said usage logs to adaptively modify said subscriber data to indicate of the character of programs actually used by said subscribers.
    92. 92. A system as set forth in statement 86 wherein said subscriber data further includes data indicating the total duration of playing time available to at least selected ones of said subscribers and means for limiting the playable duration of the program segments identified in said ordered sequence in accordance with said total duration.
    93. 93. A system as set forth in statement 91 further includes means responsive to said usage log for modifying said playable duration in accordance with the percentage of segments previously skipped by said requesting subscriber.
    94. 94. A system as set forth in statement 86 including means for transmitting to said subscriber an indication of optimum times for requesting the transfer of requested program segments.
    95. 95. A system as set forth in statement 86 further wherein said subscriber data further comprises an indication the time of day when a playing session is scheduled to begin for said requesting subscriber on each day of the week.
    96. 96. A system as set forth in statement 95 wherein said subscriber data further comprises an indication of the expected duration of said playing session for said requesting subscriber on each day of the week,
    97. 97. A player for reproducing selected audio program segments comprising, in combination:
      • means for storing a plurality of program segments, each of said program segments having a beginning and an end,
      • means for storing data establishing a sequence in which said program segments are scheduled to be reproduced by said player,
      • means for accepting control commands from a user of said player,
      • means for reproducing said program segments in the order established by said sequence in the absence of a control command,
      • means for detecting a first command indicative of a request to skip forward, and
      • means responsive to said first command for discontinuing the reproduction of the currently playing program segment and instead continuing the reproduction at the beginning of a program segment which follows said currently playing program in said sequence.
    98. 98. A player as set forth in statement 97 further comprising means for detecting a second command indicative of a request to skip backward, and means responsive to a single one of said second commands for discontinuing the reproduction of the currently playing program segment and instead continuing the reproduction at the beginning of said currently playing program.
    99. 99. A player as set forth in statement 98 further comprising means responsive to the detection of two consecutive ones of said second commands for discontinuing the reproduction of the currently playing program segment and instead continuing the reproduction at the beginning of a program segment which precedes the currently playing program segment.
    100. 100. A player as set forth in statement 97 wherein said sequence established by said data forms an endless circular sequence of program segments.
    101. 101. A player as set forth in statement 97 including editing means for modifying said data establishing said sequence.
    102. 102. A player as set forth in statement 101 wherein said editing means includes means for reordering the sequence established by said data.
    103. 103. A player as set forth in statement 97 wherein said means for reproducing said program segments includes means for varying the rate at which said program segments are reproduced.
    104. 104. A player as set forth in statement 103 wherein said means for varying the rate at which said program segments are reproduced includes means for skipping periods of silence between words or other sounds when said program segments are reproduced.
    105. 105. A player as set forth in statement 103 wherein said means for varying said rate comprises means for designating portions of said program segments as highlight passages and means responsive to a request from aid user for reproducing said highlight passages without reproducing at least some portions of said program segments which are adjacent to said highlight passages.
    106. 106. A player as set forth in statement 97 wherein said means for reproducing said program segments including means for accepting a bookmarking request from said user, means for storing bookmark data indicating the program segment being reproduced at the time said bookmarking request is accepted.
    107. 107. A player as set forth in statement 97 wherein said program segments include descriptive program segments, each given descriptive segment containing information which when reproduced for the listener describes the content of one or more other program segments which immediate follow said given descriptive segment, and wherein said player further comprises means responsive to said first command and operative when one of said descriptive segments is currently playing for discontinuing the reproduction of said currently playing descriptive segment and instead continuing the reproduction at the beginning of the next descriptive segment in said sequence.
    108. 108. A player as set forth in statement 97 wherein said player further comprises:
      • means for storing data indicative of highlight passages within at least selected ones of said program segments, and
      • means responsive to a predetermined one of said control commands for reproducing only the highlight passages within said selected program segments.
    109. 109. A player as set forth in statement 97 wherein said means for accepting control command from a user includes a microphone for accepting voice signals from said user and means for translating said voice signals into said control commands.
    110. 110. A programmed digital computer for reproducing audio programs, said computer comprising, in combination:
      • a mass storage device for storing a plurality of digitally recorded audio program segments, each of said segments having a beginning and an end, and further storing data establishing a sequence in which said program segments are scheduled to be played,
      • input means for accepting control commands from a user,
      • output means for producing audible sounds in response to analog audio signals,
      • processing means for translating said digitally recorded audio program segments into analog audio signals delivered to said output means for reproducing said recorded program segments in a form audible to said user,
      • processing means responsive to a first one of said control commands for discontinuing the translation of the currently playing program segment and instead continuing the translation at the beginning of the next program segment in said sequence, and
      • processing means responsive to a second one of said control command for discontinuing the translation of the currently playing program and instead continuing the translation at the beginning of said currently playing program.
    111. 111. A programmed digital computer for reproducing audio programs as set forth in statement 14 further comprising means responsive to two consecutive ones of said second control commands for discontinuing the translation of the currently playing program and instead continuing the translation at the beginning of a program segment which precedes said currently playing program in said sequence.
    112. 112. A programmed digital computer for reproducing audio programs as set forth in statement 14 wherein said program segments include descriptive programs segments which describe the content of one or more other program segments which immediately follow said descriptive segment in said sequence and wherein said processing means responsive to said a first one of said control commands continues the translation at the beginning of the next descriptive command when the currently playing program segment is a descriptive segment.
    113. 113. A programmed digital computer as set forth in statement 16 wherein said input means comprise a microphone for accepting voice commands spoken by said user.
    114. 114. A player device for interactively reproducing selected audio program segments from a program library comprising, in combination:
      • storage means for storing a plurality of program segments each containing an audio presentation;
      • means for storing a program schedule establishing an ordered sequence of said program segments to form a continuously playable audio program session;
      • output means for converting the audio presentation at a current playback position in said session into an audible form perceivable by a listener,
      • means for identifying at least one hyperlink anchor passage within said session;
      • means for associating said anchor passage with a linked playback position in said session different from the playback position of said anchor passage;
      • means for producing an output indication perceivable to said listener whenever said hyperlink anchor passage is reproduced by said output means;
      • input means for accepting a hyperlink execution commands from a listener; and means responsive to said execution command for changing said current playback position in said session to said linked playback position.
    115. 115. A player device as set forth in statement 114 wherein said output indication is an audible cue signal produced in timed relation to the reproduction of said anchor passage.
    116. 116. A player device as set forth in statement 114 wherein said means for identifying said anchor passage comprises an anchor passage identifier stored with said program schedule.
    117. 117. A player device as set forth in statement 114 further comprising means for identifying a plurality of highlight passages within session and means responsive to a request from said listener for playing said highlight passages without playing other portions of said session.
    118. 118. A player device set forth in statement 114 including means for identifying subject description passages within said session, each given descriptive passage containing information describing of a portion of said session which follows said given descriptive passage, and means responsive to a request from said listener for reproducing the next descriptive passage in said session following said current playback position in said session.
    119. 119. A system for reproducing selected program segments containing audio presentations from a program library comprising, in combination:
      • a library server storing said program library;
      • a communications facility for transferring program segments from said library server to player devices located remotely from said program library, each of said player devices comprising:
        • means for receiving a plurality of program segments from said library server via said communications facility,
        • means for storing a program schedule establishing an ordered sequence of said plurality of program segments to form a continuously playable audio program session;
        • output means for converting the audio presentation at a current playback position in said session into an audible form perceivable by a listener,
        • means for identifying at least one hyperlink anchor passage within said session;
        • means for associating said anchor passage with a linked playback position in said session different from the playback position of said anchor passage;
        • means for producing an output indication perceivable to said listener whenever said hyperlink anchor passage is reproduced by said output means;
        • input means for accepting a hyperlink execution commands from a listener; and means responsive to said execution command for changing said current playback position in said session to said linked playback position.
    120. 120. A player device as set forth in statement 119 wherein said output indication is an audible cue signal produced in timed relation to the reproduction of said anchor passage.
    121. 121. A player device as set forth in statement 119 wherein said means for identifying said anchor passage comprises an anchor passage identifier stored with said program schedule.
    122. 122. A player device as set forth in statement 121 further comprising means for identifying a plurality of highlight passages within session, and means responsive to a request from said listener for playing said highlight passages without playing other portions of said session.
    123. 123. A player device set forth in statement 119 including means for identifying subject description passages within said session, each given descriptive passage containing information describing of a portion of said session which follows said given descriptive passage, and means responsive to a request from said listener for reproducing the next descriptive passage in said session following said current playback position in said session.
    124. 124. A player device as set forth in statement 119 wherein said library server includes means for producing said program schedule and said player device includes means for receiving said program schedule from said library server.
    125. 125. A system for reproducing selected program segments containing audio presentations from a program library comprising, in combination:
      • a library server storing said program library;
      • a communications facility for transferring program segments from said library server to player devices located remotely from said program library, each of said player devices comprising:
        • means for receiving a plurality of program segments from said library server via said communications facility
        • means for storing a program schedule establishing an ordered sequence of said plurality of program segments to form a continuously playable audio program session and for identifying at least one anchor passage within said program session;
        • output means for converting the audio presentation at a current playback position in said session into an audible form perceivable by a listener,
        • means for identifying at least one hyperlink anchor passage within said session;
        • means for associating said anchor passage with a linked playback position in said session different from the playback position of said anchor passage;
        • means for producing an audible cue signal perceivable to said listener whenever said hyperlink anchor passage is reproduced by said output means;
        • input means for accepting a hyperlink execution commands from a listener; and means responsive to said execution command for changing said current playback position in said session to said linked playback position.
    126. 126. A player device as set forth in statement 125 further comprising means for identifying a plurality of highlight passages within session, and means responsive to a request from said listener for playing said highlight passages without playing other portions of said session.
    127. 127. A player device set forth in statement 126 including means for identifying subject description passages within said session, each given descriptive passage containing information describing of a portion of said session which follows said given descriptive passage, and means responsive to a request from said listener for reproducing the next descriptive passage in said session following said current playback position in said session.
    128. 128. A player device as set forth in statement 127 wherein said library server includes means for producing said program schedule and said player device includes means for receiving said program schedule from said library server.
    129. 129. An audio program player for reproducing audio programs, said player comprising, in combination:
      • a mass storage device for storing a plurality of digitally recorded audio program segments, each of said segments having a beginning and an end, and further storing data establishing a sequence in which said program segments are scheduled to be played,
      • means for storing an associated program type designation for each of said recorded audio program segments,
      • input means for accepting control commands from a user,
      • output means for producing audible sounds in response to analog audio signals,
      • processing means for translating said digitally recorded audio program segments into analog audio signals delivered to said output means for reproducing said recorded program segments in a form audible to said user, said processing means being responsive to a user request for selectively inhibiting the reproduction of program segments specified by said user request.
    130. 130. An audio program player as set forth in statement 129 wherein said program type designations include designations of announcement program segments and wherein said means for selectively inhibiting comprises means for inhibiting the reproduction of program segments designated as being announcement program segments.
    131. 131. An audio program player as set forth in statement 129 wherein said program type designations include designations of advertisement program segments and wherein said means for selectively inhibiting comprises means for inhibiting the reproduction of program segments designated as being advertisement program segments.
    132. 132. A system for reproducing selected program segments containing audio presentations from a program library comprising, in combination:
      • a library server storing said program library;
      • a communications facility for transferring selected program segments from said library server to player devices located remotely from said program library in response to program segment requests from said player devices, each of said player devices comprising:
        • means for receiving a plurality of program segments from said library server via said communications facility.
        • local storage means for storing program segments received from said library server,
        • means for storing a program schedule establishing an ordered sequence of said plurality of program segments to form a continuously playable audio program session;
        • output means for converting the audio presentation at a current playback position in said session into an audible form perceivable by a listener,
        • means for identifying missing program segments identified as being within said ordered sequence but which are not stored in said local storage means, and means for transmitting a request for said missing program segments to said library server.
    133. 133. A system for reproducing selected program segments as set forth in statement 36 further including means for reproducing a program segment concurrently with the reception of the same or different program segment via said communications facility from said library server.
    134. 134. A method for interactively presenting a plurality of separate audio programming segments to a listener comprising, in combination, the steps of:
      • storing each of said separate programming segments as a file of digital data,
      • storing a first set of control records which specifies a proposed sequence in which said programming segments are to be reproduced,
      • storing a second set of control records which specifies the location of at least one anchor passage in one of said files and the location of the beginning of an associated linked passage in one of said files,
      • presenting said segments to said listener in said proposed sequence in response to said first set of control records,
      • accepting a jump command from said listener while said anchor passage concurrently with the presentation of said anchor passage, and
      • resuming the presentation of said segments at the location of the beginning of said asociated linked passage.
    135. 135. The method as set forth in statement 134 further including the step of accepting a skip command from said listener during the presentation of at least selected ones of said programming segments and resuming the presentation of said segments at the beginning of the next segment in said proposed sequence in response to said skip command.
    136. 136. The method of statement 135 further wherein some of said segments are subject description segments which precede programming segments described thereby, said method further comprising the step, performed in response to said skip command when a subject description segment is being presented, of resuming the presentation of said segments at the beginning of the next subject description segment in said proposed sequence.
    137. 137. The method of statement 134 further comprising the step of storing a file of digital data representing a file of natural language characters forming a transcript of at least a transcribed one of said audio programming segments and further storing a third set of data representing locations within said transcribed audio program segment of corresponding locations in said file of characters.
    138. 138. The method of statement 137 including the step of displaying said natural language text to said user, accepting from said listener the designation of a selected location within said displayed file of natural language text, and responsive to said designation presenting said transcribed audio segment to said listener at a position in said transcribed audio segment corresponding to said selected location in said file of characters.
    Further Statements
  • The applicant also may wish to rely on the following statements in the present divisional application and/or in any future divisional applications divided ultimately from this application.
  • Statements from U.S. Patent Application Publication No. 2009/0177303
    • A1. A host server system for disseminating digital audio recording files via a communications network to an audio player located at each of a plurality of client locations, each of said audio players comprising a client processor, a client data store and a client display unit, said host server system comprising, in combination:
      • one or more data storage units for storing:
        • a plurality of digital audio recording files and attribute data describing each of said digital audio recording files, said attribute data including displayable text data describing the title or content of each of said digital audio recording files and displayable text data describing one or more subject matter categories to which each of said digital audio recording files belongs; and
        • one or more downloadable utility programs that are executable by said client processor in the audio players at a given client location for performing client functions requested by a person operating said audio player at said given client location, said client functions including:
          • downloading and displaying one or more catalog listings from said host server system identifying digital audio recording files available from said host server system;
          • selecting desired digital audio recording files specified by said person from said displayed catalog listings,
          • downloading said desired digital audio recording files via said communications network from said host server system;
          • storing said desired digital audio recording files in said client data store at said given client location; and
          • selecting and reproducing one or more of said digital audio recording files in said client data store at said given client location in audible form perceptible to said person; and
      • one or more communication interfaces for responding to requests received via said communications network from said client locations by performing server functions including:
        • transferring said one or more downloadable utility programs to said given client location for storage in the client data store at said given client location for subsequent execution by the client processor at said given client location to perform said client functions;
        • compiling said catalog listings from said attribute data and transferring said catalog listings to said given client location for display on the client display unit at said given client location; and
        • transferring said desired digital audio recording files to said given client location for reproduction by the audio player at said given client location.
    • A2. A host server system for disseminating digital audio recording files as set forth in statement A1 wherein said one or more data storage units further stores subscriber data describing a subscriber account established for said audio player at said given client location, said subscriber data including:
      • a stored password for authenticating the identity of said person operating said client player at said given client location; and
      • credit card information identifying a credit card account from which payments to said subscriber account may be obtained.
    • A3. A host server system for disseminating digital audio recording files as set forth in statement A2 wherein at least one of said communications interfaces is a web server for delivering HTML pages to said given client location, including HTML form pages for accepting said subscriber data from said person operating said audio player at said given client location.
    • A4. A host server system for disseminating digital audio recording files as set forth in statement A1 wherein said attribute data further includes usage data indicating the extent to which individual ones of said digital audio recording files have been selected for use by audio players at said plurality of client locations and wherein one or more of said catalog listings identify digital audio recording files which are selected for inclusion in said one or more catalog listings based at least in part on said usage data whereby said one or more catalog listings contain more popular ones of said digital audio recording files
    • A5. A host server system for disseminating digital audio recording files as set forth in statement A1 wherein subscriber usage data indicating the extent to which individual ones of said digital audio recording files have been reproduced by said audio player at said given client location is received from said given client location by said host server system via said communications network and wherein the content of at least some of said catalog listings transferred to said given client location is personalized in accordance with preferences of the person operating said audio player at said given client location, said preferences being inferred at least in part from that person's playing selections as specified by said subscriber usage data.
    • A6. A host server system for disseminating digital audio recording files as set forth in statement A1 wherein said client function of selecting and reproducing one or more of said digital audio recording files in said client data store in audible form perceptible to said person is performed by continuously reproducing a collection of said digital audio recording files in an ordered sequence specified a sequencing file in the absence of a program selection command from said listener, and discontinuing the reproduction of the currently playing digital audio recording file and instead continuing the reproduction at the beginning of a different listener-selected one of said digital audio recording files in said collection in response to a program selection command from said listener.
    • A7. A host server system for disseminating digital audio recording files as set forth in statement A6 wherein subscriber usage data indicating the extent to which individual ones of said digital audio recording files have been reproduced by said given audio player are received from said given audio player by said host server system via said communications network and wherein the digital audio recording files in said collection specified by said sequencing file are selected based on preferences submitted by said listener or inferred from said subscriber usage data.
    • A8. A host server system for disseminating digital audio recording files as set forth in statement A1 wherein said client functions further include downloading selected displayable data describing the title or content of each of said desired digital audio recording files, storing said selected displayable data in said client data store at said given client location, and displaying the title or content of that digital audio recording file in said client data store that is currently being reproduced by said audio player at said given client location.
    • A9. A host server system for disseminating digital audio recording files as set forth in statement A8 wherein said client functions further include displaying the elapsed time remaining to be played in the digital audio program recording currently being reproduced by a client player.
    • A10. A host server system for disseminating digital audio recording files as set forth in statement A1 wherein said attribute data further comprises an indication of the scheduled playback time duration of each of said audio recording files and wherein said catalog listings include said scheduled playback time duration for each identified digital audio program file available from said host server system.
    • A11. A host server system for disseminating digital audio recording files as set forth in statement A1 wherein said one or more data storage units further store image data files and wherein said client functions include downloading selected ones of said image data files via said communications network from said host server system, storing said selected ones of said image data files in said client data store at said given client location, and displaying said selected ones of said image data files on said client display unit concurrently with the reproduction of associated ones of said digital audio recording files.
    • A12. A host server system for disseminating digital audio recording files as set forth in statement A11 wherein said server functions include compiling a session sequencing file that specifies an ordered sequence of a set of said digital audio recording files and wherein said client functions further include reproducing said set of digital audio programming files and displaying said image data files in the order specified by said session sequencing file.
    • A13. A host server system for disseminating digital audio recording files as set forth in statement A12 wherein said client functions include responding to a program navigation commands accepted from said person operating said client player for altering the sequence in which said digital audio recording files are reproduced.
    • A14. A host server system for disseminating digital audio recording files as set forth in statement A12 wherein said client functions further include modifying said session sequencing file to alter the sequence in which said set of digital audio recording files are reproduced.
    • A15. A host server system for disseminating digital audio recording files as set forth in statement A12 wherein said client functions further include modifying said session sequencing file by adding the specification of one or more new digital audio recording files to said set of digital audio recording files.
    • A16. A host server system for disseminating digital audio recording files as set forth in statement A12 wherein said client functions further include modifying said session sequencing file by deleting the specification of one or more digital audio recording files from said set of digital audio recording files.
    • A17. A host server system for disseminating digital audio recording files as set forth in statement A1 wherein said catalog listings compiled from said attribute data include listings identifying available digital audio recording files organized into subject matter categories specified by said attribute data.
    • A13. A host server system for disseminating digital audio recording files as set forth in statement A1 wherein said server functions include responding to a request specifying a particular subject matter category received from a specific client location by transferring a catalog listing identifying available digital audio recording files belonging to said particular subject matter category to said specific client location.
    • A19. A host server system for disseminating digital audio recording files as set forth in statement A1 wherein said communications network is or includes the Internet.
    • A20. A host server system for disseminating digital audio recording files as set forth in statement A1 wherein said communications network is or includes a cellular packet data network.
    • A21. A host server system for disseminating digital audio recording files as set forth in statement A1 wherein said client functions further include transmitting a search request to said host server system and wherein said server functions include: responding to said search request by searching said displayable text data stored in said one or more data storage unites to locate and identify selected digital audio recording files that satisfy said search request and thereafter transferring a catalog listing of said selected digital audio recording files to the requesting audio player.
    • A22. A host server system for disseminating digital audio recording files as set forth in statement A1 wherein said client functions further include:
      • downloading selected displayable data describing the title or content of each of said desired digital audio recording files,
      • storing said selected displayable data in said client data store at said given client location,
      • accepting a search request from said person operating said audio player at said given client location,
      • searching said displayable data stored in said client data store at said given client location to identify selected digital audio recording files that satisfy said search request, and
      • displaying a listing containing the title or content each of said selected digital audio recording files.
    • A23. A personalized electronic information delivery system for disseminating selected audio program files to a plurality of audio program players via the Internet, said delivery system comprising:
      • one or more file servers for storing a library of available named audio program files,
      • a data communications interface for exchanging data with said audio program players, and
      • a processor for:
        • responding to one or more program requests received from a each given one of audio program players by transferring requested named audio program files specified in said one or more program requests to said given one of said audio program players to enable said given one of said audio program players to reproduce said requested named audio program files,
        • receiving usage data from reporting ones of said audio program players indicating the extent to which specified named audio program files have been reproduced by each of said reporting ones of said audio program players,
        • combining said usage data as received from said reporting ones of said audio program players in create aggregated usage data, and
        • transferring personalized program recommendations to individual ones of said audio program players, said personalized program recommendations identifying more frequently reproduced ones of named audio program files as indicated by said aggregated usage data.
    • A24. The personalized electronic information delivery system as set forth in statement A23 wherein said each of said named audio program files belongs to one or more named subject matter categories and wherein said personalized program recommendations identify more frequently reproduced ones of said named audio program files belonging to one or more named categories specified by said individual ones of said audio program players.
    • A25. A personalized electronic information delivery system as set forth in statement A23 wherein said processor excludes from at least some of the personalized program recommendations sent to a given audio program player the identification of audio program files previously reproduced by said given audio player as indicated by the usage data received from said given audio player.
    • A26. The personalized electronic information delivery system set forth in statement A23 wherein said processor repeatedly receives said usage data from said reporting ones of said audio program players to update said aggregated usage data.
    • A27. The personalized electronic information delivery system set forth in statement A23 wherein one or more of said personalized program recommendations transferred to a given audio program player identify more frequently reproduced ones of said named audio program files as indicated by said aggregated usage data and further indicated by said usage data received from said given audio program player which is indicative of the interests of the operator of said given audio program player.
    • A28. The personalized electronic information delivery system set forth in statement A23 wherein one or more of said personalized program recommendations transferred to individual ones of said audio program players comprises a session scheduling file that identifies an ordered sequence in which a collection of said more frequently reproduced ones of said named audio program files may be reproduced.
    • A29. The personalized electronic information delivery system set forth in statement A23 wherein one or more of said personalized program recommendations transferred to a particular one of said audio program players comprises a program scheduling file that specifies an ordered sequence of selected ones of said audio program files wherein said particular one of said audio program players receives and utilizes said program scheduling file to reproduce said selected ones of said audio program files in said ordered sequence.
    Statements from U.S. Application Pub. No. 2009-0248182
    • B1. An audio recording player comprising:
      • a digital memory for storing a plurality of audio recordings and a plurality of spoken program announcements each of which describes or identifies the content of a corresponding one of said audio recordings,
      • a playback controller for reproducing a sequence of said spoken program announcements in audible form perceptible to a listener and, in response to a program selection command accepted from said listener during the reproduction of a given one of said spoken program announcements, for initiating the reproduction of the particular one of said audio recordings whose content is described by said given one of said spoken program announcements.
    • B2. The audio recording player set forth in statement B1 wherein said digital memory further stores a plurality of spoken category announcements each of which describes a collection of said audio recordings and wherein said playback controller reproduces a sequence of said spoken category announcements and responds to a category selection command accepted from said listener during the reproduction of a given one of said spoken category announcements by initiating the reproduction of the collection of said audio recordings described by said given one of said spoken category announcements.
    • B3. The audio recording player set forth in statement B2 wherein said playback controller reproduces said a sequence of said spoken program announcements one at a time in response to program announcement selection commands accepted from said listener.
    • B4. The audio recording player set forth in statement B3 wherein said playback controller reproduces said a sequence of said spoken category announcements one at a time in response to category announcement selection commands accepted from said listener.
    • B5. The audio recording player set forth in statement B2 further including a communications port coupled to said digital memory for receiving said audio recordings, said spoken program announcements, and said spoken group announcements from an external server computer.
    • B6. The audio recording player set forth in statement B5 wherein said external server computer stores text data describing each of said audio recordings and each collection of audio recordings, and wherein said spoken program announcements and said spoken category announcements are created by employing speech synthesis to convert said text data into spoken audio recordings stored in said digital memory.
    • B7. The audio recording player set forth in statement B2 further including a communications port for coupling said audio recording player to a local server computer, said local server computer being in turn coupled via the Internet to a remotely located Internet server computer that stores a library of available audio recordings and descriptive text data describing said audio recordings that are selectively transferred to said local server computer via the Internet and thereafter transferred to said digital memory in said portable audio player.
    • B8. The audio recording player set forth in statement B7 wherein said text data is translated into said spoken program announcements that are transferred to said digital memory in said portable audio player from said local server computer.
    • B9. The audio recording player set forth in statement B2 wherein playback controller enables said listener to quickly locate a category of interest by skipping from spoken category announcement to spoken category announcement in said sequence of spoken category announcements until a spoken category announcement describing said category of interest is reproduced.
    • B10. The audio recording player set forth in statement B9 wherein playback controller enables said listener to quickly locate an audio recording of interest by skipping from spoken program announcement to spoken program announcement in said sequence of spoken program announcements until a spoken program announcement describing said audio recording of interest is reproduced.
    • B11. The audio recording player set forth in statement B2 wherein said digital memory further stores at least one sequencing file containing data specifying an ordered sequence of said audio recordings, and wherein said playback controller reproduces a succession of said audio recordings in said ordered sequence specified by said sequencing file in the absence of a program selection command from said listener, and for discontinuing the reproduction of the currently playing audio recording and instead continuing the reproduction at the beginning of a listener-selected one of said audio recordings in said ordered sequence in response to a program selection command from said listener.
    • B12. A portable audio program player for storing and reproducing a collection of audio recording files using simple manual playback controls that allow a listener to dynamically and interactively select a desired recording file for playback from said collection in an easy and intuitive way without the need to refer to a visual display screen, said portable audio program player comprising:
      • a mass storage unit,
      • a communications port for receiving digital data from an external source and for storing said digital data in said mass storage unit, said digital data received via said communications port including a plurality of separate audio recording files, a plurality of spoken announcement recordings each of which describes the content of one of said audio recording files, and at least one playback session scheduling file that specifies an ordered sequence of a collection of said separate audio recording files,
      • an audio output unit for reproducing selected ones of said audio recording files and selected ones of said spoken announcement recordings in audible form perceptible to a listener,
      • playback controls for accepting playback selection commands from said listener, and
      • a processor coupled to said mass storage unit, to said audio output unit and to said playback controls for:
        • reproducing a sequence of said spoken announcement recordings,
        • accepting a playback selection command from said listener when a given one of said spoken program announcement recordings is being reproduced, and
        • initiating the reproduction the particular audio recording file whose content is described by said given one of said spoken announcement recordings and thereafter continuing the sequential reproduction of said audio recording files in the ordered sequence specified by said playback session scheduling file in the absence of a further playback selection command from said listener.
    • B13. The portable audio program player set forth in statement B12 wherein said processor further:
      • responds to a skip forward playback selection command by discontinuing the reproduction of said currently playing audio recording file and instead continuing the reproduction at the beginning of that audio recording file which follows said currently playing audio recording file in said ordered sequence specified by said playback session scheduling file,
      • responding to a skip backward playback selection command accepted from said listener at a time when said currently playing audio recording file has played for at least a predetermined amount of time by discontinuing the reproduction of said currently playing audio recording file and instead continuing the reproduction at the beginning of said currently playing audio recording file,
      • responding to a skip backward playback selection command accepted from said listener at a time when said currently playing audio recording file has not yet played for said predetermined amount of time for discontinuing the reproduction of the currently playing audio recording file and instead continuing the reproduction at the beginning of audio recording file which precedes said currently playing audio recording file in said ordered sequence specified by said playback session scheduling file.
    • B14. The portable audio program player set forth in statement B12 wherein said external source is a local server computer server computer which is in turn connected via the Internet to a remotely located host server computer that stores a library of available audio program files that may be selectively transmitted on request to said local server computer via the Internet and thereafter transferred to said mass storage unit in said portable audio player before said portable audio program player is disconnected from said local server computer.
    • B15. The audio program player as set forth in statement B12 wherein each audio recording file in said collection of audio recording files specified by said playback session scheduling file is selected by said external source in accordance with preference data indicating the interests of said listener to thereby define the content of a playback session that is personalized to match the preferences of said listener.
    • B16. The portable audio program player set forth in statement B11 wherein said processor employs said audio output unit for reproducing an audible menu consisting of a sequence of recorded spoken category announcements each of which describe or identify a group of said audio recording files and wherein said processor accepts a playback selection command from the listener when a given one of said recorded spoken category announcements is being reproduced to initiate the playback of the group of audio recording files described or identified by said given one of said spoken category announcements.
    • B17. A portable audio player comprising, in combination,
      • a digital memory for storing a plurality of audio program files and a plurality of audio program announcement recordings each of which describes or identifies the content of one of said audio program files,
      • an audio output unit including at least one speaker or headset for reproducing selected ones of said audio program files and selected ones of said audio program announcement recordings in audible form perceptible to a listener,
      • one or more manual controls for accepting commands from said listener, and
      • a processor coupled to said digital memory and to said audio output unit for reproducing a sequence of said audio program announcement recordings in response to one or more announcement selection commands accepted from said listener, and for initiating the reproduction of a given one of said audio program files in response to a program selection command accepted from said listener during or immediately after the reproduction of that audio program announcement recording which describes or identifies the content of said given one of said audio program files.
    • B18. A portable audio player as set forth in statement B17 wherein said digital memory further stores a plurality of audio group announcement recordings each of which describes a group of audio program files and wherein said processor reproduces a sequence of said audio group announcement recordings and responds to a group selection command accepted from said listener during the reproduction of a given one of said audio group announcement recordings by initiating the reproduction of that group of audio program files that is described by said given one of said audio group announcement recordings.
    • B19. A portable audio player as set forth in statement B18 wherein said processor responds to a skip forward group announcement selection command from said listener by reproducing the next audio group announcement recording in said sequence of audio group announcement recordings.
    • B20. A portable audio player as set forth in statement B19 wherein said processor responds to a skip backward group announcement selection command from said listener by reproducing the audio group announcement recording that precedes the audio group announcement recording currently reproduced in said sequence of audio group announcement recordings.
    • B21. A portable audio player as set forth in statement B20 wherein said processor responds to a skip forward program selection command accepted from said listener by initiating the reproduction of the next audio program announcement recording that follows the audio program announcement recording currently being reproduced in said sequence of audio program announcement recordings.
    • B22. A portable audio player as set forth in statement B21 wherein said processor responds to a skip backward program selection command accepted from said listener by initiating the reproduction of that audio program announcement recording that precedes the audio program announcement recording currently being reproduced in said sequence of audio program announcement recordings.
    • B23. A portable audio player as set forth in statement B17 wherein said audio program announcement recordings are created by employing speech synthesis to convert text data describing said audio program files into said audio program announcement recordings and wherein said audio group announcement recordings are created by employing speech synthesis to convert text data describing said groups of audio program files into said audio group announcement recordings.
    Statements from U.S. Patent Application Pub. No. 2009/0198357
    • C1. A portable audio player comprising, in combination,
      • a digital mass storage unit for storing data files transported from a local server computer, said local server computer being coupled via the Internet to a remotely located host computer that stores a library of available data files that may be selectively transferred on request to said local server computer via the Internet and thereafter transferred to said digital mass storage unit in said portable audio player,
      • said data files including a plurality of separate digital compressed audio program files and a separate sequencing file from one or more server computers, said sequencing file containing data specifying an ordered sequence of a collection of said separate digital compressed audio program files,
      • an audio output unit including at least one speaker or headset for reproducing selected ones of said digital compressed audio program files in audible form perceptible to a listener in response to a request from said listener,
      • one or more manual controls for accepting commands from said listener, and
      • a processor for continuously delivering a succession of said digital compressed audio program files in said collection to said audio output unit in said ordered sequence specified by said sequencing file in the absence of a program selection command from said listener, and for discontinuing the reproduction of the currently playing digital compressed audio program file and instead continuing the reproduction at the beginning of a listener-selected one of said digital compressed audio program files in said collection in response to a program selection command from said listener.
    • C2. A portable audio player as set forth in statement C1 wherein said data files include attribute data including displayable text describing each of said separate digital compressed audio program files, said portable audio player further comprising a display screen for displaying a scrollable listing of displayable text describing each of said digital compressed audio program files in said collection in said ordered sequence specified by said sequencing file, and wherein said listener-selected digital compressed audio program file is chosen by said listener by employing one or more of said manual controls to select one of said digital compressed audio program files described in said scrollable listing for immediate reproduction by said audio output unit.
    • C3. A portable audio player as set forth in statement C2 wherein said display screen provides a visible indication of said currently playing digital compressed audio program file in said collection of digital compressed audio program files specified by said sequencing file and described on said scrollable listing.
    • C4. A portable audio player as set forth in statement C3 wherein said processor responds to a skip forward program selection command accepted from said one or more manual controls by discontinuing the reproduction of said currently playing digital compressed audio program file and instead continuing the reproduction at the beginning of that digital compressed audio program file which follows said currently digital compressed audio program file in said ordered sequence specified by said sequencing file.
    • C5. A portable audio player as set forth in statement C4 wherein said processor responds to a skip backward program selection command accepted from said one or more manual controls at a time when said currently playing digital compressed audio program file has played for at least a predetermined amount of time by discontinuing the reproduction of said currently playing digital compressed audio program file and instead continuing the reproduction at the beginning of said currently playing digital compressed audio program file.
    • C6. A portable audio player as set forth in statement C5 wherein said processor responds to a skip backward program selection command accepted from said one or more manual controls at a time when said currently playing digital compressed audio program file has not yet played for said predetermined amount of time for discontinuing the reproduction of the currently playing digital compressed audio program file and instead continuing the reproduction at the beginning of that digital compressed audio program file which precedes said currently playing digital compressed audio program file in said ordered sequence specified by said sequencing file.
    • C7. A portable audio player as set forth in statement C6 wherein said attribute data comprises program description records stored separately from said audio program files each of which:
      1. (a) describes a given one of said digital compressed audio program files stored in said digital mass storage unit,
      2. (b) contains or is designated by the unique program identifier designating said given one of said digital compressed audio program files,
      3. (c) contains text displayable on said display screen describing said given one of said digital compressed audio program files,
      4. (d) contains text displayable on said display screen describing one or more subject matter categories to which said given one of said digital compressed audio program files belongs,
      5. (e) contains a value indicating the duration required to reproduce said digital compressed audio program file in audible form perceptible to a listener, and
      6. (f) specifies the storage location of said given one of said digital compressed audio program files.
    • C8. A portable audio player as set forth in statement C6 wherein data files further include image files and wherein said processor displays selected ones of said image files concurrently with the reproduction of said digital compressed audio program files.
    • C9. A portable audio player as set forth in statement C1 wherein each audio program file in said collection specified by said sequencing file is selected in accordance with preference data indicating the interests of said listener to thereby define the content of a playback session that is personalized to match the preferences of said listener.
    • C10. A portable audio program player that enables a listener to listen to a recommended sequence of audio recording files during a playback session and further enables said listener to locate and select a desired one of said audio recording files in said sequence for immediate playback in an easy and intuitive way using simple selection controls, said portable audio program player comprising, in combination:
      • a digital mass storage unit,
      • an input data port for connecting said digital mass storage unit to an external server via a communication link for receiving and storing:
        1. (a) a plurality of separate digital compressed audio recording files,
        2. (b) attribute data including a text description of each of said digital compressed audio recording files, and
        3. (c) at least one session scheduling file specifying an ordered sequence of a subset of said separate digital compressed audio recording files stored by said digital mass storage unit,
      • a headset-out port for delivering an audio output signal to an external headset, an audio output unit for reproducing selected ones of said digital compressed audio recording files and delivering said audio output signal to said headset-out port,
      • a processor coupled to said digital mass storage unit and said audio output unit for causing said subset of said digital compressed audio recording files to be reproduced in the ordered sequence specified by said session scheduling file in the absence of a control command from said listener,
      • one or more selection controls operated by said listener for altering the sequence in which said subset of digital compressed audio recording files is reproduced by skipping the remainder of the digital compressed audio recording file currently being reproduced and resuming playback at the beginning of the prior digital compressed audio recording file in said ordered sequence, the beginning of the digital compressed audio recording file currently being played, or the beginning of the next digital compressed audio recording file in said ordered sequence, as requested by said listener,
      • a screen for visible displaying a scrollable listing of said text descriptions describing each of said digital compressed audio recording files in said subset, and
      • one of said selection controls accepting a selection by said listener of a desired one of said digital compressed audio recording files described on said scrollable listing and resuming playback at the beginning of said desired one of said digital compressed audio recording files in response to said selection.
    • C11. The portable audio program player set forth in statement C10 wherein the display produced on said screen identifies the currently playing one of said subset of said digital compressed audio recording files.
    • C12. The portable audio program player set forth in statement C11 wherein the display produced on said screen further indicates the time remaining to be played in the currently playing digital compressed audio recording file to enable the user to more easily determine when to skip the remainder of said currently playing digital compressed audio program file.
    • C13. The portable audio program player set forth in statement C10 wherein said external server is a local server computer that is connected via the Internet to a remotely located host computer that stores a library of available digital compressed audio recording files and attribute data that may be selectively transferred on request to said local server computer via the Internet and thereafter transferred to said digital mass storage unit in said portable audio player.
    • C14. The portable audio program player set forth in statement C10 wherein said external server is a remotely located server computer that stores a library of available compressed audio recording files and attribute data that may be selectively transferred on request to said portable audio player and wherein said communications link is implemented at least in part by a cellular digital packet data communications service.
    • C15. The portable audio program player as set forth in statement C10 wherein each digital compressed audio recording file in said subset of digital compressed audio recording files specified by said session scheduling file is selected by said external server in accordance with preference data indicating the interests of said listener to thereby define the content of a playback session that is personalized to match the preferences of said listener.
    • C16. A portable audio program player for storing and reproducing a collection of audio recording files using simple playback controls that allow a listener to dynamically and interactively select a desired recording file for playback from said collection in an easy and intuitive way without the need to refer to a visual display screen, said portable audio program player comprising:
      • a communications port for receiving digital data files from an external source, said digital data files received via said communications port including a plurality of separate digital compressed audio recording files and at least one playback session scheduling file that specifies an ordered sequence of a collection of said separate digital compressed audio recording files,
      • a mass storage unit for storing said digital data files, an audio output unit for reproducing selected ones of said digital compressed audio recording files in audible form perceptible to a listener,
      • one or more manual playback controls for accepting playback selection commands from said listener, and
      • a processor coupled to said mass storage unit, said audio output unit and said playback controls for:
        • initiating and then continuing the sequential reproduction of said collection of separate digital compressed audio recording files in the ordered sequence specified by said playback session scheduling file in the absence of a further playback selection command from said listener,
        • responding to a skip forward playback selection command by discontinuing the reproduction of said current9y playing digital compressed audio recording file and instead continuing the reproduction at the beginning of that digital compressed audio recording file which follows said currently playing digital compressed audio recording file in said ordered sequence specified by said playback session scheduling file,
        • responding to a skip backward playback selection command accepted from said listener at a time when said currently playing digital compressed audio recording file has played for at least a predetermined amount of time by discontinuing the reproduction of said currently playing digital compressed audio recording file and instead continuing the reproduction at the beginning of said currently digital compressed playing audio recording file,
        • responding to a skip backward playback selection command accepted from said listener at a time when said currently playing digital compressed audio recording file has not yet played for said predetermined amount of time for discontinuing the reproduction of the currently digital compressed playing audio recording file and instead continuing the reproduction at the beginning of the digital compressed audio recording file which precedes said currently playing digital compressed audio recording file in said ordered sequence specified by said playback session scheduling file.
    • C17. A portable audio program player for storing and reproducing a collection of digital compressed audio recording files using simple playback controls as set forth in statement C1 wherein said manual playback controls for accepting playback selection commands includes a touchpad control.
    • C18. A portable audio program player for storing and reproducing a collection of digital compressed audio recording files using simple playback controls as set forth in statement C1 wherein said manual playback controls for accepting playback selection commands includes a pushbutton.
    • C19. A portable audio program player for storing and reproducing a collection of digital compressed audio recording files using simple manual playback controls as set forth in statement C16 wherein said external source is a local server computer server computer which is in turn coupled via the Internet to a remotely located host computer that stores a library of available digital compressed audio program files that may be selectively transferred on request to said local server computer via the Internet and thereafter transferred to said mass storage unit in said portable audio player before said portable audio program player is decoupled from said local server computer.
    • C20. A portable audio program player for storing and reproducing a collection of audio recording files using simple manual playback controls as set forth in statement C16 wherein said external source is a remotely located host computer that stores a library of available audio program files, and wherein selected ones of said available audio recording files may be downloaded from said remotely located host computer via a [[said]] cellular packet data service to said portable audio program player in response to requests from said listener.
    • C21. The portable audio program player for storing and reproducing a collection of audio recording files using simple manual playback controls as set forth in statement C16 wherein each digital compressed audio recording file in said collection of digital compressed audio recording files specified by said playback session scheduling file is selected in accordance with preference data indicating the interests of said listener to thereby define the content of a playback session that is personalized to match the preferences of said listener.
    Statements from U.S. Application Pub. No. 2009-0198358
    • D1. A media player for acquiring and reproducing media program files which represent episodes in a series of episodes as said episodes become available, said media player comprising:
      • a digital memory,
      • a communications port coupled to the Internet for transmitting data requests for data identified by specified URLs, for receiving downloaded data identified by said URLs in response to said requests, and for storing said downloaded data in said digital memory,
      • a processor coupled to said digital memory and to said communications port for performing a sequence of timed update operations, each of said update operations comprising:
        • downloading via the Internet the current version of a compilation file identified by a predetermined URL and storing said current version of said compilation file in said digital memory, said current version of said compilation file containing attribute data describing one or more episodes of a series of episodes, said attribute data for each given one of said episodes including one or more episode URLs identifying one or more corresponding media files representing said given one of said episodes,
        • processing the content of said current version of said compilation file to identify attribute data describing one or more newly available episodes in said series of episodes which were not described by attribute data found in a prior version of said compilation file previously identified by said predetermined URL and previously downloaded by an earlier one of said sequence of timed update operations, and
        • downloading one or more new media files identified by one or more URLs in the attribute data describing said one or more newly available episodes and storing said one or more new media files in said digital memory, and
        • an output unit for reproducing one or more of the media files representing episodes in said series at the request of the operator of said media player.
    • D2. A media player as set forth in statement D1 wherein said processor wherein said digital memory includes a mass storage device for persistently storing attribute data and media files downloaded via said communications port.
    • D3. A media player as set forth in statement D2 further including a time of day clock wherein said processor performs each of said timed update operations when said time of day clock specifies a predetermined time or a time within a predetermined time range.
    • D4. A media player as set forth in statement D1 wherein at least one of said media files is an audio recording file that is reproduced by said output unit as an audio signal supplied to a speaker or headset to create sound that is perceptible to said operator.
    • D5. A media player as set forth in statement D1 wherein at least one of said media files stores a visible image and wherein said output unit includes a display screen for rendering said visible image in a form perceptible to said operator.
    • D6. A media player as set forth in statement D1 wherein at least one of said media files stores a text data and wherein said output unit reproduces said text data in a visible or audible form perceptible to said operator.
    • D7. A media player as set forth in statement D1 wherein said one or more episode URLs include a first URL from which an audio recording file may be downloaded via the Internet and a second URL from which an image file may be downloaded via the Internet, and wherein said output unit reproduces said audio recording file and displays said image file concurrently.
    • D8. A media player as set forth in statement D1 wherein said attribute data further includes a text description of said one or more episodes, wherein said media player includes a display screen for displaying a menu list of text descriptions stored in said digital memory, and wherein said player includes one or more manual controls for identifying a selected text description on said menu list and initiating the reproduction of the media file described by said selected text description.
    • D9. A media player as set forth in statement D1 wherein said processor, in response to a request from said operator, further downloads one or more catalog listings of available media content via said communications port, including one or more available media files representing episodes in one or more series of episodes, wherein said media player includes a display screen for displaying said one or more catalog listings, and wherein said media player further includes one or more manual controls for accepting a selection by said operator of a desired series of episodes which is thereafter described by attribute data downloaded by said update operations.
    • D10. A media player as set forth in statement D9 wherein said attribute data includes a text description of each of said episodes and further includes a text description of the series to which said episodes belong, and wherein said attribute data is displayed to said operator as a hierarchical catalog listing providing the descriptive information about both each series of episodes and individual available episodes in that series to enable the operator to select a series of interest or an individual episode of interest from the displayed catalog listings.
    • D11. A media player as set forth in statement D10 wherein said attribute data further includes a specification of the date of each of said episodes and wherein said text descriptions of said episodes are listed in said hierarchical catalog listing in chronological order.
    • D12. A media player as set forth in statement D1 wherein said processor, in response to a search request from the operator, transmits a search request via said communications port to a remote server and downloads a catalog listing of available media content satisfying the search request in response thereto, said available media content including media files representing one or more episodes in one or more series of episodes, wherein said media player includes a display screen for displaying said catalog listing, and wherein said media player further includes one or more manual controls for accepting a selection by said operator of a desired series of episodes identified by said catalog listing which are thereafter described by attribute data contained in compilation files downloaded by said timed update operations as said episodes become available.
    • D13. Apparatus for acquiring and reproducing media files representing episodes in a series of episodes as said episodes become available, said apparatus comprising:
      • a digital memory,
      • a communications port coupled to the Internet for transmitting data requests for data identified by specified URLs, for receiving downloaded data identified by said URLs in response to said requests, and for storing said downloaded data in said digital memory, and
      • a processor coupled to said digital memory and to said communications port for executing one or more utility programs for:
        • performing, from time to time, one of a sequence of update operations, each of said upload operations comprising:
          • downloading via the Internet the current version of a compilation file identified by a predetermined known URL, and
          • storing attribute data contained in said current version of said compilation file in said digital memory, said attribute data describing one or more episodes in a series of episodes, said attribute data for each given one of said episodes including one or more episode URLs identifying one or more corresponding media files representing said given one of said episodes,
          • accepting a selection of a particular episode described by attribute data stored in said digital memory by the operator of said apparatus,
          • downloading and storing the particular media file identified by an episode URL included in the attribute data for said particular episode if said particular media file is not already stored in said digital memory, and
          • reproducing said particular media file in a form perceptible to said operator.
    • D14. The apparatus set forth in statement D13 wherein said apparatus includes a time of day clock and wherein said processor automatically performs at least one of said update operations when said time of day clock specifies a predetermined time or a time within a predetermined time range.
    • D15. The apparatus set forth in statement D13 wherein said particular media file representing said particular episode is an audio recording file that is reproduced as an audio signal supplied to a speaker or headset to create sound that is perceptible to said operator.
    • D16. The apparatus set forth in statement D15 further including a display screen wherein said attribute data for said particular episode further includes an episode URL that identifies an image data file and wherein said processor displays said image date file on said display screen as a visible image concurrently with the reproduction of said audio file.
    • D17. The apparatus set forth in statement D13 wherein at least one of said media files representing said particular episode stores text data and wherein said processor reproduces said text data in a visible or an audible form perceptible to said operator.
    • D18. The apparatus set forth in statement D13 further including a display screen wherein said attribute data stored in said digital memory further includes a text description of each episode described by said attribute data and wherein said display screen displays the text description of said particular episode when said media file representing said particular episode is being reproduced.
    • D19. The apparatus set forth in statement D13 further wherein said display screen displays a listing of the text descriptions of a plurality of said episodes including said particular episode and wherein said processor accepts the selection of said episode and wherein said processor accepts the selection of said particular episode by said operator from said listing.
    • D20. The apparatus set forth in statement D19 wherein said attribute data for each given one of said episodes further includes a date and wherein said plurality of said episodes is presented on said listing in chronological order.
    • D21. The apparatus set forth in statement D13 wherein said processor, in response to a request from said operator, downloads a catalog listing of available series of episodes via said communications port, wherein said apparatus includes a display screen for displaying said catalog listing, wherein said processor accepts a selection by said operator of a desired series of episodes, and wherein episodes in said desired series of episodes are thereafter described by attribute data included in compilation files thereafter downloaded during subsequent update operations.
    • D22. The apparatus set forth in statement D13 wherein said processor transmits a search request via said communications port to a remote server and downloads a catalog listing of available episodes satisfying said search request, said catalog listing being received from said remote server in response to said search request, wherein said apparatus includes a display screen for displaying said catalog listing, and wherein said processor accepts a selection by said operator of one or more desired episodes from said catalog listing which are thereafter described by attribute data contained in one or more compilation files downloaded during one or more subsequent update operations.
    • D23. An audio program player for acquiring and reproducing audio recording files which represent episodes in a group of episodes, said media audio player comprising:
      • a digital memory,
      • a display screen,
      • one or more manual controls for accepting control commands from the user of said audio program player,
      • an audio output unit coupled to said processor and to a speaker or headset for reproducing selected audio files in audible form for said user,
      • a communications port coupled to the Internet for downloading data files each of which is identified by a URL, and
      • a processor coupled to said digital memory and to said communications port for:
        1. A. from time to time, performing an update operation in a series of update operations, each of said update operations comprising:
          1. (1) downloading via the Internet the current version of a compilation file identified by a predetermined known URL, and
          2. (2) storing said current version of said compilation file in said digital memory, said current version of said compilation file containing attribute data describing one or more episodes in a series of episodes, said attribute data for each given one of said episodes including:
            • (a) displayable text describing said given one of said episodes, and
            • (b) an episode URL which identifies an audio recording file representing said given one of said episodes,
        2. B. displaying a menu listing on said display screen, said menu listing comprising displayable text describing each episode in a collection of episodes,
        3. C. selecting a particular episode described on said menu listing in response to a selection command accepted from said user,
        4. D. if the particular audio recording file representing said particular episode is not already stored in said digital memory, downloading said particular audio recording file identified by the episode URL in the attribute data for said particular episode contained in said current version of said compilation file, and storing said particular audio recording file in said digital memory, and
        5. E. employing said audio output unit to reproduce said particular audio recording file.
    • D24. The audio program player set forth in statement D23 further including a time of day crock wherein said processor performs at least one of said update operations at a time determined by said processor monitoring said time of day clock.
    • D25. The audio program player set forth in statement D23 wherein said attribute data for said particular episode contained in said compilation file further specifies at least one image URL which identifies an image data file containing a visual image, wherein said processor downloads and stores said image data file in said digital memory if said image data file is not already stored in said digital memory, and wherein said processor displays said visual image on said display screen during the reproduction of said particular audio recording file.
    • D26. The audio program player set forth in statement D23 wherein said display screen displays the displayable text describing said particular audio recording file when said particular audio recording file is being reproduced.
    • D27. The audio program player set forth in statement D23 wherein said processor responds to said selection command accepted from said user by discontinuing the reproduction of the currently playing audio recording file and instead continuing the reproduction at the beginning of said particular audio program file.
    • D28. The audio program player set forth in statement D23 wherein said attribute data for each given one of said episodes further includes data describing the group of episodes that includes said given one of said episodes.
    • D29. The audio program player set forth in statement D28 wherein said data describing the group of episodes that includes said given one of said episodes comprises displayable text describing said group of episodes.
    • D30. The audio program player set forth in statement D23 wherein said processor downloads one or more utility programs via said communications port, stores said utility programs in said digital memory, and thereafter executes said one or more utility programs to perform said series of update operations, to display said menu listing, to select said particular episode, to download said particular audio recording file if not already stored in said digital memory, and to employ said audio output unit to reproduce said audio recording file.
    • D31. Apparatus for disseminating a series of episodes represented by media files via the Internet as said episodes become available, said apparatus comprising:
      • one or more data storage servers,
      • one or more communication interfaces connected to the Internet for receiving requests received from remotely located client devices, and for responding to each given one of said requests by downloading a data file identified by a URL specified by said given one of said requests to the requesting client device,
      • one or more processors coupled to said one or more data storage servers and to said one or more communications interfaces for:
        • storing one or more media files representing each episode as said one or more media files become available, each of said one or more media files being stored at a storage location specified by a unique episode URL;
        • from time to time, as new episodes represented in said series of episodes become available, storing an updated version of a compilation file in one of said one or more data storage servers at a storage location identified by a predetermined URL, said updated version of said compilation file containing attribute data describing currently available episodes in said series of episodes, said attribute data for each given one of said currently available episodes including displayable text describing said given one of said currently available episodes and one or more episode URLs specifying the storage locations of one or more corresponding media files representing said given one of said episodes; and
        • employing one of said one or more communication interfaces to:
          1. (a) receive a request from a requesting client device for the updated version of said compilation file located at said predetermined URL;
          2. (b) [[to]] download said updated version of said compilation file to said requesting client device; and
          3. (c) [[to]] thereafter receive and respond to a request from said requesting client device for one or more media files identified by one or more corresponding episode URLs included in the attribute data contained in said updated version of said compilation files.
    • D32. The apparatus as set forth in statement D31 wherein at least some of said media files contain digital compressed audio recordings that may be reproduced in audible form by a requesting client device.
    • D33. The apparatus as set forth in statement D31 wherein at least some of said media files contain text data which may be displayed or reproduced in spoken audible form by a requesting client device.
    • D34. The apparatus set forth in statement D33 wherein said attribute data for each given one of said episodes further includes displayable text data describing said given one of said episodes. D35. The audio program player set forth in statement D34 wherein said updated version of said compilation file further includes displayable text describing said series of episodes.
    Statements from US-B2-7509178
    • E1. An audio program player comprising:
      • a communications port for establishing a data communications link for downloading a plurality of separate digital compressed audio program files and a separate sequencing file from one or more server computers,
      • a digital memory unit coupled to said communications port for persistently storing said separate digital compressed audio program files and said separate sequencing file, said sequencing file containing data specifying an ordered sequence of a collection of said separate digital compressed audio program files,
      • an audio output unit including at least one speaker or headset for reproducing said audio program files in audible form perceptible to a listener,
      • one or more manual controls for accepting commands from said listener, and
      • a processor for continuously delivering a succession of said audio program files in said collection to said audio output unit in said ordered sequence specified by said sequencing file in the absence of a program selection command from said listener, and for discontinuing the reproduction of the currently playing audio program file and instead continuing the reproduction at the beginning of a listener-selected one of said audio program files in said collection in response to a program selection command from said listener.
    • E2. The audio program player as set forth in statement E1 further comprising a display screen for displaying a scrollable listing describing each of said separate digital compressed audio program files in said collection displayed in said ordered sequence specified by said sequencing file wherein said listener-selected audio program file is chosen by said listener by employing one or more of said manual controls to accept a program selection command from said listener to select one of said audio program files described on said scrollable listing for immediate reproduction by said audio output unit.
    • E3. The audio program player as set forth in statement E2 wherein said display screen provides a visible indication of said currently playing audio program file in the collection of programs specified by said sequencing file and described on said scrollable listing.
    • E4. The audio program player as set forth in statement E3 wherein said processor responds to a skip forward program selection command accepted from said listener by discontinuing the reproduction of said currently playing audio program file and instead continuing the reproduction at the beginning of that audio program file which follows said currently audio program file in said ordered sequence specified by said sequencing file.
    • E5. The audio program player as set forth in statement E4 wherein said processor responds to a skip backward program selection command accepted from said listener at a time when said currently playing audio program file has played for at least a predetermined amount of time by discontinuing the reproduction of said currently playing audio program file and instead continuing the reproduction at the beginning of said currently playing audio program file.
    • E6. The audio program player as set forth in statement E5 wherein said processor responds to a skip backward program selection command accepted from said listener at a time when said currently playing audio program file has not yet played for said predetermined amount of time for discontinuing the reproduction of the currently playing program segment and instead continuing the reproduction at the beginning of a program segment which precedes the currently playing program segment in said ordered sequence specified by said sequencing file.
    • E7. The audio program player as set forth in statement E6 wherein said processor responds to a skip forward program selection command when playing the last audio program file in said ordered sequence specified by said sequencing file by continuing reproduction at the beginning of the first audio program file in said sequence, and responds to a skip backward program selection command accepted at a time when said first audio program file is playing but said first audio program file has not yet played for said predetermined amount of time by continuing reproduction at the beginning of the last audio program in said sequence whereby the reproduction of the audio program files specified by said sequencing file can be skipped from beginning to beginning in both the forward or backward direction in a bidirectional endless loop.
    • E8. The audio program player as set forth in statement E7 wherein each of said separate digital compressed audio program files stored in said digital memory unit is designated by a unique program identifier, wherein said sequencing file specifies the program identifier of each of the audio program files in said collection, and wherein said digital memory unit further stores program description data comprising a plurality of program description records stored separately from said audio program files each of which:
      1. (a) describes a given one of said separate digital compressed audio program files stored in said digital memory unit,
      2. (b) contains or is designated by the unique program identifier designating said given one of said audio program files,
      3. (c) specifies text displayable on said display screen describing said given one of said separate digital compressed audio program files, and
      4. (d) specifies the storage location of said given one of said separate digital compressed audio program files.
    • E9. The audio program player as set forth in statement E1 wherein each audio program file in said collection specified by said sequencing file is selected in accordance with program preference data or program selections accepted from said listener to define a playback session that is personalized to the preferences of said listener.
    • E10. The audio program player as set forth in statement E9 wherein at least some of said separate digital compressed audio program files downloaded from said one or more server computers are selected by or on behalf of said listener from a catalog listing of recommended audio program files available from said one or more server computers wherein the audio program files specified in said catalog listing of recommended audio program files are selected in accordance with program preference data or program selections previously accepted from said listener.
    • E11. The audio program player as set forth in statement E10 wherein at least some of said separate digital compressed audio program files downloaded from said one or more server computers are specified by requests transmitted by said listener to said one or more server computers via said communication link.
    • E12. The audio program player as set forth in statement E11 wherein said one or more manual controls include a keyboard for accepting account information from said listener that is transmitted via said communications link to said one or more server computers to establish a subscription account for said listener, said account information including a unique identification of said listener, a password supplied by and known to said listener, and credit card information for use in billing charges to said listener, and wherein at least some of said separate digital compressed audio program files downloaded from said one or more server computers and specified by said requests transmitted by said listener are purchased by said listener and charged to said subscription account.
    • E13. The audio program player as set forth in statement E9 wherein at least some of said separate digital compressed audio program files downloaded from said server computer are selected by said server computer based on data describing the preferences of or past requests submitted by said listener.
    • E14. An audio program player for automatically playing a collection of audio program files selected by a listener, said player comprising, in combination:
      • a memory unit for storing:
        1. (a) a plurality of audio program files,
        2. (b) program description data including displayable text describing each of said audio program files, and
        3. (c) at least one separately stored playback session sequencing file which specifies an ordered sequence of a collection of said plurality of audio program files,
      • a communications port for downloading at least some of said audio program files and said playback session sequencing file from said one or more server computers, at least some of said audio program files downloaded from said one or more server computers being selected by said listener from a library of audio program files available from said one or more server computers, and said audio program files in said collection specified by said playback session sequencing file being selected by or on behalf of said listener to produce a personalized playback session,
      • one or more controls for accepting input commands from said listener,
      • a display screen for presenting a visual menu listing to said listener containing displayable text describing some or all of the audio program files in said collection specified by said sequencing file,
      • an audio playback unit for automatically and continuously reproducing said audio program files in said collection in the ordered sequence specified by said playback session sequencing file in the absence of a control command from said listener, and
      • a processor for executing one or more utility programs to perform control functions in response to said input commands from a user, said functions including:
        1. (a) in response to a first one of said input commands designating a selected audio program file described on said visual menu listing for causing said audio playback unit to discontinue the reproduction of the currently playing audio program file in said ordered sequence and to instead commence continue the reproduction at the beginning of said selected audio program file,
        2. (b) in response to a second one of said control commands for discontinuing the reproduction of said currently playing audio program file and instead continuing the reproduction at the beginning of that audio program file which follows said currently playing audio program file in said ordered sequence specified by said playback session sequencing file,
        3. (c) in response to a third one of said control commands accepted from said listener at a time when said currently playing audio program file has played for at least a predetermined amount of time by discontinuing the reproduction of said currently playing audio program file and instead continuing the reproduction at the beginning of said currently playing audio program file, and
        4. (d) in response to said third one of said control commands accepted from said listener at a time when said currently playing audio program file has not yet played for said predetermined amount of time for discontinuing the reproduction of the currently playing program file and instead continuing the reproduction at the beginning of that audio program file which precedes the currently playing program segment in said ordered sequence specified by said playback session sequencing file.
    • E15. The audio program player for automatically playing a collection of audio program files selected by a listener as set forth in statement E14 wherein said display screen visually indicates the currently playing audio program file as playing progresses.
    • E16. The audio program player for automatically playing a collection of audio program files selected by a listener as set forth in statement E15 wherein said memory unit further stores image data files and wherein said processor displays selected ones of said image data files on said display screen concurrently with the reproduction of specified ones of said audio program files in the ordered sequence specified by said playback session sequencing file.
    • E17. The audio program player for automatically playing a collection of audio program files selected by a listener as set forth in statement E16 said control functions performed by said processor by executing said utility programs further include displaying the time remaining to be played in the audio program file currently being reproduced by a client player in the ordered sequence specified by said playback session sequencing file.
    • E18. The audio program player for automatically playing a collection of audio program files selected by a listener as set forth in statement E16 wherein said one or more of the audio program files in said collection specified by said playback session scheduling file are selected based on preference data indicating subject matter categories of interest to said listener determined by past program selections accepted from said listener,
    • E19. The audio program player for automatically playing a collection of audio program files selected by a listener as set forth in statement E18 at least some of said audio program files downloaded from said one or more server computers are purchased by said listener.
    • E20. The audio program player for automatically playing a collection of audio program files selected by a listener as set forth in statement E19 wherein said one or more controls include a keyboard for accepting account information from said listener that is transmitted via said communications port to said one or more server computers to establish a subscription account for said listener, said account information including a unique identification for said listener, a password, and credit card information for use in billing charges to said listener, and wherein at least some of said program files downloaded from said one or more server computers are purchased by said listener and charged to said subscription account.
    • E21. The audio program player for automatically playing a collection of audio program files selected by a listener as set forth in statement E20 wherein said audio program files purchased by said listener are downloaded to said player in encrypted form and wherein said processor decrypts said audio program files purchased by said listener prior to their reproduction by said audio playback unit.
    • E22. The audio program player for automatically playing a collection of audio program files selected by a listener as set forth in statement E18 wherein at least some of said utility programs are downloaded via said communications port from said one or more server computers and stored in said memory unit for execution by said processor.
    • E23. The audio program player for automatically playing a collection of audio program files selected by a listener as set forth in statement E22 wherein at least some of said audio program files available from said one or more server computers are organized into subject matter categories and wherein said player transmits a request to said one or more server computers for a catalog listing of programs available in a specified one or more of said categories, said player displays said catalog listing on said display screen, and said player thereafter transmits a request for and receives one or more audio program files specified in said catalog listing of programs for future playback .
    • E24. The audio program player for automatically playing a collection of audio program files selected by a listener as set forth in statement E22 wherein said control functions performed by said processor by executing said utility programs further include adding, deleting or reordering one or more of the audio program files in said collection specified by said playback session sequencing file.
    • E25. The audio program player for automatically playing a collection of audio program files selected by a listener as set forth in statement E18 wherein some of said audio program files represent episodes in a series of related episodes which are requested as a group by said listener and are thereafter automatically downloaded to said player as said episodes become available for download from said one or more server computers.
    • E26. The audio program player for automatically playing a collection of audio program files selected by a listener as set forth in statement E18 wherein the duration of the scheduled playback session specified by the said playback session sequencing file is determined in part by preferences data accepted from said listener.
    • E27. The audio program player for automatically playing a collection of audio program files selected by a listener as set forth in statement E14 wherein specific ones of said audio program files are selected by said listener by downloading and reviewing one or more HTML program selection forms from said one or more server computers via the Internet, selecting said specific ones of said audio program files from audio program files described by said selection forms, and downloading said specific ones of said audio program files from said one or more server computers.
    • E28. The audio program player for automatically playing a collection of audio program files selected by a listener as set forth in statement E14 wherein each of said audio program files stored in said memory unit is designated by a unique program identifier and wherein said playback session sequencing file specifies the program identifier of each of the audio program files in said collection.
    • E29. The audio program player for automatically playing a collection of audio program files selected by a listener as set forth in statement E28 wherein said program description data comprises a plurality of program description records each of which:
      1. (a) describes a given one of said audio program files stored in said memory unit,
      2. (b) contains or is designated by the unique program identifier designating said given one of said audio program files,
      3. (c) specifies said displayable text describing said given one of said audio program files, and
      4. (d) specifies the storage location of said given one of said audio program files.

    Claims (13)

    1. A player for reproducing selected audio program segments comprising, in combination:
      means for storing a plurality of program segments, each of said program segments having a beginning and an end,
      means for storing data establishing a sequence in which said program segments are scheduled to be reproduced by said player,
      means for accepting control commands from a user of said player,
      means for reproducing said program segments in the order established by said sequence in the absence of a control command,
      means for detecting a first command indicative of a request to skip forward, and
      means responsive to said first command for discontinuing the reproduction of the currently playing program segment and instead continuing the reproduction at the beginning of a program segment which follows said currently playing program in said sequence.
    2. A player as set forth in claim 1 wherein said data establishing a sequence in which said program segments are scheduled to be reproduced by said player is compiled at a host subsystem and transferred to said player via a communications pathway, and wherein the player comprises means for receiving said data establishing a sequence in which said program segments are scheduled to be reproduced by said player via said communications pathway.
    3. A player as set forth in claim 1 further comprising means for detecting a second command indicative of a request to skip backward, and means responsive to a single one of said second commands for discontinuing the reproduction of the currently playing program segment and instead continuing the reproduction at the beginning of said currently playing program.
    4. A player as set forth in claim 3 further comprising means responsive to the detection of two consecutive ones of said second commands for discontinuing the reproduction of the currently playing program segment and instead continuing the reproduction at the beginning of a program segment which precedes the currently playing program segment.
    5. A player as set forth in claim 1 wherein said data establishing a sequence establishes an endless bi-directional circular sequence of program segments.
    6. A player as set forth in claim 1 wherein said player is a portable player for mobile use and is operable to receive said program segments and said data establishing a sequence in which said program segments are scheduled to be reproduced from a local communications server that is connected to a remotely located file server via the Internet.
    7. A player as set forth in claim 1 wherein said player is a portable player for mobile use and is operable to receive said program segments and said data establishing a sequence in which said program segments are scheduled to be reproduced via a cellular digital packet data service that provides access to the Internet using the TCP/IP protocol.
    8. A player as set forth in claim 1 wherein said player is a portable player for mobile use and wherein said means for accepting control commands from a user of said player comprise simple selection controls for accepting keyed control commands that allow said user to dynamically and interactively locate and select desired program segments in an easy and intuitive way without the need for a visual display screen.
    9. A player as set forth in claim 1 wherein each of said program segments comprises a digital compressed audio recording file.
    10. A player as set forth in claim 1 wherein said data establishing a sequence in which said program segments are scheduled to be reproduced are compiled at a host subsystem and wherein said program segments are selected by matching known preferences and interests of said user of said player against descriptors which characterize the programs segments.
    11. A player as set forth in claim 1 wherein said data establishing a sequence in which said program segments are scheduled to be reproduced by said player is compiled at a host subsystem and transferred to said player via a communications pathway and wherein some of said program segments represent episodes in a series of related episodes which are requested as a group by said user and are thereafter transferred to said player as said episodes become available from said host system.
    12. A player as set forth in claim 11 wherein said data establishing a sequence in which said program segments are scheduled to be reproduced by said player is compiled at a host subsystem and is stored at a predetermined location accessible to said player via the Internet and identified by a filename known to said player and wherein, at a time determined by said player, said player is operable to issue a download request for said data establishing said sequence identified by said filename and to transfer said data establishing said sequence into said means for storing data and thereafter to download program segment files which are identified in said data establishing a sequence that are not already available in said means for storing data.
    13. A method for acquiring and reproducing program files which represent episodes in a series of episodes as said episodes become available and for reproducing at least selected ones of said program files using a program player, said method comprising the steps of:
      performing a sequence of download operations, each of said download operations comprising:
      at time determined by said program player, downloading via the Internet the current version of a compilation file identified by a predetermined filename and storing said current version of said compilation file in the digital memory of said program player, said current version of said compilation file containing attribute data describing one or more episodes of a series of episodes, said attribute data for each given one of said episodes including one or more episode URLs identifying one or more corresponding media files representing said given one of said episodes,
      employing said player to process the content of said current version of said compilation file to identify attribute data describing one or more newly available episodes in said series of episodes which were not described by attribute data found in a prior version of said compilation file previously identified by said predetermined URL and previously downloaded by an earlier one of said sequence of timed updated operations, and
      downloading one or more new program files identified by one or more URLs in the attribute data describing said one or more newly available episodes and storing said one or more new program files in said digital memory, and
      employing said program player to reproduce one or more of the program files representing episodes in said series at the request of the operator of said media player.
    EP10183859A 1998-02-23 1998-02-23 System for distributing personalized audio programming Withdrawn EP2290972A2 (en)

    Applications Claiming Priority (2)

    Application Number Priority Date Filing Date Title
    PCT/US1998/003444 WO1999043111A1 (en) 1998-02-23 1998-02-23 System for distributing personalized audio programming
    EP98907577A EP1029402A1 (en) 1998-02-23 1998-02-23 System for distributing personalized audio programming

    Related Parent Applications (1)

    Application Number Title Priority Date Filing Date
    EP98907577.5 Division 1998-02-23

    Publications (1)

    Publication Number Publication Date
    EP2290972A2 true EP2290972A2 (en) 2011-03-02

    Family

    ID=22266441

    Family Applications (2)

    Application Number Title Priority Date Filing Date
    EP10183859A Withdrawn EP2290972A2 (en) 1998-02-23 1998-02-23 System for distributing personalized audio programming
    EP98907577A Withdrawn EP1029402A1 (en) 1998-02-23 1998-02-23 System for distributing personalized audio programming

    Family Applications After (1)

    Application Number Title Priority Date Filing Date
    EP98907577A Withdrawn EP1029402A1 (en) 1998-02-23 1998-02-23 System for distributing personalized audio programming

    Country Status (3)

    Country Link
    EP (2) EP2290972A2 (en)
    AU (1) AU6334698A (en)
    WO (1) WO1999043111A1 (en)

    Cited By (3)

    * Cited by examiner, † Cited by third party
    Publication number Priority date Publication date Assignee Title
    CN110013171A (en) * 2012-03-09 2019-07-16 雪莱股份公司 Drink dispenser and output module for this Drink dispenser
    US11108721B1 (en) 2020-04-21 2021-08-31 David Roberts Systems and methods for media content communication
    US11626116B2 (en) * 2013-12-17 2023-04-11 Amazon Technologies, Inc. Contingent device actions during loss of network connectivity

    Families Citing this family (38)

    * Cited by examiner, † Cited by third party
    Publication number Priority date Publication date Assignee Title
    USRE48056E1 (en) 1991-12-23 2020-06-16 Blanding Hovenweep, Llc Ergonomic man-machine interface incorporating adaptive pattern recognition based control system
    US10361802B1 (en) 1999-02-01 2019-07-23 Blanding Hovenweep, Llc Adaptive pattern recognition based control system and method
    USRE47908E1 (en) 1991-12-23 2020-03-17 Blanding Hovenweep, Llc Ergonomic man-machine interface incorporating adaptive pattern recognition based control system
    US7242988B1 (en) 1991-12-23 2007-07-10 Linda Irene Hoffberg Adaptive pattern recognition based controller apparatus and method and human-factored interface therefore
    US20020002039A1 (en) 1998-06-12 2002-01-03 Safi Qureshey Network-enabled audio device
    WO2001026272A2 (en) 1999-09-28 2001-04-12 Sound Id Internet based hearing assessment methods
    US7266343B1 (en) 1999-09-29 2007-09-04 Nokia Corporation Method of and system for providing identification of a piece of information
    US7203721B1 (en) * 1999-10-08 2007-04-10 At Road, Inc. Portable browser device with voice recognition and feedback capability
    US7219123B1 (en) * 1999-10-08 2007-05-15 At Road, Inc. Portable browser device with adaptive personalization capability
    WO2001035667A1 (en) * 1999-11-10 2001-05-17 Launch Media, Inc. Internet radio and broadcast method
    IL145314A0 (en) * 2000-01-14 2002-06-30 Nds Ltd Advertisements in an end-user controlled playback environment
    IT1314775B1 (en) * 2000-01-24 2003-01-16 Hemust Sun B V PROCEDURE FOR CREATING AND REPRODUCING CUSTOMIZED INFORMATION BLOCKS AND RELATED DEVICE.
    US6389467B1 (en) 2000-01-24 2002-05-14 Friskit, Inc. Streaming media search and continuous playback system of media resources located by multiple network addresses
    US8352331B2 (en) 2000-05-03 2013-01-08 Yahoo! Inc. Relationship discovery engine
    US7251665B1 (en) 2000-05-03 2007-07-31 Yahoo! Inc. Determining a known character string equivalent to a query string
    US7024485B2 (en) 2000-05-03 2006-04-04 Yahoo! Inc. System for controlling and enforcing playback restrictions for a media file by splitting the media file into usable and unusable portions for playback
    WO2002001866A2 (en) 2000-06-26 2002-01-03 Nds Limited Time shifted interactive television
    GB2380581A (en) 2000-07-11 2003-04-09 Launch Media Inc Online playback system with community bias
    US20020013784A1 (en) * 2000-07-31 2002-01-31 Swanson Raymond H. Audio data transmission system and method of operation thereof
    DE10047902A1 (en) * 2000-09-27 2002-04-25 Siemens Ag Procedure for the transmission of a personalized radio program
    DE60134943D1 (en) * 2000-11-08 2008-09-04 Matsushita Electric Industrial Co Ltd Broadcast system for sending and receiving programs
    DE10102591A1 (en) * 2001-01-20 2002-07-25 Deutsche Telekom Ag Presenting information via web radio or TV transmitter, involves initially categorizing the information by content
    FR2820572B1 (en) * 2001-02-08 2003-08-01 Sousa Calico Philippe Georg De SCALABLE PERSONALIZED AND SECTORIZED ANIMATION SYSTEM
    FR2820571A1 (en) * 2001-02-08 2002-08-09 Sousa Calico Philippe Georg De Hypermarket/commercial centre/shopping street animated pictures/sound having central command with animate picture/sound installation and local station programming sample agenda messages and generating local set.
    US7406529B2 (en) 2001-02-09 2008-07-29 Yahoo! Inc. System and method for detecting and verifying digitized content over a computer network
    US7574513B2 (en) 2001-04-30 2009-08-11 Yahoo! Inc. Controllable track-skipping
    US7707221B1 (en) 2002-04-03 2010-04-27 Yahoo! Inc. Associating and linking compact disc metadata
    EP1500303A2 (en) * 2002-04-10 2005-01-26 Koninklijke Philips Electronics N.V. Audio distribution
    US7305483B2 (en) 2002-04-25 2007-12-04 Yahoo! Inc. Method for the real-time distribution of streaming data on a network
    US7634532B2 (en) * 2002-05-31 2009-12-15 Onkyo Corporation Network type content reproduction system
    US8639091B2 (en) 2002-06-13 2014-01-28 Thomson Licensing Advertisement bidding for data recording devices
    US20070050262A1 (en) * 2003-06-03 2007-03-01 Koninklijke Philips Electronics N.V. Multimedia purchasing apparatus, purchasing and supplying method
    US8028038B2 (en) 2004-05-05 2011-09-27 Dryden Enterprises, Llc Obtaining a playlist based on user profile matching
    US8028323B2 (en) 2004-05-05 2011-09-27 Dryden Enterprises, Llc Method and system for employing a first device to direct a networked audio device to obtain a media item
    EP2599304A4 (en) * 2010-07-30 2014-01-08 Nokia Corp METHOD AND APPARATUS FOR DETERMINING AND EQUALIZING ONE OR MORE SEGMENTS OF A MULTIMEDIA TRACK
    US10698485B2 (en) * 2016-06-27 2020-06-30 Microsoft Technology Licensing, Llc Augmenting text narration with haptic feedback
    US11729588B1 (en) 2021-09-30 2023-08-15 T-Mobile Usa, Inc. Stateless charging and message handling
    US12452126B2 (en) 2024-02-13 2025-10-21 T-Mobile Usa, Inc. Provisioning flow troubleshooting tool

    Citations (2)

    * Cited by examiner, † Cited by third party
    Publication number Priority date Publication date Assignee Title
    US5371551A (en) 1992-10-29 1994-12-06 Logan; James Time delayed digital video system using concurrent recording and playback
    US7509178B2 (en) 1996-10-02 2009-03-24 James D. Logan And Kerry M. Logan Family Trust Audio program distribution and playback system

    Family Cites Families (5)

    * Cited by examiner, † Cited by third party
    Publication number Priority date Publication date Assignee Title
    WO1990001243A1 (en) * 1988-07-22 1990-02-08 Bush Thomas A A pay per view entertainment system
    US5132992A (en) * 1991-01-07 1992-07-21 Paul Yurt Audio and video transmission and receiving system
    US5404505A (en) * 1991-11-01 1995-04-04 Finisar Corporation System for scheduling transmission of indexed and requested database tiers on demand at varying repetition rates
    US5793980A (en) * 1994-11-30 1998-08-11 Realnetworks, Inc. Audio-on-demand communication system
    GB2304489A (en) * 1995-08-15 1997-03-19 Steve Mccauley Entertainment system

    Patent Citations (5)

    * Cited by examiner, † Cited by third party
    Publication number Priority date Publication date Assignee Title
    US5371551A (en) 1992-10-29 1994-12-06 Logan; James Time delayed digital video system using concurrent recording and playback
    US7509178B2 (en) 1996-10-02 2009-03-24 James D. Logan And Kerry M. Logan Family Trust Audio program distribution and playback system
    US20090177303A1 (en) 1996-10-02 2009-07-09 James D. Logan And Kerry M. Logan Family Trust Personalized content distribution system
    US20090198357A1 (en) 1996-10-02 2009-08-06 James D. Logan And Kerry M. Logan Family Trust Portable audio player
    US20090248182A1 (en) 1996-10-02 2009-10-01 James D. Logan And Kerry M. Logan Family Trust Audio player using audible prompts for playback selection

    Non-Patent Citations (1)

    * Cited by examiner, † Cited by third party
    Title
    DOUG KLOPFENSTEIN: "Hardware Design Guide for Microsoft Windows", vol. 95, 1994, MICROSOFT PRESS

    Cited By (5)

    * Cited by examiner, † Cited by third party
    Publication number Priority date Publication date Assignee Title
    CN110013171A (en) * 2012-03-09 2019-07-16 雪莱股份公司 Drink dispenser and output module for this Drink dispenser
    US11626116B2 (en) * 2013-12-17 2023-04-11 Amazon Technologies, Inc. Contingent device actions during loss of network connectivity
    US11626117B2 (en) 2013-12-17 2023-04-11 Amazon Technologies, Inc. Contingent device actions during loss of network connectivity
    US11108721B1 (en) 2020-04-21 2021-08-31 David Roberts Systems and methods for media content communication
    US12177174B2 (en) 2020-04-21 2024-12-24 David Roberts Systems and methods for media content communication

    Also Published As

    Publication number Publication date
    AU6334698A (en) 1999-09-06
    EP1029402A1 (en) 2000-08-23
    WO1999043111A1 (en) 1999-08-26

    Similar Documents

    Publication Publication Date Title
    US5732216A (en) Audio message exchange system
    US5721827A (en) System for electrically distributing personalized information
    US8112504B2 (en) System for disseminating media content representing episodes in a serialized sequence
    EP2290972A2 (en) System for distributing personalized audio programming
    US7017120B2 (en) Methods for creating a customized program from a variety of sources
    US6223210B1 (en) System and method for an automated broadcast system
    EP1887482B1 (en) Mobile audio content delivery system
    US7881658B2 (en) Method and apparatus for entertainment and information services delivered via mobile telecommunication devices
    KR100841026B1 (en) Dynamic content delivery in response to user requests
    US20050198317A1 (en) Method and apparatus for sharing internet content
    US20020120925A1 (en) Audio and video program recording, editing and playback systems using metadata
    US20130231931A1 (en) System, method, and apparatus for generating, customizing, distributing, and presenting an interactive audio publication
    US20100153572A1 (en) Method and apparatus for identifying and scheduling internet radio programming
    JP2004185456A (en) Customized content distribution system
    JP2008172750A (en) Mobile audio content distribution system
    WO2002009088A2 (en) Personalized disc jockey system
    US7409421B2 (en) Program drawing-up apparatus, program providing system, methods to be used with the same, computer programs to be used with the same and recording medium storing such computer programs
    CN100449536C (en) Systems and methods for associating different types of media content
    US20050149515A1 (en) Method for searching for and transmitting songs with accompanying listener messages
    KR20030061914A (en) Multi-channel Communication System for Broadcasting Music Contents
    FR2809205A1 (en) Accessing data set stored in a database holding information on songs broadcast by radio station, allows user access to server to enter data on location and time an item was broadcast so server can return full data set on item
    WO2008075847A1 (en) The real time download system and method of music file on the air
    JP2003006096A (en) Server device for supplying program and reproducing client device and method
    JP2002304346A (en) Information processing apparatus and method, recording medium, and program

    Legal Events

    Date Code Title Description
    PUAI Public reference made under article 153(3) epc to a published international application that has entered the european phase

    Free format text: ORIGINAL CODE: 0009012

    AC Divisional application: reference to earlier application

    Ref document number: 1029402

    Country of ref document: EP

    Kind code of ref document: P

    AK Designated contracting states

    Kind code of ref document: A2

    Designated state(s): DE FR GB

    STAA Information on the status of an ep patent application or granted ep patent

    Free format text: STATUS: THE APPLICATION IS DEEMED TO BE WITHDRAWN

    18D Application deemed to be withdrawn

    Effective date: 20130903