CN217081589U - Antifouling tap that goes out convenient to dismouting - Google Patents
Antifouling tap that goes out convenient to dismouting Download PDFInfo
- Publication number
- CN217081589U CN217081589U CN202221017477.7U CN202221017477U CN217081589U CN 217081589 U CN217081589 U CN 217081589U CN 202221017477 U CN202221017477 U CN 202221017477U CN 217081589 U CN217081589 U CN 217081589U
- Authority
- CN
- China
- Prior art keywords
- tap
- wall
- antifouling
- straight tube
- delivery port
- Prior art date
- Legal status (The legal status is an assumption and is not a legal conclusion. Google has not performed a legal analysis and makes no representation as to the accuracy of the status listed.)
- Active
Links
- 230000003373 anti-fouling effect Effects 0.000 title claims abstract description 18
- 230000008878 coupling Effects 0.000 claims description 14
- 238000010168 coupling process Methods 0.000 claims description 14
- 238000005859 coupling reaction Methods 0.000 claims description 14
- XLYOFNOQVPJJNP-UHFFFAOYSA-N water Substances O XLYOFNOQVPJJNP-UHFFFAOYSA-N 0.000 abstract description 27
- 239000012535 impurity Substances 0.000 abstract description 5
- 230000035807 sensation Effects 0.000 abstract 1
- 238000009434 installation Methods 0.000 description 5
- 210000003127 knee Anatomy 0.000 description 2
- 230000004075 alteration Effects 0.000 description 1
- 230000009286 beneficial effect Effects 0.000 description 1
- 238000010586 diagram Methods 0.000 description 1
- 230000000694 effects Effects 0.000 description 1
- 239000000463 material Substances 0.000 description 1
- 230000004048 modification Effects 0.000 description 1
- 238000012986 modification Methods 0.000 description 1
- 238000006467 substitution reaction Methods 0.000 description 1
- 238000004804 winding Methods 0.000 description 1
Images
Landscapes
- Domestic Plumbing Installations (AREA)
Abstract
The utility model discloses an antifouling play tap convenient to dismouting, including straight tube and screw thread, the left side intercommunication of straight tube has the tap, the outer wall right side of tap is connected with mounting structure, the delivery port outer wall of tap is connected with grafting structure, the right side of straight tube is equipped with the pipeline, this antifouling play tap convenient to dismouting, through holding the ring rotation in mounting structure, the ring cooperation pole setting of rotation drives the sleeve and rotates, the sleeve that rotates drives tap rotation, and then makes straight tube cooperation outer wall screw thread shift gradually into the inside of pipeline, avoids pressing hands, eliminates painful sensation, is convenient for install, has improved the practicality, through pressing down the nose bar in the grafting structure and making the plectane drive the chock and move downwards, until the chock breaks away from the delivery port of tap, then open the tap and make the water source flow out, the chock can prevent that the tap delivery port from getting into impurity, has antifouling effect.
Description
Technical Field
The utility model relates to an antifouling tap technical field that goes out convenient to dismouting specifically is an antifouling tap that goes out convenient to dismouting.
Background
The water faucet is a popular name of a water valve, is used for controlling the size switch of water flow, has the effect of water saving, can cause the hands to be pressed against and generate pain when the existing water faucet needs to be held integrally and forcefully during installation in use, is inconvenient to install, reduces the practicability, does not protect a water outlet of the water faucet, can enter impurities and cannot prevent pollution.
Disclosure of Invention
An object of the utility model is to provide an antifouling tap of going out convenient to dismouting to it needs to hold whole hard when the installation to propose current tap when using in solving above-mentioned background art, can cause to press against the hand and produce painful sense, and the installation of being not convenient for has reduced the problem of practicality.
In order to achieve the above object, the utility model provides a following technical scheme: the utility model provides an antifouling tap that goes out convenient to dismouting, includes straight tube and screw thread, the left side intercommunication of straight tube has tap, tap's outer wall right side is connected with mounting structure, tap's delivery port outer wall is connected with grafting structure, the right side of straight tube is equipped with the pipeline.
Preferably, state mounting structure and include sleeve and pole setting, telescopic inner wall and tap's outer wall right side looks rigid coupling, both sides are respectively with the inboard looks rigid coupling of pole setting about the telescopic outer wall, the outside rigid coupling of pole setting has the ring, the right side top rigid coupling of ring has the knee.
Preferably, the outer wall of the straight pipe is threaded.
Preferably, the right side of the outer wall of the thread is in threaded connection with the inner wall of the pipeline.
Preferably, the grafting structure includes thick plate and nose bar, the left side of thick plate and tap's delivery port outer wall right side looks rigid coupling, the inner wall of thick plate and the outer wall slip joint of nose bar, the bottom rigid coupling of nose bar has the plectane, the top rigid coupling of plectane has the chock, the outer wall of racing open is pegged graft with tap's delivery port mutually.
Compared with the prior art, the beneficial effects of the utility model are that: according to the antifouling water outlet faucet convenient to disassemble and assemble, the ring is held in the mounting structure to rotate, the rotating ring is matched with the vertical rod to drive the sleeve to rotate, the rotating sleeve drives the faucet to rotate, and the straight pipe is gradually rotated into the pipeline by being matched with the outer wall thread, so that hands are prevented from being pressed against, pain is eliminated, the antifouling water outlet faucet is convenient to mount, and the practicability is improved;
the convex rod is pressed downwards in the inserting structure to enable the circular plate to drive the plug block to move downwards until the plug block is separated from the water outlet of the faucet, then the faucet is opened to enable the water source to flow out, and the plug block can prevent the water outlet of the faucet from entering impurities and plays a role in preventing fouling.
Drawings
FIG. 1 is a schematic structural view of the present invention;
FIG. 2 is a schematic view of the connection structure of the sleeve, the upright and the ring in FIG. 1;
FIG. 3 is a schematic view of the connection structure of the curved rod, the curved plate and the arc plate in FIG. 1;
FIG. 4 is a schematic diagram of the structure A in FIG. 1;
fig. 5 is a top view of the curved plate 20a of fig. 2.
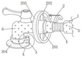
In the figure: 1. straight pipe, 2, mounting structure, 201, sleeve, 202, upright rod, 203, circular ring, 204, bent rod, 20a, curved plate, 20b, arc plate, 3, plug-in structure, 301, thick plate, 302, convex rod, 303, circular plate, 304, chock, 4, thread, 5, pipeline, 6 and faucet.
Detailed Description
The technical solutions in the embodiments of the present invention will be described clearly and completely with reference to the accompanying drawings in the embodiments of the present invention, and it is obvious that the described embodiments are only some embodiments of the present invention, not all embodiments. Based on the embodiments in the present invention, all other embodiments obtained by a person skilled in the art without creative work belong to the protection scope of the present invention.
Example 1
Referring to fig. 1 and 2, the present invention provides a technical solution: the utility model provides an antifouling tap that goes out convenient to dismouting, includes straight tube 1 and screw thread 4, and the left side intercommunication of straight tube 1 has tap 6, and tap 6's outer wall right side is connected with mounting structure 2, and tap 6's delivery port outer wall is connected with grafting structure 3, and the right side of straight tube 1 is equipped with pipeline 5.
The mounting structure 2 comprises a sleeve 201, an upright 202, a ring 203 and a bent rod 204, wherein the inner wall of the sleeve 201 is fixedly connected with the right side of the outer wall of the water faucet 6, the upper side and the lower side of the outer wall of the sleeve 201 are fixedly connected with the inner side of the upright 202 respectively, the outer side of the upright 202 is fixedly connected with the ring 203, the upright 202 plays a supporting role for the ring 203, the top of the right side of the ring 203 is fixedly connected with the bent rod 204, and the outer wall of the straight pipe 1 is processed with threads 4;
through holding ring 203 rotation in mounting structure 2, pivoted ring 203 cooperation pole setting 202 drives sleeve 201 and rotates, and pivoted sleeve 201 drives tap 6 and rotates, and then makes straight tube 1 cooperation outer wall screw thread 4 change over to the inside of pipeline 5 gradually, avoids pressing against the hand, eliminates painful sense, and the installation of being convenient for has improved the practicality.
The right side of the outer wall of the thread 4 is in threaded connection with the inner wall of the pipeline 5, the inserting structure 3 comprises a thick plate 301, a convex rod 302, a circular plate 303 and a plug block 304, the left side of the thick plate 301 is fixedly connected with the right side of the outer wall of the water outlet of the water faucet 6, the inner wall of the thick plate 301 is in sliding clamping connection with the outer wall of the convex rod 302, the convex rod 302 is stressed to move up and down through the inner wall of the thick plate 301, the circular plate 303 is fixedly connected to the bottom of the convex rod 302, the plug block 304 is fixedly connected to the top of the circular plate 303, the race opening 304 is made of rubber materials, and the outer wall of the race opening 304 is inserted into the water outlet of the water faucet 6;
the convex rod 302 is pressed downwards in the inserting structure 3, so that the circular plate 303 drives the plug block 304 to move downwards until the plug block 304 is separated from the water outlet of the water faucet 6, then the water faucet 6 is opened to enable the water source to flow out, and the plug block 304 can prevent impurities from entering the water outlet of the water faucet 6, so that an antifouling effect is achieved.
In this example, when using this tap 6, make straight tube 1 outer wall winding unsintered tape earlier, then make the right-hand member of straight tube 1 and the inner wall of pipeline 5 align to insert, then hold ring 203 and rotate, pivoted ring 203 cooperates pole setting 202 and drives sleeve 201 and rotate, pivoted sleeve 201 drives tap 6 and rotates, and then make straight tube 1 cooperate outer wall screw thread 4 to change over into the inside of pipeline 5 gradually, make the delivery port of tap 6 down after the installation, then open the water valve, the water source passes through pipeline 5 and gets into the inside of tap 6, press protruding pole 302 downwards and make the plectane 303 drive chock 304 and move downwards, until chock 304 breaks away from the delivery port of tap 6, then open tap 6 and make the water source flow out, chock 304 can prevent that tap 6 delivery port from getting into impurity.
Example 2
Referring to fig. 1, 2 and 4, the present invention provides a technical solution: the mounting structure 2 further comprises a curved plate 20a and an arc plate 20b, a notch on the left side of the curved plate 20a is inserted into the outer wall of the curved rod 204, and the right side of the bottom of the curved plate 20a is fixedly connected with the top of the arc plate 20 b;
peg graft through bent plate 20a and knee 204, and then make bent plate 20a drive arc plate 20b downstream, make the inner wall of arc plate 20b laminate mutually with the top of pipeline 5, can restrict ring 203, prevent that ring 203 from taking place the mistake and rotating, guarantee tap 6's connection stability.
After the faucet 6 is installed, the curved plate 20a is sleeved on the outer wall of the curved rod 204, then the curved plate 20a gradually moves downwards, the moving curved plate 20a drives the arc plate 20b to move downwards, the inner wall of the arc plate 20b is attached to the top of the outer wall of the pipeline 5, and the ring 203 can be prevented from rotating mistakenly.
Although embodiments of the present invention have been shown and described, it will be appreciated by those skilled in the art that changes, modifications, substitutions and alterations can be made in these embodiments without departing from the principles and spirit of the invention, the scope of which is defined in the appended claims and their equivalents.
Claims (5)
1. The utility model provides an antifouling tap that goes out convenient to dismouting, includes straight tube (1) and screw thread (4), its characterized in that: the left side of straight tube (1) communicates with tap (6), the outer wall right side of tap (6) is connected with mounting structure (2), the delivery port outer wall of tap (6) is connected with grafting structure (3), the right side of straight tube (1) is equipped with pipeline (5).
2. An antifouling tap as claimed in claim 1, wherein: mounting structure (2) include sleeve (201) and pole setting (202), the inner wall of sleeve (201) and the outer wall right side looks rigid coupling of tap (6), both sides respectively with the inboard looks rigid coupling of pole setting (202) about the outer wall of sleeve (201), the outside rigid coupling of pole setting (202) has ring (203), the right side top rigid coupling of ring (203) has curved bar (204).
3. An antifouling tap as claimed in claim 1, wherein: the outer wall of the straight pipe (1) is provided with threads (4).
4. An antifouling tap as claimed in claim 3, wherein: the right side of the outer wall of the thread (4) is in threaded connection with the inner wall of the pipeline (5).
5. An antifouling tap as claimed in claim 1, wherein: grafting structure (3) include thick plate (301) and nose bar (302), the left side of thick plate (301) and the delivery port outer wall right side looks rigid coupling of tap (6), the inner wall of thick plate (301) and the outer wall slip joint of nose bar (302), the bottom rigid coupling of nose bar (302) has plectane (303), the top rigid coupling of plectane (303) has chock (304), the outer wall of chock (304) is pegged graft with the delivery port of tap (6) mutually.
Priority Applications (1)
| Application Number | Priority Date | Filing Date | Title |
|---|---|---|---|
| CN202221017477.7U CN217081589U (en) | 2022-04-29 | 2022-04-29 | Antifouling tap that goes out convenient to dismouting |
Applications Claiming Priority (1)
| Application Number | Priority Date | Filing Date | Title |
|---|---|---|---|
| CN202221017477.7U CN217081589U (en) | 2022-04-29 | 2022-04-29 | Antifouling tap that goes out convenient to dismouting |
Publications (1)
| Publication Number | Publication Date |
|---|---|
| CN217081589U true CN217081589U (en) | 2022-07-29 |
Family
ID=82503009
Family Applications (1)
| Application Number | Title | Priority Date | Filing Date |
|---|---|---|---|
| CN202221017477.7U Active CN217081589U (en) | 2022-04-29 | 2022-04-29 | Antifouling tap that goes out convenient to dismouting |
Country Status (1)
| Country | Link |
|---|---|
| CN (1) | CN217081589U (en) |
-
2022
- 2022-04-29 CN CN202221017477.7U patent/CN217081589U/en active Active
Similar Documents
| Publication | Publication Date | Title |
|---|---|---|
| CN217081589U (en) | Antifouling tap that goes out convenient to dismouting | |
| CN214618053U (en) | Water tap | |
| WO2019196350A1 (en) | Water purifier | |
| CN203292011U (en) | Directly-buckling type shower head lifting base | |
| CN216304822U (en) | Building plumbing is with preventing blockking up structure | |
| CN212844537U (en) | Water quality testing sampler | |
| CN213963728U (en) | Tooth flushing device capable of manually adjusting impulse force | |
| CN214019881U (en) | Dust device for construction | |
| CN221463032U (en) | Water-saving tap device | |
| CN210890185U (en) | Valve convenient to rotate | |
| CN212689096U (en) | Two-in-one faucet | |
| CN209705374U (en) | A kind of multifunctional intellectual control faucet system | |
| CN213390367U (en) | Water tap with pull-out nozzle | |
| CN221989480U (en) | Self-closing flushing valve for intelligent toilet | |
| CN217724297U (en) | Novel humidifier distilled water receiving leather strip | |
| CN218980694U (en) | Filtering structure for faucet | |
| CN220651858U (en) | 10kV live working overlap joint arc suppression device | |
| CN219317869U (en) | Butt joint mechanism for drain pipe of household water purifier | |
| CN219586821U (en) | Integrated wisdom integrated form feedwater booster pump station | |
| CN220941283U (en) | Water outlet shower head capable of changing water outlet shape | |
| CN220582759U (en) | Water storage tank for pure water heater | |
| CN218212812U (en) | Liquid chromatograph sampling device | |
| CN214343817U (en) | An easy-to-clean pediatric breathing tube | |
| CN205534751U (en) | Water purification unit's disjunctor pipe water delivery device | |
| CN214994348U (en) | Tap convenient to pull out |
Legal Events
| Date | Code | Title | Description |
|---|---|---|---|
| GR01 | Patent grant | ||
| GR01 | Patent grant |