CN216781115U - Automatic pressing device - Google Patents
Automatic pressing device Download PDFInfo
- Publication number
- CN216781115U CN216781115U CN202123365765.XU CN202123365765U CN216781115U CN 216781115 U CN216781115 U CN 216781115U CN 202123365765 U CN202123365765 U CN 202123365765U CN 216781115 U CN216781115 U CN 216781115U
- Authority
- CN
- China
- Prior art keywords
- mounting seat
- workpiece
- pressing device
- clamping mechanism
- workbench
- Prior art date
- Legal status (The legal status is an assumption and is not a legal conclusion. Google has not performed a legal analysis and makes no representation as to the accuracy of the status listed.)
- Active
Links
- 238000003825 pressing Methods 0.000 title claims abstract description 88
- 238000003780 insertion Methods 0.000 claims description 17
- 230000037431 insertion Effects 0.000 claims description 17
- 238000012423 maintenance Methods 0.000 description 4
- 230000003014 reinforcing effect Effects 0.000 description 4
- 238000012545 processing Methods 0.000 description 3
- 238000010586 diagram Methods 0.000 description 2
- 230000000694 effects Effects 0.000 description 2
- 238000009434 installation Methods 0.000 description 2
- 230000000670 limiting effect Effects 0.000 description 2
- 238000000034 method Methods 0.000 description 2
- 238000012986 modification Methods 0.000 description 2
- 230000004048 modification Effects 0.000 description 2
- 238000005299 abrasion Methods 0.000 description 1
- 230000006978 adaptation Effects 0.000 description 1
- 230000001174 ascending effect Effects 0.000 description 1
- 230000009286 beneficial effect Effects 0.000 description 1
- 230000007547 defect Effects 0.000 description 1
- 238000006073 displacement reaction Methods 0.000 description 1
- 238000004519 manufacturing process Methods 0.000 description 1
- 230000036632 reaction speed Effects 0.000 description 1
Images
Landscapes
- Jigs For Machine Tools (AREA)
Abstract
The utility model provides an automatic pressing device which comprises a workbench and a hydraulic clamp arranged on the workbench, wherein the hydraulic clamp comprises a hydraulic cylinder and a clamping mechanism connected with a piston rod of the hydraulic cylinder; and when the hydraulic cylinder drives the clamping mechanism to move towards a workpiece through the piston rod, the cambered surface is suitable for being attached to the surface of the workpiece. According to the utility model, the hydraulic clamp is arranged on the workbench, so that the hydraulic clamp can stably clamp and clamp a workpiece; the hydraulic clamp adopts a hydraulic cylinder as a driving mechanism, so that the automatic pressing device has enough driving force for clamping and clamping a large-sized workpiece, and the automatic control of the automatic pressing device is convenient to realize; the side of the clamping mechanism facing the workbench is provided with the cambered surface, so that the automatic pressing device is particularly suitable for clamping and clamping workpieces with inclined surfaces, namely strong clamping is realized through the contact of the cambered surface and the inclined surfaces.
Description
Technical Field
The utility model relates to the technical field of clamps, in particular to an automatic pressing device.
Background
At present, most machine tool clamps adopt pneumatic clamps. Although the pneumatic clamp has the advantages of high reaction speed and the like, the pneumatic clamp has the defects of small driving force, high noise, high cost, poor clamping stability and the like, and is difficult to be applied to stably clamping large-sized workpieces.
In addition, at present, no clamp which is particularly suitable for the inclined plane workpiece exists, so that the clamping of the inclined plane workpiece is time-consuming and labor-consuming, the clamping stability is poor, and the processing of the inclined plane workpiece is inconvenient.
SUMMERY OF THE UTILITY MODEL
The utility model solves the problems that: how to provide a clamping device suitable for large-scale inclined plane work pieces.
In order to solve the problems, the utility model provides an automatic pressing device which comprises a workbench and a hydraulic clamp arranged on the workbench, wherein the hydraulic clamp comprises a hydraulic cylinder and a clamping mechanism connected with a piston rod of the hydraulic cylinder; and when the hydraulic cylinder drives the clamping mechanism to move towards a workpiece through the piston rod, the cambered surface is suitable for being attached to the surface of the workpiece.
Optionally, the automatic pressing device further comprises a first mounting seat arranged on the workbench, and the first mounting seat is detachably connected with the workbench; the hydraulic cylinder is arranged on the first mounting seat, and the cylinder body of the hydraulic cylinder is detachably connected with the first mounting seat.
Optionally, the automatic pressing device further comprises a second mounting seat arranged between the workbench and the clamping mechanism, the second mounting seat is detachably connected with the workbench, and the clamping mechanism is slidably connected with the second mounting seat.
Optionally, the clamping mechanism comprises a connecting block and a pressing block which are detachably connected, and the connecting block is detachably connected with the piston rod; the pressing block is positioned between the connecting block and the second mounting seat and is in sliding connection with the second mounting seat; one side of the pressing block, which faces the second mounting seat, is provided with the cambered surface.
Optionally, one side of the second mounting seat facing the pressing block is convexly provided with an insertion part, the pressing block is provided with a slot suitable for being in insertion fit with the insertion part, and the second mounting seat and the pressing block are in sliding connection with the slot through the insertion part.
Optionally, the insertion part is of a dovetail structure, and the slot is of a dovetail groove structure matched with the dovetail structure.
Optionally, the hydraulic clamps are provided with two groups, and the two groups of hydraulic clamps are arranged on the workbench oppositely and at intervals.
Optionally, the automatic pressing device further comprises a lifting platform for placing the workpiece, and when the lifting platform and the clamping mechanism clamp the workpiece, the arc surface is attached to the surface of the workpiece.
Optionally, the lifting platform is arranged on the workbench and detachably connected with the workbench.
Optionally, the lifting platform and the workbench are arranged on the ground side by side, the hydraulic fixtures and the workbench are provided with two groups, one group of the hydraulic fixtures and the workbench and the other group of the hydraulic fixtures and the workbench are arranged on two opposite sides of the lifting platform.
Compared with the prior art, the utility model has the following beneficial effects: the hydraulic clamp of the automatic pressing device is arranged on the table top of the workbench to ensure the stability of the hydraulic clamp in the operation process and ensure that the hydraulic clamp can stably clamp and clamp a workpiece, thereby ensuring the stability of the workpiece during processing. Specifically, hydraulic fixture adopts the pneumatic cylinder (for example the piston cylinder) as actuating mechanism to drive fixture and come the centre gripping and press from both sides tight work piece, with the great, the stability good of the easy control of exerting pneumatic cylinder strength, cost and the lower advantage of noise, guaranteed the stability that the work piece was by the centre gripping, promoted stability and security when the work piece was processed, and make automatic closing device have sufficient drive power and be used for the centre gripping and press from both sides tight large-scale work piece, and be convenient for realize automatic closing device's automated control. The side of the clamping mechanism facing the workbench is provided with the cambered surface, so that the automatic pressing device is particularly suitable for clamping and clamping inclined plane workpieces (workpieces with inclined planes), namely, the automatic pressing device can strongly clamp the inclined plane workpieces by the aid of the contact of the cambered surface and the inclined planes and the driving of the hydraulic cylinder.
Drawings
FIG. 1 is a schematic structural diagram of an automatic pressing device and a workpiece according to an embodiment of the present invention;
FIG. 2 is a schematic structural diagram of an automatic pressing device and a workpiece from another view according to an embodiment of the present invention;
FIG. 3 is a cross-sectional view taken at A-A of FIG. 2;
FIG. 4 is a cross-sectional view taken at B-B of FIG. 2;
fig. 5 is a partial structural schematic view of the automatic pressing device for clamping a workpiece according to the embodiment of the utility model.
Description of reference numerals:
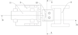
1-hydraulic clamp, 11-hydraulic cylinder, 111-piston rod, 112-cylinder body; 12-clamping mechanism, 121-connecting block, 122-pressing block, 1221-slot and 13-cambered surface; 2-a workbench; 3-a first mounting seat, 31-a bottom plate, 32-a connecting plate and 33-a reinforcing plate; 4-a second mounting seat, 41-a plug-in part; 5-workpiece.
Detailed Description
In order to make the aforementioned objects, features and advantages of the present invention comprehensible, embodiments accompanied with figures are described in detail below.
It should be noted that the terms "first," "second," and the like in the description and claims of the present invention and in the drawings described above are used for distinguishing between similar elements and not necessarily for describing a particular sequential or chronological order. It is to be understood that the data so used is interchangeable under appropriate circumstances such that the embodiments of the utility model described herein are capable of operation in sequences other than those illustrated or described herein.
Referring to fig. 1 to 5, an embodiment of the present invention provides an automatic pressing device, including a workbench 2 and a hydraulic clamp 1 disposed on the workbench 2, where the hydraulic clamp 1 includes a hydraulic cylinder 11 and a clamping mechanism 12 connected to a piston rod 111 of the hydraulic cylinder 11; the side of the clamping mechanism 12 facing the work table 2 is provided with a curved surface 13, and the curved surface 13 is adapted to abut against the surface of the work piece 5 when the hydraulic cylinder 11 drives the clamping mechanism 12 to move towards the work piece 5 through the piston rod 111.
In this embodiment, automatic closing device's hydraulically operated fixture 1 sets up on 2 mesas of workstation to guarantee the stability of hydraulically operated fixture 1 in the operation, and guarantee that hydraulically operated fixture 1 can stably centre gripping and press from both sides tight work piece 5, thereby guarantee the stability that work piece 5 adds man-hour. Specifically, the hydraulic clamp 1 adopts the hydraulic cylinder 11 (such as a piston cylinder) as a driving mechanism, clamps and clamps the workpiece 5 by driving the clamping mechanism 12, exerts the advantages of large force, good stability, easy control and low cost and noise of the hydraulic cylinder 11, ensures the stability of clamping the workpiece 5, improves the stability and safety of the workpiece 5 during processing, ensures that the automatic pressing device has enough driving force for clamping and clamping the large workpiece 5, and is convenient for realizing the automatic control of the automatic pressing device. The hydraulic cylinder 11 drives the gripping mechanism 12 connected to the piston rod 111 by extending and contracting the piston rod 111, so that the gripping mechanism 12 can grip the workpiece 5 or disengage from the workpiece 5. The clamping mechanism 12 is provided with a cambered surface 13 on the side facing the workbench 2, so that the automatic pressing device is particularly suitable for clamping and clamping inclined workpieces 5 (workpieces 5 with inclined surfaces); and the cambered surface 13 has a certain distance with the table surface of the workbench 2, so that the automatic pressing device can clamp and clamp the inclined surface workpiece 5 arranged on the table surface of the workbench 2 conveniently. When the automatic pressing device is required to clamp an inclined surface workpiece 5 with an upward inclined surface, the hydraulic cylinder 11 drives the clamping mechanism 12 to move towards the workpiece 5 through the piston rod 111, and the cambered surface 13 of the clamping mechanism 12 is used for being attached to the inclined surface of the inclined surface workpiece 5, so that the automatic pressing device can strongly clamp the inclined surface workpiece 5 through the attaching contact of the cambered surface 13 and the inclined surface and the driving of the hydraulic cylinder 11.
Alternatively, as shown in fig. 4, the hydraulic cylinder 11 is disposed parallel to the table top of the workbench 2, that is, the moving directions of the piston rod 111 of the hydraulic cylinder 11 and the clamping mechanism 12 are both parallel to the table top of the workbench 2, so that the clamping mechanism 12 and the table top of the workbench 2 can stably clamp the workpiece 5 disposed on the table top of the workbench 2, or the clamping mechanism 12 and the ground can stably clamp the workpiece 5 disposed on the ground.
Optionally, as shown in fig. 1 to 4, the automatic pressing device further includes a first mounting seat 3 disposed on the workbench 2, and the first mounting seat 3 is detachably connected to the workbench 2; the hydraulic cylinder 11 is arranged on the first mounting base 3, and the cylinder body 112 of the hydraulic cylinder 11 is detachably connected with the first mounting base 3.
In this embodiment, the hydraulic cylinder 11 is provided on the table 2 via the first mount 3. Specifically, the first mounting seat 3 is detachably connected to the workbench 2 (for example, by bolts, screws, or other fasteners), so that the first mounting seat 3 is suitable for adjusting the position on the workbench 2, so that the automatic pressing device is suitable for clamping workpieces 5 of different specifications (shapes and sizes), and replacement and maintenance of the first mounting seat 3 are facilitated. The cylinder body 112 of the hydraulic cylinder 11 is connected with the first mounting seat 3 to ensure the stability of the cylinder body 112 of the hydraulic cylinder 11 when the piston rod 111 of the hydraulic cylinder 11 drives the clamping mechanism 12, i.e. ensure the stability of the operation process of the hydraulic cylinder 11 and ensure the stability of the workpiece 5 clamped by the automatic pressing device. The cylinder body 112 of the hydraulic cylinder 11 is detachably connected with the first mounting seat 3, so that the hydraulic cylinder 11 is suitable for replacement and maintenance, the convenience of installation, disassembly and maintenance of the hydraulic cylinder 11 is improved, and the convenience of installation and disassembly of the first mounting seat 3 on the workbench 2 is further improved; on the other hand, the hydraulic cylinder 11 with the corresponding specification can be selected according to the clamping force requirement of the workpiece 5, and the application range of the automatic pressing device is widened.
Alternatively, as shown in fig. 1 to 4, based on the hydraulic cylinder 11 being disposed parallel to the table top of the workbench 2, the first mounting base 3 includes a bottom plate 31 disposed on the workbench 2 and detachably connected to the workbench 2, and a connecting plate 32 perpendicular to the bottom plate 31 and disposed on the bottom plate 31. The bottom plate 31 is attached to the table top of the workbench 2, and the end surface of the cylinder body 112 of the hydraulic cylinder 11 is connected with the connecting plate 32, so that the axis of the hydraulic cylinder 11 is parallel to the bottom plate 31, that is, the moving directions of the piston rod 111 of the hydraulic cylinder 11 and the clamping mechanism 12 are both parallel to the table top of the workbench 2, so that the clamping mechanism 12 and the table top of the workbench 2 can stably clamp the workpiece 5 arranged on the table top of the workbench 2, or the clamping mechanism 12 and the ground can stably clamp the workpiece 5 arranged on the ground.
Optionally, as shown in fig. 1 to 4, the first mounting seat 3 further includes a reinforcing plate 33, and the reinforcing plate 33 connects the bottom plate 31 and the connecting plate 32 to improve the structural strength of the whole first mounting seat 3. In some embodiments, the cylinder 112 of the hydraulic cylinder 11 is further connected to the reinforcing plate 33 and/or the bottom plate 31 to improve the stability of the operation of the hydraulic cylinder 11.
Optionally, as shown in fig. 1 to 5, the automatic pressing device further includes a second mounting seat 4 disposed between the workbench 2 and the clamping mechanism 12, the second mounting seat 4 is detachably connected to the workbench 2, and the clamping mechanism 12 is slidably connected to the second mounting seat 4.
In this embodiment, the second mounting seat 4 located between the worktable 2 and the clamping mechanism 12 is slidably connected with the clamping mechanism 12, so that on one hand, the clamping mechanism 12 is prevented from directly contacting the table top of the worktable 2 for a long time to cause abrasion of the table top of the clamping mechanism 12 or the worktable 2; on the other hand, the arc surface 13 of the clamping mechanism 12 is spaced from the table surface of the workbench 2 by a certain distance, so that the clamping mechanism 12 can clamp the inclined plane workpiece 5 with a certain thickness. The second mounting seat 4 is detachably connected with the workbench 2, so that on one hand, the convenience of mounting and dismounting the second mounting seat 4 on the workbench 2 is improved, and the second mounting seat 4 is easy to replace (replace after being worn to a certain degree) and adjust the position (to adapt to the position adjustment of the first mounting seat 3) on the workbench 2; on the other hand, the height of the clamping mechanism 12 (i.e. the distance from the clamping mechanism 12 to the table top of the workbench 2) can be adjusted by replacing the second mounting seat 4 with different heights (or thicknesses), so that the clamping mechanism 12 is suitable for clamping the inclined plane workpieces 5 with different heights (or thicknesses), and the application range of the automatic pressing device is widened. When the height of the clamping mechanism 12 is adjusted by replacing the second mounting base 4 with different heights (or thicknesses), the distance from the hydraulic cylinder 11 to the table top of the workbench 2 can be adjusted by mounting a cushion plate between the first mounting base 3 and the table top of the workbench 2 or by adjusting the mounting height of the cylinder body 112 of the hydraulic cylinder 11 on the first mounting base 3, so as to ensure the stable connection between the piston rod 111 of the hydraulic cylinder 11 and the clamping mechanism 12.
Moreover, the sliding connection between the clamping mechanism 12 and the second mounting seat 4 can realize the directional reciprocating movement of the clamping mechanism 12, so that the clamping mechanism 12 can smoothly move towards the workpiece 5 or away from the workpiece 5 under the driving of the hydraulic cylinder 11, and simultaneously, the movement of the clamping mechanism 12 is guided (described in detail later), and the clamping mechanism 12 can bear a certain force perpendicular to the direction of the piston rod 111, thereby ensuring the stable clamping of the clamping mechanism 12 on the workpiece 5.
Optionally, as shown in fig. 1, fig. 3 to fig. 5, the clamping mechanism 12 includes a connecting block 121 and a pressing block 122 which are detachably connected, and the connecting block 121 is detachably connected to the piston rod 111; the pressing block 122 is positioned between the connecting block 121 and the second mounting seat 4 and is connected with the second mounting seat 4 in a sliding manner; one side of the pressing block 122 facing the second mounting seat 4 is provided with a cambered surface 13.
The arc surface 13 of the clamping mechanism 12 needs to contact and rub the workpiece 5 for a long time, and is easy to wear, so that the automatic pressing device cannot clamp the workpiece 5. In this embodiment, the connecting block 121 and the pressing block 122 detachably connected to each other are provided, so that the maintenance or replacement cost of the clamping mechanism 12 is reduced. Specifically, the connecting block 121 is detachably connected with the piston rod 111 of the hydraulic cylinder 11, so as to improve the convenience of mounting and dismounting the connecting block 121 on the piston rod 111; the pressing block 122 is located between the connecting block 121 and the second mounting seat 4, and a side of the pressing block 122 facing the second mounting seat 4 is provided with the arc surface 13, that is, the clamping mechanism 12 is in direct contact with the workpiece 5 through the pressing block 122, and the pressing block 122 is slidably connected with the second mounting seat 4, so that the pressing block 122 is easy to wear. After the pressing block 122 is worn, the pressing block 122 can be directly replaced to ensure that the automatic pressing device stably clamps the workpiece 5, and compared with the replacement of the whole clamping mechanism 12, the use cost of the automatic pressing device can be obviously reduced by only replacing the pressing block 122. The pressing block 122 is detachably connected with the connecting block 121, so that on one hand, the convenience of mounting and dismounting the pressing block 122 on the connecting block 121 is improved; on the other hand, when the automatic pressing device is used for workpieces 5 with different specifications, the specification of the pressing block 122 can be changed for adaptation, so that the optimal clamping capacity of the workpieces 5 can be obtained; for example, when the automatic pressing device is used for clamping inclined workpieces 5 with different inclination angles, the pressing block 122 with the corresponding arc surface 13 can be selected and adapted to obtain the best clamping capability of the workpiece 5.
Optionally, as shown in fig. 3, an insertion portion 41 is convexly disposed on a side of the second mounting seat 4 facing the pressing block 122, a slot 1221 adapted to be inserted into and matched with the insertion portion 41 is disposed on the pressing block 122, and the second mounting seat 4 and the pressing block 122 are slidably connected to the slot 1221 through the insertion portion 41.
In this embodiment, the inserting portion 41 is a cylindrical structure and is disposed on one side of the second mounting seat 4 facing the pressing block 122 in a protruding manner, and the slot 1221 is disposed on the pressing block 122 at a position corresponding to the inserting portion 41, so as to reduce the manufacturing difficulty and cost of the pressing block 122. The sliding connection between the second mounting seat 4 and the pressing block 122 is realized through the insertion matching of the insertion part 41 and the slot 1221, the directional reciprocating movement of the clamping mechanism 12 along the length direction of the insertion part 41 can be realized, the clamping mechanism 12 can smoothly move towards the workpiece 5 or keep away from the workpiece 5 under the driving of the hydraulic cylinder 11, and meanwhile, the guiding effect and the limiting effect are realized on the movement of the clamping mechanism 12, so that the clamping mechanism 12 can bear certain force perpendicular to the direction of the piston rod 111, and the stable clamping of the clamping mechanism 12 on the workpiece 5 is ensured.
It should be noted that the insertion part 41 is in clearance fit with the slot 1221 to ensure smooth sliding between the insertion part 41 and the slot 1221.
Alternatively, as shown in fig. 3, the inserting portion 41 has a dovetail structure, and the slot 1221 has a dovetail groove structure matching with the dovetail structure.
In this embodiment, the insertion portion 41 has a dovetail structure, and the cross section thereof (i.e., the exposed surface of the insertion portion 41 when cut perpendicular to the plane of the hydraulic cylinder 11) has an inverted trapezoid shape; the slot 1221 of the pressing block 122 is in a dovetail groove structure matched with the dovetail structure, that is, the cross section of the dovetail groove structure is also in an inverted trapezoid shape. Through the grafting cooperation of dovetail structure and dovetail structure, realize the sliding connection of briquetting 122 and second mount pad 4, can realize fixture 12 and follow the ascending orientation round trip movement of dovetail structure length direction, when having guaranteed fixture 12 can move towards work piece 5 or keep away from work piece 5 smoothly under the drive of pneumatic cylinder 11, guide effect and limiting displacement have been played to fixture 12's removal again, when making fixture 12 can bear the power of the last perpendicular to piston rod 111 direction of certain horizontal direction, still make fixture 12 can bear the power of certain vertical direction, further guaranteed fixture 12 can stably press from both sides tight work piece 5.
Optionally, the hydraulic clamps 1 are provided in two sets, and the two sets of hydraulic clamps 1 are arranged on the workbench 2 oppositely and at intervals.
In this embodiment, the two sets of hydraulic clamps 1 arranged oppositely clamp and clamp the workpiece 5 between the two sets of hydraulic clamps 1, so that the automatic pressing device is suitable for clamping the workpieces 5 with a plurality of inclined surfaces and other special-shaped workpieces 5, the automatic pressing device has more sufficient driving force for clamping and clamping the large-sized workpiece 5, and the application range of the automatic pressing device is further expanded. Wherein, every group hydraulic fixture 1 all includes at least one hydraulic fixture 1.
Optionally, the automatic pressing device further comprises a lifting platform for placing the workpiece 5, and the arc surface 13 abuts against the surface of the workpiece 5 when the lifting platform and the clamping mechanism 12 clamp the workpiece 5.
In this embodiment, the height of the workpiece 5 relative to the ground is adjusted by providing the lifting platform to ensure that the arc surface 13 of the clamping mechanism 12 of the automatic pressing device can be stably attached to the inclined surface of the workpiece 5, that is, the automatic pressing device clamps the workpiece 5 by the arc surface 13 of the clamping mechanism 12 and the table top of the lifting platform (on which the workpiece 5 is placed).
Optionally, the lifting platform is arranged on the workbench 2 and detachably connected with the workbench 2.
Based on the fact that the workpiece 5 is placed on the lifting platform, in the embodiment, the lifting platform is arranged on the workbench 2 and is detachably connected with the workbench 2, and on one hand, the convenience of mounting and dismounting the lifting platform on the workbench 2 is improved; on the other hand, the position of the lifting platform on the working table 2 is adapted to be adjusted, so that the automatic pressing device is adapted to clamp workpieces 5 of different specifications.
Optionally, the lifting platform and the workbench 2 are arranged on the ground side by side, the hydraulic fixtures 1 and the workbench 2 are both provided with two sets, and one set of the hydraulic fixtures 1 and the workbench 2 and the other set of the hydraulic fixtures 1 and the workbench 2 are arranged on two opposite sides of the lifting platform.
Alternatively, in the present embodiment, for a workpiece 5 that is not suitable for being placed on the table 2, two sets of the hydraulic clamps 1 and the table 2 are used to clamp the workpiece 5. Specifically, lift platform and two sets of workstation 2 set up subaerial side by side, and lift platform is located between two sets of workstations 2, is equipped with a set of hydraulically operated fixture 1 on every set of workstation 2, and two sets of hydraulically operated fixture 1 set up relatively to in stable centre gripping work piece 5. Wherein, the lifting platform is used for adjusting the height of the workpiece 5 relative to the ground. In some embodiments, each set of hydraulic clamps 1 and tables 2 comprises one table 2 and at least one hydraulic clamp 1 disposed on the table 2.
Although the present disclosure has been described above, the scope of the present disclosure is not limited thereto. Various changes and modifications may be effected therein by one of ordinary skill in the pertinent art without departing from the spirit and scope of the present disclosure, and these changes and modifications are intended to be within the scope of the present disclosure.
Claims (10)
1. The automatic pressing device is characterized by comprising a workbench (2) and a hydraulic clamp (1) arranged on the workbench (2), wherein the hydraulic clamp (1) comprises a hydraulic cylinder (11) and a clamping mechanism (12) connected with a piston rod (111) of the hydraulic cylinder (11); one side, facing the workbench (2), of the clamping mechanism (12) is provided with an arc surface (13), and when the hydraulic cylinder (11) drives the clamping mechanism (12) to move towards the workpiece (5) through the piston rod (111), the arc surface (13) is suitable for being attached to the surface of the workpiece (5).
2. The automatic pressing device according to claim 1, further comprising a first mounting seat (3) provided on the work table (2), the first mounting seat (3) being detachably connected to the work table (2); the hydraulic cylinder (11) is arranged on the first mounting seat (3), and a cylinder body (112) of the hydraulic cylinder (11) is detachably connected with the first mounting seat (3).
3. The automatic pressing device according to claim 1, further comprising a second mounting seat (4) disposed between said work table (2) and said clamping mechanism (12), said second mounting seat (4) being detachably connected to said work table (2), said clamping mechanism (12) being slidably connected to said second mounting seat (4).
4. The automatic pressing device according to claim 3, wherein the clamping mechanism (12) comprises a connecting block (121) and a pressing block (122) which are detachably connected, the connecting block (121) is detachably connected with the piston rod (111); the pressing block (122) is positioned between the connecting block (121) and the second mounting seat (4) and is in sliding connection with the second mounting seat (4); one side of the pressing block (122) facing the second mounting seat (4) is provided with the cambered surface (13).
5. The automatic pressing device according to claim 4, wherein an inserting portion (41) is convexly provided on a side of the second mounting seat (4) facing the pressing block (122), a slot (1221) adapted to be inserted and matched with the inserting portion (41) is provided on the pressing block (122), and the second mounting seat (4) and the pressing block (122) are slidably connected with the slot (1221) through the inserting portion (41).
6. The automatic pressing device as claimed in claim 5, wherein the insertion part (41) is of a dovetail structure, and the insertion groove (1221) is of a dovetail groove structure adapted to the dovetail structure.
7. Automatic pressing device according to any one of claims 1 to 6, characterized in that said hydraulic clamps (1) are provided in two groups, two groups of said hydraulic clamps (1) being arranged opposite and spaced apart on said worktable (2).
8. The automatic clamping device according to any one of claims 1 to 6, characterized by further comprising a lifting platform for placing the workpiece (5), wherein the arc surface (13) abuts against the surface of the workpiece (5) when the lifting platform and the clamping mechanism (12) clamp the workpiece (5).
9. Automatic pressing device according to claim 8, characterized in that said lifting platform is arranged on said worktable (2) and is removably connected to said worktable (2).
10. Automatic pressing device according to claim 8, characterized in that said lifting platform is juxtaposed to said work table (2) on the ground, said hydraulic clamps (1) and said work table (2) being provided in two groups, one group of said hydraulic clamps (1) and said work table (2) and the other group of said hydraulic clamps (1) and said work table (2) being provided on opposite sides of said lifting platform.
Priority Applications (1)
| Application Number | Priority Date | Filing Date | Title |
|---|---|---|---|
| CN202123365765.XU CN216781115U (en) | 2021-12-29 | 2021-12-29 | Automatic pressing device |
Applications Claiming Priority (1)
| Application Number | Priority Date | Filing Date | Title |
|---|---|---|---|
| CN202123365765.XU CN216781115U (en) | 2021-12-29 | 2021-12-29 | Automatic pressing device |
Publications (1)
| Publication Number | Publication Date |
|---|---|
| CN216781115U true CN216781115U (en) | 2022-06-21 |
Family
ID=82010595
Family Applications (1)
| Application Number | Title | Priority Date | Filing Date |
|---|---|---|---|
| CN202123365765.XU Active CN216781115U (en) | 2021-12-29 | 2021-12-29 | Automatic pressing device |
Country Status (1)
| Country | Link |
|---|---|
| CN (1) | CN216781115U (en) |
Cited By (1)
| Publication number | Priority date | Publication date | Assignee | Title |
|---|---|---|---|---|
| CN114102214A (en) * | 2021-12-29 | 2022-03-01 | 哈尔滨安宇迪航空工业有限公司 | An automatic pressing device |
-
2021
- 2021-12-29 CN CN202123365765.XU patent/CN216781115U/en active Active
Cited By (1)
| Publication number | Priority date | Publication date | Assignee | Title |
|---|---|---|---|---|
| CN114102214A (en) * | 2021-12-29 | 2022-03-01 | 哈尔滨安宇迪航空工业有限公司 | An automatic pressing device |
Similar Documents
| Publication | Publication Date | Title |
|---|---|---|
| CN110142615B (en) | Workpiece fixing tool for drilling adjacent holes | |
| CN216781115U (en) | Automatic pressing device | |
| CN114102214A (en) | An automatic pressing device | |
| CN220903082U (en) | Clamping fixture for workpiece | |
| CN221363676U (en) | Drilling and tapping machine with tool clamp | |
| KR100844232B1 (en) | Vise spacer block | |
| CN209998790U (en) | self-centering clamp | |
| CN216178726U (en) | Machine tool fixture for arc-shaped back door hinge | |
| CN217143156U (en) | Clamp for machining engine cylinder block | |
| CN212792749U (en) | Clamping mechanism of sheet metal bending machine | |
| CN215588517U (en) | A frock clamp for inclined hole processing | |
| CN212733671U (en) | Titanium alloy production bending device | |
| CN214603239U (en) | Clamping system for punching plate spring seat | |
| CN212265538U (en) | Multi-station grinding machine clamp for die machining | |
| CN214162179U (en) | Machining Center Workpiece Fixing Device | |
| CN210549749U (en) | Clamp for die machine tool | |
| CN215785975U (en) | Automatic clamping and stamping tool | |
| CN212020091U (en) | Positioning fixture of milling machine | |
| CN208391871U (en) | A kind of zine pressure casting key bit burring clamper | |
| CN212144637U (en) | Side plate drilling clamp of plate-fin heat exchanger | |
| CN216759040U (en) | Fixing device for machining universal joint hole of transmission shaft | |
| CN222308674U (en) | A solenoid reversing valve body fixture | |
| CN219787391U (en) | Transverse manual quick locking clamp | |
| CN223162690U (en) | Reciprocating propulsion lifting driving device | |
| CN218253030U (en) | Drilling fixture for finish rolling nut base plate |
Legal Events
| Date | Code | Title | Description |
|---|---|---|---|
| GR01 | Patent grant | ||
| GR01 | Patent grant | ||
| CP03 | Change of name, title or address |
Address after: No. 15 Xinghai Road, Pingfang District, Harbin City, Heilongjiang Province, 150066 Patentee after: Harbin Anyudi Aviation Industry Co.,Ltd. Address before: 150000 Xinghai Road, Pingfang District, Harbin, Heilongjiang Patentee before: Harbin anyudi Aviation Industry Co.,Ltd. |
|
| CP03 | Change of name, title or address |