CN216780959U - Intelligent bolt tightening mobile workstation for motor train unit maintenance - Google Patents
Intelligent bolt tightening mobile workstation for motor train unit maintenance Download PDFInfo
- Publication number
- CN216780959U CN216780959U CN202220154001.1U CN202220154001U CN216780959U CN 216780959 U CN216780959 U CN 216780959U CN 202220154001 U CN202220154001 U CN 202220154001U CN 216780959 U CN216780959 U CN 216780959U
- Authority
- CN
- China
- Prior art keywords
- gear
- plate
- guide
- circumference
- tightening
- Prior art date
- Legal status (The legal status is an assumption and is not a legal conclusion. Google has not performed a legal analysis and makes no representation as to the accuracy of the status listed.)
- Active
Links
- 238000012423 maintenance Methods 0.000 title description 7
- 230000007246 mechanism Effects 0.000 claims abstract description 12
- 238000009434 installation Methods 0.000 claims description 7
- 241000271559 Dromaiidae Species 0.000 claims description 3
- 230000006978 adaptation Effects 0.000 claims 1
- 238000000034 method Methods 0.000 description 7
- 230000008569 process Effects 0.000 description 6
- 230000000694 effects Effects 0.000 description 2
- 230000004075 alteration Effects 0.000 description 1
- 230000009286 beneficial effect Effects 0.000 description 1
- 238000004891 communication Methods 0.000 description 1
- 238000011161 development Methods 0.000 description 1
- 238000006073 displacement reaction Methods 0.000 description 1
- 238000005516 engineering process Methods 0.000 description 1
- 230000003993 interaction Effects 0.000 description 1
- 238000012986 modification Methods 0.000 description 1
- 230000004048 modification Effects 0.000 description 1
- 238000005728 strengthening Methods 0.000 description 1
- 238000006467 substitution reaction Methods 0.000 description 1
Images
Landscapes
- Connection Of Motors, Electrical Generators, Mechanical Devices, And The Like (AREA)
Abstract
The utility model discloses an intelligent bolt tightening mobile workstation for overhauling a motor train unit, which comprises a bottom plate, wherein the outer wall of the top of the bottom plate is provided with a case, drawers are arranged on one side of the front surface of the case at equal intervals, a bracket is arranged on the outer wall of one side of the top of the bottom plate, a connecting cylinder is arranged on the outer wall of the top of the bracket, a handle is telescopically connected to one side of the top of the case, a telescopic tightening mechanism is arranged in the case, the output end of the telescopic tightening mechanism is slidably connected with the connecting cylinder, and the telescopic tightening mechanism comprises a motor, a connecting plate, a main gear, a telescopic column, a guide ring, a first gear, a guide plate, a second gear, a worm, a secondary gear, a first guide rod, a connecting column and a second guide rod. The efficiency and the quality of tightening the bolt by the tightening device are improved.
Description
Technical Field
The utility model relates to the technical field of motor train unit overhauling, in particular to an intelligent bolt tightening mobile workstation for motor train unit overhauling.
Background
With the development of economy, how to ensure the maintenance quality, improve the maintenance efficiency and reduce the maintenance cost simultaneously, and strengthening the market competitiveness of enterprises is a difficulty that the maintenance of the motor train unit needs to be crossed in a new period. The quantity control and distribution can be carried out in the overhauling of the motor train unit, particularly in the high-grade overhauling, the overhauling process can be controlled to a great extent, the overhauling quality is ensured, the overhauling efficiency is improved, and even the purposes of increasing the income and saving the expenditure can be achieved. The method comprises the following steps of preparing management requirements of a distribution pipe, determining the installation requirements of all accessories in the overhauling process of the motor train unit, determining the service conditions of necessary replacement parts and auxiliary parts, and distributing according to the minimum overhauling unit of the motor train unit as a unit during distribution; the consumable parts are replaced and updated, and are configured completely according to needs, so that no material is wasted.
However, the existing bolt tightening work station for repairing the bullet train still needs to align the tightening head with a designated position during working to perform effective automatic tightening, so that one more step is required, which results in low working efficiency and poor tightening quality.
SUMMERY OF THE UTILITY MODEL
The utility model aims to provide an intelligent bolt tightening mobile workstation for overhauling a motor train unit, which aims to solve the problems of bolt tightening efficiency and quality in the background technology.
In order to achieve the purpose, the utility model provides the following technical scheme: the utility model provides a bolt intelligence is screwed up and is removed workstation for EMUs overhauls, includes the bottom plate, the top outer wall of bottom plate is provided with quick-witted case, and front one side of quick-witted case is provided with the drawer that the equidistance distributes, and bottom plate top one side outer wall is provided with the support, and the top outer wall of support is provided with the connecting cylinder, and top one side telescopic connection of machine case has the handle, and machine incasement portion is provided with flexible tightening mechanism, and flexible tightening mechanism's output and connecting cylinder sliding connection.
As a preferred technical solution of the present invention, the telescopic tightening mechanism includes a motor, a connecting plate, a main gear, a telescopic column, a guide ring, a first gear, a guide plate, a second gear, a worm, a secondary gear, a first guide rod, a connecting column, and a second guide rod, and a first support plate is disposed on an outer wall of a top of the bottom plate.
As a preferred technical scheme of the utility model, the motor is connected to the inner wall of one side of the case through a fixing piece, the worm is arranged at the output end of the motor, the connecting plate is connected to one end of the worm through a bearing, one end of the connecting plate is provided with a guide shaft, and the telescopic column is arranged on the circumference of one end of the guide shaft.
As a preferred technical solution of the present invention, the main gear is sleeved on a circumference of one end of the telescopic column, the secondary gear is sleeved on a circumference of the worm, more than three guide rings are respectively sleeved on circumferences of extension rods of the telescopic column, and a tightening device is disposed at an end of the extension rod of the telescopic column.
As a preferred technical scheme of the utility model, the outer walls of two sides of the top of the bottom plate are respectively provided with a second support plate and a third support plate, one side of the second support plate is rotatably connected with a connecting shaft, a second gear is sleeved on the circumference of the connecting shaft, a guide plate is sleeved on the circumference of the connecting shaft through a bearing, and one end of the guide plate is connected with a limiting shaft through a bearing.
As a preferred technical solution of the present invention, the first gear is sleeved on one end of the circumference of the limiting shaft, the outer wall of one side of the top of the second support plate is connected to the mounting shaft through a bearing, one end of the mounting shaft is connected to the limiting shaft through a thread, the first guide rod is sleeved on the circumference of the mounting shaft, the second guide rod is disposed at the end of the connecting shaft, the second guide rod is sleeved on the circumference of the connecting shaft, one end of the second guide rod is connected to the support column through a thread, the support column is connected to one end of the first guide rod through a rotating rod, the second gear is engaged with the worm, and more than three guide rings are adapted to the first gear.
As a preferred technical solution of the present invention, the tightening device includes clamping plates, arc-shaped plates, and a connecting frame, the connecting frame is disposed at an end of a telescopic end of the telescopic column, the three or more clamping plates are respectively welded to the end of the connecting frame, and each arc-shaped plate is respectively welded to an inner side of each clamping plate.
Compared with the prior art, the utility model has the beneficial effects that:
1. in the utility model, the whole device is moved to a designated position, simultaneously, the motor is started, the motor drives the worm to rotate, the rotating worm drives the secondary gear to rotate, the rotating secondary gear drives the main gear to rotate and drives the telescopic column to rotate, in the process, the rotating worm drives the second gear to rotate, the rotating second gear drives the second guide rod to rotate, meanwhile, the support column drives the rotating rod to swing, and the first guide rod is made to swing in a reciprocating manner to drive the first gear to rotate, so that the telescopic column completes telescopic work through mutual cooperation with the guide rings, the telescopic column is in a rotating state, which effectively promotes the screwing device to rotate and move, thereby avoiding the problem that the traditional screwing head cannot be telescopically positioned, meanwhile, the tightening device can complete positioning work quickly, and the efficiency and the quality of tightening the bolt by the tightening device are improved.
2. According to the utility model, when the extension end of the telescopic column telescopically clamps the specified bolt, the arc-shaped plate at the inner side of each clamping plate can effectively clamp the side of the bolt in the process, so that the fixing effect of the bolt is effectively ensured, the quality of bolt screwing is improved, and the problem of thread slipping is avoided.
Drawings
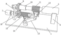
FIG. 1 is a schematic structural view of the present invention;
FIG. 2 is a schematic structural view of the present invention;
FIG. 3 is a schematic structural view of the present invention;
FIG. 4 is a schematic view of the present invention.
In the figure: 1. a base plate; 2. a chassis; 3. a drawer; 4. a support; 5. a connecting cylinder; 6. a handle; 7. a motor; 8. a connecting plate; 9. a main gear; 10. a telescopic column; 11. a guide ring; 12. a first gear; 13. a guide plate; 14. a second gear; 15. a worm; 16. a secondary gear; 17. a first guide bar; 18. connecting columns; 19. a second guide bar; 20. a clamping plate; 21. an arc-shaped plate; 22. and a connecting frame.
Detailed Description
The technical solutions in the embodiments of the present invention will be clearly and completely described below with reference to the drawings in the embodiments of the present invention, and it is obvious that the described embodiments are only a part of the embodiments of the present invention, and not all of the embodiments. All other embodiments, which can be obtained by a person skilled in the art without making any creative effort based on the embodiments in the present invention, belong to the protection scope of the present invention.
Referring to fig. 1-4, the utility model provides a technical scheme of an intelligent bolt tightening mobile workstation for motor train unit maintenance, which comprises the following steps:
the first embodiment is as follows:
according to fig. 1, fig. 2 and fig. 3, a bolt intelligence screws up and removes workstation for EMUs overhauls, including bottom plate 1, the top outer wall of bottom plate 1 has quick-witted case 2 through the bolt fastening, and front one side of quick-witted case 2 is provided with equidistance distribution's drawer 3, 1 top one side outer wall of bottom plate has support 4 through the bolt fastening, and the top outer wall of support 4 is provided with connecting cylinder 5, top one side telescopic connection of machine case 2 has handle 6, machine case 2 is inside to be provided with flexible tightening mechanism, and flexible tightening mechanism's output and connecting cylinder 5 sliding connection.
The telescopic tightening mechanism comprises a motor 7, a connecting plate 8, a main gear 9, a telescopic column 10, guide rings 11, a first gear 12, a guide plate 13, a second gear 14, a worm 15, a secondary gear 16, a first guide rod 17, a connecting column 18 and a second guide rod 19, wherein a first support plate is fixed on the outer wall of the top of the bottom plate 1 through bolts, the motor 7 is connected to the inner wall of one side of the case 2 through a fixing piece, the worm 15 is connected to the output end of the motor 7 through threads, the connecting plate 8 is connected to one end of the worm 15 through a bearing, one end of the connecting plate 8 is connected with a guide shaft through threads, the telescopic column 10 is connected to the circumference of one end of the guide shaft through threads, the main gear 9 is sleeved on the circumference of one end of the telescopic column 10, the secondary gear 16 is sleeved on the circumference of the worm 15, more than three guide rings 11 are respectively sleeved on the circumference of an extension rod of the telescopic column 10, and the end of the extension rod of the telescopic column 10 is connected with a tightening device through threads, a second support plate and a third support plate are respectively fixed on the outer walls of two sides of the top of the bottom plate 1 through bolts, one side of the second support plate is rotatably connected with a connecting shaft, a second gear 14 is sleeved on the circumference of the connecting shaft, a guide plate 13 is sleeved on the circumference of the connecting shaft through a bearing, one end of the guide plate 13 is connected with a limiting shaft through a bearing, a first gear 12 is sleeved on one end of the circumference of the limiting shaft, the outer wall of one side of the top of the second support plate is connected with an installation shaft through a bearing, one end of the installation shaft is connected with the limiting shaft through a thread, a first guide rod 17 is sleeved on the circumference of the installation shaft, a second guide rod 19 is connected to the end part of the connecting shaft through a thread, a second guide rod 19 is sleeved on the circumference of the connecting shaft, one end of the second guide rod 19 is connected with a support column through a thread, one end of the support column and the first guide rod 17 are connected through a rotating rod, and the second gear 14 is meshed with a worm 15, more than three guide rings 11 are fitted to the first gear 12.
When in specific use, the intelligent bolt tightening mobile workstation for overhauling a motor train unit moves the whole device to a designated position, simultaneously, the motor 7 is started, the motor 7 drives the worm 15 to rotate, the rotating worm 15 drives the secondary gear 16 to rotate, the rotating secondary gear 16 drives the main gear 9 to rotate and drives the telescopic column 10 to rotate, in the process, the rotating worm 15 drives the second gear 14 to rotate, the rotating second gear 14 drives the second guide rod 19 to rotate, the rotating rod is driven to swing through the support column, and the first guide rod 17 swings back and forth to drive the first gear 12 to rotate, so that the telescopic column 10 completes telescopic work through being matched with the guide rings 11, the telescopic column 10 is in a rotating state, the rotation and displacement of a tightening device are effectively promoted, and the problem that the traditional tightening head cannot be positioned in a telescopic way is avoided, meanwhile, the tightening device can complete positioning work quickly, and the efficiency and the quality of tightening the bolt by the tightening device are improved.
Example two:
on the basis of the first embodiment, as shown in fig. 4, the tightening device includes a clamping plate 20, an arc-shaped plate 21 and a connecting frame 22, the connecting frame 22 is connected to the end of the telescopic column 10 through threads, more than three clamping plates 20 are welded to the end of the connecting frame 22 respectively, and each arc-shaped plate 21 is welded to the inner side of each clamping plate 20 respectively.
When the intelligent bolt screwing mobile workstation for overhauling the motor train unit is used, when the extension end of the telescopic column 10 telescopically clamps a specified bolt, the arc-shaped plate 21 on the inner side of each clamping plate 20 can effectively clamp the side of the bolt in the process, so that the fixing effect of the bolt is effectively ensured, the bolt screwing quality is improved, and the problem of thread slipping is avoided.
In the description of the present invention, it is to be understood that the indicated orientations or positional relationships are based on the orientations or positional relationships shown in the drawings and are only for convenience in describing the present invention and simplifying the description, but are not intended to indicate or imply that the indicated devices or elements must have a particular orientation, be constructed and operated in a particular orientation, and are not to be construed as limiting the present invention.
In the present invention, unless otherwise explicitly specified or limited, for example, it may be fixedly attached, detachably attached, or integrated; can be mechanically or electrically connected; the terms may be directly connected or indirectly connected through an intermediate, and may be communication between two elements or interaction relationship between two elements, unless otherwise specifically limited, and the specific meaning of the terms in the present invention will be understood by those skilled in the art according to specific situations.
Although embodiments of the present invention have been shown and described, it will be appreciated by those skilled in the art that changes, modifications, substitutions and alterations can be made in these embodiments without departing from the principles and spirit of the utility model, the scope of which is defined in the appended claims and their equivalents.
Claims (7)
1. The utility model provides a bolt intelligence is screwed up and is removed workstation for EMUs overhauls, includes bottom plate (1), its characterized in that, the top outer wall of bottom plate (1) is provided with quick-witted case (2), and front one side of quick-witted case (2) is provided with drawer (3) that the equidistance distributes, bottom plate (1) top one side outer wall is provided with support (4), and the top outer wall of support (4) is provided with connecting cylinder (5), top one side telescopic connection of quick-witted case (2) has handle (6), machine case (2) inside is provided with flexible tightening mechanism, and flexible tightening mechanism's output and connecting cylinder (5) sliding connection.
2. The intelligent bolt tightening mobile workstation for overhauling of motor train units according to claim 1, is characterized in that: the telescopic tightening mechanism comprises a motor (7), a connecting plate (8), a main gear (9), a telescopic column (10), a guide ring (11), a first gear (12), a guide plate (13), a second gear (14), a worm (15), a secondary gear (16), a first guide rod (17), a connecting column (18) and a second guide rod (19), and a first support plate is arranged on the outer wall of the top of the bottom plate (1).
3. The intelligent bolt tightening mobile workstation for overhauling of motor train units according to claim 2, is characterized in that: the motor (7) is connected to the inner wall of one side of the case (2) through a fixing piece, the worm (15) is arranged at the output end of the motor (7), the connecting plate (8) is connected to one end of the worm (15) through a bearing, a guide shaft is arranged at one end of the connecting plate (8), and the telescopic column (10) is arranged on the circumference of one end of the guide shaft.
4. The intelligent bolt tightening mobile workstation for overhauling of motor train units according to claim 2, is characterized in that: the main gear (9) is sleeved on the circumference of one end of the telescopic column (10), the secondary gear (16) is sleeved on the circumference of the worm (15), more than three guide rings (11) are respectively sleeved on the circumferences of extension rods of the telescopic column (10), and tightening devices are arranged at the end parts of the extension rods of the telescopic column (10).
5. The intelligent bolt tightening mobile workstation for overhauling of motor train units according to claim 2, is characterized in that: the outer walls of two sides of the top of the bottom plate (1) are respectively provided with a second support plate and a third support plate, one side of the second support plate is rotatably connected with a connecting shaft, a second gear (14) is sleeved on the circumference of the connecting shaft, a guide plate (13) is sleeved on the circumference of the connecting shaft through a bearing, and one end of the guide plate (13) is connected with a limiting shaft through a bearing.
6. The intelligent bolt tightening mobile workstation for overhauling of motor train units according to claim 2, is characterized in that: first gear (12) cup joint in the circumference one end of spacing axle, the top one side outer wall of second extension board is connected with the installation axle through the bearing, and the one end of installation axle is connected with spacing axle through the screw thread, first guide arm (17) cup joint on the circumference of installation axle, second guide arm (19) set up in the tip of connecting axle, second guide arm (19) cup joint on the circumference of connecting axle, and the one end of second guide arm (19) passes through the threaded connection support column, and the one end of support column and first guide arm (17) is connected through the dwang, second gear (14) and worm (15) intermeshing, guide ring (11) more than three and first gear (12) looks adaptation.
7. The intelligent bolt tightening mobile workstation for overhauling of motor train units according to claim 4, is characterized in that: the tightening device comprises clamping plates (20), arc-shaped plates (21) and a connecting frame (22), the connecting frame (22) is arranged at the end part of the telescopic end of the telescopic column (10), the clamping plates (20) above three are welded at the end part of the connecting frame (22) respectively, and each arc-shaped plate (21) is welded at the inner side of each clamping plate (20) respectively.
Priority Applications (1)
| Application Number | Priority Date | Filing Date | Title |
|---|---|---|---|
| CN202220154001.1U CN216780959U (en) | 2022-01-20 | 2022-01-20 | Intelligent bolt tightening mobile workstation for motor train unit maintenance |
Applications Claiming Priority (1)
| Application Number | Priority Date | Filing Date | Title |
|---|---|---|---|
| CN202220154001.1U CN216780959U (en) | 2022-01-20 | 2022-01-20 | Intelligent bolt tightening mobile workstation for motor train unit maintenance |
Publications (1)
| Publication Number | Publication Date |
|---|---|
| CN216780959U true CN216780959U (en) | 2022-06-21 |
Family
ID=82014265
Family Applications (1)
| Application Number | Title | Priority Date | Filing Date |
|---|---|---|---|
| CN202220154001.1U Active CN216780959U (en) | 2022-01-20 | 2022-01-20 | Intelligent bolt tightening mobile workstation for motor train unit maintenance |
Country Status (1)
| Country | Link |
|---|---|
| CN (1) | CN216780959U (en) |
-
2022
- 2022-01-20 CN CN202220154001.1U patent/CN216780959U/en active Active
Similar Documents
| Publication | Publication Date | Title |
|---|---|---|
| CN210436030U (en) | Municipal administration is butt joint anchor clamps for drain pipe | |
| CN213003396U (en) | Circular seam welding equipment | |
| CN211072322U (en) | Device for turning large-size lower shell | |
| CN102049641A (en) | Portable saddle-shaped adapter tube single-welding gun welding device | |
| CN216780959U (en) | Intelligent bolt tightening mobile workstation for motor train unit maintenance | |
| CN213497387U (en) | Novel aluminum template welding and fixing mechanism | |
| CN201881063U (en) | Portable single-welding-gun welding device for saddle-shaped connecting pipes | |
| CN219275779U (en) | Turnover machine | |
| CN208033955U (en) | A kind of stainless steel tube automatic welding device | |
| CN214246643U (en) | Cast concrete pipe fixing device | |
| CN119304460B (en) | Flange profiling welding device | |
| CN217393388U (en) | Steel liner arc bending machine | |
| CN219379234U (en) | Adjustable auxiliary mechanism for tapping machine | |
| CN216504863U (en) | A supplementary pipeline connection structure for anaerobic reactor installation | |
| CN214607744U (en) | Height-adjustable stainless steel frame for vehicle transport | |
| CN222152523U (en) | Spraying device for medical equipment processing | |
| CN209424448U (en) | A kind of fully automatic hydraulic bending machine | |
| CN221603743U (en) | Linear module for automobile assembly line | |
| CN211467581U (en) | Dual-mode duplex hydraulic machine | |
| CN223406247U (en) | A flange circumferential welding machine | |
| CN220943015U (en) | Rag bolt's screw thread processing equipment | |
| CN211072158U (en) | Protective housing welding device for tea machine equipment manufacturing | |
| CN221545299U (en) | Auxiliary positioning device for steel web plate for road bridge | |
| CN215614418U (en) | Fixing device for punching equipment | |
| CN222307761U (en) | Large-scale elbow automatic welding special plane |
Legal Events
| Date | Code | Title | Description |
|---|---|---|---|
| GR01 | Patent grant | ||
| GR01 | Patent grant |