CN216082505U - Five detection device based on vision - Google Patents
Five detection device based on vision Download PDFInfo
- Publication number
- CN216082505U CN216082505U CN202121610341.2U CN202121610341U CN216082505U CN 216082505 U CN216082505 U CN 216082505U CN 202121610341 U CN202121610341 U CN 202121610341U CN 216082505 U CN216082505 U CN 216082505U
- Authority
- CN
- China
- Prior art keywords
- assembled
- detection
- vision
- axis
- linear moving
- Prior art date
- Legal status (The legal status is an assumption and is not a legal conclusion. Google has not performed a legal analysis and makes no representation as to the accuracy of the status listed.)
- Active
Links
- 238000001514 detection method Methods 0.000 title claims abstract description 58
- 230000000007 visual effect Effects 0.000 claims abstract description 10
- 238000005498 polishing Methods 0.000 claims abstract description 3
- 238000007689 inspection Methods 0.000 claims description 13
- NJPPVKZQTLUDBO-UHFFFAOYSA-N novaluron Chemical compound C1=C(Cl)C(OC(F)(F)C(OC(F)(F)F)F)=CC=C1NC(=O)NC(=O)C1=C(F)C=CC=C1F NJPPVKZQTLUDBO-UHFFFAOYSA-N 0.000 claims 2
- 238000004519 manufacturing process Methods 0.000 abstract description 11
- 230000002093 peripheral effect Effects 0.000 description 3
- 230000000694 effects Effects 0.000 description 2
- 238000010586 diagram Methods 0.000 description 1
- 238000009776 industrial production Methods 0.000 description 1
- 230000007774 longterm Effects 0.000 description 1
- 230000003287 optical effect Effects 0.000 description 1
- 230000017105 transposition Effects 0.000 description 1
- 238000011179 visual inspection Methods 0.000 description 1
Images
Landscapes
- Length Measuring Devices By Optical Means (AREA)
Abstract
The utility model relates to a five-axis detection device based on vision, which comprises a supporting structure, a detection table assembly and a vision device, wherein the detection table assembly and the vision device are assembled on the supporting structure; the detection table assembly is provided with a linear moving structure, a support plate and a vertical swing mechanism, the linear moving structure is assembled on the support structure, the support plate is assembled in a bridging space of the linear moving structure, and the support plate rotates according to a set angle; the vertical swing mechanism is arranged on the supporting plate and comprises a driving part and a swing seat, the swing seat is driven by the driving part to rotate, a jig is arranged on the swing seat, and a product to be detected is placed on the jig; the vision device is provided with a sliding seat, a lifting seat, a light source and a camera, wherein the light source is used for polishing so that the camera can grab the image of the detection part of the product. The utility model achieves on-line multi-surface detection, has simple detection device structure, low production cost and no complex manufacturing process, is used for visual detection and brings considerable promotion to the production benefit of enterprises.
Description
Technical Field
The utility model relates to the technical field of visual detection, in particular to a detection device based on vision.
Background
With the rapid progress of the mechanical industry and the information-oriented society, a product detection mode based on vision is generally adopted at present. The existing visual inspection equipment is mainly provided with an industrial camera on the upper side and/or the lower side of an inspection table component, when in inspection, a product to be inspected is placed on the inspection table component and positioned, the industrial camera immediately shoots the product on the inspection table component to obtain an inspection image, and finally, the obtained image is analyzed and processed by a computer to achieve inspection. However, in the existing products, such as mobile phone shells, peripheral detection is required in addition to upper and lower side detection; at this time, an industrial camera is installed around the inspection table assembly, or a reflection prism is installed around the inspection table assembly, and a peripheral image of the product is reflected to the upper side or the lower side of the inspection table assembly. These modes, not only add to the structural complexity of the detection device, but also are relatively costly, are not conducive to the long-term development of industrial production, and require further improvement.
Disclosure of Invention
The utility model aims to provide a five-axis detection device based on vision, which well solves the technical problem.
In order to achieve the purpose, the utility model adopts the following technical scheme:
five detection device based on vision, it includes:
a support structure having an upwardly projecting gantry;
the detection table assembly is assembled on the supporting structure and can move below the portal frame; the detection table assembly is provided with a linear moving structure, a supporting plate and a vertical swing mechanism, the linear moving structure is assembled on the supporting structure and reciprocates along a linear guide rail preset by the supporting structure, a bridging space is arranged on the linear moving structure, and the linear moving structure is defined to move along an X axis of a space rectangular coordinate system; the supporting plate is assembled in a bridging space of the linear moving structure and can rotate around a Y axis in a space rectangular coordinate system, and the supporting plate rotates according to a set angle; the vertical slewing mechanism is arranged on the supporting plate and comprises a driving part and a slewing seat, the slewing seat is driven by the driving part to rotate around a Z axis of a space rectangular coordinate system, a jig is arranged on the slewing seat, and a product to be detected is placed on the jig;
the visual device is provided with a sliding seat, a lifting seat, a light source and a camera, wherein the sliding seat is assembled on the portal frame and moves linearly along the Y axis on the portal frame, the lifting seat is assembled on the sliding seat and can move linearly along the Z axis, the light source and the camera are assembled on the lifting seat together, and the light source is used for polishing so that the camera can grab the image of the detection part of the product.
The bridge erecting space on the linear moving structure is U-shaped, two ends of the supporting plate are assembled on the left side wall and the right side wall of the bridge erecting space through the bearing structures, one end of the supporting plate is connected with the first motor, and the first motor controls the rotating angle of the supporting plate.
The above scheme is further that the driving part of the vertical slewing mechanism is a DC motor, and the slewing seat is superposed on the upper end of the driving part and connected with the output end of the driving part.
The above solution is further characterized in that the vision device further comprises a deburring module for deburring the product.
Above-mentioned scheme is further, the deburring module has the cylinder and stabs the awl, and the cylinder equipment is on the seat that goes up and down, and the flexible end of cylinder is equipped with the grip block, stabs the awl and assembles on the grip block.
The five-axis detection device based on vision provided by the utility model comprises a supporting structure, a detection table assembly and a vision device, wherein the detection table assembly adopts a serial connection mode to connect a linear moving structure, a supporting plate and a vertical swing mechanism together and cooperatively moves, the three motion modes are mutually driven without mutual interference, unnecessary errors are reduced, the positioning efficiency is high, the five-axis detection device is easy to operate, simple and easy to drive and diversified in motion mode, and a jig is arranged on the vertical swing mechanism. During detection, a product to be detected is placed on the jig, the visual device can be matched for visual detection, the supporting plate rotates around the Y shaft and rotates around the Z shaft perpendicular to the rotating mechanism, the periphery of the product can be detected by the aid of the front camera, online multi-surface detection is achieved, the detection device is simple in structure, low in production cost, not complex in manufacturing process and short in production period, and is used for visual detection, and considerable promotion is brought to production benefits of enterprises.
Description of the drawings:
FIG. 1 is a schematic structural diagram of an embodiment of the present invention;
FIG. 2 is an enlarged view of a portion of the embodiment of FIG. 1;
FIG. 3 is a schematic side view of the embodiment of FIG. 1;
FIG. 4 is a schematic top view of the embodiment of FIG. 1;
fig. 5 is a partially enlarged view of the embodiment of fig. 3.
The specific implementation mode is as follows:
the conception, the specific structure and the technical effects of the present invention will be further described with reference to the accompanying drawings to fully understand the objects, the features and the effects of the present invention.
It should be noted that in the description of the present invention, the terms of direction or positional relationship indicated by the terms "upper", "lower", "left", "right", "vertical", "horizontal", "inner", "outer", etc. are based on the directions or positional relationships shown in the drawings, which are merely for convenience of description, and do not indicate or imply that the device or element must have a specific orientation, be constructed and operated in a specific orientation, and thus, should not be construed as limiting the present invention. Furthermore, the terms "first", "second" and "first" are used for descriptive purposes only and are not to be construed as indicating or implying relative importance or implicitly indicating the number of technical features indicated.
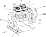
Referring to fig. 1, 2, 3, 4 and 5, which are schematic views of a preferred embodiment of the present invention, the present invention relates to a five-axis vision-based inspection apparatus, which includes a supporting structure 1, an inspection table assembly 2 and a vision device 5. The support structure 1 has an upwardly projecting gantry 12; the inspection station assembly 2 is assembled on the support structure 1 and can move under the gantry 12. The detection table assembly 2 comprises a linear moving structure 21, a support plate 22 and a vertical rotating mechanism 23, the linear moving structure 21 is assembled on the support structure 1 and reciprocates along a linear guide rail 11 preset on the support structure 1, a bridging space 211 is arranged on the linear moving structure 21, and the linear moving structure 21 is defined to move along an X axis of a space rectangular coordinate system. In the present embodiment, the linear moving structure 21 includes a moving base 212 and a driving structure (not shown), the moving base 212 is assembled corresponding to the linear guide 11 of the supporting structure 1, and is driven by the driving structure to move; the bridging space 211 is disposed on the movable base 212, and the bridging space 211 is U-shaped with left and right spaced side walls. The support plate 22 is assembled in the bridging space 211 of the linear moving structure 21 and can rotate around the Y axis in the rectangular spatial coordinate system, and the support plate 22 rotates according to a set angle to match the detection requirement. In this embodiment, the supporting plate 22 is similar to a swing plate, two ends of the supporting plate 22 are assembled to the left and right side walls of the bridging space 211 through a bearing structure, and one end of the supporting plate 22 is connected to a first motor 24, the first motor 24 controls the rotation angle of the supporting plate 22, preferably, the first motor 24 is a DC motor, and the rotation angle of the supporting plate 22 is controlled by matching with a corresponding indexer. This perpendicular rotation mechanism 23 is installed in backup pad 22, and perpendicular rotation mechanism 23 is including drive division 231 and revolving bed 232, and revolving bed 232 realizes through drive division 231 drive around space rectangular coordinate system Z axle rotation, is equipped with tool 3 on the revolving bed 232, and the product 4 that awaits measuring is placed on this tool 3, can be used for detecting. In this embodiment, preferably, the driving part 231 is also a DC motor, which is simple in structure, convenient to assemble, and accurate and reliable in movement, the rotary seat 232 is stacked on the upper end of the driving part 231 and connected to the output end of the driving part 231, so that the height is effectively reduced, and the overall size is small; the fixture 3 is also superimposed on the rotary base 232. The vision device 5 comprises a sliding seat 51, a lifting seat 52, a light source 53 and a camera 54, wherein the sliding seat 51 is assembled on the portal frame 12 and moves linearly along the Y axis on the portal frame 12, the lifting seat 52 is assembled on the sliding seat 51 and can move linearly along the Z axis, the light source 53 and the camera 54 are assembled on the lifting seat 52 together, the light source 53 is used for lighting so that the camera 54 can capture the image of the detection part of the product 4, and the camera 54 is connected with a corresponding computer so as to achieve the vision detection. In the embodiment shown in the figure, the light source 53 is a ring light source and lights from top to bottom, the camera 54 is located above the light source 53, and the shooting optical axis of the camera 54 passes through the inner middle part of the light source 53. The jig 3 is further provided with a light reflecting surface 31, the light reflecting surface 31 is distributed on the periphery of the product 4, the light reflecting surface 31 is used for reflecting peripheral light emitted by the light source 53 to the product, the edge profile of the product is enhanced, accurate grabbing of a product profile image is achieved, and detection accuracy is improved.
Referring to fig. 1, 3, 4 and 5, in the present embodiment, the sliding base 51 of the vision device 5 is connected to the gantry 12 through a linear slide rail, and a motor screw mechanism or an air cylinder may be used to drive the sliding base 51 to move. The lifting seat 52 is connected with the sliding seat 51 through a vertically arranged linear slide rail, and the lifting seat 52 is driven to move up and down through a motor screw mechanism. The vision device 5 also has a deburring module 55, the deburring module 55 being used to deburr the product 4. Further, the deburring module 55 has a cylinder 551 and a stabbing cone 552, the cylinder 551 is assembled on the lifting base 52, the telescopic end of the cylinder 551 is provided with a clamping block 5511, and the stabbing cone 552 is assembled on the clamping block 5511. The deburring module 55 can conveniently correspond to the part of the product needing deburring under the coordinated motion of the sliding seat 51 and the lifting seat 52, and realizes the deburring motion of the poking cone 552 on the product by utilizing the stretching of the air cylinder 551, particularly the deburring motion of the poking cone 552 inside the corresponding hole of the product, so that the product detection and correction are realized.
Taking the detection of the mobile phone shell as an example, in operation, the mobile phone shell is placed on the jig 3 and is stable, the camera 54 is located above the jig 3, under the light-emitting cooperation of the light source 53, the camera can capture the image of the upper side surface of the mobile phone shell and is used for detection, and the movement of the linear moving structure 21 and/or the rotation of the vertical rotating mechanism 23 can be utilized to cooperate with the camera to capture the corresponding position of the upper side surface of the mobile phone shell. When the periphery of the mobile phone shell needs to be detected, the first motor 24 can control the supporting plate 22 to rotate for an angle, so that the periphery of the mobile phone shell needing to be detected is opposite to the camera 54, a detection image can be captured, when the vertical rotating mechanism 23 is correspondingly matched to rotate, the periphery of the mobile phone shell can be subjected to transposition detection, and thus online multi-surface detection can be realized.
The five-axis detection device based on vision provided by the utility model comprises a supporting structure, a detection table assembly and a vision device, wherein the detection table assembly adopts a serial connection mode to connect a linear moving structure, a supporting plate and a vertical swing mechanism together and cooperatively moves, the three motion modes are mutually driven without mutual interference, unnecessary errors are reduced, the positioning efficiency is high, the five-axis detection device is easy to operate, simple and easy to drive and diversified in motion mode, and a jig is arranged on the vertical swing mechanism. During detection, a product to be detected is placed on the jig, the visual device can be matched for visual detection, the supporting plate rotates around the Y shaft and rotates around the Z shaft perpendicular to the rotating mechanism, the periphery of the product can be detected by the aid of the front camera, online multi-surface detection is achieved, the detection device is simple in structure, low in production cost, not complex in manufacturing process and short in production period, and is used for visual detection, and considerable promotion is brought to production benefits of enterprises.
It is to be understood that the foregoing detailed description of the present invention has been provided only for the purpose of illustrating the technical spirit and features of the present invention, and the present invention is not limited thereto.
Claims (5)
1. Five detection device based on vision, its characterized in that, including:
a support structure (1), the support structure (1) having an upwardly projecting gantry (12);
the detection table assembly (2), the detection table assembly (2) is assembled on the supporting structure (1) and can move below the portal frame (12); the detection table assembly (2) is provided with a linear moving structure (21), a support plate (22) and a vertical rotating mechanism (23), the linear moving structure (21) is assembled on the support structure (1) and moves in a reciprocating mode along a linear guide rail (11) preset by the support structure (1), a bridging space (211) is formed in the linear moving structure (21), and the linear moving structure (21) is defined to move along an X axis of a space rectangular coordinate system; the supporting plate (22) is assembled in a bridging space (211) of the linear moving structure (21) and can rotate around a Y axis in a space rectangular coordinate system, and the supporting plate (22) rotates according to a set angle; the vertical rotating mechanism (23) is installed on the supporting plate (22), the vertical rotating mechanism (23) comprises a driving part (231) and a rotating seat (232), the rotating seat (232) is driven by the driving part (231) to rotate around a Z axis of a space rectangular coordinate system, a jig (3) is arranged on the rotating seat (232), and a product (4) to be detected is placed on the jig (3);
the visual device (5) is provided with a sliding seat (51), a lifting seat (52), a light source (53) and a camera (54), the sliding seat (51) is assembled on the portal frame (12) and moves linearly on the portal frame (12) along the Y axis, the lifting seat (52) is assembled on the sliding seat (51) and can move linearly along the Z axis, the light source (53) and the camera (54) are assembled on the lifting seat (52) together, and the light source (53) is used for polishing so that the camera (54) can grab the image of the detection part of the product (4).
2. The vision-based five-axis detection device according to claim 1, wherein the bridging space (211) on the linear moving structure (21) is U-shaped, two ends of the support plate (22) are assembled on the left and right side walls of the bridging space (211) through bearing structures, and one end of the support plate (22) is connected with the first motor (24), and the first motor (24) controls the rotation angle of the support plate (22).
3. The vision-based five-axis detection device according to claim 1, wherein the driving part (231) of the vertical slewing mechanism (23) is a DC motor, and the slewing pedestal (232) is superimposed on the upper end of the driving part (231) and connected to the output end of the driving part (231).
4. The vision-based five-axis inspection device according to claim 1, characterized in that the vision device (5) further has a deburring module (55), the deburring module (55) being used to deburr the product (4).
5. The vision-based five-axis detection device according to claim 4, characterized in that the deburring module (55) has a cylinder (551) and a stabbing cone (552), the cylinder (551) is assembled on the lifting base (52), the telescopic end of the cylinder (551) is provided with a clamping block (5511), and the stabbing cone (552) is assembled on the clamping block (5511).
Priority Applications (1)
| Application Number | Priority Date | Filing Date | Title |
|---|---|---|---|
| CN202121610341.2U CN216082505U (en) | 2021-07-15 | 2021-07-15 | Five detection device based on vision |
Applications Claiming Priority (1)
| Application Number | Priority Date | Filing Date | Title |
|---|---|---|---|
| CN202121610341.2U CN216082505U (en) | 2021-07-15 | 2021-07-15 | Five detection device based on vision |
Publications (1)
| Publication Number | Publication Date |
|---|---|
| CN216082505U true CN216082505U (en) | 2022-03-18 |
Family
ID=80665453
Family Applications (1)
| Application Number | Title | Priority Date | Filing Date |
|---|---|---|---|
| CN202121610341.2U Active CN216082505U (en) | 2021-07-15 | 2021-07-15 | Five detection device based on vision |
Country Status (1)
| Country | Link |
|---|---|
| CN (1) | CN216082505U (en) |
Cited By (3)
| Publication number | Priority date | Publication date | Assignee | Title |
|---|---|---|---|---|
| CN116026260A (en) * | 2022-12-14 | 2023-04-28 | 广东九纵智能科技有限公司 | Two-axis rotating device for multi-axis linkage detection of limited angle and calibration method thereof |
| CN117862067A (en) * | 2022-09-16 | 2024-04-12 | 慧眼自动化科技(广州)有限公司 | Visual detection unit and automatic feeding and discharging clean detection production line for word line |
| WO2024178839A1 (en) * | 2023-02-27 | 2024-09-06 | 超音速人工智能科技股份有限公司 | Edge burr inspection apparatus for sheet material |
-
2021
- 2021-07-15 CN CN202121610341.2U patent/CN216082505U/en active Active
Cited By (7)
| Publication number | Priority date | Publication date | Assignee | Title |
|---|---|---|---|---|
| CN117862067A (en) * | 2022-09-16 | 2024-04-12 | 慧眼自动化科技(广州)有限公司 | Visual detection unit and automatic feeding and discharging clean detection production line for word line |
| CN116026260A (en) * | 2022-12-14 | 2023-04-28 | 广东九纵智能科技有限公司 | Two-axis rotating device for multi-axis linkage detection of limited angle and calibration method thereof |
| CN116087216A (en) * | 2022-12-14 | 2023-05-09 | 广东九纵智能科技有限公司 | Multi-axis linkage visual detection equipment, method and application |
| CN116336969A (en) * | 2022-12-14 | 2023-06-27 | 广东九纵智能科技有限公司 | A multi-axis linkage visual inspection device and calibration method thereof |
| CN116026260B (en) * | 2022-12-14 | 2023-09-05 | 广东九纵智能科技有限公司 | Biaxial rotation device for detecting limited angle through multiaxial linkage and calibration method thereof |
| CN116087216B (en) * | 2022-12-14 | 2024-02-20 | 广东九纵智能科技有限公司 | A multi-axis linkage visual inspection equipment, method and application |
| WO2024178839A1 (en) * | 2023-02-27 | 2024-09-06 | 超音速人工智能科技股份有限公司 | Edge burr inspection apparatus for sheet material |
Similar Documents
| Publication | Publication Date | Title |
|---|---|---|
| CN216082505U (en) | Five detection device based on vision | |
| CN111318477A (en) | Multi-threaded hole automatic detection machine | |
| CN104534995B (en) | Optical measuring apparatus | |
| CN110044263B (en) | Detection device and working method thereof | |
| CN111730185B (en) | Automatic parallel sealing device and sealing method based on image recognition | |
| CN110609035B (en) | Automatic detection equipment | |
| CN216082506U (en) | Multi-degree-of-freedom series-connection precision positioning platform for visual detection | |
| CN217818569U (en) | Multi-surface detection equipment and system thereof | |
| CN115855959A (en) | Visual inspection universal platform and method | |
| CN113172414B (en) | Automatic assembly production line for engine | |
| CN114047194A (en) | Intelligent robot production detection device for manufacturing industry | |
| CN219266126U (en) | Visual inspection universal platform | |
| CN117478066A (en) | EL detection device for photovoltaic module | |
| CN116148274A (en) | Metal parts visual inspection system | |
| CN110405802B (en) | Display screen grabbing manipulator and control system | |
| CN212058687U (en) | Three-dimensional scanner for industrial part detection | |
| CN210476971U (en) | Display screen snatchs manipulator | |
| CN120161057A (en) | A testing device for automobile parts | |
| CN109827903B (en) | A kind of piston detection defect detection device and method | |
| CN219996861U (en) | Crankshaft surface defect detection device | |
| CN217534625U (en) | Detection equipment | |
| CN115072371B (en) | A testing device | |
| CN211477035U (en) | Casing profile tolerance testing fixture | |
| CN104002294A (en) | Vacuum intelligent correction manipulator | |
| CN213933081U (en) | Keyboard automatic detection equipment |
Legal Events
| Date | Code | Title | Description |
|---|---|---|---|
| GR01 | Patent grant | ||
| GR01 | Patent grant |