CN214634819U - 一种便于提拿携带且具有除尘功能的脉冲控制仪 - Google Patents
一种便于提拿携带且具有除尘功能的脉冲控制仪 Download PDFInfo
- Publication number
- CN214634819U CN214634819U CN202120410534.7U CN202120410534U CN214634819U CN 214634819 U CN214634819 U CN 214634819U CN 202120410534 U CN202120410534 U CN 202120410534U CN 214634819 U CN214634819 U CN 214634819U
- Authority
- CN
- China
- Prior art keywords
- carry
- convenient
- dust removal
- removal function
- block
- Prior art date
- Legal status (The legal status is an assumption and is not a legal conclusion. Google has not performed a legal analysis and makes no representation as to the accuracy of the status listed.)
- Expired - Fee Related
Links
- 239000000428 dust Substances 0.000 title claims abstract description 32
- XLYOFNOQVPJJNP-UHFFFAOYSA-N water Substances O XLYOFNOQVPJJNP-UHFFFAOYSA-N 0.000 claims description 20
- 238000002955 isolation Methods 0.000 claims description 11
- 238000003860 storage Methods 0.000 claims description 10
- 239000003990 capacitor Substances 0.000 claims description 8
- 230000000087 stabilizing effect Effects 0.000 claims description 7
- 238000000926 separation method Methods 0.000 claims description 6
- 239000000853 adhesive Substances 0.000 claims description 3
- 230000001070 adhesive effect Effects 0.000 claims description 3
- 239000011229 interlayer Substances 0.000 claims 2
- 238000009833 condensation Methods 0.000 claims 1
- 230000005494 condensation Effects 0.000 claims 1
- 238000009434 installation Methods 0.000 abstract description 11
- 230000000694 effects Effects 0.000 description 5
- 238000000034 method Methods 0.000 description 5
- 238000012545 processing Methods 0.000 description 5
- 238000001816 cooling Methods 0.000 description 3
- 238000011161 development Methods 0.000 description 3
- 230000002349 favourable effect Effects 0.000 description 3
- 238000006243 chemical reaction Methods 0.000 description 2
- 238000010276 construction Methods 0.000 description 2
- 239000007788 liquid Substances 0.000 description 2
- 238000012423 maintenance Methods 0.000 description 2
- 238000012544 monitoring process Methods 0.000 description 2
- 230000004075 alteration Effects 0.000 description 1
- 230000009286 beneficial effect Effects 0.000 description 1
- 238000007664 blowing Methods 0.000 description 1
- 238000004140 cleaning Methods 0.000 description 1
- 238000013461 design Methods 0.000 description 1
- 238000004519 manufacturing process Methods 0.000 description 1
- 238000012986 modification Methods 0.000 description 1
- 230000004048 modification Effects 0.000 description 1
- 230000006641 stabilisation Effects 0.000 description 1
- 238000011105 stabilization Methods 0.000 description 1
- 238000006467 substitution reaction Methods 0.000 description 1
Images
Landscapes
- Cleaning In General (AREA)
Abstract
本实用新型公开了一种便于提拿携带且具有除尘功能的脉冲控制仪,包括橡胶垫和粘连片,所述橡胶垫的上方安装有夹层板,且夹层板的外侧固定连接有隔离罩,所述粘连片设置于夹层板的上方,且粘连片的上方设置有卡槽,所述卡槽的两端设置有弹簧栓,且弹簧栓的一端卡扣连接有直条,所述直条的上方螺纹连接有横条,且横条的外侧设置有软质手柄,所述隔离罩的后方设置有电源接口,且电源接口的上方安装有数据线接口,所述隔离罩的外侧安装有滑槽,且滑槽的一侧滑动连接有滑轮块。该便于提拿携带且具有除尘功能的脉冲控制仪安装有弹簧栓,通过安装的卡槽与弹簧栓,拆卸方便,卡合稳定,方便了用户安装相应的组件,方便了用户携带运输。
Description
技术领域
本实用新型涉及脉冲控制仪技术领域,具体为一种便于提拿携带且具有除尘功能的脉冲控制仪。
背景技术
脉冲控制仪是脉冲袋式除尘器喷吹清灰的主要控制装置,脉冲控制仪的输出信号控制电磁脉冲阀对滤袋进行循环清除灰尘,以保证除尘器的处理能力和收尘效率。
随着现代经济社会的快速发展,人们对便于提拿携带且具有除尘功能的脉冲控制仪的需求也越来越提升,脉冲控制仪的发展应该达到现代经济社会的快速发展和人们的需求的必然要求。
当下在经济建设应用的脉冲控制仪,普遍的质量较低,成本较高,这要就增加了用户的使用成本,不便于携带,而且除尘功能缺乏,无智能化数字化的处理功能,作业效率不高效,且容易发生危险的事故,使得用户处理事故的效率低下。
针对上述问题,就需要在脉冲控制仪的基础上进行创新设计,为此我们提议为本案设计一种便于提拿携带且具有除尘功能的脉冲控制仪。
实用新型内容
本实用新型的目的在于提供便于提拿携带且具有除尘功能的脉冲控制仪,以解决上述背景技术中提出的在脉冲控制仪实际使用时产生的质量较低,成本较高,这要就增加了用户的使用成本,不便于携带,而且除尘功能缺乏,无智能化数字化的处理功能,作业效率不高效,且容易发生危险的事故,使得用户处理事故的效率低下的问题。
为实现上述目的,本实用新型提供如下技术方案:一种便于提拿携带且具有除尘功能的脉冲控制仪,包括橡胶垫和粘连片,所述橡胶垫的上方安装有夹层板,且夹层板的外侧固定连接有隔离罩,所述粘连片设置于夹层板的上方,且粘连片的上方设置有卡槽,所述卡槽的两端设置有弹簧栓,且弹簧栓的一端卡扣连接有直条,所述直条的上方螺纹连接有横条,且横条的外侧设置有软质手柄,所述隔离罩的后方设置有电源接口,且电源接口的上方安装有数据线接口,所述隔离罩的外侧安装有滑槽,且滑槽的一侧滑动连接有滑轮块,所述滑轮块的一侧设置有活动板,且活动板的一侧设置有空槽手柄,所述活动板的内侧设置有防尘网格,所述隔离罩的内部安装有储水盒,且储水盒的上方设置有输水管,所述输水管的上方设置有电泵,且电泵的上方安装有冷凝管,所述冷凝管的外部安装有主板支架,且主板支架的一侧滑动连接有电路板,所述电路板的外侧安装有电容块,且电容块的一侧安装有芯片,并且芯片的一侧安装有稳压块,所述隔离罩的前方安装有显示屏,且显示屏的一侧安装有操作按键,并且操作按键的上方安装有脉冲信号灯。
优选的,所述橡胶垫与夹层板通过隔离罩与粘连片为一体化构造,且夹层板与隔离罩之间相互垂直。
优选的,所述卡槽通过弹簧栓与直条构成弹性卡结构,且弹簧栓与直条关于卡槽的中轴线对称。
优选的,所述滑槽与滑轮块通过活动板与空槽手柄构成滑动结构,且滑槽与滑轮块之间为滑动结构,并且滑轮块关于活动板的中心线水平等距分布。
优选的,所述储水盒与输水管通过电泵与冷凝管构成封闭循环结构,且输水管的中心线与电泵的中心线相互重合。
优选的,所述电路板与电容块通过芯片与稳压块构成可拆卸结构,且芯片与稳压块之间相互平行。
与现有技术相比,本实用新型的有益效果是:
1、该便于提拿携带且具有除尘功能的脉冲控制仪设置有弹簧栓,通过安装的卡槽与弹簧栓,拆卸方便,卡合稳定,方便了用户安装相应的组件,方便了用户携带运输。
2、该便于提拿携带且具有除尘功能的脉冲控制仪设置有防尘网格,通过安装的滑轮块和活动板与防尘网格,操作方便结构简单,由于结构相对开放,方便了进行更换与打开,这样能够有利于用户直接的进行更换与维修,从而保证了用户可以进行有效的清理灰尘。
3、该便于提拿携带且具有除尘功能的脉冲控制仪设置有芯片,通过安装的芯片与稳压块,利用先进的数字化的技术来进行相应的控制与监测,方便事先的输出程序来进行相应的设置,而且方便拆卸有利于进行维修与更换,提升了设备的工作效率,减小了用户的工作负担,反应速度远高于人,而且具备了电量的暂存,提升了设备的使用寿命。
附图说明
图1为本实用新型正视结构示意图;
图2为本实用新型后视结构示意图;
图3为本实用新型侧视结构示意图;
图4为本实用新型卡槽放大结构示意图;
图5为本实用新型滑槽放大结构示意图。
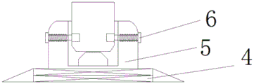
图中:1、橡胶垫;2、夹层板;3、隔离罩;4、粘连片;5、卡槽;6、弹簧栓;7、直条;8、横条;9、软质手柄;10、电源接口;11、数据线接口;12、滑槽;13、滑轮块;14、活动板;15、空槽手柄;16、防尘网格;17、储水盒;18、输水管;19、电泵;20、冷凝管;21、主板支架;22、电路板;23、电容块;24、芯片;25、稳压块;26、显示屏;27、操作按键;28、脉冲信号灯。
具体实施方式
下面将结合本实用新型实施例中的附图,对本实用新型实施例中的技术方案进行清楚、完整地描述,显然,所描述的实施例仅仅是本实用新型一部分实施例,而不是全部的实施例。基于本实用新型中的实施例,本领域普通技术人员在没有做出创造性劳动前提下所获得的所有其他实施例,都属于本实用新型保护的范围。
请参阅图1-5,本实用新型提供一种技术方案:一种便于提拿携带且具有除尘功能的脉冲控制仪,包括橡胶垫1和粘连片4,橡胶垫1的上方安装有夹层板2,且夹层板2的外侧固定连接有隔离罩3,粘连片4设置于夹层板2的上方,且粘连片4的上方设置有卡槽5,橡胶垫1与夹层板2通过隔离罩3与粘连片4为一体化构造,且夹层板2与隔离罩3之间相互垂直,方便用户进行安放在工作的地点,提升了设备的稳定性,制造简单,降低了用户的成本,卡槽5的两端设置有弹簧栓6,且弹簧栓6的一端卡扣连接有直条7,卡槽5通过弹簧栓6与直条7构成弹性卡结构,且弹簧栓6与直条7关于卡槽5的中轴线对称,拆卸方便,卡合稳定,方便了用户安装相应的组件,方便了用户携带运输,直条7的上方螺纹连接有横条8,且横条8的外侧设置有软质手柄9,隔离罩3的后方设置有电源接口10,且电源接口10的上方安装有数据线接口11,隔离罩3的外侧安装有滑槽12,且滑槽12的一侧滑动连接有滑轮块13,滑轮块13的一侧设置有活动板14,且活动板14的一侧设置有空槽手柄15,滑槽12与滑轮块13通过活动板14与空槽手柄15构成滑动结构,且滑槽12与滑轮块13之间为滑动结构,并且滑轮块13关于活动板14的中心线水平等距分布,操作方便结构简单,由于结构相对开放,方便了进行更换与打开,这样能够有利于用户直接的进行更换与维修,从而保证了用户可以进行有效的清理灰尘,活动板14的内侧设置有防尘网格16,隔离罩3的内部安装有储水盒17,且储水盒17的上方设置有输水管18,输水管18的上方设置有电泵19,且电泵19的上方安装有冷凝管20,储水盒17与输水管18通过电泵19与冷凝管20构成封闭循环结构,且输水管18的中心线与电泵19的中心线相互重合,可利用液冷的效果起到对设备进行降温散热的效果,这样提升了设备的安全性与使用寿命,冷凝管20的外部安装有主板支架21,且主板支架21的一侧滑动连接有电路板22,电路板22的外侧安装有电容块23,且电容块23的一侧安装有芯片24,并且芯片24的一侧安装有稳压块25,电路板22与电容块23通过芯片24与稳压块25构成可拆卸结构,且芯片24与稳压块25之间相互平行,利用先进的数字化的技术来进行相应的控制与监测,方便事先的输出程序来进行相应的设置,而且方便拆卸有利于进行维修与更换,提升了设备的工作效率,减小了用户的工作负担,反应速度远高于人,而且具备了电量的暂存,提升了设备的使用寿命,隔离罩3的前方安装有显示屏26,且显示屏26的一侧安装有操作按键27,并且操作按键27的上方安装有脉冲信号灯28。
工作原理:该便于提拿携带且具有除尘功能的脉冲控制仪使用方法为,首先工作人员可以利用橡胶垫1来支撑起夹层板2并粘合好隔离罩3这样方便了其他的组件进行安装,可利用粘连片4来粘连好卡槽5用户可利用弹簧栓6来卡合进直条7的一端之中进行固定,直条7与横条8进行螺母螺纹固定起来,这样方便在横条8的外侧安装好软质手柄9方便用户进行携带,而且手感比较好,不易使得手部感动不适,可利用电源接口10来连接好电源为设备进行电源的供应,可利用数据线接口11连接上电脑进行程序的设置与调测,可利用滑槽12来安装好滑轮块13使得用户使用活动板14与空槽手柄15进行来回的移动与取下,可安装好防尘网格16来起到隔离外界灰尘的效果,可利用储水盒17来填充好冷凝液,利用输水管18配合好电泵19输出动力驱动冷凝液在冷凝管20中循环往复的进行流动,起到了液冷降温的效果,可利用主板支架21来安装好电路板22,可利用电路板22来安装好电容块23能够暂存一部分的电量,可利用芯片24进行对设备的各方面进行检查与控制,而安装的稳压块25可起到稳定电压的效果,可利用显示屏26来配合上操作按键27进行相应的项目设置,而安装的脉冲信号灯28方便用户进行观察设备的工作状态,以便于后期进行及时的处理。
尽管已经示出和描述了本实用新型的实施例,对于本领域的普通技术人员而言,可以理解在不脱离本实用新型的原理和精神的情况下可以对这些实施例进行多种变化、修改、替换和变型,本实用新型的范围由所附权利要求及其等同物限定。
Claims (6)
1.一种便于提拿携带且具有除尘功能的脉冲控制仪,包括橡胶垫(1)和粘连片(4),其特征在于:所述橡胶垫(1)的上方安装有夹层板(2),且夹层板(2)的外侧固定连接有隔离罩(3),所述粘连片(4)设置于夹层板(2)的上方,且粘连片(4)的上方设置有卡槽(5),所述卡槽(5)的两端设置有弹簧栓(6),且弹簧栓(6)的一端卡扣连接有直条(7),所述直条(7)的上方螺纹连接有横条(8),且横条(8)的外侧设置有软质手柄(9),所述隔离罩(3)的后方设置有电源接口(10),且电源接口(10)的上方安装有数据线接口(11),所述隔离罩(3)的外侧安装有滑槽(12),且滑槽(12)的一侧滑动连接有滑轮块(13),所述滑轮块(13)的一侧设置有活动板(14),且活动板(14)的一侧设置有空槽手柄(15),所述活动板(14)的内侧设置有防尘网格(16),所述隔离罩(3)的内部安装有储水盒(17),且储水盒(17)的上方设置有输水管(18),所述输水管(18)的上方设置有电泵(19),且电泵(19)的上方安装有冷凝管(20),所述冷凝管(20)的外部安装有主板支架(21),且主板支架(21)的一侧滑动连接有电路板(22),所述电路板(22)的外侧安装有电容块(23),且电容块(23)的一侧安装有芯片(24),并且芯片(24)的一侧安装有稳压块(25),所述隔离罩(3)的前方安装有显示屏(26),且显示屏(26)的一侧安装有操作按键(27),并且操作按键(27)的上方安装有脉冲信号灯(28)。
2.根据权利要求1所述的便于提拿携带且具有除尘功能的脉冲控制仪,其特征在于:所述橡胶垫(1)与夹层板(2)通过隔离罩(3)与粘连片(4)为一体化构造,且夹层板(2)与隔离罩(3)之间相互垂直。
3.根据权利要求1所述的便于提拿携带且具有除尘功能的脉冲控制仪,其特征在于:所述卡槽(5)通过弹簧栓(6)与直条(7)构成弹性卡结构,且弹簧栓(6)与直条(7)关于卡槽(5)的中轴线对称。
4.根据权利要求1所述的便于提拿携带且具有除尘功能的脉冲控制仪,其特征在于:所述滑槽(12)与滑轮块(13)通过活动板(14)与空槽手柄(15)构成滑动结构,且滑槽(12)与滑轮块(13)之间为滑动结构,并且滑轮块(13)关于活动板(14)的中心线水平等距分布。
5.根据权利要求1所述的便于提拿携带且具有除尘功能的脉冲控制仪,其特征在于:所述储水盒(17)与输水管(18)通过电泵(19)与冷凝管(20)构成封闭循环结构,且输水管(18)的中心线与电泵(19)的中心线相互重合。
6.根据权利要求1所述的便于提拿携带且具有除尘功能的脉冲控制仪,其特征在于:所述电路板(22)与电容块(23)通过芯片(24)与稳压块(25)构成可拆卸结构,且芯片(24)与稳压块(25)之间相互平行。
Priority Applications (1)
| Application Number | Priority Date | Filing Date | Title |
|---|---|---|---|
| CN202120410534.7U CN214634819U (zh) | 2021-02-25 | 2021-02-25 | 一种便于提拿携带且具有除尘功能的脉冲控制仪 |
Applications Claiming Priority (1)
| Application Number | Priority Date | Filing Date | Title |
|---|---|---|---|
| CN202120410534.7U CN214634819U (zh) | 2021-02-25 | 2021-02-25 | 一种便于提拿携带且具有除尘功能的脉冲控制仪 |
Publications (1)
| Publication Number | Publication Date |
|---|---|
| CN214634819U true CN214634819U (zh) | 2021-11-09 |
Family
ID=78448969
Family Applications (1)
| Application Number | Title | Priority Date | Filing Date |
|---|---|---|---|
| CN202120410534.7U Expired - Fee Related CN214634819U (zh) | 2021-02-25 | 2021-02-25 | 一种便于提拿携带且具有除尘功能的脉冲控制仪 |
Country Status (1)
| Country | Link |
|---|---|
| CN (1) | CN214634819U (zh) |
-
2021
- 2021-02-25 CN CN202120410534.7U patent/CN214634819U/zh not_active Expired - Fee Related
Similar Documents
| Publication | Publication Date | Title |
|---|---|---|
| CN211296672U (zh) | 一种具有自清洁功能的太阳能光伏板 | |
| CN214634819U (zh) | 一种便于提拿携带且具有除尘功能的脉冲控制仪 | |
| CN206991670U (zh) | 一种便于拆装的显示屏边框 | |
| CN112139606A (zh) | 一种五金配件制造用去毛刺机 | |
| CN108173496A (zh) | 一种废旧集装箱制作的移动发电设备开合式外框架 | |
| CN116865576A (zh) | 一种光伏逆变器保护系统 | |
| CN217763247U (zh) | 一种自清洁式太阳能智慧路灯 | |
| CN214526441U (zh) | 一种方便使用的输送设备 | |
| CN211172208U (zh) | 一种方便内部清理维护的二次供水设备水箱 | |
| CN208071827U (zh) | 一种高效稀土电解槽出金属装置 | |
| CN209981738U (zh) | 一种蓄电池soc调节的微电网用控制装置 | |
| CN209785250U (zh) | 一种具有防水性能的智能交通监控仪 | |
| CN208835544U (zh) | 一种预装式变电站 | |
| CN208675099U (zh) | 一种便于安装的电网节能装置 | |
| CN211580377U (zh) | 一种氢燃料电池升压开关电源控制装置 | |
| CN211716172U (zh) | 一种具有多联屏功能的排班一体机 | |
| CN218672559U (zh) | 一种便于安装的空气净化器 | |
| CN222215226U (zh) | 一种防尘充电模块 | |
| CN219815684U (zh) | 一种外置进风窗口净化装置 | |
| CN207266794U (zh) | 一种滤芯固定装置 | |
| CN220732702U (zh) | 一种具有清洁功能的太阳能面板 | |
| CN218413570U (zh) | 一种新型人脸识别门禁考勤设备 | |
| CN221398125U (zh) | 一种金属制品表面电镀加工设备 | |
| CN216975200U (zh) | 一种核电站用余热排出泵 | |
| CN218335933U (zh) | 一种利于排水的光伏组件边框 |
Legal Events
| Date | Code | Title | Description |
|---|---|---|---|
| GR01 | Patent grant | ||
| GR01 | Patent grant | ||
| CF01 | Termination of patent right due to non-payment of annual fee |
Granted publication date: 20211109 |
|
| CF01 | Termination of patent right due to non-payment of annual fee |