CN214607108U - Electric automobile power system capable of being externally connected with range-extending battery and electric automobile - Google Patents
Electric automobile power system capable of being externally connected with range-extending battery and electric automobile Download PDFInfo
- Publication number
- CN214607108U CN214607108U CN202120627546.5U CN202120627546U CN214607108U CN 214607108 U CN214607108 U CN 214607108U CN 202120627546 U CN202120627546 U CN 202120627546U CN 214607108 U CN214607108 U CN 214607108U
- Authority
- CN
- China
- Prior art keywords
- charging
- distribution box
- electrically connected
- voltage distribution
- electric
- Prior art date
- Legal status (The legal status is an assumption and is not a legal conclusion. Google has not performed a legal analysis and makes no representation as to the accuracy of the status listed.)
- Active
Links
- 238000004146 energy storage Methods 0.000 claims abstract description 18
- 238000004891 communication Methods 0.000 claims abstract description 7
- 230000009467 reduction Effects 0.000 claims description 7
- 230000008878 coupling Effects 0.000 abstract description 2
- 238000010168 coupling process Methods 0.000 abstract description 2
- 238000005859 coupling reaction Methods 0.000 abstract description 2
- 238000000034 method Methods 0.000 description 9
- 230000008569 process Effects 0.000 description 9
- 238000010586 diagram Methods 0.000 description 3
- 238000012545 processing Methods 0.000 description 3
- 230000001133 acceleration Effects 0.000 description 2
- 238000012546 transfer Methods 0.000 description 2
- 230000009286 beneficial effect Effects 0.000 description 1
- 230000008901 benefit Effects 0.000 description 1
- 230000005540 biological transmission Effects 0.000 description 1
- 230000007613 environmental effect Effects 0.000 description 1
- 230000007246 mechanism Effects 0.000 description 1
- 238000012986 modification Methods 0.000 description 1
- 230000004048 modification Effects 0.000 description 1
- 230000001052 transient effect Effects 0.000 description 1
Images
Classifications
-
- Y—GENERAL TAGGING OF NEW TECHNOLOGICAL DEVELOPMENTS; GENERAL TAGGING OF CROSS-SECTIONAL TECHNOLOGIES SPANNING OVER SEVERAL SECTIONS OF THE IPC; TECHNICAL SUBJECTS COVERED BY FORMER USPC CROSS-REFERENCE ART COLLECTIONS [XRACs] AND DIGESTS
- Y02—TECHNOLOGIES OR APPLICATIONS FOR MITIGATION OR ADAPTATION AGAINST CLIMATE CHANGE
- Y02T—CLIMATE CHANGE MITIGATION TECHNOLOGIES RELATED TO TRANSPORTATION
- Y02T10/00—Road transport of goods or passengers
- Y02T10/60—Other road transportation technologies with climate change mitigation effect
- Y02T10/70—Energy storage systems for electromobility, e.g. batteries
-
- Y—GENERAL TAGGING OF NEW TECHNOLOGICAL DEVELOPMENTS; GENERAL TAGGING OF CROSS-SECTIONAL TECHNOLOGIES SPANNING OVER SEVERAL SECTIONS OF THE IPC; TECHNICAL SUBJECTS COVERED BY FORMER USPC CROSS-REFERENCE ART COLLECTIONS [XRACs] AND DIGESTS
- Y02—TECHNOLOGIES OR APPLICATIONS FOR MITIGATION OR ADAPTATION AGAINST CLIMATE CHANGE
- Y02T—CLIMATE CHANGE MITIGATION TECHNOLOGIES RELATED TO TRANSPORTATION
- Y02T10/00—Road transport of goods or passengers
- Y02T10/60—Other road transportation technologies with climate change mitigation effect
- Y02T10/7072—Electromobility specific charging systems or methods for batteries, ultracapacitors, supercapacitors or double-layer capacitors
-
- Y—GENERAL TAGGING OF NEW TECHNOLOGICAL DEVELOPMENTS; GENERAL TAGGING OF CROSS-SECTIONAL TECHNOLOGIES SPANNING OVER SEVERAL SECTIONS OF THE IPC; TECHNICAL SUBJECTS COVERED BY FORMER USPC CROSS-REFERENCE ART COLLECTIONS [XRACs] AND DIGESTS
- Y02—TECHNOLOGIES OR APPLICATIONS FOR MITIGATION OR ADAPTATION AGAINST CLIMATE CHANGE
- Y02T—CLIMATE CHANGE MITIGATION TECHNOLOGIES RELATED TO TRANSPORTATION
- Y02T90/00—Enabling technologies or technologies with a potential or indirect contribution to GHG emissions mitigation
- Y02T90/10—Technologies relating to charging of electric vehicles
- Y02T90/12—Electric charging stations
-
- Y—GENERAL TAGGING OF NEW TECHNOLOGICAL DEVELOPMENTS; GENERAL TAGGING OF CROSS-SECTIONAL TECHNOLOGIES SPANNING OVER SEVERAL SECTIONS OF THE IPC; TECHNICAL SUBJECTS COVERED BY FORMER USPC CROSS-REFERENCE ART COLLECTIONS [XRACs] AND DIGESTS
- Y02—TECHNOLOGIES OR APPLICATIONS FOR MITIGATION OR ADAPTATION AGAINST CLIMATE CHANGE
- Y02T—CLIMATE CHANGE MITIGATION TECHNOLOGIES RELATED TO TRANSPORTATION
- Y02T90/00—Enabling technologies or technologies with a potential or indirect contribution to GHG emissions mitigation
- Y02T90/10—Technologies relating to charging of electric vehicles
- Y02T90/14—Plug-in electric vehicles
-
- Y—GENERAL TAGGING OF NEW TECHNOLOGICAL DEVELOPMENTS; GENERAL TAGGING OF CROSS-SECTIONAL TECHNOLOGIES SPANNING OVER SEVERAL SECTIONS OF THE IPC; TECHNICAL SUBJECTS COVERED BY FORMER USPC CROSS-REFERENCE ART COLLECTIONS [XRACs] AND DIGESTS
- Y02—TECHNOLOGIES OR APPLICATIONS FOR MITIGATION OR ADAPTATION AGAINST CLIMATE CHANGE
- Y02T—CLIMATE CHANGE MITIGATION TECHNOLOGIES RELATED TO TRANSPORTATION
- Y02T90/00—Enabling technologies or technologies with a potential or indirect contribution to GHG emissions mitigation
- Y02T90/10—Technologies relating to charging of electric vehicles
- Y02T90/16—Information or communication technologies improving the operation of electric vehicles
Landscapes
- Charge And Discharge Circuits For Batteries Or The Like (AREA)
- Electric Propulsion And Braking For Vehicles (AREA)
Abstract
The utility model relates to the technical field of electric automobiles, and discloses an electric automobile power system capable of being externally connected with a range-extending battery and an electric automobile, which comprises an electric control component, a charging connecting component, a primary automobile high-voltage distribution box and a battery management module; by arranging the charging high-voltage distribution box and the BMS main control board, the charging plug connector is arranged on the charging high-voltage distribution box and can be a national standard 7-core plug connector or a national standard 9-core plug connector, so that a user can directly connect and charge the charging plug connector with an external mobile energy storage device, the charging step is simplified, and the additional purchase of the charging plug connector can be avoided, so that the cost is reduced; simultaneously, the coupling assembling that charges of this application and the automatically controlled subassembly mutual independence of former car do not influence high-voltage topology and communication, and then has guaranteed the reliable stability of former car.
Description
Technical Field
The utility model relates to an electric automobile technical field especially relates to an electric automobile driving system and electric automobile that can external range battery that increases.
Background
At present, electric vehicles come out, more purchasing choices are provided for consumers, and the electric vehicles continuously attract the eyes of the consumers with the characteristic of green environmental protection.
Although the electric automobile in the current stage can realize charging in the driving process, the charging adapter port needs to be additionally arranged to be inserted into the electric automobile, and then the electric automobile is connected with the external mobile energy storage device for charging. In addition, a small number of electric vehicles charge the electric vehicles in the driving process through built-in additional charging systems of the electric vehicles, but the internal structures of the original electric vehicles need to be greatly changed, so that the high-voltage topology and communication of the original electric vehicles are influenced, and the stability of the whole electric vehicles is influenced.
SUMMERY OF THE UTILITY MODEL
The utility model aims at overcoming the weak point among the prior art, provide one kind and can simplify the process of charging, reduce electric automobile charging cost and not influence the high-pressure topology and the electric automobile driving system and the electric automobile that can external range battery that increase of communication of former car.
The purpose of the utility model is realized through the following technical scheme:
an electric automobile power system capable of being externally connected with a range-extending battery comprises:
an electronic control assembly;
the charging connection assembly comprises a BMS main control board and a charging high-voltage distribution box, the BMS main control board is electrically connected with the electric control assembly, a charging plug connector is arranged on the charging high-voltage distribution box, and the charging plug connector is used for being electrically connected with the mobile energy storage device;
the original vehicle high-voltage distribution box is electrically connected with the charging high-voltage distribution box; and
and the battery management module is electrically connected with the charging high-voltage distribution box.
In one embodiment, the electric control assembly comprises an electric control MCU and a vehicle control unit, the electric control MCU is electrically connected with the vehicle control unit, the vehicle control unit is electrically connected with the BMS main control board, and the electric control MCU is electrically connected with the original vehicle high-voltage distribution box.
In one embodiment, the electric control device further comprises a motor, and the motor is electrically connected with the electric control MCU.
In one embodiment, the electric control assembly further includes a high voltage connection harness and a low voltage connection harness, the high voltage connection harness is electrically connected to the original vehicle high voltage distribution box and the charging high voltage distribution box, respectively, and the low voltage connection harness is electrically connected to the vehicle control unit and the BMS main control board, respectively.
In one embodiment, the electric vehicle further comprises a reduction gearbox, and the reduction gearbox is electrically connected with the motor.
In one embodiment, the battery management module includes a primary battery module electrically connected to the BMS management unit and the charging high-voltage distribution box, and a BMS management unit electrically connected to the BMS main control board.
In one embodiment, the charging high-voltage distribution box is further provided with a communication interface.
In one embodiment, the charging plug is a national standard 9-core plug.
In one embodiment, the charging plug is a national standard 7-core plug.
An electric automobile comprises the electric automobile power system which can be externally connected with a range-extending battery and further comprises a mobile energy storage device, wherein the mobile energy storage device is electrically connected with a charging high-voltage distribution box through the charging plug connector.
The utility model discloses compare in prior art's advantage and beneficial effect as follows:
the utility model relates to an electric automobile power system and electric automobile that can external range battery that increases, through setting up charging high voltage distribution box and BMS main control board, have seted up the charging plug on the charging high voltage distribution box, so, the user can directly be connected the charging plug and charge with the mobile energy storage device of outside, and then simplify the step of charging, also can avoid additionally purchasing the charging plug simultaneously, reduced the cost; simultaneously, the coupling assembling that charges of this application and the automatically controlled subassembly mutual independence of former car do not influence high-voltage topology and communication, and then has guaranteed the reliable stability of former car.
Drawings
In order to more clearly illustrate the technical solutions of the embodiments of the present invention, the drawings that are required to be used in the embodiments will be briefly described below, it should be understood that the following drawings only illustrate some embodiments of the present invention, and therefore should not be considered as limiting the scope, and for those skilled in the art, other related drawings can be obtained according to the drawings without inventive efforts.
Fig. 1 is a functional block diagram of an electric vehicle power system capable of being externally connected with a range-extended battery according to an embodiment of the present invention;
fig. 2 is an electrical diagram of an electric vehicle power system capable of being externally connected with a range-extended battery according to an embodiment of the present invention;
fig. 3 is an electrical diagram of an electric vehicle power system capable of being externally connected with a range-extended battery according to another embodiment of the present invention.
Detailed Description
In order to facilitate understanding of the present invention, the present invention will be described more fully hereinafter with reference to the accompanying drawings. The preferred embodiments of the present invention are shown in the drawings. The invention may, however, be embodied in many different forms and should not be construed as limited to the embodiments set forth herein. Rather, these embodiments are provided so that this disclosure will be thorough and complete.
It will be understood that when an element is referred to as being "secured to" another element, it can be directly on the other element or intervening elements may also be present. When an element is referred to as being "connected" to another element, it can be directly connected to the other element or intervening elements may also be present. The terms "vertical," "horizontal," "left," "right," and the like as used herein are for illustrative purposes only and do not represent the only embodiments.
Unless defined otherwise, all technical and scientific terms used herein have the same meaning as commonly understood by one of ordinary skill in the art to which this invention belongs. The terminology used herein in the description of the invention is for the purpose of describing particular embodiments only and is not intended to be limiting of the invention. As used herein, the term "and/or" includes any and all combinations of one or more of the associated listed items.
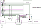
Referring to fig. 1, an electric vehicle power system 10 capable of being externally connected with a range-extending battery includes an electric control component 100, a charging connection component 200, a primary vehicle high-voltage distribution box 300 and a battery management module 400, where the electric control component 100 is the core of a vehicle controller and is responsible for data acquisition, data processing and all logic operations, the charging connection component 200 is used to connect an external mobile energy storage device so that the electric vehicle can be charged during a driving process, the primary vehicle high-voltage distribution box 300 is used to protect and monitor the operation of a high-voltage system, and is actually a high-voltage distribution box existing in an existing battery system of an existing electric vehicle, and the battery management module 400 is a component of a primary vehicle battery.
Referring to fig. 1 to 3, the charging connection assembly 200 includes a BMS (Battery Management System) main control board and a charging high-voltage distribution box, the BMS is a Battery Management System, the BMS main control board is mainly used for acquiring key parameters of an original vehicle Battery, the BMS main control board is electrically connected with the charging high-voltage distribution box, the BMS main control board is electrically connected with the electric control assembly, a charging plug is arranged on the charging high-voltage distribution box, and the charging plug is used for being electrically connected with the mobile energy storage device; the original vehicle high-voltage distribution box is electrically connected with the charging high-voltage distribution box; the battery management module 400 is electrically connected to the charging high-voltage distribution box. Specifically, a communication interface is further arranged on the charging high-voltage distribution box. It should be noted that, first, when the vehicle is started, the BMS host control board wakes up, receives the original vehicle data, and obtains key parameters of the original vehicle battery, such as a cell type, a voltage class, a battery capacity, a charging voltage, current information, and the like, to establish a charging parameter model. Further, the following is an electric vehicle power receiving process: when the BMS main control board detects that + VBAT and KEY _ ON signals are effective, A + charging wake-up signals are effective, CC2 signals are effective, a contactor in an original vehicle transfer high-voltage box is closed, charging handshake request information of the mobile energy storage device is received, a charging process is carried out according to GB27930-2015 processes, the SOC of a detected front vehicle is larger than 90% or the single voltage is 4.1V, charging voltage and current are 0, the contactor of the original vehicle transfer high-voltage box is not disconnected, when the SOC of the detected original vehicle is smaller than a rated value, the current and voltage requirement for charging is restarted, and the rated value can be set.
It should be further noted that the original vehicle powered by the power supply also has the following operating modes: 1. the BMS main control board detects that the electric quantity of the original vehicle battery module is larger than 90%, sends a charging pause instruction, and the charging system pauses output. When the BMS management unit detects that the SOC is less than a certain value, the BMS management unit sends current and voltage requirements again, the charging system restarts outputting electric energy, a part of the electric energy is used for driving the running, and the rest power is used for charging the power battery. 2. In the vehicle stationary state: and the charging system is connected with the auxiliary charging system, and directly charges the original vehicle battery module and provides electric energy for the accessories. 3. When the vehicle is in rapid acceleration and has large transient power consumption, the vehicle control unit controls the BMS management unit to output simultaneously under the condition that the output power of the charging system cannot be met. The original vehicle battery module and the charging system output power at the same time to ensure that the vehicle acceleration power meets the requirement; 4. and (3) fault state: along with the charging system fault in the charging process, the charging system stops working and cuts off output, and the original vehicle battery module independently continues to provide electric energy for the whole vehicle to run. Along with the power battery fault of charging system charging process, vehicle control unit cuts off power battery return circuit, removes and directly supplies power for driving motor system along with charging system, ensures that the vehicle normally travels. The charging system refers to a mobile energy storage device, and a battery pack is arranged in the mobile energy storage device.
Preferably, the electronic Control assembly 100 includes an electronic Control MCU (Micro Control Unit) and a vehicle Control Unit, the MCU is a Micro Control Unit, the electronic Control MCU is electrically connected to the vehicle Control Unit, the vehicle Control Unit is electrically connected to the BMS main Control board, and the electronic Control MCU is electrically connected to the original vehicle high-voltage distribution box. It should be noted that the vehicle control unit is the core of the vehicle control unit and is responsible for data acquisition and logical operation. The electric control MCU is used for receiving input signals of the sensor or other devices, converting the input signals, storing, calculating, analyzing and processing information, storing operation information and fault information, analyzing the input information and performing corresponding calculation processing.
Further, the electric vehicle power system 10 capable of being externally connected with the range-extending battery further comprises a motor, and the motor is electrically connected with the electric control MCU. It should be noted that the motor is used for converting electric energy into kinetic energy to drive the electric vehicle to operate.
Referring to fig. 1 to 3, preferably, the electronic control assembly 100 further includes a high voltage connection harness and a low voltage connection harness, the high voltage connection harness is electrically connected to the original vehicle high voltage distribution box and the charging high voltage distribution box, respectively, and the low voltage connection harness is electrically connected to the vehicle control unit and the BMS main control board, respectively. It should be noted that a high-voltage connection wire harness is adopted between the motor and the electric control MCU, a high-voltage connection wire harness is adopted between the original vehicle high-voltage distribution box and the charging high-voltage distribution box, and a high-voltage connection wire harness is adopted between the electric control MCU and the original vehicle high-voltage distribution box. And the vehicle control unit and the BMS main control board and the vehicle control unit and the electric control MCU are connected by adopting low-voltage connecting wire harnesses.
Referring to fig. 1 to 3, in an embodiment, an electric vehicle power system 10 capable of being externally connected with a range-extended battery further includes a reduction box electrically connected to a motor. The reduction gear box is a power transmission mechanism, and the purpose of the reduction gear box is to obtain a large torque.
Referring to fig. 1 to 3, in one embodiment, the battery management module 400 includes a primary battery module and a BMS management unit, the primary battery module is a battery module installed in an existing electric vehicle, the primary battery module is electrically connected to the BMS management unit and the charging high-voltage distribution box, respectively, and the BMS management unit is further electrically connected to a BMS main control board. The BMS management unit is a control system for protecting the use safety of the power battery, constantly monitors the use state of the battery, relieves the inconsistency of the battery pack through necessary measures, and provides guarantee for the use safety of the new energy vehicle.
An electric automobile comprises the electric automobile power system 10 capable of being externally connected with a range-extending battery as in any one of the above embodiments, and further comprises a mobile energy storage device, wherein the mobile energy storage device is electrically connected with a charging high-voltage distribution box through a charging plug. It should be noted that the mobile energy storage device is a mobile power storage device, which can charge the electric vehicle during the movement of the electric vehicle.
Further, it should be noted that the charging plug connector of the present application is a national standard 9-core plug connector or a national standard 7-core plug connector. The mobile energy storage device can be connected with a charging high-voltage distribution box through a national standard 9-core plug connector or a national standard 7-core plug connector for charging.
The above-mentioned embodiments only represent some embodiments of the present invention, and the description thereof is more specific and detailed, but not to be construed as limiting the scope of the present invention. It should be noted that, for those skilled in the art, without departing from the spirit of the present invention, several variations and modifications can be made, which are within the scope of the present invention. Therefore, the protection scope of the present invention should be subject to the appended claims.
Claims (10)
1. An electric automobile power system capable of being externally connected with a range-extending battery is characterized by comprising:
an electronic control assembly;
the charging connection assembly comprises a BMS main control board and a charging high-voltage distribution box, the BMS main control board is electrically connected with the electric control assembly, a charging plug connector is arranged on the charging high-voltage distribution box, and the charging plug connector is used for being electrically connected with the mobile energy storage device;
the original vehicle high-voltage distribution box is electrically connected with the charging high-voltage distribution box; and
and the battery management module is electrically connected with the charging high-voltage distribution box.
2. The electric vehicle power system capable of being externally connected with the extended range battery according to claim 1, wherein the electric control assembly comprises an electric control MCU and a vehicle control unit, the electric control MCU is electrically connected with the vehicle control unit, the vehicle control unit is electrically connected with the BMS main control board, and the electric control MCU is electrically connected with the original vehicle high-voltage distribution box.
3. The electric vehicle power system capable of being externally connected with the range-extending battery according to claim 2, characterized by further comprising a motor, wherein the motor is electrically connected with the electronic control MCU.
4. The electric vehicle power system capable of being externally connected with the range-extending battery according to claim 2, wherein the electric control assembly further comprises a high-voltage connecting wire harness and a low-voltage connecting wire harness, the high-voltage connecting wire harness is electrically connected with the original vehicle high-voltage distribution box and the charging high-voltage distribution box respectively, and the low-voltage connecting wire harness is electrically connected with the vehicle control unit and the BMS main control board respectively.
5. The electric vehicle power system capable of being externally connected with the range-extending battery according to claim 3, further comprising a reduction gearbox, wherein the reduction gearbox is electrically connected with the motor.
6. The electric vehicle power system capable of being externally connected with a range-extending battery according to claim 1, wherein the battery management module comprises a primary battery module and a BMS management unit, the primary battery module is electrically connected with the BMS management unit and the charging high-voltage distribution box respectively, and the BMS management unit is further electrically connected with the BMS main control board.
7. The electric vehicle power system capable of being externally connected with the range-extending battery according to claim 1, wherein the charging high-voltage distribution box is further provided with a communication interface.
8. The electric vehicle power system capable of being externally connected with the extended range battery according to claim 1, wherein the charging plug connector is a national standard 9-core plug connector.
9. The electric vehicle power system capable of being externally connected with the extended range battery according to claim 1, wherein the charging plug connector is a national standard 7-core plug connector.
10. An electric vehicle, characterized in that, the electric vehicle power system comprises the external extended-range battery of any one of claims 1 to 9, and further comprises a mobile energy storage device, wherein the mobile energy storage device is electrically connected with the charging high-voltage distribution box through the charging plug.
Priority Applications (1)
| Application Number | Priority Date | Filing Date | Title |
|---|---|---|---|
| CN202120627546.5U CN214607108U (en) | 2021-03-26 | 2021-03-26 | Electric automobile power system capable of being externally connected with range-extending battery and electric automobile |
Applications Claiming Priority (1)
| Application Number | Priority Date | Filing Date | Title |
|---|---|---|---|
| CN202120627546.5U CN214607108U (en) | 2021-03-26 | 2021-03-26 | Electric automobile power system capable of being externally connected with range-extending battery and electric automobile |
Publications (1)
| Publication Number | Publication Date |
|---|---|
| CN214607108U true CN214607108U (en) | 2021-11-05 |
Family
ID=78396423
Family Applications (1)
| Application Number | Title | Priority Date | Filing Date |
|---|---|---|---|
| CN202120627546.5U Active CN214607108U (en) | 2021-03-26 | 2021-03-26 | Electric automobile power system capable of being externally connected with range-extending battery and electric automobile |
Country Status (1)
| Country | Link |
|---|---|
| CN (1) | CN214607108U (en) |
Cited By (1)
| Publication number | Priority date | Publication date | Assignee | Title |
|---|---|---|---|---|
| CN115352300A (en) * | 2022-09-14 | 2022-11-18 | 湖南行必达网联科技有限公司 | Power receiving system and work machine |
-
2021
- 2021-03-26 CN CN202120627546.5U patent/CN214607108U/en active Active
Cited By (2)
| Publication number | Priority date | Publication date | Assignee | Title |
|---|---|---|---|---|
| CN115352300A (en) * | 2022-09-14 | 2022-11-18 | 湖南行必达网联科技有限公司 | Power receiving system and work machine |
| CN115352300B (en) * | 2022-09-14 | 2025-02-18 | 湖南行必达网联科技有限公司 | Power receiving system and operating machinery |
Similar Documents
| Publication | Publication Date | Title |
|---|---|---|
| EP2690741B1 (en) | Adapter, and vehicle and method for supplying power using same | |
| US8179086B2 (en) | Control apparatus and control method | |
| US8933670B2 (en) | Power supply system, electric vehicle and charging adapter | |
| US11745610B2 (en) | Power conversion device and power transfer system | |
| CN104600815A (en) | Electromobile charging system and charging control method | |
| CN109130898B (en) | Control method, device and equipment of integrated vehicle-mounted charger and automobile | |
| CN204376500U (en) | Charging system for electric automobile | |
| CN104139708A (en) | Power control power supply system for electric vehicle | |
| CN108275026A (en) | Charging unit and method for vehicle-to-vehicle charging | |
| CN213007972U (en) | Charging circuit and vehicle | |
| CN211731070U (en) | Charging device for starting battery power shortage of electric automobile | |
| CN211000942U (en) | Low-voltage power supply management system for safety monitoring of power battery of electric automobile | |
| CN214607108U (en) | Electric automobile power system capable of being externally connected with range-extending battery and electric automobile | |
| CN211308268U (en) | Electric vehicle and its DC charging circuit and charging pile | |
| CN117162772A (en) | Hybrid power system, vehicle-mounted pump and control method of hybrid power system | |
| CN112531836A (en) | Storage battery charging and discharging protection system suitable for excavator and control method | |
| KR102457267B1 (en) | An electric vehicle comprising a charger and a controller for exchanging charging-related information | |
| CN114590155A (en) | Portable range extender system | |
| JP2023026862A (en) | Vehicle controller, vehicle, power supply system, program, discharge connector, and power supply method | |
| CN219927479U (en) | Electric vehicle direct-current charging system and electric vehicle | |
| CN215751947U (en) | Integrated high-voltage distribution box of electric automobile | |
| CN212827968U (en) | Voltage conversion control system of electric automobile | |
| CN103388534B (en) | The startup of vehicle electrically controlling motor and flameout control device | |
| CN207809091U (en) | Charge-discharge control system of electric vehicle | |
| CN212073741U (en) | Electric automobile charging device based on CAN communication |
Legal Events
| Date | Code | Title | Description |
|---|---|---|---|
| GR01 | Patent grant | ||
| GR01 | Patent grant | ||
| CP03 | Change of name, title or address | ||
| CP03 | Change of name, title or address |
Address after: 516006 No.3 Xingyuan North Road, Sanhe Village, Tonghu Town, Zhongkai High-tech Zone, Huizhou City, Guangdong Province Patentee after: Huizhou Yiwei New Energy Co.,Ltd. Address before: 516006 self owned plant of plot zkd-005-02, Sanhe Village, Tonghu Town, Zhongkai high tech Zone, Huizhou City, Guangdong Province Patentee before: Guangdong Yiding New Energy Vehicle Co.,Ltd. |