CN213053890U - 一种机械加工切削装置 - Google Patents
一种机械加工切削装置 Download PDFInfo
- Publication number
- CN213053890U CN213053890U CN202021854311.1U CN202021854311U CN213053890U CN 213053890 U CN213053890 U CN 213053890U CN 202021854311 U CN202021854311 U CN 202021854311U CN 213053890 U CN213053890 U CN 213053890U
- Authority
- CN
- China
- Prior art keywords
- control
- fixedly connected
- movable
- cutting
- outer tube
- Prior art date
- Legal status (The legal status is an assumption and is not a legal conclusion. Google has not performed a legal analysis and makes no representation as to the accuracy of the status listed.)
- Expired - Fee Related
Links
- 238000005520 cutting process Methods 0.000 title claims abstract description 70
- 238000003754 machining Methods 0.000 title claims abstract description 24
- 238000011010 flushing procedure Methods 0.000 claims abstract description 30
- 230000007246 mechanism Effects 0.000 claims abstract description 16
- 238000004140 cleaning Methods 0.000 claims abstract description 11
- 239000007788 liquid Substances 0.000 claims description 21
- XLYOFNOQVPJJNP-UHFFFAOYSA-N water Substances O XLYOFNOQVPJJNP-UHFFFAOYSA-N 0.000 claims description 17
- 230000005540 biological transmission Effects 0.000 claims description 13
- 238000009434 installation Methods 0.000 claims description 3
- 239000002184 metal Substances 0.000 abstract description 7
- 238000004519 manufacturing process Methods 0.000 abstract description 6
- 230000003749 cleanliness Effects 0.000 abstract description 4
- 239000002699 waste material Substances 0.000 abstract description 4
- 239000007921 spray Substances 0.000 description 13
- 230000000694 effects Effects 0.000 description 12
- 239000012530 fluid Substances 0.000 description 10
- 238000005406 washing Methods 0.000 description 9
- 238000000034 method Methods 0.000 description 5
- 238000001914 filtration Methods 0.000 description 4
- 230000008569 process Effects 0.000 description 4
- 230000008859 change Effects 0.000 description 2
- 238000010586 diagram Methods 0.000 description 2
- 238000005507 spraying Methods 0.000 description 2
- 239000000654 additive Substances 0.000 description 1
- 230000000996 additive effect Effects 0.000 description 1
- 230000009286 beneficial effect Effects 0.000 description 1
- 230000007547 defect Effects 0.000 description 1
- 230000003993 interaction Effects 0.000 description 1
- 239000000463 material Substances 0.000 description 1
Images
Landscapes
- Processing Of Stones Or Stones Resemblance Materials (AREA)
Abstract
本实用新型提供一种机械加工切削装置,包括装置主体,所述装置主体的上端外表面设置有清理收集结构、装置平台与控制装置,所述清理收集结构位于装置平台的一侧外表面,所述控制装置位于清理收集结构的一侧,所述装置平台的四周外表面固定连接有防水框,所述装置平台的上端外表面固定连接有安装板,所述安装板的上端外表面设置有工件夹具。本实用新型所述的一种机械加工切削装置,设有清理收集结构与冲洗机构,能够及时清理金属切削时产生的碎屑,提高了工作区域的洁净度,对废物收集,易于后续生产,并能调整冲洗机构的角度,降低切刀与工件切削时的温度,减少了火花的产生,带来更好的使用前景。
Description
技术领域
本实用新型涉及机械加工领域,特别涉及一种机械加工切削装置。
背景技术
金属切削是金属成形工艺中的材料去除加成形方法,在当今的机械制造中仍占有很大的比例,金属切削过程是工件和刀具相互作用的过程。刀具从待加工工件上切除多余的金属,并在控制生产率和成本的前提下,使工件得到符合设计和工艺要求的几何精度、尺寸精度和表面质量。
现有的机械加工切削装置在使用时存在一定的弊端,首先,不能及时的对切削产生的切削屑进行清理收集,导致工作区域脏乱,其次,冲洗装置角度不方便调节,不能很好的降低切刀与工件切削时的温度,火花的产生多,给人们的使用过程带来了一定的影响,为此,我们提出一种机械加工切削装置。
实用新型内容
本实用新型的主要目的在于提供一种机械加工切削装置,可以有效解决背景技术中的问题。
为实现上述目的,本实用新型采取的技术方案为:
一种机械加工切削装置,包括装置主体,所述装置主体的上端外表面设置有清理收集结构、装置平台与控制装置,所述清理收集结构位于装置平台的一侧外表面,所述控制装置位于清理收集结构的一侧,所述装置平台的四周外表面固定连接有防水框,所述装置平台的上端外表面固定连接有安装板,所述安装板的上端外表面设置有工件夹具,所述工件夹具的一侧外表面设置有夹头,所述控制装置的一侧外表面设置有刀具夹具与冲洗机构,所述冲洗机构位于刀具夹具的上端,所述控制装置的内部设置有输水管。
优选的,所述清理收集结构包括输送带、收集箱、过滤槽与水泵,所述装置主体的上端外表面设置有输送带,所述装置主体的后端外表面固定连接有传动电机,所述输送带的下端一侧设置有收集箱,所述收集箱的中部内表面设置有过滤槽,所述收集箱的下端内表面固定连接有水泵。
优选的,所述冲洗机构包括驱动电机、控制板、活动环、固定外管、控制绳、活动外管与冲洗液喷头,所述控制装置的一侧外表面固定连接有固定外管,所述固定外管的一端外表面设置有活动外管,所述活动外管的一端外表面设置有冲洗液喷头,所述固定外管的外表面设置有四组控制绳,所述控制绳的一端外表面固定连接有活动环,所述活动环的一侧外表面设置有控制板,所述控制板的一侧外表面设置有驱动电机。
优选的,所述输送带与传动电机之间设置有皮带,所述输送带的后端外表面通过皮带与传动电机的前端外表面传动连接,所述过滤槽的下端两侧外表面设置有托板,托板与收集箱之间为固定连接,所述过滤槽的后端外表面贯穿装置主体的前端外表面。
优选的,所述驱动电机与控制板之间设置有传动轴,所述驱动电机的一侧外表面通过传动轴与控制板的一侧外表面传动连接,所述控制板与活动环之间设置有活动槽,所述活动环的一侧外表面通过活动槽与控制板的另一侧外表面活动连接,所述控制绳与固定外管之间设置有安装扣,所述控制绳的外表面通过安装扣与固定外管的外表面滑动连接,所述控制绳与活动外管之间为固定连接,所述输水管的一端贯穿固定外管和活动外管与冲洗液喷头连接。
优选的,所述工件夹具与安装板之间设置有滑槽,所述工件夹具的下端中部外表面通过滑槽与安装板的两侧外表面滑动连接。
有益效果
与现有技术相比,本实用新型提供了一种机械加工切削装置,具备以下有益效果:
1、该一种机械加工切削装置,通过设置的清理收集结构,进行切削作业时,切削过程在输送带的上端进行,切削产生的切削屑和冲洗液都掉落在输送带的表面,输送带运行转动带动切削屑移动,然后切削屑随着冲洗液一起掉落在收集箱中,过滤槽将切削屑拦截收集,冲洗液穿过过滤槽到收集箱的底部,水泵将冲洗液通过输水管输出进行再利用,当过滤槽中的切削屑满时,抽出过滤槽倒出切削屑,从而能够及时清理金属切削时产生的碎屑,提高了工作区域的洁净度,对废物收集,易于后续生产。
2、该一种机械加工切削装置,通过设置的冲洗机构,输水管将冲洗液通过冲洗液喷头喷出对切削部分进行冲洗降温,改变冲洗液喷头的角度时,启动驱动电机使驱动电机带动控制板转动,控制板与驱动电机之间有一定角度,驱动电机与固定外管不垂直,控制板转动时活动环与控制绳连接点到固定外管的距离发生改变,活动环拉动其中一根或两根控制绳,被拉动的控制绳拉动活动外管使活动外管向被拉动的控制绳方向转动,从而改变控制绳的方向,使冲洗液喷头喷冲洗液的角度改变,能够调整冲洗机构的角度,更好的对切削部分进行冲洗,降低切刀与工件切削时的温度,减少了火花的产生,有利于人们使用,整个机械加工切削装置结构简单,操作方便,使用的效果相对于传统方式更好。
附图说明
图1为本实用新型一种机械加工切削装置的整体结构示意图。
图2为本实用新型一种机械加工切削装置中清理收集结构的结构示意图。
图3为本实用新型一种机械加工切削装置中冲洗机构的结构示意图。
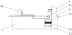
图中:1、装置主体;2、清理收集结构;21、输送带;22、收集箱;23、过滤槽;24、水泵;3、装置平台;4、防水框;5、控制装置;6、刀具夹具;7、冲洗机构;71、驱动电机;72、控制板;73、活动环;74、固定外管;75、控制绳;76、活动外管;77、冲洗液喷头;8、安装板;9、工件夹具;10、夹头;11、输水管。
具体实施方式
为使本实用新型实现的技术手段、创作特征、达成目的与功效易于明白了解,下面结合具体实施方式,进一步阐述本实用新型。
如图1-3所示,一种机械加工切削装置,包括装置主体1,装置主体1的上端外表面设置有清理收集结构2、装置平台3与控制装置5,清理收集结构2位于装置平台3的一侧外表面,控制装置5位于清理收集结构2的一侧,装置平台3的四周外表面固定连接有防水框4,装置平台3的上端外表面固定连接有安装板8,安装板8的上端外表面设置有工件夹具9,工件夹具9的一侧外表面设置有夹头10,控制装置5的一侧外表面设置有刀具夹具6与冲洗机构7,冲洗机构7位于刀具夹具6的上端,控制装置5的内部设置有输水管11。
进一步的,清理收集结构2包括输送带21、收集箱22、过滤槽23与水泵24,装置主体1的上端外表面设置有输送带21,装置主体1的后端外表面固定连接有传动电机,输送带21的下端一侧设置有收集箱22,收集箱22的中部内表面设置有过滤槽23,收集箱22的下端内表面固定连接有水泵24,进行切削作业时,切削过程在输送带21的上端进行,切削产生的切削屑和冲洗液都掉落在输送带21的表面,输送带21运行转动带动切削屑移动,然后切削屑随着冲洗液一起掉落在收集箱22中,过滤槽23将切削屑拦截收集,冲洗液穿过过滤槽23到收集箱22的底部,水泵24将冲洗液通过输水管11输出进行再利用,当过滤槽23中的切削屑满时,抽出过滤槽23倒出切削屑,从而能够及时清理金属切削时产生的碎屑,提高了工作区域的洁净度,对废物收集,易于后续生产。
进一步的,冲洗机构7包括驱动电机71、控制板72、活动环73、固定外管74、控制绳75、活动外管76与冲洗液喷头77,控制装置5的一侧外表面固定连接有固定外管74,固定外管74的一端外表面设置有活动外管76,活动外管76的一端外表面设置有冲洗液喷头77,固定外管74的外表面设置有四组控制绳75,控制绳75的一端外表面固定连接有活动环73,活动环73的一侧外表面设置有控制板72,控制板72的一侧外表面设置有驱动电机71,输水管11将冲洗液通过冲洗液喷头77喷出对切削部分进行冲洗降温,改变冲洗液喷头77的角度时,启动驱动电机71使驱动电机71带动控制板72转动,控制板72与驱动电机71之间有一定角度,驱动电机71与固定外管74不垂直,控制板72转动时活动环73与控制绳75连接点到固定外管74的距离发生改变,活动环73拉动其中一根或两根控制绳75,被拉动的控制绳75拉动活动外管76使活动外管76向被拉动的控制绳75方向转动,从而改变控制绳75的方向,使冲洗液喷头77喷冲洗液的角度改变,能够调整冲洗机构7的角度,更好的对切削部分进行冲洗,降低切刀与工件切削时的温度,减少了火花的产生。
本实用新型工作原理及使用流程:在使用时,将工件通过夹头10夹紧,然后移动工件夹具9在安装板8的表面滑动,然后转动夹头10使工件转动,刀具夹具6夹上夹具对工件进行切削,进行切削作业时,输水管11将冲洗液通过冲洗液喷头77喷出对切削部分进行冲洗降温,改变冲洗液喷头77的角度时,启动驱动电机71使驱动电机71带动控制板72转动,控制板72与驱动电机71之间有一定角度,驱动电机71与固定外管74不垂直,控制板72转动时活动环73与控制绳75连接点到固定外管74的距离发生改变,活动环73拉动其中一根或两根控制绳75,被拉动的控制绳75拉动活动外管76使活动外管76向被拉动的控制绳75方向转动,从而改变控制绳75的方向,使冲洗液喷头77喷冲洗液的角度改变,更好的对切削部分进行冲洗,降低切刀与工件切削时的温度,减少了火花的产生,切削过程在输送带21的上端进行,切削产生的切削屑和冲洗液都掉落在输送带21的表面,输送带21运行转动带动切削屑移动,然后切削屑随着冲洗液一起掉落在收集箱22中,过滤槽23将切削屑拦截收集,冲洗液穿过过滤槽23到收集箱22的底部,水泵24将冲洗液通过输水管11输出进行再利用,当过滤槽23中的切削屑满时,抽出过滤槽23倒出切削屑,从而及时清理金属切削时产生的碎屑,提高了工作区域的洁净度,对废物收集,易于后续生产。
以上显示和描述了本实用新型的基本原理和主要特征和本实用新型的优点。本行业的技术人员应该了解,本实用新型不受上述实施例的限制,上述实施例和说明书中描述的只是说明本实用新型的原理,在不脱离本实用新型精神和范围的前提下,本实用新型还会有各种变化和改进,这些变化和改进都落入要求保护的本实用新型范围内。本实用新型要求保护范围由所附的权利要求书及其等效物界定。
Claims (6)
1.一种机械加工切削装置,包括装置主体(1),其特征在于:所述装置主体(1)的上端外表面设置有清理收集结构(2)、装置平台(3)与控制装置(5),所述清理收集结构(2)位于装置平台(3)的一侧外表面,所述控制装置(5)位于清理收集结构(2)的一侧,所述装置平台(3)的四周外表面固定连接有防水框(4),所述装置平台(3)的上端外表面固定连接有安装板(8),所述安装板(8)的上端外表面设置有工件夹具(9),所述工件夹具(9)的一侧外表面设置有夹头(10),所述控制装置(5)的一侧外表面设置有刀具夹具(6)与冲洗机构(7),所述冲洗机构(7)位于刀具夹具(6)的上端,所述控制装置(5)的内部设置有输水管(11)。
2.根据权利要求1所述的一种机械加工切削装置,其特征在于:所述清理收集结构(2)包括输送带(21)、收集箱(22)、过滤槽(23)与水泵(24),所述装置主体(1)的上端外表面设置有输送带(21),所述装置主体(1)的后端外表面固定连接有传动电机,所述输送带(21)的下端一侧设置有收集箱(22),所述收集箱(22)的中部内表面设置有过滤槽(23),所述收集箱(22)的下端内表面固定连接有水泵(24)。
3.根据权利要求1所述的一种机械加工切削装置,其特征在于:所述冲洗机构(7)包括驱动电机(71)、控制板(72)、活动环(73)、固定外管(74)、控制绳(75)、活动外管(76)与冲洗液喷头(77),所述控制装置(5)的一侧外表面固定连接有固定外管(74),所述固定外管(74)的一端外表面设置有活动外管(76),所述活动外管(76)的一端外表面设置有冲洗液喷头(77),所述固定外管(74)的外表面设置有四组控制绳(75),所述控制绳(75)的一端外表面固定连接有活动环(73),所述活动环(73)的一侧外表面设置有控制板(72),所述控制板(72)的一侧外表面设置有驱动电机(71)。
4.根据权利要求2所述的一种机械加工切削装置,其特征在于:所述输送带(21)与传动电机之间设置有皮带,所述输送带(21)的后端外表面通过皮带与传动电机的前端外表面传动连接,所述过滤槽(23)的下端两侧外表面设置有托板,托板与收集箱(22)之间为固定连接,所述过滤槽(23)的后端外表面贯穿装置主体(1)的前端外表面。
5.根据权利要求3所述的一种机械加工切削装置,其特征在于:所述驱动电机(71)与控制板(72)之间设置有传动轴,所述驱动电机(71)的一侧外表面通过传动轴与控制板(72)的一侧外表面传动连接,所述控制板(72)与活动环(73)之间设置有活动槽,所述活动环(73)的一侧外表面通过活动槽与控制板(72)的另一侧外表面活动连接,所述控制绳(75)与固定外管(74)之间设置有安装扣,所述控制绳(75)的外表面通过安装扣与固定外管(74)的外表面滑动连接,所述控制绳(75)与活动外管(76)之间为固定连接,所述输水管(11)的一端贯穿固定外管(74)和活动外管(76)与冲洗液喷头(77)连接。
6.根据权利要求1所述的一种机械加工切削装置,其特征在于:所述工件夹具(9)与安装板(8)之间设置有滑槽,所述工件夹具(9)的下端中部外表面通过滑槽与安装板(8)的两侧外表面滑动连接。
Priority Applications (1)
| Application Number | Priority Date | Filing Date | Title |
|---|---|---|---|
| CN202021854311.1U CN213053890U (zh) | 2020-08-31 | 2020-08-31 | 一种机械加工切削装置 |
Applications Claiming Priority (1)
| Application Number | Priority Date | Filing Date | Title |
|---|---|---|---|
| CN202021854311.1U CN213053890U (zh) | 2020-08-31 | 2020-08-31 | 一种机械加工切削装置 |
Publications (1)
| Publication Number | Publication Date |
|---|---|
| CN213053890U true CN213053890U (zh) | 2021-04-27 |
Family
ID=75555258
Family Applications (1)
| Application Number | Title | Priority Date | Filing Date |
|---|---|---|---|
| CN202021854311.1U Expired - Fee Related CN213053890U (zh) | 2020-08-31 | 2020-08-31 | 一种机械加工切削装置 |
Country Status (1)
| Country | Link |
|---|---|
| CN (1) | CN213053890U (zh) |
-
2020
- 2020-08-31 CN CN202021854311.1U patent/CN213053890U/zh not_active Expired - Fee Related
Similar Documents
| Publication | Publication Date | Title |
|---|---|---|
| CN117863047B (zh) | 一种母合金件加工用的磨削机床 | |
| CN217317296U (zh) | 一种汽车配油盘槽孔毛刺打磨清洗装置 | |
| CN213053890U (zh) | 一种机械加工切削装置 | |
| CN215469910U (zh) | 一种机械加工用自动除渣装置 | |
| CN222386697U (zh) | 一种金属钣金件表面抛光设备 | |
| CN211615135U (zh) | 一种有色金属加工用打磨装置 | |
| CN220074234U (zh) | 一种义齿切削装置 | |
| CN219005732U (zh) | 一种防堵塞磨床 | |
| CN217291966U (zh) | 一种环模自动清洗去毛刺机 | |
| CN216097807U (zh) | 一种蜗轮加工圆弧用切削装置 | |
| CN117444628A (zh) | 一种自动化四站式铣刀机 | |
| CN216176479U (zh) | 一种方坯连铸机的输送装置 | |
| CN211072958U (zh) | 一种开关面板生产用去毛边装置 | |
| CN214867763U (zh) | 一种适用于齿轮加工的制齿装置 | |
| CN222155083U (zh) | 一种用于对棒材表面处理的剥皮机 | |
| CN213699088U (zh) | 一种机械加工用切削液再生装置 | |
| CN213106245U (zh) | 一种具有抛光功能的五金加工装置 | |
| CN221675151U (zh) | 一种具有便捷固定结构的清洗装置 | |
| CN219336196U (zh) | 一种坯料锯床 | |
| CN216802927U (zh) | 一种剪切模具用具有导向结构的打磨器 | |
| CN217452191U (zh) | 一种摇臂钻床的废物清理装置 | |
| CN221158462U (zh) | 一种螺栓生产用高速搓丝机 | |
| CN222642656U (zh) | 一种机械加工用清洗装置 | |
| CN218110120U (zh) | 一种数控铣床主轴生产装置 | |
| CN218983319U (zh) | 一种具有抑尘结构的开槽装置 |
Legal Events
| Date | Code | Title | Description |
|---|---|---|---|
| GR01 | Patent grant | ||
| GR01 | Patent grant | ||
| CF01 | Termination of patent right due to non-payment of annual fee |
Granted publication date: 20210427 Termination date: 20210831 |
|
| CF01 | Termination of patent right due to non-payment of annual fee |