CN212286745U - Tool clamp for full-automatic machine manufacturing - Google Patents

Tool clamp for full-automatic machine manufacturing Download PDF

Info

Publication number
CN212286745U
CN212286745U CN202020610014.6U CN202020610014U CN212286745U CN 212286745 U CN212286745 U CN 212286745U CN 202020610014 U CN202020610014 U CN 202020610014U CN 212286745 U CN212286745 U CN 212286745U
Authority
CN
China
Prior art keywords
full
mounting
automatic machine
machine manufacturing
seats
Prior art date
Legal status (The legal status is an assumption and is not a legal conclusion. Google has not performed a legal analysis and makes no representation as to the accuracy of the status listed.)
Active
Application number
CN202020610014.6U
Other languages
Chinese (zh)
Inventor
赵斌斌
Current Assignee (The listed assignees may be inaccurate. Google has not performed a legal analysis and makes no representation or warranty as to the accuracy of the list.)
Dalian Ruige Tools Co.,Ltd.
Original Assignee
Individual
Priority date (The priority date is an assumption and is not a legal conclusion. Google has not performed a legal analysis and makes no representation as to the accuracy of the date listed.)
Filing date
Publication date
Application filed by Individual filed Critical Individual
Priority to CN202020610014.6U priority Critical patent/CN212286745U/en
Application granted granted Critical
Publication of CN212286745U publication Critical patent/CN212286745U/en
Active legal-status Critical Current
Anticipated expiration legal-status Critical

Links

Images

Landscapes

  • Gripping Jigs, Holding Jigs, And Positioning Jigs (AREA)

Abstract

The utility model discloses a tooling fixture for full-automatic machine manufacturing, which comprises a mounting plate, wherein two sides of the mounting plate are connected with mounting seats, the mounting seats are connected with stand columns, the stand columns are provided with chutes, lead screws are connected in the chutes, the upper and lower sides of the lead screws are both connected with bearings, the bearings are installed in the stand columns, the lead screws are connected with turntables, the turntables are installed at the tops of the stand columns, the lead screws are connected with two nuts, the nuts are connected with nut installation sleeves, the nut installation sleeves are connected with first hinging seats, the first hinging seats are connected with movable frames, the two movable frames are arranged in a crossed manner, the crossing of the movable frames is connected with second hinging seats, the second hinging seats are connected with supporting blocks, the supporting blocks are installed on the surface of the mounting plate, the movable frames are connected with connecting blocks, the connecting, the free end of the spring column is connected with a clamping plate.

Description

Tool clamp for full-automatic machine manufacturing
Technical Field
The utility model belongs to the technical field of frock clamp, concretely relates to frock clamp for full-automatic machine-building.
Background
Machine manufacturing refers to the industrial sector engaged in the production of various power machines, hoisting and transport machines, chemical machines, textile machines, machine tools, instruments, meters and other mechanical equipment. Through full automated machine-building, for production and life provide comparatively convenient equipment, provide the guarantee for production development and economic development, at the machine-building process, fix a position processing to each part through needs, but current frock clamp is big to the tight area of clamp of work piece, the processing of the hole site of being not convenient for to current work piece is dismantled inconveniently, and machining efficiency is at the bottom.
SUMMERY OF THE UTILITY MODEL
To the problem that the above-mentioned background art provided, the utility model aims at: aiming at providing a tooling clamp for manufacturing full-automatic machinery.
In order to realize the technical purpose, the utility model discloses a technical scheme as follows:
a tool clamp for full-automatic machine manufacturing comprises a mounting plate, wherein mounting seats are connected with two sides of the mounting plate, the mounting seat is connected with an upright post, the upright post is provided with a chute, a screw rod is connected in the chute, the upper side and the lower side of the screw rod are both connected with bearings which are arranged in the upright post, the screw rod is connected with a turntable, the turntable is arranged at the top of the upright post, the screw rod is connected with two nuts, the nuts are connected with nut mounting sleeves, the nut mounting sleeve is connected with a first hinging seat, the first hinging seat is connected with movable frames, the two movable frames are arranged in a crossed manner, the crossing part of the movable frame is connected with a second hinged seat which is connected with a supporting block, the supporting block is arranged on the surface of the mounting plate, the adjustable shelf is connected with a connecting block, the connecting block is connected with a plurality of spring columns, and the free ends of the spring columns are connected with clamping plates.
Further inject, the splint surface is connected with the rubber pad, the rubber pad is the wave setting. The structural design has a certain buffering effect when clamping the workpiece, so that the workpiece is better and stable during machining.
Further defined, the clamping plate is connected with a stop block. The structural design limits the workpiece during installation.
Further inject, the carousel articulates there is the handle, the handle surface is connected with anti-skidding cover. The structure design makes the rotation more convenient.
Further inject, the mount pad is connected with locking screw all around, the mount pad passes through locking screw and mounting plate locking connection. The structure design makes the connection more convenient and more stable.
The utility model has the advantages that: the utility model discloses a rotate the carousel, make the carousel drive the lead screw and rotate, the nut of both sides about the lead screw drives, the nut drives nut installation cover and removes to the centre, make nut installation cover drive first articulated seat, first articulated seat drives the adjustable shelf, the adjustable shelf drives two connecting blocks and removes to the work piece, make the connecting block drive the spring post, the spring post drives splint and extrudes fixedly to the both sides of work piece, it is fixed to the extrusion of work piece through splint, the tight area of clamp with the work piece has been reduced, make its processing of the hole site of being convenient for, and make the work piece can not appear taking place to beat at the during operation through the spring post, after processing is accomplished, the rethread rotates the carousel alright convenient take out the work piece.
Drawings
The present invention can be further illustrated by the non-limiting examples given in the accompanying drawings;
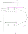
fig. 1 is a schematic structural diagram of a tooling fixture for full-automatic machine manufacturing according to an embodiment of the present invention;
fig. 2 is a schematic view of a cross-sectional structure of a tooling fixture for full-automatic machine manufacturing according to an embodiment of the present invention;
fig. 3 is an enlarged schematic structural diagram of a part a of a tooling fixture for full-automatic machine manufacturing according to an embodiment of the present invention;
fig. 4 is an enlarged schematic structural diagram of a fixture for full-automatic machine manufacturing at position B according to an embodiment of the present invention;
the main element symbols are as follows:
the mounting plate comprises a mounting plate 1, a mounting seat 101, a stand column 2, a sliding groove 3, a screw rod 4, a bearing 5, a rotary table 6, a nut 7, a nut mounting sleeve 8, a first hinging seat 9, a movable frame 10, a second hinging seat 11, a supporting block 12, a connecting block 13, a spring column 14, a clamping plate 15, a rubber pad 16, a stop block 17, a handle 18 and a locking screw 19.
Detailed Description
In order to make the present invention better understood by those skilled in the art, the technical solutions of the present invention are further described below with reference to the accompanying drawings and examples.
As shown in FIGS. 1-4, the utility model relates to a tooling fixture for full-automatic machine manufacturing, two sides of a mounting plate 1 are connected with a mounting seat 101, the mounting seat 101 is connected with a column 2, the column 2 is provided with a chute 3, a screw rod 4 is connected in the chute 3, the upper side and the lower side of the screw rod 4 are both connected with bearings 5, the bearings 5 are installed in the column 2, the screw rod 4 is connected with a rotary table 6, the rotary table 6 is installed on the top of the column 2, the screw rod 4 is connected with two nuts 7, the nuts 7 are connected with nut mounting sleeves 8, the nut mounting sleeves 8 are connected with a first hinging seat 9, the first hinging seat 9 is connected with a movable frame 10, two movable frames 10 are arranged in a crossed manner, the crossing portion of the movable frame 10 is connected with a second hinging seat 11, the second hinging seat 11 is connected with a supporting block 12, the supporting block 12 is, the free end of the spring post 14 is connected to a clamping plate 15.
During the use, the work piece that will treat the processing is placed on splint 15, through rotating carousel 6, make carousel 6 drive lead screw 4 rotate, the nut 7 of both sides about lead screw 4 drives, nut 7 drives nut installation cover 8 and removes to the centre, make nut installation cover 8 drive first articulated seat 9, first articulated seat 9 drives adjustable shelf 10, adjustable shelf 10 drives two connecting blocks 13 and removes to the work piece, make connecting block 13 drive spring post 14, spring post 14 drives splint 15 and extrudes fixedly to the both sides of work piece.
Preferably, the surface of the clamping plate 15 is connected with a rubber pad 16, and the rubber pad 16 is arranged in a wave shape. The structural design has a certain buffering effect when clamping the workpiece, so that the workpiece is better and stable during machining. In fact, other configurations of rubber mat 16 are contemplated as appropriate.
Preferably, the clamping plate 15 is connected with a stop 17. The structural design limits the workpiece during installation. In fact, other configurations of the stop 17 are also contemplated, as the case may be.
Preferably, the rotating disc 6 is hinged with a handle 18, and the outer surface of the handle 18 is connected with an anti-slip sleeve. The structure design makes the rotation more convenient. In fact, other configurations of the handle 18 are contemplated as appropriate.
Preferably, the periphery of the mounting seat 101 is connected with a locking screw 19, and the mounting seat 101 is connected with the mounting plate 1 in a locking manner through the locking screw 19. The structure design makes the connection more convenient and more stable. In fact, other shapes of the connecting structure may be used as the case may be.
The above embodiments are merely illustrative of the principles and effects of the present invention, and are not to be construed as limiting the invention. Modifications and variations can be made to the above-described embodiments by those skilled in the art without departing from the spirit and scope of the present invention. Accordingly, it is intended that all equivalent modifications or changes which may be made by those skilled in the art without departing from the spirit and technical spirit of the present invention be covered by the claims of the present invention.

Claims (5)

1. The utility model provides a frock clamp for full-automatic machine-building, includes mounting panel (1), its characterized in that: the mounting plate is characterized in that mounting seats (101) are connected to two sides of the mounting plate (1), the mounting seats (101) are connected with columns (2), the columns (2) are provided with sliding grooves (3), screw rods (4) are connected in the sliding grooves (3), bearings (5) are connected to the upper and lower sides of the screw rods (4), the bearings (5) are installed in the columns (2), the screw rods (4) are connected with rotary tables (6), the rotary tables (6) are installed at the tops of the columns (2), the screw rods (4) are connected with two nuts (7), the nuts (7) are connected with nut installation sleeves (8), the nut installation sleeves (8) are connected with first hinge seats (9), the first hinge seats (9) are connected with movable frames (10), the two movable frames (10) are arranged in a crossed mode, the crossed positions of the movable frames (10) are connected with second hinge seats (11), articulated seat of second (11) is connected with bracer (12), the surface at mounting panel (1) is installed in bracer (12), adjustable shelf (10) are connected with connecting block (13), connecting block (13) are connected with a plurality of spring posts (14), the free end of spring post (14) is connected with splint (15).
2. The tooling clamp for full-automatic machine manufacturing according to claim 1, characterized in that: the surface of the clamping plate (15) is connected with a rubber pad (16), and the rubber pad (16) is arranged in a wave shape.
3. The tooling clamp for full-automatic machine manufacturing according to claim 2, characterized in that: the clamping plate (15) is connected with a stop block (17).
4. The tooling clamp for full-automatic machine manufacturing according to claim 3, characterized in that: the rotary table (6) is hinged with a handle (18), and the outer surface of the handle (18) is connected with an anti-skidding sleeve.
5. The tooling clamp for full-automatic machine manufacturing according to claim 4, characterized in that: locking screws (19) are connected around the mounting seat (101), and the mounting seat (101) is in locking connection with the mounting plate (1) through the locking screws (19).
CN202020610014.6U 2020-04-22 2020-04-22 Tool clamp for full-automatic machine manufacturing Active CN212286745U (en)

Priority Applications (1)

Application Number Priority Date Filing Date Title
CN202020610014.6U CN212286745U (en) 2020-04-22 2020-04-22 Tool clamp for full-automatic machine manufacturing

Applications Claiming Priority (1)

Application Number Priority Date Filing Date Title
CN202020610014.6U CN212286745U (en) 2020-04-22 2020-04-22 Tool clamp for full-automatic machine manufacturing

Publications (1)

Publication Number Publication Date
CN212286745U true CN212286745U (en) 2021-01-05

Family

ID=73973890

Family Applications (1)

Application Number Title Priority Date Filing Date
CN202020610014.6U Active CN212286745U (en) 2020-04-22 2020-04-22 Tool clamp for full-automatic machine manufacturing

Country Status (1)

Country Link
CN (1) CN212286745U (en)

Cited By (2)

* Cited by examiner, † Cited by third party
Publication number Priority date Publication date Assignee Title
CN113183367A (en) * 2021-04-29 2021-07-30 深圳市得意洋洋橡塑科技有限公司 Clamping device for plastic product mold
CN113601467A (en) * 2021-09-28 2021-11-05 武汉理工大学 Intelligent maintenance tool and maintenance method for ocean detection buoy

Cited By (2)

* Cited by examiner, † Cited by third party
Publication number Priority date Publication date Assignee Title
CN113183367A (en) * 2021-04-29 2021-07-30 深圳市得意洋洋橡塑科技有限公司 Clamping device for plastic product mold
CN113601467A (en) * 2021-09-28 2021-11-05 武汉理工大学 Intelligent maintenance tool and maintenance method for ocean detection buoy

Similar Documents

Publication Publication Date Title
CN208729230U (en) A kind of numer centre aluminum profile clamp for machining
CN212286745U (en) Tool clamp for full-automatic machine manufacturing
CN109732272A (en) An all-ceramic bearing electric spindle bearing and rotating shaft disassembly device
CN214868825U (en) Clamping device for belt pulley machining
CN213411899U (en) A fixture device for processing electropneumatic valve locator valve body
CN211431995U (en) Show stand for science and technology propaganda
CN216990635U (en) Novel welding fixture for triangular transformer oil tank
CN216543188U (en) Fixing clamp for alloy hub production
CN213081351U (en) Pump equipment maintenance frock clamp
CN222726399U (en) Surface polishing device for hardware fitting machining
CN216759656U (en) Rotation limiting device special for multi-station rotary table
CN221313063U (en) Five welding machines suitable for multiplex spare processing
CN219358945U (en) Chamfering device
CN221110748U (en) Simple tool for finish milling and positioning of wheels
CN222114623U (en) A rust removal device for processing steel structures in construction
CN222243097U (en) Metal rail and metal rail processing machine
CN220007114U (en) Dustproof grinding device for wooden door plate
CN215628121U (en) Automatic clamping device for high temperature quenching
CN223519177U (en) Clamp for die production and processing machine tool
CN221313274U (en) Automatic change multi-functional machine parts processingequipment
CN221020001U (en) Mechanical part processing positioning device
CN222589441U (en) Mechanical main shaft dismounting platform
CN221735454U (en) A fixed mechanical fixture for machining
CN218225258U (en) Rotating platform for improving welding quality of protective door locking shaft seat
CN222242214U (en) Punching machine

Legal Events

Date Code Title Description
GR01 Patent grant
GR01 Patent grant
CP02 Change in the address of a patent holder
CP02 Change in the address of a patent holder

Address after: 511300 room 1936, No. 1, fengqingyuan 4th Street, Fenghuang City, Yongning Street, Zengcheng District, Guangzhou City, Guangdong Province

Patentee after: Zhao Binbin

Address before: 273700 No. 580, Qinmiao administrative village, Zhangji Town, Shan county, Heze City, Shandong Province

Patentee before: Zhao Binbin

TR01 Transfer of patent right
TR01 Transfer of patent right

Effective date of registration: 20240711

Address after: No. 270 Donglanqi Tun, Donglanqi Village, Santai Manchu Township, Wafangdian City, Dalian City, Liaoning Province 116300

Patentee after: Wu Shumin

Country or region after: China

Patentee after: Liu Hongyan

Address before: 511300 room 1936, No. 1, fengqingyuan 4th Street, Fenghuang City, Yongning Street, Zengcheng District, Guangzhou City, Guangdong Province

Patentee before: Zhao Binbin

Country or region before: China

TR01 Transfer of patent right
TR01 Transfer of patent right

Effective date of registration: 20240731

Address after: 116000 room 813, free trade building, Dalian Free Trade Zone, Dalian City, Liaoning Province

Patentee after: Dalian Ruige Tools Co.,Ltd.

Country or region after: China

Address before: No. 270 Donglanqi Tun, Donglanqi Village, Santai Manchu Township, Wafangdian City, Dalian City, Liaoning Province 116300

Patentee before: Wu Shumin

Country or region before: China

Patentee before: Liu Hongyan