CN211464517U - Stamping die is used in automobile parts processing with clearance mechanism - Google Patents

Stamping die is used in automobile parts processing with clearance mechanism Download PDF

Info

Publication number
CN211464517U
CN211464517U CN201921523563.3U CN201921523563U CN211464517U CN 211464517 U CN211464517 U CN 211464517U CN 201921523563 U CN201921523563 U CN 201921523563U CN 211464517 U CN211464517 U CN 211464517U
Authority
CN
China
Prior art keywords
rod
fixedly connected
plate
movable
electric telescopic
Prior art date
Legal status (The legal status is an assumption and is not a legal conclusion. Google has not performed a legal analysis and makes no representation as to the accuracy of the status listed.)
Expired - Fee Related
Application number
CN201921523563.3U
Other languages
Chinese (zh)
Inventor
林进标
Current Assignee (The listed assignees may be inaccurate. Google has not performed a legal analysis and makes no representation or warranty as to the accuracy of the list.)
Shenyang Huakai Science & Technology Co ltd
Original Assignee
Shenyang Huakai Science & Technology Co ltd
Priority date (The priority date is an assumption and is not a legal conclusion. Google has not performed a legal analysis and makes no representation as to the accuracy of the date listed.)
Filing date
Publication date
Application filed by Shenyang Huakai Science & Technology Co ltd filed Critical Shenyang Huakai Science & Technology Co ltd
Priority to CN201921523563.3U priority Critical patent/CN211464517U/en
Application granted granted Critical
Publication of CN211464517U publication Critical patent/CN211464517U/en
Expired - Fee Related legal-status Critical Current
Anticipated expiration legal-status Critical

Links

Images

Landscapes

  • Cleaning In General (AREA)

Abstract

The utility model discloses a stamping die is used in automobile parts processing with clearance mechanism, including last mould and lower mould, it is located the lower mould directly over to go up the mould, the bottom fixedly connected with base of lower mould, two landing legs of bottom fixedly connected with of base, left side the left side of landing leg is equipped with collection device, the top fixedly connected with second electric telescopic handle of going up the mould, the one end fixedly connected with roof of mould is kept away from to second electric telescopic handle, roof and base are parallel to each other, a stamping die is used in automobile parts processing with clearance mechanism, through the setting of collecting box, collects the waste material of being cleared up by the brush, through the waste material on clearance mould and lower mould surface, reduces the wearing and tearing of mould to reduce the amount of labour that the worker produces because of clearing up the waste material, consequently bring the device and have the mould wearing and tearing that reduce, Small labor capacity and the like.

Description

一种具有清理机构的汽车部件加工用冲压模具A stamping die for processing automobile parts with a cleaning mechanism

技术领域technical field

本实用新型涉及汽车部件加工技术领域,具体为一种具有清理机构的汽车部件加工用冲压模具。The utility model relates to the technical field of automobile parts processing, in particular to a stamping die for automobile parts processing with a cleaning mechanism.

背景技术Background technique

汽车部件加工是构成汽车部件加工整体的各单元及服务于汽车部件加工的产品。汽车部件加工工艺中需要用到冲压模具,冲压模具是冲压加工中将材料加工成工件或半成品的一种工艺装备,一般是由上模具和下模具组成,在冲压过程中会产生较多废料,这些废料长时间的积累会影响后续加工工件的质量问题,并且会导致模具受到磨损,因此需要人工清理废料,从而增加了工作者的劳动量。Auto parts processing refers to the units that constitute the whole of auto parts processing and the products that serve the processing of auto parts. Stamping dies are needed in the machining process of auto parts. Stamping dies are a kind of technological equipment for processing materials into workpieces or semi-finished products in stamping processing. The accumulation of these wastes for a long time will affect the quality of the subsequent processed workpieces, and will cause the mold to be worn, so manual cleaning of the wastes is required, which increases the labor of workers.

实用新型内容Utility model content

本实用新型解决的技术问题在于克服现有技术的模具磨损、劳动量大等缺陷,提供一种具有清理机构的汽车部件加工用冲压模具。所述一种具有清理机构的汽车部件加工用冲压模具具有减少模具磨损、劳动量小等特点。The technical problem solved by the utility model is to overcome the defects of the prior art, such as die wear and large labor, and provide a stamping die for processing automobile parts with a cleaning mechanism. The stamping die for processing automobile parts with a cleaning mechanism has the characteristics of reducing die abrasion and less labor.

为实现上述目的,本实用新型提供如下技术方案:一种具有清理机构的汽车部件加工用冲压模具,包括上模和下模,所述上模位于下模的正上方,所述下模的底部固定连接有底座,所述底座的底部固定连接有两个支腿,左侧所述支腿的左侧设有收集装置,所述上模的顶部固定连接有第二电动伸缩杆,所述第二电动伸缩杆远离上模的一端固定连接有顶板,所述顶板与底座相互平行,所述顶板的底部靠近右侧处固定连接有竖板,所述竖板远离顶板的一侧固定连接在底座的顶部靠近右侧处,所述顶板的左侧设有第一限位装置,所述第二电动伸缩杆的右侧设有短杆,所述短杆的底端固定连接在上模的顶部,所述短杆的顶端设有第一活动杆,所述第一活动杆的左侧设有第一转轴,所述第一活动杆通过第一转轴与短杆活动连接,所述第一活动杆的后侧设有固定板,所述固定板的顶部固定连接在顶板的底部,所述固定板的前端面靠近底部处活动连接有第二转轴,所述第二转轴远离固定板的一端贯穿第一活动杆,所述第一活动杆的底端靠近右侧处固定连接有第二U形杆,所述第二U形杆的外侧边缘套设有圆环,所述圆环的底部设有连接杆,所述连接杆与圆环之间活动连接有第三转轴,所述连接杆远离圆环的一端固定连接有回形杆,所述回形杆的右侧固定连接有第二活动板,所述第二活动板的顶部设有第一U形杆,所述第二活动板内腔开设有与第一U形杆相互匹配的第一开孔,所述第一U形杆的一端与竖板固定连接,所述第一U形杆的另一端贯穿第一开孔,并固定连接在竖板的左侧壁上,所述回形杆的底部设有清理装置。In order to achieve the above purpose, the utility model provides the following technical solutions: a stamping die with a cleaning mechanism for processing automobile parts, comprising an upper die and a lower die, the upper die is located just above the lower die, and the bottom of the lower die is located at the bottom of the lower die. The base is fixedly connected, the bottom of the base is fixedly connected with two legs, the left side of the left leg is provided with a collecting device, the top of the upper mold is fixedly connected with a second electric telescopic rod, the first One end of the two electric telescopic rods away from the upper die is fixedly connected with a top plate, the top plate and the base are parallel to each other, a vertical plate is fixedly connected to the bottom of the top plate near the right side, and the side of the vertical plate away from the top plate is fixedly connected to the base The top of the top plate is close to the right side, the left side of the top plate is provided with a first limiting device, the right side of the second electric telescopic rod is provided with a short rod, and the bottom end of the short rod is fixedly connected to the top of the upper mold , the top of the short rod is provided with a first movable rod, the left side of the first movable rod is provided with a first rotating shaft, the first movable rod is movably connected with the short rod through the first rotating shaft, and the first movable rod is movably connected to the short rod. The rear side of the rod is provided with a fixed plate, the top of the fixed plate is fixedly connected to the bottom of the top plate, the front end of the fixed plate is movably connected with a second rotating shaft near the bottom, and the end of the second rotating shaft away from the fixed plate penetrates through The first movable rod, the bottom end of the first movable rod is fixedly connected with a second U-shaped rod near the right side, the outer edge of the second U-shaped rod is sleeved with a circular ring, and the bottom of the circular ring is provided with a circular ring. There is a connecting rod, a third rotating shaft is movably connected between the connecting rod and the ring, a looped rod is fixedly connected to one end of the connecting rod away from the loop, and a second movable rod is fixedly connected to the right side of the looped rod The top of the second movable plate is provided with a first U-shaped rod, and the inner cavity of the second movable plate is provided with a first opening that matches with the first U-shaped rod. One end is fixedly connected to the vertical plate, the other end of the first U-shaped rod penetrates through the first opening, and is fixedly connected to the left side wall of the vertical plate, and the bottom of the return-shaped rod is provided with a cleaning device.

优选的,所述清理装置包括第一活动板,所述第一活动板的顶部套设在回形杆的底部,所述第一活动板的右侧固定连接有第一电动伸缩杆,所述第一电动伸缩杆远离第一活动板的一端固定连接在第二活动板上,所述第一活动板的左侧固定连接有连接板,所述连接板的顶部和底部均固定连接有毛刷。Preferably, the cleaning device includes a first movable plate, the top of the first movable plate is sleeved on the bottom of the return rod, the right side of the first movable plate is fixedly connected with a first electric telescopic rod, the One end of the first electric telescopic rod away from the first movable plate is fixedly connected to the second movable plate, the left side of the first movable plate is fixedly connected with a connecting plate, and the top and bottom of the connecting plate are fixedly connected with brushes .

优选的,所述收集装置包括支撑板,所述支撑板的一侧与支腿固定连接,所述支撑板的顶部设有收集箱,所述收集箱的右侧与支腿相互贴合。Preferably, the collection device includes a support plate, one side of the support plate is fixedly connected with the outrigger, a collection box is provided on the top of the support plate, and the right side of the collection box and the outrigger are attached to each other.

优选的,所述第一限位装置包括第二活动杆,所述顶板的左侧开设有盲孔,所述第二活动杆的一端插接在盲孔内腔,所述第二活动杆的另一端固定连接有第二挡杆,所述第二活动杆远离第二挡杆的一端的顶部和底部均固定连接有滑块,所述盲孔内壁开设有与滑块相互匹配的滑槽,所述滑块活动连接在滑槽内腔。Preferably, the first limiting device includes a second movable rod, a blind hole is formed on the left side of the top plate, one end of the second movable rod is inserted into the inner cavity of the blind hole, and the second movable rod has a blind hole. The other end is fixedly connected with a second blocking rod, the top and bottom of the end of the second movable rod away from the second blocking rod are fixedly connected with a sliding block, and the inner wall of the blind hole is provided with a sliding groove matching with the sliding block. The sliding block is movably connected to the inner cavity of the chute.

优选的,所述支撑板的顶部设有防滑垫,所述防滑垫上设有若干防滑颗粒。Preferably, an anti-skid pad is provided on the top of the support plate, and a number of anti-skid particles are provided on the anti-skid pad.

优选的,所述第二活动杆的横截面为U形,且所述第二活动杆的U形开口朝右。Preferably, the cross section of the second movable rod is U-shaped, and the U-shaped opening of the second movable rod faces to the right.

优选的,所述第二U形杆的外侧边缘为抛光设置。Preferably, the outer edge of the second U-shaped rod is polished.

优选的,所述第二电动伸缩杆的伸缩长度大于上模的底部与下模的顶部之间的垂直距离,所述第一电动伸缩杆的伸缩长度大于毛刷的左侧与下模的左侧之间的垂直距离。Preferably, the telescopic length of the second electric telescopic rod is greater than the vertical distance between the bottom of the upper mold and the top of the lower mold, and the telescopic length of the first electric telescopic rod is greater than the left side of the brush and the left side of the lower mold vertical distance between sides.

与现有技术相比,本实用新型的有益效果是:一种具有清理机构的汽车部件加工用冲压模具在使用时,通过收集箱的设置,收集被毛刷清理的废料,通过清理上模和下模表面的废料,减少模具的磨损,并且降低工作者因清理废料而产生的劳动量,因此带来该装置具有减少模具磨损、劳动量小等特点。Compared with the prior art, the beneficial effect of the utility model is: when a stamping die with a cleaning mechanism for processing automobile parts is used, the waste cleaned by the brush is collected by the setting of the collecting box, and the upper die and the The scrap on the surface of the lower mold reduces the wear of the mold, and reduces the labor amount of workers due to cleaning the scrap, so the device has the characteristics of reduced mold wear and less labor.

附图说明Description of drawings

图1为本实用新型中实施例1的结构示意图;Fig. 1 is the structural representation of embodiment 1 in the utility model;

图2为本实用新型中实施例2的结构示意图。2 is a schematic structural diagram of Embodiment 2 of the present invention.

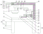
图中标号:1、上模;2、下模;3、底座;4、收集箱;5、支撑板;6、支腿;7、毛刷;8、连接板;9、第一活动板;10、第一电动伸缩杆;11、第一U形杆;12、回形杆;13、连接杆;14、圆环;15、第二U形杆;16、滑槽;17、盲孔;18、竖板;19、顶板;20、第一活动杆;21、固定板;22、短杆;23、第二电动伸缩杆;24、滑块;25、第二活动杆;26、第二挡杆;27、第二活动板;28、清理装置;29、收集装置;30、第一限位装置。Labels in the figure: 1, upper die; 2, lower die; 3, base; 4, collection box; 5, support plate; 6, outrigger; 7, brush; 8, connecting plate; 9, first movable plate; 10, the first electric telescopic rod; 11, the first U-shaped rod; 12, the return rod; 13, the connecting rod; 14, the ring; 15, the second U-shaped rod; 16, the chute; 17, the blind hole; 18, vertical plate; 19, top plate; 20, first movable rod; 21, fixed plate; 22, short rod; 23, second electric telescopic rod; 24, slider; 25, second movable rod; 26, second 27, the second movable plate; 28, the cleaning device; 29, the collecting device; 30, the first limiting device.

具体实施方式Detailed ways

下面将结合本实用新型实施例中的附图,对本实用新型实施例中的技术方案进行清楚、完整地描述,显然,所描述的实施例仅仅是本实用新型一部分实施例,而不是全部的实施例。基于本实用新型中的实施例,本领域普通技术人员在没有做出创造性劳动前提下所获得的所有其他实施例,都属于本实用新型保护的范围。The technical solutions in the embodiments of the present utility model will be clearly and completely described below with reference to the accompanying drawings in the embodiments of the present utility model. Obviously, the described embodiments are only a part of the embodiments of the present utility model, rather than all the implementations. example. Based on the embodiments of the present invention, all other embodiments obtained by those of ordinary skill in the art without creative work fall within the protection scope of the present invention.

实施例1Example 1

请参阅图1,本实用新型提供一种技术方案:一种具有清理机构的汽车部件加工用冲压模具,包括上模1和下模2,上模1位于下模2的正上方,下模2的底部固定连接有底座3,底座3的底部固定连接有两个支腿6,左侧支腿6的左侧设有收集装置29,收集装置29包括支撑板5,支撑板5的顶部设有防滑垫,防滑垫上设有若干防滑颗粒,支撑板5的一侧与支腿6固定连接,支撑板5的顶部设有收集箱4,收集箱4的右侧与支腿6相互贴合,上模1的顶部固定连接有第二电动伸缩杆23,第二电动伸缩杆23远离上模1的一端固定连接有顶板19,顶板19与底座3相互平行,顶板19的底部靠近右侧处固定连接有竖板18,竖板18远离顶板19的一侧固定连接在底座3的顶部靠近右侧处,顶板19的左侧设有第一限位装置30,第一限位装置30包括第二活动杆25,第二活动杆25的横截面为U形,且第二活动杆25的U形开口朝右,顶板19的左侧开设有盲孔17,第二活动杆25的一端插接在盲孔17内腔,第二活动杆25的另一端固定连接有第二挡杆26,第二挡杆26位于上模1的左侧,第二活动杆25远离第二挡杆26的一端的顶部和底部均固定连接有滑块24,盲孔17内壁开设有与滑块24相互匹配的滑槽16,滑块24活动连接在滑槽16内腔,第二电动伸缩杆23的右侧设有短杆22,短杆22的底端固定连接在上模1的顶部,短杆22的顶端设有第一活动杆20,第一活动杆20为水平状态,第一活动杆20的左侧设有第一转轴,第一活动杆20通过第一转轴与短杆22活动连接,第一活动杆20的后侧设有固定板21,固定板21的顶部固定连接在顶板19的底部,固定板21的前端面靠近底部处活动连接有第二转轴,第二转轴远离固定板21的一端贯穿第一活动杆20,第一活动杆20的底端靠近右侧处固定连接有第二U形杆15,第二U形杆15的外侧边缘为抛光设置,第二U形杆15的外侧边缘套设有圆环14,圆环14的底部设有连接杆13,连接杆13与圆环14之间活动连接有第三转轴,连接杆13远离圆环14的一端固定连接有回形杆12,回形杆12的右侧固定连接有第二活动板27,第二活动板27的顶部设有第一U形杆11,第二活动板27内腔开设有与第一U形杆11相互匹配的第一开孔,第一U形杆11的一端与竖板18固定连接,第一U形杆11的另一端贯穿第一开孔,并固定连接在竖板18的左侧壁上,回形杆12的底部设有清理装置28,清理装置28包括第一活动板9,第一活动板9的顶部套设在回形杆12的底部,第一活动板9的右侧固定连接有第一电动伸缩杆10,第一电动伸缩杆10远离第一活动板9的一端固定连接在第二活动板27上,第一活动板9的左侧固定连接有连接板8,连接板8的顶部和底部均固定连接有毛刷7,位于连接板8底部的毛刷7与下模2的顶部相平齐,第二电动伸缩杆23的伸缩长度大于上模1的底部与下模2的顶部之间的垂直距离,第一电动伸缩杆10的伸缩长度大于毛刷7的左侧与下模2的左侧之间的垂直距离,通过收集箱4的设置,收集被毛刷7清理的废料,通过清理上模1和下模2表面的废料,减少模具的磨损,并且降低工作者因清理废料而产生的劳动量。Please refer to FIG. 1, the present utility model provides a technical solution: a stamping die for processing automobile parts with a cleaning mechanism, comprising an upper die 1 and a lower die 2, the upper die 1 is located directly above the lower die 2, and the lower die 2 The bottom of the base 3 is fixedly connected with the base 3, the bottom of the base 3 is fixedly connected with two legs 6, the left side of the left leg 6 is provided with a collection device 29, the collection device 29 includes a support plate 5, and the top of the support plate 5 is provided with a collection device 29. Anti-skid pad, there are a number of anti-skid particles on the anti-skid pad, one side of the support plate 5 is fixedly connected with the outrigger 6, the top of the support plate 5 is provided with a collection box 4, the right side of the collection box 4 and the outrigger 6 are attached to each other, and the upper The top of the mold 1 is fixedly connected with a second electric telescopic rod 23, and the end of the second electric telescopic rod 23 away from the upper mold 1 is fixedly connected with a top plate 19, the top plate 19 and the base 3 are parallel to each other, and the bottom of the top plate 19 is fixedly connected to the right side There is a vertical plate 18, the side of the vertical plate 18 away from the top plate 19 is fixedly connected to the top of the base 3 near the right side, the left side of the top plate 19 is provided with a first limiting device 30, and the first limiting device 30 includes a second movable Rod 25, the cross-section of the second movable rod 25 is U-shaped, and the U-shaped opening of the second movable rod 25 faces to the right, the left side of the top plate 19 is provided with a blind hole 17, and one end of the second movable rod 25 is inserted into the blind hole 17. The inner cavity of the hole 17, the other end of the second movable rod 25 is fixedly connected with a second blocking rod 26, the second blocking rod 26 is located on the left side of the upper mold 1, and the second movable rod 25 is away from the top of one end of the second blocking rod 26 The slider 24 is fixedly connected to the bottom and the inner wall of the blind hole 17 is provided with a chute 16 matching with the slider 24. The slider 24 is movably connected to the inner cavity of the chute 16, and the right side of the second electric telescopic rod 23 is provided with Short rod 22, the bottom end of the short rod 22 is fixedly connected to the top of the upper die 1, the top of the short rod 22 is provided with a first movable rod 20, the first movable rod 20 is in a horizontal state, and the left side of the first movable rod 20 is provided with a first movable rod 20. There is a first rotating shaft, the first movable rod 20 is movably connected with the short rod 22 through the first rotating shaft, the rear side of the first movable rod 20 is provided with a fixed plate 21, the top of the fixed plate 21 is fixedly connected to the bottom of the top plate 19, and the fixed plate The front end surface of 21 is movably connected with a second rotating shaft near the bottom, and the end of the second rotating shaft away from the fixed plate 21 penetrates the first movable rod 20, and the bottom end of the first movable rod 20 is fixedly connected with a second U-shaped rod near the right side. 15. The outer edge of the second U-shaped rod 15 is polished, the outer edge of the second U-shaped rod 15 is sleeved with a circular ring 14, the bottom of the circular ring 14 is provided with a connecting rod 13, and the connection rod 13 and the circular ring 14. A third rotating shaft is movably connected between the two ends, the end of the connecting rod 13 away from the ring 14 is fixedly connected with a return rod 12, the right side of the return rod 12 is fixedly connected with a second movable plate 27, and the top of the second movable plate 27 is provided with The first U-shaped rod 11 and the inner cavity of the second movable plate 27 are provided with a first opening which is matched with the first U-shaped rod 11. One end of the first U-shaped rod 11 is fixedly connected to the vertical plate 18, and the first U-shaped rod The other end of the rod 11 penetrates the first opening and is fixedly connected to the left side wall of the vertical plate 18. The bottom of the return rod 12 is provided with a cleaning device 28, and the cleaning device 28 includes the first A movable plate 9, the top of the first movable plate 9 is sleeved on the bottom of the return rod 12, the right side of the first movable plate 9 is fixedly connected with a first electric telescopic rod 10, and the first electric telescopic rod 10 is away from the first movable plate One end of the plate 9 is fixedly connected to the second movable plate 27, the left side of the first movable plate 9 is fixedly connected with the connecting plate 8, the top and bottom of the connecting plate 8 are fixedly connected with the brush 7, and the brush 7 is fixedly connected at the bottom of the connecting plate 8. The brush 7 is flush with the top of the lower mold 2, the telescopic length of the second electric telescopic rod 23 is greater than the vertical distance between the bottom of the upper mold 1 and the top of the lower mold 2, and the telescopic length of the first electric telescopic rod 10 is greater than The vertical distance between the left side of the brush 7 and the left side of the lower mold 2, through the setting of the collection box 4, the waste cleaned by the brush 7 is collected, and the waste on the surface of the upper mold 1 and the lower mold 2 is cleaned to reduce the mold wear and tear, and reduce the amount of labor required by workers to clean up waste.

实施例2Example 2

请参阅图2,本实用新型提供一种技术方案:一种具有清理机构的汽车部件加工用冲压模具,包括上模1和下模2,上模1位于下模2的正上方,下模2的底部固定连接有底座3,底座3的底部固定连接有两个支腿6,左侧支腿6的左侧设有收集装置29,收集装置29包括支撑板5,支撑板5的顶部设有防滑垫,防滑垫上设有若干防滑颗粒,支撑板5的一侧与支腿6固定连接,支撑板5的顶部设有收集箱4,收集箱4的右侧与支腿6相互贴合,上模1的顶部固定连接有第二电动伸缩杆23,第二电动伸缩杆23远离上模1的一端固定连接有顶板19,顶板19与底座3相互平行,顶板19的底部靠近右侧处固定连接有竖板18,竖板18远离顶板19的一侧固定连接在底座3的顶部靠近右侧处,顶板19的左侧设有第一限位装置30,第一限位装置30包括第二活动杆25,第二活动杆25的横截面为U形,且第二活动杆25的U形开口朝右,顶板19的左侧开设有盲孔17,第二活动杆25的一端插接在盲孔17内腔,第二活动杆25的另一端固定连接有第二挡杆26,第二挡杆26的顶部和底部分别与顶板19的底部和上模1的顶部相贴合,第二活动杆25远离第二挡杆26的一端的顶部和底部均固定连接有滑块24,盲孔17内壁开设有与滑块24相互匹配的滑槽16,滑块24活动连接在滑槽16内腔,第二电动伸缩杆23的右侧设有短杆22,短杆22的底端固定连接在上模1的顶部,短杆22的顶端设有第一活动杆20,第一活动杆20为倾斜设置,第一活动杆20的左侧设有第一转轴,第一活动杆20通过第一转轴与短杆22活动连接,第一活动杆20的后侧设有固定板21,固定板21的顶部固定连接在顶板19的底部,固定板21的前端面靠近底部处活动连接有第二转轴,第二转轴远离固定板21的一端贯穿第一活动杆20,第一活动杆20的底端靠近右侧处固定连接有第二U形杆15,第二U形杆15的外侧边缘为抛光设置,第二U形杆15的外侧边缘套设有圆环14,圆环14的底部设有连接杆13,连接杆13与圆环14之间活动连接有第三转轴,连接杆13远离圆环14的一端固定连接有回形杆12,回形杆12的右侧固定连接有第二活动板27,第二活动板27的顶部设有第一U形杆11,第二活动板27内腔开设有与第一U形杆11相互匹配的第一开孔,第一U形杆11的一端与竖板18固定连接,第一U形杆11的另一端贯穿第一开孔,并固定连接在竖板18的左侧壁上,回形杆12的底部设有清理装置28,清理装置28包括第一活动板9,第一活动板9的顶部套设在回形杆12的底部,第一活动板9的右侧固定连接有第一电动伸缩杆10,第一电动伸缩杆10远离第一活动板9的一端固定连接在第二活动板27上,第一活动板9的左侧固定连接有连接板8,连接板8的顶部和底部均固定连接有毛刷7,位于连接板8顶部的毛刷7与上模1的底部相平齐,第二电动伸缩杆23的伸缩长度大于上模1的底部与下模2的顶部之间的垂直距离,第一电动伸缩杆10的伸缩长度大于毛刷7的左侧与下模2的左侧之间的垂直距离,通过收集箱4的设置,收集被毛刷7清理的废料,通过清理上模1和下模2表面的废料,减少模具的磨损,并且降低工作者因清理废料而产生的劳动量。Please refer to FIG. 2 , the present utility model provides a technical solution: a stamping die for processing automobile parts with a cleaning mechanism, comprising an upper die 1 and a lower die 2, the upper die 1 is located directly above the lower die 2, and the lower die 2 The bottom of the base 3 is fixedly connected with the base 3, the bottom of the base 3 is fixedly connected with two legs 6, the left side of the left leg 6 is provided with a collection device 29, the collection device 29 includes a support plate 5, and the top of the support plate 5 is provided with a collection device 29. Anti-skid pad, there are a number of anti-skid particles on the anti-skid pad, one side of the support plate 5 is fixedly connected with the outrigger 6, the top of the support plate 5 is provided with a collection box 4, the right side of the collection box 4 and the outrigger 6 are attached to each other, and the upper The top of the mold 1 is fixedly connected with a second electric telescopic rod 23, and the end of the second electric telescopic rod 23 away from the upper mold 1 is fixedly connected with a top plate 19, the top plate 19 and the base 3 are parallel to each other, and the bottom of the top plate 19 is fixedly connected to the right side There is a vertical plate 18, the side of the vertical plate 18 away from the top plate 19 is fixedly connected to the top of the base 3 near the right side, the left side of the top plate 19 is provided with a first limiting device 30, and the first limiting device 30 includes a second movable Rod 25, the cross-section of the second movable rod 25 is U-shaped, and the U-shaped opening of the second movable rod 25 faces to the right, the left side of the top plate 19 is provided with a blind hole 17, and one end of the second movable rod 25 is inserted into the blind hole 17. The inner cavity of the hole 17, the other end of the second movable rod 25 is fixedly connected with a second blocking rod 26, the top and bottom of the second blocking rod 26 are respectively fitted with the bottom of the top plate 19 and the top of the upper mold 1, and the second movable rod The top and bottom of the end of the rod 25 away from the second blocking rod 26 are fixedly connected with the sliding block 24 , the inner wall of the blind hole 17 is provided with a sliding groove 16 that matches with the sliding block 24 , and the sliding block 24 is movably connected to the inner cavity of the sliding groove 16 , the right side of the second electric telescopic rod 23 is provided with a short rod 22, the bottom end of the short rod 22 is fixedly connected to the top of the upper die 1, the top of the short rod 22 is provided with a first movable rod 20, and the first movable rod 20 is The inclined arrangement, the left side of the first movable rod 20 is provided with a first rotating shaft, the first movable rod 20 is movably connected with the short rod 22 through the first rotating shaft, the rear side of the first movable rod 20 is provided with a fixed plate 21, and the fixed plate 21 The top of the fixed plate 21 is fixedly connected to the bottom of the top plate 19, and the front end surface of the fixed plate 21 is movably connected with a second rotating shaft near the bottom. A second U-shaped rod 15 is fixedly connected near the right side, the outer edge of the second U-shaped rod 15 is polished, the outer edge of the second U-shaped rod 15 is sleeved with a circular ring 14, and the bottom of the circular ring 14 is provided with The connecting rod 13, a third rotating shaft is movably connected between the connecting rod 13 and the ring 14, the end of the connecting rod 13 away from the ring 14 is fixedly connected with a return rod 12, and the right side of the return rod 12 is fixedly connected with a second movable shaft Plate 27, the top of the second movable plate 27 is provided with a first U-shaped rod 11, and the inner cavity of the second movable plate 27 is provided with a first opening that matches with the first U-shaped rod 11. One end is fixedly connected to the vertical plate 18, the other end of the first U-shaped rod 11 penetrates the first opening, and is fixedly connected to the left side wall of the vertical plate 18, and the bottom of the return rod 12 A cleaning device 28 is provided. The cleaning device 28 includes a first movable plate 9. The top of the first movable plate 9 is sleeved on the bottom of the return rod 12. The right side of the first movable plate 9 is fixedly connected with the first electric telescopic rod 10. , the end of the first electric telescopic rod 10 away from the first movable plate 9 is fixedly connected to the second movable plate 27, the left side of the first movable plate 9 is fixedly connected with the connecting plate 8, and the top and bottom of the connecting plate 8 are fixedly connected There is a brush 7, the brush 7 at the top of the connecting plate 8 is flush with the bottom of the upper die 1, and the telescopic length of the second electric telescopic rod 23 is greater than the vertical distance between the bottom of the upper die 1 and the top of the lower die 2 , the telescopic length of the first electric telescopic rod 10 is greater than the vertical distance between the left side of the brush 7 and the left side of the lower die 2, through the setting of the collection box 4, the waste cleaned by the brush 7 is collected, and the upper die is cleaned by cleaning the upper die. 1 and the scrap on the surface of the lower mold 2, reduce the wear of the mold, and reduce the amount of labor for workers to clean up the scrap.

工作原理:本实用新型在使用时,当启动第二电动伸缩杆23带动上模1向下移动,使得上模1与下模2相互配合,完成对产品的加工过程,当完成产品加工过程后,启动第二电动伸缩杆23使得上模1向上移动,上模1带动短杆22向上移动,短杆22通过第一活动杆20带动第二U形杆15向下移动,第二U形杆15通过圆环14带动连接杆13向下移动,连接杆13带动回形杆12沿着第一U形杆11向下移动,回形杆12通过第一活动板9带动毛刷7向下移动,当上模1移动到如图2中的位置时,推动第二活动杆25带动第二挡杆26移动,使得第二挡杆26的顶部和底部分别与顶板19的底部和上模1的顶部相互贴合,关闭第二电动伸缩杆23并启动第一电动伸缩杆10,第一电动伸缩杆10带动第一活动板9向左移动,第一活动板9带动毛刷7向左移动,从而使得毛刷7可以清理上模1底部的废料,清理完成后,使得第一电动伸缩杆10带动第一活动板9恢复到初始位置,拉动第二活动杆25带动第二挡杆26向左移动,启动第二电动伸缩杆23使得第二电动伸缩杆23向上移动以恢复到初始位置,当上模1恢复到初始位置时,关闭第二电动伸缩杆23,同时启动第一电动伸缩杆10,使得第一电动伸缩杆10通过第一活动板9带动毛刷7向左移动,从而使得毛刷7可以清理下模2顶部的废料,清理完成后,使得第一电动伸缩杆10带动第一活动板9恢复到初始位置,通过收集箱4的设置,收集被毛刷7清理的废料,通过清理上模1和下模2表面的废料,减少模具的磨损,并且降低工作者因清理废料而产生的劳动量。Working principle: when the utility model is in use, when the second electric telescopic rod 23 is activated to drive the upper die 1 to move downward, so that the upper die 1 and the lower die 2 cooperate with each other, and the processing process of the product is completed. , Activate the second electric telescopic rod 23 to make the upper mold 1 move upward, the upper mold 1 drives the short rod 22 to move upward, the short rod 22 drives the second U-shaped rod 15 to move down through the first movable rod 20, and the second U-shaped rod 15 Drive the connecting rod 13 to move down through the ring 14, the connecting rod 13 drives the return rod 12 to move down along the first U-shaped rod 11, and the return rod 12 drives the brush 7 to move down through the first movable plate 9 , when the upper mold 1 moves to the position as shown in FIG. 2, push the second movable rod 25 to drive the second blocking rod 26 to move, so that the top and bottom of the second blocking rod 26 are respectively connected with the bottom of the top plate 19 and the bottom of the upper mold 1. The tops are attached to each other, the second electric telescopic rod 23 is closed and the first electric telescopic rod 10 is activated. The first electric telescopic rod 10 drives the first movable plate 9 to move to the left, and the first movable plate 9 drives the brush 7 to move to the left. Therefore, the brush 7 can clean the waste at the bottom of the upper mold 1. After the cleaning is completed, the first electric telescopic rod 10 drives the first movable plate 9 to return to the initial position, and the second movable rod 25 is pulled to drive the second blocking rod 26 to the left. Move, activate the second electric telescopic rod 23 to make the second electric telescopic rod 23 move up to return to the initial position, when the upper die 1 returns to the initial position, close the second electric telescopic rod 23, and simultaneously start the first electric telescopic rod 10 , so that the first electric telescopic rod 10 drives the brush 7 to move to the left through the first movable plate 9, so that the brush 7 can clean the waste on the top of the lower mold 2. After the cleaning is completed, the first electric telescopic rod 10 drives the first electric telescopic rod 10 The movable plate 9 returns to the original position, and the waste cleaned by the brush 7 is collected by the setting of the collection box 4. By cleaning the waste on the surfaces of the upper mold 1 and the lower mold 2, the wear of the mold is reduced, and the worker's damage caused by cleaning the waste is reduced. amount of labor produced.

尽管已经示出和描述了本实用新型的实施例,对于本领域的普通技术人员而言,可以理解在不脱离本实用新型的原理和精神的情况下可以对这些实施例进行多种变化、修改、替换和变型,本实用新型的范围由所附权利要求及其等同物限定。Although the embodiments of the present invention have been shown and described, it will be understood by those skilled in the art that various changes and modifications can be made to these embodiments without departing from the principles and spirit of the present invention , alternatives and modifications, the scope of the present invention is defined by the appended claims and their equivalents.

Claims (8)

1.一种具有清理机构的汽车部件加工用冲压模具,包括上模(1)和下模(2),所述上模(1)位于下模(2)的正上方,其特征在于:所述下模(2)的底部固定连接有底座(3),所述底座(3)的底部固定连接有两个支腿(6),左侧所述支腿(6)的左侧设有收集装置(29),所述上模(1)的顶部固定连接有第二电动伸缩杆(23),所述第二电动伸缩杆(23)远离上模(1)的一端固定连接有顶板(19),所述顶板(19)与底座(3)相互平行,所述顶板(19)的底部靠近右侧处固定连接有竖板(18),所述竖板(18)远离顶板(19)的一侧固定连接在底座(3)的顶部靠近右侧处,所述顶板(19)的左侧设有第一限位装置(30),所述第二电动伸缩杆(23)的右侧设有短杆(22),所述短杆(22)的底端固定连接在上模(1)的顶部,所述短杆(22)的顶端设有第一活动杆(20),所述第一活动杆(20)的左侧设有第一转轴,所述第一活动杆(20)通过第一转轴与短杆(22)活动连接,所述第一活动杆(20)的后侧设有固定板(21),所述固定板(21)的顶部固定连接在顶板(19)的底部,所述固定板(21)的前端面靠近底部处活动连接有第二转轴,所述第二转轴远离固定板(21)的一端贯穿第一活动杆(20),所述第一活动杆(20)的底端靠近右侧处固定连接有第二U形杆(15),所述第二U形杆(15)的外侧边缘套设有圆环(14),所述圆环(14)的底部设有连接杆(13),所述连接杆(13)与圆环(14)之间活动连接有第三转轴,所述连接杆(13)远离圆环(14)的一端固定连接有回形杆(12),所述回形杆(12)的右侧固定连接有第二活动板(27),所述第二活动板(27)的顶部设有第一U形杆(11),所述第二活动板(27)内腔开设有与第一U形杆(11)相互匹配的第一开孔,所述第一U形杆(11)的一端与竖板(18)固定连接,所述第一U形杆(11)的另一端贯穿第一开孔,并固定连接在竖板(18)的左侧壁上,所述回形杆(12)的底部设有清理装置(28)。1. A stamping die for machining an automobile part with a cleaning mechanism, comprising an upper die (1) and a lower die (2), the upper die (1) being located just above the lower die (2), and characterized in that: The bottom of the lower die (2) is fixedly connected with a base (3), the bottom of the base (3) is fixedly connected with two legs (6), and the left side of the left leg (6) is provided with a collecting A device (29), the top of the upper mold (1) is fixedly connected with a second electric telescopic rod (23), and the end of the second electric telescopic rod (23) away from the upper mold (1) is fixedly connected with a top plate (19) ), the top plate (19) and the base (3) are parallel to each other, and a vertical plate (18) is fixedly connected to the bottom of the top plate (19) near the right side, and the vertical plate (18) is far from the top plate (19). One side is fixedly connected to the top of the base (3) near the right side, the left side of the top plate (19) is provided with a first limiting device (30), and the right side of the second electric telescopic rod (23) is provided with a first limiting device (30). There is a short rod (22), the bottom end of the short rod (22) is fixedly connected to the top of the upper die (1), the top of the short rod (22) is provided with a first movable rod (20), the The left side of a movable rod (20) is provided with a first rotating shaft, the first movable rod (20) is movably connected with the short rod (22) through the first rotating shaft, and the rear side of the first movable rod (20) is provided with There is a fixing plate (21), the top of the fixing plate (21) is fixedly connected to the bottom of the top plate (19), and the front end surface of the fixing plate (21) is movably connected with a second rotating shaft near the bottom. One end of the rotating shaft away from the fixed plate (21) penetrates the first movable rod (20), and a second U-shaped rod (15) is fixedly connected to the bottom end of the first movable rod (20) near the right side. The outer edge of the U-shaped rod (15) is sleeved with a circular ring (14), and the bottom of the circular ring (14) is provided with a connecting rod (13), between the connecting rod (13) and the circular ring (14) A third rotating shaft is movably connected, one end of the connecting rod (13) away from the ring (14) is fixedly connected with a looped rod (12), and the right side of the looped rod (12) is fixedly connected with a second movable plate (27), the top of the second movable plate (27) is provided with a first U-shaped rod (11), and the inner cavity of the second movable plate (27) is provided with a matching first U-shaped rod (11). The first opening of the first U-shaped rod (11) is fixedly connected to the vertical plate (18), and the other end of the first U-shaped rod (11) penetrates the first opening and is fixedly connected to the vertical plate (18). On the left side wall of the vertical plate (18), a cleaning device (28) is provided at the bottom of the return rod (12). 2.根据权利要求1所述的一种具有清理机构的汽车部件加工用冲压模具,其特征在于:所述清理装置(28)包括第一活动板(9),所述第一活动板(9)的顶部套设在回形杆(12)的底部,所述第一活动板(9)的右侧固定连接有第一电动伸缩杆(10),所述第一电动伸缩杆(10)远离第一活动板(9)的一端固定连接在第二活动板(27)上,所述第一活动板(9)的左侧固定连接有连接板(8),所述连接板(8)的顶部和底部均固定连接有毛刷(7)。2 . The stamping die for processing automobile parts with a cleaning mechanism according to claim 1 , wherein the cleaning device ( 28 ) comprises a first movable plate ( 9 ), the first movable plate ( 9 ). 3 . ) is sleeved on the bottom of the return rod (12), a first electric telescopic rod (10) is fixedly connected to the right side of the first movable plate (9), and the first electric telescopic rod (10) is far away from One end of the first movable plate (9) is fixedly connected to the second movable plate (27), the left side of the first movable plate (9) is fixedly connected with a connecting plate (8), and the connecting plate (8) is Brushes (7) are permanently attached to the top and bottom. 3.根据权利要求1所述的一种具有清理机构的汽车部件加工用冲压模具,其特征在于:所述收集装置(29)包括支撑板(5),所述支撑板(5)的一侧与支腿(6)固定连接,所述支撑板(5)的顶部设有收集箱(4),所述收集箱(4)的右侧与支腿(6)相互贴合。3 . The stamping die for processing automobile parts with a cleaning mechanism according to claim 1 , wherein the collecting device ( 29 ) comprises a support plate ( 5 ), one side of the support plate ( 5 ). 4 . Fixed connection with the outriggers (6), the top of the support plate (5) is provided with a collection box (4), the right side of the collection box (4) and the outriggers (6) are attached to each other. 4.根据权利要求1所述的一种具有清理机构的汽车部件加工用冲压模具,其特征在于:所述第一限位装置(30)包括第二活动杆(25),所述顶板(19)的左侧开设有盲孔(17),所述第二活动杆(25)的一端插接在盲孔(17)内腔,所述第二活动杆(25)的另一端固定连接有第二挡杆(26),所述第二活动杆(25)远离第二挡杆(26)的一端的顶部和底部均固定连接有滑块(24),所述盲孔(17)内壁开设有与滑块(24)相互匹配的滑槽(16),所述滑块(24)活动连接在滑槽(16)内腔。4. A stamping die for machining automobile parts with a cleaning mechanism according to claim 1, wherein the first limiting device (30) comprises a second movable rod (25), the top plate (19) ) is provided with a blind hole (17) on the left side, one end of the second movable rod (25) is inserted into the inner cavity of the blind hole (17), and the other end of the second movable rod (25) is fixedly connected with the first The second blocking rod (26), the top and bottom of the end of the second movable rod (25) away from the second blocking rod (26) are fixedly connected with a slider (24), and the inner wall of the blind hole (17) is provided with a sliding block (24). The sliding groove (16) is matched with the sliding block (24), and the sliding block (24) is movably connected to the inner cavity of the sliding groove (16). 5.根据权利要求3所述的一种具有清理机构的汽车部件加工用冲压模具,其特征在于:所述支撑板(5)的顶部设有防滑垫,所述防滑垫上设有若干防滑颗粒。5 . The stamping die for processing automobile parts with a cleaning mechanism according to claim 3 , wherein a non-slip pad is arranged on the top of the support plate ( 5 ), and a plurality of anti-slip particles are arranged on the anti-slip pad. 6 . 6.根据权利要求4所述的一种具有清理机构的汽车部件加工用冲压模具,其特征在于:所述第二活动杆(25)的横截面为U形,且所述第二活动杆(25)的U形开口朝右。6 . The stamping die for processing automobile parts with a cleaning mechanism according to claim 4 , wherein the cross section of the second movable rod ( 25 ) is U-shaped, and the second movable rod ( 25 ) is U-shaped. 7 . 25) with the U-shaped opening to the right. 7.根据权利要求1所述的一种具有清理机构的汽车部件加工用冲压模具,其特征在于:所述第二U形杆(15)的外侧边缘为抛光设置。7 . The stamping die for processing automobile parts with a cleaning mechanism according to claim 1 , wherein the outer edge of the second U-shaped rod ( 15 ) is polished. 8 . 8.根据权利要求2所述的一种具有清理机构的汽车部件加工用冲压模具,其特征在于:所述第二电动伸缩杆(23)的伸缩长度大于上模(1)的底部与下模(2)的顶部之间的垂直距离,所述第一电动伸缩杆(10)的伸缩长度大于毛刷(7)的左侧与下模(2)的左侧之间的垂直距离。8 . The stamping die for processing automobile parts with a cleaning mechanism according to claim 2 , wherein the telescopic length of the second electric telescopic rod ( 23 ) is greater than the bottom of the upper die ( 1 ) and the lower die (2) The vertical distance between the tops of the first electric telescopic rod (10) is greater than the vertical distance between the left side of the brush (7) and the left side of the lower die (2).
CN201921523563.3U 2019-09-12 2019-09-12 Stamping die is used in automobile parts processing with clearance mechanism Expired - Fee Related CN211464517U (en)

Priority Applications (1)

Application Number Priority Date Filing Date Title
CN201921523563.3U CN211464517U (en) 2019-09-12 2019-09-12 Stamping die is used in automobile parts processing with clearance mechanism

Applications Claiming Priority (1)

Application Number Priority Date Filing Date Title
CN201921523563.3U CN211464517U (en) 2019-09-12 2019-09-12 Stamping die is used in automobile parts processing with clearance mechanism

Publications (1)

Publication Number Publication Date
CN211464517U true CN211464517U (en) 2020-09-11

Family

ID=72357579

Family Applications (1)

Application Number Title Priority Date Filing Date
CN201921523563.3U Expired - Fee Related CN211464517U (en) 2019-09-12 2019-09-12 Stamping die is used in automobile parts processing with clearance mechanism

Country Status (1)

Country Link
CN (1) CN211464517U (en)

Cited By (5)

* Cited by examiner, † Cited by third party
Publication number Priority date Publication date Assignee Title
CN112264474A (en) * 2020-11-05 2021-01-26 江西耐乐铜业有限公司 Dedicated die set of flat copper pipe processing
CN113102588A (en) * 2021-03-24 2021-07-13 冷尧进 Aluminum alloy spare production stamping device
CN114309458A (en) * 2021-11-17 2022-04-12 盐城仁创砂业科技有限公司 Reclaimed sand surface impurity cleaning device
CN115446189A (en) * 2022-11-10 2022-12-09 诸城恒业机械有限公司 Automobile stamping device with garbage collection function
CN118528476A (en) * 2024-06-28 2024-08-23 意尔康股份有限公司 Insole processing and molding device

Cited By (8)

* Cited by examiner, † Cited by third party
Publication number Priority date Publication date Assignee Title
CN112264474A (en) * 2020-11-05 2021-01-26 江西耐乐铜业有限公司 Dedicated die set of flat copper pipe processing
CN113102588A (en) * 2021-03-24 2021-07-13 冷尧进 Aluminum alloy spare production stamping device
CN113102588B (en) * 2021-03-24 2024-02-02 佛山市众广铝业有限公司 Stamping device for aluminum alloy piece production
CN114309458A (en) * 2021-11-17 2022-04-12 盐城仁创砂业科技有限公司 Reclaimed sand surface impurity cleaning device
CN114309458B (en) * 2021-11-17 2023-06-30 盐城仁创砂业科技有限公司 Regenerated sand surface impurity cleaning device
CN115446189A (en) * 2022-11-10 2022-12-09 诸城恒业机械有限公司 Automobile stamping device with garbage collection function
CN118528476A (en) * 2024-06-28 2024-08-23 意尔康股份有限公司 Insole processing and molding device
CN118528476B (en) * 2024-06-28 2025-05-13 意尔康股份有限公司 Insole processing and molding device

Similar Documents

Publication Publication Date Title
CN211464517U (en) Stamping die is used in automobile parts processing with clearance mechanism
CN115283537A (en) Metal spare and accessory part punching equipment
CN108372333A (en) A kind of entirety gantry type water Cutting platform
CN110899211A (en) Belt cleaning device is used in mould production
CN118744369A (en) A material trimming device processed by a special-shaped trimming machine
CN207825308U (en) A kind of board mould cleaning plant
CN106002293A (en) Automatic production line for brake disks
CN112264474B (en) A special mold device for flat copper tube processing
CN220826240U (en) Waste separating device for injection molding
CN216609909U (en) A device for removing residual material after injection molding of injection molded parts
CN215697149U (en) Automatic stamping device with clearance portion
CN218615002U (en) Burr removing device is used in production of double-colored rubber watchband
CN214109936U (en) Plastic product polishing device
CN109227170B (en) Die machining is with mould fixing device convenient to it is clean
CN215665982U (en) Chemical industry safety feeding device
CN207359310U (en) Prefabricated channel mould inner surface polishing cleaning plant
CN206046518U (en) A kind of automobile die automatically removes rim charge device
CN214559783U (en) A grinding device for injection mold processing
CN214419556U (en) A rapid cooling device for blister machine
CN215544428U (en) A New Type of Stamping Progressive Die Feeder
CN221772844U (en) A waste recycling device for processing plastic steel strips of children's cars
CN212095503U (en) Leftover material removing mechanism for zinc strip preparation
CN223865803U (en) Leftover bits recovery unit is used in building stones processing
CN105053103B (en) A kind of reason lever apparatus of vermicelli cutting machine
CN217830910U (en) Residue removing equipment for casting mold machining

Legal Events

Date Code Title Description
GR01 Patent grant
GR01 Patent grant
CF01 Termination of patent right due to non-payment of annual fee
CF01 Termination of patent right due to non-payment of annual fee

Granted publication date: 20200911