CN211098808U - 一种热能设备内衬耐磨材料精细混料机 - Google Patents
一种热能设备内衬耐磨材料精细混料机 Download PDFInfo
- Publication number
- CN211098808U CN211098808U CN201921895210.6U CN201921895210U CN211098808U CN 211098808 U CN211098808 U CN 211098808U CN 201921895210 U CN201921895210 U CN 201921895210U CN 211098808 U CN211098808 U CN 211098808U
- Authority
- CN
- China
- Prior art keywords
- fixedly arranged
- fixed surface
- portal frame
- mixing
- mixer
- Prior art date
- Legal status (The legal status is an assumption and is not a legal conclusion. Google has not performed a legal analysis and makes no representation as to the accuracy of the status listed.)
- Expired - Fee Related
Links
- 239000000463 material Substances 0.000 title claims abstract description 40
- 238000002156 mixing Methods 0.000 claims abstract description 54
- 238000003825 pressing Methods 0.000 claims abstract description 21
- 238000013329 compounding Methods 0.000 claims abstract description 14
- 238000003860 storage Methods 0.000 claims description 7
- 229910000851 Alloy steel Inorganic materials 0.000 claims description 3
- 239000002994 raw material Substances 0.000 abstract description 16
- 230000010354 integration Effects 0.000 abstract description 3
- 230000009286 beneficial effect Effects 0.000 abstract description 2
- 235000019504 cigarettes Nutrition 0.000 abstract description 2
- 230000005540 biological transmission Effects 0.000 description 5
- 238000004519 manufacturing process Methods 0.000 description 5
- 239000000843 powder Substances 0.000 description 5
- 238000000498 ball milling Methods 0.000 description 3
- 230000000694 effects Effects 0.000 description 3
- 238000004806 packaging method and process Methods 0.000 description 3
- 230000015572 biosynthetic process Effects 0.000 description 2
- 239000011819 refractory material Substances 0.000 description 2
- 241000208125 Nicotiana Species 0.000 description 1
- 235000002637 Nicotiana tabacum Nutrition 0.000 description 1
- 230000005611 electricity Effects 0.000 description 1
- 238000000034 method Methods 0.000 description 1
- 239000000203 mixture Substances 0.000 description 1
- 238000012986 modification Methods 0.000 description 1
- 230000004048 modification Effects 0.000 description 1
Images
Landscapes
- Mixers Of The Rotary Stirring Type (AREA)
Abstract
本实用新型涉及混料机技术领域,特别涉及一种热能设备内衬耐磨材料精细混料机,混料机底座的上表面固定设置有龙门架,龙门架的上表面固定设置有液压装置,液压装置的下表面固定设置有液压缸,液压缸的下表面固定设置有液压杆,液压杆的下表面固定设置有压料板,本实用新型通过设计的液压装置和压料板首先将原料进行压料粉碎,并通过设计的运输带将压料粉碎的原料输送到混料仓进行混料,有效实现了对原料烟料粉碎到混料的一体化流程,本实用新型除了以上有益效果之外,通过设计的第一混料锯齿、第一从动齿轮、第二混料锯齿和第二从动齿轮以及马达主动齿轮可有效实现齿轮传动进而防止带传动容易使得转轴与电机之间传送打滑的情况。
Description
技术领域
本实用新型涉及混料机技术领域,特别涉及一种热能设备内衬耐磨材料精细混料机。
背景技术
目前,在耐火材料生产厂家,生产粉末状的耐火材料主要是将原料进行粉碎、球磨形成粉末,再根据不同的配比将各种原料通过进行混料机混合,通过皮带传送至加工包装台进行包装,最终包装形成袋装的产品;
但是现有的热能设备内衬耐磨材料精细混料机存在以下问题,首先是根据现有厂家的生产工艺流程,无法实现进行对原料进行粉碎球磨形成粉末后通过运输带运输到混料机中的一体化,无法提高生产效率,其次是现有的混料机大多采用带传动的方式,这种传动方式容易使得转轴与电机之间传送打滑影响混料效果。
实用新型内容
本实用新型的目的在于提供一种热能设备内衬耐磨材料精细混料机,以解决上述背景技术中提出现有的热能设备内衬耐磨材料精细混料机存在以下问题,首先是根据现有厂家的生产工艺流程,无法实现进行对原料进行粉碎球磨形成粉末后通过运输带运输到混料机中的一体化,无法提高生产效率,其次是现有的混料机大多采用带传动的方式,这种传动方式容易使得转轴与电机之间传送打滑影响混料效果的问题。
为实现上述目的,本实用新型提供如下技术方案:一种热能设备内衬耐磨材料精细混料机,包括混料机底座,所述混料机底座的上表面固定设置有龙门架,所述龙门架的上表面固定设置有液压装置,所述液压装置的下表面固定设置有液压缸,所述液压缸的下表面固定设置有液压杆,所述液压杆的下表面固定设置有压料板,所述龙门架的上表面固定设置有液压储纳箱,所述龙门架的前表面固定设置有压料控制器,所述龙门架的左表面固定设置有运输带;
所述运输带的前表面固定设置有电动马达,所述混料机底座的上表面固定设置有混料仓,所述混料仓的内表面固定设置有第一混料锯齿,所述混料仓的前表面固定设置有第一从动齿轮,所述第一从动齿轮的左表面固定设置有马达主动齿轮,所述马达主动齿轮的前表面固定设置有齿轮马达,所述混料仓的下表面固定设置有储纳腔,所述混料仓的左表面固定设置有输料滑道,所述混料机底座的上表面固定设置有混料控制器。
优选的,所述混料仓的前表面固定设置有第二从动齿轮且所述第二从动齿轮与所述第一从动齿轮齿轮连接。
优选的,所述混料仓的内表面固定设置有第二混料锯齿。
优选的,所述混料控制器的前表面电性连接有混料显示器。
优选的,所述混料机底座的上表面固定设置有所述龙门架且所述龙门架采用合金钢材质。
优选的,所述压料控制器的上表面电性连接有压料按钮。
优选的,所述混料控制器的前表面电性连接有启动按钮。
本实用新型的技术效果和优点:
1、本实用新型通过设计的液压装置和压料板首先将原料进行压料粉碎,并通过设计的运输带将压料粉碎的原料输送到混料仓进行混料,有效实现了对原料烟料粉碎到混料的一体化流程;
2、本实用新型除了以上有益效果之外,通过设计的第一混料锯齿、第一从动齿轮、第二混料锯齿和第二从动齿轮以及马达主动齿轮可有效实现齿轮传动进而防止带传动容易使得转轴与电机之间传送打滑的情况。
附图说明
图1为本实用新型结构的示意图。
图2为本实用新型结构的主视图。
图3为本实用新型结构的左视图。
图4为本实用新型结构的俯视图。
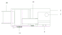
图中:1、混料机底座;2、龙门架;3、液压装置;4、液压缸;5、液压杆;6、压料板;7、液压储纳箱;8、压料控制器;9、压料按钮;10、运输带;11、电动马达;12、混料仓;13、第一混料锯齿;14、第一从动齿轮; 15、第二混料锯齿;16、第二从动齿轮;17、马达主动齿轮;18、齿轮马达; 19、储纳腔;20、输料滑道;21、混料控制器;22、混料显示器;23、启动按钮。
具体实施方式
下面将结合本实用新型实施例中的附图,对本实用新型实施例中的技术方案进行清楚、完整地描述,显然,所描述的实施例仅仅是本实用新型一部分实施例,而不是全部的实施例。基于本实用新型中的实施例,本领域普通技术人员在没有做出创造性劳动前提下所获得的所有其他实施例,都属于本实用新型保护的范围。
本实用新型提供了如图1-4所示的一种热能设备内衬耐磨材料精细混料机,如图1所示,混料机底座1的上表面固定设置有龙门架2,龙门架2的上表面固定设置有液压装置3,液压装置3的下表面固定设置有液压缸4,液压缸4的下表面固定设置有液压杆5,液压杆5的下表面固定设置有压料板6,通过设计的液压装置3和压料板6首先将原料进行压料粉碎,龙门架2的上表面固定设置有液压储纳箱7,龙门架2的前表面固定设置有压料控制器8,龙门架2的左表面固定设置有运输带10,通过设计的运输带10将压料粉碎的原料输送到混料仓12进行混料,有效实现了对原料烟料粉碎到混料的一体化流程;
如图2所示,运输带10的前表面固定设置有电动马达11,混料机底座1 的上表面固定设置有混料仓12,混料仓12的内表面固定设置有第一混料锯齿 13,混料仓12的前表面固定设置有第一从动齿轮14,结合图1和图2所示,第一从动齿轮14的左表面固定设置有马达主动齿轮17,马达主动齿轮17的前表面固定设置有齿轮马达18,混料仓12的下表面固定设置有储纳腔19,混料仓12的左表面固定设置有输料滑道20,混料机底座1的上表面固定设置有混料控制器21。
结合图2和图3所示,混料仓12的前表面固定设置有第二从动齿轮16 且第二从动齿轮16与第一从动齿轮14齿轮连接,混料仓12的内表面固定设置有第二混料锯齿15,混料控制器21的前表面电性连接有混料显示器22,混料机底座1的上表面固定设置有龙门架2且龙门架2采用合金钢材质,压料控制器8的上表面电性连接有压料按钮9,混料控制器21的前表面电性连接有启动按钮23,通过设计的第一混料锯齿13、第一从动齿轮14、第二混料锯齿15和第二从动齿轮16以及马达主动齿轮17可有效实现齿轮传动进而防止带传动容易打滑的情况。
本实用工作原理:在使用本实用新型时,首先将本实用新型接入到工业用电中,通过龙门架2的上表面固定设置有液压装置3,通过压料控制器8(型号为RS485)的压料按钮9启动液压装置3,液压装置3中的液压缸4提供动力,通过液压缸4的液压力带动液压杆5的向下运动,液压杆5的下表面固定设置有压料板6,通过液压杆5的向下运动带动压料板6的向下运动,进而使得对原料进行粉碎球磨形成粉末,对原料进行粉碎球磨形成粉末之后,龙门架2的左表面固定设置有运输带10,运输带10的前表面固定设置有电动马达11;
通过混料控制器21(型号为A-25F)中的启动按钮23启动电动马达11,通过电动马达11的运动带动运输带10的向上的运动,进而将粉碎后的原料输送到混料仓12进行混料,通过齿轮马达18的转动带动马达主动齿轮17的转动,马达主动齿轮17的转动带动第一从动齿轮14的转动,第一从动齿轮 14的转动带动第二从动齿轮16转动实现齿轮传动,进而提供足够的动力对混料仓12中的材料进行充分的混料。
最后应说明的是:以上仅为本实用新型的优选实施例而已,并不用于限制本实用新型,尽管参照前述实施例对本实用新型进行了详细的说明,对于本领域的技术人员来说,其依然可以对前述各实施例所记载的技术方案进行修改,或者对其中部分技术特征进行等同替换,凡在本实用新型的精神和原则之内,所作的任何修改、等同替换、改进等,均应包含在本实用新型的保护范围之内。
Claims (7)
1.一种热能设备内衬耐磨材料精细混料机,包括混料机底座(1),其特征在于:所述混料机底座(1)的上表面固定设置有龙门架(2),所述龙门架(2)的上表面固定设置有液压装置(3),所述液压装置(3)的下表面固定设置有液压缸(4),所述液压缸(4)的下表面固定设置有液压杆(5),所述液压杆(5)的下表面固定设置有压料板(6),所述龙门架(2)的上表面固定设置有液压储纳箱(7),所述龙门架(2)的前表面固定设置有压料控制器(8),所述龙门架(2)的左表面固定设置有运输带(10);
所述运输带(10)的前表面固定设置有电动马达(11),所述混料机底座(1)的上表面固定设置有混料仓(12),所述混料仓(12)的内表面固定设置有第一混料锯齿(13),所述混料仓(12)的前表面固定设置有第一从动齿轮(14),所述第一从动齿轮(14)的左表面固定设置有马达主动齿轮(17),所述马达主动齿轮(17)的前表面固定设置有齿轮马达(18),所述混料仓(12)的下表面固定设置有储纳腔(19),所述混料仓(12)的左表面固定设置有输料滑道(20),所述混料机底座(1)的上表面固定设置有混料控制器(21)。
2.根据权利要求1所述的一种热能设备内衬耐磨材料精细混料机,其特征在于:所述混料仓(12)的前表面固定设置有第二从动齿轮(16)且所述第二从动齿轮(16)与所述第一从动齿轮(14)齿轮连接。
3.根据权利要求1所述的一种热能设备内衬耐磨材料精细混料机,其特征在于:所述混料仓(12)的内表面固定设置有第二混料锯齿(15)。
4.根据权利要求1所述的一种热能设备内衬耐磨材料精细混料机,其特征在于:所述混料控制器(21)的前表面电性连接有混料显示器(22)。
5.根据权利要求1所述的一种热能设备内衬耐磨材料精细混料机,其特征在于:所述混料机底座(1)的上表面固定设置有所述龙门架(2)且所述龙门架(2)采用合金钢材质。
6.根据权利要求1所述的一种热能设备内衬耐磨材料精细混料机,其特征在于:所述压料控制器(8)的上表面电性连接有压料按钮(9)。
7.根据权利要求1所述的一种热能设备内衬耐磨材料精细混料机,其特征在于:所述混料控制器(21)的前表面电性连接有启动按钮(23)。
Priority Applications (1)
| Application Number | Priority Date | Filing Date | Title |
|---|---|---|---|
| CN201921895210.6U CN211098808U (zh) | 2019-11-06 | 2019-11-06 | 一种热能设备内衬耐磨材料精细混料机 |
Applications Claiming Priority (1)
| Application Number | Priority Date | Filing Date | Title |
|---|---|---|---|
| CN201921895210.6U CN211098808U (zh) | 2019-11-06 | 2019-11-06 | 一种热能设备内衬耐磨材料精细混料机 |
Publications (1)
| Publication Number | Publication Date |
|---|---|
| CN211098808U true CN211098808U (zh) | 2020-07-28 |
Family
ID=71711597
Family Applications (1)
| Application Number | Title | Priority Date | Filing Date |
|---|---|---|---|
| CN201921895210.6U Expired - Fee Related CN211098808U (zh) | 2019-11-06 | 2019-11-06 | 一种热能设备内衬耐磨材料精细混料机 |
Country Status (1)
| Country | Link |
|---|---|
| CN (1) | CN211098808U (zh) |
Cited By (1)
| Publication number | Priority date | Publication date | Assignee | Title |
|---|---|---|---|---|
| CN114011290A (zh) * | 2021-11-30 | 2022-02-08 | 江苏首盾耐磨材料有限公司 | 一种热能设备内衬耐磨材料精细混料机 |
-
2019
- 2019-11-06 CN CN201921895210.6U patent/CN211098808U/zh not_active Expired - Fee Related
Cited By (2)
| Publication number | Priority date | Publication date | Assignee | Title |
|---|---|---|---|---|
| CN114011290A (zh) * | 2021-11-30 | 2022-02-08 | 江苏首盾耐磨材料有限公司 | 一种热能设备内衬耐磨材料精细混料机 |
| CN114011290B (zh) * | 2021-11-30 | 2024-03-01 | 江苏首盾耐磨材料有限公司 | 一种热能设备内衬耐磨材料精细混料机 |
Similar Documents
| Publication | Publication Date | Title |
|---|---|---|
| CN206406486U (zh) | 一种双模双出块卧式铝屑压块机 | |
| CN211098808U (zh) | 一种热能设备内衬耐磨材料精细混料机 | |
| CN208020413U (zh) | 一种竹纤维生产过程中使用的竹片压碎装置 | |
| CN206552292U (zh) | 一种固体饮料分量包装机 | |
| CN201721951U (zh) | 金属圆钢自动理料机 | |
| CN204338270U (zh) | 一种兽药粉碎装置 | |
| CN110948768A (zh) | 用于高分子板材加工的双带压机 | |
| CN206827072U (zh) | 破袋卸料机 | |
| CN206747585U (zh) | 一种用于粉末冶金的压力机自动送料装置 | |
| CN101259760A (zh) | 废钢切屑打包机 | |
| CN213622081U (zh) | 一种压铸机用送料结构 | |
| CN205345385U (zh) | 一种多功能食品包装装置 | |
| CN104070049B (zh) | 节能型废铁屑与废旧塑料混合机 | |
| CN210591876U (zh) | 一种安全省力的翻斗式矿车 | |
| CN211887307U (zh) | 一种转炉耐材固废物再利用用破碎装置 | |
| CN107878858A (zh) | 全自动食用菌装包压块成型机 | |
| CN219187243U (zh) | 一种带有自动加料系统的玻璃粉碎机 | |
| CN208894349U (zh) | 一种带整体式机芯的工业碎纸机 | |
| CN107253543A (zh) | 一种高效包装装置 | |
| CN205915732U (zh) | 一种用于粉末压制成型的冲压送料机 | |
| CN112551111A (zh) | 自动化炮泥成型分切包装系统 | |
| CN205727948U (zh) | 单孔灌饭机 | |
| CN221365181U (zh) | 一种浇筑料浇筑装置 | |
| CN104786384B (zh) | 智能无粉尘式上料、喂料一体机 | |
| CN216224644U (zh) | 一种建筑工程用建筑垃圾破碎装置 |
Legal Events
| Date | Code | Title | Description |
|---|---|---|---|
| GR01 | Patent grant | ||
| GR01 | Patent grant | ||
| CF01 | Termination of patent right due to non-payment of annual fee |
Granted publication date: 20200728 |
|
| CF01 | Termination of patent right due to non-payment of annual fee |