CN210849487U - End face grinding device for gear machining - Google Patents
End face grinding device for gear machining Download PDFInfo
- Publication number
- CN210849487U CN210849487U CN201921290834.5U CN201921290834U CN210849487U CN 210849487 U CN210849487 U CN 210849487U CN 201921290834 U CN201921290834 U CN 201921290834U CN 210849487 U CN210849487 U CN 210849487U
- Authority
- CN
- China
- Prior art keywords
- gear
- grinding
- clamp splice
- clamping block
- motor
- Prior art date
- Legal status (The legal status is an assumption and is not a legal conclusion. Google has not performed a legal analysis and makes no representation as to the accuracy of the status listed.)
- Expired - Fee Related
Links
- 238000003754 machining Methods 0.000 title claims abstract description 12
- 238000007790 scraping Methods 0.000 claims description 4
- 238000000034 method Methods 0.000 abstract description 10
- 230000000694 effects Effects 0.000 abstract description 4
- 230000000087 stabilizing effect Effects 0.000 abstract description 2
- 238000013508 migration Methods 0.000 abstract 1
- 230000005012 migration Effects 0.000 abstract 1
- 230000009286 beneficial effect Effects 0.000 description 1
- 230000005540 biological transmission Effects 0.000 description 1
- 230000007547 defect Effects 0.000 description 1
- 230000003631 expected effect Effects 0.000 description 1
- 238000005096 rolling process Methods 0.000 description 1
Images
Landscapes
- Grinding Of Cylindrical And Plane Surfaces (AREA)
Abstract
The utility model discloses a gear machining is with terminal surface grinding device, including two backup pads and the grinding storehouse of fixed mounting on the backup pad top, fixed mounting has first clamp splice on the inside wall in grinding storehouse, one side slidable mounting that the grinding storehouse is close to first clamp splice has the second clamp splice, the common meshing of the one end that first clamp splice and second clamp splice are relative has the gear, the top of gear is equipped with the hydraulic press, and hydraulic press fixed mounting is on the inside wall on grinding storehouse top, the piston rod is installed to the bottom of hydraulic press. The utility model discloses well before put the gear, because all be equipped with the meshing tooth on first clamp splice and the second clamp splice, so two clamp splices can closely mesh with the gear, make threaded rod horizontal migration through rotating the threaded rod to drive the connecting rod and remove, make the second clamp splice remove, fix the gear, reach the effect of stabilizing the gear, make the gear difficult removal at the grinding in-process, guaranteed the grinding quality of gear.
Description
Technical Field
The utility model relates to a gear technical field especially relates to a gear machining uses end face grinding device.
Background
The gear is a wheel-shaped mechanical part which transfers torque by means of meshing of teeth, and can realize the functions of changing rotating speed and torque, changing movement direction and changing movement form by means of transmission with other tooth-shaped mechanical parts. The existing gear grinding device has the defects that the fixed gear is unstable, the effect of the ground gear is influenced, chips cannot be effectively treated, the ground gear is deformed, the expected effect is not achieved, and the quality of the gear is reduced, so that the improvement is needed.
SUMMERY OF THE UTILITY MODEL
The utility model aims at solving the problems of unstable gear fixation and residual cutting scrap in the prior art and providing an end face grinding device for gear machining.
In order to achieve the above purpose, the utility model adopts the following technical scheme:
a gear machining end face grinding device comprises two support plates and a grinding bin fixedly mounted on the top ends of the support plates, wherein a first clamping block is fixedly mounted on the inner side wall of the grinding bin, a second clamping block is slidably mounted on one side, close to the first clamping block, of the grinding bin, a gear is meshed with one end, opposite to the first clamping block, of the second clamping block, a hydraulic machine is arranged on the top end of the gear, the hydraulic machine is fixedly mounted on the inner side wall of the top end of the grinding bin, a piston rod is mounted at the bottom end of the hydraulic machine, a first motor is fixedly mounted at the bottom end of the piston rod, a first rotating shaft is mounted at the driving end of the first motor, a grinding wheel is fixedly mounted at the bottom end of the first rotating shaft, a second motor is movably mounted on the inner side wall of the top end of the grinding bin, a driving device is connected onto the second motor, the bottom fixed mounting of second pivot has the connecting axle, the bottom fixed mounting of connecting axle has the scraper blade.
Preferably, threaded connection has a threaded rod on the lateral wall that the grinding storehouse is close to second clamp splice one side, and the threaded rod runs through the grinding storehouse and sets up, the rotatable connecting rod of installing of one end that first clamp splice was kept away from to the second clamp splice, four gyro wheels are installed to the bottom of second clamp splice, and is relative two be connected with the round bar jointly between the gyro wheel, and the round bar runs through the gyro wheel setting, the sliding tray of mutually supporting with the round bar is seted up to the bottom in grinding storehouse.
Preferably, the opposite ends of the first clamping block and the second clamping block are respectively provided with a plurality of meshing teeth meshed with the gear.
Preferably, the driving device comprises an electric lifting and retracting rod fixedly installed on the inner side wall of the grinding bin, and the output end of the electric lifting and retracting rod is fixedly connected to the second motor.
Preferably, the top fixed mounting of second motor has the fixed block, the fixed block is inserted and is established on the inside wall on grinding storehouse top, set up the roll groove of mutually supporting with the fixed block on the inside wall on grinding storehouse top, the top fixed mounting of fixed block has the horizontal pole, the equal rollable pulley of installing in both ends of horizontal pole.
Preferably, a brush is mounted on the bottom end of the scraper.
Compared with the prior art, the utility model discloses there is following beneficial effect:
1. the gear is placed, and the first clamping block and the second clamping block are both provided with meshing teeth, so that the two clamping blocks can be tightly meshed with the gear, the threaded rod is horizontally moved by rotating the threaded rod, the connecting rod is driven to move, the second clamping block is driven to move, the gear is fixed, the effect of stabilizing the gear is achieved, the gear is not easy to move in the grinding process, and the grinding quality of the gear is ensured;
2. the rotation of the hairbrush on the scraper blade can effectively remove the cutting scraps generated in the grinding process, eliminate the influence of the cutting scraps on the gear grinding process and improve the quality of the ground gear.
Drawings
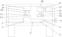
Fig. 1 is a schematic structural view of an end face grinding device for gear machining according to the present invention;
FIG. 2 is a side sectional view of a second clamping block portion of the end face grinding apparatus for gear machining according to the present invention;
fig. 3 is a schematic top view of a gear portion of the end face grinding device for gear machining according to the present invention;
fig. 4 is a side sectional view of the second motor portion of the end-face grinding device for gear processing according to the present invention.
In the figure: the grinding machine comprises a first clamping block 1, a second clamping block 2, a connecting rod 3, a threaded rod 4, a roller 5, a round rod 6, a gear 7, a hydraulic machine 8, a piston rod 9, a first motor 10, a first rotating shaft 11, a grinding wheel 12, a second motor 13, a second rotating shaft 14, a connecting shaft 15, a scraping plate 16, an electric lifting and retracting rod 17, a pulley 18, a cross rod 19 and a fixing block 20.
Detailed Description
The technical solution in the embodiments of the present invention will be clearly and completely described below with reference to the accompanying drawings in the embodiments of the present invention.
Referring to fig. 1-4, an end face grinding device for gear machining comprises two support plates and a grinding bin fixedly mounted at the top ends of the support plates, wherein a first clamping block 1 is fixedly mounted on the inner side wall of the grinding bin, a second clamping block 2 is slidably mounted on one side of the grinding bin close to the first clamping block 1, a threaded rod 4 is in threaded connection with the outer side wall of one side of the grinding bin close to the second clamping block 2, the threaded rod 4 penetrates through the grinding bin, a connecting rod 3 is rotatably mounted at one end of the second clamping block 2 far away from the first clamping block 1, four idler wheels 5 are mounted at the bottom end of the second clamping block 2, a round rod 6 is commonly connected between the two opposite idler wheels 5, the round rod 6 penetrates through the idler wheels 5, a sliding groove matched with the round rod 6 is formed in the bottom end of the grinding bin, the second clamping block 2 can better clamp a gear 7 when moving horizontally, so that the gear 7 is, the gear 7 is stabilized and the grinding effect is improved.
The gear 7 is meshed with the opposite ends of the first clamping block 1 and the second clamping block 2 together, a plurality of meshing teeth meshed with the gear 7 are arranged at the opposite ends of the first clamping block 1 and the second clamping block 2, the gear 7 is tightly meshed with the first clamping block 1 and the second clamping block through the meshing teeth, the stability of the gear 7 in the grinding process is further enhanced, and the quality of the gear 7 after grinding is improved.
The top end of the gear 7 is provided with a hydraulic machine 8, the hydraulic machine 8 is fixedly arranged on the inner side wall of the top end of the grinding bin, the bottom end of the hydraulic machine 8 is provided with a piston rod 9, the bottom end of the piston rod 9 is fixedly provided with a first motor 10, the driving end of the first motor 10 is provided with a first rotating shaft 11, the bottom end of the first rotating shaft 11 is fixedly provided with a grinding wheel 12, the inner side wall of the top end of the grinding bin is movably provided with a second motor 13, the second motor 13 is connected with a driving device, the driving device comprises an electric lifting and contracting rod 17 fixedly arranged on the inner side wall of the grinding bin, the output end of the electric lifting and contracting rod 17 is fixedly connected on the second motor 13, so that the brush can move transversely while rotating, the ground gear 7 is convenient to clean, chips generated in the grinding process are effectively, the influence of the chips, the top fixed mounting of second motor 13 has fixed block 20, fixed block 20 inserts and establishes on the inside wall on grinding storehouse top, set up the roll groove of mutually supporting with fixed block 20 on the inside wall on grinding storehouse top, the top fixed mounting of fixed block 20 has horizontal pole 19, the equal rolling of both ends of horizontal pole 19 installs pulley 18, the roll groove is located one side of hydraulic press 8, make second motor 13 and hydraulic press 8 crisscross setting, the normal work of second motor 13 with hydraulic press 8 has been guaranteed, can not influence each other.
The second rotating shaft 14 is installed at the driving end of the second motor 13, the connecting shaft 15 is fixedly installed at the bottom end of the second rotating shaft 14, the scraping plate 16 is fixedly installed at the bottom end of the connecting shaft 15, the hairbrush is installed at the bottom end of the scraping plate 16, cutting scraps generated in the grinding process can be timely cleaned, the whole grinding process can work normally, and the gear 7 with good quality is obtained.
In the utility model, the gear 7 is placed, the gear 7 is meshed with the first clamping block 1 firstly, the threaded rod 4 is rotated, the threaded rod 4 moves horizontally and drives the connecting rod 3 to move, the second clamping block 2 moves, the second clamping block 2 is meshed with the gear 7, so that the gear 7 is clamped, the gear 7 is stably fixed, the hydraulic machine 8 is started, the piston rod 9 moves up and down, the first motor 10 is started, the first motor 10 drives the first rotating shaft 11 to rotate, the grinding wheel 12 rotates, the gear 7 can be ground, when chips are generated in the grinding process, the grinding wheel 12 stops working, the piston rod 9 is driven by the hydraulic machine 8 to drive the grinding wheel 12 to ascend, then the electric lifting and contracting rod 17 is started, the output end controls the second motor 13 to move horizontally, because the hydraulic machine 8 and the second motor 13 are arranged in a staggered way, the horizontal movement of the second motor 13 does not influence the work of the hydraulic machine 8, the second motor 13 is started, the second motor 13 drives the second rotating shaft 14 to rotate, and the connecting shaft 15 is made to rotate, so that the scraper 16 and the brush are driven to rotate, chips can be removed by moving the brush, the grinding process is guaranteed to be normally carried out, and the quality of the gear 7 is improved.
Claims (6)
1. The utility model provides an end face grinding device for gear machining, includes two backup pads and the grinding storehouse of fixed mounting on backup pad top, its characterized in that: the grinding device is characterized in that a first clamping block (1) is fixedly mounted on the inner side wall of the grinding bin, a second clamping block (2) is slidably mounted on one side, close to the first clamping block (1), of the grinding bin, a gear (7) is meshed with one end, opposite to the first clamping block (1) and the second clamping block (2), of the grinding bin, a hydraulic machine (8) is arranged at the top end of the gear (7), the hydraulic machine (8) is fixedly mounted on the inner side wall of the top end of the grinding bin, a piston rod (9) is mounted at the bottom end of the hydraulic machine (8), a first motor (10) is fixedly mounted at the bottom end of the piston rod (9), a first rotating shaft (11) is mounted at the driving end of the first motor (10), a grinding wheel (12) is fixedly mounted at the bottom end of the first rotating shaft (11), a second motor (13) is movably mounted on the inner side wall of the top, a second rotating shaft (14) is installed at the driving end of the second motor (13), a connecting shaft (15) is fixedly installed at the bottom end of the second rotating shaft (14), and a scraper (16) is fixedly installed at the bottom end of the connecting shaft (15).
2. The face grinding apparatus for gear processing according to claim 1, wherein: threaded connection has threaded rod (4) on the lateral wall that the grinding storehouse is close to second clamp splice (2) one side, and threaded rod (4) run through the grinding storehouse and set up, the rotatable connecting rod (3) of installing of one end that first clamp splice (1) was kept away from in second clamp splice (2), four gyro wheels (5), relative two are installed to the bottom of second clamp splice (2) be connected with round bar (6) between gyro wheel (5) jointly, and round bar (6) run through gyro wheel (5) and set up, the sliding tray of mutually supporting with round bar (6) is seted up to the bottom in grinding storehouse.
3. The face grinding apparatus for gear processing according to claim 2, wherein: and a plurality of meshing teeth meshed with the gear (7) are arranged at one ends of the first clamping block (1) and the second clamping block (2) which are opposite to each other.
4. A gear-machining face grinding apparatus according to claim 3, characterized in that: the driving device comprises an electric lifting and shrinking rod (17) fixedly installed on the inner side wall of the grinding bin, and the output end of the electric lifting and shrinking rod (17) is fixedly connected to the second motor (13).
5. The face grinding apparatus for gear processing according to claim 4, wherein: the top fixed mounting of second motor (13) has fixed block (20), fixed block (20) are inserted and are established on the inside wall on grinding storehouse top, set up the roll groove of mutually supporting with fixed block (20) on the inside wall on grinding storehouse top, the top fixed mounting of fixed block (20) has horizontal pole (19), pulley (18) are all installed in the both ends of horizontal pole (19) are all rollable.
6. The face grinding apparatus for gear processing according to claim 5, wherein: the bottom end of the scraping plate (16) is provided with a brush.
Priority Applications (1)
| Application Number | Priority Date | Filing Date | Title |
|---|---|---|---|
| CN201921290834.5U CN210849487U (en) | 2019-08-10 | 2019-08-10 | End face grinding device for gear machining |
Applications Claiming Priority (1)
| Application Number | Priority Date | Filing Date | Title |
|---|---|---|---|
| CN201921290834.5U CN210849487U (en) | 2019-08-10 | 2019-08-10 | End face grinding device for gear machining |
Publications (1)
| Publication Number | Publication Date |
|---|---|
| CN210849487U true CN210849487U (en) | 2020-06-26 |
Family
ID=71307991
Family Applications (1)
| Application Number | Title | Priority Date | Filing Date |
|---|---|---|---|
| CN201921290834.5U Expired - Fee Related CN210849487U (en) | 2019-08-10 | 2019-08-10 | End face grinding device for gear machining |
Country Status (1)
| Country | Link |
|---|---|
| CN (1) | CN210849487U (en) |
-
2019
- 2019-08-10 CN CN201921290834.5U patent/CN210849487U/en not_active Expired - Fee Related
Similar Documents
| Publication | Publication Date | Title |
|---|---|---|
| CN112894360B (en) | Tubular product welding set for construction | |
| CN218452655U (en) | Gear burr cleaning device | |
| CN217254879U (en) | Machine tool waste cleaning device | |
| CN210849487U (en) | End face grinding device for gear machining | |
| CN214298607U (en) | Novel electric power electric wire netting kinking device | |
| CN215430401U (en) | Mining wire rope cleaning device | |
| CN219522625U (en) | Grooving device for building board | |
| CN219881553U (en) | Building steel surface rust cleaning device | |
| CN210010834U (en) | Automatic wire drawing machine for stainless steel parts | |
| CN209773510U (en) | Metal wave plate drilling device | |
| CN218426022U (en) | Gear hobbing machine deburring mechanism | |
| CN218312398U (en) | Pin shaft surface polishing equipment | |
| CN214054612U (en) | Version roller surface grinding and polishing handles and uses work piece clamping mechanism | |
| CN215394419U (en) | Printing roller blank surface grinding device | |
| CN213531983U (en) | Full-automatic sander for aluminum profile | |
| CN214442098U (en) | Plate bending machine for machining marine steel plate | |
| CN213916519U (en) | A tapping machine for automobile plastic parts production | |
| CN212946660U (en) | Scraping fixture in machine tool maintenance | |
| CN212470668U (en) | Tool changing device for milling machine | |
| CN210789599U (en) | Flame cutting machine capable of adjusting cutting angle | |
| CN211540794U (en) | Steel plate surface polishing machine | |
| CN111571348A (en) | High-efficient grinding device of auto-parts | |
| CN221583066U (en) | Clamping device for grinding machine | |
| CN223588972U (en) | High-efficiency deburring device for end plates | |
| CN213828376U (en) | Polishing structure for processing built-in rotating arm |
Legal Events
| Date | Code | Title | Description |
|---|---|---|---|
| GR01 | Patent grant | ||
| GR01 | Patent grant | ||
| CF01 | Termination of patent right due to non-payment of annual fee |
Granted publication date: 20200626 |
|
| CF01 | Termination of patent right due to non-payment of annual fee |