CN203186000U - Automobile tire pressure detecting and traveling protection system - Google Patents

Automobile tire pressure detecting and traveling protection system Download PDF

Info

Publication number
CN203186000U
CN203186000U CN 201320224664 CN201320224664U CN203186000U CN 203186000 U CN203186000 U CN 203186000U CN 201320224664 CN201320224664 CN 201320224664 CN 201320224664 U CN201320224664 U CN 201320224664U CN 203186000 U CN203186000 U CN 203186000U
Authority
CN
China
Prior art keywords
pressure
tire
central controller
tire pressure
utility
Prior art date
Legal status (The legal status is an assumption and is not a legal conclusion. Google has not performed a legal analysis and makes no representation as to the accuracy of the status listed.)
Expired - Fee Related
Application number
CN 201320224664
Other languages
Chinese (zh)
Inventor
杨红心
庞玮
李鹏鹏
赵建峰
许伟
王爱强
曾丽娟
支慧
张大鹏
蒋慧萍
谢芳
陈辉
韩雪平
靳艳
Current Assignee (The listed assignees may be inaccurate. Google has not performed a legal analysis and makes no representation or warranty as to the accuracy of the list.)
Henan Polytechnic Institute
Original Assignee
Henan Polytechnic Institute
Priority date (The priority date is an assumption and is not a legal conclusion. Google has not performed a legal analysis and makes no representation as to the accuracy of the date listed.)
Filing date
Publication date
Application filed by Henan Polytechnic Institute filed Critical Henan Polytechnic Institute
Priority to CN 201320224664 priority Critical patent/CN203186000U/en
Application granted granted Critical
Publication of CN203186000U publication Critical patent/CN203186000U/en
Anticipated expiration legal-status Critical
Expired - Fee Related legal-status Critical Current

Links

Images

Landscapes

  • Measuring Fluid Pressure (AREA)

Abstract

本实用新型公开了一种汽车轮胎压力检测及其行车保护系统,包括设置在轮胎内的压力感应传感器所述的压力感应传感器连接有设置在轮胎气门桩上的压力发射器,压力发射器连接汽车中央控制器,中央控制器分别连接有刹车制动系统、带有轮胎压力显示功能的中控仪表盘。本实用新型能够及时检测汽车轮胎压力大小,并通过压力发射器发送至汽车中央控制器,进而将压力值显示在驾驶室内的中控仪表盘上,告知驾驶员,当轮胎压力低于安全行驶值时,报警装置会想起,同时中央控制器会通过对刹车制动系统的控制,对汽车行车速度进行减速行车控制。本实用新型成本低廉,并且可以广泛应用,及时防范预警由于轮胎压力不足或漏气的原因造成的交通事故的发生。

Figure 201320224664

The utility model discloses an automobile tire pressure detection system and its driving protection system, which comprises a pressure induction sensor arranged in the tire. The pressure induction sensor is connected with a pressure transmitter arranged on the tire valve pile, and the pressure transmitter is connected to the vehicle. The central controller is respectively connected with a brake system and a central control instrument panel with a tire pressure display function. The utility model can detect the pressure of the automobile tire in time, and send it to the central controller of the automobile through the pressure transmitter, and then display the pressure value on the central control instrument panel in the cab to inform the driver that when the tire pressure is lower than the safe driving value At the same time, the alarm device will be reminded, and the central controller will control the speed of the vehicle by controlling the braking system to slow down the vehicle. The utility model has low cost and can be widely used, and timely prevents and warns the occurrence of traffic accidents caused by insufficient tire pressure or air leakage.

Figure 201320224664

Description

Automotive tire pressure detects and the driving protection system
Technical field
The utility model relates to a kind of running protection system.
Background technology
Along with the development of society, the raising of people's living standard, the people is specially a kind of automotive tire pressure detection and driving protection system thereof.Material life and cultural life very big improvement and raising have been arranged, but today of rapid economic development, fast pace, high efficiency rhythm of life allow also present people are busy not to stop, especially the develop rapidly of transportation, the people's activities scope more and more widely, automobile transportation as transportation has become a part indispensable in people's daily life.Especially private car is constantly universal, and automobile has become the part of people's daily life.
Automobile is when the life of giving people brings convenience, brought many hidden danger also for people's life, especially in the process of running at high speed, because the traffic accident that tire pressure is low or gas leakage causes, in the traffic accident in every year, in occupation of very ratio, also be one of very high a kind of traffic accident causation of traffic mortality simultaneously.
The size of existing tire pressure; be to rely on the perception of navigating mate to be judged mostly; or only meet the tendency in the protection system of some high-end automobiles; whether cost is expensive, can't popularize on a large scale and meet the tendency, therefore; provide a kind of cost low; and can in time remind the chaufeur tire pressure, and can carry out tire pressure detection and the driving protection system thereof of real-time road speed restriction, be a good problem to study.
Summary of the invention
In order to overcome above-mentioned deficiency of the prior art; it is a kind of with low cost that the utility model provides; and can widespread use; and can in time detect the automotive tire pressure size; and inform chaufeur, arrange simultaneously and report to the police and the automotive tire pressure detection of running speed restriction and the protection system of driving a vehicle thereof.
The purpose of this utility model is achieved in that
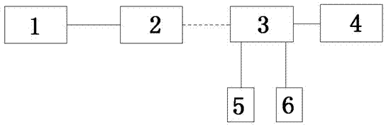
Automotive tire pressure detects and the driving protection system, comprise the pressure sensitive sensor 1 that is arranged in the tire, it is characterized in that: described pressure sensitive sensor 1 is connected with the pressure transmitter 2 that is arranged in the tire valve stake, pressure transmitter 2 connects automobile central controller 3, and central controller 3 is connected with brake system 4 respectively, has the middle control gauge panel 5 of tire pressure Presentation Function;
Described central controller 3 is connected with warning device 6;
Described pressure sensitive sensor 1 is connected with the pressure transmitter 2 that is arranged in the tire valve stake, and pressure transmitter 2 connects the automobile central controller 3 with wireless receiving function.
Positive beneficial effect:The utility model can in time detect the automotive tire pressure size; and be sent to the automobile central controller by pressure transmitter; and then force value is presented on the middle control gauge panel in the operator's compartment; inform chaufeur; when tire pressure was lower than the safety traffic value, warning device can remember that central controller can be by the control to brake system simultaneously; to the generation of automobile, play the safety of good protection people's life and property.
Description of drawings
Fig. 1 is system chart of the present utility model;
Among the figure be: pressure sensitive sensor 1, pressure transmitter 2, central controller 3, brake system 4, middle control gauge panel 5, warning device 6.
The specific embodiment
Below in conjunction with accompanying drawing, the utility model is described further: automotive tire pressure detects and the driving protection system, comprise the pressure sensitive sensor 1 that is arranged in the tire, described pressure sensitive sensor 1 is connected with the pressure transmitter 2 that is arranged in the tire valve stake, pressure transmitter 2 connects automobile central controller 3, and central controller 3 is connected with brake system 4 respectively, has the middle control gauge panel 5 of tire pressure Presentation Function;
Described central controller 3 is connected with warning device 6;
Described pressure sensitive sensor 1 is connected with the pressure transmitter 2 that is arranged in the tire valve stake, and pressure transmitter 2 connects the automobile central controller 3 with wireless receiving function.
When automobile was advanced, the pressure sensitive sensor in each tire of automobile can be sent to central controller by pressure transmitter with detected pressure, and then was presented on the interior middle control gauge panel of operator's compartment, and chaufeur can carry out real-time monitoring; When certain tire pressure value during less than safety value, can carry out stroboscopic in the force value that middle control gauge panel shows; When running speed still is not decelerated to the safe driving speed of setting, warning device can sound, central controller sends control command to brake system simultaneously, running speed is reduced in the safe driving speed, to reduce owing to the danger of running at high speed and causing, remind chaufeur in time motor tire to be inflated or changed safe handlings such as tire simultaneously.
The utility model can in time detect the automotive tire pressure size, and be sent to the automobile central controller by pressure transmitter, and then force value is presented on the middle control gauge panel in the operator's compartment, inform chaufeur, when tire pressure is lower than the safety traffic value, warning device can remember that central controller can pass through the control to brake system simultaneously, running speed is slowed down to drive a vehicle control.The utility model is with low cost, and can widespread use, in time takes precautions against the generation of the traffic accident that early warning reason not enough owing to tire pressure or gas leakage causes, and plays the safety of good protection people's life and property.
Above embodiment only is used for explanation preferred implementation of the present utility model; but the utility model is not limited to above-mentioned embodiment; in the ken that described field those of ordinary skill possesses; any modification of doing within spirit of the present utility model and the principle, be equal to and substitute and improvement etc., it all should be encompassed within the technical scheme scope that the utility model asks for protection.Road speed is slowed down to drive a vehicle and is controlled.The utility model is with low cost, and can widespread use, in time takes precautions against the traffic accident that early warning reason not enough owing to tire pressure or gas leakage causes.

Claims (3)

1. automotive tire pressure detects and the driving protection system; comprise the pressure sensitive sensor (1) that is arranged in the tire; it is characterized in that: described pressure sensitive sensor (1) is connected with the pressure transmitter (2) that is arranged in the tire valve stake; pressure transmitter (2) connects automobile central controller (3), and central controller (3) is connected with brake system (4) respectively, has the middle control gauge panel (5) of tire pressure Presentation Function.
2. automotive tire pressure according to claim 1 detects and the driving protection system, and it is characterized in that: described central controller (3) is connected with warning device (6).
3. automotive tire pressure according to claim 1 detects and the driving protection system; it is characterized in that: described pressure sensitive sensor (1) is connected with the pressure transmitter (2) that is arranged in the tire valve stake, and pressure transmitter (2) connects the automobile central controller (3) with wireless receiving function.
CN 201320224664 2013-04-28 2013-04-28 Automobile tire pressure detecting and traveling protection system Expired - Fee Related CN203186000U (en)

Priority Applications (1)

Application Number Priority Date Filing Date Title
CN 201320224664 CN203186000U (en) 2013-04-28 2013-04-28 Automobile tire pressure detecting and traveling protection system

Applications Claiming Priority (1)

Application Number Priority Date Filing Date Title
CN 201320224664 CN203186000U (en) 2013-04-28 2013-04-28 Automobile tire pressure detecting and traveling protection system

Publications (1)

Publication Number Publication Date
CN203186000U true CN203186000U (en) 2013-09-11

Family

ID=49102886

Family Applications (1)

Application Number Title Priority Date Filing Date
CN 201320224664 Expired - Fee Related CN203186000U (en) 2013-04-28 2013-04-28 Automobile tire pressure detecting and traveling protection system

Country Status (1)

Country Link
CN (1) CN203186000U (en)

Cited By (2)

* Cited by examiner, † Cited by third party
Publication number Priority date Publication date Assignee Title
CN104890456A (en) * 2015-06-29 2015-09-09 安徽宝昱电子科技有限公司 Tire breakage alarming control component
CN104924906A (en) * 2015-06-24 2015-09-23 蒋晓凡 Tire pressure testing device capable of controlling vehicle speed

Cited By (2)

* Cited by examiner, † Cited by third party
Publication number Priority date Publication date Assignee Title
CN104924906A (en) * 2015-06-24 2015-09-23 蒋晓凡 Tire pressure testing device capable of controlling vehicle speed
CN104890456A (en) * 2015-06-29 2015-09-09 安徽宝昱电子科技有限公司 Tire breakage alarming control component

Similar Documents

Publication Publication Date Title
CN203093873U (en) Automobile anti-tailgating control device
CN202641531U (en) Inside rearview mirror provided with intelligent tire pressure monitoring device
CN104210490A (en) Automatic lane changing following vehicle team
CN102991412A (en) Automobile emergency brake alarm system and control method thereof
CN202573970U (en) Stop lamp warning device
CN102849006A (en) Vehicular intelligent safety warning system
CN104228482A (en) Driving safety control system based on tire pressure monitoring
CN103465886A (en) Intelligent protection safety device for reducing casualty risks caused by automobile collision
CN205405894U (en) Safe vehicle distance alarm system based on road environment
CN203186000U (en) Automobile tire pressure detecting and traveling protection system
CN204712953U (en) A kind of automobile emergency brake alarming device
CN103085712A (en) Anticollision automatic control device for automobile
CN204567441U (en) A kind of automobile and load monitoring forewarn system thereof
CN204415059U (en) Motor tire intelligent monitor system
CN204178417U (en) A kind of multifunctional running record communicating terminal
CN203391574U (en) Traffic safety control system based on tire pressure monitoring
CN203032559U (en) Safe driving monitoring system with navigation device
CN204249963U (en) A kind of coach based on computer technology is auxiliary drives monitoring system
CN203172528U (en) Real-time vehicle rollover early warning device
CN202429123U (en) Drunk driving warning device
CN203047304U (en) Train anti-tailgating system based on ARM9
CN102795226A (en) Traffic safety intelligent display system and application method thereof
KR101563613B1 (en) Vehicle Control Using TPMS
CN102416897A (en) Vehicle driving safety warning system and warning method
CN210191049U (en) Vehicle tire burst early warning system

Legal Events

Date Code Title Description
C14 Grant of patent or utility model
GR01 Patent grant
C17 Cessation of patent right
CF01 Termination of patent right due to non-payment of annual fee

Granted publication date: 20130911

Termination date: 20140428