CN202997607U - 太阳能发电锂电池充电装置 - Google Patents

太阳能发电锂电池充电装置 Download PDF

Info

Publication number
CN202997607U
CN202997607U CN 201220607209 CN201220607209U CN202997607U CN 202997607 U CN202997607 U CN 202997607U CN 201220607209 CN201220607209 CN 201220607209 CN 201220607209 U CN201220607209 U CN 201220607209U CN 202997607 U CN202997607 U CN 202997607U
Authority
CN
China
Prior art keywords
lithium battery
solar power
power generation
output
charging device
Prior art date
Legal status (The legal status is an assumption and is not a legal conclusion. Google has not performed a legal analysis and makes no representation as to the accuracy of the status listed.)
Expired - Fee Related
Application number
CN 201220607209
Other languages
English (en)
Inventor
叶忠龙
吴卫明
Current Assignee (The listed assignees may be inaccurate. Google has not performed a legal analysis and makes no representation or warranty as to the accuracy of the list.)
ZHEJIANG LONGCHI TECHNOLOGY Co Ltd
Original Assignee
ZHEJIANG LONGCHI TECHNOLOGY Co Ltd
Priority date (The priority date is an assumption and is not a legal conclusion. Google has not performed a legal analysis and makes no representation as to the accuracy of the date listed.)
Filing date
Publication date
Application filed by ZHEJIANG LONGCHI TECHNOLOGY Co Ltd filed Critical ZHEJIANG LONGCHI TECHNOLOGY Co Ltd
Priority to CN 201220607209 priority Critical patent/CN202997607U/zh
Application granted granted Critical
Publication of CN202997607U publication Critical patent/CN202997607U/zh
Anticipated expiration legal-status Critical
Expired - Fee Related legal-status Critical Current

Links

Images

Landscapes

  • Charge And Discharge Circuits For Batteries Or The Like (AREA)
  • Secondary Cells (AREA)

Abstract

太阳能发电锂电池充电装置,包括太阳能发电板和12V锂电池,太阳能发电板的电能接入市电充电器输出插孔,太阳能发电板或市电充电器输出端的电能通过三端稳压集成电路L7805输出给输出端口输出端口输出5V电压给MP3、MP4或手机充电;太阳能发电板的电能直接给12V锂电池充电,第二电插孔和第三电插孔电连接在太阳能发电板的电回路上安装有开关。它能给12V锂电池充电的同时给手机、MP3、MP4充电,还具有二个输出11.1—12.6V的电插孔。它通过太阳能发电板可以对12V锂电池充电,同时通过将市电充电器输出插孔接入市电也可以对12V锂电池充电。

Description

太阳能发电锂电池充电装置
技术领域
本实用新型涉及太阳能技术领域,更具体地说涉及一种太阳能发电锂电池充电装置。
背景技术
现有的电池充电装置一般是利用市电给电池充电,其不足之处是:市电不够节能环保,一般的市电中有些是利用燃煤发电,会对环境产生污染,众所周知太阳能电是一种清洁环保能源,目前利用太阳能电给电池充电的设备并不多见。同时,在给电池充电的同时,一般充电设备也不具备同时给手机、MP3、MP4充电的功能。
实用新型内容
本实用新型的目的就是针对现有技术之不足,而提供一种太阳能发电锂电池充电装置,它能给12V锂电池充电的同时给手机、MP3、MP4充电,还具有二个输出11.1—12.6V的电插孔。它通过太阳能发电板可以对12V锂电池充电,同时通过将市电充电器输出插孔接入市电也可以对12V锂电池充电。
本实用新型的技术解决措施如下: 
太阳能发电锂电池充电装置,包括太阳能发电板和12V锂电池,太阳能发电板的电能接入市电充电器输出插孔,太阳能发电板或市电充电器输出端的电能通过三端稳压集成电路L7805输出给输出端口输出端口输出5V电压给MP3、MP4或手机充电;
太阳能发电板的电能直接给12V锂电池充电,第二电插孔和第三电插孔电连接在太阳能发电板的电回路上安装有开关。
本实用新型的有益效果在于:它能给12V锂电池充电的同时给手机、MP3、MP4充电,还具有二个输出11.1—12.6V的电插孔。它通过太阳能发电板可以对12V锂电池充电,同时通过将市电充电器输出插孔接入市电也可以对12V锂电池充电。 
附图说明
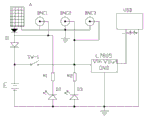
图1为本实用新型的电路图
具体实施方式
实施例:见图1所示,太阳能发电锂电池充电装置,包括太阳能发电板A和12V锂电池E,太阳能发电板A的电能接入市电充电器输出插孔BCN1,太阳能发电板A或市电充电器输出端的电能通过三端稳压集成电路L7805输出给输出端口USB,输出端口USB输出5V电压给MP3、MP4或手机充电;
太阳能发电板A的电能直接给12V锂电池E充电,第二电插孔BCN2和第三电插孔BCN3电连接在太阳能发电板A的电回路上安装有开关SW-1。
工作原理:第二电插孔BCN2和第三电插孔BCN3能输出11.1—12.6V的电压,通过太阳能发电板A可以对12V锂电池E充电,同时通过将市电充电器输出插孔BCN1接入市电也可以对12V锂电池E充电。 

Claims (1)

1.太阳能发电锂电池充电装置,包括太阳能发电板(A)和12V锂电池(E),其特征在于:太阳能发电板(A)的电能接入市电充电器输出插孔(BCN1),太阳能发电板(A)或市电充电器输出端的电能通过三端稳压集成电路L7805输出给输出端口(USB),输出端口(USB)输出5V电压给MP3、MP4或手机充电;
太阳能发电板(A)的电能直接给12V锂电池(E)充电,第二电插孔(BCN2)和第三电插孔(BCN3)电连接在太阳能发电板(A)的电回路上安装有开关(SW-1)。
CN 201220607209 2012-11-16 2012-11-16 太阳能发电锂电池充电装置 Expired - Fee Related CN202997607U (zh)

Priority Applications (1)

Application Number Priority Date Filing Date Title
CN 201220607209 CN202997607U (zh) 2012-11-16 2012-11-16 太阳能发电锂电池充电装置

Applications Claiming Priority (1)

Application Number Priority Date Filing Date Title
CN 201220607209 CN202997607U (zh) 2012-11-16 2012-11-16 太阳能发电锂电池充电装置

Publications (1)

Publication Number Publication Date
CN202997607U true CN202997607U (zh) 2013-06-12

Family

ID=48568738

Family Applications (1)

Application Number Title Priority Date Filing Date
CN 201220607209 Expired - Fee Related CN202997607U (zh) 2012-11-16 2012-11-16 太阳能发电锂电池充电装置

Country Status (1)

Country Link
CN (1) CN202997607U (zh)

Similar Documents

Publication Publication Date Title
CN203086222U (zh) 可自充电的移动电源
CN202997607U (zh) 太阳能发电锂电池充电装置
CN201640863U (zh) 一种太阳能包
CN203104056U (zh) 一种移动电源
CN202997969U (zh) 大功率太阳能发电充电系统
CN202997606U (zh) 太阳能市电充电装置
CN205123310U (zh) 一种可急充的手机锂电池充电器
CN203289121U (zh) 低功率太阳能发电充电装置
CN204794191U (zh) 一种太阳能充电器
CN203859557U (zh) 负载自检的锂电池保护板
CN204761131U (zh) 一种太阳能充电宝
CN203104057U (zh) 移动电源
CN103036287A (zh) 一种多功能充电器
CN203326646U (zh) 一种太阳能板充电器
CN204179722U (zh) 多功能移动电源
CN203352234U (zh) 应急型太阳能充电器
CN203456886U (zh) 一种运用于手机及平板电脑的车载充电适配器
CN202949239U (zh) 太阳能蓄电池交流电三用非国标型手机充电器
CN203951436U (zh) 一种便携式太阳能充电移动电源
CN203504226U (zh) 一种太阳能充电控制仪
CN202949244U (zh) 一种便携式太阳能充电器
CN203276190U (zh) 一种可充电无线鼠标
CN203289139U (zh) 一种太阳能手机移动电源
CN202333881U (zh) 野外太阳能多功能充电器
CN202550650U (zh) 太阳能蓄电装置

Legal Events

Date Code Title Description
C14 Grant of patent or utility model
GR01 Patent grant
CF01 Termination of patent right due to non-payment of annual fee
CF01 Termination of patent right due to non-payment of annual fee

Granted publication date: 20130612

Termination date: 20201116