CN202994711U - Gas measurement warning device based on singlechip - Google Patents
Gas measurement warning device based on singlechip Download PDFInfo
- Publication number
- CN202994711U CN202994711U CN 201220605704 CN201220605704U CN202994711U CN 202994711 U CN202994711 U CN 202994711U CN 201220605704 CN201220605704 CN 201220605704 CN 201220605704 U CN201220605704 U CN 201220605704U CN 202994711 U CN202994711 U CN 202994711U
- Authority
- CN
- China
- Prior art keywords
- module
- alarm
- gas
- main control
- control unit
- Prior art date
- Legal status (The legal status is an assumption and is not a legal conclusion. Google has not performed a legal analysis and makes no representation as to the accuracy of the status listed.)
- Expired - Fee Related
Links
Images
Landscapes
- Emergency Alarm Devices (AREA)
Abstract
本实用新型公开了一种基于单片机的瓦斯测量报警装置,包括主控单元模块、气体采样模块、信号放大与转换模块、按键模块、储存模块、显示模块、报警模块和执行模块。气体采样模块采集目标区域空气中瓦斯浓度信号后,经由信号放大与转换模块转化为单片机MC9S12XS128能够处理的数字信号。将数字信号与设定的报警上限值进行比较,若瓦斯浓度超过界限值,单片机系统控制报警装置报警,同时控制执行模块启动电机,加快空气流动,降低瓦斯浓度。本装置具有传感器漂移小、维护周期长、维护方法简单、抗机械干扰强、可靠性好、成本低廉等优点。
The utility model discloses a gas measurement and alarm device based on a single-chip microcomputer, which comprises a main control unit module, a gas sampling module, a signal amplification and conversion module, a button module, a storage module, a display module, an alarm module and an execution module. After the gas sampling module collects the gas concentration signal in the air of the target area, it is converted into a digital signal that can be processed by the single-chip microcomputer MC9S12XS128 through the signal amplification and conversion module. Comparing the digital signal with the set alarm upper limit value, if the gas concentration exceeds the limit value, the single-chip microcomputer system controls the alarm device to alarm, and at the same time controls the execution module to start the motor to speed up the air flow and reduce the gas concentration. The device has the advantages of small sensor drift, long maintenance period, simple maintenance method, strong resistance to mechanical interference, good reliability, and low cost.
Description
技术领域 technical field
本实用新型涉及计算机应用领域,涉及一种测量装置,尤其涉及煤矿使用的基于单片机的瓦斯测量报警装置。The utility model relates to the field of computer applications, in particular to a measuring device, in particular to a single-chip microcomputer-based gas measuring and alarming device used in coal mines.
背景技术 Background technique
从我国煤炭生产的现状及我国能源结构战略规划均可看出,煤炭是支持我国国民经济发展的主要能源。煤炭生产作为我国能源工业的支柱,其地位将是长期的,稳定的。但是,目前煤炭工业的安全生产状况很差,其中之一便是有害气体的危害性,包括CH14,SO,SO2等。瓦斯(CH14)是煤矿井下危害最大的气体,它是在成煤过程中形成并大量储存于煤层之中的气体,具有无色,无味,易燃,易爆等特点。It can be seen from the current situation of my country's coal production and the strategic planning of my country's energy structure that coal is the main energy that supports the development of my country's national economy. As the pillar of my country's energy industry, coal production will be long-term and stable. However, the current safety production status of the coal industry is very poor, one of which is the harmfulness of harmful gases, including CH14, SO, SO2 and so on. Gas (CH14) is the most harmful gas in coal mines. It is a gas formed during coal formation and stored in large quantities in coal seams. It is colorless, odorless, flammable, and explosive.
目前我国已经使用的瓦斯报警矿灯具有体积小、结构简单、安装方便等优点,但存在的问题是传感器漂移大,要定期维护,并且需要维护的周期很短;维护方法复杂,成本较高,抗机械干扰能力较差。At present, the gas alarm miner's lamps that have been used in our country have the advantages of small size, simple structure, and convenient installation. Poor mechanical interference capability.
发明内容 Contents of the invention
为了解决上述现有技术存在的问题,本实用新型目的在于,提出一种基于单片机的瓦斯测量报警装置。In order to solve the above-mentioned problems in the prior art, the purpose of this utility model is to propose a gas measurement and alarm device based on a single-chip microcomputer.
为了实现上述任务,本实用新型的技术方案是这样实现的:In order to realize above-mentioned task, technical scheme of the present utility model is realized like this:
一种基于单片机的瓦斯测量报警装置,其特征在于,包括主控单元、气体采样模块、信号放大与转换模块、按键模块、储存模块、显示模块、报警模块和执行模块,其中,信号放大与转换模块连接至气体采样模块的输出端,按键模块、储存模块、显示模块、报警模块、执行模块分别与主控单元相连。A gas measurement and alarm device based on a single-chip microcomputer, characterized in that it includes a main control unit, a gas sampling module, a signal amplification and conversion module, a key module, a storage module, a display module, an alarm module and an execution module, wherein the signal amplification and conversion The module is connected to the output end of the gas sampling module, and the button module, storage module, display module, alarm module and execution module are respectively connected to the main control unit.
本实用新型的其它特点是:Other features of the utility model are:
所述的主控单元采用飞思卡尔公司生产的16位MC9S12XS128单片机。The main control unit adopts 16-bit MC9S12XS128 microcontroller produced by Freescale.
所述的气体采样模块采用电阻式半导体气敏传感器。The gas sampling module uses a resistive semiconductor gas sensor.
所述的显示模块采用LED5110显示屏。The display module adopts LED5110 display screen.
所述的执行模块由光电耦合器MOC3041、可控硅SCR和电机组成。The execution module is composed of a photocoupler MOC3041, a thyristor SCR and a motor.
本实用新型的基于单片机的瓦斯测量报警装置,通过检测气体采样模块中气敏传感器两端电压值检测空气中瓦斯气体浓度的含量,信号放大与转换模块将气体采样模块检测的气体浓度模拟信号进行放大和模数转换为MC9S12XS128能够处理的数字信号。通过按键模块设置瓦斯气体浓度报警上限,主控单元模块将报警上限值储存于AT24C02中,防止掉电后数据丢失,影响本装置的正常运行。主控单元模块将数字信号与设置的上限值进行比较并将当前瓦斯浓度值显示在LED5110显示屏上,如果瓦斯浓度超过报警上限值,主控单元模块控制报警模块中的蜂鸣报警器和红色闪光灯工作,同时主控单元模块控制执行模块的控制阀电路工作加快空气流动,降低瓦斯浓度。The gas measurement and alarm device based on the single-chip microcomputer of the utility model detects the content of the gas concentration in the air by detecting the voltage value at both ends of the gas sensor in the gas sampling module, and the signal amplification and conversion module converts the gas concentration analog signal detected by the gas sampling module. Amplification and analog-to-digital conversion into digital signals that MC9S12XS128 can handle. The gas concentration alarm upper limit is set through the button module, and the main control unit module stores the alarm upper limit value in AT24C02 to prevent data loss after power failure and affect the normal operation of the device. The main control unit module compares the digital signal with the set upper limit value and displays the current gas concentration value on the LED5110 display screen. If the gas concentration exceeds the alarm upper limit value, the main control unit module controls the buzzer in the alarm module Work with the red flashing light, and at the same time, the main control unit module controls the control valve circuit of the execution module to work to speed up the air flow and reduce the gas concentration.
附图说明 Description of drawings
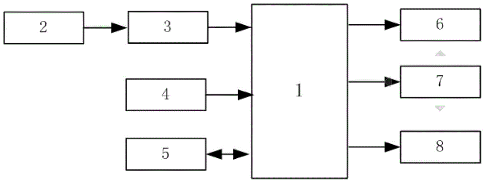
图1为本实用新型的基于单片机的瓦斯测量报警装置示意框图。Fig. 1 is a schematic block diagram of a gas measurement and alarm device based on a single-chip microcomputer of the present invention.
图2为气体采样模块和信号放大与转换模块连接电路图。Fig. 2 is a connection circuit diagram of the gas sampling module and the signal amplification and conversion module.
图3为按键模块电路图。Figure 3 is a circuit diagram of the button module.
图4为显示模块与储存模块连接电路图。Fig. 4 is a connection circuit diagram of the display module and the storage module.
图5为报警模块连接电路图。Figure 5 is a connection circuit diagram of the alarm module.
以下结合附图和实施例对本实用新型作进一步的详细说明。Below in conjunction with accompanying drawing and embodiment the utility model is described in further detail.
具体实施方式 Detailed ways
如图1所示,本实施例给出一种基于单片机的瓦斯测量报警装置示意框图,包括主控单元1、气体采样模块2、信号放大与转换模块3、按键模块4、储存模块5、显示模块6、报警模块7和执行模块8。其中,气体采样模块2通过信号放大与转换模块3连接至主控单元1的输出端,按键模块4、储存模块5、显示模块6、报警模块7、执行模块8分别与主控单元1相连。As shown in Figure 1, this embodiment provides a schematic block diagram of a gas measurement and alarm device based on a single-chip microcomputer, including a
本实施例中,主控单元1采用飞思卡尔公司生产的16位MC9S12XS128单片机。MC9S12XS128单片机由5V供电,芯片内部含有128K的Flash存储器,8K的RAM,8K的EEPROM,两路串行通信接口,一路串行外围接口,8路定时器通道,2个八路可调转换精度的A/D口,8路PWM输出,1路内部计数器等,芯片主频可超调到80至96MHz。主控单元模块接受信号放大与转换模块传输的信号,根据传输的信号与设定的报警界限值进行比较,控制相应模块动作。In this embodiment, the
气体采样模块2采用电阻式半导体气体传感器作为检测元件,此传感器对在爆炸范围内的可燃性气体具有检测灵敏度高,受背景气体、湿度、气压影响小,输出信号大,成本低、维护方便等特点。电阻式半导体气体传感器采用金属氧化物陶瓷气敏材料。由于电阻式半导体气敏传感器在不同瓦斯气体浓度下电阻值不同,气体采样模块2通过检测电阻式半导体气敏传感器两端的电压值来检测当前空气中瓦斯气体的含量,将检测的瓦斯气体浓度的模拟量传输至信号放大与转换模块3。The
图3为按键模块连接电路图,通过按键模块修改报警上限值,以及设定主控单元模块的工作状态等。主控单元模块1接受按键设定的上限值后,将此报警界限值存储于AT24C02储存芯片中。Figure 3 is a connection circuit diagram of the button module, through which the upper limit value of the alarm can be modified and the working state of the main control unit module can be set. After the main
显示模块6采用LED5110显示屏,用于显示报警上限值,当前系统时间,工作状态等信息。如图4所示为显示模块和存储模块的连接电路图。The
报警模块7包括蜂鸣报警器和红色闪光灯,当检测瓦斯浓度超过设定报警上限值,主控制单元模块控制报警模块工作,蜂鸣报警器报警同时闪光灯闪烁。报警模块连接电路图如图5所示。The
执行模块8采用实时控制的方法,包括光电耦合器MOC3041、可控硅SCR和电机。光电耦合器MOC3041将主控制单元模块单片机系统与可控硅SCR电路隔开,避免在高压过程中的干扰信号影响单片机的运行,可控硅SCR相当于一个固定的触点,在主控单元模块的控制下SCR能够开启或关断电机。The
基于单片机的瓦斯测量报警装置的具体工作过程是,开机后主控制单元模块中的MC9S12XS128程序初始化,提取储存器中保存的报警界限值,初始化完成后,本装置开始工作,气体采样模块实时采集目标区域空气中瓦斯浓度的含量,将检测的瓦斯浓度模拟信号传输至信号放大与转换模块,经放大与转换后,将瓦斯浓度模拟信号转化为单机片能够处理的数字信号,将检测的瓦斯浓度数值显示在LED5110显示屏上,同时将数字信号与报警界限值进行比较,若检测的瓦斯浓度超过报警上限值,单片机MC9S12XS128控制蜂鸣报警器报警,红色闪光灯闪烁。同时单片机系统控制执行模块的可控硅SCR动作,开启电机,加快空气对流,降低瓦斯浓度。The specific working process of the gas measurement and alarm device based on the single-chip microcomputer is that the MC9S12XS128 program in the main control unit module is initialized after starting up, and the alarm limit value saved in the memory is extracted. After the initialization is completed, the device starts to work, and the gas sampling module collects the target in real time. The content of gas concentration in the regional air, the detected gas concentration analog signal is transmitted to the signal amplification and conversion module, after amplification and conversion, the gas concentration analog signal is converted into a digital signal that can be processed by a single chip, and the detected gas concentration value is It is displayed on the LED5110 display screen, and the digital signal is compared with the alarm limit value at the same time. If the detected gas concentration exceeds the alarm upper limit value, the single-chip microcomputer MC9S12XS128 controls the buzzer alarm and the red flashing light flashes. At the same time, the single-chip microcomputer system controls the SCR action of the executive module, turns on the motor, speeds up the air convection, and reduces the gas concentration.
本实用新型的基于单片机的瓦斯测量报警装置,利用单片机智能控制技术,用MC9S12XS128单片机作为控制器件,通过气敏电阻和放大器将气体信号转化成电信号,再由ADC0809转换成数字信号。本装置具有传感器漂移小、维护周期长、维护方法简单、抗机械干扰强、可靠性好、成本低廉等优点。The gas measurement and alarm device based on the single-chip microcomputer of the utility model utilizes the intelligent control technology of the single-chip microcomputer, uses the MC9S12XS128 single-chip microcomputer as the control device, converts the gas signal into an electrical signal through a gas sensitive resistor and an amplifier, and then converts it into a digital signal by an ADC0809. The device has the advantages of small sensor drift, long maintenance period, simple maintenance method, strong resistance to mechanical interference, good reliability, and low cost.
Claims (5)
Priority Applications (1)
| Application Number | Priority Date | Filing Date | Title |
|---|---|---|---|
| CN 201220605704 CN202994711U (en) | 2012-11-15 | 2012-11-15 | Gas measurement warning device based on singlechip |
Applications Claiming Priority (1)
| Application Number | Priority Date | Filing Date | Title |
|---|---|---|---|
| CN 201220605704 CN202994711U (en) | 2012-11-15 | 2012-11-15 | Gas measurement warning device based on singlechip |
Publications (1)
| Publication Number | Publication Date |
|---|---|
| CN202994711U true CN202994711U (en) | 2013-06-12 |
Family
ID=48565881
Family Applications (1)
| Application Number | Title | Priority Date | Filing Date |
|---|---|---|---|
| CN 201220605704 Expired - Fee Related CN202994711U (en) | 2012-11-15 | 2012-11-15 | Gas measurement warning device based on singlechip |
Country Status (1)
| Country | Link |
|---|---|
| CN (1) | CN202994711U (en) |
Cited By (4)
| Publication number | Priority date | Publication date | Assignee | Title |
|---|---|---|---|---|
| CN106870006A (en) * | 2017-03-16 | 2017-06-20 | 亿信标准认证集团有限公司 | Methane gas concentration detecting and controlling system up to standard |
| CN107421991A (en) * | 2017-06-13 | 2017-12-01 | 潘志君 | A kind of residues of pesticides and gas detection method, detecting system |
| CN108457698A (en) * | 2018-03-14 | 2018-08-28 | 合肥光万信息科技有限公司 | A kind of mine gas intelligent early-warning device and application system |
| CN108534956A (en) * | 2018-03-14 | 2018-09-14 | 合肥光万信息科技有限公司 | A kind of intelligent gas detection sensor for harmful influence leak detection apparatus |
-
2012
- 2012-11-15 CN CN 201220605704 patent/CN202994711U/en not_active Expired - Fee Related
Cited By (4)
| Publication number | Priority date | Publication date | Assignee | Title |
|---|---|---|---|---|
| CN106870006A (en) * | 2017-03-16 | 2017-06-20 | 亿信标准认证集团有限公司 | Methane gas concentration detecting and controlling system up to standard |
| CN107421991A (en) * | 2017-06-13 | 2017-12-01 | 潘志君 | A kind of residues of pesticides and gas detection method, detecting system |
| CN108457698A (en) * | 2018-03-14 | 2018-08-28 | 合肥光万信息科技有限公司 | A kind of mine gas intelligent early-warning device and application system |
| CN108534956A (en) * | 2018-03-14 | 2018-09-14 | 合肥光万信息科技有限公司 | A kind of intelligent gas detection sensor for harmful influence leak detection apparatus |
Similar Documents
| Publication | Publication Date | Title |
|---|---|---|
| CN202994711U (en) | Gas measurement warning device based on singlechip | |
| CN104316112A (en) | Detector for multiple types of gas | |
| CN203083613U (en) | Multi-sensor instrument | |
| CN202486087U (en) | High-concentration methane sensor for coal mine pipeline | |
| CN107144792A (en) | A kind of performance of lithium ion battery detecting system | |
| CN202305457U (en) | Indoor air monitoring alarm | |
| CN101609593A (en) | Toxic and harmful gas alarm circuit system with automatic adjustment function | |
| CN201853325U (en) | Combustible gas detector | |
| CN204202650U (en) | Multiple-gas detector | |
| CN204142623U (en) | A kind of mining gas sensor device | |
| CN209388140U (en) | A kind of controller | |
| CN203137164U (en) | Detecting early warning device of intelligent safety helmet | |
| CN203053614U (en) | Pressure detection apparatus | |
| CN206532129U (en) | A kind of mine ventilation control system based on PLC | |
| CN202974941U (en) | Automatic carbon monoxide sensor zero setting device and system | |
| CN202956197U (en) | Temperature sensor based temperature alarm | |
| CN103063318A (en) | Temperature measuring system | |
| CN203561877U (en) | Thermal power plant ammonia and hydrazine leak online monitoring system | |
| CN207937809U (en) | An intelligent water quality analyzer | |
| CN207717738U (en) | A kind of excess air coefficient real-time monitoring device | |
| CN205876396U (en) | Gaseous control system that detects in colliery based on singlechip | |
| CN106887106A (en) | A kind of SCM Based wireless fire disaster alarm system | |
| CN207675722U (en) | One kind being used for bushing oil and gas composite on-Line Monitor Device | |
| CN205080714U (en) | Portable gas detector | |
| CN207263213U (en) | A kind of ambient air quality monitoring device |
Legal Events
| Date | Code | Title | Description |
|---|---|---|---|
| C14 | Grant of patent or utility model | ||
| GR01 | Patent grant | ||
| C17 | Cessation of patent right | ||
| CF01 | Termination of patent right due to non-payment of annual fee |
Granted publication date: 20130612 Termination date: 20131115 |
