CN202768276U - Hurricane-proof wind-driven generator - Google Patents
Hurricane-proof wind-driven generator Download PDFInfo
- Publication number
- CN202768276U CN202768276U CN2012205596101U CN201220559610U CN202768276U CN 202768276 U CN202768276 U CN 202768276U CN 2012205596101 U CN2012205596101 U CN 2012205596101U CN 201220559610 U CN201220559610 U CN 201220559610U CN 202768276 U CN202768276 U CN 202768276U
- Authority
- CN
- China
- Prior art keywords
- wind
- rotor
- stator
- measuring device
- cabin
- Prior art date
- Legal status (The legal status is an assumption and is not a legal conclusion. Google has not performed a legal analysis and makes no representation as to the accuracy of the status listed.)
- Expired - Fee Related
Links
Images
Classifications
-
- Y—GENERAL TAGGING OF NEW TECHNOLOGICAL DEVELOPMENTS; GENERAL TAGGING OF CROSS-SECTIONAL TECHNOLOGIES SPANNING OVER SEVERAL SECTIONS OF THE IPC; TECHNICAL SUBJECTS COVERED BY FORMER USPC CROSS-REFERENCE ART COLLECTIONS [XRACs] AND DIGESTS
- Y02—TECHNOLOGIES OR APPLICATIONS FOR MITIGATION OR ADAPTATION AGAINST CLIMATE CHANGE
- Y02E—REDUCTION OF GREENHOUSE GAS [GHG] EMISSIONS, RELATED TO ENERGY GENERATION, TRANSMISSION OR DISTRIBUTION
- Y02E10/00—Energy generation through renewable energy sources
- Y02E10/70—Wind energy
- Y02E10/72—Wind turbines with rotation axis in wind direction
Landscapes
- Wind Motors (AREA)
- Connection Of Motors, Electrical Generators, Mechanical Devices, And The Like (AREA)
Abstract
本实用新型涉及发电机领域,尤其涉及一种风力发电机。一种防飓风形风力发电机,该风力发电机还包括风向测量装置、偏航驱动电机、控制器和风力测量装置,所述风向测量装置和风力测量装置安装在机舱外,所述偏航驱动电机和控制器安装在机舱内,控制器的输入端与风向测量装置和风力测量装置相连,控制器的控制端与偏航驱动电机相连,偏航驱动电机通过传动机构与机舱和塔架之间的铰接轴相连。本实用新型上装有一个风力测量装置,当风力测量装置测得的风力超过了发电机所能承受的上限时,偏航驱动电机会驱动机舱转向,使叶片平行于风向,减小发电机所受到的力,保证了发电机在飓风环境中不会被损坏。
The utility model relates to the field of generators, in particular to a wind power generator. A hurricane-proof wind generator, the wind generator also includes a wind direction measuring device, a yaw driving motor, a controller and a wind measuring device, the wind direction measuring device and the wind measuring device are installed outside the nacelle, and the yaw driving The motor and the controller are installed in the nacelle, the input end of the controller is connected with the wind direction measuring device and the wind force measuring device, the control end of the controller is connected with the yaw driving motor, and the yaw driving motor passes between the nacelle and the tower through the transmission mechanism connected to the hinge axis. The utility model is equipped with a wind force measuring device. When the wind force measured by the wind force measuring device exceeds the upper limit that the generator can bear, the yaw driving motor will drive the nacelle to turn so that the blades are parallel to the wind direction, reducing the impact on the generator. The force ensures that the generator will not be damaged in the hurricane environment.
Description
技术领域 technical field
本实用新型涉及发电机领域,尤其涉及一种风力发电机。The utility model relates to the field of generators, in particular to a wind power generator.
背景技术 Background technique
是将风能转换为机械功的动力机械,又称风车。广义地说,它是一种以太阳为热源,以大气为工作介质的热能利用发动机。风力发电利用的是自然能源。It is a power machine that converts wind energy into mechanical work, also known as a windmill. Broadly speaking, it is a thermal energy utilization engine that uses the sun as the heat source and the atmosphere as the working medium. Wind power utilizes natural energy.
风力发电的原理,是利用风力带动风车叶片旋转,再透过增速机将旋转的速度提升,来促使发电机发电。依据目前的风车技术,大约是每秒三公尺的微风速度,便可以开始发电。风力发电正在世界上形成一股热潮,因为风力发电没有燃料问题,也不会产生辐射或空气污染。风力发电在芬兰、丹麦等国家很流行;我国也在西部地区大力提倡。The principle of wind power generation is to use the wind to drive the blades of the windmill to rotate, and then increase the speed of rotation through the speed increaser to drive the generator to generate electricity. According to the current windmill technology, electricity can be generated at a breeze speed of about three meters per second. Wind power is becoming a craze around the world because it has no fuel issues and doesn't produce radiation or air pollution. Wind power is very popular in Finland, Denmark and other countries; my country is also vigorously promoting it in the western region.
现有的风力发电机主要由机头、转体、尾翼、叶片组成。每一部分都很重要,各部分功能为:叶片用来接受风力并通过机头转为电能;尾翼使叶片始终对着来风的方向从而获得最大的风能;转体能使机头灵活地转动以实现尾翼调整方向的功能;机头的转子是永磁体,定子绕组切割磁力线产生电能。显而易见风力发电机的发电功率与风力大小有关,通常情况下风力越大发电效率越好,所以风力发电机大多设置在常年大风的地域,但是因为机械构造承受的力有上限,当风力过大时就可能会对风力发电机造成损坏,所以需要一些安全装置。Existing wind generators are mainly composed of nose, swivel, empennage and blades. Every part is very important, and the functions of each part are: the blades are used to receive wind force and convert it into electrical energy through the nose; the empennage makes the blades always face the direction of the wind to obtain the maximum wind energy; The function of the empennage to adjust the direction; the rotor of the nose is a permanent magnet, and the stator winding cuts the magnetic field lines to generate electric energy. It is obvious that the power generated by a wind turbine is related to the size of the wind. Usually, the greater the wind, the better the power generation efficiency. Therefore, most wind turbines are installed in areas with strong winds all year round. However, because the mechanical structure has an upper limit on the force, when the wind is too strong It may cause damage to the wind turbine, so some safety devices are needed.
发明内容 Contents of the invention
本实用新型所要解决的技术问题是提供一种防飓风形风力发电机,该发电机装有风力测量装置,当风力超过了发电机所能承受的上限时,偏航驱动电机会驱动机舱转向,使叶片平行于风向,减小发电机所受到的力,保证了发电机在飓风环境中不会被损坏。The technical problem to be solved by the utility model is to provide a hurricane-proof wind power generator, the generator is equipped with a wind force measuring device, when the wind force exceeds the upper limit that the generator can withstand, the yaw drive motor will drive the cabin to turn, Make the blades parallel to the wind direction, reduce the force on the generator, and ensure that the generator will not be damaged in the hurricane environment.
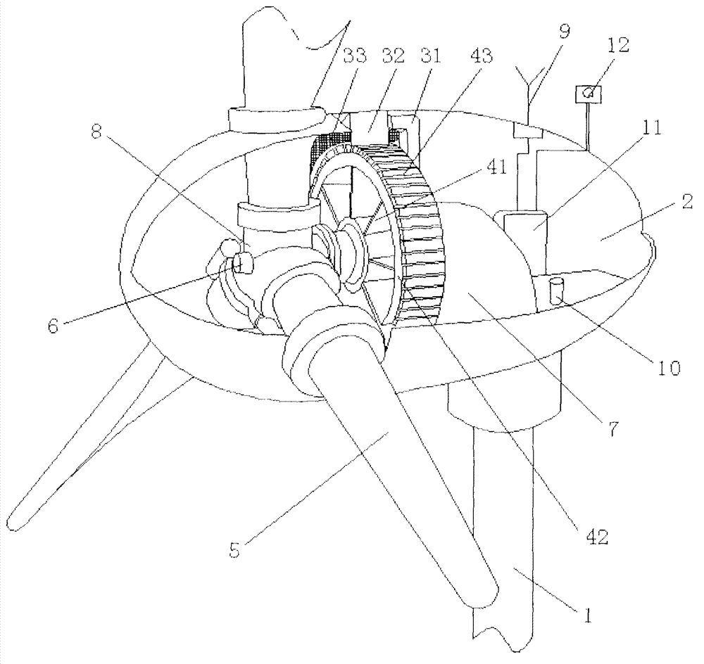
本实用新型是这样实现的:一种防飓风形风力发电机,包括塔架、机舱、定子、转子和叶片,所述机舱通过铰接轴安装在塔架上,所述转子铰接在机舱内,所述定子罩在转子外,定子与机舱内壁固定相连,定子与转子之间有一定间隙同轴设置,转子的轴心处固定装有转轴,所述叶片共有若干个周向均布固定安装在转轴上,其特征是:该风力发电机还包括风向测量装置、偏航驱动电机、控制器和风力测量装置,所述风向测量装置和风力测量装置安装在机舱外,所述偏航驱动电机和控制器安装在机舱内,控制器的输入端与风向测量装置和风力测量装置相连,控制器的控制端与偏航驱动电机相连,偏航驱动电机通过传动机构与机舱和塔架之间的铰接轴相连。The utility model is realized in the following way: a hurricane-proof wind-driven generator comprises a tower frame, a nacelle, a stator, a rotor and blades, the nacelle is installed on the tower frame through a hinged shaft, and the rotor is hinged in the nacelle. The stator is covered outside the rotor, and the stator is fixedly connected to the inner wall of the nacelle. There is a certain gap between the stator and the rotor, which is arranged coaxially. It is characterized in that: the wind generator also includes a wind direction measuring device, a yaw driving motor, a controller and a wind force measuring device, the wind direction measuring device and the wind force measuring device are installed outside the nacelle, and the yaw driving motor and the controller are installed In the nacelle, the input end of the controller is connected with the wind direction measuring device and the wind force measuring device, the control end of the controller is connected with the yaw driving motor, and the yaw driving motor is connected with the hinge shaft between the nacelle and the tower through the transmission mechanism.
所述的外叶片和内叶片为一体化结构成为一个整体。The outer blade and the inner blade are an integrated structure and form a whole.
所述的定子包括定子机架、定子铁芯和定子绕组,所述定子机架通过机座固定安装在机舱内,所述的定子铁芯为环形铁芯,定子铁芯固定安装在定子机架上,所述定子绕组镶在定子铁芯上。The stator includes a stator frame, a stator core and a stator winding. The stator frame is fixedly installed in the nacelle through a machine base. The stator core is an annular iron core, and the stator core is fixedly installed on the stator frame. Above, the stator winding is set on the stator core.
所述的转子包括转子机架、转子磁轭和永磁极,所述转子机架固定安装在转轴上,转轴通过机座铰接在机舱内,所述转子磁轭和永磁极都为环形,转子磁轭固定套装在转子机架外,永磁极固定套装在转子磁轭外。The rotor includes a rotor frame, a rotor yoke and permanent magnet poles, the rotor frame is fixedly installed on the rotating shaft, and the rotating shaft is hinged in the nacelle through the frame, the rotor yoke and the permanent magnet poles are ring-shaped, and the rotor magnetic The yoke is fixedly set outside the rotor frame, and the permanent magnet pole is fixedly set outside the rotor yoke.
所述的若干个叶片通过轮毂周向均布固定安装在转轴上。The several blades are uniformly distributed in the circumferential direction of the hub and fixedly installed on the rotating shaft.
该风力发电机还包括测风装置、偏航驱动电机和控制器,所述测风装置安装在机舱外,所述偏航驱动电机和控制器安装在机舱内,控制器的输入端与测风装置相连,测风装置的控制端与偏航驱动电机相连,偏航驱动电机通过传动机构与机舱和塔架之间的铰接轴相连。The wind generator also includes a wind measuring device, a yaw driving motor and a controller, the wind measuring device is installed outside the nacelle, the yaw driving motor and the controller are installed in the nacelle, the input end of the controller is connected The devices are connected, the control end of the wind measuring device is connected with the yaw drive motor, and the yaw drive motor is connected with the hinge shaft between the nacelle and the tower through the transmission mechanism.
本实用新型的防飓风形风力发电机上装有一个风力测量装置,当风力测量装置测得的风力超过了发电机所能承受的上限时,偏航驱动电机会驱动机舱转向,使叶片平行于风向,减小发电机所受到的力,保证了发电机在飓风环境中不会被损坏。The hurricane-proof wind power generator of the utility model is equipped with a wind force measuring device. When the wind force measured by the wind force measuring device exceeds the upper limit that the generator can withstand, the yaw driving motor will drive the nacelle to turn so that the blades are parallel to the wind direction. , to reduce the force on the generator and ensure that the generator will not be damaged in the hurricane environment.
附图说明 Description of drawings
图1为本实用新型防飓风形风力发电机结构示意图。Fig. 1 is a structural schematic diagram of the utility model hurricane-resistant wind power generator.
图中:1塔架、2机舱、31定子机架、32定子铁芯、33定子绕组、41转子机架、42转子磁轭、43永磁极、5叶片、6转轴、7机座、8轮毂、9风向测量装置、10偏航驱动电机、11控制器、12风力测量装置。In the figure: 1 tower, 2 engine room, 31 stator frame, 32 stator core, 33 stator winding, 41 rotor frame, 42 rotor yoke, 43 permanent magnetic pole, 5 blades, 6 rotating shaft, 7 base, 8 hub , 9 wind direction measuring device, 10 yaw drive motor, 11 controller, 12 wind force measuring device.
具体实施方式 Detailed ways
下面结合具体实施例,进一步阐述本实用新型。应理解,这些实施例仅用于说明本实用新型而不用于限制本实用新型的范围。此外应理解,在阅读了本实用新型表述的内容之后,本领域技术人员可以对本实用新型作各种改动或修改,这些等价形式同样落于本申请所附权利要求书所限定的范围。Below in conjunction with specific embodiment, further set forth the utility model. It should be understood that these embodiments are only used to illustrate the present utility model and are not intended to limit the scope of the present utility model. In addition, it should be understood that after reading the content of the utility model, those skilled in the art can make various changes or modifications to the utility model, and these equivalent forms also fall within the scope defined by the appended claims of the application.
实施例1Example 1
如图1所示,一种防飓风形风力发电机,包括塔架1、机舱2、定子、转子和叶片5,所述机舱2通过铰接轴安装在塔架1上,所述转子铰接在机舱内,所述定子罩在转子外,定子与机舱2内壁固定相连,定子与转子之间有一定间隙同轴设置,转子的轴心处固定装有转轴6,所述叶片5共有若干个周向均布固定安装在转轴6上,该风力发电机还包括风向测量装置9、偏航驱动电机10、控制器11和风力测量装置12,所述风向测量装置9和风力测量装置12安装在机舱2外,所述偏航驱动电机10和控制器11安装在机舱2内,控制器11的输入端与风向测量装置9和风力测量装置12相连,控制器11的控制端与偏航驱动电机10相连,偏航驱动电机10通过传动机构与机舱2和塔架1之间的铰接轴相连。As shown in Figure 1, a kind of anti-hurricane wind generator comprises
在本实施例中,为了确保叶片5整体的结构强度,所述的外叶片51和内叶片52为一体化结构成为一个整体。In this embodiment, in order to ensure the structural strength of the
本实用新型可以进一步描述为,所述的定子包括定子机架31、定子铁芯32和定子绕组33,所述定子机架31通过机座7固定安装在机舱2内,所述的定子铁芯32为环形铁芯,定子铁芯32固定安装在定子机架31上,所述定子绕组33镶在定子铁芯32上。The utility model can be further described as, the stator includes a
本实用新型可以进步描述为,所述的转子包括转子机架41、转子磁轭42和永磁极43,所述转子机架41固定安装在转轴6上,转轴6通过机座7铰接在机舱2内,所述转子磁轭42和永磁极43都为环形,转子磁轭42固定套装在转子机架41外,永磁极43固定套装在转子磁轭42外。The utility model can be further described as, the rotor includes a
在本实施例中,为了能使的叶片5技能牢固的安装在转轴6上,又能方便拆装和检修,所述的若干个叶片5通过轮毂8周向均布固定安装在转轴6上。In this embodiment, in order to securely install the
Claims (4)
Priority Applications (1)
| Application Number | Priority Date | Filing Date | Title |
|---|---|---|---|
| CN2012205596101U CN202768276U (en) | 2012-10-09 | 2012-10-09 | Hurricane-proof wind-driven generator |
Applications Claiming Priority (1)
| Application Number | Priority Date | Filing Date | Title |
|---|---|---|---|
| CN2012205596101U CN202768276U (en) | 2012-10-09 | 2012-10-09 | Hurricane-proof wind-driven generator |
Publications (1)
| Publication Number | Publication Date |
|---|---|
| CN202768276U true CN202768276U (en) | 2013-03-06 |
Family
ID=47774857
Family Applications (1)
| Application Number | Title | Priority Date | Filing Date |
|---|---|---|---|
| CN2012205596101U Expired - Fee Related CN202768276U (en) | 2012-10-09 | 2012-10-09 | Hurricane-proof wind-driven generator |
Country Status (1)
| Country | Link |
|---|---|
| CN (1) | CN202768276U (en) |
Cited By (3)
| Publication number | Priority date | Publication date | Assignee | Title |
|---|---|---|---|---|
| CN103383394A (en) * | 2013-06-24 | 2013-11-06 | 西北农林科技大学 | Immunomagnetic separation-ELISA detection method of alicyclobacillus in fruit juice |
| CN108019318A (en) * | 2017-11-30 | 2018-05-11 | 无锡市天运五金机电有限公司 | A kind of wind generator device |
| CN108678905A (en) * | 2018-07-20 | 2018-10-19 | 南昌航空大学 | A kind of generation of electricity by new energy device |
-
2012
- 2012-10-09 CN CN2012205596101U patent/CN202768276U/en not_active Expired - Fee Related
Cited By (3)
| Publication number | Priority date | Publication date | Assignee | Title |
|---|---|---|---|---|
| CN103383394A (en) * | 2013-06-24 | 2013-11-06 | 西北农林科技大学 | Immunomagnetic separation-ELISA detection method of alicyclobacillus in fruit juice |
| CN108019318A (en) * | 2017-11-30 | 2018-05-11 | 无锡市天运五金机电有限公司 | A kind of wind generator device |
| CN108678905A (en) * | 2018-07-20 | 2018-10-19 | 南昌航空大学 | A kind of generation of electricity by new energy device |
Similar Documents
| Publication | Publication Date | Title |
|---|---|---|
| CN202789331U (en) | Megawatt direct-driven wind generating set | |
| CN205142077U (en) | Complementary intelligent power generation system of vertical axis scene | |
| CN101397975A (en) | N layer spheroid cavity turbo type wind generator | |
| CN202768275U (en) | Bird repellent wind driven generator | |
| CN202417835U (en) | Vertical axis wind turbine integrated with solar power generation components | |
| CN207229300U (en) | High-power wind power generation system | |
| CN102979668A (en) | Window opening type wind wheel of wind driven generator | |
| CN202768276U (en) | Hurricane-proof wind-driven generator | |
| CN201739086U (en) | Megawatt direct-drive low-speed permanent magnet wind driven generator | |
| CN101368544A (en) | Combination type coaxial vertical axis aerogenerator | |
| CN104005913A (en) | Vertical axis wind turbine | |
| CN202768240U (en) | Double-section blade type wind-driven generator | |
| CN109695542A (en) | A kind of high-efficiency double-rotor wind power generating set | |
| CN206419164U (en) | A kind of pivoted frame mechanism of wind-driven generator | |
| CN202768279U (en) | Wind-driven generator with deflecting plate | |
| CN202768278U (en) | Self-steering wind driven generator | |
| CN202768239U (en) | Wind-driven generator with wind gathering cover | |
| CN202971048U (en) | Direct-drive wind power generator | |
| CN203925884U (en) | A kind of vertical axis aerogenerator | |
| CN204239157U (en) | A kind of small-size wind power-generating equipment | |
| CN207004726U (en) | A kind of double wind turbine generators | |
| CN202170847U (en) | Twin engine wind driven generator | |
| CN201854159U (en) | 1.5 and 2 MW medium rotor low-speed permanent magnet synchronous wind turbines | |
| CN201896701U (en) | Wind-driven generator | |
| CN202768277U (en) | Bird-repelling wind-driven generator |
Legal Events
| Date | Code | Title | Description |
|---|---|---|---|
| C14 | Grant of patent or utility model | ||
| GR01 | Patent grant | ||
| C17 | Cessation of patent right | ||
| CF01 | Termination of patent right due to non-payment of annual fee |
Granted publication date: 20130306 Termination date: 20131009 |
