CN202747347U - Novel combustor with combination of infrared and atmosphere type combustion - Google Patents
Novel combustor with combination of infrared and atmosphere type combustion Download PDFInfo
- Publication number
- CN202747347U CN202747347U CN201220408192.6U CN201220408192U CN202747347U CN 202747347 U CN202747347 U CN 202747347U CN 201220408192 U CN201220408192 U CN 201220408192U CN 202747347 U CN202747347 U CN 202747347U
- Authority
- CN
- China
- Prior art keywords
- ring fire
- burner
- fire cover
- annular
- ring
- Prior art date
- Legal status (The legal status is an assumption and is not a legal conclusion. Google has not performed a legal analysis and makes no representation as to the accuracy of the status listed.)
- Expired - Fee Related
Links
- 238000002485 combustion reaction Methods 0.000 title claims abstract description 22
- 230000006698 induction Effects 0.000 claims description 13
- 230000002093 peripheral effect Effects 0.000 claims description 11
- 230000001413 cellular effect Effects 0.000 claims 1
- 238000002347 injection Methods 0.000 abstract description 17
- 239000007924 injection Substances 0.000 abstract description 17
- 238000004140 cleaning Methods 0.000 abstract description 4
- 238000005516 engineering process Methods 0.000 abstract description 4
- 239000007789 gas Substances 0.000 description 4
- 238000010586 diagram Methods 0.000 description 2
- 230000000694 effects Effects 0.000 description 2
- 238000000034 method Methods 0.000 description 2
- 230000009286 beneficial effect Effects 0.000 description 1
- 238000004891 communication Methods 0.000 description 1
- 238000010411 cooking Methods 0.000 description 1
- 230000007547 defect Effects 0.000 description 1
- 230000003670 easy-to-clean Effects 0.000 description 1
- 230000007613 environmental effect Effects 0.000 description 1
- 238000004880 explosion Methods 0.000 description 1
- 235000014347 soups Nutrition 0.000 description 1
- 239000002912 waste gas Substances 0.000 description 1
Images
Classifications
-
- Y—GENERAL TAGGING OF NEW TECHNOLOGICAL DEVELOPMENTS; GENERAL TAGGING OF CROSS-SECTIONAL TECHNOLOGIES SPANNING OVER SEVERAL SECTIONS OF THE IPC; TECHNICAL SUBJECTS COVERED BY FORMER USPC CROSS-REFERENCE ART COLLECTIONS [XRACs] AND DIGESTS
- Y02—TECHNOLOGIES OR APPLICATIONS FOR MITIGATION OR ADAPTATION AGAINST CLIMATE CHANGE
- Y02B—CLIMATE CHANGE MITIGATION TECHNOLOGIES RELATED TO BUILDINGS, e.g. HOUSING, HOUSE APPLIANCES OR RELATED END-USER APPLICATIONS
- Y02B40/00—Technologies aiming at improving the efficiency of home appliances, e.g. induction cooking or efficient technologies for refrigerators, freezers or dish washers
Landscapes
- Gas Burners (AREA)
Abstract
本实用新型公开了一种新型红外与大气式燃烧相结合的燃烧器,包括炉头底座、炉头本体和燃烧器上盖,炉头本体定位设置于炉头底座上,燃烧器上盖包括内环火盖和外环火盖,内环火盖上设有内环火孔,外环火盖上设有外环火孔,且内环火盖和外环火盖均定位设置于炉头本体的上端;又设有多个引射管,其中一个引射管的一端口与内环火盖上的内环火孔相通,余下引射管的一端口均与外环火盖上的外环火孔相通。该燃烧器通过将外环火盖采用红外微焰燃烧技术及内环火盖采用大气式的明火燃烧技术相结合,有效提高了燃气利用率及降低了废气的排放,而且内、外火盖环易拆卸,使得客户在任何时候都可以取下来清洗,大大降低了客户的清洗时间。
The utility model discloses a novel burner combining infrared and atmospheric combustion, which comprises a burner base, a burner body and a burner upper cover, the burner body is positioned on the burner base, and the burner upper cover includes an inner The ring fire cover and the outer ring fire cover, the inner ring fire cover is provided with the inner ring fire hole, the outer ring fire cover is provided with the outer ring fire hole, and the inner ring fire cover and the outer ring fire cover are positioned on the burner body There are also multiple injection tubes, one port of one of the injection tubes communicates with the inner ring fire hole on the inner ring fire cover, and one port of the remaining injection tubes communicates with the outer ring fire hole on the outer ring fire cover. The fire holes are connected. The burner combines the infrared micro-flame combustion technology of the outer ring fire cover and the atmospheric open flame combustion technology of the inner ring fire cover, which effectively improves the gas utilization rate and reduces the exhaust gas emission, and the inner and outer fire cover rings Easy to disassemble, so that customers can take it down for cleaning at any time, which greatly reduces the cleaning time of customers.
Description
技术领域 technical field
本实用新型涉及燃烧器技术领域,尤其涉及一种新型红外与大气式燃烧相结合的燃烧器。The utility model relates to the technical field of burners, in particular to a novel burner combining infrared and atmospheric combustion.
背景技术 Background technique
目前市场上销售的燃烧器为了解决其难拆卸、难清洗的缺点,通常将其内外环均设计成无焰式的,但是这种结构在将燃烧器调至小火时,很难达到煲汤的效果,因此不利于使用。In order to solve the shortcomings of being difficult to disassemble and clean, the burners currently on the market usually design their inner and outer rings as flameless. effect, so it is not conducive to use.
发明内容 Contents of the invention
为了克服上述缺陷,本实用新型提供了一种新型红外与大气式燃烧相结合的燃烧器,该燃烧器安装简单、清洗方便,而且热效高、零排放、节能环保。In order to overcome the above-mentioned defects, the utility model provides a novel burner combining infrared and atmospheric combustion. The burner is simple to install, easy to clean, and has high thermal efficiency, zero emission, energy saving and environmental protection.
本实用新型为了解决其技术问题所采用的技术方案是:一种新型红外与大气式燃烧相结合的燃烧器,包括炉头底座、炉头本体和燃烧器上盖,所述炉头本体定位设置于所述炉头底座上,所述燃烧器上盖包括内环火盖和外环火盖,所述内环火盖上设有内环火孔,所述外环火盖上设有外环火孔,且所述内环火盖和外环火盖均定位设置于所述炉头本体的上端;The technical scheme adopted by the utility model in order to solve its technical problems is: a new burner combining infrared and atmospheric combustion, including a burner base, a burner body and a burner upper cover, and the burner body is positioned and set On the burner base, the burner upper cover includes an inner ring fire cover and an outer ring fire cover, the inner ring fire cover is provided with an inner ring fire hole, and the outer ring fire cover is provided with an outer ring The fire hole, and the inner ring fire cover and the outer ring fire cover are positioned on the upper end of the burner body;
又设有多个引射管,其中一个引射管的一端口与所述内环火盖上的内环火孔相通,余下引射管的一端口均与所述外环火盖上的外环火孔相通。Also be provided with a plurality of injection tubes, one port of one of the injection tubes communicates with the inner ring fire hole on the inner ring fire cover, and one port of the remaining injection tubes communicates with the outer ring fire hole on the outer ring fire cover. The ring fire holes are connected.
作为本实用新型的进一步改进,所述引射管为三个,该三个引射管分别为一个内环引射管和两个外环引射管,其中,所述内环引射管的一端口与所述内环火盖上的内环火孔相通,该两外环引射管的一端口均与所述外环火盖上的外环火孔相通,且该三个引射管的另一端口皆正对喷嘴。As a further improvement of the present utility model, there are three injection tubes, and the three injection tubes are one inner ring injection tube and two outer ring injection tubes, wherein the inner ring injection tubes One port communicates with the inner ring fire hole on the inner ring fire cover, one port of the two outer ring ejector tubes communicates with the outer ring fire hole on the outer ring fire cover, and the three ejector tubes The other ports are facing the nozzle.
作为本实用新型的进一步改进,所述炉头底座内设有中心供气槽和外围供气槽,所述内环引射管的一端口与所述中心供气槽连通,该两外环引射管的一端口均与所述外围供气槽连通。As a further improvement of the utility model, a central air supply groove and a peripheral air supply groove are arranged in the base of the burner head, and one port of the inner ring injection pipe communicates with the central air supply groove. One port of the jet pipe is in communication with the peripheral air supply groove.
作为本实用新型的进一步改进,所述炉头本体内设有与中心供气槽相通的内环空腔及与外围供气槽相通的外环空腔,且所述内环火盖置于该内环空腔外侧壁的上端,所述外环火盖置于该外环空腔外侧壁的上端。As a further improvement of the utility model, the burner body is provided with an inner ring cavity communicating with the central air supply tank and an outer ring cavity communicating with the peripheral air supply tank, and the inner ring fire cover is placed in the The upper end of the outer wall of the inner ring cavity, and the outer ring fire cover is placed on the upper end of the outer wall of the outer ring cavity.
作为本实用新型的进一步改进,所述内环火盖是中心高、外侧边缘低的倒V型凸面结构,在所述凸面上设有若干所述内环火孔。As a further improvement of the utility model, the inner ring fire cover is an inverted V-shaped convex structure with a high center and a low outer edge, and several inner ring fire holes are arranged on the convex surface.
作为本实用新型的进一步改进,所述外环火盖包括一容置腔和环形红外燃烧部,所述容置腔包括一环形底面,该环形底面的内外侧周面均背向所述炉头本体延伸形成一环形内侧壁和一环形外侧壁,且所述环形底面、环形内侧壁和环形外侧壁共同围成一容置所述红外燃烧部的中空腔体,并在所述环形底面上环列设有若干所述外环火孔;As a further improvement of the present utility model, the outer ring fire cover includes an accommodating cavity and an annular infrared burning part, the accommodating cavity includes an annular bottom surface, and the inner and outer peripheral surfaces of the annular bottom surface are both facing away from the burner head The main body is extended to form an annular inner wall and an annular outer wall, and the annular bottom surface, the annular inner wall and the annular outer wall together form a hollow cavity for accommodating the infrared combustion part, and a ring on the annular bottom surface A number of said outer ring fire holes are arranged;
另设有一内圈固定环和一外圈固定环,所述内圈固定环定位于所述环形内侧壁的上端,所述外圈固定环定位于所述环形外侧壁的上端,且所述内圈固定环和外圈固定环用以压紧并固定所述红外燃烧部。An inner ring fixing ring and an outer ring fixing ring are also provided, the inner ring fixing ring is positioned on the upper end of the annular inner side wall, the outer ring fixing ring is positioned on the upper end of the annular outer side wall, and the inner ring The ring fixing ring and the outer ring fixing ring are used to press and fix the infrared burning part.
作为本实用新型的进一步改进,所述红外燃烧部是外侧边缘高、中心低的V型凹面结构,在所述红外燃烧部上设有若干个与所述外环火孔相通的蜂窝状焰孔槽,所述焰孔槽开口于所述红外燃烧部的上表面。As a further improvement of the utility model, the infrared burning part is a V-shaped concave structure with high outer edge and low center, and several honeycomb flame holes communicating with the outer ring fire holes are arranged on the infrared burning part A groove, the flame hole groove is opened on the upper surface of the infrared combustion part.
作为本实用新型的进一步改进,该炉头底座上还设有热电偶和点火针,所述热电偶和点火针均置于所述炉头本体的外环空腔与所述内环空腔形成的空间内。As a further improvement of the utility model, a thermocouple and an ignition needle are also arranged on the burner base, and the thermocouple and the ignition needle are placed in the outer ring cavity of the burner body and the inner ring cavity to form a within the space.
本实用新型的有益效果是:该燃烧器通过将外环火盖采用红外微焰燃烧技术及内环火盖采用大气式的明火燃烧技术相结合,不仅有效提高了燃气利用率及降低了废气的排放,实现热效高达70%以上,而且经内环火盖燃烧出的明火可以直接燃烧至锅底并达到煲汤的效果;此外,内、外火盖环易拆卸,使得客户在任何时候都可以取下来清洗,大大降低了客户的清洗时间。The beneficial effects of the utility model are: the burner not only effectively improves the utilization rate of gas and reduces the waste gas consumption by combining the infrared micro-flame combustion technology of the outer ring fire cover and the atmospheric open flame combustion technology of the inner ring fire cover. The heat efficiency is as high as 70%, and the open flame burned by the inner ring fire cover can be directly burned to the bottom of the pot and achieve the effect of cooking soup; in addition, the inner and outer fire cover rings are easy to disassemble, so that customers can use it at any time Take it down for cleaning, which greatly reduces the cleaning time for customers.
附图说明 Description of drawings
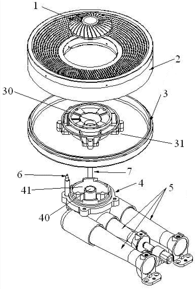
图1为本实用新型结构示意图;Fig. 1 is the structural representation of the utility model;
图2为本实用新型装配示意图;Fig. 2 is a schematic diagram of assembly of the utility model;
图3为本实用新型爆炸示意图。Fig. 3 is a schematic diagram of explosion of the utility model.
具体实施方式 Detailed ways
下面参照附图对本实用新型的新型红外与大气式燃烧相结合的燃烧器的实施例进行详细说明。Embodiments of the combustor of the novel infrared and atmospheric combustion of the present utility model will be described in detail below with reference to the accompanying drawings.
本实用新型所述的一种新型红外与大气式燃烧相结合的燃烧器,包括炉头底座4、炉头本体3和燃烧器上盖,所述炉头本体3定位设置于所述炉头底座4上,所述燃烧器上盖包括内环火盖1和外环火盖2,所述内环火盖上设有内环火孔,所述外环火盖上设有外环火孔,且所述内环火盖和外环火盖均定位设置于所述炉头本体的上端;A new burner combining infrared and atmospheric combustion described in the utility model includes a
又设有多个引射管5,其中一个引射管的一端口与所述内环火盖上的内环火孔相通,余下引射管的一端口均与所述外环火盖上的外环火孔相通。Also be provided with a plurality of ejector tubes 5, wherein a port of one ejector tube communicates with the inner ring fire hole on the inner ring fire cover, and a port of the remaining ejector tubes all communicates with the inner ring fire hole on the outer ring fire cover. The fire holes in the outer ring are connected.
在本实施例中,所述引射管为三个,该三个引射管分别为一个内环引射管50和两个外环引射管51,其中,所述内环引射管的一端口与所述内环火盖上的内环火孔相通,该两外环引射管的一端口均与所述外环火盖上的外环火孔相通,且该三个引射管的另一端口皆正对喷嘴。In this embodiment, there are three injection tubes, and the three injection tubes are one inner ring injection tube 50 and two outer ring injection tubes 51, wherein the inner ring injection tubes One port communicates with the inner ring fire hole on the inner ring fire cover, one port of the two outer ring ejector tubes communicates with the outer ring fire hole on the outer ring fire cover, and the three ejector tubes The other ports are facing the nozzle.
所述炉头底座4内设有中心供气槽40和外围供气槽41,所述内环引射管的一端口与所述中心供气槽连通,该两外环引射管的一端口均与所述外围供气槽连通。The
所述炉头本体3内设有与中心供气槽相通的内环空腔30及与外围供气槽相通的外环空腔31,且所述内环火盖1置于该内环空腔外侧壁的上端,所述外环火盖2置于该外环空腔外侧壁的上端。The burner body 3 is provided with an
在本实施例中,所述内环火盖1是中心高、外侧边缘低的倒V型凸面结构,在所述凸面上设有若干所述内环火孔。In this embodiment, the inner
所述外环火盖2包括一容置腔23和环形红外燃烧部22,其中,所述容置腔包括一环形底面,该环形底面的内外侧周面均背向所述炉头本体延伸形成一环形内侧壁和一环形外侧壁,且所述环形底面、环形内侧壁和环形外侧壁共同围成一容置所述红外燃烧部22的中空腔体,并在所述环形底面上环列设有若干所述外环火孔;还设有一内圈固定环20和一外圈固定环21,所述内圈固定环20定位于所述环形内侧壁的上端,所述外圈固定环定位于所述环形外侧壁的上端,且所述内圈固定环20和外圈固定环21用以压紧并固定所述红外燃烧部;The outer
所述红外燃烧部是外侧边缘高、中心低的V型凹面结构,在所述红外燃烧部上设有若干个与所述外环火孔相通的蜂窝状焰孔槽,所述焰孔槽开口于所述红外燃烧部的上表面。The infrared burning part is a V-shaped concave structure with high outer edge and low center. Several honeycomb flame hole slots communicating with the outer ring fire holes are arranged on the infrared burning part. The opening of the flame hole slots is on the upper surface of the infrared combustion part.
另在本实施例中,该炉头底座上还设有热电偶6和点火针7,所述热电偶和点火针均置于所述炉头本体的外环空腔与所述内环空腔形成的空间内。此外本例采用单节电池供电的热电偶的感应方式,这样大大降低了电池的耗电量并延长了电池的使用寿命。Also in this embodiment, the burner base is also provided with a
Claims (8)
Priority Applications (1)
| Application Number | Priority Date | Filing Date | Title |
|---|---|---|---|
| CN201220408192.6U CN202747347U (en) | 2012-08-16 | 2012-08-16 | Novel combustor with combination of infrared and atmosphere type combustion |
Applications Claiming Priority (1)
| Application Number | Priority Date | Filing Date | Title |
|---|---|---|---|
| CN201220408192.6U CN202747347U (en) | 2012-08-16 | 2012-08-16 | Novel combustor with combination of infrared and atmosphere type combustion |
Publications (1)
| Publication Number | Publication Date |
|---|---|
| CN202747347U true CN202747347U (en) | 2013-02-20 |
Family
ID=47706737
Family Applications (1)
| Application Number | Title | Priority Date | Filing Date |
|---|---|---|---|
| CN201220408192.6U Expired - Fee Related CN202747347U (en) | 2012-08-16 | 2012-08-16 | Novel combustor with combination of infrared and atmosphere type combustion |
Country Status (1)
| Country | Link |
|---|---|
| CN (1) | CN202747347U (en) |
Cited By (6)
| Publication number | Priority date | Publication date | Assignee | Title |
|---|---|---|---|---|
| CN103148484A (en) * | 2013-02-22 | 2013-06-12 | 吴钰 | Combustor provided with ultrathin furnace ends |
| CN104930510A (en) * | 2015-06-26 | 2015-09-23 | 广东美的厨房电器制造有限公司 | Combustor and gas-cooker provided with same |
| CN104964280A (en) * | 2015-06-26 | 2015-10-07 | 广东美的厨房电器制造有限公司 | Burner and gas stove provided with burners |
| CN109307267A (en) * | 2017-07-26 | 2019-02-05 | 青岛海尔智慧厨房电器有限公司 | Burner fire cover, low-flame burner and gas stove |
| CN112432174A (en) * | 2020-11-27 | 2021-03-02 | 华中科技大学 | Burner fire cover, burner and gas stove |
| CN116221726A (en) * | 2022-11-16 | 2023-06-06 | 绍兴品胜智能厨电有限公司 | A combined upward air intake household gas stove |
-
2012
- 2012-08-16 CN CN201220408192.6U patent/CN202747347U/en not_active Expired - Fee Related
Cited By (6)
| Publication number | Priority date | Publication date | Assignee | Title |
|---|---|---|---|---|
| CN103148484A (en) * | 2013-02-22 | 2013-06-12 | 吴钰 | Combustor provided with ultrathin furnace ends |
| CN104930510A (en) * | 2015-06-26 | 2015-09-23 | 广东美的厨房电器制造有限公司 | Combustor and gas-cooker provided with same |
| CN104964280A (en) * | 2015-06-26 | 2015-10-07 | 广东美的厨房电器制造有限公司 | Burner and gas stove provided with burners |
| CN109307267A (en) * | 2017-07-26 | 2019-02-05 | 青岛海尔智慧厨房电器有限公司 | Burner fire cover, low-flame burner and gas stove |
| CN112432174A (en) * | 2020-11-27 | 2021-03-02 | 华中科技大学 | Burner fire cover, burner and gas stove |
| CN116221726A (en) * | 2022-11-16 | 2023-06-06 | 绍兴品胜智能厨电有限公司 | A combined upward air intake household gas stove |
Similar Documents
| Publication | Publication Date | Title |
|---|---|---|
| CN202747347U (en) | Novel combustor with combination of infrared and atmosphere type combustion | |
| CN203907591U (en) | Combustor | |
| CN102901100A (en) | Environment-friendly clean burner | |
| CN203385026U (en) | Tempering type energy-saving gas stove | |
| CN201028520Y (en) | Gas cooktop burners with multi-flame covers | |
| CN203442831U (en) | Domestic gas stove burner | |
| CN203464276U (en) | Inner spray type combustor for gas cooker | |
| CN201391869Y (en) | High-efficiency and energy-saving infrared combustion board for gas furnace | |
| CN201954549U (en) | Burner capable of conducting central flameless heating for gas stove | |
| CN201373474Y (en) | Burner head of high power gas stove | |
| CN204629477U (en) | The poly-semiclosed burner with high efficiency of flame in upper air inlet | |
| CN203442815U (en) | Burner for household gas cooker | |
| CN201170558Y (en) | Three-dimensional concentrated energy burner | |
| CN204922983U (en) | Modified combustor fire lid | |
| CN103994438B (en) | A kind of reverberatory furnace burner | |
| CN102230632B (en) | Flame burning piece of burner part of waste gas burning hot air furnace | |
| CN202647839U (en) | Furnace hearth | |
| CN202188508U (en) | Multi-channel air-gas heat accumulating type burner nozzle | |
| CN202322893U (en) | High thermal storage top combustion stove | |
| CN103438453A (en) | Internal-injection burner for gas cooker | |
| CN203177235U (en) | Heating furnace gasifying ring | |
| CN203549831U (en) | Novel gas furnace end structure | |
| CN204739588U (en) | Outer fire cover and burner and gas cooker | |
| CN201615482U (en) | Sunflower suspension blue fire stove core | |
| CN204922982U (en) | Fire cover for burner |
Legal Events
| Date | Code | Title | Description |
|---|---|---|---|
| C14 | Grant of patent or utility model | ||
| GR01 | Patent grant | ||
| CF01 | Termination of patent right due to non-payment of annual fee |
Granted publication date: 20130220 Termination date: 20140816 |
|
| EXPY | Termination of patent right or utility model |
