CN202538256U - Abdominal puller with tripod telescopic adjustment angle - Google Patents
Abdominal puller with tripod telescopic adjustment angle Download PDFInfo
- Publication number
- CN202538256U CN202538256U CN2012200576417U CN201220057641U CN202538256U CN 202538256 U CN202538256 U CN 202538256U CN 2012200576417 U CN2012200576417 U CN 2012200576417U CN 201220057641 U CN201220057641 U CN 201220057641U CN 202538256 U CN202538256 U CN 202538256U
- Authority
- CN
- China
- Prior art keywords
- support
- bracket
- outer tube
- pipe
- angle
- Prior art date
- Legal status (The legal status is an assumption and is not a legal conclusion. Google has not performed a legal analysis and makes no representation as to the accuracy of the status listed.)
- Expired - Fee Related
Links
- 230000003187 abdominal effect Effects 0.000 title claims abstract description 10
- 210000001015 abdomen Anatomy 0.000 claims abstract description 10
- 210000003127 knee Anatomy 0.000 claims description 5
- 210000000056 organ Anatomy 0.000 claims 3
- 230000015572 biosynthetic process Effects 0.000 claims 1
- 210000001364 upper extremity Anatomy 0.000 claims 1
- 230000000694 effects Effects 0.000 description 8
- 238000010586 diagram Methods 0.000 description 3
- 238000000034 method Methods 0.000 description 2
- 230000017531 blood circulation Effects 0.000 description 1
- 230000008602 contraction Effects 0.000 description 1
- 210000003205 muscle Anatomy 0.000 description 1
- 230000000284 resting effect Effects 0.000 description 1
- 238000005728 strengthening Methods 0.000 description 1
Images
Landscapes
- Orthopedics, Nursing, And Contraception (AREA)
Abstract
一种脚架伸缩调整角度的拉腹器,包括一支撑装置,该支撑装置包括一第一支架与一第二支架,该第一支架与该第二支架互相连接形成夹角,该第二支架为可伸缩的支架,藉由改变该第二支架伸缩的长度,达到调整该第一支架与地面的倾斜角度,该第一支架与该第二支架的固定处形成一装配端;一握持件,该握持件设于该装配端;以及一滑动装置,该滑动装置包括一滑座、一左抵靠件与一右抵靠件。使用者可将该支撑装置立于地面上进行引体向上健腹运动,达到锻炼身体、雕塑手部、背部与腰腹曲线的目的。
A belly stretcher with a telescopic tripod that can adjust the angle includes a support device, the support device includes a first bracket and a second bracket, the first bracket and the second bracket are connected to each other to form an angle, the second bracket is a telescopic bracket, and the inclination angle between the first bracket and the ground can be adjusted by changing the telescopic length of the second bracket, and the first bracket and the second bracket are fixed at a mounting end; a gripping member, the gripping member is arranged at the mounting end; and a sliding device, the sliding device includes a sliding seat, a left abutting member and a right abutting member. The user can stand the support device on the ground to perform pull-up abdominal exercises to achieve the purpose of exercising the body and sculpting the curves of the hands, back and waist and abdomen.
Description
技术领域 technical field
本实用新型系提供一种脚架伸缩调整角度的拉腹器,尤指其技术上提供一种可引体向上健腹运动,达到锻炼身体、雕塑手部、背部与腰腹曲线的目的。The utility model provides an abdominal puller with a tripod telescopically adjusting the angle, especially technically providing a kind of exercise that can pull the body up and strengthen the abdomen, so as to achieve the purpose of exercising the body and sculpting the curves of the hands, back and waist and abdomen.
背景技术 Background technique
市面上有许多运动器材与健身器等产品,除了提供人们达到运动、锻炼身体的功效外,亦有许多雕塑身体曲线、局部锻炼等产品供消费者选择。其中最受大家欢迎且较容易的动作之一为引体向上运动,引体向上运动不但可同时拉展背部肌肉、雕塑背部线条外,亦可达到身体舒畅、血液循环等效果,通常作引体向上运动需要一个高于胸部并可供双手握持的横杆,当双手握住横杆时,藉由手臂与背部的力量将身体撑起离开地面,如此往复动作即可达到背部与手臂锻炼的功效,然而,一般在家中并无可提供使用者从事引体向上运动的地方或装置,使用者必须要到健身房或公园的单杠来锻炼身体,较为不便。There are many sports equipment and fitness machines on the market. In addition to providing people with the effect of exercising and exercising, there are also many products for sculpting body curves and local exercises for consumers to choose from. One of the most popular and relatively easy movements is the pull-up exercise. The pull-up exercise can not only stretch the back muscles and sculpt the back line at the same time, but also achieve the effects of body comfort and blood circulation. It is usually used as a pull-up exercise. Upward movement requires a bar that is higher than the chest and can be held by both hands. When holding the bar with both hands, the body is lifted off the ground by the strength of the arms and back, so that the back and arm exercises can be achieved through reciprocating movements. Efficacy, however, there is generally no place or device for users to engage in pull-up exercises at home, and users must go to gyms or horizontal bars in parks to exercise, which is relatively inconvenient.
一般在家中并无可提供使用者从事引体向上运动的地方或装置,使用者必须要到健身房或公园的单杠来锻炼身体,较为不便。为改善习用问题,本实用新型提供一种脚架伸缩调整角度的拉腹器。Generally, there is no place or device for the user to engage in pull-up exercise at home, and the user must go to a gym or a horizontal bar in a park to exercise, which is relatively inconvenient. In order to improve the problem of common use, the utility model provides a stretcher for stretching and adjusting the angle of the tripod.
发明内容 Contents of the invention
本实用新型的目的在于,提供一种脚架伸缩调整角度的拉腹器,其结构简单,使用方便,能加强保护效果,符合不同人群需要,能对各个部件进行锻炼。The purpose of the utility model is to provide a stretcher for adjusting the angle of the tripod, which has a simple structure, is convenient to use, can strengthen the protection effect, meets the needs of different groups of people, and can exercise each component.
为实现上述目的,本实用新型公开了一种脚架伸缩调整角度的拉腹器,其特征在于包含有:In order to achieve the above purpose, the utility model discloses a stretcher for adjusting the angle of the tripod telescopically, which is characterized in that it includes:
一支撑装置,该支撑装置包括一第一支架与一第二支架,该第一支架与该第二支架互相连接固定且使该第一支架与该第二支架形成夹角立于地面上,该第一支架与该第二支架的固定处形成一装配端,又该第二支架为可伸缩的支架,该第二支架由一外管与一内管互相组套所构成,该外管一端固设于该装配端,该外管另端套接内管,该内管可滑动地设于该外管内周从而由移动该内管在该外管内部的位置来改变该第二支架伸缩的长度和调整该第一支架与地面的倾斜角度,又该外管具有多个定位孔,该内管具有与各该定位孔相对应的一贯孔,且该内管内部设有一弹性件,该弹性件的一端设有一当该弹性件弹性抵靠该内管的内表面时能凸出该贯孔并穿过定位孔以使该内管能定位于该外管内和该第二支架能形成固定长度的卡掣块;A supporting device, the supporting device includes a first bracket and a second bracket, the first bracket and the second bracket are connected to each other and fixed so that the first bracket and the second bracket form an angle to stand on the ground, the The fixing part of the first bracket and the second bracket forms an assembly end, and the second bracket is a telescopic bracket. The second bracket is composed of an outer tube and an inner tube, and one end of the outer tube is fixed. The other end of the outer tube is sleeved on the inner tube, and the inner tube is slidably arranged on the inner circumference of the outer tube so that the telescopic length of the second bracket can be changed by moving the position of the inner tube inside the outer tube and adjust the inclination angle between the first support and the ground, and the outer tube has a plurality of positioning holes, the inner tube has a through hole corresponding to each of the positioning holes, and an elastic member is provided inside the inner tube, and the elastic member One end of the elastic member is provided with a protruding through hole and passes through the positioning hole so that the inner tube can be positioned in the outer tube and the second bracket can form a fixed length when the elastic member elastically abuts against the inner surface of the inner tube. card block;
一握持件,该握持件设于该装配端以供使用者握持,该握持件上缘形成有一供使用者的手肘在进行引体向上健腹运动时抵靠的抵靠面;以及A grip, the grip is arranged at the assembly end for the user to hold, and the upper edge of the grip forms an abutment surface for the user's elbow to lean against when performing pull-up abdominal exercises ;as well as
一滑动装置,该滑动装置包括一滑座、一左抵靠件与一右抵靠件,该滑座以该第一支架为滑轨以使该左抵靠件与该右抵靠件能于该第一支架上滑动。A sliding device, the sliding device includes a sliding seat, a left abutting piece and a right abutting piece, the sliding seat uses the first bracket as a slide rail so that the left abutting piece and the right abutting piece can Slide on the first bracket.
其中,该滑座具有向两侧延伸的一第一杆件与一第二杆件,该第一杆件与该第二杆件外包覆一软性结构以形成该左抵靠件与该右抵靠件,该软性结构从该第一杆件延伸连结至该第二杆件并形成有一供使用者的双膝在进行引体向上健腹运动时顶靠的凹弧面。Wherein, the sliding seat has a first rod and a second rod extending to both sides, and the first rod and the second rod are covered with a soft structure to form the left abutting part and the The right abutment part, the soft structure is extended from the first rod part and connected to the second rod part, and forms a concave arc surface for the user's knees to lean against when doing pull-up exercises for abdominal strengthening.
其中,该第一支架近底端处具有一该滑动装置往下滑移时能抵顶以避免该滑动装置从该第一支架脱落的止挡件。Wherein, the bottom end of the first bracket has a stopper that can be abutted against when the sliding device slides down to prevent the sliding device from falling off from the first bracket.
对照先前技术的功效:Efficacy compared to previous techniques:
一、本实用新型的左抵靠件与右抵靠件的软性结构,可达到保护使用者膝盖的功效。1. The flexible structures of the left and right resting parts of the present invention can achieve the effect of protecting the user's knees.
二、本实用新型的结构简单且重量轻巧易于搬运,改善习用引体向上运动受到场所限制,且可达到锻炼手部、腰部、腹部与背部的功效。2. The utility model is simple in structure and light in weight and easy to carry, improves the conventional pull-up movement limited by the place, and can achieve the effect of exercising the hands, waist, abdomen and back.
三、本实用新型的第二支架可伸缩长度的设计,可调整第一支架与地面的倾斜角度,进而具有不同强度的训练功效,以达到循序训练的功效,且可符合不同使用者的训练需求。3. The design of the telescopic length of the second bracket of the utility model can adjust the inclination angle between the first bracket and the ground, thereby having training effects of different intensities, so as to achieve the effect of sequential training, and can meet the training needs of different users .
附图说明 Description of drawings
图1:本实用新型的立体示意图Figure 1: Stereoscopic schematic view of the utility model
图2:本实用新型的一实施例使用示意图Figure 2: Schematic diagram of an embodiment of the utility model
图3:本实用新型的第二支架伸缩示意图Figure 3: Schematic diagram of the expansion and contraction of the second bracket of the present invention
图4:本实用新型的第二支架剖面示意图Figure 4: A schematic cross-sectional view of the second bracket of the present invention
图5:本实用新型的一实施例使用状态示意图Figure 5: Schematic diagram of an embodiment of the utility model in use
具体实施方式 Detailed ways
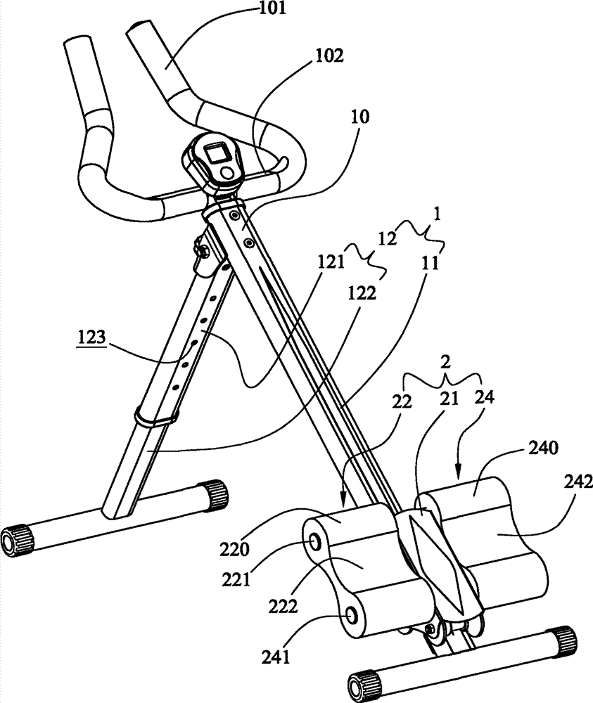
参阅图1至图5所示,本实用新型提供一种脚架伸缩调整角度的拉腹器,包括:一支撑装置1,该支撑装置1包括一第一支架11与一第二支架12,该第一支架11与该第二支架12互相连接固定,使该第一支架11与该第二支架12形成夹角立于地面上,且该第一支架11与该第二支架12的固定处形成一装配端10,又该第二支架12为可伸缩的支架,该第二支架12由一外管121与一内管122互相组套所构成,该外管121一端固设于该装配端10,该外管121另端套接内管122,该内管122可滑动地设于该外管121内周,藉由移动该内管122在该外管121内部的位置,达到改变该第二支架12伸缩的长度,进而调整该第一支架11与地面的倾斜角度,又该外管121具有多个定位孔123,该内管122具有与各该定位孔123相对应的一贯孔124,且该内管122内部设有一弹性件125,该弹性件125的一端设有一卡掣块126,较佳者,该弹性件125的另端亦设有一卡掣块126,该弹性件125弹性抵靠该内管122的内表面,该卡掣块126穿过该贯孔124并穿入其中一该定位孔123,该内管122可定位于该外管121内,使该第二支架12可形成固定长度;一握持件101,该握持件101设于该装配端10,以供使用者握持,且该握持件101上缘形成有一抵靠面102,以供使用者的手肘在进行引体向上健腹运动时抵靠;以及一滑动装置2,该滑动装置2包括一滑座21、一左抵靠件22与一右抵靠件24,该滑座21以该第一支架11为滑轨,使得该左抵靠件22与该右抵靠件24可于该第一支架11上滑动;该滑座21具有向两侧延伸的一第一杆件221与一第二杆件241,该第一杆件221与该第二杆件241外包覆一软性结构220、240以形成该左抵靠件22与该右抵靠件24,该软性结构220、240从该第一杆件221延伸连结至该第二杆件241并形成有一凹弧面222、242,该凹弧面222、242可供使用者的双膝在进行引体向上健腹运动时顶靠。Referring to Fig. 1 to Fig. 5, the utility model provides a stretcher for adjusting the angle of the tripod telescopically, including: a supporting device 1, the supporting device 1 includes a
该第一支架11近底端处的底面具有一止挡件111,该滑动装置2往下滑移时可抵顶该止挡件111,以避免该滑动装置2从该第一支架11脱落;该滑座21枢设一第一滚轮23与一第二滚轮25,该第一滚轮23于该第一支架11顶面滚动,该第二滚轮25于该第一支架11底面滚动,使该滑动装置2可平稳顺畅的在该第一支架11上滑动,进行引体向上健腹运动时,使用者握持该握持件101,并将双膝顶靠于该左抵靠件22与该右抵靠件24的凹弧面222、242,进行引体向上健腹运动,并使该滑动装置2滑移,达到锻炼手部、腰部、腹部与背部的功效。The bottom surface near the bottom end of the
Claims (3)
Priority Applications (1)
| Application Number | Priority Date | Filing Date | Title |
|---|---|---|---|
| CN2012200576417U CN202538256U (en) | 2012-02-22 | 2012-02-22 | Abdominal puller with tripod telescopic adjustment angle |
Applications Claiming Priority (1)
| Application Number | Priority Date | Filing Date | Title |
|---|---|---|---|
| CN2012200576417U CN202538256U (en) | 2012-02-22 | 2012-02-22 | Abdominal puller with tripod telescopic adjustment angle |
Publications (1)
| Publication Number | Publication Date |
|---|---|
| CN202538256U true CN202538256U (en) | 2012-11-21 |
Family
ID=47158952
Family Applications (1)
| Application Number | Title | Priority Date | Filing Date |
|---|---|---|---|
| CN2012200576417U Expired - Fee Related CN202538256U (en) | 2012-02-22 | 2012-02-22 | Abdominal puller with tripod telescopic adjustment angle |
Country Status (1)
| Country | Link |
|---|---|
| CN (1) | CN202538256U (en) |
Cited By (3)
| Publication number | Priority date | Publication date | Assignee | Title |
|---|---|---|---|---|
| CN105169659A (en) * | 2015-09-23 | 2015-12-23 | 冯义文 | A golf bag provided with a slanting device |
| CN108635761A (en) * | 2018-05-10 | 2018-10-12 | 付燕萍 | Exempt from the contracting abdomen machine of installation |
| CN108704271A (en) * | 2018-06-12 | 2018-10-26 | 李雨黛 | A kind of football training auxiliary leg-pressing device |
-
2012
- 2012-02-22 CN CN2012200576417U patent/CN202538256U/en not_active Expired - Fee Related
Cited By (3)
| Publication number | Priority date | Publication date | Assignee | Title |
|---|---|---|---|---|
| CN105169659A (en) * | 2015-09-23 | 2015-12-23 | 冯义文 | A golf bag provided with a slanting device |
| CN108635761A (en) * | 2018-05-10 | 2018-10-12 | 付燕萍 | Exempt from the contracting abdomen machine of installation |
| CN108704271A (en) * | 2018-06-12 | 2018-10-26 | 李雨黛 | A kind of football training auxiliary leg-pressing device |
Similar Documents
| Publication | Publication Date | Title |
|---|---|---|
| US9713745B2 (en) | Portable calisthenics exercise device | |
| US9623280B2 (en) | Roller barre | |
| US20130225377A1 (en) | Stretching Exercise Apparatus | |
| CN205850121U (en) | A kind of physical culture Push-up support | |
| CN201871160U (en) | Multi-functional exercise machine | |
| TWM429498U (en) | Abdomen stretching equipment with retractable and angle adjustable foot stand | |
| CN205460658U (en) | Seat formula frame of squatting deeply | |
| CN202538256U (en) | Abdominal puller with tripod telescopic adjustment angle | |
| JP2016501076A (en) | Suspension exercise equipment that lays the body diagonally | |
| CN103111039A (en) | Stretching device for treatment | |
| CN203539986U (en) | Double-pull-cord multifunctional sit-up board | |
| TWM336055U (en) | Machine for twisting waist and pressing buttocks | |
| CN203355205U (en) | Yoga fitness chair | |
| TWM549641U (en) | Fitness equipment | |
| CN110314331B (en) | Muscle stretching device for physical training | |
| CN201437033U (en) | Multifunctional sliding step body-building device | |
| CN105664423A (en) | Leg-hung barbell weight apparatus | |
| KR101556951B1 (en) | Squatting exercise board | |
| KR20110011177U (en) | Abdominal exercise machine | |
| CN203539972U (en) | Multifunctional supine board with single pull rope | |
| CN203886106U (en) | leg exercise equipment | |
| CN207137249U (en) | A kind of Multi-functional exercising apparatus | |
| CN202136738U (en) | pull-up machine | |
| CN107198853B (en) | Auxiliary device squats deeply | |
| CN107050759A (en) | A kind of Multi-functional exercising apparatus |
Legal Events
| Date | Code | Title | Description |
|---|---|---|---|
| C14 | Grant of patent or utility model | ||
| GR01 | Patent grant | ||
| CF01 | Termination of patent right due to non-payment of annual fee | ||
| CF01 | Termination of patent right due to non-payment of annual fee |
Granted publication date: 20121121 Termination date: 20170222 |
