CN202528794U - Energy regenerating device used for suspension system - Google Patents
Energy regenerating device used for suspension system Download PDFInfo
- Publication number
- CN202528794U CN202528794U CN2012200757588U CN201220075758U CN202528794U CN 202528794 U CN202528794 U CN 202528794U CN 2012200757588 U CN2012200757588 U CN 2012200757588U CN 201220075758 U CN201220075758 U CN 201220075758U CN 202528794 U CN202528794 U CN 202528794U
- Authority
- CN
- China
- Prior art keywords
- rack
- energy
- pinion
- generator
- motor
- Prior art date
- Legal status (The legal status is an assumption and is not a legal conclusion. Google has not performed a legal analysis and makes no representation as to the accuracy of the status listed.)
- Expired - Fee Related
Links
Images
Classifications
-
- F—MECHANICAL ENGINEERING; LIGHTING; HEATING; WEAPONS; BLASTING
- F03—MACHINES OR ENGINES FOR LIQUIDS; WIND, SPRING, OR WEIGHT MOTORS; PRODUCING MECHANICAL POWER OR A REACTIVE PROPULSIVE THRUST, NOT OTHERWISE PROVIDED FOR
- F03G—SPRING, WEIGHT, INERTIA OR LIKE MOTORS; MECHANICAL-POWER PRODUCING DEVICES OR MECHANISMS, NOT OTHERWISE PROVIDED FOR OR USING ENERGY SOURCES NOT OTHERWISE PROVIDED FOR
- F03G7/00—Mechanical-power-producing mechanisms, not otherwise provided for or using energy sources not otherwise provided for
- F03G7/08—Mechanical-power-producing mechanisms, not otherwise provided for or using energy sources not otherwise provided for recovering energy derived from swinging, rolling, pitching or like movements, e.g. from the vibrations of a machine
- F03G7/081—Mechanical-power-producing mechanisms, not otherwise provided for or using energy sources not otherwise provided for recovering energy derived from swinging, rolling, pitching or like movements, e.g. from the vibrations of a machine recovering energy from moving road or rail vehicles, e.g. collecting vehicle vibrations in the vehicle tyres or shock absorbers
Landscapes
- Engineering & Computer Science (AREA)
- Chemical & Material Sciences (AREA)
- Combustion & Propulsion (AREA)
- Mechanical Engineering (AREA)
- General Engineering & Computer Science (AREA)
- Vehicle Body Suspensions (AREA)
- Arrangement Or Mounting Of Propulsion Units For Vehicles (AREA)
Abstract
一种用于推土机的悬架系统的能量再生装置,所述装置具有传动机构和充电装置,所述传动机构位于车辆的非簧载质量和簧载质量之间,并与充电装置相连接,所述传动机构响应于非载簧质量和载簧质量之间的运动而运动,进而驱动充电装置产生电能。该装置具有电动机/发电机,在必要的情况下,电动机/发电机驱动传动装置,进而改变悬架系统的性能。该装置具有结构简单、成本低、性能优良等特点,能够将推土机在复杂的路况下的震动能量回收,同时能在必要的情况下对悬架系统的性能进行自动改变。
An energy regeneration device for a suspension system of a bulldozer, the device has a transmission mechanism and a charging device, the transmission mechanism is located between the unsprung mass and the sprung mass of the vehicle, and is connected to the charging device, the The transmission mechanism moves in response to the movement between the unsprung mass and the sprung mass, thereby driving the charging device to generate electrical energy. The unit has an electric motor/generator that drives the transmission if necessary, which in turn changes the performance of the suspension system. The device has the characteristics of simple structure, low cost and excellent performance. It can recover the vibration energy of the bulldozer under complex road conditions, and can automatically change the performance of the suspension system when necessary.
Description
技术领域 technical field
本实用新型涉及一种再生装置。更具体地,本实用新型涉及一种用于悬架系统的能量再生装置,在车辆行进中,其可以再生从路面传送来的振动和/或冲击进行缓冲的过程中所产生的能量。该车辆优选为推土机。 The utility model relates to a regeneration device. More specifically, the utility model relates to an energy regeneration device for a suspension system, which can regenerate the energy generated during the buffering process of vibration and/or impact transmitted from the road surface when the vehicle is running. The vehicle is preferably a bulldozer. the
背景技术 Background technique
通常已知的是,车辆特别是推土机行驶路况非常恶劣和复杂,在行驶的时候会遭受振动。这些振动被认为是不期望有的。事实上,在悬架系统的发展上付出了很多努力,悬架系统包括弹簧、阻尼器组件等,其提供车辆稳定性并将客舱与产生的振动隔离开,其中振动是例如车辆在颠簸或其他曲折的道路上行驶时产生的。目前,与这些振动关联的能量都被损失了,其通常主要由车辆悬架的减震器将其转化为热能消耗散掉。如果能对这些有害的振动能量加以回收,并将其转化为车辆直接可利用的能量形式,则可减小主动悬架的能耗,使车辆在提高行驶平顺性的同时减少运行成本。 It is generally known that vehicles, especially bulldozers, travel on very harsh and complicated road conditions, and are subject to vibrations when driving. These vibrations are considered undesirable. In fact, much effort has been put into the development of suspension systems, including springs, damper assemblies, etc., which provide vehicle stability and isolate the passenger generated when driving on a winding road. Currently, the energy associated with these vibrations is lost, usually primarily by the shock absorbers of the vehicle suspension converting it into heat dissipation. If these harmful vibration energies can be recovered and converted into directly usable energy forms for the vehicle, the energy consumption of the active suspension can be reduced, so that the vehicle can reduce operating costs while improving ride comfort. the
因此,期望提供一种用于收集与车辆振动相关联的能量以生成可用于动力的系统以及一种配置成一种使用这种动力的系统。 Accordingly, it would be desirable to provide a system for harvesting energy associated with vehicle vibrations to generate usable power and a system configured to use such power. the
基本上,车辆的悬架设备具有用于连接车身的一个连杆或者多个连杆,它使用底盘弹簧和减振器沿竖直方向支撑,并且它能够通过调节刚度和弹性而调节车身和车轮的水平相对移动。 Basically, the suspension device of a vehicle has a link or links for connecting the body, it is supported in the vertical direction using chassis springs and shock absorbers, and it is capable of adjusting the body and wheels by adjusting stiffness and elasticity relative movement of the level. the
当车辆行驶时悬架系统需要通过避免各种路况的不规则输入而提供舒适的特性,并且当车辆转弯或者刹车时悬架系统需要提供稳定特性。 The suspension system needs to provide comfort characteristics by avoiding irregular inputs of various road conditions when the vehicle is running, and the suspension system needs to provide stability characteristics when the vehicle turns or brakes. the
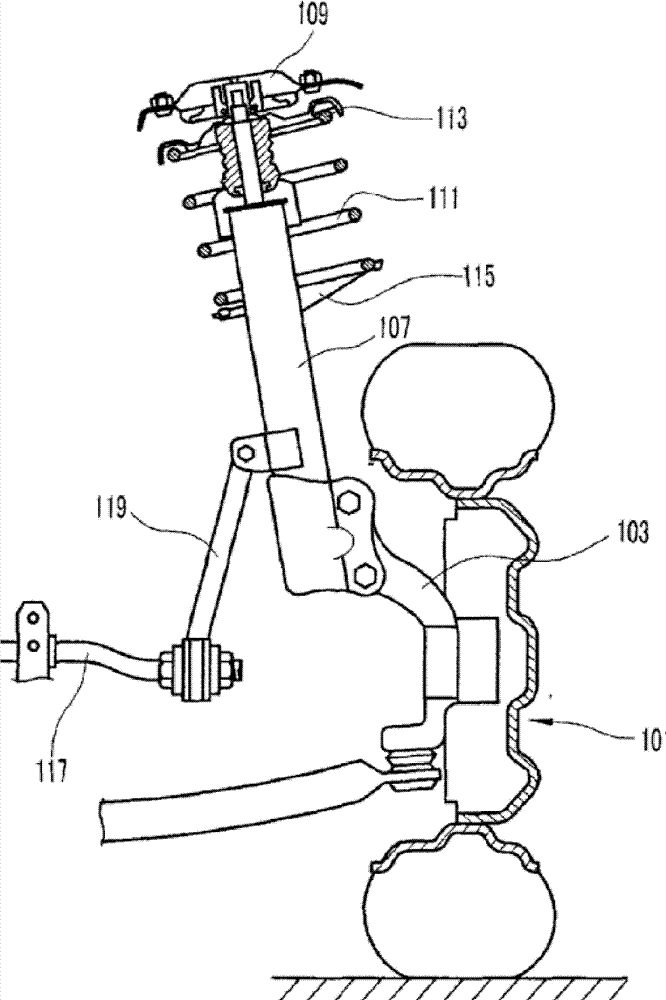
如图2所示,悬架系统的一般结构包括:关节103,用于旋转地支撑车轮101;以及下臂,用于将关节103的下部与车身连接。关节103的上部连接到支撑杆(减振器)107的下部,并且支撑杆107的上部通过顶部架109安装到车辆上。
As shown in FIG. 2, the general structure of the suspension system includes: a joint 103 for rotatably supporting a wheel 101; and a lower arm for connecting a lower portion of the joint 103 with a vehicle body. The upper part of the joint 103 is connected to the lower part of a support rod (shock absorber) 107 , and the upper part of the
上部弹簧座113和下部弹簧座115被布置在支撑杆107上,底盘弹簧111构造在上部弹簧座113和下部弹簧座115之间。底盘弹簧111能够减小来自路面的冲击,并且支撑杆107能够减小底盘弹簧111的自由振动,从而能够增强驾驶的舒适性。配置到车身的稳定杆117的端部经由连接连杆119连接到支撑杆107,并且稳定杆117控制车身的摇晃。
The
如上所述,支撑式悬架系统在结构上不复杂,不昂贵,保证了较大空间,并且根据安装位置还使车轮101的布局具有较小变化。 As described above, the strut type suspension system is structurally uncomplicated and inexpensive, ensures a large space, and also allows a small change in the layout of the wheel 101 according to the installation position. the
支撑式悬架系统根据行驶条件重复颠簸和弹起,底盘弹簧111重复压缩和伸长从而减小来自路面的冲击。底盘弹簧111通过压缩和伸长产生动能;然而没有使这些动能重新变得有用。
The strut type suspension system repeats bumping and bouncing according to driving conditions, and the
如图3示出了一种汽车能量再生减振器,包括上工作缸、下工作缸、回能电机、运动转换机构和传动机构;所述下工作缸可滑动地连接到所述上工作缸;所述运动转换机构将汽车轮子的振动而引起的直线运动转换成旋转运动;所述传动机构将所述旋转运动传送到所述回能电机,通过所述回能电机产生电能;所述运动转换机构安装在所述的下工作缸中,为滚珠丝杆副,包括滚珠丝杆和丝杆螺母;所述丝杆螺母连接在下工作缸上,所述滚珠丝杆安装在上工作缸上并设有上端主轴与所述传动机构连接;所述传动机构包括第一超越离合器和第二超越离合器,其分别连接在所述滚珠丝杆上,所述二个超越离合器的离合方向互为相反。但该种能量再生设备纯在成本高、结构复杂、效率底等缺点。 As shown in Figure 3, a kind of automobile energy regenerative shock absorber comprises an upper working cylinder, a lower working cylinder, a recuperation motor, a motion conversion mechanism and a transmission mechanism; the lower working cylinder is slidably connected to the upper working cylinder ; The motion conversion mechanism converts the linear motion caused by the vibration of the car wheel into a rotary motion; the transmission mechanism transmits the rotary motion to the energy recovery motor, and generates electric energy through the energy recovery motor; the motion The conversion mechanism is installed in the lower working cylinder, which is a ball screw pair, including a ball screw and a screw nut; the screw nut is connected to the lower working cylinder, and the ball screw is installed on the upper working cylinder and An upper main shaft is provided to be connected to the transmission mechanism; the transmission mechanism includes a first overrunning clutch and a second overrunning clutch, which are respectively connected to the ball screw, and the clutching directions of the two overrunning clutches are opposite to each other. However, this kind of energy regeneration equipment has disadvantages such as high cost, complex structure, and low efficiency. the
公开于该背景技术部分的信息仅仅旨在加深对本实用新型的一般背景技术的理解,而不应当被视为承认或以任何形式暗示该信息构成已经为本领域技术人员所公知的现有技术。 The information disclosed in the background technology section is only intended to deepen the understanding of the general background technology of the present invention, and should not be regarded as an acknowledgment or any form of suggestion that the information constitutes the prior art already known to those skilled in the art. the
实用新型内容 Utility model content
为了解决现有技术中的技术问题,本实用新型采用的技术方案如下: In order to solve the technical problems in the prior art, the technical scheme adopted in the utility model is as follows:
一种用于悬架系统的能量再生装置,所述装置具有传动机构和充电装置,所述传动机构位于车辆的非簧载质量和簧载质量之间,并与充电装置相连接,其特征在于,所述传动机构响应于非载簧质量和载簧质量之间的运动而运动,进而驱动充电装置产生电能,所述能量再生装置还包括蓄能装置,用于储存所产生的电能。 An energy regeneration device for a suspension system, the device has a transmission mechanism and a charging device, the transmission mechanism is located between the unsprung mass and the sprung mass of the vehicle and is connected to the charging device, characterized in that , the transmission mechanism moves in response to the movement between the unsprung mass and the sprung mass, and then drives the charging device to generate electric energy, and the energy regeneration device also includes an energy storage device for storing the generated electric energy. the
优选的,所述电动机/发电机能够利用蓄能装置中的电能向传动机构传递动力,进而影响所述非簧载质量和簧载质量之间的相互运动,进而改变悬架系统的性能。 Preferably, the electric motor/generator can use the electric energy in the energy storage device to transmit power to the transmission mechanism, thereby affecting the mutual motion between the unsprung mass and the sprung mass, thereby changing the performance of the suspension system. the
优选的,所述车辆为推土机,该装置还包括直线电机,所述充电装置包括电动机/发电机,所述传动装置与直线电机相连接,直线电机与电动机/发电机相连接。 Preferably, the vehicle is a bulldozer, the device further includes a linear motor, the charging device includes a motor/generator, the transmission device is connected to the linear motor, and the linear motor is connected to the motor/generator. the
优选的,所述传动装置为两级齿轮齿条机构,第一级齿轮齿条机构中的齿条与非簧载质量相连接,其齿轮与第二级齿轮齿条机构中的齿轮相连接,第二级齿轮齿条机构中的齿条与直线电机相连接。 Preferably, the transmission device is a two-stage rack-and-pinion mechanism, the rack in the first-stage rack-and-pinion mechanism is connected to the unsprung mass, and the gear is connected to the gear in the second-stage rack-and-pinion mechanism, The rack in the second stage rack and pinion mechanism is connected with the linear motor. the
优选的,所述充电装置包括电动机/发电机,所述传动装置包括齿轮齿条机构,齿轮齿条机构中的齿条与非簧载质量相连接,并与齿轮齿条机构的齿轮相啮合,该齿轮与电动机/发电机相连接。 Preferably, the charging device includes a motor/generator, and the transmission device includes a rack-and-pinion mechanism, wherein the rack in the rack-and-pinion mechanism is connected to the unsprung mass and meshes with the gears of the rack-and-pinion mechanism, This gear is connected to the motor/generator. the
优选的,所述传动装置进一步包括一对锥齿轮机构,齿轮齿条机构中的齿轮与所述锥齿轮机构相连接,所述锥齿轮机构与所述电动机/发电机相连接。 Preferably, the transmission further includes a pair of bevel gear mechanisms, the gears in the rack and pinion mechanisms are connected to the bevel gear mechanisms, and the bevel gear mechanisms are connected to the motor/generator. the
优选的,其用于车辆的悬架系统,所述非簧载质量包括车身,簧载质量包括车桥,所述悬架系统包括悬架,所述能量再生装置位于悬架外侧并与悬架并行设置。 Preferably, it is used in a suspension system of a vehicle, the unsprung mass includes a vehicle body, the sprung mass includes an axle, the suspension system includes a suspension, and the energy regeneration device is located outside the suspension and connected to the suspension Parallel setting. the
本实用新型提供一种用于车辆悬架系统的动力装置,其特征在于:该装置包括传动机构、电动机/发电机和蓄能装置,所述悬架装置包括支撑到车轮系统上的支撑部件以及固定到车身上的运动部件,所述传动装置响应于所述支撑部件和所述运动部件之间的相互运动,驱动电动机/发电机发电,将电能储存到蓄能装置中。 The utility model provides a power device for a vehicle suspension system, which is characterized in that the device includes a transmission mechanism, a motor/generator and an energy storage device, and the suspension device includes a support member supported on a wheel system and A moving part fixed to the vehicle body, the transmission drives a motor/generator to generate electricity for storing electrical energy in an energy storage device in response to mutual movement between the support part and the moving part. the
优选的,所述电动机/发电机能够利用蓄能装置中的电能向传动机构传递动力,进而影响所述支撑部件和运动部件之间的相互运动,改变悬架系统的性能。 Preferably, the electric motor/generator can use the electric energy in the energy storage device to transmit power to the transmission mechanism, thereby affecting the mutual movement between the supporting component and the moving component, and changing the performance of the suspension system. the
附图说明 Description of drawings
图1是具有能量再生装置的悬架系统的示意图。 FIG. 1 is a schematic diagram of a suspension system with an energy regeneration device. the
图2示出现有的悬架系统的示意图。 Fig. 2 shows a schematic diagram of an existing suspension system. the
图3示出现有的具有能量再生功能的减震器 Figure 3 shows the existing shock absorber with energy regeneration function
具体实施方式 Detailed ways
下面结合附图和具体实施例对本实用新型做进一步的说明。 Below in conjunction with accompanying drawing and specific embodiment the utility model is described further. the
第一实施例 first embodiment
如图1所示,根据本实用新型的各个实施方式的能量再生装置被布置在车辆的非簧载质量6和簧载质量1之间。该车辆优选为推土机。该能量再生装置至少包括传动机构5和直线电机4,传动机构5用于将非簧载质量6和簧载质量1之间的往复运动转换为直线电机4的运动,直线电机4通过连接机构3驱动充电装置2,进而将非簧载质量6和簧载质量1之间往复运动转换为电能。 As shown in FIG. 1 , the energy regeneration device according to various embodiments of the present invention is arranged between the unsprung mass 6 and the sprung mass 1 of the vehicle. The vehicle is preferably a bulldozer. The energy regeneration device at least includes a transmission mechanism 5 and a linear motor 4, the transmission mechanism 5 is used to convert the reciprocating motion between the unsprung mass 6 and the sprung mass 1 into the motion of the linear motor 4, and the linear motor 4 passes through the connecting mechanism 3 The charging device 2 is driven to convert the reciprocating motion between the unsprung mass 6 and the sprung mass 1 into electrical energy. the
传动机构5为两级齿轮齿条机构,第一级齿轮齿条机构中的齿条与非簧载质量相连接,其齿轮可转动的固定在簧载质量上,并与第二级齿轮齿条机构中的齿轮相连接,第二级齿轮齿条机构中的齿条与直线电机相连接。充电装置2具有充电设备,例如发电机,连接机构用于连接直线电机4和充电设备,其可以为齿轮齿条结构、行星此轮机构等任意形式。优选的,可以省略充电装置2中的发电机,将电机4直接用作发电机。充电装置2进一步包括蓄电设备,例如电池、超级电容,经过发电机发电产生的电能经蓄电设备进行蓄能,其可以为车辆电力设备例如雨刷设备、大灯等提供能量。 The transmission mechanism 5 is a two-stage rack and pinion mechanism. The rack in the first stage rack and pinion mechanism is connected with the unsprung mass, and its gear is rotatably fixed on the sprung mass, and is connected with the second stage rack and pinion. The gears in the mechanism are connected, and the racks in the second-stage rack and pinion mechanism are connected with the linear motor. The charging device 2 has charging equipment, such as a generator, and the connecting mechanism is used to connect the linear motor 4 and the charging equipment, which can be in any form such as a rack and pinion structure, a planetary wheel mechanism, and the like. Preferably, the generator in the charging device 2 can be omitted, and the motor 4 can be directly used as a generator. The charging device 2 further includes an electric storage device, such as a battery and a supercapacitor. The electric energy generated by the generator is stored through the electric storage device, which can provide energy for vehicle electric equipment such as wiper equipment and headlights. the
所述非簧载质量包括车身,簧载质量包括车桥,所述电动机能够利用蓄能装置中的电能向传动机构传递动力,进而影响所述车身和车桥之间的相互运动,改变悬架系统的性能。 The unsprung mass includes the vehicle body, and the sprung mass includes the axle, and the electric motor can use the electric energy in the energy storage device to transmit power to the transmission mechanism, thereby affecting the mutual motion between the vehicle body and the axle, changing the suspension system performance. the
第二实施例 Second embodiment
该能量再生装置包括传动机构5和充电装置2,所述充电装置包括电动机/发电机,所述 传动装置包括齿轮齿条机构和一对锥齿轮机构,齿轮齿条机构中的齿条与非簧载质量相连接,并与齿轮齿条机构的齿轮相啮合,该齿轮与所述锥齿轮机构相连接,所述锥齿轮机构与电动机/发电机相连接。 This energy regeneration device comprises transmission mechanism 5 and charging device 2, and described charging device comprises electric motor/generator, and described transmission device comprises pinion rack mechanism and a pair of bevel gear mechanism, and the tooth bar in the pinion rack mechanism and non-spring The load mass is connected to and meshes with the gear of the rack and pinion mechanism, which is connected to the bevel gear mechanism, which is connected to the motor/generator. the
非载簧质量6例如包括车身,载簧质量1例如包括车桥。 The unsprung mass 6 includes, for example, the vehicle body, and the sprung mass 1 includes, for example, an axle. the
前面对本实用新型具体示例性实施方式所呈现的描述是出于说明和描述的目的。选择示例性实施方式并进行描述是为了解释本实用新型的特定原理及其实际应用,从而使得本领域的其它技术人员能够实现并利用本实用新型的各种示例性实施方式及其不同选择形式和修改形式。 The foregoing descriptions of specific exemplary embodiments of the present invention have been presented for purposes of illustration and description. The exemplary embodiments are selected and described in order to explain the specific principles of the present invention and its practical applications, so that other skilled in the art can realize and utilize various exemplary embodiments of the present invention and its different alternative forms and modified form. the
Claims (6)
Priority Applications (1)
| Application Number | Priority Date | Filing Date | Title |
|---|---|---|---|
| CN2012200757588U CN202528794U (en) | 2012-03-02 | 2012-03-02 | Energy regenerating device used for suspension system |
Applications Claiming Priority (1)
| Application Number | Priority Date | Filing Date | Title |
|---|---|---|---|
| CN2012200757588U CN202528794U (en) | 2012-03-02 | 2012-03-02 | Energy regenerating device used for suspension system |
Publications (1)
| Publication Number | Publication Date |
|---|---|
| CN202528794U true CN202528794U (en) | 2012-11-14 |
Family
ID=47129996
Family Applications (1)
| Application Number | Title | Priority Date | Filing Date |
|---|---|---|---|
| CN2012200757588U Expired - Fee Related CN202528794U (en) | 2012-03-02 | 2012-03-02 | Energy regenerating device used for suspension system |
Country Status (1)
| Country | Link |
|---|---|
| CN (1) | CN202528794U (en) |
Cited By (3)
| Publication number | Priority date | Publication date | Assignee | Title |
|---|---|---|---|---|
| CN102632785A (en) * | 2012-03-02 | 2012-08-15 | 北京理工大学 | Energy regeneration device |
| CN103909825A (en) * | 2012-12-31 | 2014-07-09 | 现代自动车株式会社 | Energy regeneration device of suspension system for vehicle |
| CN108297735A (en) * | 2017-01-12 | 2018-07-20 | 福特全球技术公司 | Routing method and system for the vehicle with regenerative damper |
-
2012
- 2012-03-02 CN CN2012200757588U patent/CN202528794U/en not_active Expired - Fee Related
Cited By (4)
| Publication number | Priority date | Publication date | Assignee | Title |
|---|---|---|---|---|
| CN102632785A (en) * | 2012-03-02 | 2012-08-15 | 北京理工大学 | Energy regeneration device |
| CN103909825A (en) * | 2012-12-31 | 2014-07-09 | 现代自动车株式会社 | Energy regeneration device of suspension system for vehicle |
| CN103909825B (en) * | 2012-12-31 | 2017-11-14 | 现代自动车株式会社 | Energy regeneration device for the suspension system of vehicle |
| CN108297735A (en) * | 2017-01-12 | 2018-07-20 | 福特全球技术公司 | Routing method and system for the vehicle with regenerative damper |
Similar Documents
| Publication | Publication Date | Title |
|---|---|---|
| CN103470673B (en) | Pump type vibration damper and crosslinked energy regenerative active suspension system | |
| KR101416362B1 (en) | Energy regeneration device of suspension system for vehicle | |
| CN207297731U (en) | Automobile-used electrical deoscillator | |
| KR20120064846A (en) | Energy regeneration device of suspension system for vehicle | |
| CA2658963A1 (en) | D.c. power generating automotive shock absorber | |
| WO2013044645A1 (en) | Midibus chassis | |
| CN204263873U (en) | A kind of energy pair of transverse arm active suspension | |
| CN102678483A (en) | Method for implementing forced vibration for kinetic energy power generation of electric automobile | |
| CN115959197A (en) | Independent corner module | |
| CN204506399U (en) | A kind of planetary wheel electromagnetism energy pair of transverse arm active suspension | |
| WO2013155876A1 (en) | Method and structure for applying frequency resonance in automobile kinetic power generation | |
| CN204623050U (en) | A kind of vehicle shock absorber that can reclaim vibrational energy | |
| CN202528794U (en) | Energy regenerating device used for suspension system | |
| CN105501017A (en) | Guide-out single-bearing-point independent suspension | |
| CN102632785A (en) | Energy regeneration device | |
| CN104309429A (en) | Four-wheel environment-friendly electric vehicle | |
| CN102619711A (en) | Vibrational kinetic energy power generation method for electric automobiles | |
| CN204095429U (en) | A kind of four-wheel Environmental-friendelectric electric vehicle | |
| CN203463547U (en) | Pump type absorbers and cross-linking energy-feedback active suspension system | |
| CN204774604U (en) | Arm - no. 2 connecting rod suspension hub reduction power drive system is draged in integration | |
| CN204184152U (en) | A kind of plane scroll spring electromagnetism energy pair of transverse arm active suspension | |
| CN218112906U (en) | Side positive axis drive electric motorcycle | |
| CN103334892B (en) | A kind of power generating device for vehicle | |
| CN110861458B (en) | Gravity power generation technology in suspension structure | |
| CN106671718B (en) | An energy-feeding suspension device |
Legal Events
| Date | Code | Title | Description |
|---|---|---|---|
| C14 | Grant of patent or utility model | ||
| GR01 | Patent grant | ||
| CF01 | Termination of patent right due to non-payment of annual fee |
Granted publication date: 20121114 Termination date: 20200302 |
|
| CF01 | Termination of patent right due to non-payment of annual fee |
