CN202355356U - Automatic sweeper - Google Patents

Automatic sweeper Download PDF

Info

Publication number
CN202355356U
CN202355356U CN2011204380497U CN201120438049U CN202355356U CN 202355356 U CN202355356 U CN 202355356U CN 2011204380497 U CN2011204380497 U CN 2011204380497U CN 201120438049 U CN201120438049 U CN 201120438049U CN 202355356 U CN202355356 U CN 202355356U
Authority
CN
China
Prior art keywords
rotating shaft
box body
brush body
casing
main
Prior art date
Legal status (The legal status is an assumption and is not a legal conclusion. Google has not performed a legal analysis and makes no representation as to the accuracy of the status listed.)
Expired - Fee Related
Application number
CN2011204380497U
Other languages
Chinese (zh)
Inventor
杜浩明
张清云
张清星
张应浩
张亚
李圣进
张进雄
张顺龙
Current Assignee (The listed assignees may be inaccurate. Google has not performed a legal analysis and makes no representation or warranty as to the accuracy of the list.)
Shanghai Dianji University
Original Assignee
Shanghai Dianji University
Priority date (The priority date is an assumption and is not a legal conclusion. Google has not performed a legal analysis and makes no representation as to the accuracy of the date listed.)
Filing date
Publication date
Application filed by Shanghai Dianji University filed Critical Shanghai Dianji University
Priority to CN2011204380497U priority Critical patent/CN202355356U/en
Application granted granted Critical
Publication of CN202355356U publication Critical patent/CN202355356U/en
Anticipated expiration legal-status Critical
Expired - Fee Related legal-status Critical Current

Links

Images

Landscapes

  • Cleaning In General (AREA)

Abstract

本实用新型提供一种自动清扫器,其特征在于,包括一个圆筒形刷体、一条传送带、一根主轮轴、一对主转轮、一对副转轮、一个箱体、一个把手和一根转轴,把手固接在箱体上;主轮轴贯穿箱体,且穿出箱体的两端各装有一个主转轮;转轴贯穿箱体和刷体,且转轴与刷体为固接,刷体位于箱体开口部的边缘部位,刷体上固接有刷毛;主轮轴和转轴相平行,两者间通过传送带连接;副转轮设置在箱体底部,且副转轮半径小于主转轮半径;本实用新型自动清扫器的优点在于其成本低,使用范围广,清洁时间短,使用方便。

The utility model provides an automatic cleaning device, which is characterized in that it comprises a cylindrical brush body, a conveyor belt, a main wheel shaft, a pair of main runners, a pair of auxiliary runners, a box body, a handle and a A rotating shaft, the handle is fixedly connected to the box body; the main wheel shaft runs through the box body, and a main wheel is installed at both ends passing through the box body; the rotating shaft runs through the box body and the brush body, and the rotating shaft and the brush body are fixedly connected. The brush body is located at the edge of the opening of the box body, and bristles are fixed on the brush body; the main wheel shaft is parallel to the rotating shaft, and the two are connected by a conveyor belt; the auxiliary runner is set at the bottom of the box body, and the radius of the auxiliary wheel is smaller than that of the main wheel Wheel radius; the utility model automatic cleaning device has the advantages of low cost, wide application range, short cleaning time and convenient use.

Description

一种自动清扫器an automatic cleaner

技术领域 technical field

本实用新型涉及一种清洁装置,特别是一种可以自动清洁的清扫器。 The utility model relates to a cleaning device, in particular to a sweeper capable of automatic cleaning.

背景技术 Background technique

目前,在家庭清扫中,常规方法有两种,一种是通过人工清扫;另一种是利用工具清扫。人工清扫常要使用扫帚和簸箕,其不足在于费时耗力,与现代家庭快节奏的生活不相适应。利用工具清扫时,常用的工具有吸尘器,吸尘器的优点在于使用方便,省事快捷,但价格较高,只有小部分人买得起;重量较大,移动不便;使用时要通过电线连接到电源上才能工作,电线的长度和电源的位置常常是固定不变的,所以使用时它的工作范围比较有限;由于使用时经常会拉扯到电线,使用一段时间后,它常因为电线的接触不良而无法工作,给清扫人员带来很大的不便。 At present, in household cleaning, there are two conventional methods, one is by manual cleaning; the other is by using tools to clean. Manual cleaning often uses brooms and dustpans. Its disadvantage is that it is time-consuming and labor-intensive, and it does not adapt to the fast-paced life of modern families. When using tools to clean, the commonly used tools are vacuum cleaners. The advantages of vacuum cleaners are that they are easy to use, easy and fast, but the price is high, and only a small number of people can afford them; they are heavy and inconvenient to move; they need to be connected to the power supply through wires when using them. To work, the length of the wire and the position of the power supply are often fixed, so its working range is relatively limited when used; because the wire is often pulled when used, after a period of use, it often fails due to poor contact of the wire. work, which brings great inconvenience to the cleaning staff.

实用新型内容 Utility model content

本实用新型的目的在于提供一种自动清扫器,以解决现有清洁工具价格昂贵、使用范围有限等问题,达到快速、方便清洁的效果。 The purpose of the utility model is to provide an automatic cleaner to solve the problems of the existing cleaning tools such as high price and limited range of use, and achieve the effect of fast and convenient cleaning.

为达上述的目的,本实用新型提供的技术方案是: For reaching above-mentioned purpose, the technical scheme that the utility model provides is:

一种自动清扫器,其特征在于,包括一个圆筒形刷体、一条传送带、一根主轮轴、一对主转轮、一对副转轮、一个箱体、一个把手和一根转轴,把手固接在箱体上; An automatic cleaning device is characterized in that it includes a cylindrical brush body, a conveyor belt, a main wheel shaft, a pair of main runners, a pair of auxiliary runners, a box, a handle and a rotating shaft, the handle Fixed on the box;

主轮轴贯穿箱体,且穿出箱体的两端各装有一个主转轮; The main wheel shaft runs through the box body, and a main runner is installed at both ends of the box body;

转轴贯穿箱体和刷体,且转轴与刷体为固接,刷体位于箱体开口部的边缘部位,刷体上固接有刷毛; The rotating shaft runs through the box body and the brush body, and the rotating shaft is fixedly connected to the brush body, the brush body is located at the edge of the opening of the box body, and the bristles are fixedly connected to the brush body;

   主轮轴和转轴相平行,两者间通过传送带连接; The main wheel shaft is parallel to the rotating shaft, and the two are connected by a conveyor belt;

副转轮设置在箱体底部,且副转轮半径小于主转轮半径。 The auxiliary runner is arranged at the bottom of the box body, and the radius of the auxiliary runner is smaller than that of the main runner.

所述自动清扫器还包括两根固定杆,固定杆一端与把手固接,另一端与箱体固接。 The automatic cleaner also includes two fixed rods, one end of which is fixedly connected to the handle, and the other end is fixedly connected to the box body.

所述自动清扫器上与刷体相对的箱体壁上设有一个开口,开口处上方的箱体上设有一块可挡住开口的活动板,活动板与箱体间为转轴连接。 An opening is provided on the box body wall opposite to the brush body on the automatic cleaner, and a movable plate that can block the opening is provided on the box body above the opening, and a rotating shaft is connected between the movable plate and the box body.

所述主轮轴半径大于转轴半径。    The radius of the main wheel shaft is greater than the radius of the rotating shaft. the

所述主轮轴上固接有刷毛。 Bristles are fixedly connected to the main wheel shaft.

本实用新型自动清扫器的优点在于其成本低,使用范围广,清洁时间短,使用方便。 The utility model has the advantages of low cost, wide application range, short cleaning time and convenient use.

附图说明 Description of drawings

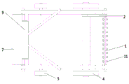
图1为本实用新型一种自动清扫器结构示意图; Fig. 1 is a structural schematic diagram of an automatic cleaner of the utility model;

图2为本实用新型一种自动清扫器俯视图; Fig. 2 is a top view of an automatic cleaner of the utility model;

图中标号所示如下: The labels in the figure are as follows:

1、刷体;    2、传送带;     3、主轮轴;     4、主转轮; 1. Brush body; 2. Conveyor belt; 3. Main wheel shaft; 4. Main runner;

5、副转轮;  6、箱体;       7、活动板;     8、固定杆;  5. Auxiliary runner; 6. Box body; 7. Movable plate; 8. Fixed rod;

9、把手;    10、转轴;      11、刷毛。 9. Handle; 10. Shaft; 11. Bristles.

具体实施方式 Detailed ways

以下结合附图介绍本实用新型一种自动清扫器的具体实施方式,但是需要指出,本发明的实施不限于以下的实施方式。 The following describes a specific embodiment of an automatic cleaner of the present invention with reference to the accompanying drawings, but it should be pointed out that the implementation of the present invention is not limited to the following embodiments.

如图1、图2所示,一种自动清扫器,包括一个两面开口的箱体6,箱体6上端固接有一个把手9;还有两根两根固定杆8,固定杆8一端与把手9固接,另一端与箱体6固接;还包括一个刷体1,位于箱体6前端开口处的边缘部位,刷体1上固接有刷毛11;有一根转轴10贯穿箱体6和刷体1,转轴10与刷体1为固接;主轮轴3贯穿箱体6,且穿出箱体6的两端各装有一个主转轮4;主轮轴3和转轴10相平行,两者间通过传送带2连接;还包括一对副转轮5,副转轮5设置在箱体6底部,副转轮5半径小于主转轮4半径;箱体6后端的箱壁上设有一个开口,开口处上方的箱体6上设有一块可挡住开口的活动板7,活动板7与箱体6间通过转轴10连接,活动板7可以沿转轴10转动;主轮轴3半径大于转轴10半径。 As shown in Fig. 1 and Fig. 2, a kind of automatic cleaning device comprises a box body 6 with openings on both sides, and a handle 9 is fixedly connected to the upper end of the box body 6; The handle 9 is fixedly connected, and the other end is fixedly connected to the box body 6; it also includes a brush body 1, which is located at the edge of the front opening of the box body 6, and the brush body 1 is fixedly connected with bristles 11; a rotating shaft 10 runs through the box body 6 And the brush body 1, the rotating shaft 10 is fixedly connected with the brush body 1; the main wheel shaft 3 runs through the box body 6, and a main wheel 4 is respectively installed at both ends passing through the box body 6; the main wheel shaft 3 is parallel to the rotating shaft 10, The two are connected by a conveyor belt 2; a pair of auxiliary runners 5 are also included, and the auxiliary runners 5 are arranged at the bottom of the box body 6, and the radius of the auxiliary runners 5 is smaller than the radius of the main runner 4; the box wall at the rear end of the box body 6 is provided with An opening, the box body 6 above the opening is provided with a movable plate 7 that can block the opening, the movable plate 7 is connected with the box body 6 through a rotating shaft 10, and the movable plate 7 can rotate along the rotating shaft 10; the radius of the main wheel shaft 3 is larger than the rotating shaft 10 radius.

使用时要握住手柄,推动自动清扫器向前运动,此时主转轮4开始转动,主轮轴3随之转动,通过传送带2的作用,进一步带动转轴10及刷体1转动,滚动的刷毛11将垃圾不断扫入箱体6内,需要停止清扫时,只要停止推动自动清扫器即可。当需要将箱体6内的垃圾倒掉时,只需将自动清扫器提至垃圾桶上方,然后将箱体6后部的开口朝下,活动板7因为重力作用而打开,垃圾从开口处落入垃圾箱内。 When using, hold the handle and push the automatic cleaner to move forward. At this time, the main wheel 4 starts to rotate, and the main wheel shaft 3 rotates accordingly. Through the action of the conveyor belt 2, the rotating shaft 10 and the brush body 1 are further driven to rotate, and the rolling bristles 11. The rubbish is continuously swept into the casing 6. When it is necessary to stop cleaning, just stop pushing the automatic cleaner. When the garbage in the box body 6 needs to be poured out, the automatic cleaner only needs to be lifted above the garbage can, and then the opening at the rear of the box body 6 is turned downward, and the movable plate 7 is opened due to gravity, and the garbage comes out from the opening. into the trash.

所述主转轮4可以焊接在主轮轴3两端,也可以旋接在主轮轴3两端。 The main runner 4 can be welded on the two ends of the main wheel shaft 3, or can be screwed on the two ends of the main wheel shaft 3.

所述副转轮5也可以焊接或旋接在箱体6底部。 The secondary runner 5 can also be welded or screwed on the bottom of the casing 6 .

所述主轮轴3的半径大于转轴10半径,使用时,主转轮4和转轴10的线速度一样,但转轴10的角速度更大,更有利于快速清扫。 The radius of the main wheel shaft 3 is greater than that of the rotating shaft 10. During use, the linear velocity of the main wheel 4 is the same as that of the rotating shaft 10, but the angular velocity of the rotating shaft 10 is larger, which is more conducive to rapid cleaning.

所述手柄为“T”字形,其直杆部位上可以设计有一个转轴,使其能够折叠,也可以将直杆部位设计成伸缩式,从而可以调整手柄的长度,使其也适用于清扫床底、桌底等有高度限制的地方。 The handle is in the shape of a "T", and a rotating shaft can be designed on the straight part so that it can be folded, and the straight part can also be designed as telescopic, so that the length of the handle can be adjusted so that it is also suitable for cleaning the bed Bottoms, table bottoms and other places with height restrictions.

所述转轴10上的刷毛11长度要略大于转轴10表面与待清扫表面的最小垂直距离,使得清洁的效果更佳。 The length of the bristles 11 on the rotating shaft 10 is slightly longer than the minimum vertical distance between the surface of the rotating shaft 10 and the surface to be cleaned, so that the cleaning effect is better.

所述主轮轴3上也可以固接有刷毛,其作用是使得垃圾在箱体6内更容易向箱体6后部移动,避免垃圾全部堆积在刷体1附近的箱体6前端。 Also can be affixed with bristle on described main axle 3, its effect is to make rubbish move to casing 6 rear portion more easily in casing 6, avoids that rubbish is all piled up in casing 6 front end near brush body 1.

以上所述仅是本实用新型的优选实施方式,应当指出,对于本技术领域的普通技术人员,在不脱离本实用新型原理的前提下,还可以做出若干改进和润饰,这些改进和润饰也应视为本实用新型的保护范围。 The above is only a preferred embodiment of the utility model, it should be pointed out that for those of ordinary skill in the art, without departing from the principle of the utility model, some improvements and modifications can also be made. It should be regarded as the protection scope of the present utility model.

Claims (5)

1. an automatic sweeper is characterized in that, comprises a cylindrical shape brush body, conveyer belt, main axle, a pair of main runner, a pair of secondary runner, casing, a grip and a rotating shaft, and handle is fixed on the casing;
Main axle runs through casing, and a main runner respectively is equipped with at the two ends that pass casing;
Rotating shaft runs through casing and brush body, and rotating shaft and brush body be affixed, and brush body is positioned at the edge of casing peristome, is connected with bristle on the brush body;
Main axle and rotating shaft parallel, and connect through conveyer belt between the two;
Secondary runner is arranged on bottom half, and secondary runner radius is less than main runner radius.
2. automatic sweeper according to claim 1 is characterized in that, also comprises two fixed bars, and fixed bar one end and handle are affixed, and the other end and casing are affixed.
3. automatic sweeper according to claim 1 is characterized in that, the box body wall relative with brush body is provided with an opening, and the casing of opening part top is provided with a portable plate that can block opening, is connected for rotating shaft between portable plate and casing.
4. automatic sweeper according to claim 1 is characterized in that, said main axle radius is greater than the rotating shaft radius.
5. automatic sweeper according to claim 1 is characterized in that, is connected with bristle on the said main axle.
CN2011204380497U 2011-11-08 2011-11-08 Automatic sweeper Expired - Fee Related CN202355356U (en)

Priority Applications (1)

Application Number Priority Date Filing Date Title
CN2011204380497U CN202355356U (en) 2011-11-08 2011-11-08 Automatic sweeper

Applications Claiming Priority (1)

Application Number Priority Date Filing Date Title
CN2011204380497U CN202355356U (en) 2011-11-08 2011-11-08 Automatic sweeper

Publications (1)

Publication Number Publication Date
CN202355356U true CN202355356U (en) 2012-08-01

Family

ID=46566582

Family Applications (1)

Application Number Title Priority Date Filing Date
CN2011204380497U Expired - Fee Related CN202355356U (en) 2011-11-08 2011-11-08 Automatic sweeper

Country Status (1)

Country Link
CN (1) CN202355356U (en)

Cited By (1)

* Cited by examiner, † Cited by third party
Publication number Priority date Publication date Assignee Title
CN108852154A (en) * 2018-08-03 2018-11-23 珠海格力电器股份有限公司 Wheel shaft device, cleaning mechanism with same and electrical equipment

Cited By (2)

* Cited by examiner, † Cited by third party
Publication number Priority date Publication date Assignee Title
CN108852154A (en) * 2018-08-03 2018-11-23 珠海格力电器股份有限公司 Wheel shaft device, cleaning mechanism with same and electrical equipment
CN108852154B (en) * 2018-08-03 2024-05-03 珠海格力电器股份有限公司 Wheel axle device, cleaning mechanism with same and electrical equipment

Similar Documents

Publication Publication Date Title
CN202086423U (en) Floor cleaner
CN105433871B (en) Indoor sweeper
CN104790329A (en) Hand-pushing dust collecting sweeper
CN103976695B (en) Electric mop machine and cleaning and dewatering device thereof
CN202355356U (en) Automatic sweeper
CN201143183Y (en) An improved sweeper
CN202537419U (en) Full-automatic cleaner
CN202776194U (en) Multifunctional dust absorption mop
CN202313130U (en) Electric sweeper
CN205963970U (en) Clean cleaners and polishes small handcart
CN205530076U (en) Low -cost road cleaning cart
CN203029142U (en) Automatic sweeper
CN209243651U (en) A kind of multi-functional besom of outdoor environmental sanitation
CN202899072U (en) Leaf sweeping suction cleaner
CN202036167U (en) Novel dustpan
CN205458454U (en) Electronic clearance rubbish ware
CN201139525Y (en) Cleaning and dust removal integrated broom
CN204427943U (en) Multi-functional classroom cleaner
CN203609374U (en) Integrated and automatic traffic-actuated garbage sweeping machine
CN202568082U (en) Dust collector with flat mop
CN204889875U (en) Floor sweeping device
CN201879625U (en) Cleaner
CN202843510U (en) Glove type dust collector
CN104013371A (en) Novel dustpan
CN202537417U (en) Household hand-propelled cleaning machine

Legal Events

Date Code Title Description
C14 Grant of patent or utility model
GR01 Patent grant
C17 Cessation of patent right
CF01 Termination of patent right due to non-payment of annual fee

Granted publication date: 20120801

Termination date: 20121108