CN202352061U - Carrier collector - Google Patents

Carrier collector Download PDF

Info

Publication number
CN202352061U
CN202352061U CN2011205109182U CN201120510918U CN202352061U CN 202352061 U CN202352061 U CN 202352061U CN 2011205109182 U CN2011205109182 U CN 2011205109182U CN 201120510918 U CN201120510918 U CN 201120510918U CN 202352061 U CN202352061 U CN 202352061U
Authority
CN
China
Prior art keywords
carrier
module
collector
communication module
control unit
Prior art date
Legal status (The legal status is an assumption and is not a legal conclusion. Google has not performed a legal analysis and makes no representation as to the accuracy of the status listed.)
Expired - Lifetime
Application number
CN2011205109182U
Other languages
Chinese (zh)
Inventor
陈楠开
陈娥祥
Current Assignee (The listed assignees may be inaccurate. Google has not performed a legal analysis and makes no representation or warranty as to the accuracy of the list.)
FUZHOU JASIN ELECTRONIC SCIENCE AND TECHNOLOGY Co Ltd
Original Assignee
FUZHOU JASIN ELECTRONIC SCIENCE AND TECHNOLOGY Co Ltd
Priority date (The priority date is an assumption and is not a legal conclusion. Google has not performed a legal analysis and makes no representation as to the accuracy of the date listed.)
Filing date
Publication date
Application filed by FUZHOU JASIN ELECTRONIC SCIENCE AND TECHNOLOGY Co Ltd filed Critical FUZHOU JASIN ELECTRONIC SCIENCE AND TECHNOLOGY Co Ltd
Priority to CN2011205109182U priority Critical patent/CN202352061U/en
Application granted granted Critical
Publication of CN202352061U publication Critical patent/CN202352061U/en
Anticipated expiration legal-status Critical
Expired - Lifetime legal-status Critical Current

Links

Images

Landscapes

  • Arrangements For Transmission Of Measured Signals (AREA)
  • Selective Calling Equipment (AREA)

Abstract

The utility model provides a carrier collector with stable and reliable working. The carrier collector comprises a master control unit, a collector module, a carrier communication module, a display module, an infrared communication module and a power module, wherein the collector module, the carrier communication module, the display module and the infrared communication module are connected with the master control unit; and the power module is connected with the master control unit, the collector module and the carrier communication module. According to the carrier collector, the carrier communication module and the infrared communication module are alternately used for communication, so that the carrier collector has anti-interference performance, and is more stable and reliable in working; the display module is additionally provided, so that the working state of the carrier collector can be observed in real time so as to be convenient for maintenance and management.

Description

The carrier acquisition device
Technical field
The utility model relates to a kind of collector, especially a kind of carrier acquisition device.
Background technology
Develop rapidly along with the low-voltage power carrier technology comes true the practical application of carrier communication.The automatic remote kilowatt meter reading-out system is because of it replaces manual work, advantage easy to use is just progressively applied.
In power carrier is checked meter the field at present, mainly adopt dual mode, built-in carrier meter reading mode of table meter and the plug-in carrier meter reading mode of table meter.Built-in carrier meter reading module need change table meter internal circuit, rethink Electro Magnetic Compatibility, change production technology etc., so external hanging type carrier meter reading mode is used more extensive.Yet existing external hanging type carrier acquisition device is directly installed on the outside of table case, and wiring is inconvenient, is disturbed job insecurity easily.
The utility model content
The purpose of the utility model provides a kind of stable and reliable operation carrier acquisition device.
Realize the carrier acquisition device of the utility model purpose; Comprise main control unit; The collector module that links to each other with said main control unit, carrier communication module, display module and infrared-ray communication module, the power module that links to each other with said main control unit, acquisition module and carrier communication module.
The beneficial effect of the utility model carrier acquisition device is following: the carrier acquisition device of the utility model, through the communication that hockets of carrier communication module and infrared-ray communication module, therefore have anti-interference, and more stable work is reliable; Increased display module, duty that can Real Time Observation carrier acquisition device is conveniently carried out maintenance management.
Description of drawings
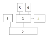
Fig. 1 is the structural representation of the utility model carrier acquisition device.
Embodiment
The embodiment of the utility model is following: as shown in Figure 1; The carrier acquisition device of the utility model; Comprise main control unit 1; The collector module 3, carrier communication module 4, display module 5 and the infrared-ray communication module 6 that link to each other with said main control unit 1, the power module 2 that links to each other with carrier communication module 4 with said main control unit 1, acquisition module 3.
The carrier acquisition device of the utility model through the communication that hockets of carrier communication module 4 and infrared-ray communication module 6, therefore has anti-interference, and more stable work is reliable; Increased display module 5, duty that can Real Time Observation carrier acquisition device is conveniently carried out maintenance management.
Embodiment recited above describes the preferred implementation of the utility model; Be not that scope to the utility model limits; Design under the spiritual prerequisite not breaking away from the utility model; Various distortion and improvement that the common engineering technical personnel in this area make the utility model technical scheme all should fall in the protection domain that claims of the utility model confirm.

Claims (1)

1. carrier acquisition device; It is characterized in that: comprise main control unit; The collector module that links to each other with said main control unit, carrier communication module, display module and infrared-ray communication module, the power module that links to each other with said main control unit, acquisition module and carrier communication module.
CN2011205109182U 2011-12-09 2011-12-09 Carrier collector Expired - Lifetime CN202352061U (en)

Priority Applications (1)

Application Number Priority Date Filing Date Title
CN2011205109182U CN202352061U (en) 2011-12-09 2011-12-09 Carrier collector

Applications Claiming Priority (1)

Application Number Priority Date Filing Date Title
CN2011205109182U CN202352061U (en) 2011-12-09 2011-12-09 Carrier collector

Publications (1)

Publication Number Publication Date
CN202352061U true CN202352061U (en) 2012-07-25

Family

ID=46541047

Family Applications (1)

Application Number Title Priority Date Filing Date
CN2011205109182U Expired - Lifetime CN202352061U (en) 2011-12-09 2011-12-09 Carrier collector

Country Status (1)

Country Link
CN (1) CN202352061U (en)

Cited By (1)

* Cited by examiner, † Cited by third party
Publication number Priority date Publication date Assignee Title
CN105788217A (en) * 2016-03-22 2016-07-20 四川长虹网络科技有限责任公司 Automatic meter reading equipment and system suitable for old water meters

Cited By (1)

* Cited by examiner, † Cited by third party
Publication number Priority date Publication date Assignee Title
CN105788217A (en) * 2016-03-22 2016-07-20 四川长虹网络科技有限责任公司 Automatic meter reading equipment and system suitable for old water meters

Similar Documents

Publication Publication Date Title
CN105699004A (en) Wireless pressure transmitter based on wifi
CN203455655U (en) Remote LED display screen self-diagnosis control system
CN202394363U (en) Humiture monitoring system for communicating by using power line carrier and radio
CN205580661U (en) Wireless pressure transmitter based on wifi communication
CN202352061U (en) Carrier collector
CN203984410U (en) Coal mine down-hole personnel monitoring wireless receiving substation
CN202103647U (en) Relay protection data converter
CN206135816U (en) A solar photovoltaic power generation detection system based on Hall voltage sensor
CN102506932A (en) Thermodynamic type energy-efficiency data acquisition terminal
CN202304874U (en) Thermotechnical type energy efficiency data acquisition terminal
CN205121259U (en) Signal collector based on STM32 singlechip
CN203688018U (en) Electric power carrier communication photoelectric direct reading meter
CN203443707U (en) Mining drilling stress monitoring device
CN202796000U (en) Trigger circuit of mining display control box
CN203520149U (en) Remote measuring and controlling system for mechanical energy of workshop
CN204029145U (en) A kind of photovoltaic data acquisition transmission communication equipment
CN202535406U (en) Interface conversion module based on broadband carrier communication
CN205139237U (en) Exchange collection flow box monitoring devices
CN203366038U (en) Control board
CN202818289U (en) Modem for power line carrier communication
CN202210806U (en) Bus communication repeater
CN201845401U (en) Electric equipment anti-theft alarm
CN202677153U (en) Remote monitoring system of electromechanical device status based on GSM (global system for mobile communication) short messages
CN202583798U (en) Hot-plug high-precision analog quantity input module
CN202978931U (en) A power line data transmission circuit

Legal Events

Date Code Title Description
C14 Grant of patent or utility model
GR01 Patent grant
CX01 Expiry of patent term

Granted publication date: 20120725

CX01 Expiry of patent term