CN202309082U - Automatic stepless voltage regulating type reactive power compensator - Google Patents
Automatic stepless voltage regulating type reactive power compensator Download PDFInfo
- Publication number
- CN202309082U CN202309082U CN201120378423.9U CN201120378423U CN202309082U CN 202309082 U CN202309082 U CN 202309082U CN 201120378423 U CN201120378423 U CN 201120378423U CN 202309082 U CN202309082 U CN 202309082U
- Authority
- CN
- China
- Prior art keywords
- grid
- capacitor bank
- power
- reactive power
- compensation
- Prior art date
- Legal status (The legal status is an assumption and is not a legal conclusion. Google has not performed a legal analysis and makes no representation as to the accuracy of the status listed.)
- Expired - Fee Related
Links
- 230000001105 regulatory effect Effects 0.000 title claims abstract description 6
- 239000003990 capacitor Substances 0.000 claims abstract description 32
- 230000002457 bidirectional effect Effects 0.000 claims abstract description 9
- 238000001514 detection method Methods 0.000 claims abstract description 9
- 238000000034 method Methods 0.000 description 3
- XEEYBQQBJWHFJM-UHFFFAOYSA-N Iron Chemical group [Fe] XEEYBQQBJWHFJM-UHFFFAOYSA-N 0.000 description 2
- 230000033228 biological regulation Effects 0.000 description 2
- 238000010586 diagram Methods 0.000 description 2
- 230000004907 flux Effects 0.000 description 2
- 238000009776 industrial production Methods 0.000 description 2
- 230000009286 beneficial effect Effects 0.000 description 1
- 238000005520 cutting process Methods 0.000 description 1
- 238000009826 distribution Methods 0.000 description 1
- 230000005684 electric field Effects 0.000 description 1
- 230000005611 electricity Effects 0.000 description 1
- 230000005672 electromagnetic field Effects 0.000 description 1
- 230000005674 electromagnetic induction Effects 0.000 description 1
- 238000005516 engineering process Methods 0.000 description 1
- 238000010248 power generation Methods 0.000 description 1
- 238000004080 punching Methods 0.000 description 1
- 238000005096 rolling process Methods 0.000 description 1
- 238000003466 welding Methods 0.000 description 1
Images
Classifications
-
- Y—GENERAL TAGGING OF NEW TECHNOLOGICAL DEVELOPMENTS; GENERAL TAGGING OF CROSS-SECTIONAL TECHNOLOGIES SPANNING OVER SEVERAL SECTIONS OF THE IPC; TECHNICAL SUBJECTS COVERED BY FORMER USPC CROSS-REFERENCE ART COLLECTIONS [XRACs] AND DIGESTS
- Y02—TECHNOLOGIES OR APPLICATIONS FOR MITIGATION OR ADAPTATION AGAINST CLIMATE CHANGE
- Y02E—REDUCTION OF GREENHOUSE GAS [GHG] EMISSIONS, RELATED TO ENERGY GENERATION, TRANSMISSION OR DISTRIBUTION
- Y02E40/00—Technologies for an efficient electrical power generation, transmission or distribution
- Y02E40/30—Reactive power compensation
Landscapes
- Supply And Distribution Of Alternating Current (AREA)
- Control Of Electrical Variables (AREA)
Abstract
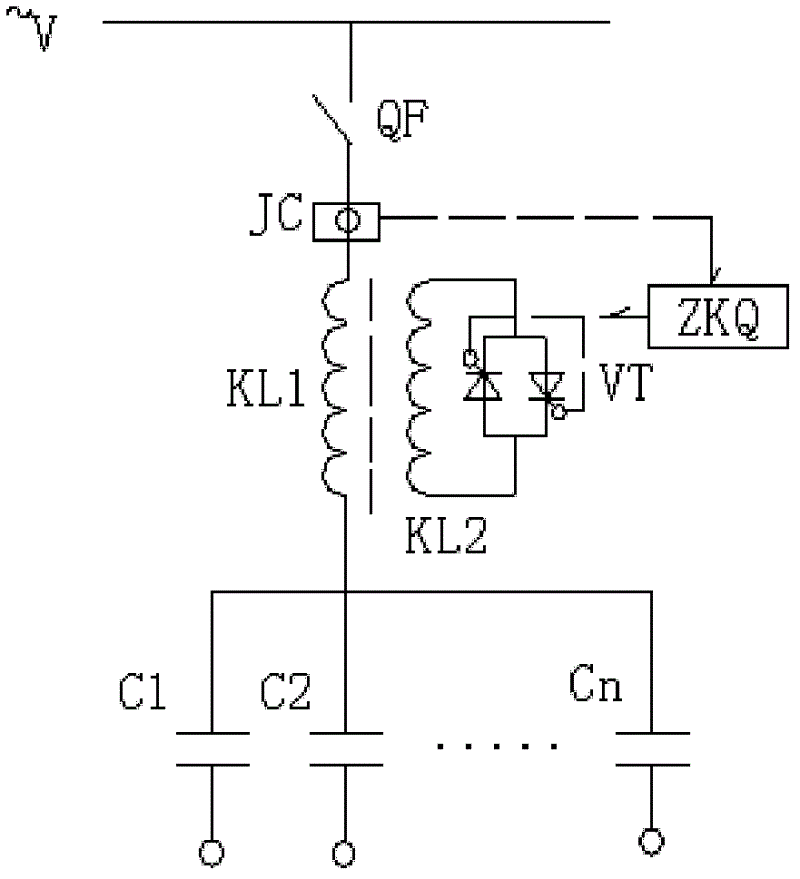
本实用新型提供一种自动无级调压式无功补偿装置,包括电容器组及其控制部分,在电容器组接入电网的线路上串联可调电抗器,可调电抗器包括串联在电容器组与电网之间的原边线圈KL1,可调电抗器设副边控制线圈KL2,副边控制线圈KL2的两端之间接入双向晶闸管VT,双向晶闸管VT的控制极与智能控制器ZKQ连接;在电容器组接入电网的线路上设电网无功电流的检测装置JC,电网无功电流的检测装置JC的输出与智能控制器ZKQ连接。本实用新型通过闭环控制可自动无级调整电容器组容量,对电网无任何冲击,能适应电网中快速变化负载的自动跟踪补偿;电容器组寿命长,可靠性高,可用于电网和大型电气设备的无功快速补偿。
The utility model provides an automatic stepless voltage regulating reactive power compensation device, which includes a capacitor bank and its control part. An adjustable reactor is connected in series on the line where the capacitor bank is connected to the power grid. The adjustable reactor includes a capacitor bank connected in series with the The primary side coil KL1 between the power grids, the adjustable reactor is provided with the secondary side control coil KL2, and the two ends of the secondary side control coil KL2 are connected to the bidirectional thyristor VT, and the control pole of the bidirectional thyristor VT is connected to the intelligent controller ZKQ; The grid reactive current detection device JC is set on the line connecting the group to the grid, and the output of the grid reactive current detection device JC is connected to the intelligent controller ZKQ. The utility model can automatically adjust the capacity of the capacitor group steplessly through closed-loop control without any impact on the power grid, and can adapt to the automatic tracking and compensation of rapidly changing loads in the power grid; the capacitor group has long life and high reliability, and can be used for power grids and large electrical equipment Reactive fast compensation.
Description
技术领域 technical field
本实用新型涉及一种自动无级调压式无功补偿装置,用于电网和大型电气设备的无功快速补偿。属于无功补偿技术领域。The utility model relates to an automatic stepless voltage regulating reactive power compensation device, which is used for fast reactive power compensation of power grids and large electrical equipment. It belongs to the technical field of reactive power compensation.
背景技术 Background technique
电网中存在两大类电气设备,一是变压器,二是电动机。变压器是通过电磁感应原理,把不同电压系统进行互换改变,从而得到所需的电压和电流。例如:通过降压变压器可以把110KV电压系统降为35KV或10KV系统,再通过配电变压器把35KV或10KV电压降为我们日常民用的380V/220V电压系统,从而满足千家万户的用电需求。There are two types of electrical equipment in the power grid, one is the transformer, and the other is the motor. The transformer uses the principle of electromagnetic induction to exchange and change different voltage systems to obtain the required voltage and current. For example: the 110KV voltage system can be reduced to a 35KV or 10KV system through a step-down transformer, and then the 35KV or 10KV voltage can be reduced to our daily civilian 380V/220V voltage system through a distribution transformer, so as to meet the electricity demand of thousands of households.
电动机是工业拖动及控制的主要用电设备,它主要作用是把电能变换为工业生产所需的机械能,工业生产中的电动机所耗电能,约占全国发电量的70%左右。The electric motor is the main electrical equipment for industrial driving and control. Its main function is to convert electric energy into mechanical energy required for industrial production. The electric energy consumed by electric motors in industrial production accounts for about 70% of the national power generation.
变压器和电动机要想正常工作,都需要无功。变压器需无功功率,才能使变压器一次线圈产生磁场,从而使二次线圈感应出电压;电动机需要无功功率,建立和维持旋转磁场,使电机转子转动,从而带动机械运动。Both transformers and motors need reactive power to function properly. The transformer needs reactive power to make the primary coil of the transformer generate a magnetic field, so that the secondary coil can induce voltage; the motor needs reactive power to establish and maintain a rotating magnetic field, so that the motor rotor rotates, thereby driving the mechanical movement.
无功功率主要用于电路内电场与磁场的交换,在电气设备中建立和维持磁场的电功率。凡是有电磁线圈的电气设备,要建立磁场就要消耗无功功率。Reactive power is mainly used for the exchange of electric field and magnetic field in the circuit, and the electric power that establishes and maintains the magnetic field in electrical equipment. All electrical equipment with electromagnetic coils will consume reactive power to establish a magnetic field.
用电设备在从电网中吸收有功功率时,同时也从电网中吸收无功功率,如果电网中提供的无功功率不足,用电设备没有足够的无功来建立正常的电磁场,这些用电设备就不能正常的发挥额定功率来正常工作。电动机额定功率会下降;变压器供电能力会减少;供电线路电压损失增大和电能损耗增加等。When the electrical equipment absorbs active power from the grid, it also absorbs reactive power from the grid. If the reactive power provided by the grid is insufficient, the electrical equipment does not have enough reactive power to establish a normal electromagnetic field. These electrical equipment It will not be able to play the rated power normally to work normally. The rated power of the motor will decrease; the power supply capacity of the transformer will decrease; the voltage loss of the power supply line will increase and the power loss will increase.
要弥补电网中的无功功率不足,就需要增加额外的无功补偿设备。目前最有效、最经济的补偿手段就是采用电容器组来进行无功补偿。To make up for the lack of reactive power in the grid, it is necessary to add additional reactive power compensation equipment. At present, the most effective and economical compensation method is to use capacitor bank for reactive power compensation.
传统的无功补偿主要有两种方式:There are two main ways of traditional reactive power compensation:
1、通过接触器投入或切除电容器组;1. Put in or cut off the capacitor bank through the contactor;
2、电容器组固定接入电网中。2. The capacitor bank is fixedly connected to the power grid.
第一种传统补偿中,电容器容量的增加和减少是靠接触器投入或切除电容器组来实现的。其缺点主要是电容器容量的改变是有级的,投入或切除对电网有一定冲击;其次是接触器投入或切除需要一定时间,故跟不上无功的快速变化(例如,冲床、激光焊接,轧钢机等设备工作过程中会使无功快速变化)。In the first type of traditional compensation, the increase and decrease of capacitor capacity is realized by switching on or cutting off the capacitor bank by the contactor. The main disadvantage is that the change of capacitor capacity is graded, and the input or removal has a certain impact on the power grid; secondly, it takes a certain time to input or remove the contactor, so it cannot keep up with the rapid changes in reactive power (for example, punching, laser welding, During the working process of equipment such as rolling mills, the reactive power will change rapidly).
第二种传统补偿中,电容器容量是固定投入不变化的。其主要缺点是当电网负载过重时,无功补偿容量不足,反之,当电网负载较轻时,电网会出现过补。补偿容量不足会使电网功率因数下降;补偿容量过补会使电网供电能力下降,并影响电网的安全。In the second type of traditional compensation, the capacity of the capacitor is fixed and does not change. Its main disadvantage is that when the grid load is too heavy, the reactive power compensation capacity is insufficient; on the contrary, when the grid load is light, the grid will overcompensate. Insufficient compensation capacity will reduce the power factor of the grid; overcompensation of compensation capacity will decrease the power supply capacity of the grid and affect the security of the grid.
发明内容 Contents of the invention
本实用新型的目的在于克服上述传统补偿技术存在的不足而提供一种自动无级调压式无功补偿装置,它不仅体积小、成本低、结构简单,通过闭环控制可快速改变电容器容量,而且性能好、可靠性高、使用寿命长。The purpose of this utility model is to overcome the shortcomings of the above-mentioned traditional compensation technology and provide an automatic stepless voltage regulation reactive power compensation device. Good performance, high reliability and long service life.
本实用新型的技术方案为:本实用新型的自动无级调压式无功补偿装置包括电容器组及其控制部分,在电容器组接入电网的线路上串联可调电抗器,可调电抗器包括串联在电容器组与电网之间的原边线圈KL1,可调电抗器设副边控制线圈KL2,副边控制线圈KL2的两端之间接入双向晶闸管VT,双向晶闸管VT的控制极与智能控制器ZKQ连接;在电容器组接入电网的线路上设电网无功电流的检测装置JC,电网无功电流的检测装置JC的输出与智能控制器ZKQ连接。The technical scheme of the utility model is: the automatic stepless voltage regulation reactive power compensation device of the utility model includes a capacitor bank and its control part, and an adjustable reactor is connected in series on the line connecting the capacitor bank to the power grid, and the adjustable reactor includes The primary side coil KL1 is connected in series between the capacitor bank and the grid, and the adjustable reactor is provided with a secondary side control coil KL2, and a bidirectional thyristor VT is connected between the two ends of the secondary side control coil KL2, and the control pole of the bidirectional thyristor VT is connected to the intelligent controller ZKQ connection; a grid reactive current detection device JC is installed on the line where the capacitor bank is connected to the grid, and the output of the grid reactive current detection device JC is connected to the intelligent controller ZKQ.
本实用新型的有益效果在于:1、电容器端子上电压通过闭环控制可自动无级调整,使得电容器组容量在额定容量范围内可任意改变;2、电容器组容量的变化对电网无任何冲击;3、能适应电网中快速变化负载的自动跟踪补偿;4、由于电容器组被限制在额定电压以下工作,故电容器组寿命长,可靠性高。5、适用范围广,可取代现有高低压调谐式无功补偿装置。The beneficial effects of the utility model are: 1. The voltage on the capacitor terminal can be automatically adjusted steplessly through closed-loop control, so that the capacity of the capacitor bank can be changed arbitrarily within the rated capacity range; 2. The change of the capacity of the capacitor bank has no impact on the power grid; 3. , Can adapt to the automatic tracking compensation of fast changing loads in the power grid; 4, Since the capacitor bank is limited to work below the rated voltage, the capacitor bank has a long life and high reliability. 5. It has a wide range of applications and can replace the existing high and low voltage tuned reactive power compensation devices.
附图说明 Description of drawings
图1是实用新型的电气原理示意图。Fig. 1 is a schematic diagram of the electrical principle of the utility model.
具体实施方式Detailed ways
以下结合附图对本实用新型的实施例作进一步的描述。Embodiments of the present utility model will be further described below in conjunction with the accompanying drawings.
图1是本实用新型的电气原理示意图。Fig. 1 is a schematic diagram of the electrical principle of the utility model.
本实用新型的自动无级调压式无功补偿装置,在电容器组C1~Cn接入电网~V的线路上串联可调电抗器,可调电抗器包括串联在电容器组与电网之间的原边线圈KL1,可调电抗器设副边控制线圈KL2,副边控制线圈KL2的两端之间接入双向晶闸管VT,双向晶闸管VT的控制极与智能控制器ZKQ连接;在电容器组接入电网的线路上设电网无功电流的检测装置JC,电网无功电流的检测装置JC的输出与智能控制器ZKQ连接。图中QF是断路器。In the automatic stepless voltage regulating reactive power compensation device of the present invention, an adjustable reactor is connected in series on the line connecting the capacitor bank C1 to Cn to the power grid. The side coil KL1 and the adjustable reactor are provided with the secondary control coil KL2, and the two ends of the secondary control coil KL2 are connected with the triac VT, and the control pole of the triac VT is connected with the intelligent controller ZKQ; The grid reactive current detection device JC is set on the line, and the output of the grid reactive current detection device JC is connected to the intelligent controller ZKQ. In the figure QF is a circuit breaker.
传统的电抗器每相仅有一个线圈,电抗器在工厂制造好后,由于铁芯截面、线圈匝数、铁芯柱气隙等已确定,故电抗器电抗值XL不可改变,其电抗器压降UL基本不变,与之串联的电容器组端子上的电压一定,容量也一定。The traditional reactor has only one coil per phase. After the reactor is manufactured in the factory, since the cross section of the iron core, the number of coil turns, and the air gap of the iron core column have been determined, the reactance value XL of the reactor cannot be changed, and the reactor voltage The UL is basically unchanged, and the voltage on the terminal of the capacitor bank connected in series with it is constant, and the capacity is also constant.
本实用新型在传统的电抗器每相加装一个副边控制线圈KL2,在其首末端上串接一组双向晶闸管VT,双向晶闸管VT的导通角开启的角度不同,副边控制线圈KL2上流过的电流I2大小也不同,使得电抗器原边线圈KL1上的电流I1产生的主磁通Φm发生变化,由主磁通Φm产生的电感Lm发生变化,电抗XL随之变化,可调电抗器两端电压随之变化,与之串联的电容器组两端上的电压随之变化,电容器组容量也随之改变,从而达到调整无功补偿容量的目的。In the utility model, a secondary side control coil KL2 is added to each phase of the traditional reactor, and a group of bidirectional thyristors VT are connected in series at its head and end. The magnitude of the passed current I2 is also different, so that the main magnetic flux Φm generated by the current I1 on the primary coil KL1 of the reactor changes, the inductance Lm generated by the main magnetic flux Φm changes, and the reactance XL changes accordingly. The adjustable reactor The voltage at both ends changes accordingly, the voltage at both ends of the capacitor bank connected in series changes accordingly, and the capacity of the capacitor bank changes accordingly, so as to achieve the purpose of adjusting the reactive power compensation capacity.
双向晶闸管导通角的开启调整是由智能控制器ZKQ来完成的。智能控制器ZKQ通过无功电流检测装置JC接受无功电流信号,通过微机计算得出功率因数的大小并与设定值进行比较,然后发出信号控制双向晶闸管导通角的大小。The opening adjustment of the bidirectional thyristor conduction angle is completed by the intelligent controller ZKQ. The intelligent controller ZKQ receives the reactive current signal through the reactive current detection device JC, calculates the power factor through the microcomputer and compares it with the set value, and then sends out a signal to control the conduction angle of the bidirectional thyristor.
电容器组是由若干单台电容器C1、C2…Cn并串联(在容量或电压需要时)组合而成。在其前端加装一台电抗可调的电抗器,配合控制装置,使之成为自动无级调压式电容器组。The capacitor bank is composed of several single capacitors C1, C2...Cn connected in series (when the capacity or voltage is required). A reactor with adjustable reactance is installed at its front end, and it cooperates with the control device to make it an automatic stepless voltage regulating capacitor bank.
Claims (1)
Priority Applications (1)
| Application Number | Priority Date | Filing Date | Title |
|---|---|---|---|
| CN201120378423.9U CN202309082U (en) | 2011-09-28 | 2011-09-28 | Automatic stepless voltage regulating type reactive power compensator |
Applications Claiming Priority (1)
| Application Number | Priority Date | Filing Date | Title |
|---|---|---|---|
| CN201120378423.9U CN202309082U (en) | 2011-09-28 | 2011-09-28 | Automatic stepless voltage regulating type reactive power compensator |
Publications (1)
| Publication Number | Publication Date |
|---|---|
| CN202309082U true CN202309082U (en) | 2012-07-04 |
Family
ID=46377896
Family Applications (1)
| Application Number | Title | Priority Date | Filing Date |
|---|---|---|---|
| CN201120378423.9U Expired - Fee Related CN202309082U (en) | 2011-09-28 | 2011-09-28 | Automatic stepless voltage regulating type reactive power compensator |
Country Status (1)
| Country | Link |
|---|---|
| CN (1) | CN202309082U (en) |
Cited By (2)
| Publication number | Priority date | Publication date | Assignee | Title |
|---|---|---|---|---|
| CN107093908A (en) * | 2017-06-19 | 2017-08-25 | 国家电网公司 | The three-phase imbalance for having fault current limitation function concurrently administers device |
| EP3736840A4 (en) * | 2018-01-24 | 2021-03-10 | Wang, Jingran | INDUCTOR AND LOUDSPEAKER ASSEMBLY |
-
2011
- 2011-09-28 CN CN201120378423.9U patent/CN202309082U/en not_active Expired - Fee Related
Cited By (3)
| Publication number | Priority date | Publication date | Assignee | Title |
|---|---|---|---|---|
| CN107093908A (en) * | 2017-06-19 | 2017-08-25 | 国家电网公司 | The three-phase imbalance for having fault current limitation function concurrently administers device |
| CN107093908B (en) * | 2017-06-19 | 2020-02-14 | 国家电网公司 | Three-phase unbalance treatment device with fault current limiting function |
| EP3736840A4 (en) * | 2018-01-24 | 2021-03-10 | Wang, Jingran | INDUCTOR AND LOUDSPEAKER ASSEMBLY |
Similar Documents
| Publication | Publication Date | Title |
|---|---|---|
| CN102570474B (en) | Triggering and conducting method used for switching of capacitor of thyristor AC non-contact switch | |
| CN201328101Y (en) | Safe and reliable outer exciting magnetic control electric reactor device | |
| CN105470973A (en) | Improved low-voltage line voltage regulating device | |
| CN104485215A (en) | On-load capacitance regulating and on-load voltage regulating distribution transformer | |
| CN203632254U (en) | Automatic reactive compensation intelligent power distribution transformer | |
| CN102810867A (en) | Dynamic reactive compensation system based on magnetic control electric reactor | |
| CN202309082U (en) | Automatic stepless voltage regulating type reactive power compensator | |
| CN204481470U (en) | A kind of series compensation type fault current limiter controlled based on iron core | |
| CN100337379C (en) | Voltage reactive power integrated control device based on magnetic control reactor | |
| CN203278710U (en) | A New Electromechanical Microcomputer Magnetic Control Device | |
| Tian et al. | Research status analysis of reactive power compensation technology for power grid | |
| CN202333817U (en) | Energy saving and electric energy quality control system of Kivcet furnace | |
| CN101478152A (en) | Three phase five post direct adjusting inductor type arc-suppression coil | |
| CN202231653U (en) | Combined switch used for MCR dynamic reactive compensation and motor soft start | |
| CN213070888U (en) | Step-down transformer with compensation type zero setting line tap | |
| CN203491073U (en) | On-load capacity regulating transformer | |
| CN206148955U (en) | A Hybrid Dynamic Filter Compensation Device Applied to Distribution Network Power Management | |
| CN102723719A (en) | Dynamic reactive voltage adjusting device for high voltage line and adjusting method thereof | |
| CN204424068U (en) | A kind of loaded capacity-regulated and load tap changing distribution transformer | |
| CN203536970U (en) | Magnetic control static var compensator | |
| CN207896670U (en) | A kind of auto-reactive compensation system of unlimited grouping shunt capacitor | |
| CN202602298U (en) | Voltage-regulating capacitance-regulating type reactive compensation complete device of high voltage line | |
| CN202616794U (en) | Automatic tracking reactive power compensator | |
| CN202586357U (en) | Reactive compensation connection structure of power transformer and intelligent capacitor | |
| CN105762814B (en) | By the magnet controlled reactor system and method for work of indulging yoke winding quick response |
Legal Events
| Date | Code | Title | Description |
|---|---|---|---|
| C14 | Grant of patent or utility model | ||
| GR01 | Patent grant | ||
| CF01 | Termination of patent right due to non-payment of annual fee |
Granted publication date: 20120704 Termination date: 20160928 |
|
| CF01 | Termination of patent right due to non-payment of annual fee |
