CN202257286U - 一种太阳能跟踪装置 - Google Patents
一种太阳能跟踪装置 Download PDFInfo
- Publication number
- CN202257286U CN202257286U CN2011203865359U CN201120386535U CN202257286U CN 202257286 U CN202257286 U CN 202257286U CN 2011203865359 U CN2011203865359 U CN 2011203865359U CN 201120386535 U CN201120386535 U CN 201120386535U CN 202257286 U CN202257286 U CN 202257286U
- Authority
- CN
- China
- Prior art keywords
- controller
- gear train
- motor
- drive circuit
- tracking device
- Prior art date
- Legal status (The legal status is an assumption and is not a legal conclusion. Google has not performed a legal analysis and makes no representation as to the accuracy of the status listed.)
- Expired - Fee Related
Links
- 238000005070 sampling Methods 0.000 claims description 12
- 230000005571 horizontal transmission Effects 0.000 abstract 2
- 230000005570 vertical transmission Effects 0.000 abstract 2
- 238000006073 displacement reaction Methods 0.000 description 6
- 238000005516 engineering process Methods 0.000 description 2
- 238000006243 chemical reaction Methods 0.000 description 1
- 230000007812 deficiency Effects 0.000 description 1
- 238000003912 environmental pollution Methods 0.000 description 1
- 238000000034 method Methods 0.000 description 1
- 238000010248 power generation Methods 0.000 description 1
- 230000005855 radiation Effects 0.000 description 1
- XLYOFNOQVPJJNP-UHFFFAOYSA-N water Substances O XLYOFNOQVPJJNP-UHFFFAOYSA-N 0.000 description 1
Images
Classifications
-
- Y—GENERAL TAGGING OF NEW TECHNOLOGICAL DEVELOPMENTS; GENERAL TAGGING OF CROSS-SECTIONAL TECHNOLOGIES SPANNING OVER SEVERAL SECTIONS OF THE IPC; TECHNICAL SUBJECTS COVERED BY FORMER USPC CROSS-REFERENCE ART COLLECTIONS [XRACs] AND DIGESTS
- Y02—TECHNOLOGIES OR APPLICATIONS FOR MITIGATION OR ADAPTATION AGAINST CLIMATE CHANGE
- Y02E—REDUCTION OF GREENHOUSE GAS [GHG] EMISSIONS, RELATED TO ENERGY GENERATION, TRANSMISSION OR DISTRIBUTION
- Y02E10/00—Energy generation through renewable energy sources
- Y02E10/50—Photovoltaic [PV] energy
Landscapes
- Photovoltaic Devices (AREA)
Abstract
本实用新型涉及电气控制领域,具体地说是一种太阳能跟踪装置,包括太阳能板、分别与太阳能板相连接的水平传动机构以及竖直传动机构、控制器,其特征在于所述控制器分别与水平传动机构、竖直传动机构相连接,控制器设有光敏传感器、A/D采样器、单片机、电动机驱动电路以及二相电动机,其中光敏传感器的输出端与A/D采样器的输入端相连接,A/D采样器的输出端以及电动机驱动电路分别于单片机相连接,电动机驱动电路的输出端与二相电动机相连接,具有结构合理、使用方便等显著的优点。
Description
技术领域
本实用新型涉及电气控制领域,具体地说是一种太阳能跟踪装置。
背景技术
众所周知,太阳能是一种取之不尽用之不竭的清洁能源,在全球能源危机日益加剧、环境污染加重的情况下,开发利用太阳能显得尤为重要。现阶段的太阳能开发利用主要有光伏发电装置以及通过利用热能进行工业应用的太阳能板、太阳能热水器等。很显然,无论在太阳能应用的哪个领域,高效的能源采集都是关键。
现有的太阳能能源采集一般采用具有一定面积的太阳能板实现,使用者将太阳能板设置在室外,太阳能板固定在支架上,进行采集太阳辐射的能量,由于现有的支架位置固定,当因地球自转太阳呈现东升西落的情况,太阳能板与阳光的夹角无法持续保持垂直,这就造成能源采集效率低下,给太阳能应用带来很大障碍。
发明内容
本实用新型针对现有技术中存在的不足,提出一种结构合理、使用方便,能够显著提高太阳能采集效率的太阳能跟踪装置。
本实用新型可以通过以下措施达到:
一种太阳能跟踪装置,包括太阳能板、分别与太阳能板相连接的水平传动机构以及竖直传动机构、控制器,其特征在于所述控制器分别与水平传动机构、竖直传动机构相连接,控制器设有光敏传感器、A/D采样器、单片机、电动机驱动电路以及二相电动机,其中光敏传感器的输出端与A/D采样器的输入端相连接,A/D采样器的输出端以及电动机驱动电路分别于单片机相连接,电动机驱动电路的输出端与二相电动机相连接。
本实用新型中的水平传动机构可以采用直齿轮传动机构实现,所述直齿轮传动机构与控制器中的电动机相连接,在控制器的控制下,用于实现太阳能板水平方向的位移。
本实用新型中的竖直传动机构可以采用丝杠传动机构实现,所述丝杠传动机构与控制器中的电动机相连接,从而在控制器的控制下,实现太阳能板竖直方向的位移。
本实用新型通过控制器以及水平传动机构、竖直传动机构,根据光敏传感器采集的数据,控制太阳能板实现水平、竖直方向的位移,从而使太阳能板跟踪太阳,并且始终与入射阳光保持90°夹角,进而达到有效提高太阳能采集效率的目的,具有结构合理、使用方便等显著的优点。
附图说明:
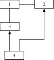
附图1是本实用新型的结构框图。
附图2是本实用新型中控制器的结构框图。
附图标记:太阳能板1、水平传动机构2、竖直传动机构3、控制器4、光敏传感器5、A/D采样器6、单片机7、电动机驱动电路8、二相电动机9。
具体实施方式:
下面结合附图对本实用新型作进一步的说明。
本实用新型提出了一种太阳能跟踪装置,包括太阳能板1、分别与太阳能板1相连接的水平传动机构2以及竖直传动机构3、控制器4,其特征在于所述控制器4分别与水平传动机构2、竖直传动机构3相连接,控制器4设有光敏传感器5、A/D采样器6、单片机7、电动机驱动电路8以及二相电动机9,其中光敏传感器5的输出端与A/D采样器6的输入端相连接,A/D采样器6的输出端以及电动机驱动电路8分别与单片机7相连接,电动机驱动电路8的输出端与二相电动机9相连接。
本实用新型中的水平传动机构2可以采用直齿轮传动机构实现,所述直齿轮传动机构与控制器4中的电动机相连接,在控制器4的控制下,用于实现太阳能板水平方向的位移。
本实用新型中的竖直传动机构3可以采用丝杠传动机构实现,所述丝杠传动机构与控制器4中的电动机9相连接,从而在控制器4的控制下,实现太阳能板竖直方向的位移。
本实用新型中所述的单片机7可以采用型号为AT89S52的单片机,这是一种低功耗、高性能CMOS8位微控制器,具有 8K系统可编程Flash 存储器,256字节RAM, 32 位I/O 口线,能够满足本系统的控制操作。
本实用新型中所述的A/D采样器6可以采用型号为ADC0832的A/D采样芯片,这是一个8位D/A转换器芯片,单电源供电,从+5V~+15V均可正常工作,基准电压的范围为±10V,电流建立时间为1μs,CMOS工艺,低功耗,能满足采集光强过程中A/D转换的需求.
本实用新型通过控制器4以及水平传动机构2、竖直传动机构3,根据光敏传感器5采集的数据,控制太阳能板1实现水平、竖直方向的位移,从而使太阳能板跟踪太阳,并且始终与入射阳光保持90°夹角,进而达到有效提高太阳能采集效率的目的,具有结构合理、使用方便等显著的优点。
Claims (3)
1. 一种太阳能跟踪装置,包括太阳能板、分别与太阳能板相连接的水平传动机构以及竖直传动机构、控制器,其特征在于所述控制器分别与水平传动机构、竖直传动机构相连接,控制器设有光敏传感器、A/D采样器、单片机、电动机驱动电路以及二相电动机,其中光敏传感器的输出端与A/D采样器的输入端相连接,A/D采样器的输出端以及电动机驱动电路分别于单片机相连接,电动机驱动电路的输出端与二相电动机相连接。
2.根据权利要求1所述的一种太阳能跟踪装置,其特征在于所述水平传动机构采用直齿轮传动机构实现,所述直齿轮传动机构与控制器中的电动机相连接。
3.根据权利要求1所述的一种太阳能跟踪装置,其特征在于所述竖直传动机构采用丝杠传动机构实现,所述丝杠传动机构与控制器中的电动机相连接。
Priority Applications (1)
| Application Number | Priority Date | Filing Date | Title |
|---|---|---|---|
| CN2011203865359U CN202257286U (zh) | 2011-10-12 | 2011-10-12 | 一种太阳能跟踪装置 |
Applications Claiming Priority (1)
| Application Number | Priority Date | Filing Date | Title |
|---|---|---|---|
| CN2011203865359U CN202257286U (zh) | 2011-10-12 | 2011-10-12 | 一种太阳能跟踪装置 |
Publications (1)
| Publication Number | Publication Date |
|---|---|
| CN202257286U true CN202257286U (zh) | 2012-05-30 |
Family
ID=46118500
Family Applications (1)
| Application Number | Title | Priority Date | Filing Date |
|---|---|---|---|
| CN2011203865359U Expired - Fee Related CN202257286U (zh) | 2011-10-12 | 2011-10-12 | 一种太阳能跟踪装置 |
Country Status (1)
| Country | Link |
|---|---|
| CN (1) | CN202257286U (zh) |
Cited By (2)
| Publication number | Priority date | Publication date | Assignee | Title |
|---|---|---|---|---|
| CN102866711A (zh) * | 2012-09-04 | 2013-01-09 | 青岛莱斯菲尔科工贸有限公司 | 太阳能跟踪器 |
| CN104020782A (zh) * | 2014-05-12 | 2014-09-03 | 南昌大学 | 基于单片机控制的太阳能智能跟踪控制系统 |
-
2011
- 2011-10-12 CN CN2011203865359U patent/CN202257286U/zh not_active Expired - Fee Related
Cited By (3)
| Publication number | Priority date | Publication date | Assignee | Title |
|---|---|---|---|---|
| CN102866711A (zh) * | 2012-09-04 | 2013-01-09 | 青岛莱斯菲尔科工贸有限公司 | 太阳能跟踪器 |
| CN102866711B (zh) * | 2012-09-04 | 2016-01-06 | 青岛莱斯菲尔科工贸有限公司 | 太阳能跟踪器 |
| CN104020782A (zh) * | 2014-05-12 | 2014-09-03 | 南昌大学 | 基于单片机控制的太阳能智能跟踪控制系统 |
Similar Documents
| Publication | Publication Date | Title |
|---|---|---|
| CN205566196U (zh) | 一种光伏发电装置 | |
| CN201203037Y (zh) | 一种太阳能光源自动跟踪装置 | |
| CN202652112U (zh) | 光敏式联动平单轴跟踪太阳能光伏发电装置 | |
| CN201844585U (zh) | 一种槽式太阳能热发电抛物面镜线聚焦集热器 | |
| CN101859152A (zh) | 太阳能电池板追日系统及其控制方法 | |
| CN203070112U (zh) | 一种太阳能电池板跟踪系统 | |
| CN206479847U (zh) | 追踪型太阳能光伏发电装置 | |
| CN102339072B (zh) | 一种太阳光伏发电二维跟踪装置 | |
| CN202257286U (zh) | 一种太阳能跟踪装置 | |
| CN205942452U (zh) | 一种光伏发电装置 | |
| CN203720660U (zh) | 家庭太阳能智能追光发电系统 | |
| CN204005678U (zh) | 一种节能型太阳能路灯 | |
| CN107231120A (zh) | 一种小型太阳能跟踪系统 | |
| CN103137723A (zh) | 节能环保型太阳光全自动跟踪装置 | |
| CN105700563A (zh) | 一种光伏发电自动跟踪控制系统 | |
| CN103855785A (zh) | 一种高效太阳能灯源的设计 | |
| CN204013328U (zh) | 风光互补发电装置 | |
| CN204086994U (zh) | 斜单轴太阳能追日光伏发电系统 | |
| CN204596810U (zh) | 高效聚能太阳能电池板 | |
| CN202900545U (zh) | 便携式野外用风力发电装置 | |
| CN203548244U (zh) | 一种高效全自动光伏水泵系统 | |
| CN202275326U (zh) | 一种太阳能自动跟踪装置 | |
| CN206572782U (zh) | 自动追踪太阳能集中器 | |
| CN204331475U (zh) | 一种基于plc的太阳能跟踪控制系统 | |
| CN205279474U (zh) | 一种新型自动追光发电烹饪两用智能太阳灶 |
Legal Events
| Date | Code | Title | Description |
|---|---|---|---|
| C14 | Grant of patent or utility model | ||
| GR01 | Patent grant | ||
| C17 | Cessation of patent right | ||
| CF01 | Termination of patent right due to non-payment of annual fee |
Granted publication date: 20120530 Termination date: 20121012 |