CN202084985U - Self-startup power supply apparatus - Google Patents
Self-startup power supply apparatus Download PDFInfo
- Publication number
- CN202084985U CN202084985U CN2011201525244U CN201120152524U CN202084985U CN 202084985 U CN202084985 U CN 202084985U CN 2011201525244 U CN2011201525244 U CN 2011201525244U CN 201120152524 U CN201120152524 U CN 201120152524U CN 202084985 U CN202084985 U CN 202084985U
- Authority
- CN
- China
- Prior art keywords
- generator
- power supply
- cabinet
- relay
- switch
- Prior art date
- Legal status (The legal status is an assumption and is not a legal conclusion. Google has not performed a legal analysis and makes no representation as to the accuracy of the status listed.)
- Expired - Fee Related
Links
- 238000001816 cooling Methods 0.000 claims abstract description 15
- 238000009434 installation Methods 0.000 claims description 3
- 238000002955 isolation Methods 0.000 abstract 2
- 230000005611 electricity Effects 0.000 description 5
- 238000010586 diagram Methods 0.000 description 2
- 238000000034 method Methods 0.000 description 2
- 239000011449 brick Substances 0.000 description 1
- 239000002283 diesel fuel Substances 0.000 description 1
- 238000010438 heat treatment Methods 0.000 description 1
- 238000004519 manufacturing process Methods 0.000 description 1
- 238000012986 modification Methods 0.000 description 1
- 230000004048 modification Effects 0.000 description 1
- 238000002360 preparation method Methods 0.000 description 1
- 230000009466 transformation Effects 0.000 description 1
- 230000001052 transient effect Effects 0.000 description 1
Images
Landscapes
- Stand-By Power Supply Arrangements (AREA)
Abstract
The utility model discloses a self-startup power supply apparatus, including two three-phase power supplies, which respectively pass through a first switch cabinet (1) and a second switch cabinet (2), and then pass through a first connection cabinet (3), are connected with a mother board (7) through a wire inlet cabinet (4), and are connected with a cooling blower (8) after passing through a blower isolation switch (5) and a blower load switch (6). A generator (9) is connected with a mother board (13), and then connected with the cooling blower by a generator isolation switch (10) and a generator load switch (11) through a second connection cabinet (12). The power supply apparatus also includes a relay (14); two ports of the relay are connected with two phases of B and C in the wire inlet cabinet through a cable; two contacts of the relay are connected with the first and second terminals at the connection terminal of the generator; and the open/close of two contacts of the relay is controlled by the voltage between the two phases of B and C in the wire inlet cabinet. In the utility model, the structure is simple, and the usage is safe.
Description
Technical field
The utility model relates to the Factory Electricity Supply technical field, relates in particular to a kind of self-starting power supply device.
Background technology
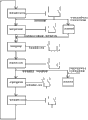
In the power supply of factory to equipment, in order to improve the reliability of confession (usefulness) electricity, energy sector generally take two can be standby mutually power supply power, just get the power supply of two circuits, take from two independent power transformation devices respectively, be power devices.Be two the road to power simultaneously in the time of normal power supply, can be designated I section and II section, middlely connect with the contact cabinet.As I section or II section power circuit fault, can adopt by the contact cabinet mode of closing a floodgate side by side and continue power supply, so just guaranteed the normal electricity consumption of equipment.But some important occasions do not allow to have a power failure sometimes, as: iron-smelter sleeve kiln cooling blower, in case have a power failure, can cause the heating of kiln inwall, stove refractory brick comes off, and the life-span seriously shortens.For ensureing that cooling blower normally is subjected to, power supply department has adopted two the road to power simultaneously in supply power mode, loaded simultaneously one group of generator power supply power supply again, promptly, two road three phase mains are got in touch with cabinet 3 through first of centre respectively again behind the first via switch cubicle 1 and the second way switch cabinet 2, connect busbar 7 by incoming line cabinet 4, again respectively by being connected to cooling blower 8 behind blower fan isolating switch 5 and the blower fan on-load switch 6, generator 9 is connected to cooling blower 8 by generator isolating switch 10 and generator load switch 11 through the second contact cabinet 12 after connecting busbar 13 again, when two road three phase mains can not be powered simultaneously, can outwards export electric energy by timely starter-generator 9, thereby guarantee the cooling blower normal power supply, referring to Fig. 1.
The wiring of general usual diesel fuel generator binding post is referring to Fig. 2, and the 1st~No. 2 terminal is operation, and the 3rd~No. 4 terminal is preparation, and the 5th~No. 6 terminal is for reporting to the police.Diesel engine generator is ready as working, and the permission enabling signal is sent in the 3rd~No. 4 automatic conducting of terminal, the 1st~No. 2 terminal conducting this moment, and diesel engine generator just is in the startup running status; Disconnect as the 1st~No. 2 terminal, diesel engine generator just is in stopped status.
In service in actual production, when simultaneously under the electric power thus supplied, generally having two kinds of method starter-generators outwards to export electric energy at two road power supplys.The one, manually boot generator, increased operative employee's labour intensity but do like this, also can incur loss through delay generator start-up time sometimes.The 2nd, adopt the power supply of self-starting device starter-generator, Chinese patent 02279376.3 discloses a kind of contactless diesel generating set self-starting device, but this device complex structure when implementation and operation, volume is big, and the failure rate height is safeguarded inconvenient.For not needing starter-generator power supply immediately under the electric power thus supplied, also there is not a kind of simple in structure, self-starting control device that cost is low at present at two road power supplys.
Summary of the invention
The purpose of this utility model is to provide a kind of self-starting power supply device, and this device can make diesel engine generator rise to rated speed from the zero-speed self-starting immediately and externally power after two road power interruptions commonly used; If recovering to send electricity, this device can make diesel engine reduce to zero-speed automatically, external power stops power supply during diesel generator self-starting power supply.This apparatus structure is simple, and is safe in utilization.
To achieve these goals, the utility model adopts following technical scheme:
A kind of self-starting power supply device, comprise two road three phase mains respectively behind the first via switch cubicle and the second way switch cabinet again through the middle first contact cabinet, connect busbar by incoming line cabinet, by being connected to cooling blower behind blower fan isolating switch and the blower fan on-load switch, generator is connected to cooling blower by generator isolating switch and generator load switch through the second contact cabinet after connecting busbar more again;
Described electric supply installation also comprises relay, B, the C two-phase of two ports of relay in cable connection incoming line cabinet, two contacts of relay are connected on number one and No. second terminal of generator terminals, by the switching of alternate two contacts of voltage control relay of the B in the incoming line cabinet, C two, thereby starter-generator is outwards exported electric energy.
Be connected to a signal lamp in the described generator load switch, between the B of signal lamp access generator output, C two-phase power supply.
Described relay is a under-voltage replay.
The utility model is gone into two ports of under-voltage replay indirectly by the two-phase power supply in the incoming line cabinet of three phase mains commonly used, two contacts of relay are connected on number one and No. second terminal of generator terminals, by the switching of two alternate two contacts of supply voltage control relay in the incoming line cabinet, outwards export electric energy thereby start diesel engine generator.After two road power interruptions commonly used, device of the present utility model can make diesel engine generator rise to rated speed from the zero-speed self-starting immediately and externally power; If recovering to send electricity, this device can make diesel engine reduce to zero-speed automatically, external power stops power supply during diesel generator self-starting power supply.
The utility model is simple in structure, and is safe in utilization, cheap reaching under the same Switching power purpose, saved a large amount of expenses.
Description of drawings
Fig. 1 is existing power supply and diesel engine generator supply power mode structural representation;
Fig. 2 is a diesel engine generator binding post connection diagram;
Fig. 3 is the utility model self-starting power supply device electrical principle schematic diagram;
Fig. 4 is power supply commonly used of the present utility model and diesel engine generator power supply switching flow figure.
Among the figure: 1 first via switch cubicle, 2 second way switch cabinets, 3 first contact cabinets, 4 incoming line cabinets, 5 blower fan isolating switches, 6 blower fan on-load switches, 7 busbars, 8 cooling blowers, 9 generators, 10 generator isolating switches, 11 generator load switches, 12 second contact cabinets, 13 busbars, 14 relays.
Embodiment
The utility model is described in further detail below in conjunction with the drawings and specific embodiments.
Referring to Fig. 3, a kind of self-starting power supply device, comprise two road three phase mains respectively behind the first via switch cubicle 1 and the second way switch cabinet 2 again through the centre first the contact cabinet 3, connect busbar 7 by incoming line cabinet 4, by being connected to cooling blower 8 behind blower fan isolating switch 5 and the blower fan on-load switch 6, diesel engine generator 9 is connected to cooling blower 8 by generator isolating switch 10 and generator load switch 11 through the second contact cabinet 12 after connecting busbar 13 more again;
Described electric supply installation also comprises under-voltage replay 14, B, the C two-phase of two ports of relay 14 in cable connection incoming line cabinet 4, two contacts of relay 14 are connected on number one and No. second terminal of generator 9 terminals, by the switching of alternate 14 2 contacts of voltage control relay of the B in the incoming line cabinet 4, C two, thereby start outwards output electric energy of diesel engine generator 9.
Be connected to a signal lamp in the described generator load switch 11, between the B of these signal lamp access generator 9 outputs, C two-phase power supply, in order to the operating state of expression generator 9.
The model of described under-voltage replay is DJ-152A, rated voltage 380V-400V, and its coil motion voltage is divided into 80,100,120,140,160 5 grades.Selected one grade of 80V in the present embodiment.
When two tunnel external three phase mains can not be powered simultaneously, self-starting power supply device of the present utility model can outwards be exported electric energy by timely starter-generator, thereby guaranteed the cooling blower normal power supply.
The operation logic of the utility model self-starting power supply device is:
Referring to Fig. 3, Fig. 4, if incoming line cabinet 4 normal power supplies of three phase mains commonly used, its B, C two-phase are 380V, this moment, under-voltage replay 14 coils were failure to actuate, it carries normally opened contact and is in often to open and remains unchanged, and No. the 1st, generator 9 and No. 2 terminal disconnect, and generator is not worked.Reduce to 80V as B, C two-phase in the incoming line cabinet 4 of three phase mains commonly used by 380V, this moment under-voltage replay 14 coil motion, its carry normally opened contact often open become normally closed.
When running into commonly used three phase mains normal power supply fault, be that incoming line cabinet 4 is jumped, the B of incoming line cabinet 4, C two-phase no-voltage, this moment under-voltage replay 14 coil motion, it carries normally opened contact and becomes normally off by normally open, No. the 1st, generator and No. 2 terminal become conducting by disconnection, and this moment, generator 9 startups dropped into power supply.The B, C two-phase voltage that take from the on-load switch 11 of diesel engine generator 9 current supply circuits be not by having to having, and is installed in B, C two alternate signal lamps are lighted, and show that generator 9 has been in generating state.
Recover as three phase mains commonly used; be that incoming line cabinet 4 recovers normal; under-voltage replay 14 was also followed and was recovered initial shape this moment; its from contact-carrying by the normally closed normally open that transfers to; No. the 1st, generator and No. 2 terminal are also opened by normally closed often transferring to, and generator 9 is shut down, the out-put supply excision of generator; signal lamp extinguishes, and the incoming line cabinet 4 of power supply commonly used drops into power supply.
Self-starting power supply device of the present utility model be based on power supply commonly used in power supply process for a certain reason supply voltage reduce too much or temporary transient the power failure, voltage reaches predetermined value in this moment power circuit commonly used, then the self-starting generator; When supply voltage commonly used recovers just often, automatic stop generator then.
It below only is preferred embodiment of the present utility model; be not to be used to limit protection range of the present utility model; therefore, all any modifications of within spirit of the present utility model and principle, being done, be equal to replacement, improvement etc., all should be included within the protection range of the present utility model.
Claims (3)
1. self-starting power supply device, comprise two road three phase mains respectively behind the first via switch cubicle (1) and the second way switch cabinet (2) again through the middle first contact cabinet (3), connect busbar (7) by incoming line cabinet (4), by being connected to cooling blower (8) behind blower fan isolating switch (5) and the blower fan on-load switch (6), generator (9) is connected to cooling blower (8) by generator isolating switch (10) and generator load switch (11) through the second contact cabinet (12) after connecting busbar (13) more again;
It is characterized in that: described electric supply installation also comprises relay (14), two ports of relay (14) connect B, C two-phase in the incoming line cabinet (4) through cable, two contacts of relay (14) are connected on number one and No. second terminal of generator (9) terminals, by the switching of alternate (14) two contacts of voltage control relay of the B in the incoming line cabinet (4), C two, thereby starter-generator (9) is outwards exported electric energy.
2. self-starting power supply device according to claim 1 is characterized in that: be connected to a signal lamp in the described generator load switch (11), between the B of signal lamp access generator output, C two-phase power supply.
3. self-starting power supply device according to claim 1 and 2 is characterized in that: described relay (14) is a under-voltage replay.
Priority Applications (1)
| Application Number | Priority Date | Filing Date | Title |
|---|---|---|---|
| CN2011201525244U CN202084985U (en) | 2011-05-13 | 2011-05-13 | Self-startup power supply apparatus |
Applications Claiming Priority (1)
| Application Number | Priority Date | Filing Date | Title |
|---|---|---|---|
| CN2011201525244U CN202084985U (en) | 2011-05-13 | 2011-05-13 | Self-startup power supply apparatus |
Publications (1)
| Publication Number | Publication Date |
|---|---|
| CN202084985U true CN202084985U (en) | 2011-12-21 |
Family
ID=45345602
Family Applications (1)
| Application Number | Title | Priority Date | Filing Date |
|---|---|---|---|
| CN2011201525244U Expired - Fee Related CN202084985U (en) | 2011-05-13 | 2011-05-13 | Self-startup power supply apparatus |
Country Status (1)
| Country | Link |
|---|---|
| CN (1) | CN202084985U (en) |
Cited By (2)
| Publication number | Priority date | Publication date | Assignee | Title |
|---|---|---|---|---|
| CN107947354A (en) * | 2017-12-15 | 2018-04-20 | 泰豪科技股份有限公司 | A kind of generator self-starting electric power system |
| CN105098971B (en) * | 2015-08-31 | 2018-07-24 | 江苏瑞昌哥尔德发电设备股份有限公司 | A kind of diesel generating set two-shipper is mutually for control system |
-
2011
- 2011-05-13 CN CN2011201525244U patent/CN202084985U/en not_active Expired - Fee Related
Cited By (2)
| Publication number | Priority date | Publication date | Assignee | Title |
|---|---|---|---|---|
| CN105098971B (en) * | 2015-08-31 | 2018-07-24 | 江苏瑞昌哥尔德发电设备股份有限公司 | A kind of diesel generating set two-shipper is mutually for control system |
| CN107947354A (en) * | 2017-12-15 | 2018-04-20 | 泰豪科技股份有限公司 | A kind of generator self-starting electric power system |
Similar Documents
| Publication | Publication Date | Title |
|---|---|---|
| CN106655478B (en) | Low-voltage emergency safety power supply system of household garbage power plant and control method thereof | |
| CN103364662B (en) | For the power supply test macro of machine room | |
| CN202268801U (en) | Power unit bypass circuit with redundancy control function | |
| CN202084985U (en) | Self-startup power supply apparatus | |
| CN204835226U (en) | Line arrangement structure of two complete clusters is joined in marriage into in wiring of one and half circuit breakers | |
| CN208089414U (en) | A kind of gas turbine group static state starter feedback signal circuit | |
| CN103532221A (en) | Spare-power automatic switching implementation method of lines under wiring and operating modes of self-adaptive 330kV substation | |
| CN206023211U (en) | A kind of little bar coupler blocking device of direct current | |
| CN102496956B (en) | Mode switching method for switching grid-connected mode to island mode of microgrid | |
| CN206060608U (en) | A kind of power control structure of gas turbine energized circuit | |
| CN202889265U (en) | Soft starter control system driving three-phase squirrel cage asynchronous motor to operate | |
| CN201061150Y (en) | An Intelligent Reactive Power Compensation Contactless Routing Switching Mechanism | |
| CN103066550B (en) | Low voltage switch decompression reclosure control power transmission detection method and device | |
| CN202586103U (en) | Intelligent low-voltage capacitor box | |
| CN203119436U (en) | Power restoration device controlling reclosure of low-voltage switch in voltage loss | |
| CN113991616B (en) | Bus protection equipment replacement method based on double bus wiring mode | |
| CN214590611U (en) | A system for reducing no-load loss of power plant startup and standby | |
| CN2812373Y (en) | Reactive power automatic compensator for mine | |
| CN204239070U (en) | Improve the device of generator set lubricating oil system fuel feeding reliability | |
| CN201774159U (en) | Transformer air-cooled automatic remote control device | |
| CN207652133U (en) | The dual power supply automatic switching device of electric spray type generating set and alternating current | |
| CN201611861U (en) | Star-delta reduced voltage starter of electromotor | |
| CN202712093U (en) | Automatic switching-on device for universal circuit breaker | |
| CN202872702U (en) | Star-delta close-type switching stator with microcomputer protection | |
| CN204652268U (en) | Hydrogen compressor electric reconstruction control system |
Legal Events
| Date | Code | Title | Description |
|---|---|---|---|
| C14 | Grant of patent or utility model | ||
| GR01 | Patent grant | ||
| CF01 | Termination of patent right due to non-payment of annual fee |
Granted publication date: 20111221 Termination date: 20160513 |
|
| CF01 | Termination of patent right due to non-payment of annual fee |