CN202058424U - LED drive circuit and television - Google Patents
LED drive circuit and television Download PDFInfo
- Publication number
- CN202058424U CN202058424U CN2011201216397U CN201120121639U CN202058424U CN 202058424 U CN202058424 U CN 202058424U CN 2011201216397 U CN2011201216397 U CN 2011201216397U CN 201120121639 U CN201120121639 U CN 201120121639U CN 202058424 U CN202058424 U CN 202058424U
- Authority
- CN
- China
- Prior art keywords
- led
- circuit
- led lamp
- lamp bar
- drive circuit
- Prior art date
- Legal status (The legal status is an assumption and is not a legal conclusion. Google has not performed a legal analysis and makes no representation as to the accuracy of the status listed.)
- Expired - Fee Related
Links
- 238000005070 sampling Methods 0.000 claims abstract description 25
- 238000004804 winding Methods 0.000 claims description 12
- 239000004065 semiconductor Substances 0.000 claims description 7
- 239000003990 capacitor Substances 0.000 claims description 5
- 238000012546 transfer Methods 0.000 claims description 5
- 230000006698 induction Effects 0.000 claims description 4
- 238000005457 optimization Methods 0.000 abstract description 2
- 238000013461 design Methods 0.000 description 13
- 230000001276 controlling effect Effects 0.000 description 8
- 230000001105 regulatory effect Effects 0.000 description 6
- 238000010586 diagram Methods 0.000 description 3
- 238000000034 method Methods 0.000 description 3
- 238000006243 chemical reaction Methods 0.000 description 2
- 230000000694 effects Effects 0.000 description 2
- 238000005516 engineering process Methods 0.000 description 2
- 230000002093 peripheral effect Effects 0.000 description 2
- 230000002459 sustained effect Effects 0.000 description 2
- 238000004134 energy conservation Methods 0.000 description 1
- 238000001914 filtration Methods 0.000 description 1
- 238000012545 processing Methods 0.000 description 1
- 238000007634 remodeling Methods 0.000 description 1
Images
Landscapes
- Control Of El Displays (AREA)
- Circuit Arrangement For Electric Light Sources In General (AREA)
- Dc-Dc Converters (AREA)
Abstract
The utility model discloses an LED drive circuit and a television, which comprises a positive voltage output end, a negative voltage output end, a booster circuit, an LED drive chip and two LED strip clamps. An input end of the booster circuit is connected with the positive voltage output end, a control end of the booster circuit is used for receiving drive signals output by the LED drive chip, and an output end of the booster circuit is connected with an anode of a first LED strip lamp. A cathode of the first LED strip lamp is grounded and connected with an anode of a second LED strip lamp, a cathode of the second LED strip lamp is connected with the negative voltage output end and connected with a current sampling circuit, and sampled value is fed back to the LED drive chip by means of the current sampling circuit. Driving control of the two LED strip clamps can be realized by the aid of the LED drive chip, elements and parts are effectively reduced, circuit framework optimization is realized, and constant current control of a plurality of LED strip lamps can be realized.
Description
Technical field
The utility model belongs to LED Driving technique field, specifically, relates to a kind of televisor that is used for the Drive and Control Circuit of driving LED lamp bar light on and off and adopts described led drive circuit design.
Background technology
In present LED Driving technique, adopt a LEDs chip for driving to cooperate a booster circuit to drive the design of LED lamp bar work mostly, led drive circuit is as shown in Figure 1 set up structure.Wherein, inductance L 805, metal-oxide-semiconductor Q20 and sustained diode 804 are formed booster circuits, connect LED chip for driving N1, to the DC voltage of input (such as+80V) carry out boosting inverter after, for LED lamp bar LED1 power supply, drive it and light.The size that booster circuit boosts depends on the quantity of LED lamp in the LED lamp bar.Approximately be in series with 40 LED lamp in the at present general LED lamp bar, the peak on voltage of every LED lamp is approximately 3.3VDC.Could satisfy its brightness requirement if a display screen need adopt many LED lamp bars to light simultaneously, then need to be provided with simultaneously a plurality of LED chip for driving and booster circuit and cooperate the drive controlling of realization many LED lamp bars.With two LED lamps of needs bar LED1, LED2 is that example describes, referring to shown in Figure 1, adopt inductance L 806, metal-oxide-semiconductor Q21 and sustained diode 805 to form No. the second booster circuit, connect the second LEDs chip for driving N2, DC voltage with described input under the control action of the second LEDs chip for driving N2 raises, and then second LED lamp bar LED2 carried out drive controlling.
This traditional led drive circuit design, for the display screen that requires to dispose many LED lamp bars, a plurality of LED chip for driving and booster circuit, circuit structure relative complex need be set simultaneously on circuit board, need take the bigger space of PCB, and the hardware cost height.
Summary of the invention
The utility model need use a plurality of LED chip for driving and booster circuit in order to solve existing LED Driving technique at many LED lamp bars, cause circuit structure complexity, problem that cost is high thus, a kind of led drive circuit of brand new has been proposed, reduce the quantity of LED chip for driving and peripheral power device, optimized circuit structure.
For solving the problems of the technologies described above, the utility model is achieved by the following technical solutions:
A kind of led drive circuit comprises positive voltage output end, negative voltage output terminal, booster circuit, LED chip for driving and two LED lamp bars; Wherein, the input end of described booster circuit connects positive voltage output end, control end receives the drive signal of LED chip for driving output, output terminal connects the anode of first LED lamp bar, the plus earth of described first LED lamp bar, and connect the anode of second LED lamp bar, the negative electrode of described second LED lamp bar connects the negative voltage output terminal, and be connected with current sampling circuit, described current sampling circuit feedback sample value is to described LED chip for driving.
Further, in described led drive circuit, also comprise a transformer, the elementary winding of described transformer connects AC power, and secondary winding is exported positive supply and negative supply respectively by rectification circuit, and correspondence transfers to described positive voltage output end and negative voltage output terminal.
Further again, described transformer utilizes secondary winding induction in one road to generate low-tension supply, become the forward low-voltage dc power supply by one tunnel rectifies after, export the power pin of described LED chip for driving to, for the LED chip for driving provides operating voltage.
For described LED lamp bar is realized brightness adjustment control, the negative electrode of described second LED lamp bar connects described current sampling circuit by the switch ways of an on-off circuit, the LED switch controlling signal that the control end receiving system master chip of described on-off circuit sends.
Wherein, between the switch ways of the negative electrode of described second LED lamp bar and on-off circuit, also be in series with an electric capacity.
Preferably, described current sampling circuit preferably adopts a sampling resistor design to realize, end ground connection with described sampling resistor, the other end is connected with the feedback pin of described on-off circuit and LED chip for driving respectively, become magnitude of voltage to feed back to described LED chip for driving the current conversion of the two LED lamp bars of flowing through, be used for the drive signal of its output is regulated.
Further again, in described booster circuit, include an inductance and a N-channel MOS pipe, described inductance is connected between the input end and output terminal of booster circuit, the drain electrode of described metal-oxide-semiconductor connects the output terminal of booster circuit, source ground, grid receive the drive signal of described LED chip for driving output.
A nearlyer step, the output terminal of described booster circuit connects the anode of described first LED lamp bar by a fly-wheel diode.
Preferably, between the negative electrode of the anode of described first LED lamp bar and second LED lamp bar, be parallel with filter capacitor.
Based on above-mentioned led drive circuit structure, the utility model provides a kind of televisor that adopts described led drive circuit design again, comprise system's master chip and display screen, in described display screen, be provided with two LED lamp bars, the anode of first LED lamp bar connects the output terminal of booster circuit, the input end of described booster circuit connects positive voltage output end, control end receives the drive signal of LED chip for driving output, the plus earth of described first LED lamp bar, and connect the anode of second LED lamp bar, the negative electrode of described second LED lamp bar connects the negative voltage output terminal, and be connected with current sampling circuit, described current sampling circuit feedback sample value is described LED chip for driving extremely, thereby has realized only utilizing a LEDs chip for driving to cooperate a booster circuit can finish the circuit framework optimal design purpose of two LED lamp bars being carried out drive controlling.
Compared with prior art, advantage of the present utility model and good effect are: led drive circuit of the present utility model can utilize the drive controlling of LEDs chip for driving realization to two LED lamp bars, thereby effectively reduced the usage quantity of components and parts, need not to change the withstand voltage of LED lamp bar, realized the optimization of circuit framework, can realize constant current control simultaneously many LED lamp bars.Described led drive circuit is applied to effectively to reduce the hardware cost of product in the household appliances such as televisor, saves the PCB space of system, make things convenient for the global design of circuit system.
After reading the detailed description of the utility model embodiment in conjunction with the accompanying drawings, other characteristics of the present utility model and advantage will become clearer.
Description of drawings
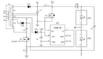
The schematic diagram of the existing led drive circuit of Fig. 1;
Fig. 2 is the schematic block circuit diagram of a kind of embodiment of the led drive circuit that proposes of the utility model;
Fig. 3 is the physical circuit schematic diagram of a kind of embodiment of led drive circuit shown in Figure 2.
Embodiment
Below in conjunction with accompanying drawing embodiment of the present utility model is done explanation in further detail.
Embodiment one, and present embodiment is an example with the flat panel TV product, designs a kind of led drive circuit at the inner LED lamp bar of laying of its display screen, to realize utilizing a LEDs chip for driving to drive the purpose of design of two LED lamp bars simultaneously.
Referring to shown in Figure 2, the led drive circuit of present embodiment need the TV set power plate provide positive supply V+(generally can be set in+80V about) and negative supply V-(generally can be set in-150V about), transfer to positive voltage output end and negative voltage output terminal respectively.Transfer to the input end of a booster circuit by the positive supply V+ of positive voltage output end output, described booster circuit is controlled by the drive signal of LED chip for driving output, and then under the control action of LED chip for driving, after the positive supply of input carried out boosting inverter, export the anode of first LED lamp bar LED1 to by its output terminal.First LED lamp bar LED1 connected with second LED lamp bar LED2, and connect described negative voltage output terminal-VDD and current sampling circuit by the negative electrode of second LED lamp bar LED2.In order to guarantee to be applied to the voltage at each root LED lamp bar two ends all less than its maximum withstand voltage, the current potential of the intermediate node of two LED lamps of present embodiment bar is set to 0V, such as connected system ground, cross the electric current of two LED lamp bar LED1, LED2 by the current sampling circuit acquisition stream, and then feed back to described LED chip for driving.Described LED chip for driving is according to the current sampling data that receives, determine the state of the drive signal of its output, such as the dutycycle that changes drive signal, and then the control booster circuit is regulated the voltage swing of its output, keeping the current constant that flows through two LED lamp bar LED1, LED2, thereby realize constant current control to LED multi-path lamp bar.
As a kind of preferred design of present embodiment, can adopt transformer T1 conversion to generate for the required positive and negative power supply of led drive circuit, as shown in Figure 3.Described transformer T1 can be arranged on the power panel of televisor, and elementary winding connects AC power, and secondary winding generates required positive supply V+ and the negative supply V-of led drive circuit by cooperate induction with rectification circuit.As a preferred embodiment, three secondary winding T11, T12, T13 can be set, as shown in Figure 3 in transformer T1.Wherein, first secondary winding T11 exports positive supply V+ by cooperating with commutation diode VD1, such as+80V, after filter capacitor C1 carries out Filtering Processing, export described booster circuit to; Second secondary winding T12 is by cooperating with commutation diode VD3, and induction generates the required forward low-voltage dc power supply of LED chip for driving N1 operation, such as+12V, transfers to the power pin VCC of LED chip for driving N1, is LED chip for driving N1 power supply; The 3rd secondary winding T13 can export negative supply V-by cooperating with commutation diode VD2, such as-150V, acts on the negative electrode of second LED lamp bar LED2.By the negative supply V-of described transformer T1 output, its amplitude should satisfy following requirement:
(Vmax-Vn)≤|V-|≤Vn
Wherein, Vmax is the maximum working voltage of two LED lamp bars; Vn is the maximum withstand voltage of second LED lamp bar LED2; Promptly when guaranteeing LED lamp bar trouble free service, satisfy the driving requirement of LED lamp bar.Illustrate: because the withstand voltage of LED lamp bar is directly proportional with the distance of LED lamp bar between positive and negative, if the distance between LED lamp bar is positive and negative is 1mm, with negative terminal as a reference, the maximum safe voltage (being the maximum withstand voltage Vn of each root lamp bar) that can bear is approximately about 200V between positive and negative.If in two LED lamp bar LED1, LED2, be in series with 50 LED lamp separately, the peak on voltage of each LED lamp is 3.3V, if two LED lamp bar LED1, LED2 series connection, then the maximum working voltage of two LED lamp bars is 330V, considerably beyond the maximum withstand voltage Vn of lamp bar.Present embodiment is with the Centroid ground connection of two LED lamp bar LED1, LED2, and the maximum working voltage of each root LED lamp bar is 165V like this, is lower than the maximum withstand voltage Vn of LED lamp bar, satisfies the Safety Design requirement.At this moment, the absolute value of the amplitude of negative supply V-| V-| can be in the interior value of the scope of [130V, 200V], and the negative supply of preferred output-150V is to satisfy the driving requirement of LED lamp bar.
Described booster circuit can adopt an inductance L 1 to cooperate a N-channel MOS pipe Q1 to connect and realize, as shown in Figure 3.Inductance L 1 is connected between the input end and output terminal of booster circuit, the drain electrode of metal-oxide-semiconductor Q1 connects the output terminal of booster circuit, source ground, and grid connects the output pin Dri of LED chip for driving N1.Described LED chip for driving N1 is used to control the drive signal of metal-oxide-semiconductor break-make by its output pin Dri output, pwm signal such as EDM Generator of Adjustable Duty Ratio, and then carry out boosting inverter by the positive supply V+ of 1 pair of input of inductance L, direct supply such as generation+150V, export the anode of first LED lamp bar LED1 to by fly-wheel diode VD4, light to be used for driving LED lamp bar.
In the present embodiment, described current sampling circuit preferably adopts a sampling resistor R3 to realize, as shown in Figure 3.End ground connection with described sampling resistor R3, the other end connects the negative electrode of second LED lamp bar LED2 through capacitor C 3 by the switch ways of an on-off circuit, described on-off circuit is controlled by the LED switch controlling signal ON/OFF that the system for TV set master chip sends, when needs LED lamp bar is lighted, the gauge tap circuit turn-on, and then the current return of connection LED lamp bar, it is lighted.
Present embodiment is that example describes to adopt a N-channel MOS pipe Q5 to make up described on-off circuit, as shown in Figure 3, the drain electrode of metal-oxide-semiconductor Q5 is connected to the negative electrode of second LED lamp bar LED2 by capacitor C 3, source electrode is by sampling resistor R3 ground connection, and connect the feedback pin CS of described LED chip for driving N1, the LED switch controlling signal ON/OFF that grid receiving system master chip sends.Because being equivalent to series connection, two LED lamp bar LED1, LED2 use, what collect by sampling resistor R3 is the total current of two LED lamp bars, LED chip for driving N1 determines the dutycycle of the drive signal of its output according to the current sampling data that receives, and then reach the current constant of keeping flow through two LED lamp bar LED1, LED2 by the output voltage of regulating booster circuit, realize constant current control to LED lamp bar.Adopt the sort circuit design, though in each root LED lamp bar short circuit plurality of LEDs lamp, also only can cause the reduction of booster circuit output voltage, can not influence the electric current of flowing through of LED lamp bar.
In addition, the dutycycle of the LED switch controlling signal ON/OFF by regulating system master chip output can be regulated LED lamp bar lighting the time in each cycle, and then be played the purpose of regulating display backlight brightness.Further shunt capacitance C5 between the negative electrode of the anode of first LED lamp bar LED1 and second LED lamp bar LED2 is to play the effect disturbed of suppressing.
The utility model has been realized the energy-conservation driving of LED lamp bar, saved the LED chip for driving, effectively reduced the peripheral power device of LED chip for driving, optimized system architecture, reduced cost of products, not only go for need using the electronic product of LED lamp bar for other in the present flat panel TV design, led drive circuit of the present utility model is suitable equally.
Certainly; above-mentioned explanation is not to be to restriction of the present utility model; the utility model also is not limited in above-mentioned giving an example, and variation, remodeling, interpolation or replacement that those skilled in the art are made in essential scope of the present utility model also should belong to protection domain of the present utility model.
Claims (10)
1. a led drive circuit is characterized in that: comprise positive voltage output end, negative voltage output terminal, booster circuit, LED chip for driving and two LED lamp bars; Wherein, the input end of described booster circuit connects positive voltage output end, control end receives the drive signal of LED chip for driving output, output terminal connects the anode of first LED lamp bar, the plus earth of described first LED lamp bar, and connect the anode of second LED lamp bar, the negative electrode of described second LED lamp bar connects the negative voltage output terminal, and be connected with current sampling circuit, described current sampling circuit feedback sample value is to described LED chip for driving.
2. led drive circuit according to claim 1, it is characterized in that: in described led drive circuit, also comprise a transformer, the elementary winding of described transformer connects AC power, secondary winding is exported positive supply and negative supply respectively by rectification circuit, and correspondence transfers to described positive voltage output end and negative voltage output terminal.
3. led drive circuit according to claim 2, it is characterized in that: described transformer utilizes the secondary winding induction of one road to generate low-tension supply, after becoming the forward low-voltage dc power supply by one tunnel rectifies, export the power pin of described LED chip for driving to.
4. according to each described led drive circuit in the claim 1 to 3, it is characterized in that: the negative electrode of described second LED lamp bar connects described current sampling circuit by the switch ways of an on-off circuit, the LED switch controlling signal that the control end receiving system master chip of described on-off circuit sends.
5. led drive circuit according to claim 4 is characterized in that: be in series with electric capacity between the switch ways of the negative electrode of described second LED lamp bar and on-off circuit.
6. led drive circuit according to claim 4, it is characterized in that: in described current sampling circuit, include a sampling resistor, one end ground connection of described sampling resistor, the other end are connected with the feedback pin of described on-off circuit and LED chip for driving respectively.
7. according to each described led drive circuit in the claim 1 to 3, it is characterized in that: in described booster circuit, include an inductance and a N-channel MOS pipe, described inductance is connected between the input end and output terminal of booster circuit, the drain electrode of described metal-oxide-semiconductor connects the output terminal of booster circuit, source ground, grid receive the drive signal of described LED chip for driving output.
8. led drive circuit according to claim 7 is characterized in that: the output terminal of described booster circuit connects the anode of described first LED lamp bar by a fly-wheel diode.
9. according to each described led drive circuit in the claim 1 to 3, it is characterized in that: between the negative electrode of the anode of described first LED lamp bar and second LED lamp bar, be parallel with filter capacitor.
10. a televisor comprises system's master chip and display screen, it is characterized in that: also comprise as the described led drive circuit of each claim in the claim 1 to 9.
Priority Applications (1)
| Application Number | Priority Date | Filing Date | Title |
|---|---|---|---|
| CN2011201216397U CN202058424U (en) | 2011-04-22 | 2011-04-22 | LED drive circuit and television |
Applications Claiming Priority (1)
| Application Number | Priority Date | Filing Date | Title |
|---|---|---|---|
| CN2011201216397U CN202058424U (en) | 2011-04-22 | 2011-04-22 | LED drive circuit and television |
Publications (1)
| Publication Number | Publication Date |
|---|---|
| CN202058424U true CN202058424U (en) | 2011-11-30 |
Family
ID=45018393
Family Applications (1)
| Application Number | Title | Priority Date | Filing Date |
|---|---|---|---|
| CN2011201216397U Expired - Fee Related CN202058424U (en) | 2011-04-22 | 2011-04-22 | LED drive circuit and television |
Country Status (1)
| Country | Link |
|---|---|
| CN (1) | CN202058424U (en) |
Cited By (1)
| Publication number | Priority date | Publication date | Assignee | Title |
|---|---|---|---|---|
| CN103476176A (en) * | 2013-09-11 | 2013-12-25 | 青岛海信电器股份有限公司 | Backlight drive circuit and television |
-
2011
- 2011-04-22 CN CN2011201216397U patent/CN202058424U/en not_active Expired - Fee Related
Cited By (2)
| Publication number | Priority date | Publication date | Assignee | Title |
|---|---|---|---|---|
| CN103476176A (en) * | 2013-09-11 | 2013-12-25 | 青岛海信电器股份有限公司 | Backlight drive circuit and television |
| CN103476176B (en) * | 2013-09-11 | 2015-08-26 | 青岛海信电器股份有限公司 | Backlight source driving circuit and television set |
Similar Documents
| Publication | Publication Date | Title |
|---|---|---|
| CN101916548B (en) | Control circuit of light-emitting diode (LED) lamp tube of liquid crystal display | |
| CN102065600A (en) | LED dimming driving system | |
| CN106304492B (en) | double-circuit constant current circuit and power supply device | |
| CN201663735U (en) | LED power supply | |
| CN205751480U (en) | A kind of display device and power driving circuit thereof | |
| CN202058426U (en) | LED drive circuit and television | |
| CN107086026B (en) | A kind of constant-current circuit and television set driving LED backlight | |
| CN103458557A (en) | LED drive control circuit and LED lamp | |
| CN207304403U (en) | A kind of Switching Power Supply | |
| CN102222490B (en) | Back light source drive circuit and television | |
| CN102833916A (en) | DC (direct current) dimming type LED (Light Emitting Diode) drive circuit | |
| CN101959353A (en) | Alternating current follow dimming circuit | |
| CN103269164B (en) | The quasi-single-stage high power factor circuit of former limit current constant control and device | |
| CN202102692U (en) | LED (light-emitting diode) drive circuit and LCD TV (liquid crystal television) | |
| CN203523119U (en) | Triode-based LED current ripple elimination drive circuit | |
| CN201893979U (en) | High-power efficient constant-current light-emitting diode (LED) driver | |
| CN103857099A (en) | LED light modulation circuit | |
| CN202058424U (en) | LED drive circuit and television | |
| CN206061223U (en) | A kind of input voltage light adjusting circuit | |
| CN104735837A (en) | LED street lamp power supply without power frequency ripples and with APFC function | |
| CN204145795U (en) | Have APFC function without working frequency ripple wave LED streetlamp power source | |
| CN1874133A (en) | Full wave bridge type circuit of synchronous rectification | |
| CN103369764B (en) | A LED driving circuit and a LED lamp | |
| CN106910475B (en) | New type liquid crystal television back light driving circuit | |
| CN106602861B (en) | Improve the control circuit of Active PFC transfer efficiency |
Legal Events
| Date | Code | Title | Description |
|---|---|---|---|
| C14 | Grant of patent or utility model | ||
| GR01 | Patent grant | ||
| C17 | Cessation of patent right | ||
| CF01 | Termination of patent right due to non-payment of annual fee |
Granted publication date: 20111130 Termination date: 20140422 |