CN201971664U - A kind of membrane seawater desalination equipment - Google Patents

A kind of membrane seawater desalination equipment Download PDF

Info

Publication number
CN201971664U
CN201971664U CN2011201257503U CN201120125750U CN201971664U CN 201971664 U CN201971664 U CN 201971664U CN 2011201257503 U CN2011201257503 U CN 2011201257503U CN 201120125750 U CN201120125750 U CN 201120125750U CN 201971664 U CN201971664 U CN 201971664U
Authority
CN
China
Prior art keywords
water
energy
water outlet
seawater desalination
energy recovery
Prior art date
Legal status (The legal status is an assumption and is not a legal conclusion. Google has not performed a legal analysis and makes no representation as to the accuracy of the status listed.)
Expired - Fee Related
Application number
CN2011201257503U
Other languages
Chinese (zh)
Inventor
张晓民
吴萌萌
Current Assignee (The listed assignees may be inaccurate. Google has not performed a legal analysis and makes no representation or warranty as to the accuracy of the list.)
Dalian Dlecco Water Treatment Co ltd
Original Assignee
Dalian Dlecco Water Treatment Co ltd
Priority date (The priority date is an assumption and is not a legal conclusion. Google has not performed a legal analysis and makes no representation as to the accuracy of the date listed.)
Filing date
Publication date
Application filed by Dalian Dlecco Water Treatment Co ltd filed Critical Dalian Dlecco Water Treatment Co ltd
Priority to CN2011201257503U priority Critical patent/CN201971664U/en
Application granted granted Critical
Publication of CN201971664U publication Critical patent/CN201971664U/en
Anticipated expiration legal-status Critical
Expired - Fee Related legal-status Critical Current

Links

Images

Classifications

    • YGENERAL TAGGING OF NEW TECHNOLOGICAL DEVELOPMENTS; GENERAL TAGGING OF CROSS-SECTIONAL TECHNOLOGIES SPANNING OVER SEVERAL SECTIONS OF THE IPC; TECHNICAL SUBJECTS COVERED BY FORMER USPC CROSS-REFERENCE ART COLLECTIONS [XRACs] AND DIGESTS
    • Y02TECHNOLOGIES OR APPLICATIONS FOR MITIGATION OR ADAPTATION AGAINST CLIMATE CHANGE
    • Y02ATECHNOLOGIES FOR ADAPTATION TO CLIMATE CHANGE
    • Y02A20/00Water conservation; Efficient water supply; Efficient water use
    • Y02A20/124Water desalination
    • Y02A20/131Reverse-osmosis

Landscapes

  • Separation Using Semi-Permeable Membranes (AREA)

Abstract

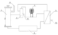
The utility model provides a membrane seawater desalination device, which consists of a security filter (1), an energy recovery device (2), a booster pump (3), a high-pressure pump (4) and a filtering device (5) with a seawater desalination RO membrane; the cartridge filter (1) is provided with a water inlet (11) and two water outlets, wherein one water outlet is sequentially connected with the energy recovery device (2), the booster pump (3) and the filtering device (5); the other water outlet is sequentially connected with the high-pressure pump (4) and the filtering device (5); the filtering device (5) is connected with the energy recovery device (2), a fresh water outlet (51) is arranged on the filtering device (5), and a concentrated water outlet (21) is arranged on the energy recovery device (2); the equipment effectively utilizes the energy of high-pressure concentrated water, reduces the energy consumption of the membrane method seawater desalination system, and saves energy.

Description

A kind of embrane method sea water desalting equipment
Technical field
The utility model relates to water treatment field, and a kind of embrane method sea water desalting equipment is provided especially.
Background technology
China is a country that drought and water shortage is serious.The Freshwater resources total amount is 28000 billion cubic meters, account for 6% of water globe resource, be only second to Brazil, Russia and Canadian, occupy the 4th in the world, but have only 2200 cubic metres per capita, only be world average level 1/4, the U.S. 1/5, rank 121 in the world, be the whole world one of 13 countries that water resources is the poorest per capita.After deducting the flood river rising in Ningxia and flowing into central Shaanxi stream that is difficult to utilize and being dispersed in the groundwater resource of remote districts, the available Freshwater resources amount of reality of China then still less, only be about 11000 billion cubic meters, can utilize water resources quantity to be about 900 cubic metres per capita, and its distributed pole be unbalanced.To 20 end of the centurys, in more than 600 city, the whole nation, there is the insufficient water problem in existing more than 400 city, and wherein more serious lack of water city reaches 110, and National urban lack of water total amount is 60 billion cubic meters.
China's Urban water supply is based on surface water or underground water, and perhaps two kinds of water sources mix and use, groundwater table decreasing is caused because of the underground water overexploitation in some city, and the city that has has formed the big funnel of hundreds of square kilometre, makes the tens of kilometers of inwelling.Because the discharging wantonly of trade effluent causes surface water, underground water more than 80% contaminated.And the trend that increases the weight of is year by year arranged.The water that is on the rise pollutes the functions of use that has not only reduced water body, the contradiction of further having aggravated shortage of water resources.
Brainstrust warning: " China will can not find drinkable water resources after 20 years ".The U.S. influential think-tank among the people---claim in the portion report that World Watch Institute delivers: " because Chinese city area and industrial area increase rapidly water demand, China will be absorbed in water shortage status for a long time." Chinese the Yellow River cutout every year in more than 10 year in the past, wherein cutout in 1997 is 226 days.Flow through China some geographic Huaihe River of population dense set also stopped 90 days last year.According to the photo that satellite is taken, hundreds of lakes are dry, and some endemic rivers are also disappearing.
Face so serious water crisis, we have to find a new Water resources development approach, adopt reverse osmosis technology to carry out sea water desaltination, as the increment technique of increasing income of water resources, have become the important channel that solves the water globe crisis of resource." want fresh water to the ocean " and formed industry in the ascendant, several main light methods of seawater have the MSF(multistage flash evaporation), the ME(multi-effect distilling), the RO(reverse osmosis).
Wherein, sea water desaltination is one of reverse osmosis technology main application fields.Compare with traditional distillation method, the variation of phase does not take place in the reverse osmosis seawater desalting process.According to calculation of thermodynamics, normal temperature only is about 0.7 kWh/m3 with the lowest energy consumption of desalination by reverse osmosis process seawater down.So theoretically, it is the most energy-conservation method for desalting seawater.
Yet also there are some problems in the embrane method sea water desaltination, and wherein the required osmotic pressure height that overcomes of high-pressure pump most importantly so just derives another problem, and promptly the energy of high-pressure thick water utilizes again.
Therefore, we are badly in need of seeking a kind of novel sea water desalting equipment, utilize problem with the energy that solves high-pressure thick water.
The utility model content
The purpose of this utility model is to provide a kind of embrane method sea water desalting equipment, utilizes problem with the energy that solves high-pressure thick water.
The utility model provides a kind of embrane method sea water desalting equipment, it is characterized in that: described equipment is made up of security personnel's strainer 1, energy recycle device 2, topping-up pump 3, high-pressure pump 4 and the filtration unit 5 that has a sea water desaltination RO film;
---wherein, described security personnel's strainer 1 is provided with water inlet 11 and two water outlets, and one of them water outlet is connected in order successively with energy recycle device 2, topping-up pump 3, filtration unit 5; Another water outlet is connected in order successively with high-pressure pump 4, filtration unit 5;
---filtration unit 5 is connected with energy recycle device 2, and filtration unit 5 is provided with water outlet 51, and energy recycle device 2 is provided with dense water out 21.
The principle of work of the embrane method sea water desalting equipment that the utility model provides, specific as follows: seawater enters security personnel's strainer by water inlet, seawater after the filtration is divided into two tributaries, and a tributary is carried out feeding the filtration unit that has sea water desaltination RO film again after high pressure pressurizes via high-pressure pump and filtered; And energy recycle device is passed through in another tributary, carry out supercharging through topping-up pump then, feeding the filtration unit that has sea water desaltination RO film after meeting the requirements of pressure values filters, the final fresh water that obtains that filters is directly discharged by water outlet, and being back to again in the energy recycle device of the high-pressure thick water after handling, energy recycle device makes it discharge from dense water out with after its energy recovery.
In the utility model, setting by energy recycle device and topping-up pump, effectively utilized the energy of high-pressure thick water, the energy that is reclaimed can be directly used in the pressure that improves the seawater feedwater, thereby part has replaced the effect of high-pressure pump, thereby reduce the investment of high-pressure pump, and then reduce the energy consumption of embrane method seawater desalination system, save energy.
Description of drawings
Below in conjunction with drawings and the embodiments the utility model is described in further detail:
Fig. 1 is the structural representation of embrane method sea water desalting equipment.
Embodiment
Embodiment 1
A kind of embrane method sea water desalting equipment, concrete structure see that this equipment of Fig. 1 is made up of security personnel's strainer 1, energy recycle device 2, topping-up pump 3, high-pressure pump 4 and the filtration unit 5 that has a sea water desaltination RO film;
---wherein, described security personnel's strainer 1 is provided with water inlet 11 and two water outlets, and one of them water outlet is connected in order successively with energy recycle device 2, topping-up pump 3, filtration unit 5; Another water outlet is connected in order successively with high-pressure pump 4, filtration unit 5;
---filtration unit 5 is connected with energy recycle device 2, and filtration unit 5 is provided with water outlet 51, and energy recycle device 2 is provided with dense water out 21.

Claims (1)

1.一种膜法海水淡化设备,其特征在于:所述的设备由保安过滤器(1)、能量回收装置(2)、增压泵(3)、高压泵(4)和带有海水淡化RO膜的过滤装置(5)组成;1. A membrane seawater desalination equipment, characterized in that: the equipment consists of a security filter (1), an energy recovery device (2), a booster pump (3), a high pressure pump (4) and a seawater desalination Composition of RO membrane filtration device (5); ——其中,所述的保安过滤器(1)设有入水口(11)和两个出水口,其中一个出水口与能量回收装置(2)、增压泵(3)、过滤装置(5)按顺序依次连接;另一个出水口与高压泵(4)、过滤装置(5)按顺序依次连接;——Wherein, the security filter (1) is provided with a water inlet (11) and two water outlets, one of which is connected to the energy recovery device (2), the booster pump (3), and the filter device (5) Connect in sequence; the other water outlet is connected in sequence with the high-pressure pump (4) and filter device (5); ——过滤装置(5)与能量回收装置(2)连接,且过滤装置(5)上设有淡水出口(51),能量回收装置(2)上设有浓水出口(21)。- The filter device (5) is connected to the energy recovery device (2), and the filter device (5) is provided with a fresh water outlet (51), and the energy recovery device (2) is provided with a concentrated water outlet (21).
CN2011201257503U 2011-04-26 2011-04-26 A kind of membrane seawater desalination equipment Expired - Fee Related CN201971664U (en)

Priority Applications (1)

Application Number Priority Date Filing Date Title
CN2011201257503U CN201971664U (en) 2011-04-26 2011-04-26 A kind of membrane seawater desalination equipment

Applications Claiming Priority (1)

Application Number Priority Date Filing Date Title
CN2011201257503U CN201971664U (en) 2011-04-26 2011-04-26 A kind of membrane seawater desalination equipment

Publications (1)

Publication Number Publication Date
CN201971664U true CN201971664U (en) 2011-09-14

Family

ID=44576771

Family Applications (1)

Application Number Title Priority Date Filing Date
CN2011201257503U Expired - Fee Related CN201971664U (en) 2011-04-26 2011-04-26 A kind of membrane seawater desalination equipment

Country Status (1)

Country Link
CN (1) CN201971664U (en)

Cited By (2)

* Cited by examiner, † Cited by third party
Publication number Priority date Publication date Assignee Title
CN103288178A (en) * 2013-06-24 2013-09-11 北京赛科康仑环保科技有限公司 A low-energy consumption desalination process for wastewater and an apparatus thereof
CN105271471A (en) * 2015-10-16 2016-01-27 王凤蕊 Ultrafiltration device triggered by reverse filtration negative pressure

Cited By (4)

* Cited by examiner, † Cited by third party
Publication number Priority date Publication date Assignee Title
CN103288178A (en) * 2013-06-24 2013-09-11 北京赛科康仑环保科技有限公司 A low-energy consumption desalination process for wastewater and an apparatus thereof
CN103288178B (en) * 2013-06-24 2015-04-08 北京赛科康仑环保科技有限公司 A low-energy consumption desalination process for wastewater and an apparatus thereof
CN105271471A (en) * 2015-10-16 2016-01-27 王凤蕊 Ultrafiltration device triggered by reverse filtration negative pressure
CN105271471B (en) * 2015-10-16 2019-03-05 王凤蕊 Reverse filtration negative pressure causes ultrafiltration apparatus

Similar Documents

Publication Publication Date Title
CN203269703U (en) System for producing fresh water and salt production raw material by desalinating seawater in novel membrane method
CN203269704U (en) Raw material coupling system for preparing fresh water and salt by using seawater through membrane method
CN103723890A (en) Constructed wetland-ultrafiltration combined treatment method for oily sewage
CN103601314A (en) Processing system and process for preparing oilfield reinjection water by use of seawater
CN201971664U (en) A kind of membrane seawater desalination equipment
CN109987739A (en) A kind of container-type seawater desalination system
CN208577551U (en) A kind for the treatment of mine drainage is the nanofiltration device of drinking water source
CN106800351A (en) Full Membrane seawater desalination and strong brine utilization system
CN206886885U (en) A kind of hotting mask coupling seawater desalination plant
CN101767894A (en) Method for desalting brackish water and device thereof
CN204151174U (en) The purifier of a kind of ultrafiltration, reverse osmosis combination
CN204981450U (en) Zero -discharge waste water treatment system
CN206447713U (en) Full Membrane seawater desalination and strong brine utilization system
CN103395915A (en) Work flow of sea water desalting equipment with RO (reverse osmosis) membrane
CN102689995A (en) Method for treating and recycling oil-gas field produced water
CN202297261U (en) Sea water desalination device using low-pressure membrane method
CN202237803U (en) Reverse osmosis membrane stack system
CN202499741U (en) Electrodialysis seawater desalination device
CN102329019A (en) Ultralow-pressure membrane separation device for desalinating bitter and salty water
CN207671847U (en) High-salt wastewater processing system
CN208071464U (en) A kind of Saline-alkali Field Control desalination wetting system
CN208292753U (en) A kind of Water quality processing system for life water
CN207713569U (en) A kind of seawater processing drinking water system
CN207243631U (en) Portable type sea water desalination device
CN204058116U (en) A kind of seawater desalination system

Legal Events

Date Code Title Description
C14 Grant of patent or utility model
GR01 Patent grant
C17 Cessation of patent right
CF01 Termination of patent right due to non-payment of annual fee

Granted publication date: 20110914

Termination date: 20140426