CN201866888U - Central air conditioner control system with cooling/heating in combination with fresh air function at radiation terminal - Google Patents
Central air conditioner control system with cooling/heating in combination with fresh air function at radiation terminal Download PDFInfo
- Publication number
- CN201866888U CN201866888U CN2010206224198U CN201020622419U CN201866888U CN 201866888 U CN201866888 U CN 201866888U CN 2010206224198 U CN2010206224198 U CN 2010206224198U CN 201020622419 U CN201020622419 U CN 201020622419U CN 201866888 U CN201866888 U CN 201866888U
- Authority
- CN
- China
- Prior art keywords
- indoor
- controller
- air
- fresh air
- module
- Prior art date
- Legal status (The legal status is an assumption and is not a legal conclusion. Google has not performed a legal analysis and makes no representation as to the accuracy of the status listed.)
- Expired - Fee Related
Links
Images
Classifications
-
- Y—GENERAL TAGGING OF NEW TECHNOLOGICAL DEVELOPMENTS; GENERAL TAGGING OF CROSS-SECTIONAL TECHNOLOGIES SPANNING OVER SEVERAL SECTIONS OF THE IPC; TECHNICAL SUBJECTS COVERED BY FORMER USPC CROSS-REFERENCE ART COLLECTIONS [XRACs] AND DIGESTS
- Y02—TECHNOLOGIES OR APPLICATIONS FOR MITIGATION OR ADAPTATION AGAINST CLIMATE CHANGE
- Y02B—CLIMATE CHANGE MITIGATION TECHNOLOGIES RELATED TO BUILDINGS, e.g. HOUSING, HOUSE APPLIANCES OR RELATED END-USER APPLICATIONS
- Y02B30/00—Energy efficient heating, ventilation or air conditioning [HVAC]
- Y02B30/70—Efficient control or regulation technologies, e.g. for control of refrigerant flow, motor or heating
Landscapes
- Air Conditioning Control Device (AREA)
Abstract
本实用新型公布了一种辐射末端采冷暖配合新风的中央空调控制系统,包括控制器、人机互动界面、模拟量输入模块、模拟量输出模块、开关量控制模块、水泵变频器、送风风机变频器、回风风机变频器、进水温度传感器、出水温度传感器、室内温度传感器、室内湿度传感器和室内二氧化碳浓度传感器。本实用新型简单可靠,有效保证室内人员对温湿度及新风高品质的要求,同时实现系统的节能运行。
The utility model discloses a central air-conditioning control system that uses cooling and heating at the radiation end and cooperates with fresh air. Frequency converter, return air fan frequency converter, inlet water temperature sensor, outlet water temperature sensor, indoor temperature sensor, indoor humidity sensor and indoor carbon dioxide concentration sensor. The utility model is simple and reliable, effectively guarantees the requirements of indoor personnel on temperature, humidity and high-quality fresh air, and realizes energy-saving operation of the system at the same time.
Description
技术领域technical field
本实用新型涉及一种辐射末端采冷暖配合新风的中央空调系统,具体是涉及一种辐射末端采冷暖配合新风的新型空调系统的户式控制方法。The utility model relates to a central air-conditioning system with heating and cooling at the radiating end and fresh air, in particular to a household control method for a new air-conditioning system with heating and cooling at the radiating end and with fresh air.
背景技术Background technique
随着经济的发展和人们生活水平的提高,人们对空调舒适性及室内空气品质的要求也有所提高;与此同时,建筑的空调能耗也不断增加。辐射末端采冷暖配合新风处理的空调系统被认为是一种经济、节能、舒适性好的中央空调系统形式而逐渐得到研究和应用。辐射末端采冷暖是指通过改变围护结构中天棚、墙体或地板的温度,形成辐射面,依靠该辐射面与人体、热源、家具及其余围护结构表面间的辐射热交换,达到制冷/制热效果的技术。代表性的技术有天棚辐射、地板辐射和墙体辐射等。With the development of the economy and the improvement of people's living standards, people's requirements for air-conditioning comfort and indoor air quality have also increased; at the same time, the energy consumption of air-conditioning in buildings is also increasing. The air-conditioning system with radiant terminal cooling and heating combined with fresh air treatment is considered to be an economical, energy-saving and comfortable form of central air-conditioning system, and has been gradually studied and applied. Radiant end heating refers to changing the temperature of the ceiling, wall or floor in the enclosure structure to form a radiation surface, relying on the radiation heat exchange between the radiation surface and the human body, heat source, furniture and other surfaces of the enclosure structure to achieve cooling/ Heating effect technology. Representative techniques include ceiling radiation, floor radiation, and wall radiation.
辐射末端采冷暖配合新风处理的空调系统可以有效地降低室内空气的竖直温度梯度,改善热舒适性,室内气流速度也较常规全空气系统低;与处理新风的水温相比较,一般情况下,辐射制冷所需的水温较高,辐射采暖所需的水温较低,使得机组的运行工况更加节能;同时,所需空气处理能耗因送风量减少而大大降低。一定量的新风满足室内空气品质的需求。The air conditioning system with cooling and heating at the radiant end combined with fresh air treatment can effectively reduce the vertical temperature gradient of indoor air, improve thermal comfort, and the indoor air velocity is also lower than that of conventional all-air systems; compared with the water temperature for fresh air treatment, in general, The water temperature required for radiant cooling is higher, while the water temperature required for radiant heating is lower, which makes the operating conditions of the unit more energy-saving; at the same time, the required air treatment energy consumption is greatly reduced due to the reduced air supply volume. A certain amount of fresh air meets the needs of indoor air quality.
在辐射末端配合新风的新型中央空调系统已有的节能优势基础上,开发适用于辐射末端配合新风的一体式机组(以下简称为辐射新风一体机)的控制方法。使用变频器模拟量控制功能,通过对辐射新风一体机的辐射末端出水温度、回水温度,新风送风温度,送风湿度,以及室内二氧化碳浓度等参数的实时采集,采集的温度、湿度、二氧化碳浓度、温差等模拟量输入到控制器进行简单的模糊运算控制。On the basis of the existing energy-saving advantages of the new central air-conditioning system with radiant end and fresh air, develop a control method suitable for the integrated unit with radiant end and fresh air (hereinafter referred to as the radiant fresh air integrated machine). Using the analog quantity control function of the frequency converter, through the real-time collection of parameters such as the outlet water temperature, return water temperature, fresh air supply temperature, supply air humidity, and indoor carbon dioxide concentration of the radiant fresh air all-in-one machine, the collected temperature, humidity, carbon dioxide Analog quantities such as concentration and temperature difference are input to the controller for simple fuzzy operation control.
实用新型内容Utility model content
技术问题:辐射末端配合送新风是一种新型的户式中央空调系统,本实用新型的目的在于开发集成的控制方法,控制辐射新风一体机辐射末端的出水温度和新风送风温度、送风湿度,随着室内温度、湿度、二氧化碳浓度的变化而产生随动变化,从而实现这种新型空调系统户式可控的功能。克服了现有中央空调节能控制技术的不足之处。另外,控制方法可以实现分开控制辐射末端水处理的室内负荷,以及处理新风的负荷,例如,当夏季室内辐射表面湿度过大时,可以通过提高辐射末端出水温度,降低新风送风温度的方法有效地解决制冷工况下新风给辐射表面造成的结露问题;具有高效节能,易于集成式控制,安全可靠等特点。 Technical problem: The radiant end is a new type of household central air-conditioning system with the cooperation of fresh air supply. The purpose of this utility model is to develop an integrated control method to control the outlet water temperature, fresh air supply temperature and air supply humidity of the radiant fresh air integrated machine at the radiant end. , as the indoor temperature, humidity, and carbon dioxide concentration change, there will be dynamic changes, so as to realize the household-style controllable function of this new air-conditioning system. The disadvantages of the existing central air-conditioning energy-saving control technology are overcome. In addition, the control method can separately control the indoor load of water treatment at the radiant end and the load of fresh air. For example, when the humidity of the indoor radiant surface is too high in summer, it is effective to increase the outlet water temperature at the radiant end and reduce the fresh air supply temperature. It can effectively solve the problem of dew condensation caused by fresh air on the radiation surface under cooling conditions; it has the characteristics of high efficiency and energy saving, easy integrated control, safety and reliability.
技术方案:本实用新型提供的一种辐射末端采冷暖配合新风的中央空调控制系统,包括控制器、人机互动界面、模拟量输入模块、模拟量输出模块、开关量控制模块、水泵变频器、送风风机变频器、回风风机变频器、进水温度传感器、出水温度传感器、室内温度传感器、室内湿度传感器和室内二氧化碳浓度传感器;其中进水温度传感器、出水温度传感器、室内温度传感器、室内湿度传感器和室内二氧化碳浓度传感器的输出端分别接模拟量输入模块的输入端,模拟量输入模块的输出端接控制器的输入端,控制器分别与人机互动界面和开关量控制模块双向通信,控制器的输出端传串接模拟量输出模块后分别接水泵变频器、送风风机变频器和回风风机变频器的输入端。 Technical solution: The utility model provides a central air-conditioning control system for cooling and heating at the radiant end with fresh air, including a controller, a human-computer interaction interface, an analog input module, an analog output module, a switch control module, a water pump inverter, Air supply fan inverter, return air fan inverter, inlet water temperature sensor, outlet water temperature sensor, indoor temperature sensor, indoor humidity sensor and indoor carbon dioxide concentration sensor; among them, inlet water temperature sensor, outlet water temperature sensor, indoor temperature sensor, indoor humidity The output terminals of the sensor and the indoor carbon dioxide concentration sensor are respectively connected to the input terminal of the analog input module, and the output terminal of the analog input module is connected to the input terminal of the controller. The output end of the device is connected to the analog output module in series, and then connected to the input ends of the water pump inverter, the air supply fan inverter and the return air fan inverter.
优选地,在控制器中设有时间模块。Preferably, a time module is provided in the controller.
有益效果:Beneficial effect:
(1)本实用新型使用变频器模拟量控制功能,通过对辐射末端出水温度、回水温度,新风送风温度,送风湿度,室内二氧化碳浓度等参数的实时采集,采集的温度、湿度、二氧化碳浓度、温差等模拟量输入到控制器(1)进行简单的模糊运算,控制水泵变频器(6)、送风风机变频器(7)和回风风机变频器(8)的转速,调节能量适应室内负荷的变化。为用户使用舒适度更高的辐射末端采冷暖配合新风处理的空调系统提供一种简单可靠、运行节能的控制方法。(1) The utility model uses the analog quantity control function of the frequency converter, through the real-time collection of parameters such as the outlet water temperature and return water temperature at the radiation end, the fresh air supply temperature, the supply air humidity, and the indoor carbon dioxide concentration, the collected temperature, humidity, carbon dioxide Analog values such as concentration and temperature difference are input to the controller (1) for simple fuzzy calculations to control the speeds of the water pump inverter (6), the air supply fan inverter (7) and the return air fan inverter (8) to adjust energy adaptation Changes in indoor load. It provides a simple, reliable, and energy-saving control method for users to use an air-conditioning system with radiant end heating and fresh air treatment with higher comfort.
(2)本实用新型通过实时检测室内湿度传感器(12)以及进水温度传感器(9)、出水温度传感器(10)的实时数值为判断结露依据,由控制器(1)模糊处理后,控制辐射末端水路旁通开关打开旁通辐射末端冷水,同时减小送风风机转速,减小新风量,迅速消除室内结露危险。(2) The utility model uses the real-time detection of the indoor humidity sensor (12) and the real-time values of the water inlet temperature sensor (9) and the water outlet temperature sensor (10) as the basis for judging dew condensation. After fuzzy processing by the controller (1), the controller (1) controls The waterway bypass switch at the radiation end is turned on to bypass the cold water at the radiation end, and at the same time reduce the speed of the air supply fan, reduce the fresh air volume, and quickly eliminate the risk of condensation in the room.
(3)本实用新型的控制器设有时间模块,实现辐射末端采冷暖配合新风处理的空调系统的时间规律启停,保证室内人员舒适性的同时,空调系统运行节能。(3) The controller of the utility model is equipped with a time module, which realizes the regular start and stop of the air-conditioning system with cooling and heating at the radiation end and fresh air treatment, ensuring the comfort of indoor personnel and energy-saving operation of the air-conditioning system.
附图说明Description of drawings
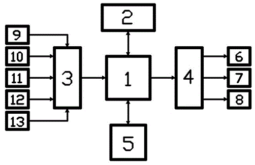
图1为本实用新型提供的一种辐射末端采冷暖配合新风的新型中央空调控制系统的原理框图。Fig. 1 is a functional block diagram of a new central air-conditioning control system provided by the utility model with cooling and heating at the radiant end and fresh air.
具体实施方式Detailed ways
适用本实用新型的空调系统,可以是两台独立的机组,一台机组负责制取辐射末端采冷暖所需温度水,一台机组负责制取室内所需适宜温湿度的新风;也可以是一台辐射新风一体式机组,制冷工况下,先制取较低温度的水负责制取室内所需适宜温湿度的新风,再通过中间换热器,得到制取辐射末端制冷所需较高温度水,制热工况下,先制取较高温度的水负责制取室内所需适宜温湿度的新风,再通过中间换热器,得到制取辐射末端制热所需较低温度水。The air-conditioning system applicable to the utility model can be two independent units, one unit is responsible for producing water at the temperature required for heating and cooling at the radiation end, and the other unit is responsible for producing fresh air with suitable temperature and humidity required indoors; it can also be a Taiwan radiant fresh air integrated unit, under cooling conditions, first prepares lower temperature water to prepare fresh air with suitable temperature and humidity required for the room, and then passes through the intermediate heat exchanger to obtain higher temperature water required for radiant end cooling , Under the heating condition, the higher temperature water is first produced to be responsible for the fresh air with suitable temperature and humidity required in the room, and then through the intermediate heat exchanger to obtain the lower temperature water required for the heating of the radiant end.
下面结合附图详细介绍本实用新型。Describe the utility model in detail below in conjunction with accompanying drawing.
图1中,本实用新型本实用新型设有控制器1、人机互动界面2、模拟量输入模块3、模拟量输出模块4、开关量控制模块5、水泵变频器6、送风风机变频器7、回风风机变频器8、进水温度传感器9、出水温度传感器10、室内温度传感器11、室内湿度传感器12、室内二氧化碳浓度传感器13。控制器1的模拟信号采集输入端接模拟量输入模块3的模拟量采集输出端,控制器1的模拟信号输出端接模拟量输出模块4的输入端,输出模块4从控制器1得到相关数字信号,得到模拟电压信号;控制器1还连接人机互动界面2和开关量控制模块5,开关量控制模块5连接设备接触器;模拟量输入模块3的模拟量采集输入端分别连接进水温度传感器9,出水温度传感器10,室内温度传感器11,室内湿度传感器12,室内二氧化碳浓度传感器13;模拟量输出模块4的输出端分别连接水泵变频器6模拟量信号采集输入端,送风风机变频器7模拟量信号采集输入端,以及回风风机变频器8模拟量信号采集输入端。In Fig. 1, the utility model is provided with a
在控制器1中设有时间模块,可以设置辐射末端才冷暖和新风供应定时的启停。区别传统全空气家用空调,辐射末端配合送新风的空调系统需要在辐射末端和新风处理设备启停时间合理的搭配条件下,才能达到最节能、舒适的效果。通过给控制器1中时间模块设定辐射末端和新风处理设备的启停时间,可以在室内人员舒适性最高的情况下,实现系统的节能运行。There is a time module in the
在模拟量输入模块3的信号采集输入端连接有进水温度传感器9,出水温度传感器10,室内温度传感器11,室内湿度传感器12,室内二氧化碳浓度传感器13。控制器1的模拟信号采集输入端接模拟量输入模块3的模拟量采集输出端,模拟量输入模块3实时采集各个传感器的温度信号、湿度信号、浓度信号后,送到控制器1中进行模糊运算。A water
模拟量输出模块4的输入端连接控制器1的模拟信号输出端,而模拟量输出模块4的输出端分别连接水泵变频器6、送风风机变频器7和回风风机变频器8的模拟量信号采集输入端;模拟量输出模块4接收控制器1输出的数字量信号控制量,将其转换成模拟电压信号,分别送到各个变频器;水泵变频器6连接三相电缆与水泵,输入模拟电压值控制水泵转速,送风风机变频器7连接三相电缆与送风风机,输入模拟电压值控制送风风机转速,回风风机变频器8连接三相电缆与回风风机,输入模拟电压值控制回风风机转速。The input end of the
开关量控制模块5连接到水泵变频器6的接触器、送风风机变频器7的接触器、回风风机变频器8的接触器,控制变频器的启停。开关量控制模块5还连接辐射末端水路旁通开关,当夏季制冷工况出现结露预警时,开关量控制模块5控制辐射末端水路旁通开关打开旁通辐射末端冷水,消除室内结露危险。The switching
本实用新型控制原理为:通过进水温度传感器9,出水温度传感器10实时检测辐射末端的进水温度和回水温度,得到辐射末端承担的室内冷(热)负荷,并且以温差作为水泵流量大小的控制依据,采集信号经过控制器1中的控制软件的处理后,产生反馈数字信号,由模拟量输出模块4输出模拟电压到水泵变频器6,控制水泵转速以调节水流量,实现辐射末端承担负荷根据室内实际负荷的随动调节;通过室内温度传感器11、室内湿度传感器12、室内二氧化碳浓度传感器13实时检测室内的温湿度和二氧化碳浓度的情况,以此为送新风量大小和回风量大小的控制依据,采集信号经过控制器1中的控制软件的处理后,产生反馈数字信号,由模拟量输出模块4输出模拟电压到送风风机变频器7、回风风机变频器8,控制送风风机和回风风机转速以调节送新风量大小,实现新风处理负荷根据室内实际负荷的随动调节。减少电机能耗,实现辐射末端送回水温度实时跟随室内负荷要求,同时,新风量,新风处理负荷也满足室内空气温湿度要求和含氧量要求。The control principle of the utility model is: through the inlet
辐射末端配合送新风这种新型空调形式存在最主要的问题之一,就是在夏季制冷工况下,送新风相对湿度高时,辐射表面温度较低,容易引起辐射表面结露的问题。本实用新型实时检测室内湿度传感器12以及进水温度传感器9、出水温度传感器10的实时数值,当控制器1处理采集到的相应实时数据时,如果认为存在结露风险,则立即通过开关量控制模块5控制辐射末端水路旁通开关打开旁通辐射末端冷水,同时减小送风风机转速,减小新风量,迅速消除室内结露危险。One of the most important problems in the new type of air-conditioning system that uses the radiant end to supply fresh air is that in summer cooling conditions, when the relative humidity of the fresh air is high, the temperature of the radiant surface is low, which is likely to cause condensation on the radiant surface. The utility model detects the real-time values of the
本实用新型人机互动界面2,用户可以通过对应功能的按钮直接设定辐射末端的水温,以及控制室内空气的温度湿度。在控制器1中设有时间模块,可以设置辐射末端才冷暖和新风供应定时的启停。区别传统全空气家用空调,辐射末端配合送新风的空调系统需要在辐射末端和新风处理设备启停时间合理的搭配条件下,才能达到最节能、舒适的效果。通过给控制器1中时间模块设定辐射末端和新风处理设备的启停时间,可以在室内人员舒适性最高的情况下,实现系统的节能运行。In the human-
Claims (2)
Priority Applications (1)
| Application Number | Priority Date | Filing Date | Title |
|---|---|---|---|
| CN2010206224198U CN201866888U (en) | 2010-11-24 | 2010-11-24 | Central air conditioner control system with cooling/heating in combination with fresh air function at radiation terminal |
Applications Claiming Priority (1)
| Application Number | Priority Date | Filing Date | Title |
|---|---|---|---|
| CN2010206224198U CN201866888U (en) | 2010-11-24 | 2010-11-24 | Central air conditioner control system with cooling/heating in combination with fresh air function at radiation terminal |
Publications (1)
| Publication Number | Publication Date |
|---|---|
| CN201866888U true CN201866888U (en) | 2011-06-15 |
Family
ID=44138042
Family Applications (1)
| Application Number | Title | Priority Date | Filing Date |
|---|---|---|---|
| CN2010206224198U Expired - Fee Related CN201866888U (en) | 2010-11-24 | 2010-11-24 | Central air conditioner control system with cooling/heating in combination with fresh air function at radiation terminal |
Country Status (1)
| Country | Link |
|---|---|
| CN (1) | CN201866888U (en) |
Cited By (4)
| Publication number | Priority date | Publication date | Assignee | Title |
|---|---|---|---|---|
| CN101988728A (en) * | 2010-11-24 | 2011-03-23 | 东南大学 | Central air-conditioning control system combining radiation terminal cooling and warming and fresh air |
| CN102607137A (en) * | 2012-04-11 | 2012-07-25 | 太仓荣文合成纤维有限公司 | Humidity control device and humidity control method of side-blow air conditioning system |
| CN103134109A (en) * | 2011-11-24 | 2013-06-05 | 王春刚 | Variable temperature soothing (VTS) air-conditioning system |
| CN103363618A (en) * | 2012-04-10 | 2013-10-23 | 珠海格力电器股份有限公司 | Multi-module air conditioner and heat recovery control method thereof |
-
2010
- 2010-11-24 CN CN2010206224198U patent/CN201866888U/en not_active Expired - Fee Related
Cited By (5)
| Publication number | Priority date | Publication date | Assignee | Title |
|---|---|---|---|---|
| CN101988728A (en) * | 2010-11-24 | 2011-03-23 | 东南大学 | Central air-conditioning control system combining radiation terminal cooling and warming and fresh air |
| CN103134109A (en) * | 2011-11-24 | 2013-06-05 | 王春刚 | Variable temperature soothing (VTS) air-conditioning system |
| CN103363618A (en) * | 2012-04-10 | 2013-10-23 | 珠海格力电器股份有限公司 | Multi-module air conditioner and heat recovery control method thereof |
| CN103363618B (en) * | 2012-04-10 | 2016-03-23 | 珠海格力电器股份有限公司 | Multi-module air conditioner and heat recovery control method thereof |
| CN102607137A (en) * | 2012-04-11 | 2012-07-25 | 太仓荣文合成纤维有限公司 | Humidity control device and humidity control method of side-blow air conditioning system |
Similar Documents
| Publication | Publication Date | Title |
|---|---|---|
| CN101334645B (en) | Intelligent temperature control system of household air conditioner based on human behavior characteristics | |
| CN101988728A (en) | Central air-conditioning control system combining radiation terminal cooling and warming and fresh air | |
| CN202769866U (en) | Intelligent air humidifier | |
| CN201764624U (en) | An intelligent control system for automatic air conditioner to open the air outlet mode | |
| CN202008194U (en) | Fan coil unit | |
| CN201191062Y (en) | Temperature controlled intelligent fresh-air ventilator | |
| CN104214911B (en) | Control method of compound PLC (programmable logic controller) air conditioning automatic control system in textile mill | |
| CN201129827Y (en) | A central air-conditioning control device | |
| CN101737908A (en) | Multi-mode temperature control method for air conditioners and air conditioner | |
| CN201731568U (en) | Fan coil pipe | |
| CN201866888U (en) | Central air conditioner control system with cooling/heating in combination with fresh air function at radiation terminal | |
| CN201606984U (en) | Household central fresh air, air conditioning intelligent control system | |
| CN208735843U (en) | A kind of air conditioner energy saving automatic control system | |
| CN207422351U (en) | A kind of indoor environment automatic control system based on central heating | |
| CN205425303U (en) | According to spacing fan coil temperature control device of delivered air quantity control water valve aperture | |
| CN207688359U (en) | A kind of multi-functional air conditioner temperature and humidity adjustment system | |
| CN204478344U (en) | High energy efficiency energy environment all-in-one for building | |
| CN206207671U (en) | A kind of voice activated control | |
| CN201652712U (en) | New split air conditioner - fresh air intelligent control system | |
| CN201926079U (en) | Intelligent energy-saving central air-conditioning device | |
| CN205425172U (en) | According to spacing air handler temperature control device of delivered air quantity control water valve aperture | |
| CN105588288A (en) | Temperature control device controlling opening degree limit of water valve according to supply air volume for fan coil | |
| CN205980184U (en) | Control system of air conditioner | |
| CN202432647U (en) | Intelligent control system for temperature and CO2 dual drive mode fresh air conditioner | |
| CN201032234Y (en) | Water-cooling air conditioner |
Legal Events
| Date | Code | Title | Description |
|---|---|---|---|
| C14 | Grant of patent or utility model | ||
| GR01 | Patent grant | ||
| C17 | Cessation of patent right | ||
| CF01 | Termination of patent right due to non-payment of annual fee |
Granted publication date: 20110615 Termination date: 20121124 |
