CN201736158U - Adjustable wrench - Google Patents

Adjustable wrench Download PDF

Info

Publication number
CN201736158U
CN201736158U CN2010202749939U CN201020274993U CN201736158U CN 201736158 U CN201736158 U CN 201736158U CN 2010202749939 U CN2010202749939 U CN 2010202749939U CN 201020274993 U CN201020274993 U CN 201020274993U CN 201736158 U CN201736158 U CN 201736158U
Authority
CN
China
Prior art keywords
wrench
adjusting rod
adjustable
small
adjusting
Prior art date
Legal status (The legal status is an assumption and is not a legal conclusion. Google has not performed a legal analysis and makes no representation as to the accuracy of the status listed.)
Expired - Fee Related
Application number
CN2010202749939U
Other languages
Chinese (zh)
Inventor
潘善明
Current Assignee (The listed assignees may be inaccurate. Google has not performed a legal analysis and makes no representation or warranty as to the accuracy of the list.)
HANGZHOU PANGONG TOOLS CO Ltd
Original Assignee
HANGZHOU PANGONG TOOLS CO Ltd
Priority date (The priority date is an assumption and is not a legal conclusion. Google has not performed a legal analysis and makes no representation as to the accuracy of the date listed.)
Filing date
Publication date
Application filed by HANGZHOU PANGONG TOOLS CO Ltd filed Critical HANGZHOU PANGONG TOOLS CO Ltd
Priority to CN2010202749939U priority Critical patent/CN201736158U/en
Application granted granted Critical
Publication of CN201736158U publication Critical patent/CN201736158U/en
Anticipated expiration legal-status Critical
Expired - Fee Related legal-status Critical Current

Links

Images

Landscapes

  • Details Of Spanners, Wrenches, And Screw Drivers And Accessories (AREA)

Abstract

The utility model discloses an adjustable wrench, and is characterized in that the adjustable wrench comprises a wrench main body, adjustable rods and an adjustable screw nut; one end of the wrench main body is provided with a small wrench head, the other end thereof is provided with a big wrench head, and the middle part is an axial through hole; the axial through hole is internally provided with the adjustable rods; the two adjustable rods are a left rod and a right rod, the diameter is equal to each other and the rods are symmetrically arranged; the adjustable screw nut is installed between the two adjustable rods; and the connection end of the adjustable rods and the big and small wrench heads is provided with a guide sleeve. Compared with the traditional solid wrench and the plum wrench, the adjustable wrench is widely used and the metric-inch can be applied; one wrench can pull all hex nuts or bolts within the range of metric 6 to 19 and inch 11/4'' to 3/4''; the adjustable wrench has simple operation and convenient use, improves the work efficiency of operators.

Description

Adjustable spanner
Technical field
The utility model relates to a kind of hand tools, relates in particular to a kind of adjustable spanner.
Background technology
[0002] fork spanner of prior art, double offset ring spanner etc. can only be applicable to a kind of hex nut or bolt of size.If when having the nut of all size that varies in size or bolt to screw, spanner that must the adapted plurality of specifications could be worked, and makes operation become cumbersome, has reduced operator's efficiency on the one hand, has also improved production cost comparatively speaking.
Summary of the invention
The utility model mainly is to solve the existing in prior technology deficiency, thereby it is adjustable to develop a kind of scope of application, adjustable spanner simple to operate.
Above-mentioned technical problem of the present utility model is mainly solved by following technical proposals: a kind of adjustable spanner is characterized in that: be made up of wrench body, adjusting rod, adjusting nut; Described wrench body one end is provided with the small wrench head, and the other end is provided with big driving end, and the centre is an axially extending bore; Be provided with adjusting rod in the described axially extending bore, adjusting rod is left and right two, and the leading portion of adjusting rod promptly is provided with screw thread with the adjusting nut section of matching.
The technical solution of the utility model can also be further perfect:
As preferably, described left and right two adjusting rod symmetric arrangement, adjusting nut is located at the centre of two adjusting rods.
As preferably, described wrench body is combined by core body and the big driving end, the small wrench head that are socketed in the core body two ends.
Described large and small driving end adopts steel alloy; Be connected for tight fit between described core body and big driving end and the small wrench head.
As preferably, described small wrench head is the hexagonal shaped as frame structure of inequilateral with the head of big driving end.
As preferably, described adjusting rod is a round bar, and the back segment of adjusting rod (promptly going deep into the part of big or small driving end) becomes two parallel planes by the circular arc facing cut, and the thickness of two parallel surfaces is consistent with the thickness of large and small driving end.
As preferably, described adjusting rod and large and small driving end cross-linked side are provided with fairlead, the internal diameter tight fit of described fairlead external diameter and large and small driving end, and the endoporus of fairlead is consistent with the parallel plane of adjusting rod back segment and form slip cooperating relationship.
As preferably, the screw thread on described adjusting rod and the adjusting nut is a left hand thread.
As preferably, two end faces of described adjusting nut are provided with has certain flexible elastic tape, is tight fit slidably between described elastic tape and the adjusting rod.
As preferably, described adjusting rod is positioned at the external diameter of first section of large and small spanner and the internal diameter of large and small driving end is slip cooperating relationship.
The beneficial effects of the utility model: compare with traditional fork spanner, double offset ring spanner, the scope of application is wide, and metric and English is general; Can pull metric system 6-19,1/4 〞 made in Great Britain with a spanner--all hex nuts or bolt in the 3/4 〞 scope, and also simple to operate, easy to use, improved operator's operating efficiency.
Description of drawings
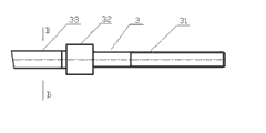
Accompanying drawing 1 is a kind of structural representation of the present utility model;
Accompanying drawing 2 is A-A profiles of Fig. 1;
Accompanying drawing 3 is adjusting rod structural representations of Fig. 1;
Accompanying drawing 4 is B-B profiles of Fig. 3.
Reference numeral: 2, fairlead, 3, adjusting rod, 31, thread segment, 32 extension diameter sections, 33, the parallel plane section, 4, wrench body, 41, core body, 42, the small wrench head, 43, big driving end, 5, elastic tape, 6, adjusting nut.
The specific embodiment
Below by embodiment also in conjunction with the accompanying drawings, the technical solution of the utility model is further described in detail.
Embodiment:
Adjustable spanner as shown in Figure 1 is made up of wrench body 4, adjusting rod 3, adjusting nut 6; Described wrench body 4 is combined by core body 41 and the big driving end 43, the small wrench head 42 that are socketed in the core body two ends.The small wrench head is the hexagonal shaped as frame structure of inequilateral with the head of big driving end, and wherein large and small driving end adopts steel alloy, core body 41 be connected for tight fit between driving end 43 and the small wrench head 42 greatly.There is axially extending bore the centre of wrench body 4, and described adjusting rod 3 is positioned at axially extending bore, and the adjusting nut 6 that matches with adjusting rod 3 is located in the adjusting nut hole of core body 41.Described adjusting rod 3 is a left hand thread with the screw thread of adjusting nut.Two end faces of described adjusting nut 6 are provided with has certain flexible elastic tape 5, described elastic tape and adjusting rod tight fit.Described adjusting rod 3 is left and right two, and diameter is identical, and length is identical, symmetric arrangement.The leading portion of adjusting rod promptly is provided with screw thread with the adjusting nut section of matching, and is thread segment 31, back segment, promptly go deep into the part of big or small driving end head, be milled with the pair of parallel plane, be called parallel plane section 33, in parallel plane section 33 fronts, for extension diameter section 32(sees Fig. 2,3,4).Described adjusting rod 3 is provided with fairlead 2 with large and small driving end cross-linked side, and described fairlead external diameter is identical with the internal diameter of large and small driving end, and forms the tight fit relation, the identical and formation slip cooperating relationship of plane-parallel shape of endoporus and adjusting rod back segment.Two end faces of described adjusting nut 6 are provided with has certain flexible elastic tape 5, and described elastic tape and adjusting rod form the tight fit relation that can slide.
During use, because the screw thread on adjusting rod 3 and the adjusting nut 6 is a left hand thread, when turning clockwise adjusting nut 6, because the mating reaction between the parallel plane 33 of adjusting rod back segment and the fairlead 2, adjusting rod can not rotate with the rotation of adjusting nut, only produces to be moved to the left, make platelet at hand 42 working ranges dwindle, big driving end 43 working ranges enlarge, and can be adjusted to the aperture that hope reaches according to need of work; If be rotated counterclockwise adjusting nut 6, adjusting rod 3 moves right, and small wrench head 42 working ranges are enlarged, and big driving end 43 working ranges are dwindled, until be adjusted to meet the requirements till.

Claims (9)

1. an adjustable spanner is characterized in that: be made up of wrench body (4), adjusting rod (3), adjusting nut (6); Described wrench body (4) one ends are provided with small wrench head (42), and the other end is provided with big driving end (43), and the centre is an axially extending bore; Be provided with left and right two adjusting rods (3) in the described axially extending bore, described adjusting nut (6) matches with adjusting rod (3).
2. adjustable spanner according to claim 1 is characterized in that: left and right two adjusting rods (3) symmetric arrangement, adjusting nut (6) is located at the centre of two adjusting rods.
3. adjustable spanner according to claim 1 and 2 is characterized in that: wrench body (4) is combined by core body (41) in the middle of being positioned at and the big driving end (43), small wrench head (42) three parts that are socketed in the core body two ends.
4. adjustable spanner according to claim 1 and 2 is characterized in that: big driving end (43) is the hexagonal shaped as frame structure of inequilateral with the head of small wrench head (42).
5. adjustable spanner according to claim 1 and 2 is characterized in that: adjusting rod (3) is a round bar, and the back segment of adjusting rod has the pair of parallel plane.
6. adjustable spanner according to claim 1 and 2, it is characterized in that: adjusting rod (3) and large and small driving end (43,42) cross-linked side is provided with fairlead (2), the internal diameter tight fit of fairlead external diameter and large and small driving end, and the parallel plane of endoporus and adjusting rod back segment is and is slidingly matched.
7. adjustable spanner according to claim 1 and 2 is characterized in that: the screw thread on adjusting rod (3) and the adjusting nut (6) is a left hand thread.
8. adjustable spanner according to claim 1 and 2 is characterized in that: two end faces of adjusting nut (6) are provided with has certain flexible elastic tape (5), is tight fit slidably between described elastic tape and the adjusting rod.
9. adjustable spanner according to claim 1 and 2 is characterized in that: adjusting rod is positioned at the external diameter of first section of large and small spanner and the internal diameter of large and small driving end is slip cooperating relationship.
CN2010202749939U 2010-07-29 2010-07-29 Adjustable wrench Expired - Fee Related CN201736158U (en)

Priority Applications (1)

Application Number Priority Date Filing Date Title
CN2010202749939U CN201736158U (en) 2010-07-29 2010-07-29 Adjustable wrench

Applications Claiming Priority (1)

Application Number Priority Date Filing Date Title
CN2010202749939U CN201736158U (en) 2010-07-29 2010-07-29 Adjustable wrench

Publications (1)

Publication Number Publication Date
CN201736158U true CN201736158U (en) 2011-02-09

Family

ID=43551442

Family Applications (1)

Application Number Title Priority Date Filing Date
CN2010202749939U Expired - Fee Related CN201736158U (en) 2010-07-29 2010-07-29 Adjustable wrench

Country Status (1)

Country Link
CN (1) CN201736158U (en)

Cited By (2)

* Cited by examiner, † Cited by third party
Publication number Priority date Publication date Assignee Title
CN101920483A (en) * 2010-07-29 2010-12-22 杭州潘工工具有限公司 Adjustable wrench
CN104308787A (en) * 2014-09-30 2015-01-28 苏州速腾电子科技有限公司 Multifunctional combination wrench

Cited By (2)

* Cited by examiner, † Cited by third party
Publication number Priority date Publication date Assignee Title
CN101920483A (en) * 2010-07-29 2010-12-22 杭州潘工工具有限公司 Adjustable wrench
CN104308787A (en) * 2014-09-30 2015-01-28 苏州速腾电子科技有限公司 Multifunctional combination wrench

Similar Documents

Publication Publication Date Title
CN102896594B (en) Front quick-operating bench vice
CN101920483A (en) Adjustable wrench
TW201410410A (en) Method and apparatus for a torque wrench
CN203542455U (en) Fixed torque socket spanner
CN201195235Y (en) Size-adjustable thread repairing device
CN201736158U (en) Adjustable wrench
CN210232819U (en) Multi-purpose convenient quick detachable adjustable electric power equipment overhauls spanner
CN205033125U (en) Adjustable connecting rod length is from shaping T type box spanner
CN201994599U (en) General clamping device for replacing insulator of strip steel and iron cap head
CN103831763A (en) Adjustable wrench
CN105196224A (en) Adjustable wrench
CN204235464U (en) Variable-length sleeve extension rod
CN206254098U (en) A kind of multifunctional wrench
CN111687774A (en) T-shaped socket wrench
CN110919578A (en) A chuck wrench
CN210361087U (en) Direction-changing socket wrench
CN202212637U (en) Steel band tensioning device
CN210060938U (en) A power tool that can quickly change accessories
CN202684817U (en) Multifunctional bit
CN220348260U (en) Multipurpose solid wrench
CN103465206A (en) Multifunctional pipe tongs
CN216758395U (en) Involute spline broach
CN217860993U (en) Spanner tail structure of spanner
CN223289097U (en) A tap wrench
CN218613745U (en) Adjustable pipe tongs

Legal Events

Date Code Title Description
C14 Grant of patent or utility model
GR01 Patent grant
CF01 Termination of patent right due to non-payment of annual fee

Granted publication date: 20110209

Termination date: 20170729

CF01 Termination of patent right due to non-payment of annual fee