CN201611088U - 一种工业用汽化锅 - Google Patents

一种工业用汽化锅 Download PDF

Info

Publication number
CN201611088U
CN201611088U CN2010201209261U CN201020120926U CN201611088U CN 201611088 U CN201611088 U CN 201611088U CN 2010201209261 U CN2010201209261 U CN 2010201209261U CN 201020120926 U CN201020120926 U CN 201020120926U CN 201611088 U CN201611088 U CN 201611088U
Authority
CN
China
Prior art keywords
pot
water
cooking
tds
rake
Prior art date
Legal status (The legal status is an assumption and is not a legal conclusion. Google has not performed a legal analysis and makes no representation as to the accuracy of the status listed.)
Expired - Lifetime
Application number
CN2010201209261U
Other languages
English (en)
Inventor
周祥勋
Current Assignee (The listed assignees may be inaccurate. Google has not performed a legal analysis and makes no representation or warranty as to the accuracy of the list.)
Individual
Original Assignee
Individual
Priority date (The priority date is an assumption and is not a legal conclusion. Google has not performed a legal analysis and makes no representation as to the accuracy of the date listed.)
Filing date
Publication date
Application filed by Individual filed Critical Individual
Priority to CN2010201209261U priority Critical patent/CN201611088U/zh
Application granted granted Critical
Publication of CN201611088U publication Critical patent/CN201611088U/zh
Anticipated expiration legal-status Critical
Expired - Lifetime legal-status Critical Current

Links

Images

Landscapes

  • Cookers (AREA)

Abstract

一种工业用汽化锅,包括上锅、下锅和发热盘,下锅与上锅配合连接形成锅体,该锅体上设有进水接头及出气接头,发热盘设于下锅底部用于加热,其特征在于所述的上锅内形成有一具有一定高度的储气腔,所述下锅上设有一当感应温度低于设定温度时能关闭进水接头进水的温控开关,该温控开关的感应点位于锅体内气液交界位置。与现有技术相比,本实用新型的优点在于:温控开关感应点的特殊设计能准确控制水位,保证上锅储气腔内为完全气化的水蒸气,下锅内始终有适量的水量,并使锅体内的水蒸气和液态水完全分离,从而保证了输出到终端设备上为完全气化的水蒸气,杜绝了蒸汽滴水现象,而且能更快地产生蒸气,提高了产品性能。

Description

一种工业用汽化锅
技术领域
本实用新型涉及一种汽化装置,尤其涉及一种汽化锅,该汽化锅可应用于电熨斗、蒸汽地拖、蒸汽清洗机等技术领域。
背景技术
工业用汽化锅,其主要结构包括一上锅、一下锅及一用于加热下锅的发热盘,下锅与上锅配合连接形成锅体,锅体上设有进水接头及出气接头;发热盘中设有发热管,一水泵通过进水接头向锅体加水,发热管加热汽化锅中的水并汽化产生水蒸气,水蒸气从出气接头出来。具体可参考中国实用新型专利:ZL200520015522.5,发明名称为《一种工业电熨斗汽化锅》(公开号:CN2781195Y);又如中国实用新型专利:ZL200520038989.1,发明名称为《一种工业电熨斗汽化锅》(公开号:CN2765060Y)等。
现有的汽化锅不易控制水泵的抽水量,经常因为水泵抽水过多而导致汽化锅内的水位过高,产生蒸汽滴水现象;如果加水过少,需要频繁加水,给使用带来不便。另一方面,出气接头处蒸汽温度降低,进一步加剧滴水现象的形成,从而影响产品的整体性能。
见申请号为200710144035.2的中国发明专利申请公开《一种锅炉熨斗不断蒸汽自动补水控制方法及其装置》(公开号:CN101457466A),又见申请号为200710070036.7的中国发明专利申请公开《电熨斗汽化装置》(公开号:CN101338512A),上述两个申请通过温度探头和控制电路实现了对水的自动量化控制,但是滴水现象还是没有解决,需要改进。
实用新型内容
本实用新型所要解决的技术问题是针对上述的技术现状而提供一种即能准确知道汽化锅内水量信息又能杜绝蒸汽滴水现象的工业用汽化锅。
本实用新型所要解决的又一个技术问题是提供一种反应灵敏能迅速感知锅体内水量信息的工业用汽化锅。
本实用新型所要解决的再一个技术问题是提供一种节水且温控开关设置方便的工业用汽化锅。
本实用新型解决上述技术问题所采用的技术方案为:一种工业用汽化锅,包括
上锅;
下锅,与上锅配合连接形成锅体,该锅体上设有进水接头及出气接头;以及
发热盘,设于下锅底部用于加热,
其特征在于
所述的上锅内形成有一具有一定高度的储气腔,所述下锅设有一当感应温度低于设定温度时能关闭进水接头进水的温控开关,该温控开关的感应点位于锅体内气液交界位置。
所述的下锅下端因具有一倾斜部及与倾斜部连接的水平部而使下锅截面为一上宽下窄的梯形,所述温控开关则设于前述倾斜部的上端。倾斜设计的优点有如下几个:首先,锅体内待加热的水体就减少,能快速产生蒸汽,进水断水控制更加精确;其次,便于温控开关的设置,能满足温控开关感应点在锅体内气液交界位置;最后,锅体整体体积减少便于安装布置。
所述的温控开关的感应点低于下锅上边沿所在的水平面。这样水位线与下锅上边沿还具有一定高度,可以充分保证输出到终端设备上的水蒸气完全气化。
作为优选,所述的倾斜部所在的平面与水平部所在的平面形成的锐角小于50°。
作为最佳,所述的倾斜部所在的平面与水平部所在的平面形成的锐角为16°,可以保证水量适中,加热时间比较合理。
所述的水平部上设有一能向外排水的清洗接头。如果要清洗汽化锅内的污垢,打开清洗接头就可以清洗,即方便又干净。
与现有技术相比,本实用新型的优点在于:温控开关感应点的特殊设计能准确控制水位,保证上锅储气腔内为完全气化的水蒸气,下锅内始终有适量的水量,并使锅体内的水蒸气和液态水完全分离,从而保证了输出到终端设备上为完全气化的水蒸气,杜绝了蒸汽滴水现象,而且能更快地产生蒸气,提高了产品性能。同时,能自动给汽化锅加水,停水,加热时间短,蒸汽量大。相比加水位控制装置的锅炉优点:设计更简单,价格便宜,使用寿命长等优点。
附图说明
图1为实施例结构示意图。
图2为实施例另一视角的结构示意图。
图3为实施例的侧视图。
图4为图1中上锅的结构示意图。
具体实施方式
以下结合附图实施例对本实用新型作进一步详细描述。
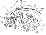
如图1、图2和图3所示,本实施例中的工业用汽化锅包括上锅1、下锅2和发热盘3,下锅2与上锅1配合连接形成锅体,该上锅上设有进水接头11及出气接头51,发热盘3设于下锅2底部用于加热,上锅1内形成有一具有一定高度H的储气腔16(如图4所示),下锅2上设有一当感应温度低于设定温度时能关闭进水接头21进水的温控开关14,该温控开关14的感应点位于锅体内气液交界位置。
如图3所示,下锅2下端具有一倾斜部2a及与倾斜部2a连接的水平部2b,下锅2截面为一上宽下窄的梯形,温控开关6则设于倾斜部2a的上端。温控开关6的感应点低于下锅2上边沿所在的水平面,即水位线10所在的高度,水位线10与下锅2上边沿还相距h。作为优选,倾斜部2a所在的平面与水平部2b所在的平面形成的锐角为16°。
上锅1上设有压力开关4和电磁阀5,出气接头51位于电磁阀5上,下锅2一侧设有泄压接头22,水平部2b上设有一能向外排水的清洗接头21,如果要清洗汽化锅内的污垢,打开清洗接头21就可以清洗,即方便又干净。为保证安全工作,下锅2上还设有温控器7。
接通,水泵(图中无显示)工作,通过进水接头11向锅体内里面加水,加水到水位线的时候,水正好淹没温控开关6的感应点(或监测点)的位置,感应点的温度下降,温控开关6就断开,水泵也停止向锅体内加水。如果熨斗用了汽化锅里面的蒸汽,则水位会下降,感应点温度会慢慢上升,从而又会使温控开关6接通,水泵又会向汽化锅里面加水,保证水箱有水的情况下锅体里的水始终控制在水位线10的位置上。

Claims (6)

1.一种工业用汽化锅,包括
上锅(1);
下锅(2),与上锅(1)配合连接形成锅体,该锅体上设有进水接头(11)及出气接头(51);以及
发热盘(3),设于下锅(2)底部用于加热,
其特征在于
所述的上锅(1)内形成有一具有一定高度的储气腔(16),所述下锅(2)设有一当感应温度低于设定温度时能关闭进水接头(11)进水的温控开关(6),该温控开关(6)的感应点位于锅体内气液交界位置。
2.根据权利要求1所述的工业用汽化锅,其特征在于所述的下锅(2)下端因具有一倾斜部(2a)及与倾斜部(2a)连接的水平部(2b)而使下锅(2)截面为一上宽下窄的梯形,所述温控开关(6)则设于前述倾斜部(2a)的上端。
3.根据权利要求2所述的工业用汽化锅,其特征在于所述的温控开关(6)的感应点低于下锅(2)上边沿所在的水平面。
4.根据权利要求2所述的工业用汽化锅,其特征在于所述的倾斜部(2a)所在的平面与水平部(2b)所在的平面形成的锐角小于50°。
5.根据权利要求4所述的工业用汽化锅,其特征在于所述的倾斜部(2a)所在的平面与水平部(2b)所在的平面形成的锐角为16°。
6.根据权利要求2所述的工业用汽化锅,其特征在于所述的水平部(2b)上设有一能向外排水的清洗接头(21)。
CN2010201209261U 2010-02-26 2010-02-26 一种工业用汽化锅 Expired - Lifetime CN201611088U (zh)

Priority Applications (1)

Application Number Priority Date Filing Date Title
CN2010201209261U CN201611088U (zh) 2010-02-26 2010-02-26 一种工业用汽化锅

Applications Claiming Priority (1)

Application Number Priority Date Filing Date Title
CN2010201209261U CN201611088U (zh) 2010-02-26 2010-02-26 一种工业用汽化锅

Publications (1)

Publication Number Publication Date
CN201611088U true CN201611088U (zh) 2010-10-20

Family

ID=42961722

Family Applications (1)

Application Number Title Priority Date Filing Date
CN2010201209261U Expired - Lifetime CN201611088U (zh) 2010-02-26 2010-02-26 一种工业用汽化锅

Country Status (1)

Country Link
CN (1) CN201611088U (zh)

Cited By (1)

* Cited by examiner, † Cited by third party
Publication number Priority date Publication date Assignee Title
CN101788137A (zh) * 2010-02-26 2010-07-28 周祥勋 一种工业用汽化锅

Cited By (1)

* Cited by examiner, † Cited by third party
Publication number Priority date Publication date Assignee Title
CN101788137A (zh) * 2010-02-26 2010-07-28 周祥勋 一种工业用汽化锅

Similar Documents

Publication Publication Date Title
CN102871535B (zh) 一种用于电蒸箱的蒸汽发生装置
CN101788137A (zh) 一种工业用汽化锅
CN201473803U (zh) 蒸汽挂烫机改进结构
CN103919465A (zh) 一种节能的加湿饮水机
CN204704800U (zh) 蓄能蒸汽发生器
CN205006613U (zh) 一种蒸馏装置
CN204670906U (zh) 一种蒸箱
CN201611088U (zh) 一种工业用汽化锅
CN102563841B (zh) 一种带集水箱的饮用水加热装置
CN210018935U (zh) 一种蒸汽发生器
CN205083259U (zh) 一种具有防干烧功能的电蒸箱的蒸汽发生器
CN201237340Y (zh) 即热式节能开水器
CN103925692B (zh) 电热开水器
CN201814376U (zh) 即热式电热水壶
CN105249897B (zh) 家用蒸汽清洗机
CN205697233U (zh) 保温电磁饮水机
CN205887503U (zh) 家用蒸汽清洗机
CN102954576B (zh) 即热式饮用水加热装置及其磁控保护方法
CN103082863B (zh) 一种即热式饮水机
CN102121695B (zh) 一种蒸汽发生器自助补水装置
CN213335617U (zh) 一种黑麦酒酿造蒸馏过程中用的蒸汽冷凝装置
CN201615469U (zh) 工业用汽化锅
CN203407891U (zh) 一种高升快速电热壶
CN202341782U (zh) 饮料机
CN202065996U (zh) 一种蒸汽发生器自助补水装置

Legal Events

Date Code Title Description
C14 Grant of patent or utility model
GR01 Patent grant
EE01 Entry into force of recordation of patent licensing contract

Assignee: Ningbo Aijia Electrical Appliance Co., Ltd.

Assignor: Zhou Xiangxun

Contract record no.: 2011330000323

Denomination of utility model: Industrial vaporization pot

Granted publication date: 20101020

License type: Exclusive License

Record date: 20110422

CX01 Expiry of patent term

Granted publication date: 20101020

CX01 Expiry of patent term