CN201534528U - Rear-end collision pre-warning device for automobile - Google Patents

Rear-end collision pre-warning device for automobile Download PDF

Info

Publication number
CN201534528U
CN201534528U CN2009201343200U CN200920134320U CN201534528U CN 201534528 U CN201534528 U CN 201534528U CN 2009201343200 U CN2009201343200 U CN 2009201343200U CN 200920134320 U CN200920134320 U CN 200920134320U CN 201534528 U CN201534528 U CN 201534528U
Authority
CN
China
Prior art keywords
controller
end collision
warning device
brake
automobile
Prior art date
Legal status (The legal status is an assumption and is not a legal conclusion. Google has not performed a legal analysis and makes no representation as to the accuracy of the status listed.)
Expired - Lifetime
Application number
CN2009201343200U
Other languages
Chinese (zh)
Inventor
齐阿喜
俞明
谢亮
Current Assignee (The listed assignees may be inaccurate. Google has not performed a legal analysis and makes no representation or warranty as to the accuracy of the list.)
BYD Co Ltd
Original Assignee
BYD Co Ltd
Priority date (The priority date is an assumption and is not a legal conclusion. Google has not performed a legal analysis and makes no representation as to the accuracy of the date listed.)
Filing date
Publication date
Application filed by BYD Co Ltd filed Critical BYD Co Ltd
Priority to CN2009201343200U priority Critical patent/CN201534528U/en
Application granted granted Critical
Publication of CN201534528U publication Critical patent/CN201534528U/en
Anticipated expiration legal-status Critical
Expired - Lifetime legal-status Critical Current

Links

Images

Landscapes

  • Lighting Device Outwards From Vehicle And Optical Signal (AREA)

Abstract

The utility model relates to a rear-end collision pre-warning device for an automobile, which comprises a controller, a throttle position sensor, a velometer, an ultrasonic transmitter and a brake tail lamp warning module which are connected with the controller, wherein the throttle position sensor is used for detecting the position of an accelerator pedal, and the velometer is used for detecting the speed of a back automobile; and the ultrasonic transmitter is used for transmitting ultrasonic waves to measure the distance between automobiles, and the controller controls the brake tail lamp warning module to give alarm signals according to the automobile speed and the distance between the automobiles. When a driver releases the accelerator pedal, the rear-end collision pre-warning device adopts a blink method of a brake tail lamp to remind of a driver of a back automobile, fully utilizes a short time from the accelerator pedal releasing to the brake pedal pressing, and allows the brake tail lamp to blink by determining the distance between the automobiles and the automobile speed, thereby effectively preventing rear-end collision accidents.

Description

A kind of rear-end collision prior-warning device
Technical field
The utility model relates to a kind of auto-safety mechanism, particularly a kind of rear-end collision prior-warning device.
Background technology
In recent years, China's economic obtains fast development, and the private car owning amount increases fast, and highway construction is also fast-developing, and meanwhile frequent accidents takes place, and wherein, rear-end impact ranks first in the accident, so the prevention traffic accident mainly is the collision of prevention rear-end collision.The basic reason that produces rear-end collision is the actual distance of braking stopping distance greater than forward and backward automobile, and the braking stopping distance has comprised the distance and the stopping distance of reaction.In the prior art, have only when chaufeur runs into situation and steps on brake pedal, the automobile brake taillight is just lighted and is sent the braking warning signal, but unclamp Das Gaspedal to the time delay of stepping on the nearly 0.3~0.7s of brake pedal at chaufeur, the automobile brake taillight is not lighted during this period of time, and in most of the cases chaufeur unclamps Das Gaspedal, and do not step on brake pedal, just prepare to step on brake pedal, at this moment, the automobile brake taillight is not lighted yet, so the action that the place ahead chaufeur will be taked, the chaufeur of front vehicle is not also known, have only etc. and to step on brake pedal to the place ahead chaufeur, be that the automobile brake taillight is lighted Shi Caineng and taken appropriate measures, the automobile driver of front vehicle often feels too unexpected like this, also causes the car accident that knocks into the back easily.
The utility model content
The utility model causes the problem of vehicle generation rear-end collision in order to solve in the technology too suddenly owing to stop, and a kind of rear-end collision prior-warning device that prevents vehicle rear-end collision is provided.
A kind of rear-end collision prior-warning device that the utility model provides comprises controller; With controller bonded assembly throttle position sensor, described throttle position sensor is used to detect the position of Das Gaspedal; With controller bonded assembly velometer, described velometer is used to detect the speed of back car; With controller bonded assembly ultrasonic transmitter, described ultrasonic transmitter is used for backward car emission super sonic with the distance between the measuring vehicle; With controller bonded assembly braking taillight alarm module, described controller sends alerting signal according to the speed of a motor vehicle and spacing control brake taillight alarm module.
The rear-end collision prior-warning device that the utility model provides is when the car chaufeur unclamps Das Gaspedal, employing makes the mode of braking taillight flicker remind back car chaufeur, made full use of chaufeur and unclamped Das Gaspedal to stepping on this of short duration time before the brake pedal, by judging that spacing, the speed of a motor vehicle make the flicker of braking taillight, reach the early warning effect, actv. has prevented the generation of rear-end collision.
Description of drawings
Fig. 1 is a kind of example structure figure of the utility model rear-end collision prior-warning device;
Diagram of circuit when Fig. 2 is the utility model rear-end collision prior-warning device ultrasonoscope;
Fig. 3 is change in location figure between vehicle in the utility model rear-end collision prior-warning device emission ultrasound process;
Fig. 4 is the utility model rear-end collision prior-warning device alarm control diagram of circuit.
The specific embodiment
As shown in Figure 1, a kind of rear-end collision prior-warning device comprises controller 1; With controller bonded assembly throttle position sensor 2, described throttle position sensor 2 is used to detect the position of Das Gaspedal; With controller 1 bonded assembly velometer, described velometer is used to detect the speed of back car; With controller 1 bonded assembly ultrasonic transmitter 7, described ultrasonic transmitter 7 is used for backward car emission super sonic with the distance between the measuring vehicle; With controller 1 bonded assembly braking taillight alarm module 8, described controller 1 sends alerting signal according to the speed of a motor vehicle and spacing control brake taillight alarm module 8.
Described throttle position sensor 2 is mounted in the sensor that being used on the throttle plate pin detected throttle opening, can adopt simulation throttle position sensor or switching regulator throttle position sensor, described throttle position sensor 2 is used to detect the position of Das Gaspedal, and the position signal of Das Gaspedal is transferred to controller.
Be provided with photoelectrical coupler 4 between described throttle position sensor 2 and the controller 1, described throttle position sensor signal may produce the incoming signal of controller 1 in the course of the work and disturb, can between the energizing signal of system and controller 1, optic coupler be set, with the interference of isolation signals, thereby guaranteed the reliable operation of controller 1 to controller 1.
Described controller 1 can be selected micro controller system such as 80C51 series etc. for use.
Described velometer can be infrared velometer, and described infrared ray velometer 6 is used to detect the speed of back car, and described infrared ray velometer is launched infrared light-wave and decided speed by measuring the infrared light-wave delivery time.Because the light velocity fixes, laser pulse is sent to the time that target turns back again and can be directly proportional with distance, with two pulses of fixed interval emission, can record two distances; The difference of this this two distances can be obtained the speed of target divided by Transmission Time Interval.Described infrared ray velometer can adopt velometer common on the market, as smooth VC6234P of Thailand etc.Described velometer can also be radar speedometer, and principle is similar to infrared velometer, no longer is described in detail here.
Described ultrasonic transmitter 7 is used for backward car emission super sonic with the distance between the measuring vehicle, described ultrasonic transmitter is car emission super sonic backward, in x time, pick up counting, run into obstacle during super sonic is propagated on the way and just return immediately in air, ultrasonic transmitter receives that backward wave just stops timing immediately.The aerial propagation speed of super sonic is 340m/s, according to the time t of timer record, just can calculate launch point apart from obstacle apart from s, that is: s=340t/2.Ultrasonic transmitter can be divided into two big classes: a class is to produce super sonic with electric means, and a class is to produce super sonic with mechanical system.Electric means comprises piezo-electric type, magnetostriction type and power type etc.; Mechanical system has jar (unit of capacitance) system flute, the liquid whistle and air-flow siren etc.The frequency of ultrasonic that they produced, power and acoustic wave character have nothing in common with each other, thereby purposes also has nothing in common with each other.Comparatively commonly used is the piezoelectric-type ultrasonic wave producer at present.Described ultrasonic transmitter can be installed in below the car rear taillight.
Diagram of circuit when being illustrated in figure 2 as rear-end collision prior-warning device ultrasonoscope, the speed of car is v1 after measuring by the infrared ray knotmeter earlier, and the speed of a motor vehicle that detects when car unclamps throttle is v2, and deceleration acceleration/accel absolute value is a.Then by ultrasonic transmitter car emission super sonic backward, the timing of counting machine is set at 1ms, calculate according to the timing of counting machine and send super sonic to receiving the used time t of super sonic that reflects from car.
From sending super sonic from car, as seen shown in Figure 3 from the change in location situation of car and back car to receiving the ultrasound process that reflects.Wherein, d is current distance from car and back car, and supposes that hypracoustic speed is v3, following as can be drawn from Figure 3 relational expression:
x 1 = v 2 * t - 1 2 at 2 - - - ( 1 )
x2=v1*t (2)
Can get from formula (1) and formula (2):
x 3 = v 3 * t - x 1 - x 2
= v 3 * t - ( v 2 * t - 1 2 at 2 ) - v 1 * t 2 - - - ( 3 )
Can draw current distance from formula (1) and formula (3) from car and back car:
d = x 1 + x 3
= v 2 * t - 1 2 at 2 + v 3 * t - ( v 2 * t - 1 2 at 2 ) - v 1 * t 2
= 1 2 ( ( v 2 + v 3 - v 1 ) * t - 1 2 at 2 )
Described rear-end collision prior-warning device also comprises brake switch sensor 3, and described brake switch sensor 3 is connected the position that is used to detect brake pedal with controller 1.
Be provided with photoelectrical coupler 5 between described brake switch sensor 2 and the controller 1.The brake switch sensor in the course of the work may be to the interference of controller input signal, can between the energizing signal of system and controller optic coupler be set, and with the interference of isolation signals to controller, thereby has guaranteed the reliable operation of controller.
Described rear-end collision prior-warning device also comprises audio alert module 9, and described audio alert module 9 is connected with controller and is used for audio alert, and described audio alert module 9 can adopt buzzer phone.
Described rear-end collision prior-warning device also comprises braking taillight alarm module 8, described braking taillight alarm module 8 comprises a plurality of LED matrix lamp, the flicker of braking taillight and light and adopt the brake switch and the throttle sensor signal of former car to drive, can realize like this braking taillight light and flicker and brake pedal and Das Gaspedal synchronously, and the signal that can gather brake switch and throttle sensor in time is used to drive the flicker of braking taillight, guarantees that braking taillight energizing signal is reliable and stable.
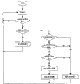
Following basis specifically describes the concrete alarm control process of present embodiment in detail:
As shown in Figure 4, judge at first whether the brake switch sensor sends speed-slackening signal, and when controller detects chaufeur and steps on brake pedal (by detecting the signal changing value of brake switch sensor), controller just sends the normal brake application signal, the braking taillight is lighted entirely, finish the function of traditional braking taillight, if judge without speed-slackening signal whether throttle position sensor has the accelerator pedal signal of unclamping, if do not unclamp and just extinguish the braking taillight, if unclamped Das Gaspedal then the signal changing value of controller detection throttle sensor, controller is at first measured the back car speed of a motor vehicle by the infrared ray knotmeter, measure from the distance of car by ultrasonic transmitter then with the back car, if this moment distance safety distance with the interior and back car speed of a motor vehicle greater than from the car speed of a motor vehicle time, controller just sends the early warning actuation signal, make the flicker of braking taillight, simultaneously to send from the car chaufeur deceleration distance less than safety distance audio alert remind, it is fixed that safety distance comes according to the back car speed of a motor vehicle, as the back car speed of a motor vehicle is 100km/h, then safety distance is 100m, 80km/h then is 80m, then is 10m less than 10km/h.The design has made full use of chaufeur and has unclamped throttle to stepping on this of short duration time before the brake pedal, makes the flicker of braking taillight by judging spacing, the speed of a motor vehicle, and sends audio alert and remind, and reaches the early warning effect.Just judge again current from car with the back spacing whether less than safety distance, if not just extinguishing the braking taillight, if just judge again that the back speed of a motor vehicle is whether greater than from the speed of a motor vehicle, if not just extinguishing the braking taillight, if just make the flicker of braking taillight, send audio alert simultaneously.
In the alarm control process, the every 10ms run-down of program when scanning the condition of sending warning when meeting, is then sent warning at once.
The specific embodiment of the above is a better embodiment of the present utility model; be not to limit concrete practical range of the present utility model with this, the equivalence variation that all shapes according to the utility model, structure are done all is included in the protection domain of the present utility model.

Claims (7)

1.一种汽车追尾预警装置,其特征在于:包括控制器;与控制器连接的节气门位置传感器,所述节气门位置传感器用于检测油门踏板的位置;与控制器连接的测速器,所述测速器用于检测后车的速度;与控制器连接的超声波发射器,所述超声波发射器用于向后车发射超声波以测量车辆之间的距离;与控制器连接的制动尾灯报警模块,所述控制器根据油门踏板的位置、车速和车距控制制动尾灯报警模块发出报警信号。1. a kind of automobile rear-end collision warning device, it is characterized in that: comprise controller; The throttle position sensor that is connected with controller, described throttle position sensor is used for detecting the position of gas pedal; The velocimeter that is connected with controller, so The speedometer is used to detect the speed of the rear car; the ultrasonic transmitter connected with the controller, the ultrasonic transmitter is used to transmit ultrasonic waves to the rear vehicle to measure the distance between the vehicles; the brake tail light alarm module connected with the controller, the The controller controls the brake tail light alarm module to send an alarm signal according to the position of the accelerator pedal, the vehicle speed and the distance between vehicles. 2.根据权利要求1所述的汽车追尾预警装置,其特征在于:所述测速器为红外线测速器或者雷达测速器。2. The automobile rear-end collision warning device according to claim 1, characterized in that: the speed detector is an infrared speed detector or a radar speed detector. 3.根据权利要求1所述的汽车追尾预警装置,其特征在于:还包括制动开关传感器,所述制动开关传感器与控制器连接用于检测制动踏板的位置。3. The automobile rear-end collision warning device according to claim 1, further comprising a brake switch sensor connected to the controller for detecting the position of the brake pedal. 4.根据权利要求1所述的汽车追尾预警装置,其特征在于:还包括语音报警模块,所述语音报警模块与控制器连接用于语音报警。4. The automobile rear-end collision warning device according to claim 1, characterized in that: it also includes a voice alarm module, and the voice alarm module is connected with the controller for voice alarm. 5.根据权利要求1所述的汽车追尾预警装置,其特征在于:所述节气门位置传感器和控制器之间设有光电耦合器。5. The automobile rear-end collision warning device according to claim 1, characterized in that: a photoelectric coupler is arranged between the throttle position sensor and the controller. 6.根据权利要求1所述的汽车追尾预警装置,其特征在于:所述节气门和控制器之间设有光电耦合器。6. The automobile rear-end collision warning device according to claim 1, characterized in that: a photoelectric coupler is arranged between the throttle valve and the controller. 7.根据权利要求1所述的汽车追尾预警装置,其特征在于:所述制动尾灯报警模块为多个LED矩阵灯。7. The automobile rear-end collision warning device according to claim 1, characterized in that: the brake tail light alarm module is a plurality of LED matrix lights.
CN2009201343200U 2009-07-29 2009-07-29 Rear-end collision pre-warning device for automobile Expired - Lifetime CN201534528U (en)

Priority Applications (1)

Application Number Priority Date Filing Date Title
CN2009201343200U CN201534528U (en) 2009-07-29 2009-07-29 Rear-end collision pre-warning device for automobile

Applications Claiming Priority (1)

Application Number Priority Date Filing Date Title
CN2009201343200U CN201534528U (en) 2009-07-29 2009-07-29 Rear-end collision pre-warning device for automobile

Publications (1)

Publication Number Publication Date
CN201534528U true CN201534528U (en) 2010-07-28

Family

ID=42534310

Family Applications (1)

Application Number Title Priority Date Filing Date
CN2009201343200U Expired - Lifetime CN201534528U (en) 2009-07-29 2009-07-29 Rear-end collision pre-warning device for automobile

Country Status (1)

Country Link
CN (1) CN201534528U (en)

Cited By (19)

* Cited by examiner, † Cited by third party
Publication number Priority date Publication date Assignee Title
CN102294983A (en) * 2011-06-30 2011-12-28 东南大学 Anti-rear-end vehicle-mounted device
CN102390322A (en) * 2011-10-20 2012-03-28 北京百纳威尔科技有限公司 Mobile terminal with auto safety warning function
CN102501799A (en) * 2011-10-10 2012-06-20 北京百纳威尔科技有限公司 Mobile terminal and mobile-terminal-based alarm method used for preventing rear-end accident
CN102795184A (en) * 2012-08-27 2012-11-28 奇瑞汽车股份有限公司 Active avoiding system for preventing rear-end collision and control method thereof
CN103318174A (en) * 2012-03-20 2013-09-25 比亚迪股份有限公司 Vehicle anti-collision control system and control method thereof
CN103448703A (en) * 2013-08-08 2013-12-18 宁波市巴颜喀拉电子有限公司 Novel intelligent anti-collision device of vehicle
CN103692966A (en) * 2012-09-28 2014-04-02 四川奥格科技有限公司 Novel automobile anti-rear-end-collision alarm device
CN104376683A (en) * 2014-12-02 2015-02-25 上海斐讯数据通信技术有限公司 Alarm method and alarm device on basis of position detection
CN104392629A (en) * 2014-11-07 2015-03-04 深圳市中天安驰有限责任公司 Method and device for detecting car distance
CN104554109A (en) * 2013-10-12 2015-04-29 丹阳市飞越车辆附件有限公司 Automobile rear-end collision prevention system
CN104924974A (en) * 2015-06-09 2015-09-23 成都衔石科技有限公司 Mechanism avoiding rear-end collision
CN106016162A (en) * 2016-07-29 2016-10-12 小刀科技股份有限公司 Intelligent car light system
CN106627464A (en) * 2015-04-15 2017-05-10 陈国栋 Front-rear vehicle prompt device for preventing rear-end collision and working method thereof
CN106938643A (en) * 2017-02-28 2017-07-11 杭州衡源汽车科技有限公司 A kind of throttle linkage braking method and throttle linkage brakes
WO2017120840A1 (en) * 2016-01-14 2017-07-20 邓娟 Method and device for data collection when raising alarm
WO2017120841A1 (en) * 2016-01-14 2017-07-20 邓娟 Information reminding method when warning according to vehicle distance and warning device
WO2017120842A1 (en) * 2016-01-14 2017-07-20 邓娟 Alarm method and device for unduly close vehicle distances
CN108454505A (en) * 2018-05-30 2018-08-28 广东工业大学 A kind of automobile tail light device
CN114228652A (en) * 2021-12-21 2022-03-25 湖北汽车工业学院 A rear-end collision prevention control system for new energy vehicles based on visual analysis

Cited By (23)

* Cited by examiner, † Cited by third party
Publication number Priority date Publication date Assignee Title
CN102294983A (en) * 2011-06-30 2011-12-28 东南大学 Anti-rear-end vehicle-mounted device
CN102501799A (en) * 2011-10-10 2012-06-20 北京百纳威尔科技有限公司 Mobile terminal and mobile-terminal-based alarm method used for preventing rear-end accident
CN102501799B (en) * 2011-10-10 2014-07-16 北京百纳威尔科技有限公司 Mobile terminal and mobile-terminal-based alarm method used for preventing rear-end accident
CN102390322A (en) * 2011-10-20 2012-03-28 北京百纳威尔科技有限公司 Mobile terminal with auto safety warning function
CN103318174A (en) * 2012-03-20 2013-09-25 比亚迪股份有限公司 Vehicle anti-collision control system and control method thereof
CN103318174B (en) * 2012-03-20 2015-09-30 比亚迪股份有限公司 Vehicle anti-collision control system and control method thereof
CN102795184A (en) * 2012-08-27 2012-11-28 奇瑞汽车股份有限公司 Active avoiding system for preventing rear-end collision and control method thereof
CN102795184B (en) * 2012-08-27 2016-01-13 奇瑞汽车股份有限公司 Anti-initiatively avoidance system and the control method thereof of knocking into the back
CN103692966A (en) * 2012-09-28 2014-04-02 四川奥格科技有限公司 Novel automobile anti-rear-end-collision alarm device
CN103448703A (en) * 2013-08-08 2013-12-18 宁波市巴颜喀拉电子有限公司 Novel intelligent anti-collision device of vehicle
CN104554109A (en) * 2013-10-12 2015-04-29 丹阳市飞越车辆附件有限公司 Automobile rear-end collision prevention system
CN104392629A (en) * 2014-11-07 2015-03-04 深圳市中天安驰有限责任公司 Method and device for detecting car distance
CN104376683A (en) * 2014-12-02 2015-02-25 上海斐讯数据通信技术有限公司 Alarm method and alarm device on basis of position detection
CN106627464A (en) * 2015-04-15 2017-05-10 陈国栋 Front-rear vehicle prompt device for preventing rear-end collision and working method thereof
CN106627464B (en) * 2015-04-15 2019-09-13 陈国栋 Prevent the fore-aft vehicle suggestion device to knock into the back and its working method
CN104924974A (en) * 2015-06-09 2015-09-23 成都衔石科技有限公司 Mechanism avoiding rear-end collision
WO2017120840A1 (en) * 2016-01-14 2017-07-20 邓娟 Method and device for data collection when raising alarm
WO2017120841A1 (en) * 2016-01-14 2017-07-20 邓娟 Information reminding method when warning according to vehicle distance and warning device
WO2017120842A1 (en) * 2016-01-14 2017-07-20 邓娟 Alarm method and device for unduly close vehicle distances
CN106016162A (en) * 2016-07-29 2016-10-12 小刀科技股份有限公司 Intelligent car light system
CN106938643A (en) * 2017-02-28 2017-07-11 杭州衡源汽车科技有限公司 A kind of throttle linkage braking method and throttle linkage brakes
CN108454505A (en) * 2018-05-30 2018-08-28 广东工业大学 A kind of automobile tail light device
CN114228652A (en) * 2021-12-21 2022-03-25 湖北汽车工业学院 A rear-end collision prevention control system for new energy vehicles based on visual analysis

Similar Documents

Publication Publication Date Title
CN201534528U (en) Rear-end collision pre-warning device for automobile
CN203093873U (en) Automobile anti-tailgating control device
CN203381585U (en) An ARM-based vehicle safety driving distance keeping and control system
CN101767539A (en) Automobile cruise control method and cruise device
CN102390341B (en) Automotive anti-collision alarm
CN103318176A (en) Coach self-adaptive cruise control system and control method thereof
JP3127769U (en) Vehicle reverse radar device that sounds an alarm when a car is close
CN102435993A (en) Vehicle-mounted radar system and detection method thereof
CN108674362A (en) Anti- rearward collision early warning locking device when a kind of automobile door opening
CN205853996U (en) A kind of safety driving distance prior-warning device
CN202345600U (en) Advanced RISC Machines (ARM)-based car ranging and anti-collision warning device
CN101169480A (en) Radar control method for preventing automobile tail collision
CN202879335U (en) Automatic low beam-high beam change-over and barrier alarming device of automobile
CN1329745C (en) Vehicular safe distance detection and safety control method and device for automobile
CN205311477U (en) Driving safety of vehicle -mounted quick -changingization is apart from alarm system
CN202243307U (en) Intelligent automobile anti-collision alarm
CN204359932U (en) A kind of automobile ultrasonic ranging for preventing collision radar
CN201736977U (en) Novel intelligent system for preventing rear-end collisions
CN202480976U (en) Intelligent deceleration reminder
CN202357986U (en) Automotive anti-collision alarm device based on controller area network (CAN) transmission
CN102303562A (en) Prewarning device for preventing rear-end collision of automobiles
CN203142658U (en) Front automobile collision avoidance system
CN202134115U (en) Intelligent early-warning system of traffic safety
CN105667394A (en) Ultrasonic automobile bumper and control method thereof
CN105691201A (en) Comprehensive vehicle driving safety system

Legal Events

Date Code Title Description
C14 Grant of patent or utility model
GR01 Patent grant
CX01 Expiry of patent term
CX01 Expiry of patent term

Granted publication date: 20100728