CN200945487Y - Rust cleaning machine for locomotive wheel pair - Google Patents

Rust cleaning machine for locomotive wheel pair Download PDF

Info

Publication number
CN200945487Y
CN200945487Y CN 200620077894 CN200620077894U CN200945487Y CN 200945487 Y CN200945487 Y CN 200945487Y CN 200620077894 CN200620077894 CN 200620077894 CN 200620077894 U CN200620077894 U CN 200620077894U CN 200945487 Y CN200945487 Y CN 200945487Y
Authority
CN
China
Prior art keywords
wheel
swing arm
brush
frame
little
Prior art date
Legal status (The legal status is an assumption and is not a legal conclusion. Google has not performed a legal analysis and makes no representation as to the accuracy of the status listed.)
Expired - Lifetime
Application number
CN 200620077894
Other languages
Chinese (zh)
Inventor
张学明
Current Assignee (The listed assignees may be inaccurate. Google has not performed a legal analysis and makes no representation or warranty as to the accuracy of the list.)
CRRC Yangtze Co Ltd
Original Assignee
CSR Qishuyan Locomotive and Rolling Stock Works
Priority date (The priority date is an assumption and is not a legal conclusion. Google has not performed a legal analysis and makes no representation as to the accuracy of the date listed.)
Filing date
Publication date
Application filed by CSR Qishuyan Locomotive and Rolling Stock Works filed Critical CSR Qishuyan Locomotive and Rolling Stock Works
Priority to CN 200620077894 priority Critical patent/CN200945487Y/en
Application granted granted Critical
Publication of CN200945487Y publication Critical patent/CN200945487Y/en
Anticipated expiration legal-status Critical
Expired - Lifetime legal-status Critical Current

Links

Images

Landscapes

  • Cleaning In General (AREA)
  • Vehicle Cleaning, Maintenance, Repair, Refitting, And Outriggers (AREA)

Abstract

The utility model relates to a descaling machine, in particular to a rust cleaning machine for locomotive wheel pair. A wheel pair runner device and a wheel pair position device are arranged on a base of the machine. A frame is provided with a main brush apparatus and an end brush apparatus, wherein, the main brush apparatus can swing transversely and swing arm. The frame is also provided with two end brush apparatus capable of vertical swing and transverse swing. A water shower system is arranged on the frame. A wheel pair feeding device, a wheel pair pulling device and a wheel pair buffer device are arranged on the base. An outer cover and an automatic mobile door enclosure are arranged on the frame. An electric control system is used to control and cooperate with each device and system to realize fully automatic descaling. The feeding buffer device of the utility model prevents the wheel pair from flying out of the working position, thereby guaranteeing normal operation of device. The movement orbit of the end brush is a ladder. The utility model has the advantages of good descaling performance, automatic control, full closed operation and neat operation environment.

Description

Locomotive wheel is to rust remover
Technical field
The utility model relates to a kind of rust cleaning machinery, especially to the machine of locomotive wheel to eliminating rust and cleaning.
Background technology
Wheel is the special equipment of rolling stock maintenance to rust remover, be used for the rust cleaning work of preceding axle body of rolling stock wheel shaft flaw detection and dust guard seat, the previous model wheel is simple and crude to the rust-removing and cleaning machine structure, manufacturability is poor, the turnover wheel is to leaning on manually-operated, and there is not buffer unit when advancing to take turns, often cause wheel to going out the runner device, even cause equipment breakdown, poor stability.In addition, outward appearance is coarse, and the waste water during the flushing operation is very easily outer to be spattered, and operating environment is caused certain pollution.
Summary of the invention
Technical problem to be solved in the utility model is: overcome that the previous model wheel is poor to the rust-removing and cleaning machine manufacturability, poor operability, poor stability and the deficiency that easily operating environment polluted.
The technical scheme that its technical problem that solves the utility model adopts is: a kind of locomotive wheel is to rust remover, include base and the frame two parts that are positioned at base top, the crossbeam of base and frame, two side columns form and hold the right cavity volume of wheel, base be provided with wheel to rotary wheel device, the wheel to positioner, corresponding wheel is provided with main brush device and end brush device to the jackshaft place on the housiung separator, but described main brush device yaw and include big slip support and be arranged on the main brush of rotation on the big slip support and can make the main brush oscillating arm mechanisms of rotating main brush pitch; But the corresponding end brush device that the two axial ends place is provided with a pitch respectively of taking turns on the frame two side columns, end brush device comprise the end brush yaw mechanism that rotates the end brush and can make rotation end brush yaw; Also be provided with on the frame with main brush device on the main brush of rotation with rotate the water sprinkler system that the end brush links to each other; Also include electric control system, also be provided with wheel on the described base, also be provided with outer cover on the described frame and move a sealing automatically advancing wheel apparatus, wheel to going out wheel apparatus and wheel to buffer unit; Also have above-mentioned each device of control, systematic collaboration action realizes the electric control system that wheel cleans full-automatic rust cleaning.
Described be arranged on the base wheel to rotary wheel device be spacing be provided with can support wheel roll before to wheel to after roll right, preceding roll to or after roll distich and switch through turbin generator, the described wheel has and rolls right mechanism after raising going out wheel apparatus.
Described take turns buffer unit had be arranged on wheel to advancing to take turns at least two bounce cylinders before the direction.
But the yaw mechanism that is adopted on the main brush device of described yaw includes yaw motor, reductor and the screw mandrel that is arranged on the frame and is fixed on nut on the big slip support, the described main brush oscillating arm mechanisms of rotating main brush pitch that makes includes big swing arm and big swing arm cylinder, one end of the big main brush of the fixedly connected rotation of swing arm one end, the big swing arm cylinder of other end pin joint, the middle part fulcrum difference pin joint of the other end of big swing arm cylinder and big swing arm is on big slip support.
Yaw mechanism on the described end brush device comprise little slip support gentle-the liquid damped cylinder, solution-air damped cylinder one end is fixed on the little slip support, an end connects the rotation end brush that can slide on little slip support, the described end brush oscillating arm mechanisms of rotating end brush pitch that makes includes little swing arm and little swing arm cylinder, one end and the little swing arm pin joint of the fixedly connected little slip support of little swing arm one end, little swing arm cylinder, the other end of little swing arm cylinder and the fulcrum of little swing arm difference pin joint are on frame.
Described little slip support is provided with to make and slidably rotates end brush sliding trace and take turns the device that axle head hierarchic structure is matched.
The beneficial effects of the utility model are, 1, change locomotive wheel rust-removing and cleaning machine is advanced the structure of wheel apparatus, and increase and advance to take turns buffer unit, prevent the wheel station that liquidates out, guaranteed the normal operation of equipment; 2, change the movement locus of end brush feeding, change stepwise movement into by original rectilinear motion, improved the rust cleaning ability to the axle journal position, the processing performance of equipment is stable, and workpiece rust cleaning quality is good; 3, whole into and out of wheel to and the process of rust cleaning operation adopt control automatically, simplified the Job Operations process, improved the production efficiency and the security of equipment, reduced the staffing configuration; 4, totally-enclosed operation prevents that sewage from spilling, and has guaranteed the clean and tidy of operating environment.
Description of drawings
Below in conjunction with drawings and Examples the utility model is further specified.
Fig. 1 is a base portion front view of the present utility model.
Fig. 2 is a base portion vertical view of the present utility model.
Fig. 3 is the C-C view of Fig. 2.
Fig. 4 is the B-B view of Fig. 2.
Fig. 5 is the D-D view of Fig. 2.
Fig. 6 is the A-A view of Fig. 2.
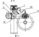
Fig. 7 is a front view of the present utility model.
Fig. 8 is a vertical view of the present utility model.
Fig. 9 is a left view of the present utility model.
Figure 10 is the structure chart that Fig. 7 removes base and cover cap.
Figure 11 is the E-E view of Figure 10.
Figure 12 is the F-F view of Figure 10.
Among the figure 1, base, 2, frame, 3, wheel is to rotary wheel device, 4, wheel is to positioner, and 5, main brush device, 6, the end brush device, 50, big slip support, 51, rotate main brush, 52, main brush oscillating arm mechanisms, 61, rotate the end brush, 7, water sprinkler system, 9, wheel is to going out wheel apparatus, 10, wheel is to buffer unit, and 31, before roll right, 32, after roll right, 33, the runner motor, 101, bounce cylinder, 53, the yaw motor, 54, reductor, 55, screw mandrel, 56, nut, 521, big swing arm, 522, big swing arm cylinder, 60, little slip support, 63, the solution-air damped cylinder, 62, little swing arm, 64, little swing arm cylinder, 91, go out to take turns cylinder.
The specific embodiment
The utility model is described in further detail below in conjunction with a specific embodiment.
Locomotive wheel of the present utility model is to rust remover, include base 1 and frame 2 two parts that are positioned at base top, Fig. 1~6 show the structure of base 1, Fig. 7~12 show the structure of frame 2, the crossbeam of base 1 and frame 2, two side columns form and hold the right cavity volume of wheel, base 1 be provided with wheel to rotary wheel device 3, wheel to positioner 4, wheel to rotary wheel device 3 can support wheel roll before to wheel for spacing is provided with to 31 with after roll 32, before roll and connect runner motors 33 to 31, as Fig. 1 to 4; Corresponding wheel is provided with main brush device 5 and end brush device 6 to the shaft position place on frame 2 crossbeams, but main brush device 5 yaws and include big slip support 50 and be arranged on the main brush 51 of rotation on the big slip support 50 and can make the main brush oscillating arm mechanisms 52 of rotating main brush 51 pitch; But the yaw mechanism that is adopted on the main brush device 5 of yaw includes the yaw motor 53 that is arranged on the frame, reductor 54 and screw mandrel 55 and be fixed on nut 56 on the big slip support 50, it is reciprocating to drive the main brush of rotation on the big slip support 50 51 by the forward of screw mandrels 55 in the nut on the big slip support 50 56 and backward rotation, make the main brush oscillating arm mechanisms 52 of rotating main brush pitch include big swing arm 521 and big swing arm cylinder 522, the big main brush 51 of the fixedly connected rotation of swing arm 521 1 ends, one end of the big swing arm cylinder 522 of other end pin joint, the middle part fulcrum difference pin joint of the other end of big swing arm cylinder 522 and big swing arm 521 is on big slip support 50.But corresponding wheel is provided with the end brush device 6 of a pitch respectively on the frame two side columns to the two axial ends place, end brush device 6 comprises the end brush yaw mechanism that rotates end brush 61 and can make rotation end brush 61 yaws, yaw mechanism on the end brush device 6 comprises little slip support 60 and solution-air damped cylinder 63, solution-air damped cylinder 63 1 ends are fixed on the little slip support 60, an end connects the rotation end brush 61 that can slide on little slip support 60, and little slip support 60 is provided with to make and slidably rotates end brush 61 sliding traces and take turns the device that axle head hierarchic structure is matched; Can make the end brush oscillating arm mechanisms of rotating end brush 61 pitch include little swing arm 62 and little swing arm cylinder 64, one end and little swing arm 62 pin joints of the fixedly connected little slip support 60 of little swing arm 62 1 ends, little swing arm cylinder 64, the fulcrum difference pin joint of the other end of little swing arm cylinder 64 and little swing arm 62 is on frame 2; Also be provided with on the frame 2 with main brush device 5 on the main brush 51 of rotation with rotate the water sprinkler system 7 that end brush 61 links to each other; Also include electric control system, as Fig. 7 to 12; Also be provided with wheel on the base 1 to advancing wheel apparatus, wheel to going out wheel apparatus 9 and wheel to buffer unit 10, wheel has the mechanism of rolling after raising 32 to going out wheel apparatus 9, adopt one to go out to take turns to roll after cylinder 91 makes and raise and reset in the mechanism to 32, wheel comprises that to advancing wheel apparatus one is arranged on frame 2 outsides and is positioned at the into thumb wheel cylinder of wheel oral area, by thumb wheel cylinder turning wheel to entering the work cavity volume of machine, wheel has buffer unit 10 and is arranged on wheel to advancing to take turns two bounce cylinders 101 before the direction, as Fig. 5 and 6.Also be provided with outer cover on the frame 2 and move a sealing automatically; Also have above-mentioned each device of control, systematic collaboration action realizes the electric control system that wheel cleans full-automatic rust cleaning.
Enumerate a few thing parameter below and further specify the utility model as process in conjunction with work.
During the utility model work, by each parts fully automatic working of PLC programming Control, also can manually debug or carry out cell operation, main brush drives 2 steel brush wheels by the 11KW motor by the V-belt and rotates with 1450 rev/mins speed, runner device work simultaneously, water sprinkler system also works asynchronously, and main brush yaw is finished by leading screw and nut mechanism by 1.1KW motor drives reductor, controls this steel brush by the lifting of swing arm cylinder and acts on axle body and eliminate rust.Dust guard seat rust cleaning part is divided into left-right symmetry two cover mechanisms, steel brush is by the speed rotation of 1.5KW Motor Drive with 1400 rev/mins, traversing employing solution-air damped cylinder carries out forward and back and gives action, adjustable-speed is fixed, swinging arm is finished by the swing arm cylinder, and each is organized, and the steel brush wheel acts on axle body by deadweight and the dust guard seat position is also regulated, and washes away rust dirt by the recirculated water spray, reduce the workpiece surface temperature at rust cleaning position, improve the rust cleaning surface quality and reach the mechanical performance that effectively ensures the workpiece material.By using the utility model can reach following effect: 1, surface-brightening, thorough, quality is good, and finishing a right average time spent of rust cleaning work of wheel is 4 minutes/part, and First Pass Yield reaches 98%, high efficiency; 2, installation general power 19KW only, compared with similar products, energy consumption is lower, can use sewage purification and reuse water or recirculated water, environmental protection and energy saving; 3, reliable and secure, fault rate is low, and is easy to maintenance, and maintenance cost is cheap; 4, fully automatic working improves the automaticity of wheel to Inspection and Repair Production Line, and the rust cleaning process reaches into and out of taking turns being mechanized operation, and labour intensity is low.
In a word, full-automatic wheel is the special equipment of rolling stock maintenance to rust remover, is used for the rust cleaning work of preceding axle body of rolling stock wheel shaft flaw detection and dust guard seat, and this equipment is reasonable in design, the work efficiency height, and the rust cleaning quality is good, and energy consumption is low; Electric part adopts advanced Programmable Logic Controller (PLC) control, and the course of work is full-automatic, easy and simple to handle, good reliability, and fault rate is low, and is easy to maintenance, meets the specification requirement of railway vehicle wheel to rust cleaning fully.It is wide that the equipment appearance integral can adopt stainless steel to make cover, and moulding is clean and tidy, attractive in appearance.

Claims (6)

1, a kind of locomotive wheel is to rust remover, include base (1) and be positioned at frame (2) two parts on base top, the crossbeam of base (1) and frame (2), two side columns forms and holds the right cavity volume of wheel, base (1) is provided with wheel to rotary wheel device (3), wheel is to positioner (4), corresponding wheel is provided with main brush device (5) and end brush device (6) to the shaft position place on the housiung separator, it is characterized in that, described main brush device (5) but yaw and include big slip support (50) and be arranged on the main brush of rotation (51) on the big slip support (50) and can make the main brush oscillating arm mechanisms (52) of rotating main brush (51) pitch; But corresponding wheel is held brush device (6) to comprise and is rotated end brush (61) and can make the end that rotates end brush (61) yaw brush yaw mechanism the end brush device (6) that the two axial ends place is provided with a pitch respectively on the frame two side columns; Also be provided with on the frame (2) with main brush device (5) on the main brush of rotation (51) with rotate the water sprinkler system (7) that end brush (61) links to each other; Also be provided with wheel on the described base (1) to advancing wheel apparatus, wheel, also be provided with outer cover on the described frame (2) and move a sealing automatically going out wheel apparatus (9) and wheel to buffer unit (10); Also have above-mentioned each device of control, systematic collaboration action realizes the electric control system that wheel cleans full-automatic rust cleaning.
2, locomotive wheel according to claim 1 is to rust remover, it is characterized in that, described be arranged on the base (1) wheel to rotary wheel device (3) can support wheel roll before to wheel for spacing is provided with to (31) and after roll (32), before roll to (31) or after roll (32) connected runner motor (33), the described wheel has the mechanism of rolling after raising (32) to going out wheel apparatus (9).
3, locomotive wheel according to claim 1 is characterized in that rust remover, described take turns buffer unit (10) had be arranged on wheel to advancing to take turns at least two bounce cylinders (101) before the direction.
4, locomotive wheel according to claim 1 is to rust remover, it is characterized in that, but the yaw mechanism that is adopted on the main brush device (5) of described yaw includes the yaw motor (53) that is arranged on the frame, reductor (54) and screw mandrel (55) and be fixed on nut (56) on the big slip support (50), the described main brush oscillating arm mechanisms (52) of rotating main brush pitch that makes includes big swing arm (521) and big swing arm cylinder (522), the big swing arm main brush of the fixedly connected rotation of (521) one ends (51), one end of the big swing arm cylinder of other end pin joint (522), the middle part fulcrum difference pin joint of the other end of big swing arm cylinder (522) and big swing arm (521) is on big slip support (50).
5, locomotive wheel according to claim 1 is to rust remover, it is characterized in that, yaw mechanism on the described end brush device (6) comprises little slip support (60) and solution-air damped cylinder (63), solution-air damped cylinder (63) one ends are fixed on the little slip support (60), one end connects and can go up the rotation end brush (61) that slides at little slip support (60), the described end brush oscillating arm mechanisms of rotating end brush (61) pitch that makes includes little swing arm (62) and little swing arm cylinder (64), the little swing arm fixedly connected little slip supports of (62) one ends (60), one end of little swing arm cylinder (64) and little swing arm (62) pin joint, the fulcrum difference pin joint of the other end of little swing arm cylinder (64) and little swing arm (62) is on frame (2).
6, locomotive wheel according to claim 1 is characterized in that rust remover, and described little slip support (60) is provided with to make and slidably rotates end brush (61) sliding trace and take turns the device that axle head hierarchic structure is matched.
CN 200620077894 2006-09-26 2006-09-26 Rust cleaning machine for locomotive wheel pair Expired - Lifetime CN200945487Y (en)

Priority Applications (1)

Application Number Priority Date Filing Date Title
CN 200620077894 CN200945487Y (en) 2006-09-26 2006-09-26 Rust cleaning machine for locomotive wheel pair

Applications Claiming Priority (1)

Application Number Priority Date Filing Date Title
CN 200620077894 CN200945487Y (en) 2006-09-26 2006-09-26 Rust cleaning machine for locomotive wheel pair

Publications (1)

Publication Number Publication Date
CN200945487Y true CN200945487Y (en) 2007-09-12

Family

ID=38732547

Family Applications (1)

Application Number Title Priority Date Filing Date
CN 200620077894 Expired - Lifetime CN200945487Y (en) 2006-09-26 2006-09-26 Rust cleaning machine for locomotive wheel pair

Country Status (1)

Country Link
CN (1) CN200945487Y (en)

Cited By (8)

* Cited by examiner, † Cited by third party
Publication number Priority date Publication date Assignee Title
CN106563997A (en) * 2016-11-07 2017-04-19 齐齐哈尔四达铁路设备有限责任公司 Railway vehicle wheel set derusting machine
CN108058087A (en) * 2016-11-07 2018-05-22 齐齐哈尔四达铁路设备有限责任公司 Rolling stock axle rust removalling equipment
CN109107962A (en) * 2018-09-07 2019-01-01 天津远程华瑞工业技术有限公司 Intelligent wheel set cleaning and paint removing device
CN109849855A (en) * 2019-01-17 2019-06-07 中铁第四勘察设计院集团有限公司 It is a kind of for take turns to intelligently clean it is automatic up and down wheel system
CN111203789A (en) * 2020-03-10 2020-05-29 石家庄华信石正重工机械科技有限公司 Full-automatic numerical control paint-removing rust-removing machine for railway truck wheel shaft
CN111483430A (en) * 2020-03-30 2020-08-04 中国铁道科学研究院集团有限公司电子计算技术研究所 Cleaning device and system for wheelset flaw detection
CN111496648A (en) * 2020-04-23 2020-08-07 捷航设备制造股份有限公司 Wheel distance adjustable railway freight car is deruster for wheel pair
CN112710530A (en) * 2020-12-23 2021-04-27 神华铁路装备有限责任公司 Railway wagon wheel pair deruster and wheel-out identification method

Cited By (9)

* Cited by examiner, † Cited by third party
Publication number Priority date Publication date Assignee Title
CN106563997A (en) * 2016-11-07 2017-04-19 齐齐哈尔四达铁路设备有限责任公司 Railway vehicle wheel set derusting machine
CN108058087A (en) * 2016-11-07 2018-05-22 齐齐哈尔四达铁路设备有限责任公司 Rolling stock axle rust removalling equipment
CN109107962A (en) * 2018-09-07 2019-01-01 天津远程华瑞工业技术有限公司 Intelligent wheel set cleaning and paint removing device
CN109849855A (en) * 2019-01-17 2019-06-07 中铁第四勘察设计院集团有限公司 It is a kind of for take turns to intelligently clean it is automatic up and down wheel system
CN111203789A (en) * 2020-03-10 2020-05-29 石家庄华信石正重工机械科技有限公司 Full-automatic numerical control paint-removing rust-removing machine for railway truck wheel shaft
CN111483430A (en) * 2020-03-30 2020-08-04 中国铁道科学研究院集团有限公司电子计算技术研究所 Cleaning device and system for wheelset flaw detection
CN111496648A (en) * 2020-04-23 2020-08-07 捷航设备制造股份有限公司 Wheel distance adjustable railway freight car is deruster for wheel pair
CN111496648B (en) * 2020-04-23 2021-04-16 捷航设备制造股份有限公司 Wheel distance adjustable railway freight car is deruster for wheel pair
CN112710530A (en) * 2020-12-23 2021-04-27 神华铁路装备有限责任公司 Railway wagon wheel pair deruster and wheel-out identification method

Similar Documents

Publication Publication Date Title
CN200945487Y (en) Rust cleaning machine for locomotive wheel pair
CN106563997A (en) Railway vehicle wheel set derusting machine
CN1727234A (en) Car washer
CN110842740A (en) Polishing equipment for aluminum frame profile
CN212442266U (en) Cylindrical cast ingot surface cleaning device
CN112519908A (en) Automatic change cask type oil tank self-cleaning robot
CN2618948Y (en) Road cleaning device
CN116289735A (en) Track maintenance device and maintenance method
CN202052740U (en) Slag remover for inner wall of movable column
CN208894681U (en) The reciprocal clean run device of platen surface
CN220862139U (en) Automatic cleaning device for linear rail
CN218532136U (en) Pattern machining device with cleaning function for tire production
CN218109923U (en) Cylinder cap multiaxis tightening machine positioning mechanism
CN217101834U (en) Automatic cleaning device of roller surface
CN202825831U (en) Mechanical arm mechanism for cleaning machine tool
CN211546337U (en) High-efficient glass mar repair equipment
CN115213464A (en) But automatic drilling machine of many specifications adaptation type based on PLC control self-cleaning
CN203408912U (en) Jackscrew maintaining and cleaning machine
CN210357799U (en) Device for cleaning solar photovoltaic panel and spraying coating
CN2801883Y (en) Drum type cleaning vehicle for city road handrail
CN221916662U (en) Chain track assembly of die cutting machine
CN208361483U (en) A kind of more efficient air shaft device
CN207271717U (en) Automobile case ion wind dust collection device
CN216264860U (en) Machine part processing sweeps cleaning device
CN221018984U (en) A cooling modification device for a CNC worm gear grinding machine

Legal Events

Date Code Title Description
C14 Grant of patent or utility model
GR01 Patent grant
ASS Succession or assignment of patent right

Owner name: CSR CHANG JING VEHICLE CO., LTD.

Free format text: FORMER OWNER: QISHUYAN LOCOMOTIVE + ROLLING STOCK WORKS, CSR

Effective date: 20080627

C41 Transfer of patent application or patent right or utility model
TR01 Transfer of patent right

Effective date of registration: 20080627

Address after: New District, Jiangxia Economic Development Zone, Hubei, Wuhan Province: 430212

Patentee after: China South Locomotive & Rolling Stock Changjiang Vehicle Company

Address before: Qishuyan District, Changzhou City, Qishuyan Province, Jiangsu 213011, China

Patentee before: CSR Qishuyan Locomotive & Rolling Stock Works

CX01 Expiry of patent term

Granted publication date: 20070912

EXPY Termination of patent right or utility model