CN116005209A - 一种阴极铜质量在线检测系统及其使用方法 - Google Patents
一种阴极铜质量在线检测系统及其使用方法 Download PDFInfo
- Publication number
- CN116005209A CN116005209A CN202211679779.5A CN202211679779A CN116005209A CN 116005209 A CN116005209 A CN 116005209A CN 202211679779 A CN202211679779 A CN 202211679779A CN 116005209 A CN116005209 A CN 116005209A
- Authority
- CN
- China
- Prior art keywords
- cathode copper
- trimming
- unqualified
- stacking
- station
- Prior art date
- Legal status (The legal status is an assumption and is not a legal conclusion. Google has not performed a legal analysis and makes no representation as to the accuracy of the status listed.)
- Pending
Links
- RYGMFSIKBFXOCR-UHFFFAOYSA-N Copper Chemical compound [Cu] RYGMFSIKBFXOCR-UHFFFAOYSA-N 0.000 title claims abstract description 219
- 238000001514 detection method Methods 0.000 title claims abstract description 91
- 238000000034 method Methods 0.000 title claims abstract description 16
- 238000009966 trimming Methods 0.000 claims abstract description 200
- 229910052802 copper Inorganic materials 0.000 claims abstract description 15
- 239000010949 copper Substances 0.000 claims abstract description 15
- 238000012544 monitoring process Methods 0.000 claims abstract description 8
- 238000012937 correction Methods 0.000 claims abstract description 5
- 230000003993 interaction Effects 0.000 claims abstract 2
- 230000007246 mechanism Effects 0.000 claims description 56
- 238000003860 storage Methods 0.000 claims description 21
- 238000003801 milling Methods 0.000 claims description 18
- 238000004519 manufacturing process Methods 0.000 claims description 15
- 238000005303 weighing Methods 0.000 claims description 14
- 238000013500 data storage Methods 0.000 claims description 8
- 238000004806 packaging method and process Methods 0.000 claims description 8
- 238000012546 transfer Methods 0.000 claims description 7
- 229910000831 Steel Inorganic materials 0.000 claims description 6
- 239000010959 steel Substances 0.000 claims description 6
- 238000004458 analytical method Methods 0.000 claims description 3
- 230000008859 change Effects 0.000 claims description 3
- 238000004891 communication Methods 0.000 claims description 3
- 238000007405 data analysis Methods 0.000 claims description 3
- 238000013461 design Methods 0.000 claims description 3
- 238000005516 engineering process Methods 0.000 claims description 3
- 239000000463 material Substances 0.000 claims description 3
- 230000003287 optical effect Effects 0.000 claims description 3
- 230000008569 process Effects 0.000 claims description 3
- 239000013589 supplement Substances 0.000 claims description 3
- 230000005540 biological transmission Effects 0.000 claims description 2
- 238000005286 illumination Methods 0.000 claims description 2
- 238000005054 agglomeration Methods 0.000 claims 2
- 230000002776 aggregation Effects 0.000 claims 2
- 230000002950 deficient Effects 0.000 claims 2
- 230000005856 abnormality Effects 0.000 claims 1
- 238000004364 calculation method Methods 0.000 claims 1
- 238000012545 processing Methods 0.000 claims 1
- 230000007306 turnover Effects 0.000 claims 1
- 238000012797 qualification Methods 0.000 abstract 1
- 238000007493 shaping process Methods 0.000 abstract 1
- 238000005469 granulation Methods 0.000 description 12
- 230000003179 granulation Effects 0.000 description 12
- 239000002245 particle Substances 0.000 description 7
- 230000006872 improvement Effects 0.000 description 6
- 230000032258 transport Effects 0.000 description 6
- 230000015572 biosynthetic process Effects 0.000 description 4
- 238000005868 electrolysis reaction Methods 0.000 description 4
- 239000008187 granular material Substances 0.000 description 3
- 239000000047 product Substances 0.000 description 3
- 238000012986 modification Methods 0.000 description 2
- 230000004048 modification Effects 0.000 description 2
- 230000008439 repair process Effects 0.000 description 2
- CWYNVVGOOAEACU-UHFFFAOYSA-N Fe2+ Chemical compound [Fe+2] CWYNVVGOOAEACU-UHFFFAOYSA-N 0.000 description 1
- 230000009286 beneficial effect Effects 0.000 description 1
- 230000015556 catabolic process Effects 0.000 description 1
- 238000010586 diagram Methods 0.000 description 1
- 230000007774 longterm Effects 0.000 description 1
- 239000002184 metal Substances 0.000 description 1
- 229910052751 metal Inorganic materials 0.000 description 1
- 239000013307 optical fiber Substances 0.000 description 1
- 239000008188 pellet Substances 0.000 description 1
- 238000003908 quality control method Methods 0.000 description 1
- 229910001220 stainless steel Inorganic materials 0.000 description 1
- 239000010935 stainless steel Substances 0.000 description 1
- 230000001360 synchronised effect Effects 0.000 description 1
- 230000001960 triggered effect Effects 0.000 description 1
- 238000011179 visual inspection Methods 0.000 description 1
Images
Classifications
-
- Y—GENERAL TAGGING OF NEW TECHNOLOGICAL DEVELOPMENTS; GENERAL TAGGING OF CROSS-SECTIONAL TECHNOLOGIES SPANNING OVER SEVERAL SECTIONS OF THE IPC; TECHNICAL SUBJECTS COVERED BY FORMER USPC CROSS-REFERENCE ART COLLECTIONS [XRACs] AND DIGESTS
- Y02—TECHNOLOGIES OR APPLICATIONS FOR MITIGATION OR ADAPTATION AGAINST CLIMATE CHANGE
- Y02P—CLIMATE CHANGE MITIGATION TECHNOLOGIES IN THE PRODUCTION OR PROCESSING OF GOODS
- Y02P10/00—Technologies related to metal processing
- Y02P10/20—Recycling
Landscapes
- Electrolytic Production Of Metals (AREA)
Abstract
本发明提供一种阴极铜质量在线检测系统及其使用方法,包括红外线面阵相机检测系统、剥片机组系统、结粒修整系统、工业网络信息系统、监管服务器和数据存储中心;红外线面阵相机检测系统、监管服务器、剥片机组系统、结粒修整系统顺次连接,通过工业网络信息系统进行信息交互;所述的工业网络信息系统连接远程调度监控终端进行报表输出;所述的剥片机组系统和结粒修正系统分别对预修整工位上的电积铜进行检测,然后将检测数据发送至工业网络信息系统。本发明能够实现自动检测、挑选、修整和统计输出等功能,减少人工辅助作业,降低了人工劳动强度,提高检测准确率和作业效率,提高阴极铜产品合格率。
Description
技术领域
本发明属于冶金设备技术领域,特别涉及一种阴极铜质量在线检测系统及其使用方法。
背景技术
随着有色金属行业铜电解领域永久不锈钢阴极电解法的广泛应用,铜电解生产劳动效率不断提高,产业规模不断扩大,获得极大的生产效益。但是,铜电解产量额提升,造成原本使用人工肉眼检测进行阴极铜表面质量控制(标准阴极铜表面高5mm以上圆头密集结粒的总面积不得大于单面面积的10%(允许修整))挑选的方式存在较大的问题,人工肉眼检测受光线、摄像头清晰度及主观意识等影响,且存在长期工作易疲劳、效率低、重复挑选等问题,不能满足现阶段大规模生产的要求。
不同质量的阴极铜成品存在价格差距,部分表面质量存在问题的阴极铜允许修整,来恢复其标准阴极铜产品价值,现主要使用人工操作简易电动工具进行修整,同样存在人工成本高和效率低下等问题,并存在较大的安全风险。
发明内容
针对现有人工检测阴极铜成品质量存在的人工成本高和效率低下的问题,本发明提供一种阴极铜质量在线检测系统及其使用方法,实现自动检测、挑选、修整和统计输出等功能。
本发明是通过以下技术方案实现的:
一种阴极铜质量在线检测系统,包括红外线面阵相机检测系统、剥片机组系统、结粒修整系统、工业网络信息系统、监管服务器和数据存储中心;
所述的红外线面阵相机检测系统、监管服务器、剥片机组系统、结粒修整系统顺次连接,并通过所述的工业网络信息系统进行信息交互;
所述的监管服务器连接数据存储中心;
所述的工业网络信息系统连接远程调度监控终端进行报表输出;
所述的剥片机组系统和结粒修正系统分别对预修整工位上的电积铜进行检测,然后将检测数据发送至工业网络信息系统。
作为本发明的进一步改进,所述的红外线面阵相机检测系统包括红外线正面相机、红外线反面相机、红外线灯具、检测系统工控机、监管服务器、数据存储;
所述的检测系统工控机安装有不合格阴极铜图片识别检测系统,通过千兆网线与所述的红外线正面相机、红外线反面相机连接,提高带速带宽,降低数据丢包可能性;不合格阴极铜图片识别检测系统对相机拍摄的照片进行数据分析和对比,2秒内给出分析结果;
所述的监管服务器安装管理员控制系统,通过千兆网线与所述的检测系统工控机连接,可同步同多个工控机进行数据传递,对整个红外线面阵相机检测系统进行运行管控,并将整合完成的数据和编号传递至所述的数据存储进行存储,避免数据丢失。
作为本发明的进一步改进,所述的红外线正面相机、红外线反面相机为可在红外光下对阴极铜进行高清晰度拍摄的高清面阵相机,并设定条件触发机制,避免出现错误采集的现象;
所述的红外线灯具是避免可视光污染的情况下为所述的外线正面相机、红外线反面相机补充照明光源,并采用同面阵相机一致的触发机制触发,避免出现图像采集不清和红外线光学污染等现象。
作为本发明的进一步改进,所述的剥片机组系统包括剥片机组中央控制器、阴极铜输送链、取板工位、取板堆放机构、堆垛称重工位、不合格阴极铜堆垛工位、包装输送链;
所述的剥片机组中央控制器通过获取红外线面阵相机检测系统的数据和编号,控制所述的阴极铜输送链将阴极铜输送至所述的取板工位;
取板工位将合格的阴极铜放置于堆垛称重工位进行对外输送,将不合格的阴极铜放置于预修整工位。
作为本发明的进一步改进,所述的取板堆放机构根据剥片机组中央控制器的控制指令,在取板工位抓取阴极铜,并将合格阴极铜放在堆垛称重工位,在堆垛重量或高度达到设定值时输送至所述的包装输送链,进行阴极铜包装对外输送,将不合格阴极铜放在所述的结粒修整系统的预修整工位,如出现预修整工位有物料或结粒修整系统故障,将不合格阴极铜放在所述的不合格阴极铜堆垛工位,在堆垛数量或高度达到设定值时由其他转运设备转运存放。
作为本发明的进一步改进,所述的结粒修整系统包括结粒修整系统中央控制器、预修整工位、第二工位、预修整输送链、转向抓取机构、修整伺服系统、铣刀系统、合格阴极铜堆垛工位;
所述的结粒修整系统中央控制器通过获取的红外线面阵相机检测系统和剥片机组系统的数据和编号,并在预修整工位确认有取板堆放机构放置的不合格阴极铜,通过对应的结粒数据计算修正方向和修整路径,再由预修整输送链进行输送;
所述的转向抓取机构抓取不合格阴极铜,依据结粒修整系统中央控制器指令进行方向确认,并将不合格阴极铜放置在修整伺服系统,修整伺服系统依据结粒修整系统中央控制器指令控制铣刀系统依据修整路径对不合格阴极铜进行修整,修整完成后由转向抓取机构将阴极铜放在所述的合格阴极铜堆垛工位,在堆垛数量或高度达到设定值时由其他转运设备转运存放。
作为本发明的进一步改进,所述的工业网络信息系统通过工业以太网及其相关通讯协议,将红外线面阵相机检测系统、剥片机组系统、结粒修整系统并入网络内部。
同时本发明还提供上述阴极铜质量在线检测系统的使用方法,包括以下步骤:
S1:系统开机,包括红外线面阵相机检测系统、剥片机组系统、结粒修整系统、工业网络信息系统全部开机并能够正常启动,确保相关应用功能无异常;
S2:系统开始工作,阴极铜运行至红外线面阵相机检测系统,红外线灯具启动照亮阴极铜,由红外线正面相机、红外线反面相机对阴极铜正反面进行拍照,将图片传输至检测系统工控机,工控机上的不合格阴极铜图片识别检测系统对图片信息和数据库内的样板参数进行对比,并依软件计算公式进行板面计算,通过服务器对所有检测系统工控机进行统一整合,并将整合完成的数据和编号进行数据存储备份,避免数据丢失,通过工业网络将数据发送给其他系统单元;
S3:剥片机组系统从工业网络获取红外线面阵相机检测系统的数据和编号后,开始通过阴极铜输送链将阴极铜输送至取板工位,并由取板堆放机构依据红外线面阵相机检测系统的数据不同的情况分别堆放在不同的堆放点:
首先,若操作的是一块合格的阴极铜,将其堆放至称重堆垛位,并设定了堆垛高度或堆垛重量,在达到设定值时会使用钢带将阴极铜包装并向外输送销售;
其次,若操作的是一块不合格的阴极铜,但结粒修整系统的预修整工位空缺且系统运作良好时,将阴极铜堆放至预修整工位,并通过工业网络将相关作业信息发送给结粒修整系统,由结粒修整系统进行处理;
最后,若操作的是一块不合格的阴极铜,且预修整工位满板或结粒修整系统故障时,将阴极铜堆放至不合格阴极铜堆放工位,并设定了堆垛高度或堆垛数量 ,由叉车运输至存放点存放,并通过工业网络将将相关作业信息发送给结粒修整系统,取消并存储当前未修整不合格阴极铜的数据和编号;
S4:结粒修整系统从工业网络获取红外线面阵相机检测系统及剥片机组系统的数据和编号,并在预修整工位检测到不合格阴极铜时,通过预修整输送链将不合格阴极铜输送至转向抓取机构的抓取位置,由转向抓取机构进行抓取并依据不同的情况放在修整伺服系统:
首先,不合格阴极铜仅正面存在结粒,转向抓取机构不改变方向,直接将阴极铜放在修整伺服系统内,修整伺服系统依据结粒修整系统中央控制器根据获得的数据确认结粒位置并计算修整路径,控制铣刀系统转动并依据路径修整结粒,修整完成后,再由转向抓取机构放在合格阴极铜堆垛工位;
其次,不合格阴极铜仅反面存在结粒,转向抓取机构会翻转角度180°,将阴极铜放在修整伺服系统内,后续与仅正面存在结粒的作业方式一致;
最后,不合格阴极铜正反两面均存在结粒,先依据仅正面存在结粒的方式进行作业,在正面修整完成后,转向抓取机构在修整伺服系统抓取阴极铜并翻转角度180°,将阴极铜放在修整伺服系统内,后续仅反面存在结粒的作业方式一致;
最终,转向抓取机构将处理合格的阴极铜放在合格阴极铜堆垛工位,设定了堆垛高度或堆垛数量 ,最后由叉车运输至存放点存放,在剥片机组系统作业结束后,叉车输送合格阴极铜至称重堆垛位,使用钢带包装并向外输送销售;
S5:前面因预修整工位满板或结粒修整系统故障时叉车运输至存放点存放的不合格阴极铜,会由叉车逐片运输至结粒修整系统的第二工位,由工人将不合格阴极铜的编号输入结粒修整系统中央控制器,依据编号调用之前存储的未修整不合格阴极铜的数据,第二工位会将不合格阴极铜位置规整并顶起,由转向抓取机构进行抓取并依据不同的情况放在修整伺服系统,后续同从预修整进行抓取并放在修整伺服系统一致。
S6:如存放点存放的不合格阴极铜因临时存放导致顺序编号错误,也可由由叉车逐片运输至结粒修整系统的第二工位,不调用之前存储的未修整不合格阴极铜的数据,由工人检查不合格阴极铜板面情况,将不合格阴极铜的板面结粒数据输入结粒修整系统中央控制器,依据新的数据由转向抓取机构进行抓取并依据不同的情况放在修整伺服系统,后续同从预修整进行抓取并放在修整伺服系统一致。所有作业任务结束后,清除结粒修整系统内当前未修整不合格阴极铜的所有数据和编号。
S7:结粒修整系统设计上将阴极铜板面依据等额宽度划分为6个区域,且相邻区域重复覆盖10%的面积,即设定了基础的①-⑥修整伺服系统修整路径,如从红外线面阵相机检测系统获得的数据显示结粒仅在①区域,修整伺服系统便控制铣刀系统转动并依据路径①修整结粒,如显示结粒存在②和④,修整伺服系统便控制铣刀系统转动并依据路径②和④修整结粒,如在③、⑤和⑥均存在结粒,修整伺服系统便控制铣刀系统转动并依据路径③、⑤和⑥修整结粒,修整伺服系统每次作业完成回归零位,因邻区域重复覆盖10%的面积,不会存在类似①和②交界处存在结粒进行两次路径运行的情况。
S8:工业网络信息系统实时监控各类数据,传输至远程调度监控终端,可依据各系统实时生产作业情况,进行远程控制介入,在全部作业任务完成后,工业网络信息系统汇集全部各系统相关数据,统计不合格阴极铜数量,结粒主要形成区域等生产数据情况,输出成各类统计报表,方便生产技术人员获取信息并根据不同的情况调整阴极铜生产过程中的工艺技术控制。
本发明的有益效果如下:
本发明的系统利用高精度自动检测的红外线面阵相机检测系统进行图像采集和在线数据分析,并由自动化运行设备剥片机组系统、结粒修整系统对整个不合格阴极铜的挑选及修整进行全自动化的作业,各类信息通过工业网络信息系统进行传递,能够实现自动检测、挑选、修整和统计输出等功能,减少人工辅助作业,降低了人工劳动强度,提高检测准确率和作业效率,提高阴极铜产品合格率。
附图说明
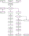
图1为本发明系统的整体结构框架图。
图2为本发明红外线面阵相机检测系统的逻辑流程图。
图3为本发明剥片机组系统的逻辑流程图。
图4为本发明结粒修整系统的逻辑流程图。
图5为实施例系统的运行流程图。
具体实施方式
下面结合附图对本发明作进一步说明。
实施例
参见图1-4,一种阴极铜质量在线检测系统包括红外线面阵相机检测系统、剥片机组系统、结粒修整系统、工业网络信息系统。
所述的红外线面阵相机检测系统、剥片机组系统、结粒修整系统顺次设置,并通过所述的工业网络信息系统进行生所述的红外线面阵相机检测系统包括红外线正面相机、红外线反面相机、红外线灯具、检测系统工控机、服务器、数据存储。
所述的红外线正面相机、红外线反面相机为可在红外光下对阴极铜进行高清晰度拍摄的高清面阵相机,并设定条件触发机制,避免出现错误采集的现象;所述的红外线灯具是避免可视光污染的情况下为所述的外线正面相机、红外线反面相机补充照明光源,并采用同面阵相机一致的触发机制触发,避免出现图像采集不清和红外线光学污染等现象。
所述的检测系统工控机安装不合格阴极铜图片识别检测系统,通过千兆网线与所述的红外线正面相机、红外线反面相机连接,提高带速带宽,降低数据丢包可能性,不合格阴极铜图片识别检测系统对相机拍摄的照片进行数据分析和对比,2秒内给出分析结果;所述的监管服务器安装管理员控制系统,通过千兆网线与所述的检测系统工控机连接,可同步同多个工控机进行数据传递,对所有红外线面阵相机检测系统进行运行管控,并将整合完成的数据和编号传递至所述的数据存储进行存储,避免数据丢失。
所述的剥片机组系统包括剥片机组中央控制器、阴极铜输送链、取板工位、取板堆放机构、堆垛称重工位、不合格阴极铜堆垛工位、包装输送链。所述的剥片机组中央控制器通过得到的所述的红外线面阵相机检测系统的数据和编号,控制所述的阴极铜输送链将阴极铜输送至所述的取板工位,所述的取板堆放机构依据所述的剥片机组中央控制器的控制指令,在所述的取板工位抓取阴极铜,并将合格阴极铜放在所述的堆垛称重工位,在堆垛重量或高度达到设定值时输送至所述的包装输送链,进行阴极铜包装对外输送,将不合格阴极铜放在所述的结粒修整系统的所述的预修整工位,如出现预修整工位有物料或结粒修整系统故障,将不合格阴极铜放在所述的不合格阴极铜堆垛工位,在堆垛数量或高度达到设定值时由其他转运设备转运存放。
所述的结粒修整系统包括结粒修整系统中央控制器、预修整工位、第二工位、预修整输送链、转向抓取机构、修整伺服系统、铣刀系统、合格阴极铜堆垛工位。
所述的结粒修整系统中央控制器通过得到的所述的红外线面阵相机检测系统和所述的剥片机组系统的数据和编号,并在所述的预修整工位确认有所述的取板堆放机构放置的不合格阴极铜以及对应的结粒数据,计算修正方向和修整路径,由所述的预修整输送链进行输送,所述的转向抓取机构抓取不合格阴极铜,依据结粒修整系统中央控制器指令进行方向确认,并将不合格阴极铜放置在所述的修整伺服系统,修整伺服系统依据结粒修整系统中央控制器指令控制所述的铣刀系统依据修整路径对不合格阴极铜修整,修整完成后由转向抓取机构将阴极铜放在所述的合格阴极铜堆垛工位,在堆垛数量或高度达到设定值时由其他转运设备转运存放。
所述的工业网络信息系统包括远程调度监控终端和报表统计输出系统,通过工业以太网及其他相关通讯协议,使用千兆网线或光纤作为数据通道,将所述的红外线面阵相机检测系统、剥片机组系统、结粒修整系统并入网络内部,保障各系统的数据信息传输稳定、快捷和高效,所述的通过远程调度监控终端可监控相关关键数据和参数,并通过报表统计输出系统进行统计输出。
参见图5,是阴极铜在本实施例的具体运行流程图,具体如下:
系统开机,包括红外线面阵相机检测系统、剥片机组系统、结粒修整系统、工业网络信息系统全部开机并能够正常启动,确保相关应用功能无异常;
系统开始工作,阴极铜运行至红外线面阵相机检测系统,红外线灯具启动照亮阴极铜,由红外线正面相机、红外线反面相机对阴极铜正反面进行拍照,将图片传输至检测系统工控机,工控机上的不合格阴极铜图片识别检测系统对图片信息和数据库内的样板参数进行对比,并依软件计算公式进行板面计算,通过服务器对所有检测系统工控机进行统一整合,并将整合完成的数据和编号进行数据存储备份,避免数据丢失,通过工业网络将数据发送给其他系统单元;
①合格阴极铜通过阴极铜输送链将阴极铜输送至取板工位,并由取板堆放机构将其堆放至称重堆垛位,并设定了堆垛高度或堆垛重量,在达到设定值时会使用钢带包装并向外输送销售
②结粒修整系统的预修整工位空缺且系统运作良好时,不合格阴极铜通过阴极铜输送链将阴极铜输送至取板工位,并由取板堆放机构将其堆放至预修整工位,并通过工业网络将相关作业信息发送给结粒修整系统,通过预修整输送链将预修整工位的不合格阴极铜输送至转向抓取机构的抓取位置,由转向抓取机构进行抓取并依据放在修整伺服系统,修整伺服系统依据结粒修整系统中央控制器根据获得的数据确认结粒位置并计算修整路径,控制铣刀系统转动并依据路径修整结粒,修整完成后,再由转向抓取机构放在合格阴极铜堆垛工位,设定了堆垛高度或堆垛数量 ,最后由叉车运输至存放点存放,在剥片机组系统作业结束后,叉车输送合格阴极铜至称重堆垛位,使用钢带包装并向外输送销售。
③预修整工位满板或结粒修整系统故障时,不合格阴极铜通过阴极铜输送链将阴极铜输送至取板工位,并由取板堆放机构将其堆放至不合格阴极铜堆放工位,并设定了堆垛高度或堆垛数量 ,由叉车运输至存放点临时存放,结粒修整系统的预修整工位空缺且系统运作良好时,再由叉车逐片运输至结粒修整系统的第二工位,由工人将不合格阴极铜的编号输入结粒修整系统中央控制器,依据编号调用之前存储的未修整不合格阴极铜的数据,第二工位会将不合格阴极铜位置规整并顶起,由转向抓取机构进行抓取并依据不同的情况放在修整伺服系统,后续同从预修整进行抓取并放在修整伺服系统一致。
结粒修整系统依据红外线面阵相机检测系统对阴极铜正反面的检测据结果,确认结粒位置,控制转向抓取机构和修整伺服系统并依据不同情况对不合格阴极铜进行处理:首先,不合格阴极铜仅正面存在结粒,转向抓取机构不改变方向,直接将阴极铜放在修整伺服系统内,修整伺服系统依据结粒修整系统中央控制器根据获得的数据确认结粒位置并计算修整路径,控制铣刀系统转动并依据路径修整结粒,修整完成后,再由转向抓取机构放在堆垛工位;其次,不合格阴极铜仅反面存在结粒,转向抓取机构会翻转角度180°,将阴极铜放在修整伺服系统内,后续与仅正面存在结粒的作业方式一致;最后,不合格阴极铜正反两面均存在结粒,先依据仅正面存在结粒的方式进行作业,在正面修整完成后,转向抓取机构在修整伺服系统抓取阴极铜并翻转角度180°,将阴极铜放在修整伺服系统内,后续仅反面存在结粒的作业方式一致。
如存放点存放的不合格阴极铜因临时存放导致顺序编号错误,也可由由叉车逐片运输至结粒修整系统的第二工位,不调用之前存储的未修整不合格阴极铜的数据,由工人检查不合格阴极铜板面情况,将不合格阴极铜的板面结粒数据输入结粒修整系统中央控制器,依据新的数据由转向抓取机构进行抓取并依据不同的情况放在修整伺服系统,后续同从预修整进行抓取并放在修整伺服系统一致。所有作业任务结束后,清除结粒修整系统内当前未修整不合格阴极铜的所有数据和编号。
结粒修整系统设计上将阴极铜板面依据等额宽度划分为6个区域,且相邻区域重复覆盖10%的面积,即设定了基础的①-⑥修整伺服系统修整路径,如从红外线面阵相机检测系统获得的数据显示结粒仅在①区域,修整伺服系统便控制铣刀系统转动并依据路径①修整结粒,如显示结粒存在②和④,修整伺服系统便控制铣刀系统转动并依据路径②和④修整结粒,如在③、⑤和⑥均存在结粒,修整伺服系统便控制铣刀系统转动并依据路径③、⑤和⑥修整结粒,修整伺服系统每次作业完成回归零位,因邻区域重复覆盖10%的面积,不会存在类似①和②交界处存在结粒进行两次路径运行的情况。
工业网络信息系统实时监控各类数据,传输至远程调度监控终端,可依据各系统实时生产作业情况,进行远程控制介入,在全部作业任务完成后,工业网络信息系统汇集全部各系统相关数据,统计不合格阴极铜数量,结粒主要形成区域等生产数据情况,输出成各类统计报表,方便生产技术人员获取信息并根据不同的情况调整阴极铜生产过程中的工艺技术控制。
以上实施例仅为本发明的示例性实施例,不用于限制本发明,本发明的保护范围由权利要求书限定。本领域人员可以在本发明的实质和保护范围内,对本发明做出各种修改或等同替换,这种修改或等同替换也应视为落在本发明的保护范围内。
Claims (8)
1.一种阴极铜质量在线检测系统,其特征在于:包括红外线面阵相机检测系统、剥片机组系统、结粒修整系统、工业网络信息系统、监管服务器和数据存储中心;
所述的红外线面阵相机检测系统、监管服务器、剥片机组系统、结粒修整系统顺次连接,并通过所述的工业网络信息系统进行信息交互;
所述的监管服务器连接数据存储中心;
所述的工业网络信息系统连接远程调度监控终端进行报表输出;
所述的剥片机组系统和结粒修正系统分别对预修整工位上的电积铜进行检测,然后将检测数据发送至工业网络信息系统。
2.根据权利要求1所述的阴极铜质量在线检测系统,其特征在于:所述的红外线面阵相机检测系统包括红外线正面相机、红外线反面相机、红外线灯具、检测系统工控机、监管服务器、数据存储;
所述的检测系统工控机安装有不合格阴极铜图片识别检测系统,通过千兆网线与所述的红外线正面相机、红外线反面相机连接,提高带速带宽,降低数据丢包可能性;不合格阴极铜图片识别检测系统对相机拍摄的照片进行数据分析和对比,2秒内给出分析结果;
所述的监管服务器安装管理员控制系统,通过千兆网线与所述的检测系统工控机连接,可同步同多个工控机进行数据传递,对整个红外线面阵相机检测系统进行运行管控,并将整合完成的数据和编号传递至所述的数据存储进行存储,避免数据丢失。
3.根据权利要求2所述的阴极铜质量在线检测系统,其特征在于:所述的红外线正面相机、红外线反面相机为可在红外光下对阴极铜进行高清晰度拍摄的高清面阵相机,并设定条件触发机制,避免出现错误采集的现象;
所述的红外线灯具是避免可视光污染的情况下为所述的外线正面相机、红外线反面相机补充照明光源,并采用同面阵相机一致的触发机制触发,避免出现图像采集不清和红外线光学污染等现象。
4.根据权利要求1所述的阴极铜质量在线检测系统,其特征在于:所述的剥片机组系统包括剥片机组中央控制器、阴极铜输送链、取板工位、取板堆放机构、堆垛称重工位、不合格阴极铜堆垛工位、包装输送链;
所述的剥片机组中央控制器通过获取红外线面阵相机检测系统的数据和编号,控制所述的阴极铜输送链将阴极铜输送至所述的取板工位;
取板工位将合格的阴极铜放置于堆垛称重工位进行对外输送,将不合格的阴极铜放置于预修整工位。
5.根据权利要求4所述的阴极铜质量在线检测系统,其特征在于:所述的取板堆放机构根据剥片机组中央控制器的控制指令,在取板工位抓取阴极铜,并将合格阴极铜放在堆垛称重工位,在堆垛重量或高度达到设定值时输送至所述的包装输送链,进行阴极铜包装对外输送,将不合格阴极铜放在所述的结粒修整系统的预修整工位,如出现预修整工位有物料或结粒修整系统故障,将不合格阴极铜放在所述的不合格阴极铜堆垛工位,在堆垛数量或高度达到设定值时由其他转运设备转运存放。
6.根据权利要求1所述的阴极铜质量在线检测系统,其特征在于:所述的结粒修整系统包括结粒修整系统中央控制器、预修整工位、第二工位、预修整输送链、转向抓取机构、修整伺服系统、铣刀系统、合格阴极铜堆垛工位;
所述的结粒修整系统中央控制器通过获取的红外线面阵相机检测系统和剥片机组系统的数据和编号,并在预修整工位确认有取板堆放机构放置的不合格阴极铜,通过对应的结粒数据计算修正方向和修整路径,再由预修整输送链进行输送;
所述的转向抓取机构抓取不合格阴极铜,依据结粒修整系统中央控制器指令进行方向确认,并将不合格阴极铜放置在修整伺服系统,修整伺服系统依据结粒修整系统中央控制器指令控制铣刀系统依据修整路径对不合格阴极铜进行修整,修整完成后由转向抓取机构将阴极铜放在所述的合格阴极铜堆垛工位,在堆垛数量或高度达到设定值时由其他转运设备转运存放。
7.根据权利要求1所述的阴极铜质量在线检测系统,其特征在于:所述的工业网络信息系统通过工业以太网及其相关通讯协议,将红外线面阵相机检测系统、剥片机组系统、结粒修整系统并入网络内部。
8.如权利要求1-8任一所述的阳极铜质量在线检测系统的使用方法,其特征在于,包括以下步骤:
S1:系统开机,包括红外线面阵相机检测系统、剥片机组系统、结粒修整系统、工业网络信息系统全部开机并能够正常启动,确保相关应用功能无异常;
S2:系统开始工作,阴极铜运行至红外线面阵相机检测系统,红外线灯具启动照亮阴极铜,由红外线正面相机、红外线反面相机对阴极铜的正反面进行拍照,将图片传输至检测系统工控机,检测系统工控机上的不合格阴极铜图片识别检测系统对图片信息和数据库内的样板参数进行对比,并依软件计算公式进行板面计算,通过服务器对所有检测系统工控机进行统一整合,并将整合完成的数据和编号进行数据存储备份,避免数据丢失,通过工业网络将数据发送给其他系统单元;
S3:剥片机组系统从工业网络获取红外线面阵相机检测系统的数据和编号后,开始通过阴极铜输送链将阴极铜输送至取板工位,并由取板堆放机构依据红外线面阵相机检测系统的数据不同的情况分别堆放在不同的堆放点:
首先,若操作的是一块合格的阴极铜,将其堆放至称重堆垛位,并设定了堆垛高度或堆垛重量,在达到设定值时会使用钢带将阴极铜包装并向外输送销售;
其次,若操作的是一块不合格的阴极铜,但结粒修整系统的预修整工位空缺且系统运作良好时,将阴极铜堆放至预修整工位,并通过工业网络将相关作业信息发送给结粒修整系统,由结粒修整系统进行处理;
最后,若操作的是一块不合格的阴极铜,且预修整工位满板或结粒修整系统故障时,将阴极铜堆放至不合格阴极铜堆放工位,并设定了堆垛高度或堆垛数量 ,由叉车运输至存放点存放,并通过工业网络将将相关作业信息发送给结粒修整系统,取消并存储当前未修整不合格阴极铜的数据和编号;
S4:结粒修整系统从工业网络获取红外线面阵相机检测系统及剥片机组系统的数据和编号,并在预修整工位检测到不合格阴极铜时,通过预修整输送链将不合格阴极铜输送至转向抓取机构的抓取位置,由转向抓取机构进行抓取并依据不同的情况放在修整伺服系统:
首先,不合格阴极铜仅正面存在结粒,转向抓取机构不改变方向,直接将阴极铜放在修整伺服系统内,修整伺服系统依据结粒修整系统中央控制器根据获得的数据确认结粒位置并计算修整路径,控制铣刀系统转动并依据路径修整结粒,修整完成后,再由转向抓取机构放在合格阴极铜堆垛工位;
其次,不合格阴极铜仅反面存在结粒,转向抓取机构会翻转角度180°,将阴极铜放在修整伺服系统内,后续与仅正面存在结粒的作业方式一致;
最后,不合格阴极铜正反两面均存在结粒,先依据仅正面存在结粒的方式进行作业,在正面修整完成后,转向抓取机构在修整伺服系统抓取阴极铜并翻转角度180°,将阴极铜放在修整伺服系统内,后续仅反面存在结粒的作业方式一致;
最终,转向抓取机构将处理合格的阴极铜放在合格阴极铜堆垛工位,设定了堆垛高度或堆垛数量 ,最后由叉车运输至存放点存放,在剥片机组系统作业结束后,叉车输送合格阴极铜至称重堆垛位,使用钢带包装并向外输送销售;
S5:前面因预修整工位满板或结粒修整系统故障时叉车运输至存放点存放的不合格阴极铜,会由叉车逐片运输至结粒修整系统的第二工位,由工人将不合格阴极铜的编号输入结粒修整系统中央控制器,依据编号调用之前存储的未修整不合格阴极铜的数据,第二工位会将不合格阴极铜位置规整并顶起,由转向抓取机构进行抓取并依据不同的情况放在修整伺服系统,后续同从预修整进行抓取并放在修整伺服系统一致;
S6:如存放点存放的不合格阴极铜因临时存放导致顺序编号错误,也可由由叉车逐片运输至结粒修整系统的第二工位,不调用之前存储的未修整不合格阴极铜的数据,由工人检查不合格阴极铜板面情况,将不合格阴极铜的板面结粒数据输入结粒修整系统中央控制器,依据新的数据由转向抓取机构进行抓取并依据不同的情况放在修整伺服系统,后续同从预修整进行抓取并放在修整伺服系统一致,
所有作业任务结束后,清除结粒修整系统内当前未修整不合格阴极铜的所有数据和编号;
S7:结粒修整系统设计上将阴极铜板面依据等额宽度划分为6个区域,且相邻区域重复覆盖10%的面积,即设定了基础的①-⑥修整伺服系统修整路径,如从红外线面阵相机检测系统获得的数据显示结粒仅在①区域,修整伺服系统便控制铣刀系统转动并依据路径①修整结粒,如显示结粒存在②和④,修整伺服系统便控制铣刀系统转动并依据路径②和④修整结粒,如在③、⑤和⑥均存在结粒,修整伺服系统便控制铣刀系统转动并依据路径③、⑤和⑥修整结粒,修整伺服系统每次作业完成回归零位,因邻区域重复覆盖10%的面积,不会存在类似①和②交界处存在结粒进行两次路径运行的情况;
S8:工业网络信息系统实时监控各类数据,传输至远程调度监控终端,可依据各系统实时生产作业情况,进行远程控制介入,在全部作业任务完成后,工业网络信息系统汇集全部各系统相关数据,统计不合格阴极铜数量,结粒主要形成区域等生产数据情况,输出成各类统计报表,方便生产技术人员获取信息并根据不同的情况调整阴极铜生产过程中的工艺技术控制。
Priority Applications (1)
| Application Number | Priority Date | Filing Date | Title |
|---|---|---|---|
| CN202211679779.5A CN116005209A (zh) | 2022-12-27 | 2022-12-27 | 一种阴极铜质量在线检测系统及其使用方法 |
Applications Claiming Priority (1)
| Application Number | Priority Date | Filing Date | Title |
|---|---|---|---|
| CN202211679779.5A CN116005209A (zh) | 2022-12-27 | 2022-12-27 | 一种阴极铜质量在线检测系统及其使用方法 |
Publications (1)
| Publication Number | Publication Date |
|---|---|
| CN116005209A true CN116005209A (zh) | 2023-04-25 |
Family
ID=86031091
Family Applications (1)
| Application Number | Title | Priority Date | Filing Date |
|---|---|---|---|
| CN202211679779.5A Pending CN116005209A (zh) | 2022-12-27 | 2022-12-27 | 一种阴极铜质量在线检测系统及其使用方法 |
Country Status (1)
| Country | Link |
|---|---|
| CN (1) | CN116005209A (zh) |
Citations (5)
| Publication number | Priority date | Publication date | Assignee | Title |
|---|---|---|---|---|
| CN101270488A (zh) * | 2007-03-20 | 2008-09-24 | 日矿金属株式会社 | 不合格阴极板分选装置以及不合格阴极板分选方法 |
| CN107099819A (zh) * | 2017-04-26 | 2017-08-29 | 株洲优瑞科有色装备有限公司 | 一种新的铜电解阴阳极洗涤剥片整形地面机组及其方法 |
| CN114723668A (zh) * | 2022-03-09 | 2022-07-08 | 三门三友科技股份有限公司 | 一种基于面阵相机的阴极铜质量检测方法及系统 |
| CN115182000A (zh) * | 2022-08-01 | 2022-10-14 | 广西金川有色金属有限公司 | 一种电解阴极板结粒去除装置及其使用方法 |
| CN115205212A (zh) * | 2022-06-06 | 2022-10-18 | 云南铜业股份有限公司西南铜业分公司 | 一种基于机器视觉的阴极铜板表面质量检测方法及系统 |
-
2022
- 2022-12-27 CN CN202211679779.5A patent/CN116005209A/zh active Pending
Patent Citations (5)
| Publication number | Priority date | Publication date | Assignee | Title |
|---|---|---|---|---|
| CN101270488A (zh) * | 2007-03-20 | 2008-09-24 | 日矿金属株式会社 | 不合格阴极板分选装置以及不合格阴极板分选方法 |
| CN107099819A (zh) * | 2017-04-26 | 2017-08-29 | 株洲优瑞科有色装备有限公司 | 一种新的铜电解阴阳极洗涤剥片整形地面机组及其方法 |
| CN114723668A (zh) * | 2022-03-09 | 2022-07-08 | 三门三友科技股份有限公司 | 一种基于面阵相机的阴极铜质量检测方法及系统 |
| CN115205212A (zh) * | 2022-06-06 | 2022-10-18 | 云南铜业股份有限公司西南铜业分公司 | 一种基于机器视觉的阴极铜板表面质量检测方法及系统 |
| CN115182000A (zh) * | 2022-08-01 | 2022-10-14 | 广西金川有色金属有限公司 | 一种电解阴极板结粒去除装置及其使用方法 |
Similar Documents
| Publication | Publication Date | Title |
|---|---|---|
| CN108722882B (zh) | 智能分拣打包系统及其分拣打包方法 | |
| CN106124520B (zh) | 一种全自动上下料和视觉检测的装置 | |
| CN112150439B (zh) | 注塑件的自动分拣设备及分拣方法 | |
| CN111538295A (zh) | 一种柔性生产管理系统 | |
| CN109305428A (zh) | 一种滴灌带自动包装系统及其包装方法 | |
| CN106952841A (zh) | 一种光伏电池片缺陷分类装置及其检测方法 | |
| CN111239159A (zh) | 封装基板视觉检测系统及方法 | |
| CN112184031A (zh) | 一种用于生产控制的设备自动选择系统及方法 | |
| CN108788630A (zh) | 汽油发动机轮毂全自动加工装置及工艺方法 | |
| CN118874883A (zh) | 一种基于视觉处理的板材检测输送方法和系统 | |
| CN109409453B (zh) | 一种封箱机缺条追溯系统及其举证方法 | |
| CN116005209A (zh) | 一种阴极铜质量在线检测系统及其使用方法 | |
| CN110153729A (zh) | 一种机械加工的智能化生产线 | |
| CN106742307B (zh) | 一种箱皮自动暂存和拣选供料系统和方法 | |
| CN111002109A (zh) | 一种适用于片状材料的高柔性连续复合自动生产系统 | |
| CN116197146A (zh) | 板材切割件柔性自动分拣系统及其分拣控制方法 | |
| CN113231342A (zh) | 一种车轮识别分流生产线 | |
| CN110813769B (zh) | 一种实现纱卷自动包装和分流的生产线及其方法 | |
| CN211278806U (zh) | 一种实木门板板材出库排单调度系统 | |
| CN206849813U (zh) | 一种光伏电池片缺陷分类装置 | |
| CN107497702A (zh) | 自动称重合流分拣机以及货物合流摆正方法 | |
| CN107214108A (zh) | 一种高效智能化生产加工系统的工作方法 | |
| CN107096727B (zh) | 一种智能化加工系统 | |
| CN207254767U (zh) | 自动称重合流分拣机 | |
| CN111757052A (zh) | 一种包装车间智能云管理系统 |
Legal Events
| Date | Code | Title | Description |
|---|---|---|---|
| PB01 | Publication | ||
| PB01 | Publication | ||
| SE01 | Entry into force of request for substantive examination | ||
| SE01 | Entry into force of request for substantive examination |