CN115745250A - Treatment system and method for carbon brick production waste gas washing circulating water - Google Patents
Treatment system and method for carbon brick production waste gas washing circulating water Download PDFInfo
- Publication number
- CN115745250A CN115745250A CN202211414660.5A CN202211414660A CN115745250A CN 115745250 A CN115745250 A CN 115745250A CN 202211414660 A CN202211414660 A CN 202211414660A CN 115745250 A CN115745250 A CN 115745250A
- Authority
- CN
- China
- Prior art keywords
- circulating water
- waste gas
- oil
- tar
- carbon
- Prior art date
- Legal status (The legal status is an assumption and is not a legal conclusion. Google has not performed a legal analysis and makes no representation as to the accuracy of the status listed.)
- Granted
Links
Images
Landscapes
- Water Treatment By Sorption (AREA)
- Treatment Of Water By Oxidation Or Reduction (AREA)
Abstract
本发明涉及一种碳素砖生产废气洗涤循环水的处理系统及方法,碳素砖生产废气洗涤装置的洗涤循环水回水至焦油/浮油一体化处理器内去除焦油和浮油,接着进入一级混凝沉淀器内去除大量的悬浮物,之后提升至深度除油过滤器内深度除油,再进入臭氧催化氧化器内去除大部分的有机污染物、氨氮和剩余油类,然后进入吸附反应器内去除剩余的有机污染物,之后进入二级混凝沉淀器内去除吸附了有机污染物的粉末活性炭和剩余的悬浮物,最后提升至循环水池内用于对碳素砖生产废气洗涤装置循环供水。本发明通过多级物化联用工艺对碳素砖生产废气洗涤循环水进行处理,大幅降低循环水污染物质浓度,满足循环使用的水质要求,解决了碳素砖生产废水的环保痛点和难点。
The invention relates to a treatment system and method for cleaning circulating water of waste gas from carbon brick production. The washing circulating water of the waste gas cleaning device from carbon brick production is returned to the tar/oil slick integrated processor to remove tar and slick oil, and then enters A large amount of suspended matter is removed in the primary coagulation settler, and then lifted to the deep oil removal filter for deep oil removal, and then enters the ozone catalytic oxidizer to remove most of the organic pollutants, ammonia nitrogen and remaining oil, and then enters the adsorption The remaining organic pollutants are removed in the reactor, and then enter the secondary coagulation precipitator to remove the powdered activated carbon adsorbed with organic pollutants and the remaining suspended matter, and finally lift it into the circulating water tank for cleaning the carbon brick production waste gas Circulating water supply. The present invention treats the carbon brick production waste gas washing circulating water through a multi-stage physical and chemical combination process, greatly reduces the concentration of circulating water pollutants, meets the water quality requirements for recycling, and solves the environmental pain points and difficulties of carbon brick production wastewater.
Description
技术领域technical field
本发明涉及一种碳素砖生产废气洗涤循环水的处理系统及方法。The invention relates to a treatment system and method for washing circulating water of waste gas produced by carbon bricks.
背景技术Background technique
钢铁行业中的高炉是用钢板作炉壳,壳内砌耐火砖内衬的冶炼设备。高炉本体自上而下分为炉喉、炉身、炉腰、炉腹、炉缸5部分。由于高炉炼铁技术经济指标良好,工艺简单,生产量大,劳动生产效率高,能耗低等优点,故这种方法生产的铁占世界铁总产量的绝大部分。其中作为高炉炉底和炉缸内衬的耐火砖为碳素砖。碳素砖是以电煅煤为主要原料,加入适量粘结剂经高温烧制成的耐高温、耐磨性能良好的耐火材料制品。碳素砖在高温烧制过程中会产生废气,废气中含有多种油类及苯环类有机物,废气经循环洗涤水进行处理后排放,在上述环节中循环洗涤水与废气接触后,废水中含有大量的有机污染物质,为保证废气循环洗涤的工艺,需对循环洗涤水进行处理。The blast furnace in the iron and steel industry is a smelting equipment that uses steel plates as the furnace shell, and the shell is lined with refractory bricks. From top to bottom, the blast furnace body is divided into five parts: the furnace throat, the furnace body, the furnace waist, the furnace bosh, and the hearth. Due to the good technical and economic indicators of blast furnace ironmaking, simple process, large production volume, high labor production efficiency, and low energy consumption, the iron produced by this method accounts for the vast majority of the world's total iron production. Among them, the refractory bricks used as the bottom and hearth lining of the blast furnace are carbon bricks. Carbon bricks are refractory products with high temperature resistance and good wear resistance, which are made of electric calcined coal as the main raw material and fired at high temperature with an appropriate amount of binder. Carbon bricks will produce waste gas during the high-temperature firing process. The waste gas contains a variety of oils and benzene-ring organic substances. The waste gas is discharged after being treated with circulating washing water. After the circulating washing water contacts the waste gas in the above links, the waste water Contains a large amount of organic pollutants. In order to ensure the process of recycling the exhaust gas, it is necessary to treat the circulating washing water.
目前该废水的处理研究鲜有报道,尚处于技术空白,该废水的水质见表1。At present, there are few reports on the treatment of this wastewater, and it is still in a technical blank. The water quality of this wastewater is shown in Table 1.
表1典型碳素砖生产废气洗涤循环水水质Table 1 Typical carbon brick production exhaust gas washing cycle water quality
由于该废水成分十分复杂,含有大量焦油、有机物、盐类、氨氮等污染物质,常规水处理工艺难以处理,同时也造成了较大的环保安全风险。因此,亟需一项经济可行的处理工艺来解决碳素砖生产废水处理技术空白的难题。Due to the complex composition of the wastewater, which contains a large amount of tar, organic matter, salts, ammonia nitrogen and other pollutants, conventional water treatment processes are difficult to handle, and it also poses a large environmental safety risk. Therefore, an economically feasible treatment process is urgently needed to solve the problem of blank carbon brick production wastewater treatment technology.
发明内容Contents of the invention
本发明的目的在于提供一种碳素砖生产废气洗涤循环水的处理系统及方法,通过焦油/浮油一体化处理+一级混凝沉淀+深度除油过滤+臭氧催化氧化+吸附+二级混凝沉淀+循环回用的多级物化联用工艺,对碳素砖生产废气洗涤循环水进行处理,大幅降低循环水污染物质浓度,满足循环使用的水质要求,彻底解决了碳素砖生产行业中生产废水的环保痛点和难点。The purpose of the present invention is to provide a treatment system and method for cleaning circulating water of waste gas produced by carbon bricks, through integrated treatment of tar/slick oil + primary coagulation sedimentation + deep oil removal filtration + ozone catalytic oxidation + adsorption + secondary The multi-stage physicochemical combined process of coagulation and sedimentation + recycling can treat the waste gas washing circulating water from carbon brick production, greatly reduce the concentration of pollutants in circulating water, meet the water quality requirements for recycling, and completely solve the carbon brick production industry. The pain points and difficulties in environmental protection of production wastewater in China.
为实现上述目的,本发明的技术方案为一种碳素砖生产废气洗涤循环水的处理方法,包括如下步骤:In order to achieve the above object, the technical solution of the present invention is a method for processing waste gas washing circulating water produced by carbon bricks, comprising the following steps:
1)将碳素砖生产废气洗涤装置的洗涤循环水回水至焦油/浮油一体化处理器内,通过重力方式同时去除密度较重的焦油和密度较轻的浮油;1) Return the washing circulating water of the carbon brick production waste gas scrubber to the integrated tar/oil slick processor, and remove the heavy tar and light slick oil at the same time by gravity;
2)经焦油/浮油一体化处理器处理后的进入一级混凝沉淀器内,通过混凝沉淀的方式去除大量的悬浮物;2) After being treated by the tar/slick integrated processor, it enters the first-stage coagulation-settler, and removes a large amount of suspended solids through coagulation and sedimentation;
3)经一级混凝沉淀器处理后的废水提升至深度除油过滤器内,进行深度除油;3) The wastewater treated by the primary coagulation settler is lifted into the deep degreasing filter for deep degreasing;
4)经深度除油过滤器处理后的废水进入臭氧催化氧化器内,通过臭氧催化氧化去除大部分的有机污染物、氨氮和剩余油类;4) The wastewater treated by the deep degreasing filter enters the ozone catalytic oxidizer, and removes most of the organic pollutants, ammonia nitrogen and remaining oil through ozone catalytic oxidation;
5)经臭氧催化氧化器处理后的废水进入吸附反应器内,同时向吸附反应器内投加粉末活性炭,通过粉末活性炭吸附去除剩余的有机污染物;5) The wastewater treated by the ozone catalytic oxidizer enters the adsorption reactor, and powdered activated carbon is added to the adsorption reactor at the same time, and the remaining organic pollutants are removed by powdered activated carbon adsorption;
6)经吸附反应器处理后的废水进入二级混凝沉淀器内,通过混凝沉淀的方式去除吸附了有机污染物的粉末活性炭和剩余的悬浮物;6) The waste water treated by the adsorption reactor enters the secondary coagulation-settler, and the powdered activated carbon and the remaining suspended matter adsorbed by organic pollutants are removed by coagulation and sedimentation;
7)经二级混凝沉淀器处理后的水提升至循环水池内,循环水池内的水用于对碳素砖生产废气洗涤装置循环供水。7) The water treated by the secondary coagulation-settler is lifted into the circulating water pool, and the water in the circulating pool is used for circulating water supply to the carbon brick production waste gas scrubber.
作为实施方式之一,步骤1)中,废水在焦油/浮油一体化处理器中的停留时间为20~30h,之后通过焦油/浮油一体化处理器顶部设置的浮油刮除装置和底部设置的焦油收集排出装置分别将浮油和焦油去除。As one of the implementation methods, in step 1), the residence time of the waste water in the tar/oil slick integrated processor is 20-30 hours, and then the waste water passes through the slick oil scraping device and the bottom of the tar/oil slick integrated processor. The set tar collection and discharge device removes floating oil and tar respectively.
作为实施方式之一,步骤2)中,废水进入一级混凝沉淀器后,依次投加混凝剂和絮凝剂并搅拌,混凝剂的投加浓度为50~150mg/L,絮凝剂的投加浓度为1~2mg/L,经混凝絮凝反应后,大量的悬浮物形成沉淀并排出;废水在一级混凝沉淀器内的总停留时间为12~14h。As one of the implementations, in step 2), after the wastewater enters the first-stage coagulation-settler, coagulant and flocculant are sequentially added and stirred. The concentration of coagulant is 50-150mg/L, and The dosing concentration is 1-2 mg/L. After the coagulation and flocculation reaction, a large amount of suspended solids will form sediment and be discharged; the total residence time of the wastewater in the primary coagulation-settler is 12-14 hours.
作为实施方式之一,所述深度除油过滤器内设置有除油滤料,所述除油滤料通过过滤吸附的方式对废水进行深度除油;所述除油滤料采用核桃壳滤料,水力负荷为6~9m3/(m2·h),填充高度为1.5~2.5m。As one of the embodiments, the deep oil removal filter is provided with an oil removal filter material, and the oil removal filter material performs deep oil removal on the waste water through filtration and adsorption; the oil removal filter material uses a walnut shell filter material , the hydraulic load is 6-9m 3 /(m 2 ·h), and the filling height is 1.5-2.5m.
作为实施方式之一,所述臭氧催化氧化器采用三级串联的形式,总停留时间为20~30h,单级高度为3m,每级所述臭氧催化氧化器都设置有催化剂和臭氧曝气装置。As one of the embodiments, the ozone catalytic oxidizer adopts a three-stage series connection, the total residence time is 20-30h, and the single-stage height is 3m, and each stage of the ozone catalytic oxidizer is equipped with a catalyst and an ozone aeration device .
作为实施方式之一,所述催化剂的填充率为40~80%,所述催化剂采用铝硅复合物负载金属氧化物,比表面积为200~250m2/g,粒径为3~5mm,所述臭氧曝气装置的臭氧投加量为30~80mg/L。As one of the implementations, the filling rate of the catalyst is 40-80%, the catalyst is an aluminum-silicon composite supported metal oxide, the specific surface area is 200-250m 2 /g, and the particle size is 3-5mm. The ozone dosage of the ozone aeration device is 30-80mg/L.
作为实施方式之一,步骤5)中,所述吸附反应器内投加的粉末活性炭浓度为500~700mg/L,停留时间为1.5~3h。As an embodiment, in step 5), the concentration of powdered activated carbon added to the adsorption reactor is 500-700mg/L, and the residence time is 1.5-3h.
作为实施方式之一,步骤6)中,废水进入二级混凝沉淀器后,依次投加混凝剂和絮凝剂并搅拌,混凝剂的投加浓度为40~100mg/L,絮凝剂的投加浓度为1mg/L,经混凝絮凝反应后,吸附了有机污染物的粉末活性炭和剩余的悬浮物形成沉淀并排出;废水在二级混凝沉淀器内的总停留时间为12~14h。As one of the implementations, in step 6), after the wastewater enters the secondary coagulation settler, coagulant and flocculant are added in turn and stirred, the concentration of coagulant is 40-100mg/L, The dosing concentration is 1mg/L. After the coagulation and flocculation reaction, the powdered activated carbon adsorbed with organic pollutants and the remaining suspended matter form sediment and discharge; the total residence time of the wastewater in the secondary coagulation-settler is 12-14h .
作为实施方式之一,所述一级混凝沉淀器的出水口设置超越管,分别接至臭氧催化氧化器、二级混凝沉淀器和循环水池。As one of the implementation modes, the water outlet of the first-stage coagulation-settler is provided with an overrunning pipe, which is respectively connected to the ozone catalytic oxidizer, the second-stage coagulation-settler and the circulating water pool.
本发明还提供一种碳素砖生产废气洗涤循环水的处理系统,包括沿水流方向依次连接的焦油/浮油一体化处理器、一级混凝沉淀器、深度除油过滤器、臭氧催化氧化器、吸附反应器、二级混凝沉淀器、循环水池;碳素砖生产废气洗涤装置的出水口与所述焦油/浮油一体化处理器的进水口连接,所述循环水池的出水口与所述碳素砖生产废气洗涤装置的进水口连接。The present invention also provides a treatment system for washing circulating water of waste gas produced by carbon bricks, including a tar/slick integrated processor, a first-stage coagulation settler, a deep oil removal filter, an ozone catalytic oxidation device, an adsorption reactor, a secondary coagulation-settler, and a circulating water tank; the water outlet of the carbon brick production waste gas scrubber is connected to the water inlet of the tar/slick integrated processor, and the water outlet of the circulating water tank is connected to the The carbon brick production waste gas scrubber is connected to the water inlet.
本发明采用上述技术方案后具有以下优点:The present invention has the following advantages after adopting the above-mentioned technical scheme:
(1)多级联用处理效率高:通过焦油/浮油一体化处理+一级混凝沉淀+深度除油过滤+臭氧催化氧化+粉末活性炭吸附+二级混凝沉淀+循环回用的多级物化联用工艺,COD去除率可到80~85%,NH4-N去除率可到60~70%,SS去除率可到90~95%,石油类去除率可到80~90%。(1) Multi-cascade treatment with high efficiency: integrated treatment of tar/slick oil + primary coagulation sedimentation + deep oil removal filtration + ozone catalytic oxidation + powder activated carbon adsorption + secondary coagulation sedimentation + multiple recycling With advanced physicochemical technology, the removal rate of COD can reach 80-85%, the removal rate of NH 4 -N can reach 60-70%, the removal rate of SS can reach 90-95%, and the removal rate of petroleum can reach 80-90%.
(2)系统简单:处理效率高,对碳素砖生产废气洗涤循环水处理后,使废水的COD、NH4-N、SS、石油类等污染物质在均可以达到循环洗涤的水质要求,无需外排废水。(2) The system is simple: the treatment efficiency is high. After the carbon brick production waste gas washing circulating water is treated, the COD, NH 4 -N, SS, petroleum and other pollutants in the waste water can all meet the water quality requirements of the circulating washing, no need External waste water.
(3)占地面积减小:通过多级联用处理技术,同时采用可撬装的装置,可集成为一体化处理撬装设备,减少占地和降低安装难度。(3) Reduced floor space: Through multi-cascade processing technology and the use of skid-mounted devices, it can be integrated into integrated processing skid-mounted equipment, reducing land occupation and installation difficulty.
(4)处理灵活:由于碳素砖生产废气洗涤循环水水量较小,同时循环系统采用间歇运行,本发明采用的是启停迅速的物化法,可以与上游循环洗涤生产线保持100%的同步率,同时采用了部分超越的工艺,一方面在上游来水较好时可以灵活超越,节省运行费用,另一方面可以在上游来水恶劣时保证处理效果。(4) Flexible treatment: due to the small volume of circulating water for washing waste gas from carbon brick production, and the intermittent operation of the circulation system, the present invention adopts a rapid start-stop physical and chemical method, which can maintain a 100% synchronization rate with the upstream circulation washing production line , At the same time, it adopts a partial surpassing process. On the one hand, it can flexibly surpass when the upstream water flow is good, saving operating costs, and on the other hand, it can ensure the treatment effect when the upstream water flow is bad.
(5)投资省:采用多级联用的物化处理方法,各处理单元既相对独立高效,又在处理功能上互补,大大提高了处理效率,节省了投资。(5) Low investment: The multi-cascade physical and chemical processing method is adopted. Each processing unit is relatively independent and efficient, and also complements each other in processing functions, which greatly improves the processing efficiency and saves investment.
(6)稳定性好:设置了前置的预处理,降低进入臭氧催化氧化装置的石油类和悬浮物,同时臭氧催化氧化采用了具有高效催化性能的催化剂,大大提高了污染物质的去除效率,臭氧催化氧化装置后设置了深度处理,采用吸附和混凝沉淀保证了出水达标回用,使得整个系统具有抗冲击负荷强和稳定性好的优点。(6) Good stability: Pre-treatment is set to reduce the petroleum and suspended solids entering the ozone catalytic oxidation device. At the same time, the ozone catalytic oxidation uses a catalyst with high catalytic performance, which greatly improves the removal efficiency of pollutants. Advanced treatment is set after the ozone catalytic oxidation device, and adsorption and coagulation sedimentation are used to ensure that the effluent is reused up to the standard, so that the whole system has the advantages of strong impact load resistance and good stability.
附图说明Description of drawings
为了更清楚地说明本发明实施例或现有技术中的技术方案,下面将对实施例或现有技术描述中所需要使用的附图作简单地介绍,显而易见地,下面描述中的附图仅仅是本发明的一些实施例,对于本领域普通技术人员来讲,在不付出创造性劳动的前提下,还可以根据这些附图获得其它的附图。In order to more clearly illustrate the technical solutions in the embodiments of the present invention or the prior art, the following will briefly introduce the drawings that need to be used in the description of the embodiments or the prior art. Obviously, the accompanying drawings in the following description are only These are some embodiments of the present invention. Those skilled in the art can also obtain other drawings based on these drawings without creative work.
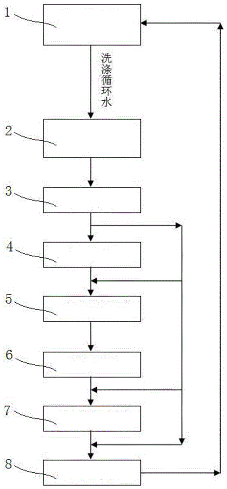
图1为本发明实施例提供的碳素砖生产废气洗涤循环水的处理工艺的流程图;Fig. 1 is the flow chart of the treatment process of carbon brick production exhaust gas washing circulating water that the embodiment of the present invention provides;
图中:1、碳素砖生产废气洗涤装置;2、焦油/浮油一体化处理器;3、一级混凝沉淀器;4、深度除油过滤器;5、臭氧催化氧化器;6、吸附反应器;7、二级混凝沉淀器;8、循环水池。In the figure: 1. Carbon brick production exhaust gas scrubber; 2. Tar/slick oil integrated processor; 3. Primary coagulation settler; 4. Deep degreasing filter; 5. Ozone catalytic oxidizer; 6. Adsorption reactor; 7. Secondary coagulation settler; 8. Circulating pool.
具体实施方式Detailed ways
下面将结合本发明实施例中的附图,对本发明实施例中的技术方案进行清楚、完整地描述,显然,所描述的实施例仅仅是本发明一部分实施例,而不是全部的实施例。基于本发明中的实施例,本领域普通技术人员在没有做出创造性劳动前提下所获得的所有其它实施例,都属于本发明保护的范围。The following will clearly and completely describe the technical solutions in the embodiments of the present invention with reference to the accompanying drawings in the embodiments of the present invention. Obviously, the described embodiments are only some, not all, embodiments of the present invention. Based on the embodiments of the present invention, all other embodiments obtained by persons of ordinary skill in the art without making creative efforts belong to the protection scope of the present invention.
实施例一Embodiment one
碳素砖在生产窑内逐步升温,逐步裂解为包含多种有机物的气态物质,通过密封罩上的集气口收集后经除尘气处理后进入尾气洗涤塔,将裂解的各种有机物洗涤到水中,同时将该尾气进行降温控制,洗涤后的水流入集水池,通过自吸泵提升再次喷入到洗涤塔循环使用,由于不断循环使用,使得水中逐步富集多种复杂有机物及悬浮物,造成苯环类物质超标、洗涤效果变差、热交换效果变差,排放烟气含有超标水蒸气,产生白烟。Carbon bricks are gradually heated up in the production kiln, and gradually cracked into gaseous substances containing various organic substances. After being collected through the gas collection port on the sealing cover, they are treated with dust removal gas and then enter the tail gas scrubber to wash the various organic substances cracked into water. At the same time, the temperature of the tail gas is controlled, and the washed water flows into the sump, and is lifted by the self-priming pump and sprayed into the washing tower for recycling. Due to continuous recycling, the water is gradually enriched with various complex organic substances and suspended substances, resulting in benzene The ring substances exceed the standard, the washing effect becomes poor, the heat exchange effect becomes poor, and the exhaust gas contains excessive water vapor, resulting in white smoke.
对碳素砖生产废气洗涤装置1的洗涤循环水进行水质检测,其CODcr≤25×104mg/L,氨氮≤1×104mg/L,电导率≤10×104μS/cm,SS≤400mg/L,石油类≤500mg/L,因此,有必要对该洗涤循环水进行处理,使出水满足CODcr≤5×104mg/L,氨氮≤0.4×104mg/L,SS≤40mg/L,石油类≤100mg/L,达到回用要求。Carry out water quality testing on the washing circulating water of carbon brick production exhaust gas washing device 1, its COD cr ≤25×10 4 mg/L, ammonia nitrogen ≤1×10 4 mg/L, conductivity ≤10×10 4 μS/cm, SS≤400mg/L, petroleum ≤500mg/L, therefore, it is necessary to treat the washing circulating water to make the effluent meet COD cr ≤5×10 4 mg/L, ammonia nitrogen ≤0.4×10 4 mg/L, SS ≤40mg/L, petroleum ≤100mg/L, meeting the requirements for recycling.
如图1所示,本实施例提供一种碳素砖生产废气洗涤循环水的处理方法,包括如下步骤:As shown in Figure 1, the present embodiment provides a method for processing waste gas washing circulating water from carbon brick production, including the following steps:
1)将碳素砖生产废气洗涤装置1的洗涤循环水回水至焦油/浮油一体化处理器2内,停留时间为24h;焦油/浮油一体化处理器2的顶部设置有浮油刮除装置,底部设置有焦油收集排出装置,在重力的作用下,浮油漂浮在上表面,焦油沉积在底部,通过浮油刮除装置和焦油收集排出装置同时去除密度较重的焦油和密度较轻的浮油;1) Return the washing circulating water of the carbon brick production exhaust gas cleaning device 1 to the tar/slick
2)经焦油/浮油一体化处理器2处理后的进入一级混凝沉淀器3内,一级混凝沉淀器3内依次设置有混凝区、絮凝区、沉淀区和中间水箱;废水首先进入混凝区,向混凝区投加混凝剂,投加的混凝剂为PAC,投加浓度为100mg/L,同时启动混凝区内的混凝搅拌装置搅拌均匀;接着废水进入絮凝区,向絮凝区投加絮凝剂,投加的絮凝剂为PAM,投加浓度为1mg/L,同时启动絮凝区内的絮凝搅拌装置搅拌均匀;接着废水进入沉淀区,经沉淀处理,大量的悬浮物等污染物质被截留在沉淀区底部后排出,清水从沉淀区上部进入中间水箱,之后通过提升泵提升至下一级;废水在一级混凝沉淀器3内的总停留时间为12h;2) After being treated by the tar/slick
3)经一级混凝沉淀器3处理后的废水通过提升泵提升至深度除油过滤器4内,深度除油过滤器4内设置有除油滤料,除油滤料采用核桃壳滤料,水力负荷为7m3/(m2·h),填充高度为2m,除油滤料通过过滤吸附的方式对废水进行深度除油,特别是粘度较高的焦油;3) The waste water treated by the first-stage coagulation-
4)经深度除油过滤器4处理后的废水进入臭氧催化氧化器5内,臭氧催化氧化器5内设置有催化剂层和臭氧曝气装置,臭氧曝气装置位于催化剂层下方,催化剂层的催化剂采用铝硅复合物为载体,负载金属氧化物(Cu/TiO2),比表面积为230m2/g,粒径为4mm,臭氧投加量为60mg/L通过臭氧催化氧化去除大部分的有机污染物、氨氮和剩余油类;优化地,臭氧催化氧化器5采用三级串联的形式,总停留时间为24h,单级高度为3m;4) The wastewater treated by the deep degreasing filter 4 enters the ozone catalytic oxidizer 5, and the ozone catalytic oxidizer 5 is provided with a catalyst layer and an ozone aeration device, and the ozone aeration device is located below the catalyst layer, and the catalyst layer of the catalyst layer Aluminum-silicon composite is used as the carrier, loaded with metal oxide (Cu/TiO 2 ), the specific surface area is 230m 2 /g, the particle size is 4mm, and the dosage of ozone is 60mg/L. Most of the organic pollution is removed by ozone catalytic oxidation. substances, ammonia nitrogen and residual oil; optimally, the ozone catalytic oxidizer 5 adopts the form of three-stage series connection, the total residence time is 24h, and the single-stage height is 3m;
5)经臭氧催化氧化器5处理后的废水进入吸附反应器6内,同时向吸附反应器6内投加粉末活性炭,并启动吸附反应器6内设置的搅拌装置搅拌均匀,投加的粉末活性炭浓度为600mg/L,停留时间为2h;由于粉末活性炭具有较强的吸附能力,因此通过粉末活性炭吸附可以去除前段工艺未去除的难降解溶解性有机物,且可以根据来水水质实时调整粉末活性炭的投加量来调整处理效率,抗水质波动的能力强;5) The wastewater treated by the ozone catalytic oxidizer 5 enters the adsorption reactor 6, and at the same time, powdered activated carbon is added to the adsorption reactor 6, and the stirring device arranged in the adsorption reactor 6 is started to stir evenly, and the powdered activated carbon added is The concentration is 600mg/L, and the residence time is 2h; due to the strong adsorption capacity of powdered activated carbon, the refractory dissolved organic matter that has not been removed by the previous process can be removed through the adsorption of powdered activated carbon, and the concentration of powdered activated carbon can be adjusted in real time according to the quality of incoming water. The dosage is used to adjust the treatment efficiency, and the ability to resist fluctuations in water quality is strong;
6)经吸附反应器6处理后的废水进入二级混凝沉淀器7内,二级混凝沉淀器7内依次设置有混凝区、絮凝区、沉淀区和排放水箱;废水首先进入混凝区,向混凝区投加混凝剂,投加的混凝剂为PAC,投加浓度为50mg/L,同时启动混凝区内的混凝搅拌装置搅拌均匀;接着废水进入絮凝区,向絮凝区投加絮凝剂,投加的絮凝剂为PAM,投加浓度为1mg/L,同时启动絮凝区内的絮凝搅拌装置搅拌均匀;接着废水进入沉淀区,经沉淀处理,前段吸附反应器6内吸附了有机污染物的粉末活性炭和剩余的悬浮物转变成污泥后从沉淀区底部排出系统,达到去除有机物和剩余的悬浮物等污染物质的目的,清水从沉淀区上部进入排放水箱,之后通过提升泵提升至循环水池8;废水在二级混凝沉淀器7内的总停留时间为12h;6) The wastewater treated by the adsorption reactor 6 enters the secondary coagulation-settler 7, and the secondary coagulation-settler 7 is sequentially provided with a coagulation area, a flocculation area, a sedimentation area and a discharge water tank; the wastewater first enters the coagulation Add coagulant to the coagulation area, the coagulant to be added is PAC, and the dosage concentration is 50mg/L, and at the same time start the coagulation stirring device in the coagulation area to stir evenly; then the waste water enters the flocculation area, Add flocculant to the flocculation zone, the flocculant to be added is PAM, and the dosage concentration is 1mg/L, and at the same time start the flocculation stirring device in the flocculation zone to stir evenly; then the wastewater enters the sedimentation zone, after sedimentation treatment, the front adsorption reactor 6 The powdered activated carbon adsorbed with organic pollutants and the remaining suspended solids are turned into sludge and then discharged from the system at the bottom of the sedimentation area to achieve the purpose of removing organic matter and remaining suspended solids. Clean water enters the discharge water tank from the upper part of the sedimentation area, and then Lift to the circulating pool 8 by the lifting pump; the total residence time of the waste water in the secondary coagulation settler 7 is 12h;
7)经二级混凝沉淀器7处理后的水经废水提升泵提升至循环水池8内,循环水池8内设置循环水提升泵,通过循环水提升泵将达标的循环水提升至碳素砖生产废气洗涤装置1,对其进行循环供水。7) The water treated by the secondary coagulation-settler 7 is lifted into the circulating water pool 8 through the waste water lifting pump, and the circulating water lifting pump is installed in the circulating water pool 8, and the circulating water that reaches the standard is lifted to the carbon brick through the circulating water lifting pump Produce exhaust gas scrubbing device 1, and circulate water supply to it.
本实施例通过焦油/浮油一体化处理+一级混凝沉淀+深度除油过滤+臭氧催化氧化+粉末活性炭吸附+二级混凝沉淀+循环回用的多级物化联用工艺,对碳素砖生产废气洗涤循环水进行处理,大幅降低循环水污染物质浓度,满足循环使用的水质要求,彻底解决了碳素砖生产行业中生产废水的环保痛点和难点,对保护生态环境以及碳素砖生产企业的高质量可持续发展具有十分重大的意义。In this example, through the multi-stage physical and chemical combination process of tar/slick oil integrated treatment + primary coagulation precipitation + deep oil removal filtration + ozone catalytic oxidation + powder activated carbon adsorption + secondary coagulation precipitation + recycling, the carbon The waste gas from the production of plain bricks is treated by washing the circulating water, which greatly reduces the concentration of pollutants in the circulating water, meets the water quality requirements for recycling, and completely solves the environmental pain points and difficulties of production wastewater in the carbon brick production industry. The high-quality and sustainable development of production enterprises is of great significance.
优化上述实施例,一级混凝沉淀器3的出水口设置超越管,分别接至臭氧催化氧化器5、二级混凝沉淀器7和循环水池8,通过检测一级混凝沉淀器3的出水口水质,可以直接将一级混凝沉淀器3的出水直接通入臭氧催化氧化器5、二级混凝沉淀器7或循环水池8,提高处理效率,同时还能节省运行费用。To optimize the above embodiment, the outlet of the first-stage coagulation-
实施例二Embodiment two
本实施例提供一种碳素砖生产废气洗涤循环水的处理系统,包括沿水流方向依次连接的焦油/浮油一体化处理器2、一级混凝沉淀器3、深度除油过滤器4、臭氧催化氧化器5、吸附反应器6、二级混凝沉淀器7、循环水池8;碳素砖生产废气洗涤装置1的出水口与焦油/浮油一体化处理器2的进水口连接,循环水池8的出水口与碳素砖生产废气洗涤装置1的进水口连接。优化地,一级混凝沉淀器3的出水口还设置超越管,分别接至臭氧催化氧化器5、二级混凝沉淀器7和循环水池8。This embodiment provides a treatment system for washing circulating water of exhaust gas from carbon brick production, including a tar/slick
采用该系统处理碳素砖生产废气洗涤循环水的工艺流程如图1所示,具体的工艺方法及参数详见实施例一。The process flow of using this system to treat carbon bricks to produce waste gas washing circulating water is shown in Figure 1, and the specific process methods and parameters are detailed in Example 1.
同时,本实施例的处理系统可以集成为一体化处理撬装设备,减少占地和降低安装难度。At the same time, the processing system of this embodiment can be integrated into an integrated processing skid-mounted device, which reduces land occupation and installation difficulty.
以上所述仅为本发明的较佳实施例而已,并不用以限制本发明,凡在本发明的精神和原则之内,所作的任何修改、等同替换、改进等,均应包含在本发明的保护范围之内。The above descriptions are only preferred embodiments of the present invention, and are not intended to limit the present invention. Any modifications, equivalent replacements, improvements, etc. made within the spirit and principles of the present invention shall be included in the scope of the present invention. within the scope of protection.
Claims (10)
Priority Applications (1)
| Application Number | Priority Date | Filing Date | Title |
|---|---|---|---|
| CN202211414660.5A CN115745250B (en) | 2022-11-11 | 2022-11-11 | A treatment system and method for carbon brick production waste gas washing circulating water |
Applications Claiming Priority (1)
| Application Number | Priority Date | Filing Date | Title |
|---|---|---|---|
| CN202211414660.5A CN115745250B (en) | 2022-11-11 | 2022-11-11 | A treatment system and method for carbon brick production waste gas washing circulating water |
Publications (2)
| Publication Number | Publication Date |
|---|---|
| CN115745250A true CN115745250A (en) | 2023-03-07 |
| CN115745250B CN115745250B (en) | 2025-05-27 |
Family
ID=85369821
Family Applications (1)
| Application Number | Title | Priority Date | Filing Date |
|---|---|---|---|
| CN202211414660.5A Active CN115745250B (en) | 2022-11-11 | 2022-11-11 | A treatment system and method for carbon brick production waste gas washing circulating water |
Country Status (1)
| Country | Link |
|---|---|
| CN (1) | CN115745250B (en) |
Citations (9)
| Publication number | Priority date | Publication date | Assignee | Title |
|---|---|---|---|---|
| US4676908A (en) * | 1984-11-19 | 1987-06-30 | Hankin Management Services Ltd. | Waste water treatment |
| JP2004275884A (en) * | 2003-03-14 | 2004-10-07 | Tokyo Electric Power Co Inc:The | Wastewater treatment method, wastewater treatment device and treatment system |
| US20160311711A1 (en) * | 2015-04-23 | 2016-10-27 | King Fahd University Of Petroleum And Minerals | Methods and systems for selenocyanate removal from contaminated aqueous media |
| CN107867774A (en) * | 2017-10-24 | 2018-04-03 | 连云港紫金海藻产业研究发展中心 | The circulation comprehensive of seaweed processing waste water utilizes system and technical method |
| KR101960394B1 (en) * | 2018-05-15 | 2019-03-20 | 박형준 | Method for manufacturing eco-friendly lightweight clay bricks recycling petroleum cokes and clay bricks manufactured by the same |
| CN211734111U (en) * | 2019-12-31 | 2020-10-23 | 深圳市华域环保科技有限公司 | Wastewater recycling system in slag treatment process |
| CN213141762U (en) * | 2020-08-28 | 2021-05-07 | 韶关林和林产科技有限公司 | Terpene resin washing waste water zero discharge system |
| CN114345893A (en) * | 2021-12-06 | 2022-04-15 | 中国建筑第二工程局有限公司 | Building waste water waste material separation processing apparatus |
| CN115304216A (en) * | 2022-08-03 | 2022-11-08 | 上海扉悦环保科技有限公司 | Semi-coke wastewater treatment process |
-
2022
- 2022-11-11 CN CN202211414660.5A patent/CN115745250B/en active Active
Patent Citations (9)
| Publication number | Priority date | Publication date | Assignee | Title |
|---|---|---|---|---|
| US4676908A (en) * | 1984-11-19 | 1987-06-30 | Hankin Management Services Ltd. | Waste water treatment |
| JP2004275884A (en) * | 2003-03-14 | 2004-10-07 | Tokyo Electric Power Co Inc:The | Wastewater treatment method, wastewater treatment device and treatment system |
| US20160311711A1 (en) * | 2015-04-23 | 2016-10-27 | King Fahd University Of Petroleum And Minerals | Methods and systems for selenocyanate removal from contaminated aqueous media |
| CN107867774A (en) * | 2017-10-24 | 2018-04-03 | 连云港紫金海藻产业研究发展中心 | The circulation comprehensive of seaweed processing waste water utilizes system and technical method |
| KR101960394B1 (en) * | 2018-05-15 | 2019-03-20 | 박형준 | Method for manufacturing eco-friendly lightweight clay bricks recycling petroleum cokes and clay bricks manufactured by the same |
| CN211734111U (en) * | 2019-12-31 | 2020-10-23 | 深圳市华域环保科技有限公司 | Wastewater recycling system in slag treatment process |
| CN213141762U (en) * | 2020-08-28 | 2021-05-07 | 韶关林和林产科技有限公司 | Terpene resin washing waste water zero discharge system |
| CN114345893A (en) * | 2021-12-06 | 2022-04-15 | 中国建筑第二工程局有限公司 | Building waste water waste material separation processing apparatus |
| CN115304216A (en) * | 2022-08-03 | 2022-11-08 | 上海扉悦环保科技有限公司 | Semi-coke wastewater treatment process |
Non-Patent Citations (1)
| Title |
|---|
| 王乾;刘建忠;苏思正;刘敏;: "焦化废水脱色的研究进展", 燃料与化工, no. 06, 15 November 2011 (2011-11-15) * |
Also Published As
| Publication number | Publication date |
|---|---|
| CN115745250B (en) | 2025-05-27 |
Similar Documents
| Publication | Publication Date | Title |
|---|---|---|
| CN101462789B (en) | Method for landfill yard leachate biological treatment tail water | |
| CN108101299B (en) | High-vanadium SCR denitration catalyst regeneration wastewater treatment method | |
| CN1141263C (en) | Method for controlling oil-bearing waste water | |
| CN103332824A (en) | A composite treatment system and a treatment method for DNT production waste water | |
| CN102115890A (en) | Total recycling method of PCB (printed circuit board) nitric acid type tin-lead stripping waste liquid | |
| CN101417841B (en) | Process for treating steel mill converter flue gas dedusting water by low hardness method | |
| CN109020090A (en) | A kind of high concentration hard-degraded organic waste water processing unit and method | |
| CN106977004B (en) | Method and device for deep treatment of coking reverse osmosis concentrated water | |
| CN114291936A (en) | Converter hot-stewing slag wastewater treatment system | |
| CN110585866A (en) | Desulfurization and dust removal method for copper-containing industrial sludge smelting flue gas | |
| CN107902829B (en) | Cold rolling oil-containing and emulsion wastewater recycling process and device thereof | |
| CN112479465A (en) | Device and process for closing acid mine wastewater treatment of vanadium ore | |
| CN114735857B (en) | Lead-zinc smelting industrial waste acid and sewage treatment process | |
| CN106315908B (en) | Deep treatment method and device for cold rolling oily wastewater | |
| CN105217892B (en) | Petrochemical comprehensive waste water treatment device and method | |
| CN115745250A (en) | Treatment system and method for carbon brick production waste gas washing circulating water | |
| CN114014497B (en) | Coking wastewater treatment process | |
| CN216890433U (en) | Converter hot-stewing slag wastewater treatment system | |
| CN116161778B (en) | A process and device for treating high-concentration organic wastewater by coupling advanced oxidation method with biological method | |
| CN109019820A (en) | Method for treating oil-containing graphite wastewater | |
| CN215049147U (en) | Blast furnace gas alkali lye hydrogen sulfide removal waste water resource treatment device | |
| CN215828497U (en) | Device for preparing polymer aluminum salt coagulant from sludge of high-salt wastewater zero-discharge system | |
| CN114479957A (en) | Method and system for desulfurizing and dechlorinating blast furnace gas | |
| CN108128874A (en) | Ammonia nitrogen treatment method in cold-rolled sheet wastewater | |
| CN209193733U (en) | A kind of high concentration hard-degraded organic waste water processing unit |
Legal Events
| Date | Code | Title | Description |
|---|---|---|---|
| PB01 | Publication | ||
| PB01 | Publication | ||
| SE01 | Entry into force of request for substantive examination | ||
| SE01 | Entry into force of request for substantive examination | ||
| GR01 | Patent grant | ||
| GR01 | Patent grant |
