CN114576697A - Hot water energy-saving metering system - Google Patents

Hot water energy-saving metering system Download PDF

Info

Publication number
CN114576697A
CN114576697A CN202210191163.7A CN202210191163A CN114576697A CN 114576697 A CN114576697 A CN 114576697A CN 202210191163 A CN202210191163 A CN 202210191163A CN 114576697 A CN114576697 A CN 114576697A
Authority
CN
China
Prior art keywords
water
heater
water tank
outlet
temperature sensor
Prior art date
Legal status (The legal status is an assumption and is not a legal conclusion. Google has not performed a legal analysis and makes no representation as to the accuracy of the status listed.)
Pending
Application number
CN202210191163.7A
Other languages
Chinese (zh)
Inventor
李开春
潘远学
王岩
唐志飞
陈荣华
黄银川
刘广虎
李昊霖
张洋
Current Assignee (The listed assignees may be inaccurate. Google has not performed a legal analysis and makes no representation or warranty as to the accuracy of the list.)
Sunrain Group Co ltd
Solareast Holdings Co Ltd
Original Assignee
Sunrain Group Co ltd
Solareast Holdings Co Ltd
Priority date (The priority date is an assumption and is not a legal conclusion. Google has not performed a legal analysis and makes no representation as to the accuracy of the date listed.)
Filing date
Publication date
Application filed by Sunrain Group Co ltd, Solareast Holdings Co Ltd filed Critical Sunrain Group Co ltd
Priority to CN202210191163.7A priority Critical patent/CN114576697A/en
Publication of CN114576697A publication Critical patent/CN114576697A/en
Pending legal-status Critical Current

Links

Images

Classifications

    • FMECHANICAL ENGINEERING; LIGHTING; HEATING; WEAPONS; BLASTING
    • F24HEATING; RANGES; VENTILATING
    • F24DDOMESTIC- OR SPACE-HEATING SYSTEMS, e.g. CENTRAL HEATING SYSTEMS; DOMESTIC HOT-WATER SUPPLY SYSTEMS; ELEMENTS OR COMPONENTS THEREFOR
    • F24D19/00Details
    • F24D19/10Arrangement or mounting of control or safety devices
    • F24D19/1006Arrangement or mounting of control or safety devices for water heating systems
    • F24D19/1066Arrangement or mounting of control or safety devices for water heating systems for the combination of central heating and domestic hot water
    • F24D19/1081Arrangement or mounting of control or safety devices for water heating systems for the combination of central heating and domestic hot water counting of energy consumption
    • YGENERAL TAGGING OF NEW TECHNOLOGICAL DEVELOPMENTS; GENERAL TAGGING OF CROSS-SECTIONAL TECHNOLOGIES SPANNING OVER SEVERAL SECTIONS OF THE IPC; TECHNICAL SUBJECTS COVERED BY FORMER USPC CROSS-REFERENCE ART COLLECTIONS [XRACs] AND DIGESTS
    • Y02TECHNOLOGIES OR APPLICATIONS FOR MITIGATION OR ADAPTATION AGAINST CLIMATE CHANGE
    • Y02EREDUCTION OF GREENHOUSE GAS [GHG] EMISSIONS, RELATED TO ENERGY GENERATION, TRANSMISSION OR DISTRIBUTION
    • Y02E10/00Energy generation through renewable energy sources
    • Y02E10/40Solar thermal energy, e.g. solar towers

Landscapes

  • Engineering & Computer Science (AREA)
  • Physics & Mathematics (AREA)
  • Thermal Sciences (AREA)
  • Chemical & Material Sciences (AREA)
  • Combustion & Propulsion (AREA)
  • Mechanical Engineering (AREA)
  • General Engineering & Computer Science (AREA)
  • Heat-Pump Type And Storage Water Heaters (AREA)

Abstract

本发明公开了一种热水节能计量系统,包括热水器、信息采集模块、控制器、外接电源和用水设备,所述热水器输出端通过管道与用水设备固定连接,所述热水器与外接电源电性连接,所述热水器与外接电源之间依次电性连接有控制器和信息采集模块;本发明在水箱补水时,通过信息采集模块采集进水温度值、进水流量,依据算法,计算出进水温度、进水流量;用水时,通过信息采集模块统计出水温度值、出水流量,依据算法,计算出出水温度、出水流量,每天的零点,计算出当天的用热水的热能值,可以产生可靠直观的节能减排数据,让用户直观看到使用绿色节能产品产生的效益,有利于推广低碳节能产品。

Figure 202210191163

The invention discloses a hot water energy-saving metering system, comprising a water heater, an information collection module, a controller, an external power supply and water equipment. The output end of the water heater is fixedly connected to the water equipment through pipes, and the water heater is electrically connected to the external power supply A controller and an information collection module are sequentially electrically connected between the water heater and the external power supply; the present invention collects the inlet water temperature value and the inlet water flow rate through the information collection module when the water tank is replenished, and calculates the inlet water temperature according to an algorithm , Inlet water flow; when using water, the information collection module counts the effluent temperature value and effluent flow rate, and according to the algorithm, calculates the effluent temperature, the effluent flow rate, and the daily zero point, calculates the thermal energy value of the hot water for the day, which can generate reliable and intuitive The data of energy saving and emission reduction, allowing users to intuitively see the benefits of using green energy-saving products, is conducive to the promotion of low-carbon energy-saving products.

Figure 202210191163

Description

Hot water energy-saving metering system
Technical Field
The invention relates to the technical field of new energy hot water such as solar water heaters, air energy water heaters, photovoltaic water heaters and the like, in particular to a hot water energy-saving metering system.
Background
Climate change is a global problem facing human beings, and with carbon dioxide emission of various countries, greenhouse gases are increased rapidly, thus forming a threat to life systems. Against this background, countries around the world reduce greenhouse gas in a global contractual manner, whereby our country proposes carbon peak-reaching and carbon neutralization targets. Solar photothermal, photovoltaic and air energy water heaters and the like have entered common families as green clean energy.
According to the national new energy and renewable energy industry development program, the solar water heaters for nationwide residences have the capacity of about 2.32 billion cubic meters in 2020, the popularization rate reaches 20% -30%, and the installation of the solar water heaters in China reaches 3 billion square meters in 2025 years, and the total output value reaches 3 billion yuan. Such huge energy-saving products lack metering means, cannot generate reliable and intuitive energy-saving and emission-reduction data, and users cannot visually see benefits generated by using green energy-saving products, so that the popularization of low-carbon energy-saving products is not facilitated;
at present, heat meters, water meters, electricity meters, meteorological stations and the like are mature, various acquisition and metering unit manufacturers mainly deal with industrial application, and the heat meters, the water meters, the electricity meters, the meteorological stations and the like are large in size and high in cost and are not beneficial to being popularized to families if being simply assembled. Energy-saving products such as household solar water heaters (non-pressure-bearing), balcony wall-mounted solar water heaters, air energy water heaters, photovoltaic water heaters and the like are various in systems, and heat energy metering modes are different; the data of energy conservation and emission reduction also need to consider the statistics of electric energy,
therefore, we propose an energy-saving metering system for hot water to solve the above-mentioned problems.
Disclosure of Invention
The invention aims to provide an energy-saving hot water metering system to solve the problems in the background technology.
In order to achieve the purpose, the invention provides the following technical scheme: the utility model provides an energy-conserving metering system of hot water, includes water heater, information acquisition module, controller, external power supply and water equipment, the water heater input passes through pipeline and external water source fixed connection, the water heater output passes through pipeline and water equipment fixed connection, water heater and external power supply electric connection, electric connection has controller and information acquisition module between water heater and the external power supply in proper order.
The water heater comprises a heat collector, a water tank and a heater, wherein the heat collector is uniformly arranged on one side of the water tank, the heater is arranged in the water tank, the input end of the water tank is fixedly connected with an external water source through a pipeline, and the output end of the water tank is fixedly connected with water utilization equipment through a pipeline; the information acquisition module is including gathering circuit board, temperature sensor, the flow sensor of intaking, play water temperature sensor, play water flow sensor, play water check valve and the check valve of intaking, gather circuit board electric connection on the circuit between heater and external power supply, gather the circuit board respectively with temperature sensor, the flow sensor of intaking, play water temperature sensor, play water flow sensor, play water check valve and the check valve electric connection of intaking, intake temperature sensor, the flow sensor of intaking and the check valve of intaking set gradually on the pipeline between water tank and the external water source, go out water temperature sensor, play water flow sensor and play water check valve and set gradually on the pipeline between water tank and the water equipment.
The water tank is a non-pressure-bearing water tank, the heater is an alternating current heater, and the controller is a solar controller.
Wherein, a water inlet valve is arranged on the pipeline between the water tank and the external water source.
The water heater comprises a heat collector, a water tank and a heater, wherein the heat collector is uniformly arranged on one side of the water tank, the heater is arranged in the water tank, the input end of the water tank is fixedly connected with an external water source through a pipeline, and the output end of the water tank is fixedly connected with water utilization equipment through a pipeline; the information acquisition module is including gathering circuit board, temperature sensor, the flow sensor of intaking, leaving water temperature sensor, play water flow sensor, gather circuit board electric connection on the circuit between heater and external power supply, gather the circuit board respectively with temperature sensor, the flow sensor of intaking, leaving water temperature sensor and a play water flow sensor electric connection, temperature sensor and the flow sensor of intaking set gradually on the pipeline between water tank and the external water source, it sets gradually to go out water temperature sensor and a play water flow sensor on the pipeline between water tank and the water equipment.
The water tank is a non-pressure-bearing water tank, the heater is an air energy heating coil pipe, and the controller is an air energy host machine.
Wherein, a water inlet valve is arranged on the pipeline between the water tank and the external water source.
The water heater comprises a heat collector, a water tank and a heater, wherein the water tank is connected with the heat collector through a pipeline, the heater is arranged in the water tank, the input end of the water tank is fixedly connected with an external water source through a pipeline, and the output end of the water tank is fixedly connected with water utilization equipment through a pipeline; the information acquisition module includes collection circuit board, temperature sensor, play water flow sensor of intaking, collection circuit board electric connection is on the circuit between heater and the external power supply, collection circuit board respectively with temperature sensor, play water temperature sensor and play water flow sensor electric connection of intaking, it sets up to intake temperature sensor on the pipeline between water tank and the external water source, play water temperature sensor and play water flow sensor set gradually on the pipeline between water tank and the water equipment.
The water tank is a pressure-bearing water tank, the heater is an alternating current heater, and the controller is a solar controller.
The water heater comprises a water tank and a heater, wherein the heater is arranged in the water tank, the input end of the water tank is fixedly connected with an external water source through a pipeline, and the output end of the water tank is fixedly connected with water utilization equipment through a pipeline; the information acquisition module comprises an acquisition circuit board, a water inlet temperature sensor, a water outlet temperature sensor and a water outlet flow sensor, wherein the acquisition circuit board is electrically connected to a circuit between the heater and an external power supply, the acquisition circuit board is respectively electrically connected with the water inlet temperature sensor, the water outlet temperature sensor and the water outlet flow sensor, the water inlet temperature sensor is arranged on a pipeline between the water tank and an external water source, and the water outlet temperature sensor and the water outlet flow sensor are sequentially arranged on a pipeline between the water tank and water using equipment; the water tank is a pressure-bearing water tank, the heater is an air energy heating coil pipe, and the controller is an air energy host machine.
Compared with the prior art, the invention has the beneficial effects that:
when a water tank is used for replenishing water, the water inlet temperature value and the water inlet flow are acquired through the information acquisition module, and the water inlet temperature and the water inlet flow are calculated according to an algorithm; when water is used, the water outlet temperature value and the water outlet flow are counted by the information acquisition module, the water outlet temperature and the water outlet flow are calculated according to an algorithm, the daily zero point and the daily heat energy value of hot water are calculated, reliable and intuitive energy-saving and emission-reduction data can be generated, a user can visually see the benefits generated by using green energy-saving products, and the low-carbon energy-saving products can be popularized;
the acquisition circuit board also integrates communication modules such as WiFi and GPRS, and real-time data can be uploaded to the cloud; and after calculation and summary are carried out by the cloud server, the data are sent to the user mobile terminal, so that the user can see the data of energy conservation and emission reduction, and the participation degree of the user is improved.
Drawings
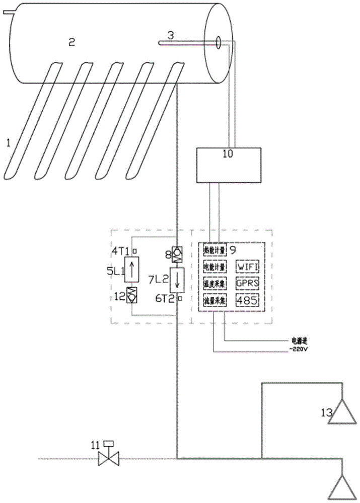
FIG. 1 is a schematic diagram of energy-saving acquisition according to a first embodiment of the present invention;
FIG. 2 is a schematic diagram of energy-saving acquisition according to a second embodiment of the present invention;
FIG. 3 is a schematic diagram of energy-saving acquisition according to a third embodiment of the present invention;
fig. 4 is a schematic diagram of energy-saving acquisition according to a fourth embodiment of the present invention.
In the figure, 1, a heat collector; 2. a water tank; 3. a heater; 4. an inlet water temperature sensor; 5. a water inflow sensor; 6. an effluent temperature sensor; 7. a water outlet flow sensor; 8. a water outlet one-way valve; 9. collecting a circuit board; 10. a controller; 11. a water inlet valve; 12. a water inlet one-way valve; 13. and (5) water using equipment.
Detailed Description
The technical solutions in the embodiments of the present invention will be clearly and completely described below with reference to the drawings in the embodiments of the present invention, and it is obvious that the described embodiments are only a part of the embodiments of the present invention, and not all of the embodiments. All other embodiments, which can be derived by a person skilled in the art from the embodiments given herein without making any creative effort, shall fall within the protection scope of the present invention.
Example 1
Referring to fig. 1, the present invention provides a technical solution: the utility model provides a hot water energy-saving metering system, which comprises a water heater, the information acquisition module, controller 10, external power supply and water equipment 13, the water heater includes heat collector 1, water tank 2 and heater 3, 2 one sides of water tank evenly are provided with heat collector 1, 2 inside heaters 3 that are provided with of water tank, 2 inputs of water tank pass through pipeline and external water source fixed connection, 2 outputs of water tank pass through pipeline and 13 fixed connection of water equipment, heater 3 and external power supply electric connection, electric connection has controller 10 and information acquisition module in proper order between heater 3 and the external power supply, water tank 2 is the non-pressure-bearing water tank, heater 3 is alternating current electric heater, controller 10 is solar controller.
Wherein, the information acquisition module comprises an acquisition circuit board 9, an inlet water temperature sensor 4, an inlet water flow sensor 5, an outlet water temperature sensor 6, an outlet water flow sensor 7, an outlet water one-way valve 8 and an inlet water one-way valve 12, the acquisition circuit board 9 is electrically connected on a circuit between the heater 3 and an external power supply, the acquisition circuit board 9 is respectively connected with the inlet water temperature sensor 4, inflow sensor 5, go out water temperature sensor 6, go out water flow sensor 7, go out water check valve 8 and the check valve 12 electric connection that intakes, intake temperature sensor 4, intake flow sensor 5 and the check valve 12 that intakes set gradually on the pipeline between water tank 2 and external water source, go out water temperature sensor 6, go out water flow sensor 7 and go out water check valve 8 and set gradually on the pipeline between water tank 2 and water equipment 13, be provided with inlet valve 11 on the pipeline between water tank 2 and the external water source.
The system is a single-pipe water supply and drainage system, a water tank 2, an external water source and water utilization equipment share a pipeline, when the water tank 2 is used for water supplement, a water inlet valve 11 is opened, cold water sequentially passes through a water inlet check valve 12, a water inlet flow sensor 5 and a water inlet temperature sensor 4 and enters the water tank 2, a water inlet time period can be judged according to the water inlet flow sensor 5, a water inlet temperature value and a water inlet flow of the time period are counted, and the water inlet temperature and the water inlet flow are calculated according to an algorithm; when water is used, hot water sequentially passes through the water outlet one-way valve 8, the water outlet flow sensor 7 and the water outlet temperature sensor 6 and flows out of the water using equipment 13; according to the water outlet flow sensor 7, the time period of water utilization can be judged, the water outlet temperature value and the water outlet flow in the time period are counted, and the water outlet temperature and the water outlet flow are calculated according to an algorithm. And calculating the heat energy value of hot water on the day at the zero point of each day.
Further, the external power supply is an AC220V power supply, and the AC220V power supply controls the start and stop of the AC electric heater through the acquisition circuit board 9 and the solar controller in sequence; voltage and current measuring modules are integrated on the collecting circuit board 9, the zero point of each day is used for calculating the electricity consumption of the day;
meanwhile, the acquisition circuit board 9 is also integrated with communication modules such as WiFi and GPRS, and real-time data can be uploaded to the cloud; and after calculation and summary are carried out by the cloud server, the data are sent to the user mobile terminal, so that the user can see the data of energy conservation and emission reduction, and the participation degree of the user is improved.
The hot water energy-saving calculation method of the system comprises the following steps:
step 1, recording the water inlet temperature T of cold water each time when water flows through a water inlet flow sensor1
Step 2, recording the water temperature T when using the water end2Water flow V, sampling interval time is tau;
step 3, calculating the water temperature T2And the mass flow per unit time calculated by the water volume V is
Figure BDA0003524468100000031
Step 4, defaulting to the inlet water temperature T recorded last time due to the relatively stable inlet water temperature in a short period1Is the basis for calculation;
step 5, by T1Calculating the corresponding enthalpy value h of the inlet water according to the temperature1From the water temperature T2The enthalpy value h of the applied water is calculated by the temperature2
Step 6, saving energy of clean energy such as solar energy, air energy and the like:
Figure BDA0003524468100000032
step 7, the collector calculates the accumulated electricity consumption E in a time period by measuring the voltage and the current;
step 8, the total energy saving is as follows: q ═ Qs-E。
Example 2
Referring to fig. 2, the present invention provides a technical solution: a hot water energy-saving metering system comprises a water heater, an information acquisition module, a controller 10, an external power supply and water utilization equipment 13, wherein the water heater comprises a heat collector 1, a water tank 2 and a heater 3, the heat collector 1 is uniformly arranged on one side of the water tank 2, the heater 3 is arranged in the water tank 2, the input end of the water tank 2 is fixedly connected with an external water source through a pipeline, and the output end of the water tank 2 is fixedly connected with the water utilization equipment 13 through a pipeline; the heater 3 and external power supply electric connection, electric connection has controller 10 and information acquisition module between heater 3 and the external power supply in proper order, and water tank 2 is non-pressure-bearing water tank, and heater 3 is air can heating coil, and controller 10 is the air can the host computer.
Wherein, the information acquisition module is including gathering circuit board 9, intake temperature sensor 4, intake flow sensor 5, outlet temperature sensor 6, outlet flow sensor 7, gather circuit board 9 electric connection on the circuit between heater 3 and external power supply, gather circuit board 9 respectively with intake temperature sensor 4, intake flow sensor 5, outlet temperature sensor 6 and outlet flow sensor 7 electric connection, intake temperature sensor 4 and intake flow sensor 5 set gradually on the pipeline between water tank 2 and external water source, outlet temperature sensor 6 and outlet flow sensor 7 set gradually on the pipeline between water tank 2 and water equipment 13, be provided with inlet valve 11 on the pipeline between water tank 2 and the external water source.
The system is a double-pipe water supply and drainage system, when a water tank 2 is replenished with water, a water inlet valve 11 is opened, cold water sequentially passes through a water inlet flow sensor 5 and a water inlet temperature sensor 4 and enters the water tank 2, a water inlet time period can be judged according to the water inlet flow sensor 5, water inlet temperature values and water inlet flow of the time period are counted, and the water inlet temperature and the water inlet flow are calculated according to an algorithm; when water is used, hot water sequentially passes through the water outlet flow sensor 7 and the water outlet temperature sensor 6 and flows out of the water using equipment 13; according to the water outlet flow sensor 7, the time period of water utilization can be judged, the water outlet temperature value and the water outlet flow in the time period are counted, and the water outlet temperature and the water outlet flow are calculated according to an algorithm. And calculating the heat energy value of hot water on the day at the zero point of each day.
Further, the external power supply is an AC220V power supply, and the AC220V power supply sequentially passes through the acquisition circuit board 9 and the air energy host to control the start and stop of the air energy heating coil; voltage and current measuring modules are integrated on the collecting circuit board 9, the zero point of each day is used for calculating the electricity consumption of the day;
meanwhile, the acquisition circuit board 9 is also integrated with communication modules such as WiFi and GPRS, and real-time data can be uploaded to the cloud; and after calculation and summary are carried out by the cloud server, the data are sent to the user mobile terminal, so that the user can see the data of energy conservation and emission reduction, and the participation degree of the user is improved.
The hot water energy-saving calculation method of the system comprises the following steps:
step 1, recording the water inlet temperature T of cold water each time when water flows through a water inlet flow sensor1
Step 2, recording the water temperature T when using the water end2Water flow V, sampling interval time is tau;
step 3, calculating the water temperature T2And calculating the mass flow per unit time by using the water volume V as follows:
Figure BDA0003524468100000041
step 4, defaulting to the inlet water temperature T recorded last time due to the relatively stable inlet water temperature in a short period1Is the basis for calculation;
step 5, by T1Calculating the corresponding enthalpy value h of the inlet water according to the temperature1From the water temperature T2The enthalpy value h of the applied water is calculated by the temperature2
Step 6, saving energy of clean energy such as solar energy, air energy and the like:
Figure BDA0003524468100000042
step 7, the collector calculates the accumulated electricity consumption E in a time period by measuring the voltage and the current;
step 8, the total energy saving is as follows: q ═ Qs-E。
Example 3
Referring to fig. 3, the present invention provides a technical solution: the utility model provides a hot water energy-saving metering system, which comprises a water heater, the information acquisition module, controller 10, external power supply and water equipment 13, the water heater includes heat collector 1, water tank 2 and heater 3, through the pipe connection between water tank 2 and the heat collector 1, 2 inside heaters 3 that are provided with of water tank, 2 inputs of water tank pass through pipeline and external water source fixed connection, 2 outputs of water tank pass through pipeline and 13 fixed connection of water equipment, heater 3 and external power supply electric connection, electric connection has controller 10 and information acquisition module in proper order between heater 3 and the external power supply, water tank 2 is the pressure-bearing water tank, heater 3 is alternating current electric heater, controller 10 is solar control ware.
Wherein, the information acquisition module includes acquisition circuit board 9, intake temperature sensor 4, leaving water temperature sensor 6, leaving water flow sensor 7, acquisition circuit board 9 electric connection is on the circuit between heater 3 and external power supply, acquisition circuit board 9 respectively with intake temperature sensor 4, leaving water temperature sensor 6 and leaving water flow sensor 7 electric connection, intake temperature sensor 4 sets up on the pipeline between water tank 2 and external water source, leaving water temperature sensor 6 and leaving water flow sensor 7 set gradually on the pipeline between water tank 2 and water equipment 13.
The system is a double-pipe water supply and drainage system, when the water tank 2 is replenished with water, cold water enters the water tank 2 through the water inlet temperature sensor 4, the water inlet time period can be judged according to the water inlet temperature sensor 4, the water inlet temperature value in the time period is counted, and the water inlet temperature is calculated according to an algorithm; when water is used, hot water sequentially passes through the water outlet flow sensor 7 and the water outlet temperature sensor 6 and flows out of the water using equipment 13; according to the water outlet flow sensor 7, the time period of water utilization can be judged, the water outlet temperature value and the water outlet flow in the time period are counted, and the water outlet temperature and the water outlet flow are calculated according to an algorithm. And calculating the heat energy value of hot water on the day at the zero point of each day.
Further, the external power supply is an AC220V power supply, and the AC220V power supply controls the start and stop of the AC electric heater through the acquisition circuit board 9 and the solar controller in sequence; voltage and current measuring modules are integrated on the collecting circuit board 9, the zero point of each day is used for calculating the electricity consumption of the day;
meanwhile, the acquisition circuit board 9 is also integrated with communication modules such as WiFi and GPRS, and real-time data can be uploaded to the cloud; and after calculation and summary are carried out by the cloud server, the data are sent to the user mobile terminal, so that the user can see the data of energy conservation and emission reduction, and the participation degree of the user is improved.
The hot water energy-saving calculation method of the system comprises the following steps:
step 1, when the water end of the pressure-bearing system uses water, the temperature sensor respectively records cold water intake each timeTemperature T of water1The temperature T of the outlet water of the hot water2The flow sensor records the water flow V;
step 2, calculating the water temperature T2And calculating the mass flow per unit time by using the water volume V as follows:
Figure BDA0003524468100000043
step 3, from T1Calculating the corresponding enthalpy value h of the inlet water according to the temperature1From the water temperature T2The enthalpy value h of the applied water is calculated by the temperature2
Step 4, saving energy of clean energy such as solar energy, air energy and the like:
Figure BDA0003524468100000044
step 5, calculating the accumulated electricity consumption E in a time period by the collector through measuring voltage and current;
step 6, the total energy saving is as follows: q ═ Qs-E。
Example 4
Referring to fig. 4, the present invention provides a technical solution: the utility model provides an energy-conserving measurement system of hot water, which comprises a water heater, the information acquisition module, controller 10, external power supply and water equipment 13, the water heater includes water tank 2 and heater 3, 2 inside heaters 3 that are provided with of water tank, 2 inputs of water tank pass through pipeline and external water source fixed connection, 2 outputs of water tank pass through pipeline and water equipment 13 fixed connection, heater 3 and external power supply electric connection, electric connection has controller 10 and information acquisition module between heater 3 and the external power supply in proper order, water tank 2 is the pressure-bearing water tank, heater 3 is air energy heating coil, controller 10 is the air can the host computer.
Wherein, the information acquisition module includes acquisition circuit board 9, intake temperature sensor 4, leaving water temperature sensor 6, leaving water flow sensor 7, acquisition circuit board 9 electric connection is on the circuit between heater 3 and external power supply, acquisition circuit board 9 respectively with intake temperature sensor 4, leaving water temperature sensor 6 and leaving water flow sensor 7 electric connection, intake temperature sensor 4 sets up on the pipeline between water tank 2 and external water source, leaving water temperature sensor 6 and leaving water flow sensor 7 set gradually on the pipeline between water tank 2 and water equipment 13.
The system is a double-pipe water supply and drainage system, when the water tank 2 is replenished with water, cold water enters the water tank 2 through the water inlet temperature sensor 4, the water inlet time period can be judged according to the water inlet temperature sensor 4, the water inlet temperature value in the time period is counted, and the water inlet temperature is calculated according to an algorithm; when water is used, hot water sequentially passes through the water outlet flow sensor 7 and the water outlet temperature sensor 6 and flows out of the water using equipment 13; according to the water outlet flow sensor 7, the time period of water utilization can be judged, the water outlet temperature value and the water outlet flow in the time period are counted, and the water outlet temperature and the water outlet flow are calculated according to an algorithm. And calculating the heat energy value of hot water on the day at the zero point of each day.
Further, the external power supply is an AC220V power supply, and the AC220V power supply sequentially passes through the acquisition circuit board 9 and the air energy host to control the start and stop of the air energy heating coil; voltage and current measuring modules are integrated on the collecting circuit board 9, the zero point of each day is used for calculating the electricity consumption of the day;
meanwhile, the acquisition circuit board 9 is also integrated with communication modules such as WiFi and GPRS, and real-time data can be uploaded to the cloud; and after calculation and summary are carried out by the cloud server, the data are sent to the user mobile terminal, so that the user can see the data of energy conservation and emission reduction, and the participation degree of the user is improved.
The hot water energy-saving calculation method of the system comprises the following steps:
step 1, when the water end of the pressure-bearing system uses water, the temperature sensors respectively record the water inlet temperature T of cold water each time1Temperature T of hot water outlet2The flow sensor records the water flow V;
step 2, calculating the water temperature T2And calculating the mass flow per unit time by using the water volume V as follows:
Figure BDA0003524468100000051
step 3, from T1Calculating the corresponding enthalpy value h of the inlet water according to the temperature1From the water temperature T2The enthalpy value h of the applied water is calculated by the temperature2
Step 4, saving energy of clean energy such as solar energy, air energy and the like:
Figure BDA0003524468100000052
step 5, calculating the accumulated electricity consumption E in a time period by the collector through measuring voltage and current;
step 6, the total energy saving is as follows: q ═ Qs-E。
Finally, when the unpressurized water tank is adopted, the hot water energy-saving metering system is suitable for unpressurized solar and air energy hot water systems, and the hot water energy-saving computing systems of the embodiment 1 and the embodiment 2 can be adopted for the heat computing algorithm of the unpressurized solar and air energy hot water systems; when the pressure-bearing water tank is adopted, the hot water energy-saving metering system is suitable for pressure-bearing solar energy and air energy hot water systems, and the hot water energy-saving computing systems of the embodiment 3 and the embodiment 4 can be adopted for the heat computing algorithm of the non-pressure-bearing solar energy and air energy hot water systems.
Although embodiments of the present invention have been shown and described, it will be appreciated by those skilled in the art that changes, modifications, substitutions and alterations can be made in these embodiments without departing from the principles and spirit of the invention, the scope of which is defined in the appended claims and their equivalents.

Claims (10)

1.一种热水节能计量系统,包括热水器、信息采集模块、控制器(10)、外接电源和用水设备(13),其特征在于:所述热水器输入端通过管道与外接水源固定连接,所述热水器输出端通过管道与用水设备(13)固定连接,所述热水器与外接电源电性连接,所述热水器与外接电源之间依次电性连接有控制器(10)和信息采集模块。1. A hot water energy-saving metering system, comprising a water heater, an information acquisition module, a controller (10), an external power supply and a water-use equipment (13), wherein the input end of the water heater is fixedly connected to an external water source through a pipeline, so that the The output end of the water heater is fixedly connected to the water equipment (13) through pipes, the water heater is electrically connected to an external power source, and a controller (10) and an information collection module are sequentially electrically connected between the water heater and the external power source. 2.根据权利要求1所述的一种热水节能计量系统,其特征在于:所述热水器包括集热器(1)、水箱(2)和加热器(3),所述水箱(2)一侧均匀设置有集热器(1),所述水箱(2)内部设置有加热器(3),所述水箱(2)输入端通过管道与外接水源固定连接,所述水箱(2)输出端通过管道与用水设备(13)固定连接;2 . The energy-saving metering system for hot water according to claim 1 , wherein the water heater comprises a collector ( 1 ), a water tank ( 2 ) and a heater ( 3 ), and the water tank ( 2 ) is a A heat collector (1) is evenly arranged on the side, a heater (3) is arranged inside the water tank (2), the input end of the water tank (2) is fixedly connected to an external water source through a pipeline, and the output end of the water tank (2) Fixed connection with water equipment (13) through pipes; 所述信息采集模块包括采集电路板(9)、进水温度传感器(4)、进水流量传感器(5)、出水温度传感器(6)、出水流量传感器(7)、出水单向阀(8)和进水单向阀(12),所述采集电路板(9)电性连接在加热器(3)与外接电源之间的电路上,所述采集电路板(9)分别与所述进水温度传感器(4)、进水流量传感器(5)、出水温度传感器(6)、出水流量传感器(7)、出水单向阀(8)和进水单向阀(12)电性连接,所述进水温度传感器(4)、进水流量传感器(5)和进水单向阀(12)依次设置在所述水箱(2)与外接水源之间的管道上,所述出水温度传感器(6)、出水流量传感器(7)和出水单向阀(8)依次设置在所述水箱(2)与用水设备(13)之间的管道上。The information collection module includes a collection circuit board (9), an inlet water temperature sensor (4), an inlet water flow sensor (5), an outlet water temperature sensor (6), an outlet water flow sensor (7), and an outlet water one-way valve (8) and a water inlet one-way valve (12), the collection circuit board (9) is electrically connected to the circuit between the heater (3) and the external power supply, and the collection circuit board (9) is respectively connected to the water inlet The temperature sensor (4), the water inlet flow sensor (5), the water outlet temperature sensor (6), the water outlet flow sensor (7), the water outlet check valve (8) and the water inlet check valve (12) are electrically connected, and the The water inlet temperature sensor (4), the water inlet flow sensor (5) and the water inlet one-way valve (12) are sequentially arranged on the pipeline between the water tank (2) and the external water source, and the water outlet temperature sensor (6) , A water outlet flow sensor (7) and a water outlet check valve (8) are sequentially arranged on the pipeline between the water tank (2) and the water use equipment (13). 3.根据权利要求2所述的一种热水节能计量系统,其特征在于:所述水箱(2)为非承压水箱,所述加热器(3)为交流电加热器,所述控制器(10)为太阳能控制器。3. A hot water energy-saving metering system according to claim 2, characterized in that: the water tank (2) is a non-pressurized water tank, the heater (3) is an alternating current heater, and the controller ( 10) is the solar controller. 4.根据权利要求2所述的一种热水节能计量系统,其特征在于:所述水箱(2)与外接水源之间的管道上设置有进水阀门(11)。4. A hot water energy-saving metering system according to claim 2, characterized in that: a water inlet valve (11) is provided on the pipeline between the water tank (2) and an external water source. 5.根据权利要求1所述的一种热水节能计量系统,其特征在于:所述热水器包括集热器(1)、水箱(2)和加热器(3),所述水箱(2)一侧均匀设置有集热器(1),所述水箱(2)内部设置有加热器(3),所述水箱(2)输入端通过管道与外接水源固定连接,所述水箱(2)输出端通过管道与用水设备(13)固定连接;5. A hot water energy-saving metering system according to claim 1, wherein the water heater comprises a collector (1), a water tank (2) and a heater (3), and the water tank (2) is a A heat collector (1) is evenly arranged on the side, a heater (3) is arranged inside the water tank (2), the input end of the water tank (2) is fixedly connected to an external water source through a pipeline, and the output end of the water tank (2) Fixed connection with water equipment (13) through pipes; 所述信息采集模块包括采集电路板(9)、进水温度传感器(4)、进水流量传感器(5)、出水温度传感器(6)、出水流量传感器(7),所述采集电路板(9)电性连接在加热器(3)与外接电源之间的电路上,所述采集电路板(9)分别与所述进水温度传感器(4)、进水流量传感器(5)、出水温度传感器(6)和出水流量传感器(7)电性连接,所述进水温度传感器(4)和进水流量传感器(5)依次设置在所述水箱(2)与外接水源之间的管道上,所述出水温度传感器(6)和出水流量传感器(7)依次设置在所述水箱(2)与用水设备(13)之间的管道上。The information collection module includes a collection circuit board (9), an inlet water temperature sensor (4), an inlet water flow sensor (5), an outlet water temperature sensor (6), and an outlet water flow sensor (7). The collection circuit board (9) ) is electrically connected to the circuit between the heater (3) and the external power supply, and the collection circuit board (9) is respectively connected with the inlet water temperature sensor (4), the inlet water flow sensor (5) and the outlet water temperature sensor. (6) is electrically connected with the water outlet flow sensor (7), the inlet water temperature sensor (4) and the inlet water flow sensor (5) are sequentially arranged on the pipeline between the water tank (2) and the external water source, so The outlet water temperature sensor (6) and the outlet water flow sensor (7) are sequentially arranged on the pipeline between the water tank (2) and the water-using equipment (13). 6.根据权利要求5所述的一种热水节能计量系统,其特征在于:所述水箱(2)为非承压水箱,所述加热器(3)为空气能加热盘管,所述控制器(10)为空气能主机。6. A hot water energy-saving metering system according to claim 5, characterized in that: the water tank (2) is a non-pressurized water tank, the heater (3) is an air energy heating coil, and the control The device (10) is an air energy host. 7.根据权利要求5所述的一种热水节能计量系统,其特征在于:所述水箱(2)与外接水源之间的管道上设置有进水阀门(11)。7 . The energy-saving metering system for hot water according to claim 5 , wherein a water inlet valve ( 11 ) is arranged on the pipeline between the water tank ( 2 ) and an external water source. 8 . 8.根据权利要求1所述的一种热水节能计量系统,其特征在于:所述热水器包括集热器(1)、水箱(2)和加热器(3),所述水箱(2)与集热器(1)之间通过管道连接,所述水箱(2)内部设置有加热器(3),所述水箱(2)输入端通过管道与外接水源固定连接,所述水箱(2)输出端通过管道与用水设备(13)固定连接;8. The energy-saving metering system for hot water according to claim 1, wherein the water heater comprises a collector (1), a water tank (2) and a heater (3), the water tank (2) and the The collectors (1) are connected by pipelines, the water tank (2) is provided with a heater (3) inside, the input end of the water tank (2) is fixedly connected to an external water source through pipelines, and the water tank (2) outputs The end is fixedly connected with the water equipment (13) through the pipeline; 所述信息采集模块包括采集电路板(9)、进水温度传感器(4)、出水温度传感器(6)、出水流量传感器(7),所述采集电路板(9)电性连接在加热器(3)与外接电源之间的电路上,所述采集电路板(9)分别与所述进水温度传感器(4)、出水温度传感器(6)和出水流量传感器(7)电性连接,所述进水温度传感器(4)设置在所述水箱(2)与外接水源之间的管道上,所述出水温度传感器(6)和出水流量传感器(7)依次设置在所述水箱(2)与用水设备(13)之间的管道上。The information collection module includes a collection circuit board (9), an inlet water temperature sensor (4), an outlet water temperature sensor (6), and an outlet water flow sensor (7), and the collection circuit board (9) is electrically connected to the heater ( 3) On the circuit between the external power supply, the collection circuit board (9) is electrically connected to the inlet water temperature sensor (4), the outlet water temperature sensor (6) and the outlet water flow sensor (7), respectively. The inlet water temperature sensor (4) is arranged on the pipeline between the water tank (2) and the external water source, and the outlet water temperature sensor (6) and the outlet water flow sensor (7) are sequentially arranged on the water tank (2) and the water outlet. on the pipe between the equipment (13). 9.根据权利要求8所述的一种热水节能计量系统,其特征在于:所述水箱(2)为承压水箱,所述加热器(3)为交流电加热器,所述控制器(10)为太阳能控制器。9. A hot water energy-saving metering system according to claim 8, characterized in that: the water tank (2) is a pressurized water tank, the heater (3) is an AC electric heater, and the controller (10) ) is the solar controller. 10.根据权利要求1所述的一种热水节能计量系统,其特征在于:所述热水器包括水箱(2)和加热器(3),所述水箱(2)内部设置有加热器(3),所述水箱(2)输入端通过管道与外接水源固定连接,所述水箱(2)输出端通过管道与用水设备(13)固定连接;10. The energy-saving metering system for hot water according to claim 1, wherein the water heater comprises a water tank (2) and a heater (3), and a heater (3) is arranged inside the water tank (2). , the input end of the water tank (2) is fixedly connected to an external water source through a pipeline, and the output end of the water tank (2) is fixedly connected to the water equipment (13) through a pipeline; 所述信息采集模块包括采集电路板(9)、进水温度传感器(4)、出水温度传感器(6)、出水流量传感器(7),所述采集电路板(9)电性连接在加热器(3)与外接电源之间的电路上,所述采集电路板(9)分别与所述进水温度传感器(4)、出水温度传感器(6)和出水流量传感器(7)电性连接,所述进水温度传感器(4)设置在所述水箱(2)与外接水源之间的管道上,所述出水温度传感器(6)和出水流量传感器(7)依次设置在所述水箱(2)与用水设备(13)之间的管道上;The information collection module includes a collection circuit board (9), an inlet water temperature sensor (4), an outlet water temperature sensor (6), and an outlet water flow sensor (7), and the collection circuit board (9) is electrically connected to the heater ( 3) On the circuit between the external power supply, the collection circuit board (9) is electrically connected to the inlet water temperature sensor (4), the outlet water temperature sensor (6) and the outlet water flow sensor (7), respectively. The inlet water temperature sensor (4) is arranged on the pipeline between the water tank (2) and the external water source, and the outlet water temperature sensor (6) and the outlet water flow sensor (7) are sequentially arranged on the water tank (2) and the water outlet. on the pipeline between the equipment (13); 所述水箱(2)为承压水箱,所述加热器(3)为空气能加热盘管,所述控制器(10)为空气能主机。The water tank (2) is a pressurized water tank, the heater (3) is an air energy heating coil, and the controller (10) is an air energy host.
CN202210191163.7A 2022-02-28 2022-02-28 Hot water energy-saving metering system Pending CN114576697A (en)

Priority Applications (1)

Application Number Priority Date Filing Date Title
CN202210191163.7A CN114576697A (en) 2022-02-28 2022-02-28 Hot water energy-saving metering system

Applications Claiming Priority (1)

Application Number Priority Date Filing Date Title
CN202210191163.7A CN114576697A (en) 2022-02-28 2022-02-28 Hot water energy-saving metering system

Publications (1)

Publication Number Publication Date
CN114576697A true CN114576697A (en) 2022-06-03

Family

ID=81776168

Family Applications (1)

Application Number Title Priority Date Filing Date
CN202210191163.7A Pending CN114576697A (en) 2022-02-28 2022-02-28 Hot water energy-saving metering system

Country Status (1)

Country Link
CN (1) CN114576697A (en)

Citations (6)

* Cited by examiner, † Cited by third party
Publication number Priority date Publication date Assignee Title
CN103900265A (en) * 2012-12-27 2014-07-02 海尔集团公司 Solar water heater and solar energy-saving metering method
CN105299931A (en) * 2015-11-23 2016-02-03 天津生态城建设投资有限公司 Calculating method for heat of solar water heater and solar water heater controller of solar water heater
CN107144029A (en) * 2017-06-13 2017-09-08 武汉博茗低碳产业股份有限公司 A kind of method and device for obtaining solar water heater heating capacity
CN110017604A (en) * 2019-04-30 2019-07-16 南京晶华智能科技有限公司 A kind of water heater working control method and device
CN111121301A (en) * 2018-11-01 2020-05-08 青岛海尔新能源电器有限公司 Electricity saving amount calculation method of variable-frequency heat pump water heater and heat pump water heater
CN111928486A (en) * 2020-07-20 2020-11-13 珠海格力电器股份有限公司 Heat pump water heater and electricity saving amount determining method and device thereof and storage medium

Patent Citations (6)

* Cited by examiner, † Cited by third party
Publication number Priority date Publication date Assignee Title
CN103900265A (en) * 2012-12-27 2014-07-02 海尔集团公司 Solar water heater and solar energy-saving metering method
CN105299931A (en) * 2015-11-23 2016-02-03 天津生态城建设投资有限公司 Calculating method for heat of solar water heater and solar water heater controller of solar water heater
CN107144029A (en) * 2017-06-13 2017-09-08 武汉博茗低碳产业股份有限公司 A kind of method and device for obtaining solar water heater heating capacity
CN111121301A (en) * 2018-11-01 2020-05-08 青岛海尔新能源电器有限公司 Electricity saving amount calculation method of variable-frequency heat pump water heater and heat pump water heater
CN110017604A (en) * 2019-04-30 2019-07-16 南京晶华智能科技有限公司 A kind of water heater working control method and device
CN111928486A (en) * 2020-07-20 2020-11-13 珠海格力电器股份有限公司 Heat pump water heater and electricity saving amount determining method and device thereof and storage medium

Similar Documents

Publication Publication Date Title
CN102506465B (en) Composite solar hot water system with heat pumps
CN201636957U (en) Energy-saving and environment-friendly solar floor heating and hot water system for office buildings
CN206831654U (en) Temp-controllable heat-storage heater
CN108007704B (en) Performance test method and device for renewable energy-fuel gas combined multi-energy complementary heating system
CN114508784A (en) Multi-source complementary heating system and optimization control method thereof
CN106842921B (en) Multi-objective optimization method for distributed power-on heat supply system based on NSGA2 algorithm
CN201177318Y (en) A solar energy centralized heat collection household water tank exchange heat supply system
CN204313372U (en) A kind of heating device utilizing solar energy and geothermal energy
CN206905102U (en) A kind of heat pump and the electric heating system of electric heat storage boiler combination
CN205860520U (en) Intelligent control photovoltaic and photothermal integral device
CN114576697A (en) Hot water energy-saving metering system
CN208779535U (en) A kind of phase-change thermal storage peak valley heating system
CN203131795U (en) Solar energy and fire coal complementary heating system
CN114757504B (en) A method for interactive operation evaluation of distributed energy system on user side
CN207162978U (en) A kind of solar energy central hot-water heating system
CN203455116U (en) Controlling apparatus for heating-cooling capacity integrating of central air conditioner
CN118657310A (en) Optimal scheduling method for low-carbon heating system in a park considering exergy efficiency and economy
CN216844859U (en) Solar energy combined radiation wall heating system
CN205561314U (en) Utilize thing networking hot water supply system of solar energy
CN205037566U (en) Energy -saving air energy water heater
CN203518001U (en) Heat allocation system capable of implementing on-off time area method
CN208859705U (en) A kind of integral type heating energy-storage system
CN202973334U (en) Solar heat pump intelligent heating system
CN209706355U (en) A kind of solar water heating system that no charges for water and electricity are equally shared by all
CN202485241U (en) Split solar water heater

Legal Events

Date Code Title Description
PB01 Publication
PB01 Publication
SE01 Entry into force of request for substantive examination
SE01 Entry into force of request for substantive examination
RJ01 Rejection of invention patent application after publication

Application publication date: 20220603

RJ01 Rejection of invention patent application after publication