CN114314947A - 一种脱硫废水处理系统及方法 - Google Patents
一种脱硫废水处理系统及方法 Download PDFInfo
- Publication number
- CN114314947A CN114314947A CN202210102915.8A CN202210102915A CN114314947A CN 114314947 A CN114314947 A CN 114314947A CN 202210102915 A CN202210102915 A CN 202210102915A CN 114314947 A CN114314947 A CN 114314947A
- Authority
- CN
- China
- Prior art keywords
- desulfurization wastewater
- water inlet
- tank
- sludge
- water
- Prior art date
- Legal status (The legal status is an assumption and is not a legal conclusion. Google has not performed a legal analysis and makes no representation as to the accuracy of the status listed.)
- Pending
Links
- 238000006477 desulfuration reaction Methods 0.000 title claims abstract description 56
- 230000023556 desulfurization Effects 0.000 title claims abstract description 56
- 238000004065 wastewater treatment Methods 0.000 title claims abstract description 27
- 238000000034 method Methods 0.000 title claims abstract description 18
- XLYOFNOQVPJJNP-UHFFFAOYSA-N water Substances O XLYOFNOQVPJJNP-UHFFFAOYSA-N 0.000 claims abstract description 109
- 239000010802 sludge Substances 0.000 claims abstract description 55
- 238000004062 sedimentation Methods 0.000 claims abstract description 51
- 239000002351 wastewater Substances 0.000 claims abstract description 36
- 239000010865 sewage Substances 0.000 claims abstract description 32
- 238000002156 mixing Methods 0.000 claims abstract description 31
- 239000000843 powder Substances 0.000 claims abstract description 12
- 239000000126 substance Substances 0.000 claims description 35
- 239000007788 liquid Substances 0.000 claims description 12
- 239000007787 solid Substances 0.000 claims description 7
- 238000000926 separation method Methods 0.000 claims description 6
- 238000004064 recycling Methods 0.000 claims description 5
- 239000003795 chemical substances by application Substances 0.000 claims description 4
- 238000001556 precipitation Methods 0.000 claims description 4
- 238000011085 pressure filtration Methods 0.000 claims description 4
- 238000011118 depth filtration Methods 0.000 claims description 3
- 239000006228 supernatant Substances 0.000 claims description 3
- 150000001875 compounds Chemical class 0.000 claims description 2
- 239000000706 filtrate Substances 0.000 claims description 2
- 239000010440 gypsum Substances 0.000 abstract description 8
- 229910052602 gypsum Inorganic materials 0.000 abstract description 8
- 239000003814 drug Substances 0.000 abstract description 4
- 238000003908 quality control method Methods 0.000 abstract description 2
- 230000000694 effects Effects 0.000 description 5
- UGFAIRIUMAVXCW-UHFFFAOYSA-N Carbon monoxide Chemical compound [O+]#[C-] UGFAIRIUMAVXCW-UHFFFAOYSA-N 0.000 description 4
- 239000003546 flue gas Substances 0.000 description 4
- 238000004140 cleaning Methods 0.000 description 3
- 239000002131 composite material Substances 0.000 description 3
- 230000018044 dehydration Effects 0.000 description 3
- 238000006297 dehydration reaction Methods 0.000 description 3
- 238000012423 maintenance Methods 0.000 description 3
- 239000013049 sediment Substances 0.000 description 3
- 235000019738 Limestone Nutrition 0.000 description 2
- 230000000903 blocking effect Effects 0.000 description 2
- 230000007613 environmental effect Effects 0.000 description 2
- 229910001385 heavy metal Inorganic materials 0.000 description 2
- 239000012535 impurity Substances 0.000 description 2
- 239000006028 limestone Substances 0.000 description 2
- 238000004519 manufacturing process Methods 0.000 description 2
- 239000000463 material Substances 0.000 description 2
- 238000003860 storage Methods 0.000 description 2
- ZAMOUSCENKQFHK-UHFFFAOYSA-N Chlorine atom Chemical compound [Cl] ZAMOUSCENKQFHK-UHFFFAOYSA-N 0.000 description 1
- 235000008733 Citrus aurantifolia Nutrition 0.000 description 1
- KRHYYFGTRYWZRS-UHFFFAOYSA-M Fluoride anion Chemical compound [F-] KRHYYFGTRYWZRS-UHFFFAOYSA-M 0.000 description 1
- LSNNMFCWUKXFEE-UHFFFAOYSA-N Sulfurous acid Chemical class OS(O)=O LSNNMFCWUKXFEE-UHFFFAOYSA-N 0.000 description 1
- 235000011941 Tilia x europaea Nutrition 0.000 description 1
- 238000010521 absorption reaction Methods 0.000 description 1
- 238000011001 backwashing Methods 0.000 description 1
- 230000009286 beneficial effect Effects 0.000 description 1
- 235000011116 calcium hydroxide Nutrition 0.000 description 1
- 239000000920 calcium hydroxide Substances 0.000 description 1
- 239000000460 chlorine Substances 0.000 description 1
- 229910052801 chlorine Inorganic materials 0.000 description 1
- -1 compound iron salt Chemical class 0.000 description 1
- 238000000151 deposition Methods 0.000 description 1
- 238000010586 diagram Methods 0.000 description 1
- 230000003670 easy-to-clean Effects 0.000 description 1
- 239000003344 environmental pollutant Substances 0.000 description 1
- 239000004571 lime Substances 0.000 description 1
- 239000008267 milk Substances 0.000 description 1
- 210000004080 milk Anatomy 0.000 description 1
- 235000013336 milk Nutrition 0.000 description 1
- 125000001741 organic sulfur group Chemical group 0.000 description 1
- 239000002245 particle Substances 0.000 description 1
- 231100000719 pollutant Toxicity 0.000 description 1
- 238000002360 preparation method Methods 0.000 description 1
- 230000035484 reaction time Effects 0.000 description 1
- 239000002002 slurry Substances 0.000 description 1
- 238000003756 stirring Methods 0.000 description 1
- 150000003467 sulfuric acid derivatives Chemical class 0.000 description 1
Images
Landscapes
- Separation Of Suspended Particles By Flocculating Agents (AREA)
Abstract
本发明公开了一种脱硫废水处理系统及方法,污水泵的进水口与集水池连接,污水泵的出水口与初沉池的进水口相连;初沉池的出水口与药剂混合池的入水口连接,药剂混合池的出水口与提升泵的入水口连接,提升泵的出水口与旋流澄清器4的入水口连接,旋流澄清器的出水口与无阀过滤器的入水口连接,无阀过滤器的出水口与回用水池的入水口连接,干粉投加机的出料口与药剂混合池的入水口连接,污泥泵的进口连接初沉池的排泥管和旋流澄清器的排泥管。利用本发明处理后的能够废水达到《火电厂石灰石‑石膏湿法脱硫废水水质控制指标》DL/T997‑2006排放标准,可再次回用。
Description
技术领域
本发明属于废水处理技术领域,具体涉及一种脱硫废水处理系统及方法。
背景技术
热电厂生产和设计中要求设置脱硫装置,在各种烟气脱硫工艺中,石灰石/石膏法湿法脱硫是应用最广泛的烟气脱硫工艺。锅炉烟气石灰石/石膏法湿法脱硫过程产生的废水来源于吸收塔排放水。为了维持脱硫装置浆液循环系统物质的平衡,防止烟气中可溶部分即氯浓度超过规定值和保证石膏质量,必须从系统中排放一定量的废水,废水主要来自石膏脱水和清洗系统。废水中含有的杂质主要包括悬浮物、过饱和亚硫酸盐、硫酸盐以及重金属,其中很多是环保标准中要求严格控制的第一类污染物。因此,脱硫废水处理将成为火力发电厂设计、生产和科研中的一个环境问题。目前普遍采用的三联箱(物化法)脱硫废水处理工艺,具有配置设备较多、投资较大、运行成本高和设备的检修维护量较大的缺点,这些系统运行一段时间后普遍因含固态量较高,使澄清器、污泥泵、压滤等设施负担加重,石灰乳加药系统堵塞,导致设备故障率较高,以致只能停用废水处理系统,转而寻求别的排放方式。
发明内容
为解决现有技术中存在的问题,本发明提供了一种脱硫废水处理系统及方法,利用本发明处理后的能够废水达到《火电厂石灰石-石膏湿法脱硫废水水质控制指标》DL/T997-2006排放标准,可再次回用,解决了现有的三联箱加普通澄清器处理工艺设备多,运维成本高、故障率高、实际投运率低、处理出水水质没法保证等问题。
本发明的技术方案为:
一种脱硫废水处理系统,包括集水池、初沉池、药剂混合池、旋流澄清器、无阀过滤器、回用水池、污水泵、提升泵、污泥泵和干粉投加机,污水泵的进水口与集水池连接,污水泵的出水口与初沉池的进水口相连;初沉池的出水口与药剂混合池的入水口连接,药剂混合池的出水口与提升泵的入水口连接,提升泵的出水口与旋流澄清器的入水口连接,旋流澄清器的出水口与无阀过滤器的入水口连接,无阀过滤器的出水口与回用水池的入水口连接,干粉投加机的出料口与药剂混合池的入水口连接,污泥泵的进口连接初沉池的排泥管和旋流澄清器的排泥管。
优选的,所述污水泵采用潜污泵,潜污泵设置于集水池中并位于集水池的中上部。
优选的,本发明脱硫废水处理系统还包括压滤机,压滤机的进口与污泥泵的出口连接。
优选的,初沉池的进水口和出水口均位于初沉池的上部,初沉池的出水口位于初沉池内预设液面以下,初沉池的出水口设置于与进水口最远的位置。
优选的,初沉池的排泥管设置于初沉池的底部。
优选的,集水池的底部设有搅拌器以及排污口。
优选的,药剂混合池内设有搅拌机。
优选的,初沉池和旋流澄清器的排泥管上均设置阀门。
本发明还提供了一种脱硫废水处理方法,该方法采用本发明如上所述的脱硫废水处理系统进行,包括如下过程:
预处理:将脱硫废水收集至集水池,集水池对脱硫废水进行均质水质水量,通过污水泵将集水池中的脱硫废水输送至初沉池,脱硫废水在初沉池中进行固液分离;
高效沉淀:初沉池的上清液自流至药剂混合池,通过干粉投加机添加脱硫废水用的复合水处理药剂至药剂混合池的进水口,通过提升泵将药剂混合池的出水加压送入旋流澄清器的进水口,添加药剂的脱硫废水在旋流澄清器中进行固液分离,分离后的脱硫废水从旋流澄清器的溢流口排出,分离后得到的污泥向旋流澄清器的边壁运动并从旋流澄清器的排泥管排出;
深度过滤:旋流澄清器中分离出的脱硫废水自流入无阀过滤器,无阀过滤器去除脱硫废水中的细小悬浮物,无阀过滤器的出水自流入回用水池;
污泥处理:将初沉池和旋流澄清器的污泥经污泥泵排出后根据要求进行处理。
优选的,将污泥泵排出的污泥通过压滤机进行压滤,将压滤出的滤液和污泥进一步处理。
本发明具有如下有益效果:
本发明脱硫废水处理系统设置集水池,利用集水池能够收集石膏脱水和清洗系统排出的废水,废水能够在集水池内进行均质水质和水量,之后经污水泵输送至初沉池,初沉池对废水中较大的悬浮物进行初次沉淀,减轻后续单元的处理负荷和减少加药量。初沉池出水流入药剂混合池、与干粉投加机投加入药剂混合池内的干粉药剂混合,然后经提升泵输送至旋流澄清器的入口,在旋流澄清器内部离心力的作用下,密度小的水向旋流澄清器的轴中心位移,之后从旋流澄清器的溢流口排出,密度大的污泥向旋流澄清器的边壁运动,最终从旋流澄清器的底部污泥管排出。本发明采用旋流澄清器,具有沉淀效果好、不易堵塞和占地面积小的特点。本发明在旋流澄清器后设置无阀过滤器,利用无阀过滤器可对水中的悬浮物进一步过滤去除,保证出水水质达标,且采用自动反冲洗,节能、机械化程度高。由上述技术方案可以看出,本发明脱硫废水处理系统采用的设备较少,而且均属于不易发生故障的设备,因此运维成本较低,且运行时稳定、可靠,
进一步的,潜污泵设置于集水池中并位于集水池的中上部,能够防止集水池中的沉淀物将潜污泵的入口堵塞,发生故障。
进一步的,通过设置压滤机能够对污泥进行处理,通过压滤机能够将污泥压滤脱水后根据要求处理。
进一步的,初沉池的进水口和出水口均位于初沉池的上部,其中进水口设置于上部能够防止进水对初沉池产生搅拌作用,而将水底的污泥搅动起来;初沉池的出水口位于初沉池内预设液面以下,这样能够防止初沉池液面上的漂浮物将出水口堵塞;初沉池的出水口设置于与进水口最远的位置,能够防止进水经过充分沉淀后,再有出水口排出。
进一步的,集水池的底部设有搅拌器以及排污口,利用减半器能够防止集水池内沉积沉淀物,另一方面还能够使废水水质能够充分均质,设置排污口可以在集水池内沉积有沉淀物时便于清理。
进一步的,药剂混合池内设有搅拌机,利用搅拌机有助于药剂与废水快速、均匀混合。
进一步的,初沉池和旋流澄清器的排泥管上均设置阀门,利用阀门可对初沉池和旋流澄清器产生的污泥进行定期排放。
附图说明
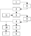
图1是本发明脱硫废水处理系统的结构框图;
图中,1-集水池、2-初沉池、3-药剂混合池、4-旋流澄清器、5-无阀过滤器、6-回用水池、7-压滤机、8-潜污泵、9-提升泵、10-污泥泵、11-干粉投加机。
具体实施方式
下面结合附图和具体实施方式对发明进行详细说明。
参照图1,本发明脱硫废水处理系统包括集水池1、初沉池2、药剂混合池3、旋流澄清器4、无阀过滤器5、回用水池6、压滤机7、潜污泵8、提升泵9、污泥泵10和干粉投加机11,集水池1的底部设有搅拌器以及排污口,潜污泵8设置于集水池1中并位于集水池1的中上部,潜污泵8的出水口与初沉池2的进水口相连;初沉池2的进水口和出水口均位于初沉池2的上部,初沉池2的出水口位于初沉池2内预设液面以下,初沉池2的出水口设置于与进水口最远的位置,初沉池2的排泥管设置于初沉池2的底部,初沉池2的排泥管上设置有第一阀门;初沉池2的出水口与药剂混合池3的入水口连接,药剂混合池3内设有搅拌机,药剂混合池3的出水口与提升泵9的入水口连接,提升泵9的出水口与旋流澄清器4的入水口连接,旋流澄清器4的出水口与无阀过滤器5的入水口连接,旋流澄清器4的排泥管上设有第二阀门,无阀过滤器5的出水口与回用水池6的入水口连接,干粉投加机11的出料口与药剂混合池3的入水口连接,污泥泵10的进口连接初沉池2的排泥管和旋流澄清器4的排泥管,污泥泵10的出口与压滤机7的进口连接。
利用本发明如上所述的脱硫废水处理系统来处理脱硫废水的过程包括:
预处理:排出石膏脱水和清洗系统的脱硫废水收集至集水池1,集水池1具有均质水质水量的作用,集水池1中的废水经潜污泵8提升至初沉池2,废水在初沉池2中第一次进行固液分离,去除水中较大颗粒的杂质。
高效沉淀:初沉池2的上清液自流至药剂混合池3,干粉投加机11自动添加脱硫废水专用的高效复合水处理药剂至药剂混合池3的进水口,提升泵9将药剂混合池3的出水加压送入旋流澄清器4的进水口,添加药剂的污水在旋流澄清器4中通过离心力进行固液分离,在内部离心力的作用下,密度小的水向旋流澄清器4的轴中心位移,从旋流澄清器4的溢流口排出,密度大的污泥向旋流澄清器4的边壁运动并从旋流澄清器4底部污泥管排出。
深度过滤:旋流澄清器4中的污水自流入无阀过滤器5,无阀过滤器5对旋流澄清器4未去除的细小悬浮物进一步去除,保证出水水质达标,无阀过滤器5的进水自上而下的过滤,后进入存水箱,水箱充满后通过无阀过滤器5的出水自流入回用水池6。当阻力达到预设值时,便发生虹吸作用而使水自下而上通过滤层对滤料进行反冲洗。反冲洗水自流入设备间地沟流入集水池。
污泥处理:初沉池2和旋流澄清器4的污泥出口与污泥泵10的进口连接,经污泥泵提升至压滤机7压滤后根据要求处理。
综上可以看出,本发明的具有以下几个有点:
1.本发明设计污水集水池,污水在收集池均质水质和水量,经内部的潜污泵提升至初沉池,初沉池对水中较大的悬浮物进行初次沉淀,减轻后续单元的处理负荷和减少加药量。
2.本发明加药设备完全取代原有三联箱及其相应的石灰乳、有机硫、复合铁盐等药剂贮存、配制与投加系统,通过只添加一种干粉药剂(如北京中德华信公司生产的WEGREEF1000高效复合水处理剂、高效絮凝剂(脱硫复合水处理剂、净水剂)、GS-XNJTM100脱硫废水新型高效絮凝剂),达到去除脱硫废水中重金属、悬浮物及部分COD、氟化物的效果。具有自动加药、物化反应时间短、固液分离效果好、操作简便,自动化程度高的特点。
3.本发明澄清器区别与目前普遍采用的竖流式澄清器,而采用旋流澄清器,沉淀效果好,不易堵塞,占地面积小。
4.本发明澄清器后设计无阀过滤器,可对水中的悬浮物进一步过滤去除,保证出水水质达标,且采用自动反冲洗,节能、机械化程度高。
Claims (10)
1.一种脱硫废水处理系统,其特征在于,包括集水池(1)、初沉池(2)、药剂混合池(3)、旋流澄清器(4)、无阀过滤器(5)、回用水池(6)、污水泵、提升泵(9)、污泥泵(10)和干粉投加机(11),污水泵的进水口与集水池(1)连接,污水泵的出水口与初沉池(2)的进水口相连;初沉池(2)的出水口与药剂混合池(3)的入水口连接,药剂混合池(3)的出水口与提升泵(9)的入水口连接,提升泵(9)的出水口与旋流澄清器(4)的入水口连接,旋流澄清器(4)的出水口与无阀过滤器(5)的入水口连接,无阀过滤器(5)的出水口与回用水池(6)的入水口连接,干粉投加机(11)的出料口与药剂混合池(3)的入水口连接,污泥泵(10)的进口连接初沉池(2)的排泥管和旋流澄清器(4)的排泥管。
2.根据权利要求1所述的一种脱硫废水处理系统,其特征在于,所述污水泵采用潜污泵(8),潜污泵(8)设置于集水池(1)中并位于集水池(1)的中上部。
3.根据权利要求1所述的一种脱硫废水处理系统,其特征在于,还包括压滤机(7),压滤机(7)的进口与污泥泵(10)的出口连接。
4.根据权利要求1所述的一种脱硫废水处理系统,其特征在于,初沉池(2)的进水口和出水口均位于初沉池(2)的上部,初沉池(2)的出水口位于初沉池(2)内预设液面以下,初沉池(2)的出水口设置于与进水口最远的位置。
5.根据权利要求1所述的一种脱硫废水处理系统,其特征在于,初沉池(2)的排泥管设置于初沉池(2)的底部。
6.根据权利要求1所述的一种脱硫废水处理系统,其特征在于,集水池(1)的底部设有搅拌器以及排污口。
7.根据权利要求1所述的一种脱硫废水处理系统,其特征在于,药剂混合池(3)内设有搅拌机。
8.根据权利要求1所述的一种脱硫废水处理系统,其特征在于,初沉池(2)和旋流澄清器(4)的排泥管上均设置阀门。
9.一种脱硫废水处理方法,其特征在于,该方法采用权利要求1-8任意一项所述的脱硫废水处理系统进行,包括如下过程:
预处理:将脱硫废水收集至集水池(1),集水池(1)对脱硫废水进行均质水质水量,通过污水泵将集水池(1)中的脱硫废水输送至初沉池(2),脱硫废水在初沉池(2)中进行固液分离;
高效沉淀:初沉池(2)的上清液自流至药剂混合池(3),通过干粉投加机(11)添加脱硫废水用的复合水处理药剂至药剂混合池(3)的进水口,通过提升泵(9)将药剂混合池(3)的出水加压送入旋流澄清器(4)的进水口,添加药剂的脱硫废水在旋流澄清器(4)中进行固液分离,分离后的脱硫废水从旋流澄清器(4)的溢流口排出,分离后得到的污泥向旋流澄清器(4)的边壁运动并从旋流澄清器(4)的排泥管排出;
深度过滤:旋流澄清器(4)中分离出的脱硫废水自流入无阀过滤器(5),无阀过滤器(5)去除脱硫废水中的细小悬浮物,无阀过滤器(5)的出水自流入回用水池(6);
污泥处理:将初沉池(2)和旋流澄清器(4)的污泥经污泥泵(10)排出后根据要求进行处理。
10.根据权利要求9所述的一种脱硫废水处理方法,其特征在于,将污泥泵(10)排出的污泥通过压滤机(7)进行压滤,将压滤出的滤液和污泥进一步处理。
Priority Applications (1)
| Application Number | Priority Date | Filing Date | Title |
|---|---|---|---|
| CN202210102915.8A CN114314947A (zh) | 2022-01-27 | 2022-01-27 | 一种脱硫废水处理系统及方法 |
Applications Claiming Priority (1)
| Application Number | Priority Date | Filing Date | Title |
|---|---|---|---|
| CN202210102915.8A CN114314947A (zh) | 2022-01-27 | 2022-01-27 | 一种脱硫废水处理系统及方法 |
Publications (1)
| Publication Number | Publication Date |
|---|---|
| CN114314947A true CN114314947A (zh) | 2022-04-12 |
Family
ID=81031638
Family Applications (1)
| Application Number | Title | Priority Date | Filing Date |
|---|---|---|---|
| CN202210102915.8A Pending CN114314947A (zh) | 2022-01-27 | 2022-01-27 | 一种脱硫废水处理系统及方法 |
Country Status (1)
| Country | Link |
|---|---|
| CN (1) | CN114314947A (zh) |
Cited By (1)
| Publication number | Priority date | Publication date | Assignee | Title |
|---|---|---|---|---|
| CN120058083A (zh) * | 2025-04-25 | 2025-05-30 | 福建省福能晋南热电有限公司 | 一种高效反应全自动运行的脱硫废水处理系统 |
Citations (3)
| Publication number | Priority date | Publication date | Assignee | Title |
|---|---|---|---|---|
| CN105439328A (zh) * | 2015-12-30 | 2016-03-30 | 江苏一环集团有限公司 | 一种高效去除镁法脱硫废水悬浮物的系统 |
| WO2017148229A1 (zh) * | 2016-03-01 | 2017-09-08 | 大唐环境产业集团股份有限公司 | 一种低污泥产生量的脱硫废水处理装置及方法 |
| CN214528421U (zh) * | 2020-12-21 | 2021-10-29 | 惠博普环境工程技术有限公司 | 一种脱硫废水零排放前预处理工艺系统 |
-
2022
- 2022-01-27 CN CN202210102915.8A patent/CN114314947A/zh active Pending
Patent Citations (3)
| Publication number | Priority date | Publication date | Assignee | Title |
|---|---|---|---|---|
| CN105439328A (zh) * | 2015-12-30 | 2016-03-30 | 江苏一环集团有限公司 | 一种高效去除镁法脱硫废水悬浮物的系统 |
| WO2017148229A1 (zh) * | 2016-03-01 | 2017-09-08 | 大唐环境产业集团股份有限公司 | 一种低污泥产生量的脱硫废水处理装置及方法 |
| CN214528421U (zh) * | 2020-12-21 | 2021-10-29 | 惠博普环境工程技术有限公司 | 一种脱硫废水零排放前预处理工艺系统 |
Cited By (1)
| Publication number | Priority date | Publication date | Assignee | Title |
|---|---|---|---|---|
| CN120058083A (zh) * | 2025-04-25 | 2025-05-30 | 福建省福能晋南热电有限公司 | 一种高效反应全自动运行的脱硫废水处理系统 |
Similar Documents
| Publication | Publication Date | Title |
|---|---|---|
| CN204824453U (zh) | 一种脱硫废水预处理装置 | |
| CN102815808B (zh) | 催化裂化烟气脱硫废水处理工艺 | |
| CN207748958U (zh) | 一种工业废水处理系统 | |
| CN106881319A (zh) | 一种污水零排放的塑料周转箱清洗系统及其工作方法 | |
| KR101261839B1 (ko) | 반류수 처리장치 | |
| CN203741157U (zh) | 湿法烟气脱硫洗涤废水处理装置 | |
| CN107585972A (zh) | 油脂加工废水处理工艺及装置 | |
| CN114314947A (zh) | 一种脱硫废水处理系统及方法 | |
| CN203392959U (zh) | 一种烟气脱硫废水中废催化剂的分离装置 | |
| CN211411281U (zh) | 一种用于电厂含煤废水的处理系统 | |
| CN113716827A (zh) | 一种适用于寒冷地区排泥水处理集成系统 | |
| CN204384990U (zh) | 一种循环冷却水石灰软化澄清过滤处理系统 | |
| CN219922166U (zh) | 一种型钢净化浊环水处理系统 | |
| CN218755326U (zh) | 一种高浓度含氟废水单元耦合深度净化系统 | |
| CN207645963U (zh) | 一种改进后的高效沉淀池与砂滤池的集成装置 | |
| CN201148371Y (zh) | 氧化铝工业生产废水处理回用装置 | |
| CN216639237U (zh) | 一种适用于寒冷地区排泥水处理集成系统 | |
| CN216711798U (zh) | 一种脱硫废水处理系统 | |
| CN1319879C (zh) | 电解铝厂生产废水的处理方法 | |
| CN215712277U (zh) | 一种脱硫废水预澄清处理系统 | |
| CN213012314U (zh) | 一种废水处理用溶气气浮机 | |
| CN215208965U (zh) | 一种重介质磁混凝高效一体化页岩气采出水净化装置 | |
| CN215365206U (zh) | 一种一体式脱硫废水处理设备 | |
| CN213446615U (zh) | 一种乙烯醋酸乙烯共聚物胶粘剂废水处理装置 | |
| CN104418447A (zh) | 一种催化裂化烟气脱硫废液处理工艺 |
Legal Events
| Date | Code | Title | Description |
|---|---|---|---|
| PB01 | Publication | ||
| PB01 | Publication | ||
| SE01 | Entry into force of request for substantive examination | ||
| SE01 | Entry into force of request for substantive examination | ||
| RJ01 | Rejection of invention patent application after publication |
Application publication date: 20220412 |
|
| RJ01 | Rejection of invention patent application after publication |