CN113945330A - Leakage monitoring system and method for transformer substation oil filling equipment - Google Patents

Leakage monitoring system and method for transformer substation oil filling equipment Download PDF

Info

Publication number
CN113945330A
CN113945330A CN202111238084.9A CN202111238084A CN113945330A CN 113945330 A CN113945330 A CN 113945330A CN 202111238084 A CN202111238084 A CN 202111238084A CN 113945330 A CN113945330 A CN 113945330A
Authority
CN
China
Prior art keywords
oil
oil leakage
substation
leakage
leakage rate
Prior art date
Legal status (The legal status is an assumption and is not a legal conclusion. Google has not performed a legal analysis and makes no representation as to the accuracy of the status listed.)
Pending
Application number
CN202111238084.9A
Other languages
Chinese (zh)
Inventor
谷志强
郭志
张莹
李海朋
樊荣
李林
李霞
聂传波
Current Assignee (The listed assignees may be inaccurate. Google has not performed a legal analysis and makes no representation or warranty as to the accuracy of the list.)
Huainan Power Supply Co of State Grid Anhui Electric Power Co Ltd
State Grid Corp of China SGCC
Original Assignee
Huainan Power Supply Co of State Grid Anhui Electric Power Co Ltd
State Grid Corp of China SGCC
Priority date (The priority date is an assumption and is not a legal conclusion. Google has not performed a legal analysis and makes no representation as to the accuracy of the date listed.)
Filing date
Publication date
Application filed by Huainan Power Supply Co of State Grid Anhui Electric Power Co Ltd, State Grid Corp of China SGCC filed Critical Huainan Power Supply Co of State Grid Anhui Electric Power Co Ltd
Priority to CN202111238084.9A priority Critical patent/CN113945330A/en
Publication of CN113945330A publication Critical patent/CN113945330A/en
Pending legal-status Critical Current

Links

Images

Classifications

    • GPHYSICS
    • G01MEASURING; TESTING
    • G01MTESTING STATIC OR DYNAMIC BALANCE OF MACHINES OR STRUCTURES; TESTING OF STRUCTURES OR APPARATUS, NOT OTHERWISE PROVIDED FOR
    • G01M3/00Investigating fluid-tightness of structures
    • G01M3/02Investigating fluid-tightness of structures by using fluid or vacuum
    • G01M3/04Investigating fluid-tightness of structures by using fluid or vacuum by detecting the presence of fluid at the leakage point

Landscapes

  • Physics & Mathematics (AREA)
  • General Physics & Mathematics (AREA)
  • Remote Monitoring And Control Of Power-Distribution Networks (AREA)

Abstract

本发明实施例提供一种变电站充油设备的渗漏监测系统、方法,属于变电站监测技术领域。所述变电站充油设备的渗漏监测系统包括:油滴传感器,用于检测变电站充油设备所漏油滴以产生脉冲信号;以及监测单元,电性连接于所述油滴传感器,用于根据所述脉冲信号计算获得漏油速率,基于所述变电站充油设备所在地的天气信息、所述漏油速率以及预设定的预警漏油阈值判断所述变电站充油设备的漏油情况,并基于所述漏油情况执行告警。本发明能够自动完成变电站充油设备的渗漏监测,并且能够自动预警,避免充油设备的漏油造成的安全隐患。

Figure 202111238084

Embodiments of the present invention provide a leakage monitoring system and method for substation oil-filled equipment, which belong to the technical field of substation monitoring. The leakage monitoring system of the oil-filled equipment in the substation includes: an oil drop sensor for detecting oil droplets leaked from the oil-filled equipment in the substation to generate a pulse signal; and a monitoring unit electrically connected to the oil drop sensor for according to the The pulse signal is calculated to obtain the oil leakage rate, and the oil leakage situation of the substation oil-filled equipment is judged based on the weather information of the location of the oil-filled equipment in the substation, the oil leakage rate and a preset early warning oil leakage threshold, and based on An alarm is executed for the oil leakage situation. The invention can automatically complete the leakage monitoring of the oil filling equipment of the substation, and can automatically give an early warning to avoid potential safety hazards caused by the oil leakage of the oil filling equipment.

Figure 202111238084

Description

Leakage monitoring system and method for transformer substation oil filling equipment
Technical Field
The invention relates to the technical field of transformer substation monitoring, in particular to a leakage monitoring system and method for transformer substation oil filling equipment.
Background
The transformer substation is used as a basic fulcrum of the whole power grid framework and is a foundation for ensuring the safe and reliable operation of the whole power grid system, and the oil-filled equipment always occupies an important position in the transformer substation. Common oil-filled equipment comprises an oil-immersed transformer, a mutual inductor, a circuit breaker, a reactor, a capacitor and the like.
When oil filling equipment of a transformer substation leaks, the oil leakage rate can be suddenly changed due to changes of load, environment temperature, sealing conditions and the like, so that the insulation of the equipment is reduced, and then alarm, tripping, even explosion and ignition occur, and operation and maintenance personnel cannot pay attention to the oil leakage defect condition of the equipment in real time due to reasons such as inspection periods and the like, the defects are usually in process development, the leakage phenomenon is continuously developed and expanded, and a large potential safety hazard can be generated to a power grid system.
At present, aiming at the problem of oil leakage of oil-filled equipment, the sealing rubber gasket of the oil-filled equipment with better material is adopted mainly from the aspects of manufacturing and installing quality of the oil-filled equipment. Although the leakage problem of the oil-filled equipment of the transformer substation is relieved, the safety problem of oil leakage of the oil-filled equipment is not solved. The existing method for monitoring the oil leakage of the oil filling equipment of the transformer substation has the following problems: 1. mainly through manual inspection, the oil leakage condition cannot be determined in time; 2. the simple oil leakage monitoring structure is easily influenced by weather to cause inaccurate detection; the problem of oil leakage of oil filling equipment has certain influence on the safe and stable operation of the oil filling equipment of a power grid system.
Disclosure of Invention
The leakage monitoring system and the method of the transformer substation oil filling equipment can automatically complete leakage monitoring of the transformer substation oil filling equipment, can automatically perform early warning, and avoid potential safety hazards caused by oil leakage of the oil filling equipment.
In order to achieve the above object, an embodiment of the present invention provides an oil drop sensor, configured to detect oil drops leaking from oil filling equipment of a substation to generate a pulse signal; and the monitoring unit is electrically connected with the oil drop sensor and used for calculating and obtaining the oil leakage rate according to the pulse signal, judging the oil leakage condition of the oil filling equipment of the transformer substation based on the weather information of the location of the oil filling equipment of the transformer substation, the oil leakage rate and a preset early warning oil leakage threshold value, and executing warning based on the oil leakage condition.
Preferably, the monitoring unit comprises: a processor and a server; the processor is used for calculating and obtaining an oil leakage rate according to the pulse signal, receiving the early warning oil leakage threshold value from the server, and sending a warning signal to the server when the oil leakage rate is greater than the early warning oil leakage threshold value; and the server is used for receiving the oil leakage rate from the oil drop sensor, judging whether the oil leakage rate calculated and obtained by the processor is the actual oil leakage rate or not based on rainfall data shown by weather information of the location of the transformer substation oil filling equipment, and executing alarm under the condition that the oil leakage rate calculated and obtained by the processor is the actual oil leakage rate and an alarm signal from the processor is received.
Preferably, the server includes: a determination module configured to: when the rainfall corresponding to the rainfall data is greater than a preset rainfall threshold and the oil leakage rate is greater than a preset normal oil leakage threshold, judging that the oil leakage rate calculated and obtained by the processor is not the actual oil leakage rate; and the processor is used for judging that the oil leakage rate calculated and obtained by the processor is the actual oil leakage rate under the condition that the rainfall corresponding to the rainfall data is less than a preset rainfall threshold value and the oil leakage rate is greater than a preset normal oil leakage threshold value.
Preferably, the server includes: the threshold setting module is used for determining the early warning oil leakage threshold based on the historical oil leakage information of the type of the transformer substation oil filling equipment and the application scene of the transformer substation oil filling equipment; the information display module is used for displaying the equipment state of the transformer substation oil filling equipment, the alarm record and the control corresponding to the information query; and the control corresponding to the information query is configured to receive a click instruction of a user and show the oil leakage rate of the transformer substation oil filling equipment and the total oil leakage amount corresponding to the oil leakage rate within a preset time period.
Preferably, an NB-IoT communication module is configured between the processor and the server.
Preferably, the leakage monitoring system of the substation oil filling equipment further comprises: and the human-computer interaction interface is used for receiving a selection instruction of a user and displaying the oil leakage condition of the transformer substation oil filling equipment and the oil leakage rate of the transformer substation oil filling equipment corresponding to the selection instruction.
Preferably, the leakage monitoring system of the substation oil filling equipment further comprises: the data storage module is used for storing the oil leakage rate of the oil drop sensor; the power supply module is used for supplying power to the oil drop sensor and the monitoring unit; wherein the power supply module includes: the device comprises a power supply voltage reduction circuit for reducing the voltage of the mains supply and a standby battery for supplying power to the oil drop sensor and the monitoring unit.
In addition, the invention also provides a leakage monitoring method of the transformer substation oil filling equipment, which comprises the following steps: acquiring the oil leakage rate of oil filling equipment of a transformer substation; judging the oil leakage condition of the transformer substation oil filling equipment based on weather information of the location of the transformer substation oil filling equipment, the oil leakage rate and a preset early warning oil leakage threshold value, and executing warning based on the oil leakage condition; and the early warning oil leakage threshold value is related to historical oil leakage information of the type of the transformer substation oil filling equipment and an application scene of the transformer substation oil filling equipment.
Preferably, the judging the oil leakage situation of the transformer substation oil filling equipment based on the weather information of the location of the transformer substation oil filling equipment, the oil leakage rate and a preset early warning oil leakage threshold value, and executing an alarm based on the oil leakage situation includes: sending an alarm signal when the obtained oil leakage rate is greater than the early warning oil leakage threshold value; judging whether the obtained oil leakage rate is the actual oil leakage rate or not based on rainfall data shown by weather information of the location of the transformer substation oil filling equipment; and executing an alarm in the case that the obtained oil leakage rate is the actual oil leakage rate and the alarm signal is received.
Preferably, the judging whether the obtained oil leakage rate is the actual oil leakage rate or not based on rainfall data shown by weather information of the location of the substation oil filling equipment includes: when the rainfall corresponding to the rainfall data is greater than a preset rainfall threshold and the oil leakage rate is greater than a preset normal oil leakage threshold, judging that the obtained oil leakage rate is not the actual oil leakage rate; and when the rainfall corresponding to the rainfall data is smaller than a preset rainfall threshold value and the oil leakage rate is larger than a preset normal oil leakage threshold value, judging that the obtained oil leakage rate is the actual oil leakage rate.
In addition, the invention also provides a leakage monitoring system of the transformer substation oil filling equipment, which comprises: the acquisition unit is used for acquiring the oil leakage rate of the oil filling equipment of the transformer substation; the warning unit is used for judging the oil leakage condition of the transformer substation oil filling equipment based on weather information of the location of the transformer substation oil filling equipment, the oil leakage rate and a preset early warning oil leakage threshold value, and executing warning based on the oil leakage condition; and the early warning oil leakage threshold value is related to historical oil leakage information of the type of the transformer substation oil filling equipment and an application scene of the transformer substation oil filling equipment.
Preferably, the alarm unit includes: the signal sending module is used for sending an alarm signal when the obtained oil leakage rate is greater than the early-warning oil leakage threshold value; the actual oil leakage rate judging module is used for judging whether the obtained oil leakage rate is the actual oil leakage rate or not based on rainfall data shown by weather information of the location of the transformer substation oil filling equipment; and the warning module is used for executing warning under the condition that the obtained oil leakage rate is the actual oil leakage rate and the warning signal is received.
Preferably, the actual oil leakage rate determination module includes: the first judgment submodule is used for judging that the obtained oil leakage rate is not the actual oil leakage rate under the condition that the rainfall corresponding to the rainfall data is greater than a preset rainfall threshold and the oil leakage rate is greater than a preset normal oil leakage threshold; and the second judgment submodule is used for judging that the obtained oil leakage rate is the actual oil leakage rate under the condition that the rainfall corresponding to the rainfall data is smaller than a preset rainfall threshold value and the oil leakage rate is greater than a preset normal oil leakage threshold value.
In addition, the invention also provides a leakage monitoring system of the transformer substation oil filling equipment, which comprises: the acquisition unit is used for acquiring the oil leakage rate of the oil filling equipment of the transformer substation; the warning unit is used for judging the oil leakage condition of the transformer substation oil filling equipment based on weather information of the location of the transformer substation oil filling equipment, the oil leakage rate and a preset early warning oil leakage threshold value, and executing warning based on the oil leakage condition; and the early warning oil leakage threshold value is related to historical oil leakage information of the type of the transformer substation oil filling equipment and an application scene of the transformer substation oil filling equipment.
Preferably, the alarm unit includes: the signal sending module is used for sending an alarm signal when the obtained oil leakage rate is greater than the early-warning oil leakage threshold value; the actual oil leakage rate judging module is used for judging whether the obtained oil leakage rate is the actual oil leakage rate or not based on rainfall data shown by weather information of the location of the transformer substation oil filling equipment; and the warning module is used for executing warning under the condition that the obtained oil leakage rate is the actual oil leakage rate and the warning signal is received.
Preferably, the actual oil leakage rate determination module includes: the first judgment submodule is used for judging that the obtained oil leakage rate is not the actual oil leakage rate under the condition that the rainfall corresponding to the rainfall data is greater than a preset rainfall threshold and the oil leakage rate is greater than a preset normal oil leakage threshold; and the second judgment submodule is used for judging that the obtained oil leakage rate is the actual oil leakage rate under the condition that the rainfall corresponding to the rainfall data is smaller than a preset rainfall threshold value and the oil leakage rate is greater than a preset normal oil leakage threshold value. In addition, the invention also provides a machine-readable storage medium, wherein the machine-readable storage medium is stored with instructions, and the instructions are used for enabling a machine to execute the leakage monitoring method for the substation oil filling equipment.
Through the technical scheme, the leakage monitoring system and the leakage monitoring method of the transformer substation oil filling equipment realize automatic monitoring of the oil leakage condition of the transformer substation oil filling equipment by utilizing the matching of the monitoring unit and the oil drop sensor, do not need manual realization, and can avoid error early warning of oil leakage according to weather conditions. According to the final judgment of the oil leakage condition, the alarm is executed when the oil leakage really exists, so that the potential safety hazard of the oil leakage to the oil filling equipment of the transformer substation is effectively avoided, the inspection efficiency of workers is improved, and the workload of operation and maintenance personnel is reduced.
Additional features and advantages of embodiments of the invention will be set forth in the detailed description which follows.
Drawings
The accompanying drawings, which are included to provide a further understanding of the embodiments of the invention and are incorporated in and constitute a part of this specification, illustrate embodiments of the invention and together with the description serve to explain the embodiments of the invention without limiting the embodiments of the invention. In the drawings:
FIG. 1 is a block diagram illustrating a leakage monitoring system for a substation oil-fill apparatus of the present invention;
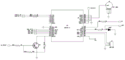
FIG. 2 is a circuit diagram of a CPU module of the oil-filled equipment oil leakage monitoring system;
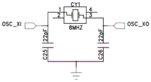
FIG. 3a is a clock circuit diagram of a microprocessor module of the oil-filled equipment oil leakage monitoring system;
FIG. 3b is a circuit diagram of a microprocessor module reset of the oil-filled equipment oil leakage monitoring system;
fig. 4 is a circuit diagram of an oil drop collection module of the oil-filled equipment oil leakage monitoring system;
FIG. 5 is a circuit diagram of an NB-IoT communication module of the oil-filled equipment oil leakage monitoring system;
FIG. 6 is a circuit diagram of an NB-IoT card installation module of the oil-filled equipment oil leakage monitoring system;
FIG. 7 is a circuit diagram of a data storage module of the oil-filled equipment oil leakage monitoring system;
FIG. 8a is a circuit diagram of a power supply alarm module of the oil-filled equipment oil leakage monitoring system;
FIG. 8b is a circuit diagram of a low voltage alarm module of the oil-filled equipment oil leakage monitoring system;
fig. 9 is a flow chart of a leakage monitoring method of the substation oil filling equipment; and
fig. 10 is a block diagram illustrating an integrated substation oil-filled equipment leakage monitoring system of the present invention.
Detailed Description
The following detailed description of embodiments of the invention refers to the accompanying drawings. It should be understood that the detailed description and specific examples, while indicating embodiments of the invention, are given by way of illustration and explanation only, not limitation.
Fig. 1 is a block diagram of a leakage monitoring system of a transformer substation oil filling device according to the present invention, and as shown in fig. 1, the leakage monitoring system of the transformer substation oil filling device includes: the oil drop sensor is used for detecting oil drops leaked by the oil filling equipment of the transformer substation to generate pulse signals; and the monitoring unit is electrically connected with the oil drop sensor, is used for calculating and obtaining the oil leakage rate according to the pulse signal, is used for judging the oil leakage condition of the transformer substation oil filling equipment based on the weather information of the location of the transformer substation oil filling equipment, the oil leakage rate and a preset early warning oil leakage threshold value, and executes alarm based on the oil leakage condition.
The weather information mainly shows weather conditions, such as sunny days, rainy and snowy days and the like, and also comprises rainfall capacity conditions, wherein the rainfall capacity in cloudy days on sunny days is 0; the oil leakage condition of the substation oil filling equipment is used for indicating the oil leakage amount and explaining whether oil leakage occurs or not, and whether early warning needs to be executed or not is also included.
Preferably, as shown in fig. 10, fig. 10 is a block diagram of the whole; the monitoring unit may include: a processor and a server; the processor is used for calculating and obtaining an oil leakage rate according to the pulse signal, receiving the early warning oil leakage threshold value from the server, and sending a warning signal to the server when the oil leakage rate is greater than the early warning oil leakage threshold value; and the server is used for receiving the oil leakage rate from the oil drop sensor, judging whether the oil leakage rate calculated and obtained by the processor is the actual oil leakage rate or not based on rainfall data shown by weather information of the location of the transformer substation oil filling equipment, and executing alarm under the condition that the oil leakage rate calculated and obtained by the processor is the actual oil leakage rate and an alarm signal from the processor is received.
The processor is configured to process data, for example, determine that an oil leakage rate is greater than a threshold value of the early warning oil leakage. FIG. 2 is a diagram of a processor of the present invention, which is described in more detail below using a microprocessor. The microprocessor adopts STM32F103C8T6 as CPU, the chip U7 is an integrated circuit of a 32-bit embedded microcontroller, the size is small, the function is strong, the peripheral equipment comprises a crystal oscillator and the like, and the input voltage bit is 3.3V. Fig. 3a shows a clock circuit of a microprocessor, which includes a crystal oscillator CY1, capacitors C25, C26, wherein two terminals of CY1 are connected to C25 and C26, respectively, an input terminal is connected to pin OSC _ XI of the CPU, and an output terminal is connected to pin OSC _ XO of the CPU, for providing a clock signal to the CPU. Fig. 3b shows a reset circuit of a microprocessor module, which includes a resistor R1, a capacitor C1, and a reset switch, wherein one end of the reset switch is connected to a pin NRST of the microprocessor, and the other end of the reset switch is connected to a system voltage of 3.3V, which is used as an input voltage, and the reset switch completes the reset operation.
As described above, the drop sensor is a module, and as shown in FIG. 4, the drop sensor is connected to the CPU via PUL1, which will generate 1 pulse signal PUL1 when there is a drop. The CPU checks the signal to determine that oil drops pass through the oil drop sensor, and the CPU can determine oil leakage rate information and total oil drop information in a certain time period through calculation.
Preferably, the server may be a mobile phone or a computer, and is configured to display or perform calculation and analysis, and further configured to obtain weather information, where the server is configured to determine whether the oil leakage rate is reasonable based on rainfall data and the oil leakage rate shown in the weather information of the location of the oil filling equipment of the transformer substation, that is, determine whether the oil leakage rate calculated and obtained by the processor is an actual oil leakage rate, where the server includes: a determination module configured to:
the server is configured to: when the rainfall corresponding to the rainfall data is greater than a preset rainfall threshold and the oil leakage rate is greater than a preset normal oil leakage threshold by 12 drops/min, judging that the oil leakage rate is unreasonable, namely judging that the oil leakage rate calculated and obtained by the processor is not the actual oil leakage rate;
and when the rainfall corresponding to the rainfall data is less than a preset rainfall threshold (including 0, if the rainfall is 0, no rainfall is displayed), and the oil leakage rate is greater than a preset normal oil leakage threshold by 12 drops/min, judging that the oil leakage rate is reasonable, namely judging that the oil leakage rate calculated and obtained by the processor is the actual oil leakage rate. Wherein the judging module is a virtual program module of the execution server, and executes the judging process
The normal oil leakage threshold value of the invention has no relation with the early warning oil leakage threshold value, but in general, the normal oil leakage threshold value can be set to be equal to the early warning oil leakage threshold value.
Preferably, the server includes: the threshold setting module is used for determining the early warning oil leakage threshold based on the historical oil leakage information of the type of the transformer substation oil filling equipment and the application scene of the transformer substation oil filling equipment, wherein the early warning oil leakage threshold is configured to be related to both the historical oil leakage information of the type of the transformer substation oil filling equipment and the application scene of the transformer substation oil filling equipment, and the leakage monitoring system of the transformer substation oil filling equipment can be adapted to various different scenes and different transformer substation oil filling equipment for use through the setting, wherein the application scenes can be different working modes, such as oil unloading, oil filtering and the like, and the threshold values of the transformer substation oil filling equipment with different oil leakage types can be changed accordingly. Taking conventional substation oil filling equipment as an example, the early warning oil leakage threshold value can be set to be 12 drops/min; the information display module is used for displaying the equipment state of the transformer substation oil filling equipment, the alarm record and the control corresponding to the information query; and the control corresponding to the information query is configured to receive a click instruction of a user and show the oil leakage rate of the transformer substation oil filling equipment and the total oil leakage amount corresponding to the oil leakage rate within a preset time period.
Preferably, an NB-IoT communication module is configured between the processor and the server. As shown in fig. 6, the NB-IoT card installation module, J6 is a SIM card socket, which is used to insert an NB-IoT card, and is connected to the NB-IoT communication module through SIM _ RST, SIM _ LCK, and SIM _ DATA, and communication DATA between the system and the server (handset APP) is connected through UART3_ TX and UART3_ RX.
Preferably, the leakage monitoring system of the substation oil filling equipment further comprises: and the human-computer interaction interface is used for receiving a selection instruction of a user and displaying the oil leakage condition of the transformer substation oil filling equipment and the oil leakage rate of the transformer substation oil filling equipment corresponding to the selection instruction.
Preferably, the leakage monitoring system of the substation oil filling equipment further comprises:
the data storage module is used for storing the oil leakage rate of the oil drop sensor; as shown in fig. 7, the AT24C256N is adopted as the data storage module, the chip has the characteristics of compact structure, large storage capacity and the like, and is connected with the CCPU through the SCL and the SDA, so that data can be quickly read and stored, and the data can still be stored after power failure.
The power supply module is used for supplying power to the oil drop sensor and the monitoring unit; wherein the power supply module includes: the device comprises a power supply voltage reduction circuit for converting mains supply voltage into direct current voltage and a standby battery for supplying power to the oil drop sensor and the monitoring unit. The power module comprises a power voltage reduction circuit and a standby lithium battery, wherein the power voltage reduction circuit is used for converting 220V alternating current into 3.3V direct current and supplying power to the system and the standby battery. As shown in figure 8a, for the power supply circuit, J9 connects power step-down circuit, reserve lithium cell, is normally supplied power by power step-down circuit directly, after power down of power step-down circuit, then has reserve lithium cell power supply, guarantees the reliability of system's power supply. As shown in fig. 8b, in order to provide a low voltage alarm circuit for power supply, V _ CHECK is connected to the CPU for detecting the power supply voltage, the power supply voltage is divided by two 100K resistors, and when the voltage detected by V _ CHECK is less than 1.5V, it is determined that the power supply voltage is low, and the CPU sends a low voltage alarm signal.
The information display module mainly comprises equipment state, alarm records, local weather condition and oil leakage rate information inquiry, wherein the equipment state can display whether the equipment is on line or not, the equipment sends out alarm information when the equipment is not on line, the alarm records display the alarm information and date within a period of time, the equipment disconnection alarm and the oil leakage alarm are mainly included, and the local weather condition can display the weather condition of the location of the monitored equipment in real time. The oil leakage rate information query can display the oil leakage rate and the total number of oil drops in each unit time, provide basis for setting threshold values of different oil filling equipment, and record the total number of the oil drops in a period of time (one month or three months), so that the oil leakage defect of the oil filling equipment can be conveniently and timely processed.
The server (mobile phone APP) can flexibly set a threshold value of oil leakage rate according to the type and the condition of the oil-filled equipment, comprehensively judges the oil leakage condition of the oil-filled equipment by combining information such as whether rainwater exists locally and information such as oil leakage rate uploaded by the NB-IoT communication module, and sends an alarm signal to the server (mobile phone APP) through the NB-IoT communication module when the oil leakage rate is judged to exceed the threshold value so as to inform operation and maintenance personnel.
Taking the oil leakage of a #1 transformer of a certain 110kV transformer substation as an example, the working process of the oil-filled equipment leakage monitoring system is as follows: when an operation and maintenance person patrols, finds that oil leakage occurs at a certain part of a #1 transformer, but the oil leakage rate does not exceed 12 drops/min specified in the operation regulation of the transformer, the operation and maintenance person places the oil-filled equipment leakage detection device at the oil leakage part of the transformer for real-time monitoring, and sets a threshold value to be 12 drops/min, specifically, the operation and maintenance person places the water drop and oil drop detection sensor 1 at the lower end of the oil leakage part for detecting the oil leakage rate, and judges whether rainwater exists according to the local weather condition if the oil leakage rate of the oil leakage part of the transformer exceeds 12 drops/min, if rainwater exists, a server (a mobile phone APP) sends the rainwater to a microprocessor through an NB-IoT communication module to enable the monitoring device to enter a standby state until the rainwater stops, if no rainwater exists, the oil leakage part of the transformer is judged to be abnormal, and sending alarm information to inform operation and maintenance personnel to check the operation and maintenance personnel on site. By adopting the monitoring system, the device can be prevented from mistakenly alarming due to rainwater weather, and the sudden change of the oil leakage rate can be effectively avoided, so that operation and maintenance personnel can not find out the insulation reduction of the equipment caused by the sudden change of the oil leakage rate in time, and further, the power grid accidents such as alarming, tripping, even explosion, fire and the like can be caused.
In addition, the present invention also provides a leakage monitoring method for a transformer substation oil filling device, as shown in fig. 9, the leakage monitoring method for the transformer substation oil filling device includes:
s901, acquiring the oil leakage rate of oil filling equipment of the transformer substation;
s902, judging the oil leakage condition of the transformer substation oil filling equipment based on weather information of the location of the transformer substation oil filling equipment, the oil leakage rate and a preset early warning oil leakage threshold value, and executing warning based on the oil leakage condition; the early warning oil leakage threshold value is related to historical oil leakage information of the type of the transformer substation oil filling equipment and an application scene of the transformer substation oil filling equipment.
Preferably, the judging the oil leakage situation of the transformer substation oil filling equipment based on the weather information of the location of the transformer substation oil filling equipment, the oil leakage rate and a preset early warning oil leakage threshold value, and executing an alarm based on the oil leakage situation includes:
sending an alarm signal when the obtained oil leakage rate is greater than the early warning oil leakage threshold value;
judging whether the obtained oil leakage rate is the actual oil leakage rate or not based on rainfall data shown by weather information of the location of the transformer substation oil filling equipment;
and executing an alarm in the case that the obtained oil leakage rate is the actual oil leakage rate and the alarm signal is received.
Preferably, the judging whether the obtained oil leakage rate is the actual oil leakage rate or not based on rainfall data shown by weather information of the location of the substation oil filling equipment includes:
when the rainfall corresponding to the rainfall data is greater than a preset rainfall threshold and the oil leakage rate is greater than a preset normal oil leakage threshold, judging that the obtained oil leakage rate is not the actual oil leakage rate; and
and when the rainfall corresponding to the rainfall data is smaller than a preset rainfall threshold value and the oil leakage rate is larger than a preset normal oil leakage threshold value, judging that the obtained oil leakage rate is the actual oil leakage rate.
Compared with the prior art, the leakage monitoring method of the transformer substation oil filling equipment has the same distinguishing technical characteristics and technical effects as the leakage monitoring system of the transformer substation oil filling equipment, and is not repeated herein.
In addition, the invention also provides a leakage monitoring system of the transformer substation oil filling equipment, which comprises: the acquisition unit is used for acquiring the oil leakage rate of the oil filling equipment of the transformer substation; the warning unit is used for judging the oil leakage condition of the transformer substation oil filling equipment based on weather information of the location of the transformer substation oil filling equipment, the oil leakage rate and a preset early warning oil leakage threshold value, and executing warning based on the oil leakage condition; and the early warning oil leakage threshold value is related to historical oil leakage information of the type of the transformer substation oil filling equipment and an application scene of the transformer substation oil filling equipment.
Preferably, the alarm unit includes: the signal sending module is used for sending an alarm signal when the obtained oil leakage rate is greater than the early-warning oil leakage threshold value; the actual oil leakage rate judging module is used for judging whether the obtained oil leakage rate is the actual oil leakage rate or not based on rainfall data shown by weather information of the location of the transformer substation oil filling equipment; and the warning module is used for executing warning under the condition that the obtained oil leakage rate is the actual oil leakage rate and the warning signal is received.
Preferably, the actual oil leakage rate determination module includes: the first judgment submodule is used for judging that the obtained oil leakage rate is not the actual oil leakage rate under the condition that the rainfall corresponding to the rainfall data is greater than a preset rainfall threshold and the oil leakage rate is greater than a preset normal oil leakage threshold; and the second judgment submodule is used for judging that the obtained oil leakage rate is the actual oil leakage rate under the condition that the rainfall corresponding to the rainfall data is smaller than a preset rainfall threshold value and the oil leakage rate is greater than a preset normal oil leakage threshold value.
Compared with the prior art, the leakage monitoring system of the transformer substation oil filling equipment has the same distinguishing technical characteristics and technical effects as the leakage monitoring method of the transformer substation oil filling equipment, and is not repeated herein. In addition, the invention also provides a machine-readable storage medium, wherein the machine-readable storage medium is stored with instructions, and the instructions are used for enabling a machine to execute the leakage monitoring method for the substation oil filling equipment.
As will be appreciated by one skilled in the art, embodiments of the present invention may be provided as a method, system, or computer program product. Accordingly, the present invention may take the form of an entirely hardware embodiment, an entirely software embodiment or an embodiment combining software and hardware aspects. Furthermore, the present invention may take the form of a computer program product embodied on one or more computer-usable storage media (including, but not limited to, disk storage, CD-ROM, optical storage, and the like) having computer-usable program code embodied therein.
The present invention is described with reference to flowchart illustrations and/or block diagrams of methods, apparatus (systems), and computer program products according to embodiments of the invention. It will be understood that each flow and/or block of the flow diagrams and/or block diagrams, and combinations of flows and/or blocks in the flow diagrams and/or block diagrams, can be implemented by computer program instructions. These computer program instructions may be provided to a processor of a general purpose computer, special purpose computer, embedded processor, or other programmable data processing apparatus to produce a machine, such that the instructions, which execute via the processor of the computer or other programmable data processing apparatus, create means for implementing the functions specified in the flowchart flow or flows and/or block diagram block or blocks.
These computer program instructions may also be stored in a computer-readable memory that can direct a computer or other programmable data processing apparatus to function in a particular manner, such that the instructions stored in the computer-readable memory produce an article of manufacture including instruction means which implement the function specified in the flowchart flow or flows and/or block diagram block or blocks.
These computer program instructions may also be loaded onto a computer or other programmable data processing apparatus to cause a series of operational steps to be performed on the computer or other programmable apparatus to produce a computer implemented process such that the instructions which execute on the computer or other programmable apparatus provide steps for implementing the functions specified in the flowchart flow or flows and/or block diagram block or blocks.
Finally, it should be noted that: the above embodiments are only for illustrating the technical solutions of the present invention and not for limiting the scope of protection thereof, although the present invention is described in detail with reference to the above embodiments, it should be understood by those of ordinary skill in the art; after reading this disclosure, those skilled in the art will be able to make various changes, modifications and equivalents to the embodiments of the invention, which fall within the scope of the appended claims.

Claims (12)

1.一种变电站充油设备的渗漏监测系统,其特征在于,所述变电站充油设备的渗漏监测系统包括:1. a leakage monitoring system of substation oil-filled equipment, is characterized in that, the leakage monitoring system of described substation oil-filled equipment comprises: 油滴传感器,用于检测变电站充油设备所漏油滴以产生脉冲信号;以及Oil drop sensors to detect oil droplets from oil-filled equipment in substations to generate pulse signals; and 监测单元,电性连接于所述油滴传感器,用于根据所述脉冲信号计算获得漏油速率,基于所述变电站充油设备所在地的天气信息、所述漏油速率以及预设定的预警漏油阈值判断所述变电站充油设备的漏油情况,并基于所述漏油情况执行告警。A monitoring unit, electrically connected to the oil drop sensor, used to calculate and obtain the oil leakage rate according to the pulse signal, based on the weather information of the location of the oil filling equipment in the substation, the oil leakage rate and a preset early warning leakage The oil threshold value judges the oil leakage situation of the oil filling equipment of the substation, and executes an alarm based on the oil leakage situation. 2.根据权利要求1所述的变电站充油设备的渗漏监测系统,其特征在于,所述监测单元包括:处理器和服务器;2. The leakage monitoring system for oil-filled equipment in a substation according to claim 1, wherein the monitoring unit comprises: a processor and a server; 所述处理器,用于根据所述脉冲信号计算获得漏油速率,并接收来自所述服务器的所述预警漏油阈值,并在所述漏油速率大于所述预警漏油阈值时发送告警信号至所述服务器;以及The processor is configured to calculate and obtain the oil leakage rate according to the pulse signal, receive the early warning oil leakage threshold from the server, and send an alarm signal when the oil leakage rate is greater than the early warning oil leakage threshold to said server; and 所述服务器,用于接收来自所述油滴传感器的漏油速率,并基于所述变电站充油设备所在地的天气信息示出的降雨数据判断所述处理器计算获得的漏油速率是否为实际漏油速率,在所述处理器计算获得的漏油速率为实际漏油速率且接收到来自所述处理器的告警信号的情况下执行告警。The server is configured to receive the oil leakage rate from the oil droplet sensor, and determine whether the oil leakage rate calculated by the processor is an actual oil leakage rate based on the rainfall data shown by the weather information of the location of the oil filling equipment in the substation. The oil rate, when the oil leakage rate calculated and obtained by the processor is the actual oil leakage rate and an alarm signal is received from the processor to perform an alarm. 3.根据权利要求2所述的变电站充油设备的渗漏监测系统,其特征在于,所述服务器包括:3. The leakage monitoring system for substation oil-filled equipment according to claim 2, wherein the server comprises: 判断模块,用于:Judgment module for: 当所述降雨数据对应的降雨量大于预设定的降雨量阈值且所述漏油速率大于预设定的正常漏油阈值的情况下,判断所述处理器计算获得的漏油速率不为实际漏油速率;When the rainfall corresponding to the rainfall data is greater than a preset rainfall threshold and the oil leakage rate is greater than a preset normal oil leakage threshold, it is determined that the oil leakage rate calculated by the processor is not actual oil leakage rate; 用于当所述降雨数据对应的降雨量小于预设定的降雨量阈值,且所述漏油速率大于预设定的正常漏油阈值的情况下,判断所述处理器计算获得的漏油速率为实际漏油速率。When the rainfall corresponding to the rainfall data is less than a preset rainfall threshold, and the oil leakage rate is greater than a preset normal oil leakage threshold, determine the oil leakage rate calculated by the processor is the actual oil leakage rate. 4.根据权利要求2所述的变电站充油设备的渗漏监测系统,其特征在于,所述服务器包括:4. The leakage monitoring system for substation oil-filled equipment according to claim 2, wherein the server comprises: 阈值设定模块,用于基于所述变电站充油设备所属类型的历史漏油信息和所述变电站充油设备的应用场景确定所述预警漏油阈值;以及a threshold setting module, configured to determine the early warning oil leakage threshold based on the historical oil leakage information of the type to which the substation oil charging equipment belongs and the application scenario of the substation oil charging equipment; and 信息显示模块,用于展示所述变电站充油设备的设备状态、告警记录以及信息查询各自对应的控件;其中,所述信息查询对应的控件被配置为接收用户的点击指令展示预设定的时间周期内的所述变电站充油设备的漏油速率及其对应的漏油总数。The information display module is used to display the equipment status, alarm record and information query of the substation oil-filled equipment respectively corresponding controls; wherein, the control corresponding to the information query is configured to receive a user's click instruction to display a preset time The oil leakage rate of the oil-filled equipment in the substation in a period and its corresponding total oil leakage. 5.根据权利要求2所述的变电站充油设备的渗漏监测系统,其特征在于,所述处理器与所述服务器之间配置有NB-IoT通讯模块。5 . The leakage monitoring system for substation oil-filled equipment according to claim 2 , wherein an NB-IoT communication module is configured between the processor and the server. 6 . 6.根据权利要求1所述的变电站充油设备的渗漏监测系统,其特征在于,所述变电站充油设备的渗漏监测系统还包括:6. The leakage monitoring system of the oil-filled equipment in a substation according to claim 1, wherein the leakage monitoring system of the oil-filled equipment in the substation further comprises: 人机交互界面,用于接收用户的选择指令展示所述选择指令对应的变电站充油设备的漏油情况和所述变电站充油设备的漏油速率。The human-computer interaction interface is used for receiving a user's selection instruction to display the oil leakage situation of the substation oil-filled equipment corresponding to the selection instruction and the oil leakage rate of the substation oil-filled equipment. 7.根据权利要求1所述的变电站充油设备的渗漏监测系统,其特征在于,所述变电站充油设备的渗漏监测系统还包括:7. The leakage monitoring system of the oil-filled equipment in a substation according to claim 1, wherein the leakage monitoring system of the oil-filled equipment in the substation further comprises: 数据储存模块,用于存储所述油滴传感器的漏油速率;a data storage module for storing the oil leakage rate of the oil drop sensor; 供电模块,用于给所述油滴传感器和监测单元提供电源;其中所述供电模块包括:将市电电压进行降压的电源降压电路和给所述油滴传感器和监测单元供电的备用电池。A power supply module for supplying power to the oil drop sensor and monitoring unit; wherein the power supply module includes: a power supply voltage step-down circuit for reducing the voltage of the mains and a backup battery for supplying power to the oil drop sensor and the monitoring unit . 8.一种变电站充油设备的渗漏监测方法,其特征在于,所述变电站充油设备的渗漏监测方法包括:8. A leakage monitoring method for oil-filled equipment in a substation, wherein the leakage monitoring method for the oil-filled equipment in a substation comprises: 获取变电站充油设备的漏油速率;Obtain the oil leakage rate of the substation oil-filled equipment; 基于所述变电站充油设备所在地的天气信息、所述漏油速率以及预设定的预警漏油阈值判断所述变电站充油设备的漏油情况,并基于所述漏油情况执行告警;其中,所述预警漏油阈值被与所述变电站充油设备所属类型的历史漏油信息和所述变电站充油设备的应用场景均相关。Based on the weather information of the location of the oil-filled equipment in the substation, the oil leakage rate and a preset early warning oil leakage threshold, determine the oil leakage situation of the oil-filled equipment in the substation, and execute an alarm based on the oil leakage situation; wherein, The early warning oil leakage threshold is related to the historical oil leakage information of the type to which the substation oil charging device belongs and the application scenario of the substation oil charging device. 9.根据权利要求8所述的变电站充油设备的渗漏监测方法,其特征在于,所述基于所述变电站充油设备所在地的天气信息、所述漏油速率、以及预设定的预警漏油阈值判断所述变电站充油设备的漏油情况,并基于所述漏油情况执行告警包括:9 . The leakage monitoring method for substation oil-filled equipment according to claim 8 , wherein the weather information based on the location of the substation oil-filled equipment, the oil leakage rate, and a preset early warning leakage The oil threshold value determines the oil leakage situation of the oil-filled equipment in the substation, and performs an alarm based on the oil leakage situation, including: 在所获取的漏油速率大于所述预警漏油阈值时发送告警信号;Send an alarm signal when the obtained oil leakage rate is greater than the early warning oil leakage threshold; 基于所述变电站充油设备所在地的天气信息示出的降雨数据判断所获得的漏油速率是否为实际漏油速率;Determine whether the obtained oil leakage rate is the actual oil leakage rate based on the rainfall data shown by the weather information of the location of the substation oil-filled equipment; 在所获得的漏油速率为实际漏油速率且接收到所述告警信号的情况下执行告警。The alarm is performed under the condition that the obtained oil leakage rate is the actual oil leakage rate and the alarm signal is received. 10.根据权利要求8所述的变电站充油设备的渗漏监测方法,其特征在于,所述基于所述变电站充油设备所在地的天气信息示出的降雨数据判断所获得的漏油速率是否为实际漏油速率包括:10 . The leakage monitoring method for oil-filled equipment in a substation according to claim 8 , wherein the method for determining whether the obtained oil leakage rate is based on the rainfall data shown by the weather information of the location of the oil-filled equipment in the substation Actual oil spill rates include: 当所述降雨数据对应的降雨量大于预设定的降雨量阈值且所述漏油速率大于预设定的正常漏油阈值的情况下,判断所获得的漏油速率不为实际漏油速率;以及When the rainfall corresponding to the rainfall data is greater than the preset rainfall threshold and the oil leakage rate is greater than the preset normal oil leakage threshold, it is determined that the obtained oil leakage rate is not the actual oil leakage rate; as well as 当所述降雨数据对应的降雨量小于预设定的降雨量阈值,且所述漏油速率大于预设定的正常漏油阈值的情况下,判断所获得的漏油速率为实际漏油速率。When the rainfall corresponding to the rainfall data is less than a preset rainfall threshold, and the oil leakage rate is greater than a preset normal oil leakage threshold, it is determined that the obtained oil leakage rate is the actual oil leakage rate. 11.一种变电站充油设备的渗漏监测系统,其特征在于,所述变电站充油设备的渗漏监测系统包括:11. A leakage monitoring system for oil-filled equipment in a substation, wherein the leakage monitoring system for the oil-filled equipment in a substation comprises: 获取单元,用于获取变电站充油设备的漏油速率;The acquisition unit is used to acquire the oil leakage rate of the substation oil-filled equipment; 告警单元,用于基于所述变电站充油设备所在地的天气信息、所述漏油速率以及预设定的预警漏油阈值判断所述变电站充油设备的漏油情况,并基于所述漏油情况执行告警;其中,所述预警漏油阈值被与所述变电站充油设备所属类型的历史漏油信息和所述变电站充油设备的应用场景均相关。an alarm unit, configured to judge the oil leakage situation of the oil filling equipment in the substation based on the weather information of the location of the oil filling equipment in the substation, the oil leakage rate and the preset early warning oil leakage threshold, and based on the oil leakage situation Execute an alarm; wherein, the early warning oil leakage threshold is related to the historical oil leakage information of the type to which the substation oil filling device belongs and the application scenario of the substation oil filling device. 12.一种机器可读存储介质,其特征在于,该机器可读存储介质上存储有指令,该指令用于使得机器执行权利要求8-10中任意一项所述的变电站充油设备的渗漏监测方法。12. A machine-readable storage medium, characterized in that the machine-readable storage medium stores an instruction, the instruction is used to cause a machine to perform the permeation of the oil-filled equipment in a substation according to any one of claims 8-10. leak detection method.
CN202111238084.9A 2021-10-25 2021-10-25 Leakage monitoring system and method for transformer substation oil filling equipment Pending CN113945330A (en)

Priority Applications (1)

Application Number Priority Date Filing Date Title
CN202111238084.9A CN113945330A (en) 2021-10-25 2021-10-25 Leakage monitoring system and method for transformer substation oil filling equipment

Applications Claiming Priority (1)

Application Number Priority Date Filing Date Title
CN202111238084.9A CN113945330A (en) 2021-10-25 2021-10-25 Leakage monitoring system and method for transformer substation oil filling equipment

Publications (1)

Publication Number Publication Date
CN113945330A true CN113945330A (en) 2022-01-18

Family

ID=79332483

Family Applications (1)

Application Number Title Priority Date Filing Date
CN202111238084.9A Pending CN113945330A (en) 2021-10-25 2021-10-25 Leakage monitoring system and method for transformer substation oil filling equipment

Country Status (1)

Country Link
CN (1) CN113945330A (en)

Cited By (3)

* Cited by examiner, † Cited by third party
Publication number Priority date Publication date Assignee Title
CN115326176A (en) * 2022-07-15 2022-11-11 浙江图维科技股份有限公司 Oil leakage monitoring device and method for high-voltage cable oil filling terminal
CN115356049A (en) * 2022-09-06 2022-11-18 广东电网有限责任公司 Transformer oil leakage early warning method and device, electronic equipment and storage medium
CN116429353A (en) * 2023-04-04 2023-07-14 华能澜沧江水电股份有限公司 Remote diagnosis method for oil leakage of multi-oil-tank oil storage system of hydraulic generator

Citations (6)

* Cited by examiner, † Cited by third party
Publication number Priority date Publication date Assignee Title
DE2753002A1 (en) * 1977-11-28 1979-05-31 Siemens Ag Protection system for oil-immersed open-air transformer - has oil-level float switch closing water outlet in leakage oil collector if oil leakage is detected
CN201867285U (en) * 2010-12-03 2011-06-15 国家电网公司运行分公司晋东南管理处 Oil leakage on-line monitoring system for oil-filled equipment of transformer substation
FR2965835A1 (en) * 2010-10-07 2012-04-13 Areva T & D Sas Installation for separation of rainwater and leakage oil escaping from transformers, has discharging unit forming, with cavity, space in which quantity of water is provided such that balance of water and leakage oil is realized in space
CN105353164A (en) * 2015-11-24 2016-02-24 广东电网有限责任公司江门供电局 Substation oil-filling equipment oil leakage rate monitoring system
KR20180129000A (en) * 2017-05-24 2018-12-05 고려대학교 산학협력단 Device and method for detecting oil leakage using soil moisture/electrical conductivity sensor and hydraulic control trap
CN112880746A (en) * 2021-02-01 2021-06-01 国网安徽省电力有限公司淮南供电公司 Water supply system monitoring system and method for transformer substation and office place

Patent Citations (6)

* Cited by examiner, † Cited by third party
Publication number Priority date Publication date Assignee Title
DE2753002A1 (en) * 1977-11-28 1979-05-31 Siemens Ag Protection system for oil-immersed open-air transformer - has oil-level float switch closing water outlet in leakage oil collector if oil leakage is detected
FR2965835A1 (en) * 2010-10-07 2012-04-13 Areva T & D Sas Installation for separation of rainwater and leakage oil escaping from transformers, has discharging unit forming, with cavity, space in which quantity of water is provided such that balance of water and leakage oil is realized in space
CN201867285U (en) * 2010-12-03 2011-06-15 国家电网公司运行分公司晋东南管理处 Oil leakage on-line monitoring system for oil-filled equipment of transformer substation
CN105353164A (en) * 2015-11-24 2016-02-24 广东电网有限责任公司江门供电局 Substation oil-filling equipment oil leakage rate monitoring system
KR20180129000A (en) * 2017-05-24 2018-12-05 고려대학교 산학협력단 Device and method for detecting oil leakage using soil moisture/electrical conductivity sensor and hydraulic control trap
CN112880746A (en) * 2021-02-01 2021-06-01 国网安徽省电力有限公司淮南供电公司 Water supply system monitoring system and method for transformer substation and office place

Cited By (3)

* Cited by examiner, † Cited by third party
Publication number Priority date Publication date Assignee Title
CN115326176A (en) * 2022-07-15 2022-11-11 浙江图维科技股份有限公司 Oil leakage monitoring device and method for high-voltage cable oil filling terminal
CN115356049A (en) * 2022-09-06 2022-11-18 广东电网有限责任公司 Transformer oil leakage early warning method and device, electronic equipment and storage medium
CN116429353A (en) * 2023-04-04 2023-07-14 华能澜沧江水电股份有限公司 Remote diagnosis method for oil leakage of multi-oil-tank oil storage system of hydraulic generator

Similar Documents

Publication Publication Date Title
CN113945330A (en) Leakage monitoring system and method for transformer substation oil filling equipment
CN116011993B (en) Storage battery health management system based on CPS architecture
CN104122508B (en) Online monitoring method for backup power supply system of intelligent power distribution terminal
CN106569466A (en) Building electric equipment operation state monitoring method, device and system
CN114878091A (en) Method, device and equipment for detecting leakage of storage battery and storage medium
CN104656050B (en) Manpower-saving remote monitoring and diagnosing method for electric energy metering device
WO2019085002A1 (en) Intelligent water pump controller based on internet of things
CN110082578A (en) A kind of remote meter reading method
CN212379553U (en) Loop state monitoring and load data recording device based on rs485 interface of electric energy meter
CN210572666U (en) IoT-based cloud service system for temperature monitoring of distribution transformers in rural power grids
CN211402664U (en) A fault detector for alternating current and direct current systems
CN109581948B (en) Environment-friendly equipment monitoring device and environment-friendly equipment monitoring method
CN117791872A (en) Intelligent power supply system and equipment of distribution box
CN105938359B (en) A kind of long-range control method monitoring generating set
CN117147959A (en) Electricity larceny prevention analysis method and device
CN203165173U (en) Intelligent centralized meter reading and self-inspection unit
CN115265656A (en) Transformer fault detection method and detection device
CN217278829U (en) Detection device for battery separation from direct current power supply system
CN220121168U (en) Security protection monitoring device
CN206922500U (en) A kind of emergency power generation automatic switching system
CN217278722U (en) Running state detection device for double-tower dryer of motor train unit
CN112880746A (en) Water supply system monitoring system and method for transformer substation and office place
CN106772076B (en) Method and device for determining operating state of battery pack
CN218885021U (en) Transformer oil leak trouble on-line monitoring device
CN205983177U (en) Control generating set's remote control system

Legal Events

Date Code Title Description
PB01 Publication
PB01 Publication
SE01 Entry into force of request for substantive examination
SE01 Entry into force of request for substantive examination
WD01 Invention patent application deemed withdrawn after publication

Application publication date: 20220118

WD01 Invention patent application deemed withdrawn after publication