CN113937994A - Soft start circuit and method for switching power supply - Google Patents

Soft start circuit and method for switching power supply Download PDF

Info

Publication number
CN113937994A
CN113937994A CN202010605108.9A CN202010605108A CN113937994A CN 113937994 A CN113937994 A CN 113937994A CN 202010605108 A CN202010605108 A CN 202010605108A CN 113937994 A CN113937994 A CN 113937994A
Authority
CN
China
Prior art keywords
voltage
soft
power supply
circuit
output voltage
Prior art date
Legal status (The legal status is an assumption and is not a legal conclusion. Google has not performed a legal analysis and makes no representation as to the accuracy of the status listed.)
Granted
Application number
CN202010605108.9A
Other languages
Chinese (zh)
Other versions
CN113937994B (en
Inventor
杨志民
杨佳斌
Current Assignee (The listed assignees may be inaccurate. Google has not performed a legal analysis and makes no representation or warranty as to the accuracy of the list.)
Mingzhi Electrical Appliances Taicang Co ltd
Original Assignee
Mingzhi Electrical Appliances Taicang Co ltd
Priority date (The priority date is an assumption and is not a legal conclusion. Google has not performed a legal analysis and makes no representation as to the accuracy of the date listed.)
Filing date
Publication date
Application filed by Mingzhi Electrical Appliances Taicang Co ltd filed Critical Mingzhi Electrical Appliances Taicang Co ltd
Priority to CN202010605108.9A priority Critical patent/CN113937994B/en
Publication of CN113937994A publication Critical patent/CN113937994A/en
Application granted granted Critical
Publication of CN113937994B publication Critical patent/CN113937994B/en
Active legal-status Critical Current
Anticipated expiration legal-status Critical

Links

Images

Classifications

    • HELECTRICITY
    • H02GENERATION; CONVERSION OR DISTRIBUTION OF ELECTRIC POWER
    • H02MAPPARATUS FOR CONVERSION BETWEEN AC AND AC, BETWEEN AC AND DC, OR BETWEEN DC AND DC, AND FOR USE WITH MAINS OR SIMILAR POWER SUPPLY SYSTEMS; CONVERSION OF DC OR AC INPUT POWER INTO SURGE OUTPUT POWER; CONTROL OR REGULATION THEREOF
    • H02M1/00Details of apparatus for conversion
    • H02M1/36Means for starting or stopping converters
    • HELECTRICITY
    • H02GENERATION; CONVERSION OR DISTRIBUTION OF ELECTRIC POWER
    • H02MAPPARATUS FOR CONVERSION BETWEEN AC AND AC, BETWEEN AC AND DC, OR BETWEEN DC AND DC, AND FOR USE WITH MAINS OR SIMILAR POWER SUPPLY SYSTEMS; CONVERSION OF DC OR AC INPUT POWER INTO SURGE OUTPUT POWER; CONTROL OR REGULATION THEREOF
    • H02M1/00Details of apparatus for conversion
    • H02M1/32Means for protecting converters other than automatic disconnection

Landscapes

  • Engineering & Computer Science (AREA)
  • Power Engineering (AREA)
  • Dc-Dc Converters (AREA)

Abstract

The invention relates to a soft start circuit and a method for a switching power supply, wherein the circuit comprises a voltage stabilizing device, a photoelectric coupler, a power supply end, output voltage sampling resistors R1, R2 and R3, wherein the resistors R1, R2 and R3 are sequentially connected in series, one end of the photoelectric coupler is connected with the power supply end, the other end of the photoelectric coupler is connected between a resistor R2 and a resistor R3 and is also connected with one end of the voltage stabilizing device, the other end of the voltage stabilizer is connected between the resistors R2 and R3, and the circuit further comprises a soft start capacitor C1 connected in parallel at two ends of the resistor R1; at the rising stage of the output voltage Vout when the motor is started, the soft start capacitor C1 is charged by a small current, so that the voltage stabilizing device can be switched on in advance, and the duty ratio of the PWM controller can be controlled in advance before the output voltage reaches a set value. Compared with the prior art, the invention has the advantages of avoiding overlarge startup surge impact, eliminating output voltage overshoot during startup and the like.

Description

Soft start circuit and method for switching power supply
Technical Field
The present invention relates to a switching power supply, and more particularly, to a soft start circuit and method for a switching power supply.
Background
In a common switching power supply, a voltage control mode and a double-loop control mode added with a current control mode exist, however, no matter what mode is controlled, when the power supply is started, because a feedback circuit does not form a feedback path when the output voltage is low, a PWM controller can charge an output capacitor with a large duty ratio, when the output voltage reaches a set value, the feedback circuit is involved in feedback, and because the response of the feedback circuit is delayed, after the output voltage reaches the set value, the duty ratio of a power tube also exceeds the duty ratio required after the power supply reaches a steady state, the start-up output voltage is overshot and exceeds the set value.
The operating principle of the switching power supply is that the resistors R1, R2 and R3 are output voltage sampling resistors, and the divided voltage value Vout of the output voltage is multiplied by R3/(R1+ R2+ R3) which is used as an input signal of the three-terminal regulator IC1 and is compared with the internal reference voltage 2.5V of the three-terminal regulator IC 1: when the voltage division value is lower than 2.5V, the IC1 is cut off, the optical coupler does not draw current from the FB end, and the duty ratio of GATE output is maximum; IC1 begins to conduct when the divided voltage value is greater than 2.5V: due to the integral characteristic of the feedback circuit, the divided voltage value is higher and increases along with time, the more current the optocoupler draws from the FB end, the voltage Vfb at the FB end is reduced, the duty ratio of GATE output is reduced, and the output voltage Vout is gradually reduced; when the voltage division value is low and increases along with time, the current extracted by the optocoupler from the FB end is smaller, so that the voltage Vfb at the FB end is increased, the duty ratio of GATE output is increased, and the output voltage Vout is gradually increased. In this way, by continuously adjusting a feedback loop formed by the optocoupler and the PWM controller, the divided voltage value of the output voltage is finally equal to the internal reference value of the IC1, and Vout is equal to the internal reference value/R3 × (R1+ R2+ R3) of the IC1, thereby stabilizing the output voltage.
Although in the power-on startup process, the PWM controller controls the threshold value of the CS port to gradually rise from zero volts, and controls the duty ratio to gradually increase from zero, so that the surge current of startup is reduced. However, in the rising stage of the output voltage Vout, before the three-terminal regulator IC1 is turned off, the optical coupler has no current, the feedback loop is turned off, and the voltage at the FB terminal of the PWM controller reaches the maximum value due to the fact that the optical coupler does not pass the current, and therefore, the PWM controller has a very large overshoot with respect to the final steady-state value. When the output voltage Vout rises to reach a value very close to the final steady state, the IC1 starts to turn on the optical coupler to pass current, so that the voltage at the FB terminal starts to drop. Since the FB terminal voltage needs to be decreased from the maximum value to the steady-state value of the FB terminal, and the voltage swing is large, there is a delay in the voltage leakage of the FB terminal, where the delay time Td is (cci. Δ Vfb)/Ici, where Δ Vfb is the swing of the FB terminal voltage, and Ici is the current drawn from the compensation capacitor Ca. It is because of this delay time that the duty cycle cannot be reduced rapidly in time, which leads to overshoot of the output voltage at start-up, especially during idle conditions.
Disclosure of Invention
It is therefore an object of the present invention to provide a soft start circuit and method for a switching power supply, which overcome the above-mentioned drawbacks of the prior art.
The purpose of the invention can be realized by the following technical scheme:
a soft start circuit for a switching power supply comprises a voltage stabilizing device, a photoelectric coupler, a power supply end, an output voltage sampling resistor R1, R2 and R3, wherein the resistors R1, R2 and R3 are sequentially connected in series, one end of the photoelectric coupler is connected with the power supply end, the other end of the photoelectric coupler is connected between a resistor R2 and a resistor R3 and is also connected with one end of the voltage stabilizing device, the other end of the voltage stabilizer is connected between a resistor R2 and a resistor R3, and the circuit further comprises a soft start capacitor C1 connected in parallel with two ends of the resistor R1;
at the rising stage of the output voltage Vout when the motor is started, the soft start capacitor C1 is charged by a small current, so that the voltage stabilizing device can be switched on in advance, and the duty ratio of the PWM controller can be controlled in advance before the output voltage reaches a set value.
Preferably, the circuit further comprises a zener diode ZD1, wherein the anode of ZD1 is connected between resistor R1 and output voltage Vout, and the cathode is connected with soft-start capacitor C1.
Preferably, the voltage stabilizer is a three-terminal voltage stabilizer IC1, the control electrode of which is connected between the resistors R2 and R3, and the negative electrode of which is connected with the photocoupler.
Preferably, the voltage regulator is an operational amplifier, the output terminal of the operational amplifier is connected to the electric coupler, the positive input terminal of the operational amplifier is connected to the power supply terminal and the ground terminal, and the negative input terminal of the operational amplifier is connected between the resistors R2 and R3.
Preferably, the positive input terminal of the operational amplifier is connected to a power supply terminal through a resistor R7, and the negative input terminal of the operational amplifier is connected to a ground terminal through a resistor R8.
Preferably, a resistor R6 is connected in parallel with two ends of the photoelectric coupler.
Preferably, one end of the photoelectric coupler is connected with a power supply end through a resistor R5, and the other end of the photoelectric coupler is connected between a resistor R2 and a resistor R3 after passing through a capacitor C2 and a resistor R4 in sequence, wherein the power supply end is a +5V power supply end.
A soft-start method using the soft-start circuit for a switching power supply, the method being used for a PWM controller having a voltage feedback input, the method comprising:
in the output voltage rising stage of the upper starting machine, the output voltage provides a small current to charge the soft start capacitor C1, and meanwhile, the voltage at two ends of the soft start capacitor C1 is low, so that the voltage feedback circuit and the photoelectric coupler are conducted, and the voltage rising of the voltage feedback input end of the PWM chip is limited; when the voltage at two ends of the soft start capacitor C1 gradually rises, the voltage at the voltage feedback input end of the PWM chip also gradually increases, the duty ratio gradually increases, and the output voltage gradually rises.
Preferably, after the output voltage of the soft start circuit reaches a steady state value, the voltage across the soft start capacitor C1 reaches a maximum value, which is limited by the series zener diode ZD1, no charging and discharging current flows through the soft start circuit, and the soft start circuit is equivalent to a disconnection.
Preferably, the soft start method further includes that when the load suddenly changes and the output voltage of the power supply changes violently, the soft start circuit can participate in the voltage feedback circuit in time so as to accelerate the response speed of the circuit.
Compared with the prior art, the invention has the following advantages:
1) in the rising stage of the output voltage Vout when the power is on and started, a very small current is used for charging the soft start capacitor, and the three-terminal voltage regulator IC1 can be switched on in advance to control the duty ratio of the PWM controller in advance before the output voltage reaches a set value, so that the excessive start surge can be avoided, and the overshoot of the output voltage when the power is started can be eliminated.
2) After the output voltage reaches the stable stage, no current flows through the soft start circuit, the response characteristic of the feedback circuit is not influenced by the soft start capacitor any more, the soft start circuit is separated from the feedback circuit, and the stability of the power supply is improved.
3) When the load is suddenly changed, the soft start circuit can quickly participate in feedback, so that good load dynamic characteristics are provided.
Drawings
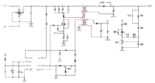
FIG. 1 is a single stage PFC integrated circuit employing a soft start circuit;
fig. 2 is a circuit diagram of a zener diode ZD1 connected in series with the soft-start capacitor C1 of fig. 1;
fig. 3 is a circuit diagram of the three-terminal regulator IC1 of fig. 1 replaced by an operational amplifier.
Detailed Description
The technical solutions in the embodiments of the present invention will be clearly and completely described below with reference to the drawings in the embodiments of the present invention, and it is obvious that the described embodiments are some, not all, embodiments of the present invention. All other embodiments, which can be obtained by a person skilled in the art without any inventive step based on the embodiments of the present invention, shall fall within the scope of protection of the present invention.
As shown in fig. 1, the soft start circuit for a switching power supply of the present invention includes a voltage regulator device, a photocoupler, a +5V power supply terminal, an output voltage sampling resistor R1, R2, R3, the resistors R1, R2, R3 connected in series in sequence, one end of the photocoupler connected to the +5V power supply terminal, the other end connected between the resistors R2 and R3, and one end of the voltage regulator device, the other end of the voltage regulator device connected between the resistors R2 and R3, and the circuit further includes a soft start capacitor C1 connected in parallel to both ends of the resistor R1.
Fig. 1 shows a single-stage PFC integrated circuit using a soft start circuit, where the turning frequency of the single-stage PFC feedback circuit is about 18Hz and the dynamic response speed is very slow based on the PF value and the stability requirement. The output voltage is easy to overshoot, and a soft start capacitor C1 is generally added to the feedback circuit.
The function is as follows: when the power is on, the voltage of Vout rises, the voltage across the capacitor C1 cannot be abruptly kept to zero, at this time, the voltage at the input end of the IC1 is Vout × R3/(R2+ R3), the power output voltage Vout is equal to IC1 reference value/R3 × (R2+ R3), and since R2+ R3 is smaller than R1+ R2+ R3, Vout at this time is smaller than the final set value, i.e., IC1 reference value/R3 × (R1+ R2+ R3), that is, when the output voltage does not reach the set value, the IC1 has intervened feedback in advance, so that overshoot of the output voltage due to feedback lag is avoided. When the voltage across the capacitor C1 gradually increases from 0V to (IC1 reference value/R3 × R1) after charging, C1 ends charging, and the output voltage reaches the set value.
Fig. 2 is an improved circuit of fig. 1, in which a zener diode ZD1 is connected in series with the soft-start capacitor C1.
The function is as follows: VF voltage drop of ZD1 is ignored, voltage of Vout rises during power-up, voltage across capacitor C1 cannot be suddenly kept to zero, voltage at the input end of IC1 is Vout × R3/(R2+ R3), power output voltage Vout is IC1 reference value/R3 × (R2+ R3), and since R2+ R3 is smaller than R1+ R2+ R3, Vout at this time is smaller than final set value IC1 reference value/R3 × (R1+ R2+ R3), that is, when output voltage does not reach set value yet, IC1 has intervened in feedback in advance, and overshoot of output voltage due to feedback lag is avoided. When the voltage across the capacitor C1 gradually increases from 0V to (IC1 reference value/R3 × R1) after charging, C1 ends charging, and the output voltage reaches the set value.
Because the capacitor C1 is connected with the Zener diode ZD1 in series, when the power output reaches the set value, the proper Zener diode is selected, the Zener breakdown voltage Vz of the Zener diode is larger than the ripple value of the output voltage, ZD1 has no current flowing, the capacitor C1 has no charge-discharge equivalent to the disconnection of the resistor R1, and the characteristic of the feedback circuit can not be influenced.
When the load suddenly becomes heavy or light, so that the output voltage changes greatly, and exceeds the Zener breakdown voltage Vz of ZD1, the current flows through ZD1 and C1, the voltage at the two ends of C1 cannot suddenly change, the change value of the output voltage is deducted from Vz and then is directly added to R2 without passing through R1, according to the division of the feedback resistor, the feedback gain directly added to R2 is higher, and the dynamic response speed of the power supply can be improved.
When the output voltage drops after the input is powered off, the voltages at two ends of R2 and R3 drop, the currents flowing through R2 and R3 are reduced, the voltage at two ends of R1 is clamped on VC1-Vz, the current flowing through R1 is basically unchanged, the reduced current flowing to R2 and R3 from R1 is supplied to R1 by capacitor C1, and C1 discharges to R1. After power is supplied again, because the capacitor C1 finishes discharging, the voltage at the two ends is zero, and the soft start function can be realized again.
FIG. 3 is a soft start circuit of embodiment 2 modified from the circuit of FIG. 1; another embodiment using an op-amp for feedback.
The working principle of the three-terminal voltage regulator is equal to that of the three-terminal voltage regulator IC1 shown in figure 2, and the three-terminal voltage regulator IC1 is replaced by an operational amplifier. The input end of the inverse input end of the operational amplifier used as a signal is derived from the voltage division of the output voltage of a power supply, and the reference voltage is obtained by dividing 5V by R7 and R8 and is connected to the non-inverting input end of the operational amplifier.
The soft start method of the switching power supply comprises the following steps that in the output voltage rising stage of the power-on startup, the power supply provides a small current to charge the soft start capacitor, the three-terminal voltage stabilizing device IC1 is conducted in advance to control the duty ratio of the PWM controller in advance, so that the duty ratio of the PWM controller is gradually increased, and the voltage of the voltage feedback end is gradually increased.
As an improvement of the soft start method, a voltage stabilizing diode is connected in series in the soft start capacitor loop. When the output voltage reaches a steady state, the voltage at the two ends of the soft start capacitor reaches the maximum value, and the current does not charge the soft start capacitor any more; the soft start capacitor is also limited by the zener breakdown voltage of the zener diode and can not discharge, and the soft start circuit is equivalent to a circuit which is separated from the feedback circuit.
As an improvement of the soft start method, the output voltage drops after the power supply input is powered off, the voltage on the soft start capacitor is higher than the sum of the voltage dividing resistor R1 and the Zener voltage of the voltage regulator tube, then the soft start capacitor discharges to the voltage dividing resistor, the voltage at two ends of the soft start capacitor drops, and the soft start circuit can work normally after being powered on again.
As an improvement of the soft start method, when the load is suddenly lightened, the voltage at two ends of the soft start circuit cannot be suddenly changed, and the increased value of the output voltage is directly added to R2 by skipping R1; when the load suddenly becomes heavy, the difference value of the output voltage drop value minus the zener voltage value of the regulator tube is also added to R2. According to the voltage division of the feedback resistor, the feedback gain directly added to the R2 is higher, and the dynamic response speed of the power supply can be improved.
While the invention has been described with reference to specific embodiments, the invention is not limited thereto, and various equivalent modifications and substitutions can be easily made by those skilled in the art within the technical scope of the invention. Therefore, the protection scope of the present invention shall be subject to the protection scope of the claims.

Claims (10)

1.一种用于开关电源的软启动电路,包括稳压器件、光电耦合器、电源端、输出电压采样电阻R1、R2、R3,所述的电阻R1、R2、R3依次串联,所述的光电耦合器一端与电源端连接,另一端接在电阻R2和R3之间,同时与稳压器件的一端,所述的稳压器另一端接在电阻R2和R3之间,其特征在于,所述的电路还包括并联在电阻R1两端的软启动电容C1;1. A soft-start circuit for a switching power supply, comprising a voltage stabilizing device, a photocoupler, a power supply terminal, and output voltage sampling resistors R1, R2, and R3, wherein the resistors R1, R2, and R3 are connected in series in sequence, and the One end of the optocoupler is connected to the power supply end, the other end is connected between the resistors R2 and R3, and at the same time is connected to one end of the voltage stabilizer, and the other end of the voltage stabilizer is connected between the resistors R2 and R3. The described circuit also includes a soft-start capacitor C1 connected in parallel with both ends of the resistor R1; 在上电启机时的输出电压Vout上升阶段,通过一个小电流给软启动电容C1充电,从而使稳压器件得以提前导通,在输出电压达到设定值前能预先控制PWM控制器的占空比大小。In the rising stage of the output voltage Vout when the machine is powered on, a small current is used to charge the soft-start capacitor C1, so that the voltage regulator device can be turned on in advance, and the PWM controller can be pre-controlled before the output voltage reaches the set value. Empty ratio size. 2.根据权利要求1所述的一种用于开关电源的软启动电路,其特征在于,所述的电路还包括稳压二极管ZD1,该稳压二极管ZD1的正极接在电阻R1与输出电压Vout之间,负极与软启动电容C1连接。2. A soft-start circuit for switching power supply according to claim 1, characterized in that, the circuit further comprises a Zener diode ZD1, and the anode of the Zener diode ZD1 is connected to the resistor R1 and the output voltage Vout In between, the negative pole is connected to the soft-start capacitor C1. 3.根据权利要求1所述的一种用于开关电源的软启动电路,其特征在于,所述的稳压器件为三端稳压器件IC1,其控制极接在电阻R2和R3之间,负极与光电耦合器连接。3. a kind of soft-start circuit for switching power supply according to claim 1, is characterized in that, described voltage-stabilizing device is three-terminal voltage-stabilizing device IC1, and its control pole is connected between resistance R2 and R3, The negative pole is connected to the optocoupler. 4.根据权利要求1所述的一种用于开关电源的软启动电路,其特征在于,所述的稳压器件为运算放大器,其输出端与电耦合器连接,正极输入端分别与电源端和接地端连接,负极输入端接在电阻R2和R3之间。4. A soft-start circuit for switching power supply according to claim 1, wherein the voltage regulator device is an operational amplifier, the output terminal of which is connected to an electrical coupler, and the positive input terminal is respectively connected to the power supply terminal. It is connected to the ground terminal, and the negative input terminal is connected between the resistors R2 and R3. 5.根据权利要求4所述的一种用于开关电源的软启动电路,其特征在于,所述的运算放大器的正极输入端通过电阻R7与电源端连接,所述的运算放大器的负极输入端通过电阻R8与接地端连接。5. A soft-start circuit for switching power supply according to claim 4, wherein the positive input terminal of the operational amplifier is connected to the power supply terminal through a resistor R7, and the negative input terminal of the operational amplifier is connected to the power supply terminal. Connect to ground through resistor R8. 6.根据权利要求1所述的一种用于开关电源的软启动电路,其特征在于,所述的光电耦合器两端并联有电阻R6。6 . The soft-start circuit for switching power supply according to claim 1 , wherein a resistor R6 is connected in parallel with both ends of the optocoupler. 7 . 7.根据权利要求1所述的一种用于开关电源的软启动电路,其特征在于,所述的光电耦合器一端通过电阻R5与电源端连接,另一端依次通过电容C2和电阻R4后接在电阻R2和R3之间,其中电源端为+5V电源端。7. A soft-start circuit for switching power supply according to claim 1, characterized in that, one end of the photocoupler is connected to the power supply end through a resistor R5, and the other end is connected to the power source through a capacitor C2 and a resistor R4 in turn. Between the resistors R2 and R3, the power supply terminal is the +5V power supply terminal. 8.一种采用权利要求1所述的用于开关电源的软启动电路的软启动方法,其特征在于,该方法用于具有电压反馈输入端的PWM控制器,所述的方法包括:8. A soft-start method using the soft-start circuit of a switching power supply according to claim 1, wherein the method is used for a PWM controller with a voltage feedback input terminal, and the method comprises: 在上电启机的输出电压上升阶段,输出电压提供一个小的电流给软启动电容C1充电,同时,软启动电容C1的两端电压低,使电压反馈电路和光电耦合器导通,从而限制PWM芯片电压反馈输入端电压的上升;在软启动电容C1的两端电压逐渐上升时,PWM芯片电压反馈输入端电压也逐渐增大,占空比逐渐增加,输出电压逐渐上升。In the rising stage of the output voltage of the power-on, the output voltage provides a small current to charge the soft-start capacitor C1. At the same time, the voltage across the soft-start capacitor C1 is low, so that the voltage feedback circuit and the optocoupler are turned on, thereby limiting the The voltage of the PWM chip voltage feedback input terminal rises; when the voltage across the soft-start capacitor C1 gradually rises, the PWM chip voltage feedback input terminal voltage also gradually increases, the duty cycle gradually increases, and the output voltage gradually increases. 9.根据权利要求8所述的软启动方法,其特征在于,所述的软启动电路在输出电压达到稳态值后,软启动电容C1两端电压达到最大值,受串联的稳压二极管ZD1限制,没有充放电电流流过软启动电路,软启动电路等效于断开。9. The soft-start method according to claim 8, characterized in that, after the output voltage of the soft-start circuit reaches a steady-state value, the voltage across the soft-start capacitor C1 reaches a maximum value, and the voltage at both ends of the soft-start capacitor C1 reaches a maximum value. Limit, no charge and discharge current flows through the soft-start circuit, the soft-start circuit is equivalent to disconnection. 10.根据权利要求8所述的软启动方法,其特征在于,所述的软启动方法,还包括在负载突变以及电源输出电压变化剧烈时,软启动电路能及时参与到电压反馈电路中从而加快电路的响应速度。10. The soft-start method according to claim 8, characterized in that, the soft-start method further comprises that when the load suddenly changes and the output voltage of the power supply changes sharply, the soft-start circuit can participate in the voltage feedback circuit in time to speed up the operation. circuit response speed.
CN202010605108.9A 2020-06-29 2020-06-29 A soft start circuit and method for switching power supply Active CN113937994B (en)

Priority Applications (1)

Application Number Priority Date Filing Date Title
CN202010605108.9A CN113937994B (en) 2020-06-29 2020-06-29 A soft start circuit and method for switching power supply

Applications Claiming Priority (1)

Application Number Priority Date Filing Date Title
CN202010605108.9A CN113937994B (en) 2020-06-29 2020-06-29 A soft start circuit and method for switching power supply

Publications (2)

Publication Number Publication Date
CN113937994A true CN113937994A (en) 2022-01-14
CN113937994B CN113937994B (en) 2025-08-08

Family

ID=79273071

Family Applications (1)

Application Number Title Priority Date Filing Date
CN202010605108.9A Active CN113937994B (en) 2020-06-29 2020-06-29 A soft start circuit and method for switching power supply

Country Status (1)

Country Link
CN (1) CN113937994B (en)

Citations (8)

* Cited by examiner, † Cited by third party
Publication number Priority date Publication date Assignee Title
CN104135146A (en) * 2014-07-29 2014-11-05 广州金升阳科技有限公司 Soft starting method and circuit
CN204205932U (en) * 2014-12-10 2015-03-11 成都晟楠电子科技有限公司 Anti-high voltage surge soft starting circuit
CN204598412U (en) * 2015-05-13 2015-08-26 深圳市垅运照明电器有限公司 A kind of LED drive power soft starting circuit
CN108233692A (en) * 2017-12-19 2018-06-29 晶晨半导体(上海)股份有限公司 A kind of soft starting circuit of switching regulator
CN208353214U (en) * 2018-06-28 2019-01-08 广州视源电子科技股份有限公司 Control loop soft start circuit
WO2019085544A1 (en) * 2017-11-01 2019-05-09 广州金升阳科技有限公司 Output soft-start circuit for switching power supply
CN209072335U (en) * 2018-11-30 2019-07-05 武汉泓承科技有限公司 A kind of multiple-output electric power soft start design circuit
CN212518788U (en) * 2020-06-29 2021-02-09 鸣志电器(太仓)有限公司 Soft start circuit for switching power supply

Patent Citations (8)

* Cited by examiner, † Cited by third party
Publication number Priority date Publication date Assignee Title
CN104135146A (en) * 2014-07-29 2014-11-05 广州金升阳科技有限公司 Soft starting method and circuit
CN204205932U (en) * 2014-12-10 2015-03-11 成都晟楠电子科技有限公司 Anti-high voltage surge soft starting circuit
CN204598412U (en) * 2015-05-13 2015-08-26 深圳市垅运照明电器有限公司 A kind of LED drive power soft starting circuit
WO2019085544A1 (en) * 2017-11-01 2019-05-09 广州金升阳科技有限公司 Output soft-start circuit for switching power supply
CN108233692A (en) * 2017-12-19 2018-06-29 晶晨半导体(上海)股份有限公司 A kind of soft starting circuit of switching regulator
CN208353214U (en) * 2018-06-28 2019-01-08 广州视源电子科技股份有限公司 Control loop soft start circuit
CN209072335U (en) * 2018-11-30 2019-07-05 武汉泓承科技有限公司 A kind of multiple-output electric power soft start design circuit
CN212518788U (en) * 2020-06-29 2021-02-09 鸣志电器(太仓)有限公司 Soft start circuit for switching power supply

Also Published As

Publication number Publication date
CN113937994B (en) 2025-08-08

Similar Documents

Publication Publication Date Title
US9083246B2 (en) Control circuit for primary side control of switching power supply
US7623361B2 (en) Power supply soft start controller with no output voltage undershoot when transitioning from skip cycle mode to normal mode
WO2016015566A1 (en) Soft start method and circuit
EP3595413B1 (en) Constant current led power supply circuit with maximum output power limiting circuit
JP2005045993A (en) Pwm switching regulator control circuit
US10791603B2 (en) Integrated circuit, dimmable light-emitting diode driving circuit and driving method
CN104753330B (en) A kind of power management soft starting circuit
WO2005101629A1 (en) Switching power supply circuit
CN218829627U (en) Auxiliary power supply circuit and energy storage equipment
JP2000350449A (en) Switching power circuit
CN112469165B (en) LED driving circuit and method
CN112968425A (en) Secondary short-circuit protection circuit of switching power supply
CN212518788U (en) Soft start circuit for switching power supply
CN109194109B (en) Compensation circuit
CN113937994B (en) A soft start circuit and method for switching power supply
CN211701851U (en) Switch power supply
JPH10293617A (en) Constant voltage power supply device and rush current preventing circuit
CN217063571U (en) A DC voltage stabilized power supply circuit of a switching power supply driver chip
CN113300440B (en) Battery power supply device and power supply method thereof
CN112564471B (en) Working sequence control circuit in two-stage conversion circuit and method thereof
CN113659805A (en) A filter capacitor fast discharge circuit for numerically controlled power supply
CN209267434U (en) A capacitor pre-charging circuit
CN209805675U (en) Logic voltage conversion circuit applied to T-CON board
CN219394688U (en) Starting circuit of control chip and switching power supply
CN223729637U (en) Starting circuit and switching power supply

Legal Events

Date Code Title Description
PB01 Publication
PB01 Publication
SE01 Entry into force of request for substantive examination
SE01 Entry into force of request for substantive examination
GR01 Patent grant
GR01 Patent grant