CN113732925B - A wall ditching device for interior decoration construction - Google Patents
A wall ditching device for interior decoration construction Download PDFInfo
- Publication number
- CN113732925B CN113732925B CN202111216816.4A CN202111216816A CN113732925B CN 113732925 B CN113732925 B CN 113732925B CN 202111216816 A CN202111216816 A CN 202111216816A CN 113732925 B CN113732925 B CN 113732925B
- Authority
- CN
- China
- Prior art keywords
- grinding wheel
- slotting
- telescopic
- frame
- dust
- Prior art date
- Legal status (The legal status is an assumption and is not a legal conclusion. Google has not performed a legal analysis and makes no representation as to the accuracy of the status listed.)
- Active
Links
Images
Classifications
-
- B—PERFORMING OPERATIONS; TRANSPORTING
- B24—GRINDING; POLISHING
- B24B—MACHINES, DEVICES, OR PROCESSES FOR GRINDING OR POLISHING; DRESSING OR CONDITIONING OF ABRADING SURFACES; FEEDING OF GRINDING, POLISHING, OR LAPPING AGENTS
- B24B27/00—Other grinding machines or devices
- B24B27/06—Grinders for cutting-off
-
- B—PERFORMING OPERATIONS; TRANSPORTING
- B24—GRINDING; POLISHING
- B24B—MACHINES, DEVICES, OR PROCESSES FOR GRINDING OR POLISHING; DRESSING OR CONDITIONING OF ABRADING SURFACES; FEEDING OF GRINDING, POLISHING, OR LAPPING AGENTS
- B24B27/00—Other grinding machines or devices
- B24B27/0076—Other grinding machines or devices grinding machines comprising two or more grinding tools
-
- B—PERFORMING OPERATIONS; TRANSPORTING
- B24—GRINDING; POLISHING
- B24B—MACHINES, DEVICES, OR PROCESSES FOR GRINDING OR POLISHING; DRESSING OR CONDITIONING OF ABRADING SURFACES; FEEDING OF GRINDING, POLISHING, OR LAPPING AGENTS
- B24B27/00—Other grinding machines or devices
- B24B27/06—Grinders for cutting-off
- B24B27/0683—Accessories therefor
-
- B—PERFORMING OPERATIONS; TRANSPORTING
- B24—GRINDING; POLISHING
- B24B—MACHINES, DEVICES, OR PROCESSES FOR GRINDING OR POLISHING; DRESSING OR CONDITIONING OF ABRADING SURFACES; FEEDING OF GRINDING, POLISHING, OR LAPPING AGENTS
- B24B47/00—Drives or gearings; Equipment therefor
- B24B47/10—Drives or gearings; Equipment therefor for rotating or reciprocating working-spindles carrying grinding wheels or workpieces
- B24B47/12—Drives or gearings; Equipment therefor for rotating or reciprocating working-spindles carrying grinding wheels or workpieces by mechanical gearing or electric power
-
- B—PERFORMING OPERATIONS; TRANSPORTING
- B24—GRINDING; POLISHING
- B24B—MACHINES, DEVICES, OR PROCESSES FOR GRINDING OR POLISHING; DRESSING OR CONDITIONING OF ABRADING SURFACES; FEEDING OF GRINDING, POLISHING, OR LAPPING AGENTS
- B24B55/00—Safety devices for grinding or polishing machines; Accessories fitted to grinding or polishing machines for keeping tools or parts of the machine in good working condition
Landscapes
- Engineering & Computer Science (AREA)
- Mechanical Engineering (AREA)
- Processing Of Stones Or Stones Resemblance Materials (AREA)
- Grinding And Polishing Of Tertiary Curved Surfaces And Surfaces With Complex Shapes (AREA)
Abstract
本发明公开了一种室内装饰施工用墙面开沟装置,其可以方便的实现开沟槽作业,而且在开沟槽时,利用后定位机构进行定位,在定位时,可以定位于基准槽或者已开槽的沟槽内,有效提高开沟槽的效率与精度,便于提高该装置沿着画线移动的方便性和准确度,同时挡尘机构可以很好的实现挡尘作业,在开槽作业时,利用第一伸缩驱动器和第二伸缩驱动器来不断的驱动第一砂轮和第三砂轮微幅摆动,进而提高开槽效率,而当需要开设梯形或者燕尾型结构的沟槽时,只需利用第一伸缩驱动器和第二伸缩驱动器来驱动第一砂轮和第三砂轮至相应的角度进行开槽即可,有效提高开沟槽的多功能性。
The invention discloses a wall ditching device for interior decoration construction. In the grooves that have been grooved, the efficiency and accuracy of the grooves can be effectively improved, which is convenient for improving the convenience and accuracy of the device moving along the drawing line. During operation, use the first telescopic driver and the second telescopic driver to continuously drive the first grinding wheel and the third grinding wheel to oscillate slightly, thereby improving the slotting efficiency. It is sufficient to use the first telescopic driver and the second telescopic driver to drive the first grinding wheel and the third grinding wheel to corresponding angles for grooving, which effectively improves the versatility of grooving.
Description
技术领域technical field
本发明具体是一种室内装饰施工用墙面开沟装置,涉及墙面开沟槽设备相关领域。The invention specifically relates to a wall ditching device for interior decoration construction, and relates to the related field of wall ditching equipment.
背景技术Background technique
目前,在对室内进行装修与装饰过程中,一般需要采用开槽装置来进行开槽作业,以便实现电线管路以及水管管路、通信管路的埋设等。目前的开槽一般是手工利用钻头开槽工具进行处理,在开槽时,采用钻头等开槽时,不仅噪音极大、震动极大,而且,容易产生极大的粉尘,同时,开槽时开设的槽口往往不整齐,更难以开设梯形槽、燕尾槽等结构的沟槽,而梯形槽、燕尾槽等结构的沟槽可以有效的提高后续填埋混凝土等结构的稳定性和坚固性,这就导致现有的开槽工具的开槽能力不高,影响开沟槽的效率。At present, in the process of interior decoration and decoration, it is generally necessary to use a slotting device to carry out slotting operations, so as to realize the burying of electric wire pipelines, water pipelines, and communication pipelines. At present, grooving is generally handled by hand with a drill bit grooving tool. When grooving, when using a drill bit or other grooving tool, not only is the noise and vibration great, but also a great amount of dust is easily generated. At the same time, when grooving The grooves opened are often irregular, and it is more difficult to open grooves with structures such as trapezoidal grooves and dovetail grooves, and grooves with structures such as trapezoidal grooves and dovetail grooves can effectively improve the stability and firmness of subsequent structures such as buried concrete. This leads to the low grooving ability of the existing grooving tools, which affects the grooving efficiency.
发明内容SUMMARY OF THE INVENTION
因此,为了解决上述不足,本发明在此提供一种室内装饰施工用墙面开沟装置。Therefore, in order to solve the above deficiencies, the present invention provides a wall ditching device for interior decoration construction.
本发明是这样实现的,构造一种室内装饰施工用墙面开沟装置,其包括机架、支撑环、后定位机构、前开槽砂轮机构和挡尘机构,所述机架的前侧设置有所述前开槽砂轮机构,其特征在于,所述机架的后侧设置有所述后定位机构,所述机架的底部靠近所述前开槽砂轮机构的位置设置有所述支撑环,所述机架的上端位于所述前开槽砂轮机构的后上方设置有所述挡尘机构,在开槽时,所述后定位机构能够滚动或者滑动的定位于已开槽的槽沟内,以便由所述后定位机构对所述前开槽砂轮机构进行辅助定位。The present invention is achieved by constructing a wall ditching device for interior decoration construction, which includes a frame, a support ring, a rear positioning mechanism, a front slotted grinding wheel mechanism and a dust blocking mechanism. The front side of the frame is provided with The front grooved grinding wheel mechanism is characterized in that the rear positioning mechanism is provided on the rear side of the frame, and the support ring is provided at the position of the bottom of the frame close to the front grooved grinding wheel mechanism , the upper end of the frame is located at the rear and upper part of the front slotted grinding wheel mechanism, and the dust blocking mechanism is provided. When slotting, the rear positioning mechanism can roll or slide in the slotted groove. , so as to assist the positioning of the front slotted grinding wheel mechanism by the rear positioning mechanism.
进一步,作为优选,所述前开槽砂轮机构包括多个同轴且间隔设置的第一砂轮、第二砂轮和第三砂轮,所述第二砂轮位于所述第一砂轮与第三砂轮之间的位置,所述第一砂轮、第二砂轮和第三砂轮均不可转动的安装在驱动转轴上,所述驱动转轴由开槽驱动电机驱动转动。Further, preferably, the front slotted grinding wheel mechanism includes a plurality of coaxial and spaced first grinding wheels, second grinding wheels and third grinding wheels, and the second grinding wheel is located between the first grinding wheel and the third grinding wheel The first grinding wheel, the second grinding wheel and the third grinding wheel are all non-rotatably mounted on the drive shaft, and the drive shaft is driven and rotated by a slotted drive motor.
进一步,作为优选,所述第一砂轮、第二砂轮和第三砂轮均为圆盘结构,且所述第一砂轮的圆盘的中心平面和第三圆盘的中心平面与竖直面之间的角度均可调节的设置,所述第二砂轮的圆盘的中心平面始终与竖直面重合。Further, preferably, the first grinding wheel, the second grinding wheel and the third grinding wheel are all disk structures, and the center plane of the disk of the first grinding wheel and the center plane of the third disk and the vertical plane are between The angle of the second grinding wheel can be adjusted, and the center plane of the disc of the second grinding wheel always coincides with the vertical plane.
进一步,作为优选,所述第一砂轮、第二砂轮和第三砂轮的中心孔均固定在固定套上,所述第一砂轮的固定套采用球铰不可相对转动的套设在所述驱动转轴上,所述第二砂轮的固定套直接不可相对转动的固定套设在所述驱动转轴上,第三砂轮的固定套采用球铰不可相对转动的套设在所述驱动转轴上,所述球铰允许所述固定套与所述驱动转轴之间做微幅摆动调节,以便调节所述第一砂轮和第三砂轮的角度。Further, preferably, the center holes of the first grinding wheel, the second grinding wheel and the third grinding wheel are all fixed on the fixed sleeve, and the fixed sleeve of the first grinding wheel is set on the driving shaft by using a ball hinge that cannot rotate relative to each other. Above, the fixed sleeve of the second grinding wheel is directly and non-rotatably fixed on the driving shaft, and the fixed sleeve of the third grinding wheel is set on the driving shaft by a ball hinge in a non-relatively rotatable sleeve. The hinge allows a slight swing adjustment between the fixed sleeve and the drive shaft, so as to adjust the angles of the first grinding wheel and the third grinding wheel.
进一步,作为优选,所述第一砂轮的固定套与所述第二砂轮的固定套之间设置有至少两个圆周阵列的第一伸缩驱动器,所述第二砂轮的固定套与所述第二砂轮的固定套之间设置有至少两个圆周阵列的第二伸缩驱动器,通过控制第一伸缩驱动器和第二伸缩驱动器的伸缩动作来对所述第一砂轮和第三砂轮的角度进行调节,所述第一伸缩驱动器和第二伸缩驱动器分别由控制器进行单独控制。Further, preferably, at least two first telescopic drivers in a circumferential array are arranged between the fixed sleeve of the first grinding wheel and the fixed sleeve of the second grinding wheel, and the fixed sleeve of the second grinding wheel and the second At least two second telescopic drives in a circumferential array are arranged between the fixed sleeves of the grinding wheel, and the angles of the first grinding wheel and the third grinding wheel are adjusted by controlling the telescopic actions of the first telescopic drive and the second telescopic drive, so The first telescopic drive and the second telescopic drive are individually controlled by the controller.
进一步,作为优选,所述后定位机构包括延伸架、转轴和定位筒,所述延伸架铰接连接在所述机架的后端两侧,两侧的所述延伸架之间设置有所述转轴,所述转轴上固定套设有所述定位筒,所述定位筒能够更换的设置,所述定位筒滚动定位于所述已开槽的槽沟内。Further, preferably, the rear positioning mechanism includes an extension frame, a rotation shaft and a positioning cylinder, the extension frame is hingedly connected to both sides of the rear end of the frame, and the rotation shaft is arranged between the extension frames on both sides , the rotating shaft is fixedly sleeved with the positioning cylinder, the positioning cylinder can be replaced, and the positioning cylinder is rolled and positioned in the slotted groove.
进一步,作为优选,所述挡尘机构包括伸缩波纹挡尘板、铰接架和延伸架板,所述机架的上端设置有上延伸架板,所述延伸架板上连接有所述伸缩波纹挡尘板,所述伸缩波纹挡尘板的端部通过连接卡座连接在所述铰接架上,所述铰接架为U型架,所述铰接架的U型开口端铰接在所述机架上。Further, preferably, the dust blocking mechanism includes a telescopic corrugated dust blocking plate, a hinge frame and an extension rack plate, an upper extension rack plate is arranged on the upper end of the rack, and the telescopic corrugated barrier is connected to the extension rack plate Dust plate, the end of the telescopic corrugated dust baffle is connected to the hinged frame through the connection socket, the hinged frame is a U-shaped frame, and the U-shaped open end of the hinged frame is hinged on the frame .
进一步,作为优选,所述机架的后端固定所述开槽驱动电机,所述开槽驱动电机的输出端通过皮带传动机构连接至所述驱动转轴,所述机架上位于所述伸缩波纹挡尘板的远离所述前开槽砂轮机构的一侧设置有辅助把手。Further, preferably, the rear end of the frame is fixed to the slotted drive motor, the output end of the slotted drive motor is connected to the drive shaft through a belt transmission mechanism, and the frame is located on the telescopic corrugated An auxiliary handle is provided on the side of the dust baffle plate away from the front slotted grinding wheel mechanism.
进一步,作为优选,还设置有吸尘器,所述伸缩波纹挡尘板的正对前开槽砂轮机构的位置设置有吸尘口,所述吸尘口通过吸尘管与所述吸尘器连接。Further, preferably, a vacuum cleaner is also provided, and the position of the telescopic corrugated dust baffle plate facing the front slotted grinding wheel mechanism is provided with a dust suction port, and the dust suction port is connected to the vacuum cleaner through a dust suction pipe.
进一步,本发明提供了一种室内装饰施工用墙面开沟方法,其特征在于,其采用本发明所述一种室内装饰施工用墙面开沟装置,其特征在于:其包括以下步骤:Further, the present invention provides a method for ditching a wall for interior decoration construction, which is characterized in that it adopts a wall ditching device for interior decoration construction according to the present invention, which is characterized in that: it comprises the following steps:
(1)画线与开基准槽:在开槽位置画好开槽线,并在开槽线的起点处先开出基准槽;(1) Line drawing and benchmark slot opening: draw the slot line at the slot position, and first open the benchmark slot at the starting point of the slot line;
(2)根据所需开槽的尺寸以及形状来选择后定位机构的定位筒,安装好定位筒后,将该装置放置定位在开槽线处,并使得定位筒定位于所述基准槽内;(2) Select the positioning cylinder of the rear positioning mechanism according to the size and shape of the required slotting, after installing the positioning cylinder, place the device at the slotting line, and make the positioning cylinder be positioned in the reference groove;
(3)开启开槽驱动电机,利用开槽驱动电机驱动前开槽砂轮机构转动,实现开槽作业,在沿着开槽线开槽时,始终使得所述定位筒定位于所述基准槽或者已开槽的沟槽内,在开槽作业时,利用第一伸缩驱动器和第二伸缩驱动器来不断的驱动第一砂轮和第三砂轮微幅摆动,进而提高开槽效率;(3) Turn on the slotting drive motor, and use the slotting drive motor to drive the front slotting grinding wheel mechanism to rotate to realize the slotting operation. When slotting along the slotting line, the positioning cylinder is always positioned in the reference slot or In the grooved groove, the first telescopic driver and the second telescopic driver are used to continuously drive the first grinding wheel and the third grinding wheel to swing slightly during the groove operation, thereby improving the groove efficiency;
(4)在开槽时,转动铰接架,使得伸缩波纹挡尘板挡住前开槽砂轮机构开槽时产生的粉尘,并利用吸尘器进行吸收粉尘;(4) When grooving, rotate the hinge frame so that the telescopic corrugated dust shield blocks the dust generated when the front grooved grinding wheel mechanism is grooved, and use a vacuum cleaner to absorb the dust;
(5)当需要开设梯形或者燕尾型结构的沟槽时,只需利用第一伸缩驱动器和第二伸缩驱动器来驱动第一砂轮和第三砂轮至相应的角度进行开槽即可。(5) When a groove with a trapezoidal or dovetail structure needs to be opened, it is only necessary to use the first telescopic driver and the second telescopic driver to drive the first grinding wheel and the third grinding wheel to a corresponding angle for grooving.
本发明具有如下优点:本发明提供的一种室内装饰施工用墙面开沟装置,与同类型设备相比,具有如下优点:The present invention has the following advantages: compared with the equipment of the same type, the wall ditching device for interior decoration construction provided by the present invention has the following advantages:
本发明所述一种室内装饰施工用墙面开沟装置,其可以方便的实现开沟槽作业,而且在开沟槽时,利用后定位机构进行定位,在定位时,可以定位于基准槽或者已开槽的沟槽内,有效提高开沟槽的效率与精度,便于提高该装置沿着画线移动的方便性和准确度,同时挡尘机构可以很好的实现挡尘作业,在开槽作业时,利用第一伸缩驱动器和第二伸缩驱动器来不断的驱动第一砂轮和第三砂轮微幅摆动,进而提高开槽效率,而当需要开设梯形或者燕尾型结构的沟槽时,只需利用第一伸缩驱动器和第二伸缩驱动器来驱动第一砂轮和第三砂轮至相应的角度进行开槽即可,有效提高开沟槽的多功能性。The wall ditching device for interior decoration construction according to the present invention can conveniently realize the ditching operation, and when ditching, the rear positioning mechanism is used for positioning, and during positioning, it can be positioned in the reference slot or In the grooves that have been grooved, the efficiency and accuracy of the grooves can be effectively improved, which is convenient for improving the convenience and accuracy of the device moving along the drawing line. During operation, use the first telescopic driver and the second telescopic driver to continuously drive the first grinding wheel and the third grinding wheel to oscillate slightly, thereby improving the slotting efficiency. It is sufficient to use the first telescopic driver and the second telescopic driver to drive the first grinding wheel and the third grinding wheel to corresponding angles for grooving, which effectively improves the versatility of grooving.
附图说明Description of drawings
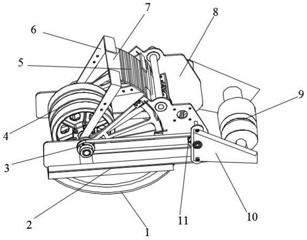
图1是本发明的整体结构示意图;Fig. 1 is the overall structure schematic diagram of the present invention;
图2是本发明的第一砂轮、第二砂轮和第三砂轮的盘面平行时结构示意图;2 is a schematic structural diagram when the disk surfaces of the first grinding wheel, the second grinding wheel and the third grinding wheel of the present invention are parallel;
图3是本发明的第一砂轮、第三砂轮于第二砂轮的盘面具有一倾斜夹角时结构示意图。3 is a schematic structural diagram of the first grinding wheel and the third grinding wheel of the present invention when the disc surface of the second grinding wheel has an inclined angle.
具体实施方式Detailed ways
下面将结合附图1-3对本发明进行详细说明,对本发明实施例中的技术方案进行清楚、完整地描述,显然,所描述的实施例仅仅是本发明一部分实施例,而不是全部的实施例。基于本发明中的实施例,本领域普通技术人员在没有做出创造性劳动前提下所获得的所有其他实施例,都属于本发明保护的范围。The present invention will be described in detail below with reference to the accompanying drawings 1-3, and the technical solutions in the embodiments of the present invention will be described clearly and completely. Obviously, the described embodiments are only a part of the embodiments of the present invention, rather than all the embodiments. . Based on the embodiments of the present invention, all other embodiments obtained by those of ordinary skill in the art without creative efforts shall fall within the protection scope of the present invention.
本发明通过改进在此提供一种室内装饰施工用墙面开沟装置,其包括机架2、支撑环1、后定位机构、前开槽砂轮机构4和挡尘机构,所述机架2的前侧设置有所述前开槽砂轮机构,其特征在于,所述机架2的后侧设置有所述后定位机构,所述机架的底部靠近所述前开槽砂轮机构的位置设置有所述支撑环,所述机架的上端位于所述前开槽砂轮机构的后上方设置有所述挡尘机构,在开槽时,所述后定位机构能够滚动或者滑动的定位于已开槽的槽沟内,以便由所述后定位机构对所述前开槽砂轮机构进行辅助定位。The present invention provides a wall ditching device for interior decoration construction through improvement, which comprises a frame 2, a support ring 1, a rear positioning mechanism, a front slotting
在本实施例中,所述前开槽砂轮机构4包括多个同轴且间隔设置的第一砂轮12、第二砂轮13和第三砂轮14,所述第二砂轮13位于所述第一砂轮12与第三砂轮14之间的位置,所述第一砂轮、第二砂轮和第三砂轮均不可转动的安装在驱动转轴18上,所述驱动转轴18由开槽驱动电机11驱动转动。In this embodiment, the front grooved
所述第一砂轮、第二砂轮和第三砂轮均为圆盘结构,且所述第一砂轮的圆盘的中心平面和第三圆盘的中心平面与竖直面之间的角度均可调节的设置,所述第二砂轮的圆盘的中心平面始终与竖直面重合。The first grinding wheel, the second grinding wheel and the third grinding wheel are all disc structures, and the angles between the center plane of the disk of the first grinding wheel and the center plane of the third disk and the vertical plane can be adjusted The center plane of the disc of the second grinding wheel always coincides with the vertical plane.
所述第一砂轮、第二砂轮和第三砂轮的中心孔均固定在固定套17上,所述第一砂轮的固定套采用球铰不可相对转动的套设在所述驱动转轴上,所述第二砂轮的固定套直接不可相对转动的固定套设在所述驱动转轴上,第三砂轮的固定套采用球铰不可相对转动的套设在所述驱动转轴上,所述球铰允许所述固定套与所述驱动转轴之间做微幅摆动调节,以便调节所述第一砂轮和第三砂轮的角度。The center holes of the first grinding wheel, the second grinding wheel and the third grinding wheel are all fixed on the
所述第一砂轮的固定套与所述第二砂轮的固定套之间设置有至少两个圆周阵列的第一伸缩驱动器16,所述第二砂轮的固定套与所述第二砂轮的固定套之间设置有至少两个圆周阵列的第二伸缩驱动器15,通过控制第一伸缩驱动器和第二伸缩驱动器的伸缩动作来对所述第一砂轮和第三砂轮的角度进行调节,所述第一伸缩驱动器和第二伸缩驱动器分别由控制器进行单独控制。At least two first
所述后定位机构包括延伸架10、转轴和定位筒9,所述延伸架10铰接连接在所述机架2的后端两侧,两侧的所述延伸架之间设置有所述转轴,所述转轴上固定套设有所述定位筒9,所述定位筒能够更换的设置,所述定位筒滚动定位于所述已开槽的槽沟内。The rear positioning mechanism includes an
所述挡尘机构包括伸缩波纹挡尘板5、铰接架6和延伸架板8,所述机架2的上端设置有上延伸架板8,所述延伸架板8上连接有所述伸缩波纹挡尘板5,所述伸缩波纹挡尘板5的端部通过连接卡座7连接在所述铰接架6上,所述铰接架6为U型架,所述铰接架的U型开口端铰接在所述机架上。The dust blocking mechanism includes a telescopic corrugated
所述机架的后端固定所述开槽驱动电机11,所述开槽驱动电机11的输出端通过皮带传动机构3连接至所述驱动转轴18,所述机架上位于所述伸缩波纹挡尘板的远离所述前开槽砂轮机构的一侧设置有辅助把手。The rear end of the frame is fixed to the slotted
此外,本发明还设置有吸尘器(图中未示出),所述伸缩波纹挡尘板的正对前开槽砂轮机构的位置设置有吸尘口,所述吸尘口通过吸尘管与所述吸尘器连接。In addition, the present invention is also provided with a vacuum cleaner (not shown in the figure), and the position of the telescopic corrugated dust baffle plate facing the front slotted grinding wheel mechanism is provided with a dust suction port, and the dust suction port is connected to all the the vacuum cleaner connection.
作为较佳的实施例,本发明提供了一种室内装饰施工用墙面开沟方法,其特征在于,其采用本发明所述一种室内装饰施工用墙面开沟装置,其特征在于:其包括以下步骤:As a preferred embodiment, the present invention provides a wall ditching method for interior decoration construction, which is characterized in that it adopts the wall ditching device for interior decoration construction according to the present invention, and is characterized in that: Include the following steps:
(1)画线与开基准槽:在开槽位置画好开槽线,并在开槽线的起点处先开出基准槽;(1) Line drawing and benchmark slot opening: draw the slot line at the slot position, and first open the benchmark slot at the starting point of the slot line;
(2)根据所需开槽的尺寸以及形状来选择后定位机构的定位筒,安装好定位筒后,将该装置放置定位在开槽线处,并使得定位筒定位于所述基准槽内;(2) Select the positioning cylinder of the rear positioning mechanism according to the size and shape of the required slotting, after installing the positioning cylinder, place the device at the slotting line, and make the positioning cylinder be positioned in the reference groove;
(3)开启开槽驱动电机,利用开槽驱动电机驱动前开槽砂轮机构转动,实现开槽作业,在沿着开槽线开槽时,始终使得所述定位筒定位于所述基准槽或者已开槽的沟槽内,在开槽作业时,利用第一伸缩驱动器和第二伸缩驱动器来不断的驱动第一砂轮和第三砂轮微幅摆动,进而提高开槽效率;(3) Turn on the slotting drive motor, and use the slotting drive motor to drive the front slotting grinding wheel mechanism to rotate to realize the slotting operation. When slotting along the slotting line, the positioning cylinder is always positioned in the reference slot or In the grooved groove, the first telescopic driver and the second telescopic driver are used to continuously drive the first grinding wheel and the third grinding wheel to swing slightly during the groove operation, thereby improving the groove efficiency;
(4)在开槽时,转动铰接架,使得伸缩波纹挡尘板挡住前开槽砂轮机构开槽时产生的粉尘,并利用吸尘器进行吸收粉尘;(4) When grooving, rotate the hinge frame so that the telescopic corrugated dust shield blocks the dust generated when the front grooved grinding wheel mechanism is grooved, and use a vacuum cleaner to absorb the dust;
(5)当需要开设梯形或者燕尾型结构的沟槽时,只需利用第一伸缩驱动器和第二伸缩驱动器来驱动第一砂轮和第三砂轮至相应的角度进行开槽即可。(5) When a groove with a trapezoidal or dovetail structure needs to be opened, it is only necessary to use the first telescopic driver and the second telescopic driver to drive the first grinding wheel and the third grinding wheel to a corresponding angle for grooving.
本发明所述一种室内装饰施工用墙面开沟装置,其可以方便的实现开沟槽作业,而且在开沟槽时,利用后定位机构进行定位,在定位时,可以定位于基准槽或者已开槽的沟槽内,有效提高开沟槽的效率与精度,便于提高该装置沿着画线移动的方便性和准确度,同时挡尘机构可以很好的实现挡尘作业,在开槽作业时,利用第一伸缩驱动器和第二伸缩驱动器来不断的驱动第一砂轮和第三砂轮微幅摆动,进而提高开槽效率,而当需要开设梯形或者燕尾型结构的沟槽时,只需利用第一伸缩驱动器和第二伸缩驱动器来驱动第一砂轮和第三砂轮至相应的角度进行开槽即可,有效提高开沟槽的多功能性。The wall ditching device for interior decoration construction according to the present invention can conveniently realize the ditching operation, and when ditching, the rear positioning mechanism is used for positioning. In the grooves that have been grooved, the efficiency and precision of the grooves can be effectively improved, which is convenient to improve the convenience and accuracy of the device moving along the drawing line. During operation, the first telescopic driver and the second telescopic driver are used to continuously drive the first grinding wheel and the third grinding wheel to oscillate slightly, thereby improving the slotting efficiency. It is sufficient to use the first telescopic driver and the second telescopic driver to drive the first grinding wheel and the third grinding wheel to corresponding angles for grooving, which effectively improves the versatility of grooving.
以上显示和描述了本发明的基本原理和主要特征和本发明的优点,并且本发明使用到的标准零件均可以从市场上购买,异形件根据说明书的和附图的记载均可以进行订制,各个零件的具体连接方式均采用现有技术中成熟的螺栓铆钉、焊接等常规手段,机械、零件和设备均采用现有技术中,常规的型号,加上电路连接采用现有技术中常规的连接方式,在此不再详述。The basic principles and main features of the present invention and the advantages of the present invention are shown and described above, and the standard parts used in the present invention can be purchased from the market, and the special-shaped parts can be customized according to the descriptions in the specification and drawings. The specific connection method of each part adopts the conventional methods such as mature bolts, rivets and welding in the prior art, and the machinery, parts and equipment adopt the conventional models in the prior art, and the circuit connection adopts the conventional connection in the prior art. method, which will not be described in detail here.
对所公开的实施例的上述说明,使本领域专业技术人员能够实现或使用本发明。对这些实施例的多种修改对本领域的专业技术人员来说将是显而易见的,本文中所定义的一般原理可以在不脱离本发明的精神或范围的情况下,在其它实施例中实现。因此,本发明将不会被限制于本文所示的这些实施例,而是要符合与本文所公开的原理和新颖特点相一致的最宽的范围。The above description of the disclosed embodiments enables any person skilled in the art to make or use the present invention. Various modifications to these embodiments will be readily apparent to those skilled in the art, and the generic principles defined herein may be implemented in other embodiments without departing from the spirit or scope of the invention. Thus, the present invention is not intended to be limited to the embodiments shown herein, but is to be accorded the widest scope consistent with the principles and novel features disclosed herein.
Claims (5)
Priority Applications (1)
| Application Number | Priority Date | Filing Date | Title |
|---|---|---|---|
| CN202111216816.4A CN113732925B (en) | 2021-10-19 | 2021-10-19 | A wall ditching device for interior decoration construction |
Applications Claiming Priority (1)
| Application Number | Priority Date | Filing Date | Title |
|---|---|---|---|
| CN202111216816.4A CN113732925B (en) | 2021-10-19 | 2021-10-19 | A wall ditching device for interior decoration construction |
Publications (2)
| Publication Number | Publication Date |
|---|---|
| CN113732925A CN113732925A (en) | 2021-12-03 |
| CN113732925B true CN113732925B (en) | 2022-07-08 |
Family
ID=78727000
Family Applications (1)
| Application Number | Title | Priority Date | Filing Date |
|---|---|---|---|
| CN202111216816.4A Active CN113732925B (en) | 2021-10-19 | 2021-10-19 | A wall ditching device for interior decoration construction |
Country Status (1)
| Country | Link |
|---|---|
| CN (1) | CN113732925B (en) |
Citations (9)
| Publication number | Priority date | Publication date | Assignee | Title |
|---|---|---|---|---|
| US4769201A (en) * | 1986-03-25 | 1988-09-06 | Edward Chiuminatta | Method of cutting grooves in concrete with a soft concrete saw |
| US5601482A (en) * | 1994-11-18 | 1997-02-11 | Toyo Advanced Technologies Co., Ltd. | Rod-shaped workpiece grinder |
| CN101935976A (en) * | 2010-10-18 | 2011-01-05 | 安徽三井工程机械有限公司 | Road cutting machine with cutting depth positioning device |
| CN106891221A (en) * | 2017-02-22 | 2017-06-27 | 赣州清亦华科科技有限公司 | A kind of glass works glass side edger unit |
| CN107386082A (en) * | 2017-08-23 | 2017-11-24 | 郑州大学 | A kind of high-efficiency ground grooving apparatus |
| CN107984307A (en) * | 2018-01-17 | 2018-05-04 | 李卓颖 | A kind of portable protection abrasive machine |
| CN208055835U (en) * | 2018-04-13 | 2018-11-06 | 广西裕达工程有限公司 | A kind of architectural engineering groover |
| CN208556990U (en) * | 2018-05-28 | 2019-03-01 | 江西钜嘉实业有限公司 | A kind of grinding device of fire-fighting equipment handware processing |
| CN211389582U (en) * | 2019-11-09 | 2020-09-01 | 丁慧青 | Joint-cutting ash removal device |
Family Cites Families (1)
| Publication number | Priority date | Publication date | Assignee | Title |
|---|---|---|---|---|
| US10246837B2 (en) * | 2017-01-27 | 2019-04-02 | Alexander Lorenz | Method and apparatus for cutting linear trenches in concrete |
-
2021
- 2021-10-19 CN CN202111216816.4A patent/CN113732925B/en active Active
Patent Citations (10)
| Publication number | Priority date | Publication date | Assignee | Title |
|---|---|---|---|---|
| US4769201A (en) * | 1986-03-25 | 1988-09-06 | Edward Chiuminatta | Method of cutting grooves in concrete with a soft concrete saw |
| US4769201B1 (en) * | 1986-03-25 | 1994-06-28 | Edward Chiuminatta | Method of cutting grooves in concrete with a soft concrete saw |
| US5601482A (en) * | 1994-11-18 | 1997-02-11 | Toyo Advanced Technologies Co., Ltd. | Rod-shaped workpiece grinder |
| CN101935976A (en) * | 2010-10-18 | 2011-01-05 | 安徽三井工程机械有限公司 | Road cutting machine with cutting depth positioning device |
| CN106891221A (en) * | 2017-02-22 | 2017-06-27 | 赣州清亦华科科技有限公司 | A kind of glass works glass side edger unit |
| CN107386082A (en) * | 2017-08-23 | 2017-11-24 | 郑州大学 | A kind of high-efficiency ground grooving apparatus |
| CN107984307A (en) * | 2018-01-17 | 2018-05-04 | 李卓颖 | A kind of portable protection abrasive machine |
| CN208055835U (en) * | 2018-04-13 | 2018-11-06 | 广西裕达工程有限公司 | A kind of architectural engineering groover |
| CN208556990U (en) * | 2018-05-28 | 2019-03-01 | 江西钜嘉实业有限公司 | A kind of grinding device of fire-fighting equipment handware processing |
| CN211389582U (en) * | 2019-11-09 | 2020-09-01 | 丁慧青 | Joint-cutting ash removal device |
Also Published As
| Publication number | Publication date |
|---|---|
| CN113732925A (en) | 2021-12-03 |
Similar Documents
| Publication | Publication Date | Title |
|---|---|---|
| JP7290370B1 (en) | Drilling equipment used for tunnel excavation | |
| JP3371254B2 (en) | Road surface cutter | |
| CN107116702A (en) | A kind of glass substrate cutting equipment | |
| CN218746617U (en) | Pipe part grinding mechanism | |
| CN113732925B (en) | A wall ditching device for interior decoration construction | |
| CN217319378U (en) | PE elbow hot melt welding frock | |
| CN103495913A (en) | Floor dull-polishing machine | |
| CN212977806U (en) | Angle-adjustable polishing device for building steel formwork | |
| CN213916244U (en) | A drilling device for bucket processing | |
| CN111421671B (en) | Building interior decoration slotting device and operation method thereof | |
| CN222587528U (en) | An electronic product inspection dust removal machine with adjustable dust suction port position | |
| CA2579772C (en) | A drive for a cutting or grinding machine | |
| CN214418064U (en) | Clamp equipment for welding automobile wheel cover | |
| CN111360304B (en) | Hollow steel pipe mills waste treatment device | |
| CN213672130U (en) | Cutting equipment for machining precision parts | |
| CN116175309A (en) | Milling machine capable of polishing and flattening workpiece chamfer angles | |
| CN215750027U (en) | A slotting machine adapting to uneven ground | |
| CN222375139U (en) | Adjustable ground trowelling machine | |
| CN219900851U (en) | Welding set is used in machinery production | |
| CN214978761U (en) | Rotary tool for spot welding | |
| CN218775308U (en) | Crystal oscillator dust removal device | |
| CN204415062U (en) | A polishing tire changer | |
| CN221685679U (en) | A spectrometer automatic light path adjustment device | |
| CN211760676U (en) | Surface milling and polishing processor for metal mould forming | |
| JPH1072842A (en) | Cutting device and cutter |
Legal Events
| Date | Code | Title | Description |
|---|---|---|---|
| PB01 | Publication | ||
| PB01 | Publication | ||
| SE01 | Entry into force of request for substantive examination | ||
| SE01 | Entry into force of request for substantive examination | ||
| GR01 | Patent grant | ||
| GR01 | Patent grant | ||
| TR01 | Transfer of patent right | ||
| TR01 | Transfer of patent right |
Effective date of registration: 20220922 Address after: Room 212, No. 1, Yazipu Road, Yuehu Street, Kaifu District, Changsha City, Hunan Province 410000 Patentee after: Hunan Glass Cultural Industry Development Co.,Ltd. Address before: No. 1015, Fenglin Third Road, Yuelu District, Changsha City, Hunan Province, 410205 Patentee before: HUNAN FIRST NORMAL University |
|
| TR01 | Transfer of patent right | ||
| TR01 | Transfer of patent right |
Effective date of registration: 20250821 Address after: 410000 Hunan Province, Changsha City, Tianshin District, Shuyuan Road, Chuangyuan Jingyuan, Building 5, Room 206 Patentee after: Xu Haiqing Country or region after: China Address before: Room 212, No. 1, Yazipu Road, Yuehu Street, Kaifu District, Changsha City, Hunan Province 410000 Patentee before: Hunan Glass Cultural Industry Development Co.,Ltd. Country or region before: China |
